Решение заданийРешение заданий 3С3С
по материалампо материалам
2012-2013ЕГЭ гг2012-2013ЕГЭ гг
МБОУ СОШ №5 – «Школа здоровья иМБОУ СОШ №5 – «Школа здоровья и
развития»развития»
: . .Автор учитель математики Е Ю: . .Автор учитель математики Е Ю
Логарифмические неравенства
Неравенства вида loga f(x) > logа g(х), где а ≠ 1, a > 0
называют логарифмическими неравенствами
loga f(x) > logа g(х)
0 < а < 1а > 1
или
( ) ( )
( )
( )




>
>
<
.xg
,xf
,xgxf
0
0
( ) ( )
( )
( )




>
>
>
.xg
,xf
,xgxf
0
0
( )( ) ( ) ( )( )
( )
( )
( )






>
>
>
>−−
.xa
,xg
,xf
,xgxfxa
0
0
0
01
( ) ( ) ( ) ( ) ⇔> xglogxflog xaxa
1.1. Решите неравенство ( ) ( )
9
1
4983
3
11
2
11
+
−
+≤−+
х
х
logхxlog
Решение. ОДЗ: ⇔ .( )





>
+
−
>−+
;
x
x
,xx
0
9
1
098
3
2
( ) ( )∞+∪−∞−∈ ;;x 19
C учетом ОДЗ:
[ ) ( ]21920 ;;;x −−∈
( ) ( )
9
1
4983
3
11
2
11
+
−
+≤−+
х
х
logхxlog
( )
( )
4
1
9
98 311
32
11 ≤
−
+
+−+
х
х
logхxlog
( ) ( ) ( )
( )
4
1
919
3
33
11 ≤
−
+−+
х
ххх
log
( ) 4
11
4
11 119 logхlog ≤+
( ) 44
119 ≤+х
-20 х2
-20 1-9 х2
119 ≤+х
11911 ≤+≤− х
220 ≤≤− х
2.2. Решите систему
неравенств





−
+
−≤





+
−
≤−
++
+
.
х
x
log
x
x
log
,
xx
xx
7
1
1
1
7
21294
8
2
8
7
Решение.
ОДЗ:
⇔







≠+
>
−
+
>+
;x
,
x
x
,x
18
0
7
1
08
( ) ( ) ( ).;;;x ∞+∪−−∪−−∈ 71778
7
21294 +
≤− xx
012921284 ≤−⋅− xx
тогда,t,tПусть x
02 >=
01291282
≤−⋅− tt
( )( ) 01291 ≤−+ tt
1291 ≤≤− t
имеем,tчто,Учитывая 0>
1290 ≤< t
1)
переменнойисходнойкВернемся
12920 ≤< x
1292
22 logx
≤
1292logx ≤
имеем,ОДЗучетомC
1287129 22 loglog =>
( ) ( ) ( ].log;;;x 12971778 2∪−−∪−−∈
2)
7
1
1
1
7
8
2
8
−
+
−≤





+
−
++
х
x
log
x
x
log xx
2.2. Решите систему
неравенств





−
+
−≤





+
−
≤−
++
+
.
х
x
log
x
x
log
,
xx
xx
7
1
1
1
7
21294
8
2
8
7
3)
( )8
7
1
1
7
88
2
8 +≤
−
+
+





+
−
+++ хlog
х
x
log
x
х
log xxx
( ) ( )22
abba −=−
( )8
7
1
1
7
8
2
8 +≤








−
+
⋅





+
−
++ хlog
х
x
x
х
log xx
( )8
1
7
88 +≤





+
−
++ хlog
х
x
log xx
( ) ( ) 08
1
7
18 ≤





+−
+
−
−+ х
х
x
x
( ) 0
1
897
7
2
≤





+
−−−−
+
х
xxx
x
( ) 0
1
158
7
2
≤





+
−−−
+
х
xx
x
( ) 0
1
158
7
2
≥





+
++
+
х
xx
x
( )( )( ) 0
1
537
≥
+
+++
х
xxx
-7 -3-5 х-1
+++ −−
( ] [ ] ( )∞+−∪−−∪−∞−∈ ;;;x 1357
имеем,ОДЗучетомC
( ) [ ] ( ).;;;x ∞+∪−−∪−−∈ 73578
(продолжение)
2.2. Решите систему
неравенств





−
+
−≤





+
−
≤−
++
+
.
х
x
log
x
x
log
,
xx
xx
7
1
1
1
7
21294
8
2
8
7
4) Общее решение:
( ) ( ) ( ]12971778 2log;;;x ∪−−∪−−∈
( ) [ ] ( )∞+∪−−∪−−∈ ;;;x 73578
и
( ) [ ] ( ]12973578 2log;;;x ∪−−∪−−∈
( ) [ ] ( ].log;;;:Ответ 12973578 2∪−−∪−−
-7 -3-5
х
-1-8 7 log2129
(продолжение)
3.3. Решите неравенство ( ) 150919 3250 ≥⋅− − ,logxlog x,
Решение. ОДЗ: ⇔ .





≠−
>−
>−
;x
,x
,x
13
03
0919
( ) 





∪∞−∈
9
19
22 ;;x
( ) 150919 3250 ≥⋅− − ,logxlog x,
( )( ) ( ) ( )( ) 0391913
2
≥−−−−− xxx
( )( ) 01032 2
≥−+− xxx
( ) ( ) 052
2
≥+− xx
( )( ) 03102 2
≥−−− xxx
-5 2
++− х
C учетом ОДЗ:
[ ) 





−∈
9
19
225 ;;;x
-5
2 х
19
9
( ) 150919 2503 ≥⋅−− ,logxlog ,x
( ) 29193 ≥−− xlog x
( ) ( )2
33 3919 xlogxlog xx −≥− −−
dlogblogdlogblog acca ⋅=⋅
[ ) 





−
9
19
225 ;;;:Ответ
x
x
xx
≤
−
+−
5
6102 2
4.4. Решите систему
неравенств
( ) ( )




−≤−+
≤
−
+−
.xlogxlog
,x
x
xx
2
66
2
1641
5
6102
Решение.
ОДЗ:
⇔




≠−
>−
>−
;x
,x
,x
05
016
04
2
( ).;x 44−∈
1)
2)
0
5
6102 2
≤−
−
+−
х
x
xx
0
5
56102 22
≤
−
+−+−
x
xxxx
0
5
652
≤
−
+−
x
xx
( )( ) 0
5
32
≤
−
−−
x
xx
2 53
+−+−
х
( ] [ )532 ;;x ∪∞−∈
имеем,ОДЗучетомC
( ] [ )4324 ;;x ∪−∈
4.4. Решите систему
неравенств
( ) ( )




−≤−+
≤
−
+−
.xlogxlog
,x
x
xx
2
66
2
1641
5
6102
3) ( ) ( )2
66 1641 xlogxlog −≤−+
( ) ( )2
666 1646 xlogxloglog −≤−+
( ) ( )2
66 16624 xlogxlog −≤−
2
16624 xx −≤−
то,а.к.т 16 >=
0862
≤+− xx
( )( ) 042 ≤−− xx
42 ≤≤ x
4) Общее решение:
имеем,ОДЗучетомC
42 <≤ x
( ] [ )4324 ;;x ∪−∈
42 <≤ x
и
-4 32 х4
{ } [ )432 ;x ∪∈
{ } [ ).;:Ответ 432 ∪
(продолжение)
5.5. Решите неравенство 12
2
3
2
2
2
−≤
+
xlog
xlog
xlog
Решение.
ОДЗ:



≠
>
;,x
,x
250
0
( ) ( ).;,,;x ∞+∪∈ 2502500⇔
12
2
3
2
2
2
−≤
+
xlog
xlog
xlog
тогда,t,txlogПусть 22 −≠=
12
2
3
−≤
+
t
t
t
012
2
3
≤+−
+
t
t
t
0
2
2243 2
≤
+
++−−
t
tttt
0
2
22 2
≤
+
+−
t
t
( )( ) 0
2
112
≤
+
+−−
t
tt
( )( ) 0
2
11
≥
+
+−
t
tt
-2 1-1
+−+−
t
( ] [ )∞+∪−−∈ ;;t 112
5.5. Решите неравенство 12
2
3
2
2
2
−≤
+
xlog
xlog
xlog
Решение. (продолжение)



≥
−≤<−
;xlog
,xlog
перменнойисходнойкВернемся
1
12
2
2



≥
≤<
;logxlog
,,logxlog,log
2
50250
22
222
то,а.к.т 12 >=



≥
≤<
;x
,,x,
2
50250
имеем,ОДЗучетомC
0 0,50,25 х2
( ] [ )∞+∪∈ ;,;,х 250250
( ] [ ).;,;,:Ответ ∞+∪ 250250
6.6. Решите систему
неравенств
( )
( )



+⋅≥+
+⋅≤++
.xlogx
,xlogx
x
x
34464
34446
5
5
2
Решение.
ОДЗ: 03 >+x ( ).;x ∞+−∈ 3⇔
( ) xx
xxlogx 6434446 5
2
+≤+⋅≤++
Перепишем систему в виде:
Откуда получим неравенство:
xx
xx 64462
+≤++
0442
≤+− хx
( ) 02
2
≤−x
2=х
Выполним проверку системы:
( )
( )



+⋅≥+⋅
+⋅≤++
.log
,log
3244624
3244462
5
2
5
22
− верно
.:Ответ 2
− удовлетворяет ОДЗ
7.7. Решите неравенство 1
14
224 2
16
25 2 >
−+
−
xx
log x
Решение.
ОДЗ:





≠−
>−+
>−
;x
,xх
,x
1625
0224
025
2
2
2
( ) ( ) ( ).;;;x 533334 ∪−∪−−∈⇔
1
14
224 2
16
25 2 >
−+
−
xx
log x
16
25
14
224 2
16
25
2
16
25 22
x
log
xx
log xx
−
>
−+
−−
0
16
25
14
224
1
16
25 222
>




 −
−
−+






−
− xxxx
( ) ( ) ( )( ) 025722489 222
>−−−+− xxxx
( )( ) 016179 22
>−+− xxx
7.7. Решите неравенство 1
14
224 2
16
25 2 >
−+
−
xx
log x
( )( ) 017169 22
>−−− xxx
( )( )( )( ) 017133 >−++− xxхx
(продолжение)
-3 3-1
+−+−
х17
+
имеем,ОДЗучетомC
( ) ( ) ( ).;;;x ∞+∪−∪−∞−∈ 17313
( ) ( ).;;x 3134 −∪−−∈
-3 3-1 х17-4
( ) ( ).;;:Ответ 3134 −∪−−
8.8. Решите систему неравенств ( ) ( )



≤+
≤+⋅−+
.xlogxlog
,
x
xx
8
042174
2
2
22
1
2)
( ) ( ) ( ) ( ).;;;;x 41100114 ∪∪−∪−−∈
( ) ( ) 82
2
22
≤+ xlogxlog x
( ) 822 2
2
≤+ xlogxlog x
824 2 ≤+ xlog
42 2 ≤xlog
22 ≤xlog
422 logxlog ≤
то,а.к.т 12 >=
4≤x
44 ≤≤− x
Решение.
ОДЗ:





−≠
≠
≠
;x
,x
,x
1
1
0
( ) ( ) ( ) ( ).;;;;x ∞+∪∪−∪−∞−∈ 110011⇔
1)
имеем,ОДЗучетомC
042174 1
≤+⋅−+ xx
8.8. Решите систему неравенств ( ) ( )



≤+
≤+⋅−+
.xlogxlog
,
x
xx
8
042174
2
2
22
1
3) 4)
0421724 2
≤+⋅−⋅ xx
тогда,t,tПусть x
02 >=
04174 2
≤+⋅−⋅ tt
( ) 0
4
1
44 ≤





−− tt
4
4
1
≤≤ t 0>− tусловиюяетудовлетвор
переменнойисходнойкВернемся
42
4
1
≤≤ x
22
222 ≤≤− x
22 ≤≤− x
то,а.к.т 12 >=
[ ) ( ) ( ) ( ].;;;;x 21100112 ∪∪−∪−−∈
(продолжение) Общее решение:
( ) ( ) ( ) ( ).;;;;x 41100114 ∪∪−∪−−∈
22 ≤≤− x
и
-1 10 х4-4 2-2
[ ) ( ) ( ) ( ].;;;;:Ответ 21100112 ∪∪−∪−−
( ) ( )2
2
22
2 1636163218 xxlogxlog xx −+≤+− ++
9.9. Решите неравенство
( ) ( ).xxlogxlog xx
2
2
22
2 1636163218 −+≤+− ++
Решение.
ОДЗ:





>−+
≠+
>+
;xx
,x
,x
01636
12
02
2
( ) ( ).;;x 18112 −∪−−∈⇔
( )( )xxlogxlog xx −+≤+− ++ 1821632184 2
2
2
имеем,ОДЗучетомC
( ) ( ) ( )( )xlogxlogxlog xxx −++≤+− +++ 1821632184 22
2
2
( ) ( ) 0161816184 2
2
2 ≤+−−− ++ xlogxlog xx
( ) ( ) 0418418 2
2
2 ≤+−−− ++ xlogxlog xx
( )( ) 0218
2
2 ≤−−+ xlogx
( ) 2182 =−+ xlogx
9.9. Решите неравенство
( ) ( ).xxlogxlog xx
2
2
22
2 1636163218 −+≤+− ++
( ) ( )2
22 218 +=− ++ xlogxlog xx
( )2
218 +=− xx
01452
=−+ xx



=
−=
.х
,x
2
7 ОДЗяетудовлетворне−
.:Ответ 2
(продолжение)
10.10. Решите неравенство ( ) ( ) 032 32 ≤−⋅+ +− xlogxlog xx
Решение.
ОДЗ:










>−
≠+
>+
>+
≠−
>−
;x
,x
,x
,x
,x
,x
03
13
03
02
12
02
( ) ( ).;;x 2112 ∪−∈⇔
( ) ( ) 032 32 ≤−⋅+ +− xlogxlog xx
( ) ( )
( ) ( )
0
32
32
22
22
≤
+⋅−
−⋅+
xlogxlog
xlogxlog
( )( ) ( )( )
( )( ) ( )( )
0
1312
1312
≤
−+⋅−−
−−⋅−+
xx
xx
( ) ( )
( ) ( )
0
21
21
≤
+⋅−
−⋅+
xx
xx
( ) ( )
( ) ( )
0
21
21
≤
+⋅−
−⋅+
xx
xx
-2 1-1
+−+−
х
+
2
имеем,ОДЗучетомC
-2 1-1 х2
( ] ( ).;;x 2112 ∪−−∈
( ] ( ).;;:Ответ 2112 ∪−−

задание 17 (c3) неравенства Vopvet

  • 1.
    Решение заданийРешение заданий3С3С по материалампо материалам 2012-2013ЕГЭ гг2012-2013ЕГЭ гг МБОУ СОШ №5 – «Школа здоровья иМБОУ СОШ №5 – «Школа здоровья и развития»развития» : . .Автор учитель математики Е Ю: . .Автор учитель математики Е Ю
  • 2.
    Логарифмические неравенства Неравенства видаloga f(x) > logа g(х), где а ≠ 1, a > 0 называют логарифмическими неравенствами loga f(x) > logа g(х) 0 < а < 1а > 1 или ( ) ( ) ( ) ( )     > > < .xg ,xf ,xgxf 0 0 ( ) ( ) ( ) ( )     > > > .xg ,xf ,xgxf 0 0 ( )( ) ( ) ( )( ) ( ) ( ) ( )       > > > >−− .xa ,xg ,xf ,xgxfxa 0 0 0 01 ( ) ( ) ( ) ( ) ⇔> xglogxflog xaxa
  • 3.
    1.1. Решите неравенство( ) ( ) 9 1 4983 3 11 2 11 + − +≤−+ х х logхxlog Решение. ОДЗ: ⇔ .( )      > + − >−+ ; x x ,xx 0 9 1 098 3 2 ( ) ( )∞+∪−∞−∈ ;;x 19 C учетом ОДЗ: [ ) ( ]21920 ;;;x −−∈ ( ) ( ) 9 1 4983 3 11 2 11 + − +≤−+ х х logхxlog ( ) ( ) 4 1 9 98 311 32 11 ≤ − + +−+ х х logхxlog ( ) ( ) ( ) ( ) 4 1 919 3 33 11 ≤ − +−+ х ххх log ( ) 4 11 4 11 119 logхlog ≤+ ( ) 44 119 ≤+х -20 х2 -20 1-9 х2 119 ≤+х 11911 ≤+≤− х 220 ≤≤− х
  • 4.
    2.2. Решите систему неравенств      − + −≤      + − ≤− ++ + . х x log x x log , xx xx 7 1 1 1 7 21294 8 2 8 7 Решение. ОДЗ: ⇔        ≠+ > − + >+ ;x , x x ,x 18 0 7 1 08 () ( ) ( ).;;;x ∞+∪−−∪−−∈ 71778 7 21294 + ≤− xx 012921284 ≤−⋅− xx тогда,t,tПусть x 02 >= 01291282 ≤−⋅− tt ( )( ) 01291 ≤−+ tt 1291 ≤≤− t имеем,tчто,Учитывая 0> 1290 ≤< t 1) переменнойисходнойкВернемся 12920 ≤< x 1292 22 logx ≤ 1292logx ≤ имеем,ОДЗучетомC 1287129 22 loglog => ( ) ( ) ( ].log;;;x 12971778 2∪−−∪−−∈ 2)
  • 5.
    7 1 1 1 7 8 2 8 − + −≤      + − ++ х x log x x log xx 2.2. Решитесистему неравенств      − + −≤      + − ≤− ++ + . х x log x x log , xx xx 7 1 1 1 7 21294 8 2 8 7 3) ( )8 7 1 1 7 88 2 8 +≤ − + +      + − +++ хlog х x log x х log xxx ( ) ( )22 abba −=− ( )8 7 1 1 7 8 2 8 +≤         − + ⋅      + − ++ хlog х x x х log xx ( )8 1 7 88 +≤      + − ++ хlog х x log xx ( ) ( ) 08 1 7 18 ≤      +− + − −+ х х x x ( ) 0 1 897 7 2 ≤      + −−−− + х xxx x ( ) 0 1 158 7 2 ≤      + −−− + х xx x ( ) 0 1 158 7 2 ≥      + ++ + х xx x ( )( )( ) 0 1 537 ≥ + +++ х xxx -7 -3-5 х-1 +++ −− ( ] [ ] ( )∞+−∪−−∪−∞−∈ ;;;x 1357 имеем,ОДЗучетомC ( ) [ ] ( ).;;;x ∞+∪−−∪−−∈ 73578 (продолжение)
  • 6.
    2.2. Решите систему неравенств      − + −≤      + − ≤− ++ + . х x log x x log , xx xx 7 1 1 1 7 21294 8 2 8 7 4)Общее решение: ( ) ( ) ( ]12971778 2log;;;x ∪−−∪−−∈ ( ) [ ] ( )∞+∪−−∪−−∈ ;;;x 73578 и ( ) [ ] ( ]12973578 2log;;;x ∪−−∪−−∈ ( ) [ ] ( ].log;;;:Ответ 12973578 2∪−−∪−− -7 -3-5 х -1-8 7 log2129 (продолжение)
  • 7.
    3.3. Решите неравенство( ) 150919 3250 ≥⋅− − ,logxlog x, Решение. ОДЗ: ⇔ .      ≠− >− >− ;x ,x ,x 13 03 0919 ( )       ∪∞−∈ 9 19 22 ;;x ( ) 150919 3250 ≥⋅− − ,logxlog x, ( )( ) ( ) ( )( ) 0391913 2 ≥−−−−− xxx ( )( ) 01032 2 ≥−+− xxx ( ) ( ) 052 2 ≥+− xx ( )( ) 03102 2 ≥−−− xxx -5 2 ++− х C учетом ОДЗ: [ )       −∈ 9 19 225 ;;;x -5 2 х 19 9 ( ) 150919 2503 ≥⋅−− ,logxlog ,x ( ) 29193 ≥−− xlog x ( ) ( )2 33 3919 xlogxlog xx −≥− −− dlogblogdlogblog acca ⋅=⋅ [ )       − 9 19 225 ;;;:Ответ
  • 8.
    x x xx ≤ − +− 5 6102 2 4.4. Решитесистему неравенств ( ) ( )     −≤−+ ≤ − +− .xlogxlog ,x x xx 2 66 2 1641 5 6102 Решение. ОДЗ: ⇔     ≠− >− >− ;x ,x ,x 05 016 04 2 ( ).;x 44−∈ 1) 2) 0 5 6102 2 ≤− − +− х x xx 0 5 56102 22 ≤ − +−+− x xxxx 0 5 652 ≤ − +− x xx ( )( ) 0 5 32 ≤ − −− x xx 2 53 +−+− х ( ] [ )532 ;;x ∪∞−∈ имеем,ОДЗучетомC ( ] [ )4324 ;;x ∪−∈
  • 9.
    4.4. Решите систему неравенств () ( )     −≤−+ ≤ − +− .xlogxlog ,x x xx 2 66 2 1641 5 6102 3) ( ) ( )2 66 1641 xlogxlog −≤−+ ( ) ( )2 666 1646 xlogxloglog −≤−+ ( ) ( )2 66 16624 xlogxlog −≤− 2 16624 xx −≤− то,а.к.т 16 >= 0862 ≤+− xx ( )( ) 042 ≤−− xx 42 ≤≤ x 4) Общее решение: имеем,ОДЗучетомC 42 <≤ x ( ] [ )4324 ;;x ∪−∈ 42 <≤ x и -4 32 х4 { } [ )432 ;x ∪∈ { } [ ).;:Ответ 432 ∪ (продолжение)
  • 10.
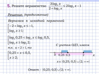
    5.5. Решите неравенство12 2 3 2 2 2 −≤ + xlog xlog xlog Решение. ОДЗ:    ≠ > ;,x ,x 250 0 ( ) ( ).;,,;x ∞+∪∈ 2502500⇔ 12 2 3 2 2 2 −≤ + xlog xlog xlog тогда,t,txlogПусть 22 −≠= 12 2 3 −≤ + t t t 012 2 3 ≤+− + t t t 0 2 2243 2 ≤ + ++−− t tttt 0 2 22 2 ≤ + +− t t ( )( ) 0 2 112 ≤ + +−− t tt ( )( ) 0 2 11 ≥ + +− t tt -2 1-1 +−+− t ( ] [ )∞+∪−−∈ ;;t 112
  • 11.
    5.5. Решите неравенство12 2 3 2 2 2 −≤ + xlog xlog xlog Решение. (продолжение)    ≥ −≤<− ;xlog ,xlog перменнойисходнойкВернемся 1 12 2 2    ≥ ≤< ;logxlog ,,logxlog,log 2 50250 22 222 то,а.к.т 12 >=    ≥ ≤< ;x ,,x, 2 50250 имеем,ОДЗучетомC 0 0,50,25 х2 ( ] [ )∞+∪∈ ;,;,х 250250 ( ] [ ).;,;,:Ответ ∞+∪ 250250
  • 12.
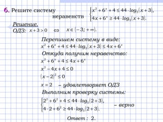
    6.6. Решите систему неравенств () ( )    +⋅≥+ +⋅≤++ .xlogx ,xlogx x x 34464 34446 5 5 2 Решение. ОДЗ: 03 >+x ( ).;x ∞+−∈ 3⇔ ( ) xx xxlogx 6434446 5 2 +≤+⋅≤++ Перепишем систему в виде: Откуда получим неравенство: xx xx 64462 +≤++ 0442 ≤+− хx ( ) 02 2 ≤−x 2=х Выполним проверку системы: ( ) ( )    +⋅≥+⋅ +⋅≤++ .log ,log 3244624 3244462 5 2 5 22 − верно .:Ответ 2 − удовлетворяет ОДЗ
  • 13.
    7.7. Решите неравенство1 14 224 2 16 25 2 > −+ − xx log x Решение. ОДЗ:      ≠− >−+ >− ;x ,xх ,x 1625 0224 025 2 2 2 ( ) ( ) ( ).;;;x 533334 ∪−∪−−∈⇔ 1 14 224 2 16 25 2 > −+ − xx log x 16 25 14 224 2 16 25 2 16 25 22 x log xx log xx − > −+ −− 0 16 25 14 224 1 16 25 222 >      − − −+       − − xxxx ( ) ( ) ( )( ) 025722489 222 >−−−+− xxxx ( )( ) 016179 22 >−+− xxx
  • 14.
    7.7. Решите неравенство1 14 224 2 16 25 2 > −+ − xx log x ( )( ) 017169 22 >−−− xxx ( )( )( )( ) 017133 >−++− xxхx (продолжение) -3 3-1 +−+− х17 + имеем,ОДЗучетомC ( ) ( ) ( ).;;;x ∞+∪−∪−∞−∈ 17313 ( ) ( ).;;x 3134 −∪−−∈ -3 3-1 х17-4 ( ) ( ).;;:Ответ 3134 −∪−−
  • 15.
    8.8. Решите системунеравенств ( ) ( )    ≤+ ≤+⋅−+ .xlogxlog , x xx 8 042174 2 2 22 1 2) ( ) ( ) ( ) ( ).;;;;x 41100114 ∪∪−∪−−∈ ( ) ( ) 82 2 22 ≤+ xlogxlog x ( ) 822 2 2 ≤+ xlogxlog x 824 2 ≤+ xlog 42 2 ≤xlog 22 ≤xlog 422 logxlog ≤ то,а.к.т 12 >= 4≤x 44 ≤≤− x Решение. ОДЗ:      −≠ ≠ ≠ ;x ,x ,x 1 1 0 ( ) ( ) ( ) ( ).;;;;x ∞+∪∪−∪−∞−∈ 110011⇔ 1) имеем,ОДЗучетомC
  • 16.
    042174 1 ≤+⋅−+ xx 8.8.Решите систему неравенств ( ) ( )    ≤+ ≤+⋅−+ .xlogxlog , x xx 8 042174 2 2 22 1 3) 4) 0421724 2 ≤+⋅−⋅ xx тогда,t,tПусть x 02 >= 04174 2 ≤+⋅−⋅ tt ( ) 0 4 1 44 ≤      −− tt 4 4 1 ≤≤ t 0>− tусловиюяетудовлетвор переменнойисходнойкВернемся 42 4 1 ≤≤ x 22 222 ≤≤− x 22 ≤≤− x то,а.к.т 12 >= [ ) ( ) ( ) ( ].;;;;x 21100112 ∪∪−∪−−∈ (продолжение) Общее решение: ( ) ( ) ( ) ( ).;;;;x 41100114 ∪∪−∪−−∈ 22 ≤≤− x и -1 10 х4-4 2-2 [ ) ( ) ( ) ( ].;;;;:Ответ 21100112 ∪∪−∪−−
  • 17.
    ( ) ()2 2 22 2 1636163218 xxlogxlog xx −+≤+− ++ 9.9. Решите неравенство ( ) ( ).xxlogxlog xx 2 2 22 2 1636163218 −+≤+− ++ Решение. ОДЗ:      >−+ ≠+ >+ ;xx ,x ,x 01636 12 02 2 ( ) ( ).;;x 18112 −∪−−∈⇔ ( )( )xxlogxlog xx −+≤+− ++ 1821632184 2 2 2 имеем,ОДЗучетомC ( ) ( ) ( )( )xlogxlogxlog xxx −++≤+− +++ 1821632184 22 2 2 ( ) ( ) 0161816184 2 2 2 ≤+−−− ++ xlogxlog xx ( ) ( ) 0418418 2 2 2 ≤+−−− ++ xlogxlog xx ( )( ) 0218 2 2 ≤−−+ xlogx ( ) 2182 =−+ xlogx
  • 18.
    9.9. Решите неравенство () ( ).xxlogxlog xx 2 2 22 2 1636163218 −+≤+− ++ ( ) ( )2 22 218 +=− ++ xlogxlog xx ( )2 218 +=− xx 01452 =−+ xx    = −= .х ,x 2 7 ОДЗяетудовлетворне− .:Ответ 2 (продолжение)
  • 19.
    10.10. Решите неравенство( ) ( ) 032 32 ≤−⋅+ +− xlogxlog xx Решение. ОДЗ:           >− ≠+ >+ >+ ≠− >− ;x ,x ,x ,x ,x ,x 03 13 03 02 12 02 ( ) ( ).;;x 2112 ∪−∈⇔ ( ) ( ) 032 32 ≤−⋅+ +− xlogxlog xx ( ) ( ) ( ) ( ) 0 32 32 22 22 ≤ +⋅− −⋅+ xlogxlog xlogxlog ( )( ) ( )( ) ( )( ) ( )( ) 0 1312 1312 ≤ −+⋅−− −−⋅−+ xx xx ( ) ( ) ( ) ( ) 0 21 21 ≤ +⋅− −⋅+ xx xx ( ) ( ) ( ) ( ) 0 21 21 ≤ +⋅− −⋅+ xx xx -2 1-1 +−+− х + 2 имеем,ОДЗучетомC -2 1-1 х2 ( ] ( ).;;x 2112 ∪−−∈ ( ] ( ).;;:Ответ 2112 ∪−−