https://sites.google.com/a/cmrit.ac.in/manoj-c5559/
UNIT – 3 
ADVANCED STATE MODELING, INTERACTION 
MODELING: 
State Modeling: Nested state diagrams; Nested states; Signal 
Advanced generalization; Concurrency; A sample state model; 
Relation of class and state models; Practical tips. 
Interaction Modeling: Use case models; Sequence models; 
Activity models. Use case relationships; Procedural sequence 
models; Special constructs for activity models.
 Two major features are introduced for 
controlling complexity and 
combinatorial explosion in state 
diagrams 
◦ Nested state diagrams 
◦ Concurrent state diagrams 
 Many other features are also added 
◦ propagated transitions 
◦ broadcast messages 
◦ actions on state entry, exit 
◦ … 
S2 
S1 
Nested State Diagrams 
Concurrent State Diagrams
 Activities in states are composite items denoting other 
lower-level state diagrams 
 A lower-level state diagram corresponds to a sequence 
of lower-level states and events that are invisible in the 
higher-level diagram.
 When one state is complex, you 
can include substates in it. 
◦ drawn as nested rounded 
rectangles within the larger 
state 
 Caution: Don't over-use this 
feature. 
◦ easy to confuse separate states 
for sub-states within one state 
superstate 
substates
A state may be represented as nested substates. 
◦ In UML, substates are shown by nesting them in a superstate box. 
◦ A substate inherits the transitions of its superstate.
Idle 
off hook / play dial tone 
[valid subscriber] Active 
on hook 
PlayingDialTone 
digit digit 
connected 
complete 
Talking 
Dialing Connecting
Simple State 
Complex State 
Substate1 
entry: entry action 
event( args )[ cond ] / 
action event( args )[ cond ] / ^target.event(args) 
action ^target.event(args) 
Substate2 
event( args )[ cond ] / 
action ^target.event(args) 
event( args )[ cond ] / 
action ^target.event(args)
Super-state 
event-1 
A B 
C 
event-2 
event-1 
A B 
event-2 event-2 
C
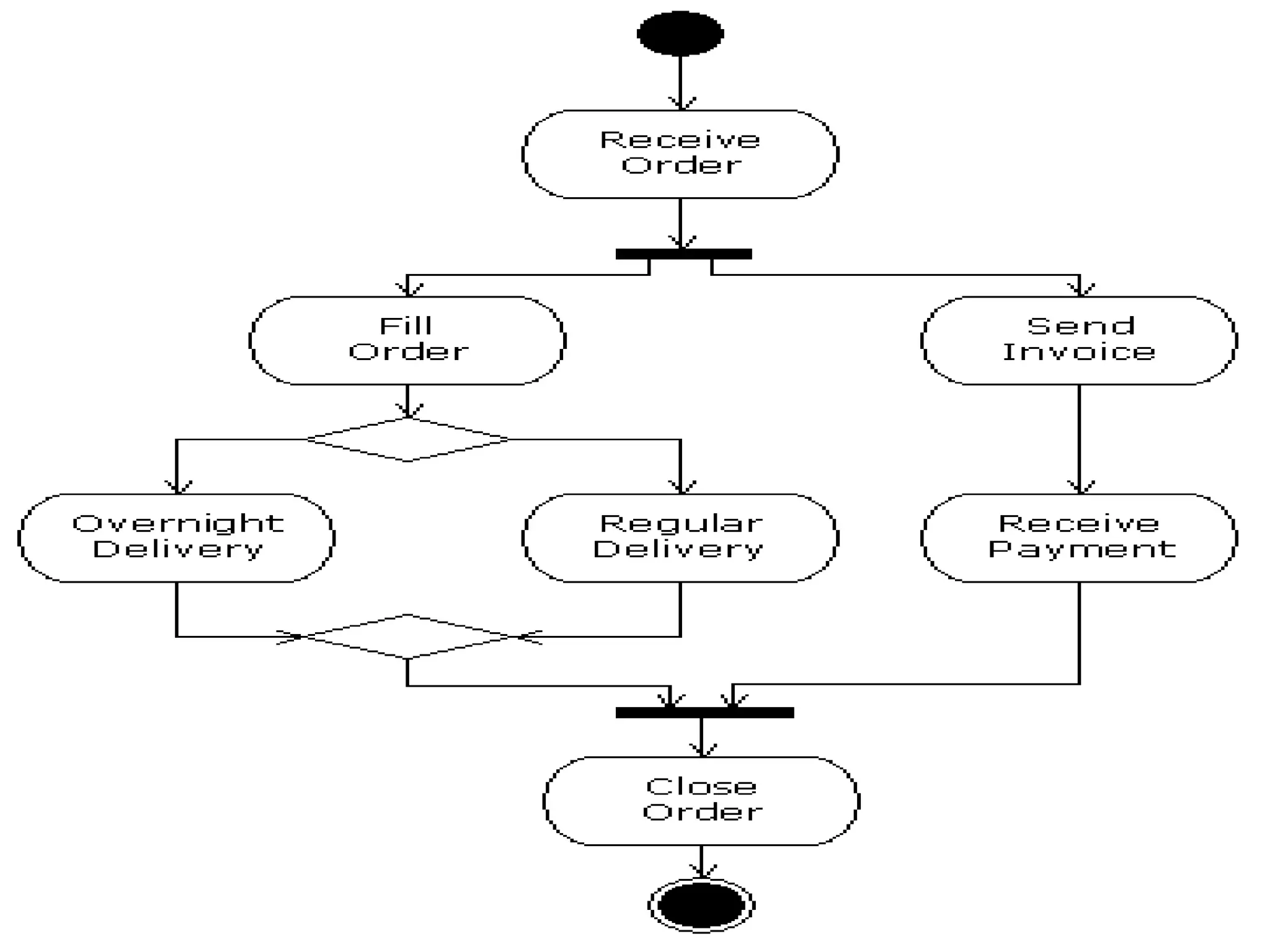
Checking 
do / check 
Item 
Dispatching 
do / initiate 
delivery 
Delivering 
[all items checked && 
some items not in stock] 
Order item 
[all items checked && all items available] 
Dispatch items 
[all items available] 
Item received 
delivery 
get first item 
Ordering 
Exit/ Item received 
do / order Item 
cancelled Canceling 
*[all items checked] 
get next item 
entry / deliver 
Items 
do / Remove 
Item
 Transitions can be specific 
◦ A transition can be from a specific 
substate (T1) 
◦ A transition can be to a specific 
substate inside the nested state (T2) 
 Transitions can be general 
◦ We saw that a transition from the 
superstate is valid for all substates 
(T3) 
◦ A transition into the superstate (T4) 
normally goes to the default initial 
state (start state leading to F) 
T1 
S 
A B 
E 
F 
C 
D 
T2 
T4 
T3
◦ concurrency is a property of systems in which several computations are 
executing simultaneously, and potentially interacting with each other. 
◦ Dashed line indicates that an order is in two different states, e.g. Checking & 
Authorizing 
◦ When order leaves concurrent states, it’s in a single state: Canceled, Delivered 
or Rejected 
◦ Concurrent Sub states - Used when two or more state diagrams are 
executing concurrently within a single object.
 Complex systems usually have 
concurrency 
◦ “subsystems” that operate (mostly) 
independently 
 Heart monitor device 
◦ The power supply and the heart 
monitoring application are really 
concurrent subsystems 
◦ They should be modeled that way!! 
◦ They are mostly independent: the 
monitoring application doesn’t care 
where it gets its power 
Heart Monitor 
Monitoring 
Subsystem 
Power 
Subsystem
Startup 
Alarm 
Operational 
Off 
Switch on 
Switch off 
Startup 
Complete 
Problem 
detected 
Running 
Monitoring Subsystem 
Mains on 
Battery Mains 
Mains off 
Dotted line 
separates 
concurrent state 
machines 
Power Subsystem
release key 
Ignition turn key to start 
[Transmin iNsseiountral] 
turn key off 
Transmission 
Forward 
Accelerator 
depress accelerator 
release accelerator 
push R 
push N 
push N push F 
upshift 
downshift 
upshift 
downshift 
stop 
Brake 
depress brake 
release brake 
Car 
off starting on 
Neutral Reverse 
first second third 
off on off on
Two types of concurrency 
1. System concurrency 
◦ State of overall system as the aggregation of state diagrams, one 
for each object. Each state diagram is executing concurrently with 
the others. 
2. Object concurrency 
◦ An object can be partitioned into subsets of states (attributes and 
links) such that each of them has its own subdiagram. 
◦ The state of the object consists of a set of states: one state from 
each subdiagram. 
◦ State diagrams are divided into subdiagrams by dotted lines.
 The class model describes the class & objects in a 
system and their relationship. 
 The state model describes the life cycles of the objects. 
 The interaction model describes how the objects 
interact. 
 The interaction model starts with use cases that are 
then elaborated with sequence and activity diagrams
 Use case: focuses on functionality of a system- i.e, 
what a system does for users 
 Sequence diagrams: shows the object that interact and 
the time sequence of their interactions 
 Activity diagrams: elaborates important processing 
steps
Functional vs. Non-Functional 
Requirements 
Functional 
Non-Functional 
Functional requirement are user ‘visible’ features and are 
typically initiated by stakeholders of the system – generate 
report, login, etc. 
Non-functional requirements are ‘non-visible’ features and 
but required for a effective running of an application – security, 
backup, etc.
 Use Case diagrams show the various activities the users 
can perform on the system. 
◦ System is something that performs a function. 
 They model the dynamic aspects of the system. 
 Provides a user’s perspective of the system. 
29
A use case is a model of the interaction between External users of a 
software product (actors) and The software product itself 
 More precisely, an actor is a user playing a specific role describing a 
set of user scenarios capturing user requirements contract between 
end user and software developers
 Use case diagrams are used to visualize, specify, construct, 
and document the (intended) behavior of the system, during 
requirements capture and analysis. 
 Provide a way for developers, domain experts and end-users to 
Communicate. 
 Serve as basis for testing. 
 Use case diagrams contain use cases, actors, and their 
relationships. 
31
 Actors: A role that a user plays with respect to the system, including 
human users and other systems. e.g., inanimate physical objects (e.g. 
robot); an external system that needs some information from the 
current system. 
 Use case: A set of scenarios that describing an interaction between a 
user and a system, including alternatives. 
 System boundary: rectangle diagram representing the boundary 
between the actors and the system. 
 Association: Communication between an actor and a use case; 
Represented by a solid line.
Actors 
Could be human beings, other systems, 
timers and clocks or hardware devices. 
Actors that stimulate the system and are the 
initiators of events are called primary actors 
(active) 
Actors that only receive stimuli from the 
system are called secondary actors (passive)
Actors 
Who/what will be interested in the system? 
Who/what will want to change the data in the 
system? 
Who/what will want to interface with the 
system? 
Who/what will want information from the 
system?
1. Avoid showing communication between actors. 
2. Actors should be named as singular. i.e student and NOT students. NO names 
should be used – i.e John, Sam, etc.
1. Start by identifying the actors of the system 
2. Define the goals of the system and how they can be 
achieved using the systems’ actors 
3. Illustrate these goals and actors actions using use-case 
diagram(s) 
37
 A use case describes a sequence of actions a system performs to 
yield an observable result or value to a particular actor 
 Naming convention = verb + noun (or) verb + noun-phrase, 
◦ e.g. withdraw cash 
 A good use case should: 
◦ Describe a sequence of transactions performed by a system that 
produces a measurable result (goal) for a particular actor 
◦ Describe the behavior expected of a system from a user's 
perspective 
◦ Enable the system analyst to understand and model a system from 
a high-level business viewpoint 
◦ Represent the interfaces that a system makes visible to the 
external entities and the interrelationships between the actors and 
the system 
38
 Use case is a particular activity a user can do on the 
system. 
 Is represented by an ellipse. 
 Following are two use cases for a library system. 
39 
Borrow Reserve
• What are the tasks of each actor? 
• Will any actor create, store, change, remove, or read 
the information? 
• Will any actor need to inform the system about the 
sudden, external changes? 
• Does any actor need to informed about certain 
occurrences in the system? 
• What use cases will support and maintain the system? 
• Can all functional requirements be performed by the 
use cases?
Construct Description Notation 
Use-case A sequence of transactions 
performed by a system that produces 
a measurable result for a particular 
actor 
Actor A coherent set of roles that users 
play 
when interacting with these use 
cases 
System 
Boundary 
The boundary between the physical 
system and the actors who interact 
with the physical system 
42
• Functionality provided by the system 
• Consist of a series of steps which collectively add 
value to the user of the system 
• Examples 
– Issue a book to a member 
– Receive a book back from a member 
– Query the current location of a book 
– Maintain member’s information 
– Maintain book’s information
47 
Actor 
System name 
Use-case 
Association System boundary
client employee 
48 A Library System. 
supervisor 
library system 
borro 
w 
reserve 
Order title 
Fine 
payment
49 
Teacher 
Student 
Printing administrator 
Grade system 
Record 
grades 
View grades 
Distribute 
Report cards 
Create report 
cards
Include: a dotted line labeled <<include>> beginning at base use case 
and ending with an arrows pointing to the include use case. The include 
relationship occurs when a chunk of behavior is similar across more 
than one use case. Use “include” in stead of copying the description of 
that behavior. 
<<include>> 
Extend: a dotted line labeled <<extend>> with an arrow toward the base 
case. The extending use case may add behavior to the base use case. The base 
class declares “extension points”. 
<<extend>>
base <<include>> included 
 The base use case explicitly incorporates the behavior 
of another use case at a location specified in the base. 
 The included use case never stands alone. It only 
occurs as a part of some larger base that includes it. 
53 ניתוח מערכות מידע
 Enables to avoid describing the same flow of events 
several times by putting the common behavior in a use 
case of its own. 
54 ניתוח מערכות מידע 
updating 
grades 
output 
generating 
verifying 
student id 
<<include>> 
<<include>>
 Include relationships are used when two or more use cases 
share some common portion in a flow of events 
 This common portion is then grouped and extracted to form an 
inclusion use case for sharing among two or more use cases 
 Most use cases in the ATM system example, such as 
Withdraw Money, Deposit Money or Check Balance, share 
the inclusion use-case Login Account 
56
57 
Login Account 
(Included use case) 
Withdraw Money 
(Base use case)
58
base <<extend>> extending 
 The base use case implicitly incorporates the behavior 
of another use case at certain points called extension 
points. 
 The base use case may stand alone, but under certain 
conditions its behavior may be extended by the 
behavior of another use case. 
59 ניתוח מערכות מידע
 In UML modeling, you can use an extend relationship 
to specify that one use case (extension) extends the 
behavior of another use case (base) 
 This type of relationship reveals details about a system 
or application that are typically hidden in a use case 
60
61 
Process Excess Amount 
(Extending use case) 
Withdraw Money 
(Base use case) 
If conditional guard is true, extending flow is executed
62
Slide 2 (of 48)
Figure 16.12
 Generalization. 
student 
non-graduate 
student 
65 ניתוח מערכות מידע 
graduate 
student
Construct Description Notation 
Association The participation of an actor in a 
use case, i.e. an instance of an 
actor and instances of a use case 
communicating with each other 
Generalization A taxonomic relationship between 
a general use case and a more 
specific use case. The arrow head 
points to the general use case 
Extend A relationship between an 
extension use case and a base 
use case, specifying how the 
behavior of the extension use case 
can be 
inserted into the behavior defined 
66
Construct Description Notation 
Include A relationship between a base use 
case and an inclusion use case, 
specifying how the behavior for the 
inclusion use case is inserted into the 
behavior defined for the base use 
case. The arrow head points to the 
inclusion use case 
67
 Both Make 
Appointment and 
Request Medication 
include Check Patient 
Record as a subtask 
(include) 
 The extension point is 
written inside the base 
case Pay bill; the 
extending class Defer 
payment adds the 
behavior of this 
extension point. 
(extend) 
 Pay Bill is a parent use 
case and Bill 
Insurance is the child 
use case. 
(generalization) 
(TogetherSoft, Inc)
Each use case may include all or part : of the following 
 Title or Reference Name - meaningful name of the UC 
 Author/Date - the author and creation date 
 Modification/Date - last modification and its date 
 Purpose - specifies the goal to be achieved 
 Overview - short description of the processes 
 Cross References - requirements references 
 Actors - agents participating 
 Pre Conditions - must be true to allow execution 
 Post Conditions - will be set when completes 
normally 
 Normal flow of events - regular flow of activities 
 Alternative flow of events - other flow of activities 
 Exceptional flow of events - unusual situations 
 Implementation issues - foreseen implementation 
problems 
ניתוח מערכות מידע 
73
The sequence model elaborates the themes of use cases. 
Two kinds of sequences models 
 Scenarios 
 Sequence diagram
 A scenario is a sequence of events that occurs during 
one particular execution of a system. 
For example: 
John logs in, transmits a message from John to the 
broker system.
 A sequence diagram shows the participants in an interaction and the 
sequence of messages among them. 
 A sequence diagram shows the interaction of a system with its 
actors to perform all or part of a use case. 
 Each use case requires one or more sequence diagrams to describe 
its behaviour.
 Sequence diagrams, also known as event diagrams or event 
scenarios, illustrate how processes interact with each other by 
showing calls between different objects in a sequence. 
These diagrams have two dimensions: 
 The vertical lines show the sequence of messages and calls in 
chronological order 
 Horizontal elements show object instances where the messages 
are relayed.
 Components Of A Sequence Diagram 
Sequence Diagram 
Active objects Messages 
Control Activation Box Lifeline 
Information
Active Objects: 
◦ Any objects that play a role in the system 
◦ Can be any object or class that is valid within the system 
◦ Can be an Actor that is external to the system and derives benefits 
from the system 
Messages: 
◦ Used to illustrate communication between different active 
objects. 
◦ Used when an object needs 
 to activate a process of a different object 
 to give information to another object
Lifeline 
◦ Denotes the life of actors/objects over time during a sequence 
Focus of control (activation box) 
◦ Means the object is active and using resources during that time 
period 
Control information 
◦ Shows the control flow in the system 
◦ Creation and destruction of an object through <<create>> and 
<<destroy>>
 Squares with object type, optionally preceded by object name and 
colon 
◦ write object's name if it clarifies the diagram 
◦ object's "life line" represented by dashed vert. line 
84
Objects are displayed at the top of the 
diagram 
The vertical dimension represents time 
Each object has a dashed line – lifeline 
– extending below it – to indicate the 
period of time during which objects 
playing that role actually exist 
Object Name
 Creation: arrow with 'new' 
written above it 
 Deletion: an X at bottom of 
object's lifeline 
86
 The messages in an 
interaction are drawn from 
top to bottom, in the order 
that they are sent. 
 Messages are shown 
as arrows pointing from the 
lifeline of the role sending the 
message to the lifeline of the 
receiver. 
 When a message is 
sent, control passes from the 
sender of the message to the 
receiver. 
Object Name Object Name 
message
Return of control is shown using dashed arrow returning to 
the calling object. 
Object Name Object Name 
message
 Message (method call) indicated by horizontal arrow 
to other object 
◦ write message name and arguments above arrow 
89
 Activations - show when a method is active – either executing or 
waiting for a subroutine to return 
◦ Either that object is running its code, or it is on the stack waiting 
for another object's method to finish 
90
• Period of time during 
which an object is 
processing a message, 
Shown on a lifeline as a 
narrow rectangle whose 
top is connected to a 
message. 
• When an object finishes 
processing a message, 
control returns to the 
sender of the message 
Object Name Object Name 
message
a : Assembly part : CatalogEntry 
getNumber() 
: Client 
count(part) 
return number 
Lifeline 
Messages 
Activation( 
optional) 
control returns to the 
sender of the message 
(optional)
Caller Phone Recipient 
Picks up 
Dial tone 
Dial 
Ring notification Ring 
Picks up 
Hello
 Activity diagrams and use cases are logical model which describe 
the business domain’s activities without suggesting how they are 
conduct. 
 A diagram that emphasizes the flow of control from activity to 
activity in an object. 
 Similar to the traditional program flowchart. 
 Used to provide detail for complex algorithms. 
 Primary activities and the relationships among the activities in a 
process.
Purpose 
◦ to model a task (for example in business modelling) 
◦ to describe a function of a system represented by a use case 
◦ to describe the logic of an operation 
◦ to model the activities that make up the life cycle in the Unified 
Process
 Initial Node 
 Control Flow 
 Action or Activity 
 Object Flow 
 Branch 
 Merge 
 Fork 
 Join 
 Final Node 
09/29/14 99
 This represents the start of 
the flow of an activity 
diagram. 
 An activity diagram contains 
a single start node. 
 The name of the initial node 
is entered on the node. It 
takes the form of an 
adjective. 
09/29/14 100
 A control flow connects any combination of: 
◦ activities 
◦ branches 
◦ merges 
◦ forks 
◦ joins 
 A control flow has direction, which is indicated by the arrow head 
– you may only traverse the control flow in the direction of the 
arrow. 
 A control flow may not enter an initial state. 
 A control flow may not exit a final node. 
 A control flow is the representation of an occurrence of an event. 
 The name of the event is entered on the control flow. It takes the 
form of something has been done, noun-verb(past-tense) 
09/29/14 101
 The activity represents the 
actions that occur as a result of 
an incoming event from a control 
flow. 
 The name of the activity is 
entered on the activity and takes 
the form of something being 
done, present tense verb-noun 
09/29/14 102
 The branch is used to show alternative paths in the 
activity diagram. 
 Label the decision node with a question(?). 
 Do not label the merge, (unless you have a good 
reason to). 
 One control flow enters the decision node and two 
or more alternative control flows exit the decision 
node. 
 Only one of the paths may be transitioned as the 
result of an event occurring. 
 Each exiting control flow contains the condition 
under which it is taken (called a guard), dependent 
upon the answer to the question. These guards must 
be mutually exclusive. 
09/29/14 103
 The guards on exiting control flows must cover all possible 
outcomes of the question being asked by the branch. 
◦ The simplest way to ensure all possible outcomes are covered is 
to phrase the branch question such that the only possible answers 
are ‘Yes’ or ‘No’. Note, this can add extra branches to the 
diagram. 
 Two or more control flows enter the merge node and one control 
flow exits.
09/29/14 105 
 The fork may be represented by vertical or 
horizontal bars. 
 The fork represents that the flow through the 
diagram has split into 2 paths that are running 
in parallel (multitasking). 
 The fork has a single control flow on entry and 
several control flows exiting. 
 Use a fork when there is no requirement on the 
order of activities in a flow. 
◦ For example, the Dematerializer receives an 
event that the door is shut. It now suspends 
the cargo and creates a vacuum, but these 
actions may be performed in parallel, so we 
model them with a fork.
09/29/14 106 
 For every fork there should be a join (if not 
your activity diagram is broken). 
 The join may be represented by vertical or 
horizontal bars. 
 A join simply shows that when the parallel 
activities have finished that they then come 
back to join a single flow again. 
 The join has several control flows entering and 
a single control flow on exit. 
 The exiting control flow cannot be executed 
until every incoming control flow has 
completed. 
 There is no need to label the fork or join.
 The final node represents the termination of the activity 
diagram. 
 There may be several termination states in a single 
diagram. 
 Label the final node with an adjective. 
09/29/14 107
[Condition] 
For each X: 
START POINT 
END POINT 
STEP 
TRANSITION 
DECISION POINT 
GUARD 
PARALLEL STEPS 
REPEATED STEPS
START 
POINT
The Start Point 
represents the 
EVENT that 
triggers the use 
case.
Actor elects to Add Customer 
END 
POINT
Actor elects to Add Customer 
Label the End Point to 
EXPLICITLY confirm 
that the intent of the use 
case has been achieved.
Actor elects to Add Customer 
Customer added
Actor elects to Add Customer 
This makes it clear to the 
reader that the use case 
is complete and that 
nothing further is needed 
in order to fulfil the 
intent. 
Customer added
Actor elects to Add Customer 
End of process
To reach the End 
Point…
… you need to 
model STEPS.
Link the steps 
with 
TRANSITIONS.
Transitions use arrow 
heads to show the 
direction of process 
flow.
I like to put a note 
against any step that 
achieves the goal of 
the use case. 
Goal X achieved
Goal X achieved 
… because it might not 
be the last step.
Often in a use case 
the System has to 
make a decision 
based on business 
rules...
The actual decision 
takes place within a 
STEP
System 
determines 
whether X or Y 
The actual decision 
takes place within a 
STEP
System 
determines 
whether X or Y 
A DECISION POINT 
is then used to help 
the reader navigate 
the diagram.
DECISION 
POINT
Decision Points 
contain text which 
describes the nature 
of the decision to be 
made.
So was it X or Y?
Decision points allow 
the flow to branch 
away from the 
Primary Path.
[Condition 2] 
[Condition 1] 
Transitions 
coming out of 
Decision Points 
must have a 
GUARD.
[IT WAS “Y”] 
[IT WAS “X”] 
A Guard needs to 
explicitly describe a 
condition which must 
be true in order to 
proceed down that 
path.
[Condition 2] 
[Condition 1] 
If the flow 
rejoins the 
Primary Path, it 
is known as an 
Alternate Path.
[Condition 1] [Condition 2] 
You can show how 
paths rejoin by 
using a MERGE 
POINT.
[Condition 1] [Condition 2] 
You can show how 
paths rejoin by 
using a MERGE 
POINT.
[Condition 1] [Condition 2] 
I prefer to model 
merging paths like this.

Unit 3(advanced state modeling & interaction meodelling)

  • 2.
  • 3.
    UNIT – 3 ADVANCED STATE MODELING, INTERACTION MODELING: State Modeling: Nested state diagrams; Nested states; Signal Advanced generalization; Concurrency; A sample state model; Relation of class and state models; Practical tips. Interaction Modeling: Use case models; Sequence models; Activity models. Use case relationships; Procedural sequence models; Special constructs for activity models.
  • 4.
     Two majorfeatures are introduced for controlling complexity and combinatorial explosion in state diagrams ◦ Nested state diagrams ◦ Concurrent state diagrams  Many other features are also added ◦ propagated transitions ◦ broadcast messages ◦ actions on state entry, exit ◦ … S2 S1 Nested State Diagrams Concurrent State Diagrams
  • 5.
     Activities instates are composite items denoting other lower-level state diagrams  A lower-level state diagram corresponds to a sequence of lower-level states and events that are invisible in the higher-level diagram.
  • 6.
     When onestate is complex, you can include substates in it. ◦ drawn as nested rounded rectangles within the larger state  Caution: Don't over-use this feature. ◦ easy to confuse separate states for sub-states within one state superstate substates
  • 7.
    A state maybe represented as nested substates. ◦ In UML, substates are shown by nesting them in a superstate box. ◦ A substate inherits the transitions of its superstate.
  • 8.
    Idle off hook/ play dial tone [valid subscriber] Active on hook PlayingDialTone digit digit connected complete Talking Dialing Connecting
  • 9.
    Simple State ComplexState Substate1 entry: entry action event( args )[ cond ] / action event( args )[ cond ] / ^target.event(args) action ^target.event(args) Substate2 event( args )[ cond ] / action ^target.event(args) event( args )[ cond ] / action ^target.event(args)
  • 10.
    Super-state event-1 AB C event-2 event-1 A B event-2 event-2 C
  • 11.
    Checking do /check Item Dispatching do / initiate delivery Delivering [all items checked && some items not in stock] Order item [all items checked && all items available] Dispatch items [all items available] Item received delivery get first item Ordering Exit/ Item received do / order Item cancelled Canceling *[all items checked] get next item entry / deliver Items do / Remove Item
  • 13.
     Transitions canbe specific ◦ A transition can be from a specific substate (T1) ◦ A transition can be to a specific substate inside the nested state (T2)  Transitions can be general ◦ We saw that a transition from the superstate is valid for all substates (T3) ◦ A transition into the superstate (T4) normally goes to the default initial state (start state leading to F) T1 S A B E F C D T2 T4 T3
  • 14.
    ◦ concurrency isa property of systems in which several computations are executing simultaneously, and potentially interacting with each other. ◦ Dashed line indicates that an order is in two different states, e.g. Checking & Authorizing ◦ When order leaves concurrent states, it’s in a single state: Canceled, Delivered or Rejected ◦ Concurrent Sub states - Used when two or more state diagrams are executing concurrently within a single object.
  • 15.
     Complex systemsusually have concurrency ◦ “subsystems” that operate (mostly) independently  Heart monitor device ◦ The power supply and the heart monitoring application are really concurrent subsystems ◦ They should be modeled that way!! ◦ They are mostly independent: the monitoring application doesn’t care where it gets its power Heart Monitor Monitoring Subsystem Power Subsystem
  • 16.
    Startup Alarm Operational Off Switch on Switch off Startup Complete Problem detected Running Monitoring Subsystem Mains on Battery Mains Mains off Dotted line separates concurrent state machines Power Subsystem
  • 17.
    release key Ignitionturn key to start [Transmin iNsseiountral] turn key off Transmission Forward Accelerator depress accelerator release accelerator push R push N push N push F upshift downshift upshift downshift stop Brake depress brake release brake Car off starting on Neutral Reverse first second third off on off on
  • 18.
    Two types ofconcurrency 1. System concurrency ◦ State of overall system as the aggregation of state diagrams, one for each object. Each state diagram is executing concurrently with the others. 2. Object concurrency ◦ An object can be partitioned into subsets of states (attributes and links) such that each of them has its own subdiagram. ◦ The state of the object consists of a set of states: one state from each subdiagram. ◦ State diagrams are divided into subdiagrams by dotted lines.
  • 20.
     The classmodel describes the class & objects in a system and their relationship.  The state model describes the life cycles of the objects.  The interaction model describes how the objects interact.  The interaction model starts with use cases that are then elaborated with sequence and activity diagrams
  • 21.
     Use case:focuses on functionality of a system- i.e, what a system does for users  Sequence diagrams: shows the object that interact and the time sequence of their interactions  Activity diagrams: elaborates important processing steps
  • 27.
    Functional vs. Non-Functional Requirements Functional Non-Functional Functional requirement are user ‘visible’ features and are typically initiated by stakeholders of the system – generate report, login, etc. Non-functional requirements are ‘non-visible’ features and but required for a effective running of an application – security, backup, etc.
  • 29.
     Use Casediagrams show the various activities the users can perform on the system. ◦ System is something that performs a function.  They model the dynamic aspects of the system.  Provides a user’s perspective of the system. 29
  • 30.
    A use caseis a model of the interaction between External users of a software product (actors) and The software product itself  More precisely, an actor is a user playing a specific role describing a set of user scenarios capturing user requirements contract between end user and software developers
  • 31.
     Use casediagrams are used to visualize, specify, construct, and document the (intended) behavior of the system, during requirements capture and analysis.  Provide a way for developers, domain experts and end-users to Communicate.  Serve as basis for testing.  Use case diagrams contain use cases, actors, and their relationships. 31
  • 32.
     Actors: Arole that a user plays with respect to the system, including human users and other systems. e.g., inanimate physical objects (e.g. robot); an external system that needs some information from the current system.  Use case: A set of scenarios that describing an interaction between a user and a system, including alternatives.  System boundary: rectangle diagram representing the boundary between the actors and the system.  Association: Communication between an actor and a use case; Represented by a solid line.
  • 33.
    Actors Could behuman beings, other systems, timers and clocks or hardware devices. Actors that stimulate the system and are the initiators of events are called primary actors (active) Actors that only receive stimuli from the system are called secondary actors (passive)
  • 34.
    Actors Who/what willbe interested in the system? Who/what will want to change the data in the system? Who/what will want to interface with the system? Who/what will want information from the system?
  • 35.
    1. Avoid showingcommunication between actors. 2. Actors should be named as singular. i.e student and NOT students. NO names should be used – i.e John, Sam, etc.
  • 37.
    1. Start byidentifying the actors of the system 2. Define the goals of the system and how they can be achieved using the systems’ actors 3. Illustrate these goals and actors actions using use-case diagram(s) 37
  • 38.
     A usecase describes a sequence of actions a system performs to yield an observable result or value to a particular actor  Naming convention = verb + noun (or) verb + noun-phrase, ◦ e.g. withdraw cash  A good use case should: ◦ Describe a sequence of transactions performed by a system that produces a measurable result (goal) for a particular actor ◦ Describe the behavior expected of a system from a user's perspective ◦ Enable the system analyst to understand and model a system from a high-level business viewpoint ◦ Represent the interfaces that a system makes visible to the external entities and the interrelationships between the actors and the system 38
  • 39.
     Use caseis a particular activity a user can do on the system.  Is represented by an ellipse.  Following are two use cases for a library system. 39 Borrow Reserve
  • 41.
    • What arethe tasks of each actor? • Will any actor create, store, change, remove, or read the information? • Will any actor need to inform the system about the sudden, external changes? • Does any actor need to informed about certain occurrences in the system? • What use cases will support and maintain the system? • Can all functional requirements be performed by the use cases?
  • 42.
    Construct Description Notation Use-case A sequence of transactions performed by a system that produces a measurable result for a particular actor Actor A coherent set of roles that users play when interacting with these use cases System Boundary The boundary between the physical system and the actors who interact with the physical system 42
  • 45.
    • Functionality providedby the system • Consist of a series of steps which collectively add value to the user of the system • Examples – Issue a book to a member – Receive a book back from a member – Query the current location of a book – Maintain member’s information – Maintain book’s information
  • 47.
    47 Actor Systemname Use-case Association System boundary
  • 48.
    client employee 48A Library System. supervisor library system borro w reserve Order title Fine payment
  • 49.
    49 Teacher Student Printing administrator Grade system Record grades View grades Distribute Report cards Create report cards
  • 52.
    Include: a dottedline labeled <<include>> beginning at base use case and ending with an arrows pointing to the include use case. The include relationship occurs when a chunk of behavior is similar across more than one use case. Use “include” in stead of copying the description of that behavior. <<include>> Extend: a dotted line labeled <<extend>> with an arrow toward the base case. The extending use case may add behavior to the base use case. The base class declares “extension points”. <<extend>>
  • 53.
    base <<include>> included  The base use case explicitly incorporates the behavior of another use case at a location specified in the base.  The included use case never stands alone. It only occurs as a part of some larger base that includes it. 53 ניתוח מערכות מידע
  • 54.
     Enables toavoid describing the same flow of events several times by putting the common behavior in a use case of its own. 54 ניתוח מערכות מידע updating grades output generating verifying student id <<include>> <<include>>
  • 56.
     Include relationshipsare used when two or more use cases share some common portion in a flow of events  This common portion is then grouped and extracted to form an inclusion use case for sharing among two or more use cases  Most use cases in the ATM system example, such as Withdraw Money, Deposit Money or Check Balance, share the inclusion use-case Login Account 56
  • 57.
    57 Login Account (Included use case) Withdraw Money (Base use case)
  • 58.
  • 59.
    base <<extend>> extending  The base use case implicitly incorporates the behavior of another use case at certain points called extension points.  The base use case may stand alone, but under certain conditions its behavior may be extended by the behavior of another use case. 59 ניתוח מערכות מידע
  • 60.
     In UMLmodeling, you can use an extend relationship to specify that one use case (extension) extends the behavior of another use case (base)  This type of relationship reveals details about a system or application that are typically hidden in a use case 60
  • 61.
    61 Process ExcessAmount (Extending use case) Withdraw Money (Base use case) If conditional guard is true, extending flow is executed
  • 62.
  • 63.
  • 64.
  • 65.
     Generalization. student non-graduate student 65 ניתוח מערכות מידע graduate student
  • 66.
    Construct Description Notation Association The participation of an actor in a use case, i.e. an instance of an actor and instances of a use case communicating with each other Generalization A taxonomic relationship between a general use case and a more specific use case. The arrow head points to the general use case Extend A relationship between an extension use case and a base use case, specifying how the behavior of the extension use case can be inserted into the behavior defined 66
  • 67.
    Construct Description Notation Include A relationship between a base use case and an inclusion use case, specifying how the behavior for the inclusion use case is inserted into the behavior defined for the base use case. The arrow head points to the inclusion use case 67
  • 68.
     Both Make Appointment and Request Medication include Check Patient Record as a subtask (include)  The extension point is written inside the base case Pay bill; the extending class Defer payment adds the behavior of this extension point. (extend)  Pay Bill is a parent use case and Bill Insurance is the child use case. (generalization) (TogetherSoft, Inc)
  • 73.
    Each use casemay include all or part : of the following  Title or Reference Name - meaningful name of the UC  Author/Date - the author and creation date  Modification/Date - last modification and its date  Purpose - specifies the goal to be achieved  Overview - short description of the processes  Cross References - requirements references  Actors - agents participating  Pre Conditions - must be true to allow execution  Post Conditions - will be set when completes normally  Normal flow of events - regular flow of activities  Alternative flow of events - other flow of activities  Exceptional flow of events - unusual situations  Implementation issues - foreseen implementation problems ניתוח מערכות מידע 73
  • 75.
    The sequence modelelaborates the themes of use cases. Two kinds of sequences models  Scenarios  Sequence diagram
  • 76.
     A scenariois a sequence of events that occurs during one particular execution of a system. For example: John logs in, transmits a message from John to the broker system.
  • 79.
     A sequencediagram shows the participants in an interaction and the sequence of messages among them.  A sequence diagram shows the interaction of a system with its actors to perform all or part of a use case.  Each use case requires one or more sequence diagrams to describe its behaviour.
  • 80.
     Sequence diagrams,also known as event diagrams or event scenarios, illustrate how processes interact with each other by showing calls between different objects in a sequence. These diagrams have two dimensions:  The vertical lines show the sequence of messages and calls in chronological order  Horizontal elements show object instances where the messages are relayed.
  • 81.
     Components OfA Sequence Diagram Sequence Diagram Active objects Messages Control Activation Box Lifeline Information
  • 82.
    Active Objects: ◦Any objects that play a role in the system ◦ Can be any object or class that is valid within the system ◦ Can be an Actor that is external to the system and derives benefits from the system Messages: ◦ Used to illustrate communication between different active objects. ◦ Used when an object needs  to activate a process of a different object  to give information to another object
  • 83.
    Lifeline ◦ Denotesthe life of actors/objects over time during a sequence Focus of control (activation box) ◦ Means the object is active and using resources during that time period Control information ◦ Shows the control flow in the system ◦ Creation and destruction of an object through <<create>> and <<destroy>>
  • 84.
     Squares withobject type, optionally preceded by object name and colon ◦ write object's name if it clarifies the diagram ◦ object's "life line" represented by dashed vert. line 84
  • 85.
    Objects are displayedat the top of the diagram The vertical dimension represents time Each object has a dashed line – lifeline – extending below it – to indicate the period of time during which objects playing that role actually exist Object Name
  • 86.
     Creation: arrowwith 'new' written above it  Deletion: an X at bottom of object's lifeline 86
  • 87.
     The messagesin an interaction are drawn from top to bottom, in the order that they are sent.  Messages are shown as arrows pointing from the lifeline of the role sending the message to the lifeline of the receiver.  When a message is sent, control passes from the sender of the message to the receiver. Object Name Object Name message
  • 88.
    Return of controlis shown using dashed arrow returning to the calling object. Object Name Object Name message
  • 89.
     Message (methodcall) indicated by horizontal arrow to other object ◦ write message name and arguments above arrow 89
  • 90.
     Activations -show when a method is active – either executing or waiting for a subroutine to return ◦ Either that object is running its code, or it is on the stack waiting for another object's method to finish 90
  • 91.
    • Period oftime during which an object is processing a message, Shown on a lifeline as a narrow rectangle whose top is connected to a message. • When an object finishes processing a message, control returns to the sender of the message Object Name Object Name message
  • 92.
    a : Assemblypart : CatalogEntry getNumber() : Client count(part) return number Lifeline Messages Activation( optional) control returns to the sender of the message (optional)
  • 94.
    Caller Phone Recipient Picks up Dial tone Dial Ring notification Ring Picks up Hello
  • 97.
     Activity diagramsand use cases are logical model which describe the business domain’s activities without suggesting how they are conduct.  A diagram that emphasizes the flow of control from activity to activity in an object.  Similar to the traditional program flowchart.  Used to provide detail for complex algorithms.  Primary activities and the relationships among the activities in a process.
  • 98.
    Purpose ◦ tomodel a task (for example in business modelling) ◦ to describe a function of a system represented by a use case ◦ to describe the logic of an operation ◦ to model the activities that make up the life cycle in the Unified Process
  • 99.
     Initial Node  Control Flow  Action or Activity  Object Flow  Branch  Merge  Fork  Join  Final Node 09/29/14 99
  • 100.
     This representsthe start of the flow of an activity diagram.  An activity diagram contains a single start node.  The name of the initial node is entered on the node. It takes the form of an adjective. 09/29/14 100
  • 101.
     A controlflow connects any combination of: ◦ activities ◦ branches ◦ merges ◦ forks ◦ joins  A control flow has direction, which is indicated by the arrow head – you may only traverse the control flow in the direction of the arrow.  A control flow may not enter an initial state.  A control flow may not exit a final node.  A control flow is the representation of an occurrence of an event.  The name of the event is entered on the control flow. It takes the form of something has been done, noun-verb(past-tense) 09/29/14 101
  • 102.
     The activityrepresents the actions that occur as a result of an incoming event from a control flow.  The name of the activity is entered on the activity and takes the form of something being done, present tense verb-noun 09/29/14 102
  • 103.
     The branchis used to show alternative paths in the activity diagram.  Label the decision node with a question(?).  Do not label the merge, (unless you have a good reason to).  One control flow enters the decision node and two or more alternative control flows exit the decision node.  Only one of the paths may be transitioned as the result of an event occurring.  Each exiting control flow contains the condition under which it is taken (called a guard), dependent upon the answer to the question. These guards must be mutually exclusive. 09/29/14 103
  • 104.
     The guardson exiting control flows must cover all possible outcomes of the question being asked by the branch. ◦ The simplest way to ensure all possible outcomes are covered is to phrase the branch question such that the only possible answers are ‘Yes’ or ‘No’. Note, this can add extra branches to the diagram.  Two or more control flows enter the merge node and one control flow exits.
  • 105.
    09/29/14 105 The fork may be represented by vertical or horizontal bars.  The fork represents that the flow through the diagram has split into 2 paths that are running in parallel (multitasking).  The fork has a single control flow on entry and several control flows exiting.  Use a fork when there is no requirement on the order of activities in a flow. ◦ For example, the Dematerializer receives an event that the door is shut. It now suspends the cargo and creates a vacuum, but these actions may be performed in parallel, so we model them with a fork.
  • 106.
    09/29/14 106 For every fork there should be a join (if not your activity diagram is broken).  The join may be represented by vertical or horizontal bars.  A join simply shows that when the parallel activities have finished that they then come back to join a single flow again.  The join has several control flows entering and a single control flow on exit.  The exiting control flow cannot be executed until every incoming control flow has completed.  There is no need to label the fork or join.
  • 107.
     The finalnode represents the termination of the activity diagram.  There may be several termination states in a single diagram.  Label the final node with an adjective. 09/29/14 107
  • 109.
    [Condition] For eachX: START POINT END POINT STEP TRANSITION DECISION POINT GUARD PARALLEL STEPS REPEATED STEPS
  • 113.
  • 114.
    The Start Point represents the EVENT that triggers the use case.
  • 115.
    Actor elects toAdd Customer END POINT
  • 116.
    Actor elects toAdd Customer Label the End Point to EXPLICITLY confirm that the intent of the use case has been achieved.
  • 117.
    Actor elects toAdd Customer Customer added
  • 118.
    Actor elects toAdd Customer This makes it clear to the reader that the use case is complete and that nothing further is needed in order to fulfil the intent. Customer added
  • 119.
    Actor elects toAdd Customer End of process
  • 120.
    To reach theEnd Point…
  • 121.
    … you needto model STEPS.
  • 122.
    Link the steps with TRANSITIONS.
  • 124.
    Transitions use arrow heads to show the direction of process flow.
  • 125.
    I like toput a note against any step that achieves the goal of the use case. Goal X achieved
  • 126.
    Goal X achieved … because it might not be the last step.
  • 127.
    Often in ause case the System has to make a decision based on business rules...
  • 128.
    The actual decision takes place within a STEP
  • 129.
    System determines whetherX or Y The actual decision takes place within a STEP
  • 130.
    System determines whetherX or Y A DECISION POINT is then used to help the reader navigate the diagram.
  • 131.
  • 132.
    Decision Points containtext which describes the nature of the decision to be made.
  • 133.
    So was itX or Y?
  • 134.
    Decision points allow the flow to branch away from the Primary Path.
  • 135.
    [Condition 2] [Condition1] Transitions coming out of Decision Points must have a GUARD.
  • 136.
    [IT WAS “Y”] [IT WAS “X”] A Guard needs to explicitly describe a condition which must be true in order to proceed down that path.
  • 137.
    [Condition 2] [Condition1] If the flow rejoins the Primary Path, it is known as an Alternate Path.
  • 138.
    [Condition 1] [Condition2] You can show how paths rejoin by using a MERGE POINT.
  • 139.
    [Condition 1] [Condition2] You can show how paths rejoin by using a MERGE POINT.
  • 140.
    [Condition 1] [Condition2] I prefer to model merging paths like this.

Editor's Notes

  • #6 Nested state diagrams are useful for two reasons: As a solution to cope with the complexity in your design: Abstraction: A state is actually more complex and leads to a finite state automaton itself. On the top level we don’t model all the complex states. Modularization: Each state diagram has up to 7+-2 states. Hierarchy: We apply the “ Consist of” association!
  • #19 Concurrency is an important aspect any application for two reasons: Maintainability: If two classes are really concurrent, that means, they are not related to each other, and they can be designed and developed completely independently from each other. Improved Performance: Concurrency also means in many cases a possible source for fast response time. If methods can be executed in parallel, and not in serial fashion, the systems response time will be better. Concurrency within a state of a single object arises when the object can be paritioned into subsets of attributes, each of which has its own subdiagram. In this case, the state of the object comprises one state from each subdiagram. Note that these subdiagrams don’t have to be independent. The same event can cause state transitions in more than one subdiagram. Examples of concurrency within an object: A dispenser machine, that simultaneously dispenses cash and ejects the card. Often concurrency within an object is discovered after the object has been identified. It might be the source for iterating on the object identification and question if there are not two separate objects in the problem that are worth modeling.