Beka Aberra [Internal Medicine R2]
Psychiatry Attachment
January 31, 2019
 Objectives
 Introduction
 Pathogenesis
 Laboratory
 Diagnosis
 Clinical Manifestations
 Neuropsychiatric SLE
 Management Approach
 Case Discussion
 References
 To Explain the Pathogenesis of SLE
 To Explain the Clinical manifestations of an SLE patient
 To Have a diagnostic approach towards NPSLE
 To Have a management approach towards NPSLE
 Systemic Lupus Erythematosus (SLE) is an autoimmune disease in which
organs and cells undergo damage mediated by tissue-binding
autoantibodies and immune complexes.
 In most patients, autoantibodies are present for a few years before the first
clinical symptom appears.
 Ninety percent [90%] of patients are women of child-bearing years; people of
all genders, ages, & ethnic groups are susceptible. 5 % Cases occur in Childhood.
Equal gender distribution in children; rare to see Under 9 Years of age.
 Prevalence of SLE in the United States is 20–150 per 100,000 women depending
on race and gender; highest prevalence is in African-American and Afro-
Caribbean
women, and lowest prevalence is in white men.
Laboratory tests serve
(1) to establish or rule out the diagnosis;
 ANA tests using immunofluorescent methods are more reliable than enzyme-
linked immunosorbent assays (ELISAs) and/or bead assays, which have less
specificity.
(2) to follow the course of disease, particularly to suggest that a flare is occurring or
organ damage is developing;
 These might include urinalysis for hematuria and proteinuria, hemoglobin levels,
platelet counts, and serum levels of creatinine or albumin.
(3) to identify adverse effects of therapies.
The diagnosis of SLE is ACR vs SLICC
 Any combination of >= 4 Criteria, with at least one in the Clinical and one in the
Immunologic category, well documented at any time during an individual’s history,
makes it likely that the patient has SLE. (Specificity and Sensitivity are ~93% and
~92%, respectively.)
 In many patients, criteria accrue over time. [ANA] are positive in >98% of patients
during the course of disease; repeated negative tests by immunofluorescent methods
suggest that the diagnosis is not SLE, unless other autoantibodies are present.
 High-titer IgG antibodies to double-stranded DNA and antibodies to the Sm antigen
are both specific for SLE and, therefore, favor the diagnosis in the presence of
compatible clinical manifestations.
 At its onset, SLE may involve one or several organ systems; over time, additional
manifestations may occur.
 Most of the autoantibodies characteristic of each person are present at the time
clinical manifestations appear.
 Severity of SLE varies from [Mild and Intermittent] to [Severe and Fulminant].
 Approximately 85% of patients have either continuing active disease (on current
treatment) or one or more flares of active disease annually.
 Permanent complete remissions (absence of symptoms with no treatment) are
rare; however, low-level disease activity on treatments such as
hydroxychloroquine and/or low dose prednisone is achievable in ~35% of patients.
 Most people with SLE have intermittent polyarthritis, varying from mild to
disabling, characterized by soft tissue swelling and tenderness in joints and/or
tendons, most commonly in hands, wrists, and knees.
 Some individuals have rheumatoid-like arthritis with erosions and fulfill criteria
for both RA and SLE (“rhupus”).
 Joint pain is the most common reason that patients increase their dose of
glucocorticoids.
 If pain persists in a single joint, such as knee, shoulder, or hip, a diagnosis of
Ischemic Necrosis of Bone (INB) should be considered, because of systemic
glucocorticoids.
 Lupus dermatitis can be classified as acute, subacute, or chronic, and there are
many different types of lesions encompassed within these groups.
Discoid lupus erythematosus (DLE) is the most common chronic dermatitis in
lupus; lesions are roughly circular with slightly raised, scaly hyper pigmented
erythematous rims and depigmented, atrophic centers in which all dermal
appendages are permanently destroyed. Lesions can be disfiguring, particularly
on the face and scalp.
 Treatment consists primarily of Topical or Locally Injected Glucocorticoids and
Systemic Antimalarial.
Only 5% of people with DLE have SLE (although half have positive ANA);
however, among individuals with SLE, as many as 20% have DLE.
 The most common Acute SLE rash is a photosensitive, slightly raised erythema,
occasionally scaly, on the face (particularly the cheeks and nose—the “butterfly”
rash), ears, chin, V region of the neck and chest, upper back, and extensor
surfaces of the arms.
 Worsening of this rash often accompanies flare of systemic disease.
Subacute Cutaneous Lupus Erythematosus (SCLE) consists of scaly red patches
similar to psoriasis, or circular flat red rimmed lesions. Patients with these
manifestations are exquisitely photosensitive; most have antibodies to Ro (SS-A).
 Small ulcerations on the oral or nasal mucosa are common in SLE; the lesions
resemble aphthous ulcers and may or may not be painful.
 Nephritis is usually the most serious manifestation of SLE, particularly because
nephritis & infection are the leading causes of mortality in the first decade of
disease.
 Because nephritis is asymptomatic in most lupus patients, urinalysis should be
ordered in any person suspected of having SLE. The classification of lupus
nephritis is primarily histologic [I-V] Lupus nephritis tends to be an ongoing
disease, with flares requiring re-treatment or increased treatment over many
years.
 African Americans are more likely to develop ESRD than are whites, even with
the most current therapies.
 For most people with lupus nephritis, Accelerated Atherosclerosis becomes
important after several years of disease; attention must be given to control of
Systemic inflammation, Blood pressure, Hyperlipidemia, and Hyperglycemia.
 Pericarditis is the most frequent cardiac manifestation; it usually responds to
anti-inflammatory therapy and infrequently leads to tamponade.
 More serious cardiac manifestations are myocarditis and fibrinous endocarditis of
Libman-Sacks.
As discussed above, patients with SLE are at increased risk for myocardial
infarction, usually due to Accelerated Atherosclerosis, which probably results from
 Immune attack,
 Chronic inflammation, and/or
 Chronic oxidative damage to arteries.
 The prevalence of transient ischemic attacks, strokes, and myocardial
infarctions is increased in patients with SLE.
 These vascular events are increased in, but not exclusive to, SLE patients with
antibodies to phospholipids (antiphospholipid antibodies), which are associated
with Hypercoagulability and Acute Thrombotic Events.
 In SLE, myocardial infarctions are primarily manifestations of accelerated
atherosclerosis
 Ischemia in the brain can be caused by Focal occlusion (either noninflammatory or
associated with vasculitis) or by Embolization from carotid artery plaque or from
fibrinous vegetation's of Libman-Sacks endocarditis.
 The most frequent hematologic manifestation of SLE is Anemia, usually
Normochromic Normocytic, reflecting chronic illness.
 Hemolysis can be rapid in Onset and Severe, requiring high-dose glucocorticoid
therapy, which is effective in most patients.
 Leukopenia is also common and almost always consists of Lymphopenia, not
Granulocytopenia; lymphopenia rarely predisposes to infections and by itself
usually does not require therapy.
 Thrombocytopenia may be a recurring problem. If platelet counts are >40,000/μL
and abnormal bleeding is absent, therapy may not be required. High-dose
glucocorticoid therapy..
 Nausea, sometimes with vomiting, and diarrhea can be manifestations
of an SLE flare, as can diffuse abdominal pain probably caused by
autoimmune peritonitis and/or intestinal vasculitis.
 Vasculitis involving the intestine may be life-threatening; perforations, ischemia,
bleeding, and sepsis are frequent complications.
 Aggressive immunosuppressive therapy with high-dose glucocorticoids is
recommended for short-term control.
1. INTRODUCTION
 The involvement of the nervous system in SLE patients leads to a nonspecific and
heterogeneous group of neuropsychiatric (NP) manifestations.
 No laboratory or radiological biomarker nor other formal system exists for
establishing a diagnosis and guiding therapy decisions in neuropsychiatric SLE
(NPSLE)
To date, only one Randomized Controlled treatment Trial in NPSLE has been
undertaken.
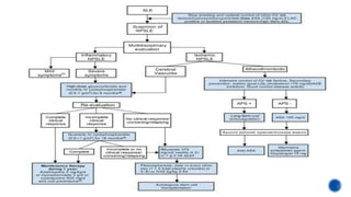
 It is useful to Approach this Diagnostically by asking first whether the symptoms
result from SLE or another condition (such as infection in immunosuppressed
individuals or side effects of therapies).
 If symptoms are related to SLE, it should be determined whether they are caused
by a diffuse process (requiring immunosuppression) or vascular occlusive disease
(requiring anticoagulation).
 The most common manifestation of Diffuse CNS lupus is cognitive dysfunction,
including difficulties with memory & reasoning.
 Headaches are also common. When excruciating, they often indicate SLE flare;
when milder, they are difficult to distinguish from migraine or tension headaches.
 Seizures of any type may be caused by lupus; treatment often requires both
Antiseizure and Immunosuppressive therapies.
 Psychosis can be the dominant manifestation of SLE; it must be distinguished
from Glucocorticoid-induced Psychosis.
 The latter usually occurs in the first weeks of glucocorticoid therapy, at daily doses
of ≥40 mg of prednisone or equivalent; psychosis resolves over several days after
glucocorticoids are decreased or stopped.
 Myelopathy is not rare and is often disabling; rapid initiation of
immunosuppressive therapy starting with high-dose glucocorticoids
is standard of care.
2. EPIDEMIOLOGY
 The epidemiology of SLE in much of the developing world is still undetermined,
and this holds particularly true in Africa. The general view has prevailed that
incidence of SLE in black Africans is negligible.
The rarity of autoimmune diseases in malaria-endemic tropical areas has been
attributed to infection-induced immunosuppression.
 An important variability in NPSLE prevalence (range 4–91%), incidence (range 8–
40 %), and frequency of specific NPSLE events has been reported.
 Unterman et al. reported a meta-analysis pooling all available studies, resulting
in a population of 5057 SLE patients. The prevalence of NPSLE was 44.5 % in
prospective studies versus 17.6 % in retrospective studies
 NP manifestations usually occur early in the course of SLE, and in 39–50 % of
patients it is the presenting symptom of SLE.
 Disparities in frequency have been mainly attributed to differences within the
definition used and stringency in attributing the events to SLE
 NPSLE is a severe complication of SLE that contributes considerably to quality of
life, morbidity and mortality. NP events are associated with a lower quality of life
over time, with poor prognosis in SLE patients.
Recent reports a tenfold increase in mortality rate in NPSLE compared with the
general population.
3. CLASSIFICATION
 Other CNS manifestations
not included in the ACR
definitions, such as NMO or
PRES [posterior reversible
encephalopathy syndrome],
have been increasingly
recognized to be linked to
SLE.
4. PATHOGENESIS
5. DIAGNOSIS
 In 2010, the European League Against Rheumatism (EULAR) published a series
of recommendations for the management of NPSLE.
 The management of these patients always includes a General Therapeutic
Approach that does not differ from other non-SLE individuals presenting with the
same NP manifestation
 In clinical practice, depending on the suspected underlying pathophysiological
process, therapy will be directed at inflammation or at prevention of ischemic
events
Specific NPSLE therapy remains relatively empirical due to the scarcity of
controlled trials.
6. TREATMENT
6.1.1 Symptomatic Therapy
 The management of patients with NPSLE is multimodal. In SLE patient’s with
mood disorders, psychosis, seizure disorders, movement disorders, and headaches,
current drugs used to treat these symptoms are often the first treatment step,
 More severe NPSLE manifestations or inadequate response to symptomatic
treatment warrants additional therapy with Immunosuppressive and/or
Antithrombotic medication.
6.1.2 Nonpharmacological Intervention
 In patients who reported cognitive dysfunction but were not globally impaired on
neuropsychological testing, the positive effects of an 8-week psychoeducational
group intervention were reported to improve memory self-efficacy, memory
function, and the ability to perform daily activities.
6.1 GENERAL TREATMENT
6.2.1 Antimalarial Drugs
 Although no studies specifically address its effect on NP symptoms, a preventive
role of these drugs in CNS lupus has been suggested, especially in cerebrovascular
disease. [Hydroxychloroquine and chloroquine vs Quinacrine]
Nowadays, the prescription of hydroxychloroquine (200 or 400 mg/day) is
considered mandatory in the treatment of SLE, and is recommended during the
whole course of the disease, independently of severity, and even continued during
pregnancy.
6.2.2 Statins
 The lack of evidence does not support the widespread use of statins in all SLE
patients as primary prevention. Subsequently, they recommend the use of statins
in SLE patients with hyperlipidemia who meet criteria for their use based on
standard CVD guidelines.
6.2 PRIMARY PREVENTION
6.3.1 Corticosteroids
 Several NP disturbances have been related to the use of glucocorticoids. For
example, approximately 10 % of patients treated with 1 mg/kg/day or more of
prednisone will have a glucocorticoid-induced psychiatric disease.
 Depression, hypomania, and overt psychosis are known glucocorticoid-induced
psychiatric manifestations.
 Symptoms usually occur within 8 weeks of initiation or augmentation of
glucocorticoids and resolve completely in most cases through dose reduction,
which may help in the differentiation with NPSLE.
6.3 INFLAMMATORY NPSLE RX
 6.3.2 Cyclophosphamide
 6.3.3 Azathioprine
 6.3.4 Mycophenolate Mofetil [MMF]
 6.3.5 Methotrexate
 6.3.6 Cyclosporine A
 6.3.7 Rituximab/Anti-CD20
 6.3.8 Intravenous Immunoglobulin
 6.3.9 Plasmapheresis
 6.3.10 Hematopoietic Stem Cell Transplantation
6.3 INFLAMMATORY NPSLE RX
6.4.1 Antiplatelet Treatment
6.4.2 Anticoagulation
 As secondary thromboprophylaxis, therapy depends on the presence of definite
APS. In patients without aPL or with aPL not fulfilling the criteria for APS, ASA
(50–325 mg/day) monotherapy, the combination of ASA/ extended-release
dipyridamole, & clopidogrel 75 mg monotherapy are acceptable options for initial
therapy.
 In SLE patients with stroke fulfilling the criteria for APS, optimal treatment is a
matter of ongoing debate. Sole antiplatelet treatment has been proposed as an
option, while other authors support the use of combined antiplatelet treatment
and lower intensity anticoagulation [international normalized ratio (INR) 2.0–3.0]
or high intensity oral anticoagulation (INR [3.0).
6.4 ISCHEMIC NPSLE RX
6.5.1 Drugs in development
6.5.2 Potential Future Targets
(1) inhibition of IFN-α, which was promising in phase II clinical trials,
(2) inhibition of IL12 and IL23 signaling;
(3) inhibition of IL17;
(4) inhibition of IL-6;
(5) elimination of plasma cells;
(6) inhibition of B/T cell second signal co-activation with CTLA-Ig or antiCD40L;
(7) inhibition of innate immune activation via TLR7 or TLR7 and 9;
(8) induction of regulatory T cells with peptides from immunoglobulins or
autoantigens or with low doses if IL2; and
(9) inhibition of lymphocyte activation by blockade of Jak/Stat.
6.5 POTENTIAL FUTURE THERAPIES
 NPSLE can occur any time in the course of SLE, even during periods in which no
SLE disease activity is detected, and is likely to be caused by multiple factors,
including autoantibody production, microvasculopathy and pro-inflammatory
cytokines.
 Central to the diagnosis of NPSLE is the question of whether the presenting
neuropsychiatric symptoms are due to SLE-mediated organ dysfunction Vs
Infection, Medication side-effects or Metabolic abnormalities (e.g. uraemia), or are
due to an Unrelated condition.
 There is No one Single Diagnostic tool Specific to NPSLE and clinical diagnostic
impressions must be based on the combined use of immunoserological testing,
functional and/or structural neuroimaging and standardized neurological,
rheumatological, psychiatric and neuropsychological assessments.
7. CONCLUSION
 Management of NPSLE patients has not evolved substantially in the last
decades and is characterized by the lack of good evidence and the use of empirical
therapies to date. In clinical practice, therapies are directed to a presumptive
pathophysiologic process (inflammatory, thrombotic, or both).
 It seems reasonable that increased understanding of the pathogenesis of NPSLE
and any of its manifestations will promote the possibility of finding targeted
therapies and an evidence based approach to management.
 New biological drugs against different novel targets are currently being studied in
systemic lupus erythematosus (SLE). Some of these targets are thought to
contribute to NPSLE pathogenesis and may offer potential therapeutic options.
7. CONCLUSION
 The leading causes of death in the first decade of disease are systemic disease
activity, Renal failure, and Infections; subsequently, Thromboembolic events
become increasingly frequent causes of mortality.
 Survival in patients with SLE in the United States, Canada, Europe, and China is
~95% at 5 years, 90% at 10 years, and 78% at 20 years.
 Disability in patients with SLE is common due primarily to chronic fatigue,
arthritis, and pain, as well as renal disease.
As many as 30–50% of patients may achieve low disease activity (defined as mild
activity on hydroxychloroquine with or without low dose glucocorticoids); fewer
than 10% experience remissions (defined as no disease activity on no medications).
 There is no cure for SLE, and complete sustained remissions are rare.
 There is an international effort to encourage practitioners and patients
to aim for low-level disease activity (mild symptoms on the lowest possible doses of
medications) which can be achieved for at least a year in 30–50% of SLE patients.
 Therefore, the physician should plan to induce remissions of acute flares and then
maintain improvements with strategies that suppress symptoms to an acceptable
level and prevent organ damage.
 Neonatal Lupus…Rarely in Newborn babies from mother’s blood auto-antibodies
anti-Ro (SSA) & anti-La (SSB). [Skin problems/Liver Problems/Low Blood
Counts]; Symptoms gradually disappear but rarely Heart Problems later in life.
 Drug induced lupus…SLE like features caused by Some Drugs which typically go
away completely when drug is stopped.
 Among the most frequent are The antiarrhythmic [procainamide, disopyramide,
and propafenone]; The anti-hypertensive [Hydralazine; Several ACEI and
Beta Blockers]; The antithyroid [PTU]; The antipsychotics [Chlorpromazine &
Lithium]; The anticonvulsants [Carbamazepine & Phenytoin]; The antibiotics
[Isoniazid, minocycline, & nitrofurantoin]; The antirheumatic [sulfasalazine; The
diuretic [HCT]; The antihyperlipidemics [Lovastatin & Simvastatin.]
The Biologic Agents [inhibitors of IFNs and TNF].
Historically
 A ≈ 50 yrs old Female Patient
 SLE Pt [DLE] for10 yrs & was on topical
Steroid’s & Photo protection
 Currently presented with depressed
mood, loss of interest, decreased
appetite, wt. loss, fatigue, lack of sleep,
low self esteem, feeling of hopelessness
& worthlessness of 6 months.
 Headache, Lack of concentration &
Forgetfulness of 6 months.
 She also has suspicious &
aggressiveness of 3 mo. duration
 Head – there 4 by 6cm hyper pigmented
atrophic scar with scale lesion over her fore
head area, there is 3 by 4cm hair loss over her
frontal head area, sparsely distributed hair.
 Mental Status Exam
 Appearance- Downward gaze/Poor EC
 Motor- Psychomotor retardation
 Speech- Monotonous Dec in volume/rate
 Mood- “I feel Sad”
 Affect- Looks depressed, constricted
 Thought process- Coherent/goal directed
 Thought Content- Persecutory delusion
 Mini-Mental Status Exam Incomplete
[UE]
Physical Exam
 What is the date: (year)(season)(date)(day)(month) – 4/5
 Where are we: (state)(county)(town)(hospital)(floor) – 5/5
 Name three objects: – 3/3
 Serial 7s, 0/5 ???
 Ask for the three objects repeated above:– 2/3.
 Pencil and wrist watch – 2/2
 "No ifs, ands, or buts."– 0/1.
 Three stage command- 3/3.
 Read and do what it says – not done
 Writing a sentence. -not done.
 Copy a design – 0/1.
CBC
WBC 6.0
Hgb 15.0
Hct 45.0
PLATLET COUNT 314
LYMPHOCYTE 19.7
NEUTROPHIL 75.7
ORGAN FUNCTION TEST
ALP 78
SGPT 23
SGOT 21.6
Direct bilirubin 0.195
Total bilirubin 0.467
Radom blood sugar 113.0
Total cholesterol 153.0
MISCELLANEOUS
T3 1.55 0.8 - 2.0
T4 9.58 5.10 -14.10
TSH 1.160 1.36 - 8.8
CRP -ve -
ANA POS -
ESR 12 0 - 20
MISCELLANEOUS
UA NL
STOOL NL
VDRL -VE
ECG NL
MRI NL
 Mood d/o 2ry to SLE with current Major Depressive episode with
psychotic feature + Co-morbid DLE
 MDD with psychotic feature + SLE
 Neurocognitive disorder 2ry to GMC(SLE)
 Steroid induced Mood d/o with current major depressive episode
with psychotic feature+ co morbid SLE
 Schizoaffective disorder depressive type + SLE
Supportive
 SLE
 Signs & symptoms of depression
 Delusion (persecutory)
 Depression is one of the most
common neuro-psychiatric
manifestation
 -ve MRI does not rule out NPSLE
Against
 -ve MRI
2/9/08-1st visit - Sertraline 50mg morning
- Risperidone 1mg po noct
- Diazepam 5mg po noct
- Psychoeducation to her & her son about her
illness
& put on sleep hygiene
- Investigations updated
- Appointed after 1 Week
9/9/08-2nd visit
Progress - Good sleep, slight improvement
In her mood & loss of interest;
- She has good appetite, she is
taking her medication properly, no suicidal or
homicidal ideation
Asst- Slight improvement
Plan - Escalate Sertraline to 100mg po
morning
- Continue other management
- Appoint after 1 Week
16/9/08-3rd visit
Progress - Getting good sleep , good appetite,
improvement on her depressed mood.
- Her suspiciousness decreasing in
intensity , no suicidal or homicidal ideation
Asst- Improving
plan - Continue risperidone & sertraline
- D/c Diazepam
- Appoint after 2wks
2/10/08 -4th visit
Progress - Same, Her suspiciousness
disappeared & already started
to socialize with neighbors,
- No suicidal or homicidal
ideation
Asst- Improving
Plan - Continue Same Management
- Appoint after 01 month
5/11/08- 5th visit
 Progress - Has no new compliant, has no
depressed mood, has improvement in memory,
no suspiciousness, is functioning well,
- Is taking her medication
properly, has no suicidal/homicidal
ideation
Assessment – Improving
Plan - Continue Same Management
- Appoint after 01 month
 Harrison’s Principles of Internal Medicine; 20th Edition
 Management of Neuropsychiatric Systemic Lupus Erythematosus:
Current Approaches and Future Perspectives by [Ce´sar Magro-
Checa1 • Elisabeth J. Zirkzee1,2 • Tom W. Huizinga1 • Gerda M.
Steup-Beekman]
 Up-to-date 2018
 DSM-5
 Kaplan Comprehensive Text book of Psychiatry
 Leishman's Organic Psychiatry

Systemic Lupus

  • 1.
    Beka Aberra [InternalMedicine R2] Psychiatry Attachment January 31, 2019
  • 2.
     Objectives  Introduction Pathogenesis  Laboratory  Diagnosis  Clinical Manifestations  Neuropsychiatric SLE  Management Approach  Case Discussion  References
  • 3.
     To Explainthe Pathogenesis of SLE  To Explain the Clinical manifestations of an SLE patient  To Have a diagnostic approach towards NPSLE  To Have a management approach towards NPSLE
  • 5.
     Systemic LupusErythematosus (SLE) is an autoimmune disease in which organs and cells undergo damage mediated by tissue-binding autoantibodies and immune complexes.  In most patients, autoantibodies are present for a few years before the first clinical symptom appears.  Ninety percent [90%] of patients are women of child-bearing years; people of all genders, ages, & ethnic groups are susceptible. 5 % Cases occur in Childhood. Equal gender distribution in children; rare to see Under 9 Years of age.  Prevalence of SLE in the United States is 20–150 per 100,000 women depending on race and gender; highest prevalence is in African-American and Afro- Caribbean women, and lowest prevalence is in white men.
  • 8.
    Laboratory tests serve (1)to establish or rule out the diagnosis;  ANA tests using immunofluorescent methods are more reliable than enzyme- linked immunosorbent assays (ELISAs) and/or bead assays, which have less specificity. (2) to follow the course of disease, particularly to suggest that a flare is occurring or organ damage is developing;  These might include urinalysis for hematuria and proteinuria, hemoglobin levels, platelet counts, and serum levels of creatinine or albumin. (3) to identify adverse effects of therapies.
  • 10.
    The diagnosis ofSLE is ACR vs SLICC  Any combination of >= 4 Criteria, with at least one in the Clinical and one in the Immunologic category, well documented at any time during an individual’s history, makes it likely that the patient has SLE. (Specificity and Sensitivity are ~93% and ~92%, respectively.)  In many patients, criteria accrue over time. [ANA] are positive in >98% of patients during the course of disease; repeated negative tests by immunofluorescent methods suggest that the diagnosis is not SLE, unless other autoantibodies are present.  High-titer IgG antibodies to double-stranded DNA and antibodies to the Sm antigen are both specific for SLE and, therefore, favor the diagnosis in the presence of compatible clinical manifestations.
  • 12.
     At itsonset, SLE may involve one or several organ systems; over time, additional manifestations may occur.  Most of the autoantibodies characteristic of each person are present at the time clinical manifestations appear.  Severity of SLE varies from [Mild and Intermittent] to [Severe and Fulminant].  Approximately 85% of patients have either continuing active disease (on current treatment) or one or more flares of active disease annually.  Permanent complete remissions (absence of symptoms with no treatment) are rare; however, low-level disease activity on treatments such as hydroxychloroquine and/or low dose prednisone is achievable in ~35% of patients.
  • 14.
     Most peoplewith SLE have intermittent polyarthritis, varying from mild to disabling, characterized by soft tissue swelling and tenderness in joints and/or tendons, most commonly in hands, wrists, and knees.  Some individuals have rheumatoid-like arthritis with erosions and fulfill criteria for both RA and SLE (“rhupus”).  Joint pain is the most common reason that patients increase their dose of glucocorticoids.  If pain persists in a single joint, such as knee, shoulder, or hip, a diagnosis of Ischemic Necrosis of Bone (INB) should be considered, because of systemic glucocorticoids.
  • 15.
     Lupus dermatitiscan be classified as acute, subacute, or chronic, and there are many different types of lesions encompassed within these groups. Discoid lupus erythematosus (DLE) is the most common chronic dermatitis in lupus; lesions are roughly circular with slightly raised, scaly hyper pigmented erythematous rims and depigmented, atrophic centers in which all dermal appendages are permanently destroyed. Lesions can be disfiguring, particularly on the face and scalp.  Treatment consists primarily of Topical or Locally Injected Glucocorticoids and Systemic Antimalarial. Only 5% of people with DLE have SLE (although half have positive ANA); however, among individuals with SLE, as many as 20% have DLE.
  • 16.
     The mostcommon Acute SLE rash is a photosensitive, slightly raised erythema, occasionally scaly, on the face (particularly the cheeks and nose—the “butterfly” rash), ears, chin, V region of the neck and chest, upper back, and extensor surfaces of the arms.  Worsening of this rash often accompanies flare of systemic disease. Subacute Cutaneous Lupus Erythematosus (SCLE) consists of scaly red patches similar to psoriasis, or circular flat red rimmed lesions. Patients with these manifestations are exquisitely photosensitive; most have antibodies to Ro (SS-A).  Small ulcerations on the oral or nasal mucosa are common in SLE; the lesions resemble aphthous ulcers and may or may not be painful.
  • 18.
     Nephritis isusually the most serious manifestation of SLE, particularly because nephritis & infection are the leading causes of mortality in the first decade of disease.  Because nephritis is asymptomatic in most lupus patients, urinalysis should be ordered in any person suspected of having SLE. The classification of lupus nephritis is primarily histologic [I-V] Lupus nephritis tends to be an ongoing disease, with flares requiring re-treatment or increased treatment over many years.  African Americans are more likely to develop ESRD than are whites, even with the most current therapies.  For most people with lupus nephritis, Accelerated Atherosclerosis becomes important after several years of disease; attention must be given to control of Systemic inflammation, Blood pressure, Hyperlipidemia, and Hyperglycemia.
  • 19.
     Pericarditis isthe most frequent cardiac manifestation; it usually responds to anti-inflammatory therapy and infrequently leads to tamponade.  More serious cardiac manifestations are myocarditis and fibrinous endocarditis of Libman-Sacks. As discussed above, patients with SLE are at increased risk for myocardial infarction, usually due to Accelerated Atherosclerosis, which probably results from  Immune attack,  Chronic inflammation, and/or  Chronic oxidative damage to arteries.
  • 20.
     The prevalenceof transient ischemic attacks, strokes, and myocardial infarctions is increased in patients with SLE.  These vascular events are increased in, but not exclusive to, SLE patients with antibodies to phospholipids (antiphospholipid antibodies), which are associated with Hypercoagulability and Acute Thrombotic Events.  In SLE, myocardial infarctions are primarily manifestations of accelerated atherosclerosis  Ischemia in the brain can be caused by Focal occlusion (either noninflammatory or associated with vasculitis) or by Embolization from carotid artery plaque or from fibrinous vegetation's of Libman-Sacks endocarditis.
  • 21.
     The mostfrequent hematologic manifestation of SLE is Anemia, usually Normochromic Normocytic, reflecting chronic illness.  Hemolysis can be rapid in Onset and Severe, requiring high-dose glucocorticoid therapy, which is effective in most patients.  Leukopenia is also common and almost always consists of Lymphopenia, not Granulocytopenia; lymphopenia rarely predisposes to infections and by itself usually does not require therapy.  Thrombocytopenia may be a recurring problem. If platelet counts are >40,000/μL and abnormal bleeding is absent, therapy may not be required. High-dose glucocorticoid therapy..
  • 22.
     Nausea, sometimeswith vomiting, and diarrhea can be manifestations of an SLE flare, as can diffuse abdominal pain probably caused by autoimmune peritonitis and/or intestinal vasculitis.  Vasculitis involving the intestine may be life-threatening; perforations, ischemia, bleeding, and sepsis are frequent complications.  Aggressive immunosuppressive therapy with high-dose glucocorticoids is recommended for short-term control.
  • 23.
    1. INTRODUCTION  Theinvolvement of the nervous system in SLE patients leads to a nonspecific and heterogeneous group of neuropsychiatric (NP) manifestations.  No laboratory or radiological biomarker nor other formal system exists for establishing a diagnosis and guiding therapy decisions in neuropsychiatric SLE (NPSLE) To date, only one Randomized Controlled treatment Trial in NPSLE has been undertaken.
  • 24.
     It isuseful to Approach this Diagnostically by asking first whether the symptoms result from SLE or another condition (such as infection in immunosuppressed individuals or side effects of therapies).  If symptoms are related to SLE, it should be determined whether they are caused by a diffuse process (requiring immunosuppression) or vascular occlusive disease (requiring anticoagulation).  The most common manifestation of Diffuse CNS lupus is cognitive dysfunction, including difficulties with memory & reasoning.  Headaches are also common. When excruciating, they often indicate SLE flare; when milder, they are difficult to distinguish from migraine or tension headaches.
  • 25.
     Seizures ofany type may be caused by lupus; treatment often requires both Antiseizure and Immunosuppressive therapies.  Psychosis can be the dominant manifestation of SLE; it must be distinguished from Glucocorticoid-induced Psychosis.  The latter usually occurs in the first weeks of glucocorticoid therapy, at daily doses of ≥40 mg of prednisone or equivalent; psychosis resolves over several days after glucocorticoids are decreased or stopped.  Myelopathy is not rare and is often disabling; rapid initiation of immunosuppressive therapy starting with high-dose glucocorticoids is standard of care.
  • 26.
    2. EPIDEMIOLOGY  Theepidemiology of SLE in much of the developing world is still undetermined, and this holds particularly true in Africa. The general view has prevailed that incidence of SLE in black Africans is negligible. The rarity of autoimmune diseases in malaria-endemic tropical areas has been attributed to infection-induced immunosuppression.  An important variability in NPSLE prevalence (range 4–91%), incidence (range 8– 40 %), and frequency of specific NPSLE events has been reported.  Unterman et al. reported a meta-analysis pooling all available studies, resulting in a population of 5057 SLE patients. The prevalence of NPSLE was 44.5 % in prospective studies versus 17.6 % in retrospective studies
  • 27.
     NP manifestationsusually occur early in the course of SLE, and in 39–50 % of patients it is the presenting symptom of SLE.  Disparities in frequency have been mainly attributed to differences within the definition used and stringency in attributing the events to SLE  NPSLE is a severe complication of SLE that contributes considerably to quality of life, morbidity and mortality. NP events are associated with a lower quality of life over time, with poor prognosis in SLE patients. Recent reports a tenfold increase in mortality rate in NPSLE compared with the general population.
  • 28.
    3. CLASSIFICATION  OtherCNS manifestations not included in the ACR definitions, such as NMO or PRES [posterior reversible encephalopathy syndrome], have been increasingly recognized to be linked to SLE.
  • 31.
  • 32.
  • 34.
     In 2010,the European League Against Rheumatism (EULAR) published a series of recommendations for the management of NPSLE.  The management of these patients always includes a General Therapeutic Approach that does not differ from other non-SLE individuals presenting with the same NP manifestation  In clinical practice, depending on the suspected underlying pathophysiological process, therapy will be directed at inflammation or at prevention of ischemic events Specific NPSLE therapy remains relatively empirical due to the scarcity of controlled trials. 6. TREATMENT
  • 35.
    6.1.1 Symptomatic Therapy The management of patients with NPSLE is multimodal. In SLE patient’s with mood disorders, psychosis, seizure disorders, movement disorders, and headaches, current drugs used to treat these symptoms are often the first treatment step,  More severe NPSLE manifestations or inadequate response to symptomatic treatment warrants additional therapy with Immunosuppressive and/or Antithrombotic medication. 6.1.2 Nonpharmacological Intervention  In patients who reported cognitive dysfunction but were not globally impaired on neuropsychological testing, the positive effects of an 8-week psychoeducational group intervention were reported to improve memory self-efficacy, memory function, and the ability to perform daily activities. 6.1 GENERAL TREATMENT
  • 36.
    6.2.1 Antimalarial Drugs Although no studies specifically address its effect on NP symptoms, a preventive role of these drugs in CNS lupus has been suggested, especially in cerebrovascular disease. [Hydroxychloroquine and chloroquine vs Quinacrine] Nowadays, the prescription of hydroxychloroquine (200 or 400 mg/day) is considered mandatory in the treatment of SLE, and is recommended during the whole course of the disease, independently of severity, and even continued during pregnancy. 6.2.2 Statins  The lack of evidence does not support the widespread use of statins in all SLE patients as primary prevention. Subsequently, they recommend the use of statins in SLE patients with hyperlipidemia who meet criteria for their use based on standard CVD guidelines. 6.2 PRIMARY PREVENTION
  • 37.
    6.3.1 Corticosteroids  SeveralNP disturbances have been related to the use of glucocorticoids. For example, approximately 10 % of patients treated with 1 mg/kg/day or more of prednisone will have a glucocorticoid-induced psychiatric disease.  Depression, hypomania, and overt psychosis are known glucocorticoid-induced psychiatric manifestations.  Symptoms usually occur within 8 weeks of initiation or augmentation of glucocorticoids and resolve completely in most cases through dose reduction, which may help in the differentiation with NPSLE. 6.3 INFLAMMATORY NPSLE RX
  • 38.
     6.3.2 Cyclophosphamide 6.3.3 Azathioprine  6.3.4 Mycophenolate Mofetil [MMF]  6.3.5 Methotrexate  6.3.6 Cyclosporine A  6.3.7 Rituximab/Anti-CD20  6.3.8 Intravenous Immunoglobulin  6.3.9 Plasmapheresis  6.3.10 Hematopoietic Stem Cell Transplantation 6.3 INFLAMMATORY NPSLE RX
  • 39.
    6.4.1 Antiplatelet Treatment 6.4.2Anticoagulation  As secondary thromboprophylaxis, therapy depends on the presence of definite APS. In patients without aPL or with aPL not fulfilling the criteria for APS, ASA (50–325 mg/day) monotherapy, the combination of ASA/ extended-release dipyridamole, & clopidogrel 75 mg monotherapy are acceptable options for initial therapy.  In SLE patients with stroke fulfilling the criteria for APS, optimal treatment is a matter of ongoing debate. Sole antiplatelet treatment has been proposed as an option, while other authors support the use of combined antiplatelet treatment and lower intensity anticoagulation [international normalized ratio (INR) 2.0–3.0] or high intensity oral anticoagulation (INR [3.0). 6.4 ISCHEMIC NPSLE RX
  • 40.
    6.5.1 Drugs indevelopment 6.5.2 Potential Future Targets (1) inhibition of IFN-α, which was promising in phase II clinical trials, (2) inhibition of IL12 and IL23 signaling; (3) inhibition of IL17; (4) inhibition of IL-6; (5) elimination of plasma cells; (6) inhibition of B/T cell second signal co-activation with CTLA-Ig or antiCD40L; (7) inhibition of innate immune activation via TLR7 or TLR7 and 9; (8) induction of regulatory T cells with peptides from immunoglobulins or autoantigens or with low doses if IL2; and (9) inhibition of lymphocyte activation by blockade of Jak/Stat. 6.5 POTENTIAL FUTURE THERAPIES
  • 42.
     NPSLE canoccur any time in the course of SLE, even during periods in which no SLE disease activity is detected, and is likely to be caused by multiple factors, including autoantibody production, microvasculopathy and pro-inflammatory cytokines.  Central to the diagnosis of NPSLE is the question of whether the presenting neuropsychiatric symptoms are due to SLE-mediated organ dysfunction Vs Infection, Medication side-effects or Metabolic abnormalities (e.g. uraemia), or are due to an Unrelated condition.  There is No one Single Diagnostic tool Specific to NPSLE and clinical diagnostic impressions must be based on the combined use of immunoserological testing, functional and/or structural neuroimaging and standardized neurological, rheumatological, psychiatric and neuropsychological assessments. 7. CONCLUSION
  • 43.
     Management ofNPSLE patients has not evolved substantially in the last decades and is characterized by the lack of good evidence and the use of empirical therapies to date. In clinical practice, therapies are directed to a presumptive pathophysiologic process (inflammatory, thrombotic, or both).  It seems reasonable that increased understanding of the pathogenesis of NPSLE and any of its manifestations will promote the possibility of finding targeted therapies and an evidence based approach to management.  New biological drugs against different novel targets are currently being studied in systemic lupus erythematosus (SLE). Some of these targets are thought to contribute to NPSLE pathogenesis and may offer potential therapeutic options. 7. CONCLUSION
  • 45.
     The leadingcauses of death in the first decade of disease are systemic disease activity, Renal failure, and Infections; subsequently, Thromboembolic events become increasingly frequent causes of mortality.  Survival in patients with SLE in the United States, Canada, Europe, and China is ~95% at 5 years, 90% at 10 years, and 78% at 20 years.  Disability in patients with SLE is common due primarily to chronic fatigue, arthritis, and pain, as well as renal disease. As many as 30–50% of patients may achieve low disease activity (defined as mild activity on hydroxychloroquine with or without low dose glucocorticoids); fewer than 10% experience remissions (defined as no disease activity on no medications).
  • 46.
     There isno cure for SLE, and complete sustained remissions are rare.  There is an international effort to encourage practitioners and patients to aim for low-level disease activity (mild symptoms on the lowest possible doses of medications) which can be achieved for at least a year in 30–50% of SLE patients.  Therefore, the physician should plan to induce remissions of acute flares and then maintain improvements with strategies that suppress symptoms to an acceptable level and prevent organ damage.
  • 47.
     Neonatal Lupus…Rarelyin Newborn babies from mother’s blood auto-antibodies anti-Ro (SSA) & anti-La (SSB). [Skin problems/Liver Problems/Low Blood Counts]; Symptoms gradually disappear but rarely Heart Problems later in life.  Drug induced lupus…SLE like features caused by Some Drugs which typically go away completely when drug is stopped.  Among the most frequent are The antiarrhythmic [procainamide, disopyramide, and propafenone]; The anti-hypertensive [Hydralazine; Several ACEI and Beta Blockers]; The antithyroid [PTU]; The antipsychotics [Chlorpromazine & Lithium]; The anticonvulsants [Carbamazepine & Phenytoin]; The antibiotics [Isoniazid, minocycline, & nitrofurantoin]; The antirheumatic [sulfasalazine; The diuretic [HCT]; The antihyperlipidemics [Lovastatin & Simvastatin.] The Biologic Agents [inhibitors of IFNs and TNF].
  • 48.
    Historically  A ≈50 yrs old Female Patient  SLE Pt [DLE] for10 yrs & was on topical Steroid’s & Photo protection  Currently presented with depressed mood, loss of interest, decreased appetite, wt. loss, fatigue, lack of sleep, low self esteem, feeling of hopelessness & worthlessness of 6 months.  Headache, Lack of concentration & Forgetfulness of 6 months.  She also has suspicious & aggressiveness of 3 mo. duration  Head – there 4 by 6cm hyper pigmented atrophic scar with scale lesion over her fore head area, there is 3 by 4cm hair loss over her frontal head area, sparsely distributed hair.  Mental Status Exam  Appearance- Downward gaze/Poor EC  Motor- Psychomotor retardation  Speech- Monotonous Dec in volume/rate  Mood- “I feel Sad”  Affect- Looks depressed, constricted  Thought process- Coherent/goal directed  Thought Content- Persecutory delusion  Mini-Mental Status Exam Incomplete [UE] Physical Exam
  • 49.
     What isthe date: (year)(season)(date)(day)(month) – 4/5  Where are we: (state)(county)(town)(hospital)(floor) – 5/5  Name three objects: – 3/3  Serial 7s, 0/5 ???  Ask for the three objects repeated above:– 2/3.  Pencil and wrist watch – 2/2  "No ifs, ands, or buts."– 0/1.  Three stage command- 3/3.  Read and do what it says – not done  Writing a sentence. -not done.  Copy a design – 0/1.
  • 50.
    CBC WBC 6.0 Hgb 15.0 Hct45.0 PLATLET COUNT 314 LYMPHOCYTE 19.7 NEUTROPHIL 75.7 ORGAN FUNCTION TEST ALP 78 SGPT 23 SGOT 21.6 Direct bilirubin 0.195 Total bilirubin 0.467 Radom blood sugar 113.0 Total cholesterol 153.0 MISCELLANEOUS T3 1.55 0.8 - 2.0 T4 9.58 5.10 -14.10 TSH 1.160 1.36 - 8.8 CRP -ve - ANA POS - ESR 12 0 - 20 MISCELLANEOUS UA NL STOOL NL VDRL -VE ECG NL MRI NL
  • 51.
     Mood d/o2ry to SLE with current Major Depressive episode with psychotic feature + Co-morbid DLE  MDD with psychotic feature + SLE  Neurocognitive disorder 2ry to GMC(SLE)  Steroid induced Mood d/o with current major depressive episode with psychotic feature+ co morbid SLE  Schizoaffective disorder depressive type + SLE
  • 52.
    Supportive  SLE  Signs& symptoms of depression  Delusion (persecutory)  Depression is one of the most common neuro-psychiatric manifestation  -ve MRI does not rule out NPSLE Against  -ve MRI
  • 53.
    2/9/08-1st visit -Sertraline 50mg morning - Risperidone 1mg po noct - Diazepam 5mg po noct - Psychoeducation to her & her son about her illness & put on sleep hygiene - Investigations updated - Appointed after 1 Week
  • 54.
    9/9/08-2nd visit Progress -Good sleep, slight improvement In her mood & loss of interest; - She has good appetite, she is taking her medication properly, no suicidal or homicidal ideation Asst- Slight improvement Plan - Escalate Sertraline to 100mg po morning - Continue other management - Appoint after 1 Week 16/9/08-3rd visit Progress - Getting good sleep , good appetite, improvement on her depressed mood. - Her suspiciousness decreasing in intensity , no suicidal or homicidal ideation Asst- Improving plan - Continue risperidone & sertraline - D/c Diazepam - Appoint after 2wks
  • 55.
    2/10/08 -4th visit Progress- Same, Her suspiciousness disappeared & already started to socialize with neighbors, - No suicidal or homicidal ideation Asst- Improving Plan - Continue Same Management - Appoint after 01 month 5/11/08- 5th visit  Progress - Has no new compliant, has no depressed mood, has improvement in memory, no suspiciousness, is functioning well, - Is taking her medication properly, has no suicidal/homicidal ideation Assessment – Improving Plan - Continue Same Management - Appoint after 01 month
  • 59.
     Harrison’s Principlesof Internal Medicine; 20th Edition  Management of Neuropsychiatric Systemic Lupus Erythematosus: Current Approaches and Future Perspectives by [Ce´sar Magro- Checa1 • Elisabeth J. Zirkzee1,2 • Tom W. Huizinga1 • Gerda M. Steup-Beekman]  Up-to-date 2018  DSM-5  Kaplan Comprehensive Text book of Psychiatry  Leishman's Organic Psychiatry