Semantic Modelling WorkshopSemantic Web TechnologyRinkeHoekstrahoekstra@few.vu.nlSemantic Web Rubik's Cube by dullhunk at flickr under a cc-license. Thanks!
OverviewSemantic Web: backgroundIdeologySemantic Web and Linked DataKnowledge Representation and OntologyQuick overviewRDF and RDFSOWL 2 DLSKOSSPARQLResourcesWrap UpTutorial information
Background InformationThe Web as a Knowledge Base
The Semantic Web IdeologyIdentity is everythingPartial solutions are great too!Layer cake/Web Stack2/22/105OWL
Key AspectsWorld Wide Web ConsortiumGlobally unique identifiersURI and IRIStraightforward data integrationInterdependent languagesResource Description Framework (RDF)RDF Schema (RDFS)Web Ontology Language (OWL), and OWL 2SPARQL Query Language for RDF (SPARQL)Semantic Web Rule Language (SWRL)Rule Interchange Format (RIF)Simple Knowledge Organization System (SKOS)
Semantic Web or Linked Data?Initially
`Metadata’ for web pages
Since ~2006
`Web of Data’
Semantic web as data source in its own right
Linked Data
A ‘Databaseesque’ Web
RDF Triple stores
Common schema and identification mechanism
A single query language2/22/107
Linked Open Data2/22/108
2/22/109November 2009: 13.1 Billion triples, 142 Million links
But… not just WebHistorySemantic Networks and Frame Systems (‘70-ies)Formal Knowledge Representation (KL-One)Description Logics (DL)Model Theoretic SemanticsLogic programmingStrongly based in methodologyKnowledge sharing and reuseOntologiesFormal semantics
Why Ontology?Knowledge bases that mix procedural and declarative knowledge are extremely hard to reuseOntologies capture the `domain theory’ of a KBS: that what a KBS knows aboutProcedures capture what a KBS does with that knowledgeProblem Solving MethodsSlight problem:Rules look like procedures, but can also capture declarative knowledge
Why Formal Semantics?Standard inferences, dependable reasoningReusable KBS components should guarantee:Soundnessall answers given should be correctCompletenessthe system should give all answersTimelinessthe system should answer within reasonable timeConsistencythe knowledge in a KB should be provably correct
WARNINGReasoners on the Semantic Web adopt the Open World Assumption as opposed to the Closed World Assumption of many other languagesThis means that:If a reasoner cannot infer that a conclusion holds, it stays silent, and will not report that it does not hold.This is contrary to the negation as failure (NAF) feature of many rule languages.Why?NAF hinders reusability on the Web because conclusions may change depending on new information.
IngredientsOntology (TBox)Classesconcepts in the domain (≈ DB tables)Propertiesrelations that hold between individuals, or between an individual and a literal value (≈ DB columns)Axioms (only in OWL)restrictions on relations that may hold between instances of a certain class.Assertions (ABox)Individualsinstances of classes in the ontology (≈ DB records)Property assertionsrelations that hold between instances (≈ DB record entries)Rules
Architecture
Very Quick OverviewExamples
Multiple SyntaxesRDFRDF/XMLVerbose, does not make an exact ‘fit’ with RDF data modelTurtleHuman readableRDFaEmbedded in XHTML as attributesTriXSupports ‘named graphs’OWLAll RDF syntaxes, though RDF/XML is normativeOWL XMLXSLT-ableFunctional SyntaxMapping to Structural Specification (UML MOF)Manchester SyntaxHuman readable, used by most editors (Protégé, TopBraid)
2/22/1018URI’sand NamespacesURI: Universal Resource Identifier... Just an identifierhttp://www.leibnizcenter.org/people#joostURL: Universal Resource Locationhttp://www.leibnizcenter.org/people#joostURN: Universal Resource Nameurn:leibnizcenter:people:joostNamespaceA ‘space’ in which all locally defined names are unique, e.g.:http://www.leibnizcenter.org/people#joosthttp://www.hcs.science.uva.nl/staff#joostBasis for `trust’
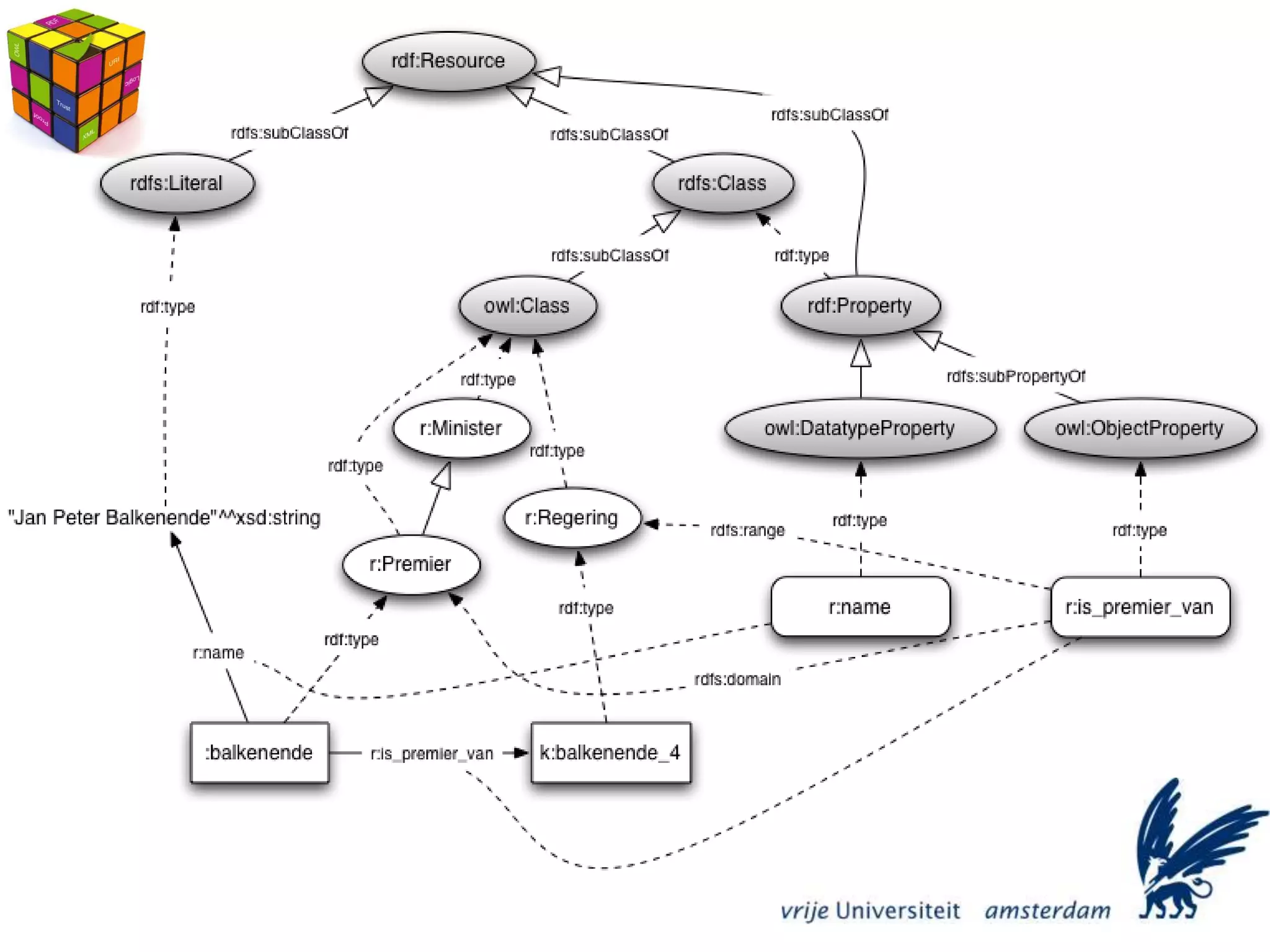
RDF SchemaRDF is triple-based<subject,predicate,object>Resourcesrdf:Resourcerdfs:Classrdf:Propertyrdfs:LiteralPropertiesrdf:typerdfs:subClassOfrdfs:subPropertyOfrdfs:domainrdfs:rangerdfs:commentrdfs:labelRDFS Reasoning
Traverse subclass hierarchy
Infer class membership based on domain and rangeRDFS Example@prefix rdf:<http://www.w3.org/1999/02/22-rdf-syntax-ns#>.@prefix rdfs:<http://www.w3.org/TR/rdf-schema/>.@prefixr:<http://www.overheid.nl/regering#>.@prefixk:<http://www.overheid.nl/kabinet#>.@prefix :<http://www.overheid.nl/personen#>.r:Premieraowl:Class;rdfs:subClassOfr:Minister.r:is_premier_vanaowl:ObjectProperty;rdfs:domainr:Premier;rdfs:ranger:Regering.:balkenendear:Premier;r:name ”Jan Peter Balkenende”^^xsd:string;r:is_premier_van k:balkenende_4 ;r:is_premier_van k:balkenende_3 ;r:is_premier_van k:balkenende_2 ;r:is_premier_van k:balkenende_1 ;k:balkenende_4 ar:Regering.2/22/1020

Semantic Modelling using Semantic Web Technology

  • 1.
    Semantic Modelling WorkshopSemanticWeb TechnologyRinkeHoekstrahoekstra@few.vu.nlSemantic Web Rubik's Cube by dullhunk at flickr under a cc-license. Thanks!
  • 3.
    OverviewSemantic Web: backgroundIdeologySemanticWeb and Linked DataKnowledge Representation and OntologyQuick overviewRDF and RDFSOWL 2 DLSKOSSPARQLResourcesWrap UpTutorial information
  • 4.
  • 5.
    The Semantic WebIdeologyIdentity is everythingPartial solutions are great too!Layer cake/Web Stack2/22/105OWL
  • 6.
    Key AspectsWorld WideWeb ConsortiumGlobally unique identifiersURI and IRIStraightforward data integrationInterdependent languagesResource Description Framework (RDF)RDF Schema (RDFS)Web Ontology Language (OWL), and OWL 2SPARQL Query Language for RDF (SPARQL)Semantic Web Rule Language (SWRL)Rule Interchange Format (RIF)Simple Knowledge Organization System (SKOS)
  • 7.
    Semantic Web orLinked Data?Initially
  • 8.
  • 9.
  • 10.
  • 11.
    Semantic web asdata source in its own right
  • 12.
  • 13.
  • 14.
  • 15.
    Common schema andidentification mechanism
  • 16.
    A single querylanguage2/22/107
  • 17.
  • 18.
    2/22/109November 2009: 13.1Billion triples, 142 Million links
  • 19.
    But… not justWebHistorySemantic Networks and Frame Systems (‘70-ies)Formal Knowledge Representation (KL-One)Description Logics (DL)Model Theoretic SemanticsLogic programmingStrongly based in methodologyKnowledge sharing and reuseOntologiesFormal semantics
  • 20.
    Why Ontology?Knowledge basesthat mix procedural and declarative knowledge are extremely hard to reuseOntologies capture the `domain theory’ of a KBS: that what a KBS knows aboutProcedures capture what a KBS does with that knowledgeProblem Solving MethodsSlight problem:Rules look like procedures, but can also capture declarative knowledge
  • 21.
    Why Formal Semantics?Standardinferences, dependable reasoningReusable KBS components should guarantee:Soundnessall answers given should be correctCompletenessthe system should give all answersTimelinessthe system should answer within reasonable timeConsistencythe knowledge in a KB should be provably correct
  • 22.
    WARNINGReasoners on theSemantic Web adopt the Open World Assumption as opposed to the Closed World Assumption of many other languagesThis means that:If a reasoner cannot infer that a conclusion holds, it stays silent, and will not report that it does not hold.This is contrary to the negation as failure (NAF) feature of many rule languages.Why?NAF hinders reusability on the Web because conclusions may change depending on new information.
  • 23.
    IngredientsOntology (TBox)Classesconcepts inthe domain (≈ DB tables)Propertiesrelations that hold between individuals, or between an individual and a literal value (≈ DB columns)Axioms (only in OWL)restrictions on relations that may hold between instances of a certain class.Assertions (ABox)Individualsinstances of classes in the ontology (≈ DB records)Property assertionsrelations that hold between instances (≈ DB record entries)Rules
  • 24.
  • 25.
  • 26.
    Multiple SyntaxesRDFRDF/XMLVerbose, doesnot make an exact ‘fit’ with RDF data modelTurtleHuman readableRDFaEmbedded in XHTML as attributesTriXSupports ‘named graphs’OWLAll RDF syntaxes, though RDF/XML is normativeOWL XMLXSLT-ableFunctional SyntaxMapping to Structural Specification (UML MOF)Manchester SyntaxHuman readable, used by most editors (Protégé, TopBraid)
  • 27.
    2/22/1018URI’sand NamespacesURI: UniversalResource Identifier... Just an identifierhttp://www.leibnizcenter.org/people#joostURL: Universal Resource Locationhttp://www.leibnizcenter.org/people#joostURN: Universal Resource Nameurn:leibnizcenter:people:joostNamespaceA ‘space’ in which all locally defined names are unique, e.g.:http://www.leibnizcenter.org/people#joosthttp://www.hcs.science.uva.nl/staff#joostBasis for `trust’
  • 28.
    RDF SchemaRDF istriple-based<subject,predicate,object>Resourcesrdf:Resourcerdfs:Classrdf:Propertyrdfs:LiteralPropertiesrdf:typerdfs:subClassOfrdfs:subPropertyOfrdfs:domainrdfs:rangerdfs:commentrdfs:labelRDFS Reasoning
  • 29.
  • 30.
    Infer class membershipbased on domain and rangeRDFS Example@prefix rdf:<http://www.w3.org/1999/02/22-rdf-syntax-ns#>.@prefix rdfs:<http://www.w3.org/TR/rdf-schema/>.@prefixr:<http://www.overheid.nl/regering#>.@prefixk:<http://www.overheid.nl/kabinet#>.@prefix :<http://www.overheid.nl/personen#>.r:Premieraowl:Class;rdfs:subClassOfr:Minister.r:is_premier_vanaowl:ObjectProperty;rdfs:domainr:Premier;rdfs:ranger:Regering.:balkenendear:Premier;r:name ”Jan Peter Balkenende”^^xsd:string;r:is_premier_van k:balkenende_4 ;r:is_premier_van k:balkenende_3 ;r:is_premier_van k:balkenende_2 ;r:is_premier_van k:balkenende_1 ;k:balkenende_4 ar:Regering.2/22/1020

Editor's Notes