Lesson 3
I. Brainstorming
- is the most popular tool in generating
creative and rich ideas
How Brainstorming Works
1) Decide for the general or primary topic.
2) Get ideas from everyone.
- involves writing the main topic and listing
down the related ideas
Topic: Unemployment
1. Jobs
2. Poverty
3. Salary
4. Lack of education
5. Low salary
6. Lack of money
7. Fresh graduates
- a visual representation of ideas and
their connections with one another
- more structured
- shows how one idea subordinates
another idea
3) Revisit the list.
4) Have the list as a guide or an
outline for the final product.
II. Graphic Organizers
- are visual representations of concepts
that help us structure information into
organizational patterns
- present essential information and
connect these pieces of information into
a coherent framework
Types of
Graphic Organizers
- used to compare and contrast ideas and
events
- uses two or more overlapping circles to
show similar and different attributes
TRY IT! Fill in the missing data in the Venn Diagram
which scientifically compares a butterfly and a moth. Use
critical thinking and select only relevant information based on
the topic from the following list.
Has 3 pairs of legs Hatches from chrysalis
Hatches from cocoon Looks pretty
Featured in Rizal's story Has wings
TRY IT! Fill in the missing data in the Venn Diagram
which scientifically compares a whale and a fish. Use critical
thinking and select only relevant information based on the
topic from the following list.
Lay eggs Live in water
Breathe water Have scales
Live birth Can swim
Have fins Have hair
Breathe air
- used to represent hierarchy, classification,
and branching
- useful in showing relationships of scientific
categories, family trees, and even lineages
TRY IT! Fill in the missing data in the university hierarchy
with the positions below. Note that all positions will be used in
the Network Tree.
HR Manager Director of Academic Services
Payroll Manager Accounting Manager
Department Chair HR Supervisor
Director of External Linkages Faculty
- also known as semantic map
- used to investigate and enumerate various
aspects of a central idea, which could be a
concept, topic, or theme
TRY IT! Fill in the missing data in the following spider
map with the following.
picture-based connects people
relies on the internet serves as a marketing tool
interactive prone to security breaches
- displays the nature of the problem and how
it can be solved
- usually contains the problem's description,
its causes and effects, and logical solutions
TRY IT! Fill in the missing data in the following climate
change problem-solution map with the phrases below. Make
sure to select only the relevant information.
Climate change
Making documentaries
Shrinking mountain glaciers
Reducing use of items that produce greenhouse gases
Variations in the sun's energy reahing the Earth
Cutting down trees
Accelerating ice melt in Iceland
Nature
- Encompasses global warming
- Refers to the broader range of
changes that are happening to
our planet
Causes
- Changes in the
greenhouseeffect, which affect
the amount of heat retained by
Earth's atmosphere
- Changes in the reflectivity of
Earth's atmosphere and surface
Effects
- Rising sea levels
- Shifting in flower/plant blooming
times
Problem Solution
- used to show how events occurred
chronologically through a long bar
labeled with dates and specific events
- can be linear or comparative
- shows how events happened
within one period
a. Linear Timeline
b. Comparative Timeline
- shows two sets of events that happened
within the same period
- used to map events in the story
- used to analyze the major parts of a plot
TRY IT! Fill in the missing details in the
diagram.
* The two families discover the bodies of the two
lovers and realize their wrongs.
* Romeo and Juliet are lovers who come from
rival families, Montague and Capulet.
* The Capulets and Montagues end their feud.
- used to show the logical sequence
of events
TRY IT! Fill in the missing details in the
chains of events regarding the Scientific Method
with the information below.
* Test the hypothesis.
* Define a problem.
* Make observations and collect information.
Make a prediction or state a hypothesis.
Form a conclusion.
SCIENTIFIC METHOD
- used to better understand the causual
relationship of a complex phenomenon
- shows the factors that cause a specific event
or problem, as well as details of each cause
- describes how a series of events interact to
produce a set of results repeatedly
* Some examples of events that require a cycle are
water cycle, metamorphosis, and poverty cycle.
TRY IT! Fill in the missing data in the
following poverty cycle with the details below. As
with the other samples, make sure to select the
correct information through critical thinking.
family in poverty
inspires the next generation
low family income
lack of education
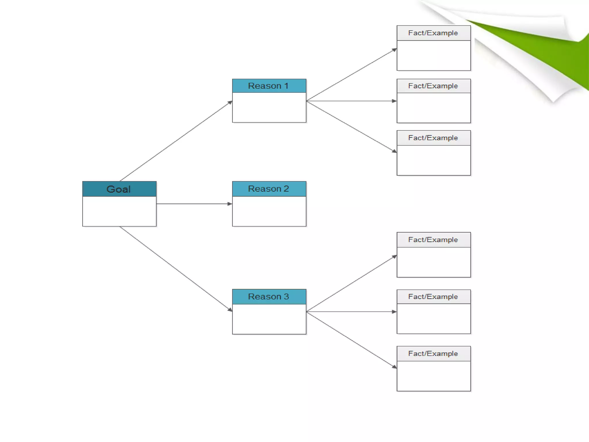
- used to map out arguments and evidence
that prove a viewpoint
- is especially useful when processing
persuasive or argumentative texts
III. Outline
- considered as a plan for writing; a
summary that gives the essential
feature of a text
- shows how the parts of a text are
related to one another as parts that are
of equal importance, or sections that
are subordinate to a main idea
- uses only numbers as labels
Two Outline Formats
- uses both letters and numbers as labels
Principles of Outlining
- requires ideas of the same relevance
to be labeled in the same way
I. Positive effects of uniform policy
A. Promotes school identity
B. Improves school security
II. Negative effects of uniform policy
A. Inhibits learning
B. Curtails individuality
- shows that minor details have to be
placed under their respective major
details
I. Positive effects of uniform policy
A. Promotes school identity
B. Improves school security
II. Negative effects of uniform policy
A. Inhibits learning
B. Curtails individuality
- shows that minor details have to be
placed under their respective major
details
I. Positive effects of uniform policy
A. Promotes school identity
B. Improves school security
II. Negative effects of uniform policy
A. Inhibits learning
B. Curtails individuality
I. Positive effects of uniform policy
A. Promotes school identity
B. Improves school security
II. Negative effects of uniform policy
A. Inhibits learning
B. Curtails individuality
- requires that no cluster should
contain only one item
I. Positive effects of uniform policy
A. Promotes school identity
B. Improves school security
II. Negative effects of uniform policy
A. Inhibits learning
B. Curtails individuality
- requires all entries in each cluster to
use the same structure and format
Kinds of Outline According to Structure
- a systematic arrangement of ideas
using broad topics in the form of
words or simple phrases as headers
- also known as expanded outline
- uses complete sentences as its
entries
- the central idea of a multiple-paragraph
composition
- one-sentence summary that guides,
controls, and unifies ideas when writing
*In simple terms, all the other
ideas present in an essay
revolve around the thesis
statement.
Thesis Statement
“In preparing for a battle I have
always found that plans are
useless, but planning is
indispensable.”
- Dwight D. Eisenhower
Thank You !!

Reading_Lesson 3 selecting and organizing information

  • 1.
  • 2.
    I. Brainstorming - isthe most popular tool in generating creative and rich ideas
  • 3.
    How Brainstorming Works 1)Decide for the general or primary topic. 2) Get ideas from everyone.
  • 4.
    - involves writingthe main topic and listing down the related ideas Topic: Unemployment 1. Jobs 2. Poverty 3. Salary 4. Lack of education 5. Low salary 6. Lack of money 7. Fresh graduates
  • 6.
    - a visualrepresentation of ideas and their connections with one another - more structured - shows how one idea subordinates another idea
  • 8.
    3) Revisit thelist. 4) Have the list as a guide or an outline for the final product.
  • 9.
    II. Graphic Organizers -are visual representations of concepts that help us structure information into organizational patterns - present essential information and connect these pieces of information into a coherent framework
  • 10.
  • 11.
    - used tocompare and contrast ideas and events - uses two or more overlapping circles to show similar and different attributes
  • 12.
    TRY IT! Fillin the missing data in the Venn Diagram which scientifically compares a butterfly and a moth. Use critical thinking and select only relevant information based on the topic from the following list. Has 3 pairs of legs Hatches from chrysalis Hatches from cocoon Looks pretty Featured in Rizal's story Has wings
  • 13.
    TRY IT! Fillin the missing data in the Venn Diagram which scientifically compares a whale and a fish. Use critical thinking and select only relevant information based on the topic from the following list. Lay eggs Live in water Breathe water Have scales Live birth Can swim Have fins Have hair Breathe air
  • 15.
    - used torepresent hierarchy, classification, and branching - useful in showing relationships of scientific categories, family trees, and even lineages
  • 18.
    TRY IT! Fillin the missing data in the university hierarchy with the positions below. Note that all positions will be used in the Network Tree. HR Manager Director of Academic Services Payroll Manager Accounting Manager Department Chair HR Supervisor Director of External Linkages Faculty
  • 19.
    - also knownas semantic map - used to investigate and enumerate various aspects of a central idea, which could be a concept, topic, or theme
  • 21.
    TRY IT! Fillin the missing data in the following spider map with the following. picture-based connects people relies on the internet serves as a marketing tool interactive prone to security breaches
  • 22.
    - displays thenature of the problem and how it can be solved - usually contains the problem's description, its causes and effects, and logical solutions
  • 24.
    TRY IT! Fillin the missing data in the following climate change problem-solution map with the phrases below. Make sure to select only the relevant information. Climate change Making documentaries Shrinking mountain glaciers Reducing use of items that produce greenhouse gases Variations in the sun's energy reahing the Earth Cutting down trees Accelerating ice melt in Iceland
  • 25.
    Nature - Encompasses globalwarming - Refers to the broader range of changes that are happening to our planet Causes - Changes in the greenhouseeffect, which affect the amount of heat retained by Earth's atmosphere - Changes in the reflectivity of Earth's atmosphere and surface Effects - Rising sea levels - Shifting in flower/plant blooming times Problem Solution
  • 26.
    - used toshow how events occurred chronologically through a long bar labeled with dates and specific events - can be linear or comparative
  • 27.
    - shows howevents happened within one period a. Linear Timeline
  • 28.
    b. Comparative Timeline -shows two sets of events that happened within the same period
  • 31.
    - used tomap events in the story - used to analyze the major parts of a plot
  • 33.
    TRY IT! Fillin the missing details in the diagram. * The two families discover the bodies of the two lovers and realize their wrongs. * Romeo and Juliet are lovers who come from rival families, Montague and Capulet. * The Capulets and Montagues end their feud.
  • 35.
    - used toshow the logical sequence of events
  • 36.
    TRY IT! Fillin the missing details in the chains of events regarding the Scientific Method with the information below. * Test the hypothesis. * Define a problem. * Make observations and collect information.
  • 37.
    Make a predictionor state a hypothesis. Form a conclusion. SCIENTIFIC METHOD
  • 39.
    - used tobetter understand the causual relationship of a complex phenomenon - shows the factors that cause a specific event or problem, as well as details of each cause
  • 41.
    - describes howa series of events interact to produce a set of results repeatedly * Some examples of events that require a cycle are water cycle, metamorphosis, and poverty cycle.
  • 44.
    TRY IT! Fillin the missing data in the following poverty cycle with the details below. As with the other samples, make sure to select the correct information through critical thinking. family in poverty inspires the next generation low family income lack of education
  • 45.
    - used tomap out arguments and evidence that prove a viewpoint - is especially useful when processing persuasive or argumentative texts
  • 48.
    III. Outline - consideredas a plan for writing; a summary that gives the essential feature of a text - shows how the parts of a text are related to one another as parts that are of equal importance, or sections that are subordinate to a main idea
  • 49.
    - uses onlynumbers as labels Two Outline Formats - uses both letters and numbers as labels
  • 51.
    Principles of Outlining -requires ideas of the same relevance to be labeled in the same way I. Positive effects of uniform policy A. Promotes school identity B. Improves school security II. Negative effects of uniform policy A. Inhibits learning B. Curtails individuality
  • 52.
    - shows thatminor details have to be placed under their respective major details I. Positive effects of uniform policy A. Promotes school identity B. Improves school security II. Negative effects of uniform policy A. Inhibits learning B. Curtails individuality
  • 53.
    - shows thatminor details have to be placed under their respective major details I. Positive effects of uniform policy A. Promotes school identity B. Improves school security II. Negative effects of uniform policy A. Inhibits learning B. Curtails individuality
  • 54.
    I. Positive effectsof uniform policy A. Promotes school identity B. Improves school security II. Negative effects of uniform policy A. Inhibits learning B. Curtails individuality - requires that no cluster should contain only one item
  • 55.
    I. Positive effectsof uniform policy A. Promotes school identity B. Improves school security II. Negative effects of uniform policy A. Inhibits learning B. Curtails individuality - requires all entries in each cluster to use the same structure and format
  • 56.
    Kinds of OutlineAccording to Structure - a systematic arrangement of ideas using broad topics in the form of words or simple phrases as headers
  • 59.
    - also knownas expanded outline - uses complete sentences as its entries
  • 63.
    - the centralidea of a multiple-paragraph composition - one-sentence summary that guides, controls, and unifies ideas when writing *In simple terms, all the other ideas present in an essay revolve around the thesis statement. Thesis Statement
  • 64.
    “In preparing fora battle I have always found that plans are useless, but planning is indispensable.” - Dwight D. Eisenhower
  • 65.