Progettazione  di formazione in rete a cura di Francesco Leonetti [email_address]
Perché l’e-learning?
Scenario 1 Una banca è presente sul territorio nazionale con 500 filiali e agenzie.  Una nuova linea di servizi e prodotti finanziari viene offerta ai propri clienti.  E’ necessario formare i dipendenti che si occuperanno di seguire questi nuovi servizi, in modo che sappiano presentarli e gestirli efficacemente.
Scenario 2 Il governo vara una riforma scolastica introducendo nuove competenze richieste a tutto il corpo docente. E’ necessario formare alle nuove competenze 180.000 insegnanti di ogni ordine e grado.
Scenario 3 Un professionista necessita di essere costantemente aggiornato e formato sulle innovazioni introdotte dalla ricerca e dall’esperienza nella sua professione, possibilmente confrontandosi con propri pari o specialisti esperti.
Fattori determinanti Tempo Numero Spazio Costo
Declinazioni  dell’e-learning Formazione a distanza Formazione in rete Comunità di pratiche Formazione continua
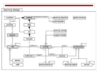
Learning Design E’ una metodologia per l’analisi e la progettazione formale di un corso e-learning E’ stata adottata dal Consorzio Internazionale IMS come standard per la progettazione di e-learning Consente l’interoperabilità dell’intero processo formativo da una piattaforma ad un altra
 
E-learning:  mappa concettuale
Processo del progetto di e-learning Studio di fattibilità Costituzione team Progettazione Realizzazione Aggiornamento del team Erogazione Monitoraggio e valutazione Analisi fabbisogni formativi della didattica/contenuti delle tecnologie costi Resp. Organizzazione Resp. Formazione Resp. Sistemi informativi Project Manager Resp. Scientifico Altre figure ad hoc Progettazione didattica modello didattico contenuti verifica e valutazione Progettazione tecnologica Progettazione monitoraggio Pianificazione tempi e costi Produzione dei materiali e allestimento e configurazione piattaforma Al team possono aggiungersi/sostituirsi le figure richieste dall’erogazione: tutor, docenti, esperti, etc. Erogazione del corso in  e-learning Valutazione della formazione Valutazione del progetto
Studio di fattibilità Analisi fabbisogni formativi Individuazione dei destinatari della formazione e delle loro esigenze Analisi didattica e dei contenuti Definizione dei programmi didattici Definizione delle metodologie didattiche Definizione dei contenuti  Analisi delle tecnologie Scelta tra le piattaforme tecnologiche e gli ambienti di apprendimento che consentono la realizzazione secondo il modello didattico analizzato Analisi dei costi Fissi, variabili, diretti, indiretti, nascosti Produzione, erogazione, valutazione Personale, Tecnologia, Infrastruttura, Contenuti
Contenuti e modalità di apprendimento Modalità di apprendimento Apprendere dall’informazione (leggere, ascoltare, vedere) Contenuti distributivi Apprendere dall’interazione (sperimentare, provare, giocare) Contenuti interattivi Apprendere dalla collaborazione (scambiare, confrontare, discutere) Contenuti collaborativi Apprendere dalla situazione (radunarsi, relazionarsi, raccontarsi) Contenuti che favoriscono apprendimento organizzativo
Contenuti e modello didattico Apprendimento individuale  I contenuti svolgono ruolo cruciale Apprendimento collaborativo I contenuti sono importanti, ma l’efficacia formativa è determinata soprattutto dalle interazioni del gruppo Apprendimento Community-Based I contenuti possono anche non esistere ufficialmente. L’apprendimento è basato su studio di casi, best practices, materiali elaborati e proposti dai partecipanti
Modalità di fruizione dei contenuti Impariamo  il 10% di quello che leggiamo il 20% di quello che ascoltiamo il 30% di quello che vediamo il 50% di quello che vediamo e sentiamo il 70% di quello che discutiamo con gli altri l’80% di quello che sperimentiamo direttamente il 95% di quello che insegniamo ad altri (William Glasser)
Multimedialità ed interattività Multimedialità Attenzione a non abusarne Valutarne l’efficacia e il costo Interattività Verso i contenuti (simulazione, animazione) Sociale (collaborazione, comunità)
Verifica e valutazione Verifica del progetto Indicatori di qualità Tempo di risposta del tutor Livello di collaborazione  Qualità dei contenuti Efficienza della piattaforma Rilevamento soddisfazione Questionari di gradimento Valutazione dell’apprendimento Assessment (test di verifica) Performance test (sviluppo progetto)

Progettazione Elearning

  • 1.
    Progettazione diformazione in rete a cura di Francesco Leonetti [email_address]
  • 2.
  • 3.
    Scenario 1 Unabanca è presente sul territorio nazionale con 500 filiali e agenzie. Una nuova linea di servizi e prodotti finanziari viene offerta ai propri clienti. E’ necessario formare i dipendenti che si occuperanno di seguire questi nuovi servizi, in modo che sappiano presentarli e gestirli efficacemente.
  • 4.
    Scenario 2 Ilgoverno vara una riforma scolastica introducendo nuove competenze richieste a tutto il corpo docente. E’ necessario formare alle nuove competenze 180.000 insegnanti di ogni ordine e grado.
  • 5.
    Scenario 3 Unprofessionista necessita di essere costantemente aggiornato e formato sulle innovazioni introdotte dalla ricerca e dall’esperienza nella sua professione, possibilmente confrontandosi con propri pari o specialisti esperti.
  • 6.
    Fattori determinanti TempoNumero Spazio Costo
  • 7.
    Declinazioni dell’e-learningFormazione a distanza Formazione in rete Comunità di pratiche Formazione continua
  • 8.
    Learning Design E’una metodologia per l’analisi e la progettazione formale di un corso e-learning E’ stata adottata dal Consorzio Internazionale IMS come standard per la progettazione di e-learning Consente l’interoperabilità dell’intero processo formativo da una piattaforma ad un altra
  • 9.
  • 10.
    E-learning: mappaconcettuale
  • 11.
    Processo del progettodi e-learning Studio di fattibilità Costituzione team Progettazione Realizzazione Aggiornamento del team Erogazione Monitoraggio e valutazione Analisi fabbisogni formativi della didattica/contenuti delle tecnologie costi Resp. Organizzazione Resp. Formazione Resp. Sistemi informativi Project Manager Resp. Scientifico Altre figure ad hoc Progettazione didattica modello didattico contenuti verifica e valutazione Progettazione tecnologica Progettazione monitoraggio Pianificazione tempi e costi Produzione dei materiali e allestimento e configurazione piattaforma Al team possono aggiungersi/sostituirsi le figure richieste dall’erogazione: tutor, docenti, esperti, etc. Erogazione del corso in e-learning Valutazione della formazione Valutazione del progetto
  • 12.
    Studio di fattibilitàAnalisi fabbisogni formativi Individuazione dei destinatari della formazione e delle loro esigenze Analisi didattica e dei contenuti Definizione dei programmi didattici Definizione delle metodologie didattiche Definizione dei contenuti Analisi delle tecnologie Scelta tra le piattaforme tecnologiche e gli ambienti di apprendimento che consentono la realizzazione secondo il modello didattico analizzato Analisi dei costi Fissi, variabili, diretti, indiretti, nascosti Produzione, erogazione, valutazione Personale, Tecnologia, Infrastruttura, Contenuti
  • 13.
    Contenuti e modalitàdi apprendimento Modalità di apprendimento Apprendere dall’informazione (leggere, ascoltare, vedere) Contenuti distributivi Apprendere dall’interazione (sperimentare, provare, giocare) Contenuti interattivi Apprendere dalla collaborazione (scambiare, confrontare, discutere) Contenuti collaborativi Apprendere dalla situazione (radunarsi, relazionarsi, raccontarsi) Contenuti che favoriscono apprendimento organizzativo
  • 14.
    Contenuti e modellodidattico Apprendimento individuale I contenuti svolgono ruolo cruciale Apprendimento collaborativo I contenuti sono importanti, ma l’efficacia formativa è determinata soprattutto dalle interazioni del gruppo Apprendimento Community-Based I contenuti possono anche non esistere ufficialmente. L’apprendimento è basato su studio di casi, best practices, materiali elaborati e proposti dai partecipanti
  • 15.
    Modalità di fruizionedei contenuti Impariamo il 10% di quello che leggiamo il 20% di quello che ascoltiamo il 30% di quello che vediamo il 50% di quello che vediamo e sentiamo il 70% di quello che discutiamo con gli altri l’80% di quello che sperimentiamo direttamente il 95% di quello che insegniamo ad altri (William Glasser)
  • 16.
    Multimedialità ed interattivitàMultimedialità Attenzione a non abusarne Valutarne l’efficacia e il costo Interattività Verso i contenuti (simulazione, animazione) Sociale (collaborazione, comunità)
  • 17.
    Verifica e valutazioneVerifica del progetto Indicatori di qualità Tempo di risposta del tutor Livello di collaborazione Qualità dei contenuti Efficienza della piattaforma Rilevamento soddisfazione Questionari di gradimento Valutazione dell’apprendimento Assessment (test di verifica) Performance test (sviluppo progetto)