1
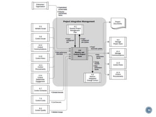
Project Integration Management
Chapter 4
2
 What is Project Integration
 4.1 Develop Project Charter
 4.2 Develop Project Management Plan
 4.3 Direct and Manage Project Work
 4.4 Monitor and Control Project Work
 4.5 Perform Integrated Change Control
 4.6 Close Project
KEY TERMS
Project Integration Management
3
• Includes the processes and activities needed to identify, define,
combine, unify, & coordinate the various processes & project
management activities within the project management process groups.
• Ensures that the project processes are properly coordinated Tradeoffs
between competing objectives and alternatives in order to meet
stakeholder approval .
Project Plan Development
Project Plan Execution
Overall Change Control
• These processes may occur repeatedly over the project duration /
Historical Records are needed to perform project management well, they
are inputs to continuous improvement
Project Integration Management
Knowledge
Area
Process
Initiating Planning Executing Monitoring & Control Closing
Processes
• Develop
Project
Charter
• Develop
Project
Management
Plan
• Direct and
Manage
Project
Execution
• Monitor and Control
Project Work
• Perform Integrated
Change Control
• Close
Project
Enter phase/
Start project
Exit phase/
End project
Initiating
Processes
Closing
Processes
Planning
Processes
Executing
Processes
Monitoring &
Controlling Processes
4
4.1- Develop Project
Charter
6
4.1- Develop Project Charter
 The process of developing a document that formally authorizes a project
or a phase and documenting initial requirements that satisfy the
stakeholder’s needs and expectations ( PROJECT BIRTH CERTIFICATE )
 Project are authorized by someone external to the project such as
sponsor, PMO, portfolio steering committee.
 Project charter can be created by them or delegated to Project Manager.
7
7
8
Develop Project Charter INPUTS :
1- Project Statement of Work.
A narrative description of products or services to be delivered by the
project.
The SOW includes:
Business need
Product scope description
Strategic plan
2- Business Case
Provide the necessary information from business standpoint to
determine whether or not the project is worth the required investment.
It is a result for:
Market Demand / Organizational Need / Customer Request / Technological
Advance / Legal Requirement / Ecological (Environmental) Impact /
Social Need
Project selection
9
Two categories:
1. Benefit measurement methods (Comparative approach)
Murder board (a panel of people who try to shoot down a new
project idea)
Peer review
Scoring models
* Economic models (described next)
2. Constrained optimization methods (Mathematical approach)
Linear programming
Integer programming
Dynamic programming
Multi-objective programming
Project Selection – Economic Models
 Present value (PV): The value today of future cash flows
Question
What is the present value PV of $300,000 received three years from now if we
expect the interest rate to be 10 percent?
$300,000 / (1 + 0.1)3
PV = $300,000/1.331 = $225,394.
 Net present value (NPV):
Project with positive & greater NPV value is better. It is the present value
of the total benefits (income or revenue) minus the costs over many
time periods
 n
r1
FV
PV 

FV = future value
r = interest rate
n = number of time period
10
Question
An organization has two projects to choose from. Project A will take three years
to complete and has an NPV of $45,000. Project B will take six years to
complete and has an NPV of $85,000. Which one is a better investment?
Answer Project B.
How to calculate NPV
NPV = 353-291 = 62
Time
period
Income /
Revenue
( given )
PV of income at 10%
Interest Rate
Cost
( given )
PV of Cost at 10%
Interest R0ate
0 0 0 200 200
1 50 45 100 91
2 100 83 0 0
3 300 225 0 0
TOTAL 353 291
11
 Internal rate of return (IRR): Project with greater IRR value is better.
It is the rate between the cost and the revenue.
Question
An organization has two projects from which to choose: Project A with an
IRR of 21 % or Project B with an IRR of 15 %. Which one is a better option?
Answer Project A
 Payback period:
The number of time periods it takes to recover your investment in the
project before you start accumulating profit. ( Break Even Point )
Question
There are two projects from which to choose: Project A with a payback
period of six months or Project B with a payback period of 18 months.
Which one should the organization select?
Answer Project A
12
 Benefit-cost ratio:
 compares the benefits to the costs of different options
 Project with greater benefit-cost ratio value is better.
 How much dollars i receive (Production) when spending 1 $
Question
What does a benefit cost ratio of 1.7 mean?
 A. The costs are greater than the benefits.
 B. Revenue is 1.7 times the costs.
 C. Profit is 1. 7 times the costs.
 D. Costs are 1. 7 times the profit.
Answer B.
The benefits, or revenue, the project brings to the organization are 1.7 times
the cost of the initiative.
13
Question
15
Project A Project B A OR B
PV 95000 $ 75000 $
IRR 13 % 17 %
Payback Period 16 month 21 month
Cost Benefit Ratio 2.79 1.3
Question
16
Project A Project B A OR B
PV 95000 $ 75000 $
IRR 13 % 17 %
Payback Period 16 month 21 month
Cost Benefit Ratio 2.79 1.3
Project A Project B A OR B
PV 95000 $ 75000 $ A
IRR 13 % 17 % B
Payback Period 16 month 21 month A
Cost Benefit Ratio 2.79 1.3 A
Project Selection – Important Terms
 Opportunity Cost:
 the opportunity given up by selecting one project over
another
 Question
An organization has two projects to choose from. Project A has an NPV of
$45,000. Project B has an NPV of $85,000. What is the opportunity cost of
selecting project B
Answer Project B.
16
Project Selection – Important Terms
 Sunk Costs:
 Are expended costs
 Should not be considered when deciding whether to continue with
a troubled project.
 Question
 An organization has a project with an initial budget of $1,000,000. The
project is half complete, and it has spent $2,000,000. Should the
organization consider the fact that it is already $1,000,000 over budget
when determining whether to continue with the project?
 Answer No. The money spent is gone.
17
Project Selection – Important Terms
 Law of Diminishing Returns:
 After a certain point, adding more input/resource will not produce a
proportional increase in productivity
 A single programmer may produce at a rate of 1 module per hour.
With a second programmer, the two may produce at a rate of 1.75
modules per hour (0.75 increase). With a third programmer, the group
may produce at a rate of 2.25 modules per hour (0.5 increase).
 This disparity may be due to many factors. For example, added
coordination is required between programmers.
18
Project Selection – Important Terms
 Working Capital
 Current assets minus current liabilities for an organization.
 Amount of money the company has available to invest
 Depreciation
 Straight line depreciation
 Accelerated depreciation
 Depreciates faster than straight line
 Two forms:
(1) Sum of the Years Digits.
(2) Double Declining Balance.
19
 Straight line depreciation
 A laptop is worth $1,000. It can be scrapped at the end of a 5 year life
for $100.
 It's value can be depreciated as follows. 1,000 - 100 = 900 $.
 Divide by the number of years in it's useful life 900 ÷ 5 = 180 $.
 You can depreciate that laptop $180 / year over it's 5 year life.
 If we decided in year 4 that the laptop was good for an extra 5 years, we
could only deduct a total of $180 over the next 5 years or $36 per year.
Year 1: 20% ($180)
Year 2: 20% ($180)
Year 3: 20% ($180)
Year 4: 20% ($180)
Year 5: 20% ($180)
20
Question
Which of the following sequences represents straight line
depreciation?
 A. $100,$100,$100
 B. $100,$120,$140
 C. $100,$120,$160
 D. $160,$140,$120
21
Question
Which of the following sequences represents straight line
depreciation?
 A. $100,$100,$100
 B. $100,$120,$140
 C. $100,$120,$160
 D. $160,$140,$120
 Answer A
Straight line depreciation uses the same amount each time period.
22
 Accelerated depreciation
1. Sum of the Years Digits ( for the previous Laptop worth 1000$ )
 It essentially front loads what you can deduct instead of spreading it
over the useful life.
 First we take the asset's useful life and add together the digits for
each of those years.
 We add 1 + 2 + 3 + 4 + 5 = 15.
 Each number is then divided by the "sum of years" to determine the
percentage by which the asset should be depreciated each year.
 The largest deduction is taken the first year and a lesser amount
each successive year.
Year 1: 5 ÷ 15 = 33% ($297)
Year 2: 4 ÷ 15 = 27% ($243)
Year 3: 3 ÷ 15 = 20% ($180)
Year 4: 2 ÷ 15 = 13% ($117)
Year 5: 1 ÷ 15 = 07% ($63)
23
 Accelerated depreciation
2. Double Declining Balance ( for the previous Laptop worth 1000$ )
 .First compute the straight-line depreciation.
 Then figure out the total percentage of the asset that is depreciated the
first year and double it.
 Straight line depreciation applied $180 the first year or 20%.
 Under this method, double that figure the first year: 40% or $360.
 That figure should be applied annually until the remaining value makes
that impossible.
 Year 1: 5 ÷ 15 = 40% ($360) (straight line = 20%) so double it.
Year 2: 4 ÷ 15 = 40% ($360) (straight line = 20%) so double it.
Year 3: 3 ÷ 15 = 20% ($180) (straight line = 20%) can not double it. Not enough.
Year 4: 2 ÷ 15 = 0% ($0)
Year 5: 1 ÷ 15 = 0% ($0)
24
Develop Project Charter: T & T
1. Expert Judgment, knowledgeable and experiences persons
 Other units within the organization
 Consultants
 Different Stakeholders (including the customer)
 Professional and technical associations
 Industry groups
 Subject Matter Experts
 Project Management Office
2. Facilitation Techniques
Brainstorming, conflict resolution, problem solving, and meeting
25
Develop Project Charter: Outputs
26
Project Charter, usually includes:
 Project Purpose/Justification
 Measurable Project Objectives
 High-level requirements
 Assumptions and Constraints
 High level project description
 High level Risks
 Summary budget & milestones
 Initial Stakeholder List
 Project Approval Requirements
 Assigned Project Manager
 Name and Authority of the sponsor
Project
Charter
 Project Purpose/Justification
 Measurable Project Objectives
 High-level requirements
 Assumptions and Constraints
 High level project description
 High level Risks
 Summary budget & milestones
 Initial Stakeholder List
 Project Approval Requirements
 Assigned Project Manager
 Name and Authority of the sponsor
4.1- Develop Project Charter: OUTPUTS
27
OUTPUT
EEF
THE PROJECT CHARTER
CONTRACT
(IF ANY)
BUSINESS
CASE
(SOW)
OPA
TOOLS &
TECHNIQUES
EXTERNAL SMEs
EXPERTS JUDGMENTS
FACILITATION TECHNIQUES
28
4.2- Develop Project
Management Plan
24
4.2- Develop Project Management Plan
 The process of documenting the actions necessary to define,
prepare, integrate and coordinate all subsidiary plans.
30
31
PROJECT MANAGEMENT INF. SYSTEM ( EEF Page 84 )
 The project management information system, which is part
of the environmental factors,
 Provides access to: tools, such as a scheduling tool, a
work authorization system, a configuration
management system, an information.
 Collection and distribution system, or interfaces to other
online automated systems. Automated gathering.
32
CHANGE CONTROL SYSTEM ( PMIS / EEF )
 Baselines of the SCOPE,SCHEDULE AND BUDJET that CAN BE
CHANGED. WHEN CHANGE IS ENCOUNTERED, THE PROJECT
MANAGEMENT PLAN MUST BE CONSULTED FIRST TO DECIDE HOW
TO PROCEED.
Change Management Plan
 Describes how changes will be managed and controlled.
 Covers for the project as whole
 May includes:
 Change control procedures (how and who)
 The approval levels for authorizing changes
 The creation of a change control board to approve changes
 A plan outlining how changes will be managed and controlled
 Who should attend meetings regarding changes
 Tools to use to track and control changes
33
Configuration Management System ( PMIS / EEF )
 It defines how you will manage changes to the deliverables and
processes and the resulting documentation, including which
organizational tools you will use in this effort.
 Configuration Management Plan is a plan for making sure everyone
knows what version of the scope, schedule, and other components of the
project management plan is the latest version.
 Recording any changes to the documents and its implementation status.
 Includes documentation, tracking system & defined approval levels
necessary for authorizing & controlling changes
 Change Control Board (CCB) is responsible for approving or rejecting
change requests.
 Roles and responsibilities of CCB are defined within configuration control
and change control procedure
34
Develop project management plan: T & T
1. Expert Judgment, knowledgeable and experiences persons
 Other units within the organization
 Consultants
 Different Stakeholders (including the customer)
 Professional and technical associations
 Industry groups
 Subject Matter Experts
 Project Management Office
2. Facilitation Techniques
Brainstorming, conflict resolution, problem solving, and meeting
35
1- Project
Management
Plan
The project management plan is the document that
describes how the project will be executed,
monitored, and controlled. It integrates and
consolidates all of the subsidiary plans and
baselines from the planning processes.
Project baselines include, but are not limited to:
• Scope baseline
• Schedule baseline
• Cost baseline
4.2-Develop Project Management Plan OUTPUTS
36
1- Project
Management
Plan
Subsidiary plans include, but are not limited to:
• Scope management plan
• Requirements management plan ( part of scope
management plan )
• Schedule management plan
• Cost management plan
• Quality management plan
• Process improvement plan ( part of quality
management plan )
• Human resource management plan
• Communications management plan
• Risk management plan
• Procurement management plan
• Stakeholder management plan
4.2-Develop Project Management Plan OUTPUTS
37
OUTPUT
ENTERPRISE
ENVIRONMENT
AL
FACTOR (EEF)
THE PROJECT MANAGEMENT PLAN
PROJECT
CHARTER
ORGANIZATIONAL
PROCESS
ASSETS
(OPA)
TOOLS &
TECHNIQUES
EXPERT JUDGEMENTS &
SCHEDUL
E
MGMT
PLAN
REQUIR
EMT
MGMT
PLAN
SCHEDU
LE
BASELIN
E
COST
MGMT
PLANSCOPE
BASELIN
E
PROJEC
T
SCOPE
STMNT
SCOPE
MGMT
PLAN
COMM
MGMT
PLAN
QUALIT
Y
MGMT
PLAN
PROCESS
IMPRVMN
T
PLAN
PRCRMNT
MGMT
PLAN
RISK
MGMT
PLAN
HUMAN
RESOURCE
PLAN
COST
PRFRMN
CE
BASELIN
E
STKHOLD
R
MGMT
PLAN
THESE ARE ALL THE OUTPUTS
FROM VARIOUS PLANNING
PROCESSES – THEY ARE NOW
INPUTS TO THE DEVELOPMENT
OF
THE PROJECT MANAGEMENT
PLAN
FACILITATION TECHNIQUES
38
4.3- Direct & Manage
Project Work
35
4.3- Direct & Manage Project Work
 Process of performing the work defined in the project management
plan & implementing approved changes to achieve project’s
objectives.
40
41
4.3- Direct & Manage Project Work
 Direct & manage project work activities includes:
 Perform activities to accomplish project objectives
 Create project deliverables to meet the planned project work
 Provide, train & manage team members assigned to the project
 Obtain, manage & use resources
 Implement planned methods & standards
 Establish communication channels
 Generate work performance data such as cost, schedule, technical
& quality progress
 Issue change request & implement the approved changes
 Manage risk & implement risk response activities
 Manage stakeholders’ engagement
 Collect & documents lessons learned
42
1. the performance data collected from various controlling
processes.
2. work performance data has been transformed into
work performance information.
3. work performance information has been transformed
into work performance report.
4. Work performance reports are the physical or electronic
representation of work performance information
5. Examples of work performance reports
status reports, memos, justifications, information notes, recommendations,
and updates.
43
Direct & Manage Project Work Inputs
• Change Requests
A change request is a formal proposal to modify any document,
deliverable, or baseline.
• Corrective action—An intentional activity that realigns the
performance of the project work with the project management plan.
• Preventive action—An intentional activity that ensures the future
performance of the project work is aligned with the project management
plan.
• Defect repair—An intentional activity to modify a nonconforming
product or product component.
44
Approved change requests
• are an output of the Perform Integrated Change Control process.
• Requests reviewed and approved for implementation by the change
control board (CCB).
• The approved change request may be a corrective action, a
preventative action, or a defect repair.
• Approved change requests are scheduled and implemented by the
project team, and can impact any area of the project or project
management plan.
• The approved change requests can also modify the policies, project
management plan, procedures, costs, or budgets or revise the
schedules.
• Approved change requests may require implementation of preventive
or corrective actions. 45
DELIVERABLES
• any unique and verifiable product, result or capability to
perform a service that is required to be produced to complete a
process, phase, or project.
• Deliverables are tangible components .
WORK
PERFORMANCE
DATA
• the raw observations and measurements identified during
activities being performed to carry out the project work.
• Data are often viewed as the lowest level of detail.
CHANGE
REQUESTS
• a formal proposal to modify any document, deliverable, or
baseline
PROJECT
MNAGEMENT PLAN
UPDATES
Elements of the project management plan that may be updated.
PROJECT
DOCUMENTS
UPDATES
Project documents that may be updated include, but are not
limited to:
• Requirements documentation………Project logs (issues, assumptions,
etc.),……… Risk register, and ………….Stakeholder register.
4.3- Direct & Manage Project Work Outputs
46
OUTPUTS
PROJECT
MGMT
PLAN
OPA
TOOLS &
TECHNIQUE
S
EXPERT JUDGEMENTS
MEETINGS
APPROVED
CHANGE
REQUESTS
PROJECT MANAGEMENT
INFORMATION SYSTEM
DELIVERABLES
WORK
PERFORMANCE
DATA
CHANGE
REQUESTS
PROJECT
MNAGEMENT
PLAN
UPDATES
PROJECT
DOCUMENTS
UPDATES
EEF
DIRECT & MANAGE PROJECT WORK
47
4.4- Monitor & Control
Project Work
43
4.4- Monitor & Control Project Work
 The process of tracking, reviewing, and regulating the progress to meet the
performance objectives defined in the project management plan.
49
50
51
 Compares actual project performance against the project
management plan.
 Assesses performance to decide whether any
corrective or preventive actions are needed
 Analyzes, tracks, and monitors project risk.
 Maintains an accurate and timely information on the
project’s deliverables(s).
 Provides cost and schedule forecasts.
 Monitors the implementation of approved changes
when and as they occur.
52
4.4- Monitor & Control Project Work
1. Project Management Plan
2. Schedule Forecasts (ETC)
3. Cost Forecasts (ETC, BA)
4. Validated Change Requests (including corrective
and/or preventive actions and defect repair)
5. Work Performance Information (SPI, CPI, CV, SV,
etc.)
6. EEF
7. OPA
53
4.4- Monitor & Control Project Work Inputs
• This is the project manager's system for authorizing the
start of work packages or activities.
• It is part of the PMIS, which is part of the EEF that are an
input to this process.
• It manages when and in what sequence work will be
done.
54
Work Authorization System ( EEF )
• (FTA) is a top down, deductive failure analysis in which
an undesired state of a system is analyzed using logic
relationships to combine a series of lower-level events.
55
Fault tree analysis (is not required for exam )
• The focus is on the relationship between a dependent variable and
one or more independent variables.
• Determines the relationship of independent variables such as paint
quantity, dryer fan speed, and door weight to the dependent
variable of drying time.
56
Regression Analysis ( will be explained later )
1. Analytical Techniques
 Regression
 Causal Analysis
 Root Cause Analysis
 Forecasting methods (time series, scenario building, etc.)
 Fault tree analysis (FTA)
 Reserve Analysis
 Trend Analysis
 Earned Value Management
 Variance Analysis
 Forecasting methods
2. Expert Judgment
3. Project Management Information Systems
4. Meetings
57
Monitor & Control Project Work T & T
1 Change requests
2 Work Performance Reports
3 Project
management
plan updates
• Scope management plan (Section 5.1.3.1),
• Requirements management plan (Section 5.1.3.2),
• Schedule management plan (Section 6.1.3.1),
• Cost management plan (Section 7.1.3.1),
• Quality management plan (Section 8.1.3.1),
• Scope baseline (Section 5.4.3.1),
• Schedule baseline (Section 6.6.3.1), and
• Cost baseline (Section 7.3.3.1).
4 Project
documents
updates
• Schedule and cost forecasts,
• Work performance reports, and
• Issue log.
4.4- Monitor & Control Project Work OUTPUTS
58
OUTPUTS
PROJECT
MGMT
PLAN
OPA
T & T
1. EXPERT JUDGEMENTS
SCHEDULE
FORECASTS
3. PROJECT MANAGEMENT INFORMATION SYSTEM
4. MEETINGS
WORK
PERFORMANCE
REPORTS
CHANGE
REQUESTS
PROJECT
MNAGEMENT
PLAN UPDATES
PROJECT
DOCUMENTS
UPDATES
EEF
2. ANALYTICAL TECHNIQUES
COST
FORECAST
VALIDATED
CHANGES
WORK
PERFORMA
NCE INFO
MONITOR & CONTROL PROJECT WORK
59
4.5- Perform Integrated
Change Control
53
4.5- Perform Integrated Change Control
 The process of reviewing all change requests, approving changes &
managing changes to: the deliverables, organizational process assets, project
documents & the project management plan.
61
Configuration management
 Configuration Control is focused on the specification of both of the
deliverables & the processes.
 Change Control is focused on identifying, documenting, approving or
rejecting changes to the project’s deliverables.
 Some of the configuration management activities included in the
perform integrated change control process are:
 Configuration identification – provide basis definition & verification. Products
& documents are labelled, changes managed & accountability maintained.
 Configuration status accounting – info like listing of approved configuration
identification, status & implementation of proposed changes are recorded &
reported.
 Configuration verification & audit – ensures that the composition &
configuration items are tracked, correctly implemented to meet the defined
configuration document. 62
Detailed Process for Making Changes
1- Prevent the root cause of changes.
2- Identify change.
3- Look at the impact of the change within the BASELINE.
4- Create a change request.
5- Perform integrated change control.
* Assess the change
* Look for options
* The change is approved or rejected
* Update the status of the change in the change log
* Update the project management plans and baseline
6- Get customer buy-in (if required)
63
64
Change Control Log Template
65
66
67
OUTPUTS
PROJECT
MGMT
PLAN
OPA
T&T
1. EXPERT
JUDGEMENTS
2. MEETINGS
3. CHANGE CONTROL TOOLS
CHANGE
LOG
APPROVED
CHANGE
REQUESTS
PROJECT
MNAGEMENT
PLAN UPDATES
PROJECT
DOCUMENTS
UPDATES
EEF
CHANGE
REQUESTS
WORK
PERFORMANCE
REPORTS
MANUAL OR AUTOMATED MAY
BE USED BASED ON NEEDS
USED TO MANAGE CHANGE
REQUEST & COMMUNICATIONS
TO THE CCB
PERFORM INTEGRATED CHANGE
CONTROL 68
4.6- Close Project or
Phase
62
4.6- Close Project or Phase
1. The process of finalizing al activities across all of the project
management process groups to formally close the project or phase
2. Provide lessons learned, formal ending of project work and
release organization resources to pursue new endeavors.
70
71
Administrative Closure
• Actions and activities necessary to satisfy completion or exit criteria for
the phase or project.
• Actions and activities necessary to transfer the project’s products,
services, or results to the next phase
• Activities needed to collect project or phase records, audit project
success or failure, gather lessons learned and archive project
information for future use by the organization.
OPA UPDATES
Project files
Project or phase closure documents
Historical information
72
OUTPUTS
PROJECT
MGMT
PLAN
(OPA)
T&T
1. EXPERT JUDGEMENTS
2. MEETINGS
3. ANALYTICAL TECHNIQUES
ORGANIZATIONAL
PROCESS
ASSETS UPDATES
FINAL PRODUCT,
SERVICE OR
RESULT TRANSITION
ACCEPTED
DELIVERABLES
• REGRESSION ANALYSIS
• GROUPING METHODS
• CAUSAL ANALYSIS
• ROOT CAUSE ANALYSIS
• FORECASTING SCENARIOS
• FAILURE MODE & EFFECT
ANALYSIS
• TREND ANALYSIS
• EARNED VALUE MANAGEMENT
(EVM)
• VARIANCE ANALYSIS
CLOSE PROJECT OR PHASE
73
Question
1- The customer has accepted the completed project scope. However,
the lessons learned required by the project management office have
not been completed. What is the status of the project?
 A. The project is incomplete because it needs to be replanned.
 B. The project is incomplete until all project and product deliverables
are complete and accepted.
 C. The project is complete because the customer has accepted the
deliverables.
 D. The project is complete because it has reached its due date.
74
Question
1- The customer has accepted the completed project scope. However,
the lessons learned required by the project management office have
not been completed. What is the status of the project?
 A. The project is incomplete because it needs to be replanned.
 B. The project is incomplete until all project and product
deliverables are complete and accepted.
 C. The project is complete because the customer has accepted the
deliverables.
 D. The project is complete because it has reached its due date.
ANSWER : B
 The lessons learned are project management deliverables, and
therefore must be completed for the project to be complete. 75
Question
2 . When it comes to changes, the project manager's attention is BEST
focused on:
 A. Making changes.
 B. Tracking and recording changes.
 C. Informing the sponsor of changes.
 D. Preventing unnecessary changes.
76
Question
2 . When it comes to changes, the project manager's attention is BEST
focused on:
 A. Making changes.
 B. Tracking and recording changes.
 C. Informing the sponsor of changes.
 D. Preventing unnecessary changes.
ANSWER : D
77
Question
3. The customer on a project tells the project manager they have run out
of money to pay for the project. What should the project manager do
FIRST?
 A. Shift more of the work to later in the schedule to allow time for the
customer to get the funds.
 B. Close Project or Phase.
 C. Stop work.
 D. Release part of the project team.
78
Question
3. The customer on a project tells the project manager they have run out
of money to pay for the project. What should the project manager do
FIRST?
 A. Shift more of the work to later in the schedule to allow time for the
customer to get the funds.
 B. Close Project or Phase.
 C. Stop work.
 D. Release part of the project team.
ANSWER : B
79
Question
4. All of the following are parts of an effective change management plan
EXCEPT:
 A. Procedures.
 B. Standards for reports.
 C. Meetings.
 D. Lessons learned.
80
Question
4. All of the following are parts of an effective change management plan
EXCEPT:
 A. Procedures.
 B. Standards for reports.
 C. Meetings.
 D. Lessons learned.
ANSWER : D
 Lessons learned are reviews of the processes and procedures
after the fact, to improve them on future projects.
81
Question
5- Integration is done by the:
 A. Project manager.
 B. Team.
 C. Sponsor.
 D. Stakeholders.
82
Question
5- Integration is done by the:
 A. Project manager.
 B. Team.
 C. Sponsor.
 D. Stakeholders.
ANSWER : A
83
Question
6 . Double declining balance is a form of:
 A. Decelerated depreciation.
 B. Straight line depreciation.
 C. Accelerated depreciation.
 D. Life cycle costing.
84
Question
6 . Double declining balance is a form of:
 A. Decelerated depreciation.
 B. Straight line depreciation.
 C. Accelerated depreciation.
 D. Life cycle costing.
ANSWER : C
85
Question
7 . A project management plan should be realistic in order to be used to
manage the project. Which of the following is the BEST method to
achieve a realistic project management plan?
 A. The sponsor creates the project management plan based on input
from the project manager.
 B. The functional manager creates the project management plan
based on input from the project
 manager.
 C. The project manager creates the project management plan based
on input from senior
 management.
 D. The project manager creates the project management plan based
on input from the team.
86
Question
7 . A project management plan should be realistic in order to be used to
manage the project. Which of the following is the BEST method to
achieve a realistic project management plan?
 A. The sponsor creates the project management plan based on input
from the project manager.
 B. The functional manager creates the project management plan
based on input from the project
 manager.
 C. The project manager creates the project management plan based
on input from senior
 management.
 D. The project manager creates the project management plan based
on input from the team.
ANSWER : D
87
Question
8 . You are in the middle of executing a major modification to an
existing product when you learn that the resources promised at the
beginning of the project are not available. The BEST thing to do is to:
 A. Show how the resources were originally promised to your project.
 B. Re-plan the project without the resources.
 C. Explain the impact if the promised resources are not made
available.
 D. Crash the project.
88
Question
8 . You are in the middle of executing a major modification to an
existing product when you learn that the resources promised at the
beginning of the project are not available. The BEST thing to do is to:
 A. Show how the resources were originally promised to your project.
 B. Re-plan the project without the resources.
 C. Explain the impact if the promised resources are not made
available.
 D. Crash the project.
ANSWER : C
89
Question
9 . During a project executing, the project manager determines that a
change is needed to material purchased for the project. The project
manager calls a meeting of the team to plan how to make the change.
This is an example of:
 A. Management by objectives.
 B. Lack of a change management plan.
 C. Good team relations.
 D. Lack of a clear work breakdown structure.
90
Question
9 . During a project executing, the project manager determines that a
change is needed to material purchased for the project. The project
manager calls a meeting of the team to plan how to make the change.
This is an example of:
 A. Management by objectives.
 B. Lack of a change management plan.
 C. Good team relations.
 D. Lack of a clear work breakdown structure.
ANSWER : B
91
Question
10 . Project A has an internal rate of return (IRR) of 21 percent.
Project B has an IRR of 7 percent. Project C has an IRR of 31
percent. Project D has an IRR of 19 percent. Which of these would
be the BEST project?
 A. Project A
 B. Project B
 C. Project C
 D. Project D
92
Question
10 . Project A has an internal rate of return (IRR) of 21 percent.
Project B has an IRR of 7 percent. Project C has an IRR of 31
percent. Project D has an IRR of 19 percent. Which of these would
be the BEST project?
 A. Project A
 B. Project B
 C. Project C
 D. Project D
ANSWER : C
93

Pmp integration chapter 4

  • 1.
  • 2.
    2  What isProject Integration  4.1 Develop Project Charter  4.2 Develop Project Management Plan  4.3 Direct and Manage Project Work  4.4 Monitor and Control Project Work  4.5 Perform Integrated Change Control  4.6 Close Project KEY TERMS
  • 3.
    Project Integration Management 3 •Includes the processes and activities needed to identify, define, combine, unify, & coordinate the various processes & project management activities within the project management process groups. • Ensures that the project processes are properly coordinated Tradeoffs between competing objectives and alternatives in order to meet stakeholder approval . Project Plan Development Project Plan Execution Overall Change Control • These processes may occur repeatedly over the project duration / Historical Records are needed to perform project management well, they are inputs to continuous improvement
  • 4.
    Project Integration Management Knowledge Area Process InitiatingPlanning Executing Monitoring & Control Closing Processes • Develop Project Charter • Develop Project Management Plan • Direct and Manage Project Execution • Monitor and Control Project Work • Perform Integrated Change Control • Close Project Enter phase/ Start project Exit phase/ End project Initiating Processes Closing Processes Planning Processes Executing Processes Monitoring & Controlling Processes 4
  • 5.
  • 6.
    4.1- Develop ProjectCharter  The process of developing a document that formally authorizes a project or a phase and documenting initial requirements that satisfy the stakeholder’s needs and expectations ( PROJECT BIRTH CERTIFICATE )  Project are authorized by someone external to the project such as sponsor, PMO, portfolio steering committee.  Project charter can be created by them or delegated to Project Manager. 7
  • 7.
  • 8.
    8 Develop Project CharterINPUTS : 1- Project Statement of Work. A narrative description of products or services to be delivered by the project. The SOW includes: Business need Product scope description Strategic plan 2- Business Case Provide the necessary information from business standpoint to determine whether or not the project is worth the required investment. It is a result for: Market Demand / Organizational Need / Customer Request / Technological Advance / Legal Requirement / Ecological (Environmental) Impact / Social Need
  • 9.
    Project selection 9 Two categories: 1.Benefit measurement methods (Comparative approach) Murder board (a panel of people who try to shoot down a new project idea) Peer review Scoring models * Economic models (described next) 2. Constrained optimization methods (Mathematical approach) Linear programming Integer programming Dynamic programming Multi-objective programming
  • 10.
    Project Selection –Economic Models  Present value (PV): The value today of future cash flows Question What is the present value PV of $300,000 received three years from now if we expect the interest rate to be 10 percent? $300,000 / (1 + 0.1)3 PV = $300,000/1.331 = $225,394.  Net present value (NPV): Project with positive & greater NPV value is better. It is the present value of the total benefits (income or revenue) minus the costs over many time periods  n r1 FV PV   FV = future value r = interest rate n = number of time period 10
  • 11.
    Question An organization hastwo projects to choose from. Project A will take three years to complete and has an NPV of $45,000. Project B will take six years to complete and has an NPV of $85,000. Which one is a better investment? Answer Project B. How to calculate NPV NPV = 353-291 = 62 Time period Income / Revenue ( given ) PV of income at 10% Interest Rate Cost ( given ) PV of Cost at 10% Interest R0ate 0 0 0 200 200 1 50 45 100 91 2 100 83 0 0 3 300 225 0 0 TOTAL 353 291 11
  • 12.
     Internal rateof return (IRR): Project with greater IRR value is better. It is the rate between the cost and the revenue. Question An organization has two projects from which to choose: Project A with an IRR of 21 % or Project B with an IRR of 15 %. Which one is a better option? Answer Project A  Payback period: The number of time periods it takes to recover your investment in the project before you start accumulating profit. ( Break Even Point ) Question There are two projects from which to choose: Project A with a payback period of six months or Project B with a payback period of 18 months. Which one should the organization select? Answer Project A 12
  • 13.
     Benefit-cost ratio: compares the benefits to the costs of different options  Project with greater benefit-cost ratio value is better.  How much dollars i receive (Production) when spending 1 $ Question What does a benefit cost ratio of 1.7 mean?  A. The costs are greater than the benefits.  B. Revenue is 1.7 times the costs.  C. Profit is 1. 7 times the costs.  D. Costs are 1. 7 times the profit. Answer B. The benefits, or revenue, the project brings to the organization are 1.7 times the cost of the initiative. 13
  • 14.
    Question 15 Project A ProjectB A OR B PV 95000 $ 75000 $ IRR 13 % 17 % Payback Period 16 month 21 month Cost Benefit Ratio 2.79 1.3
  • 15.
    Question 16 Project A ProjectB A OR B PV 95000 $ 75000 $ IRR 13 % 17 % Payback Period 16 month 21 month Cost Benefit Ratio 2.79 1.3 Project A Project B A OR B PV 95000 $ 75000 $ A IRR 13 % 17 % B Payback Period 16 month 21 month A Cost Benefit Ratio 2.79 1.3 A
  • 16.
    Project Selection –Important Terms  Opportunity Cost:  the opportunity given up by selecting one project over another  Question An organization has two projects to choose from. Project A has an NPV of $45,000. Project B has an NPV of $85,000. What is the opportunity cost of selecting project B Answer Project B. 16
  • 17.
    Project Selection –Important Terms  Sunk Costs:  Are expended costs  Should not be considered when deciding whether to continue with a troubled project.  Question  An organization has a project with an initial budget of $1,000,000. The project is half complete, and it has spent $2,000,000. Should the organization consider the fact that it is already $1,000,000 over budget when determining whether to continue with the project?  Answer No. The money spent is gone. 17
  • 18.
    Project Selection –Important Terms  Law of Diminishing Returns:  After a certain point, adding more input/resource will not produce a proportional increase in productivity  A single programmer may produce at a rate of 1 module per hour. With a second programmer, the two may produce at a rate of 1.75 modules per hour (0.75 increase). With a third programmer, the group may produce at a rate of 2.25 modules per hour (0.5 increase).  This disparity may be due to many factors. For example, added coordination is required between programmers. 18
  • 19.
    Project Selection –Important Terms  Working Capital  Current assets minus current liabilities for an organization.  Amount of money the company has available to invest  Depreciation  Straight line depreciation  Accelerated depreciation  Depreciates faster than straight line  Two forms: (1) Sum of the Years Digits. (2) Double Declining Balance. 19
  • 20.
     Straight linedepreciation  A laptop is worth $1,000. It can be scrapped at the end of a 5 year life for $100.  It's value can be depreciated as follows. 1,000 - 100 = 900 $.  Divide by the number of years in it's useful life 900 ÷ 5 = 180 $.  You can depreciate that laptop $180 / year over it's 5 year life.  If we decided in year 4 that the laptop was good for an extra 5 years, we could only deduct a total of $180 over the next 5 years or $36 per year. Year 1: 20% ($180) Year 2: 20% ($180) Year 3: 20% ($180) Year 4: 20% ($180) Year 5: 20% ($180) 20
  • 21.
    Question Which of thefollowing sequences represents straight line depreciation?  A. $100,$100,$100  B. $100,$120,$140  C. $100,$120,$160  D. $160,$140,$120 21
  • 22.
    Question Which of thefollowing sequences represents straight line depreciation?  A. $100,$100,$100  B. $100,$120,$140  C. $100,$120,$160  D. $160,$140,$120  Answer A Straight line depreciation uses the same amount each time period. 22
  • 23.
     Accelerated depreciation 1.Sum of the Years Digits ( for the previous Laptop worth 1000$ )  It essentially front loads what you can deduct instead of spreading it over the useful life.  First we take the asset's useful life and add together the digits for each of those years.  We add 1 + 2 + 3 + 4 + 5 = 15.  Each number is then divided by the "sum of years" to determine the percentage by which the asset should be depreciated each year.  The largest deduction is taken the first year and a lesser amount each successive year. Year 1: 5 ÷ 15 = 33% ($297) Year 2: 4 ÷ 15 = 27% ($243) Year 3: 3 ÷ 15 = 20% ($180) Year 4: 2 ÷ 15 = 13% ($117) Year 5: 1 ÷ 15 = 07% ($63) 23
  • 24.
     Accelerated depreciation 2.Double Declining Balance ( for the previous Laptop worth 1000$ )  .First compute the straight-line depreciation.  Then figure out the total percentage of the asset that is depreciated the first year and double it.  Straight line depreciation applied $180 the first year or 20%.  Under this method, double that figure the first year: 40% or $360.  That figure should be applied annually until the remaining value makes that impossible.  Year 1: 5 ÷ 15 = 40% ($360) (straight line = 20%) so double it. Year 2: 4 ÷ 15 = 40% ($360) (straight line = 20%) so double it. Year 3: 3 ÷ 15 = 20% ($180) (straight line = 20%) can not double it. Not enough. Year 4: 2 ÷ 15 = 0% ($0) Year 5: 1 ÷ 15 = 0% ($0) 24
  • 25.
    Develop Project Charter:T & T 1. Expert Judgment, knowledgeable and experiences persons  Other units within the organization  Consultants  Different Stakeholders (including the customer)  Professional and technical associations  Industry groups  Subject Matter Experts  Project Management Office 2. Facilitation Techniques Brainstorming, conflict resolution, problem solving, and meeting 25
  • 26.
    Develop Project Charter:Outputs 26 Project Charter, usually includes:  Project Purpose/Justification  Measurable Project Objectives  High-level requirements  Assumptions and Constraints  High level project description  High level Risks  Summary budget & milestones  Initial Stakeholder List  Project Approval Requirements  Assigned Project Manager  Name and Authority of the sponsor
  • 27.
    Project Charter  Project Purpose/Justification Measurable Project Objectives  High-level requirements  Assumptions and Constraints  High level project description  High level Risks  Summary budget & milestones  Initial Stakeholder List  Project Approval Requirements  Assigned Project Manager  Name and Authority of the sponsor 4.1- Develop Project Charter: OUTPUTS 27
  • 28.
    OUTPUT EEF THE PROJECT CHARTER CONTRACT (IFANY) BUSINESS CASE (SOW) OPA TOOLS & TECHNIQUES EXTERNAL SMEs EXPERTS JUDGMENTS FACILITATION TECHNIQUES 28
  • 29.
  • 30.
    4.2- Develop ProjectManagement Plan  The process of documenting the actions necessary to define, prepare, integrate and coordinate all subsidiary plans. 30
  • 31.
  • 32.
    PROJECT MANAGEMENT INF.SYSTEM ( EEF Page 84 )  The project management information system, which is part of the environmental factors,  Provides access to: tools, such as a scheduling tool, a work authorization system, a configuration management system, an information.  Collection and distribution system, or interfaces to other online automated systems. Automated gathering. 32
  • 33.
    CHANGE CONTROL SYSTEM( PMIS / EEF )  Baselines of the SCOPE,SCHEDULE AND BUDJET that CAN BE CHANGED. WHEN CHANGE IS ENCOUNTERED, THE PROJECT MANAGEMENT PLAN MUST BE CONSULTED FIRST TO DECIDE HOW TO PROCEED. Change Management Plan  Describes how changes will be managed and controlled.  Covers for the project as whole  May includes:  Change control procedures (how and who)  The approval levels for authorizing changes  The creation of a change control board to approve changes  A plan outlining how changes will be managed and controlled  Who should attend meetings regarding changes  Tools to use to track and control changes 33
  • 34.
    Configuration Management System( PMIS / EEF )  It defines how you will manage changes to the deliverables and processes and the resulting documentation, including which organizational tools you will use in this effort.  Configuration Management Plan is a plan for making sure everyone knows what version of the scope, schedule, and other components of the project management plan is the latest version.  Recording any changes to the documents and its implementation status.  Includes documentation, tracking system & defined approval levels necessary for authorizing & controlling changes  Change Control Board (CCB) is responsible for approving or rejecting change requests.  Roles and responsibilities of CCB are defined within configuration control and change control procedure 34
  • 35.
    Develop project managementplan: T & T 1. Expert Judgment, knowledgeable and experiences persons  Other units within the organization  Consultants  Different Stakeholders (including the customer)  Professional and technical associations  Industry groups  Subject Matter Experts  Project Management Office 2. Facilitation Techniques Brainstorming, conflict resolution, problem solving, and meeting 35
  • 36.
    1- Project Management Plan The projectmanagement plan is the document that describes how the project will be executed, monitored, and controlled. It integrates and consolidates all of the subsidiary plans and baselines from the planning processes. Project baselines include, but are not limited to: • Scope baseline • Schedule baseline • Cost baseline 4.2-Develop Project Management Plan OUTPUTS 36
  • 37.
    1- Project Management Plan Subsidiary plansinclude, but are not limited to: • Scope management plan • Requirements management plan ( part of scope management plan ) • Schedule management plan • Cost management plan • Quality management plan • Process improvement plan ( part of quality management plan ) • Human resource management plan • Communications management plan • Risk management plan • Procurement management plan • Stakeholder management plan 4.2-Develop Project Management Plan OUTPUTS 37
  • 38.
    OUTPUT ENTERPRISE ENVIRONMENT AL FACTOR (EEF) THE PROJECTMANAGEMENT PLAN PROJECT CHARTER ORGANIZATIONAL PROCESS ASSETS (OPA) TOOLS & TECHNIQUES EXPERT JUDGEMENTS & SCHEDUL E MGMT PLAN REQUIR EMT MGMT PLAN SCHEDU LE BASELIN E COST MGMT PLANSCOPE BASELIN E PROJEC T SCOPE STMNT SCOPE MGMT PLAN COMM MGMT PLAN QUALIT Y MGMT PLAN PROCESS IMPRVMN T PLAN PRCRMNT MGMT PLAN RISK MGMT PLAN HUMAN RESOURCE PLAN COST PRFRMN CE BASELIN E STKHOLD R MGMT PLAN THESE ARE ALL THE OUTPUTS FROM VARIOUS PLANNING PROCESSES – THEY ARE NOW INPUTS TO THE DEVELOPMENT OF THE PROJECT MANAGEMENT PLAN FACILITATION TECHNIQUES 38
  • 39.
    4.3- Direct &Manage Project Work 35
  • 40.
    4.3- Direct &Manage Project Work  Process of performing the work defined in the project management plan & implementing approved changes to achieve project’s objectives. 40
  • 41.
  • 42.
    4.3- Direct &Manage Project Work  Direct & manage project work activities includes:  Perform activities to accomplish project objectives  Create project deliverables to meet the planned project work  Provide, train & manage team members assigned to the project  Obtain, manage & use resources  Implement planned methods & standards  Establish communication channels  Generate work performance data such as cost, schedule, technical & quality progress  Issue change request & implement the approved changes  Manage risk & implement risk response activities  Manage stakeholders’ engagement  Collect & documents lessons learned 42
  • 43.
    1. the performancedata collected from various controlling processes. 2. work performance data has been transformed into work performance information. 3. work performance information has been transformed into work performance report. 4. Work performance reports are the physical or electronic representation of work performance information 5. Examples of work performance reports status reports, memos, justifications, information notes, recommendations, and updates. 43
  • 44.
    Direct & ManageProject Work Inputs • Change Requests A change request is a formal proposal to modify any document, deliverable, or baseline. • Corrective action—An intentional activity that realigns the performance of the project work with the project management plan. • Preventive action—An intentional activity that ensures the future performance of the project work is aligned with the project management plan. • Defect repair—An intentional activity to modify a nonconforming product or product component. 44
  • 45.
    Approved change requests •are an output of the Perform Integrated Change Control process. • Requests reviewed and approved for implementation by the change control board (CCB). • The approved change request may be a corrective action, a preventative action, or a defect repair. • Approved change requests are scheduled and implemented by the project team, and can impact any area of the project or project management plan. • The approved change requests can also modify the policies, project management plan, procedures, costs, or budgets or revise the schedules. • Approved change requests may require implementation of preventive or corrective actions. 45
  • 46.
    DELIVERABLES • any uniqueand verifiable product, result or capability to perform a service that is required to be produced to complete a process, phase, or project. • Deliverables are tangible components . WORK PERFORMANCE DATA • the raw observations and measurements identified during activities being performed to carry out the project work. • Data are often viewed as the lowest level of detail. CHANGE REQUESTS • a formal proposal to modify any document, deliverable, or baseline PROJECT MNAGEMENT PLAN UPDATES Elements of the project management plan that may be updated. PROJECT DOCUMENTS UPDATES Project documents that may be updated include, but are not limited to: • Requirements documentation………Project logs (issues, assumptions, etc.),……… Risk register, and ………….Stakeholder register. 4.3- Direct & Manage Project Work Outputs 46
  • 47.
    OUTPUTS PROJECT MGMT PLAN OPA TOOLS & TECHNIQUE S EXPERT JUDGEMENTS MEETINGS APPROVED CHANGE REQUESTS PROJECTMANAGEMENT INFORMATION SYSTEM DELIVERABLES WORK PERFORMANCE DATA CHANGE REQUESTS PROJECT MNAGEMENT PLAN UPDATES PROJECT DOCUMENTS UPDATES EEF DIRECT & MANAGE PROJECT WORK 47
  • 48.
    4.4- Monitor &Control Project Work 43
  • 49.
    4.4- Monitor &Control Project Work  The process of tracking, reviewing, and regulating the progress to meet the performance objectives defined in the project management plan. 49
  • 50.
  • 51.
  • 52.
     Compares actualproject performance against the project management plan.  Assesses performance to decide whether any corrective or preventive actions are needed  Analyzes, tracks, and monitors project risk.  Maintains an accurate and timely information on the project’s deliverables(s).  Provides cost and schedule forecasts.  Monitors the implementation of approved changes when and as they occur. 52 4.4- Monitor & Control Project Work
  • 53.
    1. Project ManagementPlan 2. Schedule Forecasts (ETC) 3. Cost Forecasts (ETC, BA) 4. Validated Change Requests (including corrective and/or preventive actions and defect repair) 5. Work Performance Information (SPI, CPI, CV, SV, etc.) 6. EEF 7. OPA 53 4.4- Monitor & Control Project Work Inputs
  • 54.
    • This isthe project manager's system for authorizing the start of work packages or activities. • It is part of the PMIS, which is part of the EEF that are an input to this process. • It manages when and in what sequence work will be done. 54 Work Authorization System ( EEF )
  • 55.
    • (FTA) isa top down, deductive failure analysis in which an undesired state of a system is analyzed using logic relationships to combine a series of lower-level events. 55 Fault tree analysis (is not required for exam )
  • 56.
    • The focusis on the relationship between a dependent variable and one or more independent variables. • Determines the relationship of independent variables such as paint quantity, dryer fan speed, and door weight to the dependent variable of drying time. 56 Regression Analysis ( will be explained later )
  • 57.
    1. Analytical Techniques Regression  Causal Analysis  Root Cause Analysis  Forecasting methods (time series, scenario building, etc.)  Fault tree analysis (FTA)  Reserve Analysis  Trend Analysis  Earned Value Management  Variance Analysis  Forecasting methods 2. Expert Judgment 3. Project Management Information Systems 4. Meetings 57 Monitor & Control Project Work T & T
  • 58.
    1 Change requests 2Work Performance Reports 3 Project management plan updates • Scope management plan (Section 5.1.3.1), • Requirements management plan (Section 5.1.3.2), • Schedule management plan (Section 6.1.3.1), • Cost management plan (Section 7.1.3.1), • Quality management plan (Section 8.1.3.1), • Scope baseline (Section 5.4.3.1), • Schedule baseline (Section 6.6.3.1), and • Cost baseline (Section 7.3.3.1). 4 Project documents updates • Schedule and cost forecasts, • Work performance reports, and • Issue log. 4.4- Monitor & Control Project Work OUTPUTS 58
  • 59.
    OUTPUTS PROJECT MGMT PLAN OPA T & T 1.EXPERT JUDGEMENTS SCHEDULE FORECASTS 3. PROJECT MANAGEMENT INFORMATION SYSTEM 4. MEETINGS WORK PERFORMANCE REPORTS CHANGE REQUESTS PROJECT MNAGEMENT PLAN UPDATES PROJECT DOCUMENTS UPDATES EEF 2. ANALYTICAL TECHNIQUES COST FORECAST VALIDATED CHANGES WORK PERFORMA NCE INFO MONITOR & CONTROL PROJECT WORK 59
  • 60.
  • 61.
    4.5- Perform IntegratedChange Control  The process of reviewing all change requests, approving changes & managing changes to: the deliverables, organizational process assets, project documents & the project management plan. 61
  • 62.
    Configuration management  ConfigurationControl is focused on the specification of both of the deliverables & the processes.  Change Control is focused on identifying, documenting, approving or rejecting changes to the project’s deliverables.  Some of the configuration management activities included in the perform integrated change control process are:  Configuration identification – provide basis definition & verification. Products & documents are labelled, changes managed & accountability maintained.  Configuration status accounting – info like listing of approved configuration identification, status & implementation of proposed changes are recorded & reported.  Configuration verification & audit – ensures that the composition & configuration items are tracked, correctly implemented to meet the defined configuration document. 62
  • 63.
    Detailed Process forMaking Changes 1- Prevent the root cause of changes. 2- Identify change. 3- Look at the impact of the change within the BASELINE. 4- Create a change request. 5- Perform integrated change control. * Assess the change * Look for options * The change is approved or rejected * Update the status of the change in the change log * Update the project management plans and baseline 6- Get customer buy-in (if required) 63
  • 64.
  • 65.
  • 66.
  • 67.
  • 68.
    OUTPUTS PROJECT MGMT PLAN OPA T&T 1. EXPERT JUDGEMENTS 2. MEETINGS 3.CHANGE CONTROL TOOLS CHANGE LOG APPROVED CHANGE REQUESTS PROJECT MNAGEMENT PLAN UPDATES PROJECT DOCUMENTS UPDATES EEF CHANGE REQUESTS WORK PERFORMANCE REPORTS MANUAL OR AUTOMATED MAY BE USED BASED ON NEEDS USED TO MANAGE CHANGE REQUEST & COMMUNICATIONS TO THE CCB PERFORM INTEGRATED CHANGE CONTROL 68
  • 69.
    4.6- Close Projector Phase 62
  • 70.
    4.6- Close Projector Phase 1. The process of finalizing al activities across all of the project management process groups to formally close the project or phase 2. Provide lessons learned, formal ending of project work and release organization resources to pursue new endeavors. 70
  • 71.
  • 72.
    Administrative Closure • Actionsand activities necessary to satisfy completion or exit criteria for the phase or project. • Actions and activities necessary to transfer the project’s products, services, or results to the next phase • Activities needed to collect project or phase records, audit project success or failure, gather lessons learned and archive project information for future use by the organization. OPA UPDATES Project files Project or phase closure documents Historical information 72
  • 73.
    OUTPUTS PROJECT MGMT PLAN (OPA) T&T 1. EXPERT JUDGEMENTS 2.MEETINGS 3. ANALYTICAL TECHNIQUES ORGANIZATIONAL PROCESS ASSETS UPDATES FINAL PRODUCT, SERVICE OR RESULT TRANSITION ACCEPTED DELIVERABLES • REGRESSION ANALYSIS • GROUPING METHODS • CAUSAL ANALYSIS • ROOT CAUSE ANALYSIS • FORECASTING SCENARIOS • FAILURE MODE & EFFECT ANALYSIS • TREND ANALYSIS • EARNED VALUE MANAGEMENT (EVM) • VARIANCE ANALYSIS CLOSE PROJECT OR PHASE 73
  • 74.
    Question 1- The customerhas accepted the completed project scope. However, the lessons learned required by the project management office have not been completed. What is the status of the project?  A. The project is incomplete because it needs to be replanned.  B. The project is incomplete until all project and product deliverables are complete and accepted.  C. The project is complete because the customer has accepted the deliverables.  D. The project is complete because it has reached its due date. 74
  • 75.
    Question 1- The customerhas accepted the completed project scope. However, the lessons learned required by the project management office have not been completed. What is the status of the project?  A. The project is incomplete because it needs to be replanned.  B. The project is incomplete until all project and product deliverables are complete and accepted.  C. The project is complete because the customer has accepted the deliverables.  D. The project is complete because it has reached its due date. ANSWER : B  The lessons learned are project management deliverables, and therefore must be completed for the project to be complete. 75
  • 76.
    Question 2 . Whenit comes to changes, the project manager's attention is BEST focused on:  A. Making changes.  B. Tracking and recording changes.  C. Informing the sponsor of changes.  D. Preventing unnecessary changes. 76
  • 77.
    Question 2 . Whenit comes to changes, the project manager's attention is BEST focused on:  A. Making changes.  B. Tracking and recording changes.  C. Informing the sponsor of changes.  D. Preventing unnecessary changes. ANSWER : D 77
  • 78.
    Question 3. The customeron a project tells the project manager they have run out of money to pay for the project. What should the project manager do FIRST?  A. Shift more of the work to later in the schedule to allow time for the customer to get the funds.  B. Close Project or Phase.  C. Stop work.  D. Release part of the project team. 78
  • 79.
    Question 3. The customeron a project tells the project manager they have run out of money to pay for the project. What should the project manager do FIRST?  A. Shift more of the work to later in the schedule to allow time for the customer to get the funds.  B. Close Project or Phase.  C. Stop work.  D. Release part of the project team. ANSWER : B 79
  • 80.
    Question 4. All ofthe following are parts of an effective change management plan EXCEPT:  A. Procedures.  B. Standards for reports.  C. Meetings.  D. Lessons learned. 80
  • 81.
    Question 4. All ofthe following are parts of an effective change management plan EXCEPT:  A. Procedures.  B. Standards for reports.  C. Meetings.  D. Lessons learned. ANSWER : D  Lessons learned are reviews of the processes and procedures after the fact, to improve them on future projects. 81
  • 82.
    Question 5- Integration isdone by the:  A. Project manager.  B. Team.  C. Sponsor.  D. Stakeholders. 82
  • 83.
    Question 5- Integration isdone by the:  A. Project manager.  B. Team.  C. Sponsor.  D. Stakeholders. ANSWER : A 83
  • 84.
    Question 6 . Doubledeclining balance is a form of:  A. Decelerated depreciation.  B. Straight line depreciation.  C. Accelerated depreciation.  D. Life cycle costing. 84
  • 85.
    Question 6 . Doubledeclining balance is a form of:  A. Decelerated depreciation.  B. Straight line depreciation.  C. Accelerated depreciation.  D. Life cycle costing. ANSWER : C 85
  • 86.
    Question 7 . Aproject management plan should be realistic in order to be used to manage the project. Which of the following is the BEST method to achieve a realistic project management plan?  A. The sponsor creates the project management plan based on input from the project manager.  B. The functional manager creates the project management plan based on input from the project  manager.  C. The project manager creates the project management plan based on input from senior  management.  D. The project manager creates the project management plan based on input from the team. 86
  • 87.
    Question 7 . Aproject management plan should be realistic in order to be used to manage the project. Which of the following is the BEST method to achieve a realistic project management plan?  A. The sponsor creates the project management plan based on input from the project manager.  B. The functional manager creates the project management plan based on input from the project  manager.  C. The project manager creates the project management plan based on input from senior  management.  D. The project manager creates the project management plan based on input from the team. ANSWER : D 87
  • 88.
    Question 8 . Youare in the middle of executing a major modification to an existing product when you learn that the resources promised at the beginning of the project are not available. The BEST thing to do is to:  A. Show how the resources were originally promised to your project.  B. Re-plan the project without the resources.  C. Explain the impact if the promised resources are not made available.  D. Crash the project. 88
  • 89.
    Question 8 . Youare in the middle of executing a major modification to an existing product when you learn that the resources promised at the beginning of the project are not available. The BEST thing to do is to:  A. Show how the resources were originally promised to your project.  B. Re-plan the project without the resources.  C. Explain the impact if the promised resources are not made available.  D. Crash the project. ANSWER : C 89
  • 90.
    Question 9 . Duringa project executing, the project manager determines that a change is needed to material purchased for the project. The project manager calls a meeting of the team to plan how to make the change. This is an example of:  A. Management by objectives.  B. Lack of a change management plan.  C. Good team relations.  D. Lack of a clear work breakdown structure. 90
  • 91.
    Question 9 . Duringa project executing, the project manager determines that a change is needed to material purchased for the project. The project manager calls a meeting of the team to plan how to make the change. This is an example of:  A. Management by objectives.  B. Lack of a change management plan.  C. Good team relations.  D. Lack of a clear work breakdown structure. ANSWER : B 91
  • 92.
    Question 10 . ProjectA has an internal rate of return (IRR) of 21 percent. Project B has an IRR of 7 percent. Project C has an IRR of 31 percent. Project D has an IRR of 19 percent. Which of these would be the BEST project?  A. Project A  B. Project B  C. Project C  D. Project D 92
  • 93.
    Question 10 . ProjectA has an internal rate of return (IRR) of 21 percent. Project B has an IRR of 7 percent. Project C has an IRR of 31 percent. Project D has an IRR of 19 percent. Which of these would be the BEST project?  A. Project A  B. Project B  C. Project C  D. Project D ANSWER : C 93