Project Management Body Of Knowledge
Based on PMBOK 5th Edition
Ahmed Fekry Elshaboury, PMP
A.shaboury82@gmail.com 1
Certification Test Eligibility Requirements
2
Category 1
• Baccalaureate/equivalent degree
• Minimum of 4,500 hours of project
management experience within the five
process groups (Initiation, Planning,
Execution, Control, Closing)
• 3 years of project management
experience within the last 6 years (36
months of non-overlapping months of
PM experience).
• 35 contact hours of project management
education.
Category 2
• High School diploma/equivalent degree
• Minimum of 7,500 hours of project
management experience within the five
process groups (Initiation, Planning,
Execution, Control, Closing)
• 5 years of project management
experience within the last 8 years (60
months of non-overlapping months of
PM experience).
• 35 contact hours of project management
education.
A.shaboury82@gmail.com
Project Management Institute Certificates
3
 Certified Associate in Project Management (CAPM)®
 Project Management Professional (PMP)®
 Program Management Professional (PgMP)®
 PMI Agile Certified Practitioner (PMI-ACP)®
 PMI Risk Management Professional (PMI-RMP)®
 PMI Scheduling Professional (PMI-SP)®
 OPM3® Professional Certification
A.shaboury82@gmail.com
4
Project Management Framework
Chapter 1
introduction
A.shaboury82@gmail.com
5
• The Project Management Institute (PMI) is project management
professional institute with over 500,000 member. Established in 1969 and
located in USA.
• The PMBOK Guide contains the globally recognized standard and guide for
the project management profession describes established norms, methods,
processes, and practices.
• The first two sections of the PMBOK Guide provide an introduction to key
concepts in the project management field.
• Section 3 summarizes the Process Groups and provides an overview of
process interactions among the ten Knowledge Areas with the five Process
Groups.
• Sections 4 through 13 are the guide to the project management body of
knowledge.
A.shaboury82@gmail.com
6
• Chapter 1- Introduction
• Chapter 2- Project Life Cycle and Organizational structure.
• Chapter 3- Project Management Processes.
• Chapter 4- Project Integration Management.
• Chapter 5- Project Scope Management.
• Chapter 6- Project Time Management.
• Chapter 7- Project Cost Management.
• Chapter 8- Project Quality Management.
• Chapter 9- Project Human Resources Management.
• Chapter 10 – Project Communication Management.
• Chapter 11- Project Risk Management.
• Chapter 12- Project Procurement Management.
• Chapter 13- Project Stakeholder Management.
A.shaboury82@gmail.com
7
• Purpose of the PMBOK Guide.
• What is a Project?
• Portfolio Management / Program Management / Project Management /
Organizational Project Management
• What is Project Management ?
• PMO.
• Project Manager role.
• Business Value
• Project Selection
KEY TERMS
A.shaboury82@gmail.com
Purpose of the PMBOK Guide.
8
The PMBOK Guide identifies that subset of the project management body
of knowledge that is generally recognized as good practice.
“Generally recognized” means the knowledge and practices described
are applicable to most projects most of the time, and there is consensus
about their value and usefulness.
“Good practice” means there is general agreement that the application of
the knowledge, skills, tools, and techniques can enhance the chances of
success over many projects.
“Good practice” does not mean that the knowledge described should
always be applied uniformly to all projects. The organization and/or project
management team is responsible for determining what is appropriate for
any given project.
A.shaboury82@gmail.com
What is a project ?
• Project – temporary endeavor undertaken to create a unique
product, service or result.
• Definite beginning and a definite end and interrelated activities.
• Progressively elaborated : Explore more details with the running
time. Each unique project will be progressively detailed as the project
is better understood.
• Does not mean short duration.
• A ability to perform a service, such as call center
• A result, such as research results or documents
• An improvement in an existing product or service.
• projects stop when declared objectives have been attained or
terminated when not achieving them.
9A.shaboury82@gmail.com
Project / program / portfolio Management
Project Management:
the application of knowledge, skills, tools and techniques to project activities
in order to create a product, service or result to meet stakeholder needs and
expectations from a defined project – through the following:
Scope, time, cost, and quality
Requirements (needs) vs. unidentified requirements (expectations)
Program Management:
Programs are groups of related projects have the same objectives and
managed together to obtain benefits not available from managing the
projects individually.
Portfolio Management:
portfolio refers to a collection of projects, programs, sub portfolios, and
operations managed as a group to achieve strategic objectives.
10A.shaboury82@gmail.com
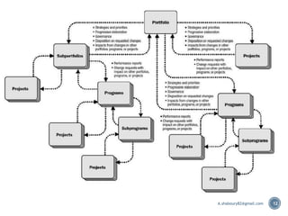
Portfolio management
• Programs , projects , sub-projects
• Business objectives
• Programs and projects selection
11
Program management
• Related projects
• Common benefits
• Coordinate projects with organization objectives.
• Comply with project management standards.
Business Value
Project management
• Deliver product , service , result
• Responsible for deliverables quality
Stakeholder
Value
Quality
Deliverables
A.shaboury82@gmail.com
12A.shaboury82@gmail.com
Organizational Project Management ( OPM ).
• OPM is a strategy execution framework utilizing project, program, and
portfolio management as well as organizational enabling practices to
consistently and predictably deliver organizational strategy producing
better performance, better results, and a sustainable competitive
advantage.
• Portfolio, program, and project management are aligned with or driven
by organizational strategies. It aligns with organizational strategies by
selecting the right programs or projects. Prioritizing the work, and
providing the needed resources.
• program management harmonizes its projects and program components
and controls interdependencies in order to realize specified benefits.
• Project management develops and implements plans to achieve a
specific scope that is driven by the objectives of the program or portfolio
13A.shaboury82@gmail.com
Projects and Strategic Planning
• Projects are typically authorized as a result of one or more of the
following strategic considerations:
• Market demand.
• Strategic opportunity/business need.
• Social need.
• Environmental consideration.
• Customer request.
• Technological advance.
• Legal requirement
14A.shaboury82@gmail.com
What is Project Management ?
• The application of knowledge, skills, tools, & techniques to project
activities to meet project requirements
• Project management is accomplished through the appropriate
application and integration of the 47 logically.
• grouped project management processes categorized into 5
process groups:
• Initiation
• Planning
• Execution
• Monitoring and Controlling
• Closure
15A.shaboury82@gmail.com
• Due to the nature of change, managing project is iterative and goes
through progressive elaboration throughout the project’s lifecycle
• The relationship among these factors is such that if any one factor
changes, at least one other factor is likely to be affected.
• For example, if the schedule is shortened, often the budget needs
to be increased to add additional resources to complete the same
amount of work in less time. If a budget increase is not possible, the
scope or targeted quality may be reduced to deliver the project’s end
result in less time within the same budget amount.
• Changing project requirements or objectives may create additional
risks.
• The project team needs to be able to assess the situation, balance
the demands, and maintain proactive communication with
stakeholders in order to deliver a successful project
16A.shaboury82@gmail.com
Organizational Process Assets ( OPA )
Organizational process assets are the plans, processes, policies, procedures,
and knowledge bases specific to and used by the performing organization.
Organizational process assets may be grouped
into two categories:
1- Processes, Procedures, and Policies.
2- Corporate Knowledge Base which include :
Historical information as a record of the past
projects. It is used to plan and manage future
projects. It includes :
Lesson learned….WBS….Benchmarks….Reports….Risks
and risk response plans….Estimates….Resources used
Project management plans….Correspondence
17
Lessons learned
recorded in
company OPA
Project
Lessons learned
from project
Update OPA
Other current
projects
A.shaboury82@gmail.com
Refer to both internal & external environmental factors that surround or
influence a project’s success
As an input in almost all project management process
May enhance or constrain project management options
May have positive or negative influence on the outcome
Examples:
 Organizational culture, structure,
and processes
 Government or industry
standards
 Infrastructure
 Existing human resources
 Personnel administration
 Company work authorization
systems
 Marketplace conditions
 Stakeholder risk tolerances
 Political climate
 Organization’s established
Communications channels
 Commercial databases
 Project management information
18
Enterprise Environmental Factors. ( EEF )
A.shaboury82@gmail.com
PMO Structure
19
SUPPORTIVE CONTROLLING DIRECTIVE
A.shaboury82@gmail.com
A department that centralizes the management of projects.
usually takes one of three roles:
• Supportive :
Supportive PMOs provide a consultative role to projects by supplying templates,
best
practices, training, access to information and lessons learned from other
projects. This type of PMO serves as a project repository. The degree of control
provided by the PMO is low.
• Controlling:
Controlling PMOs provide support and require compliance through various
means.
Compliance may involve adopting project management frameworks or
methodologies, using specific templates, forms and tools, or conformance to
governance. The degree of control provided by the PMO is moderate.
• Directive. Directive PMOs take control of the projects by directly managing
the projects. The degree of control provided by the PMO is high.
20
PMO Structure
A.shaboury82@gmail.com
21
Projects & Operation
Program
PMO
Portfolio
A.shaboury82@gmail.com
• The project manager focuses on the specified project objectives,
while the PMO manages major program scope changes, which may be
seen as potential opportunities to better achieve business objectives.
• The project manager controls the assigned project resources to best
meet project objectives, while the PMO optimizes the use of shared
organizational resources across all projects.
• The project manager manages the constraints (scope, schedule,
cost, quality, etc.) of the individual projects,
• PMO manages the methodologies, standards, overall
risks/opportunities, metrics, and interdependencies among projects
at the enterprise level.
22
PMO Structure
A.shaboury82@gmail.com
23
Exercise:
Description Type oF PMO
1 Manages all projects throughout the organization Directive
2 Provides support and guidance, requires all projects within the
organization to use designated project management software
and templates, but doesn't otherwise exert control over the
project.
Controlling
3 Coordinates all projects within the organization Controlling or
Directive
4 Recommends common terminology, templates, and
reporting and other procedures to be used on projects
throughout the organization to promote consistency and
streamline effort
Supportive
5 Appoints project manager Directive
6 Prioritizes projects Directive
7 Has the highest level of control over projects Directive
A.shaboury82@gmail.com
24
Project vs Operation.
Projects
• To attain its objectives and
terminate
• Create own character,
organization, and goals
• Temporary endeavor
• Unique product or services
• Heterogeneous teams
• Start and end date
Operations
• To sustain the business
• Semi permanent charter,
organization, and goals
• Iterative
• Standard product or services
• Homogeneous teams
• Ongoing
A.shaboury82@gmail.com
Triple Constraints.
25
•The triple constraint
• time, cost, and scope describe the
project.
•Changing one constraint will affect one
or both of the other constraints.
•Quality is affected by all
three constraints and is, therefore, a
central theme. Quality is also defined by
the project scope and is an output of the
scope definition.
•The project constraints include
Scope, time, cost, quality,
risk, resources, and customer
Satisfaction.
A.shaboury82@gmail.com
• The project manager is the person assigned by the performing
organization to lead the team that is responsible for achieving the project
objectives.
• Project managers strive to meet the triple constraint by balancing
project scope, time, and cost goals.
• effective project management requires that the project manager possess
the following
competencies:
• Knowledge—Refers to what the project manager knows about project
management.
• Performance—Refers to what the project manager is able to do or accomplish.
• Personal—Refers to how the project manager behaves when performing the
project or related activity. Personal effectiveness encompasses attitudes, core
personality characteristics, and leadership.
Role of Project Manager
A.shaboury82@gmail.com 26
Business Value.
• Business value is a concept that is unique to each organization. Business
value is defined as the entire value of the business.
• It is the total sum of all tangible and intangible elements.
• Tangible elements include monetary assets, fixtures, stockholder equity, and
utility.
• Intangible elements include recognition, public benefit, and trademarks.
27
• Project Expeditor who acts primarily as a staff assistant and
communications coordinator. The expediter cannot personally make or
enforce decisions.
• Project Coordinator This position is similar to the project expediter, except
the coordinator has some power to make decisions, some authority, and
reports to a higher-level manager.
A.shaboury82@gmail.com
 Stakeholders are persons or organizations who are actively
involved in the project or whose interests may positively or
negatively affected by the performance or completion of the
project.
 Stakeholders have varying levels of responsibility and authority
and can change over the project life cycle
 Project management team must continuously identify both external
and internal stakeholders
 Project manager must manage the influence of various
stakeholders in relation to the requirements and balance
stakeholders’ interest
Stakeholders.
28A.shaboury82@gmail.com
29A.shaboury82@gmail.com
Project governance enables organizations to consistently manage projects and maximize
the value of project outcomes and align the projects with business strategy. It
provides a frame work in which the project manager and sponsors can make decisions
that satisfy both stakeholder needs and expectations and organizational strategic
objectives or address circumstances where these may not be in alignment.
Project Stakeholders and Governance
shareholdersshareholdersshareholders
General meeting
Board of directors
CEO
Departmental
HeadDepartmental
Head
Departmental
Head
Employees
30A.shaboury82@gmail.com
 Sponsor. A sponsor is the person or group who provides resources and support for the
project and is accountable for enabling success. The sponsor may be external or internal
to the project manager’s organization.
 Customers and users. Customers are the persons or organizations who will approve
and manage the project’s product, service, or result. Users are the persons or
organizations who will use the project’s product, service, or result.
 Sellers. Sellers, also called vendors, suppliers, or contractors, are external companies
that enter into a contractual agreement to provide components or services necessary for
the project.
 Business partners.
 Functional Managers.
 Governmental Authorities.
 Subject Matter Expert.
Stakeholders examples.
31A.shaboury82@gmail.com
32
Project Management Framework
Chapter 2
Project Life Cycle and Organizational structure
A.shaboury82@gmail.com
33
• Organizational Influences on Project Management.
• Project Stakeholders and Governance.
• Project Team.
• Project Life Cycle.
KEY TERMS
A.shaboury82@gmail.com
34
 Functional
 Projectized
 Weak Matrix
 Balanced Matrix
 Strong Matrix
A.shaboury82@gmail.com
Functional Organization
35
Is grouped by areas of specialization. Project generally occur within a single department
A.shaboury82@gmail.com
36
Advantages Disadvantages
Easier management of
specialists.
The project manager has little or
no authority.
Team members report only to one
superior.
No career path in project
management.
Similar resources are centralized,
as the company is grouped by
specialists.
People focus more on their original
tasks than their tasks in the
project.
Clearly defined career paths in
areas of work specialization.
Communications is complex.
Functional Organization
A.shaboury82@gmail.com
37
Projectized Organization
A.shaboury82@gmail.com
38
Advantages Disadvantages
Efficient project organization Lack of specialization in disciplines
Team loyalty to the project No "home" for team members when
project is completed
More effective communications
than functional
May result in less efficient use of
resources
The project manager has full power
on project.
Projectized Organization
A.shaboury82@gmail.com
39
Weak Matrix Organization
A.shaboury82@gmail.com
40
Balance Matrix Organization
A.shaboury82@gmail.com
41
Strong Matrix Organization
A.shaboury82@gmail.com
42
Advantages Disadvantages
Improved project manager control
over resources.
Extra administration is required.
More support from functional areas. Project team members have more
than one boss.
Maximum utilization of scarce
resources.
More complex to monitor and
control.
Better horizontal and vertical
dissemination of information.
Resource allocation is more
complex.
Team members maintain a "home“. Functional managers may have
different priorities than project
managers.
Matrix Organization
A.shaboury82@gmail.com
43
Composite Organization
A.shaboury82@gmail.com
Organizational Structure Influences
44A.shaboury82@gmail.com
Project Life Cycle
45
Project life cycle
types
Adaptive life
cycle
Iterative &
incremental life
cycle
Predictive life
cycle
• A project life cycle is the series of phases that a project passes through from its
initiation to its closure.
• Project life cycle is what you want to do to execute the project.
• A product has a life cycle (from its conception to its withdrawal from the
marketplace)
A.shaboury82@gmail.com
Predictive life cycle ( plan driven )
46
• Plan-driven projects have predictive life cycles (sometimes referred to
as waterfall or traditional life cycles) that require scope, schedule, and
cost to be determined in detail early in the life of the project.
• The planning can be done for the entire project at a detailed level from
the beginning of the project or one can do rolling wave planning
(progressive elaboration) with high level details.
A.shaboury82@gmail.com
Iterative & Incremental Life Cycle.
47
• The project is split up into phases which can be either sequential or overlapping.
• Early planning of high-level scope sufficient enough to allow for preliminary
estimates of time and cost; scope is developed a little more with each iteration.
Incremental delivers a complete, usable portion of the product for each
iteration. With iterative, the complete concept is built in successive levels of
detail to create the end result.
•. Compared to waterfall, iterative development allows flexibility in
accommodating new requirements or changes thereof.
Iteration 0 iteration 1 iteration as needed iteration
Project setup
plan
Plan Dev. & test
feedback
Plan Dev. & test
feedback
Plan Dev. & test
feedback
A.shaboury82@gmail.com
Adaptive Life Cycle ( change driven / agile ).
48
• The project is split up into phases or iterations which can be sequential or
overlapping.
• Adaptive life cycles are used in applications areas such as IT where there is
a rapid change, sometimes the processes within the iterations can even go in
parallel.
• Involves fixed time and cost, and scope is broadly defined with the
understanding that it will be refined as the project progresses. The customer's
requirements are documented and prioritized in what's known as a backlog,
which can be adjusted as the project progresses
Initiate
Accepted build
Iteration
project
Daily build
A.shaboury82@gmail.com
49
Topic Predictive Iterative Adaptive (agile)
Phases Sequential, overlapping Sequential, overlapping
Sequential, overlapping,
parallel
High-Level Scope Yes Yes Yes
Detailed Scope At beginning of project Only for each phase
Only for each phase or
iteration
High-Level Planning Yes Yes Yes
Detailed Planning
At beginning of project
OR rolling wave
Only for each phase
Only for each phase or
iteration
Changes
At initial phases can be
accommodated. Cost overruns
as late it comes up during
project Lifecycle .
Taken care with less cost
impact during the planning of
the next iteration .
Taken care even more rapid
changes every 2-4 weeks with
less cost impact during
planning of next iteration .
Risk
The risk of change/ feedback
is huge at later stages/ phases
.
The risk of change/ feedback
is less as iterations reduce it
naturally .
The risk of change/ feedback
is least as iterations are too
small and reduces it naturally .
When Used Product is well understood Large and complex projects
Product is not well
understood, rapidly changing
environments
Delivery At the end of the project At the end of each iteration
Delivery happens very rapidly
after each 2-4 weeks and
customer get the value
delivered very frequently .
Customer involvement
Beginning, when scope
changes, and project end
Periodic Continuous
A.shaboury82@gmail.com
Characteristics of Project Life Cycle
• Cost and staffing levels are low
at the start, peak as the work is
carried out, and drop rapidly as the
project draws to a close.
• Stakeholder influences, risk, and
uncertainty, are greatest at the
start of the project.
• The cost of changes and
correcting errors typically
increases substantially as the
project approaches completion.
50A.shaboury82@gmail.com
Project Phases
51
• A project may be divided into any number of phases. A project phase is a collection of
logically related project activities that culminates in the completion of one or more
deliverables.
• Project phases are used when the nature of the work to be performed is unique to a portion
of the project.
A.shaboury82@gmail.com
52
Sequential phases & overlapping phases
Sequential phases
Overlapping phases
A.shaboury82@gmail.com
53
Project Management Framework
Chapter 3
Project Management Processes
A.shaboury82@gmail.com
Project Management Process Groups
54
• Initiating Process Group
Defines and authorizes the project or a project phase.
• Planning Process Group
Defines and refines objectives, and plans the course of action required to attain the
objectives and scope that the project was undertaken to address.
• Executing Process Group
Integrates people and other resources to carry out the project management plan for the
project.
• Monitoring and Controlling Process Group
Regularly measures and monitors progress to identify variances from the project
management plan so that corrective action can be taken when necessary to meet
project objectives
• Closing Process Group
Formalizes acceptance of the product and brings the project / project phase to an end
A.shaboury82@gmail.com
Project Management Process Groups interaction
55A.shaboury82@gmail.com
56A.shaboury82@gmail.com
Questions .
57
1. Understanding the culture, and procedures of the organization in which
the project is being performed is MOST challenging in:
A. Global organizations.
B. Manufacturing organizations.
C. Small organizations.
D. Agile organizations.
A.shaboury82@gmail.com
Questions .
58
1. Understanding the culture, and procedures of the organization in which
the project is being performed is MOST challenging in:
A. Global organizations.
B. Manufacturing organizations.
C. Small organizations.
D. Agile organizations.
Answer : A
A.shaboury82@gmail.com
Questions .
59
2. In a projectized organization, the project team:
A. Reports to many bosses.
B. Has no loyalty to the project.
C. Reports to the functional manager.
D. Will not always have a home.
A.shaboury82@gmail.com
Questions .
60
2. In a projectized organization, the project team:
A. Reports to many bosses.
B. Has no loyalty to the project.
C. Reports to the functional manager.
D. Will not always have a home.
Answer : D
A.shaboury82@gmail.com
Questions .
61
3. A project manager is trying to complete a software development project,
but cannot get enough attention for the project. Resources are focused on
completing process-related work, and the project manager has little authority
to assign resources. What form of organization must the project manager be
working in?
A. Functional
B. Matrix
C. Expediter
D. Coordinator
A.shaboury82@gmail.com
Questions .
62
3. A project manager is trying to complete a software development project,
but cannot get enough attention for the project. Resources are focused on
completing process-related work, and the project manager has little authority
to assign resources. What form of organization must the project manager be
working in?
A. Functional
B. Matrix
C. Expediter
D. Coordinator
Answer : A
A.shaboury82@gmail.com
Questions .
63
4. A project manager has very little project experience, but he has been
assigned as the project manager of a new project. Because he will be
working in a matrix organization to complete his project, he can expect
communications to be:
A. Simple.
B. Open and accurate.
C. Complex.
D. Hard to automate.
A.shaboury82@gmail.com
Questions .
64
4. A project manager has very little project experience, but he has been
assigned as the project manager of a new project. Because he will be
working in a matrix organization to complete his project, he can expect
communications to be:
A. Simple.
B. Open and accurate.
C. Complex.
D. Hard to automate.
Answer : C
Explanation Because a project done in a matrix organization involves people
from across the organization, communications are more complex.
A.shaboury82@gmail.com
Questions .
65
5. A project team member is talking to another team member and
complaining that many people are asking him to do things. If he works in a
functional organization, who has the power to give direction to the team
member?
A. The project manager.
B. The functional manager.
C. The team.
D. The PMO
A.shaboury82@gmail.com
Questions .
66
5. A project team member is talking to another team member and
complaining that many people are asking him to do things. If he works in a
functional organization, who has the power to give direction to the team
member?
A. The project manager.
B. The functional manager.
C. The team.
D. The PMO
Answer : B
A.shaboury82@gmail.com
Questions .
67
6. Two project managers have just realized that they are in a weak matrix
organization and that their power as project managers is quite limited. One
figures out that he is really a project expediter, and the other realizes he is
really a project coordinator.
How is a project expediter different from a project coordinator?
A. The project expediter cannot make decisions.
B. The project expediter can make more decisions.
C. The project expediter reports to a higher-level manager.
D. The project expediter has some authority.
A.shaboury82@gmail.com
Questions .
68
6. Two project managers have just realized that they are in a weak matrix
organization and that their power as project managers is quite limited. One
figures out that he is really a project expediter, and the other realizes he is
really a project coordinator.
How is a project expediter different from a project coordinator?
A. The project expediter cannot make decisions.
B. The project expediter can make more decisions.
C. The project expediter reports to a higher-level manager.
D. The project expediter has some authority.
Answer : A
A.shaboury82@gmail.com
Questions .
69
7. All of the following are characteristics of a project EXCEPT:
A. It is temporary.
B. It has a definite beginning and end.
C. It has interrelated activities.
D. It repeats itself every month.
A.shaboury82@gmail.com
Questions .
70
7. All of the following are characteristics of a project EXCEPT:
A. It is temporary.
B. It has a definite beginning and end.
C. It has interrelated activities.
D. It repeats itself every month.
Answer : D
A.shaboury82@gmail.com
Questions .
71
8. A framework for keeping an organization focused on its overall strategy is:
A. Organizational project management.
B. The PMBOK Guide.
C. Project governance.
D. Portfolio management.
A.shaboury82@gmail.com
Questions .
72
8. A framework for keeping an organization focused on its overall strategy is:
A. Organizational project management.
B. The PMBOK Guide.
C. Project governance.
D. Portfolio management.
Answer : A
A.shaboury82@gmail.com
Questions .
73
9. A project manager is managing his second project. It started one month
after the first, and both are in process. Though his first project is small, this
one seems to be growing in size every day. As each day passes, the project
manager is beginning to feel more and more in need of help. The project
manager has recently heard that there was another project in the company
last year that is similar to his second project. What should he do?
A. Contact the other project manager and ask for assistance.
B. Obtain historical records and guidance from the project management
office (PMO).
C. Wait to see if the project is impacted by the growth in scope.
D. Make sure the scope of the project is agreed to by all the stakeholders.
A.shaboury82@gmail.com
Questions .
74
9. A project manager is managing his second project. It started one month
after the first, and both are in process. Though his first project is small, this
one seems to be growing in size every day. As each day passes, the project
manager is beginning to feel more and more in need of help. The project
manager has recently heard that there was another project in the company
last year that is similar to his second project. What should he do?
A. Contact the other project manager and ask for assistance.
B. Obtain historical records and guidance from the project management
office (PMO).
C. Wait to see if the project is impacted by the growth in scope.
D. Make sure the scope of the project is agreed to by all the stakeholders.
Answer : B
A.shaboury82@gmail.com
Questions .
75
10-To obtain support for the project throughout the performing organization,
it's BEST if the project manager:
A. Ensures there is a communications management plan.
B. Correlates the need for the project to the organization's strategic plan.
C. Connects the project to the personal objectives of the sponsor.
D. Ensures that the management plan includes the management of team
members.
A.shaboury82@gmail.com
Questions .
76
10-To obtain support for the project throughout the performing organization,
it's BEST if the project manager:
A. Ensures there is a communications management plan.
B. Correlates the need for the project to the organization's strategic plan.
C. Connects the project to the personal objectives of the sponsor.
D. Ensures that the management plan includes the management of team
members.
Answer : B
A.shaboury82@gmail.com
Questions .
77
11. Your management has decided that all orders will be treated as
"projects" and that project managers will be used to update orders daily, to
resolve issues, and to ensure the customer formally accepts the product
within 30 days of completion. Revenue from the individual orders can vary
from US $100 to US $150,000. The project manager will not be required to
perform planning or provide documentation other than daily status. How
would you define this situation?
A. Because each individual order is a "temporary endeavor;' each order is a
project.
B. This is program management since there are multiple projects involved.
C. This is a recurring process.
D. Orders incurring revenue over $100,000 would be considered projects
and would involve project management.
A.shaboury82@gmail.com
Questions .
78
11. Your management has decided that all orders will be treated as
"projects" and that project managers will be used to update orders daily, to
resolve issues, and to ensure the customer formally accepts the product
within 30 days of completion. Revenue from the individual orders can vary
from US $100 to US $150,000. The project manager will not be required to
perform planning or provide documentation other than daily status. How
would you define this situation?
A. Because each individual order is a "temporary endeavor;' each order is a
project.
B. This is program management since there are multiple projects involved.
C. This is a recurring process.
D. Orders incurring revenue over $100,000 would be considered projects
and would involve project management.
Answer : C
Explanation: Because orders are numerous and of short duration, this
situation is a recurring process, not a project.
A.shaboury82@gmail.com
Questions .
79
12. What is a program?
A. An initiative set up by management.
B. A means to gain benefits and control of related projects.
C. A group of unrelated projects managed in a coordinated way.
D. A government regulation.
A.shaboury82@gmail.com
Questions .
80
12. What is a program?
A. An initiative set up by management.
B. A means to gain benefits and control of related projects.
C. A group of unrelated projects managed in a coordinated way.
D. A government regulation.
Answer : B
A.shaboury82@gmail.com
Questions .
81
13- Lessons learned are best completed by :
A. The project manager.
B. The project team.
C. The sponsor.
D. The stakeholders.
A.shaboury82@gmail.com
Questions .
82
13- Lessons learned are best completed by :
A. The project manager.
B. The project team.
C. The sponsor.
D. The stakeholders.
Answer : D
A.shaboury82@gmail.com
Questions .
83
14- What type of organization is BEST for managing complex projects
involving cross disciplinary efforts?
A. Projectized.
B. Functional.
C. Line.
D. Matrix.
A.shaboury82@gmail.com
Questions .
84
14- What type of organization is BEST for managing complex projects
involving cross disciplinary efforts?
A. Projectized.
B. Functional.
C. Line.
D. Matrix.
Answer : D
A.shaboury82@gmail.com
Questions .
85
15- In which project management process group is the detailed project
budget created?
A. Initiating.
B. Before the project management process.
C. Planning.
D. Executing
A.shaboury82@gmail.com
Questions .
86
15- In which project management process group is the detailed project
budget created?
A. Initiating.
B. Before the project management process.
C. Planning.
D. Executing
Answer : C
A.shaboury82@gmail.com

PMP / Framework 1 2-3

  • 1.
    Project Management BodyOf Knowledge Based on PMBOK 5th Edition Ahmed Fekry Elshaboury, PMP A.shaboury82@gmail.com 1
  • 2.
    Certification Test EligibilityRequirements 2 Category 1 • Baccalaureate/equivalent degree • Minimum of 4,500 hours of project management experience within the five process groups (Initiation, Planning, Execution, Control, Closing) • 3 years of project management experience within the last 6 years (36 months of non-overlapping months of PM experience). • 35 contact hours of project management education. Category 2 • High School diploma/equivalent degree • Minimum of 7,500 hours of project management experience within the five process groups (Initiation, Planning, Execution, Control, Closing) • 5 years of project management experience within the last 8 years (60 months of non-overlapping months of PM experience). • 35 contact hours of project management education. A.shaboury82@gmail.com
  • 3.
    Project Management InstituteCertificates 3  Certified Associate in Project Management (CAPM)®  Project Management Professional (PMP)®  Program Management Professional (PgMP)®  PMI Agile Certified Practitioner (PMI-ACP)®  PMI Risk Management Professional (PMI-RMP)®  PMI Scheduling Professional (PMI-SP)®  OPM3® Professional Certification A.shaboury82@gmail.com
  • 4.
    4 Project Management Framework Chapter1 introduction A.shaboury82@gmail.com
  • 5.
    5 • The ProjectManagement Institute (PMI) is project management professional institute with over 500,000 member. Established in 1969 and located in USA. • The PMBOK Guide contains the globally recognized standard and guide for the project management profession describes established norms, methods, processes, and practices. • The first two sections of the PMBOK Guide provide an introduction to key concepts in the project management field. • Section 3 summarizes the Process Groups and provides an overview of process interactions among the ten Knowledge Areas with the five Process Groups. • Sections 4 through 13 are the guide to the project management body of knowledge. A.shaboury82@gmail.com
  • 6.
    6 • Chapter 1-Introduction • Chapter 2- Project Life Cycle and Organizational structure. • Chapter 3- Project Management Processes. • Chapter 4- Project Integration Management. • Chapter 5- Project Scope Management. • Chapter 6- Project Time Management. • Chapter 7- Project Cost Management. • Chapter 8- Project Quality Management. • Chapter 9- Project Human Resources Management. • Chapter 10 – Project Communication Management. • Chapter 11- Project Risk Management. • Chapter 12- Project Procurement Management. • Chapter 13- Project Stakeholder Management. A.shaboury82@gmail.com
  • 7.
    7 • Purpose ofthe PMBOK Guide. • What is a Project? • Portfolio Management / Program Management / Project Management / Organizational Project Management • What is Project Management ? • PMO. • Project Manager role. • Business Value • Project Selection KEY TERMS A.shaboury82@gmail.com
  • 8.
    Purpose of thePMBOK Guide. 8 The PMBOK Guide identifies that subset of the project management body of knowledge that is generally recognized as good practice. “Generally recognized” means the knowledge and practices described are applicable to most projects most of the time, and there is consensus about their value and usefulness. “Good practice” means there is general agreement that the application of the knowledge, skills, tools, and techniques can enhance the chances of success over many projects. “Good practice” does not mean that the knowledge described should always be applied uniformly to all projects. The organization and/or project management team is responsible for determining what is appropriate for any given project. A.shaboury82@gmail.com
  • 9.
    What is aproject ? • Project – temporary endeavor undertaken to create a unique product, service or result. • Definite beginning and a definite end and interrelated activities. • Progressively elaborated : Explore more details with the running time. Each unique project will be progressively detailed as the project is better understood. • Does not mean short duration. • A ability to perform a service, such as call center • A result, such as research results or documents • An improvement in an existing product or service. • projects stop when declared objectives have been attained or terminated when not achieving them. 9A.shaboury82@gmail.com
  • 10.
    Project / program/ portfolio Management Project Management: the application of knowledge, skills, tools and techniques to project activities in order to create a product, service or result to meet stakeholder needs and expectations from a defined project – through the following: Scope, time, cost, and quality Requirements (needs) vs. unidentified requirements (expectations) Program Management: Programs are groups of related projects have the same objectives and managed together to obtain benefits not available from managing the projects individually. Portfolio Management: portfolio refers to a collection of projects, programs, sub portfolios, and operations managed as a group to achieve strategic objectives. 10A.shaboury82@gmail.com
  • 11.
    Portfolio management • Programs, projects , sub-projects • Business objectives • Programs and projects selection 11 Program management • Related projects • Common benefits • Coordinate projects with organization objectives. • Comply with project management standards. Business Value Project management • Deliver product , service , result • Responsible for deliverables quality Stakeholder Value Quality Deliverables A.shaboury82@gmail.com
  • 12.
  • 13.
    Organizational Project Management( OPM ). • OPM is a strategy execution framework utilizing project, program, and portfolio management as well as organizational enabling practices to consistently and predictably deliver organizational strategy producing better performance, better results, and a sustainable competitive advantage. • Portfolio, program, and project management are aligned with or driven by organizational strategies. It aligns with organizational strategies by selecting the right programs or projects. Prioritizing the work, and providing the needed resources. • program management harmonizes its projects and program components and controls interdependencies in order to realize specified benefits. • Project management develops and implements plans to achieve a specific scope that is driven by the objectives of the program or portfolio 13A.shaboury82@gmail.com
  • 14.
    Projects and StrategicPlanning • Projects are typically authorized as a result of one or more of the following strategic considerations: • Market demand. • Strategic opportunity/business need. • Social need. • Environmental consideration. • Customer request. • Technological advance. • Legal requirement 14A.shaboury82@gmail.com
  • 15.
    What is ProjectManagement ? • The application of knowledge, skills, tools, & techniques to project activities to meet project requirements • Project management is accomplished through the appropriate application and integration of the 47 logically. • grouped project management processes categorized into 5 process groups: • Initiation • Planning • Execution • Monitoring and Controlling • Closure 15A.shaboury82@gmail.com
  • 16.
    • Due tothe nature of change, managing project is iterative and goes through progressive elaboration throughout the project’s lifecycle • The relationship among these factors is such that if any one factor changes, at least one other factor is likely to be affected. • For example, if the schedule is shortened, often the budget needs to be increased to add additional resources to complete the same amount of work in less time. If a budget increase is not possible, the scope or targeted quality may be reduced to deliver the project’s end result in less time within the same budget amount. • Changing project requirements or objectives may create additional risks. • The project team needs to be able to assess the situation, balance the demands, and maintain proactive communication with stakeholders in order to deliver a successful project 16A.shaboury82@gmail.com
  • 17.
    Organizational Process Assets( OPA ) Organizational process assets are the plans, processes, policies, procedures, and knowledge bases specific to and used by the performing organization. Organizational process assets may be grouped into two categories: 1- Processes, Procedures, and Policies. 2- Corporate Knowledge Base which include : Historical information as a record of the past projects. It is used to plan and manage future projects. It includes : Lesson learned….WBS….Benchmarks….Reports….Risks and risk response plans….Estimates….Resources used Project management plans….Correspondence 17 Lessons learned recorded in company OPA Project Lessons learned from project Update OPA Other current projects A.shaboury82@gmail.com
  • 18.
    Refer to bothinternal & external environmental factors that surround or influence a project’s success As an input in almost all project management process May enhance or constrain project management options May have positive or negative influence on the outcome Examples:  Organizational culture, structure, and processes  Government or industry standards  Infrastructure  Existing human resources  Personnel administration  Company work authorization systems  Marketplace conditions  Stakeholder risk tolerances  Political climate  Organization’s established Communications channels  Commercial databases  Project management information 18 Enterprise Environmental Factors. ( EEF ) A.shaboury82@gmail.com
  • 19.
    PMO Structure 19 SUPPORTIVE CONTROLLINGDIRECTIVE A.shaboury82@gmail.com
  • 20.
    A department thatcentralizes the management of projects. usually takes one of three roles: • Supportive : Supportive PMOs provide a consultative role to projects by supplying templates, best practices, training, access to information and lessons learned from other projects. This type of PMO serves as a project repository. The degree of control provided by the PMO is low. • Controlling: Controlling PMOs provide support and require compliance through various means. Compliance may involve adopting project management frameworks or methodologies, using specific templates, forms and tools, or conformance to governance. The degree of control provided by the PMO is moderate. • Directive. Directive PMOs take control of the projects by directly managing the projects. The degree of control provided by the PMO is high. 20 PMO Structure A.shaboury82@gmail.com
  • 21.
  • 22.
    • The projectmanager focuses on the specified project objectives, while the PMO manages major program scope changes, which may be seen as potential opportunities to better achieve business objectives. • The project manager controls the assigned project resources to best meet project objectives, while the PMO optimizes the use of shared organizational resources across all projects. • The project manager manages the constraints (scope, schedule, cost, quality, etc.) of the individual projects, • PMO manages the methodologies, standards, overall risks/opportunities, metrics, and interdependencies among projects at the enterprise level. 22 PMO Structure A.shaboury82@gmail.com
  • 23.
    23 Exercise: Description Type oFPMO 1 Manages all projects throughout the organization Directive 2 Provides support and guidance, requires all projects within the organization to use designated project management software and templates, but doesn't otherwise exert control over the project. Controlling 3 Coordinates all projects within the organization Controlling or Directive 4 Recommends common terminology, templates, and reporting and other procedures to be used on projects throughout the organization to promote consistency and streamline effort Supportive 5 Appoints project manager Directive 6 Prioritizes projects Directive 7 Has the highest level of control over projects Directive A.shaboury82@gmail.com
  • 24.
    24 Project vs Operation. Projects •To attain its objectives and terminate • Create own character, organization, and goals • Temporary endeavor • Unique product or services • Heterogeneous teams • Start and end date Operations • To sustain the business • Semi permanent charter, organization, and goals • Iterative • Standard product or services • Homogeneous teams • Ongoing A.shaboury82@gmail.com
  • 25.
    Triple Constraints. 25 •The tripleconstraint • time, cost, and scope describe the project. •Changing one constraint will affect one or both of the other constraints. •Quality is affected by all three constraints and is, therefore, a central theme. Quality is also defined by the project scope and is an output of the scope definition. •The project constraints include Scope, time, cost, quality, risk, resources, and customer Satisfaction. A.shaboury82@gmail.com
  • 26.
    • The projectmanager is the person assigned by the performing organization to lead the team that is responsible for achieving the project objectives. • Project managers strive to meet the triple constraint by balancing project scope, time, and cost goals. • effective project management requires that the project manager possess the following competencies: • Knowledge—Refers to what the project manager knows about project management. • Performance—Refers to what the project manager is able to do or accomplish. • Personal—Refers to how the project manager behaves when performing the project or related activity. Personal effectiveness encompasses attitudes, core personality characteristics, and leadership. Role of Project Manager A.shaboury82@gmail.com 26
  • 27.
    Business Value. • Businessvalue is a concept that is unique to each organization. Business value is defined as the entire value of the business. • It is the total sum of all tangible and intangible elements. • Tangible elements include monetary assets, fixtures, stockholder equity, and utility. • Intangible elements include recognition, public benefit, and trademarks. 27 • Project Expeditor who acts primarily as a staff assistant and communications coordinator. The expediter cannot personally make or enforce decisions. • Project Coordinator This position is similar to the project expediter, except the coordinator has some power to make decisions, some authority, and reports to a higher-level manager. A.shaboury82@gmail.com
  • 28.
     Stakeholders arepersons or organizations who are actively involved in the project or whose interests may positively or negatively affected by the performance or completion of the project.  Stakeholders have varying levels of responsibility and authority and can change over the project life cycle  Project management team must continuously identify both external and internal stakeholders  Project manager must manage the influence of various stakeholders in relation to the requirements and balance stakeholders’ interest Stakeholders. 28A.shaboury82@gmail.com
  • 29.
  • 30.
    Project governance enablesorganizations to consistently manage projects and maximize the value of project outcomes and align the projects with business strategy. It provides a frame work in which the project manager and sponsors can make decisions that satisfy both stakeholder needs and expectations and organizational strategic objectives or address circumstances where these may not be in alignment. Project Stakeholders and Governance shareholdersshareholdersshareholders General meeting Board of directors CEO Departmental HeadDepartmental Head Departmental Head Employees 30A.shaboury82@gmail.com
  • 31.
     Sponsor. Asponsor is the person or group who provides resources and support for the project and is accountable for enabling success. The sponsor may be external or internal to the project manager’s organization.  Customers and users. Customers are the persons or organizations who will approve and manage the project’s product, service, or result. Users are the persons or organizations who will use the project’s product, service, or result.  Sellers. Sellers, also called vendors, suppliers, or contractors, are external companies that enter into a contractual agreement to provide components or services necessary for the project.  Business partners.  Functional Managers.  Governmental Authorities.  Subject Matter Expert. Stakeholders examples. 31A.shaboury82@gmail.com
  • 32.
    32 Project Management Framework Chapter2 Project Life Cycle and Organizational structure A.shaboury82@gmail.com
  • 33.
    33 • Organizational Influenceson Project Management. • Project Stakeholders and Governance. • Project Team. • Project Life Cycle. KEY TERMS A.shaboury82@gmail.com
  • 34.
    34  Functional  Projectized Weak Matrix  Balanced Matrix  Strong Matrix A.shaboury82@gmail.com
  • 35.
    Functional Organization 35 Is groupedby areas of specialization. Project generally occur within a single department A.shaboury82@gmail.com
  • 36.
    36 Advantages Disadvantages Easier managementof specialists. The project manager has little or no authority. Team members report only to one superior. No career path in project management. Similar resources are centralized, as the company is grouped by specialists. People focus more on their original tasks than their tasks in the project. Clearly defined career paths in areas of work specialization. Communications is complex. Functional Organization A.shaboury82@gmail.com
  • 37.
  • 38.
    38 Advantages Disadvantages Efficient projectorganization Lack of specialization in disciplines Team loyalty to the project No "home" for team members when project is completed More effective communications than functional May result in less efficient use of resources The project manager has full power on project. Projectized Organization A.shaboury82@gmail.com
  • 39.
  • 40.
  • 41.
  • 42.
    42 Advantages Disadvantages Improved projectmanager control over resources. Extra administration is required. More support from functional areas. Project team members have more than one boss. Maximum utilization of scarce resources. More complex to monitor and control. Better horizontal and vertical dissemination of information. Resource allocation is more complex. Team members maintain a "home“. Functional managers may have different priorities than project managers. Matrix Organization A.shaboury82@gmail.com
  • 43.
  • 44.
  • 45.
    Project Life Cycle 45 Projectlife cycle types Adaptive life cycle Iterative & incremental life cycle Predictive life cycle • A project life cycle is the series of phases that a project passes through from its initiation to its closure. • Project life cycle is what you want to do to execute the project. • A product has a life cycle (from its conception to its withdrawal from the marketplace) A.shaboury82@gmail.com
  • 46.
    Predictive life cycle( plan driven ) 46 • Plan-driven projects have predictive life cycles (sometimes referred to as waterfall or traditional life cycles) that require scope, schedule, and cost to be determined in detail early in the life of the project. • The planning can be done for the entire project at a detailed level from the beginning of the project or one can do rolling wave planning (progressive elaboration) with high level details. A.shaboury82@gmail.com
  • 47.
    Iterative & IncrementalLife Cycle. 47 • The project is split up into phases which can be either sequential or overlapping. • Early planning of high-level scope sufficient enough to allow for preliminary estimates of time and cost; scope is developed a little more with each iteration. Incremental delivers a complete, usable portion of the product for each iteration. With iterative, the complete concept is built in successive levels of detail to create the end result. •. Compared to waterfall, iterative development allows flexibility in accommodating new requirements or changes thereof. Iteration 0 iteration 1 iteration as needed iteration Project setup plan Plan Dev. & test feedback Plan Dev. & test feedback Plan Dev. & test feedback A.shaboury82@gmail.com
  • 48.
    Adaptive Life Cycle( change driven / agile ). 48 • The project is split up into phases or iterations which can be sequential or overlapping. • Adaptive life cycles are used in applications areas such as IT where there is a rapid change, sometimes the processes within the iterations can even go in parallel. • Involves fixed time and cost, and scope is broadly defined with the understanding that it will be refined as the project progresses. The customer's requirements are documented and prioritized in what's known as a backlog, which can be adjusted as the project progresses Initiate Accepted build Iteration project Daily build A.shaboury82@gmail.com
  • 49.
    49 Topic Predictive IterativeAdaptive (agile) Phases Sequential, overlapping Sequential, overlapping Sequential, overlapping, parallel High-Level Scope Yes Yes Yes Detailed Scope At beginning of project Only for each phase Only for each phase or iteration High-Level Planning Yes Yes Yes Detailed Planning At beginning of project OR rolling wave Only for each phase Only for each phase or iteration Changes At initial phases can be accommodated. Cost overruns as late it comes up during project Lifecycle . Taken care with less cost impact during the planning of the next iteration . Taken care even more rapid changes every 2-4 weeks with less cost impact during planning of next iteration . Risk The risk of change/ feedback is huge at later stages/ phases . The risk of change/ feedback is less as iterations reduce it naturally . The risk of change/ feedback is least as iterations are too small and reduces it naturally . When Used Product is well understood Large and complex projects Product is not well understood, rapidly changing environments Delivery At the end of the project At the end of each iteration Delivery happens very rapidly after each 2-4 weeks and customer get the value delivered very frequently . Customer involvement Beginning, when scope changes, and project end Periodic Continuous A.shaboury82@gmail.com
  • 50.
    Characteristics of ProjectLife Cycle • Cost and staffing levels are low at the start, peak as the work is carried out, and drop rapidly as the project draws to a close. • Stakeholder influences, risk, and uncertainty, are greatest at the start of the project. • The cost of changes and correcting errors typically increases substantially as the project approaches completion. 50A.shaboury82@gmail.com
  • 51.
    Project Phases 51 • Aproject may be divided into any number of phases. A project phase is a collection of logically related project activities that culminates in the completion of one or more deliverables. • Project phases are used when the nature of the work to be performed is unique to a portion of the project. A.shaboury82@gmail.com
  • 52.
    52 Sequential phases &overlapping phases Sequential phases Overlapping phases A.shaboury82@gmail.com
  • 53.
    53 Project Management Framework Chapter3 Project Management Processes A.shaboury82@gmail.com
  • 54.
    Project Management ProcessGroups 54 • Initiating Process Group Defines and authorizes the project or a project phase. • Planning Process Group Defines and refines objectives, and plans the course of action required to attain the objectives and scope that the project was undertaken to address. • Executing Process Group Integrates people and other resources to carry out the project management plan for the project. • Monitoring and Controlling Process Group Regularly measures and monitors progress to identify variances from the project management plan so that corrective action can be taken when necessary to meet project objectives • Closing Process Group Formalizes acceptance of the product and brings the project / project phase to an end A.shaboury82@gmail.com
  • 55.
    Project Management ProcessGroups interaction 55A.shaboury82@gmail.com
  • 56.
  • 57.
    Questions . 57 1. Understandingthe culture, and procedures of the organization in which the project is being performed is MOST challenging in: A. Global organizations. B. Manufacturing organizations. C. Small organizations. D. Agile organizations. A.shaboury82@gmail.com
  • 58.
    Questions . 58 1. Understandingthe culture, and procedures of the organization in which the project is being performed is MOST challenging in: A. Global organizations. B. Manufacturing organizations. C. Small organizations. D. Agile organizations. Answer : A A.shaboury82@gmail.com
  • 59.
    Questions . 59 2. Ina projectized organization, the project team: A. Reports to many bosses. B. Has no loyalty to the project. C. Reports to the functional manager. D. Will not always have a home. A.shaboury82@gmail.com
  • 60.
    Questions . 60 2. Ina projectized organization, the project team: A. Reports to many bosses. B. Has no loyalty to the project. C. Reports to the functional manager. D. Will not always have a home. Answer : D A.shaboury82@gmail.com
  • 61.
    Questions . 61 3. Aproject manager is trying to complete a software development project, but cannot get enough attention for the project. Resources are focused on completing process-related work, and the project manager has little authority to assign resources. What form of organization must the project manager be working in? A. Functional B. Matrix C. Expediter D. Coordinator A.shaboury82@gmail.com
  • 62.
    Questions . 62 3. Aproject manager is trying to complete a software development project, but cannot get enough attention for the project. Resources are focused on completing process-related work, and the project manager has little authority to assign resources. What form of organization must the project manager be working in? A. Functional B. Matrix C. Expediter D. Coordinator Answer : A A.shaboury82@gmail.com
  • 63.
    Questions . 63 4. Aproject manager has very little project experience, but he has been assigned as the project manager of a new project. Because he will be working in a matrix organization to complete his project, he can expect communications to be: A. Simple. B. Open and accurate. C. Complex. D. Hard to automate. A.shaboury82@gmail.com
  • 64.
    Questions . 64 4. Aproject manager has very little project experience, but he has been assigned as the project manager of a new project. Because he will be working in a matrix organization to complete his project, he can expect communications to be: A. Simple. B. Open and accurate. C. Complex. D. Hard to automate. Answer : C Explanation Because a project done in a matrix organization involves people from across the organization, communications are more complex. A.shaboury82@gmail.com
  • 65.
    Questions . 65 5. Aproject team member is talking to another team member and complaining that many people are asking him to do things. If he works in a functional organization, who has the power to give direction to the team member? A. The project manager. B. The functional manager. C. The team. D. The PMO A.shaboury82@gmail.com
  • 66.
    Questions . 66 5. Aproject team member is talking to another team member and complaining that many people are asking him to do things. If he works in a functional organization, who has the power to give direction to the team member? A. The project manager. B. The functional manager. C. The team. D. The PMO Answer : B A.shaboury82@gmail.com
  • 67.
    Questions . 67 6. Twoproject managers have just realized that they are in a weak matrix organization and that their power as project managers is quite limited. One figures out that he is really a project expediter, and the other realizes he is really a project coordinator. How is a project expediter different from a project coordinator? A. The project expediter cannot make decisions. B. The project expediter can make more decisions. C. The project expediter reports to a higher-level manager. D. The project expediter has some authority. A.shaboury82@gmail.com
  • 68.
    Questions . 68 6. Twoproject managers have just realized that they are in a weak matrix organization and that their power as project managers is quite limited. One figures out that he is really a project expediter, and the other realizes he is really a project coordinator. How is a project expediter different from a project coordinator? A. The project expediter cannot make decisions. B. The project expediter can make more decisions. C. The project expediter reports to a higher-level manager. D. The project expediter has some authority. Answer : A A.shaboury82@gmail.com
  • 69.
    Questions . 69 7. Allof the following are characteristics of a project EXCEPT: A. It is temporary. B. It has a definite beginning and end. C. It has interrelated activities. D. It repeats itself every month. A.shaboury82@gmail.com
  • 70.
    Questions . 70 7. Allof the following are characteristics of a project EXCEPT: A. It is temporary. B. It has a definite beginning and end. C. It has interrelated activities. D. It repeats itself every month. Answer : D A.shaboury82@gmail.com
  • 71.
    Questions . 71 8. Aframework for keeping an organization focused on its overall strategy is: A. Organizational project management. B. The PMBOK Guide. C. Project governance. D. Portfolio management. A.shaboury82@gmail.com
  • 72.
    Questions . 72 8. Aframework for keeping an organization focused on its overall strategy is: A. Organizational project management. B. The PMBOK Guide. C. Project governance. D. Portfolio management. Answer : A A.shaboury82@gmail.com
  • 73.
    Questions . 73 9. Aproject manager is managing his second project. It started one month after the first, and both are in process. Though his first project is small, this one seems to be growing in size every day. As each day passes, the project manager is beginning to feel more and more in need of help. The project manager has recently heard that there was another project in the company last year that is similar to his second project. What should he do? A. Contact the other project manager and ask for assistance. B. Obtain historical records and guidance from the project management office (PMO). C. Wait to see if the project is impacted by the growth in scope. D. Make sure the scope of the project is agreed to by all the stakeholders. A.shaboury82@gmail.com
  • 74.
    Questions . 74 9. Aproject manager is managing his second project. It started one month after the first, and both are in process. Though his first project is small, this one seems to be growing in size every day. As each day passes, the project manager is beginning to feel more and more in need of help. The project manager has recently heard that there was another project in the company last year that is similar to his second project. What should he do? A. Contact the other project manager and ask for assistance. B. Obtain historical records and guidance from the project management office (PMO). C. Wait to see if the project is impacted by the growth in scope. D. Make sure the scope of the project is agreed to by all the stakeholders. Answer : B A.shaboury82@gmail.com
  • 75.
    Questions . 75 10-To obtainsupport for the project throughout the performing organization, it's BEST if the project manager: A. Ensures there is a communications management plan. B. Correlates the need for the project to the organization's strategic plan. C. Connects the project to the personal objectives of the sponsor. D. Ensures that the management plan includes the management of team members. A.shaboury82@gmail.com
  • 76.
    Questions . 76 10-To obtainsupport for the project throughout the performing organization, it's BEST if the project manager: A. Ensures there is a communications management plan. B. Correlates the need for the project to the organization's strategic plan. C. Connects the project to the personal objectives of the sponsor. D. Ensures that the management plan includes the management of team members. Answer : B A.shaboury82@gmail.com
  • 77.
    Questions . 77 11. Yourmanagement has decided that all orders will be treated as "projects" and that project managers will be used to update orders daily, to resolve issues, and to ensure the customer formally accepts the product within 30 days of completion. Revenue from the individual orders can vary from US $100 to US $150,000. The project manager will not be required to perform planning or provide documentation other than daily status. How would you define this situation? A. Because each individual order is a "temporary endeavor;' each order is a project. B. This is program management since there are multiple projects involved. C. This is a recurring process. D. Orders incurring revenue over $100,000 would be considered projects and would involve project management. A.shaboury82@gmail.com
  • 78.
    Questions . 78 11. Yourmanagement has decided that all orders will be treated as "projects" and that project managers will be used to update orders daily, to resolve issues, and to ensure the customer formally accepts the product within 30 days of completion. Revenue from the individual orders can vary from US $100 to US $150,000. The project manager will not be required to perform planning or provide documentation other than daily status. How would you define this situation? A. Because each individual order is a "temporary endeavor;' each order is a project. B. This is program management since there are multiple projects involved. C. This is a recurring process. D. Orders incurring revenue over $100,000 would be considered projects and would involve project management. Answer : C Explanation: Because orders are numerous and of short duration, this situation is a recurring process, not a project. A.shaboury82@gmail.com
  • 79.
    Questions . 79 12. Whatis a program? A. An initiative set up by management. B. A means to gain benefits and control of related projects. C. A group of unrelated projects managed in a coordinated way. D. A government regulation. A.shaboury82@gmail.com
  • 80.
    Questions . 80 12. Whatis a program? A. An initiative set up by management. B. A means to gain benefits and control of related projects. C. A group of unrelated projects managed in a coordinated way. D. A government regulation. Answer : B A.shaboury82@gmail.com
  • 81.
    Questions . 81 13- Lessonslearned are best completed by : A. The project manager. B. The project team. C. The sponsor. D. The stakeholders. A.shaboury82@gmail.com
  • 82.
    Questions . 82 13- Lessonslearned are best completed by : A. The project manager. B. The project team. C. The sponsor. D. The stakeholders. Answer : D A.shaboury82@gmail.com
  • 83.
    Questions . 83 14- Whattype of organization is BEST for managing complex projects involving cross disciplinary efforts? A. Projectized. B. Functional. C. Line. D. Matrix. A.shaboury82@gmail.com
  • 84.
    Questions . 84 14- Whattype of organization is BEST for managing complex projects involving cross disciplinary efforts? A. Projectized. B. Functional. C. Line. D. Matrix. Answer : D A.shaboury82@gmail.com
  • 85.
    Questions . 85 15- Inwhich project management process group is the detailed project budget created? A. Initiating. B. Before the project management process. C. Planning. D. Executing A.shaboury82@gmail.com
  • 86.
    Questions . 86 15- Inwhich project management process group is the detailed project budget created? A. Initiating. B. Before the project management process. C. Planning. D. Executing Answer : C A.shaboury82@gmail.com