Approach to Peripheral Nerve Disease
Dr N Anand
•History –Questions to be asked
•Examination-What are typical Signs that
implicate Peripheral Nerve from other causes
•Electrodiagnostic Studies
•Diagnosis and Treatment
Symptoms
Early features
Distal numbness and tingling
Distal neuropathic pain
Gait imbalance
Toe weakness
Latter features
Progression of numbness and tingling to proximal body parts
Prominent neuropathic pain
Tripping easily
Worsening of gait
frequent falls
Complaints
Motor Symptoms
Positive Muscle Cramps,Fasciculations,Myokymia(or Tremors)
Negative Weakness, Atrophy, Walking Difficulty
Difficulty in turning keys in locks, unfasten button and opening
bottles and jars
Sensory Symptoms
Positive Paresthesia, Band-like sensation on feet or trunk,Stumbling, Tingling
Pain- Prickling, Searing, Burning,Pins and Needles
Neuropathic Pain
Allodynia, Hyperalgesia
Negative Numbness,
Lack of feeling/Loss of sensation,
Walking on cotton wool
Autonomic Symptoms
• Anhidrosis
• Orthostatic Hypotension
• Intolerance to light
• Lack of tear and saliva
• Sexual impotence
• Bladder and Bowel dysfunction
• Gastroparesis
• Heat Intolerance
Temporal evolution?
Onset, Duration
and Evolution of
symptoms
Acute(days to 4 weeks) GBS,Infections(diphtheria,lyme
disease)Vasculitis,Toxins(arsenic,thall
iumcehmotherapeuritc
agents,dapsone), Acute intermittent
Porphyria
Subacute (4-8 weeks) Toxic,nutritional, malignany and
paraneoplastic syndromes
Chronic(>8 weeks) Most Neuropathies
(Diabetes,CRF,CIDP,Paraneoplastic,
Hereditary motor sensory
neuropathies)
Course Monophasic
Progressive
Relapsing CIDP,Porphyria,Toxic,HIV/AIDS,
Relevant History
Clues to diagnosis
• Viral illnesses
• lifestyle, and work and occupational exposure
• Alcohol abuse, vitamin deficiencies, and dietary habits
• Use of over-the-counter drugs, Vitamin B6 and zinc consumption
• Gastric bypass surgery(Copper Deficiency)
• Medications prescribed in the past
• HIV infection
• Diabetes
• Previous Diseases- amyloidosis, a history of thyroid disease, chronic renal
and liver disease,
• Malignancy, previous treatment with chemotherapeutic agents
• Connective tissue disorders
• recreational use of substances, and exposure to heavy metals, industrial
agents, herbicides, and pesticides
• foreign travel(leprosy)
• A detailed family history for presence of hammer toes, high arches, weak
ankles, gait abnormalities or “muscular dystrophy,” suggesting a longstanding
or hereditary neuropathy.
• possibility of a tick bite (Lyme disease)
• it is not uncommon to find more than one in the same patient, such as
diabetes, alcohol abuse, and vitamin b 12 deficiency
Drugs causing Neuropathies
Axonal Demyelinating
Vincristine
Paclitaxel
Nitrous oxide
Colchicine (Probenecid, Col-
Probenecid)
Isoniazid
Hydralazine Metronidazole
Pyridoxine
Didanosine
Lithium
Alfa interferon
Dapsone
Phenytoin
Cimetidine
Disulfiram
Chloroquine
Ethambutol Amitriptyline
Amiodarone
Chloroquine and Hydroxychloroquine
Examination
Examination
• Abnormal Sensation especially Distal
• Weakness(typically Distal,but may be proximal/both)
• Normal Muscle Tone-No Spasticity
• Absent Tendon Reflexes
• Abnormal Gait
• Is there a evidence of UMN involvement- Consider combined system
degeneration with neuropathy-Vitamin B 12 deficiency,copper
deficiency,HIV,Severe Hepatic Disease,adrenomyeloneuropathy)
Signs
Early Signs
Distal sensory loss to cold, pinprick, and/or vibration
Reduced or lost ankle reflex
Romberg sign
Impaired tandem walking
Toe extensor weakness
Latter features
Distal loss of cold, pinprick, vibration, and joint position sense
Areflexia at ankles and knees
Footdrop
Inability to toe-and-heel walk
Cranial Nerve Involvement
Cranial Nerve Involvement
• External ophthalmoplegia - Miller Fisher syndrome
• Trigeminal sensory loss - Sjogren's syndrome
• Lower cranial nerve palsy with gynecomastia-Kennedy's syndrome
• Facial nerve palsy –GBS, Leprosy, Lyme Disease, Sarcoidosis,
HIV,Gelsolin familial Amyloid neuropathy,Tangiers Disease
Distribution-Focal or multifocal
Mononeuropathy, involvement of single peripheral nerve. Sensory
symptoms and weakness in the distribution of affected nerve. Causes-
trauma,entrapment
eg;: carpal tunnel syndrome,ulnar at the elbow, radial nerve at the
spiral groove ,lateral cutaneous nerve of thigh(meralgia perasthetica)
and peroneal nerve at knee.
Multiple mononeuropathies (mononeuropathy multiplex), the
neurological findings should point to simultaneous or sequential
damage to two or more noncontiguous peripheral Nerves.
• Diabetes mellitus
• Vasculitis (polyarteritis nodosa, Churg–Strauss syndrome,
rheumatoid arthritis, Sjogren syndrome)
• Sarcoidosis
• Cryoglobulinemia
• Porphyria
• Hereditary neuropathy with liability to pressure palsies
• Multifocal neuropathy with conduction block (motor only)
• Leprosy (sensory only)
• Infections—Lyme disease, hepatitis C, cytomegalovirus,
human immunodeficiency virus
Symmetric Polyneuropathy
Most common pattern. Sensory loss and weakness occurs in symmetric
,length dependent pattern. Foot affected early and later hands and
disease extends proximally.
Category Causes
Endocrine Diabetes, hypothyroidism, hyperthyroidism, acromegaly
Hematologic
Monoclonal gammopathy of undetermined significance, amyloidosis, lymphoma,
polyneuropathy, organomegaly, endocrinopathy, monoclonal gammopathy, and skin
changes (POEMS) syndrome
Medical
disorders
Hepatic failure, renal failure, vitamin B12 deficiency
Vasculitis
Polyarteritis nodosa, systemic lupus erythematosus, rheumatoid arthritis, Sjogren
1syndrome, scleroderma
Toxins Alcohol, arsenic, thallium, mercury, hexacarbons
Infections Human immunodeficiency virus infection, syphilis, Lyme disease
Inherited Hereditary motor and sensory neuropathies
Plexopathy – asymmetric with sensorimotor involvement of multiple
nerves in one extremity . Causes – trauma,birth
injury,infections,diabetes mellitus,metastases,idiopathic
Radiculopathy – involvement of nerve roots,asymmetric and follow a
dermatomal pattern od sensory loss. Causes – disc
prolase,infections,trauma,autoimmune conditions,AIDP and
metastases.
Motor or Sensory
Symmetric or Asymmetric
Proximal or Distal
Distribution of Motor and Sensory Involvement
• Predominant Motor
GBS and its AMAN variant
Diabetic lumbar radiculoplexopathy(Amyotrophy)
Acute Intermittant Porphyria
Diphtheric Neuropathy
Lead intoxication
Multifocal motor neuropathy with conduction block
Paraneoplastic
Chronic inflammatory demyelinating polyradiculoneuropathy
Asymmetric Weakness Without Sensory Loss
• -a motor neuronopathy such as motor neuron disease or multifocal
motor neuropathy.
Symmetric Weakness without sensory loss
• Proximal and Distal- Spinal Muscular Atrophy
• Distal-Hereditary Motor Neuropathy
Symmetric with predominant Motor(Both Proximal and Distal)
• AIDP
• CIDP
Predominant Sensory Loss
• Leprosy
• Drugs(Vincristine,NFT,INH,Metronidazole)
• Diabetes Mellitus
• Vasculitis
• Amyloidosis
• Alcohol
• Vitamin B1,B6,B12 Deficiency
• Viatmin E Deficiency
• Vitamin B6 Excess(neuronopathy)
• Hereditary Sensory Neuropathies type I and typeIV
• Sjogrens Syndrome(Neuronopathy)
• Paraneoplastic
Sensory Involvement
Symmetric sensory Loss(with/without distal weakness)
• Diabetes, carcinoma, Sjögren syndrome, dysproteinemia, acquired
immunodeficiency syndrome (AIDS), Vitamin B 12 deficiency, celiac
disease
• Inherited and idiopathic sensory neuropathies(CSPN)
• Intoxications-Cisplatin, thalidomide, or pyridoxine.
Asymmetric Sensory Loss with Distal Weakness
Involvement of Multiple
Nerves -
Mulitifocal CIDP, Vasculitis, Cryglobulinemia,
Amyloidoisis,Sarcoid
Infectious (leprosy, Lyme, hepatitis B, C, or E, HIV,
CMV)
Tumor infiltration
Hereditary Neuropathy with liability to pressure
palsies
Involvement of single
Nerves/Region
Compressive mononeuropathy, plexopathy, or
radiculopathy
Mixed Sensory and Motor
Immune neuropathies—GBS variants,
Diabetes
Vasculitis
Chronic inflammatory demyelinating polyneuropathy
Hereditary sensorimotor neuropathies
Organophosphates
Vitamin B12 Deficiency
Neuropathies with Autonomic Nervous System Involvement
Acute Guillain-Barré syndrome
Porphyria
Toxic: vincristine, Vacor (rodenticide)
Acute Pandysautonomic neuropathy(idiopathic,paraneoplastic)
Chronic Diabetes mellitus
Amyloid neuropathy (familial and primary)
HIV virus–related autonomic neuropathy
Paraneoplastic sensory neuropathy
Hereditary sensory and autonomic neuropathy
Predominant Upper Limb Motor Involvement
Multifocal Motor Neuropathy
Lead Neuropathy
Multifocal acquired demyelinating sensory and motor
neuropathy(MADSAM,Lewis Summer Syndrome)
Porphyria
Tangiers Disease
Familial Amyloid Neuropathy Type 2
Underlying Pathology
Axonal Neuropathy Demyelinating Neuropathy
Usually Gradual and insidious Onset Usually Acute or subacute
Large and long long axons are affected early, hence
initially lower extremeties are affected
Diffuse process. Starts in lower limbs.But not
always distal
Stocking-glove sensory motor loss results in
symmetrical distal clinical signs in legs and arms
Generalized Weakness and mild sensory loss.
Distal involvement Proximal and distal involvement
Ankle jerk lost early and proximal tendon reflexes
preserved
All reflexes are lost early
Muscle wasting Common Relatively absent
Axonal Neuropathy Demyelinating Neuropathy
CSF Proteins normal CSF Proteins elevated(since nerve roots are
involved
Slow Recovery –Poor Prognosis Rapid Recovery
Residual deformity Common Residual deformity less common
Normal Conduction normal or slightly lowered Nerve Conduction is slowed
Toxin, metabolic, HIV,
Charcot–Marietooth type 2, and diabetes mellitus
GBS, diphtheria, CIDP and multifocal motor
neuropathy (MMN) with conduction block
Type of Fiber Involved
Large myelinated fibers include motor and sensory fibers
responsible for proprioception, vibration, and light touch.
Thinly myelinated fibers include sensory fibers responsible for
light touch, pain, temperature, and preganglionic autonomic
functions.
Small Unmyelinated Fibres convey pain, temperature, and
postganglionic autonomic functions
Small Fiber Neuroathy
Diminished pain and temperature sensation predominate alongwith
spontaneous burning pain, painful dysesthesias, and autonomic dysfunction
with preservation of tendon reflexes, balance, and motor strength.
• Diabetes mellitus and impaired glucose tolerance
• Amyloid neuropathy (early familial and primary)
• Alcoholic Polyneuropathy
• HIV-associated distal sensory neuropathy
• Hereditary sensory and autonomic neuropathies
• Fabry disease
• Tangier disease
• Sjögren (sicca) syndrome
• Cryptogenic small-fiber neuropathy
Large-fiber sensory loss
• Sensory ataxia
• Loss of joint position and vibration sense
• Areflexia
• Romberg Positive
• Affected patients will note imbalance, especially in the dark.
• Numbness, Pins and Needle and Tingling Sensation,Cotton Wool Sensation
• Striking sensory ataxia, together with pseudoathetosis or asymmetrical
truncal or facial sensory loss, directs attention to a primary disorder of
sensory neurons or poly ganglionopathies
• A dramatic loss of proprioception with vibration loss and normal strength
points to a sensory neuronopathy/ganglionopathy. The loss is asymmetric
or affects the arms more than the legs, this pattern suggests a non-length-
dependent process.
Small Fiber Neuropathy Large Fiber Neuropathy
Loss of Pain and Temperature Loss of touch,vibration and position
sense-Sensory ataxia
Preservation of touch,vibration and
pressure
Preservation of Pain and Temperature
Relative Preservation of Reflexes and
motor function
Reflexes lost early and motor functions
impaired
Spontaneous pain and Autonomic
Dysfunction
No Such phenomenon
Electrophysiologically silent
Quantitative sensory testing and skin
biopsy are used
Impaired nerve conduction velocity
Sensory Ataxic Neuropathies(Large Fibre Neuropathy)
Sensory neuropathies (polyganglionopathies)
• Paraneoplastic sensory neuronopathy (malignant inflamma-
• tory sensory polyganglionopathy):
• Sjögren syndrome
• Idiopathic
• Toxic (cisplatin and analogs, vitamin B 6 excess)
Chronic immune sensory polyradiculopathy
Demyelinating polyradiculoneuropathies:
Guillain-Barré syndrome (Miller Fisher variant)
Immunoglobulin M monoclonal gammopathy of undetermined significance
Tabes dorsalis produces severe ataxia with damage to the sensory
nerve fibers at the root entry zone of the dorsal roots.
Modalities of sensation loss
• Loss of sensation in peripheral neuropathies often involves all sensory
modalities.
• The impairment may be restricted to selective sensory modalities
which correlates the type of sensory loss with the diameter size of
affected afferent fibers
• Pain and temperature sensation are mediated by unmyelinated and
small myelinated Aδ fibers,whereas vibratory sense, proprioception,
and the afferent limb of the tendon reflex are subserved by large
myelinated Aα and Aβ fibers.
• Light touch is mediated by both large and small myelinated fibers.
• Autonomic Functions are also small unmyelinated fibres
Other Findings
Nerve Thickening
Palpation of peripheral nerves for thickening
Hypertrophy of a single nerve trunk suggests either
• a neoplastic process (e.g., neurofibroma, schwannoma, malignant
nerve sheath tumor)
• localized perineurial hypertrophic neuropathy.
Generalized or multifocal nerve hypertrophy is found in a limited
number of peripheral nerve disorders including leprosy(radial and
greater auricular), Neurofibromatosis, Charcot-Marie-Tooth (CMT)
disease types 1 and 3, (ulnar,peroneal nerve), acromegaly, Refsum
disease, and rarely CIDP
Deformities and Trophic Changes
Hereditary
• Pes cavus and hammer toes in CMT disease
• Overriding toes and ichthyosis in Refsum disease
Chronic Childhood polyneuropathies leads to deformities
• Talipes Equinus,Claw Foot,Kyphoscoliosis
Anesthetic and immobile limb show tight and shinny skin,thickened
subcutaneous tissue,curved nails and diminished hair growth.
Distal Trophic Ulcers ,Thinning of Bone,Tinning of phallanges,
pathologic fractures or neuropathic arthropathy in long standing
neuropathies
Neuropathies with Skin, Nail, or Hair Manifestations
Vasculitis Purpura, livedo reticularis
Arsenic or thallium intoxication Mees lines
Thallium poisoning Alopecia
Cryoglobulinemia Purpura
Leprosy Skin hypopigmentation
Osteosclerotic myeloma (POEMS
syndrome)
Sskin hyperpigmentation or hypertrichosis
Fabry disease Angiokeratomas
Giant axonal neuropathy Curled hair
Investigations
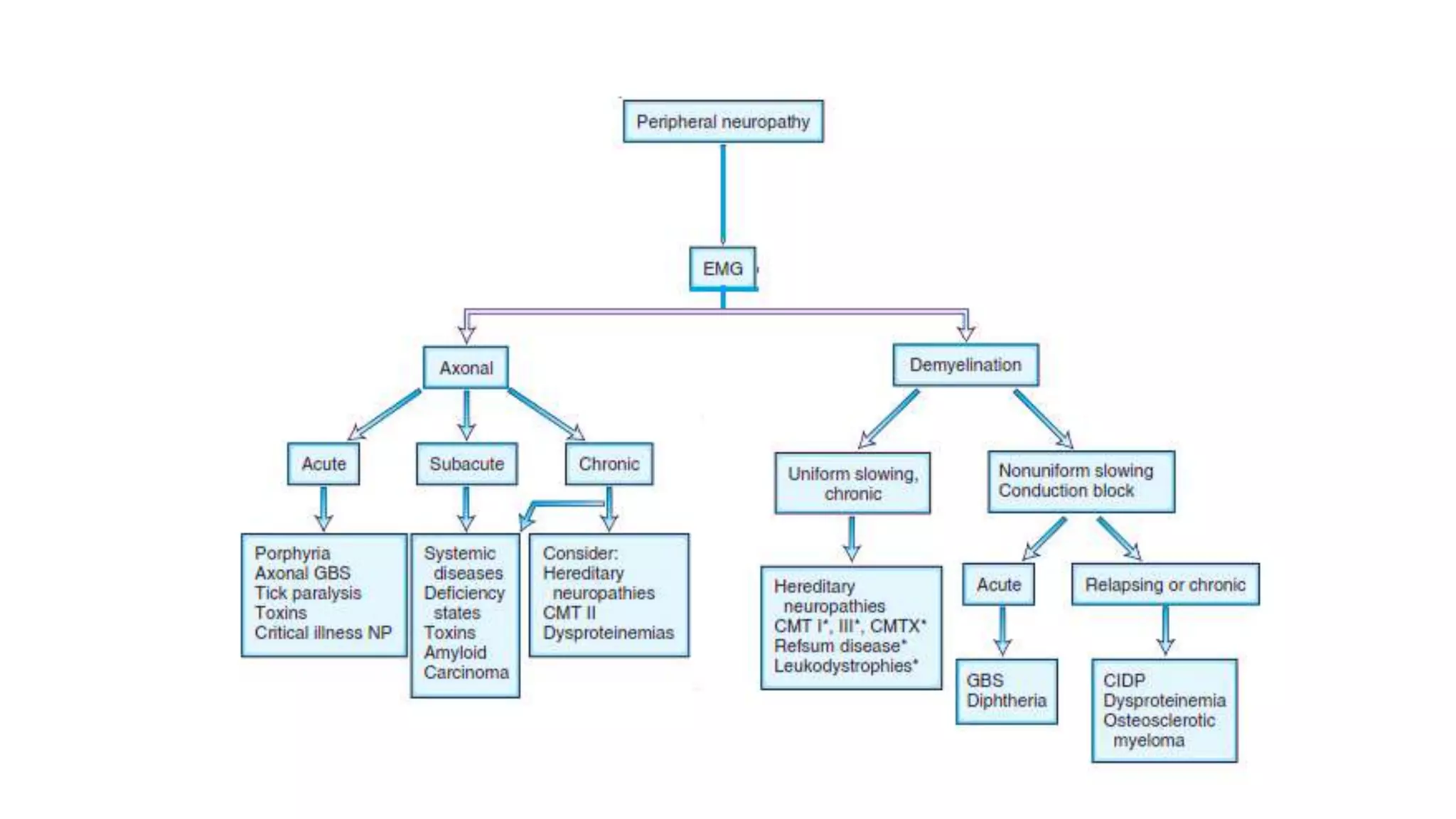
Electrodiagnosis
Confirms diagnosis of neuropathy
Helps in differentiating
• Neuropathy vs myopathy
• Root/Plexus vs Distal Nerve trunk involvement
• UMN vs LMN weakness
• Axonal vs Demyelinating
Nature, activity and prognosis
Anatomy(which nerves are involved)
Characterization of disorder of neuromuscular junction
Identification of chronic partial denervation,fasciculations and myotonia
especially in muscles of normal bulk and strength
Evaluation of peripheral neuropathy,following
electrodiagnosis tests are performed
•Nerve conduction study of sensory and motor nerves
•Late responses (F response and H reflex)
•Needle electromyography (EMG)
Conduction block refers to a decline in the compound muscle action
potential exceeding 20% on proximal stimulation compared to that on
distal stimulation
Demyelinating neuropathy -
• Slowing of nerve conduction velocity,
• Prolongation of terminal latency,
• Temporal dispersion and
• Conduction block are consistent
Uniform demyelination favors inherited neuropathythy
Findings with difference between nerves and segments of the same
nerve are more in favor of acquired demyelination
Axonal neuropathy-
• Mild slowing of nerve conduction due to a fall out of large-diameter axons,
whereas the remaining axons may have normal nerve conduction.
• Reduced CMAP amplitude
• Fibrillations on EMG.
Sensory nerve action potentials and sensory conduction velocities are
reduced in both axonal and demyelinating neuropathies
Routine sensory nerve conduction studies assess only large myelinated
fibers. It is entirely normal in selective small fiber neuropathies. Quantitative
sensory testing assessing cold and heat-pain thresholds, tests of sudomotor
function, and skin biopsy with analysis of intraepidermal nerve fibre density
may be helpful in confirming the unmyelinated nerve fibre abnormalities
F Waves
• F waves are used for evaluating conduction problems in the proximal
segments of nerves,plexus,nerve roots and spinal cord.
A strong electrical stimulus (is applied to the skin surface above the distal
portion of a nerve so that the impulse travels both distally (towards the
muscle fiber) and proximally (back to the motor neurons of the spinal cord).
• When the orthodromic stimulus reaches the muscle fiber, it elicits a strong
M-response indicative of muscle contraction.
• When the antidromic stimulus reaches the motor neuron cell bodies, a
small portion of the motor neurons backfire and orthodromic wave travels
back down the nerve towards the muscle. This reflected stimulus evokes
small proportion of the muscle fibers causing a small, second CMAP called
the F wave.
Laboratory Investigations
Blood-
• TC,DC,ESR,Urea,Electrolytes,LFT
• Blood Sugar
• Thyroid Function Tests
• Serum Protein electrophoresis
• Autoantibodies-ANA,Rhematoid Factor, Antigangliosisde antibodies,
Antineuronal Antibodies
• Vitamin B12 level and Folate Levels
• DNA analysis-Chromosome 17 duplication(HMSN1 and HMS1A)
CSF Analysis-
• GBS and CIDP,- elevated cerebral spinal fluid (CSF) protein with no
pleocytosis
• If cells are present,consider HIV infection, Lyme disease, sarcoidosis,
or lymphomatous or leukemic infiltration of nerve roots
• Urine-Bence Jones Protein,Porphyrins
• immunoelectrophoresis, or immunofixation -a monoclonal
gammopathy in amyloidosis.
• antineutrophil cytoplasmic antibodies (ANCA), cryoglobulins, hepatitis
serology,
• Western blot for Lyme disease,
• HIV
• Imaging-Xray chest for sarcoidosis and malignancy
• Skeletal survey for for multiple myeloma
• Screening for malignancy
• Autonomic Function tests
Nerve Biopsy
Primary indication - suspicion for amyloid neuropathy or
vasculitis,Leprosy,Sarcoidosis and leukodystrophies
The sural nerve is most commonly biopsied because it is a pure sensory
nerve.
Used to diagnose a small-fiber neuropathy where EMG/NCS are normal
Hereditary Neuropathies
Indolent Course
Common chronic polyneuropathies
Positive family History
Skeletal abnormalities – Hammer Toes,High Arches,or Scoliosis
Rare Positive symptoms
Could be due to de novo gene mutations
Hereditary Neuropathies
The inherited neuropathies can broadly be classified into two groups:
• Those in which the neuropathy is the sole or primary part of the
disease (e.g., Charcot-Marie-Tooth disease, CMT)
• Those in which the neuropathy is part of a more generalized
neurological or multisystem disorder.
• Charcot-Marie-Tooth Disease is the most comon type.
Classification of the Inherited Neuropathies
Neuropathies in which the neuropathy is the sole or primary part of the disorder
Charcot-marie-tooth disease (CMT)
Hereditary neuropathy with liability to pressure palsies (HNPP)
Hereditary sensory and autonomic neuropathies/hereditary sensory neuropathies (HSAN/HSN)
Distal hereditary motor neuropathies (dHMN)
Hereditary neuralgic amyotrophy (HNA)
Neuropathies in which the neuropathy is part of a more widespread neurological or multisystem
disorder
Familial amyloid polyneuropathy (FAP)
Disturbances of lipid metabolism (e.g., adrenoleukodystrophy)
Porphyrias
Disorders with defective DNA (e.g., ataxia telangiectasia)
Neuropathies associated with mitochondrial diseases
Neuropathies associated with hereditary ataxias
Hereditary Motor and Sensory Neuropathy
(Charcot Marie Tooth Disease)
Most Common inherited Neuropathy
Gene Mutations –
Schwann Cell Membrane – PMP22,MPZ Cx32
Mitochondrial Movement – MFN2
Signal Transduction – GDAP1
Cell Cycle-MTMR2
Cytoskeleton- NEFL,INF2,giagxonin
Transcription factors - EGR2
Protein degradation -LITAF/SIMPLE
CMT1
Most Common
1st to 3rd decade
Demyelinating
Distal Weakness(foot drop)
Usually asymptomatic – reduced sensation to all modalities apparent on
examination
Reflexes are absent
Inverted Champagne bottle legs – atrophy of muscles below knee(anterior
compartment)
Motor NCV – 20-25m/s
Nerve Biopsies – reduced numbers of demyelinated nerve fibers with
loss of large diameter fibers and schwann cell proliferation around
thinly or demyelinated fibers forming onion bulbs
CMT 1A 70%
Duplication of gene PMP22(peripheral myelin protein 22)
CMT 1B 20%
Mutation in MPZ(myelin protein zero)
CMT2
Less common than CMT1
Mostly AD
Axonal Neuropathy
Later part in life(from 2nd decade)
NCV velocities are usually normal
Mutation in MFN2(mitofusin 2)
CMT3/Dejerine Sottas Disease
Uncommon Severe form
AR or Sporadic-point mutations in PMP22,MPZ,ERG2
Progressive Hypertrophic Neuropathy
Infancy or early childhood
Motor development is delayed.Proximal Weakness,Global
Areflexia,Enlarged Peripheral Nerves and Severe Disbaility
Slowed Conductin velocities – less than 10-15m/s in forearms
CSF Protein increased
CMT 4
• Extremely rare
• AR pattern
• Severe childhood onset sensorimotor polyneuropathy
• Usually Demyelinating
CMTX –X linked dominant
Mutation in GJB1 gene which encodes the protein connexin32(Cx32)
Similar to CMT1
More severe in males
Atrophy and weakness of distal arms and legs,areflexia,pes cavus and
hammer toes.
Mixed –demyelination and axonal degeneration.
Central nervous system (CNS) involvement with white-matter MRI and
MR spectroscopy abnormalities, abnormal brainstem auditory evoked
potentials, and deafness
Hereditary Neuropathy with Liability to
Pressure Palsies
AD,deletion of PMP-22 gene
Related to CMT1A
Increased susceptibility to mechanical traction or compression
Attacks usually are provoked by minor compression, slight traction, or
other trivial trauma.
Most episodes are of sudden onset, painless, and usually followed by
complete recovery within days or weeks
Biopsy – focal sausage like thickening of myelin called tomacula
Treatment - Prevent nerve injury by avoiding pressure damage
Hereditary Neuralgic Amyotrophy
AD-mutation in septin 9(SEPT9)
Recuurent attacks of pain,weakness and sensory loss in distribution of
brachial plexus
Chilhood onset
Recovery after several weeks or months
Dysmorphic features – hypotelorism epicanthic folds,cleft
palate,syndactyly,micrognathia and facial asymmetry
Edx- axonal process
Hereditary Sensory and Autonomic
Neuropathy
Sensory and autonomic dysfunction predominates over weakness
HSAN1 –AD,adults,2nd decade onset .
HSAN 2 – AR,Infancy
HSAN3(Riley-Day Syndrome,Familial Dysautonomia)AR,affects Motor
neurons along with sensory and autonomic involvement
Mutation in SPTLC1 gene(serine palmitoyltransferase long chain base1)
degeneration of small myelinated and unmyelinated nerve fibres –severe
loss of pain and temperature sensations - deep dermal ulcerations and
osteomyelitis.
Charcot Joints Bone loss gross foot and foot deformities
Bladder dysfunction and reduced sweating
Fabrys Disease
• X linked Dominant
• Mutation in alpha galactosidase gene – accumulation of ceramide
trihexoside in nerves and blood vessels
• Angiokeratoma around umbilicus scrotum ,ingunal region and
perineum
• Burning or lancinating pain in hands and feet
• Late childhood
• Premature atherosclerosis- stroke,CAD,renal failure and
hypertension,dilated cardiomyopathies
• Treatment – Early Enzyme replacement
Porphyria
AIP,HCP and VP are associated with peripheral neuropathy
AD
Recurrent attacks
Triad - Abdominal Pain,Neurological dysfunction psychiatric disturbance
Autonomic dysfunction – persistent tachycardia,labile
hypertension,orthostatic hypotension and difficulty with micturition
Subacute predominant Motor Neuropathy-proximal asymmetric muscle
weakness developing over days or weeks
Arms affected early- radial nerves preferably involved
Facial and bulbar weakness
May resemble GBS
Investigation – elevated PBG and ALA in blood and urine during acute
attack
Treatment – high carb diet/iv glucose or hematin(to repress hepatic
ALA activity)
Refsum Disease
• AR disorder of phytanic acid metabolism – PAHX gene mutation
• Accumulation of phytanic acid in serum and tissues
• Retinitis Pigmentosa
• Peripheral Neuropathy - chronic hypertrophic neuropathy,ataxia
• Cerebellar Ataxia,tremors and nystagmus
• Elevated CSF protein
• Sensorineural hearing loss, cardiac conduction abnormalities
,ichthyois and anosmia
NCS – reduced amplitudes ,prologed latencies and slowed conducton
velocities
Nerve Biopsy – Onion bulb formation
Treatment – avoid phytols(fish,dairy products,ruminant fats)
Tangier Disease
• AR
• Mutation in ABC1 gene
• Reduced levels of HDL cholesterol levels
• Asymmetric Multiple Mononeuropathies
• faciobrachial muscle wasting and weakness
• Pseudo-Syringomyelia pattern with dissociated sensory loss
• Swollen yellowish orange tosils
Giant Axonal Neuropathy
AR - Mutation in GAN gene encoding giganoxin
Slowly progressive axonal sensorimotor neuropathy in early childhood and
leads to death by late adolescence
affected children have tightly curled hair and distal leg weakness.
Peculiar gait disturbance with a tendency to walk on the inner edges of the feet
CNS involvement including optic atrophy, nystagmus, cerebellar ataxia, upper
motor neuron signs and intellectual decline, and abnormal visual, auditory, and
somatosensory evoked potentials.
MRI of the brain demonstrates cerebellar and cerebral white-matter abnormalities.
Familial Amyloid Neuropathy
• AD
• Mutation in transthyretin(TTR)
• Sensorimotor and autonomic axonal neuropathy with orthostatic
hypotension and night diarrhea
• Usually in adults ..lethal in children
• Frequent Carpal Tunnel Syndrome
• Nerve Biopsy shows amyloid deposits
• Treatment – Liver transplantation
Abetaliporoteinemia
• Abnormal Lipoprotein Metabolism
• Fat soluble vitamin deficiency mainly vitamin E deficiency
• Retinitis Pigmentosa,Peripheral Neuropathy,Spinocerebellar
Degeneration,Large fiber sensory neuropathy,
• Dietary fat restriction and oral Vitamin E
Other Hereditary Neuropathies
• Mitochondrial Disorders- NARP,SANDO,MELAS,MERRF
• Leucodystrophies – MLD,Adrenomyeloneuropathy,Krabbe
Thank You

Peripheral neuropathy and Hereditary Neuropathies

  • 1.
    Approach to PeripheralNerve Disease Dr N Anand
  • 2.
    •History –Questions tobe asked •Examination-What are typical Signs that implicate Peripheral Nerve from other causes •Electrodiagnostic Studies •Diagnosis and Treatment
  • 3.
    Symptoms Early features Distal numbnessand tingling Distal neuropathic pain Gait imbalance Toe weakness Latter features Progression of numbness and tingling to proximal body parts Prominent neuropathic pain Tripping easily Worsening of gait frequent falls Complaints
  • 4.
    Motor Symptoms Positive MuscleCramps,Fasciculations,Myokymia(or Tremors) Negative Weakness, Atrophy, Walking Difficulty Difficulty in turning keys in locks, unfasten button and opening bottles and jars Sensory Symptoms Positive Paresthesia, Band-like sensation on feet or trunk,Stumbling, Tingling Pain- Prickling, Searing, Burning,Pins and Needles Neuropathic Pain Allodynia, Hyperalgesia Negative Numbness, Lack of feeling/Loss of sensation, Walking on cotton wool
  • 5.
    Autonomic Symptoms • Anhidrosis •Orthostatic Hypotension • Intolerance to light • Lack of tear and saliva • Sexual impotence • Bladder and Bowel dysfunction • Gastroparesis • Heat Intolerance
  • 6.
  • 7.
    Onset, Duration and Evolutionof symptoms Acute(days to 4 weeks) GBS,Infections(diphtheria,lyme disease)Vasculitis,Toxins(arsenic,thall iumcehmotherapeuritc agents,dapsone), Acute intermittent Porphyria Subacute (4-8 weeks) Toxic,nutritional, malignany and paraneoplastic syndromes Chronic(>8 weeks) Most Neuropathies (Diabetes,CRF,CIDP,Paraneoplastic, Hereditary motor sensory neuropathies) Course Monophasic Progressive Relapsing CIDP,Porphyria,Toxic,HIV/AIDS,
  • 8.
  • 9.
    Clues to diagnosis •Viral illnesses • lifestyle, and work and occupational exposure • Alcohol abuse, vitamin deficiencies, and dietary habits • Use of over-the-counter drugs, Vitamin B6 and zinc consumption • Gastric bypass surgery(Copper Deficiency) • Medications prescribed in the past • HIV infection • Diabetes
  • 10.
    • Previous Diseases-amyloidosis, a history of thyroid disease, chronic renal and liver disease, • Malignancy, previous treatment with chemotherapeutic agents • Connective tissue disorders • recreational use of substances, and exposure to heavy metals, industrial agents, herbicides, and pesticides • foreign travel(leprosy) • A detailed family history for presence of hammer toes, high arches, weak ankles, gait abnormalities or “muscular dystrophy,” suggesting a longstanding or hereditary neuropathy. • possibility of a tick bite (Lyme disease) • it is not uncommon to find more than one in the same patient, such as diabetes, alcohol abuse, and vitamin b 12 deficiency
  • 11.
    Drugs causing Neuropathies AxonalDemyelinating Vincristine Paclitaxel Nitrous oxide Colchicine (Probenecid, Col- Probenecid) Isoniazid Hydralazine Metronidazole Pyridoxine Didanosine Lithium Alfa interferon Dapsone Phenytoin Cimetidine Disulfiram Chloroquine Ethambutol Amitriptyline Amiodarone Chloroquine and Hydroxychloroquine
  • 12.
  • 13.
    Examination • Abnormal Sensationespecially Distal • Weakness(typically Distal,but may be proximal/both) • Normal Muscle Tone-No Spasticity • Absent Tendon Reflexes • Abnormal Gait • Is there a evidence of UMN involvement- Consider combined system degeneration with neuropathy-Vitamin B 12 deficiency,copper deficiency,HIV,Severe Hepatic Disease,adrenomyeloneuropathy)
  • 14.
    Signs Early Signs Distal sensoryloss to cold, pinprick, and/or vibration Reduced or lost ankle reflex Romberg sign Impaired tandem walking Toe extensor weakness Latter features Distal loss of cold, pinprick, vibration, and joint position sense Areflexia at ankles and knees Footdrop Inability to toe-and-heel walk
  • 15.
  • 16.
    Cranial Nerve Involvement •External ophthalmoplegia - Miller Fisher syndrome • Trigeminal sensory loss - Sjogren's syndrome • Lower cranial nerve palsy with gynecomastia-Kennedy's syndrome • Facial nerve palsy –GBS, Leprosy, Lyme Disease, Sarcoidosis, HIV,Gelsolin familial Amyloid neuropathy,Tangiers Disease
  • 17.
  • 18.
    Mononeuropathy, involvement ofsingle peripheral nerve. Sensory symptoms and weakness in the distribution of affected nerve. Causes- trauma,entrapment eg;: carpal tunnel syndrome,ulnar at the elbow, radial nerve at the spiral groove ,lateral cutaneous nerve of thigh(meralgia perasthetica) and peroneal nerve at knee.
  • 19.
    Multiple mononeuropathies (mononeuropathymultiplex), the neurological findings should point to simultaneous or sequential damage to two or more noncontiguous peripheral Nerves. • Diabetes mellitus • Vasculitis (polyarteritis nodosa, Churg–Strauss syndrome, rheumatoid arthritis, Sjogren syndrome) • Sarcoidosis • Cryoglobulinemia • Porphyria • Hereditary neuropathy with liability to pressure palsies • Multifocal neuropathy with conduction block (motor only) • Leprosy (sensory only) • Infections—Lyme disease, hepatitis C, cytomegalovirus, human immunodeficiency virus
  • 20.
    Symmetric Polyneuropathy Most commonpattern. Sensory loss and weakness occurs in symmetric ,length dependent pattern. Foot affected early and later hands and disease extends proximally.
  • 21.
    Category Causes Endocrine Diabetes,hypothyroidism, hyperthyroidism, acromegaly Hematologic Monoclonal gammopathy of undetermined significance, amyloidosis, lymphoma, polyneuropathy, organomegaly, endocrinopathy, monoclonal gammopathy, and skin changes (POEMS) syndrome Medical disorders Hepatic failure, renal failure, vitamin B12 deficiency Vasculitis Polyarteritis nodosa, systemic lupus erythematosus, rheumatoid arthritis, Sjogren 1syndrome, scleroderma Toxins Alcohol, arsenic, thallium, mercury, hexacarbons Infections Human immunodeficiency virus infection, syphilis, Lyme disease Inherited Hereditary motor and sensory neuropathies
  • 22.
    Plexopathy – asymmetricwith sensorimotor involvement of multiple nerves in one extremity . Causes – trauma,birth injury,infections,diabetes mellitus,metastases,idiopathic Radiculopathy – involvement of nerve roots,asymmetric and follow a dermatomal pattern od sensory loss. Causes – disc prolase,infections,trauma,autoimmune conditions,AIDP and metastases.
  • 23.
    Motor or Sensory Symmetricor Asymmetric Proximal or Distal
  • 24.
    Distribution of Motorand Sensory Involvement • Predominant Motor GBS and its AMAN variant Diabetic lumbar radiculoplexopathy(Amyotrophy) Acute Intermittant Porphyria Diphtheric Neuropathy Lead intoxication Multifocal motor neuropathy with conduction block Paraneoplastic Chronic inflammatory demyelinating polyradiculoneuropathy
  • 25.
    Asymmetric Weakness WithoutSensory Loss • -a motor neuronopathy such as motor neuron disease or multifocal motor neuropathy. Symmetric Weakness without sensory loss • Proximal and Distal- Spinal Muscular Atrophy • Distal-Hereditary Motor Neuropathy Symmetric with predominant Motor(Both Proximal and Distal) • AIDP • CIDP
  • 26.
    Predominant Sensory Loss •Leprosy • Drugs(Vincristine,NFT,INH,Metronidazole) • Diabetes Mellitus • Vasculitis • Amyloidosis • Alcohol • Vitamin B1,B6,B12 Deficiency • Viatmin E Deficiency • Vitamin B6 Excess(neuronopathy) • Hereditary Sensory Neuropathies type I and typeIV • Sjogrens Syndrome(Neuronopathy) • Paraneoplastic
  • 27.
    Sensory Involvement Symmetric sensoryLoss(with/without distal weakness) • Diabetes, carcinoma, Sjögren syndrome, dysproteinemia, acquired immunodeficiency syndrome (AIDS), Vitamin B 12 deficiency, celiac disease • Inherited and idiopathic sensory neuropathies(CSPN) • Intoxications-Cisplatin, thalidomide, or pyridoxine.
  • 28.
    Asymmetric Sensory Losswith Distal Weakness Involvement of Multiple Nerves - Mulitifocal CIDP, Vasculitis, Cryglobulinemia, Amyloidoisis,Sarcoid Infectious (leprosy, Lyme, hepatitis B, C, or E, HIV, CMV) Tumor infiltration Hereditary Neuropathy with liability to pressure palsies Involvement of single Nerves/Region Compressive mononeuropathy, plexopathy, or radiculopathy
  • 29.
    Mixed Sensory andMotor Immune neuropathies—GBS variants, Diabetes Vasculitis Chronic inflammatory demyelinating polyneuropathy Hereditary sensorimotor neuropathies Organophosphates Vitamin B12 Deficiency
  • 30.
    Neuropathies with AutonomicNervous System Involvement Acute Guillain-Barré syndrome Porphyria Toxic: vincristine, Vacor (rodenticide) Acute Pandysautonomic neuropathy(idiopathic,paraneoplastic) Chronic Diabetes mellitus Amyloid neuropathy (familial and primary) HIV virus–related autonomic neuropathy Paraneoplastic sensory neuropathy Hereditary sensory and autonomic neuropathy
  • 31.
    Predominant Upper LimbMotor Involvement Multifocal Motor Neuropathy Lead Neuropathy Multifocal acquired demyelinating sensory and motor neuropathy(MADSAM,Lewis Summer Syndrome) Porphyria Tangiers Disease Familial Amyloid Neuropathy Type 2
  • 32.
  • 33.
    Axonal Neuropathy DemyelinatingNeuropathy Usually Gradual and insidious Onset Usually Acute or subacute Large and long long axons are affected early, hence initially lower extremeties are affected Diffuse process. Starts in lower limbs.But not always distal Stocking-glove sensory motor loss results in symmetrical distal clinical signs in legs and arms Generalized Weakness and mild sensory loss. Distal involvement Proximal and distal involvement Ankle jerk lost early and proximal tendon reflexes preserved All reflexes are lost early Muscle wasting Common Relatively absent
  • 34.
    Axonal Neuropathy DemyelinatingNeuropathy CSF Proteins normal CSF Proteins elevated(since nerve roots are involved Slow Recovery –Poor Prognosis Rapid Recovery Residual deformity Common Residual deformity less common Normal Conduction normal or slightly lowered Nerve Conduction is slowed Toxin, metabolic, HIV, Charcot–Marietooth type 2, and diabetes mellitus GBS, diphtheria, CIDP and multifocal motor neuropathy (MMN) with conduction block
  • 35.
    Type of FiberInvolved
  • 36.
    Large myelinated fibersinclude motor and sensory fibers responsible for proprioception, vibration, and light touch. Thinly myelinated fibers include sensory fibers responsible for light touch, pain, temperature, and preganglionic autonomic functions. Small Unmyelinated Fibres convey pain, temperature, and postganglionic autonomic functions
  • 37.
    Small Fiber Neuroathy Diminishedpain and temperature sensation predominate alongwith spontaneous burning pain, painful dysesthesias, and autonomic dysfunction with preservation of tendon reflexes, balance, and motor strength. • Diabetes mellitus and impaired glucose tolerance • Amyloid neuropathy (early familial and primary) • Alcoholic Polyneuropathy • HIV-associated distal sensory neuropathy • Hereditary sensory and autonomic neuropathies • Fabry disease • Tangier disease • Sjögren (sicca) syndrome • Cryptogenic small-fiber neuropathy
  • 38.
    Large-fiber sensory loss •Sensory ataxia • Loss of joint position and vibration sense • Areflexia • Romberg Positive • Affected patients will note imbalance, especially in the dark. • Numbness, Pins and Needle and Tingling Sensation,Cotton Wool Sensation • Striking sensory ataxia, together with pseudoathetosis or asymmetrical truncal or facial sensory loss, directs attention to a primary disorder of sensory neurons or poly ganglionopathies • A dramatic loss of proprioception with vibration loss and normal strength points to a sensory neuronopathy/ganglionopathy. The loss is asymmetric or affects the arms more than the legs, this pattern suggests a non-length- dependent process.
  • 39.
    Small Fiber NeuropathyLarge Fiber Neuropathy Loss of Pain and Temperature Loss of touch,vibration and position sense-Sensory ataxia Preservation of touch,vibration and pressure Preservation of Pain and Temperature Relative Preservation of Reflexes and motor function Reflexes lost early and motor functions impaired Spontaneous pain and Autonomic Dysfunction No Such phenomenon Electrophysiologically silent Quantitative sensory testing and skin biopsy are used Impaired nerve conduction velocity
  • 40.
    Sensory Ataxic Neuropathies(LargeFibre Neuropathy) Sensory neuropathies (polyganglionopathies) • Paraneoplastic sensory neuronopathy (malignant inflamma- • tory sensory polyganglionopathy): • Sjögren syndrome • Idiopathic • Toxic (cisplatin and analogs, vitamin B 6 excess) Chronic immune sensory polyradiculopathy Demyelinating polyradiculoneuropathies: Guillain-Barré syndrome (Miller Fisher variant) Immunoglobulin M monoclonal gammopathy of undetermined significance Tabes dorsalis produces severe ataxia with damage to the sensory nerve fibers at the root entry zone of the dorsal roots.
  • 41.
    Modalities of sensationloss • Loss of sensation in peripheral neuropathies often involves all sensory modalities. • The impairment may be restricted to selective sensory modalities which correlates the type of sensory loss with the diameter size of affected afferent fibers • Pain and temperature sensation are mediated by unmyelinated and small myelinated Aδ fibers,whereas vibratory sense, proprioception, and the afferent limb of the tendon reflex are subserved by large myelinated Aα and Aβ fibers. • Light touch is mediated by both large and small myelinated fibers. • Autonomic Functions are also small unmyelinated fibres
  • 42.
  • 43.
    Nerve Thickening Palpation ofperipheral nerves for thickening Hypertrophy of a single nerve trunk suggests either • a neoplastic process (e.g., neurofibroma, schwannoma, malignant nerve sheath tumor) • localized perineurial hypertrophic neuropathy. Generalized or multifocal nerve hypertrophy is found in a limited number of peripheral nerve disorders including leprosy(radial and greater auricular), Neurofibromatosis, Charcot-Marie-Tooth (CMT) disease types 1 and 3, (ulnar,peroneal nerve), acromegaly, Refsum disease, and rarely CIDP
  • 44.
    Deformities and TrophicChanges Hereditary • Pes cavus and hammer toes in CMT disease • Overriding toes and ichthyosis in Refsum disease Chronic Childhood polyneuropathies leads to deformities • Talipes Equinus,Claw Foot,Kyphoscoliosis Anesthetic and immobile limb show tight and shinny skin,thickened subcutaneous tissue,curved nails and diminished hair growth. Distal Trophic Ulcers ,Thinning of Bone,Tinning of phallanges, pathologic fractures or neuropathic arthropathy in long standing neuropathies
  • 45.
    Neuropathies with Skin,Nail, or Hair Manifestations Vasculitis Purpura, livedo reticularis Arsenic or thallium intoxication Mees lines Thallium poisoning Alopecia Cryoglobulinemia Purpura Leprosy Skin hypopigmentation Osteosclerotic myeloma (POEMS syndrome) Sskin hyperpigmentation or hypertrichosis Fabry disease Angiokeratomas Giant axonal neuropathy Curled hair
  • 46.
  • 47.
    Electrodiagnosis Confirms diagnosis ofneuropathy Helps in differentiating • Neuropathy vs myopathy • Root/Plexus vs Distal Nerve trunk involvement • UMN vs LMN weakness • Axonal vs Demyelinating Nature, activity and prognosis Anatomy(which nerves are involved) Characterization of disorder of neuromuscular junction Identification of chronic partial denervation,fasciculations and myotonia especially in muscles of normal bulk and strength
  • 48.
    Evaluation of peripheralneuropathy,following electrodiagnosis tests are performed •Nerve conduction study of sensory and motor nerves •Late responses (F response and H reflex) •Needle electromyography (EMG)
  • 49.
    Conduction block refersto a decline in the compound muscle action potential exceeding 20% on proximal stimulation compared to that on distal stimulation Demyelinating neuropathy - • Slowing of nerve conduction velocity, • Prolongation of terminal latency, • Temporal dispersion and • Conduction block are consistent Uniform demyelination favors inherited neuropathythy Findings with difference between nerves and segments of the same nerve are more in favor of acquired demyelination
  • 50.
    Axonal neuropathy- • Mildslowing of nerve conduction due to a fall out of large-diameter axons, whereas the remaining axons may have normal nerve conduction. • Reduced CMAP amplitude • Fibrillations on EMG. Sensory nerve action potentials and sensory conduction velocities are reduced in both axonal and demyelinating neuropathies Routine sensory nerve conduction studies assess only large myelinated fibers. It is entirely normal in selective small fiber neuropathies. Quantitative sensory testing assessing cold and heat-pain thresholds, tests of sudomotor function, and skin biopsy with analysis of intraepidermal nerve fibre density may be helpful in confirming the unmyelinated nerve fibre abnormalities
  • 51.
    F Waves • Fwaves are used for evaluating conduction problems in the proximal segments of nerves,plexus,nerve roots and spinal cord. A strong electrical stimulus (is applied to the skin surface above the distal portion of a nerve so that the impulse travels both distally (towards the muscle fiber) and proximally (back to the motor neurons of the spinal cord). • When the orthodromic stimulus reaches the muscle fiber, it elicits a strong M-response indicative of muscle contraction. • When the antidromic stimulus reaches the motor neuron cell bodies, a small portion of the motor neurons backfire and orthodromic wave travels back down the nerve towards the muscle. This reflected stimulus evokes small proportion of the muscle fibers causing a small, second CMAP called the F wave.
  • 55.
    Laboratory Investigations Blood- • TC,DC,ESR,Urea,Electrolytes,LFT •Blood Sugar • Thyroid Function Tests • Serum Protein electrophoresis • Autoantibodies-ANA,Rhematoid Factor, Antigangliosisde antibodies, Antineuronal Antibodies • Vitamin B12 level and Folate Levels • DNA analysis-Chromosome 17 duplication(HMSN1 and HMS1A)
  • 56.
    CSF Analysis- • GBSand CIDP,- elevated cerebral spinal fluid (CSF) protein with no pleocytosis • If cells are present,consider HIV infection, Lyme disease, sarcoidosis, or lymphomatous or leukemic infiltration of nerve roots
  • 57.
    • Urine-Bence JonesProtein,Porphyrins • immunoelectrophoresis, or immunofixation -a monoclonal gammopathy in amyloidosis. • antineutrophil cytoplasmic antibodies (ANCA), cryoglobulins, hepatitis serology, • Western blot for Lyme disease, • HIV • Imaging-Xray chest for sarcoidosis and malignancy • Skeletal survey for for multiple myeloma • Screening for malignancy • Autonomic Function tests
  • 58.
    Nerve Biopsy Primary indication- suspicion for amyloid neuropathy or vasculitis,Leprosy,Sarcoidosis and leukodystrophies The sural nerve is most commonly biopsied because it is a pure sensory nerve. Used to diagnose a small-fiber neuropathy where EMG/NCS are normal
  • 59.
    Hereditary Neuropathies Indolent Course Commonchronic polyneuropathies Positive family History Skeletal abnormalities – Hammer Toes,High Arches,or Scoliosis Rare Positive symptoms Could be due to de novo gene mutations
  • 60.
    Hereditary Neuropathies The inheritedneuropathies can broadly be classified into two groups: • Those in which the neuropathy is the sole or primary part of the disease (e.g., Charcot-Marie-Tooth disease, CMT) • Those in which the neuropathy is part of a more generalized neurological or multisystem disorder. • Charcot-Marie-Tooth Disease is the most comon type.
  • 61.
    Classification of theInherited Neuropathies Neuropathies in which the neuropathy is the sole or primary part of the disorder Charcot-marie-tooth disease (CMT) Hereditary neuropathy with liability to pressure palsies (HNPP) Hereditary sensory and autonomic neuropathies/hereditary sensory neuropathies (HSAN/HSN) Distal hereditary motor neuropathies (dHMN) Hereditary neuralgic amyotrophy (HNA) Neuropathies in which the neuropathy is part of a more widespread neurological or multisystem disorder Familial amyloid polyneuropathy (FAP) Disturbances of lipid metabolism (e.g., adrenoleukodystrophy) Porphyrias Disorders with defective DNA (e.g., ataxia telangiectasia) Neuropathies associated with mitochondrial diseases Neuropathies associated with hereditary ataxias
  • 62.
    Hereditary Motor andSensory Neuropathy (Charcot Marie Tooth Disease) Most Common inherited Neuropathy Gene Mutations – Schwann Cell Membrane – PMP22,MPZ Cx32 Mitochondrial Movement – MFN2 Signal Transduction – GDAP1 Cell Cycle-MTMR2 Cytoskeleton- NEFL,INF2,giagxonin Transcription factors - EGR2 Protein degradation -LITAF/SIMPLE
  • 64.
    CMT1 Most Common 1st to3rd decade Demyelinating Distal Weakness(foot drop) Usually asymptomatic – reduced sensation to all modalities apparent on examination Reflexes are absent Inverted Champagne bottle legs – atrophy of muscles below knee(anterior compartment) Motor NCV – 20-25m/s
  • 65.
    Nerve Biopsies –reduced numbers of demyelinated nerve fibers with loss of large diameter fibers and schwann cell proliferation around thinly or demyelinated fibers forming onion bulbs
  • 66.
    CMT 1A 70% Duplicationof gene PMP22(peripheral myelin protein 22) CMT 1B 20% Mutation in MPZ(myelin protein zero)
  • 68.
    CMT2 Less common thanCMT1 Mostly AD Axonal Neuropathy Later part in life(from 2nd decade) NCV velocities are usually normal Mutation in MFN2(mitofusin 2)
  • 69.
    CMT3/Dejerine Sottas Disease UncommonSevere form AR or Sporadic-point mutations in PMP22,MPZ,ERG2 Progressive Hypertrophic Neuropathy Infancy or early childhood Motor development is delayed.Proximal Weakness,Global Areflexia,Enlarged Peripheral Nerves and Severe Disbaility Slowed Conductin velocities – less than 10-15m/s in forearms CSF Protein increased
  • 70.
    CMT 4 • Extremelyrare • AR pattern • Severe childhood onset sensorimotor polyneuropathy • Usually Demyelinating
  • 71.
    CMTX –X linkeddominant Mutation in GJB1 gene which encodes the protein connexin32(Cx32) Similar to CMT1 More severe in males Atrophy and weakness of distal arms and legs,areflexia,pes cavus and hammer toes. Mixed –demyelination and axonal degeneration. Central nervous system (CNS) involvement with white-matter MRI and MR spectroscopy abnormalities, abnormal brainstem auditory evoked potentials, and deafness
  • 72.
    Hereditary Neuropathy withLiability to Pressure Palsies AD,deletion of PMP-22 gene Related to CMT1A Increased susceptibility to mechanical traction or compression Attacks usually are provoked by minor compression, slight traction, or other trivial trauma. Most episodes are of sudden onset, painless, and usually followed by complete recovery within days or weeks Biopsy – focal sausage like thickening of myelin called tomacula Treatment - Prevent nerve injury by avoiding pressure damage
  • 73.
    Hereditary Neuralgic Amyotrophy AD-mutationin septin 9(SEPT9) Recuurent attacks of pain,weakness and sensory loss in distribution of brachial plexus Chilhood onset Recovery after several weeks or months Dysmorphic features – hypotelorism epicanthic folds,cleft palate,syndactyly,micrognathia and facial asymmetry Edx- axonal process
  • 75.
    Hereditary Sensory andAutonomic Neuropathy Sensory and autonomic dysfunction predominates over weakness HSAN1 –AD,adults,2nd decade onset . HSAN 2 – AR,Infancy HSAN3(Riley-Day Syndrome,Familial Dysautonomia)AR,affects Motor neurons along with sensory and autonomic involvement Mutation in SPTLC1 gene(serine palmitoyltransferase long chain base1) degeneration of small myelinated and unmyelinated nerve fibres –severe loss of pain and temperature sensations - deep dermal ulcerations and osteomyelitis. Charcot Joints Bone loss gross foot and foot deformities Bladder dysfunction and reduced sweating
  • 76.
    Fabrys Disease • Xlinked Dominant • Mutation in alpha galactosidase gene – accumulation of ceramide trihexoside in nerves and blood vessels • Angiokeratoma around umbilicus scrotum ,ingunal region and perineum • Burning or lancinating pain in hands and feet • Late childhood • Premature atherosclerosis- stroke,CAD,renal failure and hypertension,dilated cardiomyopathies • Treatment – Early Enzyme replacement
  • 78.
    Porphyria AIP,HCP and VPare associated with peripheral neuropathy AD Recurrent attacks Triad - Abdominal Pain,Neurological dysfunction psychiatric disturbance Autonomic dysfunction – persistent tachycardia,labile hypertension,orthostatic hypotension and difficulty with micturition Subacute predominant Motor Neuropathy-proximal asymmetric muscle weakness developing over days or weeks Arms affected early- radial nerves preferably involved Facial and bulbar weakness May resemble GBS
  • 79.
    Investigation – elevatedPBG and ALA in blood and urine during acute attack Treatment – high carb diet/iv glucose or hematin(to repress hepatic ALA activity)
  • 80.
    Refsum Disease • ARdisorder of phytanic acid metabolism – PAHX gene mutation • Accumulation of phytanic acid in serum and tissues • Retinitis Pigmentosa • Peripheral Neuropathy - chronic hypertrophic neuropathy,ataxia • Cerebellar Ataxia,tremors and nystagmus • Elevated CSF protein • Sensorineural hearing loss, cardiac conduction abnormalities ,ichthyois and anosmia
  • 81.
    NCS – reducedamplitudes ,prologed latencies and slowed conducton velocities Nerve Biopsy – Onion bulb formation Treatment – avoid phytols(fish,dairy products,ruminant fats)
  • 82.
    Tangier Disease • AR •Mutation in ABC1 gene • Reduced levels of HDL cholesterol levels • Asymmetric Multiple Mononeuropathies • faciobrachial muscle wasting and weakness • Pseudo-Syringomyelia pattern with dissociated sensory loss • Swollen yellowish orange tosils
  • 83.
    Giant Axonal Neuropathy AR- Mutation in GAN gene encoding giganoxin Slowly progressive axonal sensorimotor neuropathy in early childhood and leads to death by late adolescence affected children have tightly curled hair and distal leg weakness. Peculiar gait disturbance with a tendency to walk on the inner edges of the feet CNS involvement including optic atrophy, nystagmus, cerebellar ataxia, upper motor neuron signs and intellectual decline, and abnormal visual, auditory, and somatosensory evoked potentials. MRI of the brain demonstrates cerebellar and cerebral white-matter abnormalities.
  • 84.
    Familial Amyloid Neuropathy •AD • Mutation in transthyretin(TTR) • Sensorimotor and autonomic axonal neuropathy with orthostatic hypotension and night diarrhea • Usually in adults ..lethal in children • Frequent Carpal Tunnel Syndrome • Nerve Biopsy shows amyloid deposits • Treatment – Liver transplantation
  • 85.
    Abetaliporoteinemia • Abnormal LipoproteinMetabolism • Fat soluble vitamin deficiency mainly vitamin E deficiency • Retinitis Pigmentosa,Peripheral Neuropathy,Spinocerebellar Degeneration,Large fiber sensory neuropathy, • Dietary fat restriction and oral Vitamin E
  • 86.
    Other Hereditary Neuropathies •Mitochondrial Disorders- NARP,SANDO,MELAS,MERRF • Leucodystrophies – MLD,Adrenomyeloneuropathy,Krabbe
  • 87.