‘Pedagogical Approaches in
Nursing Education’
Prof (Dr.) Smriti Arora
Amity University Haryana
Objectives
• Jigsaw method
• Flipped method
• Case based method
• Concept mapping
• Games
Introduction
• Choosing an appropriate teaching method is an art form in itself.
• Choice of teaching method - is driven by the objectives to be achieved, the
talent of the teacher, the environment, and the learning style of the
student.
• learning - cognitive (thinking), affective (feeling), or psychomotor (skill)
domains (Bloom, 1956)
• there are teaching strategies that work better with one domain than
another
• For example:
• lecture method- is most directed toward the cognitive domain
• group discussion and role playing - are labeled as affective domain techniques
Traditional
• Lecture
• Group discussion
Less traditional methods
• Jigsaw
• Flipped learning
• Role playing
• Simulation
• PBL
• Case study
• Concept mapping
• Peer assisted learning
• Computer assisted learning
• Games
• Reflective learning
Traditional Methods of Instruction
• Lecture and discussion
• The formal lecture uses a very tight and polished format
• it provides for only minimal exchange between student and teacher.
• The lecture is an efficient, cost-effective way of disseminating content
to a large number of people in a reasonable time frame.
• It is most effective in the cognitive domain.
Less Traditional Methods of Instruction
• Jigsaw is a cooperative strategy that involves group learning.
• Developed by Elliot Aronson in 1971
• The name “Jigsaw” is given for the structure of the activity within the
group.
• A group is given a task or problem with a packet of information sufficient to
allow creative and critical thinking about a solution or mastery of the task.
• Within the group, each member is given one part of the packet (a “piece of
a puzzle”) to work with.
• Each member then shares what they have learned with other group
members—the goal is that all group members eventually learn all the
information within the packet, but with the help of each other.
• The group depends on each individual in order to accomplish the task.
• Divide the class in groups
• Same no. of students in each group
• Break content into 4 chunks ( etiology, pathophysiology, medical management,
nursing management)
• Group A – 1- etiology , 2-pathophysiology, 3- medical management, 4- nursing management
• Group B- 1, 2, 3, 4
• Group C- 1, 2, 3,4
• Group D- 1, 2, 3, 4
• Everyone does independent study in their group
• Experts group are formed.
• Expert group 1 (etiology) - 1,1,1,1
• Expert group 2 ( Pathophysiology)- 2,2,2,2
• Expert group 3 (medical management) – 3,3,3,3
• Expert Group 4 (nursing management) – 4,4,4,4
• Students discuss their content in expert groups
• Return to their home group A, B, C, D and share with all
• https://www.youtube.com/watch?v=euhtXUgBEts
• Patricia Ng, MD, et al
• 2-hour interactive workshop used the jigsaw teaching method
to teach 84 internal medicine residents about managing
Geriatric Women's Health i.e. the diagnosis and management of
menopause, osteoporosis, urinary incontinence, and abnormal
uterine bleeding.
• https://www.mededportal.org/doi/10.15766/mep_2374-8265.11003
Flipped learning
• https://www.youtube.com/watch?v=iQWvc6qhTds
Advantages of Flipped learning
• More one-to-one time between teacher and student- it creates a
platform for them to ask questions or seek extra help with an area which
they find challenging.
• It encourages students to come to class prepared- After students have
engaged with digital content at home, they can come to the classroom
prepared with ideas and questions.
• Flexible
Disadvantages
• Requires greater levels of self-discipline
• Reliance on technology- Digital challenges
• Khe Foon Hew , Chung Kwan Lo conducted a meta-analysis of 28 studies to summarize
the overall effects of teaching with the flipped classroom approach. (2018)
• Focused specifically on a set of flipped classroom studies in which pre-recorded videos
were provided before face-to-face class meetings.
• These comparative articles focused on health care professionals including medical
students, residents, doctors, nurses, or learners in other health care professions and
disciplines (e.g., dental, pharmacy, environmental or occupational health).
• Flipped classroom approach in health professions education yields a significant
improvement in student learning compared with traditional teaching methods.
• https://bmcmededuc.biomedcentral.com/articles/10.1186/s12909-018-1144-z
• Students expressed high levels of satisfaction with pre-class video lectures
because the videos can be accessed at any time and as often as they
desire.
• Students also highly regarded the use of small group discussion-based
activities in flipped classroom face-to-face sessions because these
sessions help increase their motivation to learn, enhance their level of
engagement, and interest in the subject matter.
Ramnanan CJ, Pound LD. Advances in medical education and practice:
student perceptions of the flipped classroom. Adv Med Educ Pract.
2017;8:63–73.
Simulation
• Simulation allows anticipatory learning.
• There are a number of types of simulation: written simulation, audio-visual simulation, simulation
using models, and computer simulation.
• Simulation activities involve controlled representations of actual clinical events.
• This methodology allows the learner to experience “real world” patient situations without risk.
• Learners are required to assess and interpret the situation, and make decisions based on information
provided.
• Usually conducted in a laboratory setting, simulation learning allows students to execute a variety of
skills, including assessment, psychomotor skills, and decision-making.
• Simulated cases or problem situations can be used for either teaching or evaluation.
• Both psychomotor skills and cognitive decisions can be incorporated into computer simulation.
• Cases are presented, information
given and requested by the
student, decisions made, and
feedback supplied.
• Both models and live subjects can
be used for simulation.
• Computers have been combined
with lifelike models to provide the
ultimate in realism and
customization of student
experiences.
Types
• High-fidelity simulators- most sophisticated, are whole-body,
computer operator controlled models that reproduce in a lifelike
manner the functioning of all body systems, and even have the ability
to respond to certain drugs (Bastable, 2003).
• Mid fidelity - does not have the above-mentioned capabilities, but
permits rapid vital sign and heart/ breath sound changes in response
to assessment/interventions.
• Low-fidelity - includes traditional mannequins, or other
noninteractive simulators. These simulators allow students to practice
repetitive and high-risk procedures under the supervision of clinical
faculty.
Clinical virtual simulation
• Professors play the role of learning facilitators rather than simple
"lecturers"
• Clinical virtual simulation is the recreation of reality depicted on a
computer screen and involves real people operating simulated
systems.
• It is a type of simulation that places people in a central role through
their exercising of motor control skills, decision skills, and
communication skills using virtual patients in a variety of clinical
settings.
• Clinical virtual simulation provides a pedagogical strategy and can
act as a facilitator of knowledge retention, clinical reasoning,
improved satisfaction with learning, and improved self-efficacy.
• Junghee Kim, Jin-Hwa Park , Sujin Shin did a meta-analysis on
40 studies to determine the effect size of simulation-based
educational interventions in nursing
• simulation-based nursing educational interventions have strong
educational effects, with particularly large effects in the
psychomotor domain.
DOI: 10.1186/s12909-016-0672-7
• Tahrin Mahmood , Michael Anthony Scaffidi , Rishad Khan , Samir
Chandra Grover
• Review of the evidence (21 RCTs) surrounding virtual reality
simulation and its efficacy in teaching endoscopic techniques.
• Virtual reality simulation was not effective as a replacement of
conventional teaching methods.
• Additionally, feedback was shown to be an essential part of the
learning process.
• Used to augment conventional learning
https://pubmed.ncbi.nlm.nih.gov/30622373/
Case Method
• The materials used in the case method are more extensive and complete, assuming that previous
learning is integrated in the scenario.
• Case method and PBL- both use narratives, situations, select data samplings, or statements that
present unresolved or provocative issues, situations, or questions.
• As a teaching/learning tool, this material challenges participants to analyze, critique, make
judgments, speculate, and express opinions. The information given to students can be real or
invented, the situations presented must be realistic and believable.
• The information included- must be rich enough to make the situation credible, but not so
complete as to close off discussion or exploration.
• Material may be short for brief classroom discussions, or long and elaborate for semester long
projects. The intent is to bring real world problems into the safe and secure world of the
classroom.
• They are “rehearsal for life” . Both of these techniques place the student in the role of decision-
maker, and provide a story or scenario that needs to be made sense of, solved, or resolved.
Case-based learning
• The faculty role is to guide students to resources and information,
help them to frame the questions to ask, formulate the problems in
clear language, explore alternatives, and make decisions.
• Students confront these problems in small groups, and pool their
knowledge for successful solutions.
• These strategies give students the opportunity to use previous
learning depending on the method used.
• Case-based learning (CBL) uses a guided inquiry method and
provides more structure during small-group sessions.
Case study /Case based scenarios
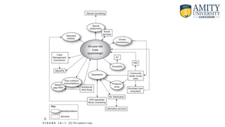
• Mr. Anil is a 68- year old man. He is a retired clerk who has been treated for
mild hypertension, bronchitis, appendicitis (as a young adult), hemorrhoids
and a fractured femur and splenic injury in a motorcycle accident.
• He comes to the ER with the chief c/o cough and fever for days. On
enquiry, he reveals that yesterday he developed pain in his right chest that
intensifies with inspiration. He is coughing continuously with a productive
cough (with sputum being thick and yellow with streaks of blood). Sitting in
a chair, he leans to his right side, holding his right chest with his left arm.
He appears tired, faded and underweight.
Q1. What more information would you like to take from the patient to come
to a provisional diagnosis?
Phase I
• You make Anil comfortable and make him lie on the bed. You ask him about his smoking history,
and he says that he has been smoking for last 50 years, almost 2 packs of cigarettes per day and
he has chronic smoker’s cough for last 10-15 years that is mild, non-productive and occurs mostly
in the mornings.
• You check his vital signs which are as follows –
• T – 102.6F
• HR – 112 bpm
• RR – 24 breaths per minute (somewhat labored)
• BP – 152/90
• Examination of the neck reveals a large, non-tender hard lymph node in the right supraclavicular
fossa. Both lungs are resonant by percussion with one exception: the right mid-anterior and right
mid-lateral lung fields are dull. Auscultation reveals bilateral diminished vesicular breath
sounds. Bronchial breath sounds, rhonchi and late inspiratory crackles (are heard) in the area of
the right mid-anterior and right mid-lateral lung fields. The remainder of the lung fields is clear.
Percussion and auscultation of the heart reveals no significant abnormality. Examination of
the fingers shows clubbing.
Q2. What do you suspect Mr. Anil to be suffering from?
Q3. What investigations would you like the doctor to order at this point of time to decide the course
of treatment?
Phase II
• Following a complete examination, history and investigations; the
doctor diagnosis Mr. Anil as a case of Lobar Pneumonia. He admits
him to the hospital and immediately starts with the treatment. He
administers first antibiotic dose and sends sample for urea,
electrolytes, full blood counts, arterial blood gases, blood cultures,
sputum Gram’s stain and cultures.
• After 10 days of treatment, Mr. Anil’s fever is declined and he feels
somewhat better. His chest X-ray reveals a right hilar mass and
sputum cytology demonstrates atypical cells.
Q4. What advice would you like to give Mr. Anil at the time of
discharge?
Skills
• Listening, Communication
• Patience
• Knowledge
• Time management
• Patient advocacy
• Critical thinking
• Decision making
• Leadership
Concept Mapping
• The concept map was first developed by Joseph Novak and Bob Gowin at Cornell
University in 1972.
• Concept maps are graphical representations of a given concept.
• This reflects the student's cognitive framework and offers insight into their
understanding.
• The placement of the concepts is hierarchical and linked by arrows with labeled
explanatory phrases.
• A concept map is a visual (graphic) representation used to illustrate and facilitate
understanding of relationships between one or more concepts, thus directly enhancing
critical thinking.
• In addition, concept maps facilitate communication between students and faculty.
The benefits of concept mapping include the following:
(Hanson, 2005)
• Improves the student’s ability to organize a body of knowledge
• Allows the student to assimilate previously learned knowledge with newly
acquired knowledge
• Demands critical thinking skills
• Provides a visual aid that may promote learning
• Allows the student to identify what they know about a topic and also what they
must still learn
• Students can use concept maps for reading assignments, map the
pathophysiology of a disease, or link the medication regimen of a patient with
the disease.
Designs for concept maps
• (A) The spider map.
• (B) The hierarchical or chronological map.
• (C) The flow chart, linear progression.
• (D) The systems map
Concept mapping
• Narjes Sargolzaie conducted a study to evaluate the effect of
concept mapping as an active teaching method on medical
students' knowledge about rabies prophylaxis.
• Concept mapping as a visual training tool for transferring the
concepts to medical students is more appropriate than the other
traditional ones like book reading, but more research is needed
to be sure that active methods are better than traditional ones.
• https://pubmed.ncbi.nlm.nih.gov/31463317/
Games
• Games- e-learning applications, game-based learning,
gamification, and mobile learning
• ‘an interactive computer application, with or without a significant
hardware component, that has a challenging goal, is fun to play
with, incorporates some concept of scoring, and imparts in the
user a skill, knowledge or attitude which can be applied in the
real world’.
• Games are called serious when they have a pedagogical
purpose.
Games
• Games are attractive because they do something that traditional teaching methods do
not.
• The conventional lecture-based teaching emphasizes on information transmission and
memory.
• Games are different since they confront students with an engaging problem and offer
possible ways to explore the problematic situation.
• Students have the opportunity to develop higher levels of learning, such as application
and analysis.
• Games have a feedback mechanism and can be designed with a range of levels of
difficulty.
• Trial and error in games has no fatal consequences, and it serves to build up professional
skills and team work.
• The Safe Delivery
App is a smartphone
application that
provides skilled birth
attendants with
direct and instant
access to evidence-
based and up-to-
date clinical
guidelines on Basic
Emergency Obstetric
and Neonatal Care.
Games/gamified apps
• Louri Gorbanev et al conducted a systematic review of serious
games in medical education: quality of evidence and
pedagogical strategy (n=21)
• Even though game developers claim that games are useful
pedagogical tools, the evidence on their effectiveness is
moderate
• https://www.tandfonline.com/doi/full/10.1080/10872981.2018.14
38718
Role playing
• Role playing is particularly effective in the affective domain and in developing
decision-making and problem-solving abilities.
• This instructional method is primarily used to arouse feelings and elicit emotional
responses in the learner.
• It is unscripted and improvised.
• The learner is not mastering a role with plans to use it, but to develop an
understanding of other people in the situation.
• The role players respond to each other, and not to the audience as characters in
the scenario.
• Members of the class not involved in the drama are observers and contribute to
the analysis after the dramatization (peer review).
• The teacher role here is passive, facilitating, and gently guiding, rather than
directing.
• Role playing can be very threatening for those who are unaccustomed
to speaking in front of a group, or even for those who are.
• Warm-up exercises aim to increase bonding among group members
and create a climate of comfort and relaxation.
• Debriefing at end
• S H Lavanya , L Kalpana , R M Veena , V D Bharath Kumar
• Aim - to explore students' perceptions of role-play as an educational tool in
acquiring communication skills and to ascertain the need of role-play for their
future clinical practice.
• The role-play concept was well appreciated and considered an effective means
for acquiring medication communication skills.
• The structured feedback by peers and faculty was well received by many.
• Over 90% of the students reported immense confidence in communicating
therapy details, namely, drug name, purpose, mechanism, dosing details, and
precautions.
• Majority reported a better retention of pharmacology concepts and preferred
more such sessions.
https://pubmed.ncbi.nlm.nih.gov/28031605/
Problem-Based Learning
• An essential component of problem-based learning (PBL) is that content is
introduced in the context of complex real-world problems.
• PBL uses an inquiry model.
• In PBL, students working in small groups (ideally five or six) or independently;
must identify what they know; and most importantly, what they don’t know.
• After asking critical questions and searching for the relevant information, the goal
is to solve the problem or at least shed some light on an unclear situation.
• Posing the problem before learning the associated content tends to motivate
students.
• They know why they are learning the new knowledge. Learning in the context of
the need-to-solve-or-understanding-problem also tends to store the knowledge
in memory patterns that facilitate later recall.
• Before entering into PBL, students should be skilled problem solvers.
Barrows identified six core features of
PBL
• Learning is student-centred.
• Learning occurs in small student groups.
• Teachers are facilitators or guides.
• Problems are the organizing focus and stimulus for learning.
• Problems are the vehicle for the development of clinical
problem-solving skills.
• New information is acquired through self-directed learning.
Summary
• The continuous, rapid evolution of medical technology, the public
need for ever more complex health-care services and the stagnant
global economic situation have posed new challenges for the nursing
profession.
• The need to integrate knowledge, technical skill and ethical conduct
in nursing practice has become ever more evident, particularly in
response to the emerging challenges over recent years.
• QOC is highly dependent on both the education received by health
care professionals and the pedagogical strategies employed in such
training.
References
• Barbara A. Moyer and Ruth A. Wittmann-Price. Nursing Education:
Foundations for Practice Excellence; page 184-201

Pedagogical approaches in Nursing Education

  • 1.
    ‘Pedagogical Approaches in NursingEducation’ Prof (Dr.) Smriti Arora Amity University Haryana
  • 2.
    Objectives • Jigsaw method •Flipped method • Case based method • Concept mapping • Games
  • 3.
    Introduction • Choosing anappropriate teaching method is an art form in itself. • Choice of teaching method - is driven by the objectives to be achieved, the talent of the teacher, the environment, and the learning style of the student. • learning - cognitive (thinking), affective (feeling), or psychomotor (skill) domains (Bloom, 1956) • there are teaching strategies that work better with one domain than another • For example: • lecture method- is most directed toward the cognitive domain • group discussion and role playing - are labeled as affective domain techniques
  • 4.
    Traditional • Lecture • Groupdiscussion Less traditional methods • Jigsaw • Flipped learning • Role playing • Simulation • PBL • Case study • Concept mapping • Peer assisted learning • Computer assisted learning • Games • Reflective learning
  • 5.
    Traditional Methods ofInstruction • Lecture and discussion • The formal lecture uses a very tight and polished format • it provides for only minimal exchange between student and teacher. • The lecture is an efficient, cost-effective way of disseminating content to a large number of people in a reasonable time frame. • It is most effective in the cognitive domain.
  • 6.
    Less Traditional Methodsof Instruction • Jigsaw is a cooperative strategy that involves group learning. • Developed by Elliot Aronson in 1971 • The name “Jigsaw” is given for the structure of the activity within the group. • A group is given a task or problem with a packet of information sufficient to allow creative and critical thinking about a solution or mastery of the task. • Within the group, each member is given one part of the packet (a “piece of a puzzle”) to work with. • Each member then shares what they have learned with other group members—the goal is that all group members eventually learn all the information within the packet, but with the help of each other. • The group depends on each individual in order to accomplish the task.
  • 7.
    • Divide theclass in groups • Same no. of students in each group • Break content into 4 chunks ( etiology, pathophysiology, medical management, nursing management) • Group A – 1- etiology , 2-pathophysiology, 3- medical management, 4- nursing management • Group B- 1, 2, 3, 4 • Group C- 1, 2, 3,4 • Group D- 1, 2, 3, 4 • Everyone does independent study in their group • Experts group are formed. • Expert group 1 (etiology) - 1,1,1,1 • Expert group 2 ( Pathophysiology)- 2,2,2,2 • Expert group 3 (medical management) – 3,3,3,3 • Expert Group 4 (nursing management) – 4,4,4,4 • Students discuss their content in expert groups • Return to their home group A, B, C, D and share with all
  • 10.
  • 11.
    • Patricia Ng,MD, et al • 2-hour interactive workshop used the jigsaw teaching method to teach 84 internal medicine residents about managing Geriatric Women's Health i.e. the diagnosis and management of menopause, osteoporosis, urinary incontinence, and abnormal uterine bleeding. • https://www.mededportal.org/doi/10.15766/mep_2374-8265.11003
  • 13.
  • 15.
    Advantages of Flippedlearning • More one-to-one time between teacher and student- it creates a platform for them to ask questions or seek extra help with an area which they find challenging. • It encourages students to come to class prepared- After students have engaged with digital content at home, they can come to the classroom prepared with ideas and questions. • Flexible Disadvantages • Requires greater levels of self-discipline • Reliance on technology- Digital challenges
  • 16.
    • Khe FoonHew , Chung Kwan Lo conducted a meta-analysis of 28 studies to summarize the overall effects of teaching with the flipped classroom approach. (2018) • Focused specifically on a set of flipped classroom studies in which pre-recorded videos were provided before face-to-face class meetings. • These comparative articles focused on health care professionals including medical students, residents, doctors, nurses, or learners in other health care professions and disciplines (e.g., dental, pharmacy, environmental or occupational health). • Flipped classroom approach in health professions education yields a significant improvement in student learning compared with traditional teaching methods. • https://bmcmededuc.biomedcentral.com/articles/10.1186/s12909-018-1144-z
  • 17.
    • Students expressedhigh levels of satisfaction with pre-class video lectures because the videos can be accessed at any time and as often as they desire. • Students also highly regarded the use of small group discussion-based activities in flipped classroom face-to-face sessions because these sessions help increase their motivation to learn, enhance their level of engagement, and interest in the subject matter. Ramnanan CJ, Pound LD. Advances in medical education and practice: student perceptions of the flipped classroom. Adv Med Educ Pract. 2017;8:63–73.
  • 18.
    Simulation • Simulation allowsanticipatory learning. • There are a number of types of simulation: written simulation, audio-visual simulation, simulation using models, and computer simulation. • Simulation activities involve controlled representations of actual clinical events. • This methodology allows the learner to experience “real world” patient situations without risk. • Learners are required to assess and interpret the situation, and make decisions based on information provided. • Usually conducted in a laboratory setting, simulation learning allows students to execute a variety of skills, including assessment, psychomotor skills, and decision-making. • Simulated cases or problem situations can be used for either teaching or evaluation. • Both psychomotor skills and cognitive decisions can be incorporated into computer simulation.
  • 19.
    • Cases arepresented, information given and requested by the student, decisions made, and feedback supplied. • Both models and live subjects can be used for simulation. • Computers have been combined with lifelike models to provide the ultimate in realism and customization of student experiences.
  • 20.
    Types • High-fidelity simulators-most sophisticated, are whole-body, computer operator controlled models that reproduce in a lifelike manner the functioning of all body systems, and even have the ability to respond to certain drugs (Bastable, 2003). • Mid fidelity - does not have the above-mentioned capabilities, but permits rapid vital sign and heart/ breath sound changes in response to assessment/interventions. • Low-fidelity - includes traditional mannequins, or other noninteractive simulators. These simulators allow students to practice repetitive and high-risk procedures under the supervision of clinical faculty.
  • 22.
    Clinical virtual simulation •Professors play the role of learning facilitators rather than simple "lecturers" • Clinical virtual simulation is the recreation of reality depicted on a computer screen and involves real people operating simulated systems. • It is a type of simulation that places people in a central role through their exercising of motor control skills, decision skills, and communication skills using virtual patients in a variety of clinical settings. • Clinical virtual simulation provides a pedagogical strategy and can act as a facilitator of knowledge retention, clinical reasoning, improved satisfaction with learning, and improved self-efficacy.
  • 23.
    • Junghee Kim,Jin-Hwa Park , Sujin Shin did a meta-analysis on 40 studies to determine the effect size of simulation-based educational interventions in nursing • simulation-based nursing educational interventions have strong educational effects, with particularly large effects in the psychomotor domain. DOI: 10.1186/s12909-016-0672-7
  • 24.
    • Tahrin Mahmood, Michael Anthony Scaffidi , Rishad Khan , Samir Chandra Grover • Review of the evidence (21 RCTs) surrounding virtual reality simulation and its efficacy in teaching endoscopic techniques. • Virtual reality simulation was not effective as a replacement of conventional teaching methods. • Additionally, feedback was shown to be an essential part of the learning process. • Used to augment conventional learning https://pubmed.ncbi.nlm.nih.gov/30622373/
  • 25.
    Case Method • Thematerials used in the case method are more extensive and complete, assuming that previous learning is integrated in the scenario. • Case method and PBL- both use narratives, situations, select data samplings, or statements that present unresolved or provocative issues, situations, or questions. • As a teaching/learning tool, this material challenges participants to analyze, critique, make judgments, speculate, and express opinions. The information given to students can be real or invented, the situations presented must be realistic and believable. • The information included- must be rich enough to make the situation credible, but not so complete as to close off discussion or exploration. • Material may be short for brief classroom discussions, or long and elaborate for semester long projects. The intent is to bring real world problems into the safe and secure world of the classroom. • They are “rehearsal for life” . Both of these techniques place the student in the role of decision- maker, and provide a story or scenario that needs to be made sense of, solved, or resolved.
  • 26.
    Case-based learning • Thefaculty role is to guide students to resources and information, help them to frame the questions to ask, formulate the problems in clear language, explore alternatives, and make decisions. • Students confront these problems in small groups, and pool their knowledge for successful solutions. • These strategies give students the opportunity to use previous learning depending on the method used. • Case-based learning (CBL) uses a guided inquiry method and provides more structure during small-group sessions.
  • 27.
    Case study /Casebased scenarios • Mr. Anil is a 68- year old man. He is a retired clerk who has been treated for mild hypertension, bronchitis, appendicitis (as a young adult), hemorrhoids and a fractured femur and splenic injury in a motorcycle accident. • He comes to the ER with the chief c/o cough and fever for days. On enquiry, he reveals that yesterday he developed pain in his right chest that intensifies with inspiration. He is coughing continuously with a productive cough (with sputum being thick and yellow with streaks of blood). Sitting in a chair, he leans to his right side, holding his right chest with his left arm. He appears tired, faded and underweight. Q1. What more information would you like to take from the patient to come to a provisional diagnosis?
  • 28.
    Phase I • Youmake Anil comfortable and make him lie on the bed. You ask him about his smoking history, and he says that he has been smoking for last 50 years, almost 2 packs of cigarettes per day and he has chronic smoker’s cough for last 10-15 years that is mild, non-productive and occurs mostly in the mornings. • You check his vital signs which are as follows – • T – 102.6F • HR – 112 bpm • RR – 24 breaths per minute (somewhat labored) • BP – 152/90 • Examination of the neck reveals a large, non-tender hard lymph node in the right supraclavicular fossa. Both lungs are resonant by percussion with one exception: the right mid-anterior and right mid-lateral lung fields are dull. Auscultation reveals bilateral diminished vesicular breath sounds. Bronchial breath sounds, rhonchi and late inspiratory crackles (are heard) in the area of the right mid-anterior and right mid-lateral lung fields. The remainder of the lung fields is clear. Percussion and auscultation of the heart reveals no significant abnormality. Examination of the fingers shows clubbing. Q2. What do you suspect Mr. Anil to be suffering from? Q3. What investigations would you like the doctor to order at this point of time to decide the course of treatment?
  • 29.
    Phase II • Followinga complete examination, history and investigations; the doctor diagnosis Mr. Anil as a case of Lobar Pneumonia. He admits him to the hospital and immediately starts with the treatment. He administers first antibiotic dose and sends sample for urea, electrolytes, full blood counts, arterial blood gases, blood cultures, sputum Gram’s stain and cultures. • After 10 days of treatment, Mr. Anil’s fever is declined and he feels somewhat better. His chest X-ray reveals a right hilar mass and sputum cytology demonstrates atypical cells. Q4. What advice would you like to give Mr. Anil at the time of discharge?
  • 30.
    Skills • Listening, Communication •Patience • Knowledge • Time management • Patient advocacy • Critical thinking • Decision making • Leadership
  • 31.
    Concept Mapping • Theconcept map was first developed by Joseph Novak and Bob Gowin at Cornell University in 1972. • Concept maps are graphical representations of a given concept. • This reflects the student's cognitive framework and offers insight into their understanding. • The placement of the concepts is hierarchical and linked by arrows with labeled explanatory phrases. • A concept map is a visual (graphic) representation used to illustrate and facilitate understanding of relationships between one or more concepts, thus directly enhancing critical thinking. • In addition, concept maps facilitate communication between students and faculty.
  • 32.
    The benefits ofconcept mapping include the following: (Hanson, 2005) • Improves the student’s ability to organize a body of knowledge • Allows the student to assimilate previously learned knowledge with newly acquired knowledge • Demands critical thinking skills • Provides a visual aid that may promote learning • Allows the student to identify what they know about a topic and also what they must still learn • Students can use concept maps for reading assignments, map the pathophysiology of a disease, or link the medication regimen of a patient with the disease.
  • 33.
    Designs for conceptmaps • (A) The spider map. • (B) The hierarchical or chronological map. • (C) The flow chart, linear progression. • (D) The systems map
  • 37.
    Concept mapping • NarjesSargolzaie conducted a study to evaluate the effect of concept mapping as an active teaching method on medical students' knowledge about rabies prophylaxis. • Concept mapping as a visual training tool for transferring the concepts to medical students is more appropriate than the other traditional ones like book reading, but more research is needed to be sure that active methods are better than traditional ones. • https://pubmed.ncbi.nlm.nih.gov/31463317/
  • 38.
    Games • Games- e-learningapplications, game-based learning, gamification, and mobile learning • ‘an interactive computer application, with or without a significant hardware component, that has a challenging goal, is fun to play with, incorporates some concept of scoring, and imparts in the user a skill, knowledge or attitude which can be applied in the real world’. • Games are called serious when they have a pedagogical purpose.
  • 39.
    Games • Games areattractive because they do something that traditional teaching methods do not. • The conventional lecture-based teaching emphasizes on information transmission and memory. • Games are different since they confront students with an engaging problem and offer possible ways to explore the problematic situation. • Students have the opportunity to develop higher levels of learning, such as application and analysis. • Games have a feedback mechanism and can be designed with a range of levels of difficulty. • Trial and error in games has no fatal consequences, and it serves to build up professional skills and team work.
  • 40.
    • The SafeDelivery App is a smartphone application that provides skilled birth attendants with direct and instant access to evidence- based and up-to- date clinical guidelines on Basic Emergency Obstetric and Neonatal Care.
  • 42.
    Games/gamified apps • LouriGorbanev et al conducted a systematic review of serious games in medical education: quality of evidence and pedagogical strategy (n=21) • Even though game developers claim that games are useful pedagogical tools, the evidence on their effectiveness is moderate • https://www.tandfonline.com/doi/full/10.1080/10872981.2018.14 38718
  • 43.
    Role playing • Roleplaying is particularly effective in the affective domain and in developing decision-making and problem-solving abilities. • This instructional method is primarily used to arouse feelings and elicit emotional responses in the learner. • It is unscripted and improvised. • The learner is not mastering a role with plans to use it, but to develop an understanding of other people in the situation. • The role players respond to each other, and not to the audience as characters in the scenario. • Members of the class not involved in the drama are observers and contribute to the analysis after the dramatization (peer review). • The teacher role here is passive, facilitating, and gently guiding, rather than directing.
  • 44.
    • Role playingcan be very threatening for those who are unaccustomed to speaking in front of a group, or even for those who are. • Warm-up exercises aim to increase bonding among group members and create a climate of comfort and relaxation. • Debriefing at end
  • 45.
    • S HLavanya , L Kalpana , R M Veena , V D Bharath Kumar • Aim - to explore students' perceptions of role-play as an educational tool in acquiring communication skills and to ascertain the need of role-play for their future clinical practice. • The role-play concept was well appreciated and considered an effective means for acquiring medication communication skills. • The structured feedback by peers and faculty was well received by many. • Over 90% of the students reported immense confidence in communicating therapy details, namely, drug name, purpose, mechanism, dosing details, and precautions. • Majority reported a better retention of pharmacology concepts and preferred more such sessions. https://pubmed.ncbi.nlm.nih.gov/28031605/
  • 46.
    Problem-Based Learning • Anessential component of problem-based learning (PBL) is that content is introduced in the context of complex real-world problems. • PBL uses an inquiry model. • In PBL, students working in small groups (ideally five or six) or independently; must identify what they know; and most importantly, what they don’t know. • After asking critical questions and searching for the relevant information, the goal is to solve the problem or at least shed some light on an unclear situation. • Posing the problem before learning the associated content tends to motivate students. • They know why they are learning the new knowledge. Learning in the context of the need-to-solve-or-understanding-problem also tends to store the knowledge in memory patterns that facilitate later recall. • Before entering into PBL, students should be skilled problem solvers.
  • 47.
    Barrows identified sixcore features of PBL • Learning is student-centred. • Learning occurs in small student groups. • Teachers are facilitators or guides. • Problems are the organizing focus and stimulus for learning. • Problems are the vehicle for the development of clinical problem-solving skills. • New information is acquired through self-directed learning.
  • 50.
    Summary • The continuous,rapid evolution of medical technology, the public need for ever more complex health-care services and the stagnant global economic situation have posed new challenges for the nursing profession. • The need to integrate knowledge, technical skill and ethical conduct in nursing practice has become ever more evident, particularly in response to the emerging challenges over recent years. • QOC is highly dependent on both the education received by health care professionals and the pedagogical strategies employed in such training.
  • 51.
    References • Barbara A.Moyer and Ruth A. Wittmann-Price. Nursing Education: Foundations for Practice Excellence; page 184-201