Moderator: Dr. Amit Raj
Presenter: Dr. SahilThakur
 AppliedAnatomy
 Syndrome Introduction
 Classification System
 Clinical Presentation
 Etiology
 Management Modalities
 Summary
 The SOF separates the lateral wall and the roof of the orbit
and also the greater and the lesser wing of sphenoid. It
serves as a pathway between the orbit and the middle
cranial fossa.
 The shape of SOF is like a pear with the long axis extending
upward at an angle of 45° from the broad base medially to
the apex laterally.
 The size of the SOF in an adult is around 22 mm in length,
2-3 mm in width at the apex, and 7-8 mm at the base.
 The tendon of the lateral rectus muscle divides the fissure
into two parts:
The superior part contains trochlear nerve (IV), frontal and
lacrimal branches of the ophthalmic division of the trigeminal
nerve (V), and the superior branch of ophthalmic vein.
The inferior part which is confined within the tendinous ring
contains superior and inferior branches of the oculomotor nerve
(III), abducens nerve (VI), nasociliary nerves (V), and the inferior
branch of ophthalmic vein, making them more susceptible to
shearing injury during craniofacial trauma.
ORBITAL APEX
 Orbital apex syndrome (OAS) has been described as a
syndrome involving damage to the oculomotor nerve
(III), trochlear nerve (IV), abducens nerve (VI) and
ophthalmic branch of the trigeminal nerve (V1) in
association with optic nerve (II) dysfunction.
 Cavernous sinus syndrome (CSS) may include the
features of an OAS with added involvement of the
maxillary branch of the trigeminal nerve (V2) and oculo-
sympathetic fibers. Cavernous sinus lesions are also
more commonly bilateral.
 Superior orbital fissure syndrome (SOFS) or Rochon–
Duvigneaud syndrome is often applied to lesions located
immediately anterior to the orbital apex, including the
structures exiting the annulus of Zinn and often those
external to the annulus. In this clinical setting, multiple
cranial nerve palsies may be seen in the absence of optic
nerve pathology.
 The superior orbital fissure, orbital apex, and cavernous
sinus are all contiguous, and although these terms define
the precise anatomic locations of a disease process, the
etiologies of these syndromes are similar. In some
instances, patients who have features of a SOFS may
subsequently develop orbital apex and cavernous sinus
pathology.
Jefferson G. On the saccular aneurysms of the internal carotid artery in the cavernous sinus. Br J Surg 1938;26:267–302.
Ishikawa H. Clinical anatomy of the cavernous sinus. Shinkei Ganka (Neuro-ophthalmol Jpn) 1996;13:357–63.
 Vision Loss
 Ophthalmoplegia
 Periorbital/Facial Pain
 Proptosis
 Ptosis
 Ocular Deviation
 Diplopia
 Loss of sensations over the face
In increasing order of cranial nerve involvement (one to four
cranial nerves), 17.7%, 44.4%, 56.3%,
and 77.8% of patients have been found to have cavernous
sinus lesions.
Lin CC, Tsai JJ: Relationship between the number of involved cranial nerves and the percentage of
lesions located in the cavernous sinus. Eur Neurol 2003, 49:98–102.
• Tumors 30%
• Iatrogenic/traumatic etiology 35%
• Self-limited inflammation 23%
• Vascular causes, infections, and
other causes 12%
The incidence of each cause however differs depending on the
source of the report.
• Inflammatory 71%
• Neoplastic causes and hematoma 8%
• unidentified 13%
Keane JR: Cavernous sinus syndrome. Analysis of 151 cases. Arch Neurol 1996, 53:967–971.
Lenzi GL, Fieschi C: Superior orbital fissure syndrome. Review of 130 cases. Eur Neurol 1977, 16:23–30.
Inflammatory (OID)
1.Thyroid orbitopathy
2. Sarcoidosis
3. Wegeners granulomatosis
4. Giant cell arteritis
5. Orbital inflammatory pseudo
tumor
6.THS
Infectious
1. Fungi: Aspergillosis, Mucormycosis
2. Bacteria: Streptococcus spp.,
Staphylococcus spp., Actinomyces spp.,
Gram-negative bacilli, anaerobes,
Mycobacterium tuberculosis
3. Spirochetes: Treponema pallidum
4.Viruses: Herpes zoster
Neoplastic
1. Head and neck tumors: nasopharyngeal carcinoma,
adenoid cystic carcinoma, squamous cell carcinoma
2. Neural tumors: neurofibroma, meningioma, ciliary
neurinoma, schwannoma
3. Metastatic lesions: lung, breast, renal cell, malignant
melanoma
4. Hematologic: Burkitt lymphoma, non-Hodgkin lymphoma,
leukemia
5. Perineural invasion of cutaneous malignancy
Iatrogenic/Traumatic
A. Iatrogenic
1. Sinonasal surgery
2. Orbital/facial surgery
B. Traumatic
1. Penetrating injury
2. Non penetrating injury
3. Orbital apex fracture
4. Retained foreign body
Vascular
1. Carotid
cavernous
aneurysm
2. Carotid
cavernous fistula
3. Cavernous
sinus thrombosis
4. Sickle cell
anemia
Expanded Etiology of Orbital Apex Syndrome
StevenYeh and Rod Foroozan ,Orbital apex syndrome,Curr OpinOphthalmol, 2004
• OID is a general term encompassing all inflammatory diseases that
affect some or all of the structures contained within the orbit
external to the ocular globe.
• Includes spectrum of diseases:
 Thyroid associated orbitopathy
 Sarcoidosis
 Wegner’s Granulomatosis
 Tolosa Hunt Syndrome
 Orbital Inflammatory Pseudotumour/Nonspecific Orbital
Inflammation (NSOI)
 Other inflammatory conditions of the eye.
Lutt JR, Lim LL, Phal PM, Rosenbaum JT ,Orbital inflammatory disease, Semin Arthritis Rheum. 2008.
• TAO (Thyroid associated orbitopathy) is the most common
cause of orbital inflammation in adults, accounting for nearly
60% of cases in the 21- to 60-year-old age group and 40% of
orbital disease in those
older than 60 years.
• TAO occurred within 18 months of the onset of the thyroid
disease in 85% of patients.Women are affected at least 3
times more frequently.
• Smoking appears to significantly increase both the incidence
and the severity ofTAO.
• Involvement is almost always bilateral, although it may be
asymmetric and lead to the misleading impression of
unilaterality. EOM typically get involved in a pattern,
Inferior>Medial>Superior>Lateral.
Lutt JR, Lim LL, Phal PM, Rosenbaum JT ,Orbital inflammatory disease, Semin Arthritis Rheum. 2008.
EOM thickening typical
without tendon involvement
Exophthalmos
Lid edema, chemosis and
conjunctival injection
• 30 % ocular involvement in Sarcoidosis, upto 70% in
Japanese
• 5% neurological involvement (facial most common
followed by optic nerve)
• Most commonly lacrimal gland lesions are found,
isolated presentation as OAS is rarely reported.
• HPE confirms diagnosis (non caseating granuloma)
• Management using NSAIDS, steroids,
immunosuppresants and surgical debulking.
Segal et al, Orbital apex lesion as the presenting manifestation of sarcoidosis. J Neuroophthalmol. 2000.
• Ophthalmologic involvement is an important cause of morbidity,
occurring in approximately 50% ofWG patients.
• Although orbital disease is the most common ocular manifestation,
WG may involve almost any eye structure.
• Proptosis due to orbital involvement occurs in approximately 15--
20% of WG patients. If as this finding, in conjunction with upper or
lower airway disease or glomerulonephritis, is highly suggestive of
the diagnosis.
• Antibodies to neutrophil cytoplasmic antigens (ANCA) are present in
about 80-90% of patients and appear to play a role in pathogenesis,
but are not likely to be essential to cause disease.
• Treatment is mostly steroids and immunosuppresants.
Tarabishy et al,Wegener’s Granulomatosis: Clinical Manifestations, Differential Diagnosis, and Management of Ocular
and Systemic Disease, SurvOphthalmol 55:429--444, 2010.
 Giant cell arteritis is a rare systemic vasculitis affecting
large- and medium-sized arteries.
 Focal arteries lesions, include mononuclear cells
infiltration of the vessel wall with giant cell formation.
 The incidence of visual loss and ocular involvement varies
between 14-88%.
 Neuro-ophthalmic complications are common in GCA and
are seen in approximately 70% of patients especially in
those with biopsy proven disease.
 Typically presents in an elderly patient with headache,
inflamed temporal artery and high ESR. It can mimic
other orbital apex pathology.
Obuchowska I,A new approach towards giant cell arteritis., Klin Oczna. 2006.
• NSOI is a benign inflammatory process of the orbit characterized by a
polymorphous lymphoid infiltrate with varying degrees of fibrosis, without a
known local or systemic cause.
• Accounting for 4.7 to 6.3% of OID.
• Biopsy proven NSOI affects the lacrimal gland 54.2% of the time, extraocular
muscles 50.0%, orbital fat 75.0% sclera 4.2% optic nerve 20.8%.
• NSOI has also been observed in association with a variety or rheumatologic
conditions including Crohn's disease, systemic lupus erythematous, rheumatoid
arthritis, myasthenia gravis, and ankylosing spondylitis.
• Association with autoantibodies active against eye muscle membrane proteins of
55 and 64 kilodaltons which have been seen in 63% of the orbital myositis patients.
Atabay C, Tyutyunikov A, Scalise D, et al. Serum antibodies reactive with eye muscle membrane antigens are detected in patients with nonspecific
orbital inflammation. Ophthalmology. 1995;102:145-153
Swamy BN, McCluskey P, Nemet A, Crouch R, Martin P, Benger R, Ghabriel R, Wakefield D. Idiopathic orbital inflammatory syndrome: Clinical
features and treatment outcomes. Br J Ophthalmol 2007;91:1667-1670
Yuen SJ, Rubin PA. Idiopathic orbital inflammation: distribution, clinical features, and treatment outcome, Arch Ophthalmol 2003.
TramTrack Sign Thickened Ocular Coats Orbital Fat Involvement
EOM Involvement Lacrimal Involvement
• THS is defined as episodic orbital pain associated with
paralysis of one or more of the third, fourth, and/or sixth
cranial nerves, which usually resolves spontaneously but
tends to relapse and remit.
• Patients withTHS typically present with episodes of acute,
unilateral orbital pain. Deficits of the third, fourth, fifth, or
sixth cranial nerves may coincide with the onset of pain or
develop subsequently up to 2 weeks later.
• THS usually has excellent prognosis.
• Management is based on corticosteroid and
immunosuppressant therapy.
PAIN
Is the Clinical Hallmark of
TOLOSA-HUNT
SYNDROME
Lance JW, Olesen J. The International Classification of Headache Disorders ICHD-II. Cephalalgia 2004;24:131.
Treat as per disease etiology
Swamy BN, McCluskey P, Nemet A, Crouch R, Martin P, Benger R, Ghabriel R, Wakefield D. Idiopathic orbital inflammatory
syndrome: Clinical features and treatment outcomes. BrJ Ophthalmol 2007;91:1667-1670
 Acute mycotic infection typically affecting
immunocompromised patients.
 Predisposing conditions like DM, DKA, Malignancy,
Immunosuppresants and AIDS.
 Occurs as Rhinorbitalcerebral, Pulmonary, Disseminated,
Cutaneous and Gastrointestinal forms.
 Presents as facial pain (23%), headache (17%), periorbital
pain (11%) or eye pain (8%)
 MRI and CT aid in diagnosis, however confirmed only on
biopsy and HPE. Typical large, septate hyphae at right
angle.
 Standard treatment is IV Amphotericin B and wide local
excision of necrotic tissue.
Balch et al, Painless orbital apex syndrome from Mucormycosis.,Jr of Neur Ophth, 1997.
 Uncommon but serious infection that may first present to the ophthalmologist.
 Some presentations, such as optic nerve involvement, can respond to systemic
corticosteroids, leading to delays in diagnosis and possibly iatrogenic potentiation
of the infectious process.
 May present as:
 Allergic fungal sinusitis
 SinonasalAspergilloma or fugus ball
 InvasiveAspergillosis
 Fulminant Aspergillosis
 Imaging is vital for diagnosis.The presence of dense intraluminal calcifications on
CT scan is highly indicative of aspergillosis especially with a density greater than
2000 Hounsfield units.
 Management is IVVoriconazole/Amphotericin B with wide local excision and
even exenteration of the orbital contents.
Levin et al,TheSpectrum of Orbital Aspergillosis: AClinico-pathological Review, Survey ofOphthalmology, 1996.
 Bacterial causes often present as cavernous sinus thrombosis usually secondary to
paranasal sinus infection, orbital cellulites, or midface infection(furuncle).
 Fever and malaise precede neurological findings. Initial localizing features are
unilateral chemosis, periorbital oedema, and eyelid swelling. As retrobulbar pressure
increases, ophthalmoplegia and proptosis ensue. Finally pupils become sluggish,
extraocular palsies develop, acuity diminishes, and contralateral signs emerge.
 Most cases occur in previously healthy persons, though diabetes predisposes.
 Staphylococcus aureus is the most frequent causal organism though pneuomococci and
mixed fungal pathogens can be encountered. Bilateral cavernous sinus involvement
has also been reported in association with central nervous system Actinomyces israelii.
 Management comprises appropriate antibiotic treatment supplemented by
anticoagulation to prevent septic emboli, steroids to reduce oedema, and surgery to
drain the primary infective source. Diagnostic delay results in significant mortality and
permanent sequelae.
 Ophthalmic manifestations occur in 50%–80% of cases, often as conjunctivitis,
keratitis, and iritis. Extra ocular muscle and optic nerve involvement are rare
findings, but if present in combination with ophthalmic nerve involvement, they
form the orbital apex syndrome (OAS).
 Histologic feature: perineuritis and perivasculitis of the long ciliary nerves and
arteries that may lead to nerve demyelination.
 Mean interval between the appearance of vesicular rash and ophthalmoplegia is
10 days (range, 0–40 days). In total, 40.0% occurred in the first week of the
zoster rash. The fundus is usually normal except in 26.7% may demonstrate
optic disc edema.
 IV acyclovir is beneficial with optic nerve involvement in 42% cases, but only
20% treated with oral therapy have similar improvement in acuity.
 Systemic corticosteroid therapy used to treat inflammatory response to VZV.
In most reports, steroids are prescribed after 48 hours of antiviral medication.
Treatment duration is empiric and patients are common on antivirals and
steroids for 2–6 months, depending on clinical recovery.
Verhaeghe et al. ,Orbital ApexSyndrome Secondary to Herpes Zoster Ophthalmicus.,Journal of Neuro-Ophthalmology, 2016.
 The possibility of a neoplasm should be considered in the differential
diagnosis of an OAS, especially in any patient with a known history of
cancer.
 Primary ocular or orbital tumors, neoplasms of the paranasal sinuses, or
central nervous system tumors may invade the orbital apex. Metastatic
disease may also involve the cavernous sinus.
 Tumors that most commonly cause a CSS include nasopharyngeal
cancer, lymphoma, pituitary adenoma, meningioma, and metastatic
disease. OAS has been reported as the initial sign in a patient with
maxillary sinus carcinoma, adenoid cystic carcinoma, mucoepidermoid
carcinoma and poorly differentiated squamous cell carcinoma.
 Metastatic disease to the cavernous sinus has been reported from the
breast, lung, kidney, and from malignant melanoma.
StevenYeh and Rod Foroozan ,Orbital apex syndrome,Curr OpinOphthalmol, 2004
 Mid facial trauma: 70%
 Males 77.6%
 Right 28% Midline 6%
Left 36% Bilateral 18.9%
 If OAS seen in complex
mid-facial trauma, 80%
fractures seen on the
medial and lateral walls
of the orbit.
Mundinger et al, J Craniomaxillofac Surg, 2014.
Sugumata, Orbital apex syndrome associated with
fractures of the inferomedial orbital wall, Clinical
Ophthalmology, 2013
 Orbital syndromes are
seen in mid facial trauma
due to biomechanical
vectors converging at the
orbital apex. (Hardt and
Sgier, 1991)
 Superior Orbital Fissure
Syndrome: 2.2%
 OrbitalApex
Syndrome:1.6%
 Cavernous Sinus
Syndrome:0.3%
Visual Acuity, Color
Vision,
Confrontational
Visual Fields
Evaluation of Pupil
Ocular Motility
External & Slit-Lamp
Examination
Ophthalmoscopy
IOP measurement
Imaging Studies
• USG / UBM
• X-ray
• CT / MRI
• Exploratory Surgery
1
2
3
45
6
7
Infections/DM/Tuberculosis/Syphilis/TAO/NSO
Vasculitis including SLE, RA,Wegners Granulom
Sarcoidosis,Anemia Evaluation
Infections,Tuberculosis, HSV, Sarcoidosis, LGB
Invasive Aspergillosis, Lymphoproliferative diso
Granulomas, Mass Lesions, Fractures
Confirmation of Diagnosis
 CT:
 Best images of relationship between the bone and soft
tissues
 Suspected orbital fractures
 Palpable bone step-offs
 Restricted extra-ocular movements
 Metallic orbital foreign bodies
 MRI:
 Best at differentiating soft tissues
 Associated neurological damage
 Wooden foreign bodies
Which to choose ? CT or MRI
 The best resolution of orbital structures is presently obtained by MRI using
standardT1w SE2,3 orT2wTSE pulse sequences.
 Fat appears hyperintense (bright) on T1w and T2w images, and other structures,
such as vessels, nerves, and muscles, appear darker (hypointense) than orbital fat.
 Gd-DTPA enhances vascular structures, such as cavernous sinus or the venous
plexus surrounding Meckel’s cave and the hypophysis.
 Fat suppression techniques like STIR with or without contrast enhancement are
especially useful for the diagnosis of retrobulbar optic neuritis and intraorbital
meningiomas.
 Newer functional MRI (fMRI) with blood-oxygenation-level-dependent (BOLD)
techniques and fNMR MRI can evaluate retinal physiology and oxygenation. PET,
SPECT, MRS with NAA, DSA and MRA/MVA with MOTSA can aid in diagnosis.
 Although MRI and magnetic resonance angiography may be helpful in diagnosing
intracranial aneurysms or shunts at the cavernous sinus, the “gold standard” for
intracranial vascular disease is catheter angiography and super selective vessel
exploration.
Townsend ,Clinical application of MRI in ophthalmology., NMR Biomed 2008.
 The causative factors of OAS include inflammation,
infection, neoplasia, vascular lesions, and trauma
causing penetrating orbital injuries.
 The confined space at the orbital apex and the
passage of complex neurovascular structures
through it make this area vulnerable even to small
lesions.
Management of
OAS
Observation
Medical
Management
Surgical
Management
• Infectious:
 Antibiotics
 Antifungals
 Antivirals
• Non Infectious:
 Corticosteroids
 Immunosuppressant
• Spontaneous
resolution under 4
weeks e.g.: OID,
TAO etc.
• Orbitotomies
• Endoscopic
decompression
• Tumor removal/
debulking surgery
StevenYeh and Rod Foroozan ,Orbital apex syndrome,Curr OpinOphthalmol, 2004
• Traumatic optic neuropathy following blunt or penetrating injury
occurs with an incidence of 2%–5% in facial trauma.
• Following a report by Anderson and Meansin the 1980s, steroids
have been used alone or in combination with surgical
decompression.
• In 1999, the International Optic NerveTrauma Studyshowed no
significant difference in the visual outcome in patients with
traumatic optic neuropathy treated with surgical optic nerve
decompression or high-dose systemic steroids, or in patients who
were simply observed.
• A Cochrane systematic review in 2007showed that there is no
convincing data of additional benefits of steroids over observation
alone.
 Neoplastic etiology
 Imaging evidence of mass lesion
 Restrictive Strabismus
 CT evidence of muscle entrapment
 De bulking surgery for NSOI,TAO
refractory to medical therapy
 Confirmation of diagnosis by biopsy
Lateral orbitotomy
provides excellent
access to deep
lesions in the
subperiosteal,
peripheral, or
intraconal space
lateral to the optic
nerve.
Transcranial orbitotomy provides
access to the superior two-thirds of
all the orbital compartments
In some cases, the craniotomy is
used only to provide access to the
orbit that is otherwise not possible,
such as biopsy of an orbital apex
mass.
Its primary use is for exploration of
tumors involving the orbital apex,
or large tumors extending above
and medial to the optic nerve.
Frontoethmoidal medial
orbitotomy allows access
for a variety of procedures
in the subperiosteal and
peripheral surgical spaces
and sinuses.
Its main use is for
processes involving both
the frontal or ethmoid
sinuses and the orbit.
Vertical-lid split anterior
approach approach allows
for excellent scar camouflage
with maintenance of
appropriate lid height and
contour.
It is useful for exposure of
superior orbital lesions that
lie medial to the optic nerve.
Transconjunctival orbitotomy
is used to enterTenon's space or
the medial intraconal space
through an incision in the
medial perilimbal bulbar
conjunctiva.
If the intraconal space is to be
entered, disinsertion of the
medial rectus muscle usually is
required.
This allows improved access by
permitting the globe to be
displaced further laterally.
Inferior transonjunctival
orbitotomy is a preferable
approach to the inferior orbit is
through a transconjunctival
incision.
This eliminates the
percutaneous scar and risk of
lower lid retraction.
• On occasion, more than one orbital approach may be
required to completely expose and safely remove a
lesion.
• A good orbital surgeon remains flexible throughout the
surgical procedure and uses creative combinations of
approaches as circumstances dictate.
• The surgeon also should recognize when specialists in
other disciplines, such as otolaryngology or
neurosurgery, may help in the definitive management
of pathologic orbital processes and should not hesitate
to obtain their assistance.
1: transfrontal: for floor and posterior wall of the frontal sinus
eg: inflammatory sinus disease and erosive mucocoeles.
2: transcribriform: the crista galli to the planum sphenoidale
and across the roof of the ethmoid sinuses to the orbital
roof: used for sinonasal malignancies and olfactory groove
meningiomas.
3: transplanum: the transplanum module provides access to
suprasellar lesions such as pituitary tumors with extrasellar
extension and craniopharyngiomas. It is limited
posterolaterally by the optic canals.
4: transsellar: the transsellar approach is the standard
approach for pituitary pathology but may be combined with
other approaches for tumors with extrasellar extension. It is
limited laterally by the cavernous ICA.
5: transclival: chordomas and meningiomas
6: transodontoid: for upper cervical spine pathology
 27 case study.
 Etiologies included benign (40.7%), malignant (44%), infectious (7.4%), and metastatic
(7.4%) lesions.
 Recommends the endoscopic trans-nasal approach to the orbital apex as it provides a
“straight line” magnified view of this complex region.
 Recommends the two-surgeon, four-handed technique in addition to a trans-septal
approach that can aid in retraction and bimanual dissection in this complex area.
 There were no cerebrospinal fluid leaks or postoperative hemorrhages.
 Vision remained stable or improved in all but one patient (3.7% risk of vision decline).
 Average follow-up was 4 years.
Computerized image guided intraoperative navigation system. Surgeon holds probe in
wound. Infrared camera detects position of probe tip and sends information to the
computer. The position of the probe is seen on the CT scan or MR image on the computer
screen.
 A spectrum of diseases can cause the constellation of findings
found in orbital apex syndrome.
 It is important to rule out infectious etiology as steroids form the
mainstay of therapy in orbital apex syndrome.
 Surgical methods are employed in refractory cases, mass lesions
and traumatic cases.
 Multiple surgical approaches are available but astute clinical
history, judicious medical imaging, expeditious use of steroids
and correct anatomical knowledge are vital for proper surgical
management.
 Orbital Apex Syndrome usually also requires the help of other
specialists (ENT/Neurology/Neurosurgery) for comprehensive
management.
Orbital Apex Syndrome

Orbital Apex Syndrome

  • 1.
    Moderator: Dr. AmitRaj Presenter: Dr. SahilThakur
  • 2.
     AppliedAnatomy  SyndromeIntroduction  Classification System  Clinical Presentation  Etiology  Management Modalities  Summary
  • 6.
     The SOFseparates the lateral wall and the roof of the orbit and also the greater and the lesser wing of sphenoid. It serves as a pathway between the orbit and the middle cranial fossa.  The shape of SOF is like a pear with the long axis extending upward at an angle of 45° from the broad base medially to the apex laterally.  The size of the SOF in an adult is around 22 mm in length, 2-3 mm in width at the apex, and 7-8 mm at the base.  The tendon of the lateral rectus muscle divides the fissure into two parts: The superior part contains trochlear nerve (IV), frontal and lacrimal branches of the ophthalmic division of the trigeminal nerve (V), and the superior branch of ophthalmic vein. The inferior part which is confined within the tendinous ring contains superior and inferior branches of the oculomotor nerve (III), abducens nerve (VI), nasociliary nerves (V), and the inferior branch of ophthalmic vein, making them more susceptible to shearing injury during craniofacial trauma.
  • 7.
  • 11.
     Orbital apexsyndrome (OAS) has been described as a syndrome involving damage to the oculomotor nerve (III), trochlear nerve (IV), abducens nerve (VI) and ophthalmic branch of the trigeminal nerve (V1) in association with optic nerve (II) dysfunction.  Cavernous sinus syndrome (CSS) may include the features of an OAS with added involvement of the maxillary branch of the trigeminal nerve (V2) and oculo- sympathetic fibers. Cavernous sinus lesions are also more commonly bilateral.
  • 12.
     Superior orbitalfissure syndrome (SOFS) or Rochon– Duvigneaud syndrome is often applied to lesions located immediately anterior to the orbital apex, including the structures exiting the annulus of Zinn and often those external to the annulus. In this clinical setting, multiple cranial nerve palsies may be seen in the absence of optic nerve pathology.  The superior orbital fissure, orbital apex, and cavernous sinus are all contiguous, and although these terms define the precise anatomic locations of a disease process, the etiologies of these syndromes are similar. In some instances, patients who have features of a SOFS may subsequently develop orbital apex and cavernous sinus pathology.
  • 16.
    Jefferson G. Onthe saccular aneurysms of the internal carotid artery in the cavernous sinus. Br J Surg 1938;26:267–302.
  • 17.
    Ishikawa H. Clinicalanatomy of the cavernous sinus. Shinkei Ganka (Neuro-ophthalmol Jpn) 1996;13:357–63.
  • 19.
     Vision Loss Ophthalmoplegia  Periorbital/Facial Pain  Proptosis  Ptosis  Ocular Deviation  Diplopia  Loss of sensations over the face In increasing order of cranial nerve involvement (one to four cranial nerves), 17.7%, 44.4%, 56.3%, and 77.8% of patients have been found to have cavernous sinus lesions. Lin CC, Tsai JJ: Relationship between the number of involved cranial nerves and the percentage of lesions located in the cavernous sinus. Eur Neurol 2003, 49:98–102.
  • 22.
    • Tumors 30% •Iatrogenic/traumatic etiology 35% • Self-limited inflammation 23% • Vascular causes, infections, and other causes 12% The incidence of each cause however differs depending on the source of the report. • Inflammatory 71% • Neoplastic causes and hematoma 8% • unidentified 13% Keane JR: Cavernous sinus syndrome. Analysis of 151 cases. Arch Neurol 1996, 53:967–971. Lenzi GL, Fieschi C: Superior orbital fissure syndrome. Review of 130 cases. Eur Neurol 1977, 16:23–30.
  • 24.
    Inflammatory (OID) 1.Thyroid orbitopathy 2.Sarcoidosis 3. Wegeners granulomatosis 4. Giant cell arteritis 5. Orbital inflammatory pseudo tumor 6.THS Infectious 1. Fungi: Aspergillosis, Mucormycosis 2. Bacteria: Streptococcus spp., Staphylococcus spp., Actinomyces spp., Gram-negative bacilli, anaerobes, Mycobacterium tuberculosis 3. Spirochetes: Treponema pallidum 4.Viruses: Herpes zoster Neoplastic 1. Head and neck tumors: nasopharyngeal carcinoma, adenoid cystic carcinoma, squamous cell carcinoma 2. Neural tumors: neurofibroma, meningioma, ciliary neurinoma, schwannoma 3. Metastatic lesions: lung, breast, renal cell, malignant melanoma 4. Hematologic: Burkitt lymphoma, non-Hodgkin lymphoma, leukemia 5. Perineural invasion of cutaneous malignancy Iatrogenic/Traumatic A. Iatrogenic 1. Sinonasal surgery 2. Orbital/facial surgery B. Traumatic 1. Penetrating injury 2. Non penetrating injury 3. Orbital apex fracture 4. Retained foreign body Vascular 1. Carotid cavernous aneurysm 2. Carotid cavernous fistula 3. Cavernous sinus thrombosis 4. Sickle cell anemia Expanded Etiology of Orbital Apex Syndrome StevenYeh and Rod Foroozan ,Orbital apex syndrome,Curr OpinOphthalmol, 2004
  • 26.
    • OID isa general term encompassing all inflammatory diseases that affect some or all of the structures contained within the orbit external to the ocular globe. • Includes spectrum of diseases:  Thyroid associated orbitopathy  Sarcoidosis  Wegner’s Granulomatosis  Tolosa Hunt Syndrome  Orbital Inflammatory Pseudotumour/Nonspecific Orbital Inflammation (NSOI)  Other inflammatory conditions of the eye. Lutt JR, Lim LL, Phal PM, Rosenbaum JT ,Orbital inflammatory disease, Semin Arthritis Rheum. 2008.
  • 27.
    • TAO (Thyroidassociated orbitopathy) is the most common cause of orbital inflammation in adults, accounting for nearly 60% of cases in the 21- to 60-year-old age group and 40% of orbital disease in those older than 60 years. • TAO occurred within 18 months of the onset of the thyroid disease in 85% of patients.Women are affected at least 3 times more frequently. • Smoking appears to significantly increase both the incidence and the severity ofTAO. • Involvement is almost always bilateral, although it may be asymmetric and lead to the misleading impression of unilaterality. EOM typically get involved in a pattern, Inferior>Medial>Superior>Lateral. Lutt JR, Lim LL, Phal PM, Rosenbaum JT ,Orbital inflammatory disease, Semin Arthritis Rheum. 2008.
  • 28.
    EOM thickening typical withouttendon involvement Exophthalmos Lid edema, chemosis and conjunctival injection
  • 29.
    • 30 %ocular involvement in Sarcoidosis, upto 70% in Japanese • 5% neurological involvement (facial most common followed by optic nerve) • Most commonly lacrimal gland lesions are found, isolated presentation as OAS is rarely reported. • HPE confirms diagnosis (non caseating granuloma) • Management using NSAIDS, steroids, immunosuppresants and surgical debulking. Segal et al, Orbital apex lesion as the presenting manifestation of sarcoidosis. J Neuroophthalmol. 2000.
  • 30.
    • Ophthalmologic involvementis an important cause of morbidity, occurring in approximately 50% ofWG patients. • Although orbital disease is the most common ocular manifestation, WG may involve almost any eye structure. • Proptosis due to orbital involvement occurs in approximately 15-- 20% of WG patients. If as this finding, in conjunction with upper or lower airway disease or glomerulonephritis, is highly suggestive of the diagnosis. • Antibodies to neutrophil cytoplasmic antigens (ANCA) are present in about 80-90% of patients and appear to play a role in pathogenesis, but are not likely to be essential to cause disease. • Treatment is mostly steroids and immunosuppresants. Tarabishy et al,Wegener’s Granulomatosis: Clinical Manifestations, Differential Diagnosis, and Management of Ocular and Systemic Disease, SurvOphthalmol 55:429--444, 2010.
  • 32.
     Giant cellarteritis is a rare systemic vasculitis affecting large- and medium-sized arteries.  Focal arteries lesions, include mononuclear cells infiltration of the vessel wall with giant cell formation.  The incidence of visual loss and ocular involvement varies between 14-88%.  Neuro-ophthalmic complications are common in GCA and are seen in approximately 70% of patients especially in those with biopsy proven disease.  Typically presents in an elderly patient with headache, inflamed temporal artery and high ESR. It can mimic other orbital apex pathology. Obuchowska I,A new approach towards giant cell arteritis., Klin Oczna. 2006.
  • 33.
    • NSOI isa benign inflammatory process of the orbit characterized by a polymorphous lymphoid infiltrate with varying degrees of fibrosis, without a known local or systemic cause. • Accounting for 4.7 to 6.3% of OID. • Biopsy proven NSOI affects the lacrimal gland 54.2% of the time, extraocular muscles 50.0%, orbital fat 75.0% sclera 4.2% optic nerve 20.8%. • NSOI has also been observed in association with a variety or rheumatologic conditions including Crohn's disease, systemic lupus erythematous, rheumatoid arthritis, myasthenia gravis, and ankylosing spondylitis. • Association with autoantibodies active against eye muscle membrane proteins of 55 and 64 kilodaltons which have been seen in 63% of the orbital myositis patients. Atabay C, Tyutyunikov A, Scalise D, et al. Serum antibodies reactive with eye muscle membrane antigens are detected in patients with nonspecific orbital inflammation. Ophthalmology. 1995;102:145-153 Swamy BN, McCluskey P, Nemet A, Crouch R, Martin P, Benger R, Ghabriel R, Wakefield D. Idiopathic orbital inflammatory syndrome: Clinical features and treatment outcomes. Br J Ophthalmol 2007;91:1667-1670 Yuen SJ, Rubin PA. Idiopathic orbital inflammation: distribution, clinical features, and treatment outcome, Arch Ophthalmol 2003.
  • 34.
    TramTrack Sign ThickenedOcular Coats Orbital Fat Involvement EOM Involvement Lacrimal Involvement
  • 35.
    • THS isdefined as episodic orbital pain associated with paralysis of one or more of the third, fourth, and/or sixth cranial nerves, which usually resolves spontaneously but tends to relapse and remit. • Patients withTHS typically present with episodes of acute, unilateral orbital pain. Deficits of the third, fourth, fifth, or sixth cranial nerves may coincide with the onset of pain or develop subsequently up to 2 weeks later. • THS usually has excellent prognosis. • Management is based on corticosteroid and immunosuppressant therapy.
  • 36.
    PAIN Is the ClinicalHallmark of TOLOSA-HUNT SYNDROME Lance JW, Olesen J. The International Classification of Headache Disorders ICHD-II. Cephalalgia 2004;24:131.
  • 37.
    Treat as perdisease etiology
  • 38.
    Swamy BN, McCluskeyP, Nemet A, Crouch R, Martin P, Benger R, Ghabriel R, Wakefield D. Idiopathic orbital inflammatory syndrome: Clinical features and treatment outcomes. BrJ Ophthalmol 2007;91:1667-1670
  • 40.
     Acute mycoticinfection typically affecting immunocompromised patients.  Predisposing conditions like DM, DKA, Malignancy, Immunosuppresants and AIDS.  Occurs as Rhinorbitalcerebral, Pulmonary, Disseminated, Cutaneous and Gastrointestinal forms.  Presents as facial pain (23%), headache (17%), periorbital pain (11%) or eye pain (8%)  MRI and CT aid in diagnosis, however confirmed only on biopsy and HPE. Typical large, septate hyphae at right angle.  Standard treatment is IV Amphotericin B and wide local excision of necrotic tissue. Balch et al, Painless orbital apex syndrome from Mucormycosis.,Jr of Neur Ophth, 1997.
  • 41.
     Uncommon butserious infection that may first present to the ophthalmologist.  Some presentations, such as optic nerve involvement, can respond to systemic corticosteroids, leading to delays in diagnosis and possibly iatrogenic potentiation of the infectious process.  May present as:  Allergic fungal sinusitis  SinonasalAspergilloma or fugus ball  InvasiveAspergillosis  Fulminant Aspergillosis  Imaging is vital for diagnosis.The presence of dense intraluminal calcifications on CT scan is highly indicative of aspergillosis especially with a density greater than 2000 Hounsfield units.  Management is IVVoriconazole/Amphotericin B with wide local excision and even exenteration of the orbital contents. Levin et al,TheSpectrum of Orbital Aspergillosis: AClinico-pathological Review, Survey ofOphthalmology, 1996.
  • 42.
     Bacterial causesoften present as cavernous sinus thrombosis usually secondary to paranasal sinus infection, orbital cellulites, or midface infection(furuncle).  Fever and malaise precede neurological findings. Initial localizing features are unilateral chemosis, periorbital oedema, and eyelid swelling. As retrobulbar pressure increases, ophthalmoplegia and proptosis ensue. Finally pupils become sluggish, extraocular palsies develop, acuity diminishes, and contralateral signs emerge.  Most cases occur in previously healthy persons, though diabetes predisposes.  Staphylococcus aureus is the most frequent causal organism though pneuomococci and mixed fungal pathogens can be encountered. Bilateral cavernous sinus involvement has also been reported in association with central nervous system Actinomyces israelii.  Management comprises appropriate antibiotic treatment supplemented by anticoagulation to prevent septic emboli, steroids to reduce oedema, and surgery to drain the primary infective source. Diagnostic delay results in significant mortality and permanent sequelae.
  • 43.
     Ophthalmic manifestationsoccur in 50%–80% of cases, often as conjunctivitis, keratitis, and iritis. Extra ocular muscle and optic nerve involvement are rare findings, but if present in combination with ophthalmic nerve involvement, they form the orbital apex syndrome (OAS).  Histologic feature: perineuritis and perivasculitis of the long ciliary nerves and arteries that may lead to nerve demyelination.  Mean interval between the appearance of vesicular rash and ophthalmoplegia is 10 days (range, 0–40 days). In total, 40.0% occurred in the first week of the zoster rash. The fundus is usually normal except in 26.7% may demonstrate optic disc edema.  IV acyclovir is beneficial with optic nerve involvement in 42% cases, but only 20% treated with oral therapy have similar improvement in acuity.  Systemic corticosteroid therapy used to treat inflammatory response to VZV. In most reports, steroids are prescribed after 48 hours of antiviral medication. Treatment duration is empiric and patients are common on antivirals and steroids for 2–6 months, depending on clinical recovery. Verhaeghe et al. ,Orbital ApexSyndrome Secondary to Herpes Zoster Ophthalmicus.,Journal of Neuro-Ophthalmology, 2016.
  • 45.
     The possibilityof a neoplasm should be considered in the differential diagnosis of an OAS, especially in any patient with a known history of cancer.  Primary ocular or orbital tumors, neoplasms of the paranasal sinuses, or central nervous system tumors may invade the orbital apex. Metastatic disease may also involve the cavernous sinus.  Tumors that most commonly cause a CSS include nasopharyngeal cancer, lymphoma, pituitary adenoma, meningioma, and metastatic disease. OAS has been reported as the initial sign in a patient with maxillary sinus carcinoma, adenoid cystic carcinoma, mucoepidermoid carcinoma and poorly differentiated squamous cell carcinoma.  Metastatic disease to the cavernous sinus has been reported from the breast, lung, kidney, and from malignant melanoma. StevenYeh and Rod Foroozan ,Orbital apex syndrome,Curr OpinOphthalmol, 2004
  • 47.
     Mid facialtrauma: 70%  Males 77.6%  Right 28% Midline 6% Left 36% Bilateral 18.9%  If OAS seen in complex mid-facial trauma, 80% fractures seen on the medial and lateral walls of the orbit. Mundinger et al, J Craniomaxillofac Surg, 2014. Sugumata, Orbital apex syndrome associated with fractures of the inferomedial orbital wall, Clinical Ophthalmology, 2013
  • 48.
     Orbital syndromesare seen in mid facial trauma due to biomechanical vectors converging at the orbital apex. (Hardt and Sgier, 1991)  Superior Orbital Fissure Syndrome: 2.2%  OrbitalApex Syndrome:1.6%  Cavernous Sinus Syndrome:0.3%
  • 50.
    Visual Acuity, Color Vision, Confrontational VisualFields Evaluation of Pupil Ocular Motility External & Slit-Lamp Examination Ophthalmoscopy IOP measurement Imaging Studies • USG / UBM • X-ray • CT / MRI • Exploratory Surgery 1 2 3 45 6 7
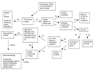
  • 51.
    Infections/DM/Tuberculosis/Syphilis/TAO/NSO Vasculitis including SLE,RA,Wegners Granulom Sarcoidosis,Anemia Evaluation Infections,Tuberculosis, HSV, Sarcoidosis, LGB Invasive Aspergillosis, Lymphoproliferative diso Granulomas, Mass Lesions, Fractures Confirmation of Diagnosis
  • 52.
     CT:  Bestimages of relationship between the bone and soft tissues  Suspected orbital fractures  Palpable bone step-offs  Restricted extra-ocular movements  Metallic orbital foreign bodies  MRI:  Best at differentiating soft tissues  Associated neurological damage  Wooden foreign bodies Which to choose ? CT or MRI
  • 53.
     The bestresolution of orbital structures is presently obtained by MRI using standardT1w SE2,3 orT2wTSE pulse sequences.  Fat appears hyperintense (bright) on T1w and T2w images, and other structures, such as vessels, nerves, and muscles, appear darker (hypointense) than orbital fat.  Gd-DTPA enhances vascular structures, such as cavernous sinus or the venous plexus surrounding Meckel’s cave and the hypophysis.  Fat suppression techniques like STIR with or without contrast enhancement are especially useful for the diagnosis of retrobulbar optic neuritis and intraorbital meningiomas.  Newer functional MRI (fMRI) with blood-oxygenation-level-dependent (BOLD) techniques and fNMR MRI can evaluate retinal physiology and oxygenation. PET, SPECT, MRS with NAA, DSA and MRA/MVA with MOTSA can aid in diagnosis.  Although MRI and magnetic resonance angiography may be helpful in diagnosing intracranial aneurysms or shunts at the cavernous sinus, the “gold standard” for intracranial vascular disease is catheter angiography and super selective vessel exploration. Townsend ,Clinical application of MRI in ophthalmology., NMR Biomed 2008.
  • 55.
     The causativefactors of OAS include inflammation, infection, neoplasia, vascular lesions, and trauma causing penetrating orbital injuries.  The confined space at the orbital apex and the passage of complex neurovascular structures through it make this area vulnerable even to small lesions.
  • 56.
    Management of OAS Observation Medical Management Surgical Management • Infectious: Antibiotics  Antifungals  Antivirals • Non Infectious:  Corticosteroids  Immunosuppressant • Spontaneous resolution under 4 weeks e.g.: OID, TAO etc. • Orbitotomies • Endoscopic decompression • Tumor removal/ debulking surgery StevenYeh and Rod Foroozan ,Orbital apex syndrome,Curr OpinOphthalmol, 2004
  • 57.
    • Traumatic opticneuropathy following blunt or penetrating injury occurs with an incidence of 2%–5% in facial trauma. • Following a report by Anderson and Meansin the 1980s, steroids have been used alone or in combination with surgical decompression. • In 1999, the International Optic NerveTrauma Studyshowed no significant difference in the visual outcome in patients with traumatic optic neuropathy treated with surgical optic nerve decompression or high-dose systemic steroids, or in patients who were simply observed. • A Cochrane systematic review in 2007showed that there is no convincing data of additional benefits of steroids over observation alone.
  • 58.
     Neoplastic etiology Imaging evidence of mass lesion  Restrictive Strabismus  CT evidence of muscle entrapment  De bulking surgery for NSOI,TAO refractory to medical therapy  Confirmation of diagnosis by biopsy
  • 59.
    Lateral orbitotomy provides excellent accessto deep lesions in the subperiosteal, peripheral, or intraconal space lateral to the optic nerve. Transcranial orbitotomy provides access to the superior two-thirds of all the orbital compartments In some cases, the craniotomy is used only to provide access to the orbit that is otherwise not possible, such as biopsy of an orbital apex mass. Its primary use is for exploration of tumors involving the orbital apex, or large tumors extending above and medial to the optic nerve.
  • 60.
    Frontoethmoidal medial orbitotomy allowsaccess for a variety of procedures in the subperiosteal and peripheral surgical spaces and sinuses. Its main use is for processes involving both the frontal or ethmoid sinuses and the orbit. Vertical-lid split anterior approach approach allows for excellent scar camouflage with maintenance of appropriate lid height and contour. It is useful for exposure of superior orbital lesions that lie medial to the optic nerve.
  • 61.
    Transconjunctival orbitotomy is usedto enterTenon's space or the medial intraconal space through an incision in the medial perilimbal bulbar conjunctiva. If the intraconal space is to be entered, disinsertion of the medial rectus muscle usually is required. This allows improved access by permitting the globe to be displaced further laterally. Inferior transonjunctival orbitotomy is a preferable approach to the inferior orbit is through a transconjunctival incision. This eliminates the percutaneous scar and risk of lower lid retraction.
  • 62.
    • On occasion,more than one orbital approach may be required to completely expose and safely remove a lesion. • A good orbital surgeon remains flexible throughout the surgical procedure and uses creative combinations of approaches as circumstances dictate. • The surgeon also should recognize when specialists in other disciplines, such as otolaryngology or neurosurgery, may help in the definitive management of pathologic orbital processes and should not hesitate to obtain their assistance.
  • 64.
    1: transfrontal: forfloor and posterior wall of the frontal sinus eg: inflammatory sinus disease and erosive mucocoeles. 2: transcribriform: the crista galli to the planum sphenoidale and across the roof of the ethmoid sinuses to the orbital roof: used for sinonasal malignancies and olfactory groove meningiomas. 3: transplanum: the transplanum module provides access to suprasellar lesions such as pituitary tumors with extrasellar extension and craniopharyngiomas. It is limited posterolaterally by the optic canals. 4: transsellar: the transsellar approach is the standard approach for pituitary pathology but may be combined with other approaches for tumors with extrasellar extension. It is limited laterally by the cavernous ICA. 5: transclival: chordomas and meningiomas 6: transodontoid: for upper cervical spine pathology
  • 65.
     27 casestudy.  Etiologies included benign (40.7%), malignant (44%), infectious (7.4%), and metastatic (7.4%) lesions.  Recommends the endoscopic trans-nasal approach to the orbital apex as it provides a “straight line” magnified view of this complex region.  Recommends the two-surgeon, four-handed technique in addition to a trans-septal approach that can aid in retraction and bimanual dissection in this complex area.  There were no cerebrospinal fluid leaks or postoperative hemorrhages.  Vision remained stable or improved in all but one patient (3.7% risk of vision decline).  Average follow-up was 4 years.
  • 66.
    Computerized image guidedintraoperative navigation system. Surgeon holds probe in wound. Infrared camera detects position of probe tip and sends information to the computer. The position of the probe is seen on the CT scan or MR image on the computer screen.
  • 69.
     A spectrumof diseases can cause the constellation of findings found in orbital apex syndrome.  It is important to rule out infectious etiology as steroids form the mainstay of therapy in orbital apex syndrome.  Surgical methods are employed in refractory cases, mass lesions and traumatic cases.  Multiple surgical approaches are available but astute clinical history, judicious medical imaging, expeditious use of steroids and correct anatomical knowledge are vital for proper surgical management.  Orbital Apex Syndrome usually also requires the help of other specialists (ENT/Neurology/Neurosurgery) for comprehensive management.