MORPHO-EXTERNAL STRUCTURE OF LICHEN FLORA IN THE
VICINITY OF MALINGLING RIVER, OLD DAMULOG,
DAMULOG, BUKIDNON
KING ERN VERMAR VASQUEZ CABILLAR
LUKE DELOSO MALATE
JAELOU JAMES DENSING PIQUERO
DARYL KENN LAGDAMIN SINADJAN
A RESEARCH PAPER SUBMITTED TO JEANALYN C. AGOR, MSGenScieEd,
OLD DAMULOG NATIONAL HIGH SCHOOL, OLD DAMULOG,
DAMULOG, BUKIDNON IN PARTIAL FULFILLMENT
FOR THE REQUIREMENTS OF THE
COURSE IN RESEARCH
CAPSTONE
SCIENCE, TECHNOLOGY, ENGINEERING AND MATHEMATICS
MARCH 2018
RESEARCHER’S PROFILE
Name: Cabillar, King Ern Vermar Vasquez
Subject: Research Capstone
Strand: STEM (Science Technology Engineering Mathematics)
Date of Birth: June 30, 2000
Place of Birth: Cagayan De Oro City
Home Address: Zone-2 Old Damulog, Damulog, Bukidnon
Parents: Ninita V. Cabillar
Erwin T. Cabillar
EDUCATIONAL ATTAINMENT
Elementary: Old Damulog Elementary School
SY 2011-2012
Secondary: Old Damulog National High School
Junior High School
SY 2015-2016
Senior High Ongoing
RESEARCHER’S PROFILE
Name: Malate, Luke Deloso
Subject: Research Capstone
Strand: STEM (Science Technology Engineering Mathematics)
Date of Birth: August 21, 1999
Place of Birth: Old Damulog, Damulog, Bukidnon
Home Address: Zone-2 Old Damulog, Damulog Bukidnon
Parents: Samuel I. Malate
Gilda D. Malate
EDUCATIONAL ATTAINMENT
Elementary: Old Damulog Elementary School
SY 2011-2012
Secondary: Old Damulog National High School
Junior High School
SY 2015-2016
Senior High Ongoing
RESEARCHER’S PROFILE
Name: Piquero, Jaelou James Densing
Subject: Research Capstone
Strand: Stem (Science Technology Engineering Mathematics)
Date of Birth: November 11, 1999
Place of Birth: Quarry, Damulog, Bukidnon
Home Address: Zone-7 Spring, Kibawe, Bukidnon
Parents: Rowel B. Piquero
Ellen D. Piquero
EDUCATIONAL ATTAINMENT
Elementary: Spring Elementary School
SY 2011-2012
Secondary: Old Damulog National High School
Junior High School
SY 2015-2016
Senior High Ongoing
RESEARCHER’S PROFILE
Name: Sinadjan, Daryl Kenn Lagdamin
Subject: Research Capstone
Strand: STEM (Science Technology Engineering Mathematics)
Date of Birth: December 26, 1999
Place of Birth: Kibawe, Bukidnon
Home Address: Zone-6 Poblacion, Damulog, Bukidnon
Parents: Antonio P. Sinadjan Jr.
Nelma L. Sinadjan
EDUCATIONAL ATTAINMENT
Elementary: Damulog Central Elementary School
SY 2011-2012
Secondary: Old Damulog National High School
Junior High School
SY 2015-2016
Senior High Ongoing
ACKNOWLEDGMENT
The researchers would like to express their heartfelt gratitude to the following
individuals for their support and inspiration that they had influenced in making this study:
First of all, God Almighty, the fountain of wisdom, source of knowledge and for
the guidance to strengthen the researchers to pursue the study and for making this study
meaningful and successful;
To their Research Adviser, Ms. Jeanalyn C. Agor, for her advices as well as
encouragement to further continue our study;
To Edsyl B. Peñas, Research Consultant and Arnold L. Agbu Jr. for their
willingness to support and for sharing their knowledge and time in mentoring and
assisting to make the study a success;
To their friends and classmates who are always there to support them morally and
socially;
To their respective families for their moral and financial support, for their advices and
concern to fully achieve the success of this study;
To Dr. Andrea G. Azuelo, Biologist in Central Mindanao University for helping
them verifying and classifying the specimen especifically the family genera and species
of the Lichens;
To all who contributed their help in making this study possible and success, the
researchers owe you a lot. Thank you so much.
THE RESEARCHERS
ABSTRACT
CABILLAR, KING ERN VERMAR VASQUEZ, MALATE, LUKE
DELOSO, PIQUERO, JAELOU JAMES, SINADJAN, DARYL KENN
LAGDAMIN, Old Damulog National High School, March 2018, Morpho-External
Structure of Lichen Flora in the Vicinity of Malingling River, Old Damulog, Damulog,
Bukidnon.
Research Adviser: Ms. Jeanalyn C. Agor
Research Consultant: Edsyl Berongoy-Peňas
The research study was conducted to an inventory the lichen flora and its external
morphology structure in the vicinity of Malingling River in Old Damulog, Damulog,
Bukidnon. Specifically, the study aims to: (1) identify what species of the lichen flora
found in the vicinity of Malingling River in Old Damulog, Damulog, Bukidnon; (2)
differentiate the lichen flora with respect to: (a) vegetation; (b) color; and (c) family; and
(3) determine the importance of lichens of flora to the people, community, and
environment.
The species were Collected There are eight (8) packets of lichens collected in the
vicinity of Malingling river; one (1) species belongs to family of Parmeliaceae, five (5)
from the family of Pertusariaceae one (1) from the family of Physciacaea and also one(1)
from Collemataceae. Eight (8) of it found vegetatively in tree trunk, Lichens vigorously
abundant in many vegetation they can also survive in extreme environment. Lichens
vigorously abundant in many vegetation they can also survive in extreme environment.
The species collected revealed four (4) families; namely Parmeliacea, Physcicea,
Pertusariaceae and Collemataceae. It includes the genera/species of Parmotrema gardneri
(C.W. Dodge Serus), Phyxine cocoes, Pertusaria texana, Pertusaria sp. 1, Pertusaria
inconspicua, Pertusaria leiocarpella, Pertusaria huangshanensis, Leptogium sp. 1. In the
site of vicinity of Malingling River also exhibit healthy environment since three major
group representation of lichens are present namely the Foliose, Fruticose and cructose.
The distribution of Lichens flora varies according to temperature on the site the lower the
temperature the more lichens flora inhabited. The site considered to be less disturbed due
to agricultural farming. Most of the Lichen flora abundantly found in the tree trunk,
branch and weathered rock. It is be the vegetative suite for the home of lichen flora
among the study sites because of its less disturbed place, the most content of the sites are
the main reason why lichens inhabited abundantly. Therefore lichen flora in Old
Damulog is present abundantly specifically in the vicinity of Malingling river which
means the place is not disturbed, the air is clean not polluted. It is necessary that all of the
people should take into account maintaining ecological balance in all aspects.
The researcher’s would like to recommend that; continue to preserve and
conserve lichen flora because they are primary indicator for a place that is polluted. The
researcher’s recommend that continue to study lichens in its importance in the ecosystem
to the community and to the people and to pursue study about lichens for many economic
importance especially in the advent of discovering lichens in medicine. The researcher
would like to recommend that the local government and the DENR together with the
Department of Tourism in the Municipality will continue to regulate law and polices
regarding preservation, conservation and protection of lichen flora and in the
environment.
TABLE OF CONTENTS
PAGE
INTRODUCTION
Background of the Study 1
Statement of the Problem 3
Objectives of the Study 3
Significance of the Study 4
Scope and Limitation 4
Definition of Terms 5
REVIEW OF RELATED LITERATURE
Related Researches on Lichens 8
Morphology Structure of Lichens 10
Ecology and Life Cycle of Lichen
Economic Importance
11
12
RESEARCH DESIGN 14
METHODOLOGY
Entry Protocol 15
Location of the Study Site 15
Establishment of the Study Site 15
Preparation of Herbarium Specimen 16
Photo documentation 16
RESULTS AND DISCUSSION
Description and Identification of the
Study
17
Data Interpretation 25
SUMMARY 27
CONCLUSIONS 27
RECOMMENDATIONS 28
BIBLIOGRAPHY 29
APPENDICES 30
List of Figures
Figure 1. Pertusariaceae Pertusaria leiocarpella 17
A. represents the sample collected;
B. represents the microscopy of the specimen in 10x.
C. represent the dry specimen.
Figure 2. Pertusariaceae Pertusaria sp. 1 18
A. represents the sample collected;
B. represents the microscopy of the specimen in 10x.
C. represent the dry specimen.
Figure 3. Physciaceae Phyxine cocoes 19
A. represents the sample collected;
B. represents the microscopy of the specimen in 10x.
C. represent the dry specimen.
Figure 4. . Parmeliaceae Parmotrema gardneri(C,W, Dodge Serus) 20
A. represents the sample collected;
B. represents the microscopy of the specimen in 10x.
C. represent the dry specimen.
Figure 5. Pertusariaceae Pertusaria inconspicua 21
A. represents the sample collected;
B. represents the microscopy of the specimen in 10x.
C. represent the dry specimen.
Figure 6. Pertusariaceae Pertusaria huangshanensis 22
A. represents the sample collected;
B. represents the microscopy of the specimen in 10x.
C. represent the dry specimen.
Figure 7. Pertusariaceae Pertusaria texana 23
A. represents the sample collected;
B. represents the microscopy of the specimen in 10x.
C. represent the dry specimen.
Figure 8. Collemataceae Leptogium sp. 1 24
A. represents the sample collected;
B. represents the microscopy of the specimen in 10x.
C. represent the dry specimen.
LIST OF TABLES
Table 1. Temperature of the Site. 25
Table 2. Ecological Status of Group Represents in Site. 25
Table 3. List of Lichens confirmed by Dr. Andrea G. Azuelo 26
Table 4. Summary of Lichens 26
APPENDICES
Appendix 1. 31
Map of the study site
Appendix 2. 32
Figure A. The researcher’s going to the site.
Figure B. The researcher measuring the temperature of the site
with the used of wet and dry bulb thermometer.
Figure C. The researcher’s collecting the samples specimens.
Appendix 3. 33
Figure A. The researcher’s collecting the sample in the site.
Figure B. The researcher’s used stainless knife to scrape the
sample specimens. Figure C and D. The researcher’s collecting
the sample specimens in the site.
Appendix 4. 34
Figure A. Confirmation and verification of the specimen by the
Biologist of Central Mindanao University Dr. Andrea G. Azuelo.
INTRODUCTION
Background of the Study
Lichens are formed through the combination of algae and fungi. It is one of the indicator to
identify whether the place are polluted or the area are quit polluted especially the air. The lichen group is
polyphyletic and appeared on earth at different times during evolution. The first lichens probably
developed around 440 million years ago and preceded even the first plants (Willis & McElwain, 2002).
Lichens are form on symbiotic association of algae or cyanobacteria and other living
filaments of fungus with respect with their relayed to their symbiotic relationship.
Lichens, are grouped into three categories of shape: foliose is formed leaf-like, fruticose
is formed shrub-like, and crustose growing closely attached to a surface. Lichen is dual
organisms consisting of a fungus and an alga or a cyanobacterium. The fungus provides
the alga with structure, protection, nutrients, and water absorbed from the atmosphere and
the substrate e.g., soil, rotten logs, tree branches. In return, the alga provides
carbohydrates from photosynthesis to the fungus. Algae from some lichens grow
independently of the fungus, but in lichen form, the algae can inhabit more challenging
environments than when growing alone (U.S. Geological Survey, 2002). And lichen is
can be found almost in all part of terrestrial word such as, ice polar areas, tropical
rainforest and dessert area. They are also found on manufactured objects such as
concrete, old rusting cars, and park benches (Georgia’s Piedmont, 2007).
There are about 20,000 known lichen species, accordingly, some lichen
taxonomist placed lichens in their own division, the Mycophycophyta, but this practice is
no longer accepted because the components belong to separate lineages. Neither the
ascolichens nor the basidiolichens form monophyletic lineages in their respective fungal
phyla, but they do form several major solely or primarily lichen-forming groups within
each phylum. For some lichens to grow they need water and sunlight. Lichen very slowly
some said to be green-gray, crust like plants. Our study focused on lichen flora since
people tend to overlooked, neglected and misunderstood them because they are small.
Even though they are minute in nature, a lot of us do not even know they have specific
role in the environment, in the people, and even in the society.
To understand the ecological importance of lichen, classification and
characteristics of its flora in Municipality of Damulog, a floristic survey was conducted
to answer the raised problems and will be gathering data based on our objectives. The
researchers were conducted a survey to further understand and analyze the present
situation regarding distribution, conservation and protection of lichens in Old Damulog as
well as in the Municipality of Damulog, wherein rainforest is the home of many species
of lichen flora.
Statement of the Problem
The main purpose of this study is to inventory the lichen flora and its external
morphology structure in the Vicinity of Malingling River, Old Damulog, Damulog,
Bukidnon.
Specifically, it sought to answer the following questions:
1. What are the possible lichen flora found in the vicinity of Malingling river, Old
Damulog, Damulog, Bukidnon?
2. How lichen flora differ from each other with respect to:
a) vegetation/habitat;
b) color; and
c) family ?
3. How important is lichen flora to the people, to community and environment?
Objective of the Study
Generally, the study conducted to inventory the lichen flora and its external
morphology structure in the vicinity of Malingling River, Old Damulog, Damulog,
Bukidnon?
Specifically, the study aims to:
1. Identify what species of the lichen flora found in the vicinity of Malingling
River, Old Damulog, Damulog, Bukidnon?
2. differentiate the lichen flora with respect to:
a) vegetation/habitat;
b) color; and
c) family;
3. determine the importance of lichens of flora to the people, community, and
environment.
Significance of the Study
The study will provide further information that would serve as a backbone of
today’s and the future inquiry about the lichen flora found in the vicinity of Malingling
River, Old Damulog, Damulog, Bukidnon.
The finding of the study will encourage students to have awareness on the
importance of lichen to the people, community, and the environment.
This study also serves as a document of the lichen flora that will open up
possibility of developing new medicine.
Scope and Limitation of the Study
The field sampling will be conducted on the vicinity of Malingling River, Old
Damulog, Damulog, Bukidnon. This study is limited only in collecting, identifying, and
describing its external morphology and determining its importance in the environment, to
the people, and in the community of Old Damulog, Damulog, Bukidnon.
Definition of Terms
Algae is an informal term for large, diverse group of photosynthetic organisms
which are not necessarily closely related, and is thus polyphyletic.
Ascolichen is a lichens in which the fungus component is an ascomycete.
Basidiolichen are lichenized members of the Basidiomycota, a much smaller
group of lichens than the far more common ascolichens in the Ascomycota.
Biogeochemical is relating to or denoting the cycle in which chemical elements
and simple substances are transferred between living systems and the environment.
Cortex refers to the outer layer of the cerebrum, the cerebral cortex is composed
of folded gray matter and playing an important role in consciousness.
Crustose is a habit of some types of algae and lichens in which the plant grows
tightly appressed to a substrate forming a biological layer of the adhering organism.
Cyanobacteria are other forms of algae that give nutrient to lichens
Floristic Surveys are concerned with an assessment of species composition of
vegetation, rather than the structure. These are favored for large-scale or small areas
studies of a detailed botanical nature. The identification of species is essential for floristic
mapping.
Foliose is one of a variety or lichens, which are complex organisms that arise
from the symbiotic relationship between fungi and a photosynthetic partner, typically
algae.
Fruticose is a form of lichen fungi that is characterized by a coral-like shrubby or
bushy growth structure. It is composed of a thallus and a holdfast.
Fungus is any member of the group of eukaryotic organisms that includes
unicellular microorganism such as yeasts and molds, as well as multi cellular fungi that
produce familiar fruiting forms known as mushrooms.
Gross Appearance is the term commonly used by anatomical pathologists to refer
to diagnostically useful findings made during the gross examination portion of surgical
specimen processing or an autopsy. It is vital to systematically explain the gross
appearance of a pathological state.
Isidium is a vegetative reproductive structure present in some lichens. Isidia are
outgrowths of the thallus surface, and are corticated, usually with a columnar structure,
and consisting of both fungal hyphae and algal cells.
Lichenicolous is a king of fungus and parasitic fungus that only lives on lichen as
the host. It is estimated there are 3000 species of lichenoous fungi.
Medulla is the inner region of an organ or tissue, especially when it is
distinguishable from the outer region or cortex.
Morphology Structure refers to the gross appearance, and inner structure of all the
lichen group.
Mycophycophyta is a phylum or division of lichens.
Polyphyletic is a group of organisms that derived from more than one common
evolutionary ancestor or ancestral group and therefore not suitable for placing in the same
taxon.
Soredia are common reproductive structure of lichens. Lichens reproduce
asexually by employing simple fragmentation and production of soredia and isilda.
Soredia are composed of fungal hyphae wrapped around cyanobacteria or green algae.
Substrate is a molecule upon which an enzyme acts. Enzymes catalyze chemical
reactions involving the substrates. In the case of a single substrate, the substrate bonds
with the enzyme active site, and an enzyme-substrate complex is formed.
Symbiotic refers to any diverse organisms that live together, but in this case, the
relationship is not necessarily beneficial to both. Parasites.
Thallus is defined as a plant body that is not different into stem and leaves and
lacks true roots and a vascular system.
Thalli are typical of algae, fungi, lichens, and some liverworts.
Vegetation plants are considered collectively, especially those found in a
particular area or habitat.
REVIEW OF RELATED LITERATURE
Lichen Worldwide
Lichens occur in all major ecosystems apart from the deep sea. Globally, lichens play an
important biogeochemical role in nutrient and trace element cycling, in soil formation processes and
rockweathering (Seckbach 2002). The lichen group is polyphyletic and appeared on earth at different
times during evolution. The first lichens probably developed around 440 million years ago, and preceded
even the first plants (Willis & McElwain, 2002). According to Morris and Purvis, 2007 some species of
lichens cannot thrive in polluted air, so they are only found in cleaner air outside of towns and cities.
Lichens have been used more fully in biological monitoring of air pollutants like sulphur dioxide. . Lichen
structures growing on forest trees and the lichens surviving on rocks can be very old, sometimes even
million years old. For example, in recent years, researchers have identified lichen as old as 600 million
years through analysis offossil and phylogenetic data.
According to Katherine Glew (2013) Lichens (collectively often referred to as
cryptogams) are an important component of biological diversity (biodiversity) in Pacific
Northwest forest ecosystems. However, information on cryptogam species diversity,
distribution, and abundance is often lacking due to their relative obscurity compared to
higher plants and because there are relatively few botanists adequately trained in the
taxonomy of lichens. Some lichens are known to live only in higher portions of the
canopy in old growth trees. In order to evaluate the need and appropriateness of
reintroducing cryptogam species that may have been extirpated from watershed or
portions of the, it is necessary to know the current diversity and distribution of lichens.
According to Thomas H. Nash III; Fossil records of lichens are extremely
rare. Perhaps palaeontologists have not yet adapted their eyes to recognize lichen-forming
fungi and their photobionts. Two recent discoveries of lichen-like fossils support the view
that lichenization might be a very ancient nutritional strategy. These arbuscular
mycorrhizae represent a fungal symbiosis that had already reached an astonishing level of
morphological and physiological complexity, although the early vascular plants
(Rhyniales) were just starting to colonize terrestrial ecosystems. Terrestrial soil and rock
surfaces had certainly been colonized by cyanobacteria and green algae long before the
advent of vascular plants. With high probability groups of fungi have formed manifold
interactions with these early photoautotrophic inhabitants of terrestrial ecosystems,
ranging from parasitism to mutualism. Presently known fossils of morphologically
advanced, foliose or fruticose lichens come from Tertiary deposits, i.e. are comparatively
young; older ones certainly exist but have not yet been discovered.
Lichens in the Philippines
According to H. J. M. Sipman, P. Diederich and A. Aptroot; there are 162 species
of lichenized and lichenicolous fungi is presented for the island of Palawan in the
Philippines. It includes 53 species not recorded before from the country. Evidence is
given that this is only a small portion of all lichen species occurring on the island, which
may be over 500 species. Endemism or phytogeographically relevant occurrences are not
recognized with certainty indicators for ecological continuity of forests, seem not
reduced.
In the research paper of Alexander K. Ezhkin entitled “Morphological Changes
and Damages of Indicator Lichens” from Sakhalin Island he stated that the
morphological changes of lichens, abnormalities and damages are very important
parameters that define the general vitality of lichen communities, detecting that the lichen
abnormalities helps to make an accurate assessment of the ecosystems disturbance.
The Morphology Structure of Lichens
The basic morphology structure of lichen have their gross appearance differs; the
inner structures of all three lichen groups are similar. Each lichen is composed of a
number of layers. The outer layer (farthest from the substrate) is known as the cortex and
is composed of fungal cells. The next layer-the algal layer-is dominated by algal cells in a
matrix of fungal threads that hold them in place, close to the surface. The third layer is
the medulla, which is largely made up of fungal cells. In crustose lichens, this layer is
directly connected to the substrate, but the other two groups differ: foliose lichens have
another layer, the lower cortex, and are attached to the substrate; by means of rhizinae,
hair-like strand; in fruticose lichens, the cortex and algal layer are repeated below the
medulla. The entire structure of any lichen is known as a lichen body, or thallus.
Among the terrestrial autotrophs of the world, lichens exhibit intriguing
morphological variation in miniature. In color they exhibit a fantastic array of orange,
yellow, red, green, gray, brown, and black. Lichens occur in most terrestrial ecosystems
of the world, but their biomass contribution varies from insignificant to being a major
component of the whole ecosystem. In many polar and subpolar ecosystems, lichens are
the dominant autotrophs. In addition, lichens are conspicuous components of many
alpine, coastal and forest ecosystems, such as the temperate rain forests of the southern
hemisphere and taiga of the northern hemisphere. Because most lichens grow relatively
slowly, their primary productivity contribution is fairly small in most ecosystems.
(Thomas H. Nash III, 2008)
Ecology and Life Cycle of Lichens
Lichens form easily distinguishable colored patches on tree barks, rocks and soil.
They are universally distributed organisms occurring in varied climatic conditions
ranging from the poles to the tropics in earth. They may look like crust, spreading rapidly
over the surface (crustose lichens) or leafy and loosely attached to the surface (foliose
lichens) and branched and shrubby, hanging from tree twigs or branches, with a single
attachment (fruticose lichens). (Balwant Kumar, 2010).The reproduction of lichens goes
in to two basic ways. First, lichen may produce soredia, or a cluster of algal cells
wrapped in fungal filaments. These may disperse and form new lichens. A second way
for the lichens to reproduce itself is through isidia, which are much like soredia expect
that isidia are enclosed within a layer of protective cortex issue. An isidium is much more
like a miniature lichens. Lichens will grow almost anywhere that a stable and reasonably
well-it surface occurs. This may include soil, rock, or even the sides of trees. A lichens
may absorb certain mineral nutrients from any of these substrates on which it grows, but
is generally self-reliant in feeding itself through photosynthesis in the algal cells. Thus,
lichens growing on trees are not parasite on the trees and do not feed on them, any more
than you feed on the chair you sit in. Lichens growing in trees are simply using the tree as
home. Lichens growing on rocks, though, may release chemical which speed the
degradation of the rock into soil, and thus promote production of new soil.
Economic Importance of Lichens
Evernia prunastri (oak moss), Pseudeverniafurfuracea (tree moss) and Ramalinae
spp. Aremostly used as ingredients in soaps, cosmetics, after shave lotions or perfume for
a peculiar, earthy, mossy fragrance. This species is harvested commercially in south-
central Europe, and then sent to France where it is used in the manufacture of fine
perfumes. The lichen acts as a fixative for other scents, and also adds a subtle herbal
fragrance of its own. In this study we evaluate the effectiveness of using lichens as “bio-
monitors” in identifying areas and ecosystems that are at a risk of damage from high
levels of air pollution. We used lichen disc transplants from tree barks to compare
pollution levels at five different sites. Lichens were transplanted from areas of known
lower pollution concentrations to areas of potentially higher degrees of air pollution and
monitored over time. (Jessica M. Wakefield and Joydeep Bhattacharjee, 2011)
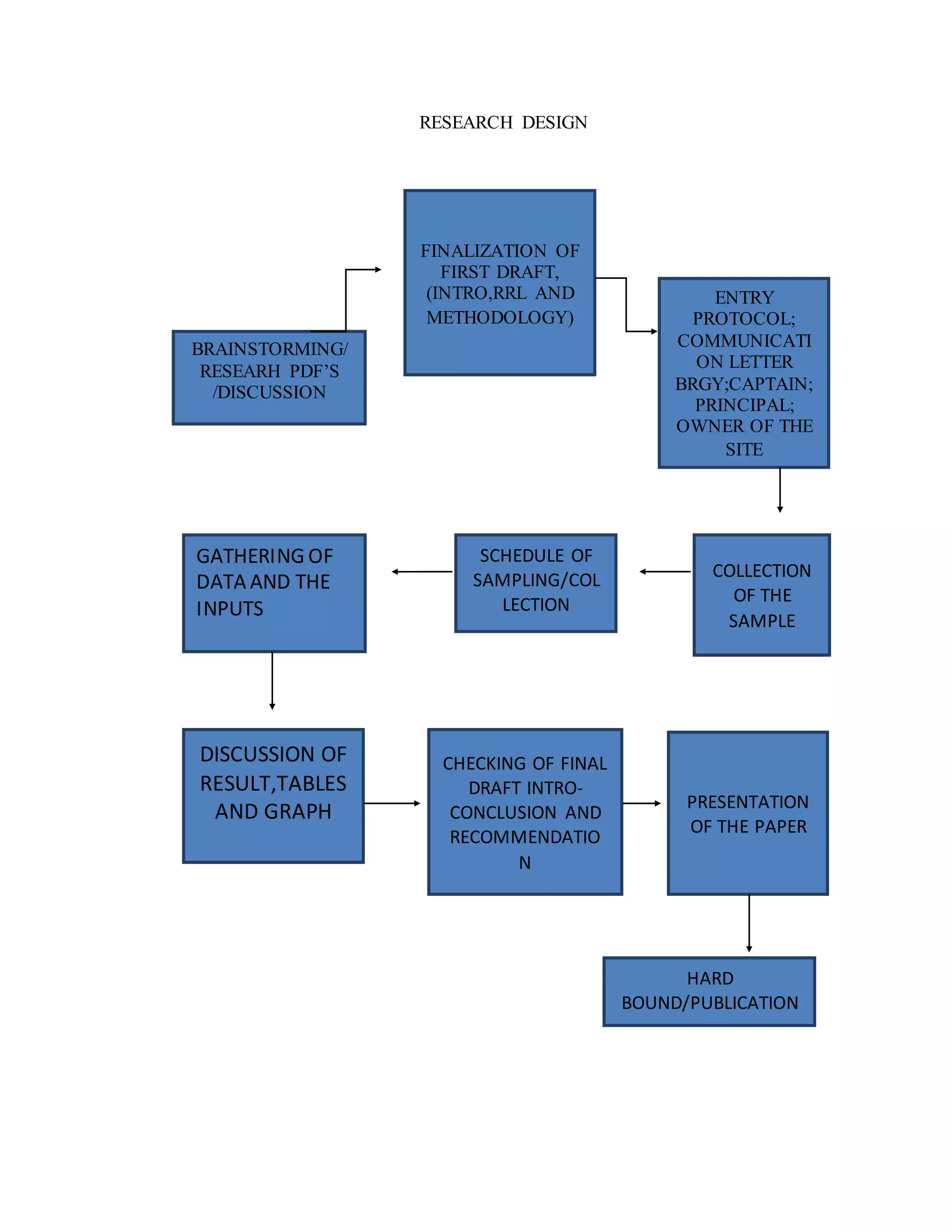
RESEARCH DESIGN
BRAINSTORMING/
RESEARH PDF’S
/DISCUSSION
FINALIZATION OF
FIRST DRAFT,
(INTRO,RRL AND
METHODOLOGY)
SCHEDULE OF
SAMPLING/COL
LECTION
COLLECTION
OF THE
SAMPLE
ENTRY
PROTOCOL;
COMMUNICATI
ON LETTER
BRGY;CAPTAIN;
PRINCIPAL;
OWNER OF THE
SITE
GATHERING OF
DATA AND THE
INPUTS
DISCUSSION OF
RESULT,TABLES
AND GRAPH
CHECKING OF FINAL
DRAFT INTRO-
CONCLUSION AND
RECOMMENDATIO
N
PRESENTATION
OF THE PAPER
HARD
BOUND/PUBLICATION
N
METHODOLOGY
Entry Protocol
Letter of request was send personally to the Office of the Punong Barangay of
Old Damulog, Damulog, Bukidnon and the owner of the study site.
Location of the Study Site
The selected vegetative site is in Zone 2 Old Damulog, Damulog, Bukidnon. In
the vicinity of Malingling River.
Malingling River is one of the water source of Barangay Old Damulog wherein
many plants and trees grow near the river like madre di cacao and etc. It has crystal river
clear water containing some rocks of different sizes.
Establishment of the Study Area and Sampling Design
There are kinds of lichen species to be collected from the selected vegetative site
in Malingling River Old Damulog, Damulog, Bukidnon through floristic survey. Floristic
survey is a phytogeograpical study of plants group though inspection, checking, scanning,
measuring and examining an area of land (Merriam-Webster, 2015)
Preparation of Herbarium Specimens
After collecting, the samples were placed in the plastic bag with its color and
control number. The date of collection was recorded in the field notebook with the
associated habitats. The samples were air dried and placed in separate packets and label
as herbarium voucher.
Photographs
Pictures was taken during the collection in the selected vegetative site for species
identification, compilation and documentation.
Collection Number: 8
Kingdom: Plantae
Family: Pertusariaceae
Genus: Pertusaria
Species: leiocarpella
Figure 1. A. represents the sample
collected; Figure B. represents the
microscopy of the specimen in 10x.
Figure C. represent the dry specimen.
Description: The Pertusariaceae are a family of lichenized fungi in the
order Pertusariales. Thallus Structure crustose; Color when Wet-milky
white to light green, Dry Light green; Latitudinal in distribution; found
in the tree trunk of vicinity in Malingling river side.
RESULTS AND DISCUSSION
Description and Identification of Specimen
A B
C
C
Collection 10
Kingdom: Plantae
Family: Pertusariaceae
Genus: Pertusaria
Species: sp. 1
A B
Figure 2. A. represents the sample
collected; Figure B. represents the
microscopy of the specimen in 10x.
Figure C. represent the dry specimen.
Description: The Pertusariaceae are a family of lichenized fungi in the
order Pertusariales. Thallus structure crustose; Apothecia type;
Accessory is absent; Color when Wet- Light green, Dry White;
Latitudinal in Distribution; found in the tree trunk of vicinity in
Malingling river side.
C
Collection 22
Kingdom: Plantae
Family: Physciaceae
Genus: Pyxine
Species: cocoes
A B
Figure 3. A. represents the sample
collected; Figure B. represents the
microscopy of the specimen in 10x.
Figure C. represent the dry specimen.
Description: The Physciaceae are a family of mostly lichen-forming fungi
belonging to the class Lecanoromycetes in the division Ascomycota. The
family contains 17 genera and 512 species. Thallus structure crustose;
Color when Wet-Green with pollen, Dry-Mint, Green; Latitudinal
distribution; found in the tree trunk of vicinity in Malingling river side.
C
Collection Number: 24
Kingdom: Plantae
Family: Parmeliaceae
Genus: Parmotrema
Species: gardener
(C.W. Dodge Serus)
Description: The Parmeliaceae is a large and diverse family of
Lecanoromycetes. With over 2000 species in roughly 87 genera, it is
regarded as the largest family of lichen forming fungi. Thallus
structure foliose ; accessory is present; Color when wet-light green
when wet and, dry faint green ; latitudinal in distribution; found in
the tree trunk of vicinity in Malingling river side.
A
Figure 4. A. represents the sample
collected; Figure B. represents the
microscopy of the specimen in 10x.
Figure C. represent the dry specimen.
B
C
Collection 26
Kingdom: Plantae
Family: Pertusariaceae
Genus: Pertusaria
Species: insconspicua
Figure 5. A. represents the sample
collected; Figure B. represents the
microscopy of the specimen in 10x.
Figure C. represent the dry specimen.
Description: The Pertusariaceae are a family of lichenized fungi
in the order Pertusariales. Thallus structure crustose; Color when
Wet-Light Green, Dry-Milky White; Latitudinal in distribution;
found in the Tree trunk of the river side area.
BA
C
Collection 35
Kingdom: Plantae
Family: Pertusariaceae
Genus: Pertusaria
Species: huangshanensis
A B
Figure 6. A. represents the sample
collected; Figure B. represents the
microscopy of the specimen in 10x.
Figure C. represent the dry specimen.
Description: The Pertusariaceae are a family of lichenized fungi in the
order Pertusariales. Thallus structure crustose; Accessory is absent;
Color when Wet- Powdery green, Dry Powdery light green; Latitudinal
in distribution; found in the tree trunk of vicinity in Malingling river
side.
.
C
Collection 36
Kingdom: Plantae
Family: Pertusariaceae
Genus: Pertusaria
Species: texana
Description: The Pertusariaceae are a family of lichenized fungi in the
order Pertusariales. Thallus Structure crustose; Color when Wet-
powdery green, Dry Powdery green; Latitudinal in distribution; found in
the tree trunk of vicinity in Malingling river side.
A B
Figure 7. A. represents the sample
collected; Figure B. represents the
microscopy of the specimen in 10x.
Figure C. represent the dry specimen.
C
C
Collection 38
Kingdom: Plantae
Family: Collemataceae
Genus: Leptogium
Species: sp.1
Figure 8. A. represents the sample
collected; Figure B. represents the
microscopy of the specimen in 10x.
Figure C. represent the dry specimen.
Description: The Collemataceae are a lichenized family of fungi in the
order Peltigerales (suborder Collematineae). Species in this family have
a widespread distribution. Thallus structure Foliose; Color when Wet-
Light Green with Pollen Brown, Dry-Gray with pollen Brown;
Latitudinal in distribution; found in the tree trunk of vicinity in
Malingling river side.
.
BA
BA
C
Data Interpretation
Table 1. Temperature of the Site.
Thermometer Temperature
Wet 26.00°C
Dry 28.00 °C
Table 1 shows the relative temperatures varying on the site in the vicinity of
Malingling River, Old Damulog, Damulog, Bukidnon. The researchers obtained the
temperatures via dry and wet bulb classification.
Table 2. Ecological Status of the Study Site.
Area Covered Indication Description
Vicinity of
Malingling river
++ Undisturbed
This data shows that in the vicinity of river-side Malingling. It indicates
ecological status whether it is disturbed or undisturbed. In (+++) sign which describes to
be fully undisturbed since then approximate and describes to be undisturbed with the (++)
sign. (+) sign, indicates to be less undisturbed.
For confirmation and verification of the samples collected, researcher consults
experts in lichen species at Central Mindanao University, College of Education, Research
and Extension Department by one of their known researcher at the same time the
Lichenologist of the said institution, Dr. Andrea G. Azuelo.
Table 3. List of Lichens confirmed by Dr. Andrea G. Azuelo
Families Genera/ Species Collection
Number
1.Parmeliacea Parmotrema gardneri (C,M, Dodge
Serus)
24
2.Physciaceae Pyxine cocoes 22
3.Pertusariaceae Pertusaria texana
Pertusaria sp. 1
Pertusaria Inconspicua
Pertusaria leiocarpella
Pertusaria huangsshanensis
36
10
26
8
35
4.Collemataceae Leptogium sp. 1 38
Table 4. Summary of Lichens
Family Genera Species
A.Lichens
Parmeliacea
Physcicea
Pertusariaceae
Collemataceae
1
1
1
1
1
1
5
1
Total 4 4 8
SUMMARY, CONCLUSION AND RECOMMENDATIONS
Summary
There are eight (8) packets of lichens collected in the vicinity of Malingling river;
one (1) species belongs to family of Parmeliaceae, five (5) from the family of
Pertusariaceae one (1) from the family of Physciacaea and also one(1) from
Collemataceae. Eight (8) of it found vegetative in tree trunk, Lichens vigorously
abundant in many vegetation they can also survive in extreme environment.
Conclusion
The species collected revealed four (4) families; namely Parmeliacea, Physcicea,
Pertusariaceae and Collemataceae. It includes the genera/species of Parmotrema gardneri
(C.W. Dodge Serus), Phyxine cocoes, Pertusaria texana, Pertusaria sp. 1, Pertusaria
inconspicua, Pertusaria leiocarpella, Pertusaria huangshanensis, Leptogium sp. 1. In the
site of vicinity of Malingling River also exhibit healthy environment since three major
group representation of lichens are present namely the Foliose, Fruticose and cructose.
The distribution of Lichens flora varies according to temperature on the site the lower the
temperature the more lichens flora inhabited. The site considered to be less disturbed due
to agricultural farming. Most of the Lichen flora abundantly found in the tree trunk,
branch and weathered rock. It is be the vegetative suite for the home of lichen flora
among the study sites because of its less disturbed place, the most content of the sites are
the main reason why lichens inhabited abundantly. Therefore, lichen flora in Old
Damulog is present abundantly specifically in the vicinity of Malingling river which
means the place is not disturbed, the air is clean not polluted. It is necessary that all of the
people should take into account maintaining ecological balance in all aspects.
Recommendations
The researchers would like to recommend that; continue to preserve and conserve
lichen flora because they are primary indicator for a place that is polluted. The
researchers recommend that continue to study lichens in its importance in the ecosystem
to the community and to the people and to pursue study about lichens for many economic
importance especially in the advent of discovering lichens in medicine. The researcher
would like to recommend that the local government and the DENR together with the
Department of Tourism in the Municipality will continue to regulate law and polices
regarding preservation, conservation and protection of lichen flora and in the
environment.
BIBLIOGRAPHY
Bhattacharjee, Joydeep and Wakefield Jessica M. 2011 .Effect of air Pollution on
Chlorophyll Content and Lichen Morphology in Northeastern Louisiana.
Bhaumik, R. Das K, U. Dey. J.K. Datta and Mondal N.K. 2011, Journal of stress
Physiology & Biochemistry Vol. 7 No. 4 2011
Chapin David and Borsting Melissa. 2013. Lichen Species Richness in the Cedar
River Municipal Watershed.
Ezhkin, Alexander K., 2013. Morphological changes and damages of indicator
lichens from Sakhalin Island, Institute of Marine Geology and Geophysics FEB RAS, 1B
Nauki str., Yuzhno-Sakhalinsk, 693000, Russia; Ezhkin@yandex.ru
Fryday, Alan M. 2000. The lichen vegetation associated with areas of late snow-
lie in the Scottish Highlands,
NASH III, THOMAS H. (edited) Lichen Biology. 2008. Second Edition. Arizona
State University, USA
Piedmont Georgia’s, 2007.A guide to twelve common & conspicuous lichens of
Georgia’s Piedmont.
Sipman, H. J. M. *1, P. Diederich2 and A. Aptroot3. New Lichen Records and A
Catalogue of Lichens from Palawan Island, The Philippines
Sonina, Anzhella V. 2012. Epilithic lichens and their morphological adaptations
to the conditions of the White and Barents Seas coast (Russian Arctic)
Whitesel Todd, 2006 .Lichens two Lives
Woodward, Andrea USGS Forest and Rangeland Bryophytes and Lichens: Small
but Indispensable Forest DwellersEcosystem Science Center, 600 East Park Ave., Port
Angeles, WA 98362 (ph: 206-526-6282 ext. 332; email: andrea_woodward@usgs.gov)
APPENDICES
Appendix 1. Map of the study site
LEGEND
Barangay
National Highway
Locationof the studysite.
Appendix 2
Figure A. The researcher’s going to the site. Figure B. The researcher measuring the
temperature of the site with the used of wet and dry bulb thermometer. Figure C. The
researcher’s collecting the samples specimens.
A
C
B
D
Appendix 3
Figure A. The researcher’s collecting the sample in the site. Figure B. The researcher’s
used stainless knife to scrape the sample specimens. Figure C and D. The researcher’s
collecting the sample specimens in the site
A B
C D
Appendix 4
Figure A. Confirmation and verification of the specimen by the Biologist of Central
Mindanao University Dr. Andrea G. Azuelo.
Republic of the Philippines
Department of Education
Division of Bukidnon
Old Damulog National High School
Old Damulog, Damulog, Bukidnon
December 5, 2017
WILFREDO I. BALAGAS
Secondary School Principal I
Old Damulog National High School
Sir,
The undersigned are Grade 12 students of Old Damulog National High School,
Damulog, Bukidnon enrolled in Science, Technology, Engineering and Mathematics
(STEM) of the school year 2017-2018.
In view hereof, we humbly ask permission from your good office to conduct our
research study in three selected sites in Barangay Old Damulog, Damulog, Bukidnon.
River side of Malingling.
Our research study is entitled “MORPHO-EXTERNAL STRUCTURE OF
LICHEN FLORA IN THE VICINITY OF MALINGLING RIVER, OLD DAMULOG,
DAMULOG, BUKIDNON". Rest assured that the information gathered will be used for
research purposes only.
Your ultimate consideration of this request is highly valued and appreciated.
Thank you very much.
Very truly yours,
KING ERN VERMAR V. CABILLAR Noted:
STEM Student
JEANALYN C. AGOR
Teacher
LUKE D. MALATE
STEM Student
JAELOU JAMES P. PIQUERO
STEM Student Approved:
DARYL KENN L. SINADJAN WILFREDO I. BALAGAS, PhD
STEM Student School Principal I
Republic of the Philippines
Department of Education
Division of Bukidnon
Old Damulog National High School
Old Damulog, Damulog, Bukidnon
December 5, 2017
HON. NIEL C. TALATALA
Barangay Captain
Old Damulog, Damulog, Bukidnon.
Honorable,
The undersigned are Grade 12 students of Old Damulog National High School,
Damulog, Bukidnon enrolled in Science, Technology, Engineering and Mathematics
(STEM) of the school year 2017-2018
In view hereof, we humbly ask permission from your good office to conduct our
research study in three selected sites in Barangay Old Damulog,Damulog, Bukidnon.
These are the semi-forest, river side of Malingling and private farm found in Zone-2.
Our research study is entitled “MORPHO-EXTERNAL STRUCTURE OF
LICHEN FLORA IN THE VICINITY OF MALINGLING RIVER, OLD DAMULOG,
DAMULOG, BUKIDNON" Rest assured that the information gathered will be used for
research purposes only.
Your ultimate consideration of this request is highly valued and appreciated.
Thank you very much.
Very truly yours,
KING ERN VERMAR V. CABILLAR Noted:
STEM Student
JEANALYN C. AGOR
LUKE D. MALATE Teacher
STEM Student
Approved:
JAELOU JAMES P. PIQUERO
TEM Student WILFREDO I. BALAGAS, PhD
School Principal I
DARYL KENN L. SINADJAN Received by:
STEM Student
HON. NIEL C. TALATALA
Barangay Captain
Republic of the Philippines
Department of Education
Division of Bukidnon
Old Damulog National High School
Old Damulog, Damulog, Bukidnon
December 5, 2017
HON. ERNESTO S. CABILLAR
The Owner
Honorable,
The undersigned are Grade 12 students of Old Damulog National High School,
Damulog, Bukidnon of S.Y: 2017-2018 enrolled in Science, Technology, Engineering
and Mathematics (STEM).
In view hereof, we humbly ask permission from you to conduct our research study
in a mango farm owned by your family located at Old Damulog,Damulog, Bukidnon.
Our research study is entitled “MORPHO-EXTERNAL STRUCTURE OF
LICHEN FLORA IN THE VICINITY OF MALINGLING RIVER, OLD DAMULOG,
DAMULOG, BUKIDNON". Rest assured that the information gathered will be used for
research purposes only.
Your ultimate consideration of this request is highly valued and appreciated.
Thank you very much.
Very truly yours,
KING ERN VERMAR V. CABILLAR Noted:
STEM Student
JEANALYN C. AGOR
LUKE D. MALATE Teacher
STEM Student
Approved:
JAELOU JAMES P. PIQUERO WILFREDO I. BALAGAS, PhD
STEM Student School Principal I
DARYL KENN L. SINADJAN Received by:
STEM Student HON. ERNESTO S. CABILLAR
Owner

MORPHO-EXTERNAL STRUCTURE OF LICHEN FLORA IN THE VICINITY OF MALINGLING RIVER, OLD DAMULOG, DAMULOG, BUKIDNON

  • 1.
    MORPHO-EXTERNAL STRUCTURE OFLICHEN FLORA IN THE VICINITY OF MALINGLING RIVER, OLD DAMULOG, DAMULOG, BUKIDNON KING ERN VERMAR VASQUEZ CABILLAR LUKE DELOSO MALATE JAELOU JAMES DENSING PIQUERO DARYL KENN LAGDAMIN SINADJAN A RESEARCH PAPER SUBMITTED TO JEANALYN C. AGOR, MSGenScieEd, OLD DAMULOG NATIONAL HIGH SCHOOL, OLD DAMULOG, DAMULOG, BUKIDNON IN PARTIAL FULFILLMENT FOR THE REQUIREMENTS OF THE COURSE IN RESEARCH CAPSTONE SCIENCE, TECHNOLOGY, ENGINEERING AND MATHEMATICS MARCH 2018
  • 2.
    RESEARCHER’S PROFILE Name: Cabillar,King Ern Vermar Vasquez Subject: Research Capstone Strand: STEM (Science Technology Engineering Mathematics) Date of Birth: June 30, 2000 Place of Birth: Cagayan De Oro City Home Address: Zone-2 Old Damulog, Damulog, Bukidnon Parents: Ninita V. Cabillar Erwin T. Cabillar EDUCATIONAL ATTAINMENT Elementary: Old Damulog Elementary School SY 2011-2012 Secondary: Old Damulog National High School Junior High School SY 2015-2016 Senior High Ongoing
  • 3.
    RESEARCHER’S PROFILE Name: Malate,Luke Deloso Subject: Research Capstone Strand: STEM (Science Technology Engineering Mathematics) Date of Birth: August 21, 1999 Place of Birth: Old Damulog, Damulog, Bukidnon Home Address: Zone-2 Old Damulog, Damulog Bukidnon Parents: Samuel I. Malate Gilda D. Malate EDUCATIONAL ATTAINMENT Elementary: Old Damulog Elementary School SY 2011-2012 Secondary: Old Damulog National High School Junior High School SY 2015-2016 Senior High Ongoing
  • 4.
    RESEARCHER’S PROFILE Name: Piquero,Jaelou James Densing Subject: Research Capstone Strand: Stem (Science Technology Engineering Mathematics) Date of Birth: November 11, 1999 Place of Birth: Quarry, Damulog, Bukidnon Home Address: Zone-7 Spring, Kibawe, Bukidnon Parents: Rowel B. Piquero Ellen D. Piquero EDUCATIONAL ATTAINMENT Elementary: Spring Elementary School SY 2011-2012 Secondary: Old Damulog National High School Junior High School SY 2015-2016 Senior High Ongoing
  • 5.
    RESEARCHER’S PROFILE Name: Sinadjan,Daryl Kenn Lagdamin Subject: Research Capstone Strand: STEM (Science Technology Engineering Mathematics) Date of Birth: December 26, 1999 Place of Birth: Kibawe, Bukidnon Home Address: Zone-6 Poblacion, Damulog, Bukidnon Parents: Antonio P. Sinadjan Jr. Nelma L. Sinadjan EDUCATIONAL ATTAINMENT Elementary: Damulog Central Elementary School SY 2011-2012 Secondary: Old Damulog National High School Junior High School SY 2015-2016 Senior High Ongoing
  • 6.
    ACKNOWLEDGMENT The researchers wouldlike to express their heartfelt gratitude to the following individuals for their support and inspiration that they had influenced in making this study: First of all, God Almighty, the fountain of wisdom, source of knowledge and for the guidance to strengthen the researchers to pursue the study and for making this study meaningful and successful; To their Research Adviser, Ms. Jeanalyn C. Agor, for her advices as well as encouragement to further continue our study; To Edsyl B. Peñas, Research Consultant and Arnold L. Agbu Jr. for their willingness to support and for sharing their knowledge and time in mentoring and assisting to make the study a success; To their friends and classmates who are always there to support them morally and socially; To their respective families for their moral and financial support, for their advices and concern to fully achieve the success of this study; To Dr. Andrea G. Azuelo, Biologist in Central Mindanao University for helping them verifying and classifying the specimen especifically the family genera and species of the Lichens; To all who contributed their help in making this study possible and success, the researchers owe you a lot. Thank you so much. THE RESEARCHERS
  • 7.
    ABSTRACT CABILLAR, KING ERNVERMAR VASQUEZ, MALATE, LUKE DELOSO, PIQUERO, JAELOU JAMES, SINADJAN, DARYL KENN LAGDAMIN, Old Damulog National High School, March 2018, Morpho-External Structure of Lichen Flora in the Vicinity of Malingling River, Old Damulog, Damulog, Bukidnon. Research Adviser: Ms. Jeanalyn C. Agor Research Consultant: Edsyl Berongoy-Peňas The research study was conducted to an inventory the lichen flora and its external morphology structure in the vicinity of Malingling River in Old Damulog, Damulog, Bukidnon. Specifically, the study aims to: (1) identify what species of the lichen flora found in the vicinity of Malingling River in Old Damulog, Damulog, Bukidnon; (2) differentiate the lichen flora with respect to: (a) vegetation; (b) color; and (c) family; and (3) determine the importance of lichens of flora to the people, community, and environment. The species were Collected There are eight (8) packets of lichens collected in the vicinity of Malingling river; one (1) species belongs to family of Parmeliaceae, five (5) from the family of Pertusariaceae one (1) from the family of Physciacaea and also one(1) from Collemataceae. Eight (8) of it found vegetatively in tree trunk, Lichens vigorously
  • 8.
    abundant in manyvegetation they can also survive in extreme environment. Lichens vigorously abundant in many vegetation they can also survive in extreme environment. The species collected revealed four (4) families; namely Parmeliacea, Physcicea, Pertusariaceae and Collemataceae. It includes the genera/species of Parmotrema gardneri (C.W. Dodge Serus), Phyxine cocoes, Pertusaria texana, Pertusaria sp. 1, Pertusaria inconspicua, Pertusaria leiocarpella, Pertusaria huangshanensis, Leptogium sp. 1. In the site of vicinity of Malingling River also exhibit healthy environment since three major group representation of lichens are present namely the Foliose, Fruticose and cructose. The distribution of Lichens flora varies according to temperature on the site the lower the temperature the more lichens flora inhabited. The site considered to be less disturbed due to agricultural farming. Most of the Lichen flora abundantly found in the tree trunk, branch and weathered rock. It is be the vegetative suite for the home of lichen flora among the study sites because of its less disturbed place, the most content of the sites are the main reason why lichens inhabited abundantly. Therefore lichen flora in Old Damulog is present abundantly specifically in the vicinity of Malingling river which means the place is not disturbed, the air is clean not polluted. It is necessary that all of the people should take into account maintaining ecological balance in all aspects.
  • 9.
    The researcher’s wouldlike to recommend that; continue to preserve and conserve lichen flora because they are primary indicator for a place that is polluted. The researcher’s recommend that continue to study lichens in its importance in the ecosystem to the community and to the people and to pursue study about lichens for many economic importance especially in the advent of discovering lichens in medicine. The researcher would like to recommend that the local government and the DENR together with the Department of Tourism in the Municipality will continue to regulate law and polices regarding preservation, conservation and protection of lichen flora and in the environment.
  • 10.
    TABLE OF CONTENTS PAGE INTRODUCTION Backgroundof the Study 1 Statement of the Problem 3 Objectives of the Study 3 Significance of the Study 4 Scope and Limitation 4 Definition of Terms 5 REVIEW OF RELATED LITERATURE Related Researches on Lichens 8 Morphology Structure of Lichens 10 Ecology and Life Cycle of Lichen Economic Importance 11 12 RESEARCH DESIGN 14 METHODOLOGY Entry Protocol 15 Location of the Study Site 15 Establishment of the Study Site 15 Preparation of Herbarium Specimen 16 Photo documentation 16 RESULTS AND DISCUSSION Description and Identification of the Study 17 Data Interpretation 25 SUMMARY 27 CONCLUSIONS 27 RECOMMENDATIONS 28 BIBLIOGRAPHY 29 APPENDICES 30
  • 11.
    List of Figures Figure1. Pertusariaceae Pertusaria leiocarpella 17 A. represents the sample collected; B. represents the microscopy of the specimen in 10x. C. represent the dry specimen. Figure 2. Pertusariaceae Pertusaria sp. 1 18 A. represents the sample collected; B. represents the microscopy of the specimen in 10x. C. represent the dry specimen. Figure 3. Physciaceae Phyxine cocoes 19 A. represents the sample collected; B. represents the microscopy of the specimen in 10x. C. represent the dry specimen. Figure 4. . Parmeliaceae Parmotrema gardneri(C,W, Dodge Serus) 20 A. represents the sample collected; B. represents the microscopy of the specimen in 10x. C. represent the dry specimen. Figure 5. Pertusariaceae Pertusaria inconspicua 21 A. represents the sample collected; B. represents the microscopy of the specimen in 10x. C. represent the dry specimen. Figure 6. Pertusariaceae Pertusaria huangshanensis 22 A. represents the sample collected; B. represents the microscopy of the specimen in 10x. C. represent the dry specimen. Figure 7. Pertusariaceae Pertusaria texana 23 A. represents the sample collected; B. represents the microscopy of the specimen in 10x. C. represent the dry specimen. Figure 8. Collemataceae Leptogium sp. 1 24 A. represents the sample collected; B. represents the microscopy of the specimen in 10x. C. represent the dry specimen.
  • 12.
    LIST OF TABLES Table1. Temperature of the Site. 25 Table 2. Ecological Status of Group Represents in Site. 25 Table 3. List of Lichens confirmed by Dr. Andrea G. Azuelo 26 Table 4. Summary of Lichens 26
  • 13.
    APPENDICES Appendix 1. 31 Mapof the study site Appendix 2. 32 Figure A. The researcher’s going to the site. Figure B. The researcher measuring the temperature of the site with the used of wet and dry bulb thermometer. Figure C. The researcher’s collecting the samples specimens. Appendix 3. 33 Figure A. The researcher’s collecting the sample in the site. Figure B. The researcher’s used stainless knife to scrape the sample specimens. Figure C and D. The researcher’s collecting the sample specimens in the site. Appendix 4. 34 Figure A. Confirmation and verification of the specimen by the Biologist of Central Mindanao University Dr. Andrea G. Azuelo.
  • 14.
    INTRODUCTION Background of theStudy Lichens are formed through the combination of algae and fungi. It is one of the indicator to identify whether the place are polluted or the area are quit polluted especially the air. The lichen group is polyphyletic and appeared on earth at different times during evolution. The first lichens probably developed around 440 million years ago and preceded even the first plants (Willis & McElwain, 2002). Lichens are form on symbiotic association of algae or cyanobacteria and other living filaments of fungus with respect with their relayed to their symbiotic relationship. Lichens, are grouped into three categories of shape: foliose is formed leaf-like, fruticose is formed shrub-like, and crustose growing closely attached to a surface. Lichen is dual organisms consisting of a fungus and an alga or a cyanobacterium. The fungus provides the alga with structure, protection, nutrients, and water absorbed from the atmosphere and the substrate e.g., soil, rotten logs, tree branches. In return, the alga provides carbohydrates from photosynthesis to the fungus. Algae from some lichens grow independently of the fungus, but in lichen form, the algae can inhabit more challenging environments than when growing alone (U.S. Geological Survey, 2002). And lichen is can be found almost in all part of terrestrial word such as, ice polar areas, tropical rainforest and dessert area. They are also found on manufactured objects such as concrete, old rusting cars, and park benches (Georgia’s Piedmont, 2007). There are about 20,000 known lichen species, accordingly, some lichen taxonomist placed lichens in their own division, the Mycophycophyta, but this practice is no longer accepted because the components belong to separate lineages. Neither the
  • 15.
    ascolichens nor thebasidiolichens form monophyletic lineages in their respective fungal phyla, but they do form several major solely or primarily lichen-forming groups within each phylum. For some lichens to grow they need water and sunlight. Lichen very slowly some said to be green-gray, crust like plants. Our study focused on lichen flora since people tend to overlooked, neglected and misunderstood them because they are small. Even though they are minute in nature, a lot of us do not even know they have specific role in the environment, in the people, and even in the society. To understand the ecological importance of lichen, classification and characteristics of its flora in Municipality of Damulog, a floristic survey was conducted to answer the raised problems and will be gathering data based on our objectives. The researchers were conducted a survey to further understand and analyze the present situation regarding distribution, conservation and protection of lichens in Old Damulog as well as in the Municipality of Damulog, wherein rainforest is the home of many species of lichen flora.
  • 16.
    Statement of theProblem The main purpose of this study is to inventory the lichen flora and its external morphology structure in the Vicinity of Malingling River, Old Damulog, Damulog, Bukidnon. Specifically, it sought to answer the following questions: 1. What are the possible lichen flora found in the vicinity of Malingling river, Old Damulog, Damulog, Bukidnon? 2. How lichen flora differ from each other with respect to: a) vegetation/habitat; b) color; and c) family ? 3. How important is lichen flora to the people, to community and environment? Objective of the Study Generally, the study conducted to inventory the lichen flora and its external morphology structure in the vicinity of Malingling River, Old Damulog, Damulog, Bukidnon? Specifically, the study aims to: 1. Identify what species of the lichen flora found in the vicinity of Malingling River, Old Damulog, Damulog, Bukidnon?
  • 17.
    2. differentiate thelichen flora with respect to: a) vegetation/habitat; b) color; and c) family; 3. determine the importance of lichens of flora to the people, community, and environment. Significance of the Study The study will provide further information that would serve as a backbone of today’s and the future inquiry about the lichen flora found in the vicinity of Malingling River, Old Damulog, Damulog, Bukidnon. The finding of the study will encourage students to have awareness on the importance of lichen to the people, community, and the environment. This study also serves as a document of the lichen flora that will open up possibility of developing new medicine. Scope and Limitation of the Study The field sampling will be conducted on the vicinity of Malingling River, Old Damulog, Damulog, Bukidnon. This study is limited only in collecting, identifying, and describing its external morphology and determining its importance in the environment, to the people, and in the community of Old Damulog, Damulog, Bukidnon.
  • 18.
    Definition of Terms Algaeis an informal term for large, diverse group of photosynthetic organisms which are not necessarily closely related, and is thus polyphyletic. Ascolichen is a lichens in which the fungus component is an ascomycete. Basidiolichen are lichenized members of the Basidiomycota, a much smaller group of lichens than the far more common ascolichens in the Ascomycota. Biogeochemical is relating to or denoting the cycle in which chemical elements and simple substances are transferred between living systems and the environment. Cortex refers to the outer layer of the cerebrum, the cerebral cortex is composed of folded gray matter and playing an important role in consciousness. Crustose is a habit of some types of algae and lichens in which the plant grows tightly appressed to a substrate forming a biological layer of the adhering organism. Cyanobacteria are other forms of algae that give nutrient to lichens Floristic Surveys are concerned with an assessment of species composition of vegetation, rather than the structure. These are favored for large-scale or small areas studies of a detailed botanical nature. The identification of species is essential for floristic mapping. Foliose is one of a variety or lichens, which are complex organisms that arise from the symbiotic relationship between fungi and a photosynthetic partner, typically algae.
  • 19.
    Fruticose is aform of lichen fungi that is characterized by a coral-like shrubby or bushy growth structure. It is composed of a thallus and a holdfast. Fungus is any member of the group of eukaryotic organisms that includes unicellular microorganism such as yeasts and molds, as well as multi cellular fungi that produce familiar fruiting forms known as mushrooms. Gross Appearance is the term commonly used by anatomical pathologists to refer to diagnostically useful findings made during the gross examination portion of surgical specimen processing or an autopsy. It is vital to systematically explain the gross appearance of a pathological state. Isidium is a vegetative reproductive structure present in some lichens. Isidia are outgrowths of the thallus surface, and are corticated, usually with a columnar structure, and consisting of both fungal hyphae and algal cells. Lichenicolous is a king of fungus and parasitic fungus that only lives on lichen as the host. It is estimated there are 3000 species of lichenoous fungi. Medulla is the inner region of an organ or tissue, especially when it is distinguishable from the outer region or cortex. Morphology Structure refers to the gross appearance, and inner structure of all the lichen group. Mycophycophyta is a phylum or division of lichens.
  • 20.
    Polyphyletic is agroup of organisms that derived from more than one common evolutionary ancestor or ancestral group and therefore not suitable for placing in the same taxon. Soredia are common reproductive structure of lichens. Lichens reproduce asexually by employing simple fragmentation and production of soredia and isilda. Soredia are composed of fungal hyphae wrapped around cyanobacteria or green algae. Substrate is a molecule upon which an enzyme acts. Enzymes catalyze chemical reactions involving the substrates. In the case of a single substrate, the substrate bonds with the enzyme active site, and an enzyme-substrate complex is formed. Symbiotic refers to any diverse organisms that live together, but in this case, the relationship is not necessarily beneficial to both. Parasites. Thallus is defined as a plant body that is not different into stem and leaves and lacks true roots and a vascular system. Thalli are typical of algae, fungi, lichens, and some liverworts. Vegetation plants are considered collectively, especially those found in a particular area or habitat.
  • 21.
    REVIEW OF RELATEDLITERATURE Lichen Worldwide Lichens occur in all major ecosystems apart from the deep sea. Globally, lichens play an important biogeochemical role in nutrient and trace element cycling, in soil formation processes and rockweathering (Seckbach 2002). The lichen group is polyphyletic and appeared on earth at different times during evolution. The first lichens probably developed around 440 million years ago, and preceded even the first plants (Willis & McElwain, 2002). According to Morris and Purvis, 2007 some species of lichens cannot thrive in polluted air, so they are only found in cleaner air outside of towns and cities. Lichens have been used more fully in biological monitoring of air pollutants like sulphur dioxide. . Lichen structures growing on forest trees and the lichens surviving on rocks can be very old, sometimes even million years old. For example, in recent years, researchers have identified lichen as old as 600 million years through analysis offossil and phylogenetic data. According to Katherine Glew (2013) Lichens (collectively often referred to as cryptogams) are an important component of biological diversity (biodiversity) in Pacific Northwest forest ecosystems. However, information on cryptogam species diversity, distribution, and abundance is often lacking due to their relative obscurity compared to higher plants and because there are relatively few botanists adequately trained in the taxonomy of lichens. Some lichens are known to live only in higher portions of the canopy in old growth trees. In order to evaluate the need and appropriateness of reintroducing cryptogam species that may have been extirpated from watershed or portions of the, it is necessary to know the current diversity and distribution of lichens.
  • 22.
    According to ThomasH. Nash III; Fossil records of lichens are extremely rare. Perhaps palaeontologists have not yet adapted their eyes to recognize lichen-forming fungi and their photobionts. Two recent discoveries of lichen-like fossils support the view that lichenization might be a very ancient nutritional strategy. These arbuscular mycorrhizae represent a fungal symbiosis that had already reached an astonishing level of morphological and physiological complexity, although the early vascular plants (Rhyniales) were just starting to colonize terrestrial ecosystems. Terrestrial soil and rock surfaces had certainly been colonized by cyanobacteria and green algae long before the advent of vascular plants. With high probability groups of fungi have formed manifold interactions with these early photoautotrophic inhabitants of terrestrial ecosystems, ranging from parasitism to mutualism. Presently known fossils of morphologically advanced, foliose or fruticose lichens come from Tertiary deposits, i.e. are comparatively young; older ones certainly exist but have not yet been discovered. Lichens in the Philippines According to H. J. M. Sipman, P. Diederich and A. Aptroot; there are 162 species of lichenized and lichenicolous fungi is presented for the island of Palawan in the Philippines. It includes 53 species not recorded before from the country. Evidence is given that this is only a small portion of all lichen species occurring on the island, which may be over 500 species. Endemism or phytogeographically relevant occurrences are not recognized with certainty indicators for ecological continuity of forests, seem not reduced.
  • 23.
    In the researchpaper of Alexander K. Ezhkin entitled “Morphological Changes and Damages of Indicator Lichens” from Sakhalin Island he stated that the morphological changes of lichens, abnormalities and damages are very important parameters that define the general vitality of lichen communities, detecting that the lichen abnormalities helps to make an accurate assessment of the ecosystems disturbance. The Morphology Structure of Lichens The basic morphology structure of lichen have their gross appearance differs; the inner structures of all three lichen groups are similar. Each lichen is composed of a number of layers. The outer layer (farthest from the substrate) is known as the cortex and is composed of fungal cells. The next layer-the algal layer-is dominated by algal cells in a matrix of fungal threads that hold them in place, close to the surface. The third layer is the medulla, which is largely made up of fungal cells. In crustose lichens, this layer is directly connected to the substrate, but the other two groups differ: foliose lichens have another layer, the lower cortex, and are attached to the substrate; by means of rhizinae, hair-like strand; in fruticose lichens, the cortex and algal layer are repeated below the medulla. The entire structure of any lichen is known as a lichen body, or thallus. Among the terrestrial autotrophs of the world, lichens exhibit intriguing morphological variation in miniature. In color they exhibit a fantastic array of orange, yellow, red, green, gray, brown, and black. Lichens occur in most terrestrial ecosystems of the world, but their biomass contribution varies from insignificant to being a major component of the whole ecosystem. In many polar and subpolar ecosystems, lichens are
  • 24.
    the dominant autotrophs.In addition, lichens are conspicuous components of many alpine, coastal and forest ecosystems, such as the temperate rain forests of the southern hemisphere and taiga of the northern hemisphere. Because most lichens grow relatively slowly, their primary productivity contribution is fairly small in most ecosystems. (Thomas H. Nash III, 2008) Ecology and Life Cycle of Lichens Lichens form easily distinguishable colored patches on tree barks, rocks and soil. They are universally distributed organisms occurring in varied climatic conditions ranging from the poles to the tropics in earth. They may look like crust, spreading rapidly over the surface (crustose lichens) or leafy and loosely attached to the surface (foliose lichens) and branched and shrubby, hanging from tree twigs or branches, with a single attachment (fruticose lichens). (Balwant Kumar, 2010).The reproduction of lichens goes in to two basic ways. First, lichen may produce soredia, or a cluster of algal cells wrapped in fungal filaments. These may disperse and form new lichens. A second way for the lichens to reproduce itself is through isidia, which are much like soredia expect that isidia are enclosed within a layer of protective cortex issue. An isidium is much more like a miniature lichens. Lichens will grow almost anywhere that a stable and reasonably well-it surface occurs. This may include soil, rock, or even the sides of trees. A lichens may absorb certain mineral nutrients from any of these substrates on which it grows, but is generally self-reliant in feeding itself through photosynthesis in the algal cells. Thus, lichens growing on trees are not parasite on the trees and do not feed on them, any more
  • 25.
    than you feedon the chair you sit in. Lichens growing in trees are simply using the tree as home. Lichens growing on rocks, though, may release chemical which speed the degradation of the rock into soil, and thus promote production of new soil. Economic Importance of Lichens Evernia prunastri (oak moss), Pseudeverniafurfuracea (tree moss) and Ramalinae spp. Aremostly used as ingredients in soaps, cosmetics, after shave lotions or perfume for a peculiar, earthy, mossy fragrance. This species is harvested commercially in south- central Europe, and then sent to France where it is used in the manufacture of fine perfumes. The lichen acts as a fixative for other scents, and also adds a subtle herbal fragrance of its own. In this study we evaluate the effectiveness of using lichens as “bio- monitors” in identifying areas and ecosystems that are at a risk of damage from high levels of air pollution. We used lichen disc transplants from tree barks to compare pollution levels at five different sites. Lichens were transplanted from areas of known lower pollution concentrations to areas of potentially higher degrees of air pollution and monitored over time. (Jessica M. Wakefield and Joydeep Bhattacharjee, 2011)
  • 26.
    RESEARCH DESIGN BRAINSTORMING/ RESEARH PDF’S /DISCUSSION FINALIZATIONOF FIRST DRAFT, (INTRO,RRL AND METHODOLOGY) SCHEDULE OF SAMPLING/COL LECTION COLLECTION OF THE SAMPLE ENTRY PROTOCOL; COMMUNICATI ON LETTER BRGY;CAPTAIN; PRINCIPAL; OWNER OF THE SITE GATHERING OF DATA AND THE INPUTS DISCUSSION OF RESULT,TABLES AND GRAPH CHECKING OF FINAL DRAFT INTRO- CONCLUSION AND RECOMMENDATIO N PRESENTATION OF THE PAPER HARD BOUND/PUBLICATION N
  • 27.
    METHODOLOGY Entry Protocol Letter ofrequest was send personally to the Office of the Punong Barangay of Old Damulog, Damulog, Bukidnon and the owner of the study site. Location of the Study Site The selected vegetative site is in Zone 2 Old Damulog, Damulog, Bukidnon. In the vicinity of Malingling River. Malingling River is one of the water source of Barangay Old Damulog wherein many plants and trees grow near the river like madre di cacao and etc. It has crystal river clear water containing some rocks of different sizes. Establishment of the Study Area and Sampling Design There are kinds of lichen species to be collected from the selected vegetative site in Malingling River Old Damulog, Damulog, Bukidnon through floristic survey. Floristic survey is a phytogeograpical study of plants group though inspection, checking, scanning, measuring and examining an area of land (Merriam-Webster, 2015) Preparation of Herbarium Specimens
  • 28.
    After collecting, thesamples were placed in the plastic bag with its color and control number. The date of collection was recorded in the field notebook with the associated habitats. The samples were air dried and placed in separate packets and label as herbarium voucher. Photographs Pictures was taken during the collection in the selected vegetative site for species identification, compilation and documentation.
  • 29.
    Collection Number: 8 Kingdom:Plantae Family: Pertusariaceae Genus: Pertusaria Species: leiocarpella Figure 1. A. represents the sample collected; Figure B. represents the microscopy of the specimen in 10x. Figure C. represent the dry specimen. Description: The Pertusariaceae are a family of lichenized fungi in the order Pertusariales. Thallus Structure crustose; Color when Wet-milky white to light green, Dry Light green; Latitudinal in distribution; found in the tree trunk of vicinity in Malingling river side. RESULTS AND DISCUSSION Description and Identification of Specimen A B C C
  • 30.
    Collection 10 Kingdom: Plantae Family:Pertusariaceae Genus: Pertusaria Species: sp. 1 A B Figure 2. A. represents the sample collected; Figure B. represents the microscopy of the specimen in 10x. Figure C. represent the dry specimen. Description: The Pertusariaceae are a family of lichenized fungi in the order Pertusariales. Thallus structure crustose; Apothecia type; Accessory is absent; Color when Wet- Light green, Dry White; Latitudinal in Distribution; found in the tree trunk of vicinity in Malingling river side. C
  • 31.
    Collection 22 Kingdom: Plantae Family:Physciaceae Genus: Pyxine Species: cocoes A B Figure 3. A. represents the sample collected; Figure B. represents the microscopy of the specimen in 10x. Figure C. represent the dry specimen. Description: The Physciaceae are a family of mostly lichen-forming fungi belonging to the class Lecanoromycetes in the division Ascomycota. The family contains 17 genera and 512 species. Thallus structure crustose; Color when Wet-Green with pollen, Dry-Mint, Green; Latitudinal distribution; found in the tree trunk of vicinity in Malingling river side. C
  • 32.
    Collection Number: 24 Kingdom:Plantae Family: Parmeliaceae Genus: Parmotrema Species: gardener (C.W. Dodge Serus) Description: The Parmeliaceae is a large and diverse family of Lecanoromycetes. With over 2000 species in roughly 87 genera, it is regarded as the largest family of lichen forming fungi. Thallus structure foliose ; accessory is present; Color when wet-light green when wet and, dry faint green ; latitudinal in distribution; found in the tree trunk of vicinity in Malingling river side. A Figure 4. A. represents the sample collected; Figure B. represents the microscopy of the specimen in 10x. Figure C. represent the dry specimen. B C
  • 33.
    Collection 26 Kingdom: Plantae Family:Pertusariaceae Genus: Pertusaria Species: insconspicua Figure 5. A. represents the sample collected; Figure B. represents the microscopy of the specimen in 10x. Figure C. represent the dry specimen. Description: The Pertusariaceae are a family of lichenized fungi in the order Pertusariales. Thallus structure crustose; Color when Wet-Light Green, Dry-Milky White; Latitudinal in distribution; found in the Tree trunk of the river side area. BA C
  • 34.
    Collection 35 Kingdom: Plantae Family:Pertusariaceae Genus: Pertusaria Species: huangshanensis A B Figure 6. A. represents the sample collected; Figure B. represents the microscopy of the specimen in 10x. Figure C. represent the dry specimen. Description: The Pertusariaceae are a family of lichenized fungi in the order Pertusariales. Thallus structure crustose; Accessory is absent; Color when Wet- Powdery green, Dry Powdery light green; Latitudinal in distribution; found in the tree trunk of vicinity in Malingling river side. . C
  • 35.
    Collection 36 Kingdom: Plantae Family:Pertusariaceae Genus: Pertusaria Species: texana Description: The Pertusariaceae are a family of lichenized fungi in the order Pertusariales. Thallus Structure crustose; Color when Wet- powdery green, Dry Powdery green; Latitudinal in distribution; found in the tree trunk of vicinity in Malingling river side. A B Figure 7. A. represents the sample collected; Figure B. represents the microscopy of the specimen in 10x. Figure C. represent the dry specimen. C C
  • 36.
    Collection 38 Kingdom: Plantae Family:Collemataceae Genus: Leptogium Species: sp.1 Figure 8. A. represents the sample collected; Figure B. represents the microscopy of the specimen in 10x. Figure C. represent the dry specimen. Description: The Collemataceae are a lichenized family of fungi in the order Peltigerales (suborder Collematineae). Species in this family have a widespread distribution. Thallus structure Foliose; Color when Wet- Light Green with Pollen Brown, Dry-Gray with pollen Brown; Latitudinal in distribution; found in the tree trunk of vicinity in Malingling river side. . BA BA C
  • 37.
    Data Interpretation Table 1.Temperature of the Site. Thermometer Temperature Wet 26.00°C Dry 28.00 °C Table 1 shows the relative temperatures varying on the site in the vicinity of Malingling River, Old Damulog, Damulog, Bukidnon. The researchers obtained the temperatures via dry and wet bulb classification. Table 2. Ecological Status of the Study Site. Area Covered Indication Description Vicinity of Malingling river ++ Undisturbed This data shows that in the vicinity of river-side Malingling. It indicates ecological status whether it is disturbed or undisturbed. In (+++) sign which describes to be fully undisturbed since then approximate and describes to be undisturbed with the (++) sign. (+) sign, indicates to be less undisturbed. For confirmation and verification of the samples collected, researcher consults experts in lichen species at Central Mindanao University, College of Education, Research
  • 38.
    and Extension Departmentby one of their known researcher at the same time the Lichenologist of the said institution, Dr. Andrea G. Azuelo. Table 3. List of Lichens confirmed by Dr. Andrea G. Azuelo Families Genera/ Species Collection Number 1.Parmeliacea Parmotrema gardneri (C,M, Dodge Serus) 24 2.Physciaceae Pyxine cocoes 22 3.Pertusariaceae Pertusaria texana Pertusaria sp. 1 Pertusaria Inconspicua Pertusaria leiocarpella Pertusaria huangsshanensis 36 10 26 8 35 4.Collemataceae Leptogium sp. 1 38 Table 4. Summary of Lichens Family Genera Species A.Lichens Parmeliacea Physcicea Pertusariaceae Collemataceae 1 1 1 1 1 1 5 1 Total 4 4 8
  • 39.
    SUMMARY, CONCLUSION ANDRECOMMENDATIONS Summary There are eight (8) packets of lichens collected in the vicinity of Malingling river; one (1) species belongs to family of Parmeliaceae, five (5) from the family of Pertusariaceae one (1) from the family of Physciacaea and also one(1) from Collemataceae. Eight (8) of it found vegetative in tree trunk, Lichens vigorously abundant in many vegetation they can also survive in extreme environment. Conclusion The species collected revealed four (4) families; namely Parmeliacea, Physcicea, Pertusariaceae and Collemataceae. It includes the genera/species of Parmotrema gardneri (C.W. Dodge Serus), Phyxine cocoes, Pertusaria texana, Pertusaria sp. 1, Pertusaria inconspicua, Pertusaria leiocarpella, Pertusaria huangshanensis, Leptogium sp. 1. In the site of vicinity of Malingling River also exhibit healthy environment since three major group representation of lichens are present namely the Foliose, Fruticose and cructose. The distribution of Lichens flora varies according to temperature on the site the lower the temperature the more lichens flora inhabited. The site considered to be less disturbed due to agricultural farming. Most of the Lichen flora abundantly found in the tree trunk, branch and weathered rock. It is be the vegetative suite for the home of lichen flora among the study sites because of its less disturbed place, the most content of the sites are
  • 40.
    the main reasonwhy lichens inhabited abundantly. Therefore, lichen flora in Old Damulog is present abundantly specifically in the vicinity of Malingling river which means the place is not disturbed, the air is clean not polluted. It is necessary that all of the people should take into account maintaining ecological balance in all aspects. Recommendations The researchers would like to recommend that; continue to preserve and conserve lichen flora because they are primary indicator for a place that is polluted. The researchers recommend that continue to study lichens in its importance in the ecosystem to the community and to the people and to pursue study about lichens for many economic importance especially in the advent of discovering lichens in medicine. The researcher would like to recommend that the local government and the DENR together with the Department of Tourism in the Municipality will continue to regulate law and polices regarding preservation, conservation and protection of lichen flora and in the environment.
  • 41.
    BIBLIOGRAPHY Bhattacharjee, Joydeep andWakefield Jessica M. 2011 .Effect of air Pollution on Chlorophyll Content and Lichen Morphology in Northeastern Louisiana. Bhaumik, R. Das K, U. Dey. J.K. Datta and Mondal N.K. 2011, Journal of stress Physiology & Biochemistry Vol. 7 No. 4 2011 Chapin David and Borsting Melissa. 2013. Lichen Species Richness in the Cedar River Municipal Watershed. Ezhkin, Alexander K., 2013. Morphological changes and damages of indicator lichens from Sakhalin Island, Institute of Marine Geology and Geophysics FEB RAS, 1B Nauki str., Yuzhno-Sakhalinsk, 693000, Russia; Ezhkin@yandex.ru Fryday, Alan M. 2000. The lichen vegetation associated with areas of late snow- lie in the Scottish Highlands, NASH III, THOMAS H. (edited) Lichen Biology. 2008. Second Edition. Arizona State University, USA Piedmont Georgia’s, 2007.A guide to twelve common & conspicuous lichens of Georgia’s Piedmont. Sipman, H. J. M. *1, P. Diederich2 and A. Aptroot3. New Lichen Records and A Catalogue of Lichens from Palawan Island, The Philippines Sonina, Anzhella V. 2012. Epilithic lichens and their morphological adaptations to the conditions of the White and Barents Seas coast (Russian Arctic) Whitesel Todd, 2006 .Lichens two Lives Woodward, Andrea USGS Forest and Rangeland Bryophytes and Lichens: Small but Indispensable Forest DwellersEcosystem Science Center, 600 East Park Ave., Port Angeles, WA 98362 (ph: 206-526-6282 ext. 332; email: andrea_woodward@usgs.gov)
  • 42.
  • 43.
    Appendix 1. Mapof the study site LEGEND Barangay National Highway Locationof the studysite.
  • 44.
    Appendix 2 Figure A.The researcher’s going to the site. Figure B. The researcher measuring the temperature of the site with the used of wet and dry bulb thermometer. Figure C. The researcher’s collecting the samples specimens. A C B D
  • 45.
    Appendix 3 Figure A.The researcher’s collecting the sample in the site. Figure B. The researcher’s used stainless knife to scrape the sample specimens. Figure C and D. The researcher’s collecting the sample specimens in the site A B C D
  • 46.
    Appendix 4 Figure A.Confirmation and verification of the specimen by the Biologist of Central Mindanao University Dr. Andrea G. Azuelo.
  • 47.
    Republic of thePhilippines Department of Education Division of Bukidnon Old Damulog National High School Old Damulog, Damulog, Bukidnon December 5, 2017 WILFREDO I. BALAGAS Secondary School Principal I Old Damulog National High School Sir, The undersigned are Grade 12 students of Old Damulog National High School, Damulog, Bukidnon enrolled in Science, Technology, Engineering and Mathematics (STEM) of the school year 2017-2018. In view hereof, we humbly ask permission from your good office to conduct our research study in three selected sites in Barangay Old Damulog, Damulog, Bukidnon. River side of Malingling. Our research study is entitled “MORPHO-EXTERNAL STRUCTURE OF LICHEN FLORA IN THE VICINITY OF MALINGLING RIVER, OLD DAMULOG, DAMULOG, BUKIDNON". Rest assured that the information gathered will be used for research purposes only. Your ultimate consideration of this request is highly valued and appreciated. Thank you very much. Very truly yours, KING ERN VERMAR V. CABILLAR Noted: STEM Student JEANALYN C. AGOR Teacher LUKE D. MALATE STEM Student JAELOU JAMES P. PIQUERO STEM Student Approved: DARYL KENN L. SINADJAN WILFREDO I. BALAGAS, PhD STEM Student School Principal I Republic of the Philippines Department of Education
  • 48.
    Division of Bukidnon OldDamulog National High School Old Damulog, Damulog, Bukidnon December 5, 2017 HON. NIEL C. TALATALA Barangay Captain Old Damulog, Damulog, Bukidnon. Honorable, The undersigned are Grade 12 students of Old Damulog National High School, Damulog, Bukidnon enrolled in Science, Technology, Engineering and Mathematics (STEM) of the school year 2017-2018 In view hereof, we humbly ask permission from your good office to conduct our research study in three selected sites in Barangay Old Damulog,Damulog, Bukidnon. These are the semi-forest, river side of Malingling and private farm found in Zone-2. Our research study is entitled “MORPHO-EXTERNAL STRUCTURE OF LICHEN FLORA IN THE VICINITY OF MALINGLING RIVER, OLD DAMULOG, DAMULOG, BUKIDNON" Rest assured that the information gathered will be used for research purposes only. Your ultimate consideration of this request is highly valued and appreciated. Thank you very much. Very truly yours, KING ERN VERMAR V. CABILLAR Noted: STEM Student JEANALYN C. AGOR LUKE D. MALATE Teacher STEM Student Approved: JAELOU JAMES P. PIQUERO TEM Student WILFREDO I. BALAGAS, PhD School Principal I DARYL KENN L. SINADJAN Received by: STEM Student HON. NIEL C. TALATALA Barangay Captain
  • 49.
    Republic of thePhilippines Department of Education Division of Bukidnon Old Damulog National High School Old Damulog, Damulog, Bukidnon December 5, 2017 HON. ERNESTO S. CABILLAR The Owner Honorable, The undersigned are Grade 12 students of Old Damulog National High School, Damulog, Bukidnon of S.Y: 2017-2018 enrolled in Science, Technology, Engineering and Mathematics (STEM). In view hereof, we humbly ask permission from you to conduct our research study in a mango farm owned by your family located at Old Damulog,Damulog, Bukidnon. Our research study is entitled “MORPHO-EXTERNAL STRUCTURE OF LICHEN FLORA IN THE VICINITY OF MALINGLING RIVER, OLD DAMULOG, DAMULOG, BUKIDNON". Rest assured that the information gathered will be used for research purposes only. Your ultimate consideration of this request is highly valued and appreciated. Thank you very much. Very truly yours, KING ERN VERMAR V. CABILLAR Noted: STEM Student JEANALYN C. AGOR LUKE D. MALATE Teacher STEM Student Approved: JAELOU JAMES P. PIQUERO WILFREDO I. BALAGAS, PhD STEM Student School Principal I DARYL KENN L. SINADJAN Received by: STEM Student HON. ERNESTO S. CABILLAR Owner