LAPORAN PRAKTIKUM
TEKNOLOGI PENGOLAHAN PANGAN
TEKNOLOGI PENGOLAHAN SEREALIA DAN KACANG-
KACANGAN
TEMPE
Oleh
Nama : Ernalia Rosita
NRP : 133020175
Kelompok : G
Meja : 3 (Tiga)
Asisten : Faradilla Noor R.
Tanggal Praktikum : 16 Maret 2016
Tanggal Pengumpulan : 04 April 2016
LABORATORIUM TEKNOLOGI PENGOLAHAN PANGAN
JURUSAN TEKNOLOGI PANGAN
FAKULTAS TEKNIK
UNIVERSITAS PASUNDAN
BANDUNG
2016
TUJUAN PERCOBAAN
Untuk meningkatkan nilai ekonomis kedelai, meningkatkan daya cerna
kedelai, mengetahui proses pembuatan produk/pengolahan bahan baku kedelai.
PRINSIP PERCOBAAN
Berdasarkan penambahan jamur/kapang Rhizopus oligosporus yang
menyebabkan terbentuknya miselium - miselium putih pada kedelai.
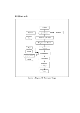
DIAGRAM ALIR
Gambar 1. Diagram Alir Pembuatan Tempe
Kedelai
perendamanAir bersih
Perebusan t= 30 menitAir
Pengukusan t= 15 menit
PenirisanRagi
Pencampurann
Tapioka
penyangraian
Pengemasan
plastik
Fermentasi
t = 24 jam
Tempe
Air kotor
HASIL PENGAMATAN
Tabel 1. Hasil Pengamatan Pembuatan Roti Tawar
Keterangan Hasil
Basis 200 gram
Bahan Utama Kedelai
Bahan Tambahan Jamur Rhizopus oligosporus
Tapioka
Berat Produk 139 gram
%Produk 69,5 %
Organoleptik
1. Warna
2. Rasa
3. Aroma
4. Tekstur
5. Kenampakan
PEMBUATAN TEMPE TIDAK BERHASIL
Gambar Produk
(Sumber : Ernalia Rosita, Meja 3, Kelompok G, 2016)
PEMBAHASAN
Berdasarkan hasil pengamatan pembuatan tempe didapatkan berat poduk
akhir sebesar 139 gram dengan % produk sebesar 69,5%. Pembuatan tempe tidak
berhasil sehingga sifat organoleptiknya tidak diamati.
Fungsi perlakuan dalam pebuatan tempe diantaranya pencucian pada
untuk membersihkan kedelai dari kotoran yang masih menempel pada kedelai
akibat penyimpanan maupun ada kontaminan lain yang masih terdapat pada
kedelai. Fungsi perendaman pada percobaan ini adalah untuk melunakkan kacang
kedelai serta membuat biji kedelai menjadi mengembang. Pengembangan biji
kedelai ini disebabkan karena adanya penyerapan air oleh biji kedelai secara
osmosis. Selain itu perendaman berfungsi agar kulit ari kacang kedelai dapat
mudah terlepas. Fungsi perebusan dan pengukusan pada percobaan ini berfungsi
sebagai proses hidrasi, yaitu agar biji kedelai menyerap air sebanyak mungkin.
Perebusan juga dimaksudkan untuk melunakkan biji kedelai. Fungsi penirisan
adalah untuk menghilangkan air yang terdapat dalam kacang kedelai. Fungsi
penyangraian adalah untuk membunuh mikroorganisme yang tumbuh dalam
tepung tapioka. Pencampuran berfungsi untuk mencampurkan kedelai, ragi dan
tepung tapioka sebelum proses pengemasan dan fermentasi. Pengemasan
berfungsi untuk mengemas tempe yang akan dibuat dan fermentasi berfungsi
untuk menginokulasi jamur tempe sehingga merombat protein dalam kedelai dan
menghasilkan miselium-miselium putih pada tempe.
Fungsi bahan dalam pembuatan tempe diantaranya air untuk merendam
dan merebus tempe sehingga tempe akan mengembang, jamur tempe untuk
inokulasi dimana jamur ini akan merombak protein dalam tempe dan
menghasilkan miselium-miselium putih, dan tapioka yang berfungsi untuk
melindungi protein tempe dan sebagai sumber nutrisi untuk jamur tempe.
Adapun faktor-faktor yang harus diperhatikan dalam pembuatan tempe
adalah sebagai berikut:
1. Oksigen
Oksigen dibutuhkan untuk pertumbuhan kapang. Aliran udara yang
terlalu cepat menyebabkan proses metabolisme akan berjalan cepat
sehingga dihasilkan panas yang dapat merusak pertumbuhan kapang. Oleh
karena itu apabila digunakan kantong plastik sebagai bahan
pembungkusnya maka sebaiknya pada kantong tersebut diberi lubang
dengan jarak antara lubang yang satu dengan lubang lainnya sekitar 2 cm.
2. Uap Air
Uap air yang berlebihan akan menghambat pertumbuhan kapang.
Hal ini disebabkan karena setiap jenis kapang mempunyai Aw optimum
untuk pertumbuhannya.
3. Suhu
Kapang tempe dapat digolongkan kedalam mikroba yang bersifat
mesofilik, yaitu dapat tumbuh baik pada suhu ruang (25-27oC). Oleh
karena itu, maka pada waktu pemeraman, suhu ruangan tempat
pemeraman perlu diperhatikan.
4. Keaktifan Laru
Laru yang disimpan pada suatu periode tertentu akan berkurang
keaktifannya. Karena itu pada pembuatan tempe sebaiknya digunakan laru
yang belum terlalu lama disimpan agar dalam pembuatan tempe tidak
mengalami kegagalan (Anonim, 2011).
Tempe adalah makanan yang dibuat dari fermentasi terhadap biji kedelai
atau beberapa bahan lain yang menggunakan beberapa jenis kapang Rhizopus,
seperti Rhizopus oligosporus, Rh. oryzae, Rh. stolonifer (kapang roti), atau Rh.
arrhizus, sehingga membentuk padatan kompak berwarna putih. Sediaan
fermentasi ini secara umum dikenal sebagai ragi tempe. Warna putih pada tempe
disebabkan adanya miselia jamur yang tumbuh pada permukaan biji kedelai.
Tekstur kompak juga disebabkan oleh mise1ia jamur yang menghubungkan biji-
biji kedelai tersebut. Banyak sekali jamur yang aktif selama fermentasi, tetapi
umumnya para peneliti menganggap bahwa Rhizopus sp merupakan jamur yang
paling dominan. Jamur yang tumbuh pada kedelai tersebut menghasilkan enzim-
enzim yang mampu merombak senyawa organik kompleks menjadi senyawa yang
lebih sederhana sehingga senyawa tersebut dengan cepat dapat dipergunakan oleh
tubuh.
Jamur Rhizopus oryzae merupakan jamur yang sering digunakan dalam
pembuatan tempe. Jamur Rhizopus oryzae aman dikonsumsi karena tidak
menghasilkan toksin dan mampu menghasilkan asam laktat. Jamur Rhizopus
oryzae mempunyai kemampuan mengurai lemak kompleks menjadi trigliserida
dan asam amino. Selain itu jamur Rhizopus oryzae mampu menghasilkan
protease. Rhizopus sp tumbuh baik pada kisaran pH 3,4-6. Pada penelitian
semakin lama waktu fermentasi, pH tempe semakin meningkat sampai pH 8,4,
sehinggajamur semakin menurun karena pH tinggi kurang sesuai untuk
pertumbuhan jamur. Secara umum jamur juga membutuhkan air untuk
pertumbuhannya, tetapi kebutuhan air jamur lebih sedikit dibandingkan dengan
bakteri. Selain pH dan kadar air yang kurang sesuai untuk pertumbuhan jamur,
jumlah nutrien dalam bahan, juga dibutuhkan oleh jamur (Azizah, 2014).
Perubahan fisik yang terjadi pada proses pembuatan tempe ialah kacang
kedelai diselimuti miselium-miselium putih sehingga terlihat berwarna putih dan
padat, teksturnya lembut.
Perubahan kimia dan biologis yang terjadi pada proses pembuatan tempe
ialah pada proses fermentasi dimana hifa jamur tempe akan menembus biji
kedelai yang keras dan tumbuh dengan mengambil makanan dari biji kedelai atau
dari tepung tapioka. Perubahan kimiawi seterusnya dalam biji terjadi oleh aktifitas
enzim ekstraseluler yang diproduksi / dilepas ujung miselia. Protein akan
dirombak menjadi asam-asam amino sehingga gizinya meningkat dan
meningkatkan daya cerna.
CCP pada proses pembuatan tempe dimulai dari proses perendaman dimana
kedelai harus direndam mengggunakan air yang bersih dan tidak mengandung
banyak kontaminan yang bisa merubah kandungan kedelai. Kemudian perebusan
dan pengukusan tidak boleh dilakukan terlalu lama agar tekstur kedelai tidak
hancur dan tidak terjadi pematangan. Pencampuran harus dilakukan dengan
mengikuti takaran yang telah ditetapkan dan harus dilakukan setelah kacang
kedelai ditiriskan. Selain itu dalam proses fermentasi, suhu dan oksigen (O2)
sangat berpengaruh, karena kapang Rhizopus oligosporus dapat berkembang
dalam keadaan aerob(membutuhkan oksigen). Sehingga jika dalam medium
fermentasi tidak ada oksigen yang masuk maka tidak akan ada aktivitas
perkembangan dari Rhizopus, akibatnya tidak akan terjadi proses fermentasi.
DAFTAR PUSTAKA
Anonim. 2011. Fermentasi Tempe. https://lordbroken.wordpress.com. Diakses:
02 April 2016.
Azizah, Intan. 2014. Makalah pembuatan Tempe. http://intan-
azizah.blogspot.co.id. Diakses: 02 April 2016.
LAMPIRAN TABEL SNI
No Kriteria Satuan Persyaratan
1 Keadaan
Bau - Normal, khas
Warna - Normal
Rasa - Normal
2 Kadar air % Maks. 65
3 Kadar abu % Min. 1,5
4 Kadar lemak % Min. 10
5 Kadar protein % Maks. 16
6 Kadar serat % Maks. 2,5
7 Cemaran logam
Kadmium Mg/kg Maks. 0,2
Timbal Mg/kg Maks. 0,25
Timah Mg/kg Maks. 40
Merkuri Mg/kg Maks. 0,03
8 Cemaran arsen Mg/kg Maks. 0,25
9 Cemaran mikroba
Bakteri coliform APM/g Maks. 10
Salmonella sp. - Negatif/25 g
Sumber: SNI 3144:2009
LAMPIRAN PERHITUNGAN
W basis = 200 gram
W product = 139 gram
%Produk =
𝑊 𝑝𝑟𝑜𝑑𝑢𝑘
𝑊 𝑏𝑎𝑠𝑖𝑠
x 100%
=
139
200
x 100%
= 69,5%

Laporan Praktikum Tempe

  • 1.
    LAPORAN PRAKTIKUM TEKNOLOGI PENGOLAHANPANGAN TEKNOLOGI PENGOLAHAN SEREALIA DAN KACANG- KACANGAN TEMPE Oleh Nama : Ernalia Rosita NRP : 133020175 Kelompok : G Meja : 3 (Tiga) Asisten : Faradilla Noor R. Tanggal Praktikum : 16 Maret 2016 Tanggal Pengumpulan : 04 April 2016 LABORATORIUM TEKNOLOGI PENGOLAHAN PANGAN JURUSAN TEKNOLOGI PANGAN FAKULTAS TEKNIK UNIVERSITAS PASUNDAN BANDUNG 2016
  • 2.
    TUJUAN PERCOBAAN Untuk meningkatkannilai ekonomis kedelai, meningkatkan daya cerna kedelai, mengetahui proses pembuatan produk/pengolahan bahan baku kedelai. PRINSIP PERCOBAAN Berdasarkan penambahan jamur/kapang Rhizopus oligosporus yang menyebabkan terbentuknya miselium - miselium putih pada kedelai.
  • 3.
    DIAGRAM ALIR Gambar 1.Diagram Alir Pembuatan Tempe Kedelai perendamanAir bersih Perebusan t= 30 menitAir Pengukusan t= 15 menit PenirisanRagi Pencampurann Tapioka penyangraian Pengemasan plastik Fermentasi t = 24 jam Tempe Air kotor
  • 4.
    HASIL PENGAMATAN Tabel 1.Hasil Pengamatan Pembuatan Roti Tawar Keterangan Hasil Basis 200 gram Bahan Utama Kedelai Bahan Tambahan Jamur Rhizopus oligosporus Tapioka Berat Produk 139 gram %Produk 69,5 % Organoleptik 1. Warna 2. Rasa 3. Aroma 4. Tekstur 5. Kenampakan PEMBUATAN TEMPE TIDAK BERHASIL Gambar Produk (Sumber : Ernalia Rosita, Meja 3, Kelompok G, 2016)
  • 5.
    PEMBAHASAN Berdasarkan hasil pengamatanpembuatan tempe didapatkan berat poduk akhir sebesar 139 gram dengan % produk sebesar 69,5%. Pembuatan tempe tidak berhasil sehingga sifat organoleptiknya tidak diamati. Fungsi perlakuan dalam pebuatan tempe diantaranya pencucian pada untuk membersihkan kedelai dari kotoran yang masih menempel pada kedelai akibat penyimpanan maupun ada kontaminan lain yang masih terdapat pada kedelai. Fungsi perendaman pada percobaan ini adalah untuk melunakkan kacang kedelai serta membuat biji kedelai menjadi mengembang. Pengembangan biji kedelai ini disebabkan karena adanya penyerapan air oleh biji kedelai secara osmosis. Selain itu perendaman berfungsi agar kulit ari kacang kedelai dapat mudah terlepas. Fungsi perebusan dan pengukusan pada percobaan ini berfungsi sebagai proses hidrasi, yaitu agar biji kedelai menyerap air sebanyak mungkin. Perebusan juga dimaksudkan untuk melunakkan biji kedelai. Fungsi penirisan adalah untuk menghilangkan air yang terdapat dalam kacang kedelai. Fungsi penyangraian adalah untuk membunuh mikroorganisme yang tumbuh dalam tepung tapioka. Pencampuran berfungsi untuk mencampurkan kedelai, ragi dan tepung tapioka sebelum proses pengemasan dan fermentasi. Pengemasan berfungsi untuk mengemas tempe yang akan dibuat dan fermentasi berfungsi untuk menginokulasi jamur tempe sehingga merombat protein dalam kedelai dan menghasilkan miselium-miselium putih pada tempe. Fungsi bahan dalam pembuatan tempe diantaranya air untuk merendam
  • 6.
    dan merebus tempesehingga tempe akan mengembang, jamur tempe untuk inokulasi dimana jamur ini akan merombak protein dalam tempe dan menghasilkan miselium-miselium putih, dan tapioka yang berfungsi untuk melindungi protein tempe dan sebagai sumber nutrisi untuk jamur tempe. Adapun faktor-faktor yang harus diperhatikan dalam pembuatan tempe adalah sebagai berikut: 1. Oksigen Oksigen dibutuhkan untuk pertumbuhan kapang. Aliran udara yang terlalu cepat menyebabkan proses metabolisme akan berjalan cepat sehingga dihasilkan panas yang dapat merusak pertumbuhan kapang. Oleh karena itu apabila digunakan kantong plastik sebagai bahan pembungkusnya maka sebaiknya pada kantong tersebut diberi lubang dengan jarak antara lubang yang satu dengan lubang lainnya sekitar 2 cm. 2. Uap Air Uap air yang berlebihan akan menghambat pertumbuhan kapang. Hal ini disebabkan karena setiap jenis kapang mempunyai Aw optimum untuk pertumbuhannya. 3. Suhu Kapang tempe dapat digolongkan kedalam mikroba yang bersifat mesofilik, yaitu dapat tumbuh baik pada suhu ruang (25-27oC). Oleh karena itu, maka pada waktu pemeraman, suhu ruangan tempat pemeraman perlu diperhatikan.
  • 7.
    4. Keaktifan Laru Laruyang disimpan pada suatu periode tertentu akan berkurang keaktifannya. Karena itu pada pembuatan tempe sebaiknya digunakan laru yang belum terlalu lama disimpan agar dalam pembuatan tempe tidak mengalami kegagalan (Anonim, 2011). Tempe adalah makanan yang dibuat dari fermentasi terhadap biji kedelai atau beberapa bahan lain yang menggunakan beberapa jenis kapang Rhizopus, seperti Rhizopus oligosporus, Rh. oryzae, Rh. stolonifer (kapang roti), atau Rh. arrhizus, sehingga membentuk padatan kompak berwarna putih. Sediaan fermentasi ini secara umum dikenal sebagai ragi tempe. Warna putih pada tempe disebabkan adanya miselia jamur yang tumbuh pada permukaan biji kedelai. Tekstur kompak juga disebabkan oleh mise1ia jamur yang menghubungkan biji- biji kedelai tersebut. Banyak sekali jamur yang aktif selama fermentasi, tetapi umumnya para peneliti menganggap bahwa Rhizopus sp merupakan jamur yang paling dominan. Jamur yang tumbuh pada kedelai tersebut menghasilkan enzim- enzim yang mampu merombak senyawa organik kompleks menjadi senyawa yang lebih sederhana sehingga senyawa tersebut dengan cepat dapat dipergunakan oleh tubuh. Jamur Rhizopus oryzae merupakan jamur yang sering digunakan dalam pembuatan tempe. Jamur Rhizopus oryzae aman dikonsumsi karena tidak menghasilkan toksin dan mampu menghasilkan asam laktat. Jamur Rhizopus oryzae mempunyai kemampuan mengurai lemak kompleks menjadi trigliserida
  • 8.
    dan asam amino.Selain itu jamur Rhizopus oryzae mampu menghasilkan protease. Rhizopus sp tumbuh baik pada kisaran pH 3,4-6. Pada penelitian semakin lama waktu fermentasi, pH tempe semakin meningkat sampai pH 8,4, sehinggajamur semakin menurun karena pH tinggi kurang sesuai untuk pertumbuhan jamur. Secara umum jamur juga membutuhkan air untuk pertumbuhannya, tetapi kebutuhan air jamur lebih sedikit dibandingkan dengan bakteri. Selain pH dan kadar air yang kurang sesuai untuk pertumbuhan jamur, jumlah nutrien dalam bahan, juga dibutuhkan oleh jamur (Azizah, 2014). Perubahan fisik yang terjadi pada proses pembuatan tempe ialah kacang kedelai diselimuti miselium-miselium putih sehingga terlihat berwarna putih dan padat, teksturnya lembut. Perubahan kimia dan biologis yang terjadi pada proses pembuatan tempe ialah pada proses fermentasi dimana hifa jamur tempe akan menembus biji kedelai yang keras dan tumbuh dengan mengambil makanan dari biji kedelai atau dari tepung tapioka. Perubahan kimiawi seterusnya dalam biji terjadi oleh aktifitas enzim ekstraseluler yang diproduksi / dilepas ujung miselia. Protein akan dirombak menjadi asam-asam amino sehingga gizinya meningkat dan meningkatkan daya cerna. CCP pada proses pembuatan tempe dimulai dari proses perendaman dimana kedelai harus direndam mengggunakan air yang bersih dan tidak mengandung banyak kontaminan yang bisa merubah kandungan kedelai. Kemudian perebusan dan pengukusan tidak boleh dilakukan terlalu lama agar tekstur kedelai tidak
  • 9.
    hancur dan tidakterjadi pematangan. Pencampuran harus dilakukan dengan mengikuti takaran yang telah ditetapkan dan harus dilakukan setelah kacang kedelai ditiriskan. Selain itu dalam proses fermentasi, suhu dan oksigen (O2) sangat berpengaruh, karena kapang Rhizopus oligosporus dapat berkembang dalam keadaan aerob(membutuhkan oksigen). Sehingga jika dalam medium fermentasi tidak ada oksigen yang masuk maka tidak akan ada aktivitas perkembangan dari Rhizopus, akibatnya tidak akan terjadi proses fermentasi.
  • 10.
    DAFTAR PUSTAKA Anonim. 2011.Fermentasi Tempe. https://lordbroken.wordpress.com. Diakses: 02 April 2016. Azizah, Intan. 2014. Makalah pembuatan Tempe. http://intan- azizah.blogspot.co.id. Diakses: 02 April 2016.
  • 11.
    LAMPIRAN TABEL SNI NoKriteria Satuan Persyaratan 1 Keadaan Bau - Normal, khas Warna - Normal Rasa - Normal 2 Kadar air % Maks. 65 3 Kadar abu % Min. 1,5 4 Kadar lemak % Min. 10 5 Kadar protein % Maks. 16 6 Kadar serat % Maks. 2,5 7 Cemaran logam Kadmium Mg/kg Maks. 0,2 Timbal Mg/kg Maks. 0,25 Timah Mg/kg Maks. 40 Merkuri Mg/kg Maks. 0,03 8 Cemaran arsen Mg/kg Maks. 0,25 9 Cemaran mikroba Bakteri coliform APM/g Maks. 10 Salmonella sp. - Negatif/25 g Sumber: SNI 3144:2009
  • 12.
    LAMPIRAN PERHITUNGAN W basis= 200 gram W product = 139 gram %Produk = 𝑊 𝑝𝑟𝑜𝑑𝑢𝑘 𝑊 𝑏𝑎𝑠𝑖𝑠 x 100% = 139 200 x 100% = 69,5%