ENDOCRINE
SYSTEM
Med_students0
AT THE END OF THIS SESSION, STUDENT SHOULD BE ABLE TO:
•Define and differentiate between various chemical messengers in the body.
•Define hormones and list the major functions of hormones in the body.
•Enumerate the hormone secreting tissues and their hormones.
•Classify hormones according to their chemical nature.
•Describe briefly the major mechanisms for hormone actions.
•Describe nervous-endocrine relationship.
•Revise feedback as a mechanism of control of hormone secretion.
Med_students0
A gland = is a group of cells that produce a secretion with a specific
chemical composition
This secretion
May be:
Conveyed along a duct Poured directly into blood and lymphatics
without a duct
Exocrine gland Endocrine gland
Med_students0
Sweat gland
An example of exocrine gland
Duct
Mammary gland
Digestive glands
Med_students0
Definition of endocrine glands
They are ductless glands (have no ducts)
-----> pouring their secretion directly into the
blood and lymphatics, producing specific
chemical substances called HORMONES.
Med_students0
General features of hormones
Hormone is:
 A specific chemical substance (with a specific composition),
 Secreted by ductless gland,
 In a catalytic amount (very small amounts),
 Transported by the blood stream (direct or indirect through
lymphatics),
 To a specific target cells (which have a specific hormone
receptors),
 Where it produce physiologic, morphologic and
biochemical responses.
General functions of Hormones
 Maintenance of chemical homeostasis (= maintain the
internal chemical environment of the body constant; i.e.,
the body water, osmolarity, blood glucose, plasma lipids,
appetite, nitrogen balance, etc……..)
 Regulation of body growth and maturity.
 Maintenance of reproduction.
 Affect the general human behaviour.
Neuro-Endocrine System
Homeostasis is to maintain the internal environment of the
body constant.
This homeostasis is maintained by 2 major control systems:
1- Nervous system:
- It is the rapid control system.
- It regulates muscle tone, voluntary movements, respiration,
body temperature.
Med_students0
2- Endocrine system:
- It is the slow control system.
- It Regulates body growth, maturation, reproduction and
behaviour & maintain chemical homeostasis.
 For integration of body responses to the changing
environment, both systems form together a biological
communication network called “Neuro-Endocrine
system”
Med_students0
1- Hypothlamic neurosecretory cells
Hypothalamus
Hypothalamo-hypophyseal
portal blood vessels
Anterior Pituitary
Hypothalamo-hypophyseal
tract
Posterior Pituitary
2- Innervation of endocrine glands
Nerve supply to the glands control both: their blood
supply & their secretory activity
3- Effect of hormones on the nervous system
 Many hormones affect the activity of the nervous
system:
e.g., thyroid hormone increase the excitability of the
nervous system while cortisol hormone has effects on
the mood.
 Hormones either stimulate or inhibit secretory
activity of the hypothalamus.
Med_students0
Hormone secreting tissues
1) Endocrine glands.
2) Organs with endocrine functions
Endocrine
Glands
Med_students0
Med_students0
Organs with endocrine functions
1 - Heart -----> atrial natriuretic peptide
2 - Kidney ------> erythropoitic factor, renin, active vitamin
D3
3 - Liver -----> somatomedins & 25-hydroxycholecalciferol
4 - Skin -----> calciferol
5 - GIT -----> gastrin, pancreozymin, secretin, VIP
6 - Placenta ------> estrogen, progesterone, HCG, HCS,
LHRH & relaxin
Med_students0
Local
Hormones
In which a chemical substance released by one cell
diffuses for a short distance in the interstitial space
& acts on the Neighbouring cells
In which a chemical substance
released by one cell acts on a
specific receptor on juxtaposed cell
In which a chemical
substance secreted by one
cell acts on the same cell.
Local hormones
as:
Prostaglandins
Histamine
Serotonin
Bradykinin
GIT hormones
Endorphines
Types of Chemical Regulation
Chemical nature of hormones
Polypeptide
Hormones
Amino acid
Hormones
Steroid
Hormones
Chemical nature of hormones
Protein hormones Steroid hormones
Small M.W.
Derived from a.a. as:
- Thyroid hormones
- Catecholamines
- Melatonin
Derived from cholesterol
- Adrenal cortical h.
- Sex hormones
- Active vitamin D3
Polypeptide
The remaining
hormones
Glands of ectodermal origin
Glands of endodermal origin
Glands of mesodermal origin
Mechanism of hormone action
 To exert its action, the hormone must bind to specific, high-affinity cellular
receptors present in the target cell.
 These receptors may be present:
1) On the cell membrane of the target cell (surface receptor).
2) Inside the target cell (cytoplasmic or nuclear receptor).
1- Surface receptors:
For water-soluble hormones as: peptide hormones & catecholamines.
1
2
Activation of membrane-bound enzyme
system
3
4
These second messenger may be:
1) Cyclic nucleotide as: cAMP or cGMP
2) Rise of intracellular Ca++ concentration.
3) Increase in the cell membrane permeability to Na+, K+ and Cl - .
GDP
Catalytic
component
= Inactive
adenyl
cyclase
Hormone-sensitive adenyl cyclase has 3 components:
GDP
Inactive
adenyl
cyclase
α
α
α
2- Inside the target cells:
For steroid and thyroid hormones, also for vitamin D.
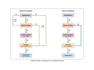
Feed-back Control
 This is a close relation between the blood level of
target gland hormones and the rate of secretion of their
pituitary tropic hormones and hypophysiotropic
hormones on the level of hypothalamus.
Control of hormone secretion
Short-loop
Long-loop
Ultrashort-loop
+
+
Preovulatory LH surge
Ovulation
There are 2 types of feedback:
a) negative feedback.
b) positive feedback.
a) Negative Feedback (commonest):
Definition:
A relation by which if the target gland hormone is increased, it
rapidly decreases the rate of secretion of its pituitary &
hypothalamic tropic hormones.
Thus the net result that the hormone will rapidly returns to
its normal level.
According to level at which this feedback inhibition occurs, This –ve
feedback may be:
 Long Loop –ve feedback:
Which represent the relation between the target gland hormone
(thyroid) & Both:
- pituitary tropic hormones (TSH)
& - Hypophysiotropic hormones (TRH)
 Short Loop –ve feedback:
Which represent the relation between pituitary tropic hormones
(TSH) & their Hypophysiotropic hormones (TRH).
 Ultrashort Loop –ve feedback:
In which Hypophysiotropic hormones (TRH) in the hypothalamus
may inhibit their own secretion.
Significance:
1- prevent overstimulation of the target glands by the tropic
hormones.
2- Maintain the hormone blood level relatively constant.
3- Adjust the rate of hormone secretion according to the body
needs.
b) Positive feedback
-Less common.
- It is a relation by which increased level of the target gland hormone
stimulates the secretion of its pituitary tropic hormone which in turn
increases the target gland hormone more and more.
- When the target gland hormone reaches sufficient level negative
feedback returns again to reduce the hormone to its final level.
- Significance:
Temporary amplification of the biological effects of the hormone.
+
+
Preovulatory LH surge
Ovulation
Med_students0
Introduction of endocrine

Introduction of endocrine

  • 1.
  • 2.
    AT THE ENDOF THIS SESSION, STUDENT SHOULD BE ABLE TO: •Define and differentiate between various chemical messengers in the body. •Define hormones and list the major functions of hormones in the body. •Enumerate the hormone secreting tissues and their hormones. •Classify hormones according to their chemical nature. •Describe briefly the major mechanisms for hormone actions. •Describe nervous-endocrine relationship. •Revise feedback as a mechanism of control of hormone secretion. Med_students0
  • 3.
    A gland =is a group of cells that produce a secretion with a specific chemical composition This secretion May be: Conveyed along a duct Poured directly into blood and lymphatics without a duct Exocrine gland Endocrine gland Med_students0
  • 4.
    Sweat gland An exampleof exocrine gland Duct
  • 5.
  • 7.
    Definition of endocrineglands They are ductless glands (have no ducts) -----> pouring their secretion directly into the blood and lymphatics, producing specific chemical substances called HORMONES. Med_students0
  • 8.
    General features ofhormones Hormone is:  A specific chemical substance (with a specific composition),  Secreted by ductless gland,  In a catalytic amount (very small amounts),  Transported by the blood stream (direct or indirect through lymphatics),  To a specific target cells (which have a specific hormone receptors),  Where it produce physiologic, morphologic and biochemical responses.
  • 9.
    General functions ofHormones  Maintenance of chemical homeostasis (= maintain the internal chemical environment of the body constant; i.e., the body water, osmolarity, blood glucose, plasma lipids, appetite, nitrogen balance, etc……..)  Regulation of body growth and maturity.  Maintenance of reproduction.  Affect the general human behaviour.
  • 10.
    Neuro-Endocrine System Homeostasis isto maintain the internal environment of the body constant. This homeostasis is maintained by 2 major control systems: 1- Nervous system: - It is the rapid control system. - It regulates muscle tone, voluntary movements, respiration, body temperature. Med_students0
  • 11.
    2- Endocrine system: -It is the slow control system. - It Regulates body growth, maturation, reproduction and behaviour & maintain chemical homeostasis.  For integration of body responses to the changing environment, both systems form together a biological communication network called “Neuro-Endocrine system”
  • 12.
  • 14.
    1- Hypothlamic neurosecretorycells Hypothalamus Hypothalamo-hypophyseal portal blood vessels Anterior Pituitary Hypothalamo-hypophyseal tract Posterior Pituitary
  • 15.
    2- Innervation ofendocrine glands Nerve supply to the glands control both: their blood supply & their secretory activity 3- Effect of hormones on the nervous system  Many hormones affect the activity of the nervous system: e.g., thyroid hormone increase the excitability of the nervous system while cortisol hormone has effects on the mood.  Hormones either stimulate or inhibit secretory activity of the hypothalamus. Med_students0
  • 16.
    Hormone secreting tissues 1)Endocrine glands. 2) Organs with endocrine functions
  • 17.
  • 18.
  • 19.
    Organs with endocrinefunctions 1 - Heart -----> atrial natriuretic peptide 2 - Kidney ------> erythropoitic factor, renin, active vitamin D3 3 - Liver -----> somatomedins & 25-hydroxycholecalciferol 4 - Skin -----> calciferol 5 - GIT -----> gastrin, pancreozymin, secretin, VIP 6 - Placenta ------> estrogen, progesterone, HCG, HCS, LHRH & relaxin Med_students0
  • 20.
    Local Hormones In which achemical substance released by one cell diffuses for a short distance in the interstitial space & acts on the Neighbouring cells In which a chemical substance released by one cell acts on a specific receptor on juxtaposed cell In which a chemical substance secreted by one cell acts on the same cell. Local hormones as: Prostaglandins Histamine Serotonin Bradykinin GIT hormones Endorphines
  • 21.
  • 22.
    Chemical nature ofhormones Polypeptide Hormones
  • 23.
  • 24.
  • 25.
    Chemical nature ofhormones Protein hormones Steroid hormones Small M.W. Derived from a.a. as: - Thyroid hormones - Catecholamines - Melatonin Derived from cholesterol - Adrenal cortical h. - Sex hormones - Active vitamin D3 Polypeptide The remaining hormones Glands of ectodermal origin Glands of endodermal origin Glands of mesodermal origin
  • 26.
    Mechanism of hormoneaction  To exert its action, the hormone must bind to specific, high-affinity cellular receptors present in the target cell.  These receptors may be present: 1) On the cell membrane of the target cell (surface receptor). 2) Inside the target cell (cytoplasmic or nuclear receptor).
  • 27.
    1- Surface receptors: Forwater-soluble hormones as: peptide hormones & catecholamines. 1 2 Activation of membrane-bound enzyme system 3 4 These second messenger may be: 1) Cyclic nucleotide as: cAMP or cGMP 2) Rise of intracellular Ca++ concentration. 3) Increase in the cell membrane permeability to Na+, K+ and Cl - .
  • 28.
  • 29.
  • 30.
  • 31.
  • 32.
    2- Inside thetarget cells: For steroid and thyroid hormones, also for vitamin D.
  • 33.
    Feed-back Control  Thisis a close relation between the blood level of target gland hormones and the rate of secretion of their pituitary tropic hormones and hypophysiotropic hormones on the level of hypothalamus. Control of hormone secretion
  • 34.
  • 35.
  • 37.
    There are 2types of feedback: a) negative feedback. b) positive feedback. a) Negative Feedback (commonest): Definition: A relation by which if the target gland hormone is increased, it rapidly decreases the rate of secretion of its pituitary & hypothalamic tropic hormones. Thus the net result that the hormone will rapidly returns to its normal level.
  • 38.
    According to levelat which this feedback inhibition occurs, This –ve feedback may be:
  • 39.
     Long Loop–ve feedback: Which represent the relation between the target gland hormone (thyroid) & Both: - pituitary tropic hormones (TSH) & - Hypophysiotropic hormones (TRH)  Short Loop –ve feedback: Which represent the relation between pituitary tropic hormones (TSH) & their Hypophysiotropic hormones (TRH).  Ultrashort Loop –ve feedback: In which Hypophysiotropic hormones (TRH) in the hypothalamus may inhibit their own secretion.
  • 40.
    Significance: 1- prevent overstimulationof the target glands by the tropic hormones. 2- Maintain the hormone blood level relatively constant. 3- Adjust the rate of hormone secretion according to the body needs.
  • 41.
    b) Positive feedback -Lesscommon. - It is a relation by which increased level of the target gland hormone stimulates the secretion of its pituitary tropic hormone which in turn increases the target gland hormone more and more. - When the target gland hormone reaches sufficient level negative feedback returns again to reduce the hormone to its final level. - Significance: Temporary amplification of the biological effects of the hormone.
  • 42.