工作改善
使用IE手法
Victor Huang
Date: 2016.10.11
• IE主要分三部分:動作研究、時間測定及現場管理優化。
• IE的過程為:利用程序分析、操作分析、動作分析獲得最佳方
法,然後再利用作業測定將所有作業制定出標準時間.
• IE其餘內容有作業研究、人因工程、技術經濟分析、品質管理、
激勵學、生產管理、精益生產、智慧製造等。
什麼是IE
簡而言之, 就是運用人、機、料作有效的組合, 以達到
最有優化的產出(OUT PUT)
大綱
1. 認知與觀念
2. 改善的順序
3. 改善技術
4. IE7手法
– IE1:防止錯誤法(Fool-proof method)
– IE2:動作改善法(Motion-study method)
– IE3:作業流程法(Process analysis )
– IE4:人機配合圖(Man-machine chart)
– IE5: 5W1H手法(5W1H method)
– IE6:操作人程序圖(Operator process chart)
– IE7:工作抽查法(Work-sampling)
5. 工作改善步驟
7大浪費
一、庫存浪費 Inventory
二、過度生產(製造過多或過早浪費)Overproduction
三、品質缺陷(不良品浪費)Defect
四、運輸(搬運浪費)Transportation
五、加工浪費 Extra production
六、動作浪費 motion
七、等待浪費waiting
浪費
庫存
搬運
不良
加工
動作
等待
製造
過多
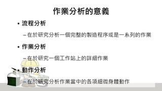
作業分析的意義
• 流程分析
– 在於研究分析一個完整的製造程序或是一系列的作業
• 作業分析
– 在於研究一個工作站上的詳細作業
• 動作分析
– 在於研究分析作業當中的各項細微身體動作
工作之構成
操作
收拾
預備
工作簡化分析
• 三個基本要素
1. 【準備】動作—【做】的動作以前的動作皆屬之
2. 【做】的動作(操作/檢驗)—真正處理事務的重點所在
3. 【收拾】動作—為結束處理事務的整個過程,所需附加的動作
• 例如
– 倉庫領取塗料(1)、回工作台(2) 、塗料混合(3) 、等待塗料均勻(4) 、
塗料桶置於工作台(5) 、取刷子(6) 、塗料於產品(7) 、等待乾燥(8) 、
放回刷子(9) 、整理料桶(10) ,送回倉儲(11) ,零件送至下製程(12)
工作簡化分析
合併刪除
變更重組
簡化
E C
R
S
ECRS原則
1. Eliminate 消除 :能不能徹底消除?
2. Combine 合併:可不可以合併?
3. Rearrange 重排:重新進行安排佈置?
4. Simplify 簡化:可以更簡單的進行?
改 善 的 順 序
使用系統性的改善步驟,例如QC Story,
8D, 6 Sigma 等。
例_改善的步驟
11
主題選定1
選擇步驟
現況掌握與目標設定2
要因解析3
真因證實4
攻堅點與目標設定2
方策擬定3
最適策追究4
對策擬定與實施5 最適策實施5
效果確認6
合理化與標準化7
殘餘問題檢討與反省8
課題達成問題解決
簡茂椿譯,課題達成實踐手冊
IE 改 善 技 術
IE改善技術
方法研究
1.方法
2.材料
3.工具與設備
4.工作環境與條件
設定時間標準
1. 決定基本操作時間
2. 賦予評比
3. 給予寬放
設定工作標準
程序分析 操作分析
整體製造程序分析—
操作程序圖
Layout或路徑分析—
線圖
產品或材料之流動—
流程程序圖
閒置時間分析—
人機程序圖
工作時兩手之移動—
操作人程序圖
動作研究
動作經濟原則
績效分析
員工操作訓練
程序分析(Process analysis)
• 從大處著眼,改善之起步,為對整體製程做全盤大體
性之分析,其研究單位為各個操作。
‧ 目的
1. 降低成本
2. 生產量的增加
3. 縮短生產週期
4. 減少材料損傷與維持品質
5. 減少在製品
6. 空間的有效利用
7. 提高安全與環境
操作程序圖
• 構成事項僅為「操作」與「檢驗」兩種,對整體製造程
序做一鳥瞰式通盤概況之瞭解。
插頭A-179
11.3 mm
六角冷抽鋼
O-9 O-5 O-1
調節螺絲A-253 套盒A-116
6.4 mm
六角冷抽鋼
No 20
冷壓鋼
11.0 D.M. 粗車尺寸 26.0 D.M. 車削成形 3.0 D.M. 剪斷
O-10 O-6 O-27.8 細車加工 19.0 攻螺紋 7.8 衝壓成型並切斷
O-11 O-7 O-30.3 鍍鎳 3.0 鍍鎳 12.0 細部衝壓成型
INS-3 INS-2 O-4鍍鎳檢驗 鍍鎳檢驗 9.0 鍍鎳
固定螺絲M-70
O-8
裝配固定螺絲
於調節螺絲
31.8 INS-1
鍍鎳檢驗
潤滑油
O-12 加油於螺絲並調節
O-13 裝配螺絲於插頭
O-16
點焊調節螺絲停
梢
30.0
INS-5 鍍鎳檢驗
O-14
O-15 鍍鎳
15.7
12.8
剪斷至所需
長度
0.3
3.0 D.M.
停梢 W-133
3.2X2.4 mm
鋼線
O-17
鉚合插頭於套
盒中
54.3
INS-5 檢驗並試驗
D.M.: Decimal minute
1 D.M. = 1/100 分
操作程序圖
• 操作程序圖可清晰判別那些事項
各操作與檢驗的目的、生產線的大約位置以及品質管
制的重點:
1. 零件或材料之規格、設計
2. 製造程序及加工流程的大約位置
3. 工具和設備的規格、型式與需要數量
4. 整體製造程序的精簡總表
作業分析改善技術
1. IE5:人機程序圖(Man-and Machine Chart )--用於降低機
器設備的閒置時間(idle time) ,改善操作人員與機
器的平衡關係。
2. IE6:操作人程序圖(Operator process chart)—可刪除所有
不必要的動作,並把剩餘的必要動作安排在最佳
的順序。
IE1:除錯法
Fool-Proofing
意義
‧狹義:如何設計一個機制,而使錯誤發生不會發生。
‧廣義:如何設計一個機制,而使錯誤發生的機會減至最低
的程序。
→不需要注意力
→不需要經驗與直覺
→不需要專門知識與高度的技巧
基本原則與進行步驟
• 基本原則
– 使作業的動作輕鬆。
– 使作業不要技能與直覺。
– 使作業不會有危險。
– 使作業不要依賴感官。
防錯法應用原理
1. 斷根原理
2. 保險原理
3. 自動原理
4. 相符原理
5. 順序原理
6. 隔離原理
7. 複製原理
8. 層別原理
9. 警告原理
10.緩和原理
IE2:動作改善法
操作分析
• 操作分析(Operational Analysis)--從小處著手,對各個操作的動作
運用刪減、合併、重組與簡化的方法,加以分析改善、刪
除不必要之動作使操作方法簡化。
動作經濟22原則-關於人體之運用
1) 雙手應同時開始並同時完成其動作。
2) 除規定休息外雙手不應同時空閒。
3) 雙臂之動作應對稱,並反向同時為之。
4) 手之動作應用最適化。
5) 物體之運動量應儘可能利用之。
6) 連續之曲線運動之考量。
7) 彈道式之運動輕快確實。
8) 動作儘可能輕鬆自然之節奏。
•原則1:雙手應同時開始並同時完成其動作
原則2:除規定休息外雙手不應同時空閒
原則3 雙臂之動作應對稱,並反向同時為之
協調性動作
容易做到
非協調性動作
能做到,但動
作不協調
不能做到
IE3:作業流程法
(Process analysis )
流程程序圖
• 流程程序圖為IE改善之最基本的技術也是降低「隱
藏成本」分析解決的最有力的工具,可清楚地標示
所有的操作、搬運、檢驗與遲延等事項。
• 對象可以區分為
(一)材料流程程序圖:說明製程或零件被處理的步驟
(二)人員流程程序圖:指出操作人員之所有一連串的動作
流程程序圖
將資源、原料、材料、零件或製品依照作業目的受到物理的
禍化學的變化狀態或為下一城續進行準備的狀態。
將資源、原料、材料、零件或製品從某一位置移動到另一位
置時所發生的狀態。
依計畫將資源、原料、材料、零件或製品儲存過程的狀態。
違反計畫而使資源、原料、材料、零件或製品發生停滯的狀態。
衡量資源、原料、材料、零件或製品的數量或品質,
其結果與標準化比較已獲知差異的過程。
當兩種動作同時發生或在同工作站上發生而應視為同
一棟作者,可用運用合併符號。
加工
搬運
儲存
停滯
檢查
複合(檢查
含操作)
程序 記號
基
本
圖
記
號
意義
流程程序圖
釘 釘 子 攪拌 打字
搬運輸送帶手推車
倉庫 成品 文件櫃
等電梯 零件待裝配 文件待歸檔
進料檢查 讀取溫度 讀取文件資料
作業
搬運
儲存
等待
檢驗
流程程序圖
績效衡量的單位
• 效能(utilization)
=實際使用時間/可運用時間
• 效率(efficiency)
=實際產出/標準產出
• 生產力(productivity)
=產出/投入
流程分析
• 找出瓶頸作業並增加瓶頸作業的產能
讓漏斗的出口加大
IE4:人機程序圖
人機程序圖
意義:
• 用於分析在同一時間(或同一週期)內同一工作地點之各種
動作,並將機器操作周期與作業者操作周期之相互間關係,
正確而清楚地標表示出來。
用途:
1. 利用此一空閒,操作另一部機器。
2. 利用此一空閒,作清除雜項規劃工作物或其他手工之操作。
案例
操作名稱:平銑溝槽 圖號: 807
藍圖號:J-1492 件號:J1492-1 作圖之方法:建議方法
開始動作:夾裝零件待銑 繪圖人:張方奕
結束動作:卸下零件 日期:2008/7/24
動作單元說明 操作者 機器1 機器2
按停一號機台 0.0004
1號機滑台空退5" 0.0010
鬆夾具,卸下零件並放置
一邊(1號機)
檢起零件放進1號機並夾
緊
啟動1號機器 0.0004
滑台空進並調整進給 0.0010
走至2號機 0.0011
按停2號機 0.0004
將2號機滑台空進5" 0.0010
鬆夾具,卸下零件並放置
一邊(2號機)
撿起零件放進2號機並夾
緊
啟動2號機 0.0004
滑台空進並調整進給 0.0010
走至1號機 0.0011
0.008
0.0010
0.0018
0.0010
卸機
裝機
銑溝槽
0.0024
0.0032
0.0040
閒置
0.0024
閒置
卸機
裝機 0.0032
銑溝槽 0.0040
每週期人工閒置時間 0.0000
每週期人工操作時間 0.0134
每週期人工時數 0.0134
1號機器閒置時間 0.0038
1號機器生產時間 0.0096
1號機器週期時間 0.0134
2號機器閒置時間 0.0038
2號機器生產時間 0.0096
2號機器週期時間 0.0134
IE5:5W1H手法
(5W1H) (5項基本構想)
刪除
合併
替換
變更順序
簡化
和事
(What)
何處
(Where)
何時
(When)
何人
(Who)
如何
(How)
為
何
(Why)
IE6:操作人程序圖
操作人程序圖(Operator process chart)
• 意義:又稱為左右手程序圖,分別將左右手之所有動作與空間
都予記錄,依其正確之相互關係,配合時間標尺記錄下來。
• 目的:可以明確看出動作是否違反〔動作經濟原則〕設法發改
進。
操作人程序圖的畫法
操作名稱:裝配纜夾 總 結 左手 右手
有效時間 2.9 12.2
分析人員姓名:葉百辰 無效時間 11.4 2.1
週程時間 = 14.30 秒
左手動作說明 時間 時間
抓取U型螺栓(10") 1.00 1.00
放置U型螺栓(10") 1.20 1.20
1.00
1.20
3.40
1.00
1.20
3.40
放置成品 1.10 0.90
抓取纜夾(10")
放置纜夾(10")
抓取第1支螺帽
放置第1支螺帽
等待
右手動作說明
零件編號:SK-112
操作員姓名:張方奕
方法(圈出) 現行 提案
日期:2008/7/24
持住U型螺栓 11.00
旋緊第2支螺帽
14" 14"
U型
螺栓
螺帽
成品盒
纜夾
工人
註:以重力進料裝配
IE7:工作衡量
工作衡量
• 標準時間之意義及其用途,標準工時的必要先決條件,有
下列四項:
(1)一致的工作條件
(2)標準的作業方法
(3)完整而熟練的作業員
(4)正常的速度
工作衡量
• 標準時間之應用
-應用於“效能管理”
• 作業者對工作之努力程度如何?
-應用於“人員計算”
-應用於“工資制度、獎工制度”
工作衡量之技術
• 工作衡量 -直接法 與合成法
– 直接法-馬錶時間研究(Stop-watch time study)與 工作抽查
(Work sampling)
– 合成法-預定動作時間標準法(PTS) 與標準資料法(Standard
data)
馬錶直接測時法
公式:
觀測時間=觀測時間評比(1+寬放率)
=正常時間(1+寬放率)
=正常時間+寬放時間
例. 某一單元觀察時間為0.8分鐘,評比為110%,寬放為20%
則標準時間=0.8 ╳ 110% (1+20%)
=0.88 ╳ 1.2
=1.056分
馬錶直接測時法
• 實施步驟如下:
– 選定實施此項工作之作業員。
– 收集及記錄與此項研析工作之一切相關資料。
– 分析待研析工作之作業方法,並將此工作之操作過程劃分為基
本單元,且完整記述之。
– 研訂待研析工作之觀測次數及觀測週期數。
– 觀測並記錄操作單元所花費時間,即測時工作。
工作抽查
理由
• 時間上之不允許
• 成本大
• 無限母體
• 破壞性之調查
• 代表性之樣本
優點
• 觀察時間短
• 節省人物力
• 應用容易
• 現場做作業比較
不受干擾
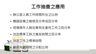
工作抽查之應用
• 辦公室人員工作時間所佔之比例
• 機器設備之維修百分率或百分率
• 現場操作人員從事有生產性工作之百分率
• 決定標準工時之寬放時間之百分率
• 決定工作之標準時間
• 顧客光顧時間之分配比例
End

使用IE手法的工作改善