How to Get Cloud Architecture
and Design Right the First Time




     David S. Linthicum
     Blue Mountain Labs
david@bluemountainlabs.com
Abstract



So, what are the proper ways to design, build, and leverage cloud
computing systems? What are the steps to success? What are the
emerging best practices? How does SOA fit in? In this session we’ll
answer these questions, and more, covering the right and wrong ways
to leverage, design, and build cloud-based systems and infrastructure.
Going beyond the hype, this includes advice from those currently in the
trenches who make cloud computing work for the Global 2000 and
government. The audience is anyone who will soon fight to make cloud
computing work for their clients, employers, and/or investors, and need
to knock it out of the park the first time.
Where To Find Out More




 Slides available:

 Bonus Content: How to architect a hybrid cloud computing solution.
Where to find me.

•   @DavidLinthicum
•   david@bluemountainlabs.com
•   www.bluemountainlabs.com
•   www.davidlinthicum.com
•   http://www.linkedin.com/in/davidlinthicum



•   Grab a card after the presentation.
Geek Level for this Presentation




 Your Grandparents that            Systems Programmer and
are Still Using AOL Dialup             Dungeon Master
Why You Should Care
Most Cloud-Based Systems are Lacking Architecture
Thus, many clouds are not meeting expectations.
The results:

•   Inefficient utilization of resources.
•   Resource saturation.
•   Lack of elasticity and scalability.
•   Lack of security and governance.
•   Frequent outages.
•   Bad or no tenant management.
•   Other very bad things.
Common Mistakes

•   Not understanding how to make architectures scale.
•   Not dealing with tenant management issues.
•   Not understanding that security is systemic.
•   Not understanding the proper use of services.
•   Tossing technology at the problem.
•   Listening to the wrong people.
•   Managing-by-magazine.
The Multitenant Thing

• No two multitenant
  architectures are alike.
• Needs to be effective in the
  context of the problem.
• Needs to leverage best
  architecture practices.
• Needs to practice isolation
  and protection.

    “With a multitenant architecture, a software application is
    designed to virtually partition its data and configuration so
    that each client organization works with a customized virtual
    application instance.”
                                        Source: Wikipedia
You have some choices




Source: http://vikashazrati.wordpress.com/2008/06/23/multi-tenancy-explained/
ABCs of Multitenancy




  Amazon Machine Images
                          Source: Steve Bobrowski
Virtualization is Not Always a Requirement
Types of Cloud Architecture Patterns Emerging

•   Migration to a Cloud
    •   Business Systems
    •   Infrastructure
                                     Complexity
• Building on a Cloud (PaaS)
• Building a Hybrid Cloud
• Building a Cloud
    •   IaaS
    •   SaaS
    •   PaaS
General Architecture Patterns to Follow
Enterprise Vulnerabilities Assess your Risks


  1.  Governance
  2. Regulatory Compliance
  3. Security & Identity Management




                                             • RISK TO ORGANIZATION
  4. Business Continuity
                                                                                      2
  5. Process and Services                                                 1

  6. Data Management                                                              4
                                                                      9                    3
  7. System Integration                                                       6
                                                                                      5
  8. Resource Skills & Knowledge                                                               7

  9. Application Readiness                                                        8
                                                                                          10
  10. Network Readiness
                                             COMPLEXITY OF MITIGATING RISK




                  Assess your vulnerabilities and mitigate your risks.
                                                                                                   •
Architecture Roadmap             Where to begin

                                Build a solid foundation:
                                • Determine business drivers
                                • Understand: data, services, business
                                  processes and system integration points
                                • Design a “cloud-friendly” enterprise
                                  architecture roadmap that leverages
                                  Services Oriented Architecture (SOA)
                                • Determine an integration strategy for
                                  internal and external systems
                                • Outline a migration path for legacy systems
                                  to the new architecture




       Leverage SOA to build a sturdy and agile foundation for the Cloud
                                                                                •
“as-is”
“to be”
deploy
General Rules and Guidelines

•   Focus on the primitives.
    •   The best clouds are sets of low level services that can
        be configured.
         • Data services
         • Transaction services
         • Utility services

• Leverage distributed components that are centrally
  controlled.
• Build for tenants, not users.
• Don’t lean too much on virtualization.
• Security and governance are systemic.
Use Case: General Business System
Migration to the Cloud
The General Idea

• Break the system down to it’s component parts,
  understanding each part.
• Rethink the database, it’s typically a mess.
• Rethink the system as sets of services/API, watch the
  granularity.
    •   Data services, transaction services, utility services
• Create a security and governance plan.
• Consider the user interfaces.
• Consider device interfaces.
• Migrate only the components to the cloud that will
  provide the best value.
Good New/Bad News

•   Good News:
    •   Most cloud platforms provide the tenant management
        features for you.
    •   Most cloud platforms manage the resources for you.
    •   The cloud platforms are getting better.
•   Bad News:
    •   Security is still your problem.
    •   Application and service design is still your problem.
    •   Testing can be a hassle.
Reference Architecture


                                                        Monitoring and Management
 Management & Service Governance




                                   Process Management
                                                            Rules Management         Composites/Portals
       Security & Identity




                                         (BPMS)

                                                          Transactional Services




                                                         Data Services/Abstraction



                                                                   Data
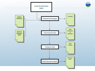
Create the Information
                    Model




 Legacy                                           Ontologies
  Legacy                                           Ontologies
Metadata                 Understand Ontologies
 Metadata




                                                    Data
                                                       Data
                                                  Dictionary
External                                           Dictionary
 External                                              &
Metadata                  Understand the Data            &
 Metadata                                         Metadata
 (B2B)                                             Metadata
  (B2B)




                                                    Data
                                                     Data
                                                   Catalog
                                                    Catalog
                            Catalog the Data




                                                  Information
                                                    Information
                                                     Model
                                                       Model
                        Build Information Model
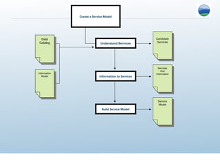
Reference Architecture




                         Data Services/Abstraction



                                   Data
Create a Service Model




 Data                                                  Candidate
  Data                                                  Candidate
Catalog                                                 Services
 Catalog                      Understand Services        Services




                                                         Services
                                                           Services
                                                           And
Information                                                  And
                                                       Information
  Information
   Model
     Model
                             Information to Services     Information




                                                        Service
                                                         Service
                                                        Model
                                                          Model
                               Build Service Model
Reference Architecture




                          Transactional Services




                         Data Services/Abstraction



                                   Data
On Premises




              Cloud Provider




                   December 17, 2010 DRAFT Page 31
On Premises




              Cloud Provider




                   December 17, 2010 DRAFT Page 32
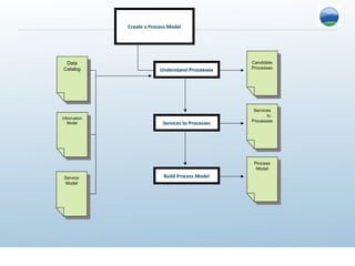
Create a Process Model




 Data                                                 Candidate
  Data                                                 Candidate
Catalog                                               Processes
 Catalog                     Understand Processes      Processes




                                                       Services
                                                        Services
                                                             to
Information                                                    to
  Information                                         Processes
   Model
     Model
                              Services to Processes    Processes




                                                       Process
                                                        Process
                                                        Model
                                                         Model
 Service                      Build Process Model
  Service
 Model
   Model
Reference Architecture




        Process Management
                                Rules Management         Composites/Portals
              (BPMS)

                              Transactional Services




                             Data Services/Abstraction



                                       Data
On Premises    Cloud Provider

              December 17, 2010 DRAFT Page 35
Create a Governance Model




Process                                              Defined
 Process                                              Defined
 Model                                               Policies
  Model                           Define Policies     Policies




                                                      Policy
                                                       Policy
                                                     Designs
Information                                           Designs
  Information
   Model
     Model
                                  Design Policies




                                                     Governance
                                                      Governance
                                                       Model
                                                         Model

 Service                        Implement Policies
  Service
 Model
   Model
Reference Architecture


                                                        Monitoring and Management
 Management & Service Governance




                                   Process Management
                                                            Rules Management         Composites/Portals
       Security & Identity




                                         (BPMS)

                                                          Transactional Services




                                                         Data Services/Abstraction



                                                                   Data
Policies


              Policies




      Runtime
     Governance
                                Monitoring

Repository               Logs

                                  December 17, 2010 DRAFT Page 38
Test SOA using Cloud
                    Architecture




Process                                              Test
 Process                                              Test
 Model                                               Plan
  Model                        Create Test Plan       Plan




                                                   Black Box
                                                    Black Box
                                                    Testing
Information                                           Testing
  Information                                       Results
   Model
     Model
                               Black Box Testing      Results




                                                   White Box
                                                    White Box
                                                    Testing
                                                     Testing
                                                    Results
 Service                      White Box Testing      Results
  Service
 Model
   Model




Governance
 Governance
  Model
    Model
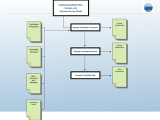
Assigning Candidate Data,
                    Services, and
               Processes for the Clouds




                                                            Process
Candidate                                                     Process
                                                          Assignments
 Candidate
Processes                   Analyze Candidate Processes
                                                           Assignments
 Processes




                                                            Service
                                                              Service
                                                          Assignments
                                                           Assignments
Candidate
 Candidate                   Analyze Candidate Services
 Services
  Services




                                                              Data
                                                               Data
                                                          Assignments
                                                           Assignments

  Data                         Analyze Candidate Data
    Data
Dictionary
 Dictionary
   and
     and
Metadata
  Metadata




Governance
 Governance
  Model
    Model
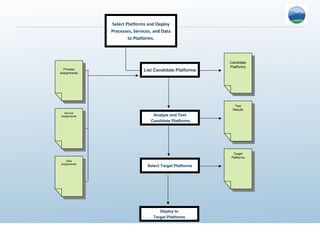
Select Platforms and Deploy
                Processes, Services, and Data
                        to Platforms.



                                                           Candidate
                                                            Candidate
                                                           Platforms
  Process                      List Candidate Platforms     Platforms
    Process
Assignments
 Assignments




                                                             Test
                                                               Test
                                                            Results
  Service                                                    Results
     Service
Assignments                         Analyze and Test
  Assignments
                                   Candidate Platforms




                                                            Target
                                                              Target
                                                           Platforms
    Data                                                     Platforms
      Data
Assignments
  Assignments                    Select Target Platforms




                                       Deploy to
                                    Target Platforms
Stepping to the Clouds
Q&A
The shift to Cloud

  We are leading the conversation
   with thought leadership and
      cutting edge services.




    #1                    #1                     #1
   best selling         Most read      Most listened to Podcast on
    book on              blog on       Cloud Computing with over
Cloud Computing      Cloud Computing         10,000 listeners

Getting Cloud Architecture Right the First Time Ver 2

  • 1.
    How to GetCloud Architecture and Design Right the First Time David S. Linthicum Blue Mountain Labs david@bluemountainlabs.com
  • 2.
    Abstract So, what arethe proper ways to design, build, and leverage cloud computing systems? What are the steps to success? What are the emerging best practices? How does SOA fit in? In this session we’ll answer these questions, and more, covering the right and wrong ways to leverage, design, and build cloud-based systems and infrastructure. Going beyond the hype, this includes advice from those currently in the trenches who make cloud computing work for the Global 2000 and government. The audience is anyone who will soon fight to make cloud computing work for their clients, employers, and/or investors, and need to knock it out of the park the first time.
  • 3.
    Where To FindOut More Slides available: Bonus Content: How to architect a hybrid cloud computing solution.
  • 4.
    Where to findme. • @DavidLinthicum • david@bluemountainlabs.com • www.bluemountainlabs.com • www.davidlinthicum.com • http://www.linkedin.com/in/davidlinthicum • Grab a card after the presentation.
  • 5.
    Geek Level forthis Presentation Your Grandparents that Systems Programmer and are Still Using AOL Dialup Dungeon Master
  • 6.
  • 7.
    Most Cloud-Based Systemsare Lacking Architecture
  • 8.
    Thus, many cloudsare not meeting expectations.
  • 9.
    The results: • Inefficient utilization of resources. • Resource saturation. • Lack of elasticity and scalability. • Lack of security and governance. • Frequent outages. • Bad or no tenant management. • Other very bad things.
  • 10.
    Common Mistakes • Not understanding how to make architectures scale. • Not dealing with tenant management issues. • Not understanding that security is systemic. • Not understanding the proper use of services. • Tossing technology at the problem. • Listening to the wrong people. • Managing-by-magazine.
  • 11.
    The Multitenant Thing •No two multitenant architectures are alike. • Needs to be effective in the context of the problem. • Needs to leverage best architecture practices. • Needs to practice isolation and protection. “With a multitenant architecture, a software application is designed to virtually partition its data and configuration so that each client organization works with a customized virtual application instance.” Source: Wikipedia
  • 12.
    You have somechoices Source: http://vikashazrati.wordpress.com/2008/06/23/multi-tenancy-explained/
  • 13.
    ABCs of Multitenancy Amazon Machine Images Source: Steve Bobrowski
  • 14.
    Virtualization is NotAlways a Requirement
  • 15.
    Types of CloudArchitecture Patterns Emerging • Migration to a Cloud • Business Systems • Infrastructure Complexity • Building on a Cloud (PaaS) • Building a Hybrid Cloud • Building a Cloud • IaaS • SaaS • PaaS
  • 16.
  • 17.
    Enterprise Vulnerabilities Assessyour Risks 1. Governance 2. Regulatory Compliance 3. Security & Identity Management • RISK TO ORGANIZATION 4. Business Continuity 2 5. Process and Services 1 6. Data Management 4 9 3 7. System Integration 6 5 8. Resource Skills & Knowledge 7 9. Application Readiness 8 10 10. Network Readiness COMPLEXITY OF MITIGATING RISK Assess your vulnerabilities and mitigate your risks. •
  • 18.
    Architecture Roadmap Where to begin Build a solid foundation: • Determine business drivers • Understand: data, services, business processes and system integration points • Design a “cloud-friendly” enterprise architecture roadmap that leverages Services Oriented Architecture (SOA) • Determine an integration strategy for internal and external systems • Outline a migration path for legacy systems to the new architecture Leverage SOA to build a sturdy and agile foundation for the Cloud •
  • 19.
  • 20.
  • 21.
  • 22.
    General Rules andGuidelines • Focus on the primitives. • The best clouds are sets of low level services that can be configured. • Data services • Transaction services • Utility services • Leverage distributed components that are centrally controlled. • Build for tenants, not users. • Don’t lean too much on virtualization. • Security and governance are systemic.
  • 23.
    Use Case: GeneralBusiness System Migration to the Cloud
  • 24.
    The General Idea •Break the system down to it’s component parts, understanding each part. • Rethink the database, it’s typically a mess. • Rethink the system as sets of services/API, watch the granularity. • Data services, transaction services, utility services • Create a security and governance plan. • Consider the user interfaces. • Consider device interfaces. • Migrate only the components to the cloud that will provide the best value.
  • 25.
    Good New/Bad News • Good News: • Most cloud platforms provide the tenant management features for you. • Most cloud platforms manage the resources for you. • The cloud platforms are getting better. • Bad News: • Security is still your problem. • Application and service design is still your problem. • Testing can be a hassle.
  • 26.
    Reference Architecture Monitoring and Management Management & Service Governance Process Management Rules Management Composites/Portals Security & Identity (BPMS) Transactional Services Data Services/Abstraction Data
  • 27.
    Create the Information Model Legacy Ontologies Legacy Ontologies Metadata Understand Ontologies Metadata Data Data Dictionary External Dictionary External & Metadata Understand the Data & Metadata Metadata (B2B) Metadata (B2B) Data Data Catalog Catalog Catalog the Data Information Information Model Model Build Information Model
  • 28.
    Reference Architecture Data Services/Abstraction Data
  • 29.
    Create a ServiceModel Data Candidate Data Candidate Catalog Services Catalog Understand Services Services Services Services And Information And Information Information Model Model Information to Services Information Service Service Model Model Build Service Model
  • 30.
    Reference Architecture Transactional Services Data Services/Abstraction Data
  • 31.
    On Premises Cloud Provider December 17, 2010 DRAFT Page 31
  • 32.
    On Premises Cloud Provider December 17, 2010 DRAFT Page 32
  • 33.
    Create a ProcessModel Data Candidate Data Candidate Catalog Processes Catalog Understand Processes Processes Services Services to Information to Information Processes Model Model Services to Processes Processes Process Process Model Model Service Build Process Model Service Model Model
  • 34.
    Reference Architecture Process Management Rules Management Composites/Portals (BPMS) Transactional Services Data Services/Abstraction Data
  • 35.
    On Premises Cloud Provider December 17, 2010 DRAFT Page 35
  • 36.
    Create a GovernanceModel Process Defined Process Defined Model Policies Model Define Policies Policies Policy Policy Designs Information Designs Information Model Model Design Policies Governance Governance Model Model Service Implement Policies Service Model Model
  • 37.
    Reference Architecture Monitoring and Management Management & Service Governance Process Management Rules Management Composites/Portals Security & Identity (BPMS) Transactional Services Data Services/Abstraction Data
  • 38.
    Policies Policies Runtime Governance Monitoring Repository Logs December 17, 2010 DRAFT Page 38
  • 39.
    Test SOA usingCloud Architecture Process Test Process Test Model Plan Model Create Test Plan Plan Black Box Black Box Testing Information Testing Information Results Model Model Black Box Testing Results White Box White Box Testing Testing Results Service White Box Testing Results Service Model Model Governance Governance Model Model
  • 40.
    Assigning Candidate Data, Services, and Processes for the Clouds Process Candidate Process Assignments Candidate Processes Analyze Candidate Processes Assignments Processes Service Service Assignments Assignments Candidate Candidate Analyze Candidate Services Services Services Data Data Assignments Assignments Data Analyze Candidate Data Data Dictionary Dictionary and and Metadata Metadata Governance Governance Model Model
  • 41.
    Select Platforms andDeploy Processes, Services, and Data to Platforms. Candidate Candidate Platforms Process List Candidate Platforms Platforms Process Assignments Assignments Test Test Results Service Results Service Assignments Analyze and Test Assignments Candidate Platforms Target Target Platforms Data Platforms Data Assignments Assignments Select Target Platforms Deploy to Target Platforms
  • 42.
  • 43.
  • 44.
    The shift toCloud We are leading the conversation with thought leadership and cutting edge services. #1 #1 #1 best selling Most read Most listened to Podcast on book on blog on Cloud Computing with over Cloud Computing Cloud Computing 10,000 listeners

Editor's Notes

  • #45 Thought leadership: Most read blog … Most listened to Podcast (10,000+ listeners) …