David S. Linthicum
  David@bluemountainlabs.com
  Twitter: @DavidLinthicum




Redefining Cloud Computing…Again
Abstract:
      In this session we’ll look at what cloud
 computing is, and what it should be. The way
 it’s defined today, and how should be defined
     tomorrow. We’ll focus on the emerging
patterns of cloud computing, including changing
    business value and new patterns of cloud
    computing technology that are emerging.
Where To Find Out More




Slides available:

Bonus Content: Cloud architecture best practices.
Where to find me.
•   @DavidLinthicum
•   david@bluemountainlabs.com
•   www.bluemountainlabs.com
•   www.davidlinthicum.com
•   http://www.linkedin.com/in/davidlinthicum


• Grab a card after the presentation.
Geek Level for this Presentation


Your Grandparents that        Systems Programmer and
are Still Using AOL Dialup    Dungeon Master
The Problem
• Current ways of
  looking at cloud
  computing are too
  broad and too limiting
  at the same time.
  – No good categorization
    of sub-patterns.
  – No definition around
    where things are
    going, more so than
    where they have been.
Why I’m speaking out…
         • There seems to be an
           increasing overuse of cloud
           computing concepts as
           saviors for all past IT
           mistakes.
         • Pushing cloud computing
           as the way to solve all, or
           even most, computing
           problems reveals those
           who make such statements
           as less than credible.
So, what is cloud computing?
          Architecture?
           Technology?
            Use cases?
        What will it be soon?
What is the future?
Datacenters Emerge

1940


   1950                   Rise of Timesharing


          1960


                                                               Distributed
                   1970
                                                               Computing
                                                     Grids
                                  1980


                                            1990
                       Rise of the PC
                                                     2000
                             Rise of Client/Server

                                          Rise of the Web         2010
                                         Rise of “The Cloud”
Hardware/Software/Infrastructure On-Demand

2010


   2012                          IT On-Demand
  Rise of
  “Big Data” 2014
          Rise of
Rise of   “IT In-a-Box”
“Home                     2016
Clouds”                                                        Distributed
        Rise of                                                Service Sharing
        “Commodity                    2018
        Data Services”

            The “Big                              2020
            Migration” Begins    Rise of Shared
                                 Enterprise Business      2022
                                 Services

                                                                        2024
Cloud Computing is Becoming
         Systemic
• Buzzword “cloud
  computing” is absorbed
  into computing.
• Focus on fit and function,
  and not the hype.
• Security moves to
  “centralized trust” models.
• Centralized data becomes a
  key strategic advantage.
• Mobile devices become
  more powerful, but thin.
• The rise of the “composite
  cloud.”
• Focus on the reorganization and
  outplacement of data.
• Focus on PaaS, and service
  companies that are good at PaaS.
• Focus on centralized trust,
  including moving to identity
  management models.
• SOA patterns and technology find
  new value in the cloud.
• Continued focus on mobile
  computing.
• Home clouds (e.g., iCloud) create a
  new track of application and
  appliance development.
• Rise of the “cloud aggregator.”
From here to there…
NIST defines cloud computing as a set of characteristics, delivery
models, and deployment models

       5 Characteristics
 On-demand self-service

 Ubiquitous network access          3 Delivery Models
                               Software as a Service (SaaS)
 Resource pooling
                               Platform as a Service (PaaS)         4 Deployment Models
 Rapid elasticity
                                                                Private Cloud
                               Infrastructure as a Service
 Pay per use
                                (IaaS)
                                                                Community Cloud

                                                                Public Cloud

                                                                Hybrid Cloud
Delivery Models/Technology Morphing
• Software as a Service (SaaS)
    – Applications as a Service
    – Utilities as a Service
    – Connected and Disconnected
• Platform as a Service (PaaS)
    – Design as a Service
    – Process as a Service
    – Testing as a Service
• Infrastructure as a Service (IaaS)
    –   Database as a Service
    –   Management as a Service
    –   Middleware as a Service
    –   Integration as a Service
    –   Information as a Service

                  …and more.
New Technology Stack Emerging
                                                            Testing-as-a-Service

                                                     Management/Governance-as-a-Service
                          Integration-as-a-Service




                                                                 Application-as-a-Service
Security-as-a-Service




                                                               Process-as-a-Service




                                                                                            Platform-as-a-Service
                                                              Information-as-a-Service

                                                               Database-as-a-Service

                                                             Storage-as-a-Service

                                                      Infrastructure-as-a-Service
Understanding the Emerging Patterns
          of Architecture
                                     Hybrid

                   Private           Public            Community

SOA            Shared Services     Shared Services   Shared Services

Security        Private Trust       Central Trust      Tiered Trust

Data               Central          Distributed          Tiered

Provisioning         Self            Self/Auto          Managed

Tenancy        Multi/Distributed       Multi            Managed
Reference Architecture




Data Services/Abstraction



Data
Reference Architecture


Transactional Services




Data Services/Abstraction



Data
Reference Architecture

Process Management
                            Rules Management   Composites/Portals
(BPMS)

Transactional Services




Data Services/Abstraction



Data
Management & Service Governance
Security & Identity
                                   Reference Architecture
                                  Monitoring and Management


                                  Process Management
                                                              Rules Management   Composites/Portals
                                  (BPMS)

                                  Transactional Services




                                  Data Services/Abstraction



                                  Data
Types of Cloud Architecture Patterns Emerging

• Migration to a Cloud
  – Business Systems
  – Infrastructure
                                Complexity
• Building on a Cloud (PaaS)
• Building a Hybrid Cloud
• Building a Cloud
  – IaaS
  – SaaS
  – PaaS
So, It’s Something Like This


                                                                                              Cloud Computing




                                                                                               Public, Private,
                                                                                                  Hybrid



                                                                                                                                                                                            Application
Applications                                 Infrastructure                                      Database                        Security
                                                                                                                                                                                           Development




  Visual (UI Based)   Storage      Compute                    Network   Management                    Structured    Encryption              Identity   Design          Programming           Testing         Deployment         Middleware




     Non-Visual
                           Block                                          Self Provisioning          Unstructured        In Flight                              UI         Code Control         Component        Provisioning
     (Services)




                          Object                                          Auto Provisioning                               At Rest                       Program Flow      Revision Mgmt.        Regression      Management




                                                                                                                                                          Process
So, what is cloud computing?
• The concept of cloud computing is about the
  ability for organizations to stop solving all IT
  problems by themselves.
• Cloud computing certainly about sharing
  resources, such as storage and compute services,
  but it really should be more about sharing
  solutions and pushing risk out of the business.
  – Unfortunately, the focus today is on the tactical side of
    sharing computing resources.
  – Should be more about the impact to a business rather
    than how the technology is defined.
Q&A
The shift to Cloud

We are leading the conversation
with thought leadership and
cutting edge services.




#1                   #1                #1
BEST SELLING         MOST READ         MOST LISTENED TO PODCAST
BOOK ON              BLOG ON           ON CLOUD COMPUTING WITH
CLOUD COMPUTING      CLOUD COMPUTING   OVER 10,000 LISTENERS
How to Get Cloud Architecture
    and Design Right the First Time




David S. Linthicum
Blue Mountain Labs
david@bluemountainlabs.com
Abstract

So, what are the proper ways to design, build, and leverage cloud
computing systems? What are the steps to success? What are the
emerging best practices? How does SOA fit in? In this session we’ll
answer these questions, and more, covering the right and wrong ways
to leverage, design, and build cloud-based systems and infrastructure.
Going beyond the hype, this includes advice from those currently in the
trenches who make cloud computing work for the Global 2000 and
government. The audience is anyone who will soon fight to make cloud
computing work for their clients, employers, and/or investors, and need
to knock it out of the park the first time.
Where To Find Out More




Slides available:

Bonus Content: How to architect a hybrid cloud computing solution.
Where to find me.
•   @DavidLinthicum
•   david@bluemountainlabs.com
•   www.bluemountainlabs.com
•   www.davidlinthicum.com
•   http://www.linkedin.com/in/davidlinthicum


• Grab a card after the presentation.
Geek Level for this Presentation


Your Grandparents that        Systems Programmer and
are Still Using AOL Dialup    Dungeon Master
Why You Should Care
Most Cloud-Based Systems are Lacking
            Architecture
The results:
• Inefficient utilization of
  resources.
• Resource saturation.
• Lack of elasticity and scalability.
• Lack of security and
  governance.
• Frequent outages.
• Bad or no tenant management.
• Other very bad things.
Common Mistakes
• Not understanding how to make architectures
  scale.
• Not dealing with tenant management issues.
• Not understanding that security is systemic.
• Not understanding the proper use of services.
• Tossing technology at the problem.
• Listening to the wrong people.
• Managing-by-magazine.
The Multitenant Thing
• No two multitenant
  architectures are alike.
• Needs to be effective in
  the context of the
  problem.
• Needs to leverage best
  architecture practices.
• Needs to practice
  isolation and protection.a software application is
    “With a multitenant architecture,
    designed to virtually partition its data and configuration so
    that each client organization works with a customized virtual
    application instance.”
                     Source: Wikipedia
The ABCs
Multitenancy




               Source: Lori MacVittie
ABCs of
      Multitenancy




Amazon Machine Images
                        Source: Steve Bobrowski
Virtualization is Not Always
      a Requirement
Types of Cloud Architecture
•   Migration Patterns Emerging
              to a Cloud
    – Business Systems
    – Infrastructure
                               Complexity
• Building on a Cloud (PaaS)
• Building a Hybrid Cloud
• Building a Cloud
    – IaaS
    – SaaS
    – PaaS
General Architecture Patterns to Follow
Enterprise Vulnerabilities Assess your
                Risks
1.    Governance
2.    Regulatory Compliance




                                              RISK TO ORGANIZATION
3.    Security & Identity Management
4.    Business Continuity
                                                                                     2
5.    Process and Services                                               1

6.    Data Management                                                            4
                                                                     9                   3
7.    System Integration                                                     6
8.    Resource Skills & Knowledge                                                    5        7

9.    Application Readiness                                                      8
                                                                                         10
10.   Network Readiness
                                             COMPLEXITY OF MITIGATING RISK




      Assess your vulnerabilities and mitigate your risks.
Architecture Roadmap                             Where to begin
                                 Build a solid foundation:
                                 Determine business drivers
                                 Understand: data, services, business
                                   processes and system integration points
                                 Design a “cloud-friendly” enterprise
                                   architecture roadmap that leverages
                                   Services Oriented Architecture (SOA)
                                 Determine an integration strategy for
                                   internal and external systems
                                 Outline a migration path for legacy systems
                                   to the new architecture



  Leverage SOA to build a sturdy and agile foundation for the Cloud
“as-is”
“to be”
deploy
General Rules and Guidelines
• Focus on the primitives.
  – The best clouds are sets of low level services that
    can be configured.
     • Data services
     • Transaction services
     • Utility services
• Leverage distributed components that are
  centrally controlled.
• Build for tenants, not users.
• Don’t lean too much on virtualization.
• Security and governance are systemic.
Use Case: General Business System
Migration to the Cloud
The General Idea
• Break the system down to it’s component parts,
  understanding each part.
• Rethink the database, it’s typically a mess.
• Rethink the system as sets of services/API, watch
  the granularity.
    – Data services, transaction services, utility services
•   Create a security and governance plan.
•   Consider the user interfaces.
•   Consider device interfaces.
•   Migrate only the components to the cloud that will
    provide the best value.
Good New/Bad News
• Good News:
  – Most cloud platforms provide the tenant
    management features for you.
  – Most cloud platforms manage the resources
    for you.
  – The cloud platforms are getting better.
• Bad News:
  – Security is still your problem.
  – Application and service design is still your
    problem.
Management & Service Governance
Security & Identity
                                   Reference Architecture
                                  Monitoring and Management


                                  Process Management
                                                              Rules Management   Composites/Portals
                                  (BPMS)

                                  Transactional Services




                                  Data Services/Abstraction



                                  Data
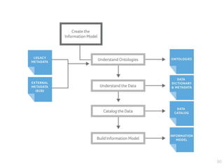
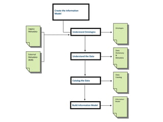
Create the Information
           Model




Legacy                                               Ontologies
Metadata                   Understand Ontologies




                                                     Data
                                                     Dictionary
External                                             &
Metadata                   Understand the Data
                                                     Metadata
(B2B)




                                                     Data
                                                     Catalog
                           Catalog the Data




                                                     Information
                                                     Model

                           Build Information Model
Reference Architecture




Data Services/Abstraction



Data
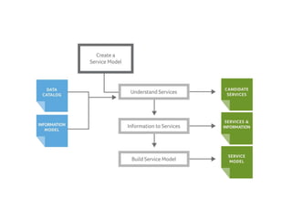
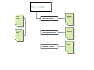
Create a Service Model




Data                                                    Candidate
Catalog                                                 Services
                              Understand Services




                                                        Services
                                                        And
Information                                             Information
Model                         Information to Services




                                                        Service
                                                        Model
                              Build Service Model
Reference Architecture


Transactional Services




Data Services/Abstraction



Data
On Premises




              Cloud Provider
On Premises




              Cloud Provider
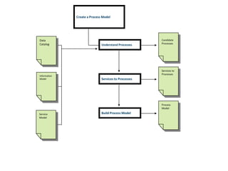
Create a Process Model




Data                                                  Candidate
Catalog                                               Processes
                              Understand Processes




                                                      Services to
                                                      Processes
Information
Model                         Services to Processes




                                                      Process
                                                      Model

Service                       Build Process Model
Model
Reference Architecture

Process Management
                            Rules Management   Composites/Portals
(BPMS)

Transactional Services




Data Services/Abstraction



Data
On Premises   Cloud Provider
Create a Governance Model




Process                                           Defined
Model                                             Policies
                             Define Policies




                                                  Policy
                                                  Designs
Information
Model                        Design Policies




                                                  Governance
                                                  Model


Service                      Implement Policies
Model
Management & Service Governance
Security & Identity
                                   Reference Architecture
                                  Monitoring and Management


                                  Process Management
                                                              Rules Management   Composites/Portals
                                  (BPMS)

                                  Transactional Services




                                  Data Services/Abstraction



                                  Data
Policies


             Policies




Runtime
Governance                 Monitorin
                           g
Repository          Logs
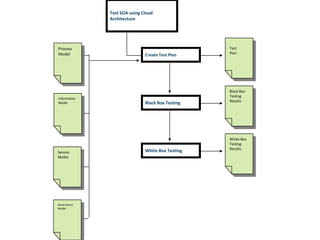
Test SOA using Cloud
              Architecture




Process                                           Test
Model                                             Plan
                              Create Test Plan




                                                  Black Box
                                                  Testing
Information
                                                  Results
Model                         Black Box Testing




                                                  White Box
                                                  Testing
                                                  Results
Service                       White Box Testing
Model




Governance
Model
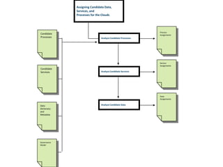
Assigning Candidate Data,
             Services, and
             Processes for the Clouds




                                                            Process
Candidate                                                   Assignments
Processes                     Analyze Candidate Processes




                                                            Service
                                                            Assignments
Candidate
Services                      Analyze Candidate Services




                                                            Data
                                                            Assignments


Data                          Analyze Candidate Data
Dictionary
and
Metadata




Governance
Model
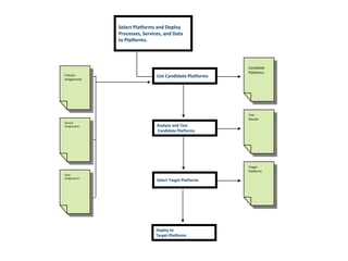
Select Platforms and Deploy
              Processes, Services, and Data
              to Platforms.




                                                          Candidate
                                                          Platforms
Process                        List Candidate Platforms
Assignments




                                                          Test
                                                          Results
Service
Assignments                    Analyze and Test
                               Candidate Platforms




                                                          Target
                                                          Platforms
Data
Assignments
                               Select Target Platforms




                              Deploy to
                              Target Platforms
Data   Services   Processes



Data




Data




Data




Data
Data   Services   Processes



       Data
                                      PaaS



       Data




       Data




       Data
DaaS                                  IaaS
Data   Services   Processes

Application

                Data

                                               PaaS


                Data



 Application
                Data




         DaaS   Data

                                               IaaS
Stepping to the Clouds
1.    Access the mission.             11.   Create a governance strategy.
2.    Access the culture.             12.   Create a security strategy.
3.    Access the value.               13.   Bind candidate services to data
4.    Understand your data.                 and processes.
5.    Understand your services.       14.   Relocate services, processes,
6.    Understand your processes.            and information.
7.    Understand the cloud            15.   Implement security.
      resources.
                                      16.   Implement governance.
8.    Identify candidate data.
                                      17.   Implement operations.
9.    Identify candidate services
10.   Identify candidate processes.
Q&A
The shift to Cloud

We are leading the conversation
with thought leadership and
cutting edge services.




#1                   #1                #1
BEST SELLING         MOST READ         MOST LISTENED TO PODCAST
BOOK ON              BLOG ON           ON CLOUD COMPUTING WITH
CLOUD COMPUTING      CLOUD COMPUTING   OVER 10,000 LISTENERS
Additional Slides
Use Case: Creating an Hybrid Cloud
Current Patterns: Primitive
  Hybrid Architectures
                 Migration


     Public                      Private
     Cloud                       Cloud



              Interoperability

     Public                      Private
     Cloud                       Cloud
                  API/Services
Best: Cloud Abstraction
                    Public
                    Cloud C




      Abstraction
                    Private
      Layer         Cloud B
      (Composit
      e)




                    Private
                    Cloud A
Emerging Hybrid Cloud
      Architectural Patterns
• Static Placement
• Assisted
  Replication
• Auto Migration
• Dynamic Migration




                               82
Static Placement
            Data           Data

                                  - Difficult or impossible to
                                  dynamically port or migrate.
                                  - Little or no use of standards.
                                  - Typically older platforms
           Private Cloud          mixed with cloud platforms.
                                  - Little use of abstraction.


Bind to
                                  Services/API
Platform




           Public Cloud



           Data            Data

                                                                83
Assisted Replication
 Data           Data

                        - Code port and/or interface
                       compatibility.
                        - Some use of standards.
                        - Typically new platforms that
Private Cloud          are code/service compatible.
                       - Limited use of abstraction.



                       Services/API




Public Cloud



 Data           Data

                                                  84
Auto Migration
 Data           Data

                        - Auto code/VM migration
                       and/or interface compatibility.
                        - Some use of standards.
                        - Virtualization, code, and
Private Cloud          data levels.
                       - Some use of abstraction.



                       Services/API




Public Cloud



Data            Data

                                                     85
Dynamic Migration
      Data           Data

                             - Dynamic VM migration
OS                          within single logical OS.
                            - Logical and physical
                            abstraction.
     Private Cloud           - Some use of standards.
                             - Hybrid cloud operating
                            systems.

                            Services/API




     Public Cloud



     Data            Data

                                                  86
Policies


             Policies




Runtime
Governance                 Monitorin
                           g
Repository          Logs
We Need Cloud Abstraction!
                        Public
                        Cloud C




                        Private
     Common             Cloud B
     Interface



     Cloud Management
                        Private
                        Cloud A
Define Information




                                   Data   Data
Core Physical and Logical Models
                                                 89
90
Define Services




                                   Services
                  Core Services


                                   Data       Data
Core Physical and Logical Models
                                                     91
Define Processes

                Core Processes




                                   Services
                  Core Services


                                   Data       Data
Core Physical and Logical Models
                                                     93
Map to the Proper Architecture


                  • Static Placement
                  • Assisted
                    Replication
Services
                  • Auto Migration
                  • Dynamic Migration
Data       Data


                                        94
Select Technology Solution


• Static Placement
• Assisted
  Replication
• Auto Migration
• Dynamic Migration


                                95

Redefining cloud computing again linthicum with bonus

  • 1.
    David S. Linthicum David@bluemountainlabs.com Twitter: @DavidLinthicum Redefining Cloud Computing…Again
  • 2.
    Abstract: In this session we’ll look at what cloud computing is, and what it should be. The way it’s defined today, and how should be defined tomorrow. We’ll focus on the emerging patterns of cloud computing, including changing business value and new patterns of cloud computing technology that are emerging.
  • 3.
    Where To FindOut More Slides available: Bonus Content: Cloud architecture best practices.
  • 4.
    Where to findme. • @DavidLinthicum • david@bluemountainlabs.com • www.bluemountainlabs.com • www.davidlinthicum.com • http://www.linkedin.com/in/davidlinthicum • Grab a card after the presentation.
  • 5.
    Geek Level forthis Presentation Your Grandparents that Systems Programmer and are Still Using AOL Dialup Dungeon Master
  • 7.
    The Problem • Currentways of looking at cloud computing are too broad and too limiting at the same time. – No good categorization of sub-patterns. – No definition around where things are going, more so than where they have been.
  • 8.
    Why I’m speakingout… • There seems to be an increasing overuse of cloud computing concepts as saviors for all past IT mistakes. • Pushing cloud computing as the way to solve all, or even most, computing problems reveals those who make such statements as less than credible.
  • 9.
    So, what iscloud computing? Architecture? Technology? Use cases? What will it be soon?
  • 10.
    What is thefuture?
  • 11.
    Datacenters Emerge 1940 1950 Rise of Timesharing 1960 Distributed 1970 Computing Grids 1980 1990 Rise of the PC 2000 Rise of Client/Server Rise of the Web 2010 Rise of “The Cloud”
  • 12.
    Hardware/Software/Infrastructure On-Demand 2010 2012 IT On-Demand Rise of “Big Data” 2014 Rise of Rise of “IT In-a-Box” “Home 2016 Clouds” Distributed Rise of Service Sharing “Commodity 2018 Data Services” The “Big 2020 Migration” Begins Rise of Shared Enterprise Business 2022 Services 2024
  • 13.
    Cloud Computing isBecoming Systemic
  • 14.
    • Buzzword “cloud computing” is absorbed into computing. • Focus on fit and function, and not the hype. • Security moves to “centralized trust” models. • Centralized data becomes a key strategic advantage. • Mobile devices become more powerful, but thin. • The rise of the “composite cloud.”
  • 15.
    • Focus onthe reorganization and outplacement of data. • Focus on PaaS, and service companies that are good at PaaS. • Focus on centralized trust, including moving to identity management models. • SOA patterns and technology find new value in the cloud. • Continued focus on mobile computing. • Home clouds (e.g., iCloud) create a new track of application and appliance development. • Rise of the “cloud aggregator.”
  • 16.
    From here tothere…
  • 17.
    NIST defines cloudcomputing as a set of characteristics, delivery models, and deployment models 5 Characteristics  On-demand self-service  Ubiquitous network access 3 Delivery Models  Software as a Service (SaaS)  Resource pooling  Platform as a Service (PaaS) 4 Deployment Models  Rapid elasticity  Private Cloud  Infrastructure as a Service  Pay per use (IaaS)  Community Cloud  Public Cloud  Hybrid Cloud
  • 18.
    Delivery Models/Technology Morphing •Software as a Service (SaaS) – Applications as a Service – Utilities as a Service – Connected and Disconnected • Platform as a Service (PaaS) – Design as a Service – Process as a Service – Testing as a Service • Infrastructure as a Service (IaaS) – Database as a Service – Management as a Service – Middleware as a Service – Integration as a Service – Information as a Service …and more.
  • 19.
    New Technology StackEmerging Testing-as-a-Service Management/Governance-as-a-Service Integration-as-a-Service Application-as-a-Service Security-as-a-Service Process-as-a-Service Platform-as-a-Service Information-as-a-Service Database-as-a-Service Storage-as-a-Service Infrastructure-as-a-Service
  • 20.
    Understanding the EmergingPatterns of Architecture Hybrid Private Public Community SOA Shared Services Shared Services Shared Services Security Private Trust Central Trust Tiered Trust Data Central Distributed Tiered Provisioning Self Self/Auto Managed Tenancy Multi/Distributed Multi Managed
  • 21.
  • 22.
  • 23.
    Reference Architecture Process Management Rules Management Composites/Portals (BPMS) Transactional Services Data Services/Abstraction Data
  • 24.
    Management & ServiceGovernance Security & Identity Reference Architecture Monitoring and Management Process Management Rules Management Composites/Portals (BPMS) Transactional Services Data Services/Abstraction Data
  • 25.
    Types of CloudArchitecture Patterns Emerging • Migration to a Cloud – Business Systems – Infrastructure Complexity • Building on a Cloud (PaaS) • Building a Hybrid Cloud • Building a Cloud – IaaS – SaaS – PaaS
  • 26.
    So, It’s SomethingLike This Cloud Computing Public, Private, Hybrid Application Applications Infrastructure Database Security Development Visual (UI Based) Storage Compute Network Management Structured Encryption Identity Design Programming Testing Deployment Middleware Non-Visual Block Self Provisioning Unstructured In Flight UI Code Control Component Provisioning (Services) Object Auto Provisioning At Rest Program Flow Revision Mgmt. Regression Management Process
  • 27.
    So, what iscloud computing? • The concept of cloud computing is about the ability for organizations to stop solving all IT problems by themselves. • Cloud computing certainly about sharing resources, such as storage and compute services, but it really should be more about sharing solutions and pushing risk out of the business. – Unfortunately, the focus today is on the tactical side of sharing computing resources. – Should be more about the impact to a business rather than how the technology is defined.
  • 29.
  • 30.
    The shift toCloud We are leading the conversation with thought leadership and cutting edge services. #1 #1 #1 BEST SELLING MOST READ MOST LISTENED TO PODCAST BOOK ON BLOG ON ON CLOUD COMPUTING WITH CLOUD COMPUTING CLOUD COMPUTING OVER 10,000 LISTENERS
  • 31.
    How to GetCloud Architecture and Design Right the First Time David S. Linthicum Blue Mountain Labs david@bluemountainlabs.com
  • 32.
    Abstract So, what arethe proper ways to design, build, and leverage cloud computing systems? What are the steps to success? What are the emerging best practices? How does SOA fit in? In this session we’ll answer these questions, and more, covering the right and wrong ways to leverage, design, and build cloud-based systems and infrastructure. Going beyond the hype, this includes advice from those currently in the trenches who make cloud computing work for the Global 2000 and government. The audience is anyone who will soon fight to make cloud computing work for their clients, employers, and/or investors, and need to knock it out of the park the first time.
  • 33.
    Where To FindOut More Slides available: Bonus Content: How to architect a hybrid cloud computing solution.
  • 34.
    Where to findme. • @DavidLinthicum • david@bluemountainlabs.com • www.bluemountainlabs.com • www.davidlinthicum.com • http://www.linkedin.com/in/davidlinthicum • Grab a card after the presentation.
  • 35.
    Geek Level forthis Presentation Your Grandparents that Systems Programmer and are Still Using AOL Dialup Dungeon Master
  • 36.
  • 37.
    Most Cloud-Based Systemsare Lacking Architecture
  • 38.
    The results: • Inefficientutilization of resources. • Resource saturation. • Lack of elasticity and scalability. • Lack of security and governance. • Frequent outages. • Bad or no tenant management. • Other very bad things.
  • 39.
    Common Mistakes • Notunderstanding how to make architectures scale. • Not dealing with tenant management issues. • Not understanding that security is systemic. • Not understanding the proper use of services. • Tossing technology at the problem. • Listening to the wrong people. • Managing-by-magazine.
  • 40.
    The Multitenant Thing •No two multitenant architectures are alike. • Needs to be effective in the context of the problem. • Needs to leverage best architecture practices. • Needs to practice isolation and protection.a software application is “With a multitenant architecture, designed to virtually partition its data and configuration so that each client organization works with a customized virtual application instance.” Source: Wikipedia
  • 42.
    The ABCs Multitenancy Source: Lori MacVittie
  • 43.
    ABCs of Multitenancy Amazon Machine Images Source: Steve Bobrowski
  • 44.
    Virtualization is NotAlways a Requirement
  • 45.
    Types of CloudArchitecture • Migration Patterns Emerging to a Cloud – Business Systems – Infrastructure Complexity • Building on a Cloud (PaaS) • Building a Hybrid Cloud • Building a Cloud – IaaS – SaaS – PaaS
  • 46.
  • 47.
    Enterprise Vulnerabilities Assessyour Risks 1. Governance 2. Regulatory Compliance RISK TO ORGANIZATION 3. Security & Identity Management 4. Business Continuity 2 5. Process and Services 1 6. Data Management 4 9 3 7. System Integration 6 8. Resource Skills & Knowledge 5 7 9. Application Readiness 8 10 10. Network Readiness COMPLEXITY OF MITIGATING RISK Assess your vulnerabilities and mitigate your risks.
  • 48.
    Architecture Roadmap Where to begin Build a solid foundation: Determine business drivers Understand: data, services, business processes and system integration points Design a “cloud-friendly” enterprise architecture roadmap that leverages Services Oriented Architecture (SOA) Determine an integration strategy for internal and external systems Outline a migration path for legacy systems to the new architecture Leverage SOA to build a sturdy and agile foundation for the Cloud
  • 49.
  • 50.
  • 51.
  • 52.
    General Rules andGuidelines • Focus on the primitives. – The best clouds are sets of low level services that can be configured. • Data services • Transaction services • Utility services • Leverage distributed components that are centrally controlled. • Build for tenants, not users. • Don’t lean too much on virtualization. • Security and governance are systemic.
  • 53.
    Use Case: GeneralBusiness System Migration to the Cloud
  • 54.
    The General Idea •Break the system down to it’s component parts, understanding each part. • Rethink the database, it’s typically a mess. • Rethink the system as sets of services/API, watch the granularity. – Data services, transaction services, utility services • Create a security and governance plan. • Consider the user interfaces. • Consider device interfaces. • Migrate only the components to the cloud that will provide the best value.
  • 55.
    Good New/Bad News •Good News: – Most cloud platforms provide the tenant management features for you. – Most cloud platforms manage the resources for you. – The cloud platforms are getting better. • Bad News: – Security is still your problem. – Application and service design is still your problem.
  • 56.
    Management & ServiceGovernance Security & Identity Reference Architecture Monitoring and Management Process Management Rules Management Composites/Portals (BPMS) Transactional Services Data Services/Abstraction Data
  • 57.
    Create the Information Model Legacy Ontologies Metadata Understand Ontologies Data Dictionary External & Metadata Understand the Data Metadata (B2B) Data Catalog Catalog the Data Information Model Build Information Model
  • 58.
  • 59.
    Create a ServiceModel Data Candidate Catalog Services Understand Services Services And Information Information Model Information to Services Service Model Build Service Model
  • 60.
  • 61.
    On Premises Cloud Provider
  • 62.
    On Premises Cloud Provider
  • 63.
    Create a ProcessModel Data Candidate Catalog Processes Understand Processes Services to Processes Information Model Services to Processes Process Model Service Build Process Model Model
  • 64.
    Reference Architecture Process Management Rules Management Composites/Portals (BPMS) Transactional Services Data Services/Abstraction Data
  • 65.
    On Premises Cloud Provider
  • 66.
    Create a GovernanceModel Process Defined Model Policies Define Policies Policy Designs Information Model Design Policies Governance Model Service Implement Policies Model
  • 67.
    Management & ServiceGovernance Security & Identity Reference Architecture Monitoring and Management Process Management Rules Management Composites/Portals (BPMS) Transactional Services Data Services/Abstraction Data
  • 68.
    Policies Policies Runtime Governance Monitorin g Repository Logs
  • 69.
    Test SOA usingCloud Architecture Process Test Model Plan Create Test Plan Black Box Testing Information Results Model Black Box Testing White Box Testing Results Service White Box Testing Model Governance Model
  • 70.
    Assigning Candidate Data, Services, and Processes for the Clouds Process Candidate Assignments Processes Analyze Candidate Processes Service Assignments Candidate Services Analyze Candidate Services Data Assignments Data Analyze Candidate Data Dictionary and Metadata Governance Model
  • 71.
    Select Platforms andDeploy Processes, Services, and Data to Platforms. Candidate Platforms Process List Candidate Platforms Assignments Test Results Service Assignments Analyze and Test Candidate Platforms Target Platforms Data Assignments Select Target Platforms Deploy to Target Platforms
  • 72.
    Data Services Processes Data Data Data Data
  • 73.
    Data Services Processes Data PaaS Data Data Data DaaS IaaS
  • 74.
    Data Services Processes Application Data PaaS Data Application Data DaaS Data IaaS
  • 75.
    Stepping to theClouds 1. Access the mission. 11. Create a governance strategy. 2. Access the culture. 12. Create a security strategy. 3. Access the value. 13. Bind candidate services to data 4. Understand your data. and processes. 5. Understand your services. 14. Relocate services, processes, 6. Understand your processes. and information. 7. Understand the cloud 15. Implement security. resources. 16. Implement governance. 8. Identify candidate data. 17. Implement operations. 9. Identify candidate services 10. Identify candidate processes.
  • 76.
  • 77.
    The shift toCloud We are leading the conversation with thought leadership and cutting edge services. #1 #1 #1 BEST SELLING MOST READ MOST LISTENED TO PODCAST BOOK ON BLOG ON ON CLOUD COMPUTING WITH CLOUD COMPUTING CLOUD COMPUTING OVER 10,000 LISTENERS
  • 78.
  • 79.
    Use Case: Creatingan Hybrid Cloud
  • 80.
    Current Patterns: Primitive Hybrid Architectures Migration Public Private Cloud Cloud Interoperability Public Private Cloud Cloud API/Services
  • 81.
    Best: Cloud Abstraction Public Cloud C Abstraction Private Layer Cloud B (Composit e) Private Cloud A
  • 82.
    Emerging Hybrid Cloud Architectural Patterns • Static Placement • Assisted Replication • Auto Migration • Dynamic Migration 82
  • 83.
    Static Placement Data Data - Difficult or impossible to dynamically port or migrate. - Little or no use of standards. - Typically older platforms Private Cloud mixed with cloud platforms. - Little use of abstraction. Bind to Services/API Platform Public Cloud Data Data 83
  • 84.
    Assisted Replication Data Data - Code port and/or interface compatibility. - Some use of standards. - Typically new platforms that Private Cloud are code/service compatible. - Limited use of abstraction. Services/API Public Cloud Data Data 84
  • 85.
    Auto Migration Data Data - Auto code/VM migration and/or interface compatibility. - Some use of standards. - Virtualization, code, and Private Cloud data levels. - Some use of abstraction. Services/API Public Cloud Data Data 85
  • 86.
    Dynamic Migration Data Data - Dynamic VM migration OS within single logical OS. - Logical and physical abstraction. Private Cloud - Some use of standards. - Hybrid cloud operating systems. Services/API Public Cloud Data Data 86
  • 87.
    Policies Policies Runtime Governance Monitorin g Repository Logs
  • 88.
    We Need CloudAbstraction! Public Cloud C Private Common Cloud B Interface Cloud Management Private Cloud A
  • 89.
    Define Information Data Data Core Physical and Logical Models 89
  • 90.
  • 91.
    Define Services Services Core Services Data Data Core Physical and Logical Models 91
  • 93.
    Define Processes Core Processes Services Core Services Data Data Core Physical and Logical Models 93
  • 94.
    Map to theProper Architecture • Static Placement • Assisted Replication Services • Auto Migration • Dynamic Migration Data Data 94
  • 95.
    Select Technology Solution •Static Placement • Assisted Replication • Auto Migration • Dynamic Migration 95

Editor's Notes

  • #31 Thought leadership:Most read blog … Most listened to Podcast (10,000+ listeners) …
  • #78 Thought leadership:Most read blog … Most listened to Podcast (10,000+ listeners) …