David S. Linthicum Blue Mountain Labs [email_address] How to Get Cloud Architecture and Design Right the First Time
Abstract So, what are the proper ways to design, build, and leverage cloud computing systems? What are the steps to success? What are the emerging best practices? How does SOA fit in? In this session we’ll answer these questions, and more, covering the right and wrong ways to leverage, design, and build cloud-based systems and infrastructure. Going beyond the hype, this includes advice from those currently in the trenches who make cloud computing work for the Global 2000 and government. The audience is anyone who will soon fight to make cloud computing work for their clients, employers, and/or investors, and need to knock it out of the park the first time.
Where To Find Out More Bonus Content:  How to architect a hybrid cloud computing solution. Slides available:
Where to find me. @DavidLinthicum [email_address] www.bluemountainlabs.com   www.davidlinthicum.com http://www.linkedin.com/in/davidlinthicum Grab a card after the presentation.
Geek Level for this Presentation Systems Programmer and Dungeon Master Your Grandparents that  are Still Using AOL Dialup
Why You Should Care
Most Cloud-Based Systems are Lacking Architecture
The results: Inefficient utilization of resources.  Resource saturation. Lack of elasticity and scalability.  Lack of security and governance.  Frequent outages.  Bad or no tenant management.  Other very bad things.
Common Mistakes Not understanding how to make architectures scale. Not dealing with tenant management issues. Not understanding that security is systemic.  Not understanding the proper use of services. Tossing technology at the problem. Listening to the wrong people.  Managing-by-magazine.
The Multitenant Thing No two multitenant architectures are alike. Needs to be effective in the context of the problem. Needs to leverage best architecture practices. Needs to practice isolation and protection. “ With a multitenant architecture, a software application is designed to virtually partition its data and configuration so that each client organization works with a customized virtual application instance.” Source: Wikipedia
 
The ABCs Multitenancy Source:  Lori MacVittie
ABCs of Multitenancy Source:  Steve Bobrowski  Amazon Machine Images
Virtualization is Not Always a Requirement
Types of Cloud Architecture Patterns Emerging Migration to a Cloud Business Systems Infrastructure Building on a Cloud (PaaS) Building a Hybrid Cloud  Building a Cloud IaaS SaaS PaaS Complexity
General Architecture Patterns to Follow
Enterprise Vulnerabilities  Assess your Risks Governance Regulatory Compliance Security & Identity Management Business Continuity Process and Services Data Management System Integration Resource Skills & Knowledge Application Readiness Network Readiness Assess your vulnerabilities and mitigate your risks. COMPLEXITY OF MITIGATING RISK  RISK TO ORGANIZATION 1 2 5 3 4 6 7 8 9 10
Architecture Roadmap   Where to begin Build a solid foundation: Determine business drivers Understand: data, services, business processes and system integration points Design a “cloud-friendly” enterprise architecture roadmap that leverages Services Oriented Architecture (SOA) Determine an integration strategy for internal and external systems Outline a migration path for legacy systems to the new architecture Leverage SOA to build a sturdy and agile foundation for the Cloud
“ as-is”
“ to be”
deploy
General Rules and Guidelines  Focus on the primitives.  The best clouds are sets of low level services that can be configured. Data services Transaction services Utility services Leverage distributed components that are centrally controlled.  Build for tenants, not users.  Don’t lean too much on virtualization.  Security and governance are systemic.
Use Case: General Business System Migration to the Cloud
The General Idea Break the system down to it’s component parts, understanding each part. Rethink the database, it’s typically a mess. Rethink the system as sets of services/API, watch the granularity.  Data services, transaction services, utility services Create a security and governance plan.  Consider the user interfaces. Consider device interfaces. Migrate only the components to the cloud that will provide the best value.
Good New/Bad News Good News: Most cloud platforms provide the tenant management features for you. Most cloud platforms manage the resources for you. The cloud platforms are getting better.  Bad News: Security is still your problem. Application and service design is still your problem. Testing can be a hassle.
Reference Architecture Security & Identity Management & Service Governance Data Data Services/Abstraction Transactional Services Process Management  (BPMS) Composites/Portals Monitoring and Management Rules Management
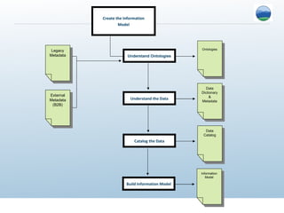
Create the Information Model Ontologies Understand Ontologies Understand the Data Data Dictionary  & Metadata Catalog the Data Data Catalog Legacy Metadata External Metadata (B2B) Build Information Model Information Model
Reference Architecture Data Data Services/Abstraction
Create a Service Model Candidate Services Understand Services Information to Services Services And Information Build Service Model Service Model Data Catalog Information Model
Reference Architecture Data Data Services/Abstraction Transactional Services
Cloud Provider On Premises
Cloud Provider On Premises
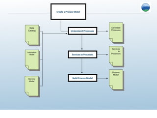
Create a Process Model Candidate Processes Understand Processes Services to Processes Services to Processes Build Process Model Process Model Data Catalog Information Model Service Model
Reference Architecture Data Data Services/Abstraction Transactional Services Process Management  (BPMS) Composites/Portals Rules Management
On Premises Cloud Provider
Create a Governance Model Defined  Policies Define Policies Design Policies Policy Designs Implement Policies Governance Model Process Model Information Model Service Model
Reference Architecture Security & Identity Management & Service Governance Data Data Services/Abstraction Transactional Services Process Management  (BPMS) Composites/Portals Monitoring and Management Rules Management
Runtime Governance Repository Logs Policies Policies Monitoring
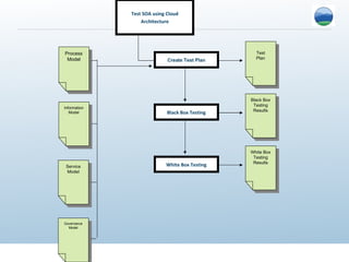
Test SOA using Cloud Architecture Test Plan Create Test Plan Black Box Testing Black Box Testing Results White Box Testing White Box Testing Results Process Model Information Model Service Model Governance Model
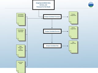
Assigning Candidate Data,  Services, and  Processes for the Clouds Process Assignments Analyze Candidate Processes  Analyze Candidate Services Service Assignments Analyze Candidate Data Data Assignments Candidate Processes Candidate Services Data  Dictionary and  Metadata Governance Model
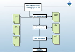
Select Platforms and Deploy Processes, Services, and Data to Platforms. Candidate Platforms List Candidate Platforms Analyze and Test Candidate Platforms Test Results Select Target Platforms Target Platforms Process Assignments Service Assignments Data Assignments Deploy to Target Platforms
Data Data Data Data Data Services Processes
Data Data Data Data Data Services Processes PaaS IaaS DaaS
Data Data Data Data Data Services Processes PaaS IaaS DaaS Application Application
Stepping to the Clouds
Q&A
We are leading the conversation  with thought leadership and  cutting edge services.  The shift to Cloud #1  best selling  book on  Cloud Computing #1  Most read  blog on  Cloud Computing  #1  Most listened to Podcast on Cloud Computing with over 10,000 listeners
Additional Slides
Use Case: Creating an Hybrid Cloud
Current Patterns: Primitive Hybrid Architectures Public Cloud Private Cloud API/Services Migration Interoperability Public Cloud Private Cloud
Best: Cloud Abstraction Private Cloud B Public Cloud C Private Cloud A Abstraction  Layer (Composite)
Emerging Hybrid Cloud Architectural Patterns Static Placement Assisted Replication Auto Migration Dynamic Migration
Static Placement Bind to Platform - Difficult or impossible to dynamically port or migrate. - Little or no use of standards. - Typically older platforms mixed with cloud platforms. - Little use of abstraction.  Public Cloud Data Data Private Cloud Internet Data Data Services/API
Assisted Replication - Code port and/or interface compatibility. - Some use of standards. - Typically new platforms that are code/service compatible. -  Limited use of abstraction. Public Cloud Data Data Private Cloud Internet Data Data Services/API
Auto Migration - Auto code/VM migration and/or interface compatibility. - Some use of standards. - Virtualization, code, and data levels. -  Some use of abstraction. Public Cloud Data Data Private Cloud Internet Data Data Services/API
Dynamic Migration Public Cloud Data Data Private Cloud Internet Data Data Services/API - Dynamic VM migration within single logical OS. -  Logical and physical abstraction. - Some use of standards. - Hybrid cloud operating systems. OS
Runtime Governance Repository Logs Policies Policies Monitoring
We Need Cloud Abstraction! Private Cloud B Public Cloud C Private Cloud A Common Interface Cloud Management
Define Information Data Data Core Physical and Logical Models
Define Services Services Data Data Core Physical and Logical Models Core Services
 
Define Processes Services Data Data Core Physical and Logical Models Core Services Core Processes
Map to the Proper Architecture Static Placement Assisted Replication Auto Migration Dynamic Migration Services Data Data
Select Technology Solution Static Placement Assisted Replication Auto Migration Dynamic Migration

How to Get Cloud Architecture and Design Right the First Time

  • 1.
    David S. LinthicumBlue Mountain Labs [email_address] How to Get Cloud Architecture and Design Right the First Time
  • 2.
    Abstract So, whatare the proper ways to design, build, and leverage cloud computing systems? What are the steps to success? What are the emerging best practices? How does SOA fit in? In this session we’ll answer these questions, and more, covering the right and wrong ways to leverage, design, and build cloud-based systems and infrastructure. Going beyond the hype, this includes advice from those currently in the trenches who make cloud computing work for the Global 2000 and government. The audience is anyone who will soon fight to make cloud computing work for their clients, employers, and/or investors, and need to knock it out of the park the first time.
  • 3.
    Where To FindOut More Bonus Content: How to architect a hybrid cloud computing solution. Slides available:
  • 4.
    Where to findme. @DavidLinthicum [email_address] www.bluemountainlabs.com www.davidlinthicum.com http://www.linkedin.com/in/davidlinthicum Grab a card after the presentation.
  • 5.
    Geek Level forthis Presentation Systems Programmer and Dungeon Master Your Grandparents that are Still Using AOL Dialup
  • 6.
  • 7.
    Most Cloud-Based Systemsare Lacking Architecture
  • 8.
    The results: Inefficientutilization of resources. Resource saturation. Lack of elasticity and scalability. Lack of security and governance. Frequent outages. Bad or no tenant management. Other very bad things.
  • 9.
    Common Mistakes Notunderstanding how to make architectures scale. Not dealing with tenant management issues. Not understanding that security is systemic. Not understanding the proper use of services. Tossing technology at the problem. Listening to the wrong people. Managing-by-magazine.
  • 10.
    The Multitenant ThingNo two multitenant architectures are alike. Needs to be effective in the context of the problem. Needs to leverage best architecture practices. Needs to practice isolation and protection. “ With a multitenant architecture, a software application is designed to virtually partition its data and configuration so that each client organization works with a customized virtual application instance.” Source: Wikipedia
  • 11.
  • 12.
    The ABCs MultitenancySource: Lori MacVittie
  • 13.
    ABCs of MultitenancySource: Steve Bobrowski Amazon Machine Images
  • 14.
    Virtualization is NotAlways a Requirement
  • 15.
    Types of CloudArchitecture Patterns Emerging Migration to a Cloud Business Systems Infrastructure Building on a Cloud (PaaS) Building a Hybrid Cloud Building a Cloud IaaS SaaS PaaS Complexity
  • 16.
  • 17.
    Enterprise Vulnerabilities Assess your Risks Governance Regulatory Compliance Security & Identity Management Business Continuity Process and Services Data Management System Integration Resource Skills & Knowledge Application Readiness Network Readiness Assess your vulnerabilities and mitigate your risks. COMPLEXITY OF MITIGATING RISK RISK TO ORGANIZATION 1 2 5 3 4 6 7 8 9 10
  • 18.
    Architecture Roadmap Where to begin Build a solid foundation: Determine business drivers Understand: data, services, business processes and system integration points Design a “cloud-friendly” enterprise architecture roadmap that leverages Services Oriented Architecture (SOA) Determine an integration strategy for internal and external systems Outline a migration path for legacy systems to the new architecture Leverage SOA to build a sturdy and agile foundation for the Cloud
  • 19.
  • 20.
  • 21.
  • 22.
    General Rules andGuidelines Focus on the primitives. The best clouds are sets of low level services that can be configured. Data services Transaction services Utility services Leverage distributed components that are centrally controlled. Build for tenants, not users. Don’t lean too much on virtualization. Security and governance are systemic.
  • 23.
    Use Case: GeneralBusiness System Migration to the Cloud
  • 24.
    The General IdeaBreak the system down to it’s component parts, understanding each part. Rethink the database, it’s typically a mess. Rethink the system as sets of services/API, watch the granularity. Data services, transaction services, utility services Create a security and governance plan. Consider the user interfaces. Consider device interfaces. Migrate only the components to the cloud that will provide the best value.
  • 25.
    Good New/Bad NewsGood News: Most cloud platforms provide the tenant management features for you. Most cloud platforms manage the resources for you. The cloud platforms are getting better. Bad News: Security is still your problem. Application and service design is still your problem. Testing can be a hassle.
  • 26.
    Reference Architecture Security& Identity Management & Service Governance Data Data Services/Abstraction Transactional Services Process Management (BPMS) Composites/Portals Monitoring and Management Rules Management
  • 27.
    Create the InformationModel Ontologies Understand Ontologies Understand the Data Data Dictionary & Metadata Catalog the Data Data Catalog Legacy Metadata External Metadata (B2B) Build Information Model Information Model
  • 28.
    Reference Architecture DataData Services/Abstraction
  • 29.
    Create a ServiceModel Candidate Services Understand Services Information to Services Services And Information Build Service Model Service Model Data Catalog Information Model
  • 30.
    Reference Architecture DataData Services/Abstraction Transactional Services
  • 31.
  • 32.
  • 33.
    Create a ProcessModel Candidate Processes Understand Processes Services to Processes Services to Processes Build Process Model Process Model Data Catalog Information Model Service Model
  • 34.
    Reference Architecture DataData Services/Abstraction Transactional Services Process Management (BPMS) Composites/Portals Rules Management
  • 35.
  • 36.
    Create a GovernanceModel Defined Policies Define Policies Design Policies Policy Designs Implement Policies Governance Model Process Model Information Model Service Model
  • 37.
    Reference Architecture Security& Identity Management & Service Governance Data Data Services/Abstraction Transactional Services Process Management (BPMS) Composites/Portals Monitoring and Management Rules Management
  • 38.
    Runtime Governance RepositoryLogs Policies Policies Monitoring
  • 39.
    Test SOA usingCloud Architecture Test Plan Create Test Plan Black Box Testing Black Box Testing Results White Box Testing White Box Testing Results Process Model Information Model Service Model Governance Model
  • 40.
    Assigning Candidate Data, Services, and Processes for the Clouds Process Assignments Analyze Candidate Processes Analyze Candidate Services Service Assignments Analyze Candidate Data Data Assignments Candidate Processes Candidate Services Data Dictionary and Metadata Governance Model
  • 41.
    Select Platforms andDeploy Processes, Services, and Data to Platforms. Candidate Platforms List Candidate Platforms Analyze and Test Candidate Platforms Test Results Select Target Platforms Target Platforms Process Assignments Service Assignments Data Assignments Deploy to Target Platforms
  • 42.
    Data Data DataData Data Services Processes
  • 43.
    Data Data DataData Data Services Processes PaaS IaaS DaaS
  • 44.
    Data Data DataData Data Services Processes PaaS IaaS DaaS Application Application
  • 45.
  • 46.
  • 47.
    We are leadingthe conversation with thought leadership and cutting edge services. The shift to Cloud #1 best selling book on Cloud Computing #1 Most read blog on Cloud Computing #1 Most listened to Podcast on Cloud Computing with over 10,000 listeners
  • 48.
  • 49.
    Use Case: Creatingan Hybrid Cloud
  • 50.
    Current Patterns: PrimitiveHybrid Architectures Public Cloud Private Cloud API/Services Migration Interoperability Public Cloud Private Cloud
  • 51.
    Best: Cloud AbstractionPrivate Cloud B Public Cloud C Private Cloud A Abstraction Layer (Composite)
  • 52.
    Emerging Hybrid CloudArchitectural Patterns Static Placement Assisted Replication Auto Migration Dynamic Migration
  • 53.
    Static Placement Bindto Platform - Difficult or impossible to dynamically port or migrate. - Little or no use of standards. - Typically older platforms mixed with cloud platforms. - Little use of abstraction. Public Cloud Data Data Private Cloud Internet Data Data Services/API
  • 54.
    Assisted Replication -Code port and/or interface compatibility. - Some use of standards. - Typically new platforms that are code/service compatible. - Limited use of abstraction. Public Cloud Data Data Private Cloud Internet Data Data Services/API
  • 55.
    Auto Migration -Auto code/VM migration and/or interface compatibility. - Some use of standards. - Virtualization, code, and data levels. - Some use of abstraction. Public Cloud Data Data Private Cloud Internet Data Data Services/API
  • 56.
    Dynamic Migration PublicCloud Data Data Private Cloud Internet Data Data Services/API - Dynamic VM migration within single logical OS. - Logical and physical abstraction. - Some use of standards. - Hybrid cloud operating systems. OS
  • 57.
    Runtime Governance RepositoryLogs Policies Policies Monitoring
  • 58.
    We Need CloudAbstraction! Private Cloud B Public Cloud C Private Cloud A Common Interface Cloud Management
  • 59.
    Define Information DataData Core Physical and Logical Models
  • 61.
    Define Services ServicesData Data Core Physical and Logical Models Core Services
  • 62.
  • 63.
    Define Processes ServicesData Data Core Physical and Logical Models Core Services Core Processes
  • 64.
    Map to theProper Architecture Static Placement Assisted Replication Auto Migration Dynamic Migration Services Data Data
  • 65.
    Select Technology SolutionStatic Placement Assisted Replication Auto Migration Dynamic Migration

Editor's Notes

  • #48 Thought leadership: Most read blog … Most listened to Podcast (10,000+ listeners) …