ENDODONTIC 
MATERIALS
What are Endodontic Materials? 
Used to obturate the root canal system 
of teeth when the pulp tissue has been 
destroyed either as a consequence of 
trauma or subsequent to tooth decay 
involving the pulp and 
infection of the pulp tissue.
OBJECTIVES OF ROOT CANAL TREATMENT 
1. The root canals are to be cleaned and shaped 
within 0.5mm of the apical constriction area 
2. The canals are to be obturated three 
dimensionally with a combination of 
biocompatible materials 
3. The obturated root canals are to be provided with 
a coronal seal to prevent leakage and infection
Materials Used During Endodontics 
1. IRRIGANTS AND LUBRICANTS: Used during canal preparation 
2. INTRACANAL MEDICAMENTS: Materials placed within the canal between 
clinical visits to maintain the canal in a disinfected state 
3. OBTURATING MATERIALS: The bulk fill material and sealant used during canal 
obturation. 
4. Used during endodontic surgery and repair of internal damage within the 
root canal system.
IRRIGANTS AND LUBRICANTS 
1. Flush the debris from the root canal 
2. Disinfect the canal. 
PROPERTIES: 
•Able to dissolve/disrupt tissue and debris 
•Non-toxic 
•Low surface tension 
•Able to lubricate instruments 
•Able to sterilize or at least disinfect the canal 
•Able to remove the smeared layer from the surface
SODIUM HYPOCHLORITE 
CHLORHEXIDIENE 
GLUCONATE 
EDTA 
SALINE 
IRRIGANTS AND LUBRICANTS
SODIUM HYPOCHLORITE 2-10%: 
It is irritant to vital tissues which may cause ulceration of soft tissues of 
oral cavity, Use with RUBBER DAM ISOLATION 
If access material is incorporated beyond the apex it may cause 
inflammation of bone 
Should not be used in insufficient crown or incomplete root formation or 
perforation 
CHLORHEXIDIENE GLUCONATE 0.2%: 
Less irritant as compared to hypochlorite 
ETHYLENE DIAMINE TETRA-ACETATE (EDTA): 
Gel form 
It is used in the cases of calcified canals
INTRACANAL MEDICAMENTS 
PARAMONOCHLOROPHENOL 
(PMCP) 
NON-SETTING 
Ca(OH)2 
POLYANTIMICROBIAL 
PASTE
• PARAMONOCHLOROPHENOL (PMCP): 
Short lived as denatured in the presence of calcium 
Currently no clinical indication for it’s use 
• NON-SETTING Ca(OH)2: 
pH 11 
Potent antimicrobial effect 
Mild irritant if crossed beyond the apex 
Induces root and bone formation, used in apexification 
Can be left in place for several weeks 
• POLYANTIMICROBIAL PASTE: 
Polyantibiotic 
Corticosteroid + sulphonamide + tetracycline 
Decreases pulpal inflammation to facilitate access into the pulp in the next visit 
Dissolves in 5-7 days
OBTURATION MATERIALS 
Conventional CONTEMPORARY 
SILVER BULK FILL with THIN SEALANT 
AMALGAM 
MEDICATED PASTES
OBTURATION MATERIALS 
CONVENTIONAL MATERIALS 
1. SILVER: 
Used in the form of prefabricated cones 
Not always fits to the anatomy of root canals 
Silver undergoes corrosion 
One way is to fill the canal completely with silver 
The silver may also be used to fill only the apical 5-6mm of the canal 
while the rest of the canal is filled with some other material
2. DENTAL AMALGAM: 
Used in the root canal as filling material 
May be used in orthograde or retrograde root canal fillings 
Needs specialized instrumentation
3. MEDICATED PASTES: 
Paraformaldehyde Based 
N2, SPAD, Endomethasone 
•Sets hard 
•Difficult to remove 
•Highly toxic to periapical areas if crossed apex 
IODOFORM BASED: 
•Resorbable 
•Can be placed as temporary dressing
CONTEMPORARY MATERIALS 
Bulk fill materials: 
used to fill the bulk space of canal 
•Natural Rubber Gutta percha 
•Synthetic polyester resin based materials 
Sealants: 
used to seal the minor left over spaces 
•GIC 
•ZnO Eugenol 
•Calcium Hydroxide 
•Resin + dentine bonding System
BULK FILL MATERIALS 
1. GUTTA PERCHA: 
Latex derivative ā€œTranspolyisopreneā€ 
2 crystalline forms : α and ß 
Composition: 
Transpolyisoprene 19 – 22% 
ZnO 60 – 75% 
Resins 
Waxes 
Antioxidants 
Metallic Salts
BULK FILL MATERIALS 
2. POLYESTER RESIN: ResilonĀ® 
Thermoplastic synthetic polyester 
Barium Sulphate 
Bismuth Chlorate 
Bioactive Glass
CANAL SEALANTS 
1. To fill the spaces between the bulk fill materials 
2. Improve their adaptation and adhesion to the walls of 
canal
PROPERTIES: 
•Tissue tolerance 
•Insoluble in tissue fluids 
•Dimensional stability 
•Hermetic seal 
•Radiopaque 
•Bacteriostatic/ bateriocidal 
•Adhesion to canal walls 
•Easy to mix 
•Non staining 
•Slow setting 
•Easily removed if required
MATERIALS USED: 
•GIC 
•ZnO Eugenol 
•Calcium Hydroxide 
•Resin + Dentine Bonding Agents
GIC: 
•Its similar in composition to luting agents 
•Sets rapidly 
ZnO EUGENOL: (Grossmann’s Formula) 
Composition: 
Powder: ZnO, stabellite resin, Bismuth subcarbonate, 
Barium Sulphate, Sodium Borate 
Liquid: Eugenol
Resin Based Sealants: 
Powder: 
• Bismuth Oxide 60% 
• Hexamethylene triamine 25% 
• Silver 10% 
• Titanium dioxide 5% 
Liquid: 
• Epoxy bisphenol resin 
Silver causes dentinal staining and formaldehyde causes 
tissue irritation
MATERIALS FOR ROOT CANAL REPAIR 
AND PERIRADICULAR SURGERY 
MTA (mineral trioxide aggregate): 
• Tricalcium silicate 
• Dicalcium silicate 
• Tricalcium aluminate 
• Tetracalcium alumino ferolite 
• Calcium sulphate 
• Bismuth oxide 
( portland cement + Bismuth oxide)
USES OF MTA: 
•Filled in defect for repair 
•Root canal and filling material 
•Apexification (causes cementogenesis) 
•Infected Canals (antimicrobial effect)
METHODS OF OBTURATION 
COLD PACKING: 
Material placed in canal and compressed against the walls 
with instruments 
HEAT PACKING: 
Material softened using heat into or outside the canal to 
make proper seal
METHODS OF OBTURATION 
COLD PACKING: 
Insertion of GP cones into the canal 
Lateral condensation with help of instrument called 
spreader 
Canal sealed with the help of sealants
METHODS OF OBTURATION 
HEAT PACKING: 
Method 1: GP softened outside the mouth and then 
inserted 
Method 2: GP inserted into the canal and softened with 
help of friction devices eg. ā€œArchimedean Screwā€ 
Method 3: GP inserted into the canal and softened with 
help of heating devices like ā€œHeat Probesā€
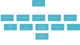
Materials 
Irrigants and Lubricants 
NaOCL 
Chlorhexidiene 
Saline 
EDTA 
Intracanal Medicaments 
PMCP 
CaOH2 
Polyantimicrobial Paste 
Obturating Materials 
Conventional 
SILVER, AMALGAM, 
MEDICATED PASTE 
Contemporary 
Bulk Fill with GP, POLYESTER 
RESIN 
Canal Sealants 
GIC, ZNO EUG, Ca(OH)2, 
RESIN+DBA 
In Endo Surgery 
MTA
Thanks! 
For more visit the following links 
Facebook: www.facebook.com/e.dental.official 
Website: ourdentalmaterials.webs.com 
Slide share: http://www.slideshare.net/drdentist

Endodontic materials

  • 2.
  • 5.
    What are EndodonticMaterials? Used to obturate the root canal system of teeth when the pulp tissue has been destroyed either as a consequence of trauma or subsequent to tooth decay involving the pulp and infection of the pulp tissue.
  • 6.
    OBJECTIVES OF ROOTCANAL TREATMENT 1. The root canals are to be cleaned and shaped within 0.5mm of the apical constriction area 2. The canals are to be obturated three dimensionally with a combination of biocompatible materials 3. The obturated root canals are to be provided with a coronal seal to prevent leakage and infection
  • 8.
    Materials Used DuringEndodontics 1. IRRIGANTS AND LUBRICANTS: Used during canal preparation 2. INTRACANAL MEDICAMENTS: Materials placed within the canal between clinical visits to maintain the canal in a disinfected state 3. OBTURATING MATERIALS: The bulk fill material and sealant used during canal obturation. 4. Used during endodontic surgery and repair of internal damage within the root canal system.
  • 9.
    IRRIGANTS AND LUBRICANTS 1. Flush the debris from the root canal 2. Disinfect the canal. PROPERTIES: •Able to dissolve/disrupt tissue and debris •Non-toxic •Low surface tension •Able to lubricate instruments •Able to sterilize or at least disinfect the canal •Able to remove the smeared layer from the surface
  • 10.
    SODIUM HYPOCHLORITE CHLORHEXIDIENE GLUCONATE EDTA SALINE IRRIGANTS AND LUBRICANTS
  • 11.
    SODIUM HYPOCHLORITE 2-10%: It is irritant to vital tissues which may cause ulceration of soft tissues of oral cavity, Use with RUBBER DAM ISOLATION If access material is incorporated beyond the apex it may cause inflammation of bone Should not be used in insufficient crown or incomplete root formation or perforation CHLORHEXIDIENE GLUCONATE 0.2%: Less irritant as compared to hypochlorite ETHYLENE DIAMINE TETRA-ACETATE (EDTA): Gel form It is used in the cases of calcified canals
  • 13.
    INTRACANAL MEDICAMENTS PARAMONOCHLOROPHENOL (PMCP) NON-SETTING Ca(OH)2 POLYANTIMICROBIAL PASTE
  • 14.
    • PARAMONOCHLOROPHENOL (PMCP): Short lived as denatured in the presence of calcium Currently no clinical indication for it’s use • NON-SETTING Ca(OH)2: pH 11 Potent antimicrobial effect Mild irritant if crossed beyond the apex Induces root and bone formation, used in apexification Can be left in place for several weeks • POLYANTIMICROBIAL PASTE: Polyantibiotic Corticosteroid + sulphonamide + tetracycline Decreases pulpal inflammation to facilitate access into the pulp in the next visit Dissolves in 5-7 days
  • 15.
    OBTURATION MATERIALS ConventionalCONTEMPORARY SILVER BULK FILL with THIN SEALANT AMALGAM MEDICATED PASTES
  • 16.
    OBTURATION MATERIALS CONVENTIONALMATERIALS 1. SILVER: Used in the form of prefabricated cones Not always fits to the anatomy of root canals Silver undergoes corrosion One way is to fill the canal completely with silver The silver may also be used to fill only the apical 5-6mm of the canal while the rest of the canal is filled with some other material
  • 17.
    2. DENTAL AMALGAM: Used in the root canal as filling material May be used in orthograde or retrograde root canal fillings Needs specialized instrumentation
  • 18.
    3. MEDICATED PASTES: Paraformaldehyde Based N2, SPAD, Endomethasone •Sets hard •Difficult to remove •Highly toxic to periapical areas if crossed apex IODOFORM BASED: •Resorbable •Can be placed as temporary dressing
  • 19.
    CONTEMPORARY MATERIALS Bulkfill materials: used to fill the bulk space of canal •Natural Rubber Gutta percha •Synthetic polyester resin based materials Sealants: used to seal the minor left over spaces •GIC •ZnO Eugenol •Calcium Hydroxide •Resin + dentine bonding System
  • 20.
    BULK FILL MATERIALS 1. GUTTA PERCHA: Latex derivative ā€œTranspolyisopreneā€ 2 crystalline forms : α and ß Composition: Transpolyisoprene 19 – 22% ZnO 60 – 75% Resins Waxes Antioxidants Metallic Salts
  • 21.
    BULK FILL MATERIALS 2. POLYESTER RESIN: ResilonĀ® Thermoplastic synthetic polyester Barium Sulphate Bismuth Chlorate Bioactive Glass
  • 22.
    CANAL SEALANTS 1.To fill the spaces between the bulk fill materials 2. Improve their adaptation and adhesion to the walls of canal
  • 23.
    PROPERTIES: •Tissue tolerance •Insoluble in tissue fluids •Dimensional stability •Hermetic seal •Radiopaque •Bacteriostatic/ bateriocidal •Adhesion to canal walls •Easy to mix •Non staining •Slow setting •Easily removed if required
  • 24.
    MATERIALS USED: •GIC •ZnO Eugenol •Calcium Hydroxide •Resin + Dentine Bonding Agents
  • 25.
    GIC: •Its similarin composition to luting agents •Sets rapidly ZnO EUGENOL: (Grossmann’s Formula) Composition: Powder: ZnO, stabellite resin, Bismuth subcarbonate, Barium Sulphate, Sodium Borate Liquid: Eugenol
  • 26.
    Resin Based Sealants: Powder: • Bismuth Oxide 60% • Hexamethylene triamine 25% • Silver 10% • Titanium dioxide 5% Liquid: • Epoxy bisphenol resin Silver causes dentinal staining and formaldehyde causes tissue irritation
  • 27.
    MATERIALS FOR ROOTCANAL REPAIR AND PERIRADICULAR SURGERY MTA (mineral trioxide aggregate): • Tricalcium silicate • Dicalcium silicate • Tricalcium aluminate • Tetracalcium alumino ferolite • Calcium sulphate • Bismuth oxide ( portland cement + Bismuth oxide)
  • 28.
    USES OF MTA: •Filled in defect for repair •Root canal and filling material •Apexification (causes cementogenesis) •Infected Canals (antimicrobial effect)
  • 29.
    METHODS OF OBTURATION COLD PACKING: Material placed in canal and compressed against the walls with instruments HEAT PACKING: Material softened using heat into or outside the canal to make proper seal
  • 31.
    METHODS OF OBTURATION COLD PACKING: Insertion of GP cones into the canal Lateral condensation with help of instrument called spreader Canal sealed with the help of sealants
  • 32.
    METHODS OF OBTURATION HEAT PACKING: Method 1: GP softened outside the mouth and then inserted Method 2: GP inserted into the canal and softened with help of friction devices eg. ā€œArchimedean Screwā€ Method 3: GP inserted into the canal and softened with help of heating devices like ā€œHeat Probesā€
  • 33.
    Materials Irrigants andLubricants NaOCL Chlorhexidiene Saline EDTA Intracanal Medicaments PMCP CaOH2 Polyantimicrobial Paste Obturating Materials Conventional SILVER, AMALGAM, MEDICATED PASTE Contemporary Bulk Fill with GP, POLYESTER RESIN Canal Sealants GIC, ZNO EUG, Ca(OH)2, RESIN+DBA In Endo Surgery MTA
  • 34.
    Thanks! For morevisit the following links Facebook: www.facebook.com/e.dental.official Website: ourdentalmaterials.webs.com Slide share: http://www.slideshare.net/drdentist