KALAIGNAR KARUNANIDHI INSTITUTE OF
TECHNOLOGY
Coimbatore – 641 402
DEPARTMENT OF MECHANICAL ENGINEERING
M.E ENGINEERING DESIGN
CC7201- DESIGN FOR MANUFACTURING
ASSEMBLY AND ENVIRONMENT
(R-2013)
YEAR – II SEMESTER- III
DEPARTMENT OF MECHANICAL
ENGINEERING
UNIT-I
DFMA - INTRODUCTION
Design for manufacture and assembly (DFMA) is the process by which designs and assembly
sequences and procedures are altered to increase the ease and effectiveness of assembly.
DFMA is a combination of DFA (Design for Assembly) and DFM (Design for Manufacturing).
General design principles for manufacturability
1. Simplicity
2. Standard Materials and Components
3. Standardized Design of the Product
4. Liberal Tolerances
5. Use Materials that are Easy to Process
6. Teamwork with Manufacturing Personnel
7. Avoidance of Secondary Operations
8. Design to Expected Level of Production
9. Utilize Special Process Characteristics
10. Avoid Process Restrictiveness
General design principles for manufacturability
1. Simplify the design and reduce the number of parts
 There is an opportunity for a defective part and an assembly error.
 The probability of a perfect product goes down exponentially as the number of parts
increases.
 As the number of parts goes up, the total cost of fabricating and assembling the product goes
up.
 Automation becomes more difficult and more expensive when more parts are handled and
processed. Costs related to purchasing, stocking, and servicing also go down as the number of
parts are reduced.
 Inventory and working-process levels will go down with fewer parts.
 As the product structure and required operations are simplified, manufacturing processes can
be integrated and lead times further reduced.
2. Standardize and use common parts and material
 To facilitate design activities, to minimize the amount of inventory in the system, and to
standardize handling and assembly operations.
 Operator learning is simplified and there is a greater opportunity for automation as the result
of higher production volumes and operation standardization.
 The classification and retrieval capabilities of product data management (PDM) systems and
component supplier management (CSM) systems can be utilized by designers to facilitate
retrieval of similar designs and material catalogs or approved parts lists can serve as
references for common purchased and stocked parts.
3. Design for ease of fabrication.
 Select materials compatible with production processes and that minimize processing time
while meeting functional requirements.
 Avoid unnecessary part features because they involve extra processing effort and/or more
complex tooling.
 Apply specific guidelines appropriate for the fabrication process such as the following
guidelines for machinability:
1. For higher volume parts, we can consider castings or stampings to reduce machining.
2. Design for ease of fixturing by providing large solid mounting surface & parallel
clamping surfaces.
3. Avoid designs requiring sharp corners or points in cutting tools - they break easier...
4. Avoid thin walls, thin webs, deep pockets or deep holes to withstand clamping &
machining without distortion.
5. Put machined surfaces on same plane or with same diameter to minimize number of
operations.
Similarly there are specific guidelines according to the manufacturing processes and
design features involved.
4. Design within process capabilities and avoid unneeded surface finish requirements.
 Know the production process capabilities of equipment and establish controlled processes.
 Avoid unnecessarily tight tolerances that are beyond the natural capability of the
manufacturing processes.
 Determine when new production process capabilities are needed early to allow sufficient time
to determine optimal process parameters and establish a controlled process.
 Avoid tight tolerances on multiple, connected parts. Tolerances on connected parts will
"stack- up" making maintenance of overall product tolerance difficult.
 Design in the center of a component's parameter range to improve reliability and limit the
range of variance around the parameter objective.
 Surface finish requirements likewise may be established based on standard practices and may
be applied to interior surfaces resulting in additional costs where these requirements may not
be needed.
5. Mistake-proof product design and assembly
 Components should be designed so that they can only be
assembled in one way; they cannot be reversed.
 Notches, asymmetrical holes and stops can be used to mistake-proof the assembly process.
 Design verifiability into the product and its components. For mechanical products, verifiability
can be achieved with simple go/no- go tools in the form of notches or natural stopping points.
6. Design for parts orientation and handling
 To minimize non-value-added manual effort and ambiguity in orienting and merging parts.
 Basic principles to facilitate parts handling and orienting are:
1. Parts must be designed to consistently orient themselves when fed into a process.
2. Product design must avoid parts which can become tangled, wedged or disoriented.
3. Part design should incorporate symmetry around both axes of insertion wherever possible.
Where parts cannot be symmetrical, the asymmetry should be emphasized to assure correct
insertion or easily identifiable feature should be provided.
4. With hidden features that require a particular orientation, provide an external feature or
guide surface to correctly orient the part.
5. Guide surfaces should be provided to facilitate insertion.
6. Parts should be designed with surfaces so that they can be easily grasped, placed and fixtured.
7. Avoid parts with sharp edges, burrs or points. These parts can
8. Design the work station area to minimize the distance to access and move a part.
9. When purchasing components, consider acquiring materials already oriented in magazines,
bands, tape, or strips.
7. Minimize flexible parts and interconnections
 Avoid flexible and flimsy parts such as belts, gaskets, tubing, cables and wire harnesses.
 Their flexibility makes material handling and assembly more difficult and these parts are
more susceptible to damage.
 Interconnections such as wire harnesses, hydraulic lines, piping, etc. are expensive to
fabricate, assemble and service.
8. Design for ease of assembly
 By utilizing simple patterns of movement and minimizing the axes of assembly.
 Complex orientation and assembly movements in various directions should be avoided.
 Part features should be provided such as chamfers and tapers.
 The product's design should enable assembly to begin with a base component with a large
relative mass and a low center of gravity upon which other parts are added.
 Assembly should proceed vertically with other parts added on top and positioned with the aid
of gravity. This will minimize the need to reorient the assembly.
 A product that is easy to assemble manually will be easily assembled with automation.
Assembly that is automated will be more uniform, more reliable, and of a higher quality.
9. Design for efficient joining and fastening.
 Threaded fasteners (screws, bolts, nuts and washers) are time-consuming to assemble and
difficult to automate.
 Where they must be used, standardize to minimize variety and use fasteners such as self
threading screws and captured washers.
 Consider the use of integral attachment methods (snap- fit). Evaluate other bonding
techniques with adhesives.
 Match fastening techniques to materials, product functional requirements, and
disassembly/servicing requirements.
10. Design modular products
 To facilitate assembly with building block components and subassemblies.
 This modular or building block design should minimize the number of part or assembly
variants early in the manufacturing process while allowing for greater product variation late in
the process during final assembly.
 This approach minimizes the total number of items to be manufactured, thereby reducing
inventory and improving quality.
 Modules can be manufactured and tested before final assembly. The short final assembly
leadtime can result in a wide variety of products being made to a customer's order in a short
period of time without having to stock a significant level of inventory.
 Production of standard modules can be leveled and repetitive schedules established.
11. Design for automated production.
 Automated production involves less flexibility than manual production. The product must be
designed in a way that can be more handled with automation.
 There are two automation approaches:
 Flexible robotic assembly and high speed automated assembly.
 Considerations with flexible robotic assembly are: design parts to utilize standard gripper and
avoid gripper / tool change, use self- locating parts, use simple parts presentation devices,
and avoid the need to secure or clamp parts.
Considerations with high speed automated assembly are: use a minimum of parts or standard
parts for minimum of feeding bowls, etc., use closed parts (no projections, holes or slots) to
avoid tangling, consider the potential for multi-axis assembly to speed the assembly cycle
time, and use pre-oriented parts.
PROCESS CAPABILITY
PROCESS CAPABILITY (CP):
Process capability is the repeatability and consistency of a manufacturing process
relative to the customer requirements in terms of specification limits of a product parameter.
This measure is used to objectively measure the degree to which your process is or is not
meeting the requirements.
Process capability compares the output of an in-control process to the specification
limits by using capability indices. The comparison is made by forming the ratio of the spread
between the process specifications (the specification "width") to the spread of the process
values, as measured by 6 process standard deviation units (the process "width").
Cp = (USL - LSL) / 6 sigma
Cp<1 means the process variation exceeds specification, and a significant number of defects
are being made.
Cp=1 means that the process is just meeting specifications. A minimum of .3% defects will be
made and more if the process is not centered.
Cp>1 means that the process variation is less than the specification, however, defects might
be made if the process is not centered on the target value.
While Cp relates the spread of the process relative to the specification width, it does not
address how well the process average, X, is centered to the target value. Cp is often referred
to as process "potential".
We define process capability analysis as an engineering study to estimate process capability.
The estimate of process capability may be in the form of a probability distribution having a
specified shape, center (mean), and spread (standard deviation). For example, we may
determine that the process output is normally distributed with mean 0.1 cm and standard
deviation 001.0 cm. in this sense, a process capability analysis may be performed without
regard to specifications on the quality characteristic.
PROCESS CAPABILITY INDICES
PROCESS CAPABILITY INDICES (CPK):
A capable process is one where almost all the measurements fall inside the specification limits.
This can be represented pictorially by the plot below:
The Cp, Cpk, and Cpm statistics assume that the population of data values is normally distributed.
Assuming a two-sided specification, if and are the mean and standard deviation, respectively, of the
normal data and USL, LSL, and T are the upper and lower specification limits and the target value,
respectively, then the population capability indices are defined as follows:
The estimator for Cpk can also be expressed as Cpk = Cp(1-k), where k is a scaled distance between the
midpoint of the specification range, m, and the process mean, .
Denote the midpoint of the specification range by m = (USL+LSL)/2. The distance between the
process mean, , and the optimum, which is m, is - m, where . The scaled distance is
(the absolute sign takes care of the case when ). To determine the estimated value, ,
we estimate by . Note that .
The estimator for the Cp index, adjusted by the k factor, is
Since , it follows that .
To get an idea of the value of the Cp statistic for varying process widths, consider the following plot
This can be expressed numerically by the table below:
where ppm = parts per million and ppb = parts per billion. Note that the reject figures are based on the
assumption that the distribution is centered at .Values of the Process CapabilityRatio (Cp) and
Associated
FEATURE TOLERANCES
Geometric feature variations are the result of variations in the shape, orientation or location of
part. When feature variations occur on the mating surfaces between components of an assembly, they
affect the variation of the completed assembly. The geometric feature variations accumulate
statistically and propagate kinematically in a similar manner to the dimensional variations of the
components in the assembly.
The Direct Linearization Method (DLM) for assembly tolerance analysis provides a
method for estimating variations and assembly rejects, caused by the dimensional variations
of the components in an assembly.
Tolerance analysis of mechanical assemblies is an essential step in the design and
manufacturing of high quality products. The appropriate allocation of tolerances among the separate
parts in an assembly can result in lower costs per assembly and higher probability of fit, reducing the
number of rejects or the amount of rework required on components. Analyzing the cumulative effects
of component tolerances on critical clearances or fits in the assembly is necessary to guarantee that the
product will function properly.
Besides dimensional variations, the fluctuation in manufacturing conditions can also cause
geometric feature variations, such as the variation of the form of a feature as compared to perfect form,
for example. The geometric feature variations of a part can affect the position and orientation of
mating parts, and therefore, have the possibility of greatly affecting the final assembly due to the
accumulation of individual geometric feature variations. Since this variation is inevitable in
manufacturing, it must be carefully controlled in order to produce assemblies which function properly.
Figure 1. Kinematic adjustment due to component dimensional variations
The two-component assembly shown in Figure 1 demonstrates the relationship between dimensional
variations in an assembly and the small kinematic adjustments which occur at assembly time. The
assembly has three component dimensions that vary, two on the tapered groove and one on the
cylinder, as shown. The variations in the three dimensions have an effect on the distance U. U is
important to the function of the assembly and will be referred to as an assembly resultant.
The parts are assembled by inserting the cylinder into the groove until it makes contact on the two
mating surfaces. For each set of parts, the distance U will adjust to accommodate the current value of
while U2 represents the position of the cylinder when the variations are present. This adjustability of
the assembly describes a kinematic constraint, or a closure constraint on the assembly.
Figure 2 illustrates the same assembly with exaggerated geometric feature variations. For production
parts, the contact surfaces are not really flat and the cylinder is not perfectly round. The pattern of
surface waviness will differ from one part to the next. In this
Figure 2. Adjustment due to geometric shape variations
assembly, the cylinder makes contact on a peak of the lower contact surface, while the next assembly
may make contact in a valley. Similarly, the lower surface is in contact with a lobe of the cylinder,
while the next assembly may make contact between lobes.
Local surface variations such as these can propagate through an assembly and accumulate just as
dimensional variations. Thus, in a complete assembly model all three sources of variation, that is,
dimensional and geometric feature variations and kinematic adjustments, must be accounted for to
assure realistic and accurate results.
Definitions
The geometric feature tolerances defined by ANSI Y14.5M-1982 fall into five main groups, according
to Foster [1992]:
1. FORM A form tolerance states how far an actual surface or feature is permitted to vary from
the desired form implied by the drawing. It includes flatness, straightness, circularity and
cylindricity.
2. PROFILE A profile tolerance states how far an actual surface or feature is permitted to vary
from the desired form on the drawing and/or vary relative to a datum or datums. Profile of a
line and profile of a surface are the only two types of profile tolerance.
3. ORIENTATION An orientation tolerance states how far an actual surface or feature is
permitted to vary relative to a datum or datums. It consists of perpendicularity, angularity and
parallelism.
4. LOCATION A location tolerance states how far an actual size feature is permitted to vary from
the perfect location implied by the drawing as related to a datum, or datums, or other
features. This category includes position and concentricity.
5. RUNOUT A runout tolerance states how far an actual surface or feature is permitted to vary
from the desired form implied by the drawing during full (360°) rotation of the part on a
datum axis. A runout can be either a circular runout or a total runout.
SYMBOLS TO REPRESENT GEOMETRIC FEATURE CONTROLS:
Geometric feature controls allow the designers to specify limits on the form or orientation of a
feature on a part, which are not available through the use of size tolerances alone.
The conditions under which it is appropriate to use geometric feature tolerancing:
1. Whenever part features are critical to function or interchangeability.
2. Whenever functional gaging techniques are desirable.
3. Whenever datum reference frames are desirable in order to ensure consistency between
manufacturing and gaging operations.
4. Whenever computerization techniques in design and manufacturing are desirable.
5. Whenever the standard interpretation or tolerance is not already implied.
Tolerance Representation
Schemes for tolerance representations or characterizations in an assembly have been developed with
the increasing use of solid modeling tools in product design. These schemes can be generally classified
into three groups:
1. Set theoretic model
2. Offset zones
3. Parametric zones
The set theoretic model of tolerances describes a variational class of objects (or parts) which is defined
by the tolerances applied to the nominal object. This variational class is modeled as a set of points in 3-
D space, which contains the nominal object but does not force any part of the object's real boundary to
be in an exact position [Shah & Miller 1990]. The set theoretic model has not been implemented
because it is difficult to mathematically describe objects in terms of its theory [Robison 1989].
Offset zones are created by offsetting the nominal boundary of a part by an amount equal to the
tolerance on either side of the nominal [Requicha 1983]. Offsets are obtained for the maximum
material condition (MMC) and for the least material condition (LMC). The difference between these
two zones comprises the tolerance zone, an envelope within which the boundary of the part must lie
[Shah & Miller 1990]. This method seems to lend itself to the use of "go-no go" gages to check the
tolerance condition of a part. A disadvantage of this method is that it assumes that all surfaces remain
in the same orientation as the nominal surface. It has not be used to model variations in the orientation
of a surface, such as angularity [Robison 1989].
A parametric zone or space is composed of a set of parameters or dimensions and constraints which
describe the nominal shape of the geometry [Hillyard & Braid 1978, Martino & Gabriele 1989].
Tolerances are treated as small variations in these parameters. This type of tolerance model is closely
related to the variational geometry approach for CAD modelers [Shah & Miller 1990, Guilford &
Turner 1993]. The advantage of this model is that it uses the constraints and parameters of the
geometry to create a set of equations which may be solved to determine any unknown dimensions or
variations [Gupta & Turner 1993].
A combination of parametric zone and offset zone for representing tolerances in an assembly has been
recently proposed by Gilbert [1992]. They use the 4x4 homogeneous transformation matrix to contain
the nominal relations between parts and variations allowed by the tolerances in an assembly tolerance
model. Most geometric feature variations, except for form tolerances, can be represented by this
method.
The assembly tolerance analysis model adopted by this paper is a parametric zone type. It is composed
of a vector-based method for modeling 3-D mechanical assemblies, which utilizes vectors to represent
dimensions between critical part features and includes a set of kinematic joint types to represent
mating conditions between parts at the contact locations [Chase, Gao & Magleby 1994]. This method
also includes guidelines for identifying a valid set of vector loops to ensure that the tolerance model is
complete. This method lays the vector-loop-based assembly tolerance model over the solid model, and
can be connected with a tolerance analysis package to solve for the variations on the desired
dimensions or clearances. This model is also capable of including component geometric feature
tolerances.
Characterizing Geometric Feature Variations
The geometric feature variations defined in the ANSI standard must be modeled so that their effects
will be reflected in the tolerance model of the assembly. By analyzing the assembly constraint
equations, the effects of the geometric feature variations on the assembly or kinematic variables can
then be estimated. In the vector-loop-based assembly tolerance model, this is done by modeling the
geometric feature variations with zero length vectors having specified variations or tolerances, placed
at the contact point between mating surfaces. These zero length vectors are considered as independent
variation sources to the dimensional variations in the assembly. The direction in which they introduce
variation into an assembly depends on the type of contact which exists between the surfaces. For this
reason, geometric feature tolerances of components in an assembly are related to the joint types
through which the geometric feature variations are propagated.
Geometric Feature Tolerance Modeling in 2D
The kinematic joint type and geometric feature tolerances on the parts in contact are the key elements
in analyzing the effect of the geometric feature tolerances on assembly variations. The commonly used
kinematic joint types in 2-D space are modeled in Figure 4 [Chase, Gao & Magleby 1994, Chun 1988].
The effect of the geometric feature tolerances associated with each of the joints may result in
translational variation or rotational variation. This translational or rotational variation is usually
smaller than the size tolerances on the same parts.
Figure 4. Kinematic joint and feature datum types in 2-D space
Figure 5 illustrates how a flatness tolerance zone can affect two mating parts differently when viewed
in 2-D. The cylinder on the left illustrates a translational variation, while the block on the right exhibits
the rotational variation, due to the same geometric feature variation. The translation of the planar joint
is reflected in the dimension variations, except for runout and concentricity. So, the nature of the
contact between mating surfaces determines how feature variations propagate through an assembly.
The rotation variation for the block on a plane surface in Figure 5 is related to the flatness tolerance
zone and the contact length of the block, in this case, the horizontal dimension of the block. This
contact length is called characteristic length.
(13)
Figure 5. 2-D effects of geometric feature tolerance
If the translational variation caused by the geometric feature tolerance is represented by T and
rotational variation by R, all the possible combinations of the geometric feature tolerances with the
kinematic joint types can be summarized in Table 1. The empty cells in the table mean that the
corresponding geometric feature tolerance and kinematic joint combination does not apply.
Table 1 Rotational and translational variations associated with
corresponding geometric feature tolerance-kinematic joint combinations in 2-D
A debatable point is whether or not rotational variations should also include a translation normal to the
surface. That is, does a block on a plane exhibit both rotation and translation due to surface variations?
The answer depends on how the surface is manufactured and how it will be inspected. If there is a size
dimension normal to the plane, say, describing plate thickness, the size variation will probably include
translation variations. If the inspection for size involves area contact between the instrument and the
surface, the highest waviness peak would determine the size. Thus, waviness would be included in the
size.
Geometric Tolerances
For many in the manufacturing sector, geometric dimensioning and tolerancing (GD&T) is a
new subject. DuringWorldWar II, the United States manufactured and shipped spare parts
overseas for the war effort. Many of these parts were made to specifications but would not
assemble. The military recognized that producing parts that do not properly fit or function is a
serious problem since lives depend on equipment that functions properly. After the war, a
committee representing government, industry, and education spent considerable time and
effort investigating this defective parts problem; this group needed to find a way to insure
that parts would properly fit and function every time. The result was the development of
GD&T.
Ultimately, the USASI Y14.5–1966 (United States of America Standards
Institute—predecessor to the American National Standards Institute) document
was produced on the basis of earlier standards and industry practices.
The following are revisions to the standard:
_ ANSI Y14.5–1973 (American National Standards Institute)
_ ANSI Y14.5M–1982
_ ASME Y14.5M–1994 (American Society of Mechanical Engineers)
What Is GD&T?
GD&T is a symbolic language. It is used to specify the size, shape, form, orientation, and
location of features on a part. Features toleranced with GD&T reflect the actual relationship
between mating parts. Drawings with properly applied geometric tolerancing provide the best
opportunity for uniform interpretation and cost-effective assembly. GD&T was created to
insure the proper assembly of mating parts, to improve quality, and to reduce cost. GD&T is a
design tool. Before designers can properly apply geometric tolerancing, they must carefully
consider the fit and function of each feature of every part. GD&T, in effect, serves as a
checklist to remind the designers to consider all aspects of each feature. Properly applied
geometric tolerancing insures that every part will assemble every time. Geometric tolerancing
allows the designers to specify the maximum available tolerance and, consequently, design
the most economical parts. GD&T communicates design intent. This tolerancing scheme
identifies all applicable datums, which are reference surfaces, and the features being
controlled to these datums. A properly toleranced drawing is not only a picture that
communicates the size and shape of the part, but it also tells a story that explains the
tolerance relationships between features.
When Should GD&T Be Used?
Many designers ask under what circumstances they should use GD&T. Because GD&T was
designed to position size features, the simplest answer is, locate all size features
withGD&Tcontrols. Designers should tolerance parts with GD&T when
_ Drawing delineation and interpretation need to be the same
_ Features are critical to function or interchange ability
_ It is important to stop scrapping perfectly good parts
_ It is important to reduce drawing changes
_ Automated equipment is used
_ Functional gaging is required
_ It is important to increase productivity
_ Companies want across-the-board savings
When locating features with GD&T, there are three important advantages over the
coordinate tolerancing system:
_ The cylindrical tolerance zone
_ The maximum material condition
_ Datum specified in order of precedence
GEOMETRIC SYMBOLS
 Form
 Profile
 Orientation
 Runout
 Location
Datum Systems:
Some types of tolerances refer to one or more datums in order to represent the
requirements on the shape. Datum systems are related datums that provide a reference
system for describing requirements on the product shape. Datum systems are defined by
datum entities and their corresponding datum feature entities.
Datum:
A datum is a theoretically exact geometric reference, such as an exact point, axis or
plane, to which toleranced features are related. A datum is the origin from which the location
or geometric characteristics of features of a part are established. A datum may be based on
one or more datum features of a part (Definition from ISO 5459-1981).
Since the datum is intended to be the idealized geometry, unbounded geometric
entities are used as the representation item. For a boundary representation solid model,
these entities are planes, lines, etc.
Datum features:
Datum features are tangible features of a part, for example a face that provides a
reference system for measurements of the actual part. Datum features must lie on the
physical boundary of the shape.
Datum targets:
A datum target designates a specific point, line or area of contact on a part that is used
in establishing a data reference frame (definition from ANSI Y14.5). It differs from a datum
feature in that it identifies a restricted region of a feature, i.e. a point, line or area of a surface
rather than a topological feature. Typically, two or more datum target elements are used to
define a datum.
Modified Datum Reference:
A reference to a datum can contain a modifier that specifies a condition, such as
maximum material condition. For example, a control frame whose visual representation is
depicted in figure is represented in a similar manner to an unmodified datum reference
except that instead of a datum reference, the subtype referenced modified datum is used.
The modifier attribute contains the condition information as a value of type limit condition.
IDENTIFICATION OF DATUM:
SUPPLEMENTARY SYMBOLS:
TOLERANCE FRAME VARIATIONS:
The tolerance frame can be divided into two or more compartments.
These compartments include from left to right.
 The symbol for the feature to be toleranced.
 The tolerance value If the tolerance zone is circular or cylindrical it is preceded with a .
 When multiple datums are referenced in the tolerance box they are indicated as below:
MAXIMUM MATERIAL INDICATION IN TOLERANCE FRAME:
The maximum material condition, when used, is indicated by a symbol placed after the
tolerance value, after the datum letter, or both as shown in the following figures.
If a single frame cannot convey sufficient information it is acceptable to stack additional
frames and/or provide additional notes.
POSITIONING OF FRAMES/DATUM CIRCLES:
The datum triangle is placed on a feature or on an extension of the outline (but clearly
separated from the dimension line) when the datum feature is the line or surface itself.
The datum triangle is place on the extension of a dimension arrow when the datum feature is
the axis or medium line. When two datums are indicated they relate to the common axis of the two
features. The datum triangle can replace a dimension arrow if there is not enough room.
The datum can be located on the axes or median line when,
 The axis or median line is clearly for a single feature.
 The axis or median line is clearly formed by two features.
TERMS USED:
Actual Local Size - It the value of any individual distance at any cross section of a
feature of size.
Actual Mating Envelope of an External Feature of Size – It is a similar perfect feature
counterpart of the smallest size that can be circumscribed about the feature so that it just
contacts the surfaces at the highest points.
Actual Mating Envelope of an Internal Feature of Size – It is a similar perfect feature
counterpart of the largest size that can be inscribed within the feature so that it just contacts
the surfaces at their highest points.
Basic Dimension - A numerical value used to describe the theoretically exact size, true
profile, orientation, or location of a feature or datum target.
Dimension - A numerical value expressed in appropriate units of measure and used to
define the size, location, orientation, form, or other geometric characteristics of a part.
Engineering Drawing – It is a document that communicates a precise description of a
part. This description consists of pictures, words, numbers, and symbols.
Equal Bilateral Tolerance - A tolerance where the allowable variation from the
nominal value is the same in both directions.
Feature - A general term applied to a physical portion of a part, such as a surface,
hole, or slot.
Feature Control Frame - A rectangular box that is divided into compartments within
which the geometric characteristic symbol, tolerance value, modifiers, and datum references
are placed.
Feature of Size – It is a cylindrical or spherical surface, or a set of two opposed
elements or opposed parallel surfaces, associated with a size dimension.
Feature of Size Dimension - A dimension that is associated with a feature of size.
Fixed Fastener Assembly - Where the fastener is held in place (restrained) into one of
the components of the assembly.
Fixed Fastener Formula: H = F + 2T.
T = position tolerance diameter;
H = MMC of the clearance hole; F = MMC of the fastener.
Floating Fastener Assembly - Where two (or more) components are held together
with fasteners (such as bolts and nuts), and both components have clearance holes for the
fasteners.
Floating Fastener Formula: T = H - F
T = position tolerance diameter (for each part);
H = MMC of the clearance hole; F= MMC of the fastener.
Functional Dimensioning - A dimensioning philosophy that defines a part based on
how it functions in the final product.
Functional Gage - A gage that verifies functional requirements of part features as
defined by the geometric tolerances.
Go Gage - A gage that is intended to fit into (for an internal feature of size) or fit over
(for an external feature of size) the feature of size.
Least Material Condition (LMC) – It is the condition in which a feature of size
contains the least amount of material everywhere within the stated limits of size.
Maximum Material Condition (MMC) – It is the condition in which a feature of
size contains the maximum amount of material everywhere within the stated limits of size.
No-Go Gage – It is a gage that is not intended to fit into or over a feature of size. A No-
Go gage is made to the LMC limit of the feature of size.
Primary Datum –It is the first datum plane that the part contacts in a dimensional
measurement.
Projected Tolerance Zone – It is a tolerance zone that is projected above the part
surface.
Tolerance - The total amount that features of the part are permitted to vary from the
specified dimension.
Tolerance Analysis Chart – It is a means of graphically displaying the limits of a part as
defined by the print specifications.
Tolerance of Position Control - A geometric tolerance that defines the location
tolerance of a feature of size from its true position.
True Position – It is the theoretically exact location of a feature of size as defined by
basic dimensions.
True Profile - The exact profile of a part feature as described by basic dimensions.
Unequal Bilateral Tolerance - A tolerance where the allowable variation is from the
target value and the variation is not the same in both directions.
Unilateral Tolerance - A tolerance where the allowable variation from the target value
is all in one direction and zero in the other direction.
Virtual Condition (VC) - A worst-case boundary generated by the collective effects of a
feature of size specified at MMC or at LMC and the geometric tolerance for that material
condition.
Worst-case Boundary (WCB) – It is the general term to refer to the extreme boundary
of a feature of size that is the worst-case for assembly. Depending upon the part
dimensioning, a worst-case boundary can be a virtual condition, inner boundary, or outer
boundary.
Zero Tolerance at MMC - A method of tolerancing part features that includes the
tolerance geometric value with the feature of size tolerance and states a zero at MMC in the
feature control frame.
THE POSITIONAL TOLERANCE FEATURE CONTROL FRAME.
Geometric Control Symbol
Diametric or Linear Tolerance
Material Condition Symbol
Primary Datum Reference Plane
Secondary Datum Reference Plane
Tertiary Datum Reference Plane
Maximum Material Condition
Free State Condition
Projected Tolerance
Regardless of Feature size
Least Material Condition
Material Condition Symbols
UNIT II
FACTORS INFLUENCING FORM DESIGN
Working principle, Material, Manufacture, Design- Possible solutions - Materials choice - Influence
of materials on form design - form design of welded members, forgings and castings.
Working Principle in Form Design
Engineering design is usually an iterative process, which involves a series of decision-making steps
where each decision establishes the framework for the next one. There is no single, universally
recognized sequence of steps that leads to a workable design as these depends on nature of the
problem being solved as well as the size and structure of the organization.
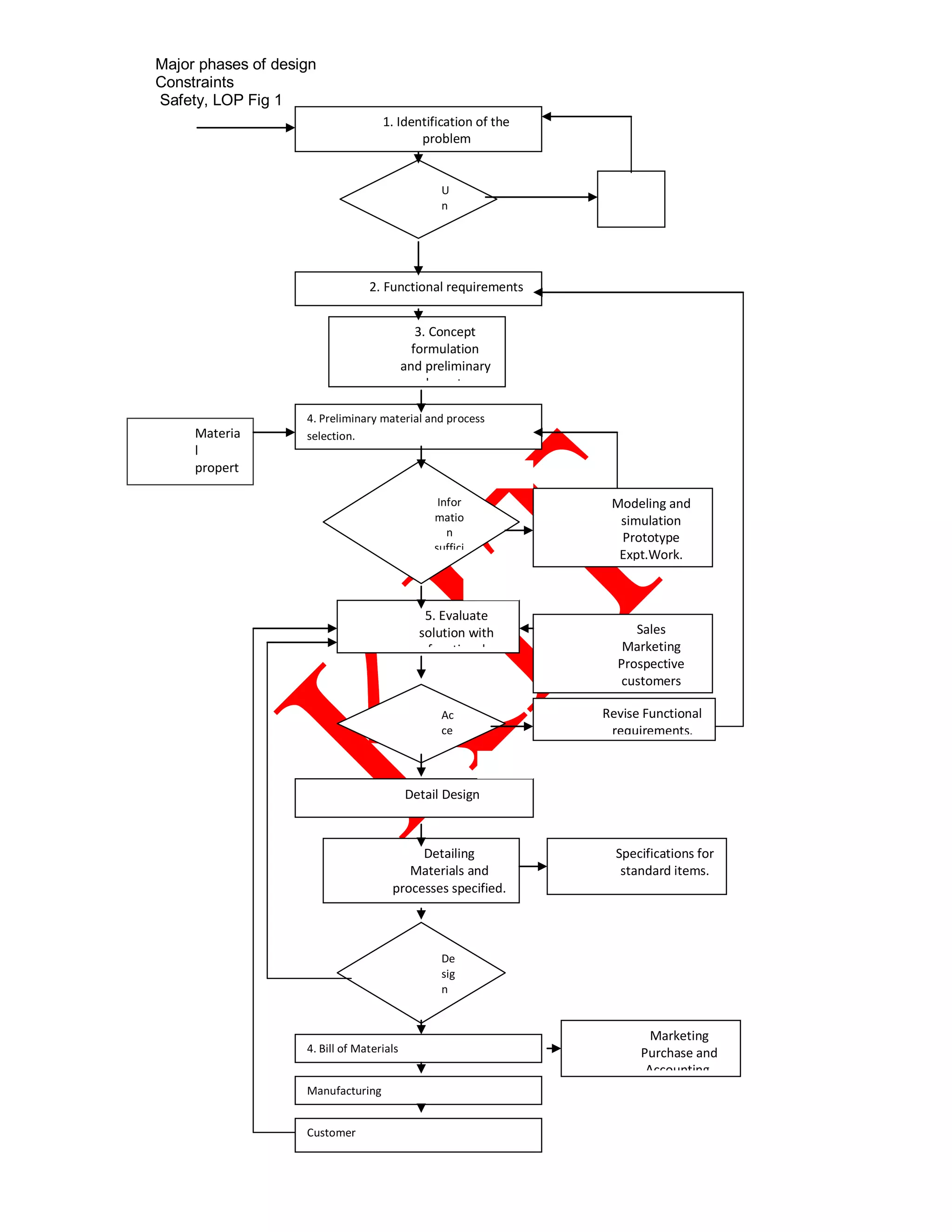
However, a design usually passes through most of the phases, which are shown in the Fig 1.
Identification of the problem and evaluating the need in order to define the objective of the design
represent the first phase of the design in most cases.
Functional requirements and operational limitations are directly related to the required characteristics of
the product and are specified as a result of the active phase I.
System definition, concept formulation, and preliminary layout are usually completed, in this order,
before evaluating the operating loads and determining the form of the different components or structural
members.
Consulting design codes and collecting information on material properties will allow the designer to
perform preliminary material selection, preliminary design calculations, and rough estimation of
manufacturing requirements.
The evaluation phase involves a comparison of the expected performance of the design with the
performance requirements established in phase 2.Evaluation of the different solution and selection of
the optimum alternative can be performed using decision-making techniques, modeling techniques,
experimental work and /or prototypes.
In some cases, it is not possible to arrive at a design that fulfills all the requirements and compiles with
all the limitations established in phase2. This means that these requirements and compiles with all the
limitations established in phase 2.
Having arrived at final design, the project then enters the detailed design stage where it is converted in
to a detailed and finished form for suitable for use in manufacturing. The preliminary design layout, any
available detail drawings, models and prototypes, and access to the developer of the preliminary design
usually form the basis of the detailed design.
The next step in the detailed design phase is detailing, which involves the creation of detail drawings for
every part .All the information that is necessary to unambiguously define the part should be recorded in
detailed drawing. The material of the part should also be selected and specified by reference to
standard codes.
Major phases of design
Constraints
Safety, LOP Fig 1
1. Identification of the
problem
U
n
a
v
ai
la
bl
e
in
fo
r
m
at
io
n
2. Functional requirements
3. Concept
formulation
and preliminary
layout.
4. Preliminary material and process
selection.
Infor
matio
n
suffici
ent
to
reach
feasib
le
soluti
on?
5. Evaluate
solution with
functional
requirements.
Ac
ce
pt
abl
e
De
sig
n?
Detail Design
Detailing
Materials and
processes specified.
De
sig
n
Ch
an
ge
s
ne
ce
ssa
ry
4. Bill of Materials
Manufacturing
Customer
F
i
l
e
s
R
&
D
P
a
t
e
n
t
s
Materia
l
propert
ies,
Design
Codes
Modeling and
simulation
Prototype
Expt.Work.
Sales
Marketing
Prospective
customers
Revise Functional
requirements.
Specifications for
standard items.
Marketing
Purchase and
Accounting.
N
o
Y
e
s
N
o
N
o
Y
e
s
Y
e
s
Y
e
s
N
o
An important part of the detailed design phase is the preparation of the bill of materials, sometimes
called parts list .The bill of materials is a hierarchical listing of everything that goes into the final product
including fasteners and purchased parts. Close interaction between design, manufacturing, and
materials engineers is important at this stage.
The relationship between the designer and the product does not usually end at the manufacturing or
even delivery stages. The manufacturing engineer may ask the detailed designer for a change in some
parts to make fabrication easier or cheaper. Finally when the product gets in to use, the reaction of the
consumer and the performance of the product in service are of concern to the designer as the feedback
represents an important source of information for the future design modifications.
Form Design in Manufacture
It is now widely recognized that design, materials selection, and manufacturing are intimately
related activities, which cannot be performed in isolation of each other. Creative designs may never
develop into marketable products unless they can be manufactured economically at the required level of
performance. In many cases, design modifications are made to achieve production economy or to suit
existing production facilities and environment. Modifications of design may also be made in order to
improve quality and performance, in which case the cost of production may increase.
Material & Material Choice
Design is the process of translating a new idea or a market need into the detailed information
from which a product can be manufactured. Each of its stages requires decisions about the materials of
which the product is to be made and the process for making it. Normally, the choice of material is
dictated by the design. But sometimes it is the other way round: the new product, or the evolution of the
existing one, was suggested or made possible by the new material. The number of materials available
to the engineer is vast: something over 120,000 are at his or her (from here on ‘‘his’’ means both)
disposal. And although standardization strives to reduce the number, the continuing appearance of new
materials with novel, exploitable, properties expands the options further. How, then, does the engineer
choose, from this vast menu, the material best suited to his purpose? Must he rely on experience? In
the past he did, passing on this precious commodity to apprentices who, much later in their lives, might
assume his role as the in-house materials guru who knows all about the things the company makes. But
many things have changed in the world of engineering design, and all of them work against the success
of this model. There is the drawn-out time scale of apprentice-based learning. There is job mobility,
meaning that the guru who is here today is gone tomorrow. And there is the rapid evolution of materials
information, already mentioned. There is no question of the value of experience. But a strategy relying
on experience-based learning is not in tune with the pace and re-dispersion of talent that is part of the
age of information technology. We need a systematic procedure—one with steps that can be taught
quickly, that is robust in the decisions it reaches, that allows of computer implementation, and with the
ability to interface with the other established tools of engineering design. The question has to be
addressed at a number of levels, corresponding to the stage the design has reached. At the beginning
the design is fluid and the options are wide; all materials must be considered.
As the design becomes more focused and takes shape, the selection criteria sharpen and the
short-list of materials that can satisfy them narrows. Then more accurate data are required (though for a
lesser number of materials) and a different way of analyzing the choice must be used. In the final stages
of design, precise data are needed, but for still fewer materials—perhaps only one. The procedure must
recognize the initial richness of choice, and at the same time provide the precision and detail on which
final design calculations can be based.
The choice of material cannot be made independently of the choice of process by which the
material is to be formed, joined, finished, and otherwise treated. Cost enters, both in the choice of
material and in the way the material is processed. So, too, does the influence material usage on the
environment in which we live. And it must be recognized that good engineering design alone is not
enough to sell products. In almost everything from home appliances through automobiles to aircraft, the
form, texture, feel, color, decoration of the product—the satisfaction it gives the person who owns or
uses it—are important. This aspect, known confusingly as ‘‘industrial design’’, is one that, if neglected,
can lose the manufacturer his market. Good designs work; excellent designs also give pleasure.
Design problems, almost always, are open-ended. They do not have a unique or ‘‘correct’’
solution, though some solutions will clearly be better than others. They differ from the analytical
problems used in teaching mechanics, or structures, or thermodynamics, which generally do have
single, correct answers. So the first tool a designer needs is an open mind: the willingness to consider
all possibilities. But a net cast widely draws in many fish. A procedure is necessary for selecting the
excellent from the merely good. This book deals with the materials aspects of the design process. It
develops a methodology that, properly applied, gives guidance through the forest of complex choices
the designer faces. The ideas of material and process attributes are introduced. They are mapped on
material and process selection charts that show the lay of the land, so to speak, and simplify the initial
survey for potential candidate-materials. Real life always involves conflicting objectives—minimizing
mass while at the same time minimizing cost is an example—requiring the use of trade-off methods.
The interaction between material and shape can be built into the method. Taken together, these
suggest schemes for expanding the boundaries of material performance by creating hybrids—
combinations of two or more materials, shapes and configurations with unique property profiles. None of
this can be implemented without data for material properties and process attributes: ways to find them
are described.The role of aesthetics in engineering design is discussed. The forces driving
Influence of Materials and Form Design in Castings
Casting covers a wide range of processes which can be used to shape almost any metallic and some
plastics in a variety of shapes, sizes, accuracy, and surface finish. In some cases, casting represents
the obvious and only way of manufacturing, as in the case of components made of the different types of
cast iron or cast alloys. In many other applications, however a decision has to be made whether it as
advantageous to cast a product or to use another method of manufacture. In such cases, the following
factors should be considered:
Casting is particularly suited for parts which contain internal cavities that are inaccessible, too complex,
or too large to be easily produced by machining.
It is advantageous to cast complex parts when required in large numbers, especially if they are to be
made of aluminum or zinc alloys.
Casting techniques can be used to produce a part, which is one of a kind in a variety of materials,
especially when it is not feasible to make it by machining.
Precious metals are usually shaped by casting, since there is little or no loss of materials.
Parts produced by casting have isotropic properties, which could be important requirements in some
applications.
Casting is not competitive when the parts can be produced by punching from sheet or by deep drawing.
Extrusion can be preferable to casting in some cases, especially in the case of lower- melting
nonferrous alloys.
Castings are not usually a viable solution when the material is not easily melted, as in the case of
metals with very high melting points such as tungsten.
Effect of material properties
The type and composition of the material play an important part in determining the shape, minimum
section thickness, and strength of the casting. Materials, which have large solidification shrinkage and
contain low – melting phases are susceptible to hot tears. Another material variable is cast ability,
which can be related to the minimum section thickness, which can be achieved. It should be noted that
the shape and size of the casting as well as the casting process and foundry practice could affect the
minimum section thickness.
Incorrect
designs
Correct
Designs
Solidifications of intersecting sections
results in hot spots and shrinkage
activities
Design Considerations for Molded Plastic Components
Compression, transfer, and injection molding processes are the commonly used methods of molding
plastic components. These processes involve the introduction of fluid or a semi fluid material into a
mould cavity and permitting it to solidify into the desired shape.
Accuracy of molded parts.
Dimensional tolerances in molded plastic parts are affected by the type and constitution of the material,
shrinkage of the material, heat and pressure variables in the molding process, and the toolmaker’s
tolerances on the mold manufacture. Shrinkage has two components:
Mold shrinkage, which occurs upon solidification; and
After shrinkage, this occurs in some materials after 24 hours.
All casting processes are internal flow processes in which molten metal flows into and fills a die cavity.
Then the liquid is cooled to form a solid, and finally the part is removed from the mold by either
destroying the mold or, as in the case of die casting, ejecting the part from the mold. The physical
nature of these processes flow, cooling to solidify, and, in the case of die casting, ejectionmprovides the
basis for a number of the qualitative DFM guidelines or rules of thumb that have been established.
Many of these rules are similar to the ones discussed earlier for injection molding, compression
molding, and transfer molding"Polymer Processing"). For example, parts should ideally be designed so
that:
1. The flow can be smooth and fill the cavity evenly;
2. Cooling, and hence solidification, can be rapid to shorten cycle time and
uniform to reduce warpage; and
3. If ejection is needed, it can be accomplished with as little tooling complexity
as possible.
Influence of Materials and Form Design in Forgings
Forging processes represent an important means of producing relatively complex parts for high-
performance applications. In many cases forging represents a serious competitor to casting especially
for solid parts that have no internal cavities. Forged parts have wrought structures, which are usually
stronger, more ductile, contain less segregation, and are likely to have less internal defects than cast
parts. This is because the extensive hot working, which is usually involved in forging, closes existing
porosity, refines the grains, and homogenizes the structure.
On the other hand, cast parts are more isotropic than forged parts, which usually have directional
properties. This directionality is due to the fibre structure, which results from grain flow and elongation of
second phases in the direction of deformation. Forged components are generally stronger and more
ductile in the direction of fibres than across the fibres.
Poo
r
Des
ign
Bett
er
Desi
gn
(
a
)
Schematic comparison of the grain flow in forged and machined
components.
Influence Of Materials And Form Design In Welding
Redesign of a casting design to welding has been done in many industries like machinery
manufacture, railways, shipping industry etc. A lot of issues have pressed engineers to make this
transition from the casting design to welding design. The bulk consideration on material economy, which
in turn reflects on the component weight and cost. It would be fitting to say that the cost savings made
from the conversion made the costly process of conversion attractive and feasible to put into action.
In order to understand the advantages and cost savings that can be made by conversion of a casting
design to welding, it is necessary to first understand the design considerations of sand casting process.
Since only sand cast components are usually converted to welded design and because the plethora of
advantages which accompany a casting redesign to welding fit most for sand cast components, the
design considerations of sand cast components have been selected for study.
Design considerations
• Location of the parting line/plane. By properly locating the parting plane.
• The number of cores can be reduced.
• The gating can be made less elaborate.
• The material wasted can be reduced.
• The dimensional accuracy can be increased.
•
Use of uniform thicknesses in a casting, where possible. Uniform thicknesses lead to
uniform cooling and solidification. This leads to stress free and distortion free castings.
Heavier sections cool more slowly, and may have shrinkage cavities, porosities and large
grain structures. Voids, porosities and cracks can be sites of subsequent failures and
should gestation be prevented by minimizing variations in cross sections.
• When uniform cross-sections cannot be maintained, then changes in cross-sections must
be gradual. A recommended way to achieve this is to use a transition radius of 1/3 of the
thicker section and blend in the radius with a 15-degree slope line.
• Large unsupported areas tend to warp, so they should be avoided.
• In addition, a minimum wall thickness must be maintained to avoid voids and non-fill
areas.
Now let us see why a welding design will overcome the design difficulties of the casting design.
1. Parting line location may increase the complexity of the component resulting in unnecessary extra metal
weight, which in turn increases the cost.
2. The difficulty of core removal to form hollow sections leads to casting of solid sections, even though the
hollow section might be better in some areas. This in turn increases the weight and cost.
3. In case of castings uniform cross sections are maintained wherever possible. This is because the
solidification process should be kept uniform to avoid casting defects.
As can be seen the gradual change of cross-section contributes of extra material unnecessarily
increasing material weight and cost.
A minimum wall thickness should be maintained in case of casting components. In areas of the
components which do not support any weight or in other words areas of minimum stress, do not require
such large cross section areas as required for casting feasibility.
Evolution:
During World War 2, in order to expedite the production of war materials, many parts that would have
been cast were fabricated from wrought steel plate by arc welding. This condition offered an opportunity
to study comparative costs of manufacture of castings versus weld fabricated assemblies. It was found
that not only was production expedited in many cases, but also large sums of money were saved.
The experience gained along this line cannot be overlooked in our peace time production. Castings are
still difficult to obtain, quality is generally poor, and the desire to save in production cost is more
necessary mow than ever before.
Practical example:
Now let us consider a practical example of how a food mixer which was initially a cast component was
effectively converted to a welding design, and also the difficulties that beset the conversion.
The failure of foundries to maintain deliveries of castings initiated the change to part welded
construction, which proved so advantageous that the entire design of the machine was reviewed as an
all welded unit. After the completion and satisfactory testing of the prototype, consideration was given to
appearance and thus the final design was developed. This final design, coupled with the introduction of
a proprietary gear box, enabled production to be increased by 100% and reduced manufacturing cost
by 45%.
The type of mixer described is a 80 quart bowl capacity, as most commonly used in bakery and food
processing industries, and generally comprises a cast iron column with vertically sliding or fixed mixing-
bowl saddle. On the head of the column is mounted a four speed gear box, cast integrally with a bevel
gear reduction; this reduction drives a planetary gear, which overhangs the bowl and provides a
Unnecessary bigger cross section area resulting
in higher weight
Unnecessary Extra material
contributing to component weight
“waltzing” motion to the beater spindle. The motor, which is mounted above the gear box, drives the
input shaft of the gear box by gear or chain through a clutch. The design of an arc welded column was
hampered by the limitation of introducing such a component into an existing cast iron design. It was
necessary to make the two types of columns entirely interchangeable i.e. the two were to be machined
and bored in the same jigs and fixtures. In case of welding steels with a high thickness submerged arc
welding is used to achieve a high penetration.
UNIT III
COMPONENT DESIGN - MACHINING CONSIDERATION
Design features to facilitate machining - drills - milling cutters - keyways - Doweling procedures,
counter sunk screws - Reduction of machined area- simplification by separation - simplification by
amalgamation - Design for machinability - Design for economy - Design for clampability - Design
for accessibility - Design for assembly.
Design features to facilitate machining drills
Deep Holes
Deep, small diameter holes should be avoided as they are difficult to machine. Small diameter drills
tend to wander and are prone to breaking. Chip removal also becomes difficult while drilling deep holes.
Therefore it is recommended that the hole diameter to depth ratio should be less than
Holes with Flat
Bottom
Blind holes should not have a flat bottom. Flat bottomed
holes cause problems with subsequent operations (for
example: reaming). A standard twist drill creates a hole with a conical bottom.
Holes Intersecting Cavities
Holes should not intersect a cavity. If an intersection is unavoidable, at a
minimum, the center-line of the hole should be outside the cavity. During machining, the drill follows the
path of least resistance when it intersects a cavity. There is a good chance that the drill will wander
when it re-enters the material.
Partial Holes
Avoid partial holes as there are high chances that drill will wander if a
large portion of the hole is outside the material. The problem can
become even more severe if the axis of hole is on or near the edge of
the material. If partial hole is unavoidable, then ensure that at least 75%
of hole area should be within the material.
Specify standard hole sizes as they can be created using a
standard drill. Unusual hole sizes are not recommended as they
require custom tools and increase the cost of manufacturing
through purchasing and inventory. Reducing variations in holes
size will further reduce assembly accessories like fasteners, pin,
rivets, etc.
Design features to facilitate machining Milling
Narrow Holes
Try to avoid pockets and slots that are narrow and deep.
Longer tools are more prone to breakage and chip removal becomes difficult,
especially when the pockets and slots are blind.
Radiused Corners
Designers should design milling areas such that longer end mills are not required to
machine it.Longer end mills are prone to breakages and chatter, requires longer
machining time and results in increased tool vibrations. Vibration creates uneven wear
on cutting tools and thereby shortens tool life
Internal Corners
Rounded corners provides number of advantages such as less stress concentration
on part and tool, few operational steps and reduced scrap rate. Sharp inside corners
cannot be produced by milling and require more expensive machining methods like
EDM. When designing a three-edged inside corner, one of the inside edges should be
radiused. It is advised to avoid sharp corners and use fillets and radii.
Narrow Regions In Pockets
It is recommended to avoid features that are too close to each other such that the gap
between them is too narrow to allow milling cutter to pass through them. If narrow
regions are unavoidable, then they should not be very deep. The size of the milling
cutter is constrained by the smallest distance between the faces of the feature. Small
diameter cutters are prone to breakage and chatter. Hence larger diameter, shorter
cutters are generally preferred.
Radius and Bottom Radius
Use of standard side radius and bottom radius for milling features will ease
manufacturing of milling features with standard available milling tools. For reducing,
machining cycle time and tool setup cost, it is recommended to avoid non-standard
side radius and bottom radius. It is recommended to use single standard side radius
and single standard bottom radius.
Angular Milling Faces
Side and bottom faces of milling features separated by bottom fillet should be at 90º to
each other to allow production with an end mill having bottom corner radius. Machining
of angular faces require multi-axis machining, which leads to higher machining cost.
Accessibility
Features should be accessible to the cutting tool in the preferred machining
orientation.
Keyways
Broaching is a machining operation that involves the linear movement of a muti-
point cutting tool (referred to as broach) relative to the workpiece in the direction of the
tool axis. The shape of the machined surface is determined by the contour of the final
cutting edges on the broach. Broaching is a highly productive method of machining
with advantages like good surface finish, close tolerances, and the variety of possible
machined surface shapes some of them can only be produced by broaching. Owing to
the complicated geometry of the broach, the tooling is expensive. The broaching tools
cannot be reground and have to be replaced when wear becomes excessive.
Broaching is a typical mass production operation.
Dowelling Procedures
A usually round pin that fits tightly into a corresponding hole to fasten or align t
wo adjacent pieces.
Dowels are round wooden pins of small diameter used to strengthen (reinforce) a
joint. They can be bought ready made and can be used instead of nails or screws, or
instead of mortising, dovetailing, etc. They should be dipped in glue and driven at a
tight fit into holes made for their reception. Dowels may be made at the bench by the
plane, or they may be turned. When planed, they will be improved in section if driven
through a round hole in a piece of steel. They are supplied by theTRADE , of all
ordinary diameters and lengths.
While this joint is very simple in construction, it is not easy to make; and before a
beginner uses it on any practical work, he should try it on two pieces of scrap lumber.
The utmost accuracy is necessary in marking the centers of the holes and boring
them, if satisfactory results are desired.
As compared with a mortised joint, when used upon common doors, the dowel is not
so satisfactory as the mortise, because the tenon reaches through the stile, and the
glue, collecting at the joint as the pieces are brought together, makes a stronger
connection there than at the end of the tenon at the outside of the stile; therefore when
the stile shrinks, it usually holds at the joint, and its outside edge draws toward the
joint, allowing the end of the tenon to project beyond the stile the amount of the
shrinkage. In a doweled door, the joint would probably open. If a door which is
exposed to the weather is properly doweled, it will stand better than a mortised door in
which the tenon passes through the stile, since in the latter case, the moisture will
quickly find its way into the end of the tenon, and the door will be rapidly destroyed.
The mortises of an outside door should be of the type known as "blind" or "fox
wedging", as in this way the end of the tenon is protected from the weather.
When used upon furniture and other work which is set up in a warm shop, and when
made of thoroughly kiln dried lumber, a properly made doweled joint is perfectly
satisfactory.
Uniting with dowels
Plane the surfaces of the blocks until perfectly flat, test them by bringing the surfaces
in contact, and note whether they touch all around. The dowel joint is a weak one, and,
unless the surfaces are flat and brought in close contact, the dowels will be of no
service in holding the pieces together.
A beginner often makes the mistake of leaving a slight error in fitting and expects the
clamps to squeeze the edges together. This can actually be done with softwood; but
such a correction is only temporary and the bad joint is sure to open up later on, after
the clamps have been removed.
Marking for dowels Method
The principal application of this method is in doweling the joints of a wide board.
1. Place two pieces in the exact relative positions that they are to occupy permanently.
2. Make a pencil mark across the joint upon the faces of both pieces at once, as at AA.
3. With either a pencil or knife, square across both edges of the joint from the marks,
as at BB.
4. With a sharp gauge, make mark C, whic crosses BB. The intersection of these two
lines gives the center of the hole.
5. A scratch awl should be used to make a small hole at the above described point, so
that the bit will enter accurately, as otherwise it is apt to enter a little to one side of the
intersection, or to follow the grain.
Method 2.
This method of marking for dowels is sometimes used when it is not practicable to use
method 1, as in doweling irregular forms.
1. Drive small brads, straight into the end of piece A.
2. Cut off the heads of the brads at about 3 - 4mm from the wood.
3. Move piece B against A, being careful that the outsides are in just the right relation
to each other, and apply enough pressure to make the brads leave imprints, in the end
of piece B. These are the centers of the dowel holes.
4. Pull the brads out of piece A; the holes thus made are the centers of the dowel
holes in that piece.
Method 3.
If it is desired to dowel irregular forms, or to make a number of joints just alike, this
method will not give good results and save a great deal of time, but the pieces just
alike will be interchangeable.
Make a templet of pasteboard; or, if it is to be used indefinitely, of steel, and through it
prick small holes in the position which will denote the exact centers of the desired
dowels, as at A. Place the templet upon the end of piece B, with the corner C of the
templet at C of piece B, and flush with the face side; with a pricker, mark through the
holes of the templet the centers of the dowels 1,2. Place D of the templet on the edge
of piece F, and flush with the face side, so as to coincide exactly with D of piece F.
Through the holes A of the templet, mark 1,2 upon the edge of piece F. This method is
much used upon large or irregularly shaped work of all kinds, as it permits of accurate
work, and needs no tools but the templet and the pricker.
Method 4.
Place the boards to be doweled side by side in the vise, the face sides out, and even
the joined edges. Square lines across the two edges with knife and try square at
points where it is desired to locate dowels. Set the gage for about half the thickness of
the finished board and gauge from the face side across knife lines. At the resulting
crosses bore holes of the same diameter as that of the dowel.
Method 5
Still another method consists in turning on the late dowel markers (dowel centers). By
having a variety of sizes with the centers accurately placed, time may be saved over
the methods just described. To use this marker, bore the holes in one of the members,
insert markers of the proper sizes and then press this member against the second
member.
The dowel pins are prepared next. This can be done best on a turning lathe; but
if the shop has no lathe, they can be made by hand. A square stick is first prepared.
This is rounded with the block plane, turning the stick with the left hand and planing
with the right hand until one half of its length is rounded. The piece is then reversed
and the other hanf is rounded. In connection with this work it is best to try the dowel
pin first by boring a hole of the required size in a piece of scrap lumber. The rounded
stick should fit tightly by light driving. When finished, the stick is cut into the proper
lengths and the ends are slightly chamfered so that they will enter the holes without
wedging.
An appliance called a dowel plate is often used for making dowel pins, and is very
useful. It consists of a steel plate with holes of various sizes bored through it. The
edges of the holes are countersunk so that they have a sharp edge on one side of the
plate. The dowel stick is partly rounded and then driven through the hole in the plate.
The edges of the steel plate scrape off the remainder of the waste material and make
the dowel stick round.
Gluing the dowels
Before gluing, the work should be fitted together, as it is very awkward to make
changes after beginning to glue. If the parts fit accurately take the joint apart, glue
around the inside of one of the holes with a small stick, dip one end of a dowel in the
glue and drive into place. Wipe off any superfluous glue and repeat the process with
each of the dowels in that half of the joint. Leave to dry. Then see that there is no
hardened glue on the dowels or on the faces of the joint, and glue them as before into
the other piece, this time putting glue on the flat surfaces which are to come together.
Clamp the whole firmly and leave to dry.
It should be clamped at points about 150mm apart. The clamps should pull evenly and
not bend the boards side ways.
This can be prevented by putting the clamps on alternately first from one side
and then from the other.
It is not wise to use a dowel longer than is necessary; one extending from 20mm to
30mm each side of the joint will holds as well as one reaching farther into the edge of
the side wood, for the reason that the wood between the joint and the end of the dowel
will shrink, and the longer the dowel, the greather the width of wood there is to be
affected. A longer dowel may sometimes be necessary in the wide stile of a door, to
give sufficient strength to resist the slamming which a door receives. A dowel should
be 1 - 3mm shorter than the aggregate depth of the holes which are to receive it, and
should be made loose enough to be pushed in with fingers, but not loose enough to
fall out or to be rattled around. The ends of the dowel should be chamfered. This
allows some of the glue to be forced up between the dowel and the side of the hole,
and not all pushed before the end of the dowel, which would be the result if the dowel
were square ended; unless the dowel were too loose, in which case it would not have
its full strength, as the joint would not be wood to wood.
In boring holes for dowels, it is custom of many workmen to use one of the many
forms of bit stops upon theMARKET ,in order to insure a uniform depth to all of the
holes. This uniformity is necessary, otherwise the dowels will have to be cut to
different lengths, which will require care and time to locate in their proper holes while
the joint is being glued up, just when every second of time is precious.
Dowels are usually made of hard, strong woods, such as maple or birch. They can be
obtained from hardware supply companies at a reasonable price.
Dowelling mistakes
A - Dowels not properly centered
B – Dowel hole not perpendicular
Counter sunk screws
Reduction of machined area
Design Considerations for Powder Metallurgy Parts
Powder metallurgy (P/M) techniques can be used to produce a large number of small parts to the final
shape in few steps, with little or no machining, and at high rates. Many metallic alloys, ceramic
materials, and particulate reinforced composites can be processed by P/M techniques. Generally, parts
produced by the traditional P/M techniques contain 4 to 10 vol % porosity. The amount of porosity
depends on part shape, type and size of powder, lubrication used, pressing pressure, sintering
temperature and time, and finishing treatments.
The distribution and volume fraction of porosity greatly affect the mechanical, chemical, and physical
properties of parts prepared by P/M techniques. An added advantage of P/M is versatility. Materials
that can be combined in no other way can be produced by P/M. Aluminum - graphite bearings, copper
- graphite electrical brushes, cobalt - tungsten carbide cutting tools (cermets), and porous bearings
and filters are such.
Simplification by separation
All piece parts are eventually used for assembly. The probable lengths of the resulting combinations are the one to
be concentrated upon. In large volume production the problem is complicated by the fact the lengths of the
assembly members are unknown to the designer. They may only know that the lengths of individual parts lie
somewhere within the specified tolerances. Variations in a dimension occur despite of keeping production
conditions as constant as possible. The manner in which these variations are distributed within the tolerance
therefore becomes important in determining the length of the resulting assembly. In addition, the drawings are
done at one location, but the fabrication and
assembly take place at far-distant places under conditions unknown to the designer. Nevertheless, it becomes
necessary that the designer makes the best estimate possible so as to find out the probability of assembly variations
be. The contacting surfaces should be flat and free of burrs and other imperfections. Thermal effects must also be
taken into account.
Simplification by amalgamation
Assemblies are sometimes arranged where some of the parts double back on the others. It
can be easily shown that the mean of the resulting assembly is equal to the algebraic sum
of the means of the component parts and the tolerance
D
esign for machinability
Design for economy
Consider the stud with regard to the machining processes required. There are two types of machining
processes: turning, for the two diameters and the end faces, and machining the groove.
The details of the turning process need not be known; whether the stud is processed on a centre lathe,
capstan lathe or automatic bar machine is of no consequence. Similarly, the groove may be processed
by milling, planing, shaping, slotting or broaching.
Design for clampability
The overall length of the pin is functionally important and therefore a direct, small tolerance dimension
is required for the turning operation. In showing this small tolerance overall length dimension, one of the
increment length’s will have to be omitted from the drawing. And the dimension to be omitted is
determined by the tolerance consideration, namely to obtain the largest possible tolerance.
Design for accessibility
The overall length of the pin is functionally important and therefore a direct, small tolerance dimension
is required for the turning operation. In showing this small tolerance overall length dimension, one of the
increment length’s will have to be omitted from the drawing. And the dimension to be omitted is
determined by the tolerance consideration, namely to obtain the largest possible tolerance. Because it
is the tolerance of the omitted dimension that determines the tolerance of the shown dimensions, then,
when possible, it is the dimension with the largest tolerance that is omitted. Therefore, for the pin, the
dimension is the omitted dimension (Fig 3.9).
The tolerance for L and R is 25.09 – 24.91 = 0.18, and if the tolerance is equally distributed then
Tolerance for L and R = 0.09 each
Set suitable, new limits for R:
Let R =
To determine the limits for L: from the diagrammatic representation of the three dimensions – in terms
of the omitted dimension O (Fig 3.10) – it is seen that:
 When O is minimum, then L is minimum and R is maximum
 When O is maximum, then L is maximum and R is minimum.
Therefore L min = 24.91 + 25.06 = 49.97 mm and
L max = 25.09 + 24.97 = 50.06 m
Design for assembly
Redesign is the process of eliminating or altering the unwanted features without affecting the functional
requirement of the product or an assembly. Careful scrutiny of the proposed design may lead to
suggestions for redesign that can result in simplification of the production process. Reducing the
number of steps in the part fabrication process generally results in reduced costs as well. Some process
steps may simply not be necessary. For example, aluminum parts may not need to be painted,
especially if they will not be visible to the user of the product. In some cases, several steps may be
eliminated through substitution of an alternative process step. A common example of this strategy is
“net-shape” fabrication. A net-shape process is one that produces a part with the final intended
geometry in a single manufacturing step. Typical examples include molding, casting, forging, and
extrusion. Frequently designers are able to use one of the net-shape processes to create a part that is
very close to the final requirement and may demand only minor additional processing (e.g., drilling, and
tapping a hole, cutting to length).
UNIT IV
COMPONENT DESIGN – CASTING CONSIDERATIONPARTING LINE
Parting line is the interface that separates the cope and drag halves of a pattern and also
halves of a core in some core making process
Parting line example
In many casting process mold material is formed around the pattern and the pattern is
then removed to create the necessary cavity. To facilitate pattern removal , molds are often made in two
or more sections . Consideration must then be given to the location of the parting line, the surface
where one section of the mold mates the other section or sections if the pattern contains surfaces that
are perpendicular to the parting line (parallel to the direction of the with drawl), the friction between the
pattern and the mold or any horizontal movement of the pattern during execution, would tend to damage
the mold . This damage would be particularly severe at the corners where the mold cavity intersects the
parting surface. By incorporating a slight taper or draft on all surfaces parallel to the direction of with
drawl, this difficulty can be minimized .As soon as the pattern is with direction of the with drawl , this
difficulty can be minimized. As soon as the pattern is withdrawn a slight amount, it is free from the sand
on all surfaces, and it can be withdrawn further without damaging the mold. The amount of draft is
determined by the size and shape of the pattern.
LOCATION OF PARTING LINE MAY AFFECT EACH OF THE FOLLOWING:
 The parting line must be flat as far as possible and should be minimum in number and should facilitate ,
ramming ,assembly and reliability of core arrangement
 Mold should have minimum number of cores
 Pattern should have minimum number of moving parts to avoid dimensional errors
ELIMINATION OF CORE BY CHANGING PARTING LINE
PARTING PLANE AND ROUNDED EDGES
The parting plane should not intersect with the round edges. The alternate designs are
shown
Alternate designs
LOCATION OF THE PARTING LINE WHEN PURPOSE IS SPECIFIED:
The figure below shows that considerable freedom can be provided simply by noting the need to
provide for a draft or by letting it be an option of the foundry
Since mold closure may not always be consistent, considerations should also be given
to the fact that dimensions across the parting plane are subject to more variation than that lie within a given
segment of the mold.
SELECTION OF SECTION BASES ON SOLIDIFICATION:
Controlling and solidification process is the prime importance in obtaining quality castings,
and this control is also related to design. Those portions of a casting that have a high ratio of surface area of
volume will experience more rapid cooling and will be stronger and harder than the other regions. Heavier
sections will cool more slowly and unless special precautions are observed may contain shrinkage cavities
and porosity or may have large grain size
Ideally a casting should have uniform thickness in all directions. In most cases, however
this is not possible. When the section thickness must change, it is best if these changes are gradual, as
indicated in the various sections in fig1.
Fig 1
Fig I shows that hot spot areas are likely to result in serious defects in the form of porosity or shrinkage
cavities.
Defects such as voids, porosity, and cracks can be sites of subsequent failures and should be prevented if
at all possible. Sometimes cored holes, as illustrated in fig 2 can be used to prevent hot spots. Where heavy
sections must exist, an adjacent riser can often be used to feed the sections during shrinkage as shown in
fig 3. if the riser is properly designed the shrinkage cavity will lie totally within the riser and can be removed
when the riser is cut off.
Intersecting can cause shrinkage problems and should be given special consideration by the
designer. Where sections intersect to form continuous ribs contract. As a result, cracking frequently occurs
during cooling. By staggering the rib, as shown in fig 4 there is opportunity for slight distortion to occur,
thereby ensuring that high stresses are not built up.
Large unsupported areas should be avoided in all types of casting, since such sections tend to wrap during
cooling. The wrap age then disrupts cooling. The wrap age then disrupts the good, smooth appearance that
is so often desire. Another appearance consideration is the location of the parting line. Small amount of fin
or flash is often present at the location. When the flash is removed, or if it is considered small enough to
leave in place, it will be clearly visible. However, if the parting line is placed to coincide, the “defect” line will
go largely unnoticed.
Fig2
Fig3
BOSS AND UNDERCUTS:
It is necessary to locate a boss some distance from the parting line. The fig below
shows positioning of the boss well below the flange whose upper surface serves as a parting line. In this
design a core is required to permit removal of the pattern from the mold. In introducing a casting as
shown , accurate positioning of the core is difficult , and any shifting of core results in surface
irregularities. A less complicated design is shown in fig b extends the boss to the flange , eliminating the
undercut and need for core,
AN EXAMPLE IN STEEL CASTING
APPLICATION:
The one person hitch housing is a part of an improved hitch frame for military’s 2.5 and 5 ton
trucks, used for towing weapon system, cargo trailers and the payloads. The hitch housing acts as an
alignment and locking fixture connecting the trailer tow to the truck tow bar.
Military truck
HITCH HOUSING:
WEIGHT= 60 LBS
HOUSING SC 8630 STEEL
HITCH HOUSING
BASIC REQUIREMENT:
 The casting designer has to consider how the steel flows in the mold to provide rapid fill without
turbulent flow.
 Casting engineer has the job of determining how to produce the component as a metal casting.
Steps to develop a casting design
PATTERN DESIGN:
The pattern has to be designed so that :
 The parting line is straight and in the largest cross sectional plane of the casting
 The component face with the greatest surface detail should be placed in the drag, because fluid fill
better in drag and non metallic inclusions tend to segregate at the top of the casting,
 The pattern is oriented for smooth non turbulent fluid flow
 The need for core is minimized
DESIGN OPTIONS:
Three pattern orientations and parting line options are shown
OPTION A:
Parting line is correctly oriented here , but the more complex face is facing upwards where it
will be difficult to fill.
Option a
OPTION B
This is the preferred design for orientation and the parting line. The component is oriented
horizontally ,the parting line is in the largest cross section of the piece , and the more complex face is
facing down where it will be the first to fill.
Option b
OPTION C:
The component is oriented vertically here , rather than horizontally .This will be a difficult to fill
the metal because of its orientation. It is more expensive also because we have to use a number of
cores.
Option c
DESIGN ANGLE RADII AND FILLETS:
 Vertical surfaces has been designed so that the mold can be drawn from the pattern
 A draft angle of 1 degree is given
 Sharp radii and fillets are smoothened and rounded to avoid turbulent metal flow and to eliminate
stress concentration.
Five features where such operations are carried out
ELIMINATION OR REDUCTION OF HOT SPOTS:
A metal in the thin sections solidifies first, the thicker sections will be isolated from the molten
metal feed.
So the thin connecting sections into the thicker section should be padded to improve the
thermal conduction and metal flow into the hot spot
PROMOTE DIRECTIONAL SOLIDIFICATION:
Adding taper along a rib or section from the cold region to the hot region promotes
solidification and prevents shrinkage.
ADD LIGHTNER HOLES :
Lightner holes are added to provide good solidification at the flat surfaces
BASE LINE COPE AND DRAG DESIGN:
RISER SIZING AND PLACEMENT:
Risers are placed and sized to provide sufficient metal flow
GATING SYSTEM:
This system provides paths for the molten metal to flow into the mold
FINAL DESIGN OF COPE AND DRAG PATTERN:
FINISHED COPE AND DRAG PATTERN
FINISHED CASTINGS
MINIMIZING CORE REQUIREMENTS
Cores are separate shapes, of sand, metal or plaster that are placed in the mold to provide
castings with contours, cavities and passages not otherwise practical or physically obtainable
by the mold.
Cores increase cost and tolerance requirements, they enable the foundry man to cast
intricate internal shapes not producible by any other process. In some situations core cause
severe problems during the pouring time. Some times due to high temperature of the pouring
metal the binder in the core may breakdown, or sometimes the cantilevered cores may
breakdown due heavy weight of the molten metal, a larger tolerance is needed on dimensions
at the unsupported end of the core, because of the necessity for a small amount of slide
clearance between the core and the mold at the opposite end. This clearance permits a
displacement of the core when the molten metal enters the mould. The displacement is
amplified as the core extends into the casting, and has a pronounced influence on
dimensional discrepancies.
Design to eliminate cores:
These problems led the foundry man to minimize the cores or to eliminate them completely by
redesigning the casting. A decision often depends on cost analysis.
An example shown in fig in the original design of this casting, fig the core is required to permit molding
of the hook shape. The possible redesign shown in fig would permit easy removal of the pattern from
the sand, eliminate the need for a core, and effect a saving in molding cost. Figure 16 shows a sand
cast malleable iron wheel hub for which redesign eliminated a ring core and at the same time provided a
stronger casting.
IT IS RESULTED IN THE STRONGER , MORE ECONOMICAL PART.
fig 16(a) fig 16(b)
original design
new design
As originally designed, fig16(a), the eight ribs and eight small bosses prevented this casting
from being molded with the parting line parallel to the axis of the hole. Furthermore adjacent to the
flange, the casting had a cross section smaller than either the flange or the extreme end of the casting.
The undercut section that was thus formed prevented the pattern from being withdrawn from the mold in
a direction perpendicular to the mounting flange. A ring core, as shown was necessary to produce the
shape.
By revising the casting as shown in fig.16 (b), the need for the ring core was eliminated and the
shape could be withdrawn easily from the mould. By broadening the base of the tubular section the
eight ribs were also eliminated. In the original design , the small diameter of the tubular section at the
junction with the flange section was unable to withstand the forces of service. Eight strengthening ribs
were required, to assure satisfactory performance of the casting in application. As redesigned, the
broader base of the tubular section provided sufficient strength to permit elimination of the ribs.
Coring versus drilling:
It is advisable to omit cores and to remove excess metal by other means. The choice may be
based on considerations of soundness, dimensional accuracy, economy, or reducibility. For example, if
a casting is to have one or more round holes, these may be produced with greater accuracy or
economy by subsequent boring or drilling, rather than by core. See the next pages for, some examples
on design rules and minimization of core requirements:
Design Considerations
THE FOUNDRY ENGINEER
The foundry engineer considers molten metal flowing into and through shapes, heat transfer,
solidification patterns, section sizes, junctions between sections, castability, fixturing points, machined
surfaces vs. as cast surfaces, pattern design and construction, heat treatment, surface finish, and
infinite variability in shape.
SOLID SHRINKAGE
After the metal has solidified it will continue to shrink in a mostly linear fashion. This is often called
patternmakers shrinkage. A patternmaker compensates for this shrinkage by making a pattern
oversized so that as the casting cools in the mold it will shrink to the correct dimension. Different metals
exhibit greater or lesser degrees of solid shrinkage.
Across linear dimensions the amount of shrinkage is easily predictable. As the casting becomes
more complex such as across cores the amount of shrinkage becomes less predictable. Because of this
unpredictability it is a good idea to run a first article to find out specifically how much and where a
casting will shrink. The pattern can then be adjusted, if necessary, for critical dimensions.
CAD systems that allow for different shrinkage at different places on a casting can be very useful. A
knowledgeable patternmaker can predict with confidence the amount that should be allowed across
various dimensions. For difficult designs, consult with your patternmaker in the early stages.
POURING TEMPERATURE
Different alloys are poured at different temperatures. The higher the temperature the more
consideration must be given to refractories used and to the transfer of the heat of the metal through the
refractory. Hot spots can develop in confined areas that can change the behavior of the metal and the
mold. This is especially true in sharp internal corners. The mass of metal surrounding the sand is so
concentrated that it heats the sand to almost the same temperature as the metal. This keeps the metal
liquid longer creating the effect of a thicker section.
Very hot metals also require soft shapes with few small, internal cavities. One cannot place a small
diameter core in a high temperature alloy as the heat of the metal will break down the core and cause
metal penetration into the core.
REDESIGN OF WELDED COMPONENTS USING WELDING PROCEDURE
Redesign of a casting design to welding has been done in many industries like machinery manufacture,
railways, shipping industry etc. A lot of issues have pressed engineers to make this transition from the
casting design to welding design. The bulk consideration on material economy, which in turn reflects on
the component weight and cost. It would be fitting to say that the cost savings made from the
conversion made the costly process of conversion attractive and feasible to put into action.
In order to understand the advantages and cost savings that can be made by conversion of a casting
design to welding, it is necessary to first understand the design considerations of sand casting
process. Since only sand cast components are usually converted to welded design and because the
plethora of advantages which accompany a casting redesign to welding fit most for sand cast
components, the design considerations of sand cast components have been selected for study.
Design considerations
• Location of the parting line/plane. By properly locating the parting plane.
• The number of cores can be reduced.
• The gating can be made less elaborate.
• The material wasted can be reduced.
• The dimensional accuracy can be increased.
•
Use of uniform thicknesses in a casting, where possible. Uniform thicknesses lead to
uniform cooling and solidification. This leads to stress free and distortion free castings.
Heavier sections cool more slowly, and may have shrinkage cavities, porosities and large
grain structures. Voids, porosities and cracks can be sites of subsequent failures and
should gestation be prevented by minimizing variations in cross sections.
• When uniform cross-sections cannot be maintained, then changes in cross-sections must
be gradual. A recommended way to achieve this is to use a transition radius of 1/3 of the
thicker section and blend in the radius with a 15-degree slope line.
• Large unsupported areas tend to warp, so they should be avoided.
• In addition, a minimum wall thickness must be maintained to avoid voids and non-fill
areas.
Now let us see why a welding design will overcome the design difficulties of the casting design.
4. Parting line location may increase the complexity of the component resulting in unnecessary extra metal
weight, which in turn increases the cost.
5. The difficulty of core removal to form hollow sections leads to casting of solid sections, even though the
hollow section might be better in some areas. This in turn increases the weight and cost.
6. In case of castings uniform cross sections are maintained wherever possible. This is because the
solidification process should be kept uniform to avoid casting defects.
As can be seen the gradual change of cross-section contributes of extra material unnecessarily
increasing material weight and cost.
A minimum wall thickness should be maintained in case of casting components. In areas of the
components which do not support any weight or in other words areas of minimum stress, do not require
such large cross section areas as required for casting feasibility.
Evolution:
During World War 2, in order to expedite the production of war materials, many parts that would have
been cast were fabricated from wrought steel plate by arc welding. This condition offered an opportunity
to study comparative costs of manufacture of castings versus weld fabricated assemblies. It was found
that not only was production expedited in many cases, but also large sums of money were saved.
The experience gained along this line cannot be overlooked in our peace time production. Castings are
still difficult to obtain, quality is generally poor, and the desire to save in production cost is more
necessary mow than ever before.
Practical example:
Now let us consider a practical example of how a food mixer which was initially a cast component was
effectively converted to a welding design, and also the difficulties that beset the conversion.
Unnecessary bigger cross section area resulting
in higher weight
Unnecessary Extra material
contributing to component weight
The failure of foundries to maintain deliveries of castings initiated the change to part welded
construction, which proved so advantageous that the entire design of the machine was reviewed as an
all welded unit. After the completion and satisfactory testing of the prototype, consideration was given to
appearance and thus the final design was developed. This final design, coupled with the introduction of
a proprietary gear box, enabled production to be increased by 100% and reduced manufacturing cost
by 45%.
The type of mixer described is a 80 quart bowl capacity, as most commonly used in bakery and food
processing industries, and generally comprises a cast iron column with vertically sliding or fixed mixing-
bowl saddle. On the head of the column is mounted a four speed gear box, cast integrally with a bevel
gear reduction; this reduction drives a planetary gear, which overhangs the bowl and provides a
“waltzing” motion to the beater spindle. The motor, which is mounted above the gear box, drives the
input shaft of the gear box by gear or chain through a clutch. The design of an arc welded column was
hampered by the limitation of introducing such a component into an existing cast iron design. It was
necessary to make the two types of columns entirely interchangeable i.e. the two were to be
machined and bored in the same jigs and fixtures. In case of welding steels with a high thickness
submerged arc welding is used to achieve a high penetration.
Cast Design of the Food Mixer
The welded design
The design changes that were made to change the design without compromising strength and
stability were:
The use of 0.125 in. M.S. sheet in a folded and welded box section column would provide equal rigidity
to that obtained in the all welded 0.25 in. thick substitute column.
The incorporation of a fixed bowl saddle accurately welded to the column would eliminate (1) The
machining of the slides, and (2) the saddle elevating gear. It was decided that any minor advantage lost
in manufacturing costs, which, in turn, would benefit the customer.
(3) The bevel reduction and planetary gear, known as the vertical head could be contained in a simple
arc welded box, dowelled and bolted to the front of the column.
(4) With accurate folding and controlled welding, it appeared that we might be able to entirely eliminate
machining of the column except for the small hole drilling.
The difficulties that beset this process were:
(1) While the basic design and performance were eminently satisfactory, the external form was too austere
and box-like to have an effective sales appeal.
(2) The position of the inspection door at the rear of the column was bad as the machine frequently would
be placed with the back against a wall.
(3) Additional cross members within the column would assist in reducing the resonance emanating from the
roller chain drive.
The advantages in this new design are:
(1) Good reduction in weight
(2) Good reduction in cost
(3) Smooth unobstructed exterior greatly facilitates cleaning of machine after daily use.
(4) Finishing, by filling and spraying or alternatively stove enamelling, is reduced in cost by 75%.
(5) Cost of freight abroad or by inland transport is reduced by 40%, due to the reduction in machine weight.
(6) Machine breakage in transit has been practically eliminated.
To summarize the advantages and disadvantages,
The advantages are,
(1) Reduction in weight and cost.
(2) Reduction in transportation cost and breakage loss due to the reduction in the component weight.
(3) Feasibility of modular concept and customization.
The disadvantages are,
(1) Loss in aesthetic appearance.
(2) Possibility of resonance occurrence is more.
(3) Care should be taken to make the design completely interchangeable, which requires skill.
(4) The composition of materials in fabrication is not uniform, with different stress levels.
(5) In case of alloy steel utilization, the welding skill level should be high. This is a difficulty in high strength
applications.
(6) Continuous application of skilled labor is required, which limits the application in case of shortage of
skill.
GROUP TECHNOLOGY
DEFINITION
Group technology is an approach to design and manufacturing that seeks to reduce manufacturing
system information content by identifying and exploiting the sameness or the similarity of parts based on their
geometrical shape and similarity in their production process.
INTRODUCTION
Group technology is implemented by utilising classification and coding systems need to identify
and understand part similarities and to establish parameters for action.
As a DFMA tool, group technology can be used in a variety of ways to produce significant
design, efficiency and product performance and quality improvements.
One of the most rapidly effective of these is the use of GT, to help facilitate significant reductions
in design time and effort. Often in design, it is easier to design new parts, tooling, and jigs, rather than try to
locate a similarly designed part.
The grouping of related parts into a part family is the key to Group Technology
implementation.
The family of parts concept not only provides the information necessary to design individual parts
in an incremental or modular manner, but also provides information for rationalising process planning and
forming the machine groups or cells that process the designated part family.
AN AFTERWORD ON GT
An awareness of the similarities of parts and products have benefited design and
manufacturing for many years, which results
 Higher production throughputs
 Faster design turnarounds
 Better utilisation of equipments on shop floor.
The manual search for similarities of parts was very tedious and time consuming until the 1960’s,
when computers started to be used to search for these similarities. At that time, GT became a practical approach
for analysing a pert population for standardisation and for machine shop layout.
In the middle of 1970’s the grouping of similar parts was enhanced by computerized classification and
coding systems. However, despite these pioneering efforts, the results were only marginally successful, in part
because the use of similarities for design and manufacturing standardization is long term efforts.
Since then, GT has become an increasingly attractive choice, especially since the availability of
relational data bases and objects oriented data bases have made the retrieval of similar parts much easier.
APPLICATION OF GT
GT can lead to several applications. In a short term, GT provides information for daily operations,
retrieval of product or part design, and retrieval of manufacturing and assemble of parts and products, before
the engineer starts the expensive process of reinventing the wheel.
In the long term, GT can provide the analysis of retrieved information, not only for
standardisation in design, fabrication, or assembly, but also as a tool to successfully introduce design for
manufacturing and assembly, and the introduction of ‘concurrent engineering’.
GT can also be used to better employ the available assets in the machine shop. In other words,
standardisation in the manufacturing and assembly departments can lead to a rational organisation of the
production department and provide a tool to analyse what machine tools should be purchased in the future and
how machine shops should be laid out
PEOPLE AND GROUP TECHNOLOGY
Group technology is a tool box that provides knowledgeable people with the means to come up with
cost efficient solution. Consequently, its introduction in a company should be accompanied by a clear set of
objectives timetables, and an understanding and commitment by the people involved including personnel
ranging from top management down to the people on the shop floor.
Group technology will not be successful if it evolves as an edict from the top, nor will it make any
inroads if it is simply a back room activity in some department at the bottom. Departments which should be
affected by the implementation of group technology include:
The product design department, as a tool to retrieve previous design/manufacturing information to
either modify or to take as is, GT can also serve as a tool to standardize certain design approaches.
The manufacturing engineering department, as a tool to retrieve, modify develop and use
manufacturing process information.
Both the design and manufacturing engineering departments, as an integration tool to implement the
principle of “design for best manufacturing” and “design for best assembly” in order to improve quality of the
product and lower the cost.
The material purchasing department, as a tool reduce the variety of materials which are used to
produce a product.
The production, production control and manufacturing engineering department to lay out the
machine shop, possibly is so called group technology work cells, and as a method to purchase the machine tools.
GROUPING OBJECTS:
Grouping objects (i.e., components, parts, or systems) into groups based on the object features has
been done using Group technology (GT) approaches. Similar components can be grouped into design families,
and new designs can be created by modifying an existing component design for the same family.
The philosophy of Group technology is an important concept in the design of advanced integrated
manufacturing systems. Group technology is not an answer to all manufacturing problems, but it is a good
management technique to standardize efforts and eliminate duplication. Group technology classifies and codes
parts by assigning them to different part families based on their similarities in shape and/or processing
sequence.
Grouping parts into families is a tedious task that requires careful planning and consideration. The method
of grouping that is considered to be the most powerful and reliable is classification and coding. In this method,
each part is inspected individually by means of its design and processing features. A well design classification and
coding system may result in several benefits for the manufacturing plant. These benefits include
 It facilitates the formation of the part families.
 It allows for quick retrieval of designs, drawings and process plants.
 Design duplication is minimized.
 It facilitates the accurate estimation of machine tool requirements and logical machine loading.
 It provides reliable work piece statistics.
 It aids production planning and scheduling procedures.
 It improves cost estimation and facilitates cost.
 It promotes variant design philosophy.
Classification is defines as a process of grouping parts into families based on some set of principles. This approach is
for the classified into the visual methods and the coding procedure. Grouping based on the ocular method is a
process of identifying part families, visually inspecting parts and assigning them to families and the production cells
to which they belong. This approach is limited to parts with large physical geometries and it is not an optimal
approach because it lacks accuracy and sophistication. This approach becomes inefficient as the number of parts
increases. The coding method of grouping is considered to be the most powerful and reliable method. In this method,
each part is inspected individually by means of its design and processing features. Coding can be defined as a process
of tagging parts with a set of symbols that reflect the part’s characteristics. A part’s code can consist a numerical,
alphabetical, or alphanumerical string.
UNIT V
Design for the Environment (DfE)
Primary goal:
SUSTAINABILITY
(responsibility toward future generations)
Basic approach:
INDUSTRIAL ECOLOGY
(imitation of nature)
Imitation of ecosystem: In addition:
GREEN TECHNOLOGIESECO-INDUSTRIAL PARKS
(pollution avoidance rather(closing material loops,
than pollution treatment)energy efficiency)
POLLUTION PREVENTION DESIGN FOR ENVIRONMENT
(green design)(green processes)
DESIGN FOR RECYCLING DEMATERALIZATION
(to promote material loops) (doing with less)
1
“Design, if it is to be ecologically responsible and socially responsive,
must be revolutionary and radical in the truest sense.
It must dedicate itself to nature’s principle of least effort. […]
That means consuming less, using things longer, recycling materials,
and probably not wasting paper printing books.”
Victor Papanek, Design for the Real World, 1971
The IMPORTANCE of the DESIGN STAGE:
70% of costs of product development, manufacture and use are decided in early
design stages
(1991 National Research Council Report titled “Improving Engineering Design”)
Examples:
GM truck transmissions: 70% of costs decided at
design stage
Rolls Royce: 80% of costs decided at design stage, as determined from an average among
2000 parts
Likewise, it is clear that most decisions that affect future environmental
impacts are made at the design stage.
2
Major design considerations:
An anonymous designer starting his work
Industrial designers need to mind:
- Functionality and performance (product must do the job)
- Manufacturability, logistics (one should be able to make the product)
- Reliability, safety (there must be some quality standard)
- Cost, market penetration (product needs to be competitively priced)
3
The various levels of DESIGN
DfM Design for Manufacturability So that the product can be made easily
and at reasonable cost
DfL Design for Logistics So that all production activities can be
well orchestrated
DfT Design for Testability So that the quality of the product
may be conveniently checked
DfP Design for Pricing So that the product will sell
DfSL Design for Safety & Liability So that the product is safe to use
and the company is not held liable
DfR Design for Reliability So that the product works well
DfS Design for Serviceability So that service after sale can be offered
at a reasonable cost to the company
etc. etc. – to be added:
DfE Design for Environment To reduce or eliminate environmental
impacts from cradle to grave
Major questions arising in
DESIGN FOR ENVIRONMENT
1. Product or process?
Make the same product in a different way
ex: as to minimize energy consumption or generation of by-products
Make essentially the same product, but with different materials
Make a different product that fulfills the same function
2. At which level?
Microscale: Part of a product
A unit of production
Mesoscale: The entire product
The entire factory
Macroscale: Meeting the function (service) in a new way
Rethinking the industry-environment relation (social concerns)
4
Redesign of PROCESSES versus redesign of PRODUCTS
Option 1: REDESIGN of PROCESSES
1.Many times the only way to approach the redesign (ex. paper, steel)
2.Rethink what enters the manufacturing (entry materials)
3.Rethink technology of specific processes (ex. solvents)
4.Consider what goes out besides the product itself
Barriers: - Technological (alternative is not technically feasible)
1. Cost of research and development
2. Risk associated with the unknowns
3. Corporate inertia (“Don’t mess with success!”)
Example of Design for Environment applied to a manufacturing process
Advantages: - Less air to be dust-free and less chance of dust intrusion;
• In the absence of personnel inside the controlled volume,
one can also take advantage of an oxygen-free (pure nitrogen) atmosphere to reduce
oxidation or other undesirable side effect.
5
Design for Environment
Process changes Product changes
4
Improved operating Technology Change of
practices changes materials
• Maintenance • Layout changes • Material purification
• Efficient management • Increased automation • Less material variety
• Stream segregation • Improved equipment • Avoidance of toxics
• Better material handling • New technology
• Inventory control
3
• Training 2
1
1 → 4 in order of difficulty and commitment on the part of the company
Option 2: REDESIGN of PRODUCTS
• Consider function rather than the object:
Can this function be met with a smaller product, with a more benign product?
Or, at the limit, could it be met as a service without any material product?
• Don’t forget: Package is part of product
Rethink the packaging of the product, too
Barriers: - Technological (alternative is not technically feasible)
• Ergonomic, Safety (alternative may be a misfit or unsafe)
• Societal (people may not be prepared for the alternative)
6
Examples of radical redesigns
(unfortunately having nothing to do with the environment…)
Conventional oven → microwave oven
Wired telephones at home → mobile cell phones
Audiotape player → CD player → iPod
Film camera → Digital camera
Regular “snail” mail → email
Note how in each instance, the function is met by a radically different product, which
happens to use less material.
The story of Ray Anderson and Interface, Inc.
Company founded in 1973
From selling carpets to providing a carpeting service Carpet by the square Goal to become a
sustainable corporation by 2020
7
Now, let us brainstorm about what goes into
DESIGN for ENVIRONMENT
8
The various levels of DESIGN for ENVIRONMENT: DfX
DfM Design for Manufacturability To enable pollution prevention during manufacturing
For less material
For fewer different materials
For safer materials and processes
DfEE Design for Energy Efficiency For reduced energy demand during use
For flexible energy use
Design for use with renewable energy
Design for Zero Emission
Design for Carbon Neutrality
DfZT Design for Zero Toxics
DfD Design for Dematerialization
DfP Design for Packaging Minimize packaging – Rethink selling method
DfL Design for Logistics Use of local materials – Less Transportation
Arrange outsourcing to minimize transportation
DfL Design for Longevity Design for Modularity
Design for Serviceability
DfMo Design for Modularity To ease upgrading  Delay replacement
To ease serviceability and, later, disassembly
DfS Design for Serviceability For ease of repairs  longer life
For recapture of used/broken parts
The various levels of DESIGN for ENVIRONMENT
(continuation)
DfRM Design for use of recycled materials
DfRMV Design for reduced material variety
DfHM Design for healthy materials
DfD Design for Disassembly To promote re-use of components
For quicker and cheaper disassembly
For more complete disassembly
For dismantling by simple tools
DfR Design for Recycling For greater materials recovery
Use of materials that can be locally recycled
For easier materials identification
For safer disposal of non-recyclables
DfER Design for Economic Recycling To promote recycling
DfC Design for Compostability
DfER Design for Energy Recovery For safe incineration of residues
For composting of residues
DfC Design for Compliance To meet regulations more easily
To prepare for future regulations
9
Ideally, one should go beyond designing the product and apply DfE in a broader
context, that of
Environmental Performance
to include consideration of:
- by-products and their fate
- processes involved (energy)
- material metabolism in the industry as a whole
- “by-resources” needed during use
But this is a recent line of thought. Little has been done along this line of thinking.
Another way of organizing DfE
1. Source Reduction
Objective: Use less virgin material
Ways: - Modify manufacturing processes to reduce by-products
- Design products so as to maximize use of recycled materials
- Design products with less mass
- Arrange for material reclamation (marketing incentives, networks)
- Design products with longer life (and add service after the sale)
- Reduce packaging
2. Design for Recycling
Objective: Facilitate reuse, remanufacture & recycling
Ways: - Labeling of parts, especially plastics
- Choice of materials (thermoplastics easier to recycle than thermosets)
- Modify manufacturing processes so that by-products can be recycled
- Design with less variety of materials
3. Systems Approach
Objective: Find opportunities in the larger scheme of things (knowledge needed here!)
Ways: - Design parts/products so that components contain materials
with reuse potential in other industries
1.0 Life-cycle assessment (LCA), by considering the
entire journey of the key materials from first mining to re-
incarnation
1.1 Rethink ways to reach the customer
10
Smart use of material and modularity
Glass-filled Durethan polyamide-6 resin from Miles Polymers Division, injected on and around a
perforated piece of metal, solidifies to cribbed a ribbed, securely bounded, interlocked composite
structure.
11
The Eiffel Tower in Paris, an excellent example of parsimonious use of material.
The Equator EZ 3612CEE is a washer/dryer
http://products(
combination that meets the strict energy efficiency
requirements of Energy Star's Tier 4B.
This great little machine is not only two machines .howstuffworks.
in one and compact; it also requires no venting.
The 3612CEE offers the perfect solution for
apartment dwellers who are unable to vent a
standard-type dryer.
3612cee-ez-com/equator
The downside of this option is that this type of
drying, called condensing, is much slower than a
vented dryer. Many users find the best way to do
laundry with this machine is to put it in before they
go out for the day. It is then completed by the
time they return home.
An added benefit is that this machine operates on
.review
-
standard electrical power and does not require
)htm
220-volt electrical service like a regular dryer.
It does, however, require a water source and a
drain.
12
Minor modifications to the product can also help:
LEVELS OF DESIGN FOR ENVIRONMENT
Toward
shallow
redesign
From tinkering at the margin to the social revolution!
Example: Automobile
1. Re-design of parts: Aluminum or plastic radiator cap
Longer-lasting tires and batteries
Aluminum or steel engines
2. Re-design of assembly: Eco-friendly painting
Facilitating disassembly
Recycling of plastics
3.Re-design of automobile itself: Alternative fuels (ex. ethanol, methanol)
Alternative powertrains (hybrids, fuel cells)
4.Re-design of transportation systems: Smart highways
Public transportation
5.Re-thinking the need for mobility: Virtual office (telecommuting)
Community layout
Toward deep
ecology
Deep Design – Deep Ecology
The expression deep ecology, coined in 1973 by the Norwegian
philosopher Arne Naess (1912–2009), considers humankind as an
integral part of the environment and places more value on other
species, ecosystems and processes than is typically allowed by
established environmental movements. It leads to a new system of
environmental ethics, with a core principle of “biospheric
egalitarianism” — the claim that all living things have the same right to
live and flourish.
Deep ecologists enunciate several basic principles:
1.1.1 All forms of life on Earth have intrinsic value, independent of usefulness.
1.1.2 Richness and diversity of life forms contribute to the realization of these values and
are also values in themselves.
1.1.3 Humans have no right to reduce this richness and diversity except to satisfy vital
human needs.
1.1.4 The flourishing of human life and cultures is compatible with a substantial
decrease of the human population.
1.1.5 Present human interference with the nonhuman world is excessive.
1.1.6 Policies must therefore be changed. The resulting state of affairs will be deeply
different from the present.
etc.
Deep ecologists therefore do not ask:
How can we improve this product or activity?
But ask instead:
Why do we need this? Can we rather do without?
Arne Naess questioning the need for clothes?
Objection: The collective “we” hardly exists. Society is made of individuals, and very few
decisions are made in common. So, the problem is not a lack of will (to resist the bad stuff
and seek the good); it is the lack of collective notion.
Example: London residents want less road traffic to curtail air pollution, but
individually most prefer the convenience of the private automobile.
→ The “Tragedy of the Commons”
Business Aspects of Design for Environment
POSITIVE ASPECTS:
DfRecycling → ease of disassembly → greater serviceability → reduced after-sale costs
DfRecycling → modularity → several products with identical sub-assemblies DfRecycling →
modularity → product that can grow with customer's needs
→ products with multi-use
Fewer parts → greater reliability → better reputation → more sales
Source reduction → reduced purchase of materials → reduced costs
1 reduced accidental releases → reduced liability
2 reduced waste → cut in waste-management costs
Reduction in variety of materials → fewer and bigger orders → lower, bulk rates
Synergy across company (design, manufacturing & marketing) → quicker response to market changes
Modular, upgradable products → products that grow with same customer → customer loyalty
NEGATIVE ASPECTS:
Organizational inertia (lack of understanding, fear of cost, "Don't mess with success")
Corporate organization (different budgets for different functions → lack of incentives)
Markets for recycled materials (material captured but no outlet; excessive price volatility)
Limited databases (in the dark – just don’t know)
Distraction by small issues (good intention but misdirected)
Lack of metrics by which success can be measured and decision made (so, management doesn’t buy it)
Resource limitations
Government regulations (may force to deal with a problem only a certain way, BACT)
System inertia increased by interlocking functions
New processes → Need for new equipment → Capital costs → Obstacle
Note: Movement away from “command and control” regulations to incentives and cooperation.
http://www.epa.gov/dfe/pubs/about/index.htm
Some companies have been established to provide DfE services.
Example:
XEROX:
Parts Reuse and Equipment Remanufacturing
Document Centre 220 Document Centre 220
“newly manufactured” “remanufactured”
Reuse/Recycle Process
raw suppliers parts Xerox finished
materials fabrication
new
products
parts
parts
made with
equipment
equipment
strip,
recycled remanu-
repair, & conversion
materials facturedreuse
recycling center
Waste to landfill
GOAL = 0%
Document Centre 440
Conversion Goal: optimize financial and
environmental benefits...
“Factory Produced New Model”
Examples of DfE in manufacturing
BMW and Volkswagen are both using DfE to study the disassembly and recycling of recovered
materials in automobiles. BMW has a goal of eventually making automobiles out of 100% reusable
and recyclables parts.
Hewlett Packard design some of its inkjet printers under a DfE framework. The outer casings
include post-consumer plastic from recycled telephones. The modular architecture and use of few
permanent screws make the printers easy to disassemble for repair or recycling. Any plastic larger
than 3 grams is identified and marked by type. Components of the printer are molded using a thin-
walled process so less material is needed. Power down and sleep modes means 50% less energy
is used by these printers than comparable inkjet printers.
Sun Microsystems has included a variety of disassembly features and post consumer plastics in
their products following the implementation of a DfE program. Heavy metals have also been
eliminated from plastics, packaging, inks and manuals used in Sun products.
IBM has incorporated numerous design for environment features in a series of computer products,
including on/off power programming, powder coatings, labeling of plastic parts, and a new method
for attaching acoustic foam that facilitates removal for recycling. IBM also uses recycled plastics in
many product lines. Plastic parts are kept free of contamination from labels and paint so that they
stay recyclable. Some products are designed to be upgradable so that the equipment does not
have to be replaced for improved performan
ED CC7201 DFMAE_notes

ED CC7201 DFMAE_notes

  • 1.
    KALAIGNAR KARUNANIDHI INSTITUTEOF TECHNOLOGY Coimbatore – 641 402 DEPARTMENT OF MECHANICAL ENGINEERING M.E ENGINEERING DESIGN CC7201- DESIGN FOR MANUFACTURING ASSEMBLY AND ENVIRONMENT (R-2013) YEAR – II SEMESTER- III DEPARTMENT OF MECHANICAL ENGINEERING
  • 3.
    UNIT-I DFMA - INTRODUCTION Designfor manufacture and assembly (DFMA) is the process by which designs and assembly sequences and procedures are altered to increase the ease and effectiveness of assembly. DFMA is a combination of DFA (Design for Assembly) and DFM (Design for Manufacturing). General design principles for manufacturability 1. Simplicity 2. Standard Materials and Components 3. Standardized Design of the Product 4. Liberal Tolerances 5. Use Materials that are Easy to Process 6. Teamwork with Manufacturing Personnel 7. Avoidance of Secondary Operations 8. Design to Expected Level of Production 9. Utilize Special Process Characteristics 10. Avoid Process Restrictiveness General design principles for manufacturability 1. Simplify the design and reduce the number of parts  There is an opportunity for a defective part and an assembly error.  The probability of a perfect product goes down exponentially as the number of parts increases.  As the number of parts goes up, the total cost of fabricating and assembling the product goes up.  Automation becomes more difficult and more expensive when more parts are handled and processed. Costs related to purchasing, stocking, and servicing also go down as the number of parts are reduced.  Inventory and working-process levels will go down with fewer parts.  As the product structure and required operations are simplified, manufacturing processes can be integrated and lead times further reduced. 2. Standardize and use common parts and material  To facilitate design activities, to minimize the amount of inventory in the system, and to standardize handling and assembly operations.  Operator learning is simplified and there is a greater opportunity for automation as the result of higher production volumes and operation standardization.  The classification and retrieval capabilities of product data management (PDM) systems and component supplier management (CSM) systems can be utilized by designers to facilitate
  • 4.
    retrieval of similardesigns and material catalogs or approved parts lists can serve as references for common purchased and stocked parts. 3. Design for ease of fabrication.  Select materials compatible with production processes and that minimize processing time while meeting functional requirements.  Avoid unnecessary part features because they involve extra processing effort and/or more complex tooling.  Apply specific guidelines appropriate for the fabrication process such as the following guidelines for machinability: 1. For higher volume parts, we can consider castings or stampings to reduce machining. 2. Design for ease of fixturing by providing large solid mounting surface & parallel clamping surfaces. 3. Avoid designs requiring sharp corners or points in cutting tools - they break easier... 4. Avoid thin walls, thin webs, deep pockets or deep holes to withstand clamping & machining without distortion. 5. Put machined surfaces on same plane or with same diameter to minimize number of operations. Similarly there are specific guidelines according to the manufacturing processes and design features involved. 4. Design within process capabilities and avoid unneeded surface finish requirements.  Know the production process capabilities of equipment and establish controlled processes.  Avoid unnecessarily tight tolerances that are beyond the natural capability of the manufacturing processes.  Determine when new production process capabilities are needed early to allow sufficient time to determine optimal process parameters and establish a controlled process.  Avoid tight tolerances on multiple, connected parts. Tolerances on connected parts will "stack- up" making maintenance of overall product tolerance difficult.  Design in the center of a component's parameter range to improve reliability and limit the range of variance around the parameter objective.
  • 5.
     Surface finishrequirements likewise may be established based on standard practices and may be applied to interior surfaces resulting in additional costs where these requirements may not be needed. 5. Mistake-proof product design and assembly  Components should be designed so that they can only be assembled in one way; they cannot be reversed.  Notches, asymmetrical holes and stops can be used to mistake-proof the assembly process.  Design verifiability into the product and its components. For mechanical products, verifiability can be achieved with simple go/no- go tools in the form of notches or natural stopping points. 6. Design for parts orientation and handling  To minimize non-value-added manual effort and ambiguity in orienting and merging parts.  Basic principles to facilitate parts handling and orienting are: 1. Parts must be designed to consistently orient themselves when fed into a process. 2. Product design must avoid parts which can become tangled, wedged or disoriented. 3. Part design should incorporate symmetry around both axes of insertion wherever possible. Where parts cannot be symmetrical, the asymmetry should be emphasized to assure correct insertion or easily identifiable feature should be provided. 4. With hidden features that require a particular orientation, provide an external feature or guide surface to correctly orient the part. 5. Guide surfaces should be provided to facilitate insertion. 6. Parts should be designed with surfaces so that they can be easily grasped, placed and fixtured. 7. Avoid parts with sharp edges, burrs or points. These parts can 8. Design the work station area to minimize the distance to access and move a part. 9. When purchasing components, consider acquiring materials already oriented in magazines, bands, tape, or strips. 7. Minimize flexible parts and interconnections  Avoid flexible and flimsy parts such as belts, gaskets, tubing, cables and wire harnesses.
  • 6.
     Their flexibilitymakes material handling and assembly more difficult and these parts are more susceptible to damage.  Interconnections such as wire harnesses, hydraulic lines, piping, etc. are expensive to fabricate, assemble and service. 8. Design for ease of assembly  By utilizing simple patterns of movement and minimizing the axes of assembly.  Complex orientation and assembly movements in various directions should be avoided.  Part features should be provided such as chamfers and tapers.  The product's design should enable assembly to begin with a base component with a large relative mass and a low center of gravity upon which other parts are added.  Assembly should proceed vertically with other parts added on top and positioned with the aid of gravity. This will minimize the need to reorient the assembly.  A product that is easy to assemble manually will be easily assembled with automation. Assembly that is automated will be more uniform, more reliable, and of a higher quality. 9. Design for efficient joining and fastening.  Threaded fasteners (screws, bolts, nuts and washers) are time-consuming to assemble and difficult to automate.  Where they must be used, standardize to minimize variety and use fasteners such as self threading screws and captured washers.  Consider the use of integral attachment methods (snap- fit). Evaluate other bonding techniques with adhesives.  Match fastening techniques to materials, product functional requirements, and disassembly/servicing requirements. 10. Design modular products  To facilitate assembly with building block components and subassemblies.  This modular or building block design should minimize the number of part or assembly variants early in the manufacturing process while allowing for greater product variation late in the process during final assembly.  This approach minimizes the total number of items to be manufactured, thereby reducing inventory and improving quality.
  • 7.
     Modules canbe manufactured and tested before final assembly. The short final assembly leadtime can result in a wide variety of products being made to a customer's order in a short period of time without having to stock a significant level of inventory.  Production of standard modules can be leveled and repetitive schedules established. 11. Design for automated production.  Automated production involves less flexibility than manual production. The product must be designed in a way that can be more handled with automation.  There are two automation approaches:  Flexible robotic assembly and high speed automated assembly.  Considerations with flexible robotic assembly are: design parts to utilize standard gripper and avoid gripper / tool change, use self- locating parts, use simple parts presentation devices, and avoid the need to secure or clamp parts. Considerations with high speed automated assembly are: use a minimum of parts or standard parts for minimum of feeding bowls, etc., use closed parts (no projections, holes or slots) to avoid tangling, consider the potential for multi-axis assembly to speed the assembly cycle time, and use pre-oriented parts. PROCESS CAPABILITY PROCESS CAPABILITY (CP): Process capability is the repeatability and consistency of a manufacturing process relative to the customer requirements in terms of specification limits of a product parameter. This measure is used to objectively measure the degree to which your process is or is not meeting the requirements. Process capability compares the output of an in-control process to the specification limits by using capability indices. The comparison is made by forming the ratio of the spread between the process specifications (the specification "width") to the spread of the process values, as measured by 6 process standard deviation units (the process "width"). Cp = (USL - LSL) / 6 sigma Cp<1 means the process variation exceeds specification, and a significant number of defects are being made.
  • 8.
    Cp=1 means thatthe process is just meeting specifications. A minimum of .3% defects will be made and more if the process is not centered. Cp>1 means that the process variation is less than the specification, however, defects might be made if the process is not centered on the target value. While Cp relates the spread of the process relative to the specification width, it does not address how well the process average, X, is centered to the target value. Cp is often referred to as process "potential". We define process capability analysis as an engineering study to estimate process capability. The estimate of process capability may be in the form of a probability distribution having a specified shape, center (mean), and spread (standard deviation). For example, we may determine that the process output is normally distributed with mean 0.1 cm and standard deviation 001.0 cm. in this sense, a process capability analysis may be performed without regard to specifications on the quality characteristic.
  • 9.
    PROCESS CAPABILITY INDICES PROCESSCAPABILITY INDICES (CPK): A capable process is one where almost all the measurements fall inside the specification limits. This can be represented pictorially by the plot below: The Cp, Cpk, and Cpm statistics assume that the population of data values is normally distributed. Assuming a two-sided specification, if and are the mean and standard deviation, respectively, of the normal data and USL, LSL, and T are the upper and lower specification limits and the target value, respectively, then the population capability indices are defined as follows:
  • 10.
    The estimator forCpk can also be expressed as Cpk = Cp(1-k), where k is a scaled distance between the midpoint of the specification range, m, and the process mean, . Denote the midpoint of the specification range by m = (USL+LSL)/2. The distance between the process mean, , and the optimum, which is m, is - m, where . The scaled distance is (the absolute sign takes care of the case when ). To determine the estimated value, , we estimate by . Note that . The estimator for the Cp index, adjusted by the k factor, is Since , it follows that . To get an idea of the value of the Cp statistic for varying process widths, consider the following plot This can be expressed numerically by the table below:
  • 11.
    where ppm =parts per million and ppb = parts per billion. Note that the reject figures are based on the assumption that the distribution is centered at .Values of the Process CapabilityRatio (Cp) and Associated FEATURE TOLERANCES Geometric feature variations are the result of variations in the shape, orientation or location of part. When feature variations occur on the mating surfaces between components of an assembly, they affect the variation of the completed assembly. The geometric feature variations accumulate statistically and propagate kinematically in a similar manner to the dimensional variations of the components in the assembly. The Direct Linearization Method (DLM) for assembly tolerance analysis provides a method for estimating variations and assembly rejects, caused by the dimensional variations of the components in an assembly. Tolerance analysis of mechanical assemblies is an essential step in the design and manufacturing of high quality products. The appropriate allocation of tolerances among the separate parts in an assembly can result in lower costs per assembly and higher probability of fit, reducing the number of rejects or the amount of rework required on components. Analyzing the cumulative effects of component tolerances on critical clearances or fits in the assembly is necessary to guarantee that the product will function properly. Besides dimensional variations, the fluctuation in manufacturing conditions can also cause geometric feature variations, such as the variation of the form of a feature as compared to perfect form, for example. The geometric feature variations of a part can affect the position and orientation of mating parts, and therefore, have the possibility of greatly affecting the final assembly due to the accumulation of individual geometric feature variations. Since this variation is inevitable in manufacturing, it must be carefully controlled in order to produce assemblies which function properly.
  • 12.
    Figure 1. Kinematicadjustment due to component dimensional variations The two-component assembly shown in Figure 1 demonstrates the relationship between dimensional variations in an assembly and the small kinematic adjustments which occur at assembly time. The assembly has three component dimensions that vary, two on the tapered groove and one on the cylinder, as shown. The variations in the three dimensions have an effect on the distance U. U is important to the function of the assembly and will be referred to as an assembly resultant. The parts are assembled by inserting the cylinder into the groove until it makes contact on the two mating surfaces. For each set of parts, the distance U will adjust to accommodate the current value of while U2 represents the position of the cylinder when the variations are present. This adjustability of the assembly describes a kinematic constraint, or a closure constraint on the assembly. Figure 2 illustrates the same assembly with exaggerated geometric feature variations. For production parts, the contact surfaces are not really flat and the cylinder is not perfectly round. The pattern of surface waviness will differ from one part to the next. In this
  • 13.
    Figure 2. Adjustmentdue to geometric shape variations assembly, the cylinder makes contact on a peak of the lower contact surface, while the next assembly may make contact in a valley. Similarly, the lower surface is in contact with a lobe of the cylinder, while the next assembly may make contact between lobes. Local surface variations such as these can propagate through an assembly and accumulate just as dimensional variations. Thus, in a complete assembly model all three sources of variation, that is, dimensional and geometric feature variations and kinematic adjustments, must be accounted for to assure realistic and accurate results. Definitions The geometric feature tolerances defined by ANSI Y14.5M-1982 fall into five main groups, according to Foster [1992]: 1. FORM A form tolerance states how far an actual surface or feature is permitted to vary from the desired form implied by the drawing. It includes flatness, straightness, circularity and cylindricity. 2. PROFILE A profile tolerance states how far an actual surface or feature is permitted to vary from the desired form on the drawing and/or vary relative to a datum or datums. Profile of a line and profile of a surface are the only two types of profile tolerance. 3. ORIENTATION An orientation tolerance states how far an actual surface or feature is permitted to vary relative to a datum or datums. It consists of perpendicularity, angularity and parallelism.
  • 14.
    4. LOCATION Alocation tolerance states how far an actual size feature is permitted to vary from the perfect location implied by the drawing as related to a datum, or datums, or other features. This category includes position and concentricity. 5. RUNOUT A runout tolerance states how far an actual surface or feature is permitted to vary from the desired form implied by the drawing during full (360°) rotation of the part on a datum axis. A runout can be either a circular runout or a total runout. SYMBOLS TO REPRESENT GEOMETRIC FEATURE CONTROLS: Geometric feature controls allow the designers to specify limits on the form or orientation of a feature on a part, which are not available through the use of size tolerances alone. The conditions under which it is appropriate to use geometric feature tolerancing: 1. Whenever part features are critical to function or interchangeability. 2. Whenever functional gaging techniques are desirable. 3. Whenever datum reference frames are desirable in order to ensure consistency between manufacturing and gaging operations. 4. Whenever computerization techniques in design and manufacturing are desirable. 5. Whenever the standard interpretation or tolerance is not already implied. Tolerance Representation
  • 15.
    Schemes for tolerancerepresentations or characterizations in an assembly have been developed with the increasing use of solid modeling tools in product design. These schemes can be generally classified into three groups: 1. Set theoretic model 2. Offset zones 3. Parametric zones The set theoretic model of tolerances describes a variational class of objects (or parts) which is defined by the tolerances applied to the nominal object. This variational class is modeled as a set of points in 3- D space, which contains the nominal object but does not force any part of the object's real boundary to be in an exact position [Shah & Miller 1990]. The set theoretic model has not been implemented because it is difficult to mathematically describe objects in terms of its theory [Robison 1989]. Offset zones are created by offsetting the nominal boundary of a part by an amount equal to the tolerance on either side of the nominal [Requicha 1983]. Offsets are obtained for the maximum material condition (MMC) and for the least material condition (LMC). The difference between these two zones comprises the tolerance zone, an envelope within which the boundary of the part must lie [Shah & Miller 1990]. This method seems to lend itself to the use of "go-no go" gages to check the tolerance condition of a part. A disadvantage of this method is that it assumes that all surfaces remain in the same orientation as the nominal surface. It has not be used to model variations in the orientation of a surface, such as angularity [Robison 1989]. A parametric zone or space is composed of a set of parameters or dimensions and constraints which describe the nominal shape of the geometry [Hillyard & Braid 1978, Martino & Gabriele 1989]. Tolerances are treated as small variations in these parameters. This type of tolerance model is closely related to the variational geometry approach for CAD modelers [Shah & Miller 1990, Guilford & Turner 1993]. The advantage of this model is that it uses the constraints and parameters of the geometry to create a set of equations which may be solved to determine any unknown dimensions or variations [Gupta & Turner 1993]. A combination of parametric zone and offset zone for representing tolerances in an assembly has been recently proposed by Gilbert [1992]. They use the 4x4 homogeneous transformation matrix to contain the nominal relations between parts and variations allowed by the tolerances in an assembly tolerance model. Most geometric feature variations, except for form tolerances, can be represented by this method.
  • 16.
    The assembly toleranceanalysis model adopted by this paper is a parametric zone type. It is composed of a vector-based method for modeling 3-D mechanical assemblies, which utilizes vectors to represent dimensions between critical part features and includes a set of kinematic joint types to represent mating conditions between parts at the contact locations [Chase, Gao & Magleby 1994]. This method also includes guidelines for identifying a valid set of vector loops to ensure that the tolerance model is complete. This method lays the vector-loop-based assembly tolerance model over the solid model, and can be connected with a tolerance analysis package to solve for the variations on the desired dimensions or clearances. This model is also capable of including component geometric feature tolerances. Characterizing Geometric Feature Variations The geometric feature variations defined in the ANSI standard must be modeled so that their effects will be reflected in the tolerance model of the assembly. By analyzing the assembly constraint equations, the effects of the geometric feature variations on the assembly or kinematic variables can then be estimated. In the vector-loop-based assembly tolerance model, this is done by modeling the geometric feature variations with zero length vectors having specified variations or tolerances, placed at the contact point between mating surfaces. These zero length vectors are considered as independent variation sources to the dimensional variations in the assembly. The direction in which they introduce variation into an assembly depends on the type of contact which exists between the surfaces. For this reason, geometric feature tolerances of components in an assembly are related to the joint types through which the geometric feature variations are propagated. Geometric Feature Tolerance Modeling in 2D The kinematic joint type and geometric feature tolerances on the parts in contact are the key elements in analyzing the effect of the geometric feature tolerances on assembly variations. The commonly used kinematic joint types in 2-D space are modeled in Figure 4 [Chase, Gao & Magleby 1994, Chun 1988]. The effect of the geometric feature tolerances associated with each of the joints may result in translational variation or rotational variation. This translational or rotational variation is usually smaller than the size tolerances on the same parts.
  • 17.
    Figure 4. Kinematicjoint and feature datum types in 2-D space Figure 5 illustrates how a flatness tolerance zone can affect two mating parts differently when viewed in 2-D. The cylinder on the left illustrates a translational variation, while the block on the right exhibits the rotational variation, due to the same geometric feature variation. The translation of the planar joint is reflected in the dimension variations, except for runout and concentricity. So, the nature of the contact between mating surfaces determines how feature variations propagate through an assembly. The rotation variation for the block on a plane surface in Figure 5 is related to the flatness tolerance zone and the contact length of the block, in this case, the horizontal dimension of the block. This contact length is called characteristic length. (13) Figure 5. 2-D effects of geometric feature tolerance
  • 18.
    If the translationalvariation caused by the geometric feature tolerance is represented by T and rotational variation by R, all the possible combinations of the geometric feature tolerances with the kinematic joint types can be summarized in Table 1. The empty cells in the table mean that the corresponding geometric feature tolerance and kinematic joint combination does not apply. Table 1 Rotational and translational variations associated with corresponding geometric feature tolerance-kinematic joint combinations in 2-D A debatable point is whether or not rotational variations should also include a translation normal to the surface. That is, does a block on a plane exhibit both rotation and translation due to surface variations? The answer depends on how the surface is manufactured and how it will be inspected. If there is a size dimension normal to the plane, say, describing plate thickness, the size variation will probably include translation variations. If the inspection for size involves area contact between the instrument and the surface, the highest waviness peak would determine the size. Thus, waviness would be included in the size. Geometric Tolerances For many in the manufacturing sector, geometric dimensioning and tolerancing (GD&T) is a new subject. DuringWorldWar II, the United States manufactured and shipped spare parts overseas for the war effort. Many of these parts were made to specifications but would not assemble. The military recognized that producing parts that do not properly fit or function is a serious problem since lives depend on equipment that functions properly. After the war, a committee representing government, industry, and education spent considerable time and effort investigating this defective parts problem; this group needed to find a way to insure that parts would properly fit and function every time. The result was the development of GD&T. Ultimately, the USASI Y14.5–1966 (United States of America Standards Institute—predecessor to the American National Standards Institute) document
  • 19.
    was produced onthe basis of earlier standards and industry practices. The following are revisions to the standard: _ ANSI Y14.5–1973 (American National Standards Institute) _ ANSI Y14.5M–1982 _ ASME Y14.5M–1994 (American Society of Mechanical Engineers) What Is GD&T? GD&T is a symbolic language. It is used to specify the size, shape, form, orientation, and location of features on a part. Features toleranced with GD&T reflect the actual relationship between mating parts. Drawings with properly applied geometric tolerancing provide the best opportunity for uniform interpretation and cost-effective assembly. GD&T was created to insure the proper assembly of mating parts, to improve quality, and to reduce cost. GD&T is a design tool. Before designers can properly apply geometric tolerancing, they must carefully consider the fit and function of each feature of every part. GD&T, in effect, serves as a checklist to remind the designers to consider all aspects of each feature. Properly applied geometric tolerancing insures that every part will assemble every time. Geometric tolerancing allows the designers to specify the maximum available tolerance and, consequently, design the most economical parts. GD&T communicates design intent. This tolerancing scheme identifies all applicable datums, which are reference surfaces, and the features being controlled to these datums. A properly toleranced drawing is not only a picture that communicates the size and shape of the part, but it also tells a story that explains the tolerance relationships between features. When Should GD&T Be Used? Many designers ask under what circumstances they should use GD&T. Because GD&T was designed to position size features, the simplest answer is, locate all size features withGD&Tcontrols. Designers should tolerance parts with GD&T when _ Drawing delineation and interpretation need to be the same _ Features are critical to function or interchange ability _ It is important to stop scrapping perfectly good parts _ It is important to reduce drawing changes _ Automated equipment is used _ Functional gaging is required _ It is important to increase productivity
  • 20.
    _ Companies wantacross-the-board savings When locating features with GD&T, there are three important advantages over the coordinate tolerancing system: _ The cylindrical tolerance zone _ The maximum material condition _ Datum specified in order of precedence GEOMETRIC SYMBOLS  Form  Profile  Orientation  Runout  Location Datum Systems: Some types of tolerances refer to one or more datums in order to represent the requirements on the shape. Datum systems are related datums that provide a reference system for describing requirements on the product shape. Datum systems are defined by datum entities and their corresponding datum feature entities. Datum: A datum is a theoretically exact geometric reference, such as an exact point, axis or plane, to which toleranced features are related. A datum is the origin from which the location or geometric characteristics of features of a part are established. A datum may be based on one or more datum features of a part (Definition from ISO 5459-1981).
  • 21.
    Since the datumis intended to be the idealized geometry, unbounded geometric entities are used as the representation item. For a boundary representation solid model, these entities are planes, lines, etc. Datum features: Datum features are tangible features of a part, for example a face that provides a reference system for measurements of the actual part. Datum features must lie on the physical boundary of the shape. Datum targets: A datum target designates a specific point, line or area of contact on a part that is used in establishing a data reference frame (definition from ANSI Y14.5). It differs from a datum feature in that it identifies a restricted region of a feature, i.e. a point, line or area of a surface rather than a topological feature. Typically, two or more datum target elements are used to define a datum. Modified Datum Reference: A reference to a datum can contain a modifier that specifies a condition, such as maximum material condition. For example, a control frame whose visual representation is depicted in figure is represented in a similar manner to an unmodified datum reference except that instead of a datum reference, the subtype referenced modified datum is used. The modifier attribute contains the condition information as a value of type limit condition. IDENTIFICATION OF DATUM:
  • 22.
    SUPPLEMENTARY SYMBOLS: TOLERANCE FRAMEVARIATIONS: The tolerance frame can be divided into two or more compartments. These compartments include from left to right.  The symbol for the feature to be toleranced.  The tolerance value If the tolerance zone is circular or cylindrical it is preceded with a .  When multiple datums are referenced in the tolerance box they are indicated as below: MAXIMUM MATERIAL INDICATION IN TOLERANCE FRAME:
  • 23.
    The maximum materialcondition, when used, is indicated by a symbol placed after the tolerance value, after the datum letter, or both as shown in the following figures. If a single frame cannot convey sufficient information it is acceptable to stack additional frames and/or provide additional notes. POSITIONING OF FRAMES/DATUM CIRCLES: The datum triangle is placed on a feature or on an extension of the outline (but clearly separated from the dimension line) when the datum feature is the line or surface itself. The datum triangle is place on the extension of a dimension arrow when the datum feature is the axis or medium line. When two datums are indicated they relate to the common axis of the two features. The datum triangle can replace a dimension arrow if there is not enough room.
  • 24.
    The datum canbe located on the axes or median line when,  The axis or median line is clearly for a single feature.  The axis or median line is clearly formed by two features. TERMS USED: Actual Local Size - It the value of any individual distance at any cross section of a feature of size. Actual Mating Envelope of an External Feature of Size – It is a similar perfect feature counterpart of the smallest size that can be circumscribed about the feature so that it just contacts the surfaces at the highest points. Actual Mating Envelope of an Internal Feature of Size – It is a similar perfect feature counterpart of the largest size that can be inscribed within the feature so that it just contacts the surfaces at their highest points. Basic Dimension - A numerical value used to describe the theoretically exact size, true profile, orientation, or location of a feature or datum target. Dimension - A numerical value expressed in appropriate units of measure and used to define the size, location, orientation, form, or other geometric characteristics of a part. Engineering Drawing – It is a document that communicates a precise description of a part. This description consists of pictures, words, numbers, and symbols. Equal Bilateral Tolerance - A tolerance where the allowable variation from the nominal value is the same in both directions.
  • 25.
    Feature - Ageneral term applied to a physical portion of a part, such as a surface, hole, or slot. Feature Control Frame - A rectangular box that is divided into compartments within which the geometric characteristic symbol, tolerance value, modifiers, and datum references are placed. Feature of Size – It is a cylindrical or spherical surface, or a set of two opposed elements or opposed parallel surfaces, associated with a size dimension. Feature of Size Dimension - A dimension that is associated with a feature of size. Fixed Fastener Assembly - Where the fastener is held in place (restrained) into one of the components of the assembly. Fixed Fastener Formula: H = F + 2T. T = position tolerance diameter; H = MMC of the clearance hole; F = MMC of the fastener. Floating Fastener Assembly - Where two (or more) components are held together with fasteners (such as bolts and nuts), and both components have clearance holes for the fasteners. Floating Fastener Formula: T = H - F T = position tolerance diameter (for each part); H = MMC of the clearance hole; F= MMC of the fastener. Functional Dimensioning - A dimensioning philosophy that defines a part based on how it functions in the final product. Functional Gage - A gage that verifies functional requirements of part features as defined by the geometric tolerances.
  • 26.
    Go Gage -A gage that is intended to fit into (for an internal feature of size) or fit over (for an external feature of size) the feature of size. Least Material Condition (LMC) – It is the condition in which a feature of size contains the least amount of material everywhere within the stated limits of size. Maximum Material Condition (MMC) – It is the condition in which a feature of size contains the maximum amount of material everywhere within the stated limits of size. No-Go Gage – It is a gage that is not intended to fit into or over a feature of size. A No- Go gage is made to the LMC limit of the feature of size. Primary Datum –It is the first datum plane that the part contacts in a dimensional measurement. Projected Tolerance Zone – It is a tolerance zone that is projected above the part surface. Tolerance - The total amount that features of the part are permitted to vary from the specified dimension. Tolerance Analysis Chart – It is a means of graphically displaying the limits of a part as defined by the print specifications. Tolerance of Position Control - A geometric tolerance that defines the location tolerance of a feature of size from its true position. True Position – It is the theoretically exact location of a feature of size as defined by basic dimensions. True Profile - The exact profile of a part feature as described by basic dimensions. Unequal Bilateral Tolerance - A tolerance where the allowable variation is from the target value and the variation is not the same in both directions.
  • 27.
    Unilateral Tolerance -A tolerance where the allowable variation from the target value is all in one direction and zero in the other direction. Virtual Condition (VC) - A worst-case boundary generated by the collective effects of a feature of size specified at MMC or at LMC and the geometric tolerance for that material condition. Worst-case Boundary (WCB) – It is the general term to refer to the extreme boundary of a feature of size that is the worst-case for assembly. Depending upon the part dimensioning, a worst-case boundary can be a virtual condition, inner boundary, or outer boundary. Zero Tolerance at MMC - A method of tolerancing part features that includes the tolerance geometric value with the feature of size tolerance and states a zero at MMC in the feature control frame. THE POSITIONAL TOLERANCE FEATURE CONTROL FRAME. Geometric Control Symbol Diametric or Linear Tolerance Material Condition Symbol Primary Datum Reference Plane Secondary Datum Reference Plane Tertiary Datum Reference Plane Maximum Material Condition Free State Condition Projected Tolerance Regardless of Feature size Least Material Condition Material Condition Symbols
  • 28.
    UNIT II FACTORS INFLUENCINGFORM DESIGN Working principle, Material, Manufacture, Design- Possible solutions - Materials choice - Influence of materials on form design - form design of welded members, forgings and castings.
  • 29.
    Working Principle inForm Design Engineering design is usually an iterative process, which involves a series of decision-making steps where each decision establishes the framework for the next one. There is no single, universally recognized sequence of steps that leads to a workable design as these depends on nature of the problem being solved as well as the size and structure of the organization. However, a design usually passes through most of the phases, which are shown in the Fig 1. Identification of the problem and evaluating the need in order to define the objective of the design represent the first phase of the design in most cases. Functional requirements and operational limitations are directly related to the required characteristics of the product and are specified as a result of the active phase I. System definition, concept formulation, and preliminary layout are usually completed, in this order, before evaluating the operating loads and determining the form of the different components or structural members. Consulting design codes and collecting information on material properties will allow the designer to perform preliminary material selection, preliminary design calculations, and rough estimation of manufacturing requirements. The evaluation phase involves a comparison of the expected performance of the design with the performance requirements established in phase 2.Evaluation of the different solution and selection of the optimum alternative can be performed using decision-making techniques, modeling techniques, experimental work and /or prototypes. In some cases, it is not possible to arrive at a design that fulfills all the requirements and compiles with all the limitations established in phase2. This means that these requirements and compiles with all the limitations established in phase 2. Having arrived at final design, the project then enters the detailed design stage where it is converted in to a detailed and finished form for suitable for use in manufacturing. The preliminary design layout, any available detail drawings, models and prototypes, and access to the developer of the preliminary design usually form the basis of the detailed design. The next step in the detailed design phase is detailing, which involves the creation of detail drawings for every part .All the information that is necessary to unambiguously define the part should be recorded in detailed drawing. The material of the part should also be selected and specified by reference to standard codes.
  • 30.
    Major phases ofdesign Constraints Safety, LOP Fig 1 1. Identification of the problem U n a v ai la bl e in fo r m at io n 2. Functional requirements 3. Concept formulation and preliminary layout. 4. Preliminary material and process selection. Infor matio n suffici ent to reach feasib le soluti on? 5. Evaluate solution with functional requirements. Ac ce pt abl e De sig n? Detail Design Detailing Materials and processes specified. De sig n Ch an ge s ne ce ssa ry 4. Bill of Materials Manufacturing Customer F i l e s R & D P a t e n t s Materia l propert ies, Design Codes Modeling and simulation Prototype Expt.Work. Sales Marketing Prospective customers Revise Functional requirements. Specifications for standard items. Marketing Purchase and Accounting. N o Y e s N o N o Y e s Y e s Y e s N o
  • 31.
    An important partof the detailed design phase is the preparation of the bill of materials, sometimes called parts list .The bill of materials is a hierarchical listing of everything that goes into the final product including fasteners and purchased parts. Close interaction between design, manufacturing, and materials engineers is important at this stage. The relationship between the designer and the product does not usually end at the manufacturing or even delivery stages. The manufacturing engineer may ask the detailed designer for a change in some parts to make fabrication easier or cheaper. Finally when the product gets in to use, the reaction of the consumer and the performance of the product in service are of concern to the designer as the feedback represents an important source of information for the future design modifications. Form Design in Manufacture It is now widely recognized that design, materials selection, and manufacturing are intimately related activities, which cannot be performed in isolation of each other. Creative designs may never develop into marketable products unless they can be manufactured economically at the required level of performance. In many cases, design modifications are made to achieve production economy or to suit existing production facilities and environment. Modifications of design may also be made in order to improve quality and performance, in which case the cost of production may increase. Material & Material Choice Design is the process of translating a new idea or a market need into the detailed information from which a product can be manufactured. Each of its stages requires decisions about the materials of which the product is to be made and the process for making it. Normally, the choice of material is dictated by the design. But sometimes it is the other way round: the new product, or the evolution of the existing one, was suggested or made possible by the new material. The number of materials available to the engineer is vast: something over 120,000 are at his or her (from here on ‘‘his’’ means both) disposal. And although standardization strives to reduce the number, the continuing appearance of new materials with novel, exploitable, properties expands the options further. How, then, does the engineer choose, from this vast menu, the material best suited to his purpose? Must he rely on experience? In the past he did, passing on this precious commodity to apprentices who, much later in their lives, might assume his role as the in-house materials guru who knows all about the things the company makes. But many things have changed in the world of engineering design, and all of them work against the success of this model. There is the drawn-out time scale of apprentice-based learning. There is job mobility, meaning that the guru who is here today is gone tomorrow. And there is the rapid evolution of materials information, already mentioned. There is no question of the value of experience. But a strategy relying on experience-based learning is not in tune with the pace and re-dispersion of talent that is part of the age of information technology. We need a systematic procedure—one with steps that can be taught quickly, that is robust in the decisions it reaches, that allows of computer implementation, and with the ability to interface with the other established tools of engineering design. The question has to be addressed at a number of levels, corresponding to the stage the design has reached. At the beginning the design is fluid and the options are wide; all materials must be considered. As the design becomes more focused and takes shape, the selection criteria sharpen and the short-list of materials that can satisfy them narrows. Then more accurate data are required (though for a lesser number of materials) and a different way of analyzing the choice must be used. In the final stages of design, precise data are needed, but for still fewer materials—perhaps only one. The procedure must recognize the initial richness of choice, and at the same time provide the precision and detail on which final design calculations can be based. The choice of material cannot be made independently of the choice of process by which the material is to be formed, joined, finished, and otherwise treated. Cost enters, both in the choice of material and in the way the material is processed. So, too, does the influence material usage on the environment in which we live. And it must be recognized that good engineering design alone is not enough to sell products. In almost everything from home appliances through automobiles to aircraft, the form, texture, feel, color, decoration of the product—the satisfaction it gives the person who owns or uses it—are important. This aspect, known confusingly as ‘‘industrial design’’, is one that, if neglected, can lose the manufacturer his market. Good designs work; excellent designs also give pleasure. Design problems, almost always, are open-ended. They do not have a unique or ‘‘correct’’ solution, though some solutions will clearly be better than others. They differ from the analytical problems used in teaching mechanics, or structures, or thermodynamics, which generally do have single, correct answers. So the first tool a designer needs is an open mind: the willingness to consider all possibilities. But a net cast widely draws in many fish. A procedure is necessary for selecting the
  • 32.
    excellent from themerely good. This book deals with the materials aspects of the design process. It develops a methodology that, properly applied, gives guidance through the forest of complex choices the designer faces. The ideas of material and process attributes are introduced. They are mapped on material and process selection charts that show the lay of the land, so to speak, and simplify the initial survey for potential candidate-materials. Real life always involves conflicting objectives—minimizing mass while at the same time minimizing cost is an example—requiring the use of trade-off methods. The interaction between material and shape can be built into the method. Taken together, these suggest schemes for expanding the boundaries of material performance by creating hybrids— combinations of two or more materials, shapes and configurations with unique property profiles. None of this can be implemented without data for material properties and process attributes: ways to find them are described.The role of aesthetics in engineering design is discussed. The forces driving Influence of Materials and Form Design in Castings Casting covers a wide range of processes which can be used to shape almost any metallic and some plastics in a variety of shapes, sizes, accuracy, and surface finish. In some cases, casting represents the obvious and only way of manufacturing, as in the case of components made of the different types of cast iron or cast alloys. In many other applications, however a decision has to be made whether it as advantageous to cast a product or to use another method of manufacture. In such cases, the following factors should be considered: Casting is particularly suited for parts which contain internal cavities that are inaccessible, too complex, or too large to be easily produced by machining. It is advantageous to cast complex parts when required in large numbers, especially if they are to be made of aluminum or zinc alloys. Casting techniques can be used to produce a part, which is one of a kind in a variety of materials, especially when it is not feasible to make it by machining. Precious metals are usually shaped by casting, since there is little or no loss of materials. Parts produced by casting have isotropic properties, which could be important requirements in some applications. Casting is not competitive when the parts can be produced by punching from sheet or by deep drawing. Extrusion can be preferable to casting in some cases, especially in the case of lower- melting nonferrous alloys. Castings are not usually a viable solution when the material is not easily melted, as in the case of metals with very high melting points such as tungsten. Effect of material properties The type and composition of the material play an important part in determining the shape, minimum section thickness, and strength of the casting. Materials, which have large solidification shrinkage and contain low – melting phases are susceptible to hot tears. Another material variable is cast ability, which can be related to the minimum section thickness, which can be achieved. It should be noted that the shape and size of the casting as well as the casting process and foundry practice could affect the minimum section thickness. Incorrect designs Correct Designs Solidifications of intersecting sections results in hot spots and shrinkage activities
  • 33.
    Design Considerations forMolded Plastic Components Compression, transfer, and injection molding processes are the commonly used methods of molding plastic components. These processes involve the introduction of fluid or a semi fluid material into a mould cavity and permitting it to solidify into the desired shape. Accuracy of molded parts. Dimensional tolerances in molded plastic parts are affected by the type and constitution of the material, shrinkage of the material, heat and pressure variables in the molding process, and the toolmaker’s tolerances on the mold manufacture. Shrinkage has two components: Mold shrinkage, which occurs upon solidification; and After shrinkage, this occurs in some materials after 24 hours. All casting processes are internal flow processes in which molten metal flows into and fills a die cavity. Then the liquid is cooled to form a solid, and finally the part is removed from the mold by either destroying the mold or, as in the case of die casting, ejecting the part from the mold. The physical nature of these processes flow, cooling to solidify, and, in the case of die casting, ejectionmprovides the basis for a number of the qualitative DFM guidelines or rules of thumb that have been established. Many of these rules are similar to the ones discussed earlier for injection molding, compression molding, and transfer molding"Polymer Processing"). For example, parts should ideally be designed so that: 1. The flow can be smooth and fill the cavity evenly; 2. Cooling, and hence solidification, can be rapid to shorten cycle time and uniform to reduce warpage; and 3. If ejection is needed, it can be accomplished with as little tooling complexity as possible. Influence of Materials and Form Design in Forgings Forging processes represent an important means of producing relatively complex parts for high- performance applications. In many cases forging represents a serious competitor to casting especially for solid parts that have no internal cavities. Forged parts have wrought structures, which are usually stronger, more ductile, contain less segregation, and are likely to have less internal defects than cast parts. This is because the extensive hot working, which is usually involved in forging, closes existing porosity, refines the grains, and homogenizes the structure. On the other hand, cast parts are more isotropic than forged parts, which usually have directional properties. This directionality is due to the fibre structure, which results from grain flow and elongation of second phases in the direction of deformation. Forged components are generally stronger and more ductile in the direction of fibres than across the fibres. Poo r Des ign Bett er Desi gn ( a )
  • 34.
    Schematic comparison ofthe grain flow in forged and machined components. Influence Of Materials And Form Design In Welding Redesign of a casting design to welding has been done in many industries like machinery manufacture, railways, shipping industry etc. A lot of issues have pressed engineers to make this transition from the casting design to welding design. The bulk consideration on material economy, which in turn reflects on the component weight and cost. It would be fitting to say that the cost savings made from the conversion made the costly process of conversion attractive and feasible to put into action. In order to understand the advantages and cost savings that can be made by conversion of a casting design to welding, it is necessary to first understand the design considerations of sand casting process. Since only sand cast components are usually converted to welded design and because the plethora of advantages which accompany a casting redesign to welding fit most for sand cast components, the design considerations of sand cast components have been selected for study. Design considerations
  • 35.
    • Location ofthe parting line/plane. By properly locating the parting plane. • The number of cores can be reduced. • The gating can be made less elaborate. • The material wasted can be reduced. • The dimensional accuracy can be increased. • Use of uniform thicknesses in a casting, where possible. Uniform thicknesses lead to uniform cooling and solidification. This leads to stress free and distortion free castings. Heavier sections cool more slowly, and may have shrinkage cavities, porosities and large grain structures. Voids, porosities and cracks can be sites of subsequent failures and should gestation be prevented by minimizing variations in cross sections. • When uniform cross-sections cannot be maintained, then changes in cross-sections must be gradual. A recommended way to achieve this is to use a transition radius of 1/3 of the thicker section and blend in the radius with a 15-degree slope line. • Large unsupported areas tend to warp, so they should be avoided. • In addition, a minimum wall thickness must be maintained to avoid voids and non-fill areas. Now let us see why a welding design will overcome the design difficulties of the casting design. 1. Parting line location may increase the complexity of the component resulting in unnecessary extra metal weight, which in turn increases the cost. 2. The difficulty of core removal to form hollow sections leads to casting of solid sections, even though the hollow section might be better in some areas. This in turn increases the weight and cost. 3. In case of castings uniform cross sections are maintained wherever possible. This is because the solidification process should be kept uniform to avoid casting defects.
  • 36.
    As can beseen the gradual change of cross-section contributes of extra material unnecessarily increasing material weight and cost. A minimum wall thickness should be maintained in case of casting components. In areas of the components which do not support any weight or in other words areas of minimum stress, do not require such large cross section areas as required for casting feasibility. Evolution: During World War 2, in order to expedite the production of war materials, many parts that would have been cast were fabricated from wrought steel plate by arc welding. This condition offered an opportunity to study comparative costs of manufacture of castings versus weld fabricated assemblies. It was found that not only was production expedited in many cases, but also large sums of money were saved. The experience gained along this line cannot be overlooked in our peace time production. Castings are still difficult to obtain, quality is generally poor, and the desire to save in production cost is more necessary mow than ever before. Practical example: Now let us consider a practical example of how a food mixer which was initially a cast component was effectively converted to a welding design, and also the difficulties that beset the conversion. The failure of foundries to maintain deliveries of castings initiated the change to part welded construction, which proved so advantageous that the entire design of the machine was reviewed as an all welded unit. After the completion and satisfactory testing of the prototype, consideration was given to appearance and thus the final design was developed. This final design, coupled with the introduction of a proprietary gear box, enabled production to be increased by 100% and reduced manufacturing cost by 45%. The type of mixer described is a 80 quart bowl capacity, as most commonly used in bakery and food processing industries, and generally comprises a cast iron column with vertically sliding or fixed mixing- bowl saddle. On the head of the column is mounted a four speed gear box, cast integrally with a bevel gear reduction; this reduction drives a planetary gear, which overhangs the bowl and provides a Unnecessary bigger cross section area resulting in higher weight Unnecessary Extra material contributing to component weight
  • 37.
    “waltzing” motion tothe beater spindle. The motor, which is mounted above the gear box, drives the input shaft of the gear box by gear or chain through a clutch. The design of an arc welded column was hampered by the limitation of introducing such a component into an existing cast iron design. It was necessary to make the two types of columns entirely interchangeable i.e. the two were to be machined and bored in the same jigs and fixtures. In case of welding steels with a high thickness submerged arc welding is used to achieve a high penetration. UNIT III COMPONENT DESIGN - MACHINING CONSIDERATION Design features to facilitate machining - drills - milling cutters - keyways - Doweling procedures, counter sunk screws - Reduction of machined area- simplification by separation - simplification by amalgamation - Design for machinability - Design for economy - Design for clampability - Design for accessibility - Design for assembly. Design features to facilitate machining drills Deep Holes Deep, small diameter holes should be avoided as they are difficult to machine. Small diameter drills tend to wander and are prone to breaking. Chip removal also becomes difficult while drilling deep holes. Therefore it is recommended that the hole diameter to depth ratio should be less than Holes with Flat Bottom Blind holes should not have a flat bottom. Flat bottomed holes cause problems with subsequent operations (for example: reaming). A standard twist drill creates a hole with a conical bottom. Holes Intersecting Cavities Holes should not intersect a cavity. If an intersection is unavoidable, at a minimum, the center-line of the hole should be outside the cavity. During machining, the drill follows the path of least resistance when it intersects a cavity. There is a good chance that the drill will wander when it re-enters the material. Partial Holes Avoid partial holes as there are high chances that drill will wander if a large portion of the hole is outside the material. The problem can become even more severe if the axis of hole is on or near the edge of the material. If partial hole is unavoidable, then ensure that at least 75% of hole area should be within the material.
  • 38.
    Specify standard holesizes as they can be created using a standard drill. Unusual hole sizes are not recommended as they require custom tools and increase the cost of manufacturing through purchasing and inventory. Reducing variations in holes size will further reduce assembly accessories like fasteners, pin, rivets, etc. Design features to facilitate machining Milling Narrow Holes Try to avoid pockets and slots that are narrow and deep. Longer tools are more prone to breakage and chip removal becomes difficult, especially when the pockets and slots are blind. Radiused Corners Designers should design milling areas such that longer end mills are not required to machine it.Longer end mills are prone to breakages and chatter, requires longer machining time and results in increased tool vibrations. Vibration creates uneven wear on cutting tools and thereby shortens tool life Internal Corners Rounded corners provides number of advantages such as less stress concentration on part and tool, few operational steps and reduced scrap rate. Sharp inside corners cannot be produced by milling and require more expensive machining methods like EDM. When designing a three-edged inside corner, one of the inside edges should be radiused. It is advised to avoid sharp corners and use fillets and radii.
  • 39.
    Narrow Regions InPockets It is recommended to avoid features that are too close to each other such that the gap between them is too narrow to allow milling cutter to pass through them. If narrow regions are unavoidable, then they should not be very deep. The size of the milling cutter is constrained by the smallest distance between the faces of the feature. Small diameter cutters are prone to breakage and chatter. Hence larger diameter, shorter cutters are generally preferred. Radius and Bottom Radius Use of standard side radius and bottom radius for milling features will ease manufacturing of milling features with standard available milling tools. For reducing, machining cycle time and tool setup cost, it is recommended to avoid non-standard side radius and bottom radius. It is recommended to use single standard side radius and single standard bottom radius. Angular Milling Faces Side and bottom faces of milling features separated by bottom fillet should be at 90º to each other to allow production with an end mill having bottom corner radius. Machining of angular faces require multi-axis machining, which leads to higher machining cost. Accessibility Features should be accessible to the cutting tool in the preferred machining orientation.
  • 40.
    Keyways Broaching is amachining operation that involves the linear movement of a muti- point cutting tool (referred to as broach) relative to the workpiece in the direction of the tool axis. The shape of the machined surface is determined by the contour of the final cutting edges on the broach. Broaching is a highly productive method of machining with advantages like good surface finish, close tolerances, and the variety of possible machined surface shapes some of them can only be produced by broaching. Owing to the complicated geometry of the broach, the tooling is expensive. The broaching tools cannot be reground and have to be replaced when wear becomes excessive. Broaching is a typical mass production operation. Dowelling Procedures A usually round pin that fits tightly into a corresponding hole to fasten or align t wo adjacent pieces. Dowels are round wooden pins of small diameter used to strengthen (reinforce) a joint. They can be bought ready made and can be used instead of nails or screws, or instead of mortising, dovetailing, etc. They should be dipped in glue and driven at a tight fit into holes made for their reception. Dowels may be made at the bench by the plane, or they may be turned. When planed, they will be improved in section if driven through a round hole in a piece of steel. They are supplied by theTRADE , of all ordinary diameters and lengths. While this joint is very simple in construction, it is not easy to make; and before a beginner uses it on any practical work, he should try it on two pieces of scrap lumber. The utmost accuracy is necessary in marking the centers of the holes and boring them, if satisfactory results are desired.
  • 41.
    As compared witha mortised joint, when used upon common doors, the dowel is not so satisfactory as the mortise, because the tenon reaches through the stile, and the glue, collecting at the joint as the pieces are brought together, makes a stronger connection there than at the end of the tenon at the outside of the stile; therefore when the stile shrinks, it usually holds at the joint, and its outside edge draws toward the joint, allowing the end of the tenon to project beyond the stile the amount of the shrinkage. In a doweled door, the joint would probably open. If a door which is exposed to the weather is properly doweled, it will stand better than a mortised door in which the tenon passes through the stile, since in the latter case, the moisture will quickly find its way into the end of the tenon, and the door will be rapidly destroyed. The mortises of an outside door should be of the type known as "blind" or "fox wedging", as in this way the end of the tenon is protected from the weather. When used upon furniture and other work which is set up in a warm shop, and when made of thoroughly kiln dried lumber, a properly made doweled joint is perfectly satisfactory. Uniting with dowels Plane the surfaces of the blocks until perfectly flat, test them by bringing the surfaces in contact, and note whether they touch all around. The dowel joint is a weak one, and, unless the surfaces are flat and brought in close contact, the dowels will be of no service in holding the pieces together.
  • 42.
    A beginner oftenmakes the mistake of leaving a slight error in fitting and expects the clamps to squeeze the edges together. This can actually be done with softwood; but such a correction is only temporary and the bad joint is sure to open up later on, after the clamps have been removed. Marking for dowels Method The principal application of this method is in doweling the joints of a wide board. 1. Place two pieces in the exact relative positions that they are to occupy permanently. 2. Make a pencil mark across the joint upon the faces of both pieces at once, as at AA. 3. With either a pencil or knife, square across both edges of the joint from the marks, as at BB. 4. With a sharp gauge, make mark C, whic crosses BB. The intersection of these two lines gives the center of the hole. 5. A scratch awl should be used to make a small hole at the above described point, so that the bit will enter accurately, as otherwise it is apt to enter a little to one side of the intersection, or to follow the grain.
  • 43.
    Method 2. This methodof marking for dowels is sometimes used when it is not practicable to use method 1, as in doweling irregular forms. 1. Drive small brads, straight into the end of piece A. 2. Cut off the heads of the brads at about 3 - 4mm from the wood. 3. Move piece B against A, being careful that the outsides are in just the right relation to each other, and apply enough pressure to make the brads leave imprints, in the end of piece B. These are the centers of the dowel holes. 4. Pull the brads out of piece A; the holes thus made are the centers of the dowel holes in that piece.
  • 44.
    Method 3. If itis desired to dowel irregular forms, or to make a number of joints just alike, this method will not give good results and save a great deal of time, but the pieces just alike will be interchangeable. Make a templet of pasteboard; or, if it is to be used indefinitely, of steel, and through it prick small holes in the position which will denote the exact centers of the desired dowels, as at A. Place the templet upon the end of piece B, with the corner C of the templet at C of piece B, and flush with the face side; with a pricker, mark through the holes of the templet the centers of the dowels 1,2. Place D of the templet on the edge of piece F, and flush with the face side, so as to coincide exactly with D of piece F. Through the holes A of the templet, mark 1,2 upon the edge of piece F. This method is much used upon large or irregularly shaped work of all kinds, as it permits of accurate work, and needs no tools but the templet and the pricker.
  • 45.
    Method 4. Place theboards to be doweled side by side in the vise, the face sides out, and even the joined edges. Square lines across the two edges with knife and try square at points where it is desired to locate dowels. Set the gage for about half the thickness of the finished board and gauge from the face side across knife lines. At the resulting crosses bore holes of the same diameter as that of the dowel. Method 5 Still another method consists in turning on the late dowel markers (dowel centers). By having a variety of sizes with the centers accurately placed, time may be saved over the methods just described. To use this marker, bore the holes in one of the members, insert markers of the proper sizes and then press this member against the second member.
  • 46.
    The dowel pinsare prepared next. This can be done best on a turning lathe; but if the shop has no lathe, they can be made by hand. A square stick is first prepared. This is rounded with the block plane, turning the stick with the left hand and planing with the right hand until one half of its length is rounded. The piece is then reversed and the other hanf is rounded. In connection with this work it is best to try the dowel pin first by boring a hole of the required size in a piece of scrap lumber. The rounded stick should fit tightly by light driving. When finished, the stick is cut into the proper lengths and the ends are slightly chamfered so that they will enter the holes without wedging. An appliance called a dowel plate is often used for making dowel pins, and is very useful. It consists of a steel plate with holes of various sizes bored through it. The edges of the holes are countersunk so that they have a sharp edge on one side of the plate. The dowel stick is partly rounded and then driven through the hole in the plate. The edges of the steel plate scrape off the remainder of the waste material and make the dowel stick round. Gluing the dowels
  • 47.
    Before gluing, thework should be fitted together, as it is very awkward to make changes after beginning to glue. If the parts fit accurately take the joint apart, glue around the inside of one of the holes with a small stick, dip one end of a dowel in the glue and drive into place. Wipe off any superfluous glue and repeat the process with each of the dowels in that half of the joint. Leave to dry. Then see that there is no hardened glue on the dowels or on the faces of the joint, and glue them as before into the other piece, this time putting glue on the flat surfaces which are to come together. Clamp the whole firmly and leave to dry. It should be clamped at points about 150mm apart. The clamps should pull evenly and not bend the boards side ways. This can be prevented by putting the clamps on alternately first from one side and then from the other. It is not wise to use a dowel longer than is necessary; one extending from 20mm to 30mm each side of the joint will holds as well as one reaching farther into the edge of the side wood, for the reason that the wood between the joint and the end of the dowel will shrink, and the longer the dowel, the greather the width of wood there is to be affected. A longer dowel may sometimes be necessary in the wide stile of a door, to give sufficient strength to resist the slamming which a door receives. A dowel should be 1 - 3mm shorter than the aggregate depth of the holes which are to receive it, and should be made loose enough to be pushed in with fingers, but not loose enough to fall out or to be rattled around. The ends of the dowel should be chamfered. This allows some of the glue to be forced up between the dowel and the side of the hole, and not all pushed before the end of the dowel, which would be the result if the dowel were square ended; unless the dowel were too loose, in which case it would not have its full strength, as the joint would not be wood to wood. In boring holes for dowels, it is custom of many workmen to use one of the many forms of bit stops upon theMARKET ,in order to insure a uniform depth to all of the holes. This uniformity is necessary, otherwise the dowels will have to be cut to different lengths, which will require care and time to locate in their proper holes while the joint is being glued up, just when every second of time is precious. Dowels are usually made of hard, strong woods, such as maple or birch. They can be obtained from hardware supply companies at a reasonable price. Dowelling mistakes A - Dowels not properly centered
  • 48.
    B – Dowelhole not perpendicular Counter sunk screws Reduction of machined area Design Considerations for Powder Metallurgy Parts Powder metallurgy (P/M) techniques can be used to produce a large number of small parts to the final shape in few steps, with little or no machining, and at high rates. Many metallic alloys, ceramic materials, and particulate reinforced composites can be processed by P/M techniques. Generally, parts produced by the traditional P/M techniques contain 4 to 10 vol % porosity. The amount of porosity depends on part shape, type and size of powder, lubrication used, pressing pressure, sintering temperature and time, and finishing treatments. The distribution and volume fraction of porosity greatly affect the mechanical, chemical, and physical properties of parts prepared by P/M techniques. An added advantage of P/M is versatility. Materials that can be combined in no other way can be produced by P/M. Aluminum - graphite bearings, copper - graphite electrical brushes, cobalt - tungsten carbide cutting tools (cermets), and porous bearings and filters are such. Simplification by separation All piece parts are eventually used for assembly. The probable lengths of the resulting combinations are the one to be concentrated upon. In large volume production the problem is complicated by the fact the lengths of the assembly members are unknown to the designer. They may only know that the lengths of individual parts lie somewhere within the specified tolerances. Variations in a dimension occur despite of keeping production conditions as constant as possible. The manner in which these variations are distributed within the tolerance therefore becomes important in determining the length of the resulting assembly. In addition, the drawings are done at one location, but the fabrication and assembly take place at far-distant places under conditions unknown to the designer. Nevertheless, it becomes necessary that the designer makes the best estimate possible so as to find out the probability of assembly variations be. The contacting surfaces should be flat and free of burrs and other imperfections. Thermal effects must also be taken into account. Simplification by amalgamation Assemblies are sometimes arranged where some of the parts double back on the others. It can be easily shown that the mean of the resulting assembly is equal to the algebraic sum of the means of the component parts and the tolerance
  • 49.
    D esign for machinability Designfor economy Consider the stud with regard to the machining processes required. There are two types of machining processes: turning, for the two diameters and the end faces, and machining the groove. The details of the turning process need not be known; whether the stud is processed on a centre lathe, capstan lathe or automatic bar machine is of no consequence. Similarly, the groove may be processed by milling, planing, shaping, slotting or broaching. Design for clampability The overall length of the pin is functionally important and therefore a direct, small tolerance dimension is required for the turning operation. In showing this small tolerance overall length dimension, one of the increment length’s will have to be omitted from the drawing. And the dimension to be omitted is determined by the tolerance consideration, namely to obtain the largest possible tolerance. Design for accessibility The overall length of the pin is functionally important and therefore a direct, small tolerance dimension is required for the turning operation. In showing this small tolerance overall length dimension, one of the increment length’s will have to be omitted from the drawing. And the dimension to be omitted is determined by the tolerance consideration, namely to obtain the largest possible tolerance. Because it is the tolerance of the omitted dimension that determines the tolerance of the shown dimensions, then, when possible, it is the dimension with the largest tolerance that is omitted. Therefore, for the pin, the dimension is the omitted dimension (Fig 3.9). The tolerance for L and R is 25.09 – 24.91 = 0.18, and if the tolerance is equally distributed then Tolerance for L and R = 0.09 each
  • 50.
    Set suitable, newlimits for R: Let R = To determine the limits for L: from the diagrammatic representation of the three dimensions – in terms of the omitted dimension O (Fig 3.10) – it is seen that:  When O is minimum, then L is minimum and R is maximum  When O is maximum, then L is maximum and R is minimum. Therefore L min = 24.91 + 25.06 = 49.97 mm and L max = 25.09 + 24.97 = 50.06 m Design for assembly Redesign is the process of eliminating or altering the unwanted features without affecting the functional requirement of the product or an assembly. Careful scrutiny of the proposed design may lead to suggestions for redesign that can result in simplification of the production process. Reducing the number of steps in the part fabrication process generally results in reduced costs as well. Some process steps may simply not be necessary. For example, aluminum parts may not need to be painted, especially if they will not be visible to the user of the product. In some cases, several steps may be eliminated through substitution of an alternative process step. A common example of this strategy is “net-shape” fabrication. A net-shape process is one that produces a part with the final intended geometry in a single manufacturing step. Typical examples include molding, casting, forging, and extrusion. Frequently designers are able to use one of the net-shape processes to create a part that is very close to the final requirement and may demand only minor additional processing (e.g., drilling, and tapping a hole, cutting to length).
  • 51.
    UNIT IV COMPONENT DESIGN– CASTING CONSIDERATIONPARTING LINE Parting line is the interface that separates the cope and drag halves of a pattern and also halves of a core in some core making process Parting line example In many casting process mold material is formed around the pattern and the pattern is then removed to create the necessary cavity. To facilitate pattern removal , molds are often made in two or more sections . Consideration must then be given to the location of the parting line, the surface where one section of the mold mates the other section or sections if the pattern contains surfaces that are perpendicular to the parting line (parallel to the direction of the with drawl), the friction between the pattern and the mold or any horizontal movement of the pattern during execution, would tend to damage the mold . This damage would be particularly severe at the corners where the mold cavity intersects the parting surface. By incorporating a slight taper or draft on all surfaces parallel to the direction of with drawl, this difficulty can be minimized .As soon as the pattern is with direction of the with drawl , this difficulty can be minimized. As soon as the pattern is withdrawn a slight amount, it is free from the sand on all surfaces, and it can be withdrawn further without damaging the mold. The amount of draft is determined by the size and shape of the pattern. LOCATION OF PARTING LINE MAY AFFECT EACH OF THE FOLLOWING:  The parting line must be flat as far as possible and should be minimum in number and should facilitate , ramming ,assembly and reliability of core arrangement  Mold should have minimum number of cores  Pattern should have minimum number of moving parts to avoid dimensional errors ELIMINATION OF CORE BY CHANGING PARTING LINE
  • 52.
    PARTING PLANE ANDROUNDED EDGES The parting plane should not intersect with the round edges. The alternate designs are shown Alternate designs LOCATION OF THE PARTING LINE WHEN PURPOSE IS SPECIFIED: The figure below shows that considerable freedom can be provided simply by noting the need to provide for a draft or by letting it be an option of the foundry
  • 53.
    Since mold closuremay not always be consistent, considerations should also be given to the fact that dimensions across the parting plane are subject to more variation than that lie within a given segment of the mold. SELECTION OF SECTION BASES ON SOLIDIFICATION: Controlling and solidification process is the prime importance in obtaining quality castings, and this control is also related to design. Those portions of a casting that have a high ratio of surface area of volume will experience more rapid cooling and will be stronger and harder than the other regions. Heavier sections will cool more slowly and unless special precautions are observed may contain shrinkage cavities and porosity or may have large grain size Ideally a casting should have uniform thickness in all directions. In most cases, however this is not possible. When the section thickness must change, it is best if these changes are gradual, as indicated in the various sections in fig1. Fig 1
  • 54.
    Fig I showsthat hot spot areas are likely to result in serious defects in the form of porosity or shrinkage cavities. Defects such as voids, porosity, and cracks can be sites of subsequent failures and should be prevented if at all possible. Sometimes cored holes, as illustrated in fig 2 can be used to prevent hot spots. Where heavy sections must exist, an adjacent riser can often be used to feed the sections during shrinkage as shown in fig 3. if the riser is properly designed the shrinkage cavity will lie totally within the riser and can be removed when the riser is cut off. Intersecting can cause shrinkage problems and should be given special consideration by the designer. Where sections intersect to form continuous ribs contract. As a result, cracking frequently occurs during cooling. By staggering the rib, as shown in fig 4 there is opportunity for slight distortion to occur, thereby ensuring that high stresses are not built up. Large unsupported areas should be avoided in all types of casting, since such sections tend to wrap during cooling. The wrap age then disrupts cooling. The wrap age then disrupts the good, smooth appearance that is so often desire. Another appearance consideration is the location of the parting line. Small amount of fin or flash is often present at the location. When the flash is removed, or if it is considered small enough to leave in place, it will be clearly visible. However, if the parting line is placed to coincide, the “defect” line will go largely unnoticed.
  • 55.
  • 56.
    BOSS AND UNDERCUTS: Itis necessary to locate a boss some distance from the parting line. The fig below shows positioning of the boss well below the flange whose upper surface serves as a parting line. In this design a core is required to permit removal of the pattern from the mold. In introducing a casting as shown , accurate positioning of the core is difficult , and any shifting of core results in surface irregularities. A less complicated design is shown in fig b extends the boss to the flange , eliminating the undercut and need for core, AN EXAMPLE IN STEEL CASTING APPLICATION: The one person hitch housing is a part of an improved hitch frame for military’s 2.5 and 5 ton trucks, used for towing weapon system, cargo trailers and the payloads. The hitch housing acts as an alignment and locking fixture connecting the trailer tow to the truck tow bar.
  • 57.
    Military truck HITCH HOUSING: WEIGHT=60 LBS HOUSING SC 8630 STEEL HITCH HOUSING BASIC REQUIREMENT:  The casting designer has to consider how the steel flows in the mold to provide rapid fill without turbulent flow.  Casting engineer has the job of determining how to produce the component as a metal casting. Steps to develop a casting design
  • 58.
    PATTERN DESIGN: The patternhas to be designed so that :  The parting line is straight and in the largest cross sectional plane of the casting  The component face with the greatest surface detail should be placed in the drag, because fluid fill better in drag and non metallic inclusions tend to segregate at the top of the casting,  The pattern is oriented for smooth non turbulent fluid flow  The need for core is minimized DESIGN OPTIONS: Three pattern orientations and parting line options are shown OPTION A: Parting line is correctly oriented here , but the more complex face is facing upwards where it will be difficult to fill.
  • 59.
    Option a OPTION B Thisis the preferred design for orientation and the parting line. The component is oriented horizontally ,the parting line is in the largest cross section of the piece , and the more complex face is facing down where it will be the first to fill. Option b OPTION C: The component is oriented vertically here , rather than horizontally .This will be a difficult to fill the metal because of its orientation. It is more expensive also because we have to use a number of cores. Option c DESIGN ANGLE RADII AND FILLETS:  Vertical surfaces has been designed so that the mold can be drawn from the pattern  A draft angle of 1 degree is given  Sharp radii and fillets are smoothened and rounded to avoid turbulent metal flow and to eliminate stress concentration.
  • 60.
    Five features wheresuch operations are carried out ELIMINATION OR REDUCTION OF HOT SPOTS: A metal in the thin sections solidifies first, the thicker sections will be isolated from the molten metal feed. So the thin connecting sections into the thicker section should be padded to improve the thermal conduction and metal flow into the hot spot PROMOTE DIRECTIONAL SOLIDIFICATION: Adding taper along a rib or section from the cold region to the hot region promotes solidification and prevents shrinkage. ADD LIGHTNER HOLES :
  • 61.
    Lightner holes areadded to provide good solidification at the flat surfaces BASE LINE COPE AND DRAG DESIGN: RISER SIZING AND PLACEMENT: Risers are placed and sized to provide sufficient metal flow
  • 62.
    GATING SYSTEM: This systemprovides paths for the molten metal to flow into the mold
  • 63.
    FINAL DESIGN OFCOPE AND DRAG PATTERN:
  • 64.
    FINISHED COPE ANDDRAG PATTERN FINISHED CASTINGS MINIMIZING CORE REQUIREMENTS Cores are separate shapes, of sand, metal or plaster that are placed in the mold to provide castings with contours, cavities and passages not otherwise practical or physically obtainable by the mold. Cores increase cost and tolerance requirements, they enable the foundry man to cast intricate internal shapes not producible by any other process. In some situations core cause
  • 65.
    severe problems duringthe pouring time. Some times due to high temperature of the pouring metal the binder in the core may breakdown, or sometimes the cantilevered cores may breakdown due heavy weight of the molten metal, a larger tolerance is needed on dimensions at the unsupported end of the core, because of the necessity for a small amount of slide clearance between the core and the mold at the opposite end. This clearance permits a displacement of the core when the molten metal enters the mould. The displacement is amplified as the core extends into the casting, and has a pronounced influence on dimensional discrepancies. Design to eliminate cores: These problems led the foundry man to minimize the cores or to eliminate them completely by redesigning the casting. A decision often depends on cost analysis. An example shown in fig in the original design of this casting, fig the core is required to permit molding of the hook shape. The possible redesign shown in fig would permit easy removal of the pattern from the sand, eliminate the need for a core, and effect a saving in molding cost. Figure 16 shows a sand cast malleable iron wheel hub for which redesign eliminated a ring core and at the same time provided a stronger casting.
  • 66.
    IT IS RESULTEDIN THE STRONGER , MORE ECONOMICAL PART. fig 16(a) fig 16(b) original design new design As originally designed, fig16(a), the eight ribs and eight small bosses prevented this casting from being molded with the parting line parallel to the axis of the hole. Furthermore adjacent to the flange, the casting had a cross section smaller than either the flange or the extreme end of the casting. The undercut section that was thus formed prevented the pattern from being withdrawn from the mold in a direction perpendicular to the mounting flange. A ring core, as shown was necessary to produce the shape. By revising the casting as shown in fig.16 (b), the need for the ring core was eliminated and the shape could be withdrawn easily from the mould. By broadening the base of the tubular section the eight ribs were also eliminated. In the original design , the small diameter of the tubular section at the junction with the flange section was unable to withstand the forces of service. Eight strengthening ribs were required, to assure satisfactory performance of the casting in application. As redesigned, the broader base of the tubular section provided sufficient strength to permit elimination of the ribs. Coring versus drilling: It is advisable to omit cores and to remove excess metal by other means. The choice may be based on considerations of soundness, dimensional accuracy, economy, or reducibility. For example, if a casting is to have one or more round holes, these may be produced with greater accuracy or economy by subsequent boring or drilling, rather than by core. See the next pages for, some examples on design rules and minimization of core requirements:
  • 67.
    Design Considerations THE FOUNDRYENGINEER The foundry engineer considers molten metal flowing into and through shapes, heat transfer, solidification patterns, section sizes, junctions between sections, castability, fixturing points, machined surfaces vs. as cast surfaces, pattern design and construction, heat treatment, surface finish, and infinite variability in shape.
  • 68.
    SOLID SHRINKAGE After themetal has solidified it will continue to shrink in a mostly linear fashion. This is often called patternmakers shrinkage. A patternmaker compensates for this shrinkage by making a pattern oversized so that as the casting cools in the mold it will shrink to the correct dimension. Different metals exhibit greater or lesser degrees of solid shrinkage. Across linear dimensions the amount of shrinkage is easily predictable. As the casting becomes more complex such as across cores the amount of shrinkage becomes less predictable. Because of this unpredictability it is a good idea to run a first article to find out specifically how much and where a casting will shrink. The pattern can then be adjusted, if necessary, for critical dimensions. CAD systems that allow for different shrinkage at different places on a casting can be very useful. A knowledgeable patternmaker can predict with confidence the amount that should be allowed across various dimensions. For difficult designs, consult with your patternmaker in the early stages. POURING TEMPERATURE Different alloys are poured at different temperatures. The higher the temperature the more consideration must be given to refractories used and to the transfer of the heat of the metal through the refractory. Hot spots can develop in confined areas that can change the behavior of the metal and the mold. This is especially true in sharp internal corners. The mass of metal surrounding the sand is so concentrated that it heats the sand to almost the same temperature as the metal. This keeps the metal liquid longer creating the effect of a thicker section. Very hot metals also require soft shapes with few small, internal cavities. One cannot place a small diameter core in a high temperature alloy as the heat of the metal will break down the core and cause metal penetration into the core.
  • 69.
    REDESIGN OF WELDEDCOMPONENTS USING WELDING PROCEDURE Redesign of a casting design to welding has been done in many industries like machinery manufacture, railways, shipping industry etc. A lot of issues have pressed engineers to make this transition from the casting design to welding design. The bulk consideration on material economy, which in turn reflects on
  • 70.
    the component weightand cost. It would be fitting to say that the cost savings made from the conversion made the costly process of conversion attractive and feasible to put into action. In order to understand the advantages and cost savings that can be made by conversion of a casting design to welding, it is necessary to first understand the design considerations of sand casting process. Since only sand cast components are usually converted to welded design and because the plethora of advantages which accompany a casting redesign to welding fit most for sand cast components, the design considerations of sand cast components have been selected for study. Design considerations • Location of the parting line/plane. By properly locating the parting plane. • The number of cores can be reduced. • The gating can be made less elaborate. • The material wasted can be reduced. • The dimensional accuracy can be increased. • Use of uniform thicknesses in a casting, where possible. Uniform thicknesses lead to uniform cooling and solidification. This leads to stress free and distortion free castings. Heavier sections cool more slowly, and may have shrinkage cavities, porosities and large grain structures. Voids, porosities and cracks can be sites of subsequent failures and should gestation be prevented by minimizing variations in cross sections. • When uniform cross-sections cannot be maintained, then changes in cross-sections must be gradual. A recommended way to achieve this is to use a transition radius of 1/3 of the thicker section and blend in the radius with a 15-degree slope line. • Large unsupported areas tend to warp, so they should be avoided. • In addition, a minimum wall thickness must be maintained to avoid voids and non-fill areas. Now let us see why a welding design will overcome the design difficulties of the casting design.
  • 71.
    4. Parting linelocation may increase the complexity of the component resulting in unnecessary extra metal weight, which in turn increases the cost. 5. The difficulty of core removal to form hollow sections leads to casting of solid sections, even though the hollow section might be better in some areas. This in turn increases the weight and cost. 6. In case of castings uniform cross sections are maintained wherever possible. This is because the solidification process should be kept uniform to avoid casting defects. As can be seen the gradual change of cross-section contributes of extra material unnecessarily increasing material weight and cost. A minimum wall thickness should be maintained in case of casting components. In areas of the components which do not support any weight or in other words areas of minimum stress, do not require such large cross section areas as required for casting feasibility. Evolution: During World War 2, in order to expedite the production of war materials, many parts that would have been cast were fabricated from wrought steel plate by arc welding. This condition offered an opportunity to study comparative costs of manufacture of castings versus weld fabricated assemblies. It was found that not only was production expedited in many cases, but also large sums of money were saved. The experience gained along this line cannot be overlooked in our peace time production. Castings are still difficult to obtain, quality is generally poor, and the desire to save in production cost is more necessary mow than ever before. Practical example: Now let us consider a practical example of how a food mixer which was initially a cast component was effectively converted to a welding design, and also the difficulties that beset the conversion. Unnecessary bigger cross section area resulting in higher weight Unnecessary Extra material contributing to component weight
  • 72.
    The failure offoundries to maintain deliveries of castings initiated the change to part welded construction, which proved so advantageous that the entire design of the machine was reviewed as an all welded unit. After the completion and satisfactory testing of the prototype, consideration was given to appearance and thus the final design was developed. This final design, coupled with the introduction of a proprietary gear box, enabled production to be increased by 100% and reduced manufacturing cost by 45%. The type of mixer described is a 80 quart bowl capacity, as most commonly used in bakery and food processing industries, and generally comprises a cast iron column with vertically sliding or fixed mixing- bowl saddle. On the head of the column is mounted a four speed gear box, cast integrally with a bevel gear reduction; this reduction drives a planetary gear, which overhangs the bowl and provides a “waltzing” motion to the beater spindle. The motor, which is mounted above the gear box, drives the input shaft of the gear box by gear or chain through a clutch. The design of an arc welded column was hampered by the limitation of introducing such a component into an existing cast iron design. It was necessary to make the two types of columns entirely interchangeable i.e. the two were to be machined and bored in the same jigs and fixtures. In case of welding steels with a high thickness submerged arc welding is used to achieve a high penetration. Cast Design of the Food Mixer
  • 73.
    The welded design Thedesign changes that were made to change the design without compromising strength and stability were: The use of 0.125 in. M.S. sheet in a folded and welded box section column would provide equal rigidity to that obtained in the all welded 0.25 in. thick substitute column. The incorporation of a fixed bowl saddle accurately welded to the column would eliminate (1) The machining of the slides, and (2) the saddle elevating gear. It was decided that any minor advantage lost in manufacturing costs, which, in turn, would benefit the customer. (3) The bevel reduction and planetary gear, known as the vertical head could be contained in a simple arc welded box, dowelled and bolted to the front of the column. (4) With accurate folding and controlled welding, it appeared that we might be able to entirely eliminate machining of the column except for the small hole drilling. The difficulties that beset this process were: (1) While the basic design and performance were eminently satisfactory, the external form was too austere and box-like to have an effective sales appeal.
  • 74.
    (2) The positionof the inspection door at the rear of the column was bad as the machine frequently would be placed with the back against a wall. (3) Additional cross members within the column would assist in reducing the resonance emanating from the roller chain drive. The advantages in this new design are: (1) Good reduction in weight (2) Good reduction in cost (3) Smooth unobstructed exterior greatly facilitates cleaning of machine after daily use. (4) Finishing, by filling and spraying or alternatively stove enamelling, is reduced in cost by 75%. (5) Cost of freight abroad or by inland transport is reduced by 40%, due to the reduction in machine weight. (6) Machine breakage in transit has been practically eliminated. To summarize the advantages and disadvantages, The advantages are, (1) Reduction in weight and cost. (2) Reduction in transportation cost and breakage loss due to the reduction in the component weight. (3) Feasibility of modular concept and customization. The disadvantages are, (1) Loss in aesthetic appearance. (2) Possibility of resonance occurrence is more. (3) Care should be taken to make the design completely interchangeable, which requires skill. (4) The composition of materials in fabrication is not uniform, with different stress levels. (5) In case of alloy steel utilization, the welding skill level should be high. This is a difficulty in high strength applications. (6) Continuous application of skilled labor is required, which limits the application in case of shortage of skill. GROUP TECHNOLOGY DEFINITION Group technology is an approach to design and manufacturing that seeks to reduce manufacturing system information content by identifying and exploiting the sameness or the similarity of parts based on their geometrical shape and similarity in their production process. INTRODUCTION Group technology is implemented by utilising classification and coding systems need to identify and understand part similarities and to establish parameters for action. As a DFMA tool, group technology can be used in a variety of ways to produce significant design, efficiency and product performance and quality improvements. One of the most rapidly effective of these is the use of GT, to help facilitate significant reductions in design time and effort. Often in design, it is easier to design new parts, tooling, and jigs, rather than try to locate a similarly designed part. The grouping of related parts into a part family is the key to Group Technology implementation. The family of parts concept not only provides the information necessary to design individual parts in an incremental or modular manner, but also provides information for rationalising process planning and forming the machine groups or cells that process the designated part family. AN AFTERWORD ON GT An awareness of the similarities of parts and products have benefited design and manufacturing for many years, which results
  • 75.
     Higher productionthroughputs  Faster design turnarounds  Better utilisation of equipments on shop floor. The manual search for similarities of parts was very tedious and time consuming until the 1960’s, when computers started to be used to search for these similarities. At that time, GT became a practical approach for analysing a pert population for standardisation and for machine shop layout. In the middle of 1970’s the grouping of similar parts was enhanced by computerized classification and coding systems. However, despite these pioneering efforts, the results were only marginally successful, in part because the use of similarities for design and manufacturing standardization is long term efforts. Since then, GT has become an increasingly attractive choice, especially since the availability of relational data bases and objects oriented data bases have made the retrieval of similar parts much easier. APPLICATION OF GT GT can lead to several applications. In a short term, GT provides information for daily operations, retrieval of product or part design, and retrieval of manufacturing and assemble of parts and products, before the engineer starts the expensive process of reinventing the wheel. In the long term, GT can provide the analysis of retrieved information, not only for standardisation in design, fabrication, or assembly, but also as a tool to successfully introduce design for manufacturing and assembly, and the introduction of ‘concurrent engineering’. GT can also be used to better employ the available assets in the machine shop. In other words, standardisation in the manufacturing and assembly departments can lead to a rational organisation of the production department and provide a tool to analyse what machine tools should be purchased in the future and how machine shops should be laid out PEOPLE AND GROUP TECHNOLOGY Group technology is a tool box that provides knowledgeable people with the means to come up with cost efficient solution. Consequently, its introduction in a company should be accompanied by a clear set of objectives timetables, and an understanding and commitment by the people involved including personnel ranging from top management down to the people on the shop floor. Group technology will not be successful if it evolves as an edict from the top, nor will it make any inroads if it is simply a back room activity in some department at the bottom. Departments which should be affected by the implementation of group technology include: The product design department, as a tool to retrieve previous design/manufacturing information to either modify or to take as is, GT can also serve as a tool to standardize certain design approaches. The manufacturing engineering department, as a tool to retrieve, modify develop and use manufacturing process information. Both the design and manufacturing engineering departments, as an integration tool to implement the principle of “design for best manufacturing” and “design for best assembly” in order to improve quality of the product and lower the cost. The material purchasing department, as a tool reduce the variety of materials which are used to produce a product. The production, production control and manufacturing engineering department to lay out the machine shop, possibly is so called group technology work cells, and as a method to purchase the machine tools. GROUPING OBJECTS: Grouping objects (i.e., components, parts, or systems) into groups based on the object features has been done using Group technology (GT) approaches. Similar components can be grouped into design families, and new designs can be created by modifying an existing component design for the same family.
  • 76.
    The philosophy ofGroup technology is an important concept in the design of advanced integrated manufacturing systems. Group technology is not an answer to all manufacturing problems, but it is a good management technique to standardize efforts and eliminate duplication. Group technology classifies and codes parts by assigning them to different part families based on their similarities in shape and/or processing sequence. Grouping parts into families is a tedious task that requires careful planning and consideration. The method of grouping that is considered to be the most powerful and reliable is classification and coding. In this method, each part is inspected individually by means of its design and processing features. A well design classification and coding system may result in several benefits for the manufacturing plant. These benefits include  It facilitates the formation of the part families.  It allows for quick retrieval of designs, drawings and process plants.  Design duplication is minimized.  It facilitates the accurate estimation of machine tool requirements and logical machine loading.  It provides reliable work piece statistics.  It aids production planning and scheduling procedures.  It improves cost estimation and facilitates cost.  It promotes variant design philosophy. Classification is defines as a process of grouping parts into families based on some set of principles. This approach is for the classified into the visual methods and the coding procedure. Grouping based on the ocular method is a process of identifying part families, visually inspecting parts and assigning them to families and the production cells to which they belong. This approach is limited to parts with large physical geometries and it is not an optimal approach because it lacks accuracy and sophistication. This approach becomes inefficient as the number of parts increases. The coding method of grouping is considered to be the most powerful and reliable method. In this method, each part is inspected individually by means of its design and processing features. Coding can be defined as a process of tagging parts with a set of symbols that reflect the part’s characteristics. A part’s code can consist a numerical, alphabetical, or alphanumerical string.
  • 77.
    UNIT V Design forthe Environment (DfE) Primary goal: SUSTAINABILITY (responsibility toward future generations) Basic approach: INDUSTRIAL ECOLOGY (imitation of nature) Imitation of ecosystem: In addition: GREEN TECHNOLOGIESECO-INDUSTRIAL PARKS (pollution avoidance rather(closing material loops, than pollution treatment)energy efficiency) POLLUTION PREVENTION DESIGN FOR ENVIRONMENT (green design)(green processes) DESIGN FOR RECYCLING DEMATERALIZATION (to promote material loops) (doing with less) 1
  • 78.
    “Design, if itis to be ecologically responsible and socially responsive, must be revolutionary and radical in the truest sense. It must dedicate itself to nature’s principle of least effort. […] That means consuming less, using things longer, recycling materials, and probably not wasting paper printing books.” Victor Papanek, Design for the Real World, 1971 The IMPORTANCE of the DESIGN STAGE: 70% of costs of product development, manufacture and use are decided in early design stages (1991 National Research Council Report titled “Improving Engineering Design”) Examples: GM truck transmissions: 70% of costs decided at design stage Rolls Royce: 80% of costs decided at design stage, as determined from an average among 2000 parts Likewise, it is clear that most decisions that affect future environmental impacts are made at the design stage. 2
  • 79.
    Major design considerations: Ananonymous designer starting his work Industrial designers need to mind: - Functionality and performance (product must do the job) - Manufacturability, logistics (one should be able to make the product) - Reliability, safety (there must be some quality standard) - Cost, market penetration (product needs to be competitively priced) 3
  • 80.
    The various levelsof DESIGN DfM Design for Manufacturability So that the product can be made easily and at reasonable cost DfL Design for Logistics So that all production activities can be well orchestrated DfT Design for Testability So that the quality of the product may be conveniently checked DfP Design for Pricing So that the product will sell DfSL Design for Safety & Liability So that the product is safe to use and the company is not held liable DfR Design for Reliability So that the product works well DfS Design for Serviceability So that service after sale can be offered at a reasonable cost to the company etc. etc. – to be added: DfE Design for Environment To reduce or eliminate environmental impacts from cradle to grave Major questions arising in DESIGN FOR ENVIRONMENT 1. Product or process? Make the same product in a different way ex: as to minimize energy consumption or generation of by-products Make essentially the same product, but with different materials Make a different product that fulfills the same function 2. At which level? Microscale: Part of a product A unit of production Mesoscale: The entire product The entire factory Macroscale: Meeting the function (service) in a new way Rethinking the industry-environment relation (social concerns) 4
  • 81.
    Redesign of PROCESSESversus redesign of PRODUCTS Option 1: REDESIGN of PROCESSES 1.Many times the only way to approach the redesign (ex. paper, steel) 2.Rethink what enters the manufacturing (entry materials) 3.Rethink technology of specific processes (ex. solvents) 4.Consider what goes out besides the product itself Barriers: - Technological (alternative is not technically feasible) 1. Cost of research and development 2. Risk associated with the unknowns 3. Corporate inertia (“Don’t mess with success!”) Example of Design for Environment applied to a manufacturing process Advantages: - Less air to be dust-free and less chance of dust intrusion; • In the absence of personnel inside the controlled volume, one can also take advantage of an oxygen-free (pure nitrogen) atmosphere to reduce oxidation or other undesirable side effect. 5
  • 82.
    Design for Environment Processchanges Product changes 4 Improved operating Technology Change of practices changes materials • Maintenance • Layout changes • Material purification • Efficient management • Increased automation • Less material variety • Stream segregation • Improved equipment • Avoidance of toxics • Better material handling • New technology • Inventory control 3 • Training 2 1 1 → 4 in order of difficulty and commitment on the part of the company Option 2: REDESIGN of PRODUCTS • Consider function rather than the object: Can this function be met with a smaller product, with a more benign product? Or, at the limit, could it be met as a service without any material product? • Don’t forget: Package is part of product Rethink the packaging of the product, too Barriers: - Technological (alternative is not technically feasible) • Ergonomic, Safety (alternative may be a misfit or unsafe) • Societal (people may not be prepared for the alternative) 6
  • 83.
    Examples of radicalredesigns (unfortunately having nothing to do with the environment…) Conventional oven → microwave oven Wired telephones at home → mobile cell phones Audiotape player → CD player → iPod Film camera → Digital camera Regular “snail” mail → email Note how in each instance, the function is met by a radically different product, which happens to use less material. The story of Ray Anderson and Interface, Inc. Company founded in 1973 From selling carpets to providing a carpeting service Carpet by the square Goal to become a sustainable corporation by 2020 7
  • 84.
    Now, let usbrainstorm about what goes into DESIGN for ENVIRONMENT 8
  • 85.
    The various levelsof DESIGN for ENVIRONMENT: DfX DfM Design for Manufacturability To enable pollution prevention during manufacturing For less material For fewer different materials For safer materials and processes DfEE Design for Energy Efficiency For reduced energy demand during use For flexible energy use Design for use with renewable energy Design for Zero Emission Design for Carbon Neutrality DfZT Design for Zero Toxics DfD Design for Dematerialization DfP Design for Packaging Minimize packaging – Rethink selling method DfL Design for Logistics Use of local materials – Less Transportation Arrange outsourcing to minimize transportation DfL Design for Longevity Design for Modularity Design for Serviceability DfMo Design for Modularity To ease upgrading  Delay replacement To ease serviceability and, later, disassembly DfS Design for Serviceability For ease of repairs  longer life For recapture of used/broken parts The various levels of DESIGN for ENVIRONMENT (continuation) DfRM Design for use of recycled materials DfRMV Design for reduced material variety DfHM Design for healthy materials DfD Design for Disassembly To promote re-use of components For quicker and cheaper disassembly For more complete disassembly For dismantling by simple tools DfR Design for Recycling For greater materials recovery Use of materials that can be locally recycled For easier materials identification For safer disposal of non-recyclables DfER Design for Economic Recycling To promote recycling DfC Design for Compostability DfER Design for Energy Recovery For safe incineration of residues For composting of residues DfC Design for Compliance To meet regulations more easily To prepare for future regulations 9
  • 86.
    Ideally, one shouldgo beyond designing the product and apply DfE in a broader context, that of Environmental Performance to include consideration of: - by-products and their fate - processes involved (energy) - material metabolism in the industry as a whole - “by-resources” needed during use But this is a recent line of thought. Little has been done along this line of thinking. Another way of organizing DfE 1. Source Reduction Objective: Use less virgin material Ways: - Modify manufacturing processes to reduce by-products - Design products so as to maximize use of recycled materials - Design products with less mass - Arrange for material reclamation (marketing incentives, networks) - Design products with longer life (and add service after the sale) - Reduce packaging 2. Design for Recycling Objective: Facilitate reuse, remanufacture & recycling Ways: - Labeling of parts, especially plastics - Choice of materials (thermoplastics easier to recycle than thermosets) - Modify manufacturing processes so that by-products can be recycled - Design with less variety of materials 3. Systems Approach Objective: Find opportunities in the larger scheme of things (knowledge needed here!) Ways: - Design parts/products so that components contain materials with reuse potential in other industries 1.0 Life-cycle assessment (LCA), by considering the entire journey of the key materials from first mining to re- incarnation 1.1 Rethink ways to reach the customer 10
  • 87.
    Smart use ofmaterial and modularity Glass-filled Durethan polyamide-6 resin from Miles Polymers Division, injected on and around a perforated piece of metal, solidifies to cribbed a ribbed, securely bounded, interlocked composite structure. 11
  • 88.
    The Eiffel Towerin Paris, an excellent example of parsimonious use of material. The Equator EZ 3612CEE is a washer/dryer http://products( combination that meets the strict energy efficiency requirements of Energy Star's Tier 4B. This great little machine is not only two machines .howstuffworks. in one and compact; it also requires no venting. The 3612CEE offers the perfect solution for apartment dwellers who are unable to vent a standard-type dryer. 3612cee-ez-com/equator The downside of this option is that this type of drying, called condensing, is much slower than a vented dryer. Many users find the best way to do laundry with this machine is to put it in before they go out for the day. It is then completed by the time they return home. An added benefit is that this machine operates on .review - standard electrical power and does not require )htm 220-volt electrical service like a regular dryer. It does, however, require a water source and a drain. 12
  • 89.
    Minor modifications tothe product can also help:
  • 90.
    LEVELS OF DESIGNFOR ENVIRONMENT Toward shallow redesign From tinkering at the margin to the social revolution! Example: Automobile 1. Re-design of parts: Aluminum or plastic radiator cap Longer-lasting tires and batteries Aluminum or steel engines 2. Re-design of assembly: Eco-friendly painting Facilitating disassembly Recycling of plastics 3.Re-design of automobile itself: Alternative fuels (ex. ethanol, methanol) Alternative powertrains (hybrids, fuel cells) 4.Re-design of transportation systems: Smart highways Public transportation 5.Re-thinking the need for mobility: Virtual office (telecommuting) Community layout Toward deep ecology Deep Design – Deep Ecology The expression deep ecology, coined in 1973 by the Norwegian philosopher Arne Naess (1912–2009), considers humankind as an integral part of the environment and places more value on other species, ecosystems and processes than is typically allowed by established environmental movements. It leads to a new system of environmental ethics, with a core principle of “biospheric egalitarianism” — the claim that all living things have the same right to live and flourish. Deep ecologists enunciate several basic principles: 1.1.1 All forms of life on Earth have intrinsic value, independent of usefulness. 1.1.2 Richness and diversity of life forms contribute to the realization of these values and are also values in themselves. 1.1.3 Humans have no right to reduce this richness and diversity except to satisfy vital human needs. 1.1.4 The flourishing of human life and cultures is compatible with a substantial decrease of the human population. 1.1.5 Present human interference with the nonhuman world is excessive. 1.1.6 Policies must therefore be changed. The resulting state of affairs will be deeply different from the present. etc.
  • 91.
    Deep ecologists thereforedo not ask: How can we improve this product or activity? But ask instead: Why do we need this? Can we rather do without? Arne Naess questioning the need for clothes? Objection: The collective “we” hardly exists. Society is made of individuals, and very few decisions are made in common. So, the problem is not a lack of will (to resist the bad stuff and seek the good); it is the lack of collective notion. Example: London residents want less road traffic to curtail air pollution, but individually most prefer the convenience of the private automobile. → The “Tragedy of the Commons” Business Aspects of Design for Environment POSITIVE ASPECTS: DfRecycling → ease of disassembly → greater serviceability → reduced after-sale costs DfRecycling → modularity → several products with identical sub-assemblies DfRecycling → modularity → product that can grow with customer's needs → products with multi-use Fewer parts → greater reliability → better reputation → more sales Source reduction → reduced purchase of materials → reduced costs 1 reduced accidental releases → reduced liability 2 reduced waste → cut in waste-management costs Reduction in variety of materials → fewer and bigger orders → lower, bulk rates Synergy across company (design, manufacturing & marketing) → quicker response to market changes Modular, upgradable products → products that grow with same customer → customer loyalty NEGATIVE ASPECTS: Organizational inertia (lack of understanding, fear of cost, "Don't mess with success") Corporate organization (different budgets for different functions → lack of incentives) Markets for recycled materials (material captured but no outlet; excessive price volatility) Limited databases (in the dark – just don’t know) Distraction by small issues (good intention but misdirected) Lack of metrics by which success can be measured and decision made (so, management doesn’t buy it) Resource limitations Government regulations (may force to deal with a problem only a certain way, BACT) System inertia increased by interlocking functions New processes → Need for new equipment → Capital costs → Obstacle
  • 92.
    Note: Movement awayfrom “command and control” regulations to incentives and cooperation. http://www.epa.gov/dfe/pubs/about/index.htm
  • 93.
    Some companies havebeen established to provide DfE services. Example:
  • 94.
    XEROX: Parts Reuse andEquipment Remanufacturing Document Centre 220 Document Centre 220 “newly manufactured” “remanufactured” Reuse/Recycle Process raw suppliers parts Xerox finished materials fabrication new products parts parts made with equipment equipment strip, recycled remanu- repair, & conversion materials facturedreuse recycling center Waste to landfill GOAL = 0% Document Centre 440 Conversion Goal: optimize financial and environmental benefits... “Factory Produced New Model” Examples of DfE in manufacturing BMW and Volkswagen are both using DfE to study the disassembly and recycling of recovered materials in automobiles. BMW has a goal of eventually making automobiles out of 100% reusable and recyclables parts. Hewlett Packard design some of its inkjet printers under a DfE framework. The outer casings include post-consumer plastic from recycled telephones. The modular architecture and use of few permanent screws make the printers easy to disassemble for repair or recycling. Any plastic larger than 3 grams is identified and marked by type. Components of the printer are molded using a thin- walled process so less material is needed. Power down and sleep modes means 50% less energy is used by these printers than comparable inkjet printers. Sun Microsystems has included a variety of disassembly features and post consumer plastics in their products following the implementation of a DfE program. Heavy metals have also been eliminated from plastics, packaging, inks and manuals used in Sun products. IBM has incorporated numerous design for environment features in a series of computer products, including on/off power programming, powder coatings, labeling of plastic parts, and a new method for attaching acoustic foam that facilitates removal for recycling. IBM also uses recycled plastics in many product lines. Plastic parts are kept free of contamination from labels and paint so that they stay recyclable. Some products are designed to be upgradable so that the equipment does not have to be replaced for improved performan