Embed presentation
Downloaded 14 times





















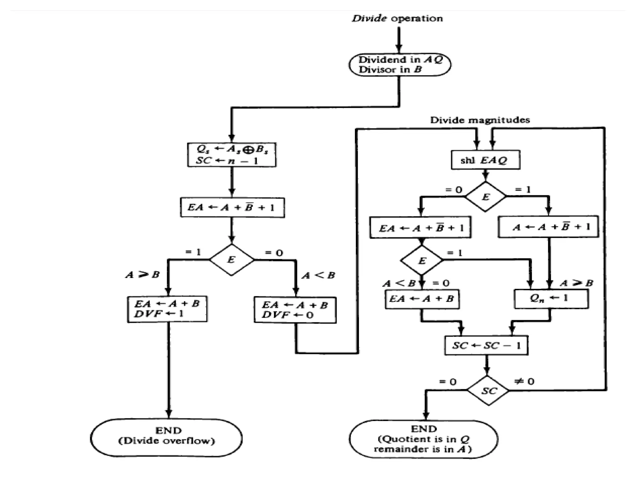
This document discusses various computer arithmetic operations including addition, subtraction, multiplication, and division for signed magnitude and two's complement data representations. It describes the Booth multiplication algorithm, array multipliers for performing multiplication using combinational circuits, and the division algorithm. It also covers detecting divide overflow conditions.




















