Cell signalling
Sanju kaladharan
Copyright © 2005 Pearson Prentice Hall, Inc.
• Cells typically communicate using chemical
signals.
• These chemical signals, which are proteins or
other molecules produced by a sending cell,
are often secreted from the cell and released
into the extracellular space.
• There, they can float – like messages in a
bottle – over to neighboring cells.
Copyright © 2005 Pearson Prentice Hall, Inc.
Forms of signalling
• There are four basic categories of chemical
signaling found in multicellular organisms:
• paracrine signaling,
• autocrine signaling,
• endocrine signaling, and
• signaling by direct contact.
Copyright © 2005 Pearson Prentice Hall, Inc.
Paracrine
• Often, cells that are near one another communicate through the release of
chemical messengers (ligands that can diffuse through the space between
the cells).
• This type of signaling, in which cells communicate over relatively short
distances, is known as
• One unique example of paracrine signaling is synaptic signaling, in
which nerve cells transmit signals. This process is named for
the synapse, the junction between two nerve cells where signal
transmission occurs.paracrine signaling.
Copyright © 2005 Pearson Prentice Hall, Inc.
• When the sending neuron fires, an electrical impulse moves rapidly
through the cell, traveling down a long, fiber-like extension called an axon.
• When the impulse reaches the synapse, it triggers the release of ligands
called neurotransmitters, which quickly cross the small gap between the
nerve cells.
• When the neurotransmitters arrive at the receiving cell, they bind to
receptors and cause a chemical change inside of the cell (often, opening
ion channels and changing the electrical potential across the membrane).
• The neurotransmitters that are released into the chemical synapse
are quickly degraded or taken back up by the sending cell. This
"resets" the system so they synapse is prepared to respond quickly
to the next signal.
Copyright © 2005 Pearson Prentice Hall, Inc.
Copyright © 2005 Pearson Prentice Hall, Inc.
Copyright © 2005 Pearson Prentice Hall, Inc.
Autocrine signaling
• In autocrine signaling, a cell signals to itself, releasing a ligand that binds to
receptors on its own surface (or, depending on the type of signal, to receptors
inside of the cell).
• This may seem like an odd thing for a cell to do, but autocrine signaling plays an
important role in many processes.
• For instance, autocrine signaling is important during development, helping cells
take on and reinforce their correct identities.
• From a medical standpoint, autocrine signaling is important in cancer and is
thought to play a key role in metastasis (the spread of cancer from its original site
to other parts of the body.
• In many cases, a signal may have both autocrine and paracrine effects, binding to
the sending cell as well as other similar cells in the area.
Copyright © 2005 Pearson Prentice Hall, Inc.
Endocrine signaling
• When cells need to transmit signals over long distances, they often use the
circulatory system as a distribution network for the messages they send.
• In long-distance endocrine signaling, signals are produced by specialized cells and
released into the bloodstream, which carries them to target cells in distant parts
of the body.
• Signals that are produced in one part of the body and travel through the
circulation to reach far-away targets are known as hormones.
• In humans, endocrine glands that release hormones include the thyroid, the
hypothalamus, and the pituitary, as well as the gonads (testes and ovaries) and
the pancreas.
• Each endocrine gland releases one or more types of hormones, many of which are
master regulators of development and physiology.
Copyright © 2005 Pearson Prentice Hall, Inc.
Copyright © 2005 Pearson Prentice Hall, Inc.
Signaling through cell-cell contact
• Gap junctions in animals and plasmodesmata in plants are tiny channels that
directly connect neighboring cells.
• These water-filled channels allow small signaling molecules, called intracellular
mediators, to diffuse between the two cells.
• Small molecules, such as calcium(ca2+), are able to move between cells, but large
molecules like proteins and DNA cannot fit through the channels without special
assistance.
• The transfer of signaling molecules transmits the current state of one cell to its
neighbor.
• This allows a group of cells to coordinate their response to a signal that only one
of them may have received. In plants, there are plasmodesmata between almost
all cells, making the entire plant into one giant network.
Copyright © 2005 Pearson Prentice Hall, Inc.
Copyright © 2005 Pearson Prentice Hall, Inc.
• In another form of direct signaling,
two cells may bind to one another
because they carry complementary
proteins on their surfaces.
• When the proteins bind to one
another, this interaction changes the
shape of one or both proteins,
transmitting a signal.
• This kind of signaling is especially
important in the immune system,
where immune cells use cell-surface
markers to recognize “self” cells (the
body's own cells) and cells infected
by pathogens
Copyright © 2005 Pearson Prentice Hall, Inc.
Copyright © 2005 Pearson Prentice Hall, Inc.
Cell Signaling
Copyright © 2005 Pearson Prentice Hall, Inc.
Cell Signaling
• Intracellular
Signaling Pathways:
– Same receptor molecule
can interact w/many
intracellular relay systems
so same signal & same
receptor => different
effects in different cells
F16-5A & B
– Same relay system many act on
many different intracellular
targets F16-7
Copyright © 2005 Pearson Prentice Hall, Inc.
Cell Signaling
• Target Cell Action:
Depends upon ---- F16-6
– Signals That are Present
– Receptors That Target Cell Synthesizes
– Intracellular Relay Systems = Signaling Cascades That Target Cell
Synthesizes
– Intracellular Targets That Target Cell Synthesizes F16-8
• Any target cell type at any one time has only a subset of all
possible
– Receptors,
– Intracellular Relay Systems,
– Intracellular Targets
Copyright © 2005 Pearson Prentice Hall, Inc.
16_06_extracellular_sig.jpg
Copyright © 2005 Pearson Prentice Hall, Inc.
16_08_cascades.jpg
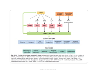
Copyright © 2005 Pearson Prentice Hall, Inc.
Cell Signaling
• Signaling Cascades: Critical Functions
• (be able to apply each function to components of the signaling
cascades we study)
• Transduce Signal
• Relay signal from point of reception to point of
response production
• Amplify
• Distribute signal to >1 process simultaneously
• Modulate signal to fit other internal & external
conditions
Copyright © 2005 Pearson Prentice Hall, Inc.
16_29_amplifies_light.jpg
Copyright © 2005 Pearson Prentice Hall, Inc.
Receptor types
Copyright © 2005 Pearson Prentice Hall, Inc.
16_12_cortisol.jpg
Copyright © 2005 Pearson Prentice Hall, Inc.
Intracellular signal transduction
pathways.
• The chains of molecules that relay signals inside a cell are known
as intracellular signal transduction pathways.
• When a ligand binds to a cell-surface receptor, the receptor’s
intracellular domain (part inside the cell) changes in some way.
Generally, it takes on a new shape, which may make it active as an
enzyme or let it bind other molecules.
• The change in the receptor sets off a series of signaling events. For
instance, the receptor may turn on another signaling molecule inside
of the cell, which in turn activates its own target. This chain reaction
can eventually lead to a change in the cell's behavior or
characteristics
Copyright © 2005 Pearson Prentice Hall, Inc.
Copyright © 2005 Pearson Prentice Hall, Inc.
Phosphorylation
• one of the most common tricks for altering protein activity is the addition
of a phosphate group to one or more sites on the protein, a process
called phosphorylation.
• Phosphate groups can’t be attached to just any part of a protein.
• Instead, they are typically linked to one of the three amino acids that have
hydroxyl (-OH) groups in their side chains: tyrosine, threonine, and serine.
• The transfer of the phosphate group is catalyzed by an enzyme called
a kinase, and cells contain many different kinases that phosphorylate
different targets.
• Phosphorylation often acts as a switch, but its effects vary among proteins.
Sometimes, phosphorylation will make a protein more active (for instance,
increasing catalysis or letting it bind to a partner).
• In other cases, phosphorylation may inactivate the protein or cause it to
be broken down.
Copyright © 2005 Pearson Prentice Hall, Inc.
In general, phosphorylation isn’t permanent. To flip proteins back into their non-
phosphorylated state, cells have enzymes called phosphatases, which remove a phosphate
group from their targets.
Copyright © 2005 Pearson Prentice Hall, Inc.
Copyright © 2005 Pearson Prentice Hall, Inc.
MAP KINASE PATHWAY
• cells respond to changes in the physical and chemical properties of
the environment by altering many cellular functions such as survival,
proliferative potential, metabolism rate, interaction with other cells,
and numerous cellular processes involved in the homeostasis and
health of the organism.
• These environmental changes include alterations in the
concentrations of nutrients, growth factors, cytokines and cell
damaging agents, but also physical stimulation mediated by changes
in the osmolarity of the medium.
Copyright © 2005 Pearson Prentice Hall, Inc.
• In response to those changes, mammalian cells activate four well-
characterised subfamilies of mitogen-activated protein kinases
(MAPKs): ERK1/2, ERK5, JNKs and p38s.
• Integral to all MAPK pathways, are central three-tiered core
signalling modules consisting of the following protein kinase families:
MAPK kinase kinases (MKKKs), MAPK kinases (MKKs) and MAPKs.
Copyright © 2005 Pearson Prentice Hall, Inc.
Phosphorylation example: MAPK-ERK signaling cascade-Epidermal growth
factor signalling pathway
Copyright © 2005 Pearson Prentice Hall, Inc.
• When growth factor ligands bind to their receptors, the receptors pair up
and act as kinases, attaching phosphate groups to one another’s
intracellular tails.
• The activated receptors trigger a series of events (. These events activate
the kinase Raf.
• Active Raf phosphorylates and activates MEK, which phosphorylates and
activates the ERKs.
• The ERKs phosphorylate and activate a variety of target molecules. These
include transcription factors, like c-Myc, as well as cytoplasmic targets. The
activated targets promote cell growth and division.
Copyright © 2005 Pearson Prentice Hall, Inc.
• Together, Raf, MEK, and the ERKs make up a three-tiered kinase
signaling pathway called a mitogen-activated protein kinase (MAPK)
cascade. (A mitogen is a signal that causes cells to undergo mitosis,
or divide.)
• Because they play a central role in promoting cell division, the genes
encoding the growth factor receptor, Raf, and c-Myc are all proto-
oncogenes, meaning that overactive forms of these proteins are
associated with cancer
Copyright © 2005 Pearson Prentice Hall, Inc.
Copyright © 2005 Pearson Prentice Hall, Inc.
P38 kinase pathway
• Mammalian p38 mitogen-activated protein kinases (MAPKs) are activated
by a wide range of cellular stresses as well as in response to inflammatory
cytokines.
• There are four members of the p38MAPK family (p38α, p38β, p38γ and
p38δ) which are about 60% identical in their amino acid sequence but
differ in their expression patterns, substrate specificities and sensitivities to
chemical inhibitors such as SB203580.
• The p38MAPK pathway is a key regulator of pro-inflammatory
cytokines biosynthesis at the transcriptional and translational levels,
which makes different components of this pathway potential targets
for the treatment of autoimmune and inflammatory diseases
Copyright © 2005 Pearson Prentice Hall, Inc.
P38 kinase pathways
• p38 MAPKs (α, β, γ, and δ) are members of the MAPK family that are activated by
a variety of environmental stresses and inflammatory cytokines.
• As with other MAPK cascades, the membrane-proximal component is a MAPKKK,
typically a MEKK or a mixed lineage kinase (MLK).
• The MAPKKK phosphorylates and activates MKK3/6, the p38 MAPK kinases.
• MKK3/6 can also be activated directly by ASK1, which is stimulated by apoptotic
stimuli. p38 MAPK is involved in regulation of HSP27, MAPKAPK-2 (MK2),
MAPKAPK-3 (MK3), and several transcription factors including ATF-2, Stat1, the
Max/Myc complex, MEF-2, Elk-1, and indirectly CREB via activation of MSK1.
Copyright © 2005 Pearson Prentice Hall, Inc.
• The protein product of Proto-oncogene RAS can increase activity of
p38, and thereby cause excessively high activity of transcription
factor NF-κB.
• This transcription factor is normally regulated from intracellular
pathways that integrate signals from the surrounding tissue and the
immune system.
• In turn these signals coordinate between cell survival and cell death.
Dysregulated NF-κB activity can activate genes that cause cancer cell
survival, and can also activate genes that facilitate cancer cell
metastasis to other tissues
Copyright © 2005 Pearson Prentice Hall, Inc.
Copyright © 2005 Pearson Prentice Hall, Inc.
Copyright © 2005 Pearson Prentice Hall, Inc.
•Differentstimulisuchasgrowthfactors,inflammatorycytokinesorawidevarietyofenvironmentalstressescanactivatep38MAPKs.
•Anumberofrepresentativedownstreamtargets,includingproteinkinases,cytosolicsubstrates,transcriptionfactorsandchromatinremodellers,are
shown.
•CHOP,C/EBP-homologousprotein;DLK1,dual-leucine-zipper-bearingkinase1;EEA1,early-endosomeantigen1;eEF2K,eukaryoticelongation
factor2kinase
•;eIF4E,eukaryoticinitiationfactor4E;HMG-14,high-mobilitygroup14;NHE-1,Na
+
/H
+
exchanger1;PLA2,phospholipaseA2;PSD95,
postsynapticdensity95;
•Sap1,SRFaccessoryprotein1;STAT,signaltransducerandactivatoroftranscription;TAO,thousand-and-oneaminoacid;TPL2,tumourprogression
loci2;TTP,tristetraprolin;
•ZAK1,leucinezipperandsterile-αmotifkinase1;ZNHIT1,zincfingerHIT-type1.
•
Copyright © 2005 Pearson Prentice Hall, Inc.
Copyright © 2005 Pearson Prentice Hall, Inc.
Copyright © 2005 Pearson Prentice Hall, Inc.
Copyright © 2005 Pearson Prentice Hall, Inc.
JNK PATHWAY
• c-Jun N-terminal kinases (JNKs), were originally identified
as kinases that bind and phosphorylate c-jun on Ser-63 and Ser-73
within its transcriptional activation domain.
• They belong to the mitogen-activated protein kinase family, and are
responsive to stress stimuli, such as cytokines, ultraviolet irradiation,
heat shock, and osmotic shock.
Copyright © 2005 Pearson Prentice Hall, Inc.
JNK in cell death
Copyright © 2005 Pearson Prentice Hall, Inc.
Copyright © 2005 Pearson Prentice Hall, Inc.
PI3 pathway
• Phosphatidylinositol-4,5-bisphosphate 3-
kinase (also called phosphatidylinositide 3-
kinases, phosphatidylinositol-3-kinases, PI 3-
kinases, PI(3)Ks, PI-3Ks
Copyright © 2005 Pearson Prentice Hall, Inc.
• PI 3-kinases have been linked to an extraordinarily diverse group of
cellular functions, including cell growth, proliferation, differentiation,
motility, survival and intracellular trafficking.
• Many of these functions relate to the ability of class I PI 3-kinases to
activate protein kinase B(PKB, aka Akt) as in the PI3K/AKT/mTOR
pathway
Copyright © 2005 Pearson Prentice Hall, Inc.
Copyright © 2005 Pearson Prentice Hall, Inc.
16_38_Signal_pathways.jpg
Copyright © 2005 Pearson Prentice Hall, Inc.
Copyright © 2005 Pearson Prentice Hall, Inc.
Copyright © 2005 Pearson Prentice Hall, Inc.
Cell Signaling
• Ligand for Cell Surface Receptor
• (hydrophilic: don’t cross plasma membrane) F16-1
– Ion-Channel-Linked Receptors F16-14A
• convert chemical to electrical signals
– G-protein-linked Receptors F16-14B, & F16-17
• ligand binding => G-Protein activation by exchange bound
GDP for GTP
• Common structure = 7-pass membrane protein F16-16
– Enzyme-Linked Receptors F16-14C
Copyright © 2005 Pearson Prentice Hall, Inc.
16_14_3_basic_classes.jpg
Copyright © 2005 Pearson Prentice Hall, Inc.
16_13_receptor_protein.jpg
Copyright © 2005 Pearson Prentice Hall, Inc.
KINASE-LINKED AND
RELATED RECEPTORS
• These membrane receptors are quite different in structure and function from
either the ligand-gated channels or the GPCRs.
• Receptor tyrosine kinases (RTKs).
• Serine/threonine kinases. This smaller class is similar in structure to RTKs but
phosphorylate serine and/or threonine residues rather than tyrosine. The main
example is the receptor for transforming growth factor(TGF).
• Cytokine receptors. These receptors lack intrinsic enzyme activity. When
occupied, they associate with, and activate, a cytosolic tyrosine kinase, such as Jak
(the Janus kinase) or other kinases. Ligands for these receptors include cytokines
such as interferons and colony-stimulating factors involved in immunological
responses.
Copyright © 2005 Pearson Prentice Hall, Inc.
Copyright © 2005 Pearson Prentice Hall, Inc.
Copyright © 2005 Pearson Prentice Hall, Inc.
Copyright © 2005 Pearson Prentice Hall, Inc.
Cell Signaling
• Intracellular Signaling Molecules
– Many are Molecular Switches
– switched on by signaling molecule, must also be turned off
• Most common switching mechanisms
T16-2 nicotine, morphine & heroin
– phosphorylation F16-15A
– signal activated kinase;
– dephosphorylation – phosphatase
– GTP binding proteins: F16-15B
– GDP bound = inactive,
– GTP bound = active
Copyright © 2005 Pearson Prentice Hall, Inc.
Cell Signaling
G-Protein Linked Receptors
• Largest family of cell-surface receptors –
100s of members
• 7-pass Transmembrane Proteins F16-16
• Ligand binding
Activates G-Protein subunits
F16-17
Inactivated by hydrolysis of its own
bound GTP F16-18
cholera toxin prevents this; G protein stays on =>
water & ion loss
Copyright © 2005 Pearson Prentice Hall, Inc.
16_18_Gprot_subunit.jpg
Copyright © 2005 Pearson Prentice Hall, Inc.
Cell Signaling
G-Protein Linked Receptors
• Action mechanisms
– Some regulate ion channels F16-19
• Some activate membrane-bound enzymes => increase “2nd messengers”
F16-20
– 2nd messenger = cAMP F16-24
• adenyl cyclase => ATP to cAMP
cAMP phosphodiesterase => cAMP to ATP
cAMP dependent protein kinase activation by Camp
cAMP => both rapid and slow responses F16-23
– 2nd messengers = IP3 & DAG
phospholipase c => IP3 & DAG F16-25
IP3 => opens ER Ca+2 channels . >>>> cytoplasmic Ca+2.
> free Ca+2 => many effects
DAG (w free Ca+2) => activated PKC to inner face of membrane
activated PKC => many effects
– 2nd messenger = Ca+2
free Ca+2 => many effect via Ca+2 binding proteins
e.g. calmodulin & calmodulin dependent protein kinases
Copyright © 2005 Pearson Prentice Hall, Inc.
Some regulate ion channels
Copyright © 2005 Pearson Prentice Hall, Inc.
Some activate membrane-bound enzymes =>
increase “2nd messengers”
Copyright © 2005 Pearson Prentice Hall, Inc.
2nd messenger =
cAMP
Copyright © 2005 Pearson Prentice Hall, Inc.
2nd messenger =
cAMP
Copyright © 2005 Pearson Prentice Hall, Inc.
16_23_slowly_rapidly.jpg
Copyright © 2005 Pearson Prentice Hall, Inc.
2nd messengers =
IP3 & DAG
Copyright © 2005 Pearson Prentice Hall, Inc.
Cell Signaling
Enzyme Linked Receptors
• Transmembrane proteins
• cytoplasmic domain is enzyme or interacts w enzyme
• When ligand is soluble signaling protein, action usually
gene regulation – slow
• Receptor Tyrosine Kinases (= RTK)
– Ligand binding =>
– dimerization of RTK subunits =>
– activate kinase activity =>
– binding of intracellular signaling proteins F16-30
– protein phosphatases remove P from RTK
• Intracellular signaling proteins include
– a phospholipase that, like PLC, activates IP3 pathway
– a PI 3-kinase that PO4s membrane IPLs, then bind other signaling
proteins
– Ras: important in loss of control of cell division, & thus in cancer
Copyright © 2005 Pearson Prentice Hall, Inc.
Cell Signaling
Enzyme Linked Receptors
• All RTKs Activate Ras
– Ras = One of lg family of monomeric GTP Binding Proteins F16-31
• NOT trimeric like G protein
• resembles a subunit of trimeric G proteins
• Activated by binding GTP
• Inactivated by hydrolysis of its own bound GTP
• Activated Ras activates MAP kinase phosphorylation cascade
F16-32
• Effect of inactivating Ras => cell ignores signals to divide
• Effects of permanent activation of Ras => cell acts as if constantly receiving
mitogens
• Mutant Ras in cancer cells (~30% of all human cancers have mutant) => constantly
“on”
Copyright © 2005 Pearson Prentice Hall, Inc.
16_31_active_Ras.jpg
Copyright © 2005 Pearson Prentice Hall, Inc.
16_32_MAP-kinase.jpg
Copyright © 2005 Pearson Prentice Hall, Inc.
16_34_Ras_transmits.jpg
Copyright © 2005 Pearson Prentice Hall, Inc.
Cell Signaling
Enzyme Linked Receptors
• Some activate fast track to the nucleus
– Cytokines & a few hormones
– JAK-STAT Pathway
• Receptor kinase activation => activation & translocation to
nucleus of latent gene regulatory proteins held at plasma
membrane F16-36
– SMAD Pathway F16-37
• RTKs of the TGF-b superfamily
– important in animal development
– Auto phosphorylation => recruits & activates a SMAD, which releases,
binds a different SMAD, move to nucleus & takes part in regulating gene
activity
Copyright © 2005 Pearson Prentice Hall, Inc.
16_36_Cytokine_recpt.jpg
Copyright © 2005 Pearson Prentice Hall, Inc.
16_37_TGF_B_receptor.jpg
Copyright © 2005 Pearson Prentice Hall, Inc.
Cell Signaling• SIGNALING PATHWAYS
CAN BE HIGHLY
INTERCONNECTED
F16-38
• (like nerve networks in brain or
microprocessors in a computer)
• “... a major challenge to
figure out how cell
communication pieces
fit together
to allow cells to
integrate
environmental signals
and to respond
appropriately”
Copyright © 2005 Pearson Prentice Hall, Inc.
16_39_integrate_signal.jpg
Copyright © 2005 Pearson Prentice Hall, Inc.

Cell signaLling

  • 1.
    Cell signalling Sanju kaladharan Copyright© 2005 Pearson Prentice Hall, Inc.
  • 2.
    • Cells typicallycommunicate using chemical signals. • These chemical signals, which are proteins or other molecules produced by a sending cell, are often secreted from the cell and released into the extracellular space. • There, they can float – like messages in a bottle – over to neighboring cells. Copyright © 2005 Pearson Prentice Hall, Inc.
  • 3.
    Forms of signalling •There are four basic categories of chemical signaling found in multicellular organisms: • paracrine signaling, • autocrine signaling, • endocrine signaling, and • signaling by direct contact. Copyright © 2005 Pearson Prentice Hall, Inc.
  • 4.
    Paracrine • Often, cellsthat are near one another communicate through the release of chemical messengers (ligands that can diffuse through the space between the cells). • This type of signaling, in which cells communicate over relatively short distances, is known as • One unique example of paracrine signaling is synaptic signaling, in which nerve cells transmit signals. This process is named for the synapse, the junction between two nerve cells where signal transmission occurs.paracrine signaling. Copyright © 2005 Pearson Prentice Hall, Inc.
  • 5.
    • When thesending neuron fires, an electrical impulse moves rapidly through the cell, traveling down a long, fiber-like extension called an axon. • When the impulse reaches the synapse, it triggers the release of ligands called neurotransmitters, which quickly cross the small gap between the nerve cells. • When the neurotransmitters arrive at the receiving cell, they bind to receptors and cause a chemical change inside of the cell (often, opening ion channels and changing the electrical potential across the membrane). • The neurotransmitters that are released into the chemical synapse are quickly degraded or taken back up by the sending cell. This "resets" the system so they synapse is prepared to respond quickly to the next signal. Copyright © 2005 Pearson Prentice Hall, Inc.
  • 6.
    Copyright © 2005Pearson Prentice Hall, Inc.
  • 7.
    Copyright © 2005Pearson Prentice Hall, Inc.
  • 8.
    Autocrine signaling • Inautocrine signaling, a cell signals to itself, releasing a ligand that binds to receptors on its own surface (or, depending on the type of signal, to receptors inside of the cell). • This may seem like an odd thing for a cell to do, but autocrine signaling plays an important role in many processes. • For instance, autocrine signaling is important during development, helping cells take on and reinforce their correct identities. • From a medical standpoint, autocrine signaling is important in cancer and is thought to play a key role in metastasis (the spread of cancer from its original site to other parts of the body. • In many cases, a signal may have both autocrine and paracrine effects, binding to the sending cell as well as other similar cells in the area. Copyright © 2005 Pearson Prentice Hall, Inc.
  • 9.
    Endocrine signaling • Whencells need to transmit signals over long distances, they often use the circulatory system as a distribution network for the messages they send. • In long-distance endocrine signaling, signals are produced by specialized cells and released into the bloodstream, which carries them to target cells in distant parts of the body. • Signals that are produced in one part of the body and travel through the circulation to reach far-away targets are known as hormones. • In humans, endocrine glands that release hormones include the thyroid, the hypothalamus, and the pituitary, as well as the gonads (testes and ovaries) and the pancreas. • Each endocrine gland releases one or more types of hormones, many of which are master regulators of development and physiology. Copyright © 2005 Pearson Prentice Hall, Inc.
  • 10.
    Copyright © 2005Pearson Prentice Hall, Inc.
  • 11.
    Signaling through cell-cellcontact • Gap junctions in animals and plasmodesmata in plants are tiny channels that directly connect neighboring cells. • These water-filled channels allow small signaling molecules, called intracellular mediators, to diffuse between the two cells. • Small molecules, such as calcium(ca2+), are able to move between cells, but large molecules like proteins and DNA cannot fit through the channels without special assistance. • The transfer of signaling molecules transmits the current state of one cell to its neighbor. • This allows a group of cells to coordinate their response to a signal that only one of them may have received. In plants, there are plasmodesmata between almost all cells, making the entire plant into one giant network. Copyright © 2005 Pearson Prentice Hall, Inc.
  • 12.
    Copyright © 2005Pearson Prentice Hall, Inc.
  • 13.
    • In anotherform of direct signaling, two cells may bind to one another because they carry complementary proteins on their surfaces. • When the proteins bind to one another, this interaction changes the shape of one or both proteins, transmitting a signal. • This kind of signaling is especially important in the immune system, where immune cells use cell-surface markers to recognize “self” cells (the body's own cells) and cells infected by pathogens Copyright © 2005 Pearson Prentice Hall, Inc.
  • 14.
    Copyright © 2005Pearson Prentice Hall, Inc.
  • 15.
    Cell Signaling Copyright ©2005 Pearson Prentice Hall, Inc.
  • 16.
    Cell Signaling • Intracellular SignalingPathways: – Same receptor molecule can interact w/many intracellular relay systems so same signal & same receptor => different effects in different cells F16-5A & B – Same relay system many act on many different intracellular targets F16-7 Copyright © 2005 Pearson Prentice Hall, Inc.
  • 17.
    Cell Signaling • TargetCell Action: Depends upon ---- F16-6 – Signals That are Present – Receptors That Target Cell Synthesizes – Intracellular Relay Systems = Signaling Cascades That Target Cell Synthesizes – Intracellular Targets That Target Cell Synthesizes F16-8 • Any target cell type at any one time has only a subset of all possible – Receptors, – Intracellular Relay Systems, – Intracellular Targets Copyright © 2005 Pearson Prentice Hall, Inc.
  • 18.
  • 19.
    16_08_cascades.jpg Copyright © 2005Pearson Prentice Hall, Inc.
  • 20.
    Cell Signaling • SignalingCascades: Critical Functions • (be able to apply each function to components of the signaling cascades we study) • Transduce Signal • Relay signal from point of reception to point of response production • Amplify • Distribute signal to >1 process simultaneously • Modulate signal to fit other internal & external conditions Copyright © 2005 Pearson Prentice Hall, Inc.
  • 21.
  • 22.
    Receptor types Copyright ©2005 Pearson Prentice Hall, Inc.
  • 23.
    16_12_cortisol.jpg Copyright © 2005Pearson Prentice Hall, Inc.
  • 24.
    Intracellular signal transduction pathways. •The chains of molecules that relay signals inside a cell are known as intracellular signal transduction pathways. • When a ligand binds to a cell-surface receptor, the receptor’s intracellular domain (part inside the cell) changes in some way. Generally, it takes on a new shape, which may make it active as an enzyme or let it bind other molecules. • The change in the receptor sets off a series of signaling events. For instance, the receptor may turn on another signaling molecule inside of the cell, which in turn activates its own target. This chain reaction can eventually lead to a change in the cell's behavior or characteristics Copyright © 2005 Pearson Prentice Hall, Inc.
  • 25.
    Copyright © 2005Pearson Prentice Hall, Inc.
  • 26.
    Phosphorylation • one ofthe most common tricks for altering protein activity is the addition of a phosphate group to one or more sites on the protein, a process called phosphorylation. • Phosphate groups can’t be attached to just any part of a protein. • Instead, they are typically linked to one of the three amino acids that have hydroxyl (-OH) groups in their side chains: tyrosine, threonine, and serine. • The transfer of the phosphate group is catalyzed by an enzyme called a kinase, and cells contain many different kinases that phosphorylate different targets. • Phosphorylation often acts as a switch, but its effects vary among proteins. Sometimes, phosphorylation will make a protein more active (for instance, increasing catalysis or letting it bind to a partner). • In other cases, phosphorylation may inactivate the protein or cause it to be broken down. Copyright © 2005 Pearson Prentice Hall, Inc.
  • 27.
    In general, phosphorylationisn’t permanent. To flip proteins back into their non- phosphorylated state, cells have enzymes called phosphatases, which remove a phosphate group from their targets. Copyright © 2005 Pearson Prentice Hall, Inc.
  • 28.
    Copyright © 2005Pearson Prentice Hall, Inc.
  • 29.
    MAP KINASE PATHWAY •cells respond to changes in the physical and chemical properties of the environment by altering many cellular functions such as survival, proliferative potential, metabolism rate, interaction with other cells, and numerous cellular processes involved in the homeostasis and health of the organism. • These environmental changes include alterations in the concentrations of nutrients, growth factors, cytokines and cell damaging agents, but also physical stimulation mediated by changes in the osmolarity of the medium. Copyright © 2005 Pearson Prentice Hall, Inc.
  • 30.
    • In responseto those changes, mammalian cells activate four well- characterised subfamilies of mitogen-activated protein kinases (MAPKs): ERK1/2, ERK5, JNKs and p38s. • Integral to all MAPK pathways, are central three-tiered core signalling modules consisting of the following protein kinase families: MAPK kinase kinases (MKKKs), MAPK kinases (MKKs) and MAPKs. Copyright © 2005 Pearson Prentice Hall, Inc.
  • 31.
    Phosphorylation example: MAPK-ERKsignaling cascade-Epidermal growth factor signalling pathway Copyright © 2005 Pearson Prentice Hall, Inc.
  • 32.
    • When growthfactor ligands bind to their receptors, the receptors pair up and act as kinases, attaching phosphate groups to one another’s intracellular tails. • The activated receptors trigger a series of events (. These events activate the kinase Raf. • Active Raf phosphorylates and activates MEK, which phosphorylates and activates the ERKs. • The ERKs phosphorylate and activate a variety of target molecules. These include transcription factors, like c-Myc, as well as cytoplasmic targets. The activated targets promote cell growth and division. Copyright © 2005 Pearson Prentice Hall, Inc.
  • 33.
    • Together, Raf,MEK, and the ERKs make up a three-tiered kinase signaling pathway called a mitogen-activated protein kinase (MAPK) cascade. (A mitogen is a signal that causes cells to undergo mitosis, or divide.) • Because they play a central role in promoting cell division, the genes encoding the growth factor receptor, Raf, and c-Myc are all proto- oncogenes, meaning that overactive forms of these proteins are associated with cancer Copyright © 2005 Pearson Prentice Hall, Inc.
  • 34.
    Copyright © 2005Pearson Prentice Hall, Inc.
  • 35.
    P38 kinase pathway •Mammalian p38 mitogen-activated protein kinases (MAPKs) are activated by a wide range of cellular stresses as well as in response to inflammatory cytokines. • There are four members of the p38MAPK family (p38α, p38β, p38γ and p38δ) which are about 60% identical in their amino acid sequence but differ in their expression patterns, substrate specificities and sensitivities to chemical inhibitors such as SB203580. • The p38MAPK pathway is a key regulator of pro-inflammatory cytokines biosynthesis at the transcriptional and translational levels, which makes different components of this pathway potential targets for the treatment of autoimmune and inflammatory diseases Copyright © 2005 Pearson Prentice Hall, Inc.
  • 36.
    P38 kinase pathways •p38 MAPKs (α, β, γ, and δ) are members of the MAPK family that are activated by a variety of environmental stresses and inflammatory cytokines. • As with other MAPK cascades, the membrane-proximal component is a MAPKKK, typically a MEKK or a mixed lineage kinase (MLK). • The MAPKKK phosphorylates and activates MKK3/6, the p38 MAPK kinases. • MKK3/6 can also be activated directly by ASK1, which is stimulated by apoptotic stimuli. p38 MAPK is involved in regulation of HSP27, MAPKAPK-2 (MK2), MAPKAPK-3 (MK3), and several transcription factors including ATF-2, Stat1, the Max/Myc complex, MEF-2, Elk-1, and indirectly CREB via activation of MSK1. Copyright © 2005 Pearson Prentice Hall, Inc.
  • 37.
    • The proteinproduct of Proto-oncogene RAS can increase activity of p38, and thereby cause excessively high activity of transcription factor NF-κB. • This transcription factor is normally regulated from intracellular pathways that integrate signals from the surrounding tissue and the immune system. • In turn these signals coordinate between cell survival and cell death. Dysregulated NF-κB activity can activate genes that cause cancer cell survival, and can also activate genes that facilitate cancer cell metastasis to other tissues Copyright © 2005 Pearson Prentice Hall, Inc.
  • 38.
    Copyright © 2005Pearson Prentice Hall, Inc.
  • 39.
    Copyright © 2005Pearson Prentice Hall, Inc. •Differentstimulisuchasgrowthfactors,inflammatorycytokinesorawidevarietyofenvironmentalstressescanactivatep38MAPKs. •Anumberofrepresentativedownstreamtargets,includingproteinkinases,cytosolicsubstrates,transcriptionfactorsandchromatinremodellers,are shown. •CHOP,C/EBP-homologousprotein;DLK1,dual-leucine-zipper-bearingkinase1;EEA1,early-endosomeantigen1;eEF2K,eukaryoticelongation factor2kinase •;eIF4E,eukaryoticinitiationfactor4E;HMG-14,high-mobilitygroup14;NHE-1,Na + /H + exchanger1;PLA2,phospholipaseA2;PSD95, postsynapticdensity95; •Sap1,SRFaccessoryprotein1;STAT,signaltransducerandactivatoroftranscription;TAO,thousand-and-oneaminoacid;TPL2,tumourprogression loci2;TTP,tristetraprolin; •ZAK1,leucinezipperandsterile-αmotifkinase1;ZNHIT1,zincfingerHIT-type1. •
  • 40.
    Copyright © 2005Pearson Prentice Hall, Inc.
  • 41.
    Copyright © 2005Pearson Prentice Hall, Inc.
  • 42.
    Copyright © 2005Pearson Prentice Hall, Inc.
  • 43.
    Copyright © 2005Pearson Prentice Hall, Inc.
  • 44.
    JNK PATHWAY • c-JunN-terminal kinases (JNKs), were originally identified as kinases that bind and phosphorylate c-jun on Ser-63 and Ser-73 within its transcriptional activation domain. • They belong to the mitogen-activated protein kinase family, and are responsive to stress stimuli, such as cytokines, ultraviolet irradiation, heat shock, and osmotic shock. Copyright © 2005 Pearson Prentice Hall, Inc.
  • 45.
    JNK in celldeath Copyright © 2005 Pearson Prentice Hall, Inc.
  • 46.
    Copyright © 2005Pearson Prentice Hall, Inc.
  • 47.
    PI3 pathway • Phosphatidylinositol-4,5-bisphosphate3- kinase (also called phosphatidylinositide 3- kinases, phosphatidylinositol-3-kinases, PI 3- kinases, PI(3)Ks, PI-3Ks Copyright © 2005 Pearson Prentice Hall, Inc.
  • 48.
    • PI 3-kinaseshave been linked to an extraordinarily diverse group of cellular functions, including cell growth, proliferation, differentiation, motility, survival and intracellular trafficking. • Many of these functions relate to the ability of class I PI 3-kinases to activate protein kinase B(PKB, aka Akt) as in the PI3K/AKT/mTOR pathway Copyright © 2005 Pearson Prentice Hall, Inc.
  • 49.
    Copyright © 2005Pearson Prentice Hall, Inc.
  • 50.
  • 51.
    Copyright © 2005Pearson Prentice Hall, Inc.
  • 52.
    Copyright © 2005Pearson Prentice Hall, Inc.
  • 53.
    Cell Signaling • Ligandfor Cell Surface Receptor • (hydrophilic: don’t cross plasma membrane) F16-1 – Ion-Channel-Linked Receptors F16-14A • convert chemical to electrical signals – G-protein-linked Receptors F16-14B, & F16-17 • ligand binding => G-Protein activation by exchange bound GDP for GTP • Common structure = 7-pass membrane protein F16-16 – Enzyme-Linked Receptors F16-14C Copyright © 2005 Pearson Prentice Hall, Inc.
  • 54.
  • 55.
  • 56.
    KINASE-LINKED AND RELATED RECEPTORS •These membrane receptors are quite different in structure and function from either the ligand-gated channels or the GPCRs. • Receptor tyrosine kinases (RTKs). • Serine/threonine kinases. This smaller class is similar in structure to RTKs but phosphorylate serine and/or threonine residues rather than tyrosine. The main example is the receptor for transforming growth factor(TGF). • Cytokine receptors. These receptors lack intrinsic enzyme activity. When occupied, they associate with, and activate, a cytosolic tyrosine kinase, such as Jak (the Janus kinase) or other kinases. Ligands for these receptors include cytokines such as interferons and colony-stimulating factors involved in immunological responses. Copyright © 2005 Pearson Prentice Hall, Inc.
  • 57.
    Copyright © 2005Pearson Prentice Hall, Inc.
  • 58.
    Copyright © 2005Pearson Prentice Hall, Inc.
  • 59.
    Copyright © 2005Pearson Prentice Hall, Inc.
  • 60.
    Cell Signaling • IntracellularSignaling Molecules – Many are Molecular Switches – switched on by signaling molecule, must also be turned off • Most common switching mechanisms T16-2 nicotine, morphine & heroin – phosphorylation F16-15A – signal activated kinase; – dephosphorylation – phosphatase – GTP binding proteins: F16-15B – GDP bound = inactive, – GTP bound = active Copyright © 2005 Pearson Prentice Hall, Inc.
  • 61.
    Cell Signaling G-Protein LinkedReceptors • Largest family of cell-surface receptors – 100s of members • 7-pass Transmembrane Proteins F16-16 • Ligand binding Activates G-Protein subunits F16-17 Inactivated by hydrolysis of its own bound GTP F16-18 cholera toxin prevents this; G protein stays on => water & ion loss Copyright © 2005 Pearson Prentice Hall, Inc.
  • 62.
    16_18_Gprot_subunit.jpg Copyright © 2005Pearson Prentice Hall, Inc.
  • 63.
    Cell Signaling G-Protein LinkedReceptors • Action mechanisms – Some regulate ion channels F16-19 • Some activate membrane-bound enzymes => increase “2nd messengers” F16-20 – 2nd messenger = cAMP F16-24 • adenyl cyclase => ATP to cAMP cAMP phosphodiesterase => cAMP to ATP cAMP dependent protein kinase activation by Camp cAMP => both rapid and slow responses F16-23 – 2nd messengers = IP3 & DAG phospholipase c => IP3 & DAG F16-25 IP3 => opens ER Ca+2 channels . >>>> cytoplasmic Ca+2. > free Ca+2 => many effects DAG (w free Ca+2) => activated PKC to inner face of membrane activated PKC => many effects – 2nd messenger = Ca+2 free Ca+2 => many effect via Ca+2 binding proteins e.g. calmodulin & calmodulin dependent protein kinases Copyright © 2005 Pearson Prentice Hall, Inc.
  • 64.
    Some regulate ionchannels Copyright © 2005 Pearson Prentice Hall, Inc.
  • 65.
    Some activate membrane-boundenzymes => increase “2nd messengers” Copyright © 2005 Pearson Prentice Hall, Inc.
  • 66.
    2nd messenger = cAMP Copyright© 2005 Pearson Prentice Hall, Inc.
  • 67.
    2nd messenger = cAMP Copyright© 2005 Pearson Prentice Hall, Inc.
  • 68.
    16_23_slowly_rapidly.jpg Copyright © 2005Pearson Prentice Hall, Inc.
  • 69.
    2nd messengers = IP3& DAG Copyright © 2005 Pearson Prentice Hall, Inc.
  • 70.
    Cell Signaling Enzyme LinkedReceptors • Transmembrane proteins • cytoplasmic domain is enzyme or interacts w enzyme • When ligand is soluble signaling protein, action usually gene regulation – slow • Receptor Tyrosine Kinases (= RTK) – Ligand binding => – dimerization of RTK subunits => – activate kinase activity => – binding of intracellular signaling proteins F16-30 – protein phosphatases remove P from RTK • Intracellular signaling proteins include – a phospholipase that, like PLC, activates IP3 pathway – a PI 3-kinase that PO4s membrane IPLs, then bind other signaling proteins – Ras: important in loss of control of cell division, & thus in cancer Copyright © 2005 Pearson Prentice Hall, Inc.
  • 71.
    Cell Signaling Enzyme LinkedReceptors • All RTKs Activate Ras – Ras = One of lg family of monomeric GTP Binding Proteins F16-31 • NOT trimeric like G protein • resembles a subunit of trimeric G proteins • Activated by binding GTP • Inactivated by hydrolysis of its own bound GTP • Activated Ras activates MAP kinase phosphorylation cascade F16-32 • Effect of inactivating Ras => cell ignores signals to divide • Effects of permanent activation of Ras => cell acts as if constantly receiving mitogens • Mutant Ras in cancer cells (~30% of all human cancers have mutant) => constantly “on” Copyright © 2005 Pearson Prentice Hall, Inc.
  • 72.
    16_31_active_Ras.jpg Copyright © 2005Pearson Prentice Hall, Inc.
  • 73.
    16_32_MAP-kinase.jpg Copyright © 2005Pearson Prentice Hall, Inc.
  • 74.
    16_34_Ras_transmits.jpg Copyright © 2005Pearson Prentice Hall, Inc.
  • 75.
    Cell Signaling Enzyme LinkedReceptors • Some activate fast track to the nucleus – Cytokines & a few hormones – JAK-STAT Pathway • Receptor kinase activation => activation & translocation to nucleus of latent gene regulatory proteins held at plasma membrane F16-36 – SMAD Pathway F16-37 • RTKs of the TGF-b superfamily – important in animal development – Auto phosphorylation => recruits & activates a SMAD, which releases, binds a different SMAD, move to nucleus & takes part in regulating gene activity Copyright © 2005 Pearson Prentice Hall, Inc.
  • 76.
    16_36_Cytokine_recpt.jpg Copyright © 2005Pearson Prentice Hall, Inc.
  • 77.
    16_37_TGF_B_receptor.jpg Copyright © 2005Pearson Prentice Hall, Inc.
  • 78.
    Cell Signaling• SIGNALINGPATHWAYS CAN BE HIGHLY INTERCONNECTED F16-38 • (like nerve networks in brain or microprocessors in a computer) • “... a major challenge to figure out how cell communication pieces fit together to allow cells to integrate environmental signals and to respond appropriately” Copyright © 2005 Pearson Prentice Hall, Inc.
  • 79.

Editor's Notes

  • #19 16_06_extracellular_sig.jpg
  • #20 16_08_cascades.jpg
  • #22 16_29_amplifies_light.jpg
  • #23 16_09_molecules_bind.jpg
  • #24 16_12_cortisol.jpg
  • #51 16_38_Signal_pathways.jpg
  • #55 16_14_3_basic_classes.jpg
  • #56 16_13_receptor_protein.jpg
  • #63 16_18_Gprot_subunit.jpg
  • #65 16_19_open_K_chan.jpg
  • #66 16_20_second_messeng.jpg
  • #67 16_21_Cyclic_AMP.jpg
  • #68 16_24_cAMP_activate.jpg
  • #69 16_23_slowly_rapidly.jpg
  • #70 16_25_PhospholipaseC.jpg
  • #73 16_31_active_Ras.jpg
  • #74 16_32_MAP-kinase.jpg
  • #75 16_34_Ras_transmits.jpg
  • #77 16_36_Cytokine_recpt.jpg
  • #78 16_37_TGF_B_receptor.jpg
  • #80 16_39_integrate_signal.jpg