ADHESION MOLECULES
DR.ASRAFUL ALOM
DEPARTMENT OF PATHOLOGY
GAUHATI MEDICAL COLLEGE
BRIEF INTRODUCTION
• Cells in vivo must form contacts with their
neighbours or with extracellular matrix (ECM)
in order to form tissues or organ.
• In tissue cells are organised into very precise
and distinctive pattern controlled by specific
cell adhesion.
• Cell adhesion is how cells talk to each other.
• The evolution of adhesion molecules with
specialized structures and functions permits cells
to assemble into diverse classes of tissues with
varying functions.
• Cell-cell and cell-ECM interactions are critical for
assembling cells into tissues, controlling cell
shape and function, and determining the
developmental fate of cells and tissues. Diseases
may result from abnormalities in the structures
or expression of adhesion molecules.
• Cell adhesion molecules mediate, through their
extracellular domains, adhesive interactions between
cells of the same type (homotypic adhesion) or
between cells of different types (heterotypic adhesion).
• A CAM on one cell can directly bind to the same kind of
CAM on an adjacent cell (homophilic binding) or to a
different class of CAM or ECM (heterophilic binding).
• Cell-cell adhesions can be tight and long lasting or
relatively weak and transient.eg
CELL ADHESION MOLECULES(CAMs)
• CAMs are proteins located on the cell surface
involved in binding with other cells or with the
ECM in the process called cell adhesion.
• Can be classified into four families
CADHERINS
INTEGRINS
IMMUNOGLOBULIN SUPERFAMILY(IgSF)
SELECTINS
CAMS ARE TYPICALLY TRANSMEMBRANE RECEPTORS
AND ARE COMPOSED OF THREE DOMAINS:
INTRACELLULAR DOMAIN- interacts with
cytoskeleton and intracellular signaling
molecules.
TRANSMEMBRANE DOMAIN-
EXTRACELLULAR DOMAIN- interacts with
other CAMs or ECM.
Immunobiology, 6th Edition, Janeway, Travers, Walport, and Shlomchik
CAMs PLAY ROLE IN
• Cell-cell interactions.
• Embryogenesis.
• Immunity(migration of immune cells to the
inflamation center).
• Cell-tissue-organ development.
• wound healing.
• Cancer metastasis.
CADHERINS
• The primary CAMs in adherens junctions and
desmosomes belong to the cadherin family.
• In vertebrates, >100 family members have been
identified with diverse protein structures,but all with
characteristic extracellular cadherin repeats,can be
grouped into classical and non classical cadherins.
• The diversity of cadherins arises from the presence of
multiple cadherin genes and alternative RNA splicing.
• The role of cadherins is not limited to mechanical adhesion
between cells. Rather, cadherin function extends to
multiple aspects of tissue morphogenesis,including cell
recognition and sorting, boundary formation and
maintenance, coordinated cell movements and the
induction and maintenance of structural and functional cell
and tissue polarity.
• Cadherins have been implicated in the formation and
maintenance of diverse tissues and organs ranging from
polarization of simple epithelia to mechanically linking hair
cells in the cochlea to providing an adhesion code for
neural circuit formation during wiring of the brain.
The cadherin superfamily includes hundreds of
different proteins:
Table 19-3 Molecular Biology of the Cell (© Garland Science 2008)
CLASSICAL CADHERINS
• The "classical'' cadherins include E-,N-, and P-cadherins,
named for the type of tissues in which they were initially
identified (epithelial, neural, and placental).
• The adhesiveness of cadherins depends on the presence of
extracellular Ca2+, the property that gave rise to their
name (calcium adhering).
• Each classical cadherin contains a single transmembrane
domain, a relatively short C-terminal cytosolic domain, and
five extracellular "cadherin" domains (EC).
Figure 19-9a Molecular Biology of the Cell (© Garland Science 2008)
Extracellular domains of a classical cadherin (C-cadherin)
If the calcium concentration is less the extra
cellular domain becomes floppy and rapidly
degraded by proteolytic enzymes
Different CAMs function in different junctions
• Adherens junctions
coordinate the actinbased
motility of adjacent cells:
•
• Allow cells to coordinate
the activities of their
cytoskeletons
•
• Form a continuous
adhesion belt around each
of the interacting cells
in a sheet of epithelium
•
• Network can contract via
myosin motor proteins
– Motile force for folding of
epithelial sheets.
DEVELOPMENTAL ROLES OF CADHERINS
• E-cadherin is the first cadherin expressed during mammalian
development. It helps to cause compaction, an important
morphological change that occurs at the eight-cell stage of embryo
development.
• Differential expression of cadherins (either by modulating subtype
or expression level) induces sorting out of mixed cell populations.
• Cadherin subtype switching occurs during coordinated cell
movements such as neurulation,where the invaginating neural plate
expresses N-cadherin, while the overlying ectoderm expresses E-
cadherin.
Cadherin-dependent Cell Sorting
Folding of an epithelial sheet to form an
epithelial tube
interior
interior
external
effectors
The changes in
cell shape
Cell differentation?
Cell- cell
Adhesion
GTP
Small GTPaz
Ca2+
GTP
cell
cell
Cadherins and Catenins participate in transduction of extracellular signals and Mediate
various cellular response.
WNT-B CATENIN PATHWAY
INTEGRINS
• Integrins are a large family of type I
transmembrane heterodimeric glycoprotein
receptors that function as the major metazoan
receptors for cell adhesion and connect the
intracellular and extracellular environments.
• Integrins exist as two noncovalently bound α and
β subunits, which pair to form heterodimers.
There are 18α and 8β known subunits which
combine to form at least 24 distinct integrin
heterodimers.
• Integrins can bind to extracellular matrix (ECM)
glycoproteins including collagens, fibronectins,
laminins,and cellular receptors such as vascular cell
adhesion molecule-1 (VCAM-1) and the intercellular
cell adhesion molecule (ICAM) family.
• Integrins also play key roles in the assembly of the
actin cytoskeleton as well as in modulating signal
transduction pathways that control biological and
cellular functions including cell adhesion, migration,
proliferation, cell differentiation,and apoptosis.
SUBFAMILIES OF INTEGRINS
• The specificity of integrin binding to ECM components
including laminins, collagens,and fibronectin depends on
the extracellular domains of the α and β integrin subunits.
• Integrins α1β1, α2β1, α10β1, and α11β1 represent the
primary collagen receptors.
• integrins α3β1, α6β1, α6β4 and α7β1 are the major laminin
receptors.
• integrins α5β1, α8β1, αIIbβ3 and the αvβ1integrins are the
major fibronectin receptors that bind in an RGD-dependent
manner.
PHENOTYPE OF INTEGRIN KNOCKOUT MICE
• Integrins play diverse and important roles in most
biological processes.
• Integrins knockout mice have provided much insight
into the functions of specific integrin heterodimers,
reflecting the unique roles of the various integrins.
• Mutations in integrin subunits have been found to
cause clinical disorders in human and these correlate
well with mice in which the same integrins are deleted.
There are three well-described inherited autosomal
recessive diseases in humans linked to germline
mutations in integrin subunits.
 Mutations in αIIb and β3 integrin subunits are associated
with Glanzmann’s thrombasthenia, a clinical entity
associated with platelet dysfunction and bleeding
disorders.
 Point mutations and gene deletion in β2 integrin in
humans and mice, respectively, have been associated
with LeukocyteAdhesion Deficiency (LAD).
 Finally mutations in α6 and β4 integrin result in
junctional epidermolysis bullosa with skin blistering.
STRUCTURE
INTEGRIN SIGNALING
• Integrins are able to transduce signals intracellularly
following ligand binding (“outside-in” signaling).
• However, unlike most other cell receptors, integrins can
shift between high- and low-affinity conformations for
ligand binding (“inside-out”signaling).
• Depending on the cell type, integrins can be either basally
activated, as with most adherent cells that are attached to
a basement membrane, or basally inactive, as with
platelets or leukocytes that freely circulate until activated
to undergo platelet aggregation or mediate an
inflammatory response, respectively.
INSIDE OUT SIGNALING
• In the normal resting, inactive state, integrin extracellular domains
are unbound to ligands and exist in a bent conformation.
• Activation signals from within the cell induce straightening of the
extracellular domains and stabilize the extended, active
conformation.
• This conformational change exposes the external ligand-binding site
to which ligands bind, allowing the transmission of signals from the
outside to the inside.
• The TM domains play key roles in integrin activation. Separation of
integrin TM domains is generally believed to be a requirement for
integrins to adopt the high affinity state.
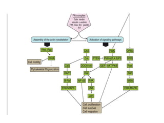
OUTSIDE IN SIGNALING
• Integrins themselves lack intrinsic catalytic activity. Ligand
binding to the extracellular domain of integrins results in
signal transduction to the cytoplasm in the classical
direction from the outside-in.
• These intracellular signals affect cellular
growth,differentiation and apoptosis.
• Integrin signaling is complex and significantly influenced by
crosstalk with growth factor receptors. Further, the
intracellular signals generated lead to the assembly of the
FA complex, a large, dynamic multiprotein complex
involving over 150 intracellular proteins.
ROLE OF FEW IMPORTANT INTEGRINS
Integrin type In vivo function
β1 integrins
Development
αV Vasculogenesis
α9β1
Lymphangiogenesis
αIIbβ3
Thrombus formation
α6β4
Integrity of skin
FUNCTION OF INTEGRINS
1. Attachment of cell to ECM
2. Signal transduction from ECM to cell have
relation to-
-cell growth
-cell division
-cell survival
-cellular differentiation
-apoptosis
-cell migration during embryogenesis ,
thrombosis, haemostasis,wound healing etc.
IMMUNOGLOBULIN SUPERFAMILY
CAM(IgSF-CAM)
• IgSF cell adhesion molecules are
calcium-independent
transmembrane glycoproteins.
• Each IgSF CAM has an extracellular
domain, which contains several Ig-
like intra-chain disulfide-bonded
loops with conserved cysteine
residues, a transmembrane
domain, and an intracellular
domain that interacts with the
cytoskeleton.
• They are either homophilic or
heterophilic and bind integrins or
different IgSF CAMs.
consists of more than 25 molecules.
They includes..
 Intercellular cell adhesion molecules (ICAMs)
 Vascular cell adhesion molecule (VCAM)
 Platelet-endothelial cell adhesion molecule (PECAM-1)
 Neural cell adhesion molecules (NCAMs)
 Endothelial cell-selective adhesion molecule (ESAM)
 Junctional adhesion molecule (JAMs)
 Nectins, and other cell adhesion molecules.
Intercellular adhesion molecule (ICAM)
• ICAM-1 (CD54)
• ICAM-1 is expressed on leukocytes, fibroblasts, epithelial cells and
endothelial cells.
• Expression can be induceed by cytokines (IL-1, TNF-α, IFN-γ), or
bacterial endotoxin.
• IFN-γ selectively induces ICAM-1 expression without affecting
expression of other adhesion molecules.
• Ligands for the most N-terminal domain (first) of ICAM-1 include LFA-1,
fibrinogen, and most serotypes of rhinovirus, whereas the third
domain is recognized by Mac-1.
• Linkage with the cytoskeleton may localise ICAM-1
within regions of the endothelial cell membrane in order
to facilitate leukocyte adherence and transmigration.
• The expression of ICAM-1 in primary melanoma is
related to the presence of distant metastases.
• Elevated levels of soluble ICAM-1, which still retains the
binding site for LFA-1 in its extracellular domain, have
been found in the serum of melanoma and ovarian
cancer patients.
• ICAM-2 (CD102)
• ICAM-2 also has a similar tissue distribution to
ICAM-1, but apparently is expressed constitutively
and is not regulated by cytokines.
• Two Ig-like extracellular domains that possess 34%
homology to the first two domains of ICAM-1.
• Ligand binding site for LFA-1.
• ICAM-2 does not serve as an endothelial ligand for
this leukocyte integrin.
• ICAM-3 (CD50)
• Functions as an LFA-1 ligand, αdβ2integrin.
• Expressed on all leukocytes and on mast cells.
• ICAM-3 cross-linking results in calcium
mobilization, tyrosine phosphorylation,
enhanced adhesion, chemokine secretion, and
modulation of basophil mediator release.
VASCULAR CELL ADHESION MOLECULES
VCAM-1 (CD106)
• VCAM-1, is a 90-110 kDa glycoprotein expressed on the
surface of activated endothelium and a variety of other cell
types including dendritic cells, tissue macrophages and
bone marrow fibroblasts.
• VCAM-1 expression on endothelial cells can be up-
regulated by several cytokines, such as IL-1β, IL-4, TNF-α
and interferon-γ (IFN-γ) .
• VCAM-1 interacts with the leukocyte integrin α4β1(VLA-4)
on many different cells including eosinophils, monocytes
and with α4β7 on activated peripheral T cells.
• Thus α4β1/VCAM-1 interactions, like LFA-1/ICAM-1
interactions, may regulate the movement of leukocytes out
of blood vessels to inflammatory sites.
• α4β1/VCAM-1 interaction has been shown to be crucial for
the binding of haematopoietic precursor cells to bone
marrow stroma.
• Interaction of VCAM-1 with α4β1 integrin expressed on
certain tumour types has also been suggested to be an
important mechanism for the development of metastases
in cancers such as melanomas, osteosarcomas,
neuroblastomas and rhabdomyosarcomas.
PLATELET-ENDOTHELIAL CAM
PECAM-1 (CD31)
• Expressed on endothelial cells, platelets and on some
leukocytes such as monocytes and neutrophils.
• PECAM-1 invoved in leukocyte transmigration and
particularly in the preferential migration of naive and
CD8+ T cells across HEV.
• PECAM-1 is expressed at intercellular junctions of
endothelial cells and the surface expression of PECAM-
1 is not increased by treatment with cytokines, such as
TNF-α and IL-1.
NEURAL CELL ADHESION MOLECULES
(NCAM)
• Many Ig superfamily proteins function as adhesion
molecules in the nervous system and they have been
implicated in various roles during the development of the
nervous system.
• Based on the composition of their extracellular domains, of
the Ig superfamily (IgCAMs) NCAM can be divided in three
groups:
• containing Ig folds only,
• containing Ig folds followed by FNIII domain(s),
• Ig folds linked to protein modules other than an FNIII
domain.
SELECTINS
• Selectins are a unique family of 3 adhesion molecules
that are expressed and function only on cells in the
vasculature.
• The term selectin was originally proposed to highlight
the presence of the lectin domain, as well as to
emphasize the selective nature of the expression and
function of these molecules.
• Selectins mediate the first step required for emigration
of leukocytes from the bloodstream, tethering of a
leukocyte in flow.
Selectins have an N-terminal C-type (Ca2-binding) lectin domain,
followed by a single EGF domain, 2–9 CRP domains, a single
transmembrane domain, and a short cytoplasmic domain.
L- SELECTIN:- OR CD62L
• Located on tip of microvillus projection of leukocytes facilitating its
interaction with ligands of endothelium.
• L-selectin is constitutively expressed at the leukocyte surface
rapidly shed this selectin following activation.
• It is involved in binding of circulating T-lymphocytes to the high
endothelial postcapillary venules in lymph nodes and mucosal
lymphoid tissues and as such acts as homing receptors for
lymphocytes to these tissues.
• In addition to its role in lymphocyte homing L-selectin appears to
participate in the adhesion of neutrophils, monocytes, and
lymphocytes to activated endothelium.
E-SELECTIN OR CD62E :
• The expression of E-selectin appears to be largely restricted
to activated endothelial cells.Previously known as
endothelial leukocyte adhesion molecule-1 (ELAM-1).
• This expression peaks in - 4-6 h, declines to basal levels by
24-48 h, and requires de novo RNA and protein synthesis.
• E-Selectin recognizes complex sialylated carbohydrate
groups related to the Lewis X or Lewis A family found on
various surface proteins of granulocytes, monocytes, and
previously activated effector and memory T cells.
• E-selectin is important in the homing of effector and
memory T cells to some peripheral sites of inflammation,
particularly in the skin.
• Endothelial cell expression of E-selectin is a hallmark of
acute cytokine-mediated inflammation, and antibodies to
E-selectin can block leukocyte accumulation in vivo.
Expressed only on cytokine activated endothelial cells.
• Recent study suggests that the antiinflammatory effects of
corticosteroids may, at least in part, involve such a
mechanism: dexamethasone can inhibit endothelial cell
expression of E-selectin stimulated by LPS and IL- I.
Levels of soluble E-selectin in plasma are increased in
- scleroderma
- polyarteritis nodosa
- SLE
- psoriasis
- atopic dermatitis
Correlation between levels of soluble E-selectin and disease
activity has been observed in
- atopic and allergic dermatitis
- psoriasis and palmoplantar pustulosis
- eczema
- Kawasaki disease
E-selectin may be of potential therapeutic value in inflammatory
diseases and cancer by virtue of its unique temporal and spatial
expression profile.
P-SELECTIN (CD62P)
• Unlike E-selectin, P-selectin is synthesized constitutively and stored
intracellularly in both platelets and endothelial cells.
• After synthesis, it appears to be targeted to storage/secretory
granules by virtue of a sorting signal present in its cytoplasmic
domain.
• From these intracellular pools, P-selectin can be rapidly mobilized
to the cell surface, where it binds leukocytes.
• A variety of mediators, including thrombin,histamine, terminal
complement components, and H₂0₂ have been shown to induce
rapid surface expression of P-selectin.
• Was first identified in the secretory granules (α granule)
of platelets, hence the designation P. Also found in
secretory granules of endothelial cells, called Weibel-
Palade bodies.
• The expression of P-selectin at the cell surface is short
lived, declining substantially within minutes.
• Recent studies suggest that new P-selectin synthesis
may be induced by cytokines such as IL- 1 and TNF in a
manner similar to that of E-selectin
Leukocyte migration and CAM
CAMs in leukocyte adhesion deficiency
• Leukocyte adhesion
deficiency (LAD), is a
rare autosomal recessive disorder
characterized
by immunodeficiency resulting in
recurrent infections.
• LAD is currently divided into three
subtypes: LAD1, LAD2, and the
recently described LAD3, also
known as LAD-1/variant.
• In LAD3, the immune defects are
supplemented by a Glanzmann
thrombasthenia-like bleeding
tendency.
CAMs in CANCER and METASTASIS
• The function of epithelial (E)-cadherin is decreased in most
epithelial tumors during cancer progression. Loss of E-
cadherin function elicits active signals that support tumor-cell
migration, invasion and metastasis.
• Loss of E-cadherin can be accompanied by increased level of
other cadherins such as N-cadherin which promotes tumor
cell motility and migration.
• E cadherin functions as a Tumor Suppressor.
• E cadherin loss enables disaggregation of cancer cells from
one another.
• CDH1 mutations involved with several cancers:
Breast, Liver, Prostate, Stomach, Endometrium,
Ovary, and Lung.
• Loss of E cadherin Function Correlates with Poor
Prognosis.
• Accumulating evidence from several preclinical
models confirms that tumor cell interactions
through selectins and integrins actively
contribute to the metastatic spread of tumor cell.
CAMs IN INFLAMMATORY BOWEL
DISEASE
• VCAM- 1 concentration were higher in patients with
active ulcerative colitis compare to inactive ulcerative
colitis.
• VCAM-1 concentration were also greater in patients
with both active and inactive crohns disease than
controls.
• Patients with active crohns disease had higher ICAM-1
concentration than control.
CAMs in CARDIOVASCULAR PATHOLOGY
A. Coronary Artery disease: The infiltration of monocytes
and T- lymphocytes, which initiates the atherosclerotic
process is mediated by adhesion receptors.
There are increased level of β-1 integrin, VCAM-1,
ICAM-1 and E-selectin in patients with atherosclerosis.
B. Thrombosis: Activation of αIIbβ3 receptor can result in
platelet adhesion even if Arachidonic Acid pathway is
blocked.
• Neuropathologically, AD is primarily characterized
by intraneuronal neurofibrillary tangles (NFTs) of
hyperphosphorylated tau and extracellular
deposits of mainly aggregated Aβ peptide, known
as senile or neuritic plaques.
• The role of CAMs in events considered central to
the pathogenesis and progression of Alzheimer’s
disease (AD) such as amyloid-β (Aβ) metabolism,
neuronal plasticity, inflammation, and vascular
changes.
CAMS IN ALZHEIMER DISEASE
THERAPEUTIC UTILITY OF CAMs
1. Cancer: selectins can be used as nanodevices to treat
cancer. Researchers are trying to create a device
capable of killing cancer cells circulating in the blood.
2. Osteoporosis: osteoporosis is a disease that occurs
when bone forming cells called osteoblasts become to
scarce. Osteoblast developed from stem cells can be
able to treat osteoporosis by adding stem cells to a
patient’s bone marrow. E-selectins are constitutively
expressed in the bone marrow, and researchers have
shown that tagging stem cells with a certain
glycoprotein causes those cells to migrate to bone
marrow.
3.Ischemic heart disease: GPIIb/IIIa antagonists (like
abciximab,tirofiban,eptifibatide)are effective
antithrombotic agents. As compared to alone thrombolytic
agent, combination of GPIIb/IIIa antagonists and a
thrombolytic agent produces more rapid and extensive
clot lysis,reduces the risk of re-occlusion and dimnishes
infarct size.
Trials of these antagonists along with other thrombolytic
agents and anticoagulants are currently ongoing in MI and
unstable angina. Other conditions which can be benefited
are stroke, thrombotic thrombocytopenic purpura and
microvascular surgery etc.
4.Inflammatory diseases: Overzealous accumulation of
leukocytes in tissues contributes to a wide variety of diseases.
 Atherosclerosis
 Asthma and COPD
 Chronic IBD
 Rheumatoid arthritis
 Multiple sclerosis
 Juvenile diabetes etc
Therapeutic strategies are thus directed to reduce or prevent
leukocyte-endothelial cell interactions and communication, in
order to limit the progression of inflammatory diseases.
TENSIN IN HEALTH AND DISEASE
• Tensin is a cytoplasmic phosphoprotein that localized to
integrin-mediated focal adhesions.
• It binds to actin filaments( at ABD domain) and contains a
phosphotyrosine-binding (PTB) domain, which interacts
with the cytoplasmic tails of integrin.
• In addition, tensin has an Src Homology 2 (SH2) domain
capable of interacting with tyrosine-phosphorylated
proteins.
• Furthermore, several factors induce tyrosine
phosphorylation of tensin.
• Thus, tensin functions as a platform for dis/assembly of
signaling complexes at focal adhesions by recruiting
tyrosine-phosphorylated signaling molecules through the
SH2 domain, and also by providing interaction sites for
other SH2-containing proteins.
• Analysis of knockout mice has demonstrated critical roles
of tensin in renal function, muscle regeneration, and cell
migration.
• Therefore, tensin and its downstream signaling molecules
may be targets for therapeutic interventions in renal
disease, wound healing and cancer.
ROLE OF TENSIN IN CARCINOGENESIS
• Tensins are deregulated in cancer although their function is
tissue dependent.
• Cten (Tensin 4) is the most extensively studied tensin
molecule and this act as a tumour suppressor in the
prostate but as an oncogene in colon,breast and lung
neoplasia.
• Tensin 1 and 3 are found to be downregulated in those of
the prostate,breast,kidney and skin cancer.
• Tensin 2 is downregulated in kidney and lung cancer but
over expressed in hepatocellular carcinoma.
CONCLUSION
Cell adhesion and adhesion molecules have been
shown to contribute to the pathogenesis of a large
number of common human disorders and tumor cell
metastasis in cancer. Recent studies have
demostrated that CAM are involved in signal
transduction pathways. These molecules transmit
signals from the extracellular matrix to the cell
interior (outside-in) and from the inside of the cell to
the outside (inside-out) similar to those transduced
by growth factors, hormones and cytokines. These
results are extremely significant in metastatic spread
and the treatment of a large number of human
disorders.
Adhesion molecules

Adhesion molecules

  • 1.
    ADHESION MOLECULES DR.ASRAFUL ALOM DEPARTMENTOF PATHOLOGY GAUHATI MEDICAL COLLEGE
  • 2.
    BRIEF INTRODUCTION • Cellsin vivo must form contacts with their neighbours or with extracellular matrix (ECM) in order to form tissues or organ. • In tissue cells are organised into very precise and distinctive pattern controlled by specific cell adhesion. • Cell adhesion is how cells talk to each other.
  • 3.
    • The evolutionof adhesion molecules with specialized structures and functions permits cells to assemble into diverse classes of tissues with varying functions. • Cell-cell and cell-ECM interactions are critical for assembling cells into tissues, controlling cell shape and function, and determining the developmental fate of cells and tissues. Diseases may result from abnormalities in the structures or expression of adhesion molecules.
  • 4.
    • Cell adhesionmolecules mediate, through their extracellular domains, adhesive interactions between cells of the same type (homotypic adhesion) or between cells of different types (heterotypic adhesion). • A CAM on one cell can directly bind to the same kind of CAM on an adjacent cell (homophilic binding) or to a different class of CAM or ECM (heterophilic binding). • Cell-cell adhesions can be tight and long lasting or relatively weak and transient.eg
  • 5.
    CELL ADHESION MOLECULES(CAMs) •CAMs are proteins located on the cell surface involved in binding with other cells or with the ECM in the process called cell adhesion. • Can be classified into four families CADHERINS INTEGRINS IMMUNOGLOBULIN SUPERFAMILY(IgSF) SELECTINS
  • 6.
    CAMS ARE TYPICALLYTRANSMEMBRANE RECEPTORS AND ARE COMPOSED OF THREE DOMAINS: INTRACELLULAR DOMAIN- interacts with cytoskeleton and intracellular signaling molecules. TRANSMEMBRANE DOMAIN- EXTRACELLULAR DOMAIN- interacts with other CAMs or ECM.
  • 8.
    Immunobiology, 6th Edition,Janeway, Travers, Walport, and Shlomchik
  • 9.
    CAMs PLAY ROLEIN • Cell-cell interactions. • Embryogenesis. • Immunity(migration of immune cells to the inflamation center). • Cell-tissue-organ development. • wound healing. • Cancer metastasis.
  • 10.
    CADHERINS • The primaryCAMs in adherens junctions and desmosomes belong to the cadherin family. • In vertebrates, >100 family members have been identified with diverse protein structures,but all with characteristic extracellular cadherin repeats,can be grouped into classical and non classical cadherins. • The diversity of cadherins arises from the presence of multiple cadherin genes and alternative RNA splicing.
  • 11.
    • The roleof cadherins is not limited to mechanical adhesion between cells. Rather, cadherin function extends to multiple aspects of tissue morphogenesis,including cell recognition and sorting, boundary formation and maintenance, coordinated cell movements and the induction and maintenance of structural and functional cell and tissue polarity. • Cadherins have been implicated in the formation and maintenance of diverse tissues and organs ranging from polarization of simple epithelia to mechanically linking hair cells in the cochlea to providing an adhesion code for neural circuit formation during wiring of the brain.
  • 12.
    The cadherin superfamilyincludes hundreds of different proteins:
  • 13.
    Table 19-3 MolecularBiology of the Cell (© Garland Science 2008)
  • 14.
    CLASSICAL CADHERINS • The"classical'' cadherins include E-,N-, and P-cadherins, named for the type of tissues in which they were initially identified (epithelial, neural, and placental). • The adhesiveness of cadherins depends on the presence of extracellular Ca2+, the property that gave rise to their name (calcium adhering). • Each classical cadherin contains a single transmembrane domain, a relatively short C-terminal cytosolic domain, and five extracellular "cadherin" domains (EC).
  • 16.
    Figure 19-9a MolecularBiology of the Cell (© Garland Science 2008) Extracellular domains of a classical cadherin (C-cadherin)
  • 17.
    If the calciumconcentration is less the extra cellular domain becomes floppy and rapidly degraded by proteolytic enzymes
  • 18.
    Different CAMs functionin different junctions
  • 19.
    • Adherens junctions coordinatethe actinbased motility of adjacent cells: • • Allow cells to coordinate the activities of their cytoskeletons • • Form a continuous adhesion belt around each of the interacting cells in a sheet of epithelium • • Network can contract via myosin motor proteins – Motile force for folding of epithelial sheets.
  • 20.
    DEVELOPMENTAL ROLES OFCADHERINS • E-cadherin is the first cadherin expressed during mammalian development. It helps to cause compaction, an important morphological change that occurs at the eight-cell stage of embryo development. • Differential expression of cadherins (either by modulating subtype or expression level) induces sorting out of mixed cell populations. • Cadherin subtype switching occurs during coordinated cell movements such as neurulation,where the invaginating neural plate expresses N-cadherin, while the overlying ectoderm expresses E- cadherin.
  • 21.
  • 22.
    Folding of anepithelial sheet to form an epithelial tube
  • 23.
    interior interior external effectors The changes in cellshape Cell differentation? Cell- cell Adhesion GTP Small GTPaz Ca2+ GTP cell cell Cadherins and Catenins participate in transduction of extracellular signals and Mediate various cellular response.
  • 24.
  • 25.
    INTEGRINS • Integrins area large family of type I transmembrane heterodimeric glycoprotein receptors that function as the major metazoan receptors for cell adhesion and connect the intracellular and extracellular environments. • Integrins exist as two noncovalently bound α and β subunits, which pair to form heterodimers. There are 18α and 8β known subunits which combine to form at least 24 distinct integrin heterodimers.
  • 26.
    • Integrins canbind to extracellular matrix (ECM) glycoproteins including collagens, fibronectins, laminins,and cellular receptors such as vascular cell adhesion molecule-1 (VCAM-1) and the intercellular cell adhesion molecule (ICAM) family. • Integrins also play key roles in the assembly of the actin cytoskeleton as well as in modulating signal transduction pathways that control biological and cellular functions including cell adhesion, migration, proliferation, cell differentiation,and apoptosis.
  • 27.
    SUBFAMILIES OF INTEGRINS •The specificity of integrin binding to ECM components including laminins, collagens,and fibronectin depends on the extracellular domains of the α and β integrin subunits. • Integrins α1β1, α2β1, α10β1, and α11β1 represent the primary collagen receptors. • integrins α3β1, α6β1, α6β4 and α7β1 are the major laminin receptors. • integrins α5β1, α8β1, αIIbβ3 and the αvβ1integrins are the major fibronectin receptors that bind in an RGD-dependent manner.
  • 29.
    PHENOTYPE OF INTEGRINKNOCKOUT MICE • Integrins play diverse and important roles in most biological processes. • Integrins knockout mice have provided much insight into the functions of specific integrin heterodimers, reflecting the unique roles of the various integrins. • Mutations in integrin subunits have been found to cause clinical disorders in human and these correlate well with mice in which the same integrins are deleted.
  • 30.
    There are threewell-described inherited autosomal recessive diseases in humans linked to germline mutations in integrin subunits.  Mutations in αIIb and β3 integrin subunits are associated with Glanzmann’s thrombasthenia, a clinical entity associated with platelet dysfunction and bleeding disorders.  Point mutations and gene deletion in β2 integrin in humans and mice, respectively, have been associated with LeukocyteAdhesion Deficiency (LAD).  Finally mutations in α6 and β4 integrin result in junctional epidermolysis bullosa with skin blistering.
  • 31.
  • 33.
    INTEGRIN SIGNALING • Integrinsare able to transduce signals intracellularly following ligand binding (“outside-in” signaling). • However, unlike most other cell receptors, integrins can shift between high- and low-affinity conformations for ligand binding (“inside-out”signaling). • Depending on the cell type, integrins can be either basally activated, as with most adherent cells that are attached to a basement membrane, or basally inactive, as with platelets or leukocytes that freely circulate until activated to undergo platelet aggregation or mediate an inflammatory response, respectively.
  • 34.
    INSIDE OUT SIGNALING •In the normal resting, inactive state, integrin extracellular domains are unbound to ligands and exist in a bent conformation. • Activation signals from within the cell induce straightening of the extracellular domains and stabilize the extended, active conformation. • This conformational change exposes the external ligand-binding site to which ligands bind, allowing the transmission of signals from the outside to the inside. • The TM domains play key roles in integrin activation. Separation of integrin TM domains is generally believed to be a requirement for integrins to adopt the high affinity state.
  • 36.
    OUTSIDE IN SIGNALING •Integrins themselves lack intrinsic catalytic activity. Ligand binding to the extracellular domain of integrins results in signal transduction to the cytoplasm in the classical direction from the outside-in. • These intracellular signals affect cellular growth,differentiation and apoptosis. • Integrin signaling is complex and significantly influenced by crosstalk with growth factor receptors. Further, the intracellular signals generated lead to the assembly of the FA complex, a large, dynamic multiprotein complex involving over 150 intracellular proteins.
  • 38.
    ROLE OF FEWIMPORTANT INTEGRINS Integrin type In vivo function β1 integrins Development αV Vasculogenesis α9β1 Lymphangiogenesis αIIbβ3 Thrombus formation α6β4 Integrity of skin
  • 40.
    FUNCTION OF INTEGRINS 1.Attachment of cell to ECM 2. Signal transduction from ECM to cell have relation to- -cell growth -cell division -cell survival -cellular differentiation -apoptosis -cell migration during embryogenesis , thrombosis, haemostasis,wound healing etc.
  • 41.
    IMMUNOGLOBULIN SUPERFAMILY CAM(IgSF-CAM) • IgSFcell adhesion molecules are calcium-independent transmembrane glycoproteins. • Each IgSF CAM has an extracellular domain, which contains several Ig- like intra-chain disulfide-bonded loops with conserved cysteine residues, a transmembrane domain, and an intracellular domain that interacts with the cytoskeleton. • They are either homophilic or heterophilic and bind integrins or different IgSF CAMs.
  • 42.
    consists of morethan 25 molecules. They includes..  Intercellular cell adhesion molecules (ICAMs)  Vascular cell adhesion molecule (VCAM)  Platelet-endothelial cell adhesion molecule (PECAM-1)  Neural cell adhesion molecules (NCAMs)  Endothelial cell-selective adhesion molecule (ESAM)  Junctional adhesion molecule (JAMs)  Nectins, and other cell adhesion molecules.
  • 43.
    Intercellular adhesion molecule(ICAM) • ICAM-1 (CD54) • ICAM-1 is expressed on leukocytes, fibroblasts, epithelial cells and endothelial cells. • Expression can be induceed by cytokines (IL-1, TNF-α, IFN-γ), or bacterial endotoxin. • IFN-γ selectively induces ICAM-1 expression without affecting expression of other adhesion molecules. • Ligands for the most N-terminal domain (first) of ICAM-1 include LFA-1, fibrinogen, and most serotypes of rhinovirus, whereas the third domain is recognized by Mac-1.
  • 44.
    • Linkage withthe cytoskeleton may localise ICAM-1 within regions of the endothelial cell membrane in order to facilitate leukocyte adherence and transmigration. • The expression of ICAM-1 in primary melanoma is related to the presence of distant metastases. • Elevated levels of soluble ICAM-1, which still retains the binding site for LFA-1 in its extracellular domain, have been found in the serum of melanoma and ovarian cancer patients.
  • 45.
    • ICAM-2 (CD102) •ICAM-2 also has a similar tissue distribution to ICAM-1, but apparently is expressed constitutively and is not regulated by cytokines. • Two Ig-like extracellular domains that possess 34% homology to the first two domains of ICAM-1. • Ligand binding site for LFA-1. • ICAM-2 does not serve as an endothelial ligand for this leukocyte integrin.
  • 46.
    • ICAM-3 (CD50) •Functions as an LFA-1 ligand, αdβ2integrin. • Expressed on all leukocytes and on mast cells. • ICAM-3 cross-linking results in calcium mobilization, tyrosine phosphorylation, enhanced adhesion, chemokine secretion, and modulation of basophil mediator release.
  • 47.
    VASCULAR CELL ADHESIONMOLECULES VCAM-1 (CD106) • VCAM-1, is a 90-110 kDa glycoprotein expressed on the surface of activated endothelium and a variety of other cell types including dendritic cells, tissue macrophages and bone marrow fibroblasts. • VCAM-1 expression on endothelial cells can be up- regulated by several cytokines, such as IL-1β, IL-4, TNF-α and interferon-γ (IFN-γ) . • VCAM-1 interacts with the leukocyte integrin α4β1(VLA-4) on many different cells including eosinophils, monocytes and with α4β7 on activated peripheral T cells.
  • 48.
    • Thus α4β1/VCAM-1interactions, like LFA-1/ICAM-1 interactions, may regulate the movement of leukocytes out of blood vessels to inflammatory sites. • α4β1/VCAM-1 interaction has been shown to be crucial for the binding of haematopoietic precursor cells to bone marrow stroma. • Interaction of VCAM-1 with α4β1 integrin expressed on certain tumour types has also been suggested to be an important mechanism for the development of metastases in cancers such as melanomas, osteosarcomas, neuroblastomas and rhabdomyosarcomas.
  • 49.
    PLATELET-ENDOTHELIAL CAM PECAM-1 (CD31) •Expressed on endothelial cells, platelets and on some leukocytes such as monocytes and neutrophils. • PECAM-1 invoved in leukocyte transmigration and particularly in the preferential migration of naive and CD8+ T cells across HEV. • PECAM-1 is expressed at intercellular junctions of endothelial cells and the surface expression of PECAM- 1 is not increased by treatment with cytokines, such as TNF-α and IL-1.
  • 50.
    NEURAL CELL ADHESIONMOLECULES (NCAM) • Many Ig superfamily proteins function as adhesion molecules in the nervous system and they have been implicated in various roles during the development of the nervous system. • Based on the composition of their extracellular domains, of the Ig superfamily (IgCAMs) NCAM can be divided in three groups: • containing Ig folds only, • containing Ig folds followed by FNIII domain(s), • Ig folds linked to protein modules other than an FNIII domain.
  • 52.
    SELECTINS • Selectins area unique family of 3 adhesion molecules that are expressed and function only on cells in the vasculature. • The term selectin was originally proposed to highlight the presence of the lectin domain, as well as to emphasize the selective nature of the expression and function of these molecules. • Selectins mediate the first step required for emigration of leukocytes from the bloodstream, tethering of a leukocyte in flow.
  • 53.
    Selectins have anN-terminal C-type (Ca2-binding) lectin domain, followed by a single EGF domain, 2–9 CRP domains, a single transmembrane domain, and a short cytoplasmic domain.
  • 54.
    L- SELECTIN:- ORCD62L • Located on tip of microvillus projection of leukocytes facilitating its interaction with ligands of endothelium. • L-selectin is constitutively expressed at the leukocyte surface rapidly shed this selectin following activation. • It is involved in binding of circulating T-lymphocytes to the high endothelial postcapillary venules in lymph nodes and mucosal lymphoid tissues and as such acts as homing receptors for lymphocytes to these tissues. • In addition to its role in lymphocyte homing L-selectin appears to participate in the adhesion of neutrophils, monocytes, and lymphocytes to activated endothelium.
  • 56.
    E-SELECTIN OR CD62E: • The expression of E-selectin appears to be largely restricted to activated endothelial cells.Previously known as endothelial leukocyte adhesion molecule-1 (ELAM-1). • This expression peaks in - 4-6 h, declines to basal levels by 24-48 h, and requires de novo RNA and protein synthesis. • E-Selectin recognizes complex sialylated carbohydrate groups related to the Lewis X or Lewis A family found on various surface proteins of granulocytes, monocytes, and previously activated effector and memory T cells.
  • 57.
    • E-selectin isimportant in the homing of effector and memory T cells to some peripheral sites of inflammation, particularly in the skin. • Endothelial cell expression of E-selectin is a hallmark of acute cytokine-mediated inflammation, and antibodies to E-selectin can block leukocyte accumulation in vivo. Expressed only on cytokine activated endothelial cells. • Recent study suggests that the antiinflammatory effects of corticosteroids may, at least in part, involve such a mechanism: dexamethasone can inhibit endothelial cell expression of E-selectin stimulated by LPS and IL- I.
  • 58.
    Levels of solubleE-selectin in plasma are increased in - scleroderma - polyarteritis nodosa - SLE - psoriasis - atopic dermatitis Correlation between levels of soluble E-selectin and disease activity has been observed in - atopic and allergic dermatitis - psoriasis and palmoplantar pustulosis - eczema - Kawasaki disease E-selectin may be of potential therapeutic value in inflammatory diseases and cancer by virtue of its unique temporal and spatial expression profile.
  • 59.
    P-SELECTIN (CD62P) • UnlikeE-selectin, P-selectin is synthesized constitutively and stored intracellularly in both platelets and endothelial cells. • After synthesis, it appears to be targeted to storage/secretory granules by virtue of a sorting signal present in its cytoplasmic domain. • From these intracellular pools, P-selectin can be rapidly mobilized to the cell surface, where it binds leukocytes. • A variety of mediators, including thrombin,histamine, terminal complement components, and H₂0₂ have been shown to induce rapid surface expression of P-selectin.
  • 60.
    • Was firstidentified in the secretory granules (α granule) of platelets, hence the designation P. Also found in secretory granules of endothelial cells, called Weibel- Palade bodies. • The expression of P-selectin at the cell surface is short lived, declining substantially within minutes. • Recent studies suggest that new P-selectin synthesis may be induced by cytokines such as IL- 1 and TNF in a manner similar to that of E-selectin
  • 62.
  • 64.
    CAMs in leukocyteadhesion deficiency • Leukocyte adhesion deficiency (LAD), is a rare autosomal recessive disorder characterized by immunodeficiency resulting in recurrent infections. • LAD is currently divided into three subtypes: LAD1, LAD2, and the recently described LAD3, also known as LAD-1/variant. • In LAD3, the immune defects are supplemented by a Glanzmann thrombasthenia-like bleeding tendency.
  • 65.
    CAMs in CANCERand METASTASIS • The function of epithelial (E)-cadherin is decreased in most epithelial tumors during cancer progression. Loss of E- cadherin function elicits active signals that support tumor-cell migration, invasion and metastasis. • Loss of E-cadherin can be accompanied by increased level of other cadherins such as N-cadherin which promotes tumor cell motility and migration. • E cadherin functions as a Tumor Suppressor. • E cadherin loss enables disaggregation of cancer cells from one another.
  • 66.
    • CDH1 mutationsinvolved with several cancers: Breast, Liver, Prostate, Stomach, Endometrium, Ovary, and Lung. • Loss of E cadherin Function Correlates with Poor Prognosis. • Accumulating evidence from several preclinical models confirms that tumor cell interactions through selectins and integrins actively contribute to the metastatic spread of tumor cell.
  • 69.
    CAMs IN INFLAMMATORYBOWEL DISEASE • VCAM- 1 concentration were higher in patients with active ulcerative colitis compare to inactive ulcerative colitis. • VCAM-1 concentration were also greater in patients with both active and inactive crohns disease than controls. • Patients with active crohns disease had higher ICAM-1 concentration than control.
  • 70.
    CAMs in CARDIOVASCULARPATHOLOGY A. Coronary Artery disease: The infiltration of monocytes and T- lymphocytes, which initiates the atherosclerotic process is mediated by adhesion receptors. There are increased level of β-1 integrin, VCAM-1, ICAM-1 and E-selectin in patients with atherosclerosis. B. Thrombosis: Activation of αIIbβ3 receptor can result in platelet adhesion even if Arachidonic Acid pathway is blocked.
  • 71.
    • Neuropathologically, ADis primarily characterized by intraneuronal neurofibrillary tangles (NFTs) of hyperphosphorylated tau and extracellular deposits of mainly aggregated Aβ peptide, known as senile or neuritic plaques. • The role of CAMs in events considered central to the pathogenesis and progression of Alzheimer’s disease (AD) such as amyloid-β (Aβ) metabolism, neuronal plasticity, inflammation, and vascular changes. CAMS IN ALZHEIMER DISEASE
  • 74.
    THERAPEUTIC UTILITY OFCAMs 1. Cancer: selectins can be used as nanodevices to treat cancer. Researchers are trying to create a device capable of killing cancer cells circulating in the blood. 2. Osteoporosis: osteoporosis is a disease that occurs when bone forming cells called osteoblasts become to scarce. Osteoblast developed from stem cells can be able to treat osteoporosis by adding stem cells to a patient’s bone marrow. E-selectins are constitutively expressed in the bone marrow, and researchers have shown that tagging stem cells with a certain glycoprotein causes those cells to migrate to bone marrow.
  • 75.
    3.Ischemic heart disease:GPIIb/IIIa antagonists (like abciximab,tirofiban,eptifibatide)are effective antithrombotic agents. As compared to alone thrombolytic agent, combination of GPIIb/IIIa antagonists and a thrombolytic agent produces more rapid and extensive clot lysis,reduces the risk of re-occlusion and dimnishes infarct size. Trials of these antagonists along with other thrombolytic agents and anticoagulants are currently ongoing in MI and unstable angina. Other conditions which can be benefited are stroke, thrombotic thrombocytopenic purpura and microvascular surgery etc.
  • 76.
    4.Inflammatory diseases: Overzealousaccumulation of leukocytes in tissues contributes to a wide variety of diseases.  Atherosclerosis  Asthma and COPD  Chronic IBD  Rheumatoid arthritis  Multiple sclerosis  Juvenile diabetes etc Therapeutic strategies are thus directed to reduce or prevent leukocyte-endothelial cell interactions and communication, in order to limit the progression of inflammatory diseases.
  • 77.
    TENSIN IN HEALTHAND DISEASE • Tensin is a cytoplasmic phosphoprotein that localized to integrin-mediated focal adhesions. • It binds to actin filaments( at ABD domain) and contains a phosphotyrosine-binding (PTB) domain, which interacts with the cytoplasmic tails of integrin. • In addition, tensin has an Src Homology 2 (SH2) domain capable of interacting with tyrosine-phosphorylated proteins. • Furthermore, several factors induce tyrosine phosphorylation of tensin.
  • 78.
    • Thus, tensinfunctions as a platform for dis/assembly of signaling complexes at focal adhesions by recruiting tyrosine-phosphorylated signaling molecules through the SH2 domain, and also by providing interaction sites for other SH2-containing proteins. • Analysis of knockout mice has demonstrated critical roles of tensin in renal function, muscle regeneration, and cell migration. • Therefore, tensin and its downstream signaling molecules may be targets for therapeutic interventions in renal disease, wound healing and cancer.
  • 79.
    ROLE OF TENSININ CARCINOGENESIS • Tensins are deregulated in cancer although their function is tissue dependent. • Cten (Tensin 4) is the most extensively studied tensin molecule and this act as a tumour suppressor in the prostate but as an oncogene in colon,breast and lung neoplasia. • Tensin 1 and 3 are found to be downregulated in those of the prostate,breast,kidney and skin cancer. • Tensin 2 is downregulated in kidney and lung cancer but over expressed in hepatocellular carcinoma.
  • 81.
    CONCLUSION Cell adhesion andadhesion molecules have been shown to contribute to the pathogenesis of a large number of common human disorders and tumor cell metastasis in cancer. Recent studies have demostrated that CAM are involved in signal transduction pathways. These molecules transmit signals from the extracellular matrix to the cell interior (outside-in) and from the inside of the cell to the outside (inside-out) similar to those transduced by growth factors, hormones and cytokines. These results are extremely significant in metastatic spread and the treatment of a large number of human disorders.