1
INDEX
Sr. No. Content Page
No.
1 About ISO. An Introduction 2-3
2 What is ISO 9000 Series? Definition and meaning. 3-4
3 Background of ISO 9000 4-5
4 Global Adoption 5-7
5 Reason for Use 7-9
6 Elements of ISO 9000 Quality Management System 10
7 Models of ISO 9000 11-12
8 Advantages of Use 12-14
9 ISO 9000 Series. 14-15
10 Evaluation of ISO 9000 Series Standards 15-17
11 ISO and CSA 17
12 ISO and Crisil 18
13 Process to get ISO Accreditation 18-21
14 Accreditation Bodies 22
15 Summery or Conclusion 23-24
16 Role of ISO in Pharmacy 25
17 Specimen of ISO Certificate 26
18 References 27
2
1) About ISO 9000. An Introduction
FOUNDED in 1946, ISO (International Organization for Standardization)
consists of approximately 90 member countries at present and this number
is expected to grow. With the exception of the electrical and electronic
engineering industries (which are covered by International Electro
technical Commission - IEC), the ISO is responsible for the promotion and
development of international standards and related activities, including
conformity assessments such as testing, inspection, laboratory
accreditation, certification and quality assessments.
The ISO 9000 series standards have been adopted by some 45 countries
and its equivalent standard in the Indian context is the Bureau of Indian
Standards' (BIS) 14000 series. In the United States, the series is known as
the ANSI/ASQC Q 9000 series.
The standard finds its origin in the European Community (EC) July 1985
product liability directives (also known as the single market directives)
which state that for certain regulated products, manufacturers exporting to
the EC and, eventually, to the European Free Trade Association, would
need to have a well documented and implemented Quality Assurance
System.
"ISO 9000 is a series of international standards developed by quality
experts from around the world for use by companies that either want to
implement their own in-house quality systems or to ensure that suppliers
have appropriate quality systems in place. The standards were developed
under the auspices of the International Organization for Standardization
for both quality management and quality assurance that has been adopted
by over 90 countries in the world. The ISO 9000 standards are developed
and maintained by the International Organization for Standardization
(ISO). International standards promote international trade by providing
one consistent set of requirements recognized around the world".
A quality management system (QMS) defines and establishes an
organization's quality policy and objectives. It also allows an organization
to document and implement the procedures needed to attain these goals. A
properly implemented QMS ensures that procedures are carried out
consistently, that problems can be identified and resolved, and that the
organization can continuously review and improve its procedures,
3
products and services. It is a mechanism for maintaining and improving
the quality of products or services so that they consistently meet or exceed
the customer's implied or stated needs and fulfill their quality objectives”.
ISO (International Organization for Standardization) is the world’s largest
developer and publisher of International Standards. ISO is a network of
national standards Institutes of 163 countries, one member per country,
with a central Secretariat in Geneva, Switzerland, that coordinated the
system. ISO is a nongovernmental organization that forms a bridge
between the public and private sector. On the one hand, many of its
member institutes are part of the governmental structure of their
countries, or are mandate by their government. On the other hand, other
members have their roots uniquely in the private sector, having been set
up by national partnerships of industry associations. Therefore, ISO
enables a consensus to be reached on solutions that meet both the
requirements of business and the broader need of society.
2) What is ISO Series? Definition and meaning
Developed by the ISO Technical Committee 176, published in 1987 and
updated approximately every five years, the standards comprise five
documents whose focus is Quality Assurance Systems.
ISO Series can be define as “ Family of related, auditable, international
standards and supplementary guidelines on quality management andquality
assurance. First published in 1987 (and continually updated) by
the International Standards Organization (ISO), these standards are not
specific to any industry orproduct (good or service) but are nearly
universally applicable and recognized. Although called 'voluntary,' they
are almost mandatory for practically all manufacturers andservice
providers selling to multinationals and large
orgovernmental organizations. To be awarded certification, a
firm's operations and internal systems must be verify byindependent (third
party) and accredited auditors (after an on-site audit) to be
in compliance with these standards. To remain certified, the firm must
continue to pass the on-site audit conducted at regular intervals (usually
4
every two years). In addition to the gains in productivity, the ISO 9000
certification brings recognition and credibility andprovides a structure on
which a total quality management (TQM) system can be built.”
Hence, ISO 9000 is a series of standards, developed and published by
the International Organization for Standardization (ISO), that define,
establish, and maintain an effective quality assurance system for
manufacturing and service industries.
3) Background of ISO 9000
ISO 9000 was first published in 1987. It was based on the BS 5750 series
of standards from BSI (British Standards Institute) that were proposed to
ISO in 1979. However, its history can be traced back some twenty years
before that, to the publication of the United States Department of
Defense MIL-Q-9858 standard in 1959. MIL-Q-9858 was revised into the
NATO AQAP series of standards in 1969, which in turn were revised into
the BS 5179 series of guidance standards published in 1974, and finally
revised into the BS 5750 series of requirements standards in 1979 before
being submitted to ISO.
BSI has been certifying organizations for their quality management
systems since 1978. Its first certification (FM 00001) is still extant and
held by Tarmac Limited, a successor to the original company which held
this certificate. Today BSI claims to certify organizations at nearly 70,000
sites globally.
This quality standard was first introduced in 1987 by the International
Organization for Standards (ISO) in hopes of establishing an international
definition of the essential characteristics and language of a quality system
for all businesses, irrespective of industry or geographic location. Initially,
it was used almost exclusively by large companies, but by the mid-1990s,
increasing numbers of small- and mid-sized companies had embraced ISO
9000 as well. In fact, small and moderate-sized companies account for
much of the growth in ISO 9000 registration over the past several years.
As of December 15, 2003 a revised standard replaced the 1994 edition of
the ISO 9000. The new standard is referred to as ISO 9001:2000 but is
5
often still referred to simply as ISO 9000. Revisions of the ISO standards
occur periodically.
4) Global Adoption
It is quite clear that the ISO has become an important tool in today’s
business environment due to global acceptability of ISO.
ISO and series are growing rapidly globally due to its advantages. The
growth in ISO 9001 certification is shown in the table below. The
worldwide total of ISO 9001 certificates can be found in the ISO Survey of
9001.
Worldwide total of ISO 9001 - Quality Management Systems -
Requirements certificates
Year Requirement of ISO
December 2000 457,834
December 2001 510,349
December 2002 561,767
December 2003 497,919
December 2004 660,132
December 2005 773,867
December 2006 896,929
December 2007 951,486
December 2008 982,832
December 2009 1,064,785
December 2010 118,5101
December 2011 111,698
6
In recent years there has been a rapid growth in China, which now
accounts for approximately a quarter of the global certifications.
Top 10 countries for ISO 9001 certificates (2010)-Source ISO Survey
2010
Country Rank Number of Certificate
China 1 297,037
Italy 2 138,892
Russia Federation 3 62,265
Spain 4 59,854
Japan 5 59,287
Germany 6 50,5837
United Kingdom 7 44,8498
India 8 33,2509
United States 9 25,101
Korea 10 24,778
7
5) Reason for Use
ISO 9000 is a standard created to make the attainment of quality,
consistent products easier by providing specific steps for development of
an organization’s quality management system. This quality management
system is meant to monitor the progress of a product or service as it goes
through each stage of production, from development to testing to assembly
to customer feedback.
One cornerstone of ISO 9000 is continual improvement. No company
should ever be satisfied with the conditions of a process at the given
moment; they should always be looking for ways to make these processes
more efficient and effective. ISO 9000 was written with the business
world’s insatiable desire for excellence in mind. This is why continual
improvement is a requirement of the standard – to inspire progress and the
pursuit of perfection.
8
ISO 9000 is an internationally recognized standard, and that may seem
daunting for some smaller businesses. How are they going to implement
the same standard adopted by multi-national corporations? Quite easily,
actually. ISO 9000 is a flexible standard that lays down requirements for
an organization to follow, but allows the organization to fulfill these
requirements any way they choose. This increases ISO 9000′s scope of
effectiveness, allowing a wide range of companies to create quality
management systems that match their needs.
ISO 9000 is seen in every sector of the business world, and its success is a
testament to its worth. With a focus on customer satisfaction, products and
services improve and flourish under ISO 9000′s quality management
system. With a combination of continual improvement and corrective
actions – tenets of ISO 9000 – a business will create processes that run
smoothly and efficiently.
Moreover, The global adoption of ISO 9001 may be attributable to a
number of factors. A number of major purchasers require their suppliers to
hold ISO 9001 certification. In addition to several stakeholders' benefits, a
number of studies have identified significant financial benefits for
organizations certified to ISO 9001, with a 2011 survey from the British
Assessment Bureau showing 44% of their certified clients had won new
business. Corbett et al. showed that certified organizations achieved
superior return on assets compared to otherwise similar organizations
without certification. Heras et al. found similarly superior performance and
demonstrated that this was statistically significant and not a function of
organization size. Naveha and Marcus claimed that implementing ISO
9001 led to superior operational performance in the U.S. automotive
industry. Sharma identified similar improvements in operating
performance and linked this to superior financial performance. Chow-
Chua et al. showed better overall financial performance was achieved for
companies in Denmark. Rajan and Tamimi (2003) showed that ISO 9001
certification resulted in superior stock market performance and suggested
that shareholders were richly rewarded for the investment in an ISO 9001
system.
While the connection between superior financial performance and ISO
9001 may be seen from the examples cited, there remains no proof of
9
direct causation, though longitudinal studies, such as those of Corbett et
al. (2005) may suggest it. Other writers, such as Heras et al. (2002), have
suggested that while there is some evidence of this, the improvement is
partly driven by the fact that there is a tendency for better performing
companies to seek ISO 9001 certification.
The mechanism for improving results has also been the subject of much
research. Lo et al. (2007) identified operational improvements (e.g., cycle
time reduction, inventory reductions) as following from certification.
Internal process improvements in organizations lead to externally
observable improvements. The benefit of increased international trade and
domestic market share, in addition to the internal benefits such as
customer satisfaction, interdepartmental communications, work processes,
and customer/supplier partnerships derived, far exceeds any and all initial
investment.
Below graphical structure is showing the growth in profitability who has
ISO certification:
10
6) Elements of ISO 9000 Quality Management Systems
The standards of ISO 9000 detail 20 requirements for an organization's
quality management system in the following areas:
1. Management Responsibility
2. Quality System
3. Order Entry
4. Design Control
5. Document and Data Control
6. Purchasing
7. Control of Customer Supplied Products
8. Product Identification and Tractability
9. Process Control
10. Inspection and Testing
11. Control of Inspection, Measuring, and Test Equipment
12. Inspection and Test Status
13. Control of Nonconforming Products
14. Corrective and Preventive Action
15. Handling, Storage, Packaging, and Delivery
16. Control of Quality Records
17. Internal Quality Audits
18. Training
19. Servicing
20. Statistical Techniques
11
7) Models of ISO 9000
The ISO 9000 quality standards were broken into three model sets—ISO
9001, ISO 9002, and ISO 9003. Each of these models, noted Industrial
Management contributors Stanislav Karapetrovic, Divakar Rajamani, and
Walter Willborn, "stipulate a number of requirements on which an
organization's quality system can be assessed by an external party
(registrar)" in accordance with the ISO's quality system audits standard. "A
quality system," they added, "involves organizational structure, processes,
and documented procedures constituted towards achieving quality
objectives."
In the late 2003 revision of the ISO 9000 these three standards were
combined into a single ISO 9001:2000. The new standard was published in
2000 and companies migrated to the new standards during the first three
years of the new century. Organizations and companies that were certified
under the older ISO 9000, ISO 9001, ISO 9002, and ISO 9003 systems
were required to take steps to transfer or upgrade their certification to the
new standard. An organization was required to demonstrate to an
accredited registration body that its quality management system met the
requirements of the new ISO 9001:2000.
12
8) Advantages of Use
The advantages associated with the ISO 9000 certification system are
numerous, as both business analysts and business owners will attest. These
benefits, which can impact nearly all corners of a company, range from
increased stature to bottom-line operational savings. They include:
 Increased marketability—Nearly all observers agree that ISO 9000
registration provides businesses with markedly heightened credibility with
current and prospective clients alike. Basically, it proves that the company
is dedicated to providing quality to its customers, which is no small
advantage whether the company is negotiating with a long-time customer
or endeavoring to pry a potentially lucrative customer away from a
competitor. This benefit manifests itself not only in increased customer
retention, but also in increased customer acquisition and heightened ability
to enter into new markets; indeed, ISO 9000 registration has been cited as
being of particular value for small and mid-sized businesses hoping to
establish a presence in international markets.
 Reduced operational expenses—Sometimes lost in the many
discussions of ISO 9000's public relations cache is the fact that the
rigorous registration process often exposes significant shortcomings in
various operational areas. When these problems are brought to light, the
company can take the appropriate steps to improve its processes. These
improved
efficiencies can help companies garner savings in both time and money.
"The cost of scrap, rework, returns, and the employee time spent analyzing
and troubleshooting various products are all considerably reduced by
initiating the discipline of ISO 9000," confirmed Richard B. Wright
in Industrial Distribution.
 Better management control—The ISO 9000 registration process
requires so much documentation and self-assessment that many businesses
that undergo its rigors cite increased understanding of the company's
overall direction and processes as a significant benefit.
 Increased customer satisfaction—Since the ISO 9000 certification
process almost inevitably uncovers areas in which final product quality
13
can be improved, such efforts often bring about higher levels of customer
satisfaction. In addition, by seeking and securing ISO 9000 certification,
companies can provide their clients with the opportunity to tout their
suppliers' dedication to quality in their own business dealings.
 Improved internal communication—The ISO 9000 certification
process's emphasis on self-analysis and operations management issues
encourages various internal areas or departments of companies to interact
with one another in hopes of gaining a more complete understanding of the
needs and desires of their internal customers.
 Improved customer service—The process of securing ISO 9000
registration often serves to refocus company priorities on pleasing their
customers in all respects, including customer service areas. It also helps
heighten awareness of quality issues among employees.
 Reduction of product-liability risks—Many business experts contend
that companies that achieve ISO 9000 certification are less likely to be hit
with product liability lawsuits, etc., because of the quality of their
processes.
 Attractiveness to investors—Business consultants and small business
owners alike agree that ISO-9000 certification can be a potent tool in
securing funding from venture capital firms.
9) ISO 9000 Series
The ISO 9000 series classifies products into generic product categories:
hardware, software, processed materials and services. The standards are
applicable to all industry sectors. The standards are published in a series
of five booklets, each covering a specific area:
 ISO 9000 - Explains fundamental quality concepts and provides
guidelines for the selection and application of each standard.
 ISO 9001 - Model for quality assurance in design, development,
production, installation and servicing.
14
 ISO 9002 - Model for quality assurance in the production and
installation of manufacturing systems.
 ISO 9003 - Quality assurance in final inspection and testing.
 ISO 9004 - Guidelines for the applications of standards in quality
management and quality systems.
 ISO 9000 and ISO 9004 are guidance standards. They describe what
is necessary to accomplish the requirements outlined in standards 9001,
9002 or 9003.
Organizations choose the standards to which they want to become
registered, based on their structure, their products, services and their
specific function. Selecting the appropriate standards is an important
decision
15
10) Evaluation of ISO 9000 Series Standards
The ISO 9000 standard is continually being revised by standing technical
committees and advisory groups, who receive feedback from those
professionals who are implementing the standard.
1987 version
ISO 9000:1987 had the same structure as the UK Standard BS 5750, with
three "models" for quality management systems, the selection of which
was based on the scope of activities of the organization:
 ISO 9001:1987 Model for quality assurance in design, development,
production, installation, and servicing was for companies and
organizations whose activities included the creation of new products.
 ISO 9002:1987 Model for quality assurance in production,
installation, and servicing had basically the same material as ISO 9001
but without covering the creation of new products.
 ISO 9003:1987 Model for quality assurance in final inspection and
test covered only the final inspection of finished product, with no
concern for how the product was produced.
ISO 9000:1987 was also influenced by existing U.S. and other Defense
Standards ("MIL SPECS"), and so was well-suited to manufacturing. The
emphasis tended to be placed on conformance with procedures rather than
the overall process of management, which was likely the actual intent.
1994 version
ISO 9000:1994 emphasized quality assurance via preventive actions,
instead of just checking final product, and continued to require evidence of
compliance with documented procedures. As with the first edition, the
down-side was that companies tended to implement its requirements by
creating shelf-loads of procedure manuals, and becoming burdened with
an ISO bureaucracy. In some companies, adapting and improving
processes could actually be impeded by the quality system.
2000 version
ISO 9001:2000 replaced all three former standards of 1994 issue, ISO
9001, ISO 9002 and ISO 9003. Design and development procedures were
required only if a company does in fact engage in the creation of new
16
products. The 2000 version sought to make a radical change in thinking by
actually placing the concept of process management front and center
("Process management" was the monitoring and optimization of a
company's tasks and activities, instead of just inspection of the final
product). The 2000 version also demanded involvement by upper
executives in order to integrate quality into the business system and avoid
delegation of quality functions to junior administrators. Another goal was
to improve effectiveness via process performance metrics: numerical
measurement of the effectiveness of tasks and activities. Expectations of
continual process improvement and tracking customer satisfaction were
made explicit.
ISO 9000 Requirements include:
 Approve documents before distribution;
 Provide correct version of documents at points of use;
 Use your records to prove that requirements have been met; and
 Develop a procedure to control your records.
2008 version
ISO 9001:2008 basically renarrates ISO 9001:2000. The 2008 version only
introduced clarifications to the existing requirements of ISO 9001:2000
and some changes intended to improve consistency with ISO 14001:2004.
There were no new requirements. For example, in ISO 9001:2008, a
quality management system being upgraded just needs to be checked to
see if it is following the clarifications introduced in the amended version.
ISO 9001 is supplemented directly by two other standards of the family:
 ISO 9000:2005 "Quality management systems. Fundamentals and
vocabulary"
 ISO 9004:2009 "Managing for the sustained success of an
organization. A quality management approach"
Other standards, like ISO 19011 and the ISO 10000 series, may also be
used for specific parts of the quality system.
Forthcoming 2015 version
A next version of the standard is expected to be published in December
2015, if the ISO members vote favorably in March 2015.
17
11) ISO and CSA
ISO is international whereas the CSA (Canadian Standards
Association) coverage area is Canada only. CSA standards fall into these
categories: construction products, electrical/electronics, gas equipment,
health care technology as well as fields such as: occupational health and
safety, major industrial accidents, public safety, energy, environment,
information technology, telecommunications.
12) ISO and Crisil
The ISO 9000 family addresses various aspects of quality management
and contains some of ISO’s best known standards. The standards provide
guidance and tools for companies and organizations who want to ensure
that their products and services consistently meet customer’s requirements,
and that quality is consistently improved.
CRISIL brings 24 years of credit rating and industry evaluation experience
to the rating of SMEs. CRISIL is India’s first and largest rating agency
having begun ratings for Large companies as early as 1987. We have rated
over 24500 debt instruments issued by over 8656 debt issuers, including
manufacturing companies, banks, financial institutions (FIs), state
governments and municipal corporations. CRISIL is India’s largest
independent industry research house providing detailed industry research
reports on 52 industries to large banks, consultancies and research
organizations across the country.
From above discussion it is clear that the ISO is for quality management
rating and Crisil is debt oriented rating. Moreover ISO has global
recognized whereas Crisil is not. But in Indian business environment it is
suggested that both are required for rapid growth of business.
18
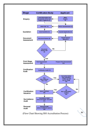
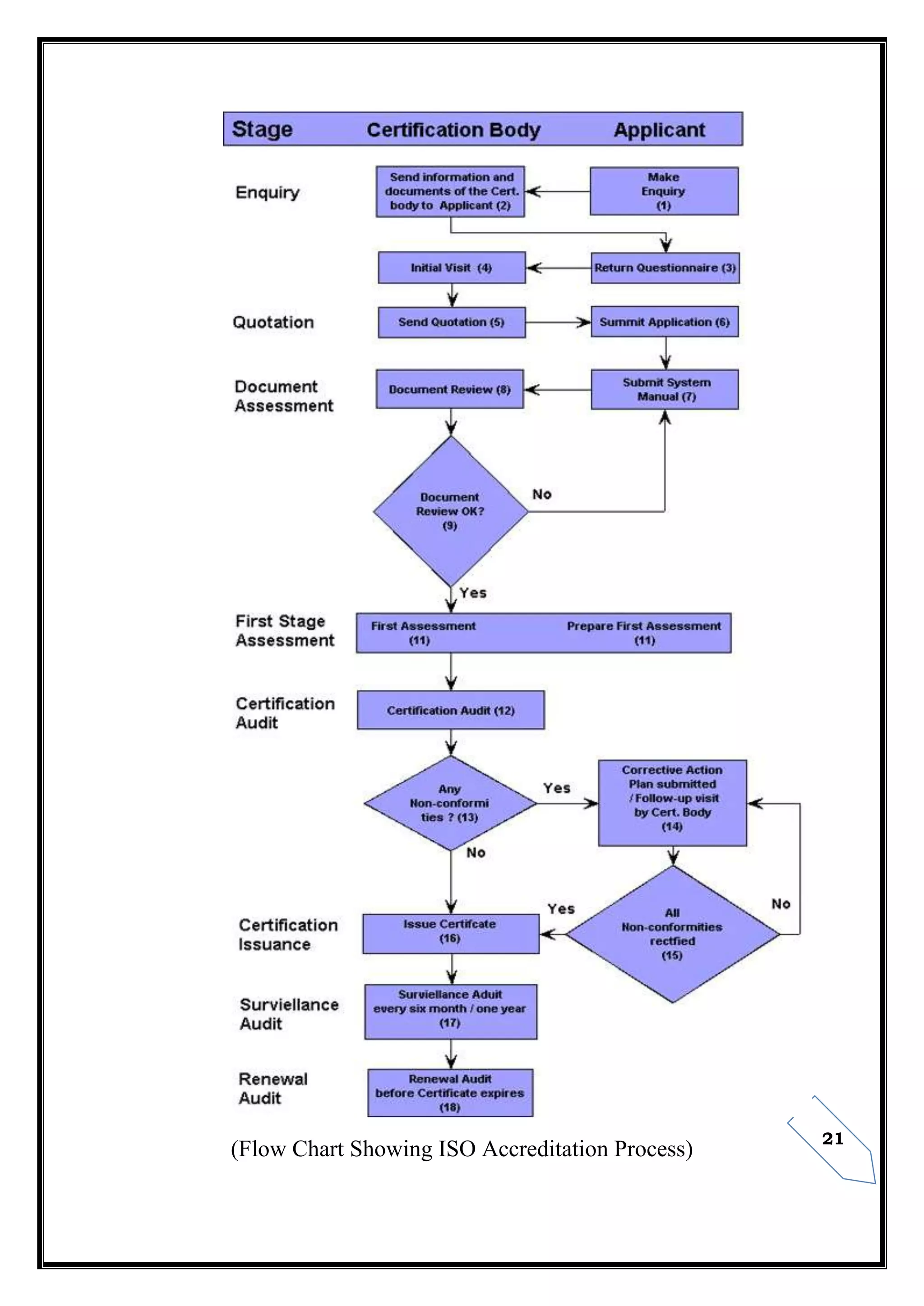
13) Process to get ISO Accreditation:
ISO does not certify organizations itself. Numerous certification bodies
exist, which audit organizations and, upon success, issue ISO 9000 or
series compliance certificates. Although commonly referred to as "ISO
9000" certification, the actual standard to which an organization's quality
management system can be certified is ISO 9000 or series certificate.
Many countries have formed accreditation bodies to authorize ("accredit")
the certification bodies. Both the accreditation bodies and the certification
bodies charge fees for their services. The various accreditation bodies have
mutual agreements with each other to ensure that certificates issued by one
of the “Accredited Certification Bodies” (CB) are accepted worldwide.
Certification bodies themselves operate under another quality standard,
ISO/IEC 17021, while accreditation bodies operate under ISO/IEC 17011.
An organization applying for ISO 9000 or series certification is audited
based on an extensive sample of its sites, functions, products, services and
processes. The auditor presents a list of problems (defined as
"nonconformities", "observations", or "opportunities for improvement") to
management. If there are no major nonconformities, the certification body
will issue a certificate. Where major nonconformities are identified, the
organization will present an improvement plan to the certification body
(e.g., corrective action reports showing how the problems will be
resolved); once the certification body is satisfied that the organization has
carried out sufficient corrective action, it will issue a certificate. The
certificate is limited by a certain scope and will display the addresses to
which the certificate refers.
An ISO 9000 or series certificate is not a once-and-for-all award, but must
be renewed at regular intervals recommended by the certification body,
usually once every three years. There are no grades of competence within
ISO 9000 or series: either a company is certified (meaning that it is
committed to the method and model of quality management described in
the standard) or it is not. In this respect, ISO 9000 or series certification
contrasts with measurement-based quality systems.
19
Two types of auditing are required to become registered to the standard:
auditing by an external certification body (external audit) and audits by
internal staff trained for this process (internal audit). The aim is a continual
process of review and assessment to verify that the system is working as it
is supposed to; to find out where it can improve; and to correct or prevent
problems identified. It is considered healthier for internal auditors to audit
outside their usual management line, so as to bring a degree of
independence to their judgments.
Under the 1994 standard, the auditing process could be adequately
addressed by performing "compliance auditing":
 Tell me what you do (describe the business process)
 Show me where it says that (reference the procedure manuals)
 Prove that this is what happened (exhibit evidence in documented
records)
The 2000 standard uses a different approach. Auditors are expected to go
beyond mere auditing for rote compliance by focusing on risk, status, and
importance. This means they are expected to make more judgments on
what is effective, rather than merely adhering to what is formally
prescribed. The difference from the previous standard can be explained
thus:
Under the 1994 version, the question was broad: "Are you doing what the
manual says you should be doing?", whereas under the 2000 version, the
questions are more specific: "Will this process help you achieve your
stated objectives? Is it a good process or is there a way to do it better?"
Hereby, selection of a leader is required for the ISO 9000 registration
process.
ISO 9000 experts and businesses that have gone through the rigorous
process of certification agree that businesses that appoint someone to
guide the process are much more likely to be able to undergo the process
20
in a healthy, productive manner than are firms that have murky reporting
relationships. Hiring an outside consultant is one option for businesses.
"An ISO 9000 advisor could give you a rough sketch of the registration
process and help you get started," stated Nation's Business. "Or the
consultant could counsel you through the entire process, writing the
company's quality policy statement and even specific operating
procedures." In addition, firms should hire an ISO-9000 registrar with a
background in their industry, legitimacy with international customers, and
knowledge of small business issues.
Some small firms choose to appoint an employee as their ISO 9000
representative rather than hire an outside consultant. Many companies
have done this successfully, but small business owners should take great
care in making this decision. "The ISO 9000 representative [should be] a
person who encompasses a genuine and passionate commitment to quality
and success, knowledge of processes and systems within the company, and
power to influence employees at all levels," wrote Karapetrovic, Rajamani,
and Willborn. "He should be familiar with the standards. If this is not the
case, there are ample training opportunities available to acquire sufficient
expertise."
21
(Flow Chart Showing ISO Accreditation Process)
22
14) Accreditation Bodies
Registrars all over the world are required to obtain the authority to audit
and recommend registration of a firm from the Accrediting Bodies. Some
Accrediting Bodies are:
1. American National Standard Institute - now merged with USA
2. Registrar Accreditation Board (RAB)
3. Road voor de Certificate (RvC)
4. The Dutch Accreditation Council (RVA)
5. French Association Francaise Assurance Qualite (AFAQ)
6. National Accreditation Council for Certification Bodies
(NACCB), India
7. SINCERT (Italy)
8. Swedish Board for Accreditation & conformity Assessment
Sweden (SWEDAC)
9. United Kingdom Accreditation Service (UKAS) (formerly
known NACCB)
10. Joint Accredition System of Australia & New Zealand (JAS-
ANZ)
11. Standards Council of Canada
12. The Japan Accreditation Board for Conformity Assessment,
Japan
Some famous International registrars include :
1. ABS Quality Evaluations. Inc.
2. American Association for Laboratory Accreditation
3. AT & T Quality Registrar
4. British Standards Institution (BSI) Quality Assurance
5. Bureau Veritas Quality International (BVQI)
6. Canadian General Standards Board
7. Det Norske Veritas Industry (DNV) etc.
23
15) Summery or Conclusion
It is widely acknowledged that proper quality management improves
business, often having a positive effect on investment, market share, sales
growth, sales margins, competitive advantage, and avoidance of litigation.
The quality principles in ISO 9000:2000 are also sound, according to
Wade and Barnes, who says that "ISO 9000 guidelines provide a
comprehensive model for quality management systems that can make any
company competitive". Sroufe and Curkovic, (2008) found benefits
ranging from registration required to remain part of a supply base, better
documentation, to cost benefits, and improved involvement and
communication with management. Implementing ISO often gives the
following advantages:
1. Creates a more efficient, effective operation
2. Increases customer satisfaction and retention
3. Reduces audits
4. Enhances marketing
5. Improves employee motivation, awareness, and morale
6. Promotes international trade
7. Increases profit
8. Reduces waste and increases productivity
9. Common tool for standardization
Despite the many advantages associated with ISO 9000, however, business
owners and consultants caution companies to research the rigorous
certification process before committing resources to it. Following is a list
of potential hurdles for entrepreneurs to study before committing to an
initiative to gain ISO 9000 certification:
 Owners and managers do not have an adequate understanding of the
ISO 9000 certification process or of the quality standards themselves—
Some business owners have been known to direct their company's
resources toward ISO 9000 registration, only to find that their incomplete
understanding of the process and its requirements results in wasted time
and effort.
24
 Funding for establishing the quality system is inadequate—Critics of
ISO 9000 contend that achieving certification can be a very costly process,
especially for smaller firms. Indeed, according to a 1996Quality Systems
Update survey, the average cost of ISO certification for small firms (those
registering less than $11 million in annual sales) was $71,000.
 Heavy emphasis on documentation—The ISO 9000 certification
process relies heavily on documentation of internal operating procedures
in many areas, and as Meyer stated, "many say ISO's exacting
documentation requirements gobble up time. Indeed, there are horror
stories about companies losing substantial business because a
documentation obsession redirected their priorities." According toNation's
Business, small business owners need to find an appropriate balance
between ISO documentation requirements, which are admittedly "one is
ISO 9000's hallmarks," and attending to the fundamental business of
running a company: "Strike a balance among obsessively writing down
every employee's task, offering training for the work, and letting common
sense dictate how a task is to be performed."
 Length of the process—Business executives and owners familiar
with the ISO 9000 registration process warn that it is a process that takes
many months to complete. The 1996 Quality Systems Update survey
indicated that it took businesses an average of 15 months to move from the
early stages of the process to passage of the final audit, and that processes
of 18-20 months or even longer were not that uncommon.
But it is quite clear that ISO is a most important tool for any business in
today’s business scenario. The ISO certification should not be seen as a
panacea to all quality-related problems. In fact, it is only a base line model
for quality assurance, which can and should be upgraded continuously. It
represents a documented system for quality assurance and the real benefit
(besides improved quality) it offers is that it raises the confidence of the
third party dealing with the registered unit. There is indeed a facelift in the
organization's corporate image and not surprisingly, an advertising
campaign follows the registration.
25
16) Role of ISO in Pharmacy
ISO gives pharmaceutical industry new management tool to improve
patient safety, the benefits of implementing Good Manufacturing Practices
and quality management are henceforth made easier to achieve for the
pharmaceutical sector thanks to a new standard from ISO."The standard is
of vital importance to the pharmaceutical industry and its suppliers of
pharmaceutical primary packaging materials. For the first time, the
principles of Good Manufacturing Practice are specified as part of an ISO
standard," explained Dr. Jürgen Thürk, Convenor of the working group
that developed the new standard. Good Manufacturing Practices (GMP)
relate to quality control and quality assurance enabling companies in the
pharmaceutical sector to minimize or eliminate instances of contamination,
mix-ups, and errors. This in turn, protects the customer from purchasing a
product which is ineffective or even dangerous. Upuntil now, however,
there was no applicable guideline or rule for primary packaging materials,
which contain, seal or are used for dose application and have direct contact
with the medicinal product. The publication of ISO 15378:2006, Primary
packaging materials for medicinal products – Particular requirements for
the application of ISO 9001:2000, represents an international consensus on
good practice and establishes a benchmark that can be applied for quality
improvement, training, auditing and certification. Developed with the
participation of pharmaceutical sector experts, ISO 15378:2006
incorporates in a single document the quality management requirements of
ISO 9001:2000 together with the Principles of Good Manufacturing
Practice (GMP) for the design, manufacturing and supply of primary
packaging materials for medicinal products.ISO 15378:2006 was
developed by ISO technical committee ISO/TC 76, Transfusion, infusion
and injection equipment for medical and pharmaceutical use.
26
17) Specimen of ISO Certificate:
.
27
18) References:
a) http://www.dcmsme.gov.in/emerge/iso.htm
b) http://en.wikipedia.org/wiki/ISO_9000
c) http://en.wikipedia.org/wiki/ISO_9000#cite_note-18
d) http://www.canadabusiness.ab.ca/index.php/operations/62-
what-is-iso-9000
e) http://www.iso.org/iso/home/standards/management-
standards/iso_9000.htm
f) http://asq.org/learn-about-quality/iso-
9000/overview/overview.html
g) http://www.proveandimprove.org/tools/iso9000.php
h) http://www.slideshare.net/chandan9211/project-report-on-iso
i) http://qms129.com/iso-9000.html
j) http://en.wikipedia.org/wiki/List_of_International_Organizatio
n_for_Standardization_standards
k) http://www.pjr.com/standards/iso-90012008/benefits-of-iso-
9000
l) http://www.inc.com/encyclopedia/iso-9000.html
m)http://www.ijapronline.org/viewthearticletouser.php?id=207#
n) http://www.ijapronline.org/admin/images/20120705_Shobhit
%20Sharma%20%20%20et%20al%20IJAPR.pdf
o) http://www.atequsa.com/iso9000.asp

About ISO

  • 1.
    1 INDEX Sr. No. ContentPage No. 1 About ISO. An Introduction 2-3 2 What is ISO 9000 Series? Definition and meaning. 3-4 3 Background of ISO 9000 4-5 4 Global Adoption 5-7 5 Reason for Use 7-9 6 Elements of ISO 9000 Quality Management System 10 7 Models of ISO 9000 11-12 8 Advantages of Use 12-14 9 ISO 9000 Series. 14-15 10 Evaluation of ISO 9000 Series Standards 15-17 11 ISO and CSA 17 12 ISO and Crisil 18 13 Process to get ISO Accreditation 18-21 14 Accreditation Bodies 22 15 Summery or Conclusion 23-24 16 Role of ISO in Pharmacy 25 17 Specimen of ISO Certificate 26 18 References 27
  • 2.
    2 1) About ISO9000. An Introduction FOUNDED in 1946, ISO (International Organization for Standardization) consists of approximately 90 member countries at present and this number is expected to grow. With the exception of the electrical and electronic engineering industries (which are covered by International Electro technical Commission - IEC), the ISO is responsible for the promotion and development of international standards and related activities, including conformity assessments such as testing, inspection, laboratory accreditation, certification and quality assessments. The ISO 9000 series standards have been adopted by some 45 countries and its equivalent standard in the Indian context is the Bureau of Indian Standards' (BIS) 14000 series. In the United States, the series is known as the ANSI/ASQC Q 9000 series. The standard finds its origin in the European Community (EC) July 1985 product liability directives (also known as the single market directives) which state that for certain regulated products, manufacturers exporting to the EC and, eventually, to the European Free Trade Association, would need to have a well documented and implemented Quality Assurance System. "ISO 9000 is a series of international standards developed by quality experts from around the world for use by companies that either want to implement their own in-house quality systems or to ensure that suppliers have appropriate quality systems in place. The standards were developed under the auspices of the International Organization for Standardization for both quality management and quality assurance that has been adopted by over 90 countries in the world. The ISO 9000 standards are developed and maintained by the International Organization for Standardization (ISO). International standards promote international trade by providing one consistent set of requirements recognized around the world". A quality management system (QMS) defines and establishes an organization's quality policy and objectives. It also allows an organization to document and implement the procedures needed to attain these goals. A properly implemented QMS ensures that procedures are carried out consistently, that problems can be identified and resolved, and that the organization can continuously review and improve its procedures,
  • 3.
    3 products and services.It is a mechanism for maintaining and improving the quality of products or services so that they consistently meet or exceed the customer's implied or stated needs and fulfill their quality objectives”. ISO (International Organization for Standardization) is the world’s largest developer and publisher of International Standards. ISO is a network of national standards Institutes of 163 countries, one member per country, with a central Secretariat in Geneva, Switzerland, that coordinated the system. ISO is a nongovernmental organization that forms a bridge between the public and private sector. On the one hand, many of its member institutes are part of the governmental structure of their countries, or are mandate by their government. On the other hand, other members have their roots uniquely in the private sector, having been set up by national partnerships of industry associations. Therefore, ISO enables a consensus to be reached on solutions that meet both the requirements of business and the broader need of society. 2) What is ISO Series? Definition and meaning Developed by the ISO Technical Committee 176, published in 1987 and updated approximately every five years, the standards comprise five documents whose focus is Quality Assurance Systems. ISO Series can be define as “ Family of related, auditable, international standards and supplementary guidelines on quality management andquality assurance. First published in 1987 (and continually updated) by the International Standards Organization (ISO), these standards are not specific to any industry orproduct (good or service) but are nearly universally applicable and recognized. Although called 'voluntary,' they are almost mandatory for practically all manufacturers andservice providers selling to multinationals and large orgovernmental organizations. To be awarded certification, a firm's operations and internal systems must be verify byindependent (third party) and accredited auditors (after an on-site audit) to be in compliance with these standards. To remain certified, the firm must continue to pass the on-site audit conducted at regular intervals (usually
  • 4.
    4 every two years).In addition to the gains in productivity, the ISO 9000 certification brings recognition and credibility andprovides a structure on which a total quality management (TQM) system can be built.” Hence, ISO 9000 is a series of standards, developed and published by the International Organization for Standardization (ISO), that define, establish, and maintain an effective quality assurance system for manufacturing and service industries. 3) Background of ISO 9000 ISO 9000 was first published in 1987. It was based on the BS 5750 series of standards from BSI (British Standards Institute) that were proposed to ISO in 1979. However, its history can be traced back some twenty years before that, to the publication of the United States Department of Defense MIL-Q-9858 standard in 1959. MIL-Q-9858 was revised into the NATO AQAP series of standards in 1969, which in turn were revised into the BS 5179 series of guidance standards published in 1974, and finally revised into the BS 5750 series of requirements standards in 1979 before being submitted to ISO. BSI has been certifying organizations for their quality management systems since 1978. Its first certification (FM 00001) is still extant and held by Tarmac Limited, a successor to the original company which held this certificate. Today BSI claims to certify organizations at nearly 70,000 sites globally. This quality standard was first introduced in 1987 by the International Organization for Standards (ISO) in hopes of establishing an international definition of the essential characteristics and language of a quality system for all businesses, irrespective of industry or geographic location. Initially, it was used almost exclusively by large companies, but by the mid-1990s, increasing numbers of small- and mid-sized companies had embraced ISO 9000 as well. In fact, small and moderate-sized companies account for much of the growth in ISO 9000 registration over the past several years. As of December 15, 2003 a revised standard replaced the 1994 edition of the ISO 9000. The new standard is referred to as ISO 9001:2000 but is
  • 5.
    5 often still referredto simply as ISO 9000. Revisions of the ISO standards occur periodically. 4) Global Adoption It is quite clear that the ISO has become an important tool in today’s business environment due to global acceptability of ISO. ISO and series are growing rapidly globally due to its advantages. The growth in ISO 9001 certification is shown in the table below. The worldwide total of ISO 9001 certificates can be found in the ISO Survey of 9001. Worldwide total of ISO 9001 - Quality Management Systems - Requirements certificates Year Requirement of ISO December 2000 457,834 December 2001 510,349 December 2002 561,767 December 2003 497,919 December 2004 660,132 December 2005 773,867 December 2006 896,929 December 2007 951,486 December 2008 982,832 December 2009 1,064,785 December 2010 118,5101 December 2011 111,698
  • 6.
    6 In recent yearsthere has been a rapid growth in China, which now accounts for approximately a quarter of the global certifications. Top 10 countries for ISO 9001 certificates (2010)-Source ISO Survey 2010 Country Rank Number of Certificate China 1 297,037 Italy 2 138,892 Russia Federation 3 62,265 Spain 4 59,854 Japan 5 59,287 Germany 6 50,5837 United Kingdom 7 44,8498 India 8 33,2509 United States 9 25,101 Korea 10 24,778
  • 7.
    7 5) Reason forUse ISO 9000 is a standard created to make the attainment of quality, consistent products easier by providing specific steps for development of an organization’s quality management system. This quality management system is meant to monitor the progress of a product or service as it goes through each stage of production, from development to testing to assembly to customer feedback. One cornerstone of ISO 9000 is continual improvement. No company should ever be satisfied with the conditions of a process at the given moment; they should always be looking for ways to make these processes more efficient and effective. ISO 9000 was written with the business world’s insatiable desire for excellence in mind. This is why continual improvement is a requirement of the standard – to inspire progress and the pursuit of perfection.
  • 8.
    8 ISO 9000 isan internationally recognized standard, and that may seem daunting for some smaller businesses. How are they going to implement the same standard adopted by multi-national corporations? Quite easily, actually. ISO 9000 is a flexible standard that lays down requirements for an organization to follow, but allows the organization to fulfill these requirements any way they choose. This increases ISO 9000′s scope of effectiveness, allowing a wide range of companies to create quality management systems that match their needs. ISO 9000 is seen in every sector of the business world, and its success is a testament to its worth. With a focus on customer satisfaction, products and services improve and flourish under ISO 9000′s quality management system. With a combination of continual improvement and corrective actions – tenets of ISO 9000 – a business will create processes that run smoothly and efficiently. Moreover, The global adoption of ISO 9001 may be attributable to a number of factors. A number of major purchasers require their suppliers to hold ISO 9001 certification. In addition to several stakeholders' benefits, a number of studies have identified significant financial benefits for organizations certified to ISO 9001, with a 2011 survey from the British Assessment Bureau showing 44% of their certified clients had won new business. Corbett et al. showed that certified organizations achieved superior return on assets compared to otherwise similar organizations without certification. Heras et al. found similarly superior performance and demonstrated that this was statistically significant and not a function of organization size. Naveha and Marcus claimed that implementing ISO 9001 led to superior operational performance in the U.S. automotive industry. Sharma identified similar improvements in operating performance and linked this to superior financial performance. Chow- Chua et al. showed better overall financial performance was achieved for companies in Denmark. Rajan and Tamimi (2003) showed that ISO 9001 certification resulted in superior stock market performance and suggested that shareholders were richly rewarded for the investment in an ISO 9001 system. While the connection between superior financial performance and ISO 9001 may be seen from the examples cited, there remains no proof of
  • 9.
    9 direct causation, thoughlongitudinal studies, such as those of Corbett et al. (2005) may suggest it. Other writers, such as Heras et al. (2002), have suggested that while there is some evidence of this, the improvement is partly driven by the fact that there is a tendency for better performing companies to seek ISO 9001 certification. The mechanism for improving results has also been the subject of much research. Lo et al. (2007) identified operational improvements (e.g., cycle time reduction, inventory reductions) as following from certification. Internal process improvements in organizations lead to externally observable improvements. The benefit of increased international trade and domestic market share, in addition to the internal benefits such as customer satisfaction, interdepartmental communications, work processes, and customer/supplier partnerships derived, far exceeds any and all initial investment. Below graphical structure is showing the growth in profitability who has ISO certification:
  • 10.
    10 6) Elements ofISO 9000 Quality Management Systems The standards of ISO 9000 detail 20 requirements for an organization's quality management system in the following areas: 1. Management Responsibility 2. Quality System 3. Order Entry 4. Design Control 5. Document and Data Control 6. Purchasing 7. Control of Customer Supplied Products 8. Product Identification and Tractability 9. Process Control 10. Inspection and Testing 11. Control of Inspection, Measuring, and Test Equipment 12. Inspection and Test Status 13. Control of Nonconforming Products 14. Corrective and Preventive Action 15. Handling, Storage, Packaging, and Delivery 16. Control of Quality Records 17. Internal Quality Audits 18. Training 19. Servicing 20. Statistical Techniques
  • 11.
    11 7) Models ofISO 9000 The ISO 9000 quality standards were broken into three model sets—ISO 9001, ISO 9002, and ISO 9003. Each of these models, noted Industrial Management contributors Stanislav Karapetrovic, Divakar Rajamani, and Walter Willborn, "stipulate a number of requirements on which an organization's quality system can be assessed by an external party (registrar)" in accordance with the ISO's quality system audits standard. "A quality system," they added, "involves organizational structure, processes, and documented procedures constituted towards achieving quality objectives." In the late 2003 revision of the ISO 9000 these three standards were combined into a single ISO 9001:2000. The new standard was published in 2000 and companies migrated to the new standards during the first three years of the new century. Organizations and companies that were certified under the older ISO 9000, ISO 9001, ISO 9002, and ISO 9003 systems were required to take steps to transfer or upgrade their certification to the new standard. An organization was required to demonstrate to an accredited registration body that its quality management system met the requirements of the new ISO 9001:2000.
  • 12.
    12 8) Advantages ofUse The advantages associated with the ISO 9000 certification system are numerous, as both business analysts and business owners will attest. These benefits, which can impact nearly all corners of a company, range from increased stature to bottom-line operational savings. They include:  Increased marketability—Nearly all observers agree that ISO 9000 registration provides businesses with markedly heightened credibility with current and prospective clients alike. Basically, it proves that the company is dedicated to providing quality to its customers, which is no small advantage whether the company is negotiating with a long-time customer or endeavoring to pry a potentially lucrative customer away from a competitor. This benefit manifests itself not only in increased customer retention, but also in increased customer acquisition and heightened ability to enter into new markets; indeed, ISO 9000 registration has been cited as being of particular value for small and mid-sized businesses hoping to establish a presence in international markets.  Reduced operational expenses—Sometimes lost in the many discussions of ISO 9000's public relations cache is the fact that the rigorous registration process often exposes significant shortcomings in various operational areas. When these problems are brought to light, the company can take the appropriate steps to improve its processes. These improved efficiencies can help companies garner savings in both time and money. "The cost of scrap, rework, returns, and the employee time spent analyzing and troubleshooting various products are all considerably reduced by initiating the discipline of ISO 9000," confirmed Richard B. Wright in Industrial Distribution.  Better management control—The ISO 9000 registration process requires so much documentation and self-assessment that many businesses that undergo its rigors cite increased understanding of the company's overall direction and processes as a significant benefit.  Increased customer satisfaction—Since the ISO 9000 certification process almost inevitably uncovers areas in which final product quality
  • 13.
    13 can be improved,such efforts often bring about higher levels of customer satisfaction. In addition, by seeking and securing ISO 9000 certification, companies can provide their clients with the opportunity to tout their suppliers' dedication to quality in their own business dealings.  Improved internal communication—The ISO 9000 certification process's emphasis on self-analysis and operations management issues encourages various internal areas or departments of companies to interact with one another in hopes of gaining a more complete understanding of the needs and desires of their internal customers.  Improved customer service—The process of securing ISO 9000 registration often serves to refocus company priorities on pleasing their customers in all respects, including customer service areas. It also helps heighten awareness of quality issues among employees.  Reduction of product-liability risks—Many business experts contend that companies that achieve ISO 9000 certification are less likely to be hit with product liability lawsuits, etc., because of the quality of their processes.  Attractiveness to investors—Business consultants and small business owners alike agree that ISO-9000 certification can be a potent tool in securing funding from venture capital firms. 9) ISO 9000 Series The ISO 9000 series classifies products into generic product categories: hardware, software, processed materials and services. The standards are applicable to all industry sectors. The standards are published in a series of five booklets, each covering a specific area:  ISO 9000 - Explains fundamental quality concepts and provides guidelines for the selection and application of each standard.  ISO 9001 - Model for quality assurance in design, development, production, installation and servicing.
  • 14.
    14  ISO 9002- Model for quality assurance in the production and installation of manufacturing systems.  ISO 9003 - Quality assurance in final inspection and testing.  ISO 9004 - Guidelines for the applications of standards in quality management and quality systems.  ISO 9000 and ISO 9004 are guidance standards. They describe what is necessary to accomplish the requirements outlined in standards 9001, 9002 or 9003. Organizations choose the standards to which they want to become registered, based on their structure, their products, services and their specific function. Selecting the appropriate standards is an important decision
  • 15.
    15 10) Evaluation ofISO 9000 Series Standards The ISO 9000 standard is continually being revised by standing technical committees and advisory groups, who receive feedback from those professionals who are implementing the standard. 1987 version ISO 9000:1987 had the same structure as the UK Standard BS 5750, with three "models" for quality management systems, the selection of which was based on the scope of activities of the organization:  ISO 9001:1987 Model for quality assurance in design, development, production, installation, and servicing was for companies and organizations whose activities included the creation of new products.  ISO 9002:1987 Model for quality assurance in production, installation, and servicing had basically the same material as ISO 9001 but without covering the creation of new products.  ISO 9003:1987 Model for quality assurance in final inspection and test covered only the final inspection of finished product, with no concern for how the product was produced. ISO 9000:1987 was also influenced by existing U.S. and other Defense Standards ("MIL SPECS"), and so was well-suited to manufacturing. The emphasis tended to be placed on conformance with procedures rather than the overall process of management, which was likely the actual intent. 1994 version ISO 9000:1994 emphasized quality assurance via preventive actions, instead of just checking final product, and continued to require evidence of compliance with documented procedures. As with the first edition, the down-side was that companies tended to implement its requirements by creating shelf-loads of procedure manuals, and becoming burdened with an ISO bureaucracy. In some companies, adapting and improving processes could actually be impeded by the quality system. 2000 version ISO 9001:2000 replaced all three former standards of 1994 issue, ISO 9001, ISO 9002 and ISO 9003. Design and development procedures were required only if a company does in fact engage in the creation of new
  • 16.
    16 products. The 2000version sought to make a radical change in thinking by actually placing the concept of process management front and center ("Process management" was the monitoring and optimization of a company's tasks and activities, instead of just inspection of the final product). The 2000 version also demanded involvement by upper executives in order to integrate quality into the business system and avoid delegation of quality functions to junior administrators. Another goal was to improve effectiveness via process performance metrics: numerical measurement of the effectiveness of tasks and activities. Expectations of continual process improvement and tracking customer satisfaction were made explicit. ISO 9000 Requirements include:  Approve documents before distribution;  Provide correct version of documents at points of use;  Use your records to prove that requirements have been met; and  Develop a procedure to control your records. 2008 version ISO 9001:2008 basically renarrates ISO 9001:2000. The 2008 version only introduced clarifications to the existing requirements of ISO 9001:2000 and some changes intended to improve consistency with ISO 14001:2004. There were no new requirements. For example, in ISO 9001:2008, a quality management system being upgraded just needs to be checked to see if it is following the clarifications introduced in the amended version. ISO 9001 is supplemented directly by two other standards of the family:  ISO 9000:2005 "Quality management systems. Fundamentals and vocabulary"  ISO 9004:2009 "Managing for the sustained success of an organization. A quality management approach" Other standards, like ISO 19011 and the ISO 10000 series, may also be used for specific parts of the quality system. Forthcoming 2015 version A next version of the standard is expected to be published in December 2015, if the ISO members vote favorably in March 2015.
  • 17.
    17 11) ISO andCSA ISO is international whereas the CSA (Canadian Standards Association) coverage area is Canada only. CSA standards fall into these categories: construction products, electrical/electronics, gas equipment, health care technology as well as fields such as: occupational health and safety, major industrial accidents, public safety, energy, environment, information technology, telecommunications. 12) ISO and Crisil The ISO 9000 family addresses various aspects of quality management and contains some of ISO’s best known standards. The standards provide guidance and tools for companies and organizations who want to ensure that their products and services consistently meet customer’s requirements, and that quality is consistently improved. CRISIL brings 24 years of credit rating and industry evaluation experience to the rating of SMEs. CRISIL is India’s first and largest rating agency having begun ratings for Large companies as early as 1987. We have rated over 24500 debt instruments issued by over 8656 debt issuers, including manufacturing companies, banks, financial institutions (FIs), state governments and municipal corporations. CRISIL is India’s largest independent industry research house providing detailed industry research reports on 52 industries to large banks, consultancies and research organizations across the country. From above discussion it is clear that the ISO is for quality management rating and Crisil is debt oriented rating. Moreover ISO has global recognized whereas Crisil is not. But in Indian business environment it is suggested that both are required for rapid growth of business.
  • 18.
    18 13) Process toget ISO Accreditation: ISO does not certify organizations itself. Numerous certification bodies exist, which audit organizations and, upon success, issue ISO 9000 or series compliance certificates. Although commonly referred to as "ISO 9000" certification, the actual standard to which an organization's quality management system can be certified is ISO 9000 or series certificate. Many countries have formed accreditation bodies to authorize ("accredit") the certification bodies. Both the accreditation bodies and the certification bodies charge fees for their services. The various accreditation bodies have mutual agreements with each other to ensure that certificates issued by one of the “Accredited Certification Bodies” (CB) are accepted worldwide. Certification bodies themselves operate under another quality standard, ISO/IEC 17021, while accreditation bodies operate under ISO/IEC 17011. An organization applying for ISO 9000 or series certification is audited based on an extensive sample of its sites, functions, products, services and processes. The auditor presents a list of problems (defined as "nonconformities", "observations", or "opportunities for improvement") to management. If there are no major nonconformities, the certification body will issue a certificate. Where major nonconformities are identified, the organization will present an improvement plan to the certification body (e.g., corrective action reports showing how the problems will be resolved); once the certification body is satisfied that the organization has carried out sufficient corrective action, it will issue a certificate. The certificate is limited by a certain scope and will display the addresses to which the certificate refers. An ISO 9000 or series certificate is not a once-and-for-all award, but must be renewed at regular intervals recommended by the certification body, usually once every three years. There are no grades of competence within ISO 9000 or series: either a company is certified (meaning that it is committed to the method and model of quality management described in the standard) or it is not. In this respect, ISO 9000 or series certification contrasts with measurement-based quality systems.
  • 19.
    19 Two types ofauditing are required to become registered to the standard: auditing by an external certification body (external audit) and audits by internal staff trained for this process (internal audit). The aim is a continual process of review and assessment to verify that the system is working as it is supposed to; to find out where it can improve; and to correct or prevent problems identified. It is considered healthier for internal auditors to audit outside their usual management line, so as to bring a degree of independence to their judgments. Under the 1994 standard, the auditing process could be adequately addressed by performing "compliance auditing":  Tell me what you do (describe the business process)  Show me where it says that (reference the procedure manuals)  Prove that this is what happened (exhibit evidence in documented records) The 2000 standard uses a different approach. Auditors are expected to go beyond mere auditing for rote compliance by focusing on risk, status, and importance. This means they are expected to make more judgments on what is effective, rather than merely adhering to what is formally prescribed. The difference from the previous standard can be explained thus: Under the 1994 version, the question was broad: "Are you doing what the manual says you should be doing?", whereas under the 2000 version, the questions are more specific: "Will this process help you achieve your stated objectives? Is it a good process or is there a way to do it better?" Hereby, selection of a leader is required for the ISO 9000 registration process. ISO 9000 experts and businesses that have gone through the rigorous process of certification agree that businesses that appoint someone to guide the process are much more likely to be able to undergo the process
  • 20.
    20 in a healthy,productive manner than are firms that have murky reporting relationships. Hiring an outside consultant is one option for businesses. "An ISO 9000 advisor could give you a rough sketch of the registration process and help you get started," stated Nation's Business. "Or the consultant could counsel you through the entire process, writing the company's quality policy statement and even specific operating procedures." In addition, firms should hire an ISO-9000 registrar with a background in their industry, legitimacy with international customers, and knowledge of small business issues. Some small firms choose to appoint an employee as their ISO 9000 representative rather than hire an outside consultant. Many companies have done this successfully, but small business owners should take great care in making this decision. "The ISO 9000 representative [should be] a person who encompasses a genuine and passionate commitment to quality and success, knowledge of processes and systems within the company, and power to influence employees at all levels," wrote Karapetrovic, Rajamani, and Willborn. "He should be familiar with the standards. If this is not the case, there are ample training opportunities available to acquire sufficient expertise."
  • 21.
    21 (Flow Chart ShowingISO Accreditation Process)
  • 22.
    22 14) Accreditation Bodies Registrarsall over the world are required to obtain the authority to audit and recommend registration of a firm from the Accrediting Bodies. Some Accrediting Bodies are: 1. American National Standard Institute - now merged with USA 2. Registrar Accreditation Board (RAB) 3. Road voor de Certificate (RvC) 4. The Dutch Accreditation Council (RVA) 5. French Association Francaise Assurance Qualite (AFAQ) 6. National Accreditation Council for Certification Bodies (NACCB), India 7. SINCERT (Italy) 8. Swedish Board for Accreditation & conformity Assessment Sweden (SWEDAC) 9. United Kingdom Accreditation Service (UKAS) (formerly known NACCB) 10. Joint Accredition System of Australia & New Zealand (JAS- ANZ) 11. Standards Council of Canada 12. The Japan Accreditation Board for Conformity Assessment, Japan Some famous International registrars include : 1. ABS Quality Evaluations. Inc. 2. American Association for Laboratory Accreditation 3. AT & T Quality Registrar 4. British Standards Institution (BSI) Quality Assurance 5. Bureau Veritas Quality International (BVQI) 6. Canadian General Standards Board 7. Det Norske Veritas Industry (DNV) etc.
  • 23.
    23 15) Summery orConclusion It is widely acknowledged that proper quality management improves business, often having a positive effect on investment, market share, sales growth, sales margins, competitive advantage, and avoidance of litigation. The quality principles in ISO 9000:2000 are also sound, according to Wade and Barnes, who says that "ISO 9000 guidelines provide a comprehensive model for quality management systems that can make any company competitive". Sroufe and Curkovic, (2008) found benefits ranging from registration required to remain part of a supply base, better documentation, to cost benefits, and improved involvement and communication with management. Implementing ISO often gives the following advantages: 1. Creates a more efficient, effective operation 2. Increases customer satisfaction and retention 3. Reduces audits 4. Enhances marketing 5. Improves employee motivation, awareness, and morale 6. Promotes international trade 7. Increases profit 8. Reduces waste and increases productivity 9. Common tool for standardization Despite the many advantages associated with ISO 9000, however, business owners and consultants caution companies to research the rigorous certification process before committing resources to it. Following is a list of potential hurdles for entrepreneurs to study before committing to an initiative to gain ISO 9000 certification:  Owners and managers do not have an adequate understanding of the ISO 9000 certification process or of the quality standards themselves— Some business owners have been known to direct their company's resources toward ISO 9000 registration, only to find that their incomplete understanding of the process and its requirements results in wasted time and effort.
  • 24.
    24  Funding forestablishing the quality system is inadequate—Critics of ISO 9000 contend that achieving certification can be a very costly process, especially for smaller firms. Indeed, according to a 1996Quality Systems Update survey, the average cost of ISO certification for small firms (those registering less than $11 million in annual sales) was $71,000.  Heavy emphasis on documentation—The ISO 9000 certification process relies heavily on documentation of internal operating procedures in many areas, and as Meyer stated, "many say ISO's exacting documentation requirements gobble up time. Indeed, there are horror stories about companies losing substantial business because a documentation obsession redirected their priorities." According toNation's Business, small business owners need to find an appropriate balance between ISO documentation requirements, which are admittedly "one is ISO 9000's hallmarks," and attending to the fundamental business of running a company: "Strike a balance among obsessively writing down every employee's task, offering training for the work, and letting common sense dictate how a task is to be performed."  Length of the process—Business executives and owners familiar with the ISO 9000 registration process warn that it is a process that takes many months to complete. The 1996 Quality Systems Update survey indicated that it took businesses an average of 15 months to move from the early stages of the process to passage of the final audit, and that processes of 18-20 months or even longer were not that uncommon. But it is quite clear that ISO is a most important tool for any business in today’s business scenario. The ISO certification should not be seen as a panacea to all quality-related problems. In fact, it is only a base line model for quality assurance, which can and should be upgraded continuously. It represents a documented system for quality assurance and the real benefit (besides improved quality) it offers is that it raises the confidence of the third party dealing with the registered unit. There is indeed a facelift in the organization's corporate image and not surprisingly, an advertising campaign follows the registration.
  • 25.
    25 16) Role ofISO in Pharmacy ISO gives pharmaceutical industry new management tool to improve patient safety, the benefits of implementing Good Manufacturing Practices and quality management are henceforth made easier to achieve for the pharmaceutical sector thanks to a new standard from ISO."The standard is of vital importance to the pharmaceutical industry and its suppliers of pharmaceutical primary packaging materials. For the first time, the principles of Good Manufacturing Practice are specified as part of an ISO standard," explained Dr. Jürgen Thürk, Convenor of the working group that developed the new standard. Good Manufacturing Practices (GMP) relate to quality control and quality assurance enabling companies in the pharmaceutical sector to minimize or eliminate instances of contamination, mix-ups, and errors. This in turn, protects the customer from purchasing a product which is ineffective or even dangerous. Upuntil now, however, there was no applicable guideline or rule for primary packaging materials, which contain, seal or are used for dose application and have direct contact with the medicinal product. The publication of ISO 15378:2006, Primary packaging materials for medicinal products – Particular requirements for the application of ISO 9001:2000, represents an international consensus on good practice and establishes a benchmark that can be applied for quality improvement, training, auditing and certification. Developed with the participation of pharmaceutical sector experts, ISO 15378:2006 incorporates in a single document the quality management requirements of ISO 9001:2000 together with the Principles of Good Manufacturing Practice (GMP) for the design, manufacturing and supply of primary packaging materials for medicinal products.ISO 15378:2006 was developed by ISO technical committee ISO/TC 76, Transfusion, infusion and injection equipment for medical and pharmaceutical use.
  • 26.
    26 17) Specimen ofISO Certificate: .
  • 27.
    27 18) References: a) http://www.dcmsme.gov.in/emerge/iso.htm b)http://en.wikipedia.org/wiki/ISO_9000 c) http://en.wikipedia.org/wiki/ISO_9000#cite_note-18 d) http://www.canadabusiness.ab.ca/index.php/operations/62- what-is-iso-9000 e) http://www.iso.org/iso/home/standards/management- standards/iso_9000.htm f) http://asq.org/learn-about-quality/iso- 9000/overview/overview.html g) http://www.proveandimprove.org/tools/iso9000.php h) http://www.slideshare.net/chandan9211/project-report-on-iso i) http://qms129.com/iso-9000.html j) http://en.wikipedia.org/wiki/List_of_International_Organizatio n_for_Standardization_standards k) http://www.pjr.com/standards/iso-90012008/benefits-of-iso- 9000 l) http://www.inc.com/encyclopedia/iso-9000.html m)http://www.ijapronline.org/viewthearticletouser.php?id=207# n) http://www.ijapronline.org/admin/images/20120705_Shobhit %20Sharma%20%20%20et%20al%20IJAPR.pdf o) http://www.atequsa.com/iso9000.asp