รหัส UTQ-2115: กลุมสาระการเรียนรู ้วิทยาศาสตร์: เคมี สาหรับผู ้สอนระดับมัธยมศึกษาตอนปลาย
                  ่                                                                                                                                                             23



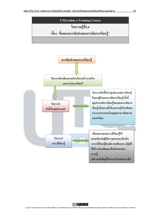
                                                   UTQ online e-Training Course
                                                          ใบความรู้ ท1.1
                                                                     ี่
                                          เรื่อง “มาตรฐานครู วทยาศาสตร์ และเทคโนโลยี”
                                                              ิ


มาตรฐานครู วทยาศาสตร์ และเทคโนโลยีท้ง 10 มาตรฐานดังนี้
            ิ                       ั
มาตรฐานที่ 1 ธรรมชาติของวิทยาศาสตร์ และเทคโนโลยี
       เข้าใจธรรมชาติของวิทยาศาสตร์ และเทคโนโลยีที่ประกอบด้วยโครงสร้างเนื้อหาตามหลักสู ตร
และสาระการเรี ยนรู้ของวิทยาศาสตร์และเทคโนโลยี แนวคิดด้านกระบวนการสื บเสาะหาความรู้และ
การแก้ไขปั ญหา รวมทั้งสามารถนาความรู ้ความเข้าใจไปสร้างประสบการณ์การเรี ยนรู ้ทาให้เนื้อหาวิชา
มีความหมายต่อผูเ้ รี ยน

มาตรฐานที่ 2 การนาวิทยาศาสตร์ และเทคโนโลยีมาใช้ อย่ างมีคุณธรรมและมีความสนใจใฝ่ พัฒนา
วิชาชีพของตนเอง
         ใช้วทยาศาสตร์ และเทคโนโลยีอย่างมีคุณธรรมที่ก่อให้เกิดประโยชน์ต่อสังคมและการ
             ิ
ดารงชีวตโดยคานึงถึงความปลอดภัยต่อสุ ขภาพ รวมทั้งเป็ นผูที่ใฝ่ หาโอกาสในการพัฒนาวิชาชีพของ
       ิ                                                ้
ตนเอง

มาตรฐานที่ 3 การจัดโอกาสในการเรียนรู้ ตามระดับการเรียนรู้ และพัฒนาการของผู้เรียน
          เข้าใจถึงระดับการเรี ยนรู ้และพัฒนาการของผูเ้ รี ยน จัดโอกาสในการเรี ยนรู ้ให้แก่ผเู ้ รี ยนเพื่อ
ส่ งเสริ มให้เกิดการพัฒนาสติปัญญา สังคม และบุคลิกภาพ

มาตรฐานที่ 4 การจัดกระบวนการเรียนรู้ ตามความแตกต่ างของผู้เรียน
      เข้าใจถึงความแตกต่างของผูเ้ รี ยนและใช้ความแตกต่างดังกล่าวเป็ นพื้นฐานในการจัด
กระบวนการเรี ยนรู ้ เพื่อพัฒนาโอกาสในการเรี ยนรู ้ที่สอดคล้องกับผูเ้ รี ยน

มาตรฐานที่ 5 การใช้ วธีการสอนทีเ่ หมาะสมเพือช่ วยพัฒนาการเรียนรู้ ของผู้เรียน
                      ิ                    ่
         เข้าใจวิธีการสอนอย่างหลากหลาย เพื่อส่ งเสริ มให้ผเู ้ รี ยนได้พฒนาความคิดด้านการคิดวิเคราะห์
                                                                        ั
วิจารณ์ การแก้ไขปั ญหาและทักษะปฏิบติ  ั

มาตรฐานที่ 6 การสร้ างแรงกระตุ้นให้ ผ้ เู รียนเกิดแรงบันดาลใจ

 utqonlineโดยสานั กงานคณะกรรมการการศึกษาขันพืนฐาน กระทรวงศึกษาธิการอนุ ญาตให้ใช้ได้ตามสัญญาอนุญาตของครีเอทีฟคอมมอนส์แบบ แสดงทีมา-ไม่ใช ้เพือการค ้า-อนุญาตแบบเดียวกัน 3.0 ประเทศไทย.
                                          ้ ้                                                                                 ่            ่
รหัส UTQ-2115: กลุมสาระการเรียนรู ้วิทยาศาสตร์: เคมี สาหรับผู ้สอนระดับมัธยมศึกษาตอนปลาย
                  ่                                                                                                                                                             24


        เข้าใจถึงแรงกระตุนและพฤติกรรมของผูเ้ รี ยนหรื อกลุ่มผูเ้ รี ยน และสามารถสร้างสภาพแวดล้อม
                               ้
ของการเรี ยนรู ้ที่ส่งเสริ มปฏิสัมพันธ์กนทางบวกเพื่อก่อให้เกิดการเรี ยนรู ้และแรงบันดาลใจ
                                        ั
มาตรฐานที่ 7 การพัฒนาการสื่ อสารเพือส่ งเสริมการเรียนรู้ โดยวิธีสืบเสาะหาความรู้
                                          ่
        มีทกษะในการสื่ อสารและสามารถใช้ภาษาอย่างถูกต้องทั้งการพูด การเขียนและการแสดงออก
              ั
ใช้วธีการสื่ อสารเพื่อกระตุนให้มีการสื บเสาะหาความรู้ การมีปฏิสัมพันธ์ และการทางานร่ วมกัน
    ิ                        ้

มาตรฐานที่ 8 การพัฒนาหลักสู ตร สาระการเรียนรู้ และการวางแผนการสอน
                           ่
       พัฒนาหลักสู ตรที่อยูบนพื้นฐานของสาระและมาตรฐานการเรี ยนรู ้อย่างสอดคล้องกับความ
ต้องการของชุมชนและพัฒนาผูเ้ รี ยนได้เต็มศักยภาพ

มาตรฐานที่ 9 การประเมินผลเพือพัฒนาการเรียนรู้
                                    ่
           ใช้วธีการประเมินผลตามสภาพจริ งและนาผลการประเมินไปใช้เพื่อยืนยันถึงการพัฒนาการของ
                ิ
ผูเ้ รี ยนอย่างต่อเนื่องทั้งทางสติปัญญา สังคม ร่ างกาย

มาตรฐานที่ 10 การนาชุ มชนมาร่ วมจัดการศึกษาและพัฒนาการเรียนรู้ แก่ ผ้ ูเรียน
ส่ งเสริ มความสัมพันธ์กบ ผูร่วมงานในสถานศึกษา ผูปกครอง และองค์กรในชุมชนเพื่อสนับสนุนการ
                         ั ้                    ้
เรี ยนรู ้และพัฒนาการเรี ยนรู ้แก่ผเู ้ รี ยน




 utqonlineโดยสานั กงานคณะกรรมการการศึกษาขันพืนฐาน กระทรวงศึกษาธิการอนุ ญาตให้ใช้ได้ตามสัญญาอนุญาตของครีเอทีฟคอมมอนส์แบบ แสดงทีมา-ไม่ใช ้เพือการค ้า-อนุญาตแบบเดียวกัน 3.0 ประเทศไทย.
                                          ้ ้                                                                                 ่            ่
รหัส UTQ-2115: กลุมสาระการเรียนรู ้วิทยาศาสตร์: เคมี สาหรับผู ้สอนระดับมัธยมศึกษาตอนปลาย
                  ่                                                                                                                                                             25



                                                   UTQ online e-Training Course
                                                          ใบความรู้ ท1.2
                                                                     ี่
                                       เรื่อง “เป้ าหมายของการจัดการเรียนรู้ วทยาศาสตร์ ”
                                                                              ิ


เป้ าหมายของการจัดการเรียนการสอนวิทยาศาสตร์ ท้ง 7 ข้ อได้ แก่
                                              ั
1. เพื่อให้เข้าใจหลักการ ทฤษฎีที่เป็ นพื้นฐานในวิทยาศาสตร์
2. เพื่อให้เข้าใจขอบเขตธรรมชาติ และข้อจํากัดของวิทยาศาสตร์
3. เพื่อให้มีทกษะที่สาคัญในการศึกษาค้นคว้าและคิดค้นทางวิทยาศาสตร์และเทคโนโลยี
                 ั     ํ
4. เพื่อพัฒนากระบวนการคิดและจินตนาการ ความสามารถในการแก้ปัญหาและการจัดการทักษะใน
การสื่ อสาร และความสามารถในการตัดสิ นใจ
5. เพื่อให้ตระหนักถึงความสัมพันธ์ระหว่างวิทยาศาสตร์ เทคโนโลยี มวลมนุษย์และสภาพแวดล้อม
ในเชิงที่มีอิทธิ พลและผลกระทบซึ่ งกันและกัน
6. เพื่อนําความรู้ ความเข้าใจในเรื่ องวิทยาศาสตร์ และเทคโนโลยีไปใช้ให้เกิดประโยชน์ต่อสังคมและ
การดํารงชีวต   ิ
7. เพื่อให้เป็ นคนมีจิตวิทยาศาสตร์ มีคุณธรรม จริ ยธรรม และค่านิยมในการใช้วทยาศาสตร์ และ
                                                                            ิ
เทคโนโลยีอย่างสร้างสรรค์




 utqonlineโดยสานั กงานคณะกรรมการการศึกษาขันพืนฐาน กระทรวงศึกษาธิการอนุ ญาตให้ใช้ได้ตามสัญญาอนุญาตของครีเอทีฟคอมมอนส์แบบ แสดงทีมา-ไม่ใช ้เพือการค ้า-อนุญาตแบบเดียวกัน 3.0 ประเทศไทย.
                                          ้ ้                                                                                 ่            ่
รหัส UTQ-2115: กลุมสาระการเรียนรู ้วิทยาศาสตร์: เคมี สาหรับผู ้สอนระดับมัธยมศึกษาตอนปลาย
                  ่                                                                                                                                                             26



                                                 UTQ online e-Training Course
                                                        ใบความรู้ ท1.3
                                                                   ี่
                                        เรื่อง “สาระและมาตรฐานการเรียนรู้ วทยาศาสตร์ ”
                                                                           ิ


มาตรฐานการเรียนรู้ การศึกษาขั้นพืนฐานสาระการเรียนรู้ วทยาศาสตร์
                                 ้                    ิ
          มาตรฐานการเรี ยนรู ้กลุ่มสาระการเรี ยนรู ้วทยาศาสตร์ เป็ นข้อกาหนดคุณภาพของผูเ้ รี ยนด้าน
                                                     ิ
ความรู ้ ความคิดทักษะ กระบวนการเรี ยนรู ้ คุณธรรม จริ ยธรรมและค่านิยม ซึ่ งเป็ นจุดมุ่งหมายที่จะ
พัฒนาผูเ้ รี ยน ให้ มีคุณลักษณะอันพึงประสงค์ ประกอบด้วยมาตรฐานการเรี ยนรู ้การศึกษาขั้นพื้นฐาน
สาหรับนักเรี ยนทุกคน เมื่อจบการศึกษาขั้นพื้นฐานและมาตรฐานการเรี ยนรู ้ช่วงชั้น สาหรับนักเรี ยนทุก
คนเมื่อ
จบการศึกษาในแต่ละช่วงชั้น

สาระที่ 1 : สิ่ งมีชีวตกับกระบวนการดารงชีวต
                       ิ                  ิ
         มาตรฐานว 1.1 : เข้าใจหน่วยพื้นฐานของสิ่ งมีชีวต ความสัมพันธ์ของโครงสร้างและหน้าที่ของ
                                                       ิ
ระบบต่างๆ
                                ั
ของสิ่ งมีชีวตที่ทางานสัมพันธ์กน มีกระบวนการสื บเสาะหาความรู ้สื่อสารสิ่ งที่เรี ยนรู ้ และนาความรู ้ไป
             ิ
ใช้ในการดารงชีวตของตนเองและดูแลสิ่ งมีชีวต
                     ิ                      ิ
         มาตรฐานว1.2 : เข้าใจกระบวนการและความสาคัญของการถ่ายทอดลักษณะทางพันธุ กรรม
วิวฒนาการของสิ่ งมีชีวต ความหลากหลายทางชีวภาพการใช้เทคโนโลยีชีวภาพที่มีผลต่อมนุษย์และ
     ั                    ิ
สิ่ งแวดล้อม มี
กระบวนการสื บเสาะหาความรู ้และจิตวิทยาศาสตร์ สื่ อสารสิ่ งที่เรี ยนรู ้และนาความรู ้ไปใช้ประโยชน์

สาระที่ 2 : ชีวตกับสิ่ งแวดล้อม
               ิ
         มาตรฐานว 2.1 : เข้าใจสิ่ งแวดล้อมในท้องถิ่น ความสัมพันธ์ระหว่างสิ่ งแวดล้อมกับสิ่ งมีชีวต
                                                                                                 ิ
ความสัมพันธ์ระหว่างสิ่ งมีชีวตต่างๆ ในระบบนิเวศ มีกระบวนการสื บเสาะหาความรู ้และจิตวิทยา
                                  ิ
ศาสตร์ สื่ อสารสิ่ งที่เรี ยนรู้และนาความรู้ไปใช้ประโยชน์
         มาตรฐานว 2.2 : เข้าใจความสาคัญของทรัพยากรธรรมชาติ การใช้ ทรัพยากรธรรมชาติใน
ระดับท้องถิ่น ประเทศและโลก มีกระบวนการสื บเสาะหาความรู ้และจิตวิทยาศาสตร์ สื่อสารสิ่ งที่เรี ยนรู ้
และนาความรู้ไป
ใช้ในการจัดการทรัพยากรธรรมชาติและสิ่ งแวดล้อมในท้องถิ่นอย่างยังยืน
                                                                 ่

 utqonlineโดยสานั กงานคณะกรรมการการศึกษาขันพืนฐาน กระทรวงศึกษาธิการอนุ ญาตให้ใช้ได้ตามสัญญาอนุญาตของครีเอทีฟคอมมอนส์แบบ แสดงทีมา-ไม่ใช ้เพือการค ้า-อนุญาตแบบเดียวกัน 3.0 ประเทศไทย.
                                          ้ ้                                                                                 ่            ่
รหัส UTQ-2115: กลุมสาระการเรียนรู ้วิทยาศาสตร์: เคมี สาหรับผู ้สอนระดับมัธยมศึกษาตอนปลาย
                  ่                                                                                                                                                             27


สาระที่ 3 : สารและสมบัติของสาร
         มาตรฐานว 3.1 : เข้าใจสมบัติของสารความสัมพันธ์ระหว่างสมบัติของสารกับโครงสร้างและ
แรงยึด เหนี่ยวระหว่างอนุภาค มีกระบวนการสื บเสาะหาความรู ้และจิตวิทยาศาสตร์ สื่อสารสิ่ งที่เรี ยนรู ้
และนาความรู้ไปใช้ประโยชน์
         มาตรฐาน ว 3.2 : เข้าใจหลักการและธรรมชาติของการเปลี่ยนสถานะของสาร การเกิด
สารละลายการเกิดปฏิกิริยาเคมี มีกระบวนการสื บเสาะหาความรู ้และจิตวิทยาศาสตร์ สื่ อสารสิ่ งที่เรี ยนรู ้
และนาความรู้ไปใช้ประโยชน์

สาระที่ 4 : แรงและการเคลือนที่
                          ่
         มาตรฐาน ว 4.1 : เข้าใจธรรมชาติของแรงแม่เหล็กไฟฟ้ า แรงโน้มถ่วง และแรงนิวเคลียร์ มี
กระบวนการสื บเสาะหาความรู ้ สื่ อสารสิ่ งที่เรี ยนรู ้และนาความรู ้ไปใช้ประโยชน์อย่างถูกต้องและมี
คุณธรรม
         มาตรฐาน ว 4.2 : เข้าใจลักษณะการเคลื่อนที่แบบต่าง ๆ ของวัตถุในธรรมชาติมีกระบวนการ
สื บเสาะหาความรู ้และจิตวิทยาศาสตร์ สื่อสารสิ่ งที่เรี ยนรู ้และนาความรู ้ไปใช้ประโยชน์

สาระที่ 5 : พลังงาน
         มาตรฐาน ว 5.1 : เข้าใจความสัมพันธ์ระหว่างพลังงานกับการดารงชีวต การเปลี่ยนรู ปพลังงาน
                                                                      ิ
ปฏิสัมพันธ์ระหว่างสารและพลังงาน ผลของการใช้พลังงานต่อชีวตและสิ่ งแวดล้อม มีกระบวนการสื บ
                                                                    ิ
เสาะหาความรู ้ สื่ อสารสิ่ งที่เรี ยนรู ้และนาความรู ้ไปใช้ประโยชน์

สาระที่ 6 : กระบวนการเปลียนแปลงของโลก
                          ่
         มาตรฐาน ว 6.1 : เข้าใจกระบวนการต่างๆที่เกิดขึ้นบนผิวโลกและภายในโลก ความสัมพันธ์
ของกระบวนการ ต่าง ๆ ที่มีผลต่อการเปลี่ยนแปลงภูมิอากาศ ภูมิประเทศและสัณฐานของโลก มี
กระบวนการสื บเสาะหาความรู ้และจิตวิทยาศาสตร์ สื่ อสารสิ่ งที่เรี ยนรู ้และนาความรู ้ไปใช้ประโยชน์

สาระที่ 7 : ดาราศาสตร์ และอวกาศ
           มาตรฐาน ว 7.1 : เข้าใจวิวฒนาการของระบบสุ ริยะและกาแล็กซี ปฏิสัมพันธ์ภายในระบบ
                                    ั
สุ ริยะ และผลต่อสิ่ งมีชีวตบนโลก มีกระบวนการสื บเสาะหาความรู ้และจิตวิทยาศาสตร์ สื่ อสารสิ่ งที่
                          ิ
เรี ยนรู้และนาความรู้ไปใช้ประโยชน์




 utqonlineโดยสานั กงานคณะกรรมการการศึกษาขันพืนฐาน กระทรวงศึกษาธิการอนุ ญาตให้ใช้ได้ตามสัญญาอนุญาตของครีเอทีฟคอมมอนส์แบบ แสดงทีมา-ไม่ใช ้เพือการค ้า-อนุญาตแบบเดียวกัน 3.0 ประเทศไทย.
                                          ้ ้                                                                                 ่            ่
รหัส UTQ-2115: กลุมสาระการเรียนรู ้วิทยาศาสตร์: เคมี สาหรับผู ้สอนระดับมัธยมศึกษาตอนปลาย
                  ่                                                                                                                                                             28


        มาตรฐาน ว 7.2 : เข้าใจความสาคัญของเทคโนโลยีอวกาศที่นามาใช้ในการสารวจอวกาศและ
ทรัพยากรธรรมชาติ ด้านการเกษตรและการสื่ อสาร มีกระบวนการสื บเสาะหาความรู้และจิตวิทยา
ศาสตร์ สื่ อสารสิ่ งที่เรี ยนรู ้และนาความรู ้ไปใช้ประโยชน์อย่างมีคุณธรรมต่อชีวตและสิ่ งแวดล้อม
                                                                               ิ

สาระที่ 8 : ธรรมชาติของวิทยาศาสตร์ และเทคโนโลยี
         มาตรฐาน ว 8.1 : ใช้กระบวนการทางวิทยาศาสตร์และจิตวิทยาศาสตร์ ในการสื บเสาะหา
                       ่
ความรู้การแก้ปัญหารู ้วาปรากฏการณ์ทางธรรมชาติที่เกิดขึ้นส่ วนใหญ่มีรูปแบบที่แน่นอนสามารถ
                                                     ่
อธิบายและตรวจสอบได้ภายใต้ขอมูลและเครื่ องมือที่มีอยูในช่วงเวลานั้นๆ เข้าใจว่าวิทยาศาสตร์
                               ้
เทคโนโลยี สังคม และสิ่ งแวดล้อมมีความเกี่ยวข้องสัมพันธ์กนั




 utqonlineโดยสานั กงานคณะกรรมการการศึกษาขันพืนฐาน กระทรวงศึกษาธิการอนุ ญาตให้ใช้ได้ตามสัญญาอนุญาตของครีเอทีฟคอมมอนส์แบบ แสดงทีมา-ไม่ใช ้เพือการค ้า-อนุญาตแบบเดียวกัน 3.0 ประเทศไทย.
                                          ้ ้                                                                                 ่            ่
รหัส UTQ-2115: กลุมสาระการเรียนรู ้วิทยาศาสตร์: เคมี สาหรับผู ้สอนระดับมัธยมศึกษาตอนปลาย
                  ่                                                                                                                                                             29



                                                     UTQ online e-Training Course
                                                            ใบความรู้ ท1.4
                                                                       ี่
                                              เรื่อง “ทักษะกระบวนการทางวิทยาศาสตร์ ”


ทักษะกระบวนการทางวิทยาศาสตร์
          ทักษะกระบวนการทางวิทยาศาสตร์ เป็ นกระบวนการที่นกวิทยาศาสตร์ใช้ในการแสวงหา
                                                                    ั
ความรู ้ใหม่ หรื อใช้ในการแก้ปัญหาเป็ นทักษะทางความคิดที่มี ขั้นตอน เป็ นเหตุ เป็ น ผลที่จะนาไปสู่
ความรู ้ใหม่ๆหรื อเพื่อ แก้ปัญหาหนึ่งๆมีข้ นตอนและข้อกาหนดในการใช้กระบวนการใดบ้างนั้นไม่มี
                                               ั
                                            ่ ั
ข้อกาหนดหรื อรู ปแบบที่แน่นอน ขึ้นอยูกบลักษณะของปั ญหา หรื อวิธีการหาความรู ้ในแต่ละเรื่ อง
          ทักษะกระบวนการทางวิทยาศาสตร์ เป็ นทักษะที่พึงประสงค์ที่จะต้องสร้างให้เกิดขึ้นในผูเ้ รี ยน
จนเป็ นนิสัย เพื่อให้เป็ นผูที่คิดอย่างมีระบบ มีเหตุผล และตัดสิ นปั ญหาด้วยข้อมูล มีการจาแนกทักษะ
                            ้
กระบวนการทางวิทยาศาสตร์ ๆ ไว้หลายประการดังนี้
          1. การสั งเกต (observation)
          เป็ นการใช้ประสาทสัมผัสอย่างใดอย่างหนึ่ง หรื อหลายอย่างรวมกัน ได้แก่ หู ตา จมูก ลิ้น และ
ผิวกาย เข้าไปสัมผัสโดยตรงกับวัตถุหรื อเหตุการณ์ โดยมีจุดประสงค์ท่ีจะหาข้อมูลซึ่ งเป็ นรายละเอียด
ของสิ่ งนั้น ๆโดยไม่ใส่ ความคิดเห็นของผูสังเกตลงไป ข้อมูลที่ได้จากการสังเกตแบ่งได้เป็ น 3 อย่าง คือ
                                             ้
ข้อมูลเกี่ยวกับลักษณะ ข้อมูลเชิงปริ มาณ และ ข้อมูลเกี่ยวกับการเปลี่ยนแปลง
                   ความปลอดภัยทีต้องคานึงถึงในการสั งเกต
                                      ่
                   1. การชิม การดม สิ่ งที่ไม่แน่ใจ หรื อ สารอันตราย
                   2. การสัมผัสสารอันตราย
                   3. การสัมผัสสิ่ งของร้อน
                   4. การตะโกนกรอกหู ฟังเสี ยงดัง
                   5. การจ้องมองดวงอาทิตย์
                   6. อื่น ๆ
                   ตัวอย่างข้ อความทีแสดงทักษะ
                                        ่
                   1. ชี้บ่ง และบรรยายสมบัติของวัตถุได้ โดยการใช้ประสาทสัมผัสอย่างหนึ่งหรื อ
                        หลายอย่าง
                   2. บรรยายสมบัติเชิงปริ มาณของวัตถุได้โดยการกะประมาณ
                   3. บรรยายการเปลี่ยนแปลงของสิ่ งที่สังเกตได้
          2. การวัด (measurement)


 utqonlineโดยสานั กงานคณะกรรมการการศึกษาขันพืนฐาน กระทรวงศึกษาธิการอนุ ญาตให้ใช้ได้ตามสัญญาอนุญาตของครีเอทีฟคอมมอนส์แบบ แสดงทีมา-ไม่ใช ้เพือการค ้า-อนุญาตแบบเดียวกัน 3.0 ประเทศไทย.
                                          ้ ้                                                                                 ่            ่
รหัส UTQ-2115: กลุมสาระการเรียนรู ้วิทยาศาสตร์: เคมี สาหรับผู ้สอนระดับมัธยมศึกษาตอนปลาย
                  ่                                                                                                                                                             30


         เป็ นการเลือกและใช้เครื่ องมือทาการวัดหาปริ มาณของสิ่ งต่าง ๆ ออกมาเป็ นตัวเลขที่แน่นอนได้
อย่างเหมาะสมและถูกต้อง โดยมีหน่วยกากับเสมอ
                    ตัวอย่างข้ อความทีแสดงทักษะ
                                         ่
                    1. เลือกเครื่ องมือได้อย่างเหมาะสมกับสิ่ งที่จะวัด
                    2. บอกเหตุผลในการเลือกเครื่ องมือวัด
                    3. บอกวิธีวดและวิธีการใช้เครื่ องมือวัดได้อย่างถูกต้องเหมาะสม
                                   ั
                    4. ทาการวัดความกว้าง ความยาว ความสู ง อุณหภูมิ ปริ มาตร น้ าหนัก และอื่น ๆ ได้
                         ถูกต้อง
         3. การจาแนกประเภท (classification)
               เป็ นการแบ่งพวกหรื อเรี ยงลาดับ วัตถุ สิ่ งของที่ ปรากฏ อยู่ โดยมีเกณฑ์ เกณฑ์ดงกล่าว  ั
อาจจะใช้
         ความเหมือน ความแตกต่าง หรื อความสัมพันธ์อย่างใดอย่างหนึ่งได้
                    ตัวอย่างข้ อความทีแสดงทักษะ
                                           ่
                    1. เรี ยงลาดับหรื อแบ่งพวกสิ่ งต่าง ๆ จากเกณฑ์ที่ผอื่นกาหนดให้
                                                                            ู้
                    2. เรี ยงลาดับหรื อแบ่งพวกสิ่ งต่าง ๆ โดยใช้เกณฑ์ของตนเองได้
                    3. บอกเกณฑ์ที่ผอื่นใช้เรี ยงลาดับหรื อแบ่งพวกได้
                                        ู้
       4. การหาความสั มพันธ์ ระหว่างสเปสกับสเปส และสเปสกับเวลา
           (space/space relationship and space/time relationship)
                   สเปสของวัตถุเป็ นที่วางที่วตถุน้ นครองที่อยู่ ซึ่ งจะมีรูปร่ างลักษณะเช่นเดียวกับวัตถุน้ น
                                             ่ ั ั                                                          ั
         โดยทัวไปแล้วสเปสของวัตถุจะมี 3 มิติ คือ ความกว้าง ความยาว และ ความสู ง
                 ่
                   ความสัมพันธ์ระหว่างสเปสกับสเปสของวัตถุได้แก่ ความสัมพันธ์ระหว่าง 3 มิติ กับ 2
                                                   ่
       มิติ ความสัมพันธ์ระหว่างตาแหน่งที่อยูของวัตถุหนึ่งกับอีกวัตถุหนึ่ง
                        วาดรู ป 2 มิติจากวัตถุ 3 มิติ
                        บอกชื่อของรู ปทรง
                        บอกและวาดเงาของวัตถุ
                                                           ั
                   ความสัมพันธ์ระหว่างสเปสของวัตถุกบเวลา ได้แก่ ความสัมพันธ์ระหว่างการ
                            ่         ั
       เปลี่ยนแปลงที่อยูของวัตถุกบเวลา หรื อ ความสัมพันธ์ระหว่างสเปสของวัตถุที่เปลี่ยนไปกับเวลา
       ตัวอย่างข้ อความทีแสดงทักษะ
                              ่
             1. ชี้บ่งรู ป 2 มิติ และวัตถุ 3 มิติ ที่กาหนดให้
             2. วาดรู ป 2 มิติ จากวัตถุหรื อรู ป 3 มิติที่กาหนดให้
             3. บอกชื่อของรู ปและรู ปทรงเรขาคณิ ตได้
             4. บอกความสัมพันธ์ระหว่าง 2 มิติ กับ 3 มิติได้ เช่น

 utqonlineโดยสานั กงานคณะกรรมการการศึกษาขันพืนฐาน กระทรวงศึกษาธิการอนุ ญาตให้ใช้ได้ตามสัญญาอนุญาตของครีเอทีฟคอมมอนส์แบบ แสดงทีมา-ไม่ใช ้เพือการค ้า-อนุญาตแบบเดียวกัน 3.0 ประเทศไทย.
                                          ้ ้                                                                                 ่            ่
รหัส UTQ-2115: กลุมสาระการเรียนรู ้วิทยาศาสตร์: เคมี สาหรับผู ้สอนระดับมัธยมศึกษาตอนปลาย
                  ่                                                                                                                                                             31


                            ระบุรูป 3 มิติที่เห็น เนื่องจากการหมุนรู ป 2 มิติ
                            เมื่อเห็นเงา( 2 มิติ ) ของวัตถุ สามารถบอกรู ปทรงของวัตถุ ( 3 มิติ ) ที่เป็ นต้น
                               กาเนิดเงา
                            บอกรู ปของรอยตัด ( 2 มิติ )ที่เกิดจากการตัดวัตถุ ( 3 มิติ ) ออกเป็ น 2 ส่ วน
             5. การคานวณ (using number)
                เป็ นการนับจานวนของวัตถุ และการนาตัวเลขแสดงจานวนที่นบได้มาคิดคานวณโดย การ
                                                                               ั
             บวก การลบ การคูณ การหาร หรื อการหาค่าเฉลี่ย
             ตัวอย่างข้ อความทีแสดงทักษะ
                                    ่
                 1. การนับ ได้แก่
                             นับจานวนสิ่ งของได้ถูกต้อง
                             ใช้ตวเลขแสดงจานวนที่นบได้
                                      ั                    ั
                             ตัดสิ นว่าสิ่ งของในแต่ละกลุ่มมีจานวนเท่ากันหรื อต่างกัน
                 2. การคานวณ ( บวก ลบ คูณ หาร ) ได้แก่
                             คิดคานวณได้ถูกต้อง
                             บอกวิธีคิดคานวณได้
                             แสดงวิธีการคานวณได้
                 3. การหาค่าเฉลี่ย ได้แก่
                             หาค่าเฉลี่ย
                             แสดงวิธีการหาค่าเฉลี่ย
             6. การจัดกระทาและสื่ อความหมายข้ อมูล (organizing data and communication)
                       เป็ นการนาข้อมูลที่ได้จากการสังเกต การวัด การทดลอง และจากแหล่งอื่นๆ มาจัด
                กระทาเสี ยใหม่โดยการหา ความถี่ เรี ยงลาดับ จัดแยกประเภท หรื อคานวณหาค่าใหม่ เพื่อให้
                ผูอื่นเข้าใจความหมายของข้อมูลชุดนั้นดีข้ ึน โดยนาเสนอในรู ปของตาราง แผนภูมิ แผนภาพ
                  ้
                ไดอะแกรม วงจร กราฟ สมการ เขียนบรรยาย เป็ นต้น
             ตัวอย่างข้ อความทีแสดงทักษะ
                                  ่
                 1. เลือกรู ปแบบที่จะใช้ในการนาเสนอข้อมูลได้เหมาะสม
                 2. บอกเหตุผลในการเลือกรู ปแบบที่จะใช้ในการนาเสนอข้อมูล
                 3. ออกแบบการนาเสนอข้อมูลตามรู ปแบบที่เลือกไว้ได้
                                                  ่
                 4. เปลี่ยนแปลงข้อมูลให้อยูในรู ปใหม่ที่เข้าใจดีข้ ึน
                 5. บรรยายลักษณะของสิ่ งใดสิ่ งหนึ่งด้วยข้อความที่เหมาะสมกะทัดรัดจนสื่ อความหมาย
                       ให้ผอื่นได้เข้าใจ
                            ู้
                 6. บรรยายหรื อวาดแผนผังแสดงตาแหน่งของสถานที่จนสื่ อความหมายให้ผอื่นเข้าใจได้    ู้

 utqonlineโดยสานั กงานคณะกรรมการการศึกษาขันพืนฐาน กระทรวงศึกษาธิการอนุ ญาตให้ใช้ได้ตามสัญญาอนุญาตของครีเอทีฟคอมมอนส์แบบ แสดงทีมา-ไม่ใช ้เพือการค ้า-อนุญาตแบบเดียวกัน 3.0 ประเทศไทย.
                                          ้ ้                                                                                 ่            ่
รหัส UTQ-2115: กลุมสาระการเรียนรู ้วิทยาศาสตร์: เคมี สาหรับผู ้สอนระดับมัธยมศึกษาตอนปลาย
                  ่                                                                                                                                                             32


     7. การลงความคิดเห็นจากข้ อมูล (inferring)
                                            ั
               เป็ นการเพิ่มความคิดเห็นให้กบข้อมูลที่ได้จากการสังเกตอย่างมีเหตุผล โดยอาศัยความรู ้
     หรื อประสบการณ์เดิมมาช่วย
               ตัวอย่างข้ อความทีแสดงทักษะ
                                   ่
                                                        ั
               อธิ บายหรื อสรุ ปโดยเพิ่มความคิดเห็นให้กบข้อมูลที่ได้จากการสังเกตโดยใช้ความรู ้ หรื อ
     ประสบการณ์เดิมมาช่วย
     8. การพยากรณ์ (prediction)
          เป็ นการสรุ ปคาตอบล่วงหน้าก่อนจะทดลองโดยอาศัยปรากฏการณ์ที่เกิดซ้ า หลักการ กฎ
          ทฤษฎี ที่มีอยูแล้วในเรื่ องนั้นๆ มาช่วยในการสรุ ป การพยากรณ์ขอมูลเกี่ยวกับตัวเลข ได้แก่
                         ่                                                ้
          ข้อมูลที่เป็ นตาราง หรื อกราฟ ทาได้ 2 แบบ
                     การพยากรณ์ภายในขอบเขตของข้อมูลที่มีอยู่
                     การพยากรณ์ภายนอกขอบเขตของข้อมูลที่มีอยู่
          ตัวอย่างข้ อความทีแสดงทักษะ
                               ่
                                                                                         ่
                     ทานายผลที่เกิดขึ้นจากข้อมูลที่เป็ นหลักการ กฎ หรื อ ทฤษฎี ที่มีอยูได้
                     ทานายผลที่จะเกิดขึ้นภายในขอบเขตของข้อมูลเชิงปริ มาณที่มีอยูได้ ่
                     ทานายผลที่จะเกิดขึ้นภายนอกขอบเขตของข้อมูลเชิงปริ มาณที่มีอยูได้  ่
          9. การตั้งสมมติฐาน (formulated hypothesis)
                    เป็ นการคิดหาคาตอบล่วงหน้าก่อนจะทาการทดลองโดยอาศัยการสังเกต ความรู ้
          ประสบการณ์เดิมเป็ นพื้นฐาน คาตอบที่คิดหาล่วงหน้านี้ยงไม่ทราบหรื อยังไม่เป็ นหลักการ กฎ
                                                                  ั
          หรื อ ทฤษฎี สมมติฐานหรื อคาตอบที่คิดไว้ล่วงหน้า มักกล่าวไว้เป็ นข้อความที่บอก
          ความสัมพันธ์ระหว่างตัวแปรต้น (ตัวแปรอิสระ) กับตัวแปรตาม
           ตัวอย่างข้ อความทีแสดงทักษะ
                                 ่
           หาคาตอบล่วงหน้าก่อนการทดลอง โดยอาศัยการสังเกต และประสบการณ์เดิม
          10. การกาหนดนิยามเชิงปฏิบัติการ (definding operationally)
                                                                            ่
                    เป็ นการกาหนดความหมาย และขอบเขตของคาต่างๆ (ที่อยูในสมมติฐานที่ตองการ   ้
          ทดลอง) ให้เข้าใจตรงกันและสามารถวัดได้
                    ตัวอย่างข้ อความทีแสดงทักษะ
                                        ่
           กาหนดความหมายและขอบเขตของคาหรื อตัวแปรต่างๆให้สังเกตได้ และวัดได้
          11. กาหนดและควบคุมตัวแปร (Identifying and controlling variables)
                    ในการกาหนดตัวแปรจะต้องบ่งบอก ตัวแปรต้น (ตัวแปรอิสระ) ตัวแปรตาม และตัว
          แปรควบคุม ในสมมติฐานหนึ่ง


 utqonlineโดยสานั กงานคณะกรรมการการศึกษาขันพืนฐาน กระทรวงศึกษาธิการอนุ ญาตให้ใช้ได้ตามสัญญาอนุญาตของครีเอทีฟคอมมอนส์แบบ แสดงทีมา-ไม่ใช ้เพือการค ้า-อนุญาตแบบเดียวกัน 3.0 ประเทศไทย.
                                          ้ ้                                                                                 ่            ่
รหัส UTQ-2115: กลุมสาระการเรียนรู ้วิทยาศาสตร์: เคมี สาหรับผู ้สอนระดับมัธยมศึกษาตอนปลาย
                  ่                                                                                                                                                             33


                                                                                         ่
                        1. ตัวแปรต้น (ตัวแปรอิสระ) เป็ นตัวแปรที่เป็ นต้นเหตุ ไม่อยูในความควบคุมของตัว
                                                                                                         ่
             แปรใดๆ ทั้งสิ้ น ตัวแปรนี้เป็ นสาเหตุท่ีทาให้เกิดผลต่างๆ หรื อสิ่ งที่เราต้องการทดลองดูวา เป็ น
             เหตุที่ก่อให้เกิดผลนั้นจริ งหรื อไม่
                        2. ตัวแปรตาม เป็ นตัวแปรที่ควบคุมโดยตัวแปรตัวแปรต้น ไม่มีความเป็ นอิสระใน
             ตัวเองสิ่ งที่เกิดขึ้นเนื่องมาจากตัวแปรต้น เมื่อตัวแปรต้นหรื อสิ่ งที่เป็ นสาเหตุเปลี่ยนไปตัวแปร
             ตามหรื อสิ่ งที่เป็ นผลจะเปลี่ยนไป
                        3. ตัวแปรควบคุม เป็ นตัวแปรที่ควบคุมให้คงที่ตลอดการทดลอง นอกเหนือจากตัว
             แปรต้นที่มีผลต่อการทดลองด้วย ซึ่ งต้องควบคุมให้เหมือนกัน มิเช่นนั้นอาจทาให้เกิดผลการ
             ทดลองผิดพลาด
                        ตัวอย่างข้ อความทีแสดงทักษะ
                                            ่
                        ชี้บ่งและกาหนดตัวแปรต้น ตัวแปรตาม และตัวแปรควบคุม
             12. การทดลอง (experimenting)
                        การทดลองเป็ นกระบวนการปฏิบติการเพื่อหาคาตอบ หรื อทดสอบสมมติฐานที่ต้ งไว้
                                                          ั                                                ั
             ในการทดลองจะประกอบด้วยกิจกรรม 3 ขั้นตอน คือ
                        1. การออกแบบการทดลอง เป็ นการวางแผนการทดลองว่า มีวธีการทดลองอย่างไร สิ่ ง
                                                                                           ิ
             ใดจะดาเนินการก่อนและหลังเป็ นลาดับขั้นตอนอย่างไร ควรใช้วสดุอุปกรณ์ / สารเคมีอะไรบ้าง
                                                                                   ั
             มีการกาหนดตัวแปรต้น ตัวแปรตาม และตัวแปรควบคุมอย่างไร
                        2. ปฏิบติการทดลอง เป็ นการลงมือปฏิบติการทดลองจริ ง
                                   ั                             ั
                        3.การบันทึกผล เป็ นการจดบันทึกข้อมูลที่ได้จากการทดลอง ซึ่งอาจจะเป็ นผลการ
             สังเกตการวัด และอื่นๆ ผลที่ได้จากในการบันทึกนี้จะเป็ นข้อมูลของตัวแปรตาม
                        ตัวอย่างข้ อความทีแสดงทักษะ
                                              ่
                        1.การออกแบบการทดลอง กาหนดวิธีการทดลอง อุปกรณ์สารเคมีได้ถูกต้องเหมาะสม
             โดยคานึงถึงตัวแปรต้น ตัวแปรตาม และตัวแปรควบคุม
                        2.ปฏิบติการทดลอง ทาการทดลองและใช้เครื่ องมือได้คล่องแคล่วและถูกต้อง
                                 ั
             เหมาะสม
                        3.การบันทึกผลการทดลอง ออกแบบตารางการบันทึกผลได้เหมาะสมกับข้อมูล
             13. การตีความหมายข้ อมูลและลงข้ อสรุ ป (interpreting data and conclusion)
                        การตีความหมายของข้อมูล เป็ นการแปรความหมายหรื อการบรรยายลักษณะและ
             สมบัติของข้อมูลที่มีอยู่ การตีความหมายในบางครั้งอาจต้องใช้ทกษะอื่นๆ ด้วย เช่น การสังเกต
                                                                                 ั
             การคานวณเป็ นต้นการลงข้อสรุ ป เป็ นการสรุ ปความสัมพันธ์ของข้อมูลทั้งหมด
                        ตัวอย่างข้ อความทีแสดงทักษะ
                                                ่
                        1. แปรความหมาย หรื อ บรรยายลักษณะและสมบัติของข้อมูลที่มีอยูได้           ่

 utqonlineโดยสานั กงานคณะกรรมการการศึกษาขันพืนฐาน กระทรวงศึกษาธิการอนุ ญาตให้ใช้ได้ตามสัญญาอนุญาตของครีเอทีฟคอมมอนส์แบบ แสดงทีมา-ไม่ใช ้เพือการค ้า-อนุญาตแบบเดียวกัน 3.0 ประเทศไทย.
                                          ้ ้                                                                                 ่            ่
รหัส UTQ-2115: กลุมสาระการเรียนรู ้วิทยาศาสตร์: เคมี สาหรับผู ้สอนระดับมัธยมศึกษาตอนปลาย
                  ่                                                                                                                                                             34


                        2. บอกความสัมพันธ์ของข้อมูลที่มีอยู่
             14. การสร้ างแบบจาลอง (making model)
                        การสร้างแบบจาลองทางวิทยาศาสตร์ เป็ นการสร้างสิ่ งใดสิ่ งหนึ่งเพื่อใช้ในการอธิ บาย
             กระบวนการความสัมพันธ์ สถานการณ์ต่างๆ ที่เป็ นระบบหรื อมีความสลับซับซ้อน แบบจาลอง
             ที่สร้างขึ้นอาจเป็ นแบบจาลองอย่างง่าย เช่น แบบจาลองทางกายภาพ ไปจนถึงแบบจาลองที่มี
             ความซับซ้อนมากขึ้น เช่น แบบจาลองแนวคิด หรื อแบบจาลองทางคณิ ตศาสตร์
                        แนวทางในการสร้างแบบจาลองเป็ นการใช้การเปรี ยบเทียบ อุปลักษณ์ และ
             อุปมาอุปไมย ซึ่ งการเรี ยนการสอนโดยการใช้แบบจาลองจะส่ งเสริ มให้ผเู ้ รี ยนพัฒนาทักษะการ
             คิด โดยการเปรี ยบเทียบสิ่ งที่คุนเคยกับแนวคิดทางวิทยาศาสตร์
                                             ้
                        การเปรี ยบเทียบ (Analogy) จะเป็ นการเปรี ยบเทียบของระบบสองระบบ ซึ่งจะเน้นไป
             ที่การเทียบเคียงกระบวนการหรื อความสัมพันธ์ภายในระบบหนึ่งกับกระบวนการหรื อ
             ความสัมพันธ์ภายในระบบที่สอง เช่น
                        อุปมาอุปไมย (Simile)เป็ นการนาสิ่ งที่มีลกษณะเหมือนกันมาเปรี ยบเทียบกัน เพื่อช่วย
                                                                 ั
             ให้เข้าใจสิ่ งที่พดถึงได้ชดเจนแจ่มแจ้งขึ้น โดยมีคาว่า เหมือน คล้าย เป็ นต้น
                                 ู     ั
                        อุปลักษณ์ (Metaphor)เป็ นการเปรี ยบเทียบที่มิใช่การเปรี ยบเทียบโดยตรงแต่เป็ นการ
             นาลักษณะเด่นหรื อนาชื่อของสิ่ งที่ตองการเปรี ยบเทียบมากล่าว ซึ่ งต้องอาศัยการตีความ
                                                   ้
             ยกตัวอย่างเช่น การเปรี ยบการเปลี่ยนแปลงระดับชั้นพลังงานของอิเล็กตรอนกับบันได จะได้
             ข้อความดังต่อไปนี้
                        การเปรียบเทียบ: อิเล็กตรอนในแต่ละระดับชั้นพลังงานในอะตอมเหมือนกับการยืน
                                                        ่
             บนขั้นบันได โดยเราไม่สามารถจะยืนอยูระหว่างขั้นบันไดได้ เหมือนที่อิเล็กตรอนไม่สามารถ
                 ่
             อยูระหว่างชั้นพลังงานได้
                        อุปลักษณ์ : ระดับชั้นพลังงานเป็ นขั้นบันได
                        อุปมาอุปไมย: อิเล็กตรอนในระดับชั้นพลังงานเหมือนกับยืนบนขั้นบันได
                        ถ้าอะตอมเปรี ยบเป็ นสนามกีฬา นิวเคลียสจะเปรี ยบเป็ น……..
                        รู ปแบบการเรี ยนการสอนโดยใช้ การเปรี ยบเทียบ อุปลักษณ์ และอุปมาอุปไมย มี
             ขั้นตอนดังต่อไปนี้
                        1. กาหนดเนื้อหาหรื อแนวคิดหลัก
                        2. นาเสนอสิ่ งที่จะเปรี ยบเทียบซึ่ งอาจจะมีมากกว่า 1 สิ่ ง
                        3. ระบุลกษณะสาคัญของสิ่ งที่ใช้เปรี ยบเทียบที่ทาให้เกิดการเปรี ยบเทียบกับแนวคิด
                                    ั
                             เป้ าหมาย
                        4. อภิปรายลักษณะร่ วมของระบบทั้งสอง
                        5. บอกความแตกต่างของสิ่ งที่นามาเปรี ยบเทียบกับแนวคิดเป้ าหมาย

 utqonlineโดยสานั กงานคณะกรรมการการศึกษาขันพืนฐาน กระทรวงศึกษาธิการอนุ ญาตให้ใช้ได้ตามสัญญาอนุญาตของครีเอทีฟคอมมอนส์แบบ แสดงทีมา-ไม่ใช ้เพือการค ้า-อนุญาตแบบเดียวกัน 3.0 ประเทศไทย.
                                          ้ ้                                                                                 ่            ่
รหัส UTQ-2115: กลุมสาระการเรียนรู ้วิทยาศาสตร์: เคมี สาหรับผู ้สอนระดับมัธยมศึกษาตอนปลาย
                  ่                                                                                                                                                             35


                  6. ประเมินสิ่ งที่นามาเปรี ยบเทียบว่าถูกต้องหรื อเป็ นประโยชน์ในการทาความเข้าใจ
                     มากน้อยเพียงใด
*หมายเหตุ ทักษะกระบวนการทางวิทยาศาสตร์ ทักษะที่ 14 อ้างอิงจากเอกสารคู่มือการใช้หลักสู ตร
การเรี ยนรู ้วทยาศาสตร์ ระดับชั้นมัธยมศึกษาตอนต้น ฉบับอนาคต (ฉบับร่ าง) สาขาวิทยาศาสตร์
              ิ
มัธยมศึกษา สสวท.




 utqonlineโดยสานั กงานคณะกรรมการการศึกษาขันพืนฐาน กระทรวงศึกษาธิการอนุ ญาตให้ใช้ได้ตามสัญญาอนุญาตของครีเอทีฟคอมมอนส์แบบ แสดงทีมา-ไม่ใช ้เพือการค ้า-อนุญาตแบบเดียวกัน 3.0 ประเทศไทย.
                                          ้ ้                                                                                 ่            ่
รหัส UTQ-2115: กลุมสาระการเรียนรู ้วิทยาศาสตร์: เคมี สาหรับผู ้สอนระดับมัธยมศึกษาตอนปลาย
                      ่                                                                                                                                                             36



                                            UTQ online e-Training Course
                                                    ใบความรู้ ท2.1
                                                               ี่
                            เรื่อง “ขั้นตอนการจัดทาหน่ วยการเรียนรู้ สู่ แผนการจัดการเรียนรู้ ”


                                                ขั้นตอนการจัดทาหน่ วยการเรียนรู้ ส่ ู แผนการเรียนรู้

     วิเคราะห์ มาตรฐานการเรียนรู้ /ตัวชี้วด/
                                          ั                                                     สาระการเรียนรู้ /เนือหา (K)
                                                                                                                    ้
1                                                                                                                                                                                          คําอธิบาย
           สาระการเรียนรู้ แกนกลาง                                                 1.1          กิจกรรมที่นักเรียนปฏิบัติได้ (P)                                            1.2
.                                                                                                                                                                                          รายวิชา
                                                                                                ผลที่ต้องการให้ เกิดกับผู้เรียน ( A)



            วิเคราะห์ ขอบข่ าย/ตัวชี้วด/
                                      ั                                                                       สาระการเรียนรู้ แต่ ละชั้น                                                   โครงสร้าง
2                                                                                         2.1                                                                               2.2
.           สาระการเรียนรู้ แกนกลาง                                                                               (ผังมโนทัศน์ )                                                           รายวิชา



3                โครงสร้ างรายวิชา                                                                      4.1            → ชื่อหน่ วยการเรียนรู้
.
                                                                                                        4.2            →มาตรฐานการเรียนรู้/ตัวชี้วด
                                                                                                                                                  ั
                                                                                                        4.3            → หัวข้ อของสาระการเรียนรู้ ในแต่ ละ
                                                                                                                       หน่ วยการเรียนรู้
                จัดทาหน่ วยการเรียนรู้
4                                                                                                       4.4            →จานวนชั่วโมงในแต่ ละหน่ วย
                   แต่ ละระดับชั้น
.                                                                                                                          การเรียนรู้




          กาหนดหัวข้ อจัดทาหน่ วยของ                                                                                   - จานวนแผนการเรียนรู้ในแต่ ละหน่ วย
5       แผนการเรียนรู้ ในแต่ ละหน่ วยการ                                                                5.1            - ชื่อแผนการเรียนรู้
.
                   เรียนรู้                                                                                            - จานวนชั่วโมงของแต่ ละแผนการเรียนรู้




     utqonlineโดยสานั กงานคณะกรรมการการศึกษาขันพืนฐาน กระทรวงศึกษาธิการอนุ ญาตให้ใช้ได้ตามสัญญาอนุญาตของครีเอทีฟคอมมอนส์แบบ แสดงทีมา-ไม่ใช ้เพือการค ้า-อนุญาตแบบเดียวกัน 3.0 ประเทศไทย.
                                              ้ ้                                                                                 ่            ่
รหัส UTQ-2115: กลุมสาระการเรียนรู ้วิทยาศาสตร์: เคมี สาหรับผู ้สอนระดับมัธยมศึกษาตอนปลาย
                      ่                                                                                                                                                             37




                                        UTQ online e-Training Course
                                                 ใบความรู้ ท2.2ี่
                   เรื่อง “ตัวอย่ างผลการวิเคราะห์ สาระการเรียนรู้ กจกรรมและผลทีต้องการให้
                                                                    ิ           ่
                                                 เกิดกับผู้เรียน”


                                       การวิเคราะห์ มาตรฐานการเรียนรู้ ตัวชี้วดสาระการเรียนรู้
                                                                              ั
                                  กลุ่มสาระการเรียนรู้ วทยาศาสตร์ ระดับมัธยมศึกษาตอนปลาย:เคมี
                                                        ิ

    สาระที่ 3สารและสมบัติของสาร
    มาตรฐานการเรียนรู้ ว 3.1 เข้าใจสมบัติของสาร ความสัมพันธ์ระหว่างสมบัติของสารกับโครงสร้างและ
    แรงยึดเหนี่ยวระหว่างอนุภาคสาร มีกระบวนการสื บเสาะหาความรู ้และจิตวิทยาศาสตร์ สื่อสารสิ่ งที่
    เรี ยนรู้ นําความรู้ไปใช้ประโยชน์
          ตัวชี้วด
                 ั                                 สาระการเรียนรู้ แกนกลาง/ท้องถิ่น
 ชั้นมัธยมศึกษาชั้นปี ที่ 4            ความรู้ (K)             ทักษะ/กระบวนการ (P)                                                                                     คุณลักษณะ (A)
1. สื บค้นและอธิบาย      - นักวิทยาศาสตร์ใช้ขอมูลจาก
                                                ้             - การสังเกต                                                                                           - สนใจ ใฝ่ รู้
โครงสร้างอะตอมและ        การศึกษาโครงสร้างอะตอม สร้าง - การจาแนก                                                                                                    - ความคิดรอบคอบ
สัญลักษณ์นิวเคลียร์ของ   แบบจาลองอะตอมแบบต่างๆ ที่มี - การทดลอง                                                                                                     ก่อนตัดสิ นใจ
ธาตุ                     พัฒนาการอย่างต่อเนื่อง               - การตั้งสมมติฐาน                                                                                     - มีเหตุผล
                         - อะตอมประกอบด้วยอนุภาคมูล           - การแก้ปัญหา                                                                                         - กระบวนการกลุ่ม
                         ฐานสาคัญ 3 ชนิด คือ โปรตอน
                         นิวตรอน และอิเล็กตรอน จานวน
                         โปรตอนในนิวเคลียส เรี ยกว่า เลข
                         อะตอม ผลรวมของจานวนโปรตอน
                         กับนิวตรอนเรี ยกว่า เลขมวล ตัวเลข
                                            ่
                         ทั้งสองนี้ปรากฏอยูในสัญลักษณ์
                         นิวเคลียร์ ของไอโซโทปต่างๆ ของ
                         ธาตุ
2.วิเคราะห์และอธิบาย     -อิเล็กตรอนในอะตอมของธาตุจะ - การสังเกต                                                                                                    - สนใจ ใฝ่ รู้
                                     ่
การจัดเรี ยงอิเล็กตรอนใน จัดเรี ยงอยูในระดับพลังงานต่างๆ      - การจาแนก                                                                                            - ความคิดรอบคอบ


     utqonlineโดยสานั กงานคณะกรรมการการศึกษาขันพืนฐาน กระทรวงศึกษาธิการอนุ ญาตให้ใช้ได้ตามสัญญาอนุญาตของครีเอทีฟคอมมอนส์แบบ แสดงทีมา-ไม่ใช ้เพือการค ้า-อนุญาตแบบเดียวกัน 3.0 ประเทศไทย.
                                              ้ ้                                                                                 ่            ่
รหัส UTQ-2115: กลุมสาระการเรียนรู ้วิทยาศาสตร์: เคมี สาหรับผู ้สอนระดับมัธยมศึกษาตอนปลาย
                      ่                                                                                                                                                             38


          ตัวชี้วด
                 ั                                  สาระการเรียนรู้ แกนกลาง/ท้องถิ่น
 ชั้นมัธยมศึกษาชั้นปี ที่ 4           ความรู้ (K)               ทักษะ/กระบวนการ (P)                                                                                    คุณลักษณะ (A)
อะตอม ความสัมพันธ์       และในแต่ละระดับพลังงานจะมี            - การทดลอง                                                                                           ก่อนตัดสิ นใจ
ระหว่างอิเล็กตรอนใน      จานวนอิเล็กตรอนเป็ นค่าเฉพาะ          - การตั้งสมมติฐาน                                                                                    - มีเหตุผล
ระดับพลังงานนอกสุ ดกับ   -อิเล็กตรอนในระดับพลังงานนอก - การแก้ปัญหา                                                                                                 - กระบวนการกลุ่ม
สมบัติของธาตุและการ      สุ ดจะแสดงสมบัติบางประการของ
เกิดปฏิกิริยา            ธาตุ เช่น ความเป็ นโลหะ อโลหะ
                         และเกี่ยวข้องกับการเกิดปฏิกิริยา
                         ของธาตุน้ นั
3.อธิบายการจัดเรี ยงธาตุ -ตารางธาตุปัจจุบน จัดเรี ยงธาตุตาม - การสังเกต
                                           ั                                                                                                                        - สนใจ ใฝ่ รู้
และทานายแนวโน้ม          เลขอะตอมและอาศัยสมบัติที่             - การจาแนก                                                                                           - ความคิดรอบคอบ
สมบัติของธาตุในตาราง คล้ายกัน ทาให้สามารถทานาย                 - การทดลอง                                                                                           ก่อนตัดสิ นใจ
ธาตุ                     แนวโน้มสมบัติของธาตุในตาราง           - การตั้งสมมติฐาน                                                                                    - มีเหตุผล
                         ธาตุได้                               - การแก้ปัญหา                                                                                        - กระบวนการกลุ่ม
4.วิเคราะห์และอธิบาย     -แรงยึดเหนี่ยวระหว่างไอออนหรื อ - การสังเกต                                                                                                - สนใจ ใฝ่ รู้
                                               ่
การเกิดพันธะเคมีในโครง อะตอมของธาตุให้อยูรวมกันเป็ น           - การจาแนก                                                                                           - ความคิดรอบคอบ
ผลึกและในโมเลกุลของ โครงผลึก หรื อโมเลกุล เรี ยกว่า            - การทดลอง                                                                                           ก่อนตัดสิ นใจ
สาร                      พันธะเคมี                             - การตั้งสมมติฐาน                                                                                    - มีเหตุผล
                         -พันธะเคมีแบ่งออกเป็ น พันธะไอ - การแก้ปัญหา                                                                                               - กระบวนการกลุ่ม
                         ออนิก พันธะโควาเลนต์ และพันธะ
                         โลหะ
5.สื บค้นและอธิบาย       -จุดเดือด จุดหลอมเหลวและสถานะ - การสังเกต                                                                                                  - สนใจ ใฝ่ รู้
ความสัมพันธ์ระหว่างจุด ของสาร มีความเกี่ยวข้องกับแรงยึด - การจาแนก                                                                                                  - ความคิดรอบคอบ
เดือด จุดหลอมเหลวและ เหนี่ยวระหว่างอนุภาคของสารนั้น - การทดลอง                                                                                                      ก่อนตัดสิ นใจ
สถานะของสารกับแรงยึด สารที่อนุภาคยึดเหนี่ยวด้วยแรงยึด - การตั้งสมมติฐาน                                                                                             - มีเหตุผล
เหนี่ยวระหว่างอนุภาค     เหนี่ยวหรื อพันธะเคมีที่แข็งแรง และ - การแก้ปัญหา                                                                                          - กระบวนการกลุ่ม
ของสาร                   มีจุดเดือดและจุดหลอมเหลวสู ง สาร
                         ในสถานะของแข็ง อนุภาคยึด
                         เหนี่ยวกันด้วยแรงที่แข็งแรงกว่าสาร
                         ในสถานะของเหลวและก๊าซ
                         ตามลาดับ


     utqonlineโดยสานั กงานคณะกรรมการการศึกษาขันพืนฐาน กระทรวงศึกษาธิการอนุ ญาตให้ใช้ได้ตามสัญญาอนุญาตของครีเอทีฟคอมมอนส์แบบ แสดงทีมา-ไม่ใช ้เพือการค ้า-อนุญาตแบบเดียวกัน 3.0 ประเทศไทย.
                                              ้ ้                                                                                 ่            ่
รหัส UTQ-2115: กลุมสาระการเรียนรู ้วิทยาศาสตร์: เคมี สาหรับผู ้สอนระดับมัธยมศึกษาตอนปลาย
                  ่                                                                                                                                                             39



                                                         UTQ online e-Training Course
                                                                    ใบความรู้ ท2.3
                                                                               ี่
                                                         เรื่อง “ตัวอย่ างคาอธิบายรายวิชา”


                                                                          คาอธิบายรายวิชา
                                       โรงเรียนสาธิตมหาวิทยาลัยขอนแก่น (ศึกษาศาสตร์ )ระดับมัธยม
                              ประมวลการสอนรายวิชา (Course Syllabus)          ภาคเรียนที่ 2ปี การศึกษา 2554
                        ชื่อวิชา : ว 31221เคมี 1       ระดับชั้น ม.4         หน่ วยกิต : 2.0
กลุ่มสาระ               วิทยาศาสตร์                    ประเภทวิชา :เพิมเติม เวลา : 4 คาบต่ อสั ปดาห์
                                                                      ่
ผู้สอน                  อาจารย์ สุเนตร ศรีบุญเลิศ

คาอธิบายรายวิชา
          ศึกษาการพัฒนาการแบบจําลองอะตอมของดอลตัน ทอมสัน รัทเทอร์ ฟอร์ ด โบร์ และแบบกลุ่ม
หมอกอนุภาคมูลฐานของอะตอม การจัดเรี ยงอิเล็กตรอน ความสัมพันธ์ระหว่างอิเล็กตรอนในระดับ
พลังงาน สมบัติของสาร สมบัติของธาตุ 20 ธาตุแรก .สมบัติของสารประกอบคลอไรด์
สารประกอบออกไซด์ สารประกอบซัลไฟด์ สมบัติของธาตุตามหมู่ -คาบ ตารางธาตุ วิวฒนาการของ          ั
ตารางธาตุ การจัดเรี ยงธาตุในตารางธาตุ ธาตุทรานซิชน สมบัติของธาตุทรานซิชน สารประกอบ
                                                             ั                     ั
                                                                   ั
ธาตุทรานซิชน สารประกอบเชิงซ้อนของธาตุทรานซิชน ธาตุกมมันตรังสี การเกิดธาตุกมมันตรังสี การ
               ั                                         ั                              ั
สลายตัวและครึ่ งชีวตของธาตุกมมันตรังสี ปฏิกิริยาฟิ วชันและปฏิกิริยาฟิ สชัน เทคโนโลยีกบการใช้สาร
                     ิ        ั                                                               ั
กัมมันตรังสี พันธะเคมี การเกิดพันธะเคมี แรงยึดเหนี่ยวระหว่างอนุภาคของสาร พันธะไอออนิก การ
เกิดพันธะไอออนิก การเขียนสู ตรและการเรี ยกชื่อ โครงสร้างพันธะไอออนิก พลังงานกับการเกิด
สารประกอบไอออนิกและสมการไอออนิก พันธะโควาเลนต์ การเกิดพันธะโควาเลนต์ ชนิดของ
พันธะ ความยาวและพลังงานพันธะ การเขียนสู ตรและการเรี ยกชื่อ รู ปร่ าง สภาพการมีข้ ว แรงยึด ั
เหนี่ยวระหว่างโมเลกุล สารโครงผลึกร่ างตาข่าย พันธะโลหะ สมบัติของพันธะโลหะ เพื่อให้เกิด
ความรู ้ ความคิด ความเข้าใจ สามารถสื่ อสารสิ่ งที่เรี ยนรู ้ มีความสามารถในการตัดสิ นใจ นําความรู ้ไปใช้
ประโยชน์ในชีวตประจําวัน มีจิตวิทยาศาสตร์ จริ ยธรรม คุณธรรมและค่านิยมที่เหมาะสม
                 ิ
รหัสตัวชี้วดั
          ว 3.1 ม.4-6/1-5
          ว 3.2 ม.4-6/1
          ว 8.1ม.4-6/1-12

 utqonlineโดยสานั กงานคณะกรรมการการศึกษาขันพืนฐาน กระทรวงศึกษาธิการอนุ ญาตให้ใช้ได้ตามสัญญาอนุญาตของครีเอทีฟคอมมอนส์แบบ แสดงทีมา-ไม่ใช ้เพือการค ้า-อนุญาตแบบเดียวกัน 3.0 ประเทศไทย.
                                          ้ ้                                                                                 ่            ่
รหัส UTQ-2115: กลุมสาระการเรียนรู ้วิทยาศาสตร์: เคมี สาหรับผู ้สอนระดับมัธยมศึกษาตอนปลาย
                  ่                                                                                                                                                             40



                                                  UTQ online e-Training Course
                                                           ใบความรู้ ท2.4
                                                                      ี่
                                       เรื่อง “ตัวอย่ างโครงสร้ างรายวิชา/หน่ วยการเรียนรู้”


                                                              (ตัวอย่าง)
                                                          โครงสร้ างรายวิชา
                                       วิชาเคมี(ว31221)ชั้นมัธยมศึกษาปี ที่ 4 เวลา 60 ชั่วโมง
  หน่ วยการเรียนรู้     มาตรฐาน/                    สาระการเรียนรู้       จานวน นาหนัก
                                                                                   ้
                          ตัวชี้วด
                                 ั                                        ชั่วโมง คะแนน
นักวิทยาศาสตร์ มีวธี ว 8.1 ม.4-6/1-12 นักวิทยาศาสตร์ใช้ขอมูลจาก
                  ิ                                         ้                 5      8.3
การศึกษาข้ อมูลของ                    การศึกษาโครงสร้างอะตอม สร้าง
อะตอมอย่างไร                          แบบจาลองอะตอมแบบต่างๆ ที่มี
                                      พัฒนาการอย่างต่อเนื่อง
โครงสร้ างของ        ว 3.1 ม.4-6/1-2 -อะตอมประกอบด้วยอนุภาคมูลฐาน            10    16.7
อะตอม                                 สาคัญ 3 ชนิด คือ โปรตอน นิวตรอน
                                      และอิเล็กตรอน จานวนโปรตอนใน
                                      นิวเคลียส เรี ยกว่า เลขอะตอม
                                      ผลรวมของจานวนโปรตอนกับ
                                      นิวตรอนเรี ยกว่า เลขมวล ตัวเลขทั้ง
                                                        ่
                                      สองนี้ปรากฏอยูในสัญลักษณ์
                                      นิวเคลียร์ ของไอโซโทปต่างๆ ของ
                                      ธาตุ
                                      -อิเล็กตรอนในอะตอมของธาตุจะ
                                                  ่
                                      จัดเรี ยงอยูในระดับพลังงานต่างๆ
                                      และในแต่ละระดับพลังงานจะมี
                                      จานวนอิเล็กตรอนเป็ นค่าเฉพาะ
ตารางธาตุ            ว 3.1 ม.4-6/2     -อิเล็กตรอนในระดับพลังงานนอก          10    16.7
                                      สุ ดจะแสดงสมบัติบางประการของ
                                      ธาตุ เช่น ความเป็ นโลหะ อโลหะ
                                      และเกี่ยวข้องกับการเกิดปฏิกิริยาของ

 utqonlineโดยสานั กงานคณะกรรมการการศึกษาขันพืนฐาน กระทรวงศึกษาธิการอนุ ญาตให้ใช้ได้ตามสัญญาอนุญาตของครีเอทีฟคอมมอนส์แบบ แสดงทีมา-ไม่ใช ้เพือการค ้า-อนุญาตแบบเดียวกัน 3.0 ประเทศไทย.
                                          ้ ้                                                                                 ่            ่
รหัส UTQ-2115: กลุมสาระการเรียนรู ้วิทยาศาสตร์: เคมี สาหรับผู ้สอนระดับมัธยมศึกษาตอนปลาย
                  ่                                                                                                                                                             41


  หน่ วยการเรียนรู้                           มาตรฐาน/                                         สาระการเรียนรู้                                      จานวน นาหนัก
                                                                                                                                                             ้
                                               ตัวชี้วด
                                                      ั                                                                                             ชั่วโมง คะแนน
                                                                            ธาตุน้ นั
สมบัติของสารตาม                         ว 3.1 ม.4-6/3                       -ตารางธาตุปัจจุบน จัดเรี ยงธาตุตาม
                                                                                                ั                                                        15                  25
ตารางธาตุ                                                                   เลขอะตอมและอาศัยสมบัติที่
                                                                            คล้ายกัน ทาให้สามารถทานาย
                                                                            แนวโน้มสมบัติของธาตุในตาราง
                                                                            ธาตุได้
พันธะเคมี                               ว 3.1 ม.4-6/4-5                     -แรงยึดเหนี่ยวระหว่างไอออนหรื อ                                              20                33.3
                                        ว 3.2 ม.4-6/1                                              ่
                                                                            อะตอมของธาตุให้อยูรวมกันเป็ น
                                                                            โครงผลึก หรื อโมเลกุล เรี ยกว่า
                                                                            พันธะเคมี
                                                                            -พันธะเคมีแบ่งออกเป็ น พันธะไอออ
                                                                            นิก พันธะโควาเลนต์ และพันธะ
                                                                            โลหะ
                                                                            จุดเดือด จุดหลอมเหลวและสถานะ
                                                                            ของสาร มีความเกี่ยวข้องกับแรงยึด
                                                                            เหนี่ยวระหว่างอนุภาคของสารนั้น
                                                                            สารที่อนุภาคยึดเหนี่ยวด้วยแรงยึด
                                                                            เหนี่ยวหรื อพันธะเคมีที่แข็งแรง และ
                                                                            มีจุดเดือดและจุดหลอมเหลวสู ง
                                                                            -ในชีวตประจาวันจะพบเห็น
                                                                                      ิ
                                                                            ปฏิกิริยาเคมีจานวนมาก ทั้งที่เกิดใน
                                                                            ธรรมชาติและมนุษย์เป็ นผูกระทา
                                                                                                       ้
                                                                            ปฏิกิริยาเคมีเขียนแทนได้ดวยสมการ
                                                                                                         ้
                                                                            เคมี-มนุษย์นาสารเคมีมาใช้
                                                                            ประโยชน์ท้ งในบ้าน ในทาง
                                                                                          ั
                                                                            การเกษตรและอุตสาหกรรม แต่
                                                                            สารเคมีบางชนิดเป็ นอันตรายต่อ
                                                                            สิ่ งมีชีวตและสิ่ งแวดล้อม
                                                                                        ิ




 utqonlineโดยสานั กงานคณะกรรมการการศึกษาขันพืนฐาน กระทรวงศึกษาธิการอนุ ญาตให้ใช้ได้ตามสัญญาอนุญาตของครีเอทีฟคอมมอนส์แบบ แสดงทีมา-ไม่ใช ้เพือการค ้า-อนุญาตแบบเดียวกัน 3.0 ประเทศไทย.
                                          ้ ้                                                                                 ่            ่
รหัส UTQ-2115: กลุมสาระการเรียนรู ้วิทยาศาสตร์: เคมี สาหรับผู ้สอนระดับมัธยมศึกษาตอนปลาย
                  ่                                                                                                                                                             42



                                                    UTQ online e-Training Course
                                                           ใบความรู้ ท2.5
                                                                      ี่
                                            เรื่อง “ความสาคัญของแผนการจัดการเรียนรู้ ”


ความหมายของแผนการจัดการเรียนรู้
 แผนการจัดการเรี ยนรู ้ หรื อแผนการสอน หมายถึง ลาดับขั้นตอนหรื อกิจกรรมทั้งหมดของ
ผูสอนและผูเ้ รี ยน ที่ผสอนกาหนดไว้เป็ นแนวทางในการจัดสถานการณ์ให้ผเู ้ รี ยนเปลี่ยนพฤติกรรมไป
  ้                    ู้
ตามวัตถุประสงค์โดยผูสอนเป็ นผูวางแผนการสอน กาหนดแนวทางในการจัดการเรี ยนการสอน(ภพ
                          ้       ้
เลาไพบูลย์, 2537) แผนการจัดการเรี ยนรู ้ที่ครู ได้เตรี ยมไว้ล่วงหน้าก่อนสอน จะต้องสอดคล้องกับ
วัตถุประสงค์ เนื้อหาของบทเรี ยน ผูเ้ รี ยนและสภาพแวดล้อมของโรงเรี ยน แผนการจัดการเรี ยนรู ้จึงจะ
ช่วยให้เกิดประสิ ทธิ ภาพมากที่สุด

ความสาคัญของแผนการจัดการเรียนรู้
          1. ช่วยให้ผสอนเกิดความมันใจในการสอน เนื่องจากมีการคิดไว้ล่วงหน้า ทําให้สามารถสอน
                       ู้           ่
ได้ตามวัตถุประสงค์ที่ต้ งไว้ ั
          2. ช่วยให้การจัดกิจกรรมการเรี ยนรู ้ เป็ นไปอย่างเหมาะสมกับสภาพของผูเ้ รี ยน ผูสอนเข้าใจ
                                                                                         ้
เกี่ยวกับเนื้อหาวิชาที่สอน ตลอดจนมีการเตรี ยมสื่ อการสอนล่วงหน้า มีการทดลองใช้ ช่วยให้มีการวัด
และประเมินผลได้อย่างเหมาะสม
                                                       ่
          3. ช่วยให้ผสอนสามารถวิเคราะห์การสอนที่ผานไปว่าประสบความสําเร็ จ หรื อมีจุดที่ควรแก้ไข
                       ู้
ปรับปรุ ง อย่างไร
          4. ในกรณี ที่ผสอนไม่สามารถเข้าทําการสอนได้ อาจมอบหมายให้ผอื่นสอนแทน โดย
                          ู้                                             ู้
                                  ํ
ดําเนินการสอนตามแนวทางที่กาหนดไว้ในแผนการจัดการเรี ยนรู ้
          5. ทําให้ผบริ หารและผูประเมินสามารถตรวจสอบ ติดตามคุณภาพของการจัดการเรี ยนรู้ได้
                    ู้          ้
อย่างสะดวก




 utqonlineโดยสานั กงานคณะกรรมการการศึกษาขันพืนฐาน กระทรวงศึกษาธิการอนุ ญาตให้ใช้ได้ตามสัญญาอนุญาตของครีเอทีฟคอมมอนส์แบบ แสดงทีมา-ไม่ใช ้เพือการค ้า-อนุญาตแบบเดียวกัน 3.0 ประเทศไทย.
                                          ้ ้                                                                                 ่            ่
รหัส UTQ-2115: กลุมสาระการเรียนรู ้วิทยาศาสตร์: เคมี สาหรับผู ้สอนระดับมัธยมศึกษาตอนปลาย
                  ่                                                                                                                                                             43



                                                  UTQ online e-Training Course
                                                          ใบความรู้ ท2.6
                                                                     ี่
                                          เรื่อง “ขั้นตอนการจัดทาแผนการจัดการเรียนรู้ ”




                                                           การจัดทาแผนการเรียนรู้


                                          วิเคราะห์ คาอธิบายรายวิชา/โครงสร้ างรายวิชา
                                                      และหน่ วยการเรียนรู้

                                                                                                             วิเคราะห์ ตวชี้วดว่ าจุดประสงค์ การเรียนรู้
                                                                                                                          ั ั
                                                                                                             ใดจะอยู่ในแผนการจัดการเรียนรู้ ทั้งนี้
                                         วิเคราะห์                                                           จุดประสงค์ การเรียนรู้ ของแผนการจัดการ
                                  ตัวชี้วด/จุดประสงค์
                                         ั                                                                   เรียนรู้ ต้ องครบทั้งด้ านความรู้ /ด้ านทักษะ/
                                                                                                             กระบวนการและด้ านคุณธรรม จริยธรรม
                                                                                                             และค่ านิยม



                                                                                                           - เลือกและขยายสาระทีเ่ รียนรู้ ให้
                                              วิเคราะห์                                                    สอดคล้ องกับผู้เรียน ชุมชนและท้ องถิ่น
                                            สาระทีเ่ รียนรู้                                               -สาระทีเ่ รียนรู้ ต้องมีความเทียงตรง ปฏิบัติ
                                                                                                                                          ่
                                                                                                           ได้ จริง ทันสมัยและเป็ นตัวแทนของ
                                                                                                           ความรู้
                                                                                                           -มีความสาคัญทั้งในแนวกว้ างและแนวลึก




 utqonlineโดยสานั กงานคณะกรรมการการศึกษาขันพืนฐาน กระทรวงศึกษาธิการอนุ ญาตให้ใช้ได้ตามสัญญาอนุญาตของครีเอทีฟคอมมอนส์แบบ แสดงทีมา-ไม่ใช ้เพือการค ้า-อนุญาตแบบเดียวกัน 3.0 ประเทศไทย.
                                          ้ ้                                                                                 ่            ่
รหัส UTQ-2115: กลุมสาระการเรียนรู ้วิทยาศาสตร์: เคมี สาหรับผู ้สอนระดับมัธยมศึกษาตอนปลาย
                  ่                                                                                                                                                             44




                                                                                       - มีความน่ าสนใจสาหรับผู้เรียน
                                                                                       - สามารถเรียนรู้ ได้ ง่าย
                                                                                       - จัดสาระทีเ่ รียนรู้ ให้ เรียงลาดับจากง่ ายไปหายากและมีความต่ อเนื่อง
                                                                                       - จัดสาระทีเ่ รียนรู้ ให้ สัมพันธ์ กบกลุ่มวิชาอืนๆ
                                                                                                                           ั           ่
                                                                                       - เลือกวิธีการนาเข้ าสู่ การเรียน
                                                                                       - เลือกรู ปแบบการจัดการเรียนรู้ ให้ สอดคล้ องกับมาตรฐานการเรียนรู้
                                                                                       ว่ ามุ่งไปในทิศทางใด
  วิเคราะห์ กระบวนการ
                                                                                       - ให้ ผู้เรียนทากิจกรรมตามขั้นตอนของรู ปแบบการเรียนรู้ ผู้เรียนทีมี ่
       จัดการเรียนรู้
                                                                                       ความสามารถแตกต่ างกันไม่ จาเป็ นต้ องทากิจกรรมเหมือนกัน
                                                                                       - ควรเน้ นกิจกรรมทีทางานเป็ นทีมมากกว่ ารายบุคคล
                                                                                                                      ่
                                                                                       - กิจกรรมทีให้ ผู้เรียนปฏิบัตต้องนาเทคนิคและวิธีการต่ างๆมาเป็ น
                                                                                                             ่           ิ
                                                                                       เครื่องมือให้ ผู้เรียนบรรลุตามมาตรฐานการเรียนรู้
                                                                                       - กิจกรรมทีปฏิบัตควรสอดคล้ องกับชีวตประจาวันและชีวตจริง
                                                                                                         ่       ิ                  ิ               ิ
                                                                                       - กิจกรรมทีปฏิบัตมท้งในและนอกห้ องเรียน
                                                                                                           ่       ิ ี ั
                                                                                       - เปิ ดโอกาสให้ ผู้เรียนฝึ กฝนและถ่ ายทอดการเรียนรู้ ไปสู่ สถานการณ์
                                                                                       ใหม่ ๆพร้ อมทั้งทาให้ เกิดความจาระยะยาว
                                                                                       - ตรวจสอบความเข้ าใจ โดยให้ ผู้เรียนสรุปรวมทั้งส่ งเสริมให้ เชื่อมโยง
                                                                                       สิ่งทีเ่ รียนรู้ และทีจะเรียนต่ อไป
                                                                                                               ่


                                                                                                 - วิธีการวัดและประเมินผลต้ องสอดคล้ องกับมาตรฐาน
         วิเคราะห์ กระบวนการ                                                                     การเรียนรู้
             ประเมินผลผลิต                                                                       - ใช้ วธีการวัดทีหลากหลาย
                                                                                                        ิ          ่
                                                                                                 - เลือกใช้ เครื่องมือวัดทีมความเชื่อมัน
                                                                                                                           ่ ี          ่
                                                                                                 - แปลผลการวัดและการประเมินเพือนาไปสู่ การพัฒนา
                                                                                                                                      ่
                                                                                                 และปรับปรุง


                                                                                                      ให้ เรียนรู้ จากแหล่ งความรู้ หลากหลายทั้งใน
                  วิเคราะห์                                                                           และนอกห้ องเรียน เช่ น จากธรรมชาติ ความ
                แหล่ งการเรียนรู้                                                                     งาม ความจริง ความดี จินตนาการ เครือข่ าย
                                                                                                      ต่ างๆ



 utqonlineโดยสานั กงานคณะกรรมการการศึกษาขันพืนฐาน กระทรวงศึกษาธิการอนุ ญาตให้ใช้ได้ตามสัญญาอนุญาตของครีเอทีฟคอมมอนส์แบบ แสดงทีมา-ไม่ใช ้เพือการค ้า-อนุญาตแบบเดียวกัน 3.0 ประเทศไทย.
                                          ้ ้                                                                                 ่            ่
รหัส UTQ-2115: กลุมสาระการเรียนรู ้วิทยาศาสตร์: เคมี สาหรับผู ้สอนระดับมัธยมศึกษาตอนปลาย
                  ่                                                                                                                                                             45



                                                         UTQ online e-Training Course
                                                                   ใบความรู้ ท2.7
                                                                              ี่
                                                         เรื่อง “แผนการจัดการเรียนรู้ ทดี”
                                                                                       ี่


แผนการจัดการเรียนรู้ ทดี
                      ี่
  1.มีความละเอียด ชัดเจน มีหวข้อและส่ วนประกอบต่างๆครอบคลุมตามศาสตร์ ของการสอน โดย
                                ั
สามารถตอบคาถามต่อไปนี้
          สอนอะไร (หน่วย หัวเรื่ อง ความคิดรวบยอดหรื อสาระสาคัญ)
          เพื่อจุดประสงค์อะไร (จุดประสงค์การเรี ยนรู้ ซึ่งควรเขียนเป็ นจุดประสงค์เชิงพฤติกรรม)
          ด้วยสาระอะไร (เนื้ อหา/โครงร่ างเนื้อหา)
          ใช้วธีการใด (กิจกรรมการเรี ยนรู ้ซ่ ึ งใช้กิจกรรมการเรี ยนรู ้ที่เน้นผูเ้ รี ยนเป็ นสาคัญ)
                ิ
          ใช้เครื่ องมืออะไร (วัสดุอุปกรณ์ สื่ อและแหล่งการเรี ยนรู ้)
          ทราบได้อย่างไรว่าประสบความสาเร็ จ (การวัดและประเมินผล)
  2. แผนการจัดการเรี ยนรู้สามารถนาไปปฏิบติได้จริ ง ั
  3.ส่ วนประกอบต่างๆของแผนการจัดการเรี ยนรู ้มีความสอดคล้องสัมพันธ์เชื่อมโยงกัน เช่น
          จุดประสงค์การเรี ยนรู้ ครอบคลุมสาระ/เนื้อหา และเป็ นจุดพัฒนาที่พฒนาผูเ้ รี ยนในด้าน
                                                                                          ั
ความรู้ ทักษะ กระบวนการและเจตคติ
          กิจกรรมการเรี ยนรู ้ ควรสอดคล้องกับจุดประสงค์และเนื้อหาสาระ
                                                                                ั
          วัสดุอุปกรณ์ สื่ อ และแหล่งการเรี ยนรู ้ ควรสอดคล้องสัมพันธ์กบกิจกรรมการเรี ยนรู ้
 การวัดและประเมินผล ควรสอดคล้องกับจุดประสงค์การเรี ยนรู ้




 utqonlineโดยสานั กงานคณะกรรมการการศึกษาขันพืนฐาน กระทรวงศึกษาธิการอนุ ญาตให้ใช้ได้ตามสัญญาอนุญาตของครีเอทีฟคอมมอนส์แบบ แสดงทีมา-ไม่ใช ้เพือการค ้า-อนุญาตแบบเดียวกัน 3.0 ประเทศไทย.
                                          ้ ้                                                                                 ่            ่
รหัส UTQ-2115: กลุมสาระการเรียนรู ้วิทยาศาสตร์: เคมี สาหรับผู ้สอนระดับมัธยมศึกษาตอนปลาย
                  ่                                                                                                                                                             46



                                                   UTQ online e-Training Course
                                                            ใบความรู้ ท2.8
                                                                       ี่
                                           เรื่อง “องค์ ประกอบของแผนการจัดการเรียนรู้ ”


องค์ ประกอบของแผนการเรียนรู้
        ส่ วนที่ 1 รายละเอียดทัวไป ประกอบด้วยลาดับที่ของแผน ชื่อวิชาชื่อหน่วยการเรี ยนรู ้เรื่ องที่
                               ่
สอนเวลาวัน/เดือน/ปี ภาคเรี ยนที่ ปี การศึกษา

          ส่ วนที่ 2 รายละเอียดของแผนการสอน ประกอบด้ วย
          1. สาระสาคัญ การเขียนสาระสาคัญจะเขียนเป็ นความคิดรวบยอดหรื อมโนมติ (Concept) ของ
เนื้อหาที่จะสอนในแผนนี้ มีรายละเอียดที่สาคัญหลักๆเท่านั้น
          2. จุดประสงค์ เชิ งพฤติกรรม การเขียนจุดประสงค์เชิงพฤติกรรม ควรเน้นให้ผเู ้ รี ยนพัฒนาทั้ง
3 ด้านคือ ความรู้ (K-Knowledge) ทักษะกระบวนการ (P-Process) และเจตคติ (A-Attitude) โดย
กาหนดพฤติกรรมที่ผสอนต้องการให้เกิดในผูเ้ รี ยนหลังจากที่สอนจบแล้ว
                         ู้
          3. สาระการเรียนรู้ ระบุเนื้อหาที่จะสอนในชัวโมงนั้นๆ การเขียนในหัวข้อนี้จะต้องเขียนให้
                                                           ่
ครอบคลุมมโนมติที่สาคัญและวัตถุประสงค์ รวมทั้งเวลาที่ใช้สอนด้วย มีรายละเอียดมากกว่า
สาระสาคัญ อย่าลอกในหนังสื อมาทั้งหมด อย่าเขียนเฉพาะหัวข้อ ต้องสอดคล้องกับวัตถุประสงค์
          4. กิจกรรมการเรียนรู้ เป็ นการกาหนดวิธีสอนหรื อนวัตกรรมที่จะใช้ ให้เหมาะสมกับเวลา
เนื้อหาวัยของผูเ้ รี ยน ประกอบด้วย
              - ขั้นนาเข้ าสู่ บทเรียน เป็ นขั้นตอนกระตุนให้ผเู ้ รี ยนสนใจที่จะเรี ยน และต้องการติดตาม
                                                         ้
กิจกรรมขั้นสอนต่อไป โดยใช้กระตุนความสนใจของผูเ้ รี ยนด้วยคาถาม ทบทวนความรู ้เดิม ใช้ภาพ
                                         ้
ปริ ศนาหรื อใช้กิจกรรมอื่นๆ ที่เกี่ยวข้องกับเนื้อหาที่จะสอน
          - ขั้นสอนเป็ นขั้นที่ผสอนจะต้องจัดกิจกรรมสาหรับผูเ้ รี ยน กิจกรรมการสอนต้องสอดคล้อง
                                  ู้
กับวัยของผูเ้ รี ยน เนื้อหาและเวลา ในระดับชั้นมัธยมปลาย นักเรี ยนสามารถนังฟังครู สอนได้มาก
                                                                                     ่
กิจกรรมอาจให้นกเรี ยนฟังการบรรยายได้ หรื อเป็ นกิจกรรมให้นกเรี ยนมีเวลาในการคิดวิเคราะห์
                     ั                                                  ั
อภิปรายภายในกลุ่ม ทางานกลุ่ม เป็ นต้น การจัดกิจกรรมการเรี ยนการสอนต้องเน้นผูเ้ รี ยนเป็ นสาคัญ
เพื่อให้นกเรี ยนมีส่วนร่ วมในการจัดการเรี ยนรู ้ และให้นกเรี ยนสามารถสร้างองค์ความรู ้ดวยตนเอง
          ั                                                     ั                             ้
          - ขั้นสรุ ปเป็ นขั้นตอนที่ผสอนและผูเ้ รี ยนสรุ ปประเด็น สาคัญที่ได้เรี ยนไปแล้วในขั้นสรุ ป
                                      ู้
ผูสอนอาจใช้คาถามช่วย หรื อใช้กิจกรรมอื่นๆ ในขั้นนี้ผสอนสามารถเติมเต็มด้านเนื้อหาให้กบผูเ้ รี ยนให้
  ้                                                          ู้                                  ั
สมบูรณ์


 utqonlineโดยสานั กงานคณะกรรมการการศึกษาขันพืนฐาน กระทรวงศึกษาธิการอนุ ญาตให้ใช้ได้ตามสัญญาอนุญาตของครีเอทีฟคอมมอนส์แบบ แสดงทีมา-ไม่ใช ้เพือการค ้า-อนุญาตแบบเดียวกัน 3.0 ประเทศไทย.
                                          ้ ้                                                                                 ่            ่
รหัส UTQ-2115: กลุมสาระการเรียนรู ้วิทยาศาสตร์: เคมี สาหรับผู ้สอนระดับมัธยมศึกษาตอนปลาย
                  ่                                                                                                                                                             47


                                                                   ่
- ขั้นวัดผลเป็ นขั้นตอนสุ ดท้ายของการจัดการเรี ยนรู ้ ที่ผสอนจะดูวามีพฤติกรรมเป็ นไปตาม
                                                          ู้
วัตถุประสงค์หรื อไม่ หรื อมีความรู ้เป็ นไปตามวัตถุประสงค์ท่ีต้ งไว้หรื อไม่ การวัดผลอาจใช้
                                                                ั
แบบฝึ กหัด แบบทดสอบสั้นๆ ผูสอนสามารถนาผลประเมินนี้ไปใช้ในการประเมินการสอนของตน
                                 ้
และนาไปปรับปรุ งการสอนในครั้งต่อไปได้
5.วัสดุอุปกรณ์ ประกอบการสอน ได้แก่ เอกสาร อุปกรณ์การทดลอง เครื่ องมือวิทยาศาสตร์ การระบุ
อุปกรณ์ที่จะใช้สอน จะช่วยในการเตรี ยมอุปกรณ์ล่วงหน้า
          หมายเหตุ ผูสอนสามารถบันทึกเหตุการณ์ต่างๆที่เกิดขึ้นหรื อระบุทกษะกระบวนการทาง
                        ้                                                     ั
วิทยาศาสตร์ที่ใช้ในการสอน
6. บันทึกหลังสอน ผูสอนสามารถเขียนผลของการประเมินและผลการสอนในภาพรวม หลังจากที่สอน
                      ้
                                                    ่
เสร็ จแล้ว การเขียนบันทึกหลังสอนนี้เป็ นการระบุวาในการสอนครั้งนี้ มีขอดีหรื อจุดเด่นอะไรบ้าง เพื่อ
                                                                          ้
จะได้เป็ นข้อมูลในการนาไปใช้ครั้งต่อไป และมีขอที่ควรปรับปรุ งหรื อที่ตองการพัฒนาอะไรบ้าง เพื่อ
                                                  ้                         ้
จะได้ใช้เป็ นข้อมูลในการทาวิจยในชั้นเรี ยน ซึ่ งจะช่วยในการจัดการเรี ยนรู ้ของครู ให้ดีข้ ึน
                               ั




 utqonlineโดยสานั กงานคณะกรรมการการศึกษาขันพืนฐาน กระทรวงศึกษาธิการอนุ ญาตให้ใช้ได้ตามสัญญาอนุญาตของครีเอทีฟคอมมอนส์แบบ แสดงทีมา-ไม่ใช ้เพือการค ้า-อนุญาตแบบเดียวกัน 3.0 ประเทศไทย.
                                          ้ ้                                                                                 ่            ่
รหัส UTQ-2115: กลุมสาระการเรียนรู ้วิทยาศาสตร์: เคมี สาหรับผู ้สอนระดับมัธยมศึกษาตอนปลาย
                  ่                                                                                                                                                             48



                                                        UTQ online e-Training Course
                                                                 ใบความรู้ ท2.9
                                                                            ี่
                                                    เรื่อง “ตัวอย่ างแผนการจัดการเรียนรู้ ”


                                       ตัวอย่างแผนการจัดการเรียนรู้
กลุ่มสาระการเรียนรู้ วทยาศาสตร์
                         ิ                   โรงเรียนสาธิตมหาวิทยาลัยขอนแก่น (ศึกษาศาสตร์ )
วิชาเคมี2 ว32222                                            ชั้นมัธยมศึกษาปี ที่ 5
หน่ วยการเรียนรู้ ที่ 2 เรื่องของแข็ง ของเหลว แก๊ส                  ภาคเรียนที่ 1 ปี การศึกษา 2554
แผนการจัดการเรียนรู้ ที่ 3 เรื่องกฎของบอยล์                            เวลา                1 คาบ
ผู้สอน อาจารย์ สุเนตร ศรีบุญเลิศ

1. มาตรฐานการเรียนรู้
       สาระการเรียนรู้ ที่ 3 สารและสมบัติของสาร
       มาตรฐาน ว 3.2เข้าใจหลักการและธรรมชาติของการเปลี่ยนแปลงสถานะของสาร การเกิด
สารละลายการเกิดปฏิกิริยา มีกระบวนการสื บเสาะหาความรู ้และจิตวิทยาศาสตร์ สื่ อสารสิ่ งที่เรี ยนรู ้และ
นําความรู้ไปใช้ประโยชน์
       ตัวชี้วด ม.4-6/1ทดลอง อธิ บาย และเขียนสมการของปฏิกิริยาเคมีทวไปที่พบในชีวตประจําวัน
              ั                                                    ั่            ิ
รวมทั้งอธิ บายผลของสารเคมีที่มีต่อสิ่ งมีชีวตและสิ่ งแวดล้อม
                                            ิ
2. สาระสาคัญ
กฎของบอยล์กล่าวว่า เมื่ออุณหภูมิและมวลของแก๊สคงที่ปริ มาตรของแก๊สจะแปรผกผันกับความดัน
3. จุดประสงค์ การเรียนรู้
    1. สามารถใช้กฎของบอยล์ในการอธิ บายความสัมพันธ์ระหว่างปริ มาตรกับความดันของแก๊สเมื่อ
        อุณหภูมิคงที่ได้(K)
    2. คํานวณหาปริ มาตรหรื อความดันของแก๊สเมื่ออุณหภูมิคงที่ตามกฎของบอยล์ได้ (P)
    3. มีความรับผิดชอบทํางานร่ วมกับผูอื่นและยอมรับฟังความคิดเห็นของผูอื่น (A)
                                          ้                            ้
4. สาระการเรียนรู้
         กฎของบอยล์ บอยล์ (Robert Boyle ; พ.ศ. 2170 – 2234) นักวิทยาศาสตร์ ชาวอังกฤษ ได้ทา        ํ
การทดลองหาความสัมพันธ์ระหว่างความดันกับปริ มาตรของแก๊สพบว่า เมื่ออุณหภูมิคงที่ ความดันของ
แก๊สจะแปรผกผันกับปริ มาตร นันคือ ่

                                                                                                         เมื่ออุณหภูมิและมวลของแก๊สคงที่

 utqonlineโดยสานั กงานคณะกรรมการการศึกษาขันพืนฐาน กระทรวงศึกษาธิการอนุ ญาตให้ใช้ได้ตามสัญญาอนุญาตของครีเอทีฟคอมมอนส์แบบ แสดงทีมา-ไม่ใช ้เพือการค ้า-อนุญาตแบบเดียวกัน 3.0 ประเทศไทย.
                                          ้ ้                                                                                 ่            ่
รหัส UTQ-2115: กลุมสาระการเรียนรู ้วิทยาศาสตร์: เคมี สาหรับผู ้สอนระดับมัธยมศึกษาตอนปลาย
                  ่                                                                                                                                                             49



                                                           PV = k เมื่อ                            kเป็ นค่าคงที่

         เมื่อ P แทนความดันของแก๊ส
               V แทนปริ มาตรของแก๊ส
                                      ่
         จากสมการ PV = k จึงกล่าวได้วา เมื่ออุณหภูมิและมวลของแก๊สคงที่ ผลคูณของความดันกับ
ปริ มาตรของแก๊สใด จะมีค่าคงที่เสมอ ดังนั้น ถ้าความดันของแก๊สเปลี่ยนจาก P1 เป็ น P2 ปริ มาตรของ
แก๊สก็จะเปลี่ยนจาก V1เป็ นV2ผลคูณของความดันกับปริ มาตรที่ภาวะทั้งสองจะมีค่าเท่ากันและมีค่าคงที่
ค่าหนึ่ง ดังความสัมพันธ์
                         P1V 1 = P 2V 2= k




                                        รู ปที่ 1 แสดงการเปลี่ยนแปลงปริ มาตรของแก๊สตามกฎของบอยล์

        เมื่อเขียนกราฟระหว่าง P กับ V จะได้กราฟของเส้นโค้งไฮเพอร์ โบลา ดังรู ปข้างล่าง แต่ถา
                                                                                           ้
เขียนกราฟระหว่าง P กับ 1/V จะได้กราฟของเส้นตรง




                                 กราฟที่ 1 แสดงความสัมพันธ์ระหว่าง P กับ V ตามกฎของบอยล์

 utqonlineโดยสานั กงานคณะกรรมการการศึกษาขันพืนฐาน กระทรวงศึกษาธิการอนุ ญาตให้ใช้ได้ตามสัญญาอนุญาตของครีเอทีฟคอมมอนส์แบบ แสดงทีมา-ไม่ใช ้เพือการค ้า-อนุญาตแบบเดียวกัน 3.0 ประเทศไทย.
                                          ้ ้                                                                                 ่            ่
รหัส UTQ-2115: กลุมสาระการเรียนรู ้วิทยาศาสตร์: เคมี สาหรับผู ้สอนระดับมัธยมศึกษาตอนปลาย
                  ่                                                                                                                                                             50




                                P




                                                                                               1/V


                               กราฟที่ 2 แสดงความสัมพันธ์ระหว่าง P กับ 1/V ตามกฎของบอยล์


5. กระบวนจัดการเรียนรู้
       1.ขั้นสร้ างความสนใจ ( 5 นาที )
                  1.ครู และนักเรี ยนร่ วมกันอภิปรายเกี่ยวกับทฤษฏีจลน์ของแก็สเพื่อทบทวนความรู ้เดิม
และนําเข้าสู่ บทเรี ยน
                  2.ครู ให้นกเรี ยนสังเกตภาพแสดงพฤติกรรมของแก็สในระบบปิ ด
                            ั




                3.ครู และนักเรี ยนร่ วมกันอภิปรายในประเด็นความสัมพันธ์ปริ มาตร ความดัน และ
จํานวนอนุภาคของแก็สในระบบ
                                                                              ั
                4.ครู และนักเรี ยนร่ วมกันอภิปรายในประเด็น ถ้าเพิ่มความดันให้กบระบบโดยให้
จํานวนอนุภาคของแก็สเท่าเดิมจะมีผลต่อปริ มาตรของแก็สในระบบอย่างไรเพื่อให้นกเรี ยนคิดนําไปสู่
                                                                                ั
การวางแผนกิจกรรมเป็ นแนวทางหาคําตอบและเหตุผลต่อไป
       2.ขั้นสารวจ และค้ นหา ( 15 นาที )

 utqonlineโดยสานั กงานคณะกรรมการการศึกษาขันพืนฐาน กระทรวงศึกษาธิการอนุ ญาตให้ใช้ได้ตามสัญญาอนุญาตของครีเอทีฟคอมมอนส์แบบ แสดงทีมา-ไม่ใช ้เพือการค ้า-อนุญาตแบบเดียวกัน 3.0 ประเทศไทย.
                                          ้ ้                                                                                 ่            ่
รหัส UTQ-2115: กลุมสาระการเรียนรู ้วิทยาศาสตร์: เคมี สาหรับผู ้สอนระดับมัธยมศึกษาตอนปลาย
                  ่                                                                                                                                                             51


                            1.ครู แบ่งนักเรี ยนออกเป็ นกลุ่มๆละ3-4 คน
                            2.นักเรี ยนอภิปรายภายในกลุ่ม เพื่อวางแผนกิจกรรม
                            3.ครู แจกกระบอกฉีดยาขนาด 20 cm3ให้กบนักเรี ยนกลุ่มละอันเพื่อช่วยกระตุนให้หา
                                                                       ั                             ้
                            แนวทางในการค้นหาคําตอบ
                            4.ครู และนักเรี ยนร่ วมกันอภิปรายเพื่อให้เกิดแนวทางดังนี้
                                      - ดึงก้านหลอดฉี ดยาขึ้นมาอยูประมาณกึ่งกลางของกระบอกฉี ดยา ใช้ปลายนิ้ว
                                                                   ่
                            อุดปลายกระบอกฉีดยาไว้ อ่านค่าปริ มาตรของแก็สในกระบอกฉี ดยาบันทึกผล
                                      - กดก้านหลอดฉี ดยาลงช้าๆจนกระทังกดไม่ลงอ่านค่าปริ มาตรของแก็สใน
                                                                          ่
                            กระบอกฉีดยาบันทึกผล
                                      -ปล่อยมือที่กดและสังเกตการเปลี่ยนแปลง
                                      - ดึงก้านหลอดฉี ดยาขึ้นมาอยูประมาณกึ่งกลางของกระบอกฉี ดยา ใช้ปลายนิ้ว
                                                                     ่
                            อุดปลายกระบอกฉี ดยาไว้ อ่านค่าปริ มาตรของแก็สในกระบอกฉี ดยาบันทึกผล
                                      -ดึงก้านกระบอกฉี ดยาขึ้นอย่างช้าๆ จนเกือบสุ ดอ่านค่าปริ มาตรของแก็สใน
                            กระบอกฉีดยาบันทึกผล
                                      - ปล่อยมือและสังเกตการณ์เปลี่ยนแปลง
                            ตัวอย่างผลการทดลอง
                                                                                       การเปลียนแปลงของแก๊สในกระบอกฉีดยา
                                                                                                ่
                                                 การทดลอง
                                                                                        อุณหภูมิ    ความดัน     ปริมาตร
                                     ขณะกดก้านหลอดฉี ดยา                                  คงที่      เพิ่มขึ้น   ลดลง
                                     ขณะดึงก้านหลอดฉี ดยา                                 คงที่       ลดลง      เพิ่มขึ้น

             3.ขั้ นอธิบาย และลงข้ อสรุ ป (10 นาที )
                       1.ครู และนักเรี ยนร่ วมกันอภิปรายและซักถามเพื่อให้เกิดข้อสรุ ปดังนี้
                       -การกดหรื อดึงหลอดฉี ดยามวลหรื อจํานวนอนุภาคของแก็สมีค่าคงที่เท่าเดิม




                            -การกดหลอดฉี ดยาเป็ นการเพิ่มความดันปริ มาตรของแก็สลดลง

 utqonlineโดยสานั กงานคณะกรรมการการศึกษาขันพืนฐาน กระทรวงศึกษาธิการอนุ ญาตให้ใช้ได้ตามสัญญาอนุญาตของครีเอทีฟคอมมอนส์แบบ แสดงทีมา-ไม่ใช ้เพือการค ้า-อนุญาตแบบเดียวกัน 3.0 ประเทศไทย.
                                          ้ ้                                                                                 ่            ่
รหัส UTQ-2115: กลุมสาระการเรียนรู ้วิทยาศาสตร์: เคมี สาหรับผู ้สอนระดับมัธยมศึกษาตอนปลาย
                  ่                                                                                                                                                             52


               -การดึงหลอดฉีดยาเป็ นการลดความดันปริ มาตรของแก็สเพิ่มขึ้น
               2.ครู และนักเรี ยนร่ วมกันอภิปรายและซักถามให้เห็นความสัมพันธ์ของปริ มาตรของ
แก็สกับความดันเมื่อมวลและอุณหภูมิของแก็สคงที่จนได้ขอสรุ ปในประเด็น ปริ มาตรของแก็ส
                                                      ้
                                                                              ่
แปรผกผันกับความดันของแก๊ส เมื่ออุณหภูมิ และมวลคงที่ และเรี ยกความสัมพันธ์น้ ีวากฎของบอยล์




         4.ขั้ นขยายความรู้ (20นาที)
                    1.ครู นาอภิปรายเพื่อขยายกฎของบอยล์ไปอธิ บายพฤติกรรมของแก็สชนิดอื่นๆดังนี้
                           ํ
                             ให้ P แทนความดันของแก๊ส
                             V แทนปริ มาตรของแก๊ส
                             Tแทนอุณหภูมิของแก๊ส
                                 m แทนมวลของแก๊ส

                                    จะสามารถเขียนสมการแสดงความสัมพันธ์ได้                                                                            เมื่อ T ,m คงที่
                                                    PV = k เมื่อ k เป็ นค่าคงที่
                            2.เมื่อเปลี่ยนสภาวะจะได้ความสัมพันธ์ดงนี้
                                                                  ั



                            3.ครู ให้นกเรี ยนสังเกตภาพดังนี้แล้วร่ วมกันอภิปรายเพื่อให้คาตอบในประเด็น
                                       ั                                                ํ
                                      -สภาวะแรกความดันและปริ มาตรของแก๊สเป็ นเท่าใด
                                      -สภาวะที่สองความดันและปริ มาตรของแก๊สเป็ นเท่าใด
                                      -ในสภาวะแรกกับสภาวะที่สอง อุณหภูมิและจํานวนอนุภาคของแก๊สแตกต่าง
                                      กันหรื อไม่อย่างไร




 utqonlineโดยสานั กงานคณะกรรมการการศึกษาขันพืนฐาน กระทรวงศึกษาธิการอนุ ญาตให้ใช้ได้ตามสัญญาอนุญาตของครีเอทีฟคอมมอนส์แบบ แสดงทีมา-ไม่ใช ้เพือการค ้า-อนุญาตแบบเดียวกัน 3.0 ประเทศไทย.
                                          ้ ้                                                                                 ่            ่
รหัส UTQ-2115: กลุมสาระการเรียนรู ้วิทยาศาสตร์: เคมี สาหรับผู ้สอนระดับมัธยมศึกษาตอนปลาย
                  ่                                                                                                                                                             53




                            4.ครู นาอภิปรายเพื่อให้นกเรี ยนนํากฏของบอยล์ไปใช้คานวณสมบัติของแก๊สอื่นโดยครู
                                   ํ                ั                            ํ
                            ยกตัวอย่างดังนี้
                            ตัวอย่าง แก๊สจํานวน 3.0 กรัม ปริ มาตร 224 cm3เมื่อความดัน 755 mmHg ถ้าเปลี่ยน
                            ความดันเป็ น 760 mmHg โดยให้อุณหภูมิคงที่แล้วปริ มาตรของแก๊สจะเป็ นเท่าไร
                      วิธีทาจาก     P1V1 = P2V2
                              P1 = 755 mmHg
                               V1 = 224 cm3
                                P2 = 760 mmHg
          แทนค่า 224 x 755 = 760 x V2
                          V2 = 224 x 755 = 222.53 cm3
                                  760
          ดังนั้นปริ มาตรของแก๊ส = 222.53 cm3
       5 ขั้นประเมิน (10 นาที )
                 1.ครู สุ่มถามนักเรี ยนในประเด็นความเข้าใจกฎของบอยล์และเปิ ดโอกาสให้นกเรี ยน
                                                                                      ั
    ซักถาม
                 2.ครู ยกตัวอย่างให้นกเรี ยนช่วยกันหาคําตอบโดยแสดงวิธีคานวณอย่างละเอียด
                                       ั                               ํ
          -                ตัวอย่าง แก๊สไนโตรเจนมีปริ มาตร 30.00 ลิตร ที่ความดัน 1.00 บรรยากาศ
                                                                                         ่
    (atm)เมื่อต้องการให้แก๊สไนโตรเจนมีปริ มาตร 1.50 ลิตร จะต้องใช้ความดันเท่าไร สมมติวาอุณหภูมิ
    คงที่ และแก๊สไนโตรเจนมีพฤติกรรมแบบแก๊สในอุดมคติ
                         -ตัวอย่างเมื่อสู บอากาศปริ มาณ 1.5 cm3เข้ายางตุกตา ทําให้อากาศภายในมี
                                                                        ๊
    ความดัน เป็ น 4x104 บรรยากาศ ที่อุณหภูมิ 28 องศาเซลเซี ยส และถ้าสู บอากาศเพิ่มเข้าไปอีก 0.5 cm3
    ความดันในตุกตายางเปลี่ยนเป็ นเท่าไรโดยอุณหภูมิไม่เปลี่ยนแปลง
                 ๊

 utqonlineโดยสานั กงานคณะกรรมการการศึกษาขันพืนฐาน กระทรวงศึกษาธิการอนุ ญาตให้ใช้ได้ตามสัญญาอนุญาตของครีเอทีฟคอมมอนส์แบบ แสดงทีมา-ไม่ใช ้เพือการค ้า-อนุญาตแบบเดียวกัน 3.0 ประเทศไทย.
                                          ้ ้                                                                                 ่            ่
รหัส UTQ-2115: กลุมสาระการเรียนรู ้วิทยาศาสตร์: เคมี สาหรับผู ้สอนระดับมัธยมศึกษาตอนปลาย
                  ่                                                                                                                                                             54


6. สื่ อการเรียนการสอนและแหล่ งการเรียนรู้
          1. หนังสื อเรี ยน รายวิชาเพิ่มเติม วิชาเคมี เล่ม 2 (สสวท.)
          2. Power point
          3. แหล่งเรี ยนรู ้บทเรี ยนบนอินเตอร์ เน็ต
          4.ใบความรู้เรื่ องกฏของบอยล์
          5. จากเว็บไซต์
                   http://203.114.105.84/virtual/Physicals/Phys%202/www.sripatum.ac.th/online/
          physics5/k13.html
                   http://www.tint.or.th/nkc/nkc51/nkc5102/nkc5102s.html
                   http://www.sa.ac.th/winyoo/thermo_gas/Gas/boyle_gas.htm
7. การวัดประเมินผล
       ประเด็นในการวัดและ                                 วิธีการวัดและประเมินผล                                    เครื่องมือทีใช้
                                                                                                                                ่                                เกณฑ์ การผ่าน
           ประเมินผล
 1. การสามารถใช้กฎของ      - สังเกตการณ์ตอบ                                                                - แบบบันทึก                                   - ตอบคําถามได้ถูกต้อง
 บอยล์ในการอธิบาย          คําถาม                                                                          พฤติกรรม                                      ในระดับดี
 ความสัมพันธ์ระหว่าง
 ปริ มาตรกับความดันของแก๊ส
 เมื่ออุณหภูมิคงที่ได้

 2. การคํานวณหาปริ มาตร                                   - สังเกตการณ์ตอบ                                 - แบบบันทึก                                   - ตอบคําถามได้ถูกต้อง
 หรื อความดันของแก๊สเมื่อ                                 คําถาม                                           พฤติกรรม                                      ในระดับดี
 อุณหภูมิคงที่ตามกฎของ                                    - ตรวจสมุดงาน                                    - แบบบันทึกการส่ ง                            -ทํางานครบ
 บอยล์ได้                                                                                                  งาน

 3. การมีระเบียบวินยและมี
                   ั                                      - สังเกตพฤติกรรม                                 - แบบบันทึก                                   - ส่ งงานตรงตาม
 ความรับผิดชอบ                                                                                             พฤติกรรม                                      กําหนด
                                                                                                                                                                        ่
                                                                                                                                                         - มีพฤติกรรมอยูใน
                                                                                                                                                         ระดับดี




 utqonlineโดยสานั กงานคณะกรรมการการศึกษาขันพืนฐาน กระทรวงศึกษาธิการอนุ ญาตให้ใช้ได้ตามสัญญาอนุญาตของครีเอทีฟคอมมอนส์แบบ แสดงทีมา-ไม่ใช ้เพือการค ้า-อนุญาตแบบเดียวกัน 3.0 ประเทศไทย.
                                          ้ ้                                                                                 ่            ่
รหัส UTQ-2115: กลุมสาระการเรียนรู ้วิทยาศาสตร์: เคมี สาหรับผู ้สอนระดับมัธยมศึกษาตอนปลาย
                  ่                                                                                                                                                              55


เกณฑ์ การประเมินผล
   ประเด็นในการวัด                                                                                            ระดับคุณภาพ
  และการประเมินผล                                 4 (ดีมาก)
                                                  3 (ดี)                                                                              2 (พอใช้ )                             1 (ปรับปรุ ง)
 1. สามารถใช้กฎ                            สามารถใช้กฎของ
                                        สามารถใช้กฎของ                                                                        สามารถใช้กฎของ                            สามารถใช้กฎของ
 ของบอยล์ในการ                             บอยล์ในการอธิบาย
                                        บอยล์ในการอธิบาย                                                                      บอยล์ในการอธิบาย                          บอยล์ในการอธิบาย
 อธิบาย                                    ความสัมพันธ์
                                        ความสัมพันธ์                                                                          ความสัมพันธ์                              ความสัมพันธ์
 ความสัมพันธ์                              ระหว่างปริ มาตรกับ
                                        ระหว่างปริ มาตรกับ                                                                    ระหว่างปริ มาตรกับ                        ระหว่างปริ มาตรกับ
 ระหว่างปริ มาตรกับ                        ความดันของแก๊ส
                                        ความดันของแก๊ส                                                                        ความดันของแก๊ส                            ความดันของแก๊ส
 ความดันของแก๊ส                            เมื่ออุณหภูมิคงที่ได้
                                        เมื่ออุณหภูมิคงที่ได้                                                                 เมื่ออุณหภูมิคงที่ได้                     เมื่ออุณหภูมิคงที่ไม่
 เมื่ออุณหภูมิคงที่ได้                     อย่างถูกต้อง
                                        แต่ยงไม่ถูกต้อง
                                              ั                                                                               แต่ตองได้รับการ
                                                                                                                                    ้                                   ถูกต้อง
                                        เท่าที่ควร                                                                            แนะนํา
 2. คํานวณหา        คํานวณหาปริ มาตร คํานวณหาปริ มาตร                                                                         คํานวณหาปริ มาตร                          คํานวณหาปริ มาตร
 ปริ มาตรหรื อความ หรื อความดันของ      หรื อความดันของ                                                                       หรื อความดันของ                           หรื อความดันของ
 ดันของแก๊สเมื่อ    แก๊สเมื่ออุณหภูมิ   แก๊สเมื่ออุณหภูมิ                                                                     แก๊สเมื่ออุณหภูมิ                         แก๊สเมื่ออุณหภูมิ
 อุณหภูมิคงที่ตามกฎ คงที่ตามกฎของ       คงที่ตามกฎของ                                                                         คงที่ตามกฎของ                             คงที่ตามกฎของ
 ของบอยล์ได้        บอยล์ได้อย่าง       บอยล์ได้                                                                              บอยล์ได้รับการ                            บอยล์
                    ถูกต้อง             แต่ยงไม่ถูกต้อง
                                                ั                                                                             แนะนํา                                    ไม่ถูกต้อง
                                        เท่าที่ควร
 3. มีระเบียบวินย
                ั   ส่ งงานตามกําหนด ส่ งงานช้ากว่า                                                                           ส่ งงานช้ากว่า                            ไม่ส่งงานเลย
 และมีความ          ทํางานเป็ นทีมได้ดี กําหนด 1 วัน ทํางาน                                                                   กําหนดมากกว่า 1                           ทํางานเป็ นทีมได้
 รับผิดชอบ          และยอมรับฟังความ เป็ นทีมได้ดี และ                                                                        วัน ทํางานเป็ นทีม                        บางครั้ง และ
                    คิดเห็นของผูอื่น
                                 ้      ยอมรับฟังความ                                                                         ได้ และยอมรับฟัง                          ยอมรับฟังความ
                    สมํ่าเสมอ           คิดเห็นของผูอื่น ้                                                                    ความคิดเห็นของ                            คิดเห็นของผูอื่น
                                                                                                                                                                                     ้
                                        บ่อยครั้ง                                                                             ผูอื่นบางครั้ง
                                                                                                                                 ้                                      น้อยครั้ง

8. บันทึกผลหลังการสอน
8.1 ด้ านผู้เรียน
....................................................................................................................................................................
....................................................................................................................................................................
....................................................................................................................................................................
....................................................................................................................................................................
....................................................................................................................................................................

  utqonlineโดยสานั กงานคณะกรรมการการศึกษาขันพืนฐาน กระทรวงศึกษาธิการอนุ ญาตให้ใช้ได้ตามสัญญาอนุญาตของครีเอทีฟคอมมอนส์แบบ แสดงทีมา-ไม่ใช ้เพือการค ้า-อนุญาตแบบเดียวกัน 3.0 ประเทศไทย.
                                           ้ ้                                                                                 ่            ่
รหัส UTQ-2115: กลุมสาระการเรียนรู ้วิทยาศาสตร์: เคมี สาหรับผู ้สอนระดับมัธยมศึกษาตอนปลาย
                  ่                                                                                                                                                              56


....................................................................................................................................................................
....................................................................................................................................................................
8.2 ด้ านผู้สอน
....................................................................................................................................................................
....................................................................................................................................................................
....................................................................................................................................................................
....................................................................................................................................................................
....................................................................................................................................................................
....................................................................................................................................................................
....................................................................................................................................................................
....................................................................................................................................................................
หมายเหตุ
....................................................................................................................................................................
....................................................................................................................................................................
...................................................................................................................................................................

                                                                                                                         ลงชื่อ.......................................
                                                                                                                                  (นายสุ เนตร ศรี บุญเลิศ)
                                                                                                                                            ผูสอน
                                                                                                                                               ้
                                                                                                                           ........../.........../...........




  utqonlineโดยสานั กงานคณะกรรมการการศึกษาขันพืนฐาน กระทรวงศึกษาธิการอนุ ญาตให้ใช้ได้ตามสัญญาอนุญาตของครีเอทีฟคอมมอนส์แบบ แสดงทีมา-ไม่ใช ้เพือการค ้า-อนุญาตแบบเดียวกัน 3.0 ประเทศไทย.
                                           ้ ้                                                                                 ่            ่
รหัส UTQ-2115: กลุมสาระการเรียนรู ้วิทยาศาสตร์: เคมี สาหรับผู ้สอนระดับมัธยมศึกษาตอนปลาย
                  ่                                                                                                                                                             57



                                                     UTQ online e-Training Course
                                                            ใบความรู้ ท3.1
                                                                       ี่
                                             เรื่อง “การจัดการเรียนการสอนวิทยาศาสตร์ ”


การจัดการเรียนการสอนวิทยาศาสตร์
         วิทยาศาสตร์ มีบทบาทสาคัญยิงในสังคมโลกปั จจุบนและอนาคต เพราะวิทยาศาสตร์ เกี่ยวข้อง
                                        ่                   ั
กับชีวตของทุกคน ทั้งในการดารงชีวตประจาวันและในงานอาชีพต่างๆ เครื่ องมือเครื่ องใช้เพื่ออานวย
      ิ                               ิ
ความสะดวกในชีวตและในการทางาน ล้วนเป็ นผลของความรู ้วทยาศาสตร์ ผสมผสานกับความคิด
                  ิ                                              ิ
สร้างสรรค์และศาสตร์ อื่นๆ ความรู ้วทยาศาสตร์ ช่วยให้เกิดองค์ความรู ้และความเข้าใจในปรากฏการณ์
                                    ิ
ธรรมชาติมากมาย มีผลให้เกิดการพัฒนาทางเทคโนโลยีอย่างมาก ในทางกลับกัน เทคโนโลยีก็มีส่วน
สาคัญมากที่จะให้มีการศึกษาค้นคว้าความรู ้ทางวิทยาศาสตร์ ต่อไอย่างไม่หยุดยั้ง
         วิทยาศาสตร์ ทาให้คนได้พฒนาวิธีคิด ทั้งความคิดเป็ นเหตุเป็ นผล คิดสร้างสรรค์ คิดวิเคราะห์
                                  ั
วิจารณ์ มีทกษะที่สาคัญในการค้นคว้าหาความรู ้ มีความสามารถในการแก้ปัญหาอย่างเป็ นระบบ
            ั
สามารถตัดสิ นใจโดยใช้ขอมูลหลากหลายและประจักษ์พยานที่ตรวจสอบได้ วิทยาศาสตร์เป็ น
                         ้
วัฒนธรรมของโลกสมัยใหม่ซ่ ึ งเป็ นสังคมแห่งความรู ้ ( knowledge based society) ทุกคนจึงจาเป็ นต้อง
ได้รับการพัฒนาให้รู้วทยาศาสตร์ (scientific literacy for all) เพื่อที่จะมีความรู้ ความเข้าใจโลกธรรมชาติ
                     ิ
และเทคโนโลยีท่ีมนุษย์สร้างสรรค์ข้ ึน และนาความรู ้ไปใช้อย่างมีเหตุผล สร้างสรรค์ มีคุณธรรม

เปาหมายของการจัดการเรียนการสอนวิทยาศาสตร์
  ้
       วิทยาศาสตร์ เป็ นเรื่ องของการเรี ยนรู ้เกี่ยวกับธรรมชาติ โดยมนุษย์ใช้กระบวนการสังเกต สารวจ
ตรวจสอบ และการทดลองเกี่ยวกับปรากฏการณ์ทางธรรมชาติ และนาผลมาจัดระบบ หลักการ แนวคิด
และทฤษฎี ดังนั้นการเรี ยนการสอนวิทยาศาสตร์ จึงมุ่งเน้นให้ผเู ้ รี ยนได้เป็ นผูเ้ รี ยนรู ้และค้นพบด้วย
ตนเองมากที่สุด นันคือ ให้ได้ท้ งกระบวนการและองค์ความรู ้ ตั้งแต่วยเริ่ มแรกก่อนเข้าเรี ยนเมื่ออยูใน
                 ่              ั                                    ั                                ่
สถานศึกษา และเมื่อออกจากสถานศึกษาไปประกอบอาชีพแล้ว

การจัดการเรียนการสอนวิทยาศาสตร์ มีเปาหมายสาคัญ ดังนี้
                                      ้
       1. เพื่อให้เข้าใจหลักการ ทฤษฎีที่เป็ นพื้นฐานในวิทยาศาสตร์
       2. เพื่อให้เข้าใจขอบเขตธรรมชาติและข้อจากัดของวิทยาศาสตร์
       3. เพื่อให้มีทกษะที่สาคัญในการศึกษาค้นคว้าและคิดค้นทางวิทยาศาสตร์และเทคโนโลยี
                      ั


 utqonlineโดยสานั กงานคณะกรรมการการศึกษาขันพืนฐาน กระทรวงศึกษาธิการอนุ ญาตให้ใช้ได้ตามสัญญาอนุญาตของครีเอทีฟคอมมอนส์แบบ แสดงทีมา-ไม่ใช ้เพือการค ้า-อนุญาตแบบเดียวกัน 3.0 ประเทศไทย.
                                          ้ ้                                                                                 ่            ่
รหัส UTQ-2115: กลุมสาระการเรียนรู ้วิทยาศาสตร์: เคมี สาหรับผู ้สอนระดับมัธยมศึกษาตอนปลาย
                  ่                                                                                                                                                             58


           4. เพื่อพัฒนากระบวนการคิดและจินตนาการ ความสามารถในการแก้ปัญหาและการจัดการ
           ทักษะในการสื่ อสาร และความสามารถในการตัดสิ นใจ
           5. เพื่อให้ตระหนักถึงความสัมพันธ์ระหว่างวิทยาศาสตร์ เทคโนโลยี มวลมนุษย์และ
           สภาพแวดล้อมใน
เชิงที่มีอิทธิ พลและผลกระทบซึ่ งกันและกัน
           6.เพื่อนาความรู ้ความเข้าใจในเรื่ องวิทยาศาสตร์ และเทคโนโลยีไปใช้ให้เกิดประโยชน์ต่อสังคม
และการดารงชีวต      ิ
           7.เพื่อให้เป็ นคนมีจิตวิทยาศาสตร์ มีคุณธรรม จริ ยธรรม และค่านิยมในการใช้วทยาศาสตร์ และ
                                                                                     ิ
เทคโนโลยีอย่างสร้างสรรค์

คุณภาพผู้เรียนวิทยาศาสตร์ เมื่อจบชั้ นมัธยมศึกษาปี ที่ 6
 การจัดการศึกษาวิทยาศาสตร์ สาหรับหลักสู ตรการศึกษาขั้นพื้นฐาน มุ่งหวังให้ผเู ้ รี ยนได้เรี ยนรู ้
วิทยาศาสตร์ ที่เน้นกระบวนการไปสู่ การสร้างองค์ความรู ้ โดยผูเ้ รี ยนมีส่วนร่ วมทุกขั้นตอน ผูเ้ รี ยนจะได้
ทากิจกรรมหลากหลาย ทั้งเป็ นกลุ่มและเป็ นรายบุคคล โดยอาศัยแหล่งเรี ยนรู ้ท่ีเป็ นสากลและท้องถิ่น
โดยผูสอนมีบทบาทในการวางแผนการเรี ยนรู ้ กระตุน แนะนาช่วยเหลือให้ผเู ้ รี ยนเกิดการเรี ยนรู ้
     ้                                                   ้
(สถาบันส่ งเสริ มการสอนวิทยาศาสตร์ และเทคโนโลยี, 2550)
        ผูเ้ รี ยนที่เรี ยนจบชั้นมัธยมศึกษาปี ที่ 6 ควรมีความรู้ ความคิด ทักษะ กระบวนการ และจิต
วิทยาศาสตร์ ดงนี้ั
    1. เข้าใจการรักษาดุลยภาพของเซลล์และกลไกการรักษาดุลยภาพของสิ่ งมีชีวต            ิ
     2. เข้าใจกระบวนการถ่ายทอดสารพันธุ กรรม การแปรผัน มิวเทชัน วิวฒนาการของสิ่ งมีชีวต
                                                                  ั                  ิ
                                      ิ                          ่
             ความหลากหลายของสิ่ งมีชีวตและปั จจัยที่มีผลต่อการอยูรอดของสิ่ งมีชีวตในสิ่ งแวดล้อมต่างๆ
                                                                                 ิ
     3. เข้าใจกระบวนการ ความสาคัญและผลของเทคโนโลยีชีวภาพต่อมนุษย์ สิ่ งมีชีวตและ
                                                                            ิ
             สิ่ งแวดล้อม
     4. เข้าใจชนิดของอนุภาคสาคัญที่เป็ นส่ วนประกอบในโครงสร้างอะตอม การจัดเรี ยงธาตุในตาราง
             ธาตุ การเกิดปฏิกิริยาเคมีและ ปั จจัยที่มีผลต่ออัตราการเกิดปฏิกิริยาเคมี
     5. เข้าใจชนิดของแรงยึดเหนี่ยวระหว่างอนุภาคและสมบัติต่างๆ ของสารที่มีความสัมพันธ์กบแรง
                                                                                      ั
             ยึดเหนี่ยว
     6. เข้าใจการเกิดปิ โตรเลียม การแยกแก๊สธรรมชาติและการกลันลาดับส่ วนน้ ามันดิบ การนา
                                                            ่
             ผลิตภัณฑ์ปิโตรเลียมไปใช้ประโยชน์และผลต่อสิ่ งมีชีวตและสิ่ งแวดล้อม
                                                               ิ
     7. เข้าใจชนิด สมบัติ ปฏิกิริยาที่สาคัญของพอลิเมอร์ และสารชีวโมเลกุล


 utqonlineโดยสานั กงานคณะกรรมการการศึกษาขันพืนฐาน กระทรวงศึกษาธิการอนุ ญาตให้ใช้ได้ตามสัญญาอนุญาตของครีเอทีฟคอมมอนส์แบบ แสดงทีมา-ไม่ใช ้เพือการค ้า-อนุญาตแบบเดียวกัน 3.0 ประเทศไทย.
                                          ้ ้                                                                                 ่            ่
รหัส UTQ-2115: กลุมสาระการเรียนรู ้วิทยาศาสตร์: เคมี สาหรับผู ้สอนระดับมัธยมศึกษาตอนปลาย
                  ่                                                                                                                                                             59


     8. เข้าใจความสัมพันธ์ระหว่างปริ มาณที่เกี่ยวกับการเคลื่อนที่แบบต่างๆ สมบัติของคลื่นกล
             คุณภาพของเสี ยงและการได้ยน สมบัติ ประโยชน์และโทษของคลื่นแม่เหล็กไฟฟ้ า
                                      ิ
             กัมมันตภาพรังสี และพลังงานนิวเคลียร์
     9. เข้าใจกระบวนการเปลี่ยนแปลงของโลกและปรากฏการณ์ทางธรณี ที่มีผลต่อสิ่ งมีชีวตและ
                                                                                 ิ
             สิ่ งแวดล้อม
     10. เข้าใจการเกิดและวิวฒนาการของระบบสุ ริยะ กาแล็กซี เอกภพและความสาคัญของเทคโนโลยี
                            ั
             อวกาศ
     11. เข้าใจความสัมพันธ์ของความรู ้วทยาศาสตร์ ที่มีผลต่อการพัฒนาเทคโนโลยีประเภทต่างๆ และ
                                       ิ
             การพัฒนาเทคโนโลยีที่ส่งผลให้มีการคิดค้นความรู ้ทางวิทยาศาสตร์ ท่ีกาวหน้า ผลของ
                                                                               ้
             เทคโนโลยีต่อชีวต สังคม และ สิ่ งแวดล้อม
                            ิ
     12. ระบุปัญหา ตั้งคาถามที่จะสารวจตรวจสอบ โดยมีการกาหนดความสัมพันธ์ระหว่างตัวแปร
             ต่างๆ สื บค้นข้อมูลจากหลายแหล่ง ตั้งสมมติฐานที่เป็ นไปได้หลายแนวทาง ตัดสิ นใจเลือก
             ตรวจสอบสมมติฐานที่เป็ นไปได้
     13. วางแผนการสารวจตรวจสอบเพื่อแก้ปัญหาหรื อตอบคาถาม วิเคราะห์ เชื่อมโยงความสัมพันธ์
             ของตัวแปรต่างๆ โดยใช้สมการทางคณิ ตศาสตร์ หรื อสร้างแบบจาลองจากผลหรื อความรู ้ท่ี
             ได้รับจากการสารวจตรวจสอบ
     14. สื่ อสารความคิด ความรู้จากผลการสารวจตรวจสอบโดยการพูด เขียน จัดแสดง หรื อใช้
             เทคโนโลยีสารสนเทศ
     15. ใช้ความรู ้และกระบวนการทางวิทยาศาสตร์ ในการดารงชีวต การศึกษาหาความรู ้เพิ่มเติมทา
                                                           ิ
             โครงงานหรื อสร้างชินงานตามความสนใจ
     16. แสดงถึงความสนใจ มุ่งมัน รับผิดชอบ รอบคอบและซื่ อสัตย์ในการสื บเสาะหาความรู ้โดยใช้
                               ่
             เครื่ องมือและวิธีการที่ให้ได้ผลถูกต้องเชื่อถือได้
     17. ตระหนักในคุณค่าของความรู ้วทยาศาสตร์ และเทคโนโลยีที่ใช้ในชีวตประจาวัน การประกอบ
                                    ิ                                ิ
             อาชีพ แสดงถึงความชื่นชม ภูมิใจ ยกย่อง อ้างอิงผลงาน ชิ้นงานที่เป็ นผลจากภูมิปัญญาท้องถิ่น
             และการพัฒนาเทคโนโลยีที่ทนสมัย
                                     ั
     18. แสดงความซาบซึ้ ง ห่วงใย มีพฤติกรรมเกี่ยวกับการใช้และรักษาทรัพยากรธรรมชิตและ
                                                               ั ั
             สิ่ งแวดล้อมอย่างรู ้คุณค่า เสนอตัวเองร่ วมมือปฏิบติกบชุมชนในการป้ องกัน ดูแล
             ทรัพยากรธรรมชาติและสิ่ งแวดล้อมของท้องถิ่น

 utqonlineโดยสานั กงานคณะกรรมการการศึกษาขันพืนฐาน กระทรวงศึกษาธิการอนุ ญาตให้ใช้ได้ตามสัญญาอนุญาตของครีเอทีฟคอมมอนส์แบบ แสดงทีมา-ไม่ใช ้เพือการค ้า-อนุญาตแบบเดียวกัน 3.0 ประเทศไทย.
                                          ้ ้                                                                                 ่            ่
รหัส UTQ-2115: กลุมสาระการเรียนรู ้วิทยาศาสตร์: เคมี สาหรับผู ้สอนระดับมัธยมศึกษาตอนปลาย
                  ่                                                                                                                                                             60


     19. แสดงถึงความพอใจ และเห็นคุณค่าในการค้นพบความรู ้ พบคาตอบ หรื อแก้ปัญหาได้
     20. ทางานร่ วมกับผูอื่นอย่างสร้างสรรค์ แสดงความคิดเห็นโดยมีขอมูลอ้างอิงและเหตุผลประกอบ
                        ้                                        ้
             เกี่ยวกับผลของการพัฒนาและการใช้วทยาศาสตร์ และเทคโนโลยีอย่างมีคุณธรรมต่อสังคมและ
                                             ิ
             สิ่ งแวดล้อม และยอมรับฟังความคิดเห็นของผูอื่น
                                                      ้

การเรียนรู้ ทผ้ เู รียนมีความสาคัญทีสุด
                 ี่                       ่
                                                                               ่
            พระราชบัญญัติการศึกษาแห่งชาติ พ.ศ. 2542 มาตรา 22 ระบุวาการจัดการศึกษาต้องยึดหลักว่า
ผูเ้ รี ยนทุกคนมีความสามารถเรี ยนรู ้และพัฒนาตนเองได้ และถือว่าผูเ้ รี ยนมีความสาคัญที่สุด
กระบวนการจัดการศึกษาต้องส่ งเสริ มให้ผเู ้ รี ยนสามารถพัฒนาตามธรรมชาติและเต็มตามศักยภาพ ใน
มาตรา 23(2) เน้นการจัดการศึกษาในระบบ นอกระบบ และตามอัธยาศัย ให้ความสาคัญของการบูรณา
การความรู้ คุณธรรม กระบวนการเรี ยนรู้ตามความเหมาะสมของระดับการศึกษา โดยเฉพาะความรู้และ
ทักษะด้านวิทยาศาสตร์ และเทคโนโลยี รวมทั้งความรู ้ ความเข้าใจและประสบการณ์เรื่ องการจัดการ การ
บารุ งรักษา และการใช้ประโยชน์จากทรัพยากรธรรมชาติและสิ่ งแวดล้อมอย่างสมดุลยังยืน              ่
 ในส่ วนของการจัดกระบวนการเรี ยนรู ้ มาตรา 24 ได้ระบุให้สถานศึกษาและหน่วยงานที่
เกี่ยวข้องดาเนินการดังนี้
         1. จัดเนื้อหาสาระและกิจกรรมให้สอดคล้องกับความสนใจและความถนัดของผูเ้ รี ยนโยคานึงถึง
            ความแตกต่างระหว่างบุคคล
         2. ฝึ กทักษะ กระบวนการคิด การจัดการ การเผชิญสถานการณ์ และการประยุกต์ความรู้มาใช้เพื่อ
            ป้ องกันและแก้ไขปั ญหา
         3. จัดกิจกรรมให้ผเู ้ รี ยนได้เรี ยนรู ้จากประสบการณ์จริ ง ฝึ กการปฏิบติ ให้ทาได้ คิดเป็ น ทาเป็ น รัก
                                                                                 ั
            การอ่านและเกิดการใฝ่ รู ้อย่างต่อเนื่อง
         4. จัดการเรี ยนการสอนโดยผสมผสานสาระความรู ้ดานต่างๆ อย่างได้สัดส่ วนสมดุลกัน รวมทั้ง
                                                                 ้
            ปลูกฝังคุณธรรม ค่านิยมที่ดีงามและคุณลักษณะอันพึงประสงค์ไว้ในทุกวิชา
         5. ส่ งเสริ มสนับสนุนให้ผสอนสามารถจัดบรรยากาศ สภาพแวดล้อม สื่ อการเรี ยนและอานวย
                                       ู้
            ความสะดวกเพื่อให้ผเู ้ รี ยนเกิดการเรี ยนรู ้และมีความรอบรู ้ รวมทั้งสามรรถใช้การวิจยเป็ นส่ วน
                                                                                                    ั
            หนึ่งของกระบวนการเรี ยนรู ้ ทั้งนี้ ผูสอนและผูเ้ รี ยนอาจเรี ยนรู ้ไปพร้อมกันจากสื่ อการเรี ยนการ
                                                     ้
            สอนและแหล่งวิทยาการประเภทต่างๆ
         6. จัดการเรี ยนรู ้ให้เกิดขึ้นได้ทุกเวลา ทุกสถานที่ มีการประสานความร่ วมมือกับบิดา มารดา
            ผูปกครอง และบุคคลในชุมชนทุกฝ่ าย เพื่อร่ วมกันพัฒนาผูเ้ รี ยนตามศักยภาพ
               ้

             การจัดการเรี ยนรู ้ตามแนวดังกล่าว จาเป็ นต้องเปลี่ยนแปลงพฤติกรรมการเรี ยนการสอนทั้งของ


 utqonlineโดยสานั กงานคณะกรรมการการศึกษาขันพืนฐาน กระทรวงศึกษาธิการอนุ ญาตให้ใช้ได้ตามสัญญาอนุญาตของครีเอทีฟคอมมอนส์แบบ แสดงทีมา-ไม่ใช ้เพือการค ้า-อนุญาตแบบเดียวกัน 3.0 ประเทศไทย.
                                          ้ ้                                                                                 ่            ่
รหัส UTQ-2115: กลุมสาระการเรียนรู ้วิทยาศาสตร์: เคมี สาหรับผู ้สอนระดับมัธยมศึกษาตอนปลาย
                  ่                                                                                                                                                             61


ครู และนักเรี ยน กล่าวคือลดบทบาทของครู ผสอนจากการเป็ นผูบอกเล่า บรรยาย สาธิ ต เป็ นการวางแผน
                                                   ู้                    ้
จัดกิจกรรมให้นกเรี ยนเกิดการเรี ยนรู ้กิจกรรมต่างๆ จะต้องเน้นที่บทบาทของนักเรี ยนตั้งแต่เริ่ ม คือร่ วม
                    ั
วางแผนการเรี ยน การวัดผล ประเมินผล และต้องคานึงว่ากิจกรรมการเรี ยนนั้นเน้นการพัฒนา
กระบวนการคิด วางแผน ลงมือปฏิบติ ศึกษา ค้นคว้า รวบรวมข้อมูลด้วยวิธีการต่างๆ จากแหล่งเรี ยนรู ้
                                               ั
หลากหลาย ตรวจสอบ วิเคราะห์ขอมูล การแก้ปัญหา การมีปฏิสมพันธ์ซ่ ึ งกันและกัน การสร้าง
                                        ้                                  ั
คาอธิ บายเกี่ยวกับข้อมูลที่สืบค้นได้ เพื่อนาไปสู่ คาตอบของปั ญหาหรื อคาถามต่างๆ ในที่สุดสร้างองค์
ความรู ้ ทั้งนี้กิจกรรมการเรี ยนรู ้ดงกล่าวต้องพัฒนานักเรี ยนให้เจริ ญพัฒนาทั้งร่ างกาย อารมณ์ สังคม และ
                                      ั
สติปัญญา
           การจัดการเรี ยนการสอนวิชาวิทยาศาสตร์และเทคโนโลยี เน้นกระบวนการที่นกเรี ยนเป็ นผูคิดั            ้
ลงมือปฏิบติ ศึกษาค้นคว้าอย่างมีระบบ ด้วยกิจกรรมหลากหลาย ทั้งการทากิจกรรมภาคสนาม การ
              ั
สังเกต การสารวจตรวจสอบ การทดลองในห้องปฏิบติการ การสื บค้นข้อมูลจากแหล่งข้อมูลปฐมภูมิ
                                                           ั
และทุติยภูมิ การทาโครงงานวิทยาศาสตร์ และเทคโนโลยี การศึกษาจากแหล่งเรี ยนรู ้ในท้องถิ่น โดย
คานึงถึงวุฒิภาวะ ประสบการณ์เดิม สิ่ งแวดล้อม และวัฒนธรรมต่างกันที่นกเรี ยนได้รับรู ้มาแล้วก่อนเข้า
                                                                                     ั
สู่ หองเรี ยน การเรี ยนรู ้ของนักเรี ยนจะเกิดขึ้นระหว่างที่นกเรี ยนมีส่วนร่ วมโดยตรงในการทากิจกรรมการ
     ้                                                          ั
เรี ยนเหล่านั้น จึงจะมีความสามารถในการสื บเสาะหาความรู ้ มีความสามารถในการแก้ปัญหาด้วยวิธีการ
ทางวิทยาศาสตร์ ได้พฒนากระบวนการคิดขั้นสู งและคาดหวังว่ากระบวนการเรี ยนรู ้ดงกล่าวจะทาให้
                            ั                                                               ั
นักเรี ยนได้รับการพัฒนาเจตคติทางวิทยาศาสตร์ มีคุณธรรม จริ ยธรรม ในการใช้วทยาศาสตร์และ    ิ
เทคโนโลยีอย่างสร้างสรรค์ มีเจตคติและค่านิยมที่เหมาะสมต่อวิทยาศาสตร์ และเทคโนโลยี รวมทั้ง
สามารถสื่ อสารและทางานร่ วมกับผูอื่นได้อย่างมีประสิ ทธิ ภาพ
                                           ้
           ทฤษฎีการเรี ยนรู้ที่ใช้เป็ นแนวทางในการจัดการเรี ยนการสอนวิชาวิทยาศาสตร์และเทคโนโลยี
ที่พดกันมากในปั จจุบนนี้คือ ทฤษฎีการสร้างเสริ มความรู ้ (constructivism) ซึ่ งเชื่อกันว่านักเรี ยนทุกคนมี
       ู                  ั
ความรู ้ความเข้าใจเกี่ยวกับบางสิ่ งบางอย่างมาแล้วไม่มากก็นอย ก่อนที่ครู จะจัดการเรี ยนการสอนให้เน้น
                                                                      ้
ว่าการเรี ยนรู ้เกิดขึ้นด้วยตัวของผูเ้ รี ยนเอง และการเรี ยนรู ้เรื่ องใหม่จะมีพ้ืนฐานมาจากความรู ้เดิม ดังนั้น
ประสบการณ์เดิมของนักเรี ยนจึงเป็ นปั จจัยสาคัญต่อการเรี ยนรู ้เป็ นอย่างยิง กระบวนการเรี ยนรู ้ ( process
                                                                                   ่
of learning) ที่แท้จริ งของนักเรี ยนไม่ได้เกิดจากการบอกเล่าของครู หรื อนักเรี ยนเพียงแต่จดจาแนวคิด
ต่างๆ ที่มีผบอกให้เท่านั้น แต่การเรี ยนรู ้วทยาศาสตร์ ตามทฤษฎีการสร้างเสริ มความรู ้ เป็ นกระบวนการที่
             ู้                                  ิ
นักเรี ยนจะต้องสื บค้น เสาะหา สารวจตรวจสอบ และค้นคว้าด้วยวิธีการต่างๆ จนทาให้นกเรี ยนเกิด       ั
ความเข้าใจและเกิดการรับรู ้ความรู ้น้ นอย่างมีความหมาย จึงจะสามารถสร้างเป็ นองค์ความรู ้ของนักเรี ยน
                                             ั
เอง และเก็บเป็ นข้อมูลไว้ในสมองได้อย่างยาวนาน สามารถนามาใช้ได้เมื่อมีสถานการณ์ใดๆ มา
เผชิญหน้า ดังนั้น การที่นกเรี ยนจะสร้างองค์ความรู ้ได้ ต้องผ่านกระบวนการเรี ยนรู ้ท่ีหลากหลาย
                              ั
โดยเฉพาะอย่างยิงกระบวนการสื บเสาะหาความรู ้ (inquiry process)
                      ่



 utqonlineโดยสานั กงานคณะกรรมการการศึกษาขันพืนฐาน กระทรวงศึกษาธิการอนุ ญาตให้ใช้ได้ตามสัญญาอนุญาตของครีเอทีฟคอมมอนส์แบบ แสดงทีมา-ไม่ใช ้เพือการค ้า-อนุญาตแบบเดียวกัน 3.0 ประเทศไทย.
                                          ้ ้                                                                                 ่            ่
รหัส UTQ-2115: กลุมสาระการเรียนรู ้วิทยาศาสตร์: เคมี สาหรับผู ้สอนระดับมัธยมศึกษาตอนปลาย
                  ่                                                                                                                                                             62


กระบวนการเรี ยนการสอนที่ใช้ในการเรี ยนรู ้วทยาศาสตร์ มีหลากหลาย เช่น กระบวนการสื บเสาะหา
                                             ิ
ความรู้ (Inquiry process) กระบวนการแก้ปัญหา (Problem solving process) กิจกรรมคิดและปฏิบติ     ั
(Hands-on Mind-on Activities) การเรี ยนรู ้แบบร่ วมมือร่ วมใจ (Cooperative Learning) และ เทคนิค
POE (Prediction-Observation-Explanation) เป็ นต้น ดังนั้น ครู จึงต้องเลือกใช้กระบวนการเรี ยนการสอน
ให้เหมาะสมกับเนื้อหา




 utqonlineโดยสานั กงานคณะกรรมการการศึกษาขันพืนฐาน กระทรวงศึกษาธิการอนุ ญาตให้ใช้ได้ตามสัญญาอนุญาตของครีเอทีฟคอมมอนส์แบบ แสดงทีมา-ไม่ใช ้เพือการค ้า-อนุญาตแบบเดียวกัน 3.0 ประเทศไทย.
                                          ้ ้                                                                                 ่            ่
รหัส UTQ-2115: กลุมสาระการเรียนรู ้วิทยาศาสตร์: เคมี สาหรับผู ้สอนระดับมัธยมศึกษาตอนปลาย
                  ่                                                                                                                                                             63



                                         UTQ online e-Training Course
                                                ใบความรู้ ท3.2
                                                            ี่
                        เรื่อง “การจัดกิจกรรมการเรียนรู้ โดยวัฏจักรการสื บเสาะหาความรู้
                                              (Inquiry Cycle)”


การจัดกิจกรรมการเรียนรู้ โดยวัฏจักรการสื บเสาะหาความรู้ (Inquiry Cycle)

                                                                                     สร้ างความสนใจ
                                                                                          (Engage)



                           ประเมิน                                                                                                                  สารวจและค้ นหา
                          (Evaluate)                                      วัฏจักรการสื บเสาะหาความรู้                                                  (Explore)
                                                                             Inquiry Cycle (5 Es)




                                          ขยายความรู้                                                                            อธิบายและลงข้ อสรุ ป
                                          (Elaborate)                                                                                 (Explain)



การเรียนการสอนแบบสื บเสาะหาความรู้ (Inquiry Cycle)
 ดังที่ทราบกันดีแล้วว่าการเรี ยนรู ้เป็ นวัฎจักรที่ได้รับการกล่าวถึงกันมานานแล้ว ซึ่ งผูท่ีเป็ นริ เริ่ ม
                                                                                        ้
การคิดค้นรู ปแบบของวัฏจักรการเรี ยนรู้ (The Learning Cycle Model) นั้นคือ โรเบิร์ต คาร์ พลัส (Robert
Karplus) ในปี ค.ศ. 1960-1969) ซึ่งได้จดรู ปแบบของวัฏจักรออกเป็ น 3 ส่ วนหลัก ได้แก่ การสารวจ
                                            ั
ค้นหา (Exploration) การสร้างองค์ความรู้ (Concept invention) และการขยายความรู้ (Concept
extension) และต่อมามีนกการศึกษาหลายท่านได้นาแนวคิดนี้ไปจัดรู ปแบบของการเรี ยนรู ้ออกเป็ นอีก
                         ั
                                              ั
หลายรู ปแบบ โดยรู ปแบบที่นิยมและใช้กนอย่างแพร่ หลายได้แก่ รู ปแบบวัฏจักรการเรี ยนรู ้แบบสื บ
เสาะหาความรู้ (Inquiry cycle model)


 utqonlineโดยสานั กงานคณะกรรมการการศึกษาขันพืนฐาน กระทรวงศึกษาธิการอนุ ญาตให้ใช้ได้ตามสัญญาอนุญาตของครีเอทีฟคอมมอนส์แบบ แสดงทีมา-ไม่ใช ้เพือการค ้า-อนุญาตแบบเดียวกัน 3.0 ประเทศไทย.
                                          ้ ้                                                                                 ่            ่
รหัส UTQ-2115: กลุมสาระการเรียนรู ้วิทยาศาสตร์: เคมี สาหรับผู ้สอนระดับมัธยมศึกษาตอนปลาย
                  ่                                                                                                                                                             64


การสื บเสาะหาความรู้ คืออะไร
 มีนกการศึกษาหลายท่านที่ได้ให้คาจากัดความของการสื บเสาะหาความรู ้เอาไว้ดงนี้
     ั                                                                           ั
 - การสื บเสาะหาความรู ้เป็ นกระบวนการสาหรับการค้นหาคาตอบผ่านการสารวจตรวจสอบ
(Szesze, 2001)
 - การสื บเสาะหาความรู้คือการ           “ค้นหา” โดยเฉพาะอย่างยิงการใช้คาถามและการสารวจ
                                                                 ่
ตรวจสอบบางสิ่ งบางอย่างซึ่ งนักเรี ยนได้ถูกกาหนดบทบาทให้เป็ นผูสารวจตรวจสอบ ไม่ใช่เป็ นผูท่ีใช้
                                                                   ้                               ้
วิธีการเดิมในการหยิบยกบทเรี ยนสาเร็ จรู ปขึ้นมาใช้ นักเรี ยนจะต้องเป็ นผูตื่นตัวอยูเ่ สมอในการเรี ยนซึ่ ง
                                                                         ้
นักเรี ยนจะมีบทบาทในการ 1) ตั้งคาถาม 2) สารวจตรวจสอบในเรื่ องที่ศึกษาเพื่อให้ได้มาซึ่งคาตอบ
เหล่านั้น 3) เผชิญหน้ากับสิ่ งที่ตองการค้นหาซึ่ งต้องใช้สมมติฐานในการพิสูจน์ 4) สร้างความสัมพันธ์
                                  ้
และการเชื่อมโยงในสิ่ งที่ได้จากการค้นหากับเพื่อนร่ วมชั้นและข้อมูลนั้นต้องมีความน่าเชื่อถือได้
 - การสื บเสาะหาความรู ้ เป็ นกิจกรรมที่มีความผสมผสานระหว่างการสังเกต การใช้คาถาม การ
ค้นคว้าหาข้อมูลเพื่อช่วยสนับสนุนการทดลองให้มีประจักษ์พยานและหลักฐาน การใช้เครื่ องมือในการ
เก็บรวบรวมข้อมูล วิเคราะห์ขอมูล แปลผล ตอบคาถาม อธิ บายและทานาย ตลอดจนการนาเสนอข้อมูล
                               ้
(สถาบันวิจยแห่งชาติสหรัฐอเมริ กา: NRC, 1996)
            ั
                                           ่
 จากคานิยามบางส่ วนข้างบนนี้จะเห็นได้วาการสื บเสาะหาความรู ้เป็ นกระบวนการเรี ยนรู ้ท่ี
ผสมผสานระหว่างการใช้กระบวนการคิดและทักษะต่างๆ เพื่อที่จะแก้ปัญหาหรื อค้นหาคาตอบ

รู ปแบบการเรียนการสอนแบบสื บเสาะหาความรู้ ( Inquiry Cycle หรือ 5Es)
         นักการศึกษากลุ่มBSCS (Biological Science Curriculum Study) ได้นาวิธีการสอนแบบInquiry มาใช้
ในการพัฒนาหลักสู ตรวิชาวิทยาศาสตร์ โดยเสนอขั้นตอนในการเรี ยนการสอนเป็ น 5เรีขั้นตอน ยน            ยกว่า การเรี
การสอนแบบInquiry Cycle หรื อ 5Es ได้แก่ Engage Explore Explain Elaborate และ Evaluate
         สถาบันส่ งเสริ มการสอนวิทยาศาสตร์ และเทคโนโลยี (สสวท.) จึงต้องการศึกษารู ปแบบการเรี ยนการ
สอนที่พฒนากระบวนการคิดระดับสู ง จึงพัฒนากระบวนการเรี ยนการสอนในแต่ละขั้นตอนการสอนของ
         ั
รู ปแบบการเรี ยนการสอนแบบ      Inquiry Cycle (5Es) มีขอบข่ายรายละเอียด ดังนี้
         1. การสร้ างความสนใจ (Engage)
                   เป็ นการนาเข้าสู่ บทเรี ยนหรื อเรื่ องที่น่าสนใจ ซึ่ งอาจเกิดขึ้นเองจากความสงสัย
หรื อความสนใจของตัวนักเรี ยนเอง หรื อเกิดจากการอภิปรายภายในกลุ่ม เรื่ องที่น่าสนใจอาจมาจาก
                             ่
เหตุการณ์ที่กาลังเกิดขึ้นอยูในช่วงเวลานั้นหรื อเป็ นเรื่ องที่เชื่อมโยงกับความรู ้เดิมที่เพิ่งเรี ยนมารู ้มาแล้ว
เป็ นตัวกระตุนให้นกเรี ยนสร้างคาถาม กาหนดประเด็นการสนทนาหน่วยที่จะศึกษา ในกรณี ที่ยงไม่มี
               ้       ั                                                                                   ั
ประเด็นใดน่าสนใจ ครู อาจจะจัดกิจกรรมหรื อสถานการณ์เพื่อกระตุน ยัวยุ หรื อท้าทายให้นกเรี ยนตื่นเต้น
                                                                            ้ ่                       ั
สงสัย ใคร่ รู้ อยากรู ้อยากเห็น หรื อขัดแย้ง เพื่อนาไปสู่ การแก้ปัญหา การศึกษาค้นคว้า หรื อการทดลอง แต่
ไม่ควรบังคับให้นกเรี ยนยอมรับประเด็นหรื อปั ญหาที่ครู กาลังสนใจเป็ นเรื่ องที่จะศึกษา ทาได้หลายรู ปแบบ
                    ั

 utqonlineโดยสานั กงานคณะกรรมการการศึกษาขันพืนฐาน กระทรวงศึกษาธิการอนุ ญาตให้ใช้ได้ตามสัญญาอนุญาตของครีเอทีฟคอมมอนส์แบบ แสดงทีมา-ไม่ใช ้เพือการค ้า-อนุญาตแบบเดียวกัน 3.0 ประเทศไทย.
                                          ้ ้                                                                                 ่            ่
รหัส UTQ-2115: กลุมสาระการเรียนรู ้วิทยาศาสตร์: เคมี สาหรับผู ้สอนระดับมัธยมศึกษาตอนปลาย
                  ่                                                                                                                                                             65


เช่น สาธิ ต ทดลอง นาเสนอข้อมูล เล่าเรื่ อง/เหตุการณ์ ให้คนคว้า/อ่านเรื่ อง อภิปราย/พูดคุย สนทนา ใช้เกม
                                                                        ้
ให้สื่อวัสดุ อุปกรณ์ สร้างสถานการณ์ /ปั ญหาที่น่าสนใจที่น่าสงสัยแปลกใจ
           2. การสารวจและค้ นหา (Explore)
                    นักเรี ยนดาเนินการสารวจ ทดลอง ค้นหา และรวบรวมข้อมูล วางแผน
กาหนดการสารวจตรวจสอบ หรื อออกแบบการทดลอง ลงมือปฏิบติ เช่น สังเกต วัด ทดลอง      ั
รวบรวมข้อมูล ข้อสนเทศ หรื อปรากฏการณ์ต่างๆ
           3. การอธิบาย (Explain)
                    นักเรี ยนนาข้อมูลที่ได้จากการสารวจและค้นหามาวิเคราะห์ แปลผล สรุ ปและ
อภิปรายพร้อมทั้งนาเสนอผลงานในรู ปแบบต่างๆ ซึ่ งอาจเป็ นรู ปวาด ตาราง แผนผัง ผลงานมีความ
หลากหลาย สนับสนุนสมมติฐานที่ต้ งไว้หรื อโต้แย้งกับสมมติฐานที่ต้ งไว้ หรื อไม่เกี่ยวข้องกับประเด็น
                                         ั                                        ั
การสนทนาหน่วยที่กาหนดไว้ โดยมีการอ้างอิงความรู ้ประกอบการให้เหตุผลสมเหตุสมผล การลง
ข้อสรุ ปถูกต้องเชื่อถือได้ มีเอกสารอ้างอิงและหลักฐานชัดเจน
           4. การขยายความรู้ (Elaborate)
                    4.1 ครู จดกิจกรรมหรื อสถานการณ์เพื่อให้นกเรี ยนมีความรู ้ลึกซึ้ งขึ้นหรื อขยาย
                             ั                                            ั
กรอบความคิด กว้างขึ้นหรื อเชื่อมโยงความรู ้เดิมสู่ ความรู ้ใหม่หรื อนาไปสู่ การศึกษาค้นคว้า ทดลอง
เพิ่มขึ้น เช่น ตั้งประเด็นเพื่อให้นกเรี ยน ชี้แจงหรื อร่ วมอภิปรายแสดงความคิดเห็นเพิ่มเติมให้ชดเจน
                                   ั                                                                ั
  ่                  ั                                                                          ั
ยิงขึ้น ซักถามให้นกเรี ยนชัดเจนหรื อกระจ่างในความรู ้สึกที่ได้หรื อเชื่อมโยงความรู ้ท่ีได้กบความรู ้เดิม
 4.2 นักเรี ยนมีส่วนร่ วมในกิจกรรม เช่น อธิ บายและขยายความรู ้เพิมเติมมีความ  ่
ละเอียดมากขึ้น ยกสถานการณ์ ตัวอย่าง อธิ บายเชื่อมโยงความรู ้ท่ีได้เป็ นระบบและลึกซึ้ งยิงขึ้นหรื อ่
สมบูรณ์ละเอียดขึ้น นาไปสู่ ความรู ้ใหม่หรื อความรู ้ที่ลึกซึ้ งยิงขึ้น ประยุกต์ความรู ้ท่ีได้ไปใช้ในเรื่ องอื่น
                                                                      ่
หรื อสถานการณ์อื่นๆ หรื อสร้างคาถามใหม่และออกแบบการสารวจ ค้นหา และรวบรวมเพื่อนาไปสู่
การสร้างความรู ้ใหม่
           5. การประเมินผล (Evaluate)
               เป็ นการประเมินการเรี ยนรู ้ดวยกระบวนการต่างๆ ว่านักเรี ยนมีความรู ้อะไรบ้าง อย่างไร
                                                ้
และมากน้อยเพียงใด จากขั้นนี้จะนาไปสู่ การนาความรู ้ไปประยุกต์ใช้ในเรื่ องอื่นๆ
                    5.1 นักเรี ยนระบุสิ่งที่นกเรี ยนได้เรี ยนรู ้ท้ งด้านกระบวนการและผลผลิต
                                              ั                     ั
                    5.2 นักเรี ยนตรวจสอบความถูกต้องของความรู ้ที่ได้ เช่น วิเคราะห์วจารณ์   ิ
แลกเปลี่ยนความรู ้ซ่ ึ งกันและกัน คิดพิจารณาให้รอบคอบทั้งกระบวนการและผลงาน อภิปราย ประเมิน
ปรับปรุ งเพิ่มเติมและสรุ ป ถ้ายังมีปัญหาให้ศึกษาทบทวนใหม่อีกครั้ง อ้างอิงทฤษฎีหรื อหลักการและ
เกณฑ์เปรี ยบเทียบผลกับสมมติฐาน เปรี ยบเทียบความรู ้ใหม่กบความรู ้เดิม       ั
                    5.3 นักเรี ยนทราบจุดเด่น จุดด้อยในการศึกษาค้นคว้า หรื อทดลอง



 utqonlineโดยสานั กงานคณะกรรมการการศึกษาขันพืนฐาน กระทรวงศึกษาธิการอนุ ญาตให้ใช้ได้ตามสัญญาอนุญาตของครีเอทีฟคอมมอนส์แบบ แสดงทีมา-ไม่ใช ้เพือการค ้า-อนุญาตแบบเดียวกัน 3.0 ประเทศไทย.
                                          ้ ้                                                                                 ่            ่
รหัส UTQ-2115: กลุมสาระการเรียนรู ้วิทยาศาสตร์: เคมี สาหรับผู ้สอนระดับมัธยมศึกษาตอนปลาย
                  ่                                                                                                                                                             66


ยุทธศาสตร์ ของการเรียนการสอนวิทยาศาสตร์ โดยใช้ วฎจักรการสื บเสาะหาความรู้
                                                ั
ยุทธศาสตร์ ของการเรี ยนการสอนวิทยาศาสตร์ โดยใช้วฎจักรการสื บเสาะหาความรู ้ มีดงนี้
                                                ั                             ั
ขั้นของการสื บเสาะหาความรู้                                 ยุทธศาสตร์
1. ขั้นสร้างความสนใจ        -สังเกตสิ่ งต่างๆ รอบตัวในจุดที่สนใจอย่างกระตือรื อร้น
                            -ตั้ งคาถามในเรื่ องที่เป็ นสถานการณ์ที่เกิดขึ้นจริ ง
                            -พิจารณาแนวทางที่เป็ นไปได้ที่จะตอบปั ญหานั้นๆ
                            -บันทึกสิ่ งที่ไม่ได้คาดหวังจากปรากฏการณ์ที่เกิดขึ้น
                            -แยกแยะสถานการณ์ที่นกเรี ยนเห็นที่หลากหลาย
                                                         ั
2. ขั้นสารวจและค้นหา        -สร้างความสนใจในสิ่ งที่จะศึกษา
                            -ระดมความคิดในแนวทางที่เป็ นไปได้
                            -ทดลองโดยใช้วสดุและอุปกรณ์
                                                ั
                            -สังเกตปรากฏการณ์เฉพาะจุดที่สนใจอย่างละเอียด
                            -ออกแบบ วางแผน และดาเนินการทดลอง
                            -รวบรวมและจัดกระทาข้อมูล
                            -ใช้กลยุทธต่างๆ ในการแก้ปัญหา
                            -เลือกแหล่งข้อมูล (วิธีการ) ที่เหมาะสม
                            -อภิปรายปั ญหากับผูอื่น ้
                            -แยกประเด็นเสี่ ยงและผลที่จะเกิดขึ้นตามมาจากการสารวจและค้นหา
                            -กาหนดเกณฑ์ในการสารวจตรวจสอบ
                                                                 ั ้
3. ขั้นอธิ บายและลงข้อสรุ ป -สื่ อสารข้อมูลและแนวความคิดให้กบผูอื่น
                            -สร้างและอธิบายรู ปแบบการสารวจ
                            -เรี ยบเรี ยงคาอธิ บายใหม่โดยใช้คาพูดเป็ นของตนเอง
                            -ทบทวนและวิเคราะห์ปัญหาที่ได้สารวจตรวจสอบ
                            -ใช้การประเมินของเพื่อน
                            -รวบรวมคาตอบและแนวทางการแก้ปัญหา
                            -ตรวจสอบคาอธิบายที่เหมาะสม
                            -บูรณาการปั ญหาด้วยความรู ้และประสบการณ์ที่มีอยู่
4. ขั้นขยายผล               -วิเคราะห์ขอมูล
                                          ้
                            -ลงข้อสรุ ปและการตัดสิ นใจ
                            -ประยุกต์ความรู้และทักษะเพื่อศึกษาประเด็นอื่น
                            -แลกเปลี่ยนความรู้และทักษะ


 utqonlineโดยสานั กงานคณะกรรมการการศึกษาขันพืนฐาน กระทรวงศึกษาธิการอนุ ญาตให้ใช้ได้ตามสัญญาอนุญาตของครีเอทีฟคอมมอนส์แบบ แสดงทีมา-ไม่ใช ้เพือการค ้า-อนุญาตแบบเดียวกัน 3.0 ประเทศไทย.
                                          ้ ้                                                                                 ่            ่
รหัส UTQ-2115: กลุมสาระการเรียนรู ้วิทยาศาสตร์: เคมี สาหรับผู ้สอนระดับมัธยมศึกษาตอนปลาย
                      ่                                                                                                                                                             67


    ขั้นของการสื บเสาะหาความรู้                                                        ยุทธศาสตร์
                                                           -แลกเปลี่ยนข้อมูลและแนวคิดด้วยการพูดและเขียน
                                                           -ตั้ งคาถามใหม่ๆ
                                                           -พัฒนาผลการสารวจและส่ งเสริ มแนวคิด
                                                           -ใช้รูปแบบและแนวคิดเพื่อที่จะค้นหาความจริ งในการอภิปรายและให้
                                                           ผูอื่นยอมรับ
                                                             ้
                                                           -ทาการสารวจตรวจสอบเพิ่มเติม
                                                           -ทากิจกรรมในประเด็นอื่นๆ
    5. ขั้นประเมินผล                                       -จากรายงาน บันทึก
                                                           -จากแฟ้ มสะสมงาน
                                                           -จาก (กระดาษ) การบันทึกข้อมูลของนักเรี ยน
                                                           -การประเมินตามสภาพจริ ง
                                                           -ชิ้นงานจากการใช้เกณฑ์การให้คะแนนแบบรู บริ ค

            บทบาทของครู ในการเรียนการสอนตามวัฏจักรสื บเสาะหาความรู้ (Inquiry Cycle หรือ 5Es)
                                                                                                            สิ่ งทีครู ควรทา
                                                                                                                   ่
ขั้นตอนการเรียนการสอน
                                                             สอดคล้องกับ 5 Es                                                       ไม่ สอดคล้องกับ 5 Es
1. ขั้นสร้างความสนใจ                          สร้างความสนใจ                                                                อธิบายความคิดรวบยอด
                                              สร้างความอยากรู้อยากเห็น                                                     ให้คาจากัดความและคาตอบ
                                              จั้ งคาถามกระตุนให้นกเรี ยนคิด
                                                                   ้    ั                                                   สรุ ปประเด็นให้
                                              ดึงเอาคาตอบที่ยงไม่ครอบคลุมสิ่ งที่
                                                                     ั                                                      จัดคาตอบให้เป็ นหมวดหมู่ บรรยาย
                                              นักเรี ยนรู ้ หรื อความคิดเกี่ยวกับความคิด
                                              รวบยอด หรื อเนื้อหาสาระ
2. ขั้นสารวจและค้นหา                          ส่ งเสริ มให้นกเรี ยนทางานร่ วมกันใน
                                                                 ั                                                          เตรี ยมคาตอบไว้ให้
                                              การสารวจตรวจสอบ                                                               บอกหรื ออธิ บายวิธีการแก้ปัญหา
                                              สังเกตและฟังการโต้ตอบกันระหว่าง                                              จัดคาตอบให้เป็ นหมวดหมู่
                                              นักเรี ยนกับนักเรี ยน                                                         บอกนักเรี ยนเมื่อนักเรี ยนทาไม่ถูก
                                              ซักถามเพื่อนาไปสู่ การสารวจตรวจสอบ                                           ให้ขอมูลหรื อข้อเท็จจริ งที่ใช้ในการ
                                                                                                                                   ้
                                              ของนักเรี ยน                                                                  แก้ปัญหา
                                              ให้เวลานักเรี ยนในการคิดข้อสงสัย                                             นานักเรี ยนแก้ปัญหาทีละขั้นตอน
                                              ตลอดจนปั ญหาต่างๆ


     utqonlineโดยสานั กงานคณะกรรมการการศึกษาขันพืนฐาน กระทรวงศึกษาธิการอนุ ญาตให้ใช้ได้ตามสัญญาอนุญาตของครีเอทีฟคอมมอนส์แบบ แสดงทีมา-ไม่ใช ้เพือการค ้า-อนุญาตแบบเดียวกัน 3.0 ประเทศไทย.
                                              ้ ้                                                                                 ่            ่
รหัส UTQ-2115: กลุมสาระการเรียนรู ้วิทยาศาสตร์: เคมี สาหรับผู ้สอนระดับมัธยมศึกษาตอนปลาย
                      ่                                                                                                                                                              68


                                                                                                             สิ่ งทีครู ควรทา
                                                                                                                    ่
ขั้นตอนการเรียนการสอน
                                                                   สอดคล้องกับ 5 Es                                                           ไม่ สอดคล้องกับ 5 Es
                                               ทาหน้าที่ให้คาปรึ กษาแก่นกเรี ยน ั
3. ขั้นอธิ บายและลง                            ส่ งเสริ มให้นกเรี ยนอธิ บายความคิดรวบ
                                                                     ั                                                       ยอมรับคาอธิ บายโดยไม่มีหลักฐาน
ข้อสรุ ป                                       ยอดหรื อแนวคิดหรื อให้คาจากัดความ                                             หรื อให้เหตุผลประกอบ
                                               ด้วยคาพูดของนักเรี ยนเอง                                                      ไม่สนใจคาอธิ บายของนักเรี ยน
                                               ให้นกเรี ยนแสดงหลักฐาน ให้เหตุผล
                                                       ั                                                                     แนะนานักเรี ยนโดยปราศจากการ
                                               และอธิ บายให้กระจ่าง                                                          เชื่อมโยงแนวคิดหรื อความคิดรวบยอด
                                               ให้นกเรี ยนอธิ บาย ให้คาจากัดความและ
                                                           ั                                                                 หรื อทักษะ
                                               ชี้บอกส่ วนประกอบต่างๆ ในแผนภาพ
                                               ให้นกเรี ยนใช้ประสบการณ์เดิมของตน
                                                         ั
                                               เป็ นพื้นฐานในการอธิ บายความคิดรวบ
                                               ยอดหรื อแนวคิด
4. การขยายความรู้                              คาดหวังให้นกเรี ยนได้ใช้ประโยชน์จาก
                                                                         ั                                                   ให้คาตอบที่ชดเจน
                                                                                                                                            ั
(Elaborate)                                    การชี้บอกส่ วนประกอบต่างๆใน                                                   บอกนักเรี ยนเมื่อนักเรี ยนทาไม่ถูก
                                               แผนภาพคาจากัดความและการอธิ บายสิ่ ง                                           ใช้เวลามากในการบรรยาย
                                               ที่ได้เรี ยนรู้มาแล้ว                                                         นานักเรี ยนแก้ปัญหาทีละขั้นตอน
                                               ส่ งเสริ มให้นกเรี ยนนาสิ่ งที่นกเรี ยนได้
                                                                       ั           ั                                         อธิ บายวิธีการแก้ปัญหา
                                               เรี ยนรู้ไปประยุกต์ใช้หรื อขยายความรู้
                                               และทักษะในสถานการณ์ใหม่
                                               ให้นกเรี ยนอธิ บายอย่างหลากหลาย
                                                             ั
                                                                                     ่
                                               ให้นกเรี ยนอ้างอิงข้อมูลที่มีอยูพร้อมทั้ง
                                                               ั
                                               แสดงหลักฐานและถามคาถามนักเรี ยนว่า
                                               ได้เรี ยนรู้อะไรบ้าง หรื อได้แนวคิดอะไร
                                               (ที่จะนากลวิธีจากการสารวจตรวจสอบ
                                               ครั้งนี้ไปประยุกต์ใช้
5. การประเมินผล                                สังเกตนักเรี ยนในการนาความคิดรวบ                                             ทดสอบคานิยามศัพท์และข้อเท็จจริ ง
(Evaluate)                                     ยอดและทักษะใหม่ไปประยุกต์ใช้                                                  ให้แนวคิดหรื อความคิดรวบยอดใหม่
                                               ประเมินความรู้และทักษะของนักเรี ยน                                           ทาให้คลุมเครื อ
                                               หาหลักฐานที่แสดงว่านักเรี ยนได้เปลี่ยน                                       ส่ งเสริ มการอภิปรายที่ไม่เชื่อมโยง
                                               ความคิด หรื อพฤติกรรม                                                         ความคิดรวบยอดหรื อทักษะ
                                               ให้นกเรี ยนได้ประเมินตนเองเกี่ยวกับ
                                                                 ั

      utqonlineโดยสานั กงานคณะกรรมการการศึกษาขันพืนฐาน กระทรวงศึกษาธิการอนุ ญาตให้ใช้ได้ตามสัญญาอนุญาตของครีเอทีฟคอมมอนส์แบบ แสดงทีมา-ไม่ใช ้เพือการค ้า-อนุญาตแบบเดียวกัน 3.0 ประเทศไทย.
                                               ้ ้                                                                                 ่            ่
รหัส UTQ-2115: กลุมสาระการเรียนรู ้วิทยาศาสตร์: เคมี สาหรับผู ้สอนระดับมัธยมศึกษาตอนปลาย
                      ่                                                                                                                                                             69


                                                                                                            สิ่ งทีครู ควรทา
                                                                                                                   ่
ขั้นตอนการเรียนการสอน
                                                            สอดคล้องกับ 5 Es                                                                 ไม่ สอดคล้องกับ 5 Es
                                              การเรี ยนรู ้และทักษะกระบวนการกลุ่ม
                                              ถามคาถามปลายเปิ ด เช่น ทาไมนักเรี ยน
                                              จึงคิดเช่นนั้น มีหลักฐานอะไรนักเรี ยน
                                              เรี ยนรู ้อะไรเกี่ยวกับสิ่ งนั้นและจะอธิ บาย
                                              สิ่ งนั้นอย่างไร

       บทบาทของนักเรียนในการเรียนการสอนตามวัฏจักรสื บเสาะหาความรู้ (Inquiry Cycle หรือ 5Es)
                                                                                                            สิ่ งทีครู ควรทา
                                                                                                                   ่
ขั้นตอนการเรียนการสอน
                                                            สอดคล้องกับ 5 Es                                                          ไม่ สอดคล้องกับ 5 Es
1. ขั้นสร้างความสนใจ                            ถามคาถาม เช่น ทาไมสิ่ งนี้จึงเกิดขึ้น                                       ถามหาคาตอบที่ถูก
                                                ฉันได้เรี ยนรู ้อะไรบ้างเกี่ยวกับสิ่ งนี้                                   ตอบเฉพาะคาตอบที่ถูก
                                                แสดงความสนใจ                                                               ยืนยันคาตอบหรื อคาอธิบาย
                                                                                                                            ค้นหาวิธีการแก้ปัญหาเพียงวิธีเดียว
2. ขั้นสารวจและค้นหา                                                ่
                                                คิดอย่างอิสระแต่อยูในขอบเขตของ                                             ให้คนอื่นคิดและสารวจตรวจสอบ
                                                กิจกรรม                                                                     ทางานเพียงลาพังโดยมีปฏิสัมพันธ์
                                                ทดสอบการคาดคะเนและสมมติฐาน                                                 กับผูอื่นน้อยมาก
                                                                                                                                  ้
                                                คาดคะเนและตั้ งสมมติฐานใหม่                                                ปฏิบติอย่างสับสนไม่มีเป้ าหมายที่
                                                                                                                                    ั
                                                พยายามหาทางเลือกในการแก้ปัญหา                                              ชัดเจน
                                                และอภิปรายทางเลือกเหล่านั้นกับคน                                            เมื่อแก้ปัญหาได้แล้วก็ไม่คิดต่อ
                                                อื่นๆ
                                                บันทึกการสังเกตและให้ขอคิดเห็น
                                                                           ้
                                                ลงข้อสรุ ป
3. ขั้นอธิ บายและลง                             อธิ บายการแก้ปัญหาหรื อคาตอบที่                                            อธิ บายโดยไม่มีการเชื่อมโยงกับ
ข้อสรุ ป                                        เป็ นไปได้                                                                  ประสบการณ์เม
                                                ฟังคาอธิ บายของคนอื่นอย่างคิด                                              ยกตัวอย่างและประสบการณ์ที่ไม่
                                                วิเคราะห์                                                                   เกี่ยวข้องกัน
                                                ถามคาถามเกี่ยวกับสิ่ งที่คนอื่นได้                                         ยอมรับคาอธิ บายโดยไม่ให้เหตุผล
                                                อธิบาย                                                                      ไม่สนใจคาอธิ บายของคนอื่นซึ่ งมี
                                                ฟังและพยายามทาความเข้าใจเกี่ยวกับ                                          เหตุผลพอที่จะเชื่อถือได้
                                                สิ่ งที่ครู อธิ บาย

     utqonlineโดยสานั กงานคณะกรรมการการศึกษาขันพืนฐาน กระทรวงศึกษาธิการอนุ ญาตให้ใช้ได้ตามสัญญาอนุญาตของครีเอทีฟคอมมอนส์แบบ แสดงทีมา-ไม่ใช ้เพือการค ้า-อนุญาตแบบเดียวกัน 3.0 ประเทศไทย.
                                              ้ ้                                                                                 ่            ่
รหัส UTQ-2115: กลุมสาระการเรียนรู ้วิทยาศาสตร์: เคมี สาหรับผู ้สอนระดับมัธยมศึกษาตอนปลาย
                      ่                                                                                                                                                             70


                                                                                                            สิ่ งทีครู ควรทา
                                                                                                                   ่
ขั้นตอนการเรียนการสอน
                                                           สอดคล้องกับ 5 Es                                                                 ไม่ สอดคล้องกับ 5 Es
                                                อ้างอิงกิจกรรมที่ได้ปฏิบติมาแล้ว
                                                                          ั
                                                ใช้ขอมูลที่ได้จากการบันทึกการสังเกต
                                                       ้
                                                ประกอบคาอธิบาย
4. การขยายความรู้                               นาข้อมูลที่ได้จากแผนภาพ คาจากัด                                            ปฏิบติโดยไม่มีเป้ าหมายชัดเจน
                                                                                                                                  ั
(Elaborate)                                     ความ คาอธิบายและทักษะไป                                                     ไม่สนใจข้อมูลหรื อหลักฐานที่มีอยู่
                                                ประยุกต์ใช้ในสถานการณ์ใหม่ที่คล้าย                                          อธิ บายเหมือนกับที่ครู จดเตรี ยมไว้
                                                                                                                                                     ั
                                                กับสถานการณ์เดิม                                                            หรื อกาหนดให้
                                                ใช้ขอมูลเดิมในการถามคาถาม กาหนด
                                                         ้
                                                จุดประสงค์ในการแก้ปัญหา ตัดสิ นใจ
                                                และออกแบบการทดลอง
                                                ลงข้อสรุ ปอย่างสมเหตุสมผลจาก
                                                หลักฐานที่ปรากฏ
                                                บันทึกการสังเกตและอธิบาย
                                                ตรวจสอบความเข้าใจกับเพื่อนๆ
5. การประเมินผล                                 ตอบคาถามปลายเปิ ด โดยใช้การสังเกต                                          ลงข้อสรุ ปโดยปราศจากหลักฐาน
(Evaluate)                                      หลักฐาน และคาอธิบายที่ยอมรับมาแล้ว                                          หรื อคาอธิบายที่เป็ นที่ยอมรับมาแล้ว
                                                แสดงออกถึงความรู้ ความเข้าใจ                                               ตอบแต่เพียงว่าถูกหรื อผิดและอธิ บาย
                                                เกี่ยวกับความคิดรวบยอดหรื อทักษะ                                            ให้คาจากัดความโดยใช้ความจา
                                                ประเมินความก้าวหน้าหรื อความรู ้ดวย  ้                                     ไม่สามารถอธิ บายเพื่อแสดงความ
                                                ตนเอง                                                                       พอใจด้วยคาพูดของตนเอง
                                                ถามคาถามที่เกี่ยวข้องเพื่อส่ งเสริ มให้มี
                                                การสารวจตรวจสอบต่อไป




     utqonlineโดยสานั กงานคณะกรรมการการศึกษาขันพืนฐาน กระทรวงศึกษาธิการอนุ ญาตให้ใช้ได้ตามสัญญาอนุญาตของครีเอทีฟคอมมอนส์แบบ แสดงทีมา-ไม่ใช ้เพือการค ้า-อนุญาตแบบเดียวกัน 3.0 ประเทศไทย.
                                              ้ ้                                                                                 ่            ่
รหัส UTQ-2115: กลุมสาระการเรียนรู ้วิทยาศาสตร์: เคมี สาหรับผู ้สอนระดับมัธยมศึกษาตอนปลาย
                  ่                                                                                                                                                             71



                                                         UTQ online e-Training Course
                                                                ใบความรู้ ท3.3
                                                                           ี่
                                           เรื่อง “การจัดกิจกรรมการเรียนรู้โดยใช้ เทคนิค POE
                                                 (Prediction-Observetion-Explaination)”



การจัดกิจกรรมการเรียนรู้ โดยใช้ เทคนิค Prediction-Observetion-Explaination (POE)
 กระบวนการจัดการเรี ยนรู้โดยใช้เทคนิค                      Prediction-Observetion-Explaination (POE) เป็ น
รู ปแบบหนึ่งในวิธีการจัดการเรี ยนรู้ตามทฤษฎีคอนสตรัคติวสต์ ที่สนับสนุนให้นกเรี ยนได้ตดสิ นใจ
                                                                   ิ                  ั         ั
เกี่ยวกับความเข้าใจที่มีอยูและอยูบนพื้นฐานของความเชื่อเดิม
                             ่      ่
           White and Gunstone (1992 อ้างอิงใน น้ าค้าง จันเสริ ม,2551) ได้กล่าวว่า วิธีการสอนแบบ POE
เป็ นวิธีการที่มีประสิ ทธิ ภาพที่จะส่ งเสริ มให้นกเรี ยนได้แสดงความคิดเห็นและอภิปรายเกี่ยวกับแนวคิด
                                                 ั
ทางวิทยาศาสตร์ เป็ นขั้นตอนการนาเสนอสถานการณ์และให้นกเรี ยนทานายว่าจะเกิดอะไรขึ้น ถ้ามี
                                                                      ั
การเปลี่ยนแปลง หลังจากนักเรี ยนทานายแล้วให้นกเรี ยนสังเกตสถานการณ์ดงกล่าว โดยให้นกเรี ยนลง
                                                       ั                           ั              ั
มือทดลอง สังเกต หรื อหาวิธีพสูจน์ให้นกเรี ยนเพื่อหาคาตอบจากสถานการณ์ท่ีครู สร้างขึ้น หลังจากนั้น
                                  ิ          ั
ให้นกเรี ยนบอกสิ่ งที่นกเรี ยนสังเกตได้จากการสื บเสาะหาความรู ้ดวยตัวนักเรี ยนเอง และขั้นสุ ดท้าย
      ั                 ั                                               ้
นักเรี ยนจะต้องอธิ บายถึงความแตกต่างระหว่างสิ่ งที่ได้จากการทานายและการสังเกตหรื อผลการทดลอง
ที่ได้ ซึ่งวิธีการสอนแบบ POE ประกอบด้วย
           1. ขั้นตอนของการPredict คือ จะเป็ นการทานายว่าผลที่จะเกิดจากการทดลอง กิจกรรมและ
สถานการณ์ที่กาหนดให้จะเป็ นอย่างไรบ้าง โดยที่นกเรี ยนจะต้องให้เหตุผลเกี่ยวกับการทานายของ
                                                         ั
นักเรี ยนประกอบด้วย
           2. ขั้นตอนของการ Observe เป็ นขั้นตอนที่นกเรี ยนต้องลงมือทดลอง/พิสูจน์หาคาตอบเกี่ยวกับ
                                                              ั
การทดลอง กิจกรรมและสถานการณ์ปัญหา
           3. ขั้นตอนของการ Explain เป็ นขั้นตอนที่นกเรี ยนจะเกิดความขัดแย้งขึ้นระหว่างสิ่ งที่ทานาย
                                                            ั
และผลจากการคานวณหาคาตอบเกี่ยวกับการทดลอง กิจกรรมและสถานการณ์ปัญหา ซึ่ งนักเรี ยนจะต้อง
                  ่
อธิ บายให้ได้วาถ้าคาตอบที่ได้จากการทดลอง กิจกรรมหรื อสถานการณ์ปัญหาไม่เป็ นไปตามที่ทานาย
ผลไว้ในขั้นแรกเพราะอะไร และในกรณี ที่ไม่สามารถหาคาตอบได้ดวยตนเองนักเรี ยนจะต้องร่ วมมือกับ
                                                                          ้
เพื่อนเพื่อหาคาตอบ
 วิธีการ            POE สามารถช่วยให้นกเรี ยนสารวจและค้นหา ( Explore) และหาเหตุผลมาอธิบาย
                                               ั
เกี่ยวกับความคิดของตนให้ได้ โดยเฉพาะอย่างยิงในขั้นตอน Predict และการให้เหตุผลในกรณี ที่ผลการ
                                                   ่


 utqonlineโดยสานั กงานคณะกรรมการการศึกษาขันพืนฐาน กระทรวงศึกษาธิการอนุ ญาตให้ใช้ได้ตามสัญญาอนุญาตของครีเอทีฟคอมมอนส์แบบ แสดงทีมา-ไม่ใช ้เพือการค ้า-อนุญาตแบบเดียวกัน 3.0 ประเทศไทย.
                                          ้ ้                                                                                 ่            ่
รหัส UTQ-2115: กลุมสาระการเรียนรู ้วิทยาศาสตร์: เคมี สาหรับผู ้สอนระดับมัธยมศึกษาตอนปลาย
                  ่                                                                                                                                                             72


ทดลองที่ได้ขดแย้งกับคาทานาย นักเรี ยนจะต้องสร้างและแก้ไขปรับปรุ งความคิดใหม่ให้ถูกต้องตาม
               ั
ความเป็ นจริ งหรื อตามแนวคิดเชิงวิทยาศาสตร์
 สถาบันส่ งเสริ มการสอนวิทยาศาสตร์ และเทคโนโลยี (                              2552) ได้อธิบายเทคนิค POE
(Prediction – Observation – Explanation) มีข้ นตอนดังนี้
                                                     ั
         1. การทานาย (Prediction) ก่อนลงมือทากิจกรรม ให้ผเู ้ รี ยนทานายว่า จะเกิดอะไรขึ้นใน
กิจกรรมที่สังเกต พร้อมทั้งให้เหตุผลประกอบ เพราะเหตุใดจึงคิดเช่นนั้น (การเดาได้เหตุผล เป็ นที่ไม่มี
ความหมายหากจะใช้ POE)
         2. ขั้นสังเกต (Observation) ให้นกเรี ยนลงมือสังเกตสิ่ งที่เกิดขึ้นโดยละเอียด และบันทึกผล
                                                 ั
(การสังเกตโดยไม่มีการบันทึกผล หรื อการจดจาเพียงอย่างเดียวไม่จดว่าเป็ นทักษะกระบวนการทาง
                                                                          ั
วิทยาศาสตร์ )
         3. ขั้นอธิ บายผล (Explanation) ให้ผเู ้ รี ยนอธิ บายความแตกต่างระหว่างสิ่ งที่ทานายไว้และสิ่ งที่
เกิดขึ้นจริ ง พร้อมทั้งใช้เหตุผล จะทาให้ผสอนเข้าใจ
                                              ู้
 ประโยชน์ของแต่ละขั้นตอนของเทคนิค                         POE อาจสรุ ปได้ดงนี้
                                                                            ั
                   1. การที่ผเู ้ รี ยนทานายสิ่ งที่เกิดขึ้นประกอบกับการให้เหตุผล จะทาให้ผสอนเข้าใจ
                                                                                                ู้
ความคิดเดิมก่อนเรี ยนของผูเ้ รี ยน เป็ นการสารวจความรู ้เดิมได้อีกทางหนึ่ง
                   2. การสังเกตสิ่ งที่เกิดขึ้นและจดบันทึก เป็ นการฝึ กทักษะกระบวนการทาง
วิทยาศาสตร์
                   3. การอธิ บายสิ่ งที่เกิดขึ้น ว่าแตกต่างจกสิ่ งที่ทานายไว้อย่างไร ทาให้ผเู ้ รี ยนตระหนัก
ว่าตนเองมีความรู ้เดิมอย่างไร และเรี ยนรู ้อะไรเพิมจากการทากิจกรรมบ้าง
                                                        ่

         เทคนิค POE ก็เหมือนกันเทคนิคอื่น ๆ ถ้าผูสอนใช้เทคนิค POE อย่างสม่าเสมอ ผูเ้ รี ยนจะมี
                                                     ้
ความคุนเคยและเกิดการเรี ยนรู ้ซ่ ึ งจะทาให้การใช้เทคนิค POE มีประสิ ทธิ ภาพมากขึ้น
       ้
         Baodi (2003 อ้างถึงใน รัตนาภรณ์ กลางมะณี ,2553) สรุ ปเกี่ยวกับขั้นตอนของ POE ดังนี้
          1) Predict – P ขั้นทานายผล เป็ นขั้นตอนการถามคาถามให้นกเรี ยนทานายผลจากสถานการณ์
                                                                     ั
ที่กาหนดให้
         2) Observe – O ขั้นสังเกตหรื อทดลอง หลังจากที่นกเรี ยนทานายผลจากสถานการณ์ปัญหาแล้ว
                                                            ั
ให้นกเรี ยนสังเกตหรื อทาทดลอง และเปรี ยบเทียบผลที่ได้จากการทานายผล
     ั
         3) Explain – E ขั้นอธิ บาย ให้นกเรี ยนอธิ บายผลที่ได้จากการสังเกตหรื อทดลองกับการทานาย
                                         ั
ผลว่าเหมือนหรื อแตกต่างอย่างไร

           Wu & Tsai (2005 อ้างถึงใน วนิชา ประยูรพันธ์ ,2553) สรุ ปเกี่ยวกับขั้นตอนการสอน POE
ไว้วา POE เป็ นยุทธศาสตร์ ที่เกี่ยวกับการทานายผลการสาธิ ตและอภิปรายผลที่นกเรี ยนทานายกับการ
    ่                                                                       ั

 utqonlineโดยสานั กงานคณะกรรมการการศึกษาขันพืนฐาน กระทรวงศึกษาธิการอนุ ญาตให้ใช้ได้ตามสัญญาอนุญาตของครีเอทีฟคอมมอนส์แบบ แสดงทีมา-ไม่ใช ้เพือการค ้า-อนุญาตแบบเดียวกัน 3.0 ประเทศไทย.
                                          ้ ้                                                                                 ่            ่
รหัส UTQ-2115: กลุมสาระการเรียนรู ้วิทยาศาสตร์: เคมี สาหรับผู ้สอนระดับมัธยมศึกษาตอนปลาย
                  ่                                                                                                                                                             73


สังเกตการสาธิ ตและการอธิ บายผลที่สอดคล้องตรงกันระหว่างการทานายผลการสังเกตอาจแสดงให้เห็น
                                     ั
ความรู ้เดิม และการแปลความหมายใหม่กบสิ่ งที่นกเรี ยนได้สังเกต เป็ นการเปิ ดโอกาสให้นกเรี ยนมีการ
                                             ั                                      ั
และเปลี่ยนและมีการเจรจาต่อรอง (negotiate) ในการแปลความหมายใหม่ของนักเรี ยน

           สรุ ปได้วา การจัดกิจกรรมการเรี ยนรู ้โดยวิธี POE หมายถึง การสอนที่ช่วยให้ผเู ้ รี ยนเกิด
                        ่
ความเข้าใจในเรื่ องที่เรี ยน โดยผูเ้ รี ยนนั้นเป็ นผูลงมือปฏิบติเอง ประกอบด้วย 3 ขั้นตอน ดังนี้
                                                     ้        ั
                       1) ขั้นทานายผล (Predict – P) เป็ นขั้นตอนที่ครู ให้นกเรี ยนทานายสิ่ งที่จะเกิดขึ้น
                                                                              ั
                            จากสถานการณ์ปัญหากาหนด
                       2) ขั้นสังเกต (Observe – O) เป็ นขั้นตอนการหาคาตอบโดยการทาการทดลอง
                            การสังเกตการทากิจกรรม การสื บค้นข้อมูลและวิธีการต่าง เพื่อให้ได้มาซึ่ ง
                            คาตอบของสถานการณ์ปัญหานั้น
                       3) ขั้นอธิ บายผล(Explain - E) เป็ นขั้นตอนการอธิ บายผลจากขั้นตอนการทานาย
                            และการหาคาตอบว่าเหมือนหรื อต่างกันอย่างไร




 utqonlineโดยสานั กงานคณะกรรมการการศึกษาขันพืนฐาน กระทรวงศึกษาธิการอนุ ญาตให้ใช้ได้ตามสัญญาอนุญาตของครีเอทีฟคอมมอนส์แบบ แสดงทีมา-ไม่ใช ้เพือการค ้า-อนุญาตแบบเดียวกัน 3.0 ประเทศไทย.
                                          ้ ้                                                                                 ่            ่
รหัส UTQ-2115: กลุมสาระการเรียนรู ้วิทยาศาสตร์: เคมี สาหรับผู ้สอนระดับมัธยมศึกษาตอนปลาย
                  ่                                                                                                                                                             74



                                       UTQ online e-Training Course
                                                ใบความรู้ ท3.4
                                                            ี่
                    เรื่อง “ตัวอย่ างแผนการจัดการเรียนรู้ โดยวัฏจักรการสื บเสาะหาความรู้
                                              (Inquiry Cycle)”


                                     ตัวอย่ างแผนการจัดการเรียนรู้ แบบInquiry Cycle
กลุ่มสาระการเรียนรู้ วทยาศาสตร์ โรงเรียนสาธิตมหาวิทยาลัยขอนแก่ น (ศึกษาศาสตร์ )
                           ิ
วิชาเคมี 3 ว 32223                                                      ชั้นมัธยมศึกษาปี ที่ 5
หน่ วยการเรียนรู้ ที่ 1 เรื่อง อัตราการเกิดปฏิกริยาเคมี ภาคเรียนที่
                                                     ิ                                          2 ปี การศึกษา 2554
แผนการจัดการเรียนรู้ ที่ 2 เรื่อง ความหมายของอัตราการเกิดปฏิกริยาเคมี          ิ                       เวลา 2 คาบ
ผู้สอนอาจารย์สุเนตร ศรีบุญเลิศ
---------------------------------------------------------------------------------------------------------------------------
สาระที3 สารและสมบัติของสาร
           ่
มาตรฐาน ว 3.2 : เข้าใจหลักการและธรรมชาติของการเปลี่ยนสถานะของสาร การเกิดสารละลาย การ
             เกิดปฏิกิริยาเคมีมีกระบวนการสื บเสาะหาความรู ้และจิตวิทยาศาสตร์ สื่ อสารสิ่ งที่เรี ยนรู ้และนา
             ความรู้ไปใช้ประโยชน์
ตัวชี้วด ม.4-6/1 ทดลองอธิ บายและเขียนสมการของปฏิกิริยาเคมีทวไปที่พบในชีวประจาวันรวมทั้ง
       ั                                                                         ั่               ิ
อธิ บายผลของสารเคมีทีมีต่อสิ่ งมีชีวตและสิ่ งแวดล้อม
                                           ิ
ตัวชี้วด ม.4-6/2 ทดลองและอธิ บายอัตราการเกิดปฏิกิริยาเคมี ปั จจัยที่มีผลต่ออัตราการเกิดปฏิกิริยาเคมี
         ั
และนาความรู้ไปใช้ประโยชน์

1. สาระสาคัญ
         อัตราการเกิดปฏิกิริยาเคมี เป็ นการเปลี่ยนแปลงทางเคมีท่ีดาเนินไปโดยเกี่ยวข้องกับเวลา และ
ปริ มาณสาร ในขณะที่ปฏิกิริยากาลังดาเนินไปนั้น สารตั้งต้นจะถูกใช้ไป และสารผลิตภัณฑ์จะเพิ่มมาก
ขึ้น เวลาที่ใช้ในการเกิดปฏิกิริยาเคมีเป็ นสิ่ งที่บอกให้ทราบถึงอัตราการเกิดปฏิกิริยาเคมี

2. จุดประสงค์ การเรียนรู้
 เมื่อเรี ยนจบบทเรี ยนนี้แล้ว นักเรี ยนสามารถ
            2.1 บอกความหมายของอัตราการเกิดปฏิกิริยา อัตราการเกิดปฏิกิริยาขณะใดขณะหนึ่ง และ
อัตราการเกิดปฏิกิริยาเฉลี่ยได้(K)

 utqonlineโดยสานั กงานคณะกรรมการการศึกษาขันพืนฐาน กระทรวงศึกษาธิการอนุ ญาตให้ใช้ได้ตามสัญญาอนุญาตของครีเอทีฟคอมมอนส์แบบ แสดงทีมา-ไม่ใช ้เพือการค ้า-อนุญาตแบบเดียวกัน 3.0 ประเทศไทย.
                                          ้ ้                                                                                 ่            ่
รหัส UTQ-2115: กลุมสาระการเรียนรู ้วิทยาศาสตร์: เคมี สาหรับผู ้สอนระดับมัธยมศึกษาตอนปลาย
                  ่                                                                                                                                                             75


       2.2 ทาการทดลองเพื่อศึกษาการวัดปริ มาณสารที่เกิดขึ้นในช่วงเวลาต่างๆในปฏิกิริยาต่างๆ
ระหว่างโลหะแมกนีเซี ยมกับกรดไฮโดรคลอริ กได้ (P)
       2.3คานวณหาอัตราการเกิดปฏิกิริยาเคมีและเขียนกราฟแสดงความสัมพันธ์ระหว่างปริ มาณของ
แก๊สไฮโดรเจนกับเวลา และแปลผลจากกราฟได้ (P)
       2.4 มีความสามัคคีกนในการร่ วมงานกลุ่ม และทางานตามหน้าที่ของแต่ละคนอย่างตั้งใจ
                         ั
       ทางานเสร็ จทันเวลา และมีคุณภาพ (A)

3. สาระการเรียนรู้
           อัตราการเกิดปฏิกิริยาเคมี เป็ นการเปลี่ยนแปลงทางเคมีท่ีดาเนินไปโดยเกี่ยวข้องกับเวลา และ
ปริ มาณสาร ในขณะที่ปฏิกิริยากาลังดาเนินไปนั้น สารตั้งต้นจะถูกใช้ไป และสารผลิตภัณฑ์จะเพิ่มมาก
ขึ้น โดยปฏิกิริยาจะเกิดอย่างรวดเร็ วในตอนเริ่ มต้น แล้วค่อย ๆ ช้าลง เวลาที่ใช้ในการเกิดปฏิกิริยาเคมี
เป็ นสิ่ งที่บอกให้ทราบถึงอัตราการเกิดปฏิกิริยาเคมี ถ้าใช้เวลาในการเกิดปฏิกิริยาเคมีนอย แสดงว่า อัตรา
                                                                                     ้
การเกิดปฏิกิริยาเคมีสูง ถ้าใช้เวลาในการเกิดปฏิกิริยาเคมีมากแสดงว่า อัตราการเกิดปฏิกิริยาเคมีต่า
 ตัวอย่างปฏิกิริยาเคมีท่ีเกิดขึ้นเร็ ว เช่น การเกิดสนิมเหล็ก
           ตัวอย่างปฏิกิริยาเคมีท่ีเกิดขึ้นช้า เช่น การเกิดตะกอนซิ นเวอร์ คลอไรด์
 การวัดอัตราของปฏิกิริยาเคมีตองพิจารณาปริ มาณของผลิตภัณฑ์ท่ีเกิดขึ้นในหนึ่งหน่วยเวลา
                                    ้
หรื อปริ มาณของสารตั้งต้นลดลงในหนึ่งหน่วยเวลา ดังนั้น อัตราการเกิดปฏิกิริยาเคมี หมายถึง ปริ มาณ
ของผลิตภัณฑ์ที่เกิดขึ้นจากปฏิกิริยาในหนึ่งหน่วยเวลา
 อัตราการเกิดปฏิกิริยาเคมี = ปริ มาณของผลิตภัณฑ์ที่เกิดขึ้น/เวลา
 หรื อ อัตราการเกิดปฏิกิริยาเคมี = ปริ มาณของสารตั้งต้นที่ลดลง/เวลา
 ตัวอย่างปฏิกิริยา
           Mg (s) + 2HCl (aq)                     MgCl2 (aq) + H2 (g)
           ในการเกิดปฏิกิริยาพบว่า ทุก ๆ 1 โมล ของ MgCl2และ H2ที่เพิ่มขึ้น จะทาให้ Mg ลดลง 1 โมล
และ HClลดลง 2 โมล ดังนั้นอัตราการลดลงของ HClจึงเป็ น 2 เท่าของ อัตราการเกิด H2 ,อัตราการลดลง
ของ Mg และอัตราการเกิดMgCl2 จะได้วา            ่
           อัตราการเกิดปฏิกิริยา =                อัตราการลดลงของ Mg
                                        =         อัตราการลดลงของ HCl
                                                            2
                                        =         อัตราการเกิด MgCl2
                                        =         อัตราการเกิด H2
           หน่วยของอัตราการเกิดปฏิกิริยาเคมีข้ ึนอยูกบหน่วยปริ มาณของสาร และเวลา
                                                        ่ ั
การคานวณหาค่าอัตราการเกิดปฏิกิริยาเคมี มี 2 แบบ คือ

 utqonlineโดยสานั กงานคณะกรรมการการศึกษาขันพืนฐาน กระทรวงศึกษาธิการอนุ ญาตให้ใช้ได้ตามสัญญาอนุญาตของครีเอทีฟคอมมอนส์แบบ แสดงทีมา-ไม่ใช ้เพือการค ้า-อนุญาตแบบเดียวกัน 3.0 ประเทศไทย.
                                          ้ ้                                                                                 ่            ่
รหัส UTQ-2115: กลุมสาระการเรียนรู ้วิทยาศาสตร์: เคมี สาหรับผู ้สอนระดับมัธยมศึกษาตอนปลาย
                  ่                                                                                                                                                             76


          1. คานวณหาค่าอัตราการเกิดปฏิกิริยาเฉลี่ย โดย คานวณจากปริ มาณของสารตั้งต้นที่ใช้หมดไป
หรื อปริ มาณของสารผลิตภัณฑ์ที่เกิดขึ้นทั้งหมดตั้งแต่เริ่ มต้นจนสิ้ นสุ ดปฏิกิริยาต่อเวลาที่ใช้ท้ งหมด
                                                                                                 ั
          2. คานวณหาค่าอัตราการเกิดปฏิกิริยา ณ ขณะใดขณะหนึ่ง โดยคานวณจากปริ มาณที่ลดลงของ
          สารตั้งต้น หรื อ ปริ มาณที่เพิมขึ้นของผลิตภัณฑ์ ณ เวลาใดเวลาหนึ่ง หรื ออาจหาได้จากกราฟ
                                        ่
4. กระบวนการจัดการเรียนรู้
          4.1 ขั้นสร้ างความสนใจ( 5 นาที )
                   4.1.1 ครู ให้นกเรี ยนสังเกตภาพต่อไปนี้ แล้วร่ วมกันอภิปรายเพื่อนาเข้าสู่ บทเรี ยน โดย
                                 ั
          ครู อาจใช้คาถาม ดังนี้




                                   การเกิดปฏิกิริยาเคมีสามารถอธิ บายได้อย่างไร
                                        -
                                  (แนวคำตอบ การเปลี่ยนแปลงที่มีสารใหม่เกิดขึ้นเป็ นผลิตภัณฑ์)
                             - ภาพใดบ้างจัดเป็ นการเปลี่ยนแปลงทางเคมี
                                  (แนวคำตอบทุกภาพ)
                             - นักเรี ยนคิดว่าการเผาไหม้ของแก๊สหุ งต้ม การระเบิดของดินปื น การเน่า
                                  เปื่ อยของแอปเปิ ล การเกิดสนิม การแข็งตัวของคอนกรี ต ใช้เวลาต่างกัน
                                  หรื อไม่อย่างไร
                                  (แนวคำตอบต่างกัน การเผาไหม้ของแก๊สหุ งต้ม การระเบิดของดินปื น
                                  เกิดขึ้นอย่างรวดเร็ ว แต่การเน่าเปื่ อยของแอปเปิ ล การเกิดสนิม การแข็งตัว
                                  ของคอนกรี ต เกิดขึ้นช้ามาก)
             4.2 ขั้นสารวจ และค้ นหา( 20 นาที )
                      4.2.1 ครู แบ่งนักเรี ยนออกเป็ นกลุ่ม ๆ ละ 3-4 คน




 utqonlineโดยสานั กงานคณะกรรมการการศึกษาขันพืนฐาน กระทรวงศึกษาธิการอนุ ญาตให้ใช้ได้ตามสัญญาอนุญาตของครีเอทีฟคอมมอนส์แบบ แสดงทีมา-ไม่ใช ้เพือการค ้า-อนุญาตแบบเดียวกัน 3.0 ประเทศไทย.
                                          ้ ้                                                                                 ่            ่
รหัส UTQ-2115: กลุมสาระการเรียนรู ้วิทยาศาสตร์: เคมี สาหรับผู ้สอนระดับมัธยมศึกษาตอนปลาย
                  ่                                                                                                                                                             77


                      4.2.2 ครู และนักเรี ยนร่ วมกันอภิปรายถึงปั ญหาเพื่อให้นกเรี ยนได้เข้าใจร่ วมกัน ใน
                                                                                  ั
                              แนวทางการจัดกิจกรรมนาไปสู่ การออกแบบ การวางแผนการทดลองโดยมี
                              แนวทางดังนี้
                                     1. ใส่ สารละลายไฮโดรคลอริ ก 0.2 mol/dm3ลงในกระบอกตวงขนาด
                                          10 cm3จนเต็ม
                                                                   ั
                                     2. นาจุกคอร์ กขนาดพอดีกบปากกระบอกตวงมาบากด้นข้างตามแนว
                                          ยาวให้เป็ นร่ องเล็กๆสาหรับเสี ยบลวดแมกนีเซี ยม
                                     3. นาลวดแมกนีเซียมที่ขดสะอาดแล้วยาวประมาณ 10 cm มาขดให้
                                                                ั
                                          คล้ายสปริ ง และเสี ยบที่จุกคอร์กตรงรอยกรี ดแล้วนามาปิ ดปาก
                                          กระบอกตวง
                                     4. คว่ากระบอกตวงในบีกเกอร์ขนาด 100 cm3ซึ่ งใส่ น้ าไว้ประมาณ 50
                                          cm3จับเวลาและบันทึกผลเมื่อของเหลวในกระบอกตวงอยุที่ขีดแรก
                                                                                                 ่
                                                                              3
                                          และทุกระยะที่ของเหลว ลดลง 1 cm จนถึงขีดสุ ดท้าย
                                     5. นาข้อมูลที่บนทึกได้ไปเขียนกราฟระหว่างปริ มาตรของ
                                                        ั
                                          แก็สไฮโดรเจนกับเวลา
             4.3 ขั้นอธิบาย และลงข้ อสรุ ป(10 นาที )
                      ครู และนักเรี ยนร่ วมกันอภิปรายหลังการทดลองซึ่ งควรสรุ ปได้ดงนี้  ั
                           1. แก๊สที่เกิดจากปฏิกิริยาระหว่างลวดแมกนีเซียมกับสารละลาย
                              ไฮโดรคลอริ ก คือ แก๊สไฮโดรเจน เขียนสมการแสดงได้ดงนี้        ั
                                    Mg (s) + 2HCl (aq)  MgCl2(aq) + H2 (g)
                           2. การเกิดแก๊สไฮโดรเจนแต่ละช่วงปริ มาตรใช้เวลาไม่เท่ากัน ในช่วงแรกใช้
                              เวลาน้อย และในช่วงถัดไปใช้เวลามากขึ้นตามลาดับ
                           3. ปริ มาณสารที่เปลี่ยนแปลงในปฏิกิริยา นอกจากจะวัดปริ มาตรของแก๊ส
                              ไฮโดรเจนที่เกิดแล้ว อาจวัดจากปริ มาณของผลิตภัณฑ์อื่นๆที่เกิดขึ้น หรื อวัด
                              จากปริ มาณสารตั้งต้นเช่นโลหะMg หรื อ H + ที่ลดลง
                           4. การคานวณหาอัตราการเกิดปฏิกิริยาหาได้จากปริ มาณสารตั้งต้นที่หายไป
                                                            ต่อหนึ่งหน่วยเวลาหรื อปริ มาณผลิตภัณฑ์ที่เกิดขึ้น
                              ต่อหนึ่งหน่วย เวลา
                           5. กราฟแสดงความสัมพันธ์ระหว่างปริ มาตรของแก๊สไฮโดรเจนกับเวลาเป็ น
                              ดังนี้




 utqonlineโดยสานั กงานคณะกรรมการการศึกษาขันพืนฐาน กระทรวงศึกษาธิการอนุ ญาตให้ใช้ได้ตามสัญญาอนุญาตของครีเอทีฟคอมมอนส์แบบ แสดงทีมา-ไม่ใช ้เพือการค ้า-อนุญาตแบบเดียวกัน 3.0 ประเทศไทย.
                                          ้ ้                                                                                 ่            ่
รหัส UTQ-2115: กลุมสาระการเรียนรู ้วิทยาศาสตร์: เคมี สาหรับผู ้สอนระดับมัธยมศึกษาตอนปลาย
                  ่                                                                                                                                                             78




                                    6. การคานวณหาค่าอัตราการเกิดปฏิกิริยาเคมี มี 2 แบบ คือ คานวณหาค่าอัตรา
                                       การเกิดปฏิกิริยาเฉลี่ย และคานวณหาค่าอัตราการเกิดปฏิกิริยา ณ ขณะใด
                                       ขณะหนึ่ง
                                    7. หน่วยของอัตราการเกิดปฏิกิริยาไม่แน่นอนขึ้นหน่วยของปริ มาณสารและ
                                       หน่วยของเวลาที่วดได้
                                                          ั
                                    8. ครู ยกตัวอย่างการคานวณอัตราการเกิดปฏิกิริยาดังนี้
                                                ปริ มาตร H2 (cm3)     เวลา (s)
                                                        1                 7
                                                        2                15
                                                        3                23
                                                        4                32
                                                        6                60
                                                        8               105

                                            ก. จงคานวณอัตราเฉลี่ยของการเกิดก๊าซ H2
                                            ข. จงคานวณอัตราการเกิดก๊าซ H2 ระหว่างเวลา 23 - 32 วินาที
                                            ค. จงคานวณอัตราการเกิดก๊าซ H2 ณ วินาทีที่ 50

                            วิธีทา ก. คานวณอัตราเฉลี่ย



                                                          = ปริ มาตรของ H2 ทั้งหมด (cm3)
                                                                   เวลา ทั้งหมด (s)
                            อัตราเฉลี่ย
                                                           =          8          cm3/s                    = 0.076 cm3/s
                                                                    105
 utqonlineโดยสานั กงานคณะกรรมการการศึกษาขันพืนฐาน กระทรวงศึกษาธิการอนุ ญาตให้ใช้ได้ตามสัญญาอนุญาตของครีเอทีฟคอมมอนส์แบบ แสดงทีมา-ไม่ใช ้เพือการค ้า-อนุญาตแบบเดียวกัน 3.0 ประเทศไทย.
                                          ้ ้                                                                                 ่            ่
รหัส UTQ-2115: กลุมสาระการเรียนรู ้วิทยาศาสตร์: เคมี สาหรับผู ้สอนระดับมัธยมศึกษาตอนปลาย
                  ่                                                                                                                                                             79


                            ข. คานวณอัตราการเกิด H2 ในช่วง 23 - 32 วินาที

                                                                            ปริ มาตร H2 ที่เกิดขึ้น                                                4 – 3 cm3
                            อัตราการเกิดปฏิกิริยา                         =      เวลาที่ใช้                                          =             32 – 23 s



                                                                                       1
                                                                          =                       cm3/s                              = 0.11 cm3 /s
                                                                                       9


                            ค. คานวณอัตราการเกิด H2 ที่ 50 วินาที


                                                                                             ปริ มาณสารที่เกิดขึ้น                               ∆ H2
                            จากสู ตร อัตราการเกิดปฏิกิริยา =                                                                             =
                                                                                                       เวลาที่ใช้                                  ∆t

                                                           เขียนกราฟระหว่างปริ มาตรของก๊าซ H2 ที่เกิดขึ้นกับเวลาที่ใช้ โดย


                                                                                                  ∆ H2
ให้แกนตั้งแทนปริ มาตร และแกนนอนแทนเวลา ค่า                                                                              ก็คือความชัน (slope)ของกราฟ
                                                                                                    ∆t

ดังนั้นเมื่อต้องการหาอัตราการเกิดปฏิกิริยา ณ เวลาใดเวลาหนึ่งจะทาได้โดยการหาความชันจากกราฟ ณ
เวลานั้นๆ ดังนี้




 utqonlineโดยสานั กงานคณะกรรมการการศึกษาขันพืนฐาน กระทรวงศึกษาธิการอนุ ญาตให้ใช้ได้ตามสัญญาอนุญาตของครีเอทีฟคอมมอนส์แบบ แสดงทีมา-ไม่ใช ้เพือการค ้า-อนุญาตแบบเดียวกัน 3.0 ประเทศไทย.
                                          ้ ้                                                                                 ่            ่
รหัส UTQ-2115: กลุมสาระการเรียนรู ้วิทยาศาสตร์: เคมี สาหรับผู ้สอนระดับมัธยมศึกษาตอนปลาย
                  ่                                                                                                                                                             80


                                                           หาอัตราการเกิดปฏิกิริยา ณ เวลา 50 วินาที ทาได้โดยลากเส้นขนาน
                            กับแกนตั้งจากจุด 50 วินาที ขึ้นไปตัดกราฟที่จุด A หลังจากนั้นลากเส้นสัมผัสให้
                            ผ่านจุด A แล้วหาค่าความชัน (slope) ที่จุด A ค่าความชันก็คือค่า อัตราการเกิดปฏิกิริยา
                            ณ เวลา50 วินาที
                                                                                                   ∆ H2                             (8.9 – 3.4) cm3
                                            จากกราฟ ความชัน                               =                              =            (100 - 20) s
                                                                                                     ∆t

                                                                                                 5.5 cm3
                                                                                          =         80 s                      = 0.069 cm3/s

                            เพราะฉะนั้นอัตราการเกิดปฏิกิริยาที่เวลา 50 วินาที = 0.069 cm3/s

         4.4ขั้ นขยายความรู้ (20นาที)
                    1.ครู ยกตัวอย่างปฏิกิริยาอื่นๆ แล้วให้นกเรี ยนร่ วมอภิปรายเพื่อหาแนวคาตอบ เช่น
                                                           ั
                            ปฏิกิริยาการสลายตัวของแก๊สไดไนโตรเจนเพนตะออกไซด์ เมื่ออยูในระบบปิ ด ดัง
                                                                                            ่
                            สมการ
                                     2N2O5 (g)  4NO2(g) + O2(g)
                                   ความเข้มข้นของแก๊สออกซิ เจนที่เกิดขึ้นกับเวลาเป็ นดังนี้
                        เวลา ( s)                                     0              10              20              30             40              50
                        ความเข้มข้นของ O2                             0               8              13              17             19              20

                       -หาอัตราการเกิดแก๊ส O2 เฉลี่ย
                       -หาอัตราการเกิดแก๊ส O2 ช่วงเวลา 0-10 และช่วงเวลา 40-50 วินาที
                       -หาอัตราการเกิดแก๊ส O2 ณ วินาทีที่ 25
              2. ครู และนักเรี ยนร่ วมกันอภิปรายเพื่อเชื่อมโยงการหาอัตราการเกิดปฏิกิริยาเคมีจาก
 ความสัมพันธ์ในสมการเคมีอื่นๆ                             ที่ดุลแล้วดังนี้
                                aA + bB                    cC + dD
 เมื่อ                     a , b , c และ d เป็ นเลขสัมประสิ ทธิ์ จานวนโมลที่ทาให้สมการดุล จะได้
                                                                1       1    1    1
                                                                 RA   RB  RC  RD
                                                                a       b    c    d
                            3. ยกตัวอย่างจงเขียนความสัมพันธ์แสดงอัตราการเกิดปฏิกิริยาของสารแต่ละชนิดของ
                                    ปฏิกิริยา

 utqonlineโดยสานั กงานคณะกรรมการการศึกษาขันพืนฐาน กระทรวงศึกษาธิการอนุ ญาตให้ใช้ได้ตามสัญญาอนุญาตของครีเอทีฟคอมมอนส์แบบ แสดงทีมา-ไม่ใช ้เพือการค ้า-อนุญาตแบบเดียวกัน 3.0 ประเทศไทย.
                                          ้ ้                                                                                 ่            ่
รหัส UTQ-2115: กลุมสาระการเรียนรู ้วิทยาศาสตร์: เคมี สาหรับผู ้สอนระดับมัธยมศึกษาตอนปลาย
                  ่                                                                                                                                                             81


                                            -                  Mg  2HCl  MgCl 2  H 2
                                                                         


                                            แนวคาตอบคือ
                                                                                  1       1        1          1
                                                                                  RMg   RHCl   RMgCl2   RH 2
                                                                                  1       2        1          1

                                            -ปฏิกิริยา 2KMnO4 + 16HCl  2KCl + 2MnCl2 + 8H2O + 5Cl2

             อัตราการเกิดปฏิกิริยา                         =  1 [KMnO4 ] =                           1 [HCl]
                                                                                                                     =  1 [KCl]
                                                                  2    t                              16 t             2 t
                                                                  1 [H 2 O]                            1 [MnCl 2 ]
                                                           =                                   =                     =  1 [Cl 2 ]
                                                                  8 t                                  2    t             5 t


             4.5ขั้นประเมิน(10 นาที )
                     1. ครู สุ่มถามนักเรี ยนเพื่อตอบคาถามทดสอบความเข้าใจในการทดลอง เรื่ องปฏิกิริยา
                     ระหว่างโลหะแมกนีเซี ยมกับกรดไฮโดยคลอริ ก
                     2. นักเรี ยนทาแบบฝึ กหัดในหนังสื อเรี ยน จากใบงาน



5. สื่ อ/แหล่ งการเรียนรู้
           5.1 สื่ อการเรี ยนรู้
           5.2หนังสื อเรี ยนรายวิชาเคมีเพิ่มเติม เล่ม 3 ชั้นมัธยมศึกษาปี ที่ 4-6 ตามหลักสู ตรแกรกลาง
การศึกษาขั้นพื้นฐาน พุทธศักราช 2551
           5.3ใบบันทึกผลการทดลอง
           5.4 ใบความรู ้เรื่ องอัตราการเกิดปฏิกิริยาเคมี
 5.          5ห้องสมุด




 utqonlineโดยสานั กงานคณะกรรมการการศึกษาขันพืนฐาน กระทรวงศึกษาธิการอนุ ญาตให้ใช้ได้ตามสัญญาอนุญาตของครีเอทีฟคอมมอนส์แบบ แสดงทีมา-ไม่ใช ้เพือการค ้า-อนุญาตแบบเดียวกัน 3.0 ประเทศไทย.
                                          ้ ้                                                                                 ่            ่
รหัส UTQ-2115: กลุมสาระการเรียนรู ้วิทยาศาสตร์: เคมี สาหรับผู ้สอนระดับมัธยมศึกษาตอนปลาย
                  ่                                                                                                                                                             82


6.การวัดผลประเมินผล
                                    จุดประสงค์                                             วิธีการวัด                  เครื่องมือวัด                เกณฑ์ การประเมิน
            1.นักเรี ยนสามารถทาการทดลองเพื่อ                                         1.การตรวจ                        1.แบบตรวจ                     1. ผ่านเกณฑ์ร้อย
            ศึกษาการวัดปริ มาณสารที่เกิดขึ้นใน                                       ผลงาน                            ผลงาน                         ละ80%
            ช่วงเวลาต่างๆในปฏิกิริยาต่างๆ
            ระหว่างโลหะแมกนีเซี ยมกับกรด
            ไฮโดรคลอริ ก(P)
            2.นักเรี ยนสามารถเขียนกราฟแสดง     2.การตรวจ                                                              2. แบบตรวจ                    2.ผ่านเกณฑ์ร้อยละ
            ความสัมพันธ์ระหว่างปริ มาณของแก๊ส ผลงาน                                                                   ผลงาน                         80%
            ไนโตรเจนกับเวลา และแปลผลจาก
            กราฟได้(P)
            3.นักเรี ยนสามารถบอกความหมาย                                             3. การสังเกต                     3. แบบ                        3.ผ่านเกณฑ์ร้อยละ
            ของอัตราการเกิดปฏิกิริยา อัตราการ                                        พฤติกรรมการ                      ประเมิน                       80%
            เกิดปฏิกิริยาขณะใดขณะหนึ่ง และ                                           มีส่วนร่ วม                      รายบุคคล
                                                                                     และการตอบ
            อัตราการเกิดปฏิกิริยาเฉลี่ยได้(K)
                                                                                     คาถามในชั้น
                                                                                     เรี ยน
            4.นักเรี ยนมีความกระตือรื อร้นในการ                                        4.การสังเกต                    4.แบบ                         4.ผ่านเกณฑ์ร้อยละ
            ทางาน (A)                                                                พฤติกรรมการ                      ประเมิน                       80%
                                                                                     ทางานกลุ่ม                       รายบุคคล

7. บันทึกหลังการสอน
         7.1 ผลการสอน
……………………………………………………………………………………………………………
……………………………………………………………………………………………………………
…………….……………………………………………………………………………………………
…………………………………………………………….……………………………………………
………………………………………………………………………………………………….………
…………………………………………………………………………………………………………



 utqonlineโดยสานั กงานคณะกรรมการการศึกษาขันพืนฐาน กระทรวงศึกษาธิการอนุ ญาตให้ใช้ได้ตามสัญญาอนุญาตของครีเอทีฟคอมมอนส์แบบ แสดงทีมา-ไม่ใช ้เพือการค ้า-อนุญาตแบบเดียวกัน 3.0 ประเทศไทย.
                                          ้ ้                                                                                 ่            ่
รหัส UTQ-2115: กลุมสาระการเรียนรู ้วิทยาศาสตร์: เคมี สาหรับผู ้สอนระดับมัธยมศึกษาตอนปลาย
                  ่                                                                                                                                                             83


   7.2 ปัญหา / อุปสรรค
……………………………………………………………………………………………………………
……………………………………………………………………………………………………………
…………….……………………………………………………………………………………………
……………………………………………………………………………………………………………
……………………………….…………………………………………………………………………
……………………………………………………………………………………………………………
   7.3 ข้ อเสนอแนะ / แนวทางแก้ไข
……………………………………………………………………………………………………………
……………………………………………………………………………………………………………
…………….……………………………………………………………………………………………
……………………………………………………………………………………………………………
……………………………….…………………………………………………………………………
……………………………………………………………………………………………………………



                                                                                                                        ลงชื่อ...................................ผูสอน
                                                                                                                                                                   ้
                                                                                                                              ( นายสุ เนตร ศรี บุญเลิศ )




 utqonlineโดยสานั กงานคณะกรรมการการศึกษาขันพืนฐาน กระทรวงศึกษาธิการอนุ ญาตให้ใช้ได้ตามสัญญาอนุญาตของครีเอทีฟคอมมอนส์แบบ แสดงทีมา-ไม่ใช ้เพือการค ้า-อนุญาตแบบเดียวกัน 3.0 ประเทศไทย.
                                          ้ ้                                                                                 ่            ่
รหัส UTQ-2115: กลุมสาระการเรียนรู ้วิทยาศาสตร์: เคมี สาหรับผู ้สอนระดับมัธยมศึกษาตอนปลาย
                  ่                                                                                                                                                             84



                                              UTQ online e-Training Course
                                                       ใบความรู้ ท3.5
                                                                  ี่
                                  เรื่อง “ตัวอย่ างแผนการจัดการเรียนรู้ โดยใช้ เทคนิคPOE
                                          (Prediction-Observetion-Explaination)”


                                       ตัวอย่ างแผนการจัดการเรียนรู้ โยใช้ เทคนิค POE
กลุ่มสาระการเรียนรู้ วทยาศาสตร์ โรงเรียนสาธิตมหาวิทยาลัยขอนแก่ น (ศึกษาศาสตร์ )
                           ิ
 วิชาเคมีพนฐาน ว 31121
               ื้                                             ชั้นมัธยมศึกษาปี ที่ 4
หน่ วยการเรียนรู้ ที่ 2 เรื่อง ปฏิกริยาเคมี ภาคเรียนที่
                                     ิ                                                          1 ปี การศึกษา 2554
แผนการจัดการเรียนรู้ ที่ 5 เรื่อง การเกิดปฏิกริยาเคมีิ                                                    เวลา 2 คาบ
ผู้สอนอาจารย์สุเนตร ศรีบุญเลิศ
------------------------------------------------------------------------------------------------------------------
สาระที3 สารและสมบัติของสาร
           ่
มาตรฐาน ว 3.2 : เข้าใจหลักการและธรรมชาติของการเปลี่ยนสถานะของสาร การเกิดสารละลาย การ
             เกิดปฏิกิริยาเคมีมีกระบวนการสื บเสาะหาความรู ้และจิตวิทยาศาสตร์ สื่ อสารสิ่ งที่เรี ยนรู ้และนา
             ความรู้ไปใช้ประโยชน์
ตัวชี้วด ม.4-6/1 ทดลองอธิ บายและเขียนสมการของปฏิกิริยาเคมีทวไปที่พบในชีวประจาวันรวมทั้ง
       ั                                                                       ั่                 ิ
อธิ บายผลของสารเคมีทีมีต่อสิ่ งมีชีวตและสิ่ งแวดล้อม
                                           ิ
ตัวชี้วด ม.4-6/2 ทดลองและอธิ บายอัตราการเกิดปฏิกิริยาเคมี ปั จจัยที่มีผลต่ออัตราการเกิดปฏิกิริยาเคมี
         ั
และนาความรู้ไปใช้ประโยชน์

1. สาระสาคัญ
          การเกิดปฏิกิริยาเคมี เป็ นการเปลี่ยนแปลงทางเคมีของสารแล้วได้สารใหม่เกิดขึ้น ในขณะที่
ปฏิกิริยากาลังดาเนินไปนั้น ปริ มาณสารสารตั้งต้นที่ถูกใช้ไปจะลดลง และปริ มาณสารผลิตภัณฑ์จะ
เพิมขึ้น
   ่
2.จุดประสงค์ การเรียนรู้
     ด้ านความรู้ ความเข้ าใจ (K)
          1. จาแนกความแตกต่างระหว่างการเปลี่ยนแปลงของสารทางเคมีและทางกายภาพได้
             2. อธิ บายการเกิดปฏิกิริยาเคมีได้
             3. บอกเกณฑ์ทวไปที่ใช้ตดสิ นว่ามีปฏิกิริยาเคมีเกิดขึ้นได้
                         ั่        ั

 utqonlineโดยสานั กงานคณะกรรมการการศึกษาขันพืนฐาน กระทรวงศึกษาธิการอนุ ญาตให้ใช้ได้ตามสัญญาอนุญาตของครีเอทีฟคอมมอนส์แบบ แสดงทีมา-ไม่ใช ้เพือการค ้า-อนุญาตแบบเดียวกัน 3.0 ประเทศไทย.
                                          ้ ้                                                                                 ่            ่
รหัส UTQ-2115: กลุมสาระการเรียนรู ้วิทยาศาสตร์: เคมี สาหรับผู ้สอนระดับมัธยมศึกษาตอนปลาย
                  ่                                                                                                                                                             85


             4. เขียนสมการเคมีของปฏิกิริยาเคมีบางชนิดได้
     ด้ านทักษะกระบานการ (P)
          1. ทดลองเพื่อตรวจสอบกระบวนการเกิดปฏิกิริยาเคมีของสาร พร้อมทั้งอธิ บายและเขียน
                     สมการเคมีของปฏิกิริยาเคมีได้
     ด้ านคุณลักษณะ (A)
             1. การทางานร่ วมกับผูอื่น หรื อการทางานเป็ นกลุ่ม
                                  ้
                   2. ตระหนักถึงการใช้วสดุ และสารรอบตัวในชีวตประจาวัน ได้อย่างเหมาะสมและ
                                       ั                    ิ
                           ปลอดภัยโดยคานึงถึงปฏิกิริยาเคมีที่เกิดขึ้น
3. สาระการเรียนรู้
             การเกิดปฏิกิริยาเคมีเป็ นการเปลี่ยนแปลงของสารแล้วได้สารใหม่เกิดขึ้น ในกระบวนการ
             เปลี่ยนแปลงนี้อาจสังเกตเห็นปรากฏการณ์ใดปรากฏการณ์หนึ่งหรื อหลายๆปรากฏการณ์
             ประกอบกัน เช่น การเกิดฟองแก๊ส การเปลี่ยนแปลงสี การเปลี่ยนแปลงอุณหภูมิ การเกิด
             ตะกอน เป็ นต้น ปฏิกิริยาเคมีสามารถเขียนแทนด้วยสมการเคมี ซึ่ งเป็ นประโยคสัญลักษณ์
             แสดงถึงสารตั้งต้นที่เข้าทาปฏิกิริยากันและผลิตภัณฑ์ที่เกิดขึ้น อัตราการเกิดปฏิกิริยาเคมี
             เกี่ยวข้องกับเวลา และปริ มาณสารในขณะที่ปฏิกิริยากาลังดาเนินไป สารตั้งต้นจะถูกใช้ไป
             และสารผลิตภัณฑ์จะเพิมมากขึ้น
                                        ่
         ตัวอย่างปฏิกิริยาเคมีที่เกิดขึ้นเร็ ว เช่น การเกิดสนิมเหล็ก
                   ตัวอย่างปฏิกิริยาเคมีท่ีเกิดขึ้นช้า เช่น การเกิดตะกอนซิ นเวอร์ คลอไรด์
    4.วัสดุอุปกรณ์ และสารเคมี
    ภาพสะพานที่มีสนิมเกาะ ภาพน้ ายาล้างห้องน้ ากัดปูน ยากระเบื้อง ภาพการละลายและ ภาพการ
    เดือดของน้ า
                                                            รายการ                                                                                   ปริ มาณ/กลุ่ม
                                   1.      ที่ต้ งหลอดทดลอง
                                                 ั                                                                                       1 อัน
                                   2.      หลอดทดลองขนาดกลาง                                                                             8 หลอด
                                   3.      การละลายเลด (II) ไนเตรต 0.1 mol/dm3                                                           5 cm3
                                   4.      สารละลายโพแทสเซียมไอโอไดด์ 0.1 mol/dm3                                                        5 cm3
                                   5.      น้ าส้มสายชูกลัน 5%
                                                          ่                                                                              5 cm3
                                   6.      ผงฟู                                                                                          1 กรัม หรื อ 1 ช้อน เบอร์ 1
                                   7.      กรดไฮโดรคลอริ ก 0.1 mol/dm3                                                                   5 cm3
                                   8.      สารละลายด่างทับทิม 0.1 mol/dm3                                                                5 cm3
                                   9.      สารละลายโซเดียมไฮโดรเจนคาร์บอเนต0.1                                                           5 cm3

 utqonlineโดยสานั กงานคณะกรรมการการศึกษาขันพืนฐาน กระทรวงศึกษาธิการอนุ ญาตให้ใช้ได้ตามสัญญาอนุญาตของครีเอทีฟคอมมอนส์แบบ แสดงทีมา-ไม่ใช ้เพือการค ้า-อนุญาตแบบเดียวกัน 3.0 ประเทศไทย.
                                          ้ ้                                                                                 ่            ่
รหัส UTQ-2115: กลุมสาระการเรียนรู ้วิทยาศาสตร์: เคมี สาหรับผู ้สอนระดับมัธยมศึกษาตอนปลาย
                  ่                                                                                                                                                             86


                                                                         รายการ                                                                      ปริ มาณ/กลุ่ม
                                       mol/dm3
                                   10. กรดซิตริ ก                                                                                        1 กรัม หรื อ1ช้อนเบอร์ 1

     5.กระบวนการจัดการเรียนรู้
     ขั้นทานาย(Predicts)
          1. ครู แบ่งกลุ่มนักเรี ยนออกเป็ นกลุ่มย่อย กลุ่มละ 3-4 คน จากนั้นให้ระดมความคิดจากความรู ้
                     เดิมเพื่อนาเข้าสู่ บทเรี ยนว่าการเปลี่ยนแปลงทางกายภาพมีลกษณะอย่างไร การเปลี่ยนแปลง
                                                                             ั
                     ทางเคมีมีลกษณะอย่างไร แล้วจดบันทึกลงกระดาษ จากนั้นแต่ละกลุ่มนาผลที่ได้มา
                               ั
                     อภิปรายหน้าชั้นโดยมีแนวคาตอบดังนี้
                            การเปลี่ยนแปลงทางเคมีมีลกษณะดังนี้
                                                    ั
                                - เกิดการเปลี่ยนแปลงได้สารใหม่ สมบัติต่างจากสารเดิม
                                    - สารที่เปลี่ยนแปลงไปทาให้เปลี่ยนกลับเป็ นสารเดิมได้ยาก
                                    - มีการเปลี่ยนแปลงโครงสร้างภายในทาให้โครงสร้างภายนอกเปลี่ยน
                     การเปลี่ยนแปลงทางกายภาพมีลกษณะดังนี้
                                                    ั
                         - เกิดการเปลี่ยนแปลงรู ปร่ าง สี กลิ่น มวลของสาร สถานภาพ การนาไฟฟ้ า การ
                              นาความร้อน เป็ นต้น
                         - สารที่เปลี่ยนแปลงไป ทาให้กลับเป็ นสารเดิมได้ง่าย
                         - อาจมีการเปลี่ยนแปลงโครงสร้างภายนอก
             2. ครู นาภาพที่มีการเปลี่ยนแปลงในชีวตประจาวัน เช่น ภาพการเผาไหม้ การเกิดสนิมของท่อ
                                                  ิ
                     น้ า การหลอมละลายของภูเขาน้ าแข็ง น้ ายาล้างห้องน้ ากัดปูนยาแนวกระเบื้อง การตกผลึก
                     ของสารส้ม การเดือดของน้ า และการตกผลึกของเกลือ มาให้นกเรี ยนวิเคราะห์แล้วตอบ
                                                                                 ั
                     คาถามว่าภาพใดเป็ นการเปลี่ยนแปลงที่เกิดปฏิกิริยาเคมีพร้อมให้ยกเหตุผลประกอบคาตอบ




                                                                                                                                                                     รู ปภาพที่1
การเผาไหม้                      รู ปภาพที่2 ท่อน้ าเกิดสนิม รู ปภาพที่                                       3 การหลอมละลายของภูเขาน้ าแข็ง


 utqonlineโดยสานั กงานคณะกรรมการการศึกษาขันพืนฐาน กระทรวงศึกษาธิการอนุ ญาตให้ใช้ได้ตามสัญญาอนุญาตของครีเอทีฟคอมมอนส์แบบ แสดงทีมา-ไม่ใช ้เพือการค ้า-อนุญาตแบบเดียวกัน 3.0 ประเทศไทย.
                                          ้ ้                                                                                 ่            ่
รหัส UTQ-2115: กลุมสาระการเรียนรู ้วิทยาศาสตร์: เคมี สาหรับผู ้สอนระดับมัธยมศึกษาตอนปลาย
                  ่                                                                                                                                                             87




รู ปภาพที่4 น้ ายาล้างห้องน้ ากัดปูนยากระเบื้อง รู ปภาพที5 การตกผลึกของสารส้ม รู ปภาพที่ 6 การเดือดของน้ า
                                                         ่




                                                                 รู ปภาพที่7 การตกผลึกของเกลือ


                            จากนั้นครู และนักเรี ยนร่ วมกันอภิปรายผลการเลือกภาพของนักเรี ยนเพื่อเป็ นสรุ ปคาว่า
                            “ปฏิกิริยาเคมี” และครู เน้นให้นกเรี ยนได้แนวคิดหลักว่า “การเกิดปฏิกิริยาเคมีเป็ นการ
                                                            ั
                            เปลี่ยนแปลงของสารแล้วได้สารใหม่เกิดขึ้น”

ขั้นสั งเกต ทดลอง สื บค้ นข้ อมูล(Observe)
           1.ครู นาเข้าสู่ กิจกรรมเรื่ องการเกิดปฏิกิริยาเคมีโดยใช้คาถาม นักเรี ยนทราบได้อย่างไรว่ามีสาร
ใหม่เกิดขึ้น หรื อการเกิดปฏิกิริยาเคมีมีการเปลี่ยนแปลงอย่างไรบ้างที่นกเรี ยนสามารถสังเกตได้ เพื่อ
                                                                          ั
นาเข้าสู่ กิจกรรม
           2.กิจกรรมการเกิดปฏิกิริยาเคมี
           นักเรี ยนสังเกตและบันทึกลักษณะของสารก่อนเติม และการเปลี่ยนแปลงที่เกิดขึ้นหลังเติมสาร
           โดยใช้มือจับหลอดทดลองไว้ตลอด
                1. นาหลอดทดลองขนาดกลางมา 4 หลอด ทาการทดลองในแต่ละหลอดตามข้อ 2-5
                2. หลอดที่ 1 ใส่ สารละลายโพแทสเซี ยมไอโอไดด์ 2 cm3ลงในหลอด จากนั้นหยด
                    สารละลายเลด (II) ไนเตรต ทีละหยดจนครบ 5 หยด
                3. หลอดที่ 2 ใส่ ผงฟู 1 ช้อน เบอร์ 1 จากนั้นหยดน้ าส้มสายชูลงไป 20 หยด


 utqonlineโดยสานั กงานคณะกรรมการการศึกษาขันพืนฐาน กระทรวงศึกษาธิการอนุ ญาตให้ใช้ได้ตามสัญญาอนุญาตของครีเอทีฟคอมมอนส์แบบ แสดงทีมา-ไม่ใช ้เพือการค ้า-อนุญาตแบบเดียวกัน 3.0 ประเทศไทย.
                                          ้ ้                                                                                 ่            ่
รหัส UTQ-2115: กลุมสาระการเรียนรู ้วิทยาศาสตร์: เคมี สาหรับผู ้สอนระดับมัธยมศึกษาตอนปลาย
                  ่                                                                                                                                                             88


             4. หลอดที่ 3 ใส่ สารละลายโพแทสเซี ยมเปอร์ แมงกาเนตเจือจาง 2 cm3 จากนั้นหยดกรด
                  ไฮโดรคลอริ กทีละหยด จนครบ 20 หยด
             5. หลอดที่ 4 ใส่ สารละลายโซเดียมไฮโดรเจนคาร์ บอเนต 2 cm3ลงใน จากนั้นเติมเกล็ด
                  กรดซิตริ กประมาณครึ่ งช้อนเบอร์ 1
         3.ครู นาอภิปรายก่อนทากิจกรรมดังนี้
                            1.ครู เน้นให้นกเรี ยนสงเกตลักษณะทัวไป ของสารแต่ละคู่ก่อนผสม สังเกต
                                          ั                   ่
                            การเปลี่ยนแปลงของสารหลังผสม
                            2.ครู แนะนาวิธีการจับหลอดทดลองขณะผสมสาร เพื่อให้นกเรี ยนสามารถ
                                                                                  ั
                            สังเกตสารได้ชดเจน
                                            ั
             4.นักเรี ยนทาการทดลองและออกแบบตารางบันทึกผลการทดลองแล้วบันทึกผลการ
             ทดลองที่สังเกตได้นกเรี ยนนักเรี ยนร่ วมกันอภิปรายภายในกลุ่มในประเด็นการ
                                     ั
             เปลี่ยนแปลงที่บ่งบอกถึงการเกิดปฏิกิริยาเคมี
ขั้นอธิบาย(Explain)
             1.นักเรี ยนแต่ละกลุ่มนาเสนอผลการทดลอง แบบตารางบันทึกผลการทดลองพร้อมเหตุผล
             2.นักเรี ยนร่ วมกันอภิปรายผลการทดลองเพื่อสรุ ปให้ได้วาการเกิดปฏิกิริยาแล้วได้สารใหม่
                                                                   ่
             เกิดขึ้น จะเกิดการเปลี่ยนแปลงดังนี้
                       - หลอดที่ 1 มีตะกอนสี เหลืองเกิดขึ้น
                                    - หลอดที่ 2 มีฟองแก๊สเกิดขึ้น
                                    - หลอดที่ 3 สี ของสารละลายจางหายไป
                                    - หลอดที่ 4 มีฟองแก๊สเกิดขึ้น และอุณหภูมิของสารละลายลดลง
             3.ครู ให้ความรู ้เพิ่มเติมเกี่ยวกับผลิตภัณฑ์จากปฏิกิริยาในกิจกรรม และถามนักเรี ยนว่า “ปฏิกิริยา
             ที่ทดลองนั้นมีสารใดเปลี่ยนแปลงบ้างและเปลี่ยนไปเป็ นสารใดบ้าง” เพื่อให้นกเรี ยนสามารถ
                                                                                         ั
             อธิ บายของคาว่า “สมการเคมี”“สารตั้ งต้น” และ “สารผลิตภัณฑ์”
             4.จากนั้ นครู นาอภิปรายเกี่ยวกับการเขียนสมการเคมีตามแบบเรี ยนที่แสดงถึงสารตั้งต้นทา
             ปฏิกิริยากันแล้วได้สารใหม่ที่เกิดขึ้นเรี ยกว่า สารผลิตภัณฑ์
                       สารตั้งต้น → สารผลิตภัณฑ์
             ตัวอย่างเช่น
                        -ปฏิกิริยาระหว่างสารละลายโพแทสเซี ยมไอโอไดด์(KI) กับ สารละลายเลด (II) ไน
                       เตรต[Pb(NO3)2] เขียนสมการแสดงการเกิดปฏิกิริยาได้ดงนี้   ั
                                  KI(aq) +          Pb(NO3)2(aq) → PbI2(s) + KNO3(aq)
                                            (สารละลาย) (สารละลาย)                  (ตะกอนสี เหลือง)                                                  (สารละลาย)
                            -ปฏิกิริยาระหว่างโพแทสเซี ยมเปอร์ แมงกาเนต(KMnO4)กับกรดไฮโดรคลอริ ก(HCl)

 utqonlineโดยสานั กงานคณะกรรมการการศึกษาขันพืนฐาน กระทรวงศึกษาธิการอนุ ญาตให้ใช้ได้ตามสัญญาอนุญาตของครีเอทีฟคอมมอนส์แบบ แสดงทีมา-ไม่ใช ้เพือการค ้า-อนุญาตแบบเดียวกัน 3.0 ประเทศไทย.
                                          ้ ้                                                                                 ่            ่
รหัส UTQ-2115: กลุมสาระการเรียนรู ้วิทยาศาสตร์: เคมี สาหรับผู ้สอนระดับมัธยมศึกษาตอนปลาย
                  ่                                                                                                                                                             89


                            KMnO4(aq) + HCl(aq)                                → KCl(aq) +                        MnCl2 (aq) + H2O(l) + Cl2(g)
                            (สารละลายสี ม่วง) (สารละลาย) (สารละลายใส)                                  (สารละลาย)                 ของเหลว                แก๊ส
           5.ครู ให้นกเรี ยนสื บค้นข้อมูลเกี่ยวกับปฏิกิริยาและยกตัวอย่างสมการเคมีท่ีพบในชีวตประจาวัน
                     ั                                                                     ิ
           6.ประเมินผลการร่ วมกิจกรรมในชั้นเรี ยน การตอบคาถามในแบบทดสอบ และความถูกต้อง
           คล่องแคล่วในการใช้อุปกรณ์ทาการทดลอง รวมถึงความถูกต้องของผลการทดลองของ
           นักเรี ยน
6. สื่ อ/แหล่ งการเรียนรู้
           1. หนังสื อเรี ยนรายวิชาพื้นฐานเคมี. ตามหลักสู ตรการศึกษาขั้นพื้นฐาน พ.ศ. 2551
           2. ใบความรู้ที่1 เรื่ อง การเกิดปฏิกิริยาเคมี
           3. ใบความรู้ที่2 เรื่ อง ปฏิกิริยาในชีวตประจาวัน
                                                   ิ
           4. แบบทดสอบ เรื่ อง การเกิดปฏิกิริยาเคมี
           5.ใบกิจกรรม เรื่ อง การเกิดปฏิกิริยาเคมี
           6. ชุดภาพการเผาไหม้การเกิดสนิมของท่อน้ า การหลอมละลายของภูเขาน้ าแข็งน้ ายาล้าง
           ห้องน้ ากัดปูนยาแนวกระเบื้อง การตกผลึกของสารส้ม การเดือดของน้ า และการตกผลึกของ
           เกลือ
7. การวัดและประเมินผล
           7.1 การวัด
 สิ่ งทีต้องการวัด
        ่                   วิธีการวัด                                                                           เครื่องมือวัด
1. ด้านความรู้     - การตอบคาถามรายบุคคล/                                                      - การสังเกตอย่างมีส่วนร่ วม
ความเข้าใจ         กลุ่ม                                                                       - การทากิจกรรมงานในใบกิจกรรม เรื่ อง การ
(Knowledge)        - การทาแบบฝึ กหัด                                                           เกิดปฏิกิริยาเคมี
                                                                                               - แบบทดสอบ เรื่ อง การเกิดปฏิกิริยาเคมี
2. ด้านทักษะ/   - การอภิปรายและนาเสนอ                                                          - การสังเกตอย่างมีส่วนร่ วม
กระบวนการ       ความรู้รายบุคคล/กลุ่ม                                                          - การทาใบงานกิจกรรม เรื่ อง การเกิดปฏิกิริยา
(Skill/Process) - ทักษะกระบวนการกลุ่ม                                                          เคมี
                - ทักษะทางด้านวิทยาศาสตร์
3. ด้าน         - สนใจใฝ่ เรี ยนรู้ กระตือรื อร้น - การสังเกตอย่างมีส่วนร่ วม
คุณลักษณะที่พึง ในกระบวนการเรี ยนการสอน - การส่ งงาน
ประสงค์         - มีความรับผิดชอบงานที่ได้รับ
(Attitude)      มอบหมาย
                - ให้ความร่ วมมือในการทา
                กิจกรรม และการนาเสนอ

 utqonlineโดยสานั กงานคณะกรรมการการศึกษาขันพืนฐาน กระทรวงศึกษาธิการอนุ ญาตให้ใช้ได้ตามสัญญาอนุญาตของครีเอทีฟคอมมอนส์แบบ แสดงทีมา-ไม่ใช ้เพือการค ้า-อนุญาตแบบเดียวกัน 3.0 ประเทศไทย.
                                          ้ ้                                                                                 ่            ่
รหัส UTQ-2115: กลุมสาระการเรียนรู ้วิทยาศาสตร์: เคมี สาหรับผู ้สอนระดับมัธยมศึกษาตอนปลาย
                  ่                                                                                                                                                             90


             7.2 การประเมินผล
                                        เกณฑ์ การวัด                                                                                       ผลการประเมิน
            1. การตอบคาถามรายบุคคล/กลุ่มได้ถูกต้องร้อยละ 70 ของ                                                                 นักเรี ยนผ่านเกณฑ์ร้อยละ……
            นักเรี ยนทั้งหมด
            2. การทากิจกรรมได้ถูกต้องร้อยละ 70 ของนักเรี ยนทั้งหมด                                                              นักเรี ยนผ่านเกณฑ์ร้อยละ……
            3. การทาแบบฝึ กหัดได้ถูกต้องร้อยละ 70 ของนักเรี ยนทั้งหมด                                                           นักเรี ยนผ่านเกณฑ์ร้อยละ……
            4. การสรุ ปความรู ้ที่ได้รับของแต่ละบุคคลลงในสมุดบันทึก                                                             นักเรี ยนผ่านเกณฑ์ร้อยละ……
            กิจกรรมการเรี ยนรู ้ของตนเองได้ถูกต้องร้อยละ          70 ของ
            นักเรี ยนทั้งหมด
            5. การอภิปรายและนาเสนอรายบุคคล/กลุ่มได้ถูกต้องร้อยละ                                                                นักเรี ยนผ่านเกณฑ์ร้อยละ……
            70 ของนักเรี ยนทั้งหมด
            6. มีทกษะกระบวนการสื บเสาะแสวงหาความรู้ กระบวนการ
                    ั                                                                                                           นักเรี ยนผ่านเกณฑ์ร้อยละ……
            กลุ่มได้ถูกต้องร้อยละ 70 ของนักเรี ยนทั้งหมด
            7. มีความสามัคคี รับผิดชอบ ใฝ่ รู้ สร้างสรรค์ รักและเมตตา                                                           นักเรี ยนผ่านเกณฑ์ร้อยละ……
            เพื่อน มีเจต -คติท่ีดีต่อวิชาชีววิทยา และมีประชาธิ ปไตยใน
            ตนเองยอมรับฟังความคิดเห็นของผูอื่น    ้

บันทึกผลหลังสอน
1. ครู ประเมินการสอนของตนเอง (ผลดีจากการสอน ปัญหาที่พบ ข้อเสนอแนะ)
……………………………………………………………………………………………………………
…..………………………………………..………………………………………………………………
……….…………………………..………….……………………………………………………………
………………………………………………..…………………………………………………..………
2. ครู ประเมินการเรี ยนรู้ของนักเรี ยน
……………………………………………………………………………………………………………
…..………………………………………….……………………………………………………………
………..………………………………….………………………………………………………………
…………………….………………………..……………………………………………………………
……………………………………………………………………………………………………………

                                                                                                            ลงชื่อ...............................................ผูสอน
                                                                                                                                                                   ้
                                                                                                                    วันที่................................................
 utqonlineโดยสานั กงานคณะกรรมการการศึกษาขันพืนฐาน กระทรวงศึกษาธิการอนุ ญาตให้ใช้ได้ตามสัญญาอนุญาตของครีเอทีฟคอมมอนส์แบบ แสดงทีมา-ไม่ใช ้เพือการค ้า-อนุญาตแบบเดียวกัน 3.0 ประเทศไทย.
                                          ้ ้                                                                                 ่            ่
รหัส UTQ-2115: กลุมสาระการเรียนรู ้วิทยาศาสตร์: เคมี สาหรับผู ้สอนระดับมัธยมศึกษาตอนปลาย
                  ่                                                                                                                                                             91



                                             UTQ online e-Training Course
                                                    ใบความรู้ ท4.1
                                                               ี่
                                 เรื่อง “ความหมายของการวัดและประเมินผลการเรียนรู้ ”


                                                        ั
การวัด (Measurement)คือการกาหนด ค่า/ตัวเลขให้กบสิ่ งของ เหตุการณ์ หรื อพฤติกรรมต่าง ๆหรื อใช้
เครื่ องมือไปวัดเพื่อให้ได้ตวเลขแทนคุณลักษณะต่าง ๆ เช่น คะแนนที่ได้จากการทาแบบทดสอบ
                               ั
            การวัดแบ่ งเป็ น 2 ประเภทคือ
                1. วัดทางตรง วัดปริ มาณต่างๆโดยใช้เครื่ องวัดโดยตรง เช่น ความยาวใช้ไม้เมตรวัด
น้ าหนักใช้เครื่ องชังสปริ งชัง/วัด ฯลฯ
                      ่          ่
                2. วัดทางอ้อมเป็ นการวัดคุณลักษณะต่างๆหรื อพฤติกรรม ซึ่ งไม่สามารถวัดได้โดยตรง แต่
ใช้การวัดโดยผ่านกระบวนการทางสมอง เช่น วัดความรู ้ ความคิด ทักษะ กระบวนการ ฯลฯ
 การประเมิน               (Evaluation)คือการนาข้อมูลที่ได้จากการวัดมาเปรี ยบเทียบกับเกณฑ์ โดยร่ วมกับ
การใช้วจารณญาณของผูประเมินมาใช้ในการตัดสิ นใจ
          ิ                  ้
            การประเมินแบ่ งเป็ น 2 ประเภทคือ
                1. การประเมินแบบอิงกลุ่มเป็ นการเปรี ยบเทียบคะแนนจากแบบทดสอบหรื อผลงานของ
นักเรี ยนคนหนึ่งกับนักเรี ยนคนอื่นๆ ที่ได้ทาแบบทดสอบเดียวกันเป็ นการประเมินเพื่อจาแนกหรื อ
จัดลาดับในกลุ่ม การประเมินแบบนี้มกใช้กบการประเมินเพื่อคัดเลือกเข้าศึกษาต่อ หรื อการสอบแข่งขัน
                                         ั   ั
อื่น ฯลฯ
            2. การประเมินแบบอิงเกณฑ์ เป็ นการเปรี ยบเทียบคะแนนจากแบบทดสอบหรื อผลงานของ
นักเรี ยนคนหนึ่ง กับเกณฑ์หรื อจุดมุ่งหมายที่ได้กาหนดไว้เช่นการประเมินระหว่างเรี ยนว่า นักเรี ยน
สามารถผ่านวัตถุประสงค์การเรี ยนรู ้ที่ได้กาหนดไว้หรื อไม่




 utqonlineโดยสานั กงานคณะกรรมการการศึกษาขันพืนฐาน กระทรวงศึกษาธิการอนุ ญาตให้ใช้ได้ตามสัญญาอนุญาตของครีเอทีฟคอมมอนส์แบบ แสดงทีมา-ไม่ใช ้เพือการค ้า-อนุญาตแบบเดียวกัน 3.0 ประเทศไทย.
                                          ้ ้                                                                                 ่            ่
รหัส UTQ-2115: กลุมสาระการเรียนรู ้วิทยาศาสตร์: เคมี สาหรับผู ้สอนระดับมัธยมศึกษาตอนปลาย
                  ่                                                                                                                                                             92



                                               UTQ online e-Training Course
                                                      ใบความรู้ ท4.2
                                                                 ี่
                                 เรื่อง “จุดมุ่งหมายของการวัดและประเมินผลการเรียนรู้ ”



จุดมุ่งหมายของการวัดและประเมินผล
          1. เพือวินิจฉัย ความรู้ ความสามารถ ทักษะและกระบวนการ เจตคติ คุณธรรม จริ ยธรรม
                  ่
และค่านิยมของนักเรี ยน และเพื่อซ่อมเสริ ม นักเรี ยนให้พฒนาความรู้ ความสามารถ และทักษะได้เต็ม
                                                           ั
ตามศักยภาพ
          2. เพือใช้ เป็ นข้ อมูลปอนกลับให้แก่ตวนักเรี ยนเองว่าบรรลุตามมาตรฐานการเรี ยนรู ้เพียงใด
                    ่             ้            ั
          3. เพือใช้ ข้อมูลในการ ประเมินผล การเรี ยนรู ้ของนักเรี ยนว่าบรรลุเป้ าหมายที่ตองการในการ
                      ่                                                                  ้
จัดการเรี ยนการสอนของครู ของสถานศึกษา ขนาดไหน
          4. เพือเปรียบเทียบถึงระดับพัฒนาการของการเรี ยนรู้ก่อนและหลังการจัดการเรี ยนการสอน
                ่
      5. เพือจัดตาแหน่ งว่านักเรี ยนอยูในกลุ่มใด สู ง กลาง หรื อต่า มักนิยมใช้ในการสอบคัดเลือก
              ่                         ่




 utqonlineโดยสานั กงานคณะกรรมการการศึกษาขันพืนฐาน กระทรวงศึกษาธิการอนุ ญาตให้ใช้ได้ตามสัญญาอนุญาตของครีเอทีฟคอมมอนส์แบบ แสดงทีมา-ไม่ใช ้เพือการค ้า-อนุญาตแบบเดียวกัน 3.0 ประเทศไทย.
                                          ้ ้                                                                                 ่            ่
รหัส UTQ-2115: กลุมสาระการเรียนรู ้วิทยาศาสตร์: เคมี สาหรับผู ้สอนระดับมัธยมศึกษาตอนปลาย
                  ่                                                                                                                                                             93



                                                       UTQ online e-Training Course
                                                               ใบความรู้ ท4.3
                                                                          ี่
                                                   เรื่อง “แนวทางการวัดและประเมินผล”



แนวทางการวัดและประเมินผลการเรียนรู้ วทยาศาสตร์
                                           ิ
การวัดและประเมินผลการเรี ยนรู้ จะบรรลุผลตามเป้ าหมายของการเรี ยนการสอนที่วางไว้ ควร
มีแนวทางดังต่อไปนี้
1. ต้องวัดและประเมินผลทั้งความรู ้ ความคิด ความสามารถ ทักษะและกระบวนการ เจตคติ
คุณธรรม จริ ยธรรม ค่านิยมในวิทยาศาสตร์ รวมทั้งโอกาสในการเรี ยนรู ้ของผูเ้ รี ยน
2. วิธีการวัดและประเมินผลต้องสอดคล้องกับมาตรฐานการเรี ยนรู ้ที่กาหนดไว้
3. ต้องเก็บข้อมูลที่ได้จากการวัดและประเมินผลอย่างตรงไปตรงมา และต้องประเมินผล
ภายใต้ขอมูลที่มีอยู่
        ้
4. ผลการวัดและประเมินผลการเรี ยนรู ้ของผูเ้ รี ยนต้องนาไปสู่ การแปลผลและลงข้อสรุ ปที่
สมเหตุสมผล
5. การวัดและประเมินผลต้องมีความเที่ยงตรงและเป็ นธรรม ทั้งในด้านของวิธีการวัดโอกาส
ของการประเมิน ( เปิ ดโอกาสให้ผเู ้ รี ยนและผูมีส่วนเกี่ยวข้องตรวจสอบผลการประเมินผลการเรี ยนรู ้)
                                             ้

  กระบวนทัศน์ ใหม่ ในการวัดและประเมินผลการเรียนรู้ ตามหลักสู ตรแกนกลางการศึกษาขั้นพืนฐาน
                                                                                    ้
                                     พุทธศักราช๒๕๕๑

                                             ห้องเรี ยนที่ยดการเปรี ยบเทียบผลการเรี ยนเป็ นหลัก
                                                           ึ
                                      โดยเป้ าหมายของการวัดและประเมินผล คือการสอบให้คะแนน

                                                                                              มาเป็ น

                                 ห้องเรี ยนที่มีการเรี ยนรู้เป็ นหัวใจ
        โดยเป้ าหมายหลักของการวัดและประเมินผลคือการปรับปรุ งคุณภาพการสอนและการเรี ยนรู้




 utqonlineโดยสานั กงานคณะกรรมการการศึกษาขันพืนฐาน กระทรวงศึกษาธิการอนุ ญาตให้ใช้ได้ตามสัญญาอนุญาตของครีเอทีฟคอมมอนส์แบบ แสดงทีมา-ไม่ใช ้เพือการค ้า-อนุญาตแบบเดียวกัน 3.0 ประเทศไทย.
                                          ้ ้                                                                                 ่            ่
รหัส UTQ-2115: กลุมสาระการเรียนรู ้วิทยาศาสตร์: เคมี สาหรับผู ้สอนระดับมัธยมศึกษาตอนปลาย
                  ่                                                                                                                                                             94


         การสร้างบรรยากาศห้องเรี ยนที่มีการเรี ยนรู้เป็ นหัวใจและมีการวัดและประเมินผลเพื่อการ
ปรับปรุ งคุณภาพการสอนและการเรี ยนรู ้เป็ นเป้ าหมายหลักต้องมีการปรับเปลี่ยนแนวคิดสาคัญดังนี้
         ๑. มีความเชื่อมันว่าผูเ้ รี ยนทุกคนสามารถเรี ยนรู ้และบรรลุผลสาเร็ จตามเป้ าหมายที่หลักสู ตร
                             ่
กาหนดได้ผเู ้ รี ยนทั้งที่มีผลการเรี ยนดีและผลการเรี ยนอ่อนได้รับความเอาใจใส่ เท่าเทียมกัน
         ๒. ยึดหลักการเรี ยนรู้ที่เน้นผูเ้ รี ยนเป็ นสาคัญผูเ้ รี ยนเป็ นผูขบเคลื่อนการเรี ยนรู้และได้แสดงออก
                                                                           ้ั
ถึงความรับผิดชอบต่อความสาเร็ จในการเรี ยนรู ้ของตนและเพื่อนร่ วมห้องมิใช่ผสอนเป็ นผูขบเคลื่อน
                                                                                       ู้          ้ั
การสอนโดยไม่แน่ใจว่าผูเ้ รี ยนเกิดการเรี ยนรู ้หรื อไม่
           ๓. การสอบและการให้คะแนนเป็ นเพียงแนวปฏิบติหนึ่งของการวัดและประเมินผลการเรี ยนรู้
                                                                     ั
 ในชั้นเรี ยนผูสอนและผูเ้ รี ยนต้องมีแนวคิดร่ วมกันว่าการวัดและประเมินผลเป็ นเครื่ องมือในการค้นหา
                 ้
หลัฐานร่ องรอยของการเรี ยนรู ้




 utqonlineโดยสานั กงานคณะกรรมการการศึกษาขันพืนฐาน กระทรวงศึกษาธิการอนุ ญาตให้ใช้ได้ตามสัญญาอนุญาตของครีเอทีฟคอมมอนส์แบบ แสดงทีมา-ไม่ใช ้เพือการค ้า-อนุญาตแบบเดียวกัน 3.0 ประเทศไทย.
                                          ้ ้                                                                                 ่            ่
รหัส UTQ-2115: กลุมสาระการเรียนรู ้วิทยาศาสตร์: เคมี สาหรับผู ้สอนระดับมัธยมศึกษาตอนปลาย
                  ่                                                                                                                                                             95



                                             UTQ online e-Training Course
                                                     ใบความรู้ ท4.4
                                                                 ี่
                              เรื่อง “วิธีการวัดและเครื่องมือวัดผลการเรียนรู้ วทยาศาสตร์ ”
                                                                               ิ



วิธีการวัดและเครื่องมือวัดผลการเรียนรู้ วทยาศาสตร์
                                         ิ
การวัดและเครื่ องมือที่นิยมใช้วดมีดงนี้
                                   ั ั
        1. แบบทดสอบใช้ วดโดยการให้ นักเรียนสอบ เช่นสอบด้วยแบบทดสอบข้อเขียน หรื อสอบโดย
                               ั
            ข้อสอบปฏิบติ ซึ่ งสามารถสอบได้ท้ งก่อนเรี ยน ระหว่างเรี ยน และ หลังเรี ยน
                           ั                   ั
        2. แบบสั งเกตใช้ วดโดยสั งเกตในขณะที่นกเรี ยนเข้าร่ วมกิจกรรมหรื อสังเกตอย่างต่อเนื่องใน
                             ั                     ั
            ช่วงเวลาที่ครู กาหนดไว้
        3. แบบสั มภาษณ์ใช้ วดโดยการซักถาม พูดคุยกับนักเรี ยนในโอกาสต่างๆ เช่นขณะทากิจรรม
                                 ั
            เพื่อตรวจสอบความคิด ความรู ้สึกเกี่ยวกับกิจกรรมที่ครู ให้ทา หรื อโอกาสอื่น ๆ ซึ่ งใช้ได้ท้ ง
                                                                                                       ั
            สัมภาษณ์แบบเดี่ยวหรื อแบบกลุ่ม
        4. แบบประเมิน โดยการเก็บชิ้นงานที่นกเรี ยนทากิจกรรม ทาโครงงาน หรื อเก็บรวบรวม
                                                 ั
            ผลงานเป็ นแฟ้ มสะสมงานนักเรี ยน




 utqonlineโดยสานั กงานคณะกรรมการการศึกษาขันพืนฐาน กระทรวงศึกษาธิการอนุ ญาตให้ใช้ได้ตามสัญญาอนุญาตของครีเอทีฟคอมมอนส์แบบ แสดงทีมา-ไม่ใช ้เพือการค ้า-อนุญาตแบบเดียวกัน 3.0 ประเทศไทย.
                                          ้ ้                                                                                 ่            ่
รหัส UTQ-2115: กลุมสาระการเรียนรู ้วิทยาศาสตร์: เคมี สาหรับผู ้สอนระดับมัธยมศึกษาตอนปลาย
                  ่                                                                                                                                                             96



                                       UTQ online e-Training Course
                                              ใบความรู้ ท4.5
                                                          ี่
                    เรื่อง “ความเชื่อมโยงของผลการเรียนรู้ ของนักเรียนทีต้องวัดวิธีการวัด
                                                                       ่
                                         และเครื่องมือในการวัดผล”



          ผลการเรียนรู้ ทต้องวัด
                         ี่                                                  วิธีการวัด                                             เครื่องมือในวัด
        1. ความรู้ความคิด                                 การทดสอบโดยข้อเขียนหรื อ                                    แบบทดสอบ อัตนัย/ปรนัย
                                                          สอบปากเปล่า                                                 แบบสัมภาษณ์ฯลฯ
        2. ทักษะและ                                       การสังเกตขณะทากิจกรรมการ                                    แบบประเมินกิจกรรม
           กระบวนการ                                      เช่นใช้อุปกรณ์ การทางาน                                     แบบประเมินโครงงาน
                                                          กลุ่มฯลฯ                                                    แฟ้ มสะสมงาน ฯลฯ
        3. เจตคติ ค่านิยม                                 การสังเกต การพูดคุยฯลฯ                                      แบบสังเกตพฤติกรรม
           คุณธรรมและ                                                                                                 แบบสัมภาษณ์ฯลฯ
           จริ ยธรรม




 utqonlineโดยสานั กงานคณะกรรมการการศึกษาขันพืนฐาน กระทรวงศึกษาธิการอนุ ญาตให้ใช้ได้ตามสัญญาอนุญาตของครีเอทีฟคอมมอนส์แบบ แสดงทีมา-ไม่ใช ้เพือการค ้า-อนุญาตแบบเดียวกัน 3.0 ประเทศไทย.
                                          ้ ้                                                                                 ่            ่
รหัส UTQ-2115: กลุมสาระการเรียนรู ้วิทยาศาสตร์: เคมี สาหรับผู ้สอนระดับมัธยมศึกษาตอนปลาย
                  ่                                                                                                                                                             97



                                                   UTQ online e-Training Course
                                                          ใบความรู้ ท4.6
                                                                     ี่
                                          เรื่อง “การประเมินผลการเรียนรู้ ตามสภาพจริง”



การประเมินผลการเรียนรู้ ตามสภาพจริง (Authentic assessment)
        การประเมินตามสภาพจริ ง เป็ นการประเมินที่ออกแบบมาเพื่อสะท้อนให้เห็นพฤติกรรม และ
ทักษะที่จาเป็ นของนักเรี ยนในสถานการณ์ที่เป็ นจริ ง และเป็ นวิธีการประเมินที่เน้นงานที่นกเรี ยน
                                                                                        ั
แสดงออกในภาคปฏิบติ (Performance) เน้นกระบวนการเรี ยนรู้ (Process) เน้นผลผลิต (Product)
                      ั
และผลงานหรื อแฟ้ มสะสมงาน (Portfolio)

สิ่ งทีต้องประเมินตามสภาพจริง
       ่
                                                                                    ่
                  การประเมินตามสภาพจริ งเป็ นวิธีการประเมิน โดยใช้ หลักการที่วานักเรี ยนต้องมีการ
แสดงออกในภาคปฏิบติ (Performance) เพื่อแสดงถึงความเข้าใจและเพื่อแสดงออกถึงทักษะจากการ
                       ั
เรี ยนรู้ตลอดจนการแสดงถึงกระบวนการ (process) รวมทั้งผลผลิต (Products) และชิ้นงานในแฟ้ ม
สะสมงาน (Portfolio)
             1. การประเมินจากการแสดงออกและกระบวนการ (Performance and Process)
เป็ นการประเมินพฤติกรรมขณะที่นกเรี ยนลงมือทางาน
                                   ั                        (task)ที่กาหนดให้งานหรื อสถานการณ์ที่
กาหนดให้เพื่อช่วยให้นกเรี ยนแก้ปัญหาหรื อปฏิบติงานได้จริ ง สามารถ ประเมิน ได้จากกระบวนการ
                         ั                         ั
ทางานกระบวนการคิดและผลงาน
             2. การประเมินกระบวนการและผลผลิต (Process and Products)
ครู ใช้วธีตรวจผลงานหรื อผลผลิตที่เกิดขึ้นจากกระบวนการทางานของนักเรี ยนทาให้ครู ได้เข้าใจ
         ิ
กระบวนการการเรี ยนรู ้ของนักเรี ยนตัวอย่างผลผลิตเช่นแผนงานโครงงานแผนภาพแผนภูมิผลการทา
แบบฝึ กหัดการจัดนิทรรศการฯลฯ
             3. การประเมินแฟมสะสมงาน (Portfolio Assessment)
                             ้
                เป็ นการประเมินที่นกเรี ยนมีส่วนร่ วมในการประเมินผลอย่างเต็มที่ซ่ ึ งแฟ้ มสะสมงาน
                                     ั
เป็ นการแสดงผลงานตาม ความสามารถของแต่ละบุคคล นักเรี ยนจะเลือกผลงานและจัดเตรี ยมทาแฟ้ ม
สะสมผลงานด้วยตนเองส่ งเสริ มให้ผเู ้ รี ยนรู ้จกรับผิดชอบและประเมินผลงานของตนเองส่ งเสริ ม
                                               ั
นวัตกรรมใหม่ๆและส่ งเสริ มให้นกเรี ยนตระหนักถึงคุณค่าของตนเอง
                                 ั



 utqonlineโดยสานั กงานคณะกรรมการการศึกษาขันพืนฐาน กระทรวงศึกษาธิการอนุ ญาตให้ใช้ได้ตามสัญญาอนุญาตของครีเอทีฟคอมมอนส์แบบ แสดงทีมา-ไม่ใช ้เพือการค ้า-อนุญาตแบบเดียวกัน 3.0 ประเทศไทย.
                                          ้ ้                                                                                 ่            ่
รหัส UTQ-2115: กลุมสาระการเรียนรู ้วิทยาศาสตร์: เคมี สาหรับผู ้สอนระดับมัธยมศึกษาตอนปลาย
                  ่                                                                                                                                                             98



                                           UTQ online e-Training Course
                                                  ใบความรู้ ท4.7
                                                             ี่
                       เรื่อง “ตัวอย่ างแบบทดสอบวัดผลสั มฤทธิ์ทางการเรียนวิทยาศาสตร์
                                         (แบบทดสอบปรนัยแบบเลือกตอบ)”


1. ข้อความ 1-4 อธิ บายขั้นตอนการผสมพันธุ์พืช (ความรู้ความจํา)
 1. ละอองเรณูไปผสมกับไข่อ่อน                             2. ละอองเรณูตกลงบนยอดเกสรตัวเมีย
 3. ไข่อ่อนเจริ ญเติบโตเป็ นเมล็ด 4. ละอองเรณูงอกเข้าไปในรังไข่
          ถ้าจะเรี ยงให้ถูกต้องจะต้องเรี ยงลําดับอย่างไร
 ก. 1 2 4 3 ข. 2 4 1 3
 ค. 4 3 1 2                                              ง. 3 2 4 1

2. สัตว์ชนิดหนึ่งออกลูกเป็ นไข่ที่มีเปลือกแข็งหุ ม ต่อมาไข่จะฟักเป็ นตัวอ่อน ข้อใดสรุ ปได้ถูกต้อง
                                                 ้
เกี่ยวกับสัตว์ชนิดนี้    (ความเข้าใจ)
 ก. สื บพันธุ์แบบอาศัยเพศ
 ข. สื บพันธุ์แบบไม่อาศัยเพศ
 ค. สื บพันธุ์แบบอาศัยเพศและมีการปฏิสนธิภายใน
 ง. สื บพันธุ์แบบอาศัยเพศและมีการปฏิสนธิภายนอก

3. นักเรี ยนจะช่วยลดภาวะนํ้าเสี ยได้อย่างไร(การนําไปใช้)
 ก. เก็บขยะขึ้นจากนํ้า ข. ปล่อยปลาลงในนํ้า
 ค. ปลูกพืชรอบๆสระนํ้า                                   ง. ไม่ทิ้งขยะหรื อสิ่ งสกปรกลงในนํ้า

4. หนุ่ม (ศรราม) ไปเที่ยวนํ้าตกกับเพื่อ บังเอิญเหยียบตะไคร่ น้ าบนก้อนหิ นเข้าจึงลื่นล้ม หนุ่มจึงพูดว่า
                                                               ํ
“ตะไคร่ น้ าพวกนี้เกิดมาทําไมก็ไม่รู้ไม่มีประโยชน์เลย” นักเรี ยนคิดว่าหนุ่มพูดถูกหรื อไม่ เพราะเหตุใด
           ํ
(การวิเคราะห์)
 ก. ถูก เพราะทําให้เกิดอันตรายต่อคนเรา
         ข. ถูก เพราะตะไคร่ น้ านํามาเป็ นอาหารไม่ได้
                                 ํ
 ค. ผิด เพราะตะไคร่ น้ านํามาใช้ทาผ้าพันแผลได้
                       ํ            ํ
         ง. ผิด เพราะตะไคร่ น้ าเป็ นแหล่งอาหารของสัตว์น้ าเล็กๆ
                               ํ                          ํ


 utqonlineโดยสานั กงานคณะกรรมการการศึกษาขันพืนฐาน กระทรวงศึกษาธิการอนุ ญาตให้ใช้ได้ตามสัญญาอนุญาตของครีเอทีฟคอมมอนส์แบบ แสดงทีมา-ไม่ใช ้เพือการค ้า-อนุญาตแบบเดียวกัน 3.0 ประเทศไทย.
                                          ้ ้                                                                                 ่            ่
รหัส UTQ-2115: กลุมสาระการเรียนรู ้วิทยาศาสตร์: เคมี สาหรับผู ้สอนระดับมัธยมศึกษาตอนปลาย
                  ่                                                                                                                                                             99


                                                  ั               ั
5. จํานวนประชากรและปริ มาณอาหารที่บริ โภคในปั จจุบนมีความสัมพันธ์กน ให้นกเรี ยนเขียนกราฟ
                                                                        ั
โดยให้จานวนประชากรเป็ นแกนตั้งและปริ มาณอาหารที่บริ โภคเป็ นแกนนอน แล้วจะได้กราฟใน
        ํ
ลักษณะใด


ก.                                                                                                       ข.



             ค.                                                                                          ง.

6. เพราะเหตุใดจึงไม่นิยมขยายพันธุ์พืชด้วยเมล็ด(การประเมินค่า)
 ก. หาเมล็ดได้ยาก ข. เสี ยค่าใช้จ่ายสู ง
 ค. ต้นพืชกลายพันธุ์ได้ง่าย                            ง. เสี ยเวลาในการบํารุ ง

7. ในการจําแนกพืชออกเป็ น 2 กลุ่ม ดังนี้
 กลุ่มที่ 1 ชบา มะเขือ มะม่วง บัว
 กลุ่มที่ 2 กล้วย ข่า มะพร้าว ตะไคร้
           การจัดกลุ่มของพืชข้างต้นใช้อะไรเป็ นเกณฑ์ (วัดทักษะกระบวนการทางวิทยาศาสตร์ )
 ก. พืชนํ้า           : พืชบก                          ข. พืชยืนต้น : พืชล้มลุก
 ค. พืชมีดอก             : พืชไร้ดอก ง. พืชใบเลี้ยงคู่                : พืชใบเลี้ยงเดี่ยว

8. การทดลองเพาะเมล็ดถัวเขียวในภาชนะที่เหมือนกันและจํานวนเมล็ดเท่ากันทุกภาชนะได้ผลตาม
                      ่
ตาราง
                           ภาชนะ                           การใช้แสง                           การให้น้ า
                                                                                                        ํ                    จํานวนเมล็ดที่งอก
                             1                                                                   -                                  0
                             2                                 -                                                                   10
                             3                                                                                                    10
                             4                                 -                                  -                                  0
จากข้อมูลสิ่ งใดมีผลต่อการงอกของเมล็ด                                                     (วัดทักษะกระบวนการทางวิทยาศาสตร์ )
ก. นํ้า ข. แสง
ค. นํ้าและแสง ง. จํานวนเมล็ด


 utqonlineโดยสานั กงานคณะกรรมการการศึกษาขันพืนฐาน กระทรวงศึกษาธิการอนุ ญาตให้ใช้ได้ตามสัญญาอนุญาตของครีเอทีฟคอมมอนส์แบบ แสดงทีมา-ไม่ใช ้เพือการค ้า-อนุญาตแบบเดียวกัน 3.0 ประเทศไทย.
                                          ้ ้                                                                                 ่            ่
รหัส UTQ-2115: กลุมสาระการเรียนรู ้วิทยาศาสตร์: เคมี สาหรับผู ้สอนระดับมัธยมศึกษาตอนปลาย
                  ่                                                                                                                                                             100



                                                        UTQ online e-Training Course
                                                                   ใบความรู้ ท4.8
                                                                              ี่
                                                        เรื่อง “ตัวอย่ างใบบันทึกกิจกรรม”



  ชื่อ ..............................................................................ชั้ น........................เลขที่..........................
                              วันที่........................เดือน........................................พ.ศ..........................

                                                             สภาพยืดหยุ่นของวัสดุ
                                         สมมติฐาน...........................................................
                                         ตัวแปรต้ น...........................................................
                                         ตัวแปรตาม..........................................................
                                        ตัวแปรควบคุม.....................................................
     จานวนถ่ านไฟฉาย                     ความยาวของเส้ นเอ็น (cm)                                         ความยาวของยางยืด (cm)
          (ก้อน)                 ก่อนแขวน ขณะแขวน หลังแขวน ก่อนแขวน ขณะแขวน หลังแขวน
             1
             2
             3
  จากผลการทดลอง จงตอบคําถามต่อไปนี้
         1. เพราะเหตุใดจึงต้องวัดความยาวทั้งก่อนและหลังแขวนถ่านไฟฉาย
              ..........................................................................................................................................
         2. วัสดุมีสภาพอย่างไรถ้าความยาวของวัสดุก่อนออกแรงกระทําเท่ากับความยาวของวัสดุหลัง
              ออกแรงกระทํา
              ..........................................................................................................................................
         3. วัสดุมีสภาพอย่างไร ถ้าความยาวของวัสดุหลังออกแรงกระทํายาวกว่าก่อนออกแรงกระทํา
              ..........................................................................................................................................
         4. ระหว่างเส้นเอ็นกับยางยืด วัสดุใดมีสภาพยืดหยุนดีกว่ากัน                        ่
              ..........................................................................................................................................
         5. สรุ ปผลการทดลองได้วาอย่างไร            ่
              ..........................................................................................................................................


 utqonlineโดยสานั กงานคณะกรรมการการศึกษาขันพืนฐาน กระทรวงศึกษาธิการอนุ ญาตให้ใช้ได้ตามสัญญาอนุญาตของครีเอทีฟคอมมอนส์แบบ แสดงทีมา-ไม่ใช ้เพือการค ้า-อนุญาตแบบเดียวกัน 3.0 ประเทศไทย.
                                          ้ ้                                                                                 ่            ่
รหัส UTQ-2115: กลุมสาระการเรียนรู ้วิทยาศาสตร์: เคมี สาหรับผู ้สอนระดับมัธยมศึกษาตอนปลาย
                        ่                                                                                                                                                              101



                                                            UTQ online e-Training Course
                                                                       ใบความรู้ ท4.9
                                                                                  ี่
                                                      เรื่อง “ตัวอย่ างใบบันทึกการเรียนรู้ ของฉัน”




ชื่อ ..............................................................................ชั้ น........................เลขที่..........................
                            วันที่........................เดือน........................................พ.ศ..........................

1. ฉันได้ความรู ้อะไรบ้างเกี่ยวกับเรื่ องนี้
____________________________________________________________________________________
____________________________________________________________________________________
2. ฉันได้ทาอะไรบ้างเพื่อหาคําตอบในสิ่ งที่ได้อยากรู ้
          ํ
____________________________________________________________________________________
____________________________________________________________________________________

3. ฉันรู ้สึกอย่างไรเกี่ยวกับการเรี ยนเรื่ องนี้
3.1 ชอบหรื อไม่ชอบเพราะเหตุใด ________________________________________________________
____________________________________________________________________________________
3.2 นําไปใช้ประโยชน์ได้หรื อไม่ อย่างไร __________________________________________________
____________________________________________________________________________________
____________________________________________________________________________________
3.3 ฉันได้ทาอะไรเหมือนนักวิทยาศาสตร์บาง _______________________________________________
              ํ                                  ้
____________________________________________________________________________________




        utqonlineโดยสานั กงานคณะกรรมการการศึกษาขันพืนฐาน กระทรวงศึกษาธิการอนุ ญาตให้ใช้ได้ตามสัญญาอนุญาตของครีเอทีฟคอมมอนส์แบบ แสดงทีมา-ไม่ใช ้เพือการค ้า-อนุญาตแบบเดียวกัน 3.0 ประเทศไทย.
                                                 ้ ้                                                                                 ่            ่
รหัส UTQ-2115: กลุมสาระการเรียนรู ้วิทยาศาสตร์: เคมี สาหรับผู ้สอนระดับมัธยมศึกษาตอนปลาย
                  ่                                                                                                                                                             102



                                                        UTQ online e-Training Course
                                                                  ใบความรู้ ท4.10
                                                                             ี่
                                                       เรื่อง “ตัวอย่ างการประเมินเจตคติ”



     ผู้เรียนเห็นด้ วยกับข้ อความต่ อไปนีหรือไม่
                                         ้                                                   เห็นด้ วยอย่างยิง
                                                                                                             ่                      เห็นด้ วย                    ไม่ เห็นด้ วย
                                                                                               8-10 คะแนน                          6-7 คะแนน                     4-5 คะแนน
1. ดอกไม้เป็ นสิ่ งที่มีประโยชน์ต่อผูเ้ รี ยน                                                                                                                       
                                   ่
2. การดูแลรักษาต้นไม้เป็ นเรื่ องยุงยาก                                                                                                                             
3. นักเรี ยนอยากปลูกต้นไม้ที่บาน้                                                                                                                                   
4. นักเรี ยนอยากดูดอกไม้ที่เหี่ยวเฉากลับมาบาน                                                                                                                       
   สดสวยเหมือนเดิม
5. การช่วยพ่อแม่/ครู รดนํ้าต้นไม้เป็ นสิ่ งที่ควรทํา                                                                                                                  




 utqonlineโดยสานั กงานคณะกรรมการการศึกษาขันพืนฐาน กระทรวงศึกษาธิการอนุ ญาตให้ใช้ได้ตามสัญญาอนุญาตของครีเอทีฟคอมมอนส์แบบ แสดงทีมา-ไม่ใช ้เพือการค ้า-อนุญาตแบบเดียวกัน 3.0 ประเทศไทย.
                                          ้ ้                                                                                 ่            ่
รหัส UTQ-2115: กลุมสาระการเรียนรู ้วิทยาศาสตร์: เคมี สาหรับผู ้สอนระดับมัธยมศึกษาตอนปลาย
                  ่                                                                                                                                                             103



                                                     UTQ online e-Training Course
                                                               ใบความรู้ ท4.11
                                                                          ี่
                                              เรื่อง “ตัวอย่ างแบบประเมินการทางานกลุ่ม”




                  ชื่อกลุ่ม ................................................................................ชั้ น......................................
                       วันที่ประเมิน........................เดือน........................................พ.ศ..........................
                                                                  รายชื่ อของสมาชิ กในกลุ่ม
   1..............................................................................................................
   2..............................................................................................................
   3..............................................................................................................
               4..............................................................................................................
               5..............................................................................................................

  ให้ ทุกคนในกลุ่มร่ วมกันให้ คะแนนการทางานกลุ่ม เขียนเครื่องหมาย  ล้อมรอบหมายเลขคะแนนทีเ่ ลือก
  ในแต่ ละข้ อ แล้วรวมคะแนน

                    หัวข้ อการประเมิน                                                                                                      คะแนน
  1.   วางแผนและแบ่งงานให้ทุกคนในกลุ่ม                                                                             1                          2                                 3
  2.   ทํางานตามหน้าที่ของตนไม่มีใครเล่นซน                                                                         1                          2                                 3
  3.   ได้แสดงความคิดเห็น และรับฟังกัน ไม่ทะเลาะกัน                                                                1                          2                                 3
  4.   ช่วยกันทํางานจนเสร็ จทันเวลา                                                                                1                          2                                 3
                                          รวมคะแนน                                                                 1                          2                                 3




 utqonlineโดยสานั กงานคณะกรรมการการศึกษาขันพืนฐาน กระทรวงศึกษาธิการอนุ ญาตให้ใช้ได้ตามสัญญาอนุญาตของครีเอทีฟคอมมอนส์แบบ แสดงทีมา-ไม่ใช ้เพือการค ้า-อนุญาตแบบเดียวกัน 3.0 ประเทศไทย.
                                          ้ ้                                                                                 ่            ่
รหัส UTQ-2115: กลุมสาระการเรียนรู ้วิทยาศาสตร์: เคมี สาหรับผู ้สอนระดับมัธยมศึกษาตอนปลาย
                  ่                                                                                                                                                             104



                                                  UTQ online e-Training Course
                                                           ใบความรู้ ท4.12
                                                                      ี่
                                        เรื่อง “ตัวอย่ างการประเมินการปฏิบัติการทดลอง”



                                                     การวางแผน                                                                                                      คะแนน
                   1.      มีการปรึ กษาร่ วมกัน จัดลําดับการทดลองได้เป็ นขั้นตอน แบ่งงานให้ทุก                                                                        3
                           คนมีส่วนร่ วม
                   2.      มีการปรึ กษาร่ วมกัน แต่ไม่ได้จดลําดับการทดลองได้เป็ นขั้นตอน มีเพียง
                                                           ั                                                                                                              2
                           บางคนที่มีส่วนร่ วม
                   3.      มีการปรึ กษากันและมอบหมายให้เพียงบางคนทําการทดลอง บางส่ วน                                                                                     1
                           นังดู
                             ่
                                                  การทาการทดลอง
                   1.      ทําการทดลองถูกขั้นตอน ใช้อุปกรณ์ได้อย่างคล่องแคล่ว                                                                                             3
                   2.      ทําการทดลองได้ไม่เรี ยบร้อย ใช้อุปกรณ์ได้ดี สรุ ปได้เอง                                                                                        2
                   3.      ทําการทดลองได้ไม่เรี ยบร้อย ใช้อุปกรณ์ดีพอสมควร ต้องให้ความ                                                                                    1
                           ช่วยเหลือในการสรุ ป
                                                     การนาเสนอ
                   1.      บันทึกผลการทดลองและสรุ ปได้ถูกต้องชัดเจน                                                                                                       3
                   2.      บันทึกผลการทดลองและสรุ ปได้เองแต่ยงไม่ชดเจน
                                                                   ั ั                                                                                                    2
                   3.      บันทึกผลการทดลองได้ แต่ตองให้คาแนะนําในการสรุ ป
                                                         ้     ํ                                                                                                          1




 utqonlineโดยสานั กงานคณะกรรมการการศึกษาขันพืนฐาน กระทรวงศึกษาธิการอนุ ญาตให้ใช้ได้ตามสัญญาอนุญาตของครีเอทีฟคอมมอนส์แบบ แสดงทีมา-ไม่ใช ้เพือการค ้า-อนุญาตแบบเดียวกัน 3.0 ประเทศไทย.
                                          ้ ้                                                                                 ่            ่
รหัส UTQ-2115: กลุมสาระการเรียนรู ้วิทยาศาสตร์: เคมี สาหรับผู ้สอนระดับมัธยมศึกษาตอนปลาย
                  ่                                                                                                                                                              105




ชื่อ-สกุล.......................................................................................ชั้ น...................เลขที่.......................
วันที่ประเมิน..........................................................................................................................................

                                          รายการประเมิน                                                                                        ระดับของคะแนน
                                                                                                                         ดีเยียม
                                                                                                                              ่                 ดี    พอใช้   ต้ อง
                                                                                                                          9-10                 7-8     5-6 ปรับปรุ งต่า
                                                                                                                                                             กว่า 5
1. เนือหาทีนาเสนอ
      ้     ่
- การรวบรวมสาระสําคัญและความแม่นยํา
- การเข้าใจมโนมติ (ความลึก)
- การนําแนวคิดไปใช้ (โดยมีตวอย่างสนับสนุน)
                               ั
- การลําดับข้อมูลในชิ้นงานที่เขียน (อย่างสัมพันธ์ซ่ ึ งกันและกัน)
- การรวบรวมสาระสําคัญและความแม่นยํา
2. ความสามารถในการสื่ อความหมาย (การใช้ ภาษา)
2.1 ทักษะการพูดขั้นพื้นฐาน
        - พูดคล่อง
        - พูดชัดเจน
2.2 ทักษะการนําเสนอผลงาน
        - โครงสร้างการนําเสนอ
        - การโต้แย้งอย่างมีเหตุผล
        - การสร้างความสนใจ
        - การตอบคําถาม




  utqonlineโดยสานั กงานคณะกรรมการการศึกษาขันพืนฐาน กระทรวงศึกษาธิการอนุ ญาตให้ใช้ได้ตามสัญญาอนุญาตของครีเอทีฟคอมมอนส์แบบ แสดงทีมา-ไม่ใช ้เพือการค ้า-อนุญาตแบบเดียวกัน 3.0 ประเทศไทย.
                                           ้ ้                                                                                 ่            ่

Utq 001

  • 1.
    รหัส UTQ-2115: กลุมสาระการเรียนรู้วิทยาศาสตร์: เคมี สาหรับผู ้สอนระดับมัธยมศึกษาตอนปลาย ่ 23 UTQ online e-Training Course ใบความรู้ ท1.1 ี่ เรื่อง “มาตรฐานครู วทยาศาสตร์ และเทคโนโลยี” ิ มาตรฐานครู วทยาศาสตร์ และเทคโนโลยีท้ง 10 มาตรฐานดังนี้ ิ ั มาตรฐานที่ 1 ธรรมชาติของวิทยาศาสตร์ และเทคโนโลยี เข้าใจธรรมชาติของวิทยาศาสตร์ และเทคโนโลยีที่ประกอบด้วยโครงสร้างเนื้อหาตามหลักสู ตร และสาระการเรี ยนรู้ของวิทยาศาสตร์และเทคโนโลยี แนวคิดด้านกระบวนการสื บเสาะหาความรู้และ การแก้ไขปั ญหา รวมทั้งสามารถนาความรู ้ความเข้าใจไปสร้างประสบการณ์การเรี ยนรู ้ทาให้เนื้อหาวิชา มีความหมายต่อผูเ้ รี ยน มาตรฐานที่ 2 การนาวิทยาศาสตร์ และเทคโนโลยีมาใช้ อย่ างมีคุณธรรมและมีความสนใจใฝ่ พัฒนา วิชาชีพของตนเอง ใช้วทยาศาสตร์ และเทคโนโลยีอย่างมีคุณธรรมที่ก่อให้เกิดประโยชน์ต่อสังคมและการ ิ ดารงชีวตโดยคานึงถึงความปลอดภัยต่อสุ ขภาพ รวมทั้งเป็ นผูที่ใฝ่ หาโอกาสในการพัฒนาวิชาชีพของ ิ ้ ตนเอง มาตรฐานที่ 3 การจัดโอกาสในการเรียนรู้ ตามระดับการเรียนรู้ และพัฒนาการของผู้เรียน เข้าใจถึงระดับการเรี ยนรู ้และพัฒนาการของผูเ้ รี ยน จัดโอกาสในการเรี ยนรู ้ให้แก่ผเู ้ รี ยนเพื่อ ส่ งเสริ มให้เกิดการพัฒนาสติปัญญา สังคม และบุคลิกภาพ มาตรฐานที่ 4 การจัดกระบวนการเรียนรู้ ตามความแตกต่ างของผู้เรียน เข้าใจถึงความแตกต่างของผูเ้ รี ยนและใช้ความแตกต่างดังกล่าวเป็ นพื้นฐานในการจัด กระบวนการเรี ยนรู ้ เพื่อพัฒนาโอกาสในการเรี ยนรู ้ที่สอดคล้องกับผูเ้ รี ยน มาตรฐานที่ 5 การใช้ วธีการสอนทีเ่ หมาะสมเพือช่ วยพัฒนาการเรียนรู้ ของผู้เรียน ิ ่ เข้าใจวิธีการสอนอย่างหลากหลาย เพื่อส่ งเสริ มให้ผเู ้ รี ยนได้พฒนาความคิดด้านการคิดวิเคราะห์ ั วิจารณ์ การแก้ไขปั ญหาและทักษะปฏิบติ ั มาตรฐานที่ 6 การสร้ างแรงกระตุ้นให้ ผ้ เู รียนเกิดแรงบันดาลใจ utqonlineโดยสานั กงานคณะกรรมการการศึกษาขันพืนฐาน กระทรวงศึกษาธิการอนุ ญาตให้ใช้ได้ตามสัญญาอนุญาตของครีเอทีฟคอมมอนส์แบบ แสดงทีมา-ไม่ใช ้เพือการค ้า-อนุญาตแบบเดียวกัน 3.0 ประเทศไทย. ้ ้ ่ ่
  • 2.
    รหัส UTQ-2115: กลุมสาระการเรียนรู้วิทยาศาสตร์: เคมี สาหรับผู ้สอนระดับมัธยมศึกษาตอนปลาย ่ 24 เข้าใจถึงแรงกระตุนและพฤติกรรมของผูเ้ รี ยนหรื อกลุ่มผูเ้ รี ยน และสามารถสร้างสภาพแวดล้อม ้ ของการเรี ยนรู ้ที่ส่งเสริ มปฏิสัมพันธ์กนทางบวกเพื่อก่อให้เกิดการเรี ยนรู ้และแรงบันดาลใจ ั มาตรฐานที่ 7 การพัฒนาการสื่ อสารเพือส่ งเสริมการเรียนรู้ โดยวิธีสืบเสาะหาความรู้ ่ มีทกษะในการสื่ อสารและสามารถใช้ภาษาอย่างถูกต้องทั้งการพูด การเขียนและการแสดงออก ั ใช้วธีการสื่ อสารเพื่อกระตุนให้มีการสื บเสาะหาความรู้ การมีปฏิสัมพันธ์ และการทางานร่ วมกัน ิ ้ มาตรฐานที่ 8 การพัฒนาหลักสู ตร สาระการเรียนรู้ และการวางแผนการสอน ่ พัฒนาหลักสู ตรที่อยูบนพื้นฐานของสาระและมาตรฐานการเรี ยนรู ้อย่างสอดคล้องกับความ ต้องการของชุมชนและพัฒนาผูเ้ รี ยนได้เต็มศักยภาพ มาตรฐานที่ 9 การประเมินผลเพือพัฒนาการเรียนรู้ ่ ใช้วธีการประเมินผลตามสภาพจริ งและนาผลการประเมินไปใช้เพื่อยืนยันถึงการพัฒนาการของ ิ ผูเ้ รี ยนอย่างต่อเนื่องทั้งทางสติปัญญา สังคม ร่ างกาย มาตรฐานที่ 10 การนาชุ มชนมาร่ วมจัดการศึกษาและพัฒนาการเรียนรู้ แก่ ผ้ ูเรียน ส่ งเสริ มความสัมพันธ์กบ ผูร่วมงานในสถานศึกษา ผูปกครอง และองค์กรในชุมชนเพื่อสนับสนุนการ ั ้ ้ เรี ยนรู ้และพัฒนาการเรี ยนรู ้แก่ผเู ้ รี ยน utqonlineโดยสานั กงานคณะกรรมการการศึกษาขันพืนฐาน กระทรวงศึกษาธิการอนุ ญาตให้ใช้ได้ตามสัญญาอนุญาตของครีเอทีฟคอมมอนส์แบบ แสดงทีมา-ไม่ใช ้เพือการค ้า-อนุญาตแบบเดียวกัน 3.0 ประเทศไทย. ้ ้ ่ ่
  • 3.
    รหัส UTQ-2115: กลุมสาระการเรียนรู้วิทยาศาสตร์: เคมี สาหรับผู ้สอนระดับมัธยมศึกษาตอนปลาย ่ 25 UTQ online e-Training Course ใบความรู้ ท1.2 ี่ เรื่อง “เป้ าหมายของการจัดการเรียนรู้ วทยาศาสตร์ ” ิ เป้ าหมายของการจัดการเรียนการสอนวิทยาศาสตร์ ท้ง 7 ข้ อได้ แก่ ั 1. เพื่อให้เข้าใจหลักการ ทฤษฎีที่เป็ นพื้นฐานในวิทยาศาสตร์ 2. เพื่อให้เข้าใจขอบเขตธรรมชาติ และข้อจํากัดของวิทยาศาสตร์ 3. เพื่อให้มีทกษะที่สาคัญในการศึกษาค้นคว้าและคิดค้นทางวิทยาศาสตร์และเทคโนโลยี ั ํ 4. เพื่อพัฒนากระบวนการคิดและจินตนาการ ความสามารถในการแก้ปัญหาและการจัดการทักษะใน การสื่ อสาร และความสามารถในการตัดสิ นใจ 5. เพื่อให้ตระหนักถึงความสัมพันธ์ระหว่างวิทยาศาสตร์ เทคโนโลยี มวลมนุษย์และสภาพแวดล้อม ในเชิงที่มีอิทธิ พลและผลกระทบซึ่ งกันและกัน 6. เพื่อนําความรู้ ความเข้าใจในเรื่ องวิทยาศาสตร์ และเทคโนโลยีไปใช้ให้เกิดประโยชน์ต่อสังคมและ การดํารงชีวต ิ 7. เพื่อให้เป็ นคนมีจิตวิทยาศาสตร์ มีคุณธรรม จริ ยธรรม และค่านิยมในการใช้วทยาศาสตร์ และ ิ เทคโนโลยีอย่างสร้างสรรค์ utqonlineโดยสานั กงานคณะกรรมการการศึกษาขันพืนฐาน กระทรวงศึกษาธิการอนุ ญาตให้ใช้ได้ตามสัญญาอนุญาตของครีเอทีฟคอมมอนส์แบบ แสดงทีมา-ไม่ใช ้เพือการค ้า-อนุญาตแบบเดียวกัน 3.0 ประเทศไทย. ้ ้ ่ ่
  • 4.
    รหัส UTQ-2115: กลุมสาระการเรียนรู้วิทยาศาสตร์: เคมี สาหรับผู ้สอนระดับมัธยมศึกษาตอนปลาย ่ 26 UTQ online e-Training Course ใบความรู้ ท1.3 ี่ เรื่อง “สาระและมาตรฐานการเรียนรู้ วทยาศาสตร์ ” ิ มาตรฐานการเรียนรู้ การศึกษาขั้นพืนฐานสาระการเรียนรู้ วทยาศาสตร์ ้ ิ มาตรฐานการเรี ยนรู ้กลุ่มสาระการเรี ยนรู ้วทยาศาสตร์ เป็ นข้อกาหนดคุณภาพของผูเ้ รี ยนด้าน ิ ความรู ้ ความคิดทักษะ กระบวนการเรี ยนรู ้ คุณธรรม จริ ยธรรมและค่านิยม ซึ่ งเป็ นจุดมุ่งหมายที่จะ พัฒนาผูเ้ รี ยน ให้ มีคุณลักษณะอันพึงประสงค์ ประกอบด้วยมาตรฐานการเรี ยนรู ้การศึกษาขั้นพื้นฐาน สาหรับนักเรี ยนทุกคน เมื่อจบการศึกษาขั้นพื้นฐานและมาตรฐานการเรี ยนรู ้ช่วงชั้น สาหรับนักเรี ยนทุก คนเมื่อ จบการศึกษาในแต่ละช่วงชั้น สาระที่ 1 : สิ่ งมีชีวตกับกระบวนการดารงชีวต ิ ิ มาตรฐานว 1.1 : เข้าใจหน่วยพื้นฐานของสิ่ งมีชีวต ความสัมพันธ์ของโครงสร้างและหน้าที่ของ ิ ระบบต่างๆ ั ของสิ่ งมีชีวตที่ทางานสัมพันธ์กน มีกระบวนการสื บเสาะหาความรู ้สื่อสารสิ่ งที่เรี ยนรู ้ และนาความรู ้ไป ิ ใช้ในการดารงชีวตของตนเองและดูแลสิ่ งมีชีวต ิ ิ มาตรฐานว1.2 : เข้าใจกระบวนการและความสาคัญของการถ่ายทอดลักษณะทางพันธุ กรรม วิวฒนาการของสิ่ งมีชีวต ความหลากหลายทางชีวภาพการใช้เทคโนโลยีชีวภาพที่มีผลต่อมนุษย์และ ั ิ สิ่ งแวดล้อม มี กระบวนการสื บเสาะหาความรู ้และจิตวิทยาศาสตร์ สื่ อสารสิ่ งที่เรี ยนรู ้และนาความรู ้ไปใช้ประโยชน์ สาระที่ 2 : ชีวตกับสิ่ งแวดล้อม ิ มาตรฐานว 2.1 : เข้าใจสิ่ งแวดล้อมในท้องถิ่น ความสัมพันธ์ระหว่างสิ่ งแวดล้อมกับสิ่ งมีชีวต ิ ความสัมพันธ์ระหว่างสิ่ งมีชีวตต่างๆ ในระบบนิเวศ มีกระบวนการสื บเสาะหาความรู ้และจิตวิทยา ิ ศาสตร์ สื่ อสารสิ่ งที่เรี ยนรู้และนาความรู้ไปใช้ประโยชน์ มาตรฐานว 2.2 : เข้าใจความสาคัญของทรัพยากรธรรมชาติ การใช้ ทรัพยากรธรรมชาติใน ระดับท้องถิ่น ประเทศและโลก มีกระบวนการสื บเสาะหาความรู ้และจิตวิทยาศาสตร์ สื่อสารสิ่ งที่เรี ยนรู ้ และนาความรู้ไป ใช้ในการจัดการทรัพยากรธรรมชาติและสิ่ งแวดล้อมในท้องถิ่นอย่างยังยืน ่ utqonlineโดยสานั กงานคณะกรรมการการศึกษาขันพืนฐาน กระทรวงศึกษาธิการอนุ ญาตให้ใช้ได้ตามสัญญาอนุญาตของครีเอทีฟคอมมอนส์แบบ แสดงทีมา-ไม่ใช ้เพือการค ้า-อนุญาตแบบเดียวกัน 3.0 ประเทศไทย. ้ ้ ่ ่
  • 5.
    รหัส UTQ-2115: กลุมสาระการเรียนรู้วิทยาศาสตร์: เคมี สาหรับผู ้สอนระดับมัธยมศึกษาตอนปลาย ่ 27 สาระที่ 3 : สารและสมบัติของสาร มาตรฐานว 3.1 : เข้าใจสมบัติของสารความสัมพันธ์ระหว่างสมบัติของสารกับโครงสร้างและ แรงยึด เหนี่ยวระหว่างอนุภาค มีกระบวนการสื บเสาะหาความรู ้และจิตวิทยาศาสตร์ สื่อสารสิ่ งที่เรี ยนรู ้ และนาความรู้ไปใช้ประโยชน์ มาตรฐาน ว 3.2 : เข้าใจหลักการและธรรมชาติของการเปลี่ยนสถานะของสาร การเกิด สารละลายการเกิดปฏิกิริยาเคมี มีกระบวนการสื บเสาะหาความรู ้และจิตวิทยาศาสตร์ สื่ อสารสิ่ งที่เรี ยนรู ้ และนาความรู้ไปใช้ประโยชน์ สาระที่ 4 : แรงและการเคลือนที่ ่ มาตรฐาน ว 4.1 : เข้าใจธรรมชาติของแรงแม่เหล็กไฟฟ้ า แรงโน้มถ่วง และแรงนิวเคลียร์ มี กระบวนการสื บเสาะหาความรู ้ สื่ อสารสิ่ งที่เรี ยนรู ้และนาความรู ้ไปใช้ประโยชน์อย่างถูกต้องและมี คุณธรรม มาตรฐาน ว 4.2 : เข้าใจลักษณะการเคลื่อนที่แบบต่าง ๆ ของวัตถุในธรรมชาติมีกระบวนการ สื บเสาะหาความรู ้และจิตวิทยาศาสตร์ สื่อสารสิ่ งที่เรี ยนรู ้และนาความรู ้ไปใช้ประโยชน์ สาระที่ 5 : พลังงาน มาตรฐาน ว 5.1 : เข้าใจความสัมพันธ์ระหว่างพลังงานกับการดารงชีวต การเปลี่ยนรู ปพลังงาน ิ ปฏิสัมพันธ์ระหว่างสารและพลังงาน ผลของการใช้พลังงานต่อชีวตและสิ่ งแวดล้อม มีกระบวนการสื บ ิ เสาะหาความรู ้ สื่ อสารสิ่ งที่เรี ยนรู ้และนาความรู ้ไปใช้ประโยชน์ สาระที่ 6 : กระบวนการเปลียนแปลงของโลก ่ มาตรฐาน ว 6.1 : เข้าใจกระบวนการต่างๆที่เกิดขึ้นบนผิวโลกและภายในโลก ความสัมพันธ์ ของกระบวนการ ต่าง ๆ ที่มีผลต่อการเปลี่ยนแปลงภูมิอากาศ ภูมิประเทศและสัณฐานของโลก มี กระบวนการสื บเสาะหาความรู ้และจิตวิทยาศาสตร์ สื่ อสารสิ่ งที่เรี ยนรู ้และนาความรู ้ไปใช้ประโยชน์ สาระที่ 7 : ดาราศาสตร์ และอวกาศ มาตรฐาน ว 7.1 : เข้าใจวิวฒนาการของระบบสุ ริยะและกาแล็กซี ปฏิสัมพันธ์ภายในระบบ ั สุ ริยะ และผลต่อสิ่ งมีชีวตบนโลก มีกระบวนการสื บเสาะหาความรู ้และจิตวิทยาศาสตร์ สื่ อสารสิ่ งที่ ิ เรี ยนรู้และนาความรู้ไปใช้ประโยชน์ utqonlineโดยสานั กงานคณะกรรมการการศึกษาขันพืนฐาน กระทรวงศึกษาธิการอนุ ญาตให้ใช้ได้ตามสัญญาอนุญาตของครีเอทีฟคอมมอนส์แบบ แสดงทีมา-ไม่ใช ้เพือการค ้า-อนุญาตแบบเดียวกัน 3.0 ประเทศไทย. ้ ้ ่ ่
  • 6.
    รหัส UTQ-2115: กลุมสาระการเรียนรู้วิทยาศาสตร์: เคมี สาหรับผู ้สอนระดับมัธยมศึกษาตอนปลาย ่ 28 มาตรฐาน ว 7.2 : เข้าใจความสาคัญของเทคโนโลยีอวกาศที่นามาใช้ในการสารวจอวกาศและ ทรัพยากรธรรมชาติ ด้านการเกษตรและการสื่ อสาร มีกระบวนการสื บเสาะหาความรู้และจิตวิทยา ศาสตร์ สื่ อสารสิ่ งที่เรี ยนรู ้และนาความรู ้ไปใช้ประโยชน์อย่างมีคุณธรรมต่อชีวตและสิ่ งแวดล้อม ิ สาระที่ 8 : ธรรมชาติของวิทยาศาสตร์ และเทคโนโลยี มาตรฐาน ว 8.1 : ใช้กระบวนการทางวิทยาศาสตร์และจิตวิทยาศาสตร์ ในการสื บเสาะหา ่ ความรู้การแก้ปัญหารู ้วาปรากฏการณ์ทางธรรมชาติที่เกิดขึ้นส่ วนใหญ่มีรูปแบบที่แน่นอนสามารถ ่ อธิบายและตรวจสอบได้ภายใต้ขอมูลและเครื่ องมือที่มีอยูในช่วงเวลานั้นๆ เข้าใจว่าวิทยาศาสตร์ ้ เทคโนโลยี สังคม และสิ่ งแวดล้อมมีความเกี่ยวข้องสัมพันธ์กนั utqonlineโดยสานั กงานคณะกรรมการการศึกษาขันพืนฐาน กระทรวงศึกษาธิการอนุ ญาตให้ใช้ได้ตามสัญญาอนุญาตของครีเอทีฟคอมมอนส์แบบ แสดงทีมา-ไม่ใช ้เพือการค ้า-อนุญาตแบบเดียวกัน 3.0 ประเทศไทย. ้ ้ ่ ่
  • 7.
    รหัส UTQ-2115: กลุมสาระการเรียนรู้วิทยาศาสตร์: เคมี สาหรับผู ้สอนระดับมัธยมศึกษาตอนปลาย ่ 29 UTQ online e-Training Course ใบความรู้ ท1.4 ี่ เรื่อง “ทักษะกระบวนการทางวิทยาศาสตร์ ” ทักษะกระบวนการทางวิทยาศาสตร์ ทักษะกระบวนการทางวิทยาศาสตร์ เป็ นกระบวนการที่นกวิทยาศาสตร์ใช้ในการแสวงหา ั ความรู ้ใหม่ หรื อใช้ในการแก้ปัญหาเป็ นทักษะทางความคิดที่มี ขั้นตอน เป็ นเหตุ เป็ น ผลที่จะนาไปสู่ ความรู ้ใหม่ๆหรื อเพื่อ แก้ปัญหาหนึ่งๆมีข้ นตอนและข้อกาหนดในการใช้กระบวนการใดบ้างนั้นไม่มี ั ่ ั ข้อกาหนดหรื อรู ปแบบที่แน่นอน ขึ้นอยูกบลักษณะของปั ญหา หรื อวิธีการหาความรู ้ในแต่ละเรื่ อง ทักษะกระบวนการทางวิทยาศาสตร์ เป็ นทักษะที่พึงประสงค์ที่จะต้องสร้างให้เกิดขึ้นในผูเ้ รี ยน จนเป็ นนิสัย เพื่อให้เป็ นผูที่คิดอย่างมีระบบ มีเหตุผล และตัดสิ นปั ญหาด้วยข้อมูล มีการจาแนกทักษะ ้ กระบวนการทางวิทยาศาสตร์ ๆ ไว้หลายประการดังนี้ 1. การสั งเกต (observation) เป็ นการใช้ประสาทสัมผัสอย่างใดอย่างหนึ่ง หรื อหลายอย่างรวมกัน ได้แก่ หู ตา จมูก ลิ้น และ ผิวกาย เข้าไปสัมผัสโดยตรงกับวัตถุหรื อเหตุการณ์ โดยมีจุดประสงค์ท่ีจะหาข้อมูลซึ่ งเป็ นรายละเอียด ของสิ่ งนั้น ๆโดยไม่ใส่ ความคิดเห็นของผูสังเกตลงไป ข้อมูลที่ได้จากการสังเกตแบ่งได้เป็ น 3 อย่าง คือ ้ ข้อมูลเกี่ยวกับลักษณะ ข้อมูลเชิงปริ มาณ และ ข้อมูลเกี่ยวกับการเปลี่ยนแปลง ความปลอดภัยทีต้องคานึงถึงในการสั งเกต ่ 1. การชิม การดม สิ่ งที่ไม่แน่ใจ หรื อ สารอันตราย 2. การสัมผัสสารอันตราย 3. การสัมผัสสิ่ งของร้อน 4. การตะโกนกรอกหู ฟังเสี ยงดัง 5. การจ้องมองดวงอาทิตย์ 6. อื่น ๆ ตัวอย่างข้ อความทีแสดงทักษะ ่ 1. ชี้บ่ง และบรรยายสมบัติของวัตถุได้ โดยการใช้ประสาทสัมผัสอย่างหนึ่งหรื อ หลายอย่าง 2. บรรยายสมบัติเชิงปริ มาณของวัตถุได้โดยการกะประมาณ 3. บรรยายการเปลี่ยนแปลงของสิ่ งที่สังเกตได้ 2. การวัด (measurement) utqonlineโดยสานั กงานคณะกรรมการการศึกษาขันพืนฐาน กระทรวงศึกษาธิการอนุ ญาตให้ใช้ได้ตามสัญญาอนุญาตของครีเอทีฟคอมมอนส์แบบ แสดงทีมา-ไม่ใช ้เพือการค ้า-อนุญาตแบบเดียวกัน 3.0 ประเทศไทย. ้ ้ ่ ่
  • 8.
    รหัส UTQ-2115: กลุมสาระการเรียนรู้วิทยาศาสตร์: เคมี สาหรับผู ้สอนระดับมัธยมศึกษาตอนปลาย ่ 30 เป็ นการเลือกและใช้เครื่ องมือทาการวัดหาปริ มาณของสิ่ งต่าง ๆ ออกมาเป็ นตัวเลขที่แน่นอนได้ อย่างเหมาะสมและถูกต้อง โดยมีหน่วยกากับเสมอ ตัวอย่างข้ อความทีแสดงทักษะ ่ 1. เลือกเครื่ องมือได้อย่างเหมาะสมกับสิ่ งที่จะวัด 2. บอกเหตุผลในการเลือกเครื่ องมือวัด 3. บอกวิธีวดและวิธีการใช้เครื่ องมือวัดได้อย่างถูกต้องเหมาะสม ั 4. ทาการวัดความกว้าง ความยาว ความสู ง อุณหภูมิ ปริ มาตร น้ าหนัก และอื่น ๆ ได้ ถูกต้อง 3. การจาแนกประเภท (classification) เป็ นการแบ่งพวกหรื อเรี ยงลาดับ วัตถุ สิ่ งของที่ ปรากฏ อยู่ โดยมีเกณฑ์ เกณฑ์ดงกล่าว ั อาจจะใช้ ความเหมือน ความแตกต่าง หรื อความสัมพันธ์อย่างใดอย่างหนึ่งได้ ตัวอย่างข้ อความทีแสดงทักษะ ่ 1. เรี ยงลาดับหรื อแบ่งพวกสิ่ งต่าง ๆ จากเกณฑ์ที่ผอื่นกาหนดให้ ู้ 2. เรี ยงลาดับหรื อแบ่งพวกสิ่ งต่าง ๆ โดยใช้เกณฑ์ของตนเองได้ 3. บอกเกณฑ์ที่ผอื่นใช้เรี ยงลาดับหรื อแบ่งพวกได้ ู้ 4. การหาความสั มพันธ์ ระหว่างสเปสกับสเปส และสเปสกับเวลา (space/space relationship and space/time relationship) สเปสของวัตถุเป็ นที่วางที่วตถุน้ นครองที่อยู่ ซึ่ งจะมีรูปร่ างลักษณะเช่นเดียวกับวัตถุน้ น ่ ั ั ั โดยทัวไปแล้วสเปสของวัตถุจะมี 3 มิติ คือ ความกว้าง ความยาว และ ความสู ง ่ ความสัมพันธ์ระหว่างสเปสกับสเปสของวัตถุได้แก่ ความสัมพันธ์ระหว่าง 3 มิติ กับ 2 ่ มิติ ความสัมพันธ์ระหว่างตาแหน่งที่อยูของวัตถุหนึ่งกับอีกวัตถุหนึ่ง  วาดรู ป 2 มิติจากวัตถุ 3 มิติ  บอกชื่อของรู ปทรง  บอกและวาดเงาของวัตถุ ั ความสัมพันธ์ระหว่างสเปสของวัตถุกบเวลา ได้แก่ ความสัมพันธ์ระหว่างการ ่ ั เปลี่ยนแปลงที่อยูของวัตถุกบเวลา หรื อ ความสัมพันธ์ระหว่างสเปสของวัตถุที่เปลี่ยนไปกับเวลา ตัวอย่างข้ อความทีแสดงทักษะ ่ 1. ชี้บ่งรู ป 2 มิติ และวัตถุ 3 มิติ ที่กาหนดให้ 2. วาดรู ป 2 มิติ จากวัตถุหรื อรู ป 3 มิติที่กาหนดให้ 3. บอกชื่อของรู ปและรู ปทรงเรขาคณิ ตได้ 4. บอกความสัมพันธ์ระหว่าง 2 มิติ กับ 3 มิติได้ เช่น utqonlineโดยสานั กงานคณะกรรมการการศึกษาขันพืนฐาน กระทรวงศึกษาธิการอนุ ญาตให้ใช้ได้ตามสัญญาอนุญาตของครีเอทีฟคอมมอนส์แบบ แสดงทีมา-ไม่ใช ้เพือการค ้า-อนุญาตแบบเดียวกัน 3.0 ประเทศไทย. ้ ้ ่ ่
  • 9.
    รหัส UTQ-2115: กลุมสาระการเรียนรู้วิทยาศาสตร์: เคมี สาหรับผู ้สอนระดับมัธยมศึกษาตอนปลาย ่ 31  ระบุรูป 3 มิติที่เห็น เนื่องจากการหมุนรู ป 2 มิติ  เมื่อเห็นเงา( 2 มิติ ) ของวัตถุ สามารถบอกรู ปทรงของวัตถุ ( 3 มิติ ) ที่เป็ นต้น กาเนิดเงา  บอกรู ปของรอยตัด ( 2 มิติ )ที่เกิดจากการตัดวัตถุ ( 3 มิติ ) ออกเป็ น 2 ส่ วน 5. การคานวณ (using number) เป็ นการนับจานวนของวัตถุ และการนาตัวเลขแสดงจานวนที่นบได้มาคิดคานวณโดย การ ั บวก การลบ การคูณ การหาร หรื อการหาค่าเฉลี่ย ตัวอย่างข้ อความทีแสดงทักษะ ่ 1. การนับ ได้แก่  นับจานวนสิ่ งของได้ถูกต้อง  ใช้ตวเลขแสดงจานวนที่นบได้ ั ั  ตัดสิ นว่าสิ่ งของในแต่ละกลุ่มมีจานวนเท่ากันหรื อต่างกัน 2. การคานวณ ( บวก ลบ คูณ หาร ) ได้แก่  คิดคานวณได้ถูกต้อง  บอกวิธีคิดคานวณได้  แสดงวิธีการคานวณได้ 3. การหาค่าเฉลี่ย ได้แก่  หาค่าเฉลี่ย  แสดงวิธีการหาค่าเฉลี่ย 6. การจัดกระทาและสื่ อความหมายข้ อมูล (organizing data and communication) เป็ นการนาข้อมูลที่ได้จากการสังเกต การวัด การทดลอง และจากแหล่งอื่นๆ มาจัด กระทาเสี ยใหม่โดยการหา ความถี่ เรี ยงลาดับ จัดแยกประเภท หรื อคานวณหาค่าใหม่ เพื่อให้ ผูอื่นเข้าใจความหมายของข้อมูลชุดนั้นดีข้ ึน โดยนาเสนอในรู ปของตาราง แผนภูมิ แผนภาพ ้ ไดอะแกรม วงจร กราฟ สมการ เขียนบรรยาย เป็ นต้น ตัวอย่างข้ อความทีแสดงทักษะ ่ 1. เลือกรู ปแบบที่จะใช้ในการนาเสนอข้อมูลได้เหมาะสม 2. บอกเหตุผลในการเลือกรู ปแบบที่จะใช้ในการนาเสนอข้อมูล 3. ออกแบบการนาเสนอข้อมูลตามรู ปแบบที่เลือกไว้ได้ ่ 4. เปลี่ยนแปลงข้อมูลให้อยูในรู ปใหม่ที่เข้าใจดีข้ ึน 5. บรรยายลักษณะของสิ่ งใดสิ่ งหนึ่งด้วยข้อความที่เหมาะสมกะทัดรัดจนสื่ อความหมาย ให้ผอื่นได้เข้าใจ ู้ 6. บรรยายหรื อวาดแผนผังแสดงตาแหน่งของสถานที่จนสื่ อความหมายให้ผอื่นเข้าใจได้ ู้ utqonlineโดยสานั กงานคณะกรรมการการศึกษาขันพืนฐาน กระทรวงศึกษาธิการอนุ ญาตให้ใช้ได้ตามสัญญาอนุญาตของครีเอทีฟคอมมอนส์แบบ แสดงทีมา-ไม่ใช ้เพือการค ้า-อนุญาตแบบเดียวกัน 3.0 ประเทศไทย. ้ ้ ่ ่
  • 10.
    รหัส UTQ-2115: กลุมสาระการเรียนรู้วิทยาศาสตร์: เคมี สาหรับผู ้สอนระดับมัธยมศึกษาตอนปลาย ่ 32 7. การลงความคิดเห็นจากข้ อมูล (inferring) ั เป็ นการเพิ่มความคิดเห็นให้กบข้อมูลที่ได้จากการสังเกตอย่างมีเหตุผล โดยอาศัยความรู ้ หรื อประสบการณ์เดิมมาช่วย ตัวอย่างข้ อความทีแสดงทักษะ ่ ั อธิ บายหรื อสรุ ปโดยเพิ่มความคิดเห็นให้กบข้อมูลที่ได้จากการสังเกตโดยใช้ความรู ้ หรื อ ประสบการณ์เดิมมาช่วย 8. การพยากรณ์ (prediction) เป็ นการสรุ ปคาตอบล่วงหน้าก่อนจะทดลองโดยอาศัยปรากฏการณ์ที่เกิดซ้ า หลักการ กฎ ทฤษฎี ที่มีอยูแล้วในเรื่ องนั้นๆ มาช่วยในการสรุ ป การพยากรณ์ขอมูลเกี่ยวกับตัวเลข ได้แก่ ่ ้ ข้อมูลที่เป็ นตาราง หรื อกราฟ ทาได้ 2 แบบ  การพยากรณ์ภายในขอบเขตของข้อมูลที่มีอยู่  การพยากรณ์ภายนอกขอบเขตของข้อมูลที่มีอยู่ ตัวอย่างข้ อความทีแสดงทักษะ ่ ่  ทานายผลที่เกิดขึ้นจากข้อมูลที่เป็ นหลักการ กฎ หรื อ ทฤษฎี ที่มีอยูได้  ทานายผลที่จะเกิดขึ้นภายในขอบเขตของข้อมูลเชิงปริ มาณที่มีอยูได้ ่  ทานายผลที่จะเกิดขึ้นภายนอกขอบเขตของข้อมูลเชิงปริ มาณที่มีอยูได้ ่ 9. การตั้งสมมติฐาน (formulated hypothesis) เป็ นการคิดหาคาตอบล่วงหน้าก่อนจะทาการทดลองโดยอาศัยการสังเกต ความรู ้ ประสบการณ์เดิมเป็ นพื้นฐาน คาตอบที่คิดหาล่วงหน้านี้ยงไม่ทราบหรื อยังไม่เป็ นหลักการ กฎ ั หรื อ ทฤษฎี สมมติฐานหรื อคาตอบที่คิดไว้ล่วงหน้า มักกล่าวไว้เป็ นข้อความที่บอก ความสัมพันธ์ระหว่างตัวแปรต้น (ตัวแปรอิสระ) กับตัวแปรตาม ตัวอย่างข้ อความทีแสดงทักษะ ่ หาคาตอบล่วงหน้าก่อนการทดลอง โดยอาศัยการสังเกต และประสบการณ์เดิม 10. การกาหนดนิยามเชิงปฏิบัติการ (definding operationally) ่ เป็ นการกาหนดความหมาย และขอบเขตของคาต่างๆ (ที่อยูในสมมติฐานที่ตองการ ้ ทดลอง) ให้เข้าใจตรงกันและสามารถวัดได้ ตัวอย่างข้ อความทีแสดงทักษะ ่ กาหนดความหมายและขอบเขตของคาหรื อตัวแปรต่างๆให้สังเกตได้ และวัดได้ 11. กาหนดและควบคุมตัวแปร (Identifying and controlling variables) ในการกาหนดตัวแปรจะต้องบ่งบอก ตัวแปรต้น (ตัวแปรอิสระ) ตัวแปรตาม และตัว แปรควบคุม ในสมมติฐานหนึ่ง utqonlineโดยสานั กงานคณะกรรมการการศึกษาขันพืนฐาน กระทรวงศึกษาธิการอนุ ญาตให้ใช้ได้ตามสัญญาอนุญาตของครีเอทีฟคอมมอนส์แบบ แสดงทีมา-ไม่ใช ้เพือการค ้า-อนุญาตแบบเดียวกัน 3.0 ประเทศไทย. ้ ้ ่ ่
  • 11.
    รหัส UTQ-2115: กลุมสาระการเรียนรู้วิทยาศาสตร์: เคมี สาหรับผู ้สอนระดับมัธยมศึกษาตอนปลาย ่ 33 ่ 1. ตัวแปรต้น (ตัวแปรอิสระ) เป็ นตัวแปรที่เป็ นต้นเหตุ ไม่อยูในความควบคุมของตัว ่ แปรใดๆ ทั้งสิ้ น ตัวแปรนี้เป็ นสาเหตุท่ีทาให้เกิดผลต่างๆ หรื อสิ่ งที่เราต้องการทดลองดูวา เป็ น เหตุที่ก่อให้เกิดผลนั้นจริ งหรื อไม่ 2. ตัวแปรตาม เป็ นตัวแปรที่ควบคุมโดยตัวแปรตัวแปรต้น ไม่มีความเป็ นอิสระใน ตัวเองสิ่ งที่เกิดขึ้นเนื่องมาจากตัวแปรต้น เมื่อตัวแปรต้นหรื อสิ่ งที่เป็ นสาเหตุเปลี่ยนไปตัวแปร ตามหรื อสิ่ งที่เป็ นผลจะเปลี่ยนไป 3. ตัวแปรควบคุม เป็ นตัวแปรที่ควบคุมให้คงที่ตลอดการทดลอง นอกเหนือจากตัว แปรต้นที่มีผลต่อการทดลองด้วย ซึ่ งต้องควบคุมให้เหมือนกัน มิเช่นนั้นอาจทาให้เกิดผลการ ทดลองผิดพลาด ตัวอย่างข้ อความทีแสดงทักษะ ่ ชี้บ่งและกาหนดตัวแปรต้น ตัวแปรตาม และตัวแปรควบคุม 12. การทดลอง (experimenting) การทดลองเป็ นกระบวนการปฏิบติการเพื่อหาคาตอบ หรื อทดสอบสมมติฐานที่ต้ งไว้ ั ั ในการทดลองจะประกอบด้วยกิจกรรม 3 ขั้นตอน คือ 1. การออกแบบการทดลอง เป็ นการวางแผนการทดลองว่า มีวธีการทดลองอย่างไร สิ่ ง ิ ใดจะดาเนินการก่อนและหลังเป็ นลาดับขั้นตอนอย่างไร ควรใช้วสดุอุปกรณ์ / สารเคมีอะไรบ้าง ั มีการกาหนดตัวแปรต้น ตัวแปรตาม และตัวแปรควบคุมอย่างไร 2. ปฏิบติการทดลอง เป็ นการลงมือปฏิบติการทดลองจริ ง ั ั 3.การบันทึกผล เป็ นการจดบันทึกข้อมูลที่ได้จากการทดลอง ซึ่งอาจจะเป็ นผลการ สังเกตการวัด และอื่นๆ ผลที่ได้จากในการบันทึกนี้จะเป็ นข้อมูลของตัวแปรตาม ตัวอย่างข้ อความทีแสดงทักษะ ่ 1.การออกแบบการทดลอง กาหนดวิธีการทดลอง อุปกรณ์สารเคมีได้ถูกต้องเหมาะสม โดยคานึงถึงตัวแปรต้น ตัวแปรตาม และตัวแปรควบคุม 2.ปฏิบติการทดลอง ทาการทดลองและใช้เครื่ องมือได้คล่องแคล่วและถูกต้อง ั เหมาะสม 3.การบันทึกผลการทดลอง ออกแบบตารางการบันทึกผลได้เหมาะสมกับข้อมูล 13. การตีความหมายข้ อมูลและลงข้ อสรุ ป (interpreting data and conclusion) การตีความหมายของข้อมูล เป็ นการแปรความหมายหรื อการบรรยายลักษณะและ สมบัติของข้อมูลที่มีอยู่ การตีความหมายในบางครั้งอาจต้องใช้ทกษะอื่นๆ ด้วย เช่น การสังเกต ั การคานวณเป็ นต้นการลงข้อสรุ ป เป็ นการสรุ ปความสัมพันธ์ของข้อมูลทั้งหมด ตัวอย่างข้ อความทีแสดงทักษะ ่ 1. แปรความหมาย หรื อ บรรยายลักษณะและสมบัติของข้อมูลที่มีอยูได้ ่ utqonlineโดยสานั กงานคณะกรรมการการศึกษาขันพืนฐาน กระทรวงศึกษาธิการอนุ ญาตให้ใช้ได้ตามสัญญาอนุญาตของครีเอทีฟคอมมอนส์แบบ แสดงทีมา-ไม่ใช ้เพือการค ้า-อนุญาตแบบเดียวกัน 3.0 ประเทศไทย. ้ ้ ่ ่
  • 12.
    รหัส UTQ-2115: กลุมสาระการเรียนรู้วิทยาศาสตร์: เคมี สาหรับผู ้สอนระดับมัธยมศึกษาตอนปลาย ่ 34 2. บอกความสัมพันธ์ของข้อมูลที่มีอยู่ 14. การสร้ างแบบจาลอง (making model) การสร้างแบบจาลองทางวิทยาศาสตร์ เป็ นการสร้างสิ่ งใดสิ่ งหนึ่งเพื่อใช้ในการอธิ บาย กระบวนการความสัมพันธ์ สถานการณ์ต่างๆ ที่เป็ นระบบหรื อมีความสลับซับซ้อน แบบจาลอง ที่สร้างขึ้นอาจเป็ นแบบจาลองอย่างง่าย เช่น แบบจาลองทางกายภาพ ไปจนถึงแบบจาลองที่มี ความซับซ้อนมากขึ้น เช่น แบบจาลองแนวคิด หรื อแบบจาลองทางคณิ ตศาสตร์ แนวทางในการสร้างแบบจาลองเป็ นการใช้การเปรี ยบเทียบ อุปลักษณ์ และ อุปมาอุปไมย ซึ่ งการเรี ยนการสอนโดยการใช้แบบจาลองจะส่ งเสริ มให้ผเู ้ รี ยนพัฒนาทักษะการ คิด โดยการเปรี ยบเทียบสิ่ งที่คุนเคยกับแนวคิดทางวิทยาศาสตร์ ้ การเปรี ยบเทียบ (Analogy) จะเป็ นการเปรี ยบเทียบของระบบสองระบบ ซึ่งจะเน้นไป ที่การเทียบเคียงกระบวนการหรื อความสัมพันธ์ภายในระบบหนึ่งกับกระบวนการหรื อ ความสัมพันธ์ภายในระบบที่สอง เช่น อุปมาอุปไมย (Simile)เป็ นการนาสิ่ งที่มีลกษณะเหมือนกันมาเปรี ยบเทียบกัน เพื่อช่วย ั ให้เข้าใจสิ่ งที่พดถึงได้ชดเจนแจ่มแจ้งขึ้น โดยมีคาว่า เหมือน คล้าย เป็ นต้น ู ั อุปลักษณ์ (Metaphor)เป็ นการเปรี ยบเทียบที่มิใช่การเปรี ยบเทียบโดยตรงแต่เป็ นการ นาลักษณะเด่นหรื อนาชื่อของสิ่ งที่ตองการเปรี ยบเทียบมากล่าว ซึ่ งต้องอาศัยการตีความ ้ ยกตัวอย่างเช่น การเปรี ยบการเปลี่ยนแปลงระดับชั้นพลังงานของอิเล็กตรอนกับบันได จะได้ ข้อความดังต่อไปนี้ การเปรียบเทียบ: อิเล็กตรอนในแต่ละระดับชั้นพลังงานในอะตอมเหมือนกับการยืน ่ บนขั้นบันได โดยเราไม่สามารถจะยืนอยูระหว่างขั้นบันไดได้ เหมือนที่อิเล็กตรอนไม่สามารถ ่ อยูระหว่างชั้นพลังงานได้ อุปลักษณ์ : ระดับชั้นพลังงานเป็ นขั้นบันได อุปมาอุปไมย: อิเล็กตรอนในระดับชั้นพลังงานเหมือนกับยืนบนขั้นบันได ถ้าอะตอมเปรี ยบเป็ นสนามกีฬา นิวเคลียสจะเปรี ยบเป็ น…….. รู ปแบบการเรี ยนการสอนโดยใช้ การเปรี ยบเทียบ อุปลักษณ์ และอุปมาอุปไมย มี ขั้นตอนดังต่อไปนี้ 1. กาหนดเนื้อหาหรื อแนวคิดหลัก 2. นาเสนอสิ่ งที่จะเปรี ยบเทียบซึ่ งอาจจะมีมากกว่า 1 สิ่ ง 3. ระบุลกษณะสาคัญของสิ่ งที่ใช้เปรี ยบเทียบที่ทาให้เกิดการเปรี ยบเทียบกับแนวคิด ั เป้ าหมาย 4. อภิปรายลักษณะร่ วมของระบบทั้งสอง 5. บอกความแตกต่างของสิ่ งที่นามาเปรี ยบเทียบกับแนวคิดเป้ าหมาย utqonlineโดยสานั กงานคณะกรรมการการศึกษาขันพืนฐาน กระทรวงศึกษาธิการอนุ ญาตให้ใช้ได้ตามสัญญาอนุญาตของครีเอทีฟคอมมอนส์แบบ แสดงทีมา-ไม่ใช ้เพือการค ้า-อนุญาตแบบเดียวกัน 3.0 ประเทศไทย. ้ ้ ่ ่
  • 13.
    รหัส UTQ-2115: กลุมสาระการเรียนรู้วิทยาศาสตร์: เคมี สาหรับผู ้สอนระดับมัธยมศึกษาตอนปลาย ่ 35 6. ประเมินสิ่ งที่นามาเปรี ยบเทียบว่าถูกต้องหรื อเป็ นประโยชน์ในการทาความเข้าใจ มากน้อยเพียงใด *หมายเหตุ ทักษะกระบวนการทางวิทยาศาสตร์ ทักษะที่ 14 อ้างอิงจากเอกสารคู่มือการใช้หลักสู ตร การเรี ยนรู ้วทยาศาสตร์ ระดับชั้นมัธยมศึกษาตอนต้น ฉบับอนาคต (ฉบับร่ าง) สาขาวิทยาศาสตร์ ิ มัธยมศึกษา สสวท. utqonlineโดยสานั กงานคณะกรรมการการศึกษาขันพืนฐาน กระทรวงศึกษาธิการอนุ ญาตให้ใช้ได้ตามสัญญาอนุญาตของครีเอทีฟคอมมอนส์แบบ แสดงทีมา-ไม่ใช ้เพือการค ้า-อนุญาตแบบเดียวกัน 3.0 ประเทศไทย. ้ ้ ่ ่
  • 14.
    รหัส UTQ-2115: กลุมสาระการเรียนรู้วิทยาศาสตร์: เคมี สาหรับผู ้สอนระดับมัธยมศึกษาตอนปลาย ่ 36 UTQ online e-Training Course ใบความรู้ ท2.1 ี่ เรื่อง “ขั้นตอนการจัดทาหน่ วยการเรียนรู้ สู่ แผนการจัดการเรียนรู้ ” ขั้นตอนการจัดทาหน่ วยการเรียนรู้ ส่ ู แผนการเรียนรู้ วิเคราะห์ มาตรฐานการเรียนรู้ /ตัวชี้วด/ ั สาระการเรียนรู้ /เนือหา (K) ้ 1 คําอธิบาย สาระการเรียนรู้ แกนกลาง 1.1 กิจกรรมที่นักเรียนปฏิบัติได้ (P) 1.2 . รายวิชา ผลที่ต้องการให้ เกิดกับผู้เรียน ( A) วิเคราะห์ ขอบข่ าย/ตัวชี้วด/ ั สาระการเรียนรู้ แต่ ละชั้น โครงสร้าง 2 2.1 2.2 . สาระการเรียนรู้ แกนกลาง (ผังมโนทัศน์ ) รายวิชา 3 โครงสร้ างรายวิชา 4.1 → ชื่อหน่ วยการเรียนรู้ . 4.2 →มาตรฐานการเรียนรู้/ตัวชี้วด ั 4.3 → หัวข้ อของสาระการเรียนรู้ ในแต่ ละ หน่ วยการเรียนรู้ จัดทาหน่ วยการเรียนรู้ 4 4.4 →จานวนชั่วโมงในแต่ ละหน่ วย แต่ ละระดับชั้น . การเรียนรู้ กาหนดหัวข้ อจัดทาหน่ วยของ - จานวนแผนการเรียนรู้ในแต่ ละหน่ วย 5 แผนการเรียนรู้ ในแต่ ละหน่ วยการ 5.1 - ชื่อแผนการเรียนรู้ . เรียนรู้ - จานวนชั่วโมงของแต่ ละแผนการเรียนรู้ utqonlineโดยสานั กงานคณะกรรมการการศึกษาขันพืนฐาน กระทรวงศึกษาธิการอนุ ญาตให้ใช้ได้ตามสัญญาอนุญาตของครีเอทีฟคอมมอนส์แบบ แสดงทีมา-ไม่ใช ้เพือการค ้า-อนุญาตแบบเดียวกัน 3.0 ประเทศไทย. ้ ้ ่ ่
  • 15.
    รหัส UTQ-2115: กลุมสาระการเรียนรู้วิทยาศาสตร์: เคมี สาหรับผู ้สอนระดับมัธยมศึกษาตอนปลาย ่ 37 UTQ online e-Training Course ใบความรู้ ท2.2ี่ เรื่อง “ตัวอย่ างผลการวิเคราะห์ สาระการเรียนรู้ กจกรรมและผลทีต้องการให้ ิ ่ เกิดกับผู้เรียน” การวิเคราะห์ มาตรฐานการเรียนรู้ ตัวชี้วดสาระการเรียนรู้ ั กลุ่มสาระการเรียนรู้ วทยาศาสตร์ ระดับมัธยมศึกษาตอนปลาย:เคมี ิ สาระที่ 3สารและสมบัติของสาร มาตรฐานการเรียนรู้ ว 3.1 เข้าใจสมบัติของสาร ความสัมพันธ์ระหว่างสมบัติของสารกับโครงสร้างและ แรงยึดเหนี่ยวระหว่างอนุภาคสาร มีกระบวนการสื บเสาะหาความรู ้และจิตวิทยาศาสตร์ สื่อสารสิ่ งที่ เรี ยนรู้ นําความรู้ไปใช้ประโยชน์ ตัวชี้วด ั สาระการเรียนรู้ แกนกลาง/ท้องถิ่น ชั้นมัธยมศึกษาชั้นปี ที่ 4 ความรู้ (K) ทักษะ/กระบวนการ (P) คุณลักษณะ (A) 1. สื บค้นและอธิบาย - นักวิทยาศาสตร์ใช้ขอมูลจาก ้ - การสังเกต - สนใจ ใฝ่ รู้ โครงสร้างอะตอมและ การศึกษาโครงสร้างอะตอม สร้าง - การจาแนก - ความคิดรอบคอบ สัญลักษณ์นิวเคลียร์ของ แบบจาลองอะตอมแบบต่างๆ ที่มี - การทดลอง ก่อนตัดสิ นใจ ธาตุ พัฒนาการอย่างต่อเนื่อง - การตั้งสมมติฐาน - มีเหตุผล - อะตอมประกอบด้วยอนุภาคมูล - การแก้ปัญหา - กระบวนการกลุ่ม ฐานสาคัญ 3 ชนิด คือ โปรตอน นิวตรอน และอิเล็กตรอน จานวน โปรตอนในนิวเคลียส เรี ยกว่า เลข อะตอม ผลรวมของจานวนโปรตอน กับนิวตรอนเรี ยกว่า เลขมวล ตัวเลข ่ ทั้งสองนี้ปรากฏอยูในสัญลักษณ์ นิวเคลียร์ ของไอโซโทปต่างๆ ของ ธาตุ 2.วิเคราะห์และอธิบาย -อิเล็กตรอนในอะตอมของธาตุจะ - การสังเกต - สนใจ ใฝ่ รู้ ่ การจัดเรี ยงอิเล็กตรอนใน จัดเรี ยงอยูในระดับพลังงานต่างๆ - การจาแนก - ความคิดรอบคอบ utqonlineโดยสานั กงานคณะกรรมการการศึกษาขันพืนฐาน กระทรวงศึกษาธิการอนุ ญาตให้ใช้ได้ตามสัญญาอนุญาตของครีเอทีฟคอมมอนส์แบบ แสดงทีมา-ไม่ใช ้เพือการค ้า-อนุญาตแบบเดียวกัน 3.0 ประเทศไทย. ้ ้ ่ ่
  • 16.
    รหัส UTQ-2115: กลุมสาระการเรียนรู้วิทยาศาสตร์: เคมี สาหรับผู ้สอนระดับมัธยมศึกษาตอนปลาย ่ 38 ตัวชี้วด ั สาระการเรียนรู้ แกนกลาง/ท้องถิ่น ชั้นมัธยมศึกษาชั้นปี ที่ 4 ความรู้ (K) ทักษะ/กระบวนการ (P) คุณลักษณะ (A) อะตอม ความสัมพันธ์ และในแต่ละระดับพลังงานจะมี - การทดลอง ก่อนตัดสิ นใจ ระหว่างอิเล็กตรอนใน จานวนอิเล็กตรอนเป็ นค่าเฉพาะ - การตั้งสมมติฐาน - มีเหตุผล ระดับพลังงานนอกสุ ดกับ -อิเล็กตรอนในระดับพลังงานนอก - การแก้ปัญหา - กระบวนการกลุ่ม สมบัติของธาตุและการ สุ ดจะแสดงสมบัติบางประการของ เกิดปฏิกิริยา ธาตุ เช่น ความเป็ นโลหะ อโลหะ และเกี่ยวข้องกับการเกิดปฏิกิริยา ของธาตุน้ นั 3.อธิบายการจัดเรี ยงธาตุ -ตารางธาตุปัจจุบน จัดเรี ยงธาตุตาม - การสังเกต ั - สนใจ ใฝ่ รู้ และทานายแนวโน้ม เลขอะตอมและอาศัยสมบัติที่ - การจาแนก - ความคิดรอบคอบ สมบัติของธาตุในตาราง คล้ายกัน ทาให้สามารถทานาย - การทดลอง ก่อนตัดสิ นใจ ธาตุ แนวโน้มสมบัติของธาตุในตาราง - การตั้งสมมติฐาน - มีเหตุผล ธาตุได้ - การแก้ปัญหา - กระบวนการกลุ่ม 4.วิเคราะห์และอธิบาย -แรงยึดเหนี่ยวระหว่างไอออนหรื อ - การสังเกต - สนใจ ใฝ่ รู้ ่ การเกิดพันธะเคมีในโครง อะตอมของธาตุให้อยูรวมกันเป็ น - การจาแนก - ความคิดรอบคอบ ผลึกและในโมเลกุลของ โครงผลึก หรื อโมเลกุล เรี ยกว่า - การทดลอง ก่อนตัดสิ นใจ สาร พันธะเคมี - การตั้งสมมติฐาน - มีเหตุผล -พันธะเคมีแบ่งออกเป็ น พันธะไอ - การแก้ปัญหา - กระบวนการกลุ่ม ออนิก พันธะโควาเลนต์ และพันธะ โลหะ 5.สื บค้นและอธิบาย -จุดเดือด จุดหลอมเหลวและสถานะ - การสังเกต - สนใจ ใฝ่ รู้ ความสัมพันธ์ระหว่างจุด ของสาร มีความเกี่ยวข้องกับแรงยึด - การจาแนก - ความคิดรอบคอบ เดือด จุดหลอมเหลวและ เหนี่ยวระหว่างอนุภาคของสารนั้น - การทดลอง ก่อนตัดสิ นใจ สถานะของสารกับแรงยึด สารที่อนุภาคยึดเหนี่ยวด้วยแรงยึด - การตั้งสมมติฐาน - มีเหตุผล เหนี่ยวระหว่างอนุภาค เหนี่ยวหรื อพันธะเคมีที่แข็งแรง และ - การแก้ปัญหา - กระบวนการกลุ่ม ของสาร มีจุดเดือดและจุดหลอมเหลวสู ง สาร ในสถานะของแข็ง อนุภาคยึด เหนี่ยวกันด้วยแรงที่แข็งแรงกว่าสาร ในสถานะของเหลวและก๊าซ ตามลาดับ utqonlineโดยสานั กงานคณะกรรมการการศึกษาขันพืนฐาน กระทรวงศึกษาธิการอนุ ญาตให้ใช้ได้ตามสัญญาอนุญาตของครีเอทีฟคอมมอนส์แบบ แสดงทีมา-ไม่ใช ้เพือการค ้า-อนุญาตแบบเดียวกัน 3.0 ประเทศไทย. ้ ้ ่ ่
  • 17.
    รหัส UTQ-2115: กลุมสาระการเรียนรู้วิทยาศาสตร์: เคมี สาหรับผู ้สอนระดับมัธยมศึกษาตอนปลาย ่ 39 UTQ online e-Training Course ใบความรู้ ท2.3 ี่ เรื่อง “ตัวอย่ างคาอธิบายรายวิชา” คาอธิบายรายวิชา โรงเรียนสาธิตมหาวิทยาลัยขอนแก่น (ศึกษาศาสตร์ )ระดับมัธยม ประมวลการสอนรายวิชา (Course Syllabus) ภาคเรียนที่ 2ปี การศึกษา 2554 ชื่อวิชา : ว 31221เคมี 1 ระดับชั้น ม.4 หน่ วยกิต : 2.0 กลุ่มสาระ วิทยาศาสตร์ ประเภทวิชา :เพิมเติม เวลา : 4 คาบต่ อสั ปดาห์ ่ ผู้สอน อาจารย์ สุเนตร ศรีบุญเลิศ คาอธิบายรายวิชา ศึกษาการพัฒนาการแบบจําลองอะตอมของดอลตัน ทอมสัน รัทเทอร์ ฟอร์ ด โบร์ และแบบกลุ่ม หมอกอนุภาคมูลฐานของอะตอม การจัดเรี ยงอิเล็กตรอน ความสัมพันธ์ระหว่างอิเล็กตรอนในระดับ พลังงาน สมบัติของสาร สมบัติของธาตุ 20 ธาตุแรก .สมบัติของสารประกอบคลอไรด์ สารประกอบออกไซด์ สารประกอบซัลไฟด์ สมบัติของธาตุตามหมู่ -คาบ ตารางธาตุ วิวฒนาการของ ั ตารางธาตุ การจัดเรี ยงธาตุในตารางธาตุ ธาตุทรานซิชน สมบัติของธาตุทรานซิชน สารประกอบ ั ั ั ธาตุทรานซิชน สารประกอบเชิงซ้อนของธาตุทรานซิชน ธาตุกมมันตรังสี การเกิดธาตุกมมันตรังสี การ ั ั ั สลายตัวและครึ่ งชีวตของธาตุกมมันตรังสี ปฏิกิริยาฟิ วชันและปฏิกิริยาฟิ สชัน เทคโนโลยีกบการใช้สาร ิ ั ั กัมมันตรังสี พันธะเคมี การเกิดพันธะเคมี แรงยึดเหนี่ยวระหว่างอนุภาคของสาร พันธะไอออนิก การ เกิดพันธะไอออนิก การเขียนสู ตรและการเรี ยกชื่อ โครงสร้างพันธะไอออนิก พลังงานกับการเกิด สารประกอบไอออนิกและสมการไอออนิก พันธะโควาเลนต์ การเกิดพันธะโควาเลนต์ ชนิดของ พันธะ ความยาวและพลังงานพันธะ การเขียนสู ตรและการเรี ยกชื่อ รู ปร่ าง สภาพการมีข้ ว แรงยึด ั เหนี่ยวระหว่างโมเลกุล สารโครงผลึกร่ างตาข่าย พันธะโลหะ สมบัติของพันธะโลหะ เพื่อให้เกิด ความรู ้ ความคิด ความเข้าใจ สามารถสื่ อสารสิ่ งที่เรี ยนรู ้ มีความสามารถในการตัดสิ นใจ นําความรู ้ไปใช้ ประโยชน์ในชีวตประจําวัน มีจิตวิทยาศาสตร์ จริ ยธรรม คุณธรรมและค่านิยมที่เหมาะสม ิ รหัสตัวชี้วดั ว 3.1 ม.4-6/1-5 ว 3.2 ม.4-6/1 ว 8.1ม.4-6/1-12 utqonlineโดยสานั กงานคณะกรรมการการศึกษาขันพืนฐาน กระทรวงศึกษาธิการอนุ ญาตให้ใช้ได้ตามสัญญาอนุญาตของครีเอทีฟคอมมอนส์แบบ แสดงทีมา-ไม่ใช ้เพือการค ้า-อนุญาตแบบเดียวกัน 3.0 ประเทศไทย. ้ ้ ่ ่
  • 18.
    รหัส UTQ-2115: กลุมสาระการเรียนรู้วิทยาศาสตร์: เคมี สาหรับผู ้สอนระดับมัธยมศึกษาตอนปลาย ่ 40 UTQ online e-Training Course ใบความรู้ ท2.4 ี่ เรื่อง “ตัวอย่ างโครงสร้ างรายวิชา/หน่ วยการเรียนรู้” (ตัวอย่าง) โครงสร้ างรายวิชา วิชาเคมี(ว31221)ชั้นมัธยมศึกษาปี ที่ 4 เวลา 60 ชั่วโมง หน่ วยการเรียนรู้ มาตรฐาน/ สาระการเรียนรู้ จานวน นาหนัก ้ ตัวชี้วด ั ชั่วโมง คะแนน นักวิทยาศาสตร์ มีวธี ว 8.1 ม.4-6/1-12 นักวิทยาศาสตร์ใช้ขอมูลจาก ิ ้ 5 8.3 การศึกษาข้ อมูลของ การศึกษาโครงสร้างอะตอม สร้าง อะตอมอย่างไร แบบจาลองอะตอมแบบต่างๆ ที่มี พัฒนาการอย่างต่อเนื่อง โครงสร้ างของ ว 3.1 ม.4-6/1-2 -อะตอมประกอบด้วยอนุภาคมูลฐาน 10 16.7 อะตอม สาคัญ 3 ชนิด คือ โปรตอน นิวตรอน และอิเล็กตรอน จานวนโปรตอนใน นิวเคลียส เรี ยกว่า เลขอะตอม ผลรวมของจานวนโปรตอนกับ นิวตรอนเรี ยกว่า เลขมวล ตัวเลขทั้ง ่ สองนี้ปรากฏอยูในสัญลักษณ์ นิวเคลียร์ ของไอโซโทปต่างๆ ของ ธาตุ -อิเล็กตรอนในอะตอมของธาตุจะ ่ จัดเรี ยงอยูในระดับพลังงานต่างๆ และในแต่ละระดับพลังงานจะมี จานวนอิเล็กตรอนเป็ นค่าเฉพาะ ตารางธาตุ ว 3.1 ม.4-6/2 -อิเล็กตรอนในระดับพลังงานนอก 10 16.7 สุ ดจะแสดงสมบัติบางประการของ ธาตุ เช่น ความเป็ นโลหะ อโลหะ และเกี่ยวข้องกับการเกิดปฏิกิริยาของ utqonlineโดยสานั กงานคณะกรรมการการศึกษาขันพืนฐาน กระทรวงศึกษาธิการอนุ ญาตให้ใช้ได้ตามสัญญาอนุญาตของครีเอทีฟคอมมอนส์แบบ แสดงทีมา-ไม่ใช ้เพือการค ้า-อนุญาตแบบเดียวกัน 3.0 ประเทศไทย. ้ ้ ่ ่
  • 19.
    รหัส UTQ-2115: กลุมสาระการเรียนรู้วิทยาศาสตร์: เคมี สาหรับผู ้สอนระดับมัธยมศึกษาตอนปลาย ่ 41 หน่ วยการเรียนรู้ มาตรฐาน/ สาระการเรียนรู้ จานวน นาหนัก ้ ตัวชี้วด ั ชั่วโมง คะแนน ธาตุน้ นั สมบัติของสารตาม ว 3.1 ม.4-6/3 -ตารางธาตุปัจจุบน จัดเรี ยงธาตุตาม ั 15 25 ตารางธาตุ เลขอะตอมและอาศัยสมบัติที่ คล้ายกัน ทาให้สามารถทานาย แนวโน้มสมบัติของธาตุในตาราง ธาตุได้ พันธะเคมี ว 3.1 ม.4-6/4-5 -แรงยึดเหนี่ยวระหว่างไอออนหรื อ 20 33.3 ว 3.2 ม.4-6/1 ่ อะตอมของธาตุให้อยูรวมกันเป็ น โครงผลึก หรื อโมเลกุล เรี ยกว่า พันธะเคมี -พันธะเคมีแบ่งออกเป็ น พันธะไอออ นิก พันธะโควาเลนต์ และพันธะ โลหะ จุดเดือด จุดหลอมเหลวและสถานะ ของสาร มีความเกี่ยวข้องกับแรงยึด เหนี่ยวระหว่างอนุภาคของสารนั้น สารที่อนุภาคยึดเหนี่ยวด้วยแรงยึด เหนี่ยวหรื อพันธะเคมีที่แข็งแรง และ มีจุดเดือดและจุดหลอมเหลวสู ง -ในชีวตประจาวันจะพบเห็น ิ ปฏิกิริยาเคมีจานวนมาก ทั้งที่เกิดใน ธรรมชาติและมนุษย์เป็ นผูกระทา ้ ปฏิกิริยาเคมีเขียนแทนได้ดวยสมการ ้ เคมี-มนุษย์นาสารเคมีมาใช้ ประโยชน์ท้ งในบ้าน ในทาง ั การเกษตรและอุตสาหกรรม แต่ สารเคมีบางชนิดเป็ นอันตรายต่อ สิ่ งมีชีวตและสิ่ งแวดล้อม ิ utqonlineโดยสานั กงานคณะกรรมการการศึกษาขันพืนฐาน กระทรวงศึกษาธิการอนุ ญาตให้ใช้ได้ตามสัญญาอนุญาตของครีเอทีฟคอมมอนส์แบบ แสดงทีมา-ไม่ใช ้เพือการค ้า-อนุญาตแบบเดียวกัน 3.0 ประเทศไทย. ้ ้ ่ ่
  • 20.
    รหัส UTQ-2115: กลุมสาระการเรียนรู้วิทยาศาสตร์: เคมี สาหรับผู ้สอนระดับมัธยมศึกษาตอนปลาย ่ 42 UTQ online e-Training Course ใบความรู้ ท2.5 ี่ เรื่อง “ความสาคัญของแผนการจัดการเรียนรู้ ” ความหมายของแผนการจัดการเรียนรู้ แผนการจัดการเรี ยนรู ้ หรื อแผนการสอน หมายถึง ลาดับขั้นตอนหรื อกิจกรรมทั้งหมดของ ผูสอนและผูเ้ รี ยน ที่ผสอนกาหนดไว้เป็ นแนวทางในการจัดสถานการณ์ให้ผเู ้ รี ยนเปลี่ยนพฤติกรรมไป ้ ู้ ตามวัตถุประสงค์โดยผูสอนเป็ นผูวางแผนการสอน กาหนดแนวทางในการจัดการเรี ยนการสอน(ภพ ้ ้ เลาไพบูลย์, 2537) แผนการจัดการเรี ยนรู ้ที่ครู ได้เตรี ยมไว้ล่วงหน้าก่อนสอน จะต้องสอดคล้องกับ วัตถุประสงค์ เนื้อหาของบทเรี ยน ผูเ้ รี ยนและสภาพแวดล้อมของโรงเรี ยน แผนการจัดการเรี ยนรู ้จึงจะ ช่วยให้เกิดประสิ ทธิ ภาพมากที่สุด ความสาคัญของแผนการจัดการเรียนรู้ 1. ช่วยให้ผสอนเกิดความมันใจในการสอน เนื่องจากมีการคิดไว้ล่วงหน้า ทําให้สามารถสอน ู้ ่ ได้ตามวัตถุประสงค์ที่ต้ งไว้ ั 2. ช่วยให้การจัดกิจกรรมการเรี ยนรู ้ เป็ นไปอย่างเหมาะสมกับสภาพของผูเ้ รี ยน ผูสอนเข้าใจ ้ เกี่ยวกับเนื้อหาวิชาที่สอน ตลอดจนมีการเตรี ยมสื่ อการสอนล่วงหน้า มีการทดลองใช้ ช่วยให้มีการวัด และประเมินผลได้อย่างเหมาะสม ่ 3. ช่วยให้ผสอนสามารถวิเคราะห์การสอนที่ผานไปว่าประสบความสําเร็ จ หรื อมีจุดที่ควรแก้ไข ู้ ปรับปรุ ง อย่างไร 4. ในกรณี ที่ผสอนไม่สามารถเข้าทําการสอนได้ อาจมอบหมายให้ผอื่นสอนแทน โดย ู้ ู้ ํ ดําเนินการสอนตามแนวทางที่กาหนดไว้ในแผนการจัดการเรี ยนรู ้ 5. ทําให้ผบริ หารและผูประเมินสามารถตรวจสอบ ติดตามคุณภาพของการจัดการเรี ยนรู้ได้ ู้ ้ อย่างสะดวก utqonlineโดยสานั กงานคณะกรรมการการศึกษาขันพืนฐาน กระทรวงศึกษาธิการอนุ ญาตให้ใช้ได้ตามสัญญาอนุญาตของครีเอทีฟคอมมอนส์แบบ แสดงทีมา-ไม่ใช ้เพือการค ้า-อนุญาตแบบเดียวกัน 3.0 ประเทศไทย. ้ ้ ่ ่
  • 21.
    รหัส UTQ-2115: กลุมสาระการเรียนรู้วิทยาศาสตร์: เคมี สาหรับผู ้สอนระดับมัธยมศึกษาตอนปลาย ่ 43 UTQ online e-Training Course ใบความรู้ ท2.6 ี่ เรื่อง “ขั้นตอนการจัดทาแผนการจัดการเรียนรู้ ” การจัดทาแผนการเรียนรู้ วิเคราะห์ คาอธิบายรายวิชา/โครงสร้ างรายวิชา และหน่ วยการเรียนรู้ วิเคราะห์ ตวชี้วดว่ าจุดประสงค์ การเรียนรู้ ั ั ใดจะอยู่ในแผนการจัดการเรียนรู้ ทั้งนี้ วิเคราะห์ จุดประสงค์ การเรียนรู้ ของแผนการจัดการ ตัวชี้วด/จุดประสงค์ ั เรียนรู้ ต้ องครบทั้งด้ านความรู้ /ด้ านทักษะ/ กระบวนการและด้ านคุณธรรม จริยธรรม และค่ านิยม - เลือกและขยายสาระทีเ่ รียนรู้ ให้ วิเคราะห์ สอดคล้ องกับผู้เรียน ชุมชนและท้ องถิ่น สาระทีเ่ รียนรู้ -สาระทีเ่ รียนรู้ ต้องมีความเทียงตรง ปฏิบัติ ่ ได้ จริง ทันสมัยและเป็ นตัวแทนของ ความรู้ -มีความสาคัญทั้งในแนวกว้ างและแนวลึก utqonlineโดยสานั กงานคณะกรรมการการศึกษาขันพืนฐาน กระทรวงศึกษาธิการอนุ ญาตให้ใช้ได้ตามสัญญาอนุญาตของครีเอทีฟคอมมอนส์แบบ แสดงทีมา-ไม่ใช ้เพือการค ้า-อนุญาตแบบเดียวกัน 3.0 ประเทศไทย. ้ ้ ่ ่
  • 22.
    รหัส UTQ-2115: กลุมสาระการเรียนรู้วิทยาศาสตร์: เคมี สาหรับผู ้สอนระดับมัธยมศึกษาตอนปลาย ่ 44 - มีความน่ าสนใจสาหรับผู้เรียน - สามารถเรียนรู้ ได้ ง่าย - จัดสาระทีเ่ รียนรู้ ให้ เรียงลาดับจากง่ ายไปหายากและมีความต่ อเนื่อง - จัดสาระทีเ่ รียนรู้ ให้ สัมพันธ์ กบกลุ่มวิชาอืนๆ ั ่ - เลือกวิธีการนาเข้ าสู่ การเรียน - เลือกรู ปแบบการจัดการเรียนรู้ ให้ สอดคล้ องกับมาตรฐานการเรียนรู้ ว่ ามุ่งไปในทิศทางใด วิเคราะห์ กระบวนการ - ให้ ผู้เรียนทากิจกรรมตามขั้นตอนของรู ปแบบการเรียนรู้ ผู้เรียนทีมี ่ จัดการเรียนรู้ ความสามารถแตกต่ างกันไม่ จาเป็ นต้ องทากิจกรรมเหมือนกัน - ควรเน้ นกิจกรรมทีทางานเป็ นทีมมากกว่ ารายบุคคล ่ - กิจกรรมทีให้ ผู้เรียนปฏิบัตต้องนาเทคนิคและวิธีการต่ างๆมาเป็ น ่ ิ เครื่องมือให้ ผู้เรียนบรรลุตามมาตรฐานการเรียนรู้ - กิจกรรมทีปฏิบัตควรสอดคล้ องกับชีวตประจาวันและชีวตจริง ่ ิ ิ ิ - กิจกรรมทีปฏิบัตมท้งในและนอกห้ องเรียน ่ ิ ี ั - เปิ ดโอกาสให้ ผู้เรียนฝึ กฝนและถ่ ายทอดการเรียนรู้ ไปสู่ สถานการณ์ ใหม่ ๆพร้ อมทั้งทาให้ เกิดความจาระยะยาว - ตรวจสอบความเข้ าใจ โดยให้ ผู้เรียนสรุปรวมทั้งส่ งเสริมให้ เชื่อมโยง สิ่งทีเ่ รียนรู้ และทีจะเรียนต่ อไป ่ - วิธีการวัดและประเมินผลต้ องสอดคล้ องกับมาตรฐาน วิเคราะห์ กระบวนการ การเรียนรู้ ประเมินผลผลิต - ใช้ วธีการวัดทีหลากหลาย ิ ่ - เลือกใช้ เครื่องมือวัดทีมความเชื่อมัน ่ ี ่ - แปลผลการวัดและการประเมินเพือนาไปสู่ การพัฒนา ่ และปรับปรุง ให้ เรียนรู้ จากแหล่ งความรู้ หลากหลายทั้งใน วิเคราะห์ และนอกห้ องเรียน เช่ น จากธรรมชาติ ความ แหล่ งการเรียนรู้ งาม ความจริง ความดี จินตนาการ เครือข่ าย ต่ างๆ utqonlineโดยสานั กงานคณะกรรมการการศึกษาขันพืนฐาน กระทรวงศึกษาธิการอนุ ญาตให้ใช้ได้ตามสัญญาอนุญาตของครีเอทีฟคอมมอนส์แบบ แสดงทีมา-ไม่ใช ้เพือการค ้า-อนุญาตแบบเดียวกัน 3.0 ประเทศไทย. ้ ้ ่ ่
  • 23.
    รหัส UTQ-2115: กลุมสาระการเรียนรู้วิทยาศาสตร์: เคมี สาหรับผู ้สอนระดับมัธยมศึกษาตอนปลาย ่ 45 UTQ online e-Training Course ใบความรู้ ท2.7 ี่ เรื่อง “แผนการจัดการเรียนรู้ ทดี” ี่ แผนการจัดการเรียนรู้ ทดี ี่ 1.มีความละเอียด ชัดเจน มีหวข้อและส่ วนประกอบต่างๆครอบคลุมตามศาสตร์ ของการสอน โดย ั สามารถตอบคาถามต่อไปนี้  สอนอะไร (หน่วย หัวเรื่ อง ความคิดรวบยอดหรื อสาระสาคัญ)  เพื่อจุดประสงค์อะไร (จุดประสงค์การเรี ยนรู้ ซึ่งควรเขียนเป็ นจุดประสงค์เชิงพฤติกรรม)  ด้วยสาระอะไร (เนื้ อหา/โครงร่ างเนื้อหา)  ใช้วธีการใด (กิจกรรมการเรี ยนรู ้ซ่ ึ งใช้กิจกรรมการเรี ยนรู ้ที่เน้นผูเ้ รี ยนเป็ นสาคัญ) ิ  ใช้เครื่ องมืออะไร (วัสดุอุปกรณ์ สื่ อและแหล่งการเรี ยนรู ้)  ทราบได้อย่างไรว่าประสบความสาเร็ จ (การวัดและประเมินผล) 2. แผนการจัดการเรี ยนรู้สามารถนาไปปฏิบติได้จริ ง ั 3.ส่ วนประกอบต่างๆของแผนการจัดการเรี ยนรู ้มีความสอดคล้องสัมพันธ์เชื่อมโยงกัน เช่น  จุดประสงค์การเรี ยนรู้ ครอบคลุมสาระ/เนื้อหา และเป็ นจุดพัฒนาที่พฒนาผูเ้ รี ยนในด้าน ั ความรู้ ทักษะ กระบวนการและเจตคติ  กิจกรรมการเรี ยนรู ้ ควรสอดคล้องกับจุดประสงค์และเนื้อหาสาระ ั  วัสดุอุปกรณ์ สื่ อ และแหล่งการเรี ยนรู ้ ควรสอดคล้องสัมพันธ์กบกิจกรรมการเรี ยนรู ้  การวัดและประเมินผล ควรสอดคล้องกับจุดประสงค์การเรี ยนรู ้ utqonlineโดยสานั กงานคณะกรรมการการศึกษาขันพืนฐาน กระทรวงศึกษาธิการอนุ ญาตให้ใช้ได้ตามสัญญาอนุญาตของครีเอทีฟคอมมอนส์แบบ แสดงทีมา-ไม่ใช ้เพือการค ้า-อนุญาตแบบเดียวกัน 3.0 ประเทศไทย. ้ ้ ่ ่
  • 24.
    รหัส UTQ-2115: กลุมสาระการเรียนรู้วิทยาศาสตร์: เคมี สาหรับผู ้สอนระดับมัธยมศึกษาตอนปลาย ่ 46 UTQ online e-Training Course ใบความรู้ ท2.8 ี่ เรื่อง “องค์ ประกอบของแผนการจัดการเรียนรู้ ” องค์ ประกอบของแผนการเรียนรู้ ส่ วนที่ 1 รายละเอียดทัวไป ประกอบด้วยลาดับที่ของแผน ชื่อวิชาชื่อหน่วยการเรี ยนรู ้เรื่ องที่ ่ สอนเวลาวัน/เดือน/ปี ภาคเรี ยนที่ ปี การศึกษา ส่ วนที่ 2 รายละเอียดของแผนการสอน ประกอบด้ วย 1. สาระสาคัญ การเขียนสาระสาคัญจะเขียนเป็ นความคิดรวบยอดหรื อมโนมติ (Concept) ของ เนื้อหาที่จะสอนในแผนนี้ มีรายละเอียดที่สาคัญหลักๆเท่านั้น 2. จุดประสงค์ เชิ งพฤติกรรม การเขียนจุดประสงค์เชิงพฤติกรรม ควรเน้นให้ผเู ้ รี ยนพัฒนาทั้ง 3 ด้านคือ ความรู้ (K-Knowledge) ทักษะกระบวนการ (P-Process) และเจตคติ (A-Attitude) โดย กาหนดพฤติกรรมที่ผสอนต้องการให้เกิดในผูเ้ รี ยนหลังจากที่สอนจบแล้ว ู้ 3. สาระการเรียนรู้ ระบุเนื้อหาที่จะสอนในชัวโมงนั้นๆ การเขียนในหัวข้อนี้จะต้องเขียนให้ ่ ครอบคลุมมโนมติที่สาคัญและวัตถุประสงค์ รวมทั้งเวลาที่ใช้สอนด้วย มีรายละเอียดมากกว่า สาระสาคัญ อย่าลอกในหนังสื อมาทั้งหมด อย่าเขียนเฉพาะหัวข้อ ต้องสอดคล้องกับวัตถุประสงค์ 4. กิจกรรมการเรียนรู้ เป็ นการกาหนดวิธีสอนหรื อนวัตกรรมที่จะใช้ ให้เหมาะสมกับเวลา เนื้อหาวัยของผูเ้ รี ยน ประกอบด้วย - ขั้นนาเข้ าสู่ บทเรียน เป็ นขั้นตอนกระตุนให้ผเู ้ รี ยนสนใจที่จะเรี ยน และต้องการติดตาม ้ กิจกรรมขั้นสอนต่อไป โดยใช้กระตุนความสนใจของผูเ้ รี ยนด้วยคาถาม ทบทวนความรู ้เดิม ใช้ภาพ ้ ปริ ศนาหรื อใช้กิจกรรมอื่นๆ ที่เกี่ยวข้องกับเนื้อหาที่จะสอน - ขั้นสอนเป็ นขั้นที่ผสอนจะต้องจัดกิจกรรมสาหรับผูเ้ รี ยน กิจกรรมการสอนต้องสอดคล้อง ู้ กับวัยของผูเ้ รี ยน เนื้อหาและเวลา ในระดับชั้นมัธยมปลาย นักเรี ยนสามารถนังฟังครู สอนได้มาก ่ กิจกรรมอาจให้นกเรี ยนฟังการบรรยายได้ หรื อเป็ นกิจกรรมให้นกเรี ยนมีเวลาในการคิดวิเคราะห์ ั ั อภิปรายภายในกลุ่ม ทางานกลุ่ม เป็ นต้น การจัดกิจกรรมการเรี ยนการสอนต้องเน้นผูเ้ รี ยนเป็ นสาคัญ เพื่อให้นกเรี ยนมีส่วนร่ วมในการจัดการเรี ยนรู ้ และให้นกเรี ยนสามารถสร้างองค์ความรู ้ดวยตนเอง ั ั ้ - ขั้นสรุ ปเป็ นขั้นตอนที่ผสอนและผูเ้ รี ยนสรุ ปประเด็น สาคัญที่ได้เรี ยนไปแล้วในขั้นสรุ ป ู้ ผูสอนอาจใช้คาถามช่วย หรื อใช้กิจกรรมอื่นๆ ในขั้นนี้ผสอนสามารถเติมเต็มด้านเนื้อหาให้กบผูเ้ รี ยนให้ ้ ู้ ั สมบูรณ์ utqonlineโดยสานั กงานคณะกรรมการการศึกษาขันพืนฐาน กระทรวงศึกษาธิการอนุ ญาตให้ใช้ได้ตามสัญญาอนุญาตของครีเอทีฟคอมมอนส์แบบ แสดงทีมา-ไม่ใช ้เพือการค ้า-อนุญาตแบบเดียวกัน 3.0 ประเทศไทย. ้ ้ ่ ่
  • 25.
    รหัส UTQ-2115: กลุมสาระการเรียนรู้วิทยาศาสตร์: เคมี สาหรับผู ้สอนระดับมัธยมศึกษาตอนปลาย ่ 47 ่ - ขั้นวัดผลเป็ นขั้นตอนสุ ดท้ายของการจัดการเรี ยนรู ้ ที่ผสอนจะดูวามีพฤติกรรมเป็ นไปตาม ู้ วัตถุประสงค์หรื อไม่ หรื อมีความรู ้เป็ นไปตามวัตถุประสงค์ท่ีต้ งไว้หรื อไม่ การวัดผลอาจใช้ ั แบบฝึ กหัด แบบทดสอบสั้นๆ ผูสอนสามารถนาผลประเมินนี้ไปใช้ในการประเมินการสอนของตน ้ และนาไปปรับปรุ งการสอนในครั้งต่อไปได้ 5.วัสดุอุปกรณ์ ประกอบการสอน ได้แก่ เอกสาร อุปกรณ์การทดลอง เครื่ องมือวิทยาศาสตร์ การระบุ อุปกรณ์ที่จะใช้สอน จะช่วยในการเตรี ยมอุปกรณ์ล่วงหน้า หมายเหตุ ผูสอนสามารถบันทึกเหตุการณ์ต่างๆที่เกิดขึ้นหรื อระบุทกษะกระบวนการทาง ้ ั วิทยาศาสตร์ที่ใช้ในการสอน 6. บันทึกหลังสอน ผูสอนสามารถเขียนผลของการประเมินและผลการสอนในภาพรวม หลังจากที่สอน ้ ่ เสร็ จแล้ว การเขียนบันทึกหลังสอนนี้เป็ นการระบุวาในการสอนครั้งนี้ มีขอดีหรื อจุดเด่นอะไรบ้าง เพื่อ ้ จะได้เป็ นข้อมูลในการนาไปใช้ครั้งต่อไป และมีขอที่ควรปรับปรุ งหรื อที่ตองการพัฒนาอะไรบ้าง เพื่อ ้ ้ จะได้ใช้เป็ นข้อมูลในการทาวิจยในชั้นเรี ยน ซึ่ งจะช่วยในการจัดการเรี ยนรู ้ของครู ให้ดีข้ ึน ั utqonlineโดยสานั กงานคณะกรรมการการศึกษาขันพืนฐาน กระทรวงศึกษาธิการอนุ ญาตให้ใช้ได้ตามสัญญาอนุญาตของครีเอทีฟคอมมอนส์แบบ แสดงทีมา-ไม่ใช ้เพือการค ้า-อนุญาตแบบเดียวกัน 3.0 ประเทศไทย. ้ ้ ่ ่
  • 26.
    รหัส UTQ-2115: กลุมสาระการเรียนรู้วิทยาศาสตร์: เคมี สาหรับผู ้สอนระดับมัธยมศึกษาตอนปลาย ่ 48 UTQ online e-Training Course ใบความรู้ ท2.9 ี่ เรื่อง “ตัวอย่ างแผนการจัดการเรียนรู้ ” ตัวอย่างแผนการจัดการเรียนรู้ กลุ่มสาระการเรียนรู้ วทยาศาสตร์ ิ โรงเรียนสาธิตมหาวิทยาลัยขอนแก่น (ศึกษาศาสตร์ ) วิชาเคมี2 ว32222 ชั้นมัธยมศึกษาปี ที่ 5 หน่ วยการเรียนรู้ ที่ 2 เรื่องของแข็ง ของเหลว แก๊ส ภาคเรียนที่ 1 ปี การศึกษา 2554 แผนการจัดการเรียนรู้ ที่ 3 เรื่องกฎของบอยล์ เวลา 1 คาบ ผู้สอน อาจารย์ สุเนตร ศรีบุญเลิศ 1. มาตรฐานการเรียนรู้ สาระการเรียนรู้ ที่ 3 สารและสมบัติของสาร มาตรฐาน ว 3.2เข้าใจหลักการและธรรมชาติของการเปลี่ยนแปลงสถานะของสาร การเกิด สารละลายการเกิดปฏิกิริยา มีกระบวนการสื บเสาะหาความรู ้และจิตวิทยาศาสตร์ สื่ อสารสิ่ งที่เรี ยนรู ้และ นําความรู้ไปใช้ประโยชน์ ตัวชี้วด ม.4-6/1ทดลอง อธิ บาย และเขียนสมการของปฏิกิริยาเคมีทวไปที่พบในชีวตประจําวัน ั ั่ ิ รวมทั้งอธิ บายผลของสารเคมีที่มีต่อสิ่ งมีชีวตและสิ่ งแวดล้อม ิ 2. สาระสาคัญ กฎของบอยล์กล่าวว่า เมื่ออุณหภูมิและมวลของแก๊สคงที่ปริ มาตรของแก๊สจะแปรผกผันกับความดัน 3. จุดประสงค์ การเรียนรู้ 1. สามารถใช้กฎของบอยล์ในการอธิ บายความสัมพันธ์ระหว่างปริ มาตรกับความดันของแก๊สเมื่อ อุณหภูมิคงที่ได้(K) 2. คํานวณหาปริ มาตรหรื อความดันของแก๊สเมื่ออุณหภูมิคงที่ตามกฎของบอยล์ได้ (P) 3. มีความรับผิดชอบทํางานร่ วมกับผูอื่นและยอมรับฟังความคิดเห็นของผูอื่น (A) ้ ้ 4. สาระการเรียนรู้ กฎของบอยล์ บอยล์ (Robert Boyle ; พ.ศ. 2170 – 2234) นักวิทยาศาสตร์ ชาวอังกฤษ ได้ทา ํ การทดลองหาความสัมพันธ์ระหว่างความดันกับปริ มาตรของแก๊สพบว่า เมื่ออุณหภูมิคงที่ ความดันของ แก๊สจะแปรผกผันกับปริ มาตร นันคือ ่ เมื่ออุณหภูมิและมวลของแก๊สคงที่ utqonlineโดยสานั กงานคณะกรรมการการศึกษาขันพืนฐาน กระทรวงศึกษาธิการอนุ ญาตให้ใช้ได้ตามสัญญาอนุญาตของครีเอทีฟคอมมอนส์แบบ แสดงทีมา-ไม่ใช ้เพือการค ้า-อนุญาตแบบเดียวกัน 3.0 ประเทศไทย. ้ ้ ่ ่
  • 27.
    รหัส UTQ-2115: กลุมสาระการเรียนรู้วิทยาศาสตร์: เคมี สาหรับผู ้สอนระดับมัธยมศึกษาตอนปลาย ่ 49 PV = k เมื่อ kเป็ นค่าคงที่ เมื่อ P แทนความดันของแก๊ส V แทนปริ มาตรของแก๊ส ่ จากสมการ PV = k จึงกล่าวได้วา เมื่ออุณหภูมิและมวลของแก๊สคงที่ ผลคูณของความดันกับ ปริ มาตรของแก๊สใด จะมีค่าคงที่เสมอ ดังนั้น ถ้าความดันของแก๊สเปลี่ยนจาก P1 เป็ น P2 ปริ มาตรของ แก๊สก็จะเปลี่ยนจาก V1เป็ นV2ผลคูณของความดันกับปริ มาตรที่ภาวะทั้งสองจะมีค่าเท่ากันและมีค่าคงที่ ค่าหนึ่ง ดังความสัมพันธ์ P1V 1 = P 2V 2= k รู ปที่ 1 แสดงการเปลี่ยนแปลงปริ มาตรของแก๊สตามกฎของบอยล์ เมื่อเขียนกราฟระหว่าง P กับ V จะได้กราฟของเส้นโค้งไฮเพอร์ โบลา ดังรู ปข้างล่าง แต่ถา ้ เขียนกราฟระหว่าง P กับ 1/V จะได้กราฟของเส้นตรง กราฟที่ 1 แสดงความสัมพันธ์ระหว่าง P กับ V ตามกฎของบอยล์ utqonlineโดยสานั กงานคณะกรรมการการศึกษาขันพืนฐาน กระทรวงศึกษาธิการอนุ ญาตให้ใช้ได้ตามสัญญาอนุญาตของครีเอทีฟคอมมอนส์แบบ แสดงทีมา-ไม่ใช ้เพือการค ้า-อนุญาตแบบเดียวกัน 3.0 ประเทศไทย. ้ ้ ่ ่
  • 28.
    รหัส UTQ-2115: กลุมสาระการเรียนรู้วิทยาศาสตร์: เคมี สาหรับผู ้สอนระดับมัธยมศึกษาตอนปลาย ่ 50 P 1/V กราฟที่ 2 แสดงความสัมพันธ์ระหว่าง P กับ 1/V ตามกฎของบอยล์ 5. กระบวนจัดการเรียนรู้ 1.ขั้นสร้ างความสนใจ ( 5 นาที ) 1.ครู และนักเรี ยนร่ วมกันอภิปรายเกี่ยวกับทฤษฏีจลน์ของแก็สเพื่อทบทวนความรู ้เดิม และนําเข้าสู่ บทเรี ยน 2.ครู ให้นกเรี ยนสังเกตภาพแสดงพฤติกรรมของแก็สในระบบปิ ด ั 3.ครู และนักเรี ยนร่ วมกันอภิปรายในประเด็นความสัมพันธ์ปริ มาตร ความดัน และ จํานวนอนุภาคของแก็สในระบบ ั 4.ครู และนักเรี ยนร่ วมกันอภิปรายในประเด็น ถ้าเพิ่มความดันให้กบระบบโดยให้ จํานวนอนุภาคของแก็สเท่าเดิมจะมีผลต่อปริ มาตรของแก็สในระบบอย่างไรเพื่อให้นกเรี ยนคิดนําไปสู่ ั การวางแผนกิจกรรมเป็ นแนวทางหาคําตอบและเหตุผลต่อไป 2.ขั้นสารวจ และค้ นหา ( 15 นาที ) utqonlineโดยสานั กงานคณะกรรมการการศึกษาขันพืนฐาน กระทรวงศึกษาธิการอนุ ญาตให้ใช้ได้ตามสัญญาอนุญาตของครีเอทีฟคอมมอนส์แบบ แสดงทีมา-ไม่ใช ้เพือการค ้า-อนุญาตแบบเดียวกัน 3.0 ประเทศไทย. ้ ้ ่ ่
  • 29.
    รหัส UTQ-2115: กลุมสาระการเรียนรู้วิทยาศาสตร์: เคมี สาหรับผู ้สอนระดับมัธยมศึกษาตอนปลาย ่ 51 1.ครู แบ่งนักเรี ยนออกเป็ นกลุ่มๆละ3-4 คน 2.นักเรี ยนอภิปรายภายในกลุ่ม เพื่อวางแผนกิจกรรม 3.ครู แจกกระบอกฉีดยาขนาด 20 cm3ให้กบนักเรี ยนกลุ่มละอันเพื่อช่วยกระตุนให้หา ั ้ แนวทางในการค้นหาคําตอบ 4.ครู และนักเรี ยนร่ วมกันอภิปรายเพื่อให้เกิดแนวทางดังนี้ - ดึงก้านหลอดฉี ดยาขึ้นมาอยูประมาณกึ่งกลางของกระบอกฉี ดยา ใช้ปลายนิ้ว ่ อุดปลายกระบอกฉีดยาไว้ อ่านค่าปริ มาตรของแก็สในกระบอกฉี ดยาบันทึกผล - กดก้านหลอดฉี ดยาลงช้าๆจนกระทังกดไม่ลงอ่านค่าปริ มาตรของแก็สใน ่ กระบอกฉีดยาบันทึกผล -ปล่อยมือที่กดและสังเกตการเปลี่ยนแปลง - ดึงก้านหลอดฉี ดยาขึ้นมาอยูประมาณกึ่งกลางของกระบอกฉี ดยา ใช้ปลายนิ้ว ่ อุดปลายกระบอกฉี ดยาไว้ อ่านค่าปริ มาตรของแก็สในกระบอกฉี ดยาบันทึกผล -ดึงก้านกระบอกฉี ดยาขึ้นอย่างช้าๆ จนเกือบสุ ดอ่านค่าปริ มาตรของแก็สใน กระบอกฉีดยาบันทึกผล - ปล่อยมือและสังเกตการณ์เปลี่ยนแปลง ตัวอย่างผลการทดลอง การเปลียนแปลงของแก๊สในกระบอกฉีดยา ่ การทดลอง อุณหภูมิ ความดัน ปริมาตร ขณะกดก้านหลอดฉี ดยา คงที่ เพิ่มขึ้น ลดลง ขณะดึงก้านหลอดฉี ดยา คงที่ ลดลง เพิ่มขึ้น 3.ขั้ นอธิบาย และลงข้ อสรุ ป (10 นาที ) 1.ครู และนักเรี ยนร่ วมกันอภิปรายและซักถามเพื่อให้เกิดข้อสรุ ปดังนี้ -การกดหรื อดึงหลอดฉี ดยามวลหรื อจํานวนอนุภาคของแก็สมีค่าคงที่เท่าเดิม -การกดหลอดฉี ดยาเป็ นการเพิ่มความดันปริ มาตรของแก็สลดลง utqonlineโดยสานั กงานคณะกรรมการการศึกษาขันพืนฐาน กระทรวงศึกษาธิการอนุ ญาตให้ใช้ได้ตามสัญญาอนุญาตของครีเอทีฟคอมมอนส์แบบ แสดงทีมา-ไม่ใช ้เพือการค ้า-อนุญาตแบบเดียวกัน 3.0 ประเทศไทย. ้ ้ ่ ่
  • 30.
    รหัส UTQ-2115: กลุมสาระการเรียนรู้วิทยาศาสตร์: เคมี สาหรับผู ้สอนระดับมัธยมศึกษาตอนปลาย ่ 52 -การดึงหลอดฉีดยาเป็ นการลดความดันปริ มาตรของแก็สเพิ่มขึ้น 2.ครู และนักเรี ยนร่ วมกันอภิปรายและซักถามให้เห็นความสัมพันธ์ของปริ มาตรของ แก็สกับความดันเมื่อมวลและอุณหภูมิของแก็สคงที่จนได้ขอสรุ ปในประเด็น ปริ มาตรของแก็ส ้ ่ แปรผกผันกับความดันของแก๊ส เมื่ออุณหภูมิ และมวลคงที่ และเรี ยกความสัมพันธ์น้ ีวากฎของบอยล์ 4.ขั้ นขยายความรู้ (20นาที) 1.ครู นาอภิปรายเพื่อขยายกฎของบอยล์ไปอธิ บายพฤติกรรมของแก็สชนิดอื่นๆดังนี้ ํ ให้ P แทนความดันของแก๊ส V แทนปริ มาตรของแก๊ส Tแทนอุณหภูมิของแก๊ส m แทนมวลของแก๊ส จะสามารถเขียนสมการแสดงความสัมพันธ์ได้ เมื่อ T ,m คงที่ PV = k เมื่อ k เป็ นค่าคงที่ 2.เมื่อเปลี่ยนสภาวะจะได้ความสัมพันธ์ดงนี้ ั 3.ครู ให้นกเรี ยนสังเกตภาพดังนี้แล้วร่ วมกันอภิปรายเพื่อให้คาตอบในประเด็น ั ํ -สภาวะแรกความดันและปริ มาตรของแก๊สเป็ นเท่าใด -สภาวะที่สองความดันและปริ มาตรของแก๊สเป็ นเท่าใด -ในสภาวะแรกกับสภาวะที่สอง อุณหภูมิและจํานวนอนุภาคของแก๊สแตกต่าง กันหรื อไม่อย่างไร utqonlineโดยสานั กงานคณะกรรมการการศึกษาขันพืนฐาน กระทรวงศึกษาธิการอนุ ญาตให้ใช้ได้ตามสัญญาอนุญาตของครีเอทีฟคอมมอนส์แบบ แสดงทีมา-ไม่ใช ้เพือการค ้า-อนุญาตแบบเดียวกัน 3.0 ประเทศไทย. ้ ้ ่ ่
  • 31.
    รหัส UTQ-2115: กลุมสาระการเรียนรู้วิทยาศาสตร์: เคมี สาหรับผู ้สอนระดับมัธยมศึกษาตอนปลาย ่ 53 4.ครู นาอภิปรายเพื่อให้นกเรี ยนนํากฏของบอยล์ไปใช้คานวณสมบัติของแก๊สอื่นโดยครู ํ ั ํ ยกตัวอย่างดังนี้ ตัวอย่าง แก๊สจํานวน 3.0 กรัม ปริ มาตร 224 cm3เมื่อความดัน 755 mmHg ถ้าเปลี่ยน ความดันเป็ น 760 mmHg โดยให้อุณหภูมิคงที่แล้วปริ มาตรของแก๊สจะเป็ นเท่าไร วิธีทาจาก P1V1 = P2V2 P1 = 755 mmHg V1 = 224 cm3 P2 = 760 mmHg แทนค่า 224 x 755 = 760 x V2 V2 = 224 x 755 = 222.53 cm3 760 ดังนั้นปริ มาตรของแก๊ส = 222.53 cm3 5 ขั้นประเมิน (10 นาที ) 1.ครู สุ่มถามนักเรี ยนในประเด็นความเข้าใจกฎของบอยล์และเปิ ดโอกาสให้นกเรี ยน ั ซักถาม 2.ครู ยกตัวอย่างให้นกเรี ยนช่วยกันหาคําตอบโดยแสดงวิธีคานวณอย่างละเอียด ั ํ - ตัวอย่าง แก๊สไนโตรเจนมีปริ มาตร 30.00 ลิตร ที่ความดัน 1.00 บรรยากาศ ่ (atm)เมื่อต้องการให้แก๊สไนโตรเจนมีปริ มาตร 1.50 ลิตร จะต้องใช้ความดันเท่าไร สมมติวาอุณหภูมิ คงที่ และแก๊สไนโตรเจนมีพฤติกรรมแบบแก๊สในอุดมคติ -ตัวอย่างเมื่อสู บอากาศปริ มาณ 1.5 cm3เข้ายางตุกตา ทําให้อากาศภายในมี ๊ ความดัน เป็ น 4x104 บรรยากาศ ที่อุณหภูมิ 28 องศาเซลเซี ยส และถ้าสู บอากาศเพิ่มเข้าไปอีก 0.5 cm3 ความดันในตุกตายางเปลี่ยนเป็ นเท่าไรโดยอุณหภูมิไม่เปลี่ยนแปลง ๊ utqonlineโดยสานั กงานคณะกรรมการการศึกษาขันพืนฐาน กระทรวงศึกษาธิการอนุ ญาตให้ใช้ได้ตามสัญญาอนุญาตของครีเอทีฟคอมมอนส์แบบ แสดงทีมา-ไม่ใช ้เพือการค ้า-อนุญาตแบบเดียวกัน 3.0 ประเทศไทย. ้ ้ ่ ่
  • 32.
    รหัส UTQ-2115: กลุมสาระการเรียนรู้วิทยาศาสตร์: เคมี สาหรับผู ้สอนระดับมัธยมศึกษาตอนปลาย ่ 54 6. สื่ อการเรียนการสอนและแหล่ งการเรียนรู้ 1. หนังสื อเรี ยน รายวิชาเพิ่มเติม วิชาเคมี เล่ม 2 (สสวท.) 2. Power point 3. แหล่งเรี ยนรู ้บทเรี ยนบนอินเตอร์ เน็ต 4.ใบความรู้เรื่ องกฏของบอยล์ 5. จากเว็บไซต์ http://203.114.105.84/virtual/Physicals/Phys%202/www.sripatum.ac.th/online/ physics5/k13.html http://www.tint.or.th/nkc/nkc51/nkc5102/nkc5102s.html http://www.sa.ac.th/winyoo/thermo_gas/Gas/boyle_gas.htm 7. การวัดประเมินผล ประเด็นในการวัดและ วิธีการวัดและประเมินผล เครื่องมือทีใช้ ่ เกณฑ์ การผ่าน ประเมินผล 1. การสามารถใช้กฎของ - สังเกตการณ์ตอบ - แบบบันทึก - ตอบคําถามได้ถูกต้อง บอยล์ในการอธิบาย คําถาม พฤติกรรม ในระดับดี ความสัมพันธ์ระหว่าง ปริ มาตรกับความดันของแก๊ส เมื่ออุณหภูมิคงที่ได้ 2. การคํานวณหาปริ มาตร - สังเกตการณ์ตอบ - แบบบันทึก - ตอบคําถามได้ถูกต้อง หรื อความดันของแก๊สเมื่อ คําถาม พฤติกรรม ในระดับดี อุณหภูมิคงที่ตามกฎของ - ตรวจสมุดงาน - แบบบันทึกการส่ ง -ทํางานครบ บอยล์ได้ งาน 3. การมีระเบียบวินยและมี ั - สังเกตพฤติกรรม - แบบบันทึก - ส่ งงานตรงตาม ความรับผิดชอบ พฤติกรรม กําหนด ่ - มีพฤติกรรมอยูใน ระดับดี utqonlineโดยสานั กงานคณะกรรมการการศึกษาขันพืนฐาน กระทรวงศึกษาธิการอนุ ญาตให้ใช้ได้ตามสัญญาอนุญาตของครีเอทีฟคอมมอนส์แบบ แสดงทีมา-ไม่ใช ้เพือการค ้า-อนุญาตแบบเดียวกัน 3.0 ประเทศไทย. ้ ้ ่ ่
  • 33.
    รหัส UTQ-2115: กลุมสาระการเรียนรู้วิทยาศาสตร์: เคมี สาหรับผู ้สอนระดับมัธยมศึกษาตอนปลาย ่ 55 เกณฑ์ การประเมินผล ประเด็นในการวัด ระดับคุณภาพ และการประเมินผล 4 (ดีมาก) 3 (ดี) 2 (พอใช้ ) 1 (ปรับปรุ ง) 1. สามารถใช้กฎ สามารถใช้กฎของ สามารถใช้กฎของ สามารถใช้กฎของ สามารถใช้กฎของ ของบอยล์ในการ บอยล์ในการอธิบาย บอยล์ในการอธิบาย บอยล์ในการอธิบาย บอยล์ในการอธิบาย อธิบาย ความสัมพันธ์ ความสัมพันธ์ ความสัมพันธ์ ความสัมพันธ์ ความสัมพันธ์ ระหว่างปริ มาตรกับ ระหว่างปริ มาตรกับ ระหว่างปริ มาตรกับ ระหว่างปริ มาตรกับ ระหว่างปริ มาตรกับ ความดันของแก๊ส ความดันของแก๊ส ความดันของแก๊ส ความดันของแก๊ส ความดันของแก๊ส เมื่ออุณหภูมิคงที่ได้ เมื่ออุณหภูมิคงที่ได้ เมื่ออุณหภูมิคงที่ได้ เมื่ออุณหภูมิคงที่ไม่ เมื่ออุณหภูมิคงที่ได้ อย่างถูกต้อง แต่ยงไม่ถูกต้อง ั แต่ตองได้รับการ ้ ถูกต้อง เท่าที่ควร แนะนํา 2. คํานวณหา คํานวณหาปริ มาตร คํานวณหาปริ มาตร คํานวณหาปริ มาตร คํานวณหาปริ มาตร ปริ มาตรหรื อความ หรื อความดันของ หรื อความดันของ หรื อความดันของ หรื อความดันของ ดันของแก๊สเมื่อ แก๊สเมื่ออุณหภูมิ แก๊สเมื่ออุณหภูมิ แก๊สเมื่ออุณหภูมิ แก๊สเมื่ออุณหภูมิ อุณหภูมิคงที่ตามกฎ คงที่ตามกฎของ คงที่ตามกฎของ คงที่ตามกฎของ คงที่ตามกฎของ ของบอยล์ได้ บอยล์ได้อย่าง บอยล์ได้ บอยล์ได้รับการ บอยล์ ถูกต้อง แต่ยงไม่ถูกต้อง ั แนะนํา ไม่ถูกต้อง เท่าที่ควร 3. มีระเบียบวินย ั ส่ งงานตามกําหนด ส่ งงานช้ากว่า ส่ งงานช้ากว่า ไม่ส่งงานเลย และมีความ ทํางานเป็ นทีมได้ดี กําหนด 1 วัน ทํางาน กําหนดมากกว่า 1 ทํางานเป็ นทีมได้ รับผิดชอบ และยอมรับฟังความ เป็ นทีมได้ดี และ วัน ทํางานเป็ นทีม บางครั้ง และ คิดเห็นของผูอื่น ้ ยอมรับฟังความ ได้ และยอมรับฟัง ยอมรับฟังความ สมํ่าเสมอ คิดเห็นของผูอื่น ้ ความคิดเห็นของ คิดเห็นของผูอื่น ้ บ่อยครั้ง ผูอื่นบางครั้ง ้ น้อยครั้ง 8. บันทึกผลหลังการสอน 8.1 ด้ านผู้เรียน .................................................................................................................................................................... .................................................................................................................................................................... .................................................................................................................................................................... .................................................................................................................................................................... .................................................................................................................................................................... utqonlineโดยสานั กงานคณะกรรมการการศึกษาขันพืนฐาน กระทรวงศึกษาธิการอนุ ญาตให้ใช้ได้ตามสัญญาอนุญาตของครีเอทีฟคอมมอนส์แบบ แสดงทีมา-ไม่ใช ้เพือการค ้า-อนุญาตแบบเดียวกัน 3.0 ประเทศไทย. ้ ้ ่ ่
  • 34.
    รหัส UTQ-2115: กลุมสาระการเรียนรู้วิทยาศาสตร์: เคมี สาหรับผู ้สอนระดับมัธยมศึกษาตอนปลาย ่ 56 .................................................................................................................................................................... .................................................................................................................................................................... 8.2 ด้ านผู้สอน .................................................................................................................................................................... .................................................................................................................................................................... .................................................................................................................................................................... .................................................................................................................................................................... .................................................................................................................................................................... .................................................................................................................................................................... .................................................................................................................................................................... .................................................................................................................................................................... หมายเหตุ .................................................................................................................................................................... .................................................................................................................................................................... ................................................................................................................................................................... ลงชื่อ....................................... (นายสุ เนตร ศรี บุญเลิศ) ผูสอน ้ ........../.........../........... utqonlineโดยสานั กงานคณะกรรมการการศึกษาขันพืนฐาน กระทรวงศึกษาธิการอนุ ญาตให้ใช้ได้ตามสัญญาอนุญาตของครีเอทีฟคอมมอนส์แบบ แสดงทีมา-ไม่ใช ้เพือการค ้า-อนุญาตแบบเดียวกัน 3.0 ประเทศไทย. ้ ้ ่ ่
  • 35.
    รหัส UTQ-2115: กลุมสาระการเรียนรู้วิทยาศาสตร์: เคมี สาหรับผู ้สอนระดับมัธยมศึกษาตอนปลาย ่ 57 UTQ online e-Training Course ใบความรู้ ท3.1 ี่ เรื่อง “การจัดการเรียนการสอนวิทยาศาสตร์ ” การจัดการเรียนการสอนวิทยาศาสตร์ วิทยาศาสตร์ มีบทบาทสาคัญยิงในสังคมโลกปั จจุบนและอนาคต เพราะวิทยาศาสตร์ เกี่ยวข้อง ่ ั กับชีวตของทุกคน ทั้งในการดารงชีวตประจาวันและในงานอาชีพต่างๆ เครื่ องมือเครื่ องใช้เพื่ออานวย ิ ิ ความสะดวกในชีวตและในการทางาน ล้วนเป็ นผลของความรู ้วทยาศาสตร์ ผสมผสานกับความคิด ิ ิ สร้างสรรค์และศาสตร์ อื่นๆ ความรู ้วทยาศาสตร์ ช่วยให้เกิดองค์ความรู ้และความเข้าใจในปรากฏการณ์ ิ ธรรมชาติมากมาย มีผลให้เกิดการพัฒนาทางเทคโนโลยีอย่างมาก ในทางกลับกัน เทคโนโลยีก็มีส่วน สาคัญมากที่จะให้มีการศึกษาค้นคว้าความรู ้ทางวิทยาศาสตร์ ต่อไอย่างไม่หยุดยั้ง วิทยาศาสตร์ ทาให้คนได้พฒนาวิธีคิด ทั้งความคิดเป็ นเหตุเป็ นผล คิดสร้างสรรค์ คิดวิเคราะห์ ั วิจารณ์ มีทกษะที่สาคัญในการค้นคว้าหาความรู ้ มีความสามารถในการแก้ปัญหาอย่างเป็ นระบบ ั สามารถตัดสิ นใจโดยใช้ขอมูลหลากหลายและประจักษ์พยานที่ตรวจสอบได้ วิทยาศาสตร์เป็ น ้ วัฒนธรรมของโลกสมัยใหม่ซ่ ึ งเป็ นสังคมแห่งความรู ้ ( knowledge based society) ทุกคนจึงจาเป็ นต้อง ได้รับการพัฒนาให้รู้วทยาศาสตร์ (scientific literacy for all) เพื่อที่จะมีความรู้ ความเข้าใจโลกธรรมชาติ ิ และเทคโนโลยีท่ีมนุษย์สร้างสรรค์ข้ ึน และนาความรู ้ไปใช้อย่างมีเหตุผล สร้างสรรค์ มีคุณธรรม เปาหมายของการจัดการเรียนการสอนวิทยาศาสตร์ ้ วิทยาศาสตร์ เป็ นเรื่ องของการเรี ยนรู ้เกี่ยวกับธรรมชาติ โดยมนุษย์ใช้กระบวนการสังเกต สารวจ ตรวจสอบ และการทดลองเกี่ยวกับปรากฏการณ์ทางธรรมชาติ และนาผลมาจัดระบบ หลักการ แนวคิด และทฤษฎี ดังนั้นการเรี ยนการสอนวิทยาศาสตร์ จึงมุ่งเน้นให้ผเู ้ รี ยนได้เป็ นผูเ้ รี ยนรู ้และค้นพบด้วย ตนเองมากที่สุด นันคือ ให้ได้ท้ งกระบวนการและองค์ความรู ้ ตั้งแต่วยเริ่ มแรกก่อนเข้าเรี ยนเมื่ออยูใน ่ ั ั ่ สถานศึกษา และเมื่อออกจากสถานศึกษาไปประกอบอาชีพแล้ว การจัดการเรียนการสอนวิทยาศาสตร์ มีเปาหมายสาคัญ ดังนี้ ้ 1. เพื่อให้เข้าใจหลักการ ทฤษฎีที่เป็ นพื้นฐานในวิทยาศาสตร์ 2. เพื่อให้เข้าใจขอบเขตธรรมชาติและข้อจากัดของวิทยาศาสตร์ 3. เพื่อให้มีทกษะที่สาคัญในการศึกษาค้นคว้าและคิดค้นทางวิทยาศาสตร์และเทคโนโลยี ั utqonlineโดยสานั กงานคณะกรรมการการศึกษาขันพืนฐาน กระทรวงศึกษาธิการอนุ ญาตให้ใช้ได้ตามสัญญาอนุญาตของครีเอทีฟคอมมอนส์แบบ แสดงทีมา-ไม่ใช ้เพือการค ้า-อนุญาตแบบเดียวกัน 3.0 ประเทศไทย. ้ ้ ่ ่
  • 36.
    รหัส UTQ-2115: กลุมสาระการเรียนรู้วิทยาศาสตร์: เคมี สาหรับผู ้สอนระดับมัธยมศึกษาตอนปลาย ่ 58 4. เพื่อพัฒนากระบวนการคิดและจินตนาการ ความสามารถในการแก้ปัญหาและการจัดการ ทักษะในการสื่ อสาร และความสามารถในการตัดสิ นใจ 5. เพื่อให้ตระหนักถึงความสัมพันธ์ระหว่างวิทยาศาสตร์ เทคโนโลยี มวลมนุษย์และ สภาพแวดล้อมใน เชิงที่มีอิทธิ พลและผลกระทบซึ่ งกันและกัน 6.เพื่อนาความรู ้ความเข้าใจในเรื่ องวิทยาศาสตร์ และเทคโนโลยีไปใช้ให้เกิดประโยชน์ต่อสังคม และการดารงชีวต ิ 7.เพื่อให้เป็ นคนมีจิตวิทยาศาสตร์ มีคุณธรรม จริ ยธรรม และค่านิยมในการใช้วทยาศาสตร์ และ ิ เทคโนโลยีอย่างสร้างสรรค์ คุณภาพผู้เรียนวิทยาศาสตร์ เมื่อจบชั้ นมัธยมศึกษาปี ที่ 6 การจัดการศึกษาวิทยาศาสตร์ สาหรับหลักสู ตรการศึกษาขั้นพื้นฐาน มุ่งหวังให้ผเู ้ รี ยนได้เรี ยนรู ้ วิทยาศาสตร์ ที่เน้นกระบวนการไปสู่ การสร้างองค์ความรู ้ โดยผูเ้ รี ยนมีส่วนร่ วมทุกขั้นตอน ผูเ้ รี ยนจะได้ ทากิจกรรมหลากหลาย ทั้งเป็ นกลุ่มและเป็ นรายบุคคล โดยอาศัยแหล่งเรี ยนรู ้ท่ีเป็ นสากลและท้องถิ่น โดยผูสอนมีบทบาทในการวางแผนการเรี ยนรู ้ กระตุน แนะนาช่วยเหลือให้ผเู ้ รี ยนเกิดการเรี ยนรู ้ ้ ้ (สถาบันส่ งเสริ มการสอนวิทยาศาสตร์ และเทคโนโลยี, 2550) ผูเ้ รี ยนที่เรี ยนจบชั้นมัธยมศึกษาปี ที่ 6 ควรมีความรู้ ความคิด ทักษะ กระบวนการ และจิต วิทยาศาสตร์ ดงนี้ั 1. เข้าใจการรักษาดุลยภาพของเซลล์และกลไกการรักษาดุลยภาพของสิ่ งมีชีวต ิ 2. เข้าใจกระบวนการถ่ายทอดสารพันธุ กรรม การแปรผัน มิวเทชัน วิวฒนาการของสิ่ งมีชีวต ั ิ ิ ่ ความหลากหลายของสิ่ งมีชีวตและปั จจัยที่มีผลต่อการอยูรอดของสิ่ งมีชีวตในสิ่ งแวดล้อมต่างๆ ิ 3. เข้าใจกระบวนการ ความสาคัญและผลของเทคโนโลยีชีวภาพต่อมนุษย์ สิ่ งมีชีวตและ ิ สิ่ งแวดล้อม 4. เข้าใจชนิดของอนุภาคสาคัญที่เป็ นส่ วนประกอบในโครงสร้างอะตอม การจัดเรี ยงธาตุในตาราง ธาตุ การเกิดปฏิกิริยาเคมีและ ปั จจัยที่มีผลต่ออัตราการเกิดปฏิกิริยาเคมี 5. เข้าใจชนิดของแรงยึดเหนี่ยวระหว่างอนุภาคและสมบัติต่างๆ ของสารที่มีความสัมพันธ์กบแรง ั ยึดเหนี่ยว 6. เข้าใจการเกิดปิ โตรเลียม การแยกแก๊สธรรมชาติและการกลันลาดับส่ วนน้ ามันดิบ การนา ่ ผลิตภัณฑ์ปิโตรเลียมไปใช้ประโยชน์และผลต่อสิ่ งมีชีวตและสิ่ งแวดล้อม ิ 7. เข้าใจชนิด สมบัติ ปฏิกิริยาที่สาคัญของพอลิเมอร์ และสารชีวโมเลกุล utqonlineโดยสานั กงานคณะกรรมการการศึกษาขันพืนฐาน กระทรวงศึกษาธิการอนุ ญาตให้ใช้ได้ตามสัญญาอนุญาตของครีเอทีฟคอมมอนส์แบบ แสดงทีมา-ไม่ใช ้เพือการค ้า-อนุญาตแบบเดียวกัน 3.0 ประเทศไทย. ้ ้ ่ ่
  • 37.
    รหัส UTQ-2115: กลุมสาระการเรียนรู้วิทยาศาสตร์: เคมี สาหรับผู ้สอนระดับมัธยมศึกษาตอนปลาย ่ 59 8. เข้าใจความสัมพันธ์ระหว่างปริ มาณที่เกี่ยวกับการเคลื่อนที่แบบต่างๆ สมบัติของคลื่นกล คุณภาพของเสี ยงและการได้ยน สมบัติ ประโยชน์และโทษของคลื่นแม่เหล็กไฟฟ้ า ิ กัมมันตภาพรังสี และพลังงานนิวเคลียร์ 9. เข้าใจกระบวนการเปลี่ยนแปลงของโลกและปรากฏการณ์ทางธรณี ที่มีผลต่อสิ่ งมีชีวตและ ิ สิ่ งแวดล้อม 10. เข้าใจการเกิดและวิวฒนาการของระบบสุ ริยะ กาแล็กซี เอกภพและความสาคัญของเทคโนโลยี ั อวกาศ 11. เข้าใจความสัมพันธ์ของความรู ้วทยาศาสตร์ ที่มีผลต่อการพัฒนาเทคโนโลยีประเภทต่างๆ และ ิ การพัฒนาเทคโนโลยีที่ส่งผลให้มีการคิดค้นความรู ้ทางวิทยาศาสตร์ ท่ีกาวหน้า ผลของ ้ เทคโนโลยีต่อชีวต สังคม และ สิ่ งแวดล้อม ิ 12. ระบุปัญหา ตั้งคาถามที่จะสารวจตรวจสอบ โดยมีการกาหนดความสัมพันธ์ระหว่างตัวแปร ต่างๆ สื บค้นข้อมูลจากหลายแหล่ง ตั้งสมมติฐานที่เป็ นไปได้หลายแนวทาง ตัดสิ นใจเลือก ตรวจสอบสมมติฐานที่เป็ นไปได้ 13. วางแผนการสารวจตรวจสอบเพื่อแก้ปัญหาหรื อตอบคาถาม วิเคราะห์ เชื่อมโยงความสัมพันธ์ ของตัวแปรต่างๆ โดยใช้สมการทางคณิ ตศาสตร์ หรื อสร้างแบบจาลองจากผลหรื อความรู ้ท่ี ได้รับจากการสารวจตรวจสอบ 14. สื่ อสารความคิด ความรู้จากผลการสารวจตรวจสอบโดยการพูด เขียน จัดแสดง หรื อใช้ เทคโนโลยีสารสนเทศ 15. ใช้ความรู ้และกระบวนการทางวิทยาศาสตร์ ในการดารงชีวต การศึกษาหาความรู ้เพิ่มเติมทา ิ โครงงานหรื อสร้างชินงานตามความสนใจ 16. แสดงถึงความสนใจ มุ่งมัน รับผิดชอบ รอบคอบและซื่ อสัตย์ในการสื บเสาะหาความรู ้โดยใช้ ่ เครื่ องมือและวิธีการที่ให้ได้ผลถูกต้องเชื่อถือได้ 17. ตระหนักในคุณค่าของความรู ้วทยาศาสตร์ และเทคโนโลยีที่ใช้ในชีวตประจาวัน การประกอบ ิ ิ อาชีพ แสดงถึงความชื่นชม ภูมิใจ ยกย่อง อ้างอิงผลงาน ชิ้นงานที่เป็ นผลจากภูมิปัญญาท้องถิ่น และการพัฒนาเทคโนโลยีที่ทนสมัย ั 18. แสดงความซาบซึ้ ง ห่วงใย มีพฤติกรรมเกี่ยวกับการใช้และรักษาทรัพยากรธรรมชิตและ ั ั สิ่ งแวดล้อมอย่างรู ้คุณค่า เสนอตัวเองร่ วมมือปฏิบติกบชุมชนในการป้ องกัน ดูแล ทรัพยากรธรรมชาติและสิ่ งแวดล้อมของท้องถิ่น utqonlineโดยสานั กงานคณะกรรมการการศึกษาขันพืนฐาน กระทรวงศึกษาธิการอนุ ญาตให้ใช้ได้ตามสัญญาอนุญาตของครีเอทีฟคอมมอนส์แบบ แสดงทีมา-ไม่ใช ้เพือการค ้า-อนุญาตแบบเดียวกัน 3.0 ประเทศไทย. ้ ้ ่ ่
  • 38.
    รหัส UTQ-2115: กลุมสาระการเรียนรู้วิทยาศาสตร์: เคมี สาหรับผู ้สอนระดับมัธยมศึกษาตอนปลาย ่ 60 19. แสดงถึงความพอใจ และเห็นคุณค่าในการค้นพบความรู ้ พบคาตอบ หรื อแก้ปัญหาได้ 20. ทางานร่ วมกับผูอื่นอย่างสร้างสรรค์ แสดงความคิดเห็นโดยมีขอมูลอ้างอิงและเหตุผลประกอบ ้ ้ เกี่ยวกับผลของการพัฒนาและการใช้วทยาศาสตร์ และเทคโนโลยีอย่างมีคุณธรรมต่อสังคมและ ิ สิ่ งแวดล้อม และยอมรับฟังความคิดเห็นของผูอื่น ้ การเรียนรู้ ทผ้ เู รียนมีความสาคัญทีสุด ี่ ่ ่ พระราชบัญญัติการศึกษาแห่งชาติ พ.ศ. 2542 มาตรา 22 ระบุวาการจัดการศึกษาต้องยึดหลักว่า ผูเ้ รี ยนทุกคนมีความสามารถเรี ยนรู ้และพัฒนาตนเองได้ และถือว่าผูเ้ รี ยนมีความสาคัญที่สุด กระบวนการจัดการศึกษาต้องส่ งเสริ มให้ผเู ้ รี ยนสามารถพัฒนาตามธรรมชาติและเต็มตามศักยภาพ ใน มาตรา 23(2) เน้นการจัดการศึกษาในระบบ นอกระบบ และตามอัธยาศัย ให้ความสาคัญของการบูรณา การความรู้ คุณธรรม กระบวนการเรี ยนรู้ตามความเหมาะสมของระดับการศึกษา โดยเฉพาะความรู้และ ทักษะด้านวิทยาศาสตร์ และเทคโนโลยี รวมทั้งความรู ้ ความเข้าใจและประสบการณ์เรื่ องการจัดการ การ บารุ งรักษา และการใช้ประโยชน์จากทรัพยากรธรรมชาติและสิ่ งแวดล้อมอย่างสมดุลยังยืน ่ ในส่ วนของการจัดกระบวนการเรี ยนรู ้ มาตรา 24 ได้ระบุให้สถานศึกษาและหน่วยงานที่ เกี่ยวข้องดาเนินการดังนี้ 1. จัดเนื้อหาสาระและกิจกรรมให้สอดคล้องกับความสนใจและความถนัดของผูเ้ รี ยนโยคานึงถึง ความแตกต่างระหว่างบุคคล 2. ฝึ กทักษะ กระบวนการคิด การจัดการ การเผชิญสถานการณ์ และการประยุกต์ความรู้มาใช้เพื่อ ป้ องกันและแก้ไขปั ญหา 3. จัดกิจกรรมให้ผเู ้ รี ยนได้เรี ยนรู ้จากประสบการณ์จริ ง ฝึ กการปฏิบติ ให้ทาได้ คิดเป็ น ทาเป็ น รัก ั การอ่านและเกิดการใฝ่ รู ้อย่างต่อเนื่อง 4. จัดการเรี ยนการสอนโดยผสมผสานสาระความรู ้ดานต่างๆ อย่างได้สัดส่ วนสมดุลกัน รวมทั้ง ้ ปลูกฝังคุณธรรม ค่านิยมที่ดีงามและคุณลักษณะอันพึงประสงค์ไว้ในทุกวิชา 5. ส่ งเสริ มสนับสนุนให้ผสอนสามารถจัดบรรยากาศ สภาพแวดล้อม สื่ อการเรี ยนและอานวย ู้ ความสะดวกเพื่อให้ผเู ้ รี ยนเกิดการเรี ยนรู ้และมีความรอบรู ้ รวมทั้งสามรรถใช้การวิจยเป็ นส่ วน ั หนึ่งของกระบวนการเรี ยนรู ้ ทั้งนี้ ผูสอนและผูเ้ รี ยนอาจเรี ยนรู ้ไปพร้อมกันจากสื่ อการเรี ยนการ ้ สอนและแหล่งวิทยาการประเภทต่างๆ 6. จัดการเรี ยนรู ้ให้เกิดขึ้นได้ทุกเวลา ทุกสถานที่ มีการประสานความร่ วมมือกับบิดา มารดา ผูปกครอง และบุคคลในชุมชนทุกฝ่ าย เพื่อร่ วมกันพัฒนาผูเ้ รี ยนตามศักยภาพ ้ การจัดการเรี ยนรู ้ตามแนวดังกล่าว จาเป็ นต้องเปลี่ยนแปลงพฤติกรรมการเรี ยนการสอนทั้งของ utqonlineโดยสานั กงานคณะกรรมการการศึกษาขันพืนฐาน กระทรวงศึกษาธิการอนุ ญาตให้ใช้ได้ตามสัญญาอนุญาตของครีเอทีฟคอมมอนส์แบบ แสดงทีมา-ไม่ใช ้เพือการค ้า-อนุญาตแบบเดียวกัน 3.0 ประเทศไทย. ้ ้ ่ ่
  • 39.
    รหัส UTQ-2115: กลุมสาระการเรียนรู้วิทยาศาสตร์: เคมี สาหรับผู ้สอนระดับมัธยมศึกษาตอนปลาย ่ 61 ครู และนักเรี ยน กล่าวคือลดบทบาทของครู ผสอนจากการเป็ นผูบอกเล่า บรรยาย สาธิ ต เป็ นการวางแผน ู้ ้ จัดกิจกรรมให้นกเรี ยนเกิดการเรี ยนรู ้กิจกรรมต่างๆ จะต้องเน้นที่บทบาทของนักเรี ยนตั้งแต่เริ่ ม คือร่ วม ั วางแผนการเรี ยน การวัดผล ประเมินผล และต้องคานึงว่ากิจกรรมการเรี ยนนั้นเน้นการพัฒนา กระบวนการคิด วางแผน ลงมือปฏิบติ ศึกษา ค้นคว้า รวบรวมข้อมูลด้วยวิธีการต่างๆ จากแหล่งเรี ยนรู ้ ั หลากหลาย ตรวจสอบ วิเคราะห์ขอมูล การแก้ปัญหา การมีปฏิสมพันธ์ซ่ ึ งกันและกัน การสร้าง ้ ั คาอธิ บายเกี่ยวกับข้อมูลที่สืบค้นได้ เพื่อนาไปสู่ คาตอบของปั ญหาหรื อคาถามต่างๆ ในที่สุดสร้างองค์ ความรู ้ ทั้งนี้กิจกรรมการเรี ยนรู ้ดงกล่าวต้องพัฒนานักเรี ยนให้เจริ ญพัฒนาทั้งร่ างกาย อารมณ์ สังคม และ ั สติปัญญา การจัดการเรี ยนการสอนวิชาวิทยาศาสตร์และเทคโนโลยี เน้นกระบวนการที่นกเรี ยนเป็ นผูคิดั ้ ลงมือปฏิบติ ศึกษาค้นคว้าอย่างมีระบบ ด้วยกิจกรรมหลากหลาย ทั้งการทากิจกรรมภาคสนาม การ ั สังเกต การสารวจตรวจสอบ การทดลองในห้องปฏิบติการ การสื บค้นข้อมูลจากแหล่งข้อมูลปฐมภูมิ ั และทุติยภูมิ การทาโครงงานวิทยาศาสตร์ และเทคโนโลยี การศึกษาจากแหล่งเรี ยนรู ้ในท้องถิ่น โดย คานึงถึงวุฒิภาวะ ประสบการณ์เดิม สิ่ งแวดล้อม และวัฒนธรรมต่างกันที่นกเรี ยนได้รับรู ้มาแล้วก่อนเข้า ั สู่ หองเรี ยน การเรี ยนรู ้ของนักเรี ยนจะเกิดขึ้นระหว่างที่นกเรี ยนมีส่วนร่ วมโดยตรงในการทากิจกรรมการ ้ ั เรี ยนเหล่านั้น จึงจะมีความสามารถในการสื บเสาะหาความรู ้ มีความสามารถในการแก้ปัญหาด้วยวิธีการ ทางวิทยาศาสตร์ ได้พฒนากระบวนการคิดขั้นสู งและคาดหวังว่ากระบวนการเรี ยนรู ้ดงกล่าวจะทาให้ ั ั นักเรี ยนได้รับการพัฒนาเจตคติทางวิทยาศาสตร์ มีคุณธรรม จริ ยธรรม ในการใช้วทยาศาสตร์และ ิ เทคโนโลยีอย่างสร้างสรรค์ มีเจตคติและค่านิยมที่เหมาะสมต่อวิทยาศาสตร์ และเทคโนโลยี รวมทั้ง สามารถสื่ อสารและทางานร่ วมกับผูอื่นได้อย่างมีประสิ ทธิ ภาพ ้ ทฤษฎีการเรี ยนรู้ที่ใช้เป็ นแนวทางในการจัดการเรี ยนการสอนวิชาวิทยาศาสตร์และเทคโนโลยี ที่พดกันมากในปั จจุบนนี้คือ ทฤษฎีการสร้างเสริ มความรู ้ (constructivism) ซึ่ งเชื่อกันว่านักเรี ยนทุกคนมี ู ั ความรู ้ความเข้าใจเกี่ยวกับบางสิ่ งบางอย่างมาแล้วไม่มากก็นอย ก่อนที่ครู จะจัดการเรี ยนการสอนให้เน้น ้ ว่าการเรี ยนรู ้เกิดขึ้นด้วยตัวของผูเ้ รี ยนเอง และการเรี ยนรู ้เรื่ องใหม่จะมีพ้ืนฐานมาจากความรู ้เดิม ดังนั้น ประสบการณ์เดิมของนักเรี ยนจึงเป็ นปั จจัยสาคัญต่อการเรี ยนรู ้เป็ นอย่างยิง กระบวนการเรี ยนรู ้ ( process ่ of learning) ที่แท้จริ งของนักเรี ยนไม่ได้เกิดจากการบอกเล่าของครู หรื อนักเรี ยนเพียงแต่จดจาแนวคิด ต่างๆ ที่มีผบอกให้เท่านั้น แต่การเรี ยนรู ้วทยาศาสตร์ ตามทฤษฎีการสร้างเสริ มความรู ้ เป็ นกระบวนการที่ ู้ ิ นักเรี ยนจะต้องสื บค้น เสาะหา สารวจตรวจสอบ และค้นคว้าด้วยวิธีการต่างๆ จนทาให้นกเรี ยนเกิด ั ความเข้าใจและเกิดการรับรู ้ความรู ้น้ นอย่างมีความหมาย จึงจะสามารถสร้างเป็ นองค์ความรู ้ของนักเรี ยน ั เอง และเก็บเป็ นข้อมูลไว้ในสมองได้อย่างยาวนาน สามารถนามาใช้ได้เมื่อมีสถานการณ์ใดๆ มา เผชิญหน้า ดังนั้น การที่นกเรี ยนจะสร้างองค์ความรู ้ได้ ต้องผ่านกระบวนการเรี ยนรู ้ท่ีหลากหลาย ั โดยเฉพาะอย่างยิงกระบวนการสื บเสาะหาความรู ้ (inquiry process) ่ utqonlineโดยสานั กงานคณะกรรมการการศึกษาขันพืนฐาน กระทรวงศึกษาธิการอนุ ญาตให้ใช้ได้ตามสัญญาอนุญาตของครีเอทีฟคอมมอนส์แบบ แสดงทีมา-ไม่ใช ้เพือการค ้า-อนุญาตแบบเดียวกัน 3.0 ประเทศไทย. ้ ้ ่ ่
  • 40.
    รหัส UTQ-2115: กลุมสาระการเรียนรู้วิทยาศาสตร์: เคมี สาหรับผู ้สอนระดับมัธยมศึกษาตอนปลาย ่ 62 กระบวนการเรี ยนการสอนที่ใช้ในการเรี ยนรู ้วทยาศาสตร์ มีหลากหลาย เช่น กระบวนการสื บเสาะหา ิ ความรู้ (Inquiry process) กระบวนการแก้ปัญหา (Problem solving process) กิจกรรมคิดและปฏิบติ ั (Hands-on Mind-on Activities) การเรี ยนรู ้แบบร่ วมมือร่ วมใจ (Cooperative Learning) และ เทคนิค POE (Prediction-Observation-Explanation) เป็ นต้น ดังนั้น ครู จึงต้องเลือกใช้กระบวนการเรี ยนการสอน ให้เหมาะสมกับเนื้อหา utqonlineโดยสานั กงานคณะกรรมการการศึกษาขันพืนฐาน กระทรวงศึกษาธิการอนุ ญาตให้ใช้ได้ตามสัญญาอนุญาตของครีเอทีฟคอมมอนส์แบบ แสดงทีมา-ไม่ใช ้เพือการค ้า-อนุญาตแบบเดียวกัน 3.0 ประเทศไทย. ้ ้ ่ ่
  • 41.
    รหัส UTQ-2115: กลุมสาระการเรียนรู้วิทยาศาสตร์: เคมี สาหรับผู ้สอนระดับมัธยมศึกษาตอนปลาย ่ 63 UTQ online e-Training Course ใบความรู้ ท3.2 ี่ เรื่อง “การจัดกิจกรรมการเรียนรู้ โดยวัฏจักรการสื บเสาะหาความรู้ (Inquiry Cycle)” การจัดกิจกรรมการเรียนรู้ โดยวัฏจักรการสื บเสาะหาความรู้ (Inquiry Cycle) สร้ างความสนใจ (Engage) ประเมิน สารวจและค้ นหา (Evaluate) วัฏจักรการสื บเสาะหาความรู้ (Explore) Inquiry Cycle (5 Es) ขยายความรู้ อธิบายและลงข้ อสรุ ป (Elaborate) (Explain) การเรียนการสอนแบบสื บเสาะหาความรู้ (Inquiry Cycle) ดังที่ทราบกันดีแล้วว่าการเรี ยนรู ้เป็ นวัฎจักรที่ได้รับการกล่าวถึงกันมานานแล้ว ซึ่ งผูท่ีเป็ นริ เริ่ ม ้ การคิดค้นรู ปแบบของวัฏจักรการเรี ยนรู้ (The Learning Cycle Model) นั้นคือ โรเบิร์ต คาร์ พลัส (Robert Karplus) ในปี ค.ศ. 1960-1969) ซึ่งได้จดรู ปแบบของวัฏจักรออกเป็ น 3 ส่ วนหลัก ได้แก่ การสารวจ ั ค้นหา (Exploration) การสร้างองค์ความรู้ (Concept invention) และการขยายความรู้ (Concept extension) และต่อมามีนกการศึกษาหลายท่านได้นาแนวคิดนี้ไปจัดรู ปแบบของการเรี ยนรู ้ออกเป็ นอีก ั ั หลายรู ปแบบ โดยรู ปแบบที่นิยมและใช้กนอย่างแพร่ หลายได้แก่ รู ปแบบวัฏจักรการเรี ยนรู ้แบบสื บ เสาะหาความรู้ (Inquiry cycle model) utqonlineโดยสานั กงานคณะกรรมการการศึกษาขันพืนฐาน กระทรวงศึกษาธิการอนุ ญาตให้ใช้ได้ตามสัญญาอนุญาตของครีเอทีฟคอมมอนส์แบบ แสดงทีมา-ไม่ใช ้เพือการค ้า-อนุญาตแบบเดียวกัน 3.0 ประเทศไทย. ้ ้ ่ ่
  • 42.
    รหัส UTQ-2115: กลุมสาระการเรียนรู้วิทยาศาสตร์: เคมี สาหรับผู ้สอนระดับมัธยมศึกษาตอนปลาย ่ 64 การสื บเสาะหาความรู้ คืออะไร มีนกการศึกษาหลายท่านที่ได้ให้คาจากัดความของการสื บเสาะหาความรู ้เอาไว้ดงนี้ ั ั - การสื บเสาะหาความรู ้เป็ นกระบวนการสาหรับการค้นหาคาตอบผ่านการสารวจตรวจสอบ (Szesze, 2001) - การสื บเสาะหาความรู้คือการ “ค้นหา” โดยเฉพาะอย่างยิงการใช้คาถามและการสารวจ ่ ตรวจสอบบางสิ่ งบางอย่างซึ่ งนักเรี ยนได้ถูกกาหนดบทบาทให้เป็ นผูสารวจตรวจสอบ ไม่ใช่เป็ นผูท่ีใช้ ้ ้ วิธีการเดิมในการหยิบยกบทเรี ยนสาเร็ จรู ปขึ้นมาใช้ นักเรี ยนจะต้องเป็ นผูตื่นตัวอยูเ่ สมอในการเรี ยนซึ่ ง ้ นักเรี ยนจะมีบทบาทในการ 1) ตั้งคาถาม 2) สารวจตรวจสอบในเรื่ องที่ศึกษาเพื่อให้ได้มาซึ่งคาตอบ เหล่านั้น 3) เผชิญหน้ากับสิ่ งที่ตองการค้นหาซึ่ งต้องใช้สมมติฐานในการพิสูจน์ 4) สร้างความสัมพันธ์ ้ และการเชื่อมโยงในสิ่ งที่ได้จากการค้นหากับเพื่อนร่ วมชั้นและข้อมูลนั้นต้องมีความน่าเชื่อถือได้ - การสื บเสาะหาความรู ้ เป็ นกิจกรรมที่มีความผสมผสานระหว่างการสังเกต การใช้คาถาม การ ค้นคว้าหาข้อมูลเพื่อช่วยสนับสนุนการทดลองให้มีประจักษ์พยานและหลักฐาน การใช้เครื่ องมือในการ เก็บรวบรวมข้อมูล วิเคราะห์ขอมูล แปลผล ตอบคาถาม อธิ บายและทานาย ตลอดจนการนาเสนอข้อมูล ้ (สถาบันวิจยแห่งชาติสหรัฐอเมริ กา: NRC, 1996) ั ่ จากคานิยามบางส่ วนข้างบนนี้จะเห็นได้วาการสื บเสาะหาความรู ้เป็ นกระบวนการเรี ยนรู ้ท่ี ผสมผสานระหว่างการใช้กระบวนการคิดและทักษะต่างๆ เพื่อที่จะแก้ปัญหาหรื อค้นหาคาตอบ รู ปแบบการเรียนการสอนแบบสื บเสาะหาความรู้ ( Inquiry Cycle หรือ 5Es) นักการศึกษากลุ่มBSCS (Biological Science Curriculum Study) ได้นาวิธีการสอนแบบInquiry มาใช้ ในการพัฒนาหลักสู ตรวิชาวิทยาศาสตร์ โดยเสนอขั้นตอนในการเรี ยนการสอนเป็ น 5เรีขั้นตอน ยน ยกว่า การเรี การสอนแบบInquiry Cycle หรื อ 5Es ได้แก่ Engage Explore Explain Elaborate และ Evaluate สถาบันส่ งเสริ มการสอนวิทยาศาสตร์ และเทคโนโลยี (สสวท.) จึงต้องการศึกษารู ปแบบการเรี ยนการ สอนที่พฒนากระบวนการคิดระดับสู ง จึงพัฒนากระบวนการเรี ยนการสอนในแต่ละขั้นตอนการสอนของ ั รู ปแบบการเรี ยนการสอนแบบ Inquiry Cycle (5Es) มีขอบข่ายรายละเอียด ดังนี้ 1. การสร้ างความสนใจ (Engage) เป็ นการนาเข้าสู่ บทเรี ยนหรื อเรื่ องที่น่าสนใจ ซึ่ งอาจเกิดขึ้นเองจากความสงสัย หรื อความสนใจของตัวนักเรี ยนเอง หรื อเกิดจากการอภิปรายภายในกลุ่ม เรื่ องที่น่าสนใจอาจมาจาก ่ เหตุการณ์ที่กาลังเกิดขึ้นอยูในช่วงเวลานั้นหรื อเป็ นเรื่ องที่เชื่อมโยงกับความรู ้เดิมที่เพิ่งเรี ยนมารู ้มาแล้ว เป็ นตัวกระตุนให้นกเรี ยนสร้างคาถาม กาหนดประเด็นการสนทนาหน่วยที่จะศึกษา ในกรณี ที่ยงไม่มี ้ ั ั ประเด็นใดน่าสนใจ ครู อาจจะจัดกิจกรรมหรื อสถานการณ์เพื่อกระตุน ยัวยุ หรื อท้าทายให้นกเรี ยนตื่นเต้น ้ ่ ั สงสัย ใคร่ รู้ อยากรู ้อยากเห็น หรื อขัดแย้ง เพื่อนาไปสู่ การแก้ปัญหา การศึกษาค้นคว้า หรื อการทดลอง แต่ ไม่ควรบังคับให้นกเรี ยนยอมรับประเด็นหรื อปั ญหาที่ครู กาลังสนใจเป็ นเรื่ องที่จะศึกษา ทาได้หลายรู ปแบบ ั utqonlineโดยสานั กงานคณะกรรมการการศึกษาขันพืนฐาน กระทรวงศึกษาธิการอนุ ญาตให้ใช้ได้ตามสัญญาอนุญาตของครีเอทีฟคอมมอนส์แบบ แสดงทีมา-ไม่ใช ้เพือการค ้า-อนุญาตแบบเดียวกัน 3.0 ประเทศไทย. ้ ้ ่ ่
  • 43.
    รหัส UTQ-2115: กลุมสาระการเรียนรู้วิทยาศาสตร์: เคมี สาหรับผู ้สอนระดับมัธยมศึกษาตอนปลาย ่ 65 เช่น สาธิ ต ทดลอง นาเสนอข้อมูล เล่าเรื่ อง/เหตุการณ์ ให้คนคว้า/อ่านเรื่ อง อภิปราย/พูดคุย สนทนา ใช้เกม ้ ให้สื่อวัสดุ อุปกรณ์ สร้างสถานการณ์ /ปั ญหาที่น่าสนใจที่น่าสงสัยแปลกใจ 2. การสารวจและค้ นหา (Explore) นักเรี ยนดาเนินการสารวจ ทดลอง ค้นหา และรวบรวมข้อมูล วางแผน กาหนดการสารวจตรวจสอบ หรื อออกแบบการทดลอง ลงมือปฏิบติ เช่น สังเกต วัด ทดลอง ั รวบรวมข้อมูล ข้อสนเทศ หรื อปรากฏการณ์ต่างๆ 3. การอธิบาย (Explain) นักเรี ยนนาข้อมูลที่ได้จากการสารวจและค้นหามาวิเคราะห์ แปลผล สรุ ปและ อภิปรายพร้อมทั้งนาเสนอผลงานในรู ปแบบต่างๆ ซึ่ งอาจเป็ นรู ปวาด ตาราง แผนผัง ผลงานมีความ หลากหลาย สนับสนุนสมมติฐานที่ต้ งไว้หรื อโต้แย้งกับสมมติฐานที่ต้ งไว้ หรื อไม่เกี่ยวข้องกับประเด็น ั ั การสนทนาหน่วยที่กาหนดไว้ โดยมีการอ้างอิงความรู ้ประกอบการให้เหตุผลสมเหตุสมผล การลง ข้อสรุ ปถูกต้องเชื่อถือได้ มีเอกสารอ้างอิงและหลักฐานชัดเจน 4. การขยายความรู้ (Elaborate) 4.1 ครู จดกิจกรรมหรื อสถานการณ์เพื่อให้นกเรี ยนมีความรู ้ลึกซึ้ งขึ้นหรื อขยาย ั ั กรอบความคิด กว้างขึ้นหรื อเชื่อมโยงความรู ้เดิมสู่ ความรู ้ใหม่หรื อนาไปสู่ การศึกษาค้นคว้า ทดลอง เพิ่มขึ้น เช่น ตั้งประเด็นเพื่อให้นกเรี ยน ชี้แจงหรื อร่ วมอภิปรายแสดงความคิดเห็นเพิ่มเติมให้ชดเจน ั ั ่ ั ั ยิงขึ้น ซักถามให้นกเรี ยนชัดเจนหรื อกระจ่างในความรู ้สึกที่ได้หรื อเชื่อมโยงความรู ้ท่ีได้กบความรู ้เดิม 4.2 นักเรี ยนมีส่วนร่ วมในกิจกรรม เช่น อธิ บายและขยายความรู ้เพิมเติมมีความ ่ ละเอียดมากขึ้น ยกสถานการณ์ ตัวอย่าง อธิ บายเชื่อมโยงความรู ้ท่ีได้เป็ นระบบและลึกซึ้ งยิงขึ้นหรื อ่ สมบูรณ์ละเอียดขึ้น นาไปสู่ ความรู ้ใหม่หรื อความรู ้ที่ลึกซึ้ งยิงขึ้น ประยุกต์ความรู ้ท่ีได้ไปใช้ในเรื่ องอื่น ่ หรื อสถานการณ์อื่นๆ หรื อสร้างคาถามใหม่และออกแบบการสารวจ ค้นหา และรวบรวมเพื่อนาไปสู่ การสร้างความรู ้ใหม่ 5. การประเมินผล (Evaluate) เป็ นการประเมินการเรี ยนรู ้ดวยกระบวนการต่างๆ ว่านักเรี ยนมีความรู ้อะไรบ้าง อย่างไร ้ และมากน้อยเพียงใด จากขั้นนี้จะนาไปสู่ การนาความรู ้ไปประยุกต์ใช้ในเรื่ องอื่นๆ 5.1 นักเรี ยนระบุสิ่งที่นกเรี ยนได้เรี ยนรู ้ท้ งด้านกระบวนการและผลผลิต ั ั 5.2 นักเรี ยนตรวจสอบความถูกต้องของความรู ้ที่ได้ เช่น วิเคราะห์วจารณ์ ิ แลกเปลี่ยนความรู ้ซ่ ึ งกันและกัน คิดพิจารณาให้รอบคอบทั้งกระบวนการและผลงาน อภิปราย ประเมิน ปรับปรุ งเพิ่มเติมและสรุ ป ถ้ายังมีปัญหาให้ศึกษาทบทวนใหม่อีกครั้ง อ้างอิงทฤษฎีหรื อหลักการและ เกณฑ์เปรี ยบเทียบผลกับสมมติฐาน เปรี ยบเทียบความรู ้ใหม่กบความรู ้เดิม ั 5.3 นักเรี ยนทราบจุดเด่น จุดด้อยในการศึกษาค้นคว้า หรื อทดลอง utqonlineโดยสานั กงานคณะกรรมการการศึกษาขันพืนฐาน กระทรวงศึกษาธิการอนุ ญาตให้ใช้ได้ตามสัญญาอนุญาตของครีเอทีฟคอมมอนส์แบบ แสดงทีมา-ไม่ใช ้เพือการค ้า-อนุญาตแบบเดียวกัน 3.0 ประเทศไทย. ้ ้ ่ ่
  • 44.
    รหัส UTQ-2115: กลุมสาระการเรียนรู้วิทยาศาสตร์: เคมี สาหรับผู ้สอนระดับมัธยมศึกษาตอนปลาย ่ 66 ยุทธศาสตร์ ของการเรียนการสอนวิทยาศาสตร์ โดยใช้ วฎจักรการสื บเสาะหาความรู้ ั ยุทธศาสตร์ ของการเรี ยนการสอนวิทยาศาสตร์ โดยใช้วฎจักรการสื บเสาะหาความรู ้ มีดงนี้ ั ั ขั้นของการสื บเสาะหาความรู้ ยุทธศาสตร์ 1. ขั้นสร้างความสนใจ -สังเกตสิ่ งต่างๆ รอบตัวในจุดที่สนใจอย่างกระตือรื อร้น -ตั้ งคาถามในเรื่ องที่เป็ นสถานการณ์ที่เกิดขึ้นจริ ง -พิจารณาแนวทางที่เป็ นไปได้ที่จะตอบปั ญหานั้นๆ -บันทึกสิ่ งที่ไม่ได้คาดหวังจากปรากฏการณ์ที่เกิดขึ้น -แยกแยะสถานการณ์ที่นกเรี ยนเห็นที่หลากหลาย ั 2. ขั้นสารวจและค้นหา -สร้างความสนใจในสิ่ งที่จะศึกษา -ระดมความคิดในแนวทางที่เป็ นไปได้ -ทดลองโดยใช้วสดุและอุปกรณ์ ั -สังเกตปรากฏการณ์เฉพาะจุดที่สนใจอย่างละเอียด -ออกแบบ วางแผน และดาเนินการทดลอง -รวบรวมและจัดกระทาข้อมูล -ใช้กลยุทธต่างๆ ในการแก้ปัญหา -เลือกแหล่งข้อมูล (วิธีการ) ที่เหมาะสม -อภิปรายปั ญหากับผูอื่น ้ -แยกประเด็นเสี่ ยงและผลที่จะเกิดขึ้นตามมาจากการสารวจและค้นหา -กาหนดเกณฑ์ในการสารวจตรวจสอบ ั ้ 3. ขั้นอธิ บายและลงข้อสรุ ป -สื่ อสารข้อมูลและแนวความคิดให้กบผูอื่น -สร้างและอธิบายรู ปแบบการสารวจ -เรี ยบเรี ยงคาอธิ บายใหม่โดยใช้คาพูดเป็ นของตนเอง -ทบทวนและวิเคราะห์ปัญหาที่ได้สารวจตรวจสอบ -ใช้การประเมินของเพื่อน -รวบรวมคาตอบและแนวทางการแก้ปัญหา -ตรวจสอบคาอธิบายที่เหมาะสม -บูรณาการปั ญหาด้วยความรู ้และประสบการณ์ที่มีอยู่ 4. ขั้นขยายผล -วิเคราะห์ขอมูล ้ -ลงข้อสรุ ปและการตัดสิ นใจ -ประยุกต์ความรู้และทักษะเพื่อศึกษาประเด็นอื่น -แลกเปลี่ยนความรู้และทักษะ utqonlineโดยสานั กงานคณะกรรมการการศึกษาขันพืนฐาน กระทรวงศึกษาธิการอนุ ญาตให้ใช้ได้ตามสัญญาอนุญาตของครีเอทีฟคอมมอนส์แบบ แสดงทีมา-ไม่ใช ้เพือการค ้า-อนุญาตแบบเดียวกัน 3.0 ประเทศไทย. ้ ้ ่ ่
  • 45.
    รหัส UTQ-2115: กลุมสาระการเรียนรู้วิทยาศาสตร์: เคมี สาหรับผู ้สอนระดับมัธยมศึกษาตอนปลาย ่ 67 ขั้นของการสื บเสาะหาความรู้ ยุทธศาสตร์ -แลกเปลี่ยนข้อมูลและแนวคิดด้วยการพูดและเขียน -ตั้ งคาถามใหม่ๆ -พัฒนาผลการสารวจและส่ งเสริ มแนวคิด -ใช้รูปแบบและแนวคิดเพื่อที่จะค้นหาความจริ งในการอภิปรายและให้ ผูอื่นยอมรับ ้ -ทาการสารวจตรวจสอบเพิ่มเติม -ทากิจกรรมในประเด็นอื่นๆ 5. ขั้นประเมินผล -จากรายงาน บันทึก -จากแฟ้ มสะสมงาน -จาก (กระดาษ) การบันทึกข้อมูลของนักเรี ยน -การประเมินตามสภาพจริ ง -ชิ้นงานจากการใช้เกณฑ์การให้คะแนนแบบรู บริ ค บทบาทของครู ในการเรียนการสอนตามวัฏจักรสื บเสาะหาความรู้ (Inquiry Cycle หรือ 5Es) สิ่ งทีครู ควรทา ่ ขั้นตอนการเรียนการสอน สอดคล้องกับ 5 Es ไม่ สอดคล้องกับ 5 Es 1. ขั้นสร้างความสนใจ สร้างความสนใจ อธิบายความคิดรวบยอด สร้างความอยากรู้อยากเห็น ให้คาจากัดความและคาตอบ จั้ งคาถามกระตุนให้นกเรี ยนคิด ้ ั สรุ ปประเด็นให้ ดึงเอาคาตอบที่ยงไม่ครอบคลุมสิ่ งที่ ั จัดคาตอบให้เป็ นหมวดหมู่ บรรยาย นักเรี ยนรู ้ หรื อความคิดเกี่ยวกับความคิด รวบยอด หรื อเนื้อหาสาระ 2. ขั้นสารวจและค้นหา ส่ งเสริ มให้นกเรี ยนทางานร่ วมกันใน ั เตรี ยมคาตอบไว้ให้ การสารวจตรวจสอบ บอกหรื ออธิ บายวิธีการแก้ปัญหา สังเกตและฟังการโต้ตอบกันระหว่าง จัดคาตอบให้เป็ นหมวดหมู่ นักเรี ยนกับนักเรี ยน บอกนักเรี ยนเมื่อนักเรี ยนทาไม่ถูก ซักถามเพื่อนาไปสู่ การสารวจตรวจสอบ ให้ขอมูลหรื อข้อเท็จจริ งที่ใช้ในการ ้ ของนักเรี ยน แก้ปัญหา ให้เวลานักเรี ยนในการคิดข้อสงสัย นานักเรี ยนแก้ปัญหาทีละขั้นตอน ตลอดจนปั ญหาต่างๆ utqonlineโดยสานั กงานคณะกรรมการการศึกษาขันพืนฐาน กระทรวงศึกษาธิการอนุ ญาตให้ใช้ได้ตามสัญญาอนุญาตของครีเอทีฟคอมมอนส์แบบ แสดงทีมา-ไม่ใช ้เพือการค ้า-อนุญาตแบบเดียวกัน 3.0 ประเทศไทย. ้ ้ ่ ่
  • 46.
    รหัส UTQ-2115: กลุมสาระการเรียนรู้วิทยาศาสตร์: เคมี สาหรับผู ้สอนระดับมัธยมศึกษาตอนปลาย ่ 68 สิ่ งทีครู ควรทา ่ ขั้นตอนการเรียนการสอน สอดคล้องกับ 5 Es ไม่ สอดคล้องกับ 5 Es ทาหน้าที่ให้คาปรึ กษาแก่นกเรี ยน ั 3. ขั้นอธิ บายและลง ส่ งเสริ มให้นกเรี ยนอธิ บายความคิดรวบ ั ยอมรับคาอธิ บายโดยไม่มีหลักฐาน ข้อสรุ ป ยอดหรื อแนวคิดหรื อให้คาจากัดความ หรื อให้เหตุผลประกอบ ด้วยคาพูดของนักเรี ยนเอง ไม่สนใจคาอธิ บายของนักเรี ยน ให้นกเรี ยนแสดงหลักฐาน ให้เหตุผล ั แนะนานักเรี ยนโดยปราศจากการ และอธิ บายให้กระจ่าง เชื่อมโยงแนวคิดหรื อความคิดรวบยอด ให้นกเรี ยนอธิ บาย ให้คาจากัดความและ ั หรื อทักษะ ชี้บอกส่ วนประกอบต่างๆ ในแผนภาพ ให้นกเรี ยนใช้ประสบการณ์เดิมของตน ั เป็ นพื้นฐานในการอธิ บายความคิดรวบ ยอดหรื อแนวคิด 4. การขยายความรู้ คาดหวังให้นกเรี ยนได้ใช้ประโยชน์จาก ั ให้คาตอบที่ชดเจน ั (Elaborate) การชี้บอกส่ วนประกอบต่างๆใน บอกนักเรี ยนเมื่อนักเรี ยนทาไม่ถูก แผนภาพคาจากัดความและการอธิ บายสิ่ ง ใช้เวลามากในการบรรยาย ที่ได้เรี ยนรู้มาแล้ว นานักเรี ยนแก้ปัญหาทีละขั้นตอน ส่ งเสริ มให้นกเรี ยนนาสิ่ งที่นกเรี ยนได้ ั ั อธิ บายวิธีการแก้ปัญหา เรี ยนรู้ไปประยุกต์ใช้หรื อขยายความรู้ และทักษะในสถานการณ์ใหม่ ให้นกเรี ยนอธิ บายอย่างหลากหลาย ั ่ ให้นกเรี ยนอ้างอิงข้อมูลที่มีอยูพร้อมทั้ง ั แสดงหลักฐานและถามคาถามนักเรี ยนว่า ได้เรี ยนรู้อะไรบ้าง หรื อได้แนวคิดอะไร (ที่จะนากลวิธีจากการสารวจตรวจสอบ ครั้งนี้ไปประยุกต์ใช้ 5. การประเมินผล สังเกตนักเรี ยนในการนาความคิดรวบ ทดสอบคานิยามศัพท์และข้อเท็จจริ ง (Evaluate) ยอดและทักษะใหม่ไปประยุกต์ใช้ ให้แนวคิดหรื อความคิดรวบยอดใหม่ ประเมินความรู้และทักษะของนักเรี ยน ทาให้คลุมเครื อ หาหลักฐานที่แสดงว่านักเรี ยนได้เปลี่ยน ส่ งเสริ มการอภิปรายที่ไม่เชื่อมโยง ความคิด หรื อพฤติกรรม ความคิดรวบยอดหรื อทักษะ ให้นกเรี ยนได้ประเมินตนเองเกี่ยวกับ ั utqonlineโดยสานั กงานคณะกรรมการการศึกษาขันพืนฐาน กระทรวงศึกษาธิการอนุ ญาตให้ใช้ได้ตามสัญญาอนุญาตของครีเอทีฟคอมมอนส์แบบ แสดงทีมา-ไม่ใช ้เพือการค ้า-อนุญาตแบบเดียวกัน 3.0 ประเทศไทย. ้ ้ ่ ่
  • 47.
    รหัส UTQ-2115: กลุมสาระการเรียนรู้วิทยาศาสตร์: เคมี สาหรับผู ้สอนระดับมัธยมศึกษาตอนปลาย ่ 69 สิ่ งทีครู ควรทา ่ ขั้นตอนการเรียนการสอน สอดคล้องกับ 5 Es ไม่ สอดคล้องกับ 5 Es การเรี ยนรู ้และทักษะกระบวนการกลุ่ม ถามคาถามปลายเปิ ด เช่น ทาไมนักเรี ยน จึงคิดเช่นนั้น มีหลักฐานอะไรนักเรี ยน เรี ยนรู ้อะไรเกี่ยวกับสิ่ งนั้นและจะอธิ บาย สิ่ งนั้นอย่างไร บทบาทของนักเรียนในการเรียนการสอนตามวัฏจักรสื บเสาะหาความรู้ (Inquiry Cycle หรือ 5Es) สิ่ งทีครู ควรทา ่ ขั้นตอนการเรียนการสอน สอดคล้องกับ 5 Es ไม่ สอดคล้องกับ 5 Es 1. ขั้นสร้างความสนใจ ถามคาถาม เช่น ทาไมสิ่ งนี้จึงเกิดขึ้น  ถามหาคาตอบที่ถูก ฉันได้เรี ยนรู ้อะไรบ้างเกี่ยวกับสิ่ งนี้ ตอบเฉพาะคาตอบที่ถูก แสดงความสนใจ ยืนยันคาตอบหรื อคาอธิบาย ค้นหาวิธีการแก้ปัญหาเพียงวิธีเดียว 2. ขั้นสารวจและค้นหา ่ คิดอย่างอิสระแต่อยูในขอบเขตของ ให้คนอื่นคิดและสารวจตรวจสอบ กิจกรรม ทางานเพียงลาพังโดยมีปฏิสัมพันธ์ ทดสอบการคาดคะเนและสมมติฐาน กับผูอื่นน้อยมาก ้ คาดคะเนและตั้ งสมมติฐานใหม่ ปฏิบติอย่างสับสนไม่มีเป้ าหมายที่ ั พยายามหาทางเลือกในการแก้ปัญหา ชัดเจน และอภิปรายทางเลือกเหล่านั้นกับคน เมื่อแก้ปัญหาได้แล้วก็ไม่คิดต่อ อื่นๆ บันทึกการสังเกตและให้ขอคิดเห็น ้ ลงข้อสรุ ป 3. ขั้นอธิ บายและลง อธิ บายการแก้ปัญหาหรื อคาตอบที่ อธิ บายโดยไม่มีการเชื่อมโยงกับ ข้อสรุ ป เป็ นไปได้ ประสบการณ์เม ฟังคาอธิ บายของคนอื่นอย่างคิด ยกตัวอย่างและประสบการณ์ที่ไม่ วิเคราะห์ เกี่ยวข้องกัน ถามคาถามเกี่ยวกับสิ่ งที่คนอื่นได้ ยอมรับคาอธิ บายโดยไม่ให้เหตุผล อธิบาย ไม่สนใจคาอธิ บายของคนอื่นซึ่ งมี ฟังและพยายามทาความเข้าใจเกี่ยวกับ เหตุผลพอที่จะเชื่อถือได้ สิ่ งที่ครู อธิ บาย utqonlineโดยสานั กงานคณะกรรมการการศึกษาขันพืนฐาน กระทรวงศึกษาธิการอนุ ญาตให้ใช้ได้ตามสัญญาอนุญาตของครีเอทีฟคอมมอนส์แบบ แสดงทีมา-ไม่ใช ้เพือการค ้า-อนุญาตแบบเดียวกัน 3.0 ประเทศไทย. ้ ้ ่ ่
  • 48.
    รหัส UTQ-2115: กลุมสาระการเรียนรู้วิทยาศาสตร์: เคมี สาหรับผู ้สอนระดับมัธยมศึกษาตอนปลาย ่ 70 สิ่ งทีครู ควรทา ่ ขั้นตอนการเรียนการสอน สอดคล้องกับ 5 Es ไม่ สอดคล้องกับ 5 Es อ้างอิงกิจกรรมที่ได้ปฏิบติมาแล้ว ั ใช้ขอมูลที่ได้จากการบันทึกการสังเกต ้ ประกอบคาอธิบาย 4. การขยายความรู้ นาข้อมูลที่ได้จากแผนภาพ คาจากัด ปฏิบติโดยไม่มีเป้ าหมายชัดเจน ั (Elaborate) ความ คาอธิบายและทักษะไป ไม่สนใจข้อมูลหรื อหลักฐานที่มีอยู่ ประยุกต์ใช้ในสถานการณ์ใหม่ที่คล้าย อธิ บายเหมือนกับที่ครู จดเตรี ยมไว้ ั กับสถานการณ์เดิม หรื อกาหนดให้ ใช้ขอมูลเดิมในการถามคาถาม กาหนด ้ จุดประสงค์ในการแก้ปัญหา ตัดสิ นใจ และออกแบบการทดลอง ลงข้อสรุ ปอย่างสมเหตุสมผลจาก หลักฐานที่ปรากฏ บันทึกการสังเกตและอธิบาย ตรวจสอบความเข้าใจกับเพื่อนๆ 5. การประเมินผล ตอบคาถามปลายเปิ ด โดยใช้การสังเกต ลงข้อสรุ ปโดยปราศจากหลักฐาน (Evaluate) หลักฐาน และคาอธิบายที่ยอมรับมาแล้ว หรื อคาอธิบายที่เป็ นที่ยอมรับมาแล้ว แสดงออกถึงความรู้ ความเข้าใจ ตอบแต่เพียงว่าถูกหรื อผิดและอธิ บาย เกี่ยวกับความคิดรวบยอดหรื อทักษะ ให้คาจากัดความโดยใช้ความจา ประเมินความก้าวหน้าหรื อความรู ้ดวย ้ ไม่สามารถอธิ บายเพื่อแสดงความ ตนเอง พอใจด้วยคาพูดของตนเอง ถามคาถามที่เกี่ยวข้องเพื่อส่ งเสริ มให้มี การสารวจตรวจสอบต่อไป utqonlineโดยสานั กงานคณะกรรมการการศึกษาขันพืนฐาน กระทรวงศึกษาธิการอนุ ญาตให้ใช้ได้ตามสัญญาอนุญาตของครีเอทีฟคอมมอนส์แบบ แสดงทีมา-ไม่ใช ้เพือการค ้า-อนุญาตแบบเดียวกัน 3.0 ประเทศไทย. ้ ้ ่ ่
  • 49.
    รหัส UTQ-2115: กลุมสาระการเรียนรู้วิทยาศาสตร์: เคมี สาหรับผู ้สอนระดับมัธยมศึกษาตอนปลาย ่ 71 UTQ online e-Training Course ใบความรู้ ท3.3 ี่ เรื่อง “การจัดกิจกรรมการเรียนรู้โดยใช้ เทคนิค POE (Prediction-Observetion-Explaination)” การจัดกิจกรรมการเรียนรู้ โดยใช้ เทคนิค Prediction-Observetion-Explaination (POE) กระบวนการจัดการเรี ยนรู้โดยใช้เทคนิค Prediction-Observetion-Explaination (POE) เป็ น รู ปแบบหนึ่งในวิธีการจัดการเรี ยนรู้ตามทฤษฎีคอนสตรัคติวสต์ ที่สนับสนุนให้นกเรี ยนได้ตดสิ นใจ ิ ั ั เกี่ยวกับความเข้าใจที่มีอยูและอยูบนพื้นฐานของความเชื่อเดิม ่ ่ White and Gunstone (1992 อ้างอิงใน น้ าค้าง จันเสริ ม,2551) ได้กล่าวว่า วิธีการสอนแบบ POE เป็ นวิธีการที่มีประสิ ทธิ ภาพที่จะส่ งเสริ มให้นกเรี ยนได้แสดงความคิดเห็นและอภิปรายเกี่ยวกับแนวคิด ั ทางวิทยาศาสตร์ เป็ นขั้นตอนการนาเสนอสถานการณ์และให้นกเรี ยนทานายว่าจะเกิดอะไรขึ้น ถ้ามี ั การเปลี่ยนแปลง หลังจากนักเรี ยนทานายแล้วให้นกเรี ยนสังเกตสถานการณ์ดงกล่าว โดยให้นกเรี ยนลง ั ั ั มือทดลอง สังเกต หรื อหาวิธีพสูจน์ให้นกเรี ยนเพื่อหาคาตอบจากสถานการณ์ท่ีครู สร้างขึ้น หลังจากนั้น ิ ั ให้นกเรี ยนบอกสิ่ งที่นกเรี ยนสังเกตได้จากการสื บเสาะหาความรู ้ดวยตัวนักเรี ยนเอง และขั้นสุ ดท้าย ั ั ้ นักเรี ยนจะต้องอธิ บายถึงความแตกต่างระหว่างสิ่ งที่ได้จากการทานายและการสังเกตหรื อผลการทดลอง ที่ได้ ซึ่งวิธีการสอนแบบ POE ประกอบด้วย 1. ขั้นตอนของการPredict คือ จะเป็ นการทานายว่าผลที่จะเกิดจากการทดลอง กิจกรรมและ สถานการณ์ที่กาหนดให้จะเป็ นอย่างไรบ้าง โดยที่นกเรี ยนจะต้องให้เหตุผลเกี่ยวกับการทานายของ ั นักเรี ยนประกอบด้วย 2. ขั้นตอนของการ Observe เป็ นขั้นตอนที่นกเรี ยนต้องลงมือทดลอง/พิสูจน์หาคาตอบเกี่ยวกับ ั การทดลอง กิจกรรมและสถานการณ์ปัญหา 3. ขั้นตอนของการ Explain เป็ นขั้นตอนที่นกเรี ยนจะเกิดความขัดแย้งขึ้นระหว่างสิ่ งที่ทานาย ั และผลจากการคานวณหาคาตอบเกี่ยวกับการทดลอง กิจกรรมและสถานการณ์ปัญหา ซึ่ งนักเรี ยนจะต้อง ่ อธิ บายให้ได้วาถ้าคาตอบที่ได้จากการทดลอง กิจกรรมหรื อสถานการณ์ปัญหาไม่เป็ นไปตามที่ทานาย ผลไว้ในขั้นแรกเพราะอะไร และในกรณี ที่ไม่สามารถหาคาตอบได้ดวยตนเองนักเรี ยนจะต้องร่ วมมือกับ ้ เพื่อนเพื่อหาคาตอบ วิธีการ POE สามารถช่วยให้นกเรี ยนสารวจและค้นหา ( Explore) และหาเหตุผลมาอธิบาย ั เกี่ยวกับความคิดของตนให้ได้ โดยเฉพาะอย่างยิงในขั้นตอน Predict และการให้เหตุผลในกรณี ที่ผลการ ่ utqonlineโดยสานั กงานคณะกรรมการการศึกษาขันพืนฐาน กระทรวงศึกษาธิการอนุ ญาตให้ใช้ได้ตามสัญญาอนุญาตของครีเอทีฟคอมมอนส์แบบ แสดงทีมา-ไม่ใช ้เพือการค ้า-อนุญาตแบบเดียวกัน 3.0 ประเทศไทย. ้ ้ ่ ่
  • 50.
    รหัส UTQ-2115: กลุมสาระการเรียนรู้วิทยาศาสตร์: เคมี สาหรับผู ้สอนระดับมัธยมศึกษาตอนปลาย ่ 72 ทดลองที่ได้ขดแย้งกับคาทานาย นักเรี ยนจะต้องสร้างและแก้ไขปรับปรุ งความคิดใหม่ให้ถูกต้องตาม ั ความเป็ นจริ งหรื อตามแนวคิดเชิงวิทยาศาสตร์ สถาบันส่ งเสริ มการสอนวิทยาศาสตร์ และเทคโนโลยี ( 2552) ได้อธิบายเทคนิค POE (Prediction – Observation – Explanation) มีข้ นตอนดังนี้ ั 1. การทานาย (Prediction) ก่อนลงมือทากิจกรรม ให้ผเู ้ รี ยนทานายว่า จะเกิดอะไรขึ้นใน กิจกรรมที่สังเกต พร้อมทั้งให้เหตุผลประกอบ เพราะเหตุใดจึงคิดเช่นนั้น (การเดาได้เหตุผล เป็ นที่ไม่มี ความหมายหากจะใช้ POE) 2. ขั้นสังเกต (Observation) ให้นกเรี ยนลงมือสังเกตสิ่ งที่เกิดขึ้นโดยละเอียด และบันทึกผล ั (การสังเกตโดยไม่มีการบันทึกผล หรื อการจดจาเพียงอย่างเดียวไม่จดว่าเป็ นทักษะกระบวนการทาง ั วิทยาศาสตร์ ) 3. ขั้นอธิ บายผล (Explanation) ให้ผเู ้ รี ยนอธิ บายความแตกต่างระหว่างสิ่ งที่ทานายไว้และสิ่ งที่ เกิดขึ้นจริ ง พร้อมทั้งใช้เหตุผล จะทาให้ผสอนเข้าใจ ู้ ประโยชน์ของแต่ละขั้นตอนของเทคนิค POE อาจสรุ ปได้ดงนี้ ั 1. การที่ผเู ้ รี ยนทานายสิ่ งที่เกิดขึ้นประกอบกับการให้เหตุผล จะทาให้ผสอนเข้าใจ ู้ ความคิดเดิมก่อนเรี ยนของผูเ้ รี ยน เป็ นการสารวจความรู ้เดิมได้อีกทางหนึ่ง 2. การสังเกตสิ่ งที่เกิดขึ้นและจดบันทึก เป็ นการฝึ กทักษะกระบวนการทาง วิทยาศาสตร์ 3. การอธิ บายสิ่ งที่เกิดขึ้น ว่าแตกต่างจกสิ่ งที่ทานายไว้อย่างไร ทาให้ผเู ้ รี ยนตระหนัก ว่าตนเองมีความรู ้เดิมอย่างไร และเรี ยนรู ้อะไรเพิมจากการทากิจกรรมบ้าง ่ เทคนิค POE ก็เหมือนกันเทคนิคอื่น ๆ ถ้าผูสอนใช้เทคนิค POE อย่างสม่าเสมอ ผูเ้ รี ยนจะมี ้ ความคุนเคยและเกิดการเรี ยนรู ้ซ่ ึ งจะทาให้การใช้เทคนิค POE มีประสิ ทธิ ภาพมากขึ้น ้ Baodi (2003 อ้างถึงใน รัตนาภรณ์ กลางมะณี ,2553) สรุ ปเกี่ยวกับขั้นตอนของ POE ดังนี้ 1) Predict – P ขั้นทานายผล เป็ นขั้นตอนการถามคาถามให้นกเรี ยนทานายผลจากสถานการณ์ ั ที่กาหนดให้ 2) Observe – O ขั้นสังเกตหรื อทดลอง หลังจากที่นกเรี ยนทานายผลจากสถานการณ์ปัญหาแล้ว ั ให้นกเรี ยนสังเกตหรื อทาทดลอง และเปรี ยบเทียบผลที่ได้จากการทานายผล ั 3) Explain – E ขั้นอธิ บาย ให้นกเรี ยนอธิ บายผลที่ได้จากการสังเกตหรื อทดลองกับการทานาย ั ผลว่าเหมือนหรื อแตกต่างอย่างไร Wu & Tsai (2005 อ้างถึงใน วนิชา ประยูรพันธ์ ,2553) สรุ ปเกี่ยวกับขั้นตอนการสอน POE ไว้วา POE เป็ นยุทธศาสตร์ ที่เกี่ยวกับการทานายผลการสาธิ ตและอภิปรายผลที่นกเรี ยนทานายกับการ ่ ั utqonlineโดยสานั กงานคณะกรรมการการศึกษาขันพืนฐาน กระทรวงศึกษาธิการอนุ ญาตให้ใช้ได้ตามสัญญาอนุญาตของครีเอทีฟคอมมอนส์แบบ แสดงทีมา-ไม่ใช ้เพือการค ้า-อนุญาตแบบเดียวกัน 3.0 ประเทศไทย. ้ ้ ่ ่
  • 51.
    รหัส UTQ-2115: กลุมสาระการเรียนรู้วิทยาศาสตร์: เคมี สาหรับผู ้สอนระดับมัธยมศึกษาตอนปลาย ่ 73 สังเกตการสาธิ ตและการอธิ บายผลที่สอดคล้องตรงกันระหว่างการทานายผลการสังเกตอาจแสดงให้เห็น ั ความรู ้เดิม และการแปลความหมายใหม่กบสิ่ งที่นกเรี ยนได้สังเกต เป็ นการเปิ ดโอกาสให้นกเรี ยนมีการ ั ั และเปลี่ยนและมีการเจรจาต่อรอง (negotiate) ในการแปลความหมายใหม่ของนักเรี ยน สรุ ปได้วา การจัดกิจกรรมการเรี ยนรู ้โดยวิธี POE หมายถึง การสอนที่ช่วยให้ผเู ้ รี ยนเกิด ่ ความเข้าใจในเรื่ องที่เรี ยน โดยผูเ้ รี ยนนั้นเป็ นผูลงมือปฏิบติเอง ประกอบด้วย 3 ขั้นตอน ดังนี้ ้ ั 1) ขั้นทานายผล (Predict – P) เป็ นขั้นตอนที่ครู ให้นกเรี ยนทานายสิ่ งที่จะเกิดขึ้น ั จากสถานการณ์ปัญหากาหนด 2) ขั้นสังเกต (Observe – O) เป็ นขั้นตอนการหาคาตอบโดยการทาการทดลอง การสังเกตการทากิจกรรม การสื บค้นข้อมูลและวิธีการต่าง เพื่อให้ได้มาซึ่ ง คาตอบของสถานการณ์ปัญหานั้น 3) ขั้นอธิ บายผล(Explain - E) เป็ นขั้นตอนการอธิ บายผลจากขั้นตอนการทานาย และการหาคาตอบว่าเหมือนหรื อต่างกันอย่างไร utqonlineโดยสานั กงานคณะกรรมการการศึกษาขันพืนฐาน กระทรวงศึกษาธิการอนุ ญาตให้ใช้ได้ตามสัญญาอนุญาตของครีเอทีฟคอมมอนส์แบบ แสดงทีมา-ไม่ใช ้เพือการค ้า-อนุญาตแบบเดียวกัน 3.0 ประเทศไทย. ้ ้ ่ ่
  • 52.
    รหัส UTQ-2115: กลุมสาระการเรียนรู้วิทยาศาสตร์: เคมี สาหรับผู ้สอนระดับมัธยมศึกษาตอนปลาย ่ 74 UTQ online e-Training Course ใบความรู้ ท3.4 ี่ เรื่อง “ตัวอย่ างแผนการจัดการเรียนรู้ โดยวัฏจักรการสื บเสาะหาความรู้ (Inquiry Cycle)” ตัวอย่ างแผนการจัดการเรียนรู้ แบบInquiry Cycle กลุ่มสาระการเรียนรู้ วทยาศาสตร์ โรงเรียนสาธิตมหาวิทยาลัยขอนแก่ น (ศึกษาศาสตร์ ) ิ วิชาเคมี 3 ว 32223 ชั้นมัธยมศึกษาปี ที่ 5 หน่ วยการเรียนรู้ ที่ 1 เรื่อง อัตราการเกิดปฏิกริยาเคมี ภาคเรียนที่ ิ 2 ปี การศึกษา 2554 แผนการจัดการเรียนรู้ ที่ 2 เรื่อง ความหมายของอัตราการเกิดปฏิกริยาเคมี ิ เวลา 2 คาบ ผู้สอนอาจารย์สุเนตร ศรีบุญเลิศ --------------------------------------------------------------------------------------------------------------------------- สาระที3 สารและสมบัติของสาร ่ มาตรฐาน ว 3.2 : เข้าใจหลักการและธรรมชาติของการเปลี่ยนสถานะของสาร การเกิดสารละลาย การ เกิดปฏิกิริยาเคมีมีกระบวนการสื บเสาะหาความรู ้และจิตวิทยาศาสตร์ สื่ อสารสิ่ งที่เรี ยนรู ้และนา ความรู้ไปใช้ประโยชน์ ตัวชี้วด ม.4-6/1 ทดลองอธิ บายและเขียนสมการของปฏิกิริยาเคมีทวไปที่พบในชีวประจาวันรวมทั้ง ั ั่ ิ อธิ บายผลของสารเคมีทีมีต่อสิ่ งมีชีวตและสิ่ งแวดล้อม ิ ตัวชี้วด ม.4-6/2 ทดลองและอธิ บายอัตราการเกิดปฏิกิริยาเคมี ปั จจัยที่มีผลต่ออัตราการเกิดปฏิกิริยาเคมี ั และนาความรู้ไปใช้ประโยชน์ 1. สาระสาคัญ อัตราการเกิดปฏิกิริยาเคมี เป็ นการเปลี่ยนแปลงทางเคมีท่ีดาเนินไปโดยเกี่ยวข้องกับเวลา และ ปริ มาณสาร ในขณะที่ปฏิกิริยากาลังดาเนินไปนั้น สารตั้งต้นจะถูกใช้ไป และสารผลิตภัณฑ์จะเพิ่มมาก ขึ้น เวลาที่ใช้ในการเกิดปฏิกิริยาเคมีเป็ นสิ่ งที่บอกให้ทราบถึงอัตราการเกิดปฏิกิริยาเคมี 2. จุดประสงค์ การเรียนรู้ เมื่อเรี ยนจบบทเรี ยนนี้แล้ว นักเรี ยนสามารถ 2.1 บอกความหมายของอัตราการเกิดปฏิกิริยา อัตราการเกิดปฏิกิริยาขณะใดขณะหนึ่ง และ อัตราการเกิดปฏิกิริยาเฉลี่ยได้(K) utqonlineโดยสานั กงานคณะกรรมการการศึกษาขันพืนฐาน กระทรวงศึกษาธิการอนุ ญาตให้ใช้ได้ตามสัญญาอนุญาตของครีเอทีฟคอมมอนส์แบบ แสดงทีมา-ไม่ใช ้เพือการค ้า-อนุญาตแบบเดียวกัน 3.0 ประเทศไทย. ้ ้ ่ ่
  • 53.
    รหัส UTQ-2115: กลุมสาระการเรียนรู้วิทยาศาสตร์: เคมี สาหรับผู ้สอนระดับมัธยมศึกษาตอนปลาย ่ 75 2.2 ทาการทดลองเพื่อศึกษาการวัดปริ มาณสารที่เกิดขึ้นในช่วงเวลาต่างๆในปฏิกิริยาต่างๆ ระหว่างโลหะแมกนีเซี ยมกับกรดไฮโดรคลอริ กได้ (P) 2.3คานวณหาอัตราการเกิดปฏิกิริยาเคมีและเขียนกราฟแสดงความสัมพันธ์ระหว่างปริ มาณของ แก๊สไฮโดรเจนกับเวลา และแปลผลจากกราฟได้ (P) 2.4 มีความสามัคคีกนในการร่ วมงานกลุ่ม และทางานตามหน้าที่ของแต่ละคนอย่างตั้งใจ ั ทางานเสร็ จทันเวลา และมีคุณภาพ (A) 3. สาระการเรียนรู้ อัตราการเกิดปฏิกิริยาเคมี เป็ นการเปลี่ยนแปลงทางเคมีท่ีดาเนินไปโดยเกี่ยวข้องกับเวลา และ ปริ มาณสาร ในขณะที่ปฏิกิริยากาลังดาเนินไปนั้น สารตั้งต้นจะถูกใช้ไป และสารผลิตภัณฑ์จะเพิ่มมาก ขึ้น โดยปฏิกิริยาจะเกิดอย่างรวดเร็ วในตอนเริ่ มต้น แล้วค่อย ๆ ช้าลง เวลาที่ใช้ในการเกิดปฏิกิริยาเคมี เป็ นสิ่ งที่บอกให้ทราบถึงอัตราการเกิดปฏิกิริยาเคมี ถ้าใช้เวลาในการเกิดปฏิกิริยาเคมีนอย แสดงว่า อัตรา ้ การเกิดปฏิกิริยาเคมีสูง ถ้าใช้เวลาในการเกิดปฏิกิริยาเคมีมากแสดงว่า อัตราการเกิดปฏิกิริยาเคมีต่า ตัวอย่างปฏิกิริยาเคมีท่ีเกิดขึ้นเร็ ว เช่น การเกิดสนิมเหล็ก ตัวอย่างปฏิกิริยาเคมีท่ีเกิดขึ้นช้า เช่น การเกิดตะกอนซิ นเวอร์ คลอไรด์ การวัดอัตราของปฏิกิริยาเคมีตองพิจารณาปริ มาณของผลิตภัณฑ์ท่ีเกิดขึ้นในหนึ่งหน่วยเวลา ้ หรื อปริ มาณของสารตั้งต้นลดลงในหนึ่งหน่วยเวลา ดังนั้น อัตราการเกิดปฏิกิริยาเคมี หมายถึง ปริ มาณ ของผลิตภัณฑ์ที่เกิดขึ้นจากปฏิกิริยาในหนึ่งหน่วยเวลา อัตราการเกิดปฏิกิริยาเคมี = ปริ มาณของผลิตภัณฑ์ที่เกิดขึ้น/เวลา หรื อ อัตราการเกิดปฏิกิริยาเคมี = ปริ มาณของสารตั้งต้นที่ลดลง/เวลา ตัวอย่างปฏิกิริยา Mg (s) + 2HCl (aq) MgCl2 (aq) + H2 (g) ในการเกิดปฏิกิริยาพบว่า ทุก ๆ 1 โมล ของ MgCl2และ H2ที่เพิ่มขึ้น จะทาให้ Mg ลดลง 1 โมล และ HClลดลง 2 โมล ดังนั้นอัตราการลดลงของ HClจึงเป็ น 2 เท่าของ อัตราการเกิด H2 ,อัตราการลดลง ของ Mg และอัตราการเกิดMgCl2 จะได้วา ่ อัตราการเกิดปฏิกิริยา = อัตราการลดลงของ Mg = อัตราการลดลงของ HCl 2 = อัตราการเกิด MgCl2 = อัตราการเกิด H2 หน่วยของอัตราการเกิดปฏิกิริยาเคมีข้ ึนอยูกบหน่วยปริ มาณของสาร และเวลา ่ ั การคานวณหาค่าอัตราการเกิดปฏิกิริยาเคมี มี 2 แบบ คือ utqonlineโดยสานั กงานคณะกรรมการการศึกษาขันพืนฐาน กระทรวงศึกษาธิการอนุ ญาตให้ใช้ได้ตามสัญญาอนุญาตของครีเอทีฟคอมมอนส์แบบ แสดงทีมา-ไม่ใช ้เพือการค ้า-อนุญาตแบบเดียวกัน 3.0 ประเทศไทย. ้ ้ ่ ่
  • 54.
    รหัส UTQ-2115: กลุมสาระการเรียนรู้วิทยาศาสตร์: เคมี สาหรับผู ้สอนระดับมัธยมศึกษาตอนปลาย ่ 76 1. คานวณหาค่าอัตราการเกิดปฏิกิริยาเฉลี่ย โดย คานวณจากปริ มาณของสารตั้งต้นที่ใช้หมดไป หรื อปริ มาณของสารผลิตภัณฑ์ที่เกิดขึ้นทั้งหมดตั้งแต่เริ่ มต้นจนสิ้ นสุ ดปฏิกิริยาต่อเวลาที่ใช้ท้ งหมด ั 2. คานวณหาค่าอัตราการเกิดปฏิกิริยา ณ ขณะใดขณะหนึ่ง โดยคานวณจากปริ มาณที่ลดลงของ สารตั้งต้น หรื อ ปริ มาณที่เพิมขึ้นของผลิตภัณฑ์ ณ เวลาใดเวลาหนึ่ง หรื ออาจหาได้จากกราฟ ่ 4. กระบวนการจัดการเรียนรู้ 4.1 ขั้นสร้ างความสนใจ( 5 นาที ) 4.1.1 ครู ให้นกเรี ยนสังเกตภาพต่อไปนี้ แล้วร่ วมกันอภิปรายเพื่อนาเข้าสู่ บทเรี ยน โดย ั ครู อาจใช้คาถาม ดังนี้ การเกิดปฏิกิริยาเคมีสามารถอธิ บายได้อย่างไร - (แนวคำตอบ การเปลี่ยนแปลงที่มีสารใหม่เกิดขึ้นเป็ นผลิตภัณฑ์) - ภาพใดบ้างจัดเป็ นการเปลี่ยนแปลงทางเคมี (แนวคำตอบทุกภาพ) - นักเรี ยนคิดว่าการเผาไหม้ของแก๊สหุ งต้ม การระเบิดของดินปื น การเน่า เปื่ อยของแอปเปิ ล การเกิดสนิม การแข็งตัวของคอนกรี ต ใช้เวลาต่างกัน หรื อไม่อย่างไร (แนวคำตอบต่างกัน การเผาไหม้ของแก๊สหุ งต้ม การระเบิดของดินปื น เกิดขึ้นอย่างรวดเร็ ว แต่การเน่าเปื่ อยของแอปเปิ ล การเกิดสนิม การแข็งตัว ของคอนกรี ต เกิดขึ้นช้ามาก) 4.2 ขั้นสารวจ และค้ นหา( 20 นาที ) 4.2.1 ครู แบ่งนักเรี ยนออกเป็ นกลุ่ม ๆ ละ 3-4 คน utqonlineโดยสานั กงานคณะกรรมการการศึกษาขันพืนฐาน กระทรวงศึกษาธิการอนุ ญาตให้ใช้ได้ตามสัญญาอนุญาตของครีเอทีฟคอมมอนส์แบบ แสดงทีมา-ไม่ใช ้เพือการค ้า-อนุญาตแบบเดียวกัน 3.0 ประเทศไทย. ้ ้ ่ ่
  • 55.
    รหัส UTQ-2115: กลุมสาระการเรียนรู้วิทยาศาสตร์: เคมี สาหรับผู ้สอนระดับมัธยมศึกษาตอนปลาย ่ 77 4.2.2 ครู และนักเรี ยนร่ วมกันอภิปรายถึงปั ญหาเพื่อให้นกเรี ยนได้เข้าใจร่ วมกัน ใน ั แนวทางการจัดกิจกรรมนาไปสู่ การออกแบบ การวางแผนการทดลองโดยมี แนวทางดังนี้ 1. ใส่ สารละลายไฮโดรคลอริ ก 0.2 mol/dm3ลงในกระบอกตวงขนาด 10 cm3จนเต็ม ั 2. นาจุกคอร์ กขนาดพอดีกบปากกระบอกตวงมาบากด้นข้างตามแนว ยาวให้เป็ นร่ องเล็กๆสาหรับเสี ยบลวดแมกนีเซี ยม 3. นาลวดแมกนีเซียมที่ขดสะอาดแล้วยาวประมาณ 10 cm มาขดให้ ั คล้ายสปริ ง และเสี ยบที่จุกคอร์กตรงรอยกรี ดแล้วนามาปิ ดปาก กระบอกตวง 4. คว่ากระบอกตวงในบีกเกอร์ขนาด 100 cm3ซึ่ งใส่ น้ าไว้ประมาณ 50 cm3จับเวลาและบันทึกผลเมื่อของเหลวในกระบอกตวงอยุที่ขีดแรก ่ 3 และทุกระยะที่ของเหลว ลดลง 1 cm จนถึงขีดสุ ดท้าย 5. นาข้อมูลที่บนทึกได้ไปเขียนกราฟระหว่างปริ มาตรของ ั แก็สไฮโดรเจนกับเวลา 4.3 ขั้นอธิบาย และลงข้ อสรุ ป(10 นาที ) ครู และนักเรี ยนร่ วมกันอภิปรายหลังการทดลองซึ่ งควรสรุ ปได้ดงนี้ ั 1. แก๊สที่เกิดจากปฏิกิริยาระหว่างลวดแมกนีเซียมกับสารละลาย ไฮโดรคลอริ ก คือ แก๊สไฮโดรเจน เขียนสมการแสดงได้ดงนี้ ั Mg (s) + 2HCl (aq)  MgCl2(aq) + H2 (g) 2. การเกิดแก๊สไฮโดรเจนแต่ละช่วงปริ มาตรใช้เวลาไม่เท่ากัน ในช่วงแรกใช้ เวลาน้อย และในช่วงถัดไปใช้เวลามากขึ้นตามลาดับ 3. ปริ มาณสารที่เปลี่ยนแปลงในปฏิกิริยา นอกจากจะวัดปริ มาตรของแก๊ส ไฮโดรเจนที่เกิดแล้ว อาจวัดจากปริ มาณของผลิตภัณฑ์อื่นๆที่เกิดขึ้น หรื อวัด จากปริ มาณสารตั้งต้นเช่นโลหะMg หรื อ H + ที่ลดลง 4. การคานวณหาอัตราการเกิดปฏิกิริยาหาได้จากปริ มาณสารตั้งต้นที่หายไป ต่อหนึ่งหน่วยเวลาหรื อปริ มาณผลิตภัณฑ์ที่เกิดขึ้น ต่อหนึ่งหน่วย เวลา 5. กราฟแสดงความสัมพันธ์ระหว่างปริ มาตรของแก๊สไฮโดรเจนกับเวลาเป็ น ดังนี้ utqonlineโดยสานั กงานคณะกรรมการการศึกษาขันพืนฐาน กระทรวงศึกษาธิการอนุ ญาตให้ใช้ได้ตามสัญญาอนุญาตของครีเอทีฟคอมมอนส์แบบ แสดงทีมา-ไม่ใช ้เพือการค ้า-อนุญาตแบบเดียวกัน 3.0 ประเทศไทย. ้ ้ ่ ่
  • 56.
    รหัส UTQ-2115: กลุมสาระการเรียนรู้วิทยาศาสตร์: เคมี สาหรับผู ้สอนระดับมัธยมศึกษาตอนปลาย ่ 78 6. การคานวณหาค่าอัตราการเกิดปฏิกิริยาเคมี มี 2 แบบ คือ คานวณหาค่าอัตรา การเกิดปฏิกิริยาเฉลี่ย และคานวณหาค่าอัตราการเกิดปฏิกิริยา ณ ขณะใด ขณะหนึ่ง 7. หน่วยของอัตราการเกิดปฏิกิริยาไม่แน่นอนขึ้นหน่วยของปริ มาณสารและ หน่วยของเวลาที่วดได้ ั 8. ครู ยกตัวอย่างการคานวณอัตราการเกิดปฏิกิริยาดังนี้ ปริ มาตร H2 (cm3) เวลา (s) 1 7 2 15 3 23 4 32 6 60 8 105 ก. จงคานวณอัตราเฉลี่ยของการเกิดก๊าซ H2 ข. จงคานวณอัตราการเกิดก๊าซ H2 ระหว่างเวลา 23 - 32 วินาที ค. จงคานวณอัตราการเกิดก๊าซ H2 ณ วินาทีที่ 50 วิธีทา ก. คานวณอัตราเฉลี่ย = ปริ มาตรของ H2 ทั้งหมด (cm3) เวลา ทั้งหมด (s) อัตราเฉลี่ย = 8 cm3/s = 0.076 cm3/s 105 utqonlineโดยสานั กงานคณะกรรมการการศึกษาขันพืนฐาน กระทรวงศึกษาธิการอนุ ญาตให้ใช้ได้ตามสัญญาอนุญาตของครีเอทีฟคอมมอนส์แบบ แสดงทีมา-ไม่ใช ้เพือการค ้า-อนุญาตแบบเดียวกัน 3.0 ประเทศไทย. ้ ้ ่ ่
  • 57.
    รหัส UTQ-2115: กลุมสาระการเรียนรู้วิทยาศาสตร์: เคมี สาหรับผู ้สอนระดับมัธยมศึกษาตอนปลาย ่ 79 ข. คานวณอัตราการเกิด H2 ในช่วง 23 - 32 วินาที ปริ มาตร H2 ที่เกิดขึ้น 4 – 3 cm3 อัตราการเกิดปฏิกิริยา = เวลาที่ใช้ = 32 – 23 s 1 = cm3/s = 0.11 cm3 /s 9 ค. คานวณอัตราการเกิด H2 ที่ 50 วินาที ปริ มาณสารที่เกิดขึ้น ∆ H2 จากสู ตร อัตราการเกิดปฏิกิริยา = = เวลาที่ใช้ ∆t เขียนกราฟระหว่างปริ มาตรของก๊าซ H2 ที่เกิดขึ้นกับเวลาที่ใช้ โดย ∆ H2 ให้แกนตั้งแทนปริ มาตร และแกนนอนแทนเวลา ค่า ก็คือความชัน (slope)ของกราฟ ∆t ดังนั้นเมื่อต้องการหาอัตราการเกิดปฏิกิริยา ณ เวลาใดเวลาหนึ่งจะทาได้โดยการหาความชันจากกราฟ ณ เวลานั้นๆ ดังนี้ utqonlineโดยสานั กงานคณะกรรมการการศึกษาขันพืนฐาน กระทรวงศึกษาธิการอนุ ญาตให้ใช้ได้ตามสัญญาอนุญาตของครีเอทีฟคอมมอนส์แบบ แสดงทีมา-ไม่ใช ้เพือการค ้า-อนุญาตแบบเดียวกัน 3.0 ประเทศไทย. ้ ้ ่ ่
  • 58.
    รหัส UTQ-2115: กลุมสาระการเรียนรู้วิทยาศาสตร์: เคมี สาหรับผู ้สอนระดับมัธยมศึกษาตอนปลาย ่ 80 หาอัตราการเกิดปฏิกิริยา ณ เวลา 50 วินาที ทาได้โดยลากเส้นขนาน กับแกนตั้งจากจุด 50 วินาที ขึ้นไปตัดกราฟที่จุด A หลังจากนั้นลากเส้นสัมผัสให้ ผ่านจุด A แล้วหาค่าความชัน (slope) ที่จุด A ค่าความชันก็คือค่า อัตราการเกิดปฏิกิริยา ณ เวลา50 วินาที ∆ H2 (8.9 – 3.4) cm3 จากกราฟ ความชัน = = (100 - 20) s ∆t 5.5 cm3 = 80 s = 0.069 cm3/s เพราะฉะนั้นอัตราการเกิดปฏิกิริยาที่เวลา 50 วินาที = 0.069 cm3/s 4.4ขั้ นขยายความรู้ (20นาที) 1.ครู ยกตัวอย่างปฏิกิริยาอื่นๆ แล้วให้นกเรี ยนร่ วมอภิปรายเพื่อหาแนวคาตอบ เช่น ั ปฏิกิริยาการสลายตัวของแก๊สไดไนโตรเจนเพนตะออกไซด์ เมื่ออยูในระบบปิ ด ดัง ่ สมการ 2N2O5 (g)  4NO2(g) + O2(g) ความเข้มข้นของแก๊สออกซิ เจนที่เกิดขึ้นกับเวลาเป็ นดังนี้ เวลา ( s) 0 10 20 30 40 50 ความเข้มข้นของ O2 0 8 13 17 19 20 -หาอัตราการเกิดแก๊ส O2 เฉลี่ย -หาอัตราการเกิดแก๊ส O2 ช่วงเวลา 0-10 และช่วงเวลา 40-50 วินาที -หาอัตราการเกิดแก๊ส O2 ณ วินาทีที่ 25 2. ครู และนักเรี ยนร่ วมกันอภิปรายเพื่อเชื่อมโยงการหาอัตราการเกิดปฏิกิริยาเคมีจาก ความสัมพันธ์ในสมการเคมีอื่นๆ ที่ดุลแล้วดังนี้ aA + bB cC + dD เมื่อ a , b , c และ d เป็ นเลขสัมประสิ ทธิ์ จานวนโมลที่ทาให้สมการดุล จะได้ 1 1 1 1  RA   RB  RC  RD a b c d 3. ยกตัวอย่างจงเขียนความสัมพันธ์แสดงอัตราการเกิดปฏิกิริยาของสารแต่ละชนิดของ ปฏิกิริยา utqonlineโดยสานั กงานคณะกรรมการการศึกษาขันพืนฐาน กระทรวงศึกษาธิการอนุ ญาตให้ใช้ได้ตามสัญญาอนุญาตของครีเอทีฟคอมมอนส์แบบ แสดงทีมา-ไม่ใช ้เพือการค ้า-อนุญาตแบบเดียวกัน 3.0 ประเทศไทย. ้ ้ ่ ่
  • 59.
    รหัส UTQ-2115: กลุมสาระการเรียนรู้วิทยาศาสตร์: เคมี สาหรับผู ้สอนระดับมัธยมศึกษาตอนปลาย ่ 81 - Mg  2HCl  MgCl 2  H 2  แนวคาตอบคือ 1 1 1 1  RMg   RHCl   RMgCl2   RH 2 1 2 1 1 -ปฏิกิริยา 2KMnO4 + 16HCl  2KCl + 2MnCl2 + 8H2O + 5Cl2 อัตราการเกิดปฏิกิริยา =  1 [KMnO4 ] =  1 [HCl] =  1 [KCl] 2 t 16 t 2 t 1 [H 2 O] 1 [MnCl 2 ] =  =  =  1 [Cl 2 ] 8 t 2 t 5 t 4.5ขั้นประเมิน(10 นาที ) 1. ครู สุ่มถามนักเรี ยนเพื่อตอบคาถามทดสอบความเข้าใจในการทดลอง เรื่ องปฏิกิริยา ระหว่างโลหะแมกนีเซี ยมกับกรดไฮโดยคลอริ ก 2. นักเรี ยนทาแบบฝึ กหัดในหนังสื อเรี ยน จากใบงาน 5. สื่ อ/แหล่ งการเรียนรู้ 5.1 สื่ อการเรี ยนรู้ 5.2หนังสื อเรี ยนรายวิชาเคมีเพิ่มเติม เล่ม 3 ชั้นมัธยมศึกษาปี ที่ 4-6 ตามหลักสู ตรแกรกลาง การศึกษาขั้นพื้นฐาน พุทธศักราช 2551 5.3ใบบันทึกผลการทดลอง 5.4 ใบความรู ้เรื่ องอัตราการเกิดปฏิกิริยาเคมี 5. 5ห้องสมุด utqonlineโดยสานั กงานคณะกรรมการการศึกษาขันพืนฐาน กระทรวงศึกษาธิการอนุ ญาตให้ใช้ได้ตามสัญญาอนุญาตของครีเอทีฟคอมมอนส์แบบ แสดงทีมา-ไม่ใช ้เพือการค ้า-อนุญาตแบบเดียวกัน 3.0 ประเทศไทย. ้ ้ ่ ่
  • 60.
    รหัส UTQ-2115: กลุมสาระการเรียนรู้วิทยาศาสตร์: เคมี สาหรับผู ้สอนระดับมัธยมศึกษาตอนปลาย ่ 82 6.การวัดผลประเมินผล จุดประสงค์ วิธีการวัด เครื่องมือวัด เกณฑ์ การประเมิน 1.นักเรี ยนสามารถทาการทดลองเพื่อ 1.การตรวจ 1.แบบตรวจ 1. ผ่านเกณฑ์ร้อย ศึกษาการวัดปริ มาณสารที่เกิดขึ้นใน ผลงาน ผลงาน ละ80% ช่วงเวลาต่างๆในปฏิกิริยาต่างๆ ระหว่างโลหะแมกนีเซี ยมกับกรด ไฮโดรคลอริ ก(P) 2.นักเรี ยนสามารถเขียนกราฟแสดง 2.การตรวจ 2. แบบตรวจ 2.ผ่านเกณฑ์ร้อยละ ความสัมพันธ์ระหว่างปริ มาณของแก๊ส ผลงาน ผลงาน 80% ไนโตรเจนกับเวลา และแปลผลจาก กราฟได้(P) 3.นักเรี ยนสามารถบอกความหมาย 3. การสังเกต 3. แบบ 3.ผ่านเกณฑ์ร้อยละ ของอัตราการเกิดปฏิกิริยา อัตราการ พฤติกรรมการ ประเมิน 80% เกิดปฏิกิริยาขณะใดขณะหนึ่ง และ มีส่วนร่ วม รายบุคคล และการตอบ อัตราการเกิดปฏิกิริยาเฉลี่ยได้(K) คาถามในชั้น เรี ยน 4.นักเรี ยนมีความกระตือรื อร้นในการ 4.การสังเกต 4.แบบ 4.ผ่านเกณฑ์ร้อยละ ทางาน (A) พฤติกรรมการ ประเมิน 80% ทางานกลุ่ม รายบุคคล 7. บันทึกหลังการสอน 7.1 ผลการสอน …………………………………………………………………………………………………………… …………………………………………………………………………………………………………… …………….…………………………………………………………………………………………… …………………………………………………………….…………………………………………… ………………………………………………………………………………………………….……… ………………………………………………………………………………………………………… utqonlineโดยสานั กงานคณะกรรมการการศึกษาขันพืนฐาน กระทรวงศึกษาธิการอนุ ญาตให้ใช้ได้ตามสัญญาอนุญาตของครีเอทีฟคอมมอนส์แบบ แสดงทีมา-ไม่ใช ้เพือการค ้า-อนุญาตแบบเดียวกัน 3.0 ประเทศไทย. ้ ้ ่ ่
  • 61.
    รหัส UTQ-2115: กลุมสาระการเรียนรู้วิทยาศาสตร์: เคมี สาหรับผู ้สอนระดับมัธยมศึกษาตอนปลาย ่ 83 7.2 ปัญหา / อุปสรรค …………………………………………………………………………………………………………… …………………………………………………………………………………………………………… …………….…………………………………………………………………………………………… …………………………………………………………………………………………………………… ……………………………….………………………………………………………………………… …………………………………………………………………………………………………………… 7.3 ข้ อเสนอแนะ / แนวทางแก้ไข …………………………………………………………………………………………………………… …………………………………………………………………………………………………………… …………….…………………………………………………………………………………………… …………………………………………………………………………………………………………… ……………………………….………………………………………………………………………… …………………………………………………………………………………………………………… ลงชื่อ...................................ผูสอน ้ ( นายสุ เนตร ศรี บุญเลิศ ) utqonlineโดยสานั กงานคณะกรรมการการศึกษาขันพืนฐาน กระทรวงศึกษาธิการอนุ ญาตให้ใช้ได้ตามสัญญาอนุญาตของครีเอทีฟคอมมอนส์แบบ แสดงทีมา-ไม่ใช ้เพือการค ้า-อนุญาตแบบเดียวกัน 3.0 ประเทศไทย. ้ ้ ่ ่
  • 62.
    รหัส UTQ-2115: กลุมสาระการเรียนรู้วิทยาศาสตร์: เคมี สาหรับผู ้สอนระดับมัธยมศึกษาตอนปลาย ่ 84 UTQ online e-Training Course ใบความรู้ ท3.5 ี่ เรื่อง “ตัวอย่ างแผนการจัดการเรียนรู้ โดยใช้ เทคนิคPOE (Prediction-Observetion-Explaination)” ตัวอย่ างแผนการจัดการเรียนรู้ โยใช้ เทคนิค POE กลุ่มสาระการเรียนรู้ วทยาศาสตร์ โรงเรียนสาธิตมหาวิทยาลัยขอนแก่ น (ศึกษาศาสตร์ ) ิ วิชาเคมีพนฐาน ว 31121 ื้ ชั้นมัธยมศึกษาปี ที่ 4 หน่ วยการเรียนรู้ ที่ 2 เรื่อง ปฏิกริยาเคมี ภาคเรียนที่ ิ 1 ปี การศึกษา 2554 แผนการจัดการเรียนรู้ ที่ 5 เรื่อง การเกิดปฏิกริยาเคมีิ เวลา 2 คาบ ผู้สอนอาจารย์สุเนตร ศรีบุญเลิศ ------------------------------------------------------------------------------------------------------------------ สาระที3 สารและสมบัติของสาร ่ มาตรฐาน ว 3.2 : เข้าใจหลักการและธรรมชาติของการเปลี่ยนสถานะของสาร การเกิดสารละลาย การ เกิดปฏิกิริยาเคมีมีกระบวนการสื บเสาะหาความรู ้และจิตวิทยาศาสตร์ สื่ อสารสิ่ งที่เรี ยนรู ้และนา ความรู้ไปใช้ประโยชน์ ตัวชี้วด ม.4-6/1 ทดลองอธิ บายและเขียนสมการของปฏิกิริยาเคมีทวไปที่พบในชีวประจาวันรวมทั้ง ั ั่ ิ อธิ บายผลของสารเคมีทีมีต่อสิ่ งมีชีวตและสิ่ งแวดล้อม ิ ตัวชี้วด ม.4-6/2 ทดลองและอธิ บายอัตราการเกิดปฏิกิริยาเคมี ปั จจัยที่มีผลต่ออัตราการเกิดปฏิกิริยาเคมี ั และนาความรู้ไปใช้ประโยชน์ 1. สาระสาคัญ การเกิดปฏิกิริยาเคมี เป็ นการเปลี่ยนแปลงทางเคมีของสารแล้วได้สารใหม่เกิดขึ้น ในขณะที่ ปฏิกิริยากาลังดาเนินไปนั้น ปริ มาณสารสารตั้งต้นที่ถูกใช้ไปจะลดลง และปริ มาณสารผลิตภัณฑ์จะ เพิมขึ้น ่ 2.จุดประสงค์ การเรียนรู้ ด้ านความรู้ ความเข้ าใจ (K) 1. จาแนกความแตกต่างระหว่างการเปลี่ยนแปลงของสารทางเคมีและทางกายภาพได้ 2. อธิ บายการเกิดปฏิกิริยาเคมีได้ 3. บอกเกณฑ์ทวไปที่ใช้ตดสิ นว่ามีปฏิกิริยาเคมีเกิดขึ้นได้ ั่ ั utqonlineโดยสานั กงานคณะกรรมการการศึกษาขันพืนฐาน กระทรวงศึกษาธิการอนุ ญาตให้ใช้ได้ตามสัญญาอนุญาตของครีเอทีฟคอมมอนส์แบบ แสดงทีมา-ไม่ใช ้เพือการค ้า-อนุญาตแบบเดียวกัน 3.0 ประเทศไทย. ้ ้ ่ ่
  • 63.
    รหัส UTQ-2115: กลุมสาระการเรียนรู้วิทยาศาสตร์: เคมี สาหรับผู ้สอนระดับมัธยมศึกษาตอนปลาย ่ 85 4. เขียนสมการเคมีของปฏิกิริยาเคมีบางชนิดได้ ด้ านทักษะกระบานการ (P) 1. ทดลองเพื่อตรวจสอบกระบวนการเกิดปฏิกิริยาเคมีของสาร พร้อมทั้งอธิ บายและเขียน สมการเคมีของปฏิกิริยาเคมีได้ ด้ านคุณลักษณะ (A) 1. การทางานร่ วมกับผูอื่น หรื อการทางานเป็ นกลุ่ม ้ 2. ตระหนักถึงการใช้วสดุ และสารรอบตัวในชีวตประจาวัน ได้อย่างเหมาะสมและ ั ิ ปลอดภัยโดยคานึงถึงปฏิกิริยาเคมีที่เกิดขึ้น 3. สาระการเรียนรู้ การเกิดปฏิกิริยาเคมีเป็ นการเปลี่ยนแปลงของสารแล้วได้สารใหม่เกิดขึ้น ในกระบวนการ เปลี่ยนแปลงนี้อาจสังเกตเห็นปรากฏการณ์ใดปรากฏการณ์หนึ่งหรื อหลายๆปรากฏการณ์ ประกอบกัน เช่น การเกิดฟองแก๊ส การเปลี่ยนแปลงสี การเปลี่ยนแปลงอุณหภูมิ การเกิด ตะกอน เป็ นต้น ปฏิกิริยาเคมีสามารถเขียนแทนด้วยสมการเคมี ซึ่ งเป็ นประโยคสัญลักษณ์ แสดงถึงสารตั้งต้นที่เข้าทาปฏิกิริยากันและผลิตภัณฑ์ที่เกิดขึ้น อัตราการเกิดปฏิกิริยาเคมี เกี่ยวข้องกับเวลา และปริ มาณสารในขณะที่ปฏิกิริยากาลังดาเนินไป สารตั้งต้นจะถูกใช้ไป และสารผลิตภัณฑ์จะเพิมมากขึ้น ่ ตัวอย่างปฏิกิริยาเคมีที่เกิดขึ้นเร็ ว เช่น การเกิดสนิมเหล็ก ตัวอย่างปฏิกิริยาเคมีท่ีเกิดขึ้นช้า เช่น การเกิดตะกอนซิ นเวอร์ คลอไรด์ 4.วัสดุอุปกรณ์ และสารเคมี ภาพสะพานที่มีสนิมเกาะ ภาพน้ ายาล้างห้องน้ ากัดปูน ยากระเบื้อง ภาพการละลายและ ภาพการ เดือดของน้ า รายการ ปริ มาณ/กลุ่ม 1. ที่ต้ งหลอดทดลอง ั 1 อัน 2. หลอดทดลองขนาดกลาง 8 หลอด 3. การละลายเลด (II) ไนเตรต 0.1 mol/dm3 5 cm3 4. สารละลายโพแทสเซียมไอโอไดด์ 0.1 mol/dm3 5 cm3 5. น้ าส้มสายชูกลัน 5% ่ 5 cm3 6. ผงฟู 1 กรัม หรื อ 1 ช้อน เบอร์ 1 7. กรดไฮโดรคลอริ ก 0.1 mol/dm3 5 cm3 8. สารละลายด่างทับทิม 0.1 mol/dm3 5 cm3 9. สารละลายโซเดียมไฮโดรเจนคาร์บอเนต0.1 5 cm3 utqonlineโดยสานั กงานคณะกรรมการการศึกษาขันพืนฐาน กระทรวงศึกษาธิการอนุ ญาตให้ใช้ได้ตามสัญญาอนุญาตของครีเอทีฟคอมมอนส์แบบ แสดงทีมา-ไม่ใช ้เพือการค ้า-อนุญาตแบบเดียวกัน 3.0 ประเทศไทย. ้ ้ ่ ่
  • 64.
    รหัส UTQ-2115: กลุมสาระการเรียนรู้วิทยาศาสตร์: เคมี สาหรับผู ้สอนระดับมัธยมศึกษาตอนปลาย ่ 86 รายการ ปริ มาณ/กลุ่ม mol/dm3 10. กรดซิตริ ก 1 กรัม หรื อ1ช้อนเบอร์ 1 5.กระบวนการจัดการเรียนรู้ ขั้นทานาย(Predicts) 1. ครู แบ่งกลุ่มนักเรี ยนออกเป็ นกลุ่มย่อย กลุ่มละ 3-4 คน จากนั้นให้ระดมความคิดจากความรู ้ เดิมเพื่อนาเข้าสู่ บทเรี ยนว่าการเปลี่ยนแปลงทางกายภาพมีลกษณะอย่างไร การเปลี่ยนแปลง ั ทางเคมีมีลกษณะอย่างไร แล้วจดบันทึกลงกระดาษ จากนั้นแต่ละกลุ่มนาผลที่ได้มา ั อภิปรายหน้าชั้นโดยมีแนวคาตอบดังนี้ การเปลี่ยนแปลงทางเคมีมีลกษณะดังนี้ ั - เกิดการเปลี่ยนแปลงได้สารใหม่ สมบัติต่างจากสารเดิม - สารที่เปลี่ยนแปลงไปทาให้เปลี่ยนกลับเป็ นสารเดิมได้ยาก - มีการเปลี่ยนแปลงโครงสร้างภายในทาให้โครงสร้างภายนอกเปลี่ยน การเปลี่ยนแปลงทางกายภาพมีลกษณะดังนี้ ั - เกิดการเปลี่ยนแปลงรู ปร่ าง สี กลิ่น มวลของสาร สถานภาพ การนาไฟฟ้ า การ นาความร้อน เป็ นต้น - สารที่เปลี่ยนแปลงไป ทาให้กลับเป็ นสารเดิมได้ง่าย - อาจมีการเปลี่ยนแปลงโครงสร้างภายนอก 2. ครู นาภาพที่มีการเปลี่ยนแปลงในชีวตประจาวัน เช่น ภาพการเผาไหม้ การเกิดสนิมของท่อ ิ น้ า การหลอมละลายของภูเขาน้ าแข็ง น้ ายาล้างห้องน้ ากัดปูนยาแนวกระเบื้อง การตกผลึก ของสารส้ม การเดือดของน้ า และการตกผลึกของเกลือ มาให้นกเรี ยนวิเคราะห์แล้วตอบ ั คาถามว่าภาพใดเป็ นการเปลี่ยนแปลงที่เกิดปฏิกิริยาเคมีพร้อมให้ยกเหตุผลประกอบคาตอบ รู ปภาพที่1 การเผาไหม้ รู ปภาพที่2 ท่อน้ าเกิดสนิม รู ปภาพที่ 3 การหลอมละลายของภูเขาน้ าแข็ง utqonlineโดยสานั กงานคณะกรรมการการศึกษาขันพืนฐาน กระทรวงศึกษาธิการอนุ ญาตให้ใช้ได้ตามสัญญาอนุญาตของครีเอทีฟคอมมอนส์แบบ แสดงทีมา-ไม่ใช ้เพือการค ้า-อนุญาตแบบเดียวกัน 3.0 ประเทศไทย. ้ ้ ่ ่
  • 65.
    รหัส UTQ-2115: กลุมสาระการเรียนรู้วิทยาศาสตร์: เคมี สาหรับผู ้สอนระดับมัธยมศึกษาตอนปลาย ่ 87 รู ปภาพที่4 น้ ายาล้างห้องน้ ากัดปูนยากระเบื้อง รู ปภาพที5 การตกผลึกของสารส้ม รู ปภาพที่ 6 การเดือดของน้ า ่ รู ปภาพที่7 การตกผลึกของเกลือ จากนั้นครู และนักเรี ยนร่ วมกันอภิปรายผลการเลือกภาพของนักเรี ยนเพื่อเป็ นสรุ ปคาว่า “ปฏิกิริยาเคมี” และครู เน้นให้นกเรี ยนได้แนวคิดหลักว่า “การเกิดปฏิกิริยาเคมีเป็ นการ ั เปลี่ยนแปลงของสารแล้วได้สารใหม่เกิดขึ้น” ขั้นสั งเกต ทดลอง สื บค้ นข้ อมูล(Observe) 1.ครู นาเข้าสู่ กิจกรรมเรื่ องการเกิดปฏิกิริยาเคมีโดยใช้คาถาม นักเรี ยนทราบได้อย่างไรว่ามีสาร ใหม่เกิดขึ้น หรื อการเกิดปฏิกิริยาเคมีมีการเปลี่ยนแปลงอย่างไรบ้างที่นกเรี ยนสามารถสังเกตได้ เพื่อ ั นาเข้าสู่ กิจกรรม 2.กิจกรรมการเกิดปฏิกิริยาเคมี นักเรี ยนสังเกตและบันทึกลักษณะของสารก่อนเติม และการเปลี่ยนแปลงที่เกิดขึ้นหลังเติมสาร โดยใช้มือจับหลอดทดลองไว้ตลอด 1. นาหลอดทดลองขนาดกลางมา 4 หลอด ทาการทดลองในแต่ละหลอดตามข้อ 2-5 2. หลอดที่ 1 ใส่ สารละลายโพแทสเซี ยมไอโอไดด์ 2 cm3ลงในหลอด จากนั้นหยด สารละลายเลด (II) ไนเตรต ทีละหยดจนครบ 5 หยด 3. หลอดที่ 2 ใส่ ผงฟู 1 ช้อน เบอร์ 1 จากนั้นหยดน้ าส้มสายชูลงไป 20 หยด utqonlineโดยสานั กงานคณะกรรมการการศึกษาขันพืนฐาน กระทรวงศึกษาธิการอนุ ญาตให้ใช้ได้ตามสัญญาอนุญาตของครีเอทีฟคอมมอนส์แบบ แสดงทีมา-ไม่ใช ้เพือการค ้า-อนุญาตแบบเดียวกัน 3.0 ประเทศไทย. ้ ้ ่ ่
  • 66.
    รหัส UTQ-2115: กลุมสาระการเรียนรู้วิทยาศาสตร์: เคมี สาหรับผู ้สอนระดับมัธยมศึกษาตอนปลาย ่ 88 4. หลอดที่ 3 ใส่ สารละลายโพแทสเซี ยมเปอร์ แมงกาเนตเจือจาง 2 cm3 จากนั้นหยดกรด ไฮโดรคลอริ กทีละหยด จนครบ 20 หยด 5. หลอดที่ 4 ใส่ สารละลายโซเดียมไฮโดรเจนคาร์ บอเนต 2 cm3ลงใน จากนั้นเติมเกล็ด กรดซิตริ กประมาณครึ่ งช้อนเบอร์ 1 3.ครู นาอภิปรายก่อนทากิจกรรมดังนี้ 1.ครู เน้นให้นกเรี ยนสงเกตลักษณะทัวไป ของสารแต่ละคู่ก่อนผสม สังเกต ั ่ การเปลี่ยนแปลงของสารหลังผสม 2.ครู แนะนาวิธีการจับหลอดทดลองขณะผสมสาร เพื่อให้นกเรี ยนสามารถ ั สังเกตสารได้ชดเจน ั 4.นักเรี ยนทาการทดลองและออกแบบตารางบันทึกผลการทดลองแล้วบันทึกผลการ ทดลองที่สังเกตได้นกเรี ยนนักเรี ยนร่ วมกันอภิปรายภายในกลุ่มในประเด็นการ ั เปลี่ยนแปลงที่บ่งบอกถึงการเกิดปฏิกิริยาเคมี ขั้นอธิบาย(Explain) 1.นักเรี ยนแต่ละกลุ่มนาเสนอผลการทดลอง แบบตารางบันทึกผลการทดลองพร้อมเหตุผล 2.นักเรี ยนร่ วมกันอภิปรายผลการทดลองเพื่อสรุ ปให้ได้วาการเกิดปฏิกิริยาแล้วได้สารใหม่ ่ เกิดขึ้น จะเกิดการเปลี่ยนแปลงดังนี้ - หลอดที่ 1 มีตะกอนสี เหลืองเกิดขึ้น - หลอดที่ 2 มีฟองแก๊สเกิดขึ้น - หลอดที่ 3 สี ของสารละลายจางหายไป - หลอดที่ 4 มีฟองแก๊สเกิดขึ้น และอุณหภูมิของสารละลายลดลง 3.ครู ให้ความรู ้เพิ่มเติมเกี่ยวกับผลิตภัณฑ์จากปฏิกิริยาในกิจกรรม และถามนักเรี ยนว่า “ปฏิกิริยา ที่ทดลองนั้นมีสารใดเปลี่ยนแปลงบ้างและเปลี่ยนไปเป็ นสารใดบ้าง” เพื่อให้นกเรี ยนสามารถ ั อธิ บายของคาว่า “สมการเคมี”“สารตั้ งต้น” และ “สารผลิตภัณฑ์” 4.จากนั้ นครู นาอภิปรายเกี่ยวกับการเขียนสมการเคมีตามแบบเรี ยนที่แสดงถึงสารตั้งต้นทา ปฏิกิริยากันแล้วได้สารใหม่ที่เกิดขึ้นเรี ยกว่า สารผลิตภัณฑ์ สารตั้งต้น → สารผลิตภัณฑ์ ตัวอย่างเช่น -ปฏิกิริยาระหว่างสารละลายโพแทสเซี ยมไอโอไดด์(KI) กับ สารละลายเลด (II) ไน เตรต[Pb(NO3)2] เขียนสมการแสดงการเกิดปฏิกิริยาได้ดงนี้ ั KI(aq) + Pb(NO3)2(aq) → PbI2(s) + KNO3(aq) (สารละลาย) (สารละลาย) (ตะกอนสี เหลือง) (สารละลาย) -ปฏิกิริยาระหว่างโพแทสเซี ยมเปอร์ แมงกาเนต(KMnO4)กับกรดไฮโดรคลอริ ก(HCl) utqonlineโดยสานั กงานคณะกรรมการการศึกษาขันพืนฐาน กระทรวงศึกษาธิการอนุ ญาตให้ใช้ได้ตามสัญญาอนุญาตของครีเอทีฟคอมมอนส์แบบ แสดงทีมา-ไม่ใช ้เพือการค ้า-อนุญาตแบบเดียวกัน 3.0 ประเทศไทย. ้ ้ ่ ่
  • 67.
    รหัส UTQ-2115: กลุมสาระการเรียนรู้วิทยาศาสตร์: เคมี สาหรับผู ้สอนระดับมัธยมศึกษาตอนปลาย ่ 89 KMnO4(aq) + HCl(aq) → KCl(aq) + MnCl2 (aq) + H2O(l) + Cl2(g) (สารละลายสี ม่วง) (สารละลาย) (สารละลายใส) (สารละลาย) ของเหลว แก๊ส 5.ครู ให้นกเรี ยนสื บค้นข้อมูลเกี่ยวกับปฏิกิริยาและยกตัวอย่างสมการเคมีท่ีพบในชีวตประจาวัน ั ิ 6.ประเมินผลการร่ วมกิจกรรมในชั้นเรี ยน การตอบคาถามในแบบทดสอบ และความถูกต้อง คล่องแคล่วในการใช้อุปกรณ์ทาการทดลอง รวมถึงความถูกต้องของผลการทดลองของ นักเรี ยน 6. สื่ อ/แหล่ งการเรียนรู้ 1. หนังสื อเรี ยนรายวิชาพื้นฐานเคมี. ตามหลักสู ตรการศึกษาขั้นพื้นฐาน พ.ศ. 2551 2. ใบความรู้ที่1 เรื่ อง การเกิดปฏิกิริยาเคมี 3. ใบความรู้ที่2 เรื่ อง ปฏิกิริยาในชีวตประจาวัน ิ 4. แบบทดสอบ เรื่ อง การเกิดปฏิกิริยาเคมี 5.ใบกิจกรรม เรื่ อง การเกิดปฏิกิริยาเคมี 6. ชุดภาพการเผาไหม้การเกิดสนิมของท่อน้ า การหลอมละลายของภูเขาน้ าแข็งน้ ายาล้าง ห้องน้ ากัดปูนยาแนวกระเบื้อง การตกผลึกของสารส้ม การเดือดของน้ า และการตกผลึกของ เกลือ 7. การวัดและประเมินผล 7.1 การวัด สิ่ งทีต้องการวัด ่ วิธีการวัด เครื่องมือวัด 1. ด้านความรู้ - การตอบคาถามรายบุคคล/ - การสังเกตอย่างมีส่วนร่ วม ความเข้าใจ กลุ่ม - การทากิจกรรมงานในใบกิจกรรม เรื่ อง การ (Knowledge) - การทาแบบฝึ กหัด เกิดปฏิกิริยาเคมี - แบบทดสอบ เรื่ อง การเกิดปฏิกิริยาเคมี 2. ด้านทักษะ/ - การอภิปรายและนาเสนอ - การสังเกตอย่างมีส่วนร่ วม กระบวนการ ความรู้รายบุคคล/กลุ่ม - การทาใบงานกิจกรรม เรื่ อง การเกิดปฏิกิริยา (Skill/Process) - ทักษะกระบวนการกลุ่ม เคมี - ทักษะทางด้านวิทยาศาสตร์ 3. ด้าน - สนใจใฝ่ เรี ยนรู้ กระตือรื อร้น - การสังเกตอย่างมีส่วนร่ วม คุณลักษณะที่พึง ในกระบวนการเรี ยนการสอน - การส่ งงาน ประสงค์ - มีความรับผิดชอบงานที่ได้รับ (Attitude) มอบหมาย - ให้ความร่ วมมือในการทา กิจกรรม และการนาเสนอ utqonlineโดยสานั กงานคณะกรรมการการศึกษาขันพืนฐาน กระทรวงศึกษาธิการอนุ ญาตให้ใช้ได้ตามสัญญาอนุญาตของครีเอทีฟคอมมอนส์แบบ แสดงทีมา-ไม่ใช ้เพือการค ้า-อนุญาตแบบเดียวกัน 3.0 ประเทศไทย. ้ ้ ่ ่
  • 68.
    รหัส UTQ-2115: กลุมสาระการเรียนรู้วิทยาศาสตร์: เคมี สาหรับผู ้สอนระดับมัธยมศึกษาตอนปลาย ่ 90 7.2 การประเมินผล เกณฑ์ การวัด ผลการประเมิน 1. การตอบคาถามรายบุคคล/กลุ่มได้ถูกต้องร้อยละ 70 ของ นักเรี ยนผ่านเกณฑ์ร้อยละ…… นักเรี ยนทั้งหมด 2. การทากิจกรรมได้ถูกต้องร้อยละ 70 ของนักเรี ยนทั้งหมด นักเรี ยนผ่านเกณฑ์ร้อยละ…… 3. การทาแบบฝึ กหัดได้ถูกต้องร้อยละ 70 ของนักเรี ยนทั้งหมด นักเรี ยนผ่านเกณฑ์ร้อยละ…… 4. การสรุ ปความรู ้ที่ได้รับของแต่ละบุคคลลงในสมุดบันทึก นักเรี ยนผ่านเกณฑ์ร้อยละ…… กิจกรรมการเรี ยนรู ้ของตนเองได้ถูกต้องร้อยละ 70 ของ นักเรี ยนทั้งหมด 5. การอภิปรายและนาเสนอรายบุคคล/กลุ่มได้ถูกต้องร้อยละ นักเรี ยนผ่านเกณฑ์ร้อยละ…… 70 ของนักเรี ยนทั้งหมด 6. มีทกษะกระบวนการสื บเสาะแสวงหาความรู้ กระบวนการ ั นักเรี ยนผ่านเกณฑ์ร้อยละ…… กลุ่มได้ถูกต้องร้อยละ 70 ของนักเรี ยนทั้งหมด 7. มีความสามัคคี รับผิดชอบ ใฝ่ รู้ สร้างสรรค์ รักและเมตตา นักเรี ยนผ่านเกณฑ์ร้อยละ…… เพื่อน มีเจต -คติท่ีดีต่อวิชาชีววิทยา และมีประชาธิ ปไตยใน ตนเองยอมรับฟังความคิดเห็นของผูอื่น ้ บันทึกผลหลังสอน 1. ครู ประเมินการสอนของตนเอง (ผลดีจากการสอน ปัญหาที่พบ ข้อเสนอแนะ) …………………………………………………………………………………………………………… …..………………………………………..……………………………………………………………… ……….…………………………..………….…………………………………………………………… ………………………………………………..…………………………………………………..……… 2. ครู ประเมินการเรี ยนรู้ของนักเรี ยน …………………………………………………………………………………………………………… …..………………………………………….…………………………………………………………… ………..………………………………….……………………………………………………………… …………………….………………………..…………………………………………………………… …………………………………………………………………………………………………………… ลงชื่อ...............................................ผูสอน ้ วันที่................................................ utqonlineโดยสานั กงานคณะกรรมการการศึกษาขันพืนฐาน กระทรวงศึกษาธิการอนุ ญาตให้ใช้ได้ตามสัญญาอนุญาตของครีเอทีฟคอมมอนส์แบบ แสดงทีมา-ไม่ใช ้เพือการค ้า-อนุญาตแบบเดียวกัน 3.0 ประเทศไทย. ้ ้ ่ ่
  • 69.
    รหัส UTQ-2115: กลุมสาระการเรียนรู้วิทยาศาสตร์: เคมี สาหรับผู ้สอนระดับมัธยมศึกษาตอนปลาย ่ 91 UTQ online e-Training Course ใบความรู้ ท4.1 ี่ เรื่อง “ความหมายของการวัดและประเมินผลการเรียนรู้ ” ั การวัด (Measurement)คือการกาหนด ค่า/ตัวเลขให้กบสิ่ งของ เหตุการณ์ หรื อพฤติกรรมต่าง ๆหรื อใช้ เครื่ องมือไปวัดเพื่อให้ได้ตวเลขแทนคุณลักษณะต่าง ๆ เช่น คะแนนที่ได้จากการทาแบบทดสอบ ั การวัดแบ่ งเป็ น 2 ประเภทคือ 1. วัดทางตรง วัดปริ มาณต่างๆโดยใช้เครื่ องวัดโดยตรง เช่น ความยาวใช้ไม้เมตรวัด น้ าหนักใช้เครื่ องชังสปริ งชัง/วัด ฯลฯ ่ ่ 2. วัดทางอ้อมเป็ นการวัดคุณลักษณะต่างๆหรื อพฤติกรรม ซึ่ งไม่สามารถวัดได้โดยตรง แต่ ใช้การวัดโดยผ่านกระบวนการทางสมอง เช่น วัดความรู ้ ความคิด ทักษะ กระบวนการ ฯลฯ การประเมิน (Evaluation)คือการนาข้อมูลที่ได้จากการวัดมาเปรี ยบเทียบกับเกณฑ์ โดยร่ วมกับ การใช้วจารณญาณของผูประเมินมาใช้ในการตัดสิ นใจ ิ ้ การประเมินแบ่ งเป็ น 2 ประเภทคือ 1. การประเมินแบบอิงกลุ่มเป็ นการเปรี ยบเทียบคะแนนจากแบบทดสอบหรื อผลงานของ นักเรี ยนคนหนึ่งกับนักเรี ยนคนอื่นๆ ที่ได้ทาแบบทดสอบเดียวกันเป็ นการประเมินเพื่อจาแนกหรื อ จัดลาดับในกลุ่ม การประเมินแบบนี้มกใช้กบการประเมินเพื่อคัดเลือกเข้าศึกษาต่อ หรื อการสอบแข่งขัน ั ั อื่น ฯลฯ 2. การประเมินแบบอิงเกณฑ์ เป็ นการเปรี ยบเทียบคะแนนจากแบบทดสอบหรื อผลงานของ นักเรี ยนคนหนึ่ง กับเกณฑ์หรื อจุดมุ่งหมายที่ได้กาหนดไว้เช่นการประเมินระหว่างเรี ยนว่า นักเรี ยน สามารถผ่านวัตถุประสงค์การเรี ยนรู ้ที่ได้กาหนดไว้หรื อไม่ utqonlineโดยสานั กงานคณะกรรมการการศึกษาขันพืนฐาน กระทรวงศึกษาธิการอนุ ญาตให้ใช้ได้ตามสัญญาอนุญาตของครีเอทีฟคอมมอนส์แบบ แสดงทีมา-ไม่ใช ้เพือการค ้า-อนุญาตแบบเดียวกัน 3.0 ประเทศไทย. ้ ้ ่ ่
  • 70.
    รหัส UTQ-2115: กลุมสาระการเรียนรู้วิทยาศาสตร์: เคมี สาหรับผู ้สอนระดับมัธยมศึกษาตอนปลาย ่ 92 UTQ online e-Training Course ใบความรู้ ท4.2 ี่ เรื่อง “จุดมุ่งหมายของการวัดและประเมินผลการเรียนรู้ ” จุดมุ่งหมายของการวัดและประเมินผล 1. เพือวินิจฉัย ความรู้ ความสามารถ ทักษะและกระบวนการ เจตคติ คุณธรรม จริ ยธรรม ่ และค่านิยมของนักเรี ยน และเพื่อซ่อมเสริ ม นักเรี ยนให้พฒนาความรู้ ความสามารถ และทักษะได้เต็ม ั ตามศักยภาพ 2. เพือใช้ เป็ นข้ อมูลปอนกลับให้แก่ตวนักเรี ยนเองว่าบรรลุตามมาตรฐานการเรี ยนรู ้เพียงใด ่ ้ ั 3. เพือใช้ ข้อมูลในการ ประเมินผล การเรี ยนรู ้ของนักเรี ยนว่าบรรลุเป้ าหมายที่ตองการในการ ่ ้ จัดการเรี ยนการสอนของครู ของสถานศึกษา ขนาดไหน 4. เพือเปรียบเทียบถึงระดับพัฒนาการของการเรี ยนรู้ก่อนและหลังการจัดการเรี ยนการสอน ่ 5. เพือจัดตาแหน่ งว่านักเรี ยนอยูในกลุ่มใด สู ง กลาง หรื อต่า มักนิยมใช้ในการสอบคัดเลือก ่ ่ utqonlineโดยสานั กงานคณะกรรมการการศึกษาขันพืนฐาน กระทรวงศึกษาธิการอนุ ญาตให้ใช้ได้ตามสัญญาอนุญาตของครีเอทีฟคอมมอนส์แบบ แสดงทีมา-ไม่ใช ้เพือการค ้า-อนุญาตแบบเดียวกัน 3.0 ประเทศไทย. ้ ้ ่ ่
  • 71.
    รหัส UTQ-2115: กลุมสาระการเรียนรู้วิทยาศาสตร์: เคมี สาหรับผู ้สอนระดับมัธยมศึกษาตอนปลาย ่ 93 UTQ online e-Training Course ใบความรู้ ท4.3 ี่ เรื่อง “แนวทางการวัดและประเมินผล” แนวทางการวัดและประเมินผลการเรียนรู้ วทยาศาสตร์ ิ การวัดและประเมินผลการเรี ยนรู้ จะบรรลุผลตามเป้ าหมายของการเรี ยนการสอนที่วางไว้ ควร มีแนวทางดังต่อไปนี้ 1. ต้องวัดและประเมินผลทั้งความรู ้ ความคิด ความสามารถ ทักษะและกระบวนการ เจตคติ คุณธรรม จริ ยธรรม ค่านิยมในวิทยาศาสตร์ รวมทั้งโอกาสในการเรี ยนรู ้ของผูเ้ รี ยน 2. วิธีการวัดและประเมินผลต้องสอดคล้องกับมาตรฐานการเรี ยนรู ้ที่กาหนดไว้ 3. ต้องเก็บข้อมูลที่ได้จากการวัดและประเมินผลอย่างตรงไปตรงมา และต้องประเมินผล ภายใต้ขอมูลที่มีอยู่ ้ 4. ผลการวัดและประเมินผลการเรี ยนรู ้ของผูเ้ รี ยนต้องนาไปสู่ การแปลผลและลงข้อสรุ ปที่ สมเหตุสมผล 5. การวัดและประเมินผลต้องมีความเที่ยงตรงและเป็ นธรรม ทั้งในด้านของวิธีการวัดโอกาส ของการประเมิน ( เปิ ดโอกาสให้ผเู ้ รี ยนและผูมีส่วนเกี่ยวข้องตรวจสอบผลการประเมินผลการเรี ยนรู ้) ้ กระบวนทัศน์ ใหม่ ในการวัดและประเมินผลการเรียนรู้ ตามหลักสู ตรแกนกลางการศึกษาขั้นพืนฐาน ้ พุทธศักราช๒๕๕๑ ห้องเรี ยนที่ยดการเปรี ยบเทียบผลการเรี ยนเป็ นหลัก ึ โดยเป้ าหมายของการวัดและประเมินผล คือการสอบให้คะแนน มาเป็ น ห้องเรี ยนที่มีการเรี ยนรู้เป็ นหัวใจ โดยเป้ าหมายหลักของการวัดและประเมินผลคือการปรับปรุ งคุณภาพการสอนและการเรี ยนรู้ utqonlineโดยสานั กงานคณะกรรมการการศึกษาขันพืนฐาน กระทรวงศึกษาธิการอนุ ญาตให้ใช้ได้ตามสัญญาอนุญาตของครีเอทีฟคอมมอนส์แบบ แสดงทีมา-ไม่ใช ้เพือการค ้า-อนุญาตแบบเดียวกัน 3.0 ประเทศไทย. ้ ้ ่ ่
  • 72.
    รหัส UTQ-2115: กลุมสาระการเรียนรู้วิทยาศาสตร์: เคมี สาหรับผู ้สอนระดับมัธยมศึกษาตอนปลาย ่ 94 การสร้างบรรยากาศห้องเรี ยนที่มีการเรี ยนรู้เป็ นหัวใจและมีการวัดและประเมินผลเพื่อการ ปรับปรุ งคุณภาพการสอนและการเรี ยนรู ้เป็ นเป้ าหมายหลักต้องมีการปรับเปลี่ยนแนวคิดสาคัญดังนี้ ๑. มีความเชื่อมันว่าผูเ้ รี ยนทุกคนสามารถเรี ยนรู ้และบรรลุผลสาเร็ จตามเป้ าหมายที่หลักสู ตร ่ กาหนดได้ผเู ้ รี ยนทั้งที่มีผลการเรี ยนดีและผลการเรี ยนอ่อนได้รับความเอาใจใส่ เท่าเทียมกัน ๒. ยึดหลักการเรี ยนรู้ที่เน้นผูเ้ รี ยนเป็ นสาคัญผูเ้ รี ยนเป็ นผูขบเคลื่อนการเรี ยนรู้และได้แสดงออก ้ั ถึงความรับผิดชอบต่อความสาเร็ จในการเรี ยนรู ้ของตนและเพื่อนร่ วมห้องมิใช่ผสอนเป็ นผูขบเคลื่อน ู้ ้ั การสอนโดยไม่แน่ใจว่าผูเ้ รี ยนเกิดการเรี ยนรู ้หรื อไม่ ๓. การสอบและการให้คะแนนเป็ นเพียงแนวปฏิบติหนึ่งของการวัดและประเมินผลการเรี ยนรู้ ั ในชั้นเรี ยนผูสอนและผูเ้ รี ยนต้องมีแนวคิดร่ วมกันว่าการวัดและประเมินผลเป็ นเครื่ องมือในการค้นหา ้ หลัฐานร่ องรอยของการเรี ยนรู ้ utqonlineโดยสานั กงานคณะกรรมการการศึกษาขันพืนฐาน กระทรวงศึกษาธิการอนุ ญาตให้ใช้ได้ตามสัญญาอนุญาตของครีเอทีฟคอมมอนส์แบบ แสดงทีมา-ไม่ใช ้เพือการค ้า-อนุญาตแบบเดียวกัน 3.0 ประเทศไทย. ้ ้ ่ ่
  • 73.
    รหัส UTQ-2115: กลุมสาระการเรียนรู้วิทยาศาสตร์: เคมี สาหรับผู ้สอนระดับมัธยมศึกษาตอนปลาย ่ 95 UTQ online e-Training Course ใบความรู้ ท4.4 ี่ เรื่อง “วิธีการวัดและเครื่องมือวัดผลการเรียนรู้ วทยาศาสตร์ ” ิ วิธีการวัดและเครื่องมือวัดผลการเรียนรู้ วทยาศาสตร์ ิ การวัดและเครื่ องมือที่นิยมใช้วดมีดงนี้ ั ั 1. แบบทดสอบใช้ วดโดยการให้ นักเรียนสอบ เช่นสอบด้วยแบบทดสอบข้อเขียน หรื อสอบโดย ั ข้อสอบปฏิบติ ซึ่ งสามารถสอบได้ท้ งก่อนเรี ยน ระหว่างเรี ยน และ หลังเรี ยน ั ั 2. แบบสั งเกตใช้ วดโดยสั งเกตในขณะที่นกเรี ยนเข้าร่ วมกิจกรรมหรื อสังเกตอย่างต่อเนื่องใน ั ั ช่วงเวลาที่ครู กาหนดไว้ 3. แบบสั มภาษณ์ใช้ วดโดยการซักถาม พูดคุยกับนักเรี ยนในโอกาสต่างๆ เช่นขณะทากิจรรม ั เพื่อตรวจสอบความคิด ความรู ้สึกเกี่ยวกับกิจกรรมที่ครู ให้ทา หรื อโอกาสอื่น ๆ ซึ่ งใช้ได้ท้ ง ั สัมภาษณ์แบบเดี่ยวหรื อแบบกลุ่ม 4. แบบประเมิน โดยการเก็บชิ้นงานที่นกเรี ยนทากิจกรรม ทาโครงงาน หรื อเก็บรวบรวม ั ผลงานเป็ นแฟ้ มสะสมงานนักเรี ยน utqonlineโดยสานั กงานคณะกรรมการการศึกษาขันพืนฐาน กระทรวงศึกษาธิการอนุ ญาตให้ใช้ได้ตามสัญญาอนุญาตของครีเอทีฟคอมมอนส์แบบ แสดงทีมา-ไม่ใช ้เพือการค ้า-อนุญาตแบบเดียวกัน 3.0 ประเทศไทย. ้ ้ ่ ่
  • 74.
    รหัส UTQ-2115: กลุมสาระการเรียนรู้วิทยาศาสตร์: เคมี สาหรับผู ้สอนระดับมัธยมศึกษาตอนปลาย ่ 96 UTQ online e-Training Course ใบความรู้ ท4.5 ี่ เรื่อง “ความเชื่อมโยงของผลการเรียนรู้ ของนักเรียนทีต้องวัดวิธีการวัด ่ และเครื่องมือในการวัดผล” ผลการเรียนรู้ ทต้องวัด ี่ วิธีการวัด เครื่องมือในวัด 1. ความรู้ความคิด การทดสอบโดยข้อเขียนหรื อ แบบทดสอบ อัตนัย/ปรนัย สอบปากเปล่า แบบสัมภาษณ์ฯลฯ 2. ทักษะและ การสังเกตขณะทากิจกรรมการ แบบประเมินกิจกรรม กระบวนการ เช่นใช้อุปกรณ์ การทางาน แบบประเมินโครงงาน กลุ่มฯลฯ แฟ้ มสะสมงาน ฯลฯ 3. เจตคติ ค่านิยม การสังเกต การพูดคุยฯลฯ แบบสังเกตพฤติกรรม คุณธรรมและ แบบสัมภาษณ์ฯลฯ จริ ยธรรม utqonlineโดยสานั กงานคณะกรรมการการศึกษาขันพืนฐาน กระทรวงศึกษาธิการอนุ ญาตให้ใช้ได้ตามสัญญาอนุญาตของครีเอทีฟคอมมอนส์แบบ แสดงทีมา-ไม่ใช ้เพือการค ้า-อนุญาตแบบเดียวกัน 3.0 ประเทศไทย. ้ ้ ่ ่
  • 75.
    รหัส UTQ-2115: กลุมสาระการเรียนรู้วิทยาศาสตร์: เคมี สาหรับผู ้สอนระดับมัธยมศึกษาตอนปลาย ่ 97 UTQ online e-Training Course ใบความรู้ ท4.6 ี่ เรื่อง “การประเมินผลการเรียนรู้ ตามสภาพจริง” การประเมินผลการเรียนรู้ ตามสภาพจริง (Authentic assessment) การประเมินตามสภาพจริ ง เป็ นการประเมินที่ออกแบบมาเพื่อสะท้อนให้เห็นพฤติกรรม และ ทักษะที่จาเป็ นของนักเรี ยนในสถานการณ์ที่เป็ นจริ ง และเป็ นวิธีการประเมินที่เน้นงานที่นกเรี ยน ั แสดงออกในภาคปฏิบติ (Performance) เน้นกระบวนการเรี ยนรู้ (Process) เน้นผลผลิต (Product) ั และผลงานหรื อแฟ้ มสะสมงาน (Portfolio) สิ่ งทีต้องประเมินตามสภาพจริง ่ ่ การประเมินตามสภาพจริ งเป็ นวิธีการประเมิน โดยใช้ หลักการที่วานักเรี ยนต้องมีการ แสดงออกในภาคปฏิบติ (Performance) เพื่อแสดงถึงความเข้าใจและเพื่อแสดงออกถึงทักษะจากการ ั เรี ยนรู้ตลอดจนการแสดงถึงกระบวนการ (process) รวมทั้งผลผลิต (Products) และชิ้นงานในแฟ้ ม สะสมงาน (Portfolio) 1. การประเมินจากการแสดงออกและกระบวนการ (Performance and Process) เป็ นการประเมินพฤติกรรมขณะที่นกเรี ยนลงมือทางาน ั (task)ที่กาหนดให้งานหรื อสถานการณ์ที่ กาหนดให้เพื่อช่วยให้นกเรี ยนแก้ปัญหาหรื อปฏิบติงานได้จริ ง สามารถ ประเมิน ได้จากกระบวนการ ั ั ทางานกระบวนการคิดและผลงาน 2. การประเมินกระบวนการและผลผลิต (Process and Products) ครู ใช้วธีตรวจผลงานหรื อผลผลิตที่เกิดขึ้นจากกระบวนการทางานของนักเรี ยนทาให้ครู ได้เข้าใจ ิ กระบวนการการเรี ยนรู ้ของนักเรี ยนตัวอย่างผลผลิตเช่นแผนงานโครงงานแผนภาพแผนภูมิผลการทา แบบฝึ กหัดการจัดนิทรรศการฯลฯ 3. การประเมินแฟมสะสมงาน (Portfolio Assessment) ้ เป็ นการประเมินที่นกเรี ยนมีส่วนร่ วมในการประเมินผลอย่างเต็มที่ซ่ ึ งแฟ้ มสะสมงาน ั เป็ นการแสดงผลงานตาม ความสามารถของแต่ละบุคคล นักเรี ยนจะเลือกผลงานและจัดเตรี ยมทาแฟ้ ม สะสมผลงานด้วยตนเองส่ งเสริ มให้ผเู ้ รี ยนรู ้จกรับผิดชอบและประเมินผลงานของตนเองส่ งเสริ ม ั นวัตกรรมใหม่ๆและส่ งเสริ มให้นกเรี ยนตระหนักถึงคุณค่าของตนเอง ั utqonlineโดยสานั กงานคณะกรรมการการศึกษาขันพืนฐาน กระทรวงศึกษาธิการอนุ ญาตให้ใช้ได้ตามสัญญาอนุญาตของครีเอทีฟคอมมอนส์แบบ แสดงทีมา-ไม่ใช ้เพือการค ้า-อนุญาตแบบเดียวกัน 3.0 ประเทศไทย. ้ ้ ่ ่
  • 76.
    รหัส UTQ-2115: กลุมสาระการเรียนรู้วิทยาศาสตร์: เคมี สาหรับผู ้สอนระดับมัธยมศึกษาตอนปลาย ่ 98 UTQ online e-Training Course ใบความรู้ ท4.7 ี่ เรื่อง “ตัวอย่ างแบบทดสอบวัดผลสั มฤทธิ์ทางการเรียนวิทยาศาสตร์ (แบบทดสอบปรนัยแบบเลือกตอบ)” 1. ข้อความ 1-4 อธิ บายขั้นตอนการผสมพันธุ์พืช (ความรู้ความจํา) 1. ละอองเรณูไปผสมกับไข่อ่อน 2. ละอองเรณูตกลงบนยอดเกสรตัวเมีย 3. ไข่อ่อนเจริ ญเติบโตเป็ นเมล็ด 4. ละอองเรณูงอกเข้าไปในรังไข่ ถ้าจะเรี ยงให้ถูกต้องจะต้องเรี ยงลําดับอย่างไร ก. 1 2 4 3 ข. 2 4 1 3 ค. 4 3 1 2 ง. 3 2 4 1 2. สัตว์ชนิดหนึ่งออกลูกเป็ นไข่ที่มีเปลือกแข็งหุ ม ต่อมาไข่จะฟักเป็ นตัวอ่อน ข้อใดสรุ ปได้ถูกต้อง ้ เกี่ยวกับสัตว์ชนิดนี้ (ความเข้าใจ) ก. สื บพันธุ์แบบอาศัยเพศ ข. สื บพันธุ์แบบไม่อาศัยเพศ ค. สื บพันธุ์แบบอาศัยเพศและมีการปฏิสนธิภายใน ง. สื บพันธุ์แบบอาศัยเพศและมีการปฏิสนธิภายนอก 3. นักเรี ยนจะช่วยลดภาวะนํ้าเสี ยได้อย่างไร(การนําไปใช้) ก. เก็บขยะขึ้นจากนํ้า ข. ปล่อยปลาลงในนํ้า ค. ปลูกพืชรอบๆสระนํ้า ง. ไม่ทิ้งขยะหรื อสิ่ งสกปรกลงในนํ้า 4. หนุ่ม (ศรราม) ไปเที่ยวนํ้าตกกับเพื่อ บังเอิญเหยียบตะไคร่ น้ าบนก้อนหิ นเข้าจึงลื่นล้ม หนุ่มจึงพูดว่า ํ “ตะไคร่ น้ าพวกนี้เกิดมาทําไมก็ไม่รู้ไม่มีประโยชน์เลย” นักเรี ยนคิดว่าหนุ่มพูดถูกหรื อไม่ เพราะเหตุใด ํ (การวิเคราะห์) ก. ถูก เพราะทําให้เกิดอันตรายต่อคนเรา ข. ถูก เพราะตะไคร่ น้ านํามาเป็ นอาหารไม่ได้ ํ ค. ผิด เพราะตะไคร่ น้ านํามาใช้ทาผ้าพันแผลได้ ํ ํ ง. ผิด เพราะตะไคร่ น้ าเป็ นแหล่งอาหารของสัตว์น้ าเล็กๆ ํ ํ utqonlineโดยสานั กงานคณะกรรมการการศึกษาขันพืนฐาน กระทรวงศึกษาธิการอนุ ญาตให้ใช้ได้ตามสัญญาอนุญาตของครีเอทีฟคอมมอนส์แบบ แสดงทีมา-ไม่ใช ้เพือการค ้า-อนุญาตแบบเดียวกัน 3.0 ประเทศไทย. ้ ้ ่ ่
  • 77.
    รหัส UTQ-2115: กลุมสาระการเรียนรู้วิทยาศาสตร์: เคมี สาหรับผู ้สอนระดับมัธยมศึกษาตอนปลาย ่ 99 ั ั 5. จํานวนประชากรและปริ มาณอาหารที่บริ โภคในปั จจุบนมีความสัมพันธ์กน ให้นกเรี ยนเขียนกราฟ ั โดยให้จานวนประชากรเป็ นแกนตั้งและปริ มาณอาหารที่บริ โภคเป็ นแกนนอน แล้วจะได้กราฟใน ํ ลักษณะใด ก. ข. ค. ง. 6. เพราะเหตุใดจึงไม่นิยมขยายพันธุ์พืชด้วยเมล็ด(การประเมินค่า) ก. หาเมล็ดได้ยาก ข. เสี ยค่าใช้จ่ายสู ง ค. ต้นพืชกลายพันธุ์ได้ง่าย ง. เสี ยเวลาในการบํารุ ง 7. ในการจําแนกพืชออกเป็ น 2 กลุ่ม ดังนี้ กลุ่มที่ 1 ชบา มะเขือ มะม่วง บัว กลุ่มที่ 2 กล้วย ข่า มะพร้าว ตะไคร้ การจัดกลุ่มของพืชข้างต้นใช้อะไรเป็ นเกณฑ์ (วัดทักษะกระบวนการทางวิทยาศาสตร์ ) ก. พืชนํ้า : พืชบก ข. พืชยืนต้น : พืชล้มลุก ค. พืชมีดอก : พืชไร้ดอก ง. พืชใบเลี้ยงคู่ : พืชใบเลี้ยงเดี่ยว 8. การทดลองเพาะเมล็ดถัวเขียวในภาชนะที่เหมือนกันและจํานวนเมล็ดเท่ากันทุกภาชนะได้ผลตาม ่ ตาราง ภาชนะ การใช้แสง การให้น้ า ํ จํานวนเมล็ดที่งอก 1  - 0 2 -  10 3   10 4 - - 0 จากข้อมูลสิ่ งใดมีผลต่อการงอกของเมล็ด (วัดทักษะกระบวนการทางวิทยาศาสตร์ ) ก. นํ้า ข. แสง ค. นํ้าและแสง ง. จํานวนเมล็ด utqonlineโดยสานั กงานคณะกรรมการการศึกษาขันพืนฐาน กระทรวงศึกษาธิการอนุ ญาตให้ใช้ได้ตามสัญญาอนุญาตของครีเอทีฟคอมมอนส์แบบ แสดงทีมา-ไม่ใช ้เพือการค ้า-อนุญาตแบบเดียวกัน 3.0 ประเทศไทย. ้ ้ ่ ่
  • 78.
    รหัส UTQ-2115: กลุมสาระการเรียนรู้วิทยาศาสตร์: เคมี สาหรับผู ้สอนระดับมัธยมศึกษาตอนปลาย ่ 100 UTQ online e-Training Course ใบความรู้ ท4.8 ี่ เรื่อง “ตัวอย่ างใบบันทึกกิจกรรม” ชื่อ ..............................................................................ชั้ น........................เลขที่.......................... วันที่........................เดือน........................................พ.ศ.......................... สภาพยืดหยุ่นของวัสดุ สมมติฐาน........................................................... ตัวแปรต้ น........................................................... ตัวแปรตาม.......................................................... ตัวแปรควบคุม..................................................... จานวนถ่ านไฟฉาย ความยาวของเส้ นเอ็น (cm) ความยาวของยางยืด (cm) (ก้อน) ก่อนแขวน ขณะแขวน หลังแขวน ก่อนแขวน ขณะแขวน หลังแขวน 1 2 3 จากผลการทดลอง จงตอบคําถามต่อไปนี้ 1. เพราะเหตุใดจึงต้องวัดความยาวทั้งก่อนและหลังแขวนถ่านไฟฉาย .......................................................................................................................................... 2. วัสดุมีสภาพอย่างไรถ้าความยาวของวัสดุก่อนออกแรงกระทําเท่ากับความยาวของวัสดุหลัง ออกแรงกระทํา .......................................................................................................................................... 3. วัสดุมีสภาพอย่างไร ถ้าความยาวของวัสดุหลังออกแรงกระทํายาวกว่าก่อนออกแรงกระทํา .......................................................................................................................................... 4. ระหว่างเส้นเอ็นกับยางยืด วัสดุใดมีสภาพยืดหยุนดีกว่ากัน ่ .......................................................................................................................................... 5. สรุ ปผลการทดลองได้วาอย่างไร ่ .......................................................................................................................................... utqonlineโดยสานั กงานคณะกรรมการการศึกษาขันพืนฐาน กระทรวงศึกษาธิการอนุ ญาตให้ใช้ได้ตามสัญญาอนุญาตของครีเอทีฟคอมมอนส์แบบ แสดงทีมา-ไม่ใช ้เพือการค ้า-อนุญาตแบบเดียวกัน 3.0 ประเทศไทย. ้ ้ ่ ่
  • 79.
    รหัส UTQ-2115: กลุมสาระการเรียนรู้วิทยาศาสตร์: เคมี สาหรับผู ้สอนระดับมัธยมศึกษาตอนปลาย ่ 101 UTQ online e-Training Course ใบความรู้ ท4.9 ี่ เรื่อง “ตัวอย่ างใบบันทึกการเรียนรู้ ของฉัน” ชื่อ ..............................................................................ชั้ น........................เลขที่.......................... วันที่........................เดือน........................................พ.ศ.......................... 1. ฉันได้ความรู ้อะไรบ้างเกี่ยวกับเรื่ องนี้ ____________________________________________________________________________________ ____________________________________________________________________________________ 2. ฉันได้ทาอะไรบ้างเพื่อหาคําตอบในสิ่ งที่ได้อยากรู ้ ํ ____________________________________________________________________________________ ____________________________________________________________________________________ 3. ฉันรู ้สึกอย่างไรเกี่ยวกับการเรี ยนเรื่ องนี้ 3.1 ชอบหรื อไม่ชอบเพราะเหตุใด ________________________________________________________ ____________________________________________________________________________________ 3.2 นําไปใช้ประโยชน์ได้หรื อไม่ อย่างไร __________________________________________________ ____________________________________________________________________________________ ____________________________________________________________________________________ 3.3 ฉันได้ทาอะไรเหมือนนักวิทยาศาสตร์บาง _______________________________________________ ํ ้ ____________________________________________________________________________________ utqonlineโดยสานั กงานคณะกรรมการการศึกษาขันพืนฐาน กระทรวงศึกษาธิการอนุ ญาตให้ใช้ได้ตามสัญญาอนุญาตของครีเอทีฟคอมมอนส์แบบ แสดงทีมา-ไม่ใช ้เพือการค ้า-อนุญาตแบบเดียวกัน 3.0 ประเทศไทย. ้ ้ ่ ่
  • 80.
    รหัส UTQ-2115: กลุมสาระการเรียนรู้วิทยาศาสตร์: เคมี สาหรับผู ้สอนระดับมัธยมศึกษาตอนปลาย ่ 102 UTQ online e-Training Course ใบความรู้ ท4.10 ี่ เรื่อง “ตัวอย่ างการประเมินเจตคติ” ผู้เรียนเห็นด้ วยกับข้ อความต่ อไปนีหรือไม่ ้ เห็นด้ วยอย่างยิง ่ เห็นด้ วย ไม่ เห็นด้ วย 8-10 คะแนน 6-7 คะแนน 4-5 คะแนน 1. ดอกไม้เป็ นสิ่ งที่มีประโยชน์ต่อผูเ้ รี ยน    ่ 2. การดูแลรักษาต้นไม้เป็ นเรื่ องยุงยาก    3. นักเรี ยนอยากปลูกต้นไม้ที่บาน้    4. นักเรี ยนอยากดูดอกไม้ที่เหี่ยวเฉากลับมาบาน    สดสวยเหมือนเดิม 5. การช่วยพ่อแม่/ครู รดนํ้าต้นไม้เป็ นสิ่ งที่ควรทํา    utqonlineโดยสานั กงานคณะกรรมการการศึกษาขันพืนฐาน กระทรวงศึกษาธิการอนุ ญาตให้ใช้ได้ตามสัญญาอนุญาตของครีเอทีฟคอมมอนส์แบบ แสดงทีมา-ไม่ใช ้เพือการค ้า-อนุญาตแบบเดียวกัน 3.0 ประเทศไทย. ้ ้ ่ ่
  • 81.
    รหัส UTQ-2115: กลุมสาระการเรียนรู้วิทยาศาสตร์: เคมี สาหรับผู ้สอนระดับมัธยมศึกษาตอนปลาย ่ 103 UTQ online e-Training Course ใบความรู้ ท4.11 ี่ เรื่อง “ตัวอย่ างแบบประเมินการทางานกลุ่ม” ชื่อกลุ่ม ................................................................................ชั้ น...................................... วันที่ประเมิน........................เดือน........................................พ.ศ.......................... รายชื่ อของสมาชิ กในกลุ่ม 1.............................................................................................................. 2.............................................................................................................. 3.............................................................................................................. 4.............................................................................................................. 5.............................................................................................................. ให้ ทุกคนในกลุ่มร่ วมกันให้ คะแนนการทางานกลุ่ม เขียนเครื่องหมาย  ล้อมรอบหมายเลขคะแนนทีเ่ ลือก ในแต่ ละข้ อ แล้วรวมคะแนน หัวข้ อการประเมิน คะแนน 1. วางแผนและแบ่งงานให้ทุกคนในกลุ่ม 1 2 3 2. ทํางานตามหน้าที่ของตนไม่มีใครเล่นซน 1 2 3 3. ได้แสดงความคิดเห็น และรับฟังกัน ไม่ทะเลาะกัน 1 2 3 4. ช่วยกันทํางานจนเสร็ จทันเวลา 1 2 3 รวมคะแนน 1 2 3 utqonlineโดยสานั กงานคณะกรรมการการศึกษาขันพืนฐาน กระทรวงศึกษาธิการอนุ ญาตให้ใช้ได้ตามสัญญาอนุญาตของครีเอทีฟคอมมอนส์แบบ แสดงทีมา-ไม่ใช ้เพือการค ้า-อนุญาตแบบเดียวกัน 3.0 ประเทศไทย. ้ ้ ่ ่
  • 82.
    รหัส UTQ-2115: กลุมสาระการเรียนรู้วิทยาศาสตร์: เคมี สาหรับผู ้สอนระดับมัธยมศึกษาตอนปลาย ่ 104 UTQ online e-Training Course ใบความรู้ ท4.12 ี่ เรื่อง “ตัวอย่ างการประเมินการปฏิบัติการทดลอง” การวางแผน คะแนน 1. มีการปรึ กษาร่ วมกัน จัดลําดับการทดลองได้เป็ นขั้นตอน แบ่งงานให้ทุก 3 คนมีส่วนร่ วม 2. มีการปรึ กษาร่ วมกัน แต่ไม่ได้จดลําดับการทดลองได้เป็ นขั้นตอน มีเพียง ั 2 บางคนที่มีส่วนร่ วม 3. มีการปรึ กษากันและมอบหมายให้เพียงบางคนทําการทดลอง บางส่ วน 1 นังดู ่ การทาการทดลอง 1. ทําการทดลองถูกขั้นตอน ใช้อุปกรณ์ได้อย่างคล่องแคล่ว 3 2. ทําการทดลองได้ไม่เรี ยบร้อย ใช้อุปกรณ์ได้ดี สรุ ปได้เอง 2 3. ทําการทดลองได้ไม่เรี ยบร้อย ใช้อุปกรณ์ดีพอสมควร ต้องให้ความ 1 ช่วยเหลือในการสรุ ป การนาเสนอ 1. บันทึกผลการทดลองและสรุ ปได้ถูกต้องชัดเจน 3 2. บันทึกผลการทดลองและสรุ ปได้เองแต่ยงไม่ชดเจน ั ั 2 3. บันทึกผลการทดลองได้ แต่ตองให้คาแนะนําในการสรุ ป ้ ํ 1 utqonlineโดยสานั กงานคณะกรรมการการศึกษาขันพืนฐาน กระทรวงศึกษาธิการอนุ ญาตให้ใช้ได้ตามสัญญาอนุญาตของครีเอทีฟคอมมอนส์แบบ แสดงทีมา-ไม่ใช ้เพือการค ้า-อนุญาตแบบเดียวกัน 3.0 ประเทศไทย. ้ ้ ่ ่
  • 83.
    รหัส UTQ-2115: กลุมสาระการเรียนรู้วิทยาศาสตร์: เคมี สาหรับผู ้สอนระดับมัธยมศึกษาตอนปลาย ่ 105 ชื่อ-สกุล.......................................................................................ชั้ น...................เลขที่....................... วันที่ประเมิน.......................................................................................................................................... รายการประเมิน ระดับของคะแนน ดีเยียม ่ ดี พอใช้ ต้ อง 9-10 7-8 5-6 ปรับปรุ งต่า กว่า 5 1. เนือหาทีนาเสนอ ้ ่ - การรวบรวมสาระสําคัญและความแม่นยํา - การเข้าใจมโนมติ (ความลึก) - การนําแนวคิดไปใช้ (โดยมีตวอย่างสนับสนุน) ั - การลําดับข้อมูลในชิ้นงานที่เขียน (อย่างสัมพันธ์ซ่ ึ งกันและกัน) - การรวบรวมสาระสําคัญและความแม่นยํา 2. ความสามารถในการสื่ อความหมาย (การใช้ ภาษา) 2.1 ทักษะการพูดขั้นพื้นฐาน - พูดคล่อง - พูดชัดเจน 2.2 ทักษะการนําเสนอผลงาน - โครงสร้างการนําเสนอ - การโต้แย้งอย่างมีเหตุผล - การสร้างความสนใจ - การตอบคําถาม utqonlineโดยสานั กงานคณะกรรมการการศึกษาขันพืนฐาน กระทรวงศึกษาธิการอนุ ญาตให้ใช้ได้ตามสัญญาอนุญาตของครีเอทีฟคอมมอนส์แบบ แสดงทีมา-ไม่ใช ้เพือการค ้า-อนุญาตแบบเดียวกัน 3.0 ประเทศไทย. ้ ้ ่ ่