The hibernating myocardium
• Concerted efforts to reduce the global burden
of cardiovascular disease over the past three
decades have reduced mortality from
coronary artery disease (CAD) in industrialized
nations.
• However, this has resulted in an increasing
incidence of heart failure (HF), usually referred
to as ischaemic cardiomyopathy (ICM).
• The logical assumption that chronically
compromised myocardial perfusion due to
CAD, in the absence of myocyte necrosis, may
lead to acontractile but viable myocardium—
‘hibernating myocardium’ (HM)—accrued
support from decades of evidence from
observational `and retrospective studies
• Individuals with a substantial amount of HM
appeared to derive symptomatic and prognostic
benefit from revascularization (which normalized
perfusion) and optimal medical therapy (OMT)
compared with OMT alone
• Viability testing has in many centres become a
gatekeeper to revascularization— the presence of
a substantial amount of HM has generally been a
stimulus for revascularization whereas a
significant amount of scar tissue with little HM
has often triggered OMT alone.
Stunning, hibernation,
and viability: a clarification
of definitions
• The concept of ‘stunned myocardium’ was
first proposed 30 years ago with the
observation that ischaemic insults of short
duration did not cause infarction but did
depress contractility, which took several days
to recover (‘a brief bout of ischaemia may stun
the heart, but not kill it’).
• The terms ‘viable’ and ‘hibernating’
myocardium have previously been used
interchangeably in the literature with
potential for confusion
• Some authors advocated that ‘viability’ be
used prospectively to define myocardium
which is dysfunctional at rest but not scarred
and therefore has the potential for functional
recovery, whereas ‘hibernation’ should be
used retrospectively only to describe those
segments which actually improve following
revascularization.
• Hibernating myocardium refers to chronically
dysfunctional myocardium which has the
ability to regain contractile function following
revascularization.
• It tends to result from a state of chronic low
blood flow (enough to sustain viability) to the
affected myocardium and associated
repetitive stunning.
Mechanisms of hibernation
• The ‘smart heart hypothesis —the deliberate
reduction in myocardial contractility and
cellular activity to minimize metabolic
demands in the face of severely reduced
myocardial blood flow (MBF)—generated the
conventional paradigm that stunned
myocardium and HM are both dysfunctional at
rest, but the former has normal resting MBF
whilst the latter has reduced resting MBF
• During the first weeks after the onset of
dysfunction, endocardial MBF has been found to
be either normal or only marginally decreased,
implying that chronic myocardial stunning is the
most likely mechanism of dysfunction.
• With time and probably also increases in the
physiological significance of the underlying
coronary narrowings, some of the dysfunctional
segments which were ‘chronically stunned’ on
early examination, eventually become
underperfused.
• The transition from chronic stunning to chronic
hibernation only occurs for threshold reductions
in myocardial flow reserve.
• The experimental data thus suggest that chronic
reversible myocardial ischaemic dysfunction is a
complex, progressive, and dynamic phenomenon
• It is initiated by repeated episodes of ischaemia,
and in which resting perfusion, although initially
preserved, may subsequently become reduced,
probably in response to the decrease in myocyte
energy demand
• The initial stages of dysfunction most likely
correspond to chronic stunning and are
characterized by normal resting perfusion but
reduced flow reserve, mild myocyte alterations,
maintained membrane integrity (allowing the
transport of cations and metabolic fuels),
preserved capacity to respond to an inotropic
stimulus and no or little tissue fibrosis
• Following revascularization, functional recovery is
likely to be rapid and complete.
• At the opposite, more advanced stages of
dysfunction are probably associated with
reduced rest perfusion, increased tissue
fibrosis, more severe myocyte remodelling
and a decreased ability to respond to
inotropic stimuli.
• The pathophysiological triad that characterizes
HM is thus reduced MBF and MBF reserve,
presence of a flow-limiting (i.e. ischaemia-
inducing) coronary artery stenosis subtending
the dysfunctional myocardium and evidence
that this myocardium is not irreversibly
damaged (i.e. is ‘viable’ or ‘recoverable’).
• Animal and human studies have shown that stunned
and HM often co-exist—biopsies from stunned
myocardium (defined by PET as normal perfusion and
metabolism) show less-severe cellular structural
changes than biopsies from HM (defined by PET as
reduced perfusion with maintained metabolism).
• It is now widely believed that repetitive episodes of
stunning (i.e. myocardial ischaemia) lead to
development of HM.
• Thus stunning and hibernation are likely to be part of a
continuous disease spectrum
• Stunning a less-severe form of dysfunction and,
consequently, more likely to recover function
following revascularization.
• However, HM cannot maintain viability indefinitely
and delayed revascularization is associated with
worse outcome.
• The time period after which a patient is restudied
following revascularization is also of importance,
as recovery of HM may take several months and
thus premature assessment may ‘miss’ subsequent
functional recovery
• Studies have shown that a higher myocyte
fraction is needed to maintain contractile
reserve than to achieve radiotracer uptake,
which explains the higher sensitivity but lower
specificity of nuclear imaging over DbE or
dobutamine CMR in the detection of HM.
• However, between the techniques, the
predictive accuracy of DbE for functional
recovery is higher than SPECT.
Role of echocardiography
• Echocardiography is probably the most versatile
imaging modality for assessing myocardial
viability.
• First, it readily identifies the core of the problem,
i.e. the presence of regional WMA. It also allows
one to assess their severity.
• Second, it allows for the initial characterization of
the dysfunctional segments, both in terms of
residual wall thickness and tissue reflectivity.
• Third, when combined with the use of ultrasonic
contrast agents, it permits the assessment of
MBF, both at rest and during hyperhemia.
• Forth, when performed during an inotropic
challenge, such as the infusion of increasing
doses of dobutamine, it allows for the evaluation
of the presence of recruitable inotropic reserve.
• And last but not least, it is the most frequently
used technique to assess functional recovery
after revascularization
Rest echocardiography
• Diastolic wall thickness measured during
resting echocardiography provides some
information on the relative amounts of
myocardial tissue vs. fibrotic scar tissue within
a particular myocardial segment.
• A diastolic wall thickness >6 mm has a
sensitivity of 94% but a specificity of only 48%
for predicting recovery of contractility after
revascularization.
• Rest echocardiography and particularly contrast-
enhanced 3D-Echo offers the opportunity to
directly assess the amount and distribution of
scar tissue.
• Indeed, myocardial scar tissue usually appears
brighter than normal myocardium on diagnostic
echocardiographic images, the intensity of the
backscattered echo signals being proportionate
to the amount, orientation, and compactness of
the underlying collagen fibres.
• Although these areas of increased brightness
can be readily seen on M-mode and 2D-Echo,
a recent study has demonstrated that they
could be more accurately localized and sized
using 3D-Echo.
• These findings suggest that 3D-Echo could
become an alternative to assess the amount
of myocardial scar to cMR when cMR is either
unavailable or contra-indicated
Dobutamine stress echocardiography
• The demonstration of contractile reserve using
various provocative stimuli, such as nitroglycerin,
dipyridamole, post-extrasystolic potentiation,
catecholamines (e.g. isoprenaline, adrenaline,
dopamine, or dobutamine), and exercise, can be
studied with echocardiography.
• Dobutamine stress echocardiography is the most
accepted and widely available of these
techniques.
Protocol
• The protocol in most laboratories uses dobutamine
infusion at two low-dose stages (5 and 10 mg kg21
min21), with each stage lasting 3 min.
• Some advocate utilizing an even lower starting dose
of 2.5 mg kg21 min21 because in patients with
critical coronary stenosis, myocardial ischaemia may
be precipitated even with doses as low as 5 mg kg21
min.
• Thereafter, the dose is increased in 10 mcg /kg/ min
increments to a maximum dose of 50 mcg/ kg/min.
• Atropine may be given if the target heart rate
is not achieved with standard dobutamine
doses.
• The test is terminated when the patient
achieves 85% of the age-predicted maximum
heart rate or clinical or echocardiographic
evidence of ischaemia occurs
• More conservative protocols—with longer
duration of steps and peak dobutamine dosage of
20- 30mg/kg/min—have been proposed but are
limited by unsatisfactory sensitivity.
• More aggressive protocols—with higher peak
dosage of dobutamine up to 50–60mg /kg/min
and atropine sulphate up to 2 mg—have also
been proposed, but safety concern remains and
to date no advantages have been shown in larger
studies.
END POINTS
 Diagnostic endpoints :
 Maximum dose ;
 Achievement of target heart rate; (85% of age – predicted
max HR, or if soon after myocardial infarction 70% of age – predicted max HR).
 Obvious echocardiographic positivity (with
WMA of >2 LV segments);
 Severe chest pain;
 Obvious electrocardiographic positivity (with .2
mV ST segment shift).
• Submaximal nondiagnostic endpoints:
 Non-tolerable symptoms
 Limiting asymptomatic side effects such as
hypertension, with systolic blood pressure >220
mmHg or diastolic blood pressure >120 mmHg,
Symptomatic hypotension, with >40 mmHg drop
in blood pressure;
SV arrhythmias, such as SVT or AF; and complex
ventricular arrhythmias, such as VT or frequent,
polymorphic VPC
• Most viable segments will demonstrate improvement
of contractility at doses of 10 mg/kg/min or less.
• The benefit of proceeding to higher doses of
dobutamine, even if contractile reserve is
demonstrated at lower doses, is to observe the
‘biphasic response’.
• In the presence of significant coronary stenosis, an
initial improvement in systolic wall thickening may
occur at lowdoses of dobutamine, representing the
region’s contractile reserve as previously stated.
• However, as oxygen consumption increases when
contractility and the heart rate rise, the flow-limiting
stenotic vessel is unable to keep up with the oxygen
demand, and the ensuing ischaemia leads to
hypokinesis of the affected wall segment.
• This biphasic response demonstrates two critical
components to the definition of myocardial viability,
namely viability itself and flow limitation.
• It is therefore not surprising if the biphasic response
has the best predictive value of all the possible
responses to dobutamine in determining improvement
in LV function following revascularization.
• Accordingly, it is recommended to use the
combined low- and high-dose approach in all
patientswho do not have contraindications
• The cumulative sensitivity, specificity, positive,
and negative predictive values of DSE based
on a recent meta-analysis were 81, 78, 75, and
83%, respectively.
• Although generally good, these figures imply
that there are a significant number of false
positive and false negative findings
• False positive results can be partially
explained by tethering of non-viable segments
by adjacent normally contracting segments,
leading to the illusion of improved function,
by the presence of nontransmural infarction,
by incomplete revascularization of otherwise
viable segments and by the fact that
functional recovery sometimes occur more
slowly than allowed for by the follow-up
periods
• False negative findings are most often related
to the fact that the myocardial flow reserve is
reduced to such an extent that any increase in
oxygen demand, even in viable segments,
leads to ischaemia.
• Additionally, the ultrastructural changes
occurring in viable myocardium may be so
profound that contraction is not possible until
sustained restoration of MBF has taken place.
• As with all stress echocardiographic techniques,
wall motion scoring is limited by subjectivity and
technical challenges.
• More objective assessment of regional wall
function using myocardial deformation imaging
should thus theoretically provide a better
accuracy
• Dobutamine stress echocardiography also
predicts prognosis in patients with chronic LV
dysfunction.
• Several studies have demonstrated that long-
term survival is better among patients with
echocardiographic evidence of myocardial
viability who had been revascularized than in
those with either viable myocardium treated
medically, non-viable myocardium undergoing
revascularization, or non-viable myocardium
treated medically.
• The most commonly used echocardiographic
technique is DbE.
• Low-dose dobutamine can augment myocardial
thickening and thus elicit contractile reserve,
although at higher doses the residual coronary
flow reserve is exhausted and can thus trigger
ischaemia— this ‘biphasic response’ is considered
the best indicator of likelihood of functional
recovery after revascularization
• Deformation imaging, such as tissue Doppler
imaging and speckle tracking
echocardiography, provides objective
quantifiable indices of regional myocardial
function, namely strain and strain rate.
• Contrast echocardiography is widely used
clinically to assess myocardial wall motion and
thickening and, furthermore, it can also assess
micro-circulation integrity, which reflects
cellular integrity, and thereby distinguishes
HM from scar tissue.
• Myocardial contrast echocardiography is also
used for the qualitative and quantitative
assessment of myocardial perfusion
• In summary, in an
• echocardiography laboratory today, a
combination of modalities is
• used for optimal detection of HM—for
example, lack of contractile
• reserve in a segment .6 mm thickness with
preserved perfusion
• by MCE points towards HM.
Myocardial Contrast Echocardiography
• Newer contrast agents can be used to identify coronary
collateral circulation and a preserved contrast effect in the
myocardium was evidence of microvascular integrity and blood
flow to the area.
• The presence of micorovascular blood flow was shown to
correlate with recovery of function after MI and is an accurate
marker of hibernating myocardium in the chronic setting
• After iv administration of contrast agent the microbubbles will
first appear on the right side of the heart, then in the left heart,
and last in the aorta, the coronary arteries and the myocardial
capillaries.
• Ultrasound with high mechanical index (>1.5) destroys
microbubbles
• Myocardium with normal perfusion is enhanced by
microbubbles within 5-7 cardiac cycles
• Normal myocardium appears opacified
• Areas of decreased perfusion appear dark or patchy
• Contrast echocardiography allows for real time imaging of
perfusion and contractility
• The intensity of contrast in the myocardium is directly
related to myocardial blood volume but only indirectly
to coronary blood flow.
• A contrast time appearance curve can be generated
and multiple parameters of such a curve can be
correlated with myocardial perfusion.
• The two most important features of the curve are
 Alpha- intensity at which the contrast effect plateaus
 Beta-time constant of contrast appearance
• Alpha is directly related to myocardial blood volume,
beta is related to flow rate.
• The product of alpha and beta is directly proportional
to myocardial blood flow.
• By comparing characteristics of the flow curve
including alpha ,beta and their product, a hyperemic
ratio can be calculated by comparison of basal and
vasodilator contrast injections
• MCE can be used in monitoring trans catheter alcohol septal
ablation for treatment of HOCM.
• Catheter is placed typically in the first septal perforator of the
LAD.
• Alcohol is then injected to create a controlled MI for reduction
of the proximal septal mass which reduces the magnitude of
dynamic LVOT obstruction.
• Contrast echo , with the agent injected directly into the septal
perforator plays a major role in determining the feasibility of
the procedure and in following its progress.
• Before injection of ethanol, dilute ultrasound contrast agent is
injected into the selected artery.
• This serves two purposes
 To ensure no significant reflux of contrast into the body of the
LAD artery or into the blood stream.
 There may be a significant amount of contrast that appears in
the RV cavity
• Myocardial walls which are akinetic at rest may
either be completely infarcted and therefore
irreversibly damaged or be in a state of stunning
or hibernation. Myocardial stunning tends to
occur following an episode of acute coronary
occlusion followed by rapid resumption of normal
coronary and myocardial blood flow as in patients
who undergo early successful recanalization of an
infarct-related artery following thrombolysis or
percutaneous coronary intervention.
• Myocardial contractile function to this territory tends to return
within a few days or weeks. Hibernating myocardium refers to
chronically dysfunctional myocardium which has the ability to
regain contractile function following revascularization. It tends to
result from a state of chronic low blood flow (enough to sustain
viability) to the affected myocardium and associated repetitive
stunning. Dobutamine stress echocardiography is the most widely
used method for assessing myocardial viability. The varying patterns
of contractile response to dobutamine of the akinetic myocardial
region help to differentiate between infarcted, stunned and
hibernating myocardium (ref 10). When dobutamine is given at a
low dose of between 5-15 mcg/kg/min an inotropic effect is evoked
with only a small increase in heart rate. In areas of myocardial
viability (stunned or hibernating
• Tissue Doppler imaging. Color tissue Doppler recordings
• were obtained at rest and during dobutamine stress using
• the same apical transducer positions. Digital data were
• transferred for off-line analysis, applying the software
incorporated
• in the Vivid Five System (GE Vingmed). This
• allowed determination of the tissue Doppler velocity of a
• chosen sample volume for each instant during one cardiac
• cycle. The peak systolic tissue velocity was determined as
the
• maximal positive velocity within 350 ms after the QRS
• complex
• . It was evaluated for each segment of the 16-
• segment model at rest and during dobutamine stimulation,
• placing the sample volume in the basal part of each
segment
• halfway between the endocardium and epicardium.
Autocorrection
• of sample volume location during systolic contraction
• accounted for the inward motion of the ventricular
• wall to keep the sample volume halfway between the
• endocardium and epicardium. Three consecutive beats
were
• analyzed.
• Strain rate imaging. This type of imaging is an
extension
• of TDI, which determines the velocity gradient
between
• two points along the ultrasound beam. The strain rate
(SR)
• is equivalent to the spatial gradient of velocity. It is
• characterized by the equation: SR (v[r] v[r r])/r,
• as described previously (9). An offset of r 1 cm was
used
• myocardium), contractile proteins are recruited and wall
thickening is observed on echocardiography. When
dobutamine is then gradually increased to higher doses the
increase in myocardial oxygen consumption may provoke
ischaemia in hibernating myocardium, leading to severe
hypokinesia or akinesia. This is known as the biphasic
response and is the best predictor of recovery of left
ventricular function following revascularisation. In stunned
myocardium, higher doses of dobutamine lead to further
augmentation of contractile function in the previously
akinetic area and therefore do not demonstrate a biphasic
response. Truly infarcted myocardium fails to show any
improvement in contractile function at low dose
dobutamine and remains akinetic.
• throughout the entire test. The prediction of myocardial viability is
based on the recovery of regional left ventricular function following
coronary revascularization. The sensitivities and specificities of
dobutamine stress echocardiography for the detection of
myocardial viability are approximately 80-85%, respectively.
Retrospective data from a number of studies suggest that in
patients with coronary artery disease and resting left ventricular
dysfunction, the demonstration of significant myocardial viability
(>25% of the myocardium) is associated with better outcomes if
treated with coronary revascularisation rather than medical
therapy. Conversely, patients who do not have evidence of
significant myocardial viability do not seem to derive any prognostic
benefit from revascularization, even though many of these patients
may have multivessel disease and poor left ventricular function
• in all studies. Strain rate imaging was performed from the
• apical long-axis, two- and four-chamber views. This allowed
• the determination of a baso-apical velocity gradient
• within each segment. During SRI, the image sector was
• kept as narrow as possible to achieve the highest possible
• frame rates. For this purpose, only one wall (septal, lateral,
• posterior, anterior, inferior and anteroseptal) was imaged at
• a time. This allowed achievement of frame rates 140/min
• with real-time display of SR color images and also
maintenance
• of the angle between the Doppler beam and the
• longitudinal shortening direction of the wall at 30°.
• Digital data were transferred to customized, dedicated
• research software (GE Vingmed). This made it possible to
• determine the SR at any instant during one cardiac cycle.
• The peak systolic SR was determined as the maximal
• negative SR within 350 ms after the QRS complex. It was
• determined for each segment at rest and with dobutamine.
• Positioning of the sample volume and autocorrection of
• sample volume location were done as described for TDI.
• The SR data were averaged from three consecutive beats.
• Cardiac cycles with disturbance of the rhythm were
excluded

The hibernating myocardium

  • 1.
  • 2.
    • Concerted effortsto reduce the global burden of cardiovascular disease over the past three decades have reduced mortality from coronary artery disease (CAD) in industrialized nations. • However, this has resulted in an increasing incidence of heart failure (HF), usually referred to as ischaemic cardiomyopathy (ICM).
  • 3.
    • The logicalassumption that chronically compromised myocardial perfusion due to CAD, in the absence of myocyte necrosis, may lead to acontractile but viable myocardium— ‘hibernating myocardium’ (HM)—accrued support from decades of evidence from observational `and retrospective studies
  • 4.
    • Individuals witha substantial amount of HM appeared to derive symptomatic and prognostic benefit from revascularization (which normalized perfusion) and optimal medical therapy (OMT) compared with OMT alone • Viability testing has in many centres become a gatekeeper to revascularization— the presence of a substantial amount of HM has generally been a stimulus for revascularization whereas a significant amount of scar tissue with little HM has often triggered OMT alone.
  • 5.
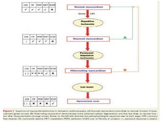
    Stunning, hibernation, and viability:a clarification of definitions • The concept of ‘stunned myocardium’ was first proposed 30 years ago with the observation that ischaemic insults of short duration did not cause infarction but did depress contractility, which took several days to recover (‘a brief bout of ischaemia may stun the heart, but not kill it’).
  • 6.
    • The terms‘viable’ and ‘hibernating’ myocardium have previously been used interchangeably in the literature with potential for confusion
  • 7.
    • Some authorsadvocated that ‘viability’ be used prospectively to define myocardium which is dysfunctional at rest but not scarred and therefore has the potential for functional recovery, whereas ‘hibernation’ should be used retrospectively only to describe those segments which actually improve following revascularization.
  • 8.
    • Hibernating myocardiumrefers to chronically dysfunctional myocardium which has the ability to regain contractile function following revascularization. • It tends to result from a state of chronic low blood flow (enough to sustain viability) to the affected myocardium and associated repetitive stunning.
  • 9.
    Mechanisms of hibernation •The ‘smart heart hypothesis —the deliberate reduction in myocardial contractility and cellular activity to minimize metabolic demands in the face of severely reduced myocardial blood flow (MBF)—generated the conventional paradigm that stunned myocardium and HM are both dysfunctional at rest, but the former has normal resting MBF whilst the latter has reduced resting MBF
  • 10.
    • During thefirst weeks after the onset of dysfunction, endocardial MBF has been found to be either normal or only marginally decreased, implying that chronic myocardial stunning is the most likely mechanism of dysfunction. • With time and probably also increases in the physiological significance of the underlying coronary narrowings, some of the dysfunctional segments which were ‘chronically stunned’ on early examination, eventually become underperfused.
  • 11.
    • The transitionfrom chronic stunning to chronic hibernation only occurs for threshold reductions in myocardial flow reserve. • The experimental data thus suggest that chronic reversible myocardial ischaemic dysfunction is a complex, progressive, and dynamic phenomenon • It is initiated by repeated episodes of ischaemia, and in which resting perfusion, although initially preserved, may subsequently become reduced, probably in response to the decrease in myocyte energy demand
  • 12.
    • The initialstages of dysfunction most likely correspond to chronic stunning and are characterized by normal resting perfusion but reduced flow reserve, mild myocyte alterations, maintained membrane integrity (allowing the transport of cations and metabolic fuels), preserved capacity to respond to an inotropic stimulus and no or little tissue fibrosis • Following revascularization, functional recovery is likely to be rapid and complete.
  • 13.
    • At theopposite, more advanced stages of dysfunction are probably associated with reduced rest perfusion, increased tissue fibrosis, more severe myocyte remodelling and a decreased ability to respond to inotropic stimuli.
  • 14.
    • The pathophysiologicaltriad that characterizes HM is thus reduced MBF and MBF reserve, presence of a flow-limiting (i.e. ischaemia- inducing) coronary artery stenosis subtending the dysfunctional myocardium and evidence that this myocardium is not irreversibly damaged (i.e. is ‘viable’ or ‘recoverable’).
  • 15.
    • Animal andhuman studies have shown that stunned and HM often co-exist—biopsies from stunned myocardium (defined by PET as normal perfusion and metabolism) show less-severe cellular structural changes than biopsies from HM (defined by PET as reduced perfusion with maintained metabolism). • It is now widely believed that repetitive episodes of stunning (i.e. myocardial ischaemia) lead to development of HM. • Thus stunning and hibernation are likely to be part of a continuous disease spectrum
  • 16.
    • Stunning aless-severe form of dysfunction and, consequently, more likely to recover function following revascularization. • However, HM cannot maintain viability indefinitely and delayed revascularization is associated with worse outcome. • The time period after which a patient is restudied following revascularization is also of importance, as recovery of HM may take several months and thus premature assessment may ‘miss’ subsequent functional recovery
  • 17.
    • Studies haveshown that a higher myocyte fraction is needed to maintain contractile reserve than to achieve radiotracer uptake, which explains the higher sensitivity but lower specificity of nuclear imaging over DbE or dobutamine CMR in the detection of HM. • However, between the techniques, the predictive accuracy of DbE for functional recovery is higher than SPECT.
  • 19.
    Role of echocardiography •Echocardiography is probably the most versatile imaging modality for assessing myocardial viability. • First, it readily identifies the core of the problem, i.e. the presence of regional WMA. It also allows one to assess their severity. • Second, it allows for the initial characterization of the dysfunctional segments, both in terms of residual wall thickness and tissue reflectivity.
  • 20.
    • Third, whencombined with the use of ultrasonic contrast agents, it permits the assessment of MBF, both at rest and during hyperhemia. • Forth, when performed during an inotropic challenge, such as the infusion of increasing doses of dobutamine, it allows for the evaluation of the presence of recruitable inotropic reserve. • And last but not least, it is the most frequently used technique to assess functional recovery after revascularization
  • 21.
    Rest echocardiography • Diastolicwall thickness measured during resting echocardiography provides some information on the relative amounts of myocardial tissue vs. fibrotic scar tissue within a particular myocardial segment. • A diastolic wall thickness >6 mm has a sensitivity of 94% but a specificity of only 48% for predicting recovery of contractility after revascularization.
  • 22.
    • Rest echocardiographyand particularly contrast- enhanced 3D-Echo offers the opportunity to directly assess the amount and distribution of scar tissue. • Indeed, myocardial scar tissue usually appears brighter than normal myocardium on diagnostic echocardiographic images, the intensity of the backscattered echo signals being proportionate to the amount, orientation, and compactness of the underlying collagen fibres.
  • 23.
    • Although theseareas of increased brightness can be readily seen on M-mode and 2D-Echo, a recent study has demonstrated that they could be more accurately localized and sized using 3D-Echo. • These findings suggest that 3D-Echo could become an alternative to assess the amount of myocardial scar to cMR when cMR is either unavailable or contra-indicated
  • 24.
    Dobutamine stress echocardiography •The demonstration of contractile reserve using various provocative stimuli, such as nitroglycerin, dipyridamole, post-extrasystolic potentiation, catecholamines (e.g. isoprenaline, adrenaline, dopamine, or dobutamine), and exercise, can be studied with echocardiography. • Dobutamine stress echocardiography is the most accepted and widely available of these techniques.
  • 25.
    Protocol • The protocolin most laboratories uses dobutamine infusion at two low-dose stages (5 and 10 mg kg21 min21), with each stage lasting 3 min. • Some advocate utilizing an even lower starting dose of 2.5 mg kg21 min21 because in patients with critical coronary stenosis, myocardial ischaemia may be precipitated even with doses as low as 5 mg kg21 min. • Thereafter, the dose is increased in 10 mcg /kg/ min increments to a maximum dose of 50 mcg/ kg/min.
  • 26.
    • Atropine maybe given if the target heart rate is not achieved with standard dobutamine doses. • The test is terminated when the patient achieves 85% of the age-predicted maximum heart rate or clinical or echocardiographic evidence of ischaemia occurs
  • 29.
    • More conservativeprotocols—with longer duration of steps and peak dobutamine dosage of 20- 30mg/kg/min—have been proposed but are limited by unsatisfactory sensitivity. • More aggressive protocols—with higher peak dosage of dobutamine up to 50–60mg /kg/min and atropine sulphate up to 2 mg—have also been proposed, but safety concern remains and to date no advantages have been shown in larger studies.
  • 30.
    END POINTS  Diagnosticendpoints :  Maximum dose ;  Achievement of target heart rate; (85% of age – predicted max HR, or if soon after myocardial infarction 70% of age – predicted max HR).  Obvious echocardiographic positivity (with WMA of >2 LV segments);  Severe chest pain;  Obvious electrocardiographic positivity (with .2 mV ST segment shift).
  • 31.
    • Submaximal nondiagnosticendpoints:  Non-tolerable symptoms  Limiting asymptomatic side effects such as hypertension, with systolic blood pressure >220 mmHg or diastolic blood pressure >120 mmHg, Symptomatic hypotension, with >40 mmHg drop in blood pressure; SV arrhythmias, such as SVT or AF; and complex ventricular arrhythmias, such as VT or frequent, polymorphic VPC
  • 32.
    • Most viablesegments will demonstrate improvement of contractility at doses of 10 mg/kg/min or less. • The benefit of proceeding to higher doses of dobutamine, even if contractile reserve is demonstrated at lower doses, is to observe the ‘biphasic response’. • In the presence of significant coronary stenosis, an initial improvement in systolic wall thickening may occur at lowdoses of dobutamine, representing the region’s contractile reserve as previously stated.
  • 33.
    • However, asoxygen consumption increases when contractility and the heart rate rise, the flow-limiting stenotic vessel is unable to keep up with the oxygen demand, and the ensuing ischaemia leads to hypokinesis of the affected wall segment. • This biphasic response demonstrates two critical components to the definition of myocardial viability, namely viability itself and flow limitation. • It is therefore not surprising if the biphasic response has the best predictive value of all the possible responses to dobutamine in determining improvement in LV function following revascularization.
  • 34.
    • Accordingly, itis recommended to use the combined low- and high-dose approach in all patientswho do not have contraindications
  • 36.
    • The cumulativesensitivity, specificity, positive, and negative predictive values of DSE based on a recent meta-analysis were 81, 78, 75, and 83%, respectively. • Although generally good, these figures imply that there are a significant number of false positive and false negative findings
  • 37.
    • False positiveresults can be partially explained by tethering of non-viable segments by adjacent normally contracting segments, leading to the illusion of improved function, by the presence of nontransmural infarction, by incomplete revascularization of otherwise viable segments and by the fact that functional recovery sometimes occur more slowly than allowed for by the follow-up periods
  • 38.
    • False negativefindings are most often related to the fact that the myocardial flow reserve is reduced to such an extent that any increase in oxygen demand, even in viable segments, leads to ischaemia.
  • 39.
    • Additionally, theultrastructural changes occurring in viable myocardium may be so profound that contraction is not possible until sustained restoration of MBF has taken place. • As with all stress echocardiographic techniques, wall motion scoring is limited by subjectivity and technical challenges. • More objective assessment of regional wall function using myocardial deformation imaging should thus theoretically provide a better accuracy
  • 40.
    • Dobutamine stressechocardiography also predicts prognosis in patients with chronic LV dysfunction. • Several studies have demonstrated that long- term survival is better among patients with echocardiographic evidence of myocardial viability who had been revascularized than in those with either viable myocardium treated medically, non-viable myocardium undergoing revascularization, or non-viable myocardium treated medically.
  • 41.
    • The mostcommonly used echocardiographic technique is DbE. • Low-dose dobutamine can augment myocardial thickening and thus elicit contractile reserve, although at higher doses the residual coronary flow reserve is exhausted and can thus trigger ischaemia— this ‘biphasic response’ is considered the best indicator of likelihood of functional recovery after revascularization
  • 42.
    • Deformation imaging,such as tissue Doppler imaging and speckle tracking echocardiography, provides objective quantifiable indices of regional myocardial function, namely strain and strain rate.
  • 43.
    • Contrast echocardiographyis widely used clinically to assess myocardial wall motion and thickening and, furthermore, it can also assess micro-circulation integrity, which reflects cellular integrity, and thereby distinguishes HM from scar tissue.
  • 44.
    • Myocardial contrastechocardiography is also used for the qualitative and quantitative assessment of myocardial perfusion
  • 45.
    • In summary,in an • echocardiography laboratory today, a combination of modalities is • used for optimal detection of HM—for example, lack of contractile • reserve in a segment .6 mm thickness with preserved perfusion • by MCE points towards HM.
  • 46.
  • 47.
    • Newer contrastagents can be used to identify coronary collateral circulation and a preserved contrast effect in the myocardium was evidence of microvascular integrity and blood flow to the area. • The presence of micorovascular blood flow was shown to correlate with recovery of function after MI and is an accurate marker of hibernating myocardium in the chronic setting • After iv administration of contrast agent the microbubbles will first appear on the right side of the heart, then in the left heart, and last in the aorta, the coronary arteries and the myocardial capillaries.
  • 48.
    • Ultrasound withhigh mechanical index (>1.5) destroys microbubbles • Myocardium with normal perfusion is enhanced by microbubbles within 5-7 cardiac cycles • Normal myocardium appears opacified • Areas of decreased perfusion appear dark or patchy • Contrast echocardiography allows for real time imaging of perfusion and contractility
  • 52.
    • The intensityof contrast in the myocardium is directly related to myocardial blood volume but only indirectly to coronary blood flow. • A contrast time appearance curve can be generated and multiple parameters of such a curve can be correlated with myocardial perfusion. • The two most important features of the curve are  Alpha- intensity at which the contrast effect plateaus  Beta-time constant of contrast appearance
  • 53.
    • Alpha isdirectly related to myocardial blood volume, beta is related to flow rate. • The product of alpha and beta is directly proportional to myocardial blood flow. • By comparing characteristics of the flow curve including alpha ,beta and their product, a hyperemic ratio can be calculated by comparison of basal and vasodilator contrast injections
  • 56.
    • MCE canbe used in monitoring trans catheter alcohol septal ablation for treatment of HOCM. • Catheter is placed typically in the first septal perforator of the LAD. • Alcohol is then injected to create a controlled MI for reduction of the proximal septal mass which reduces the magnitude of dynamic LVOT obstruction.
  • 57.
    • Contrast echo, with the agent injected directly into the septal perforator plays a major role in determining the feasibility of the procedure and in following its progress. • Before injection of ethanol, dilute ultrasound contrast agent is injected into the selected artery. • This serves two purposes  To ensure no significant reflux of contrast into the body of the LAD artery or into the blood stream.  There may be a significant amount of contrast that appears in the RV cavity
  • 58.
    • Myocardial wallswhich are akinetic at rest may either be completely infarcted and therefore irreversibly damaged or be in a state of stunning or hibernation. Myocardial stunning tends to occur following an episode of acute coronary occlusion followed by rapid resumption of normal coronary and myocardial blood flow as in patients who undergo early successful recanalization of an infarct-related artery following thrombolysis or percutaneous coronary intervention.
  • 59.
    • Myocardial contractilefunction to this territory tends to return within a few days or weeks. Hibernating myocardium refers to chronically dysfunctional myocardium which has the ability to regain contractile function following revascularization. It tends to result from a state of chronic low blood flow (enough to sustain viability) to the affected myocardium and associated repetitive stunning. Dobutamine stress echocardiography is the most widely used method for assessing myocardial viability. The varying patterns of contractile response to dobutamine of the akinetic myocardial region help to differentiate between infarcted, stunned and hibernating myocardium (ref 10). When dobutamine is given at a low dose of between 5-15 mcg/kg/min an inotropic effect is evoked with only a small increase in heart rate. In areas of myocardial viability (stunned or hibernating
  • 60.
    • Tissue Dopplerimaging. Color tissue Doppler recordings • were obtained at rest and during dobutamine stress using • the same apical transducer positions. Digital data were • transferred for off-line analysis, applying the software incorporated • in the Vivid Five System (GE Vingmed). This • allowed determination of the tissue Doppler velocity of a • chosen sample volume for each instant during one cardiac • cycle. The peak systolic tissue velocity was determined as the • maximal positive velocity within 350 ms after the QRS • complex
  • 61.
    • . Itwas evaluated for each segment of the 16- • segment model at rest and during dobutamine stimulation, • placing the sample volume in the basal part of each segment • halfway between the endocardium and epicardium. Autocorrection • of sample volume location during systolic contraction • accounted for the inward motion of the ventricular • wall to keep the sample volume halfway between the • endocardium and epicardium. Three consecutive beats were • analyzed.
  • 62.
    • Strain rateimaging. This type of imaging is an extension • of TDI, which determines the velocity gradient between • two points along the ultrasound beam. The strain rate (SR) • is equivalent to the spatial gradient of velocity. It is • characterized by the equation: SR (v[r] v[r r])/r, • as described previously (9). An offset of r 1 cm was used
  • 63.
    • myocardium), contractileproteins are recruited and wall thickening is observed on echocardiography. When dobutamine is then gradually increased to higher doses the increase in myocardial oxygen consumption may provoke ischaemia in hibernating myocardium, leading to severe hypokinesia or akinesia. This is known as the biphasic response and is the best predictor of recovery of left ventricular function following revascularisation. In stunned myocardium, higher doses of dobutamine lead to further augmentation of contractile function in the previously akinetic area and therefore do not demonstrate a biphasic response. Truly infarcted myocardium fails to show any improvement in contractile function at low dose dobutamine and remains akinetic.
  • 64.
    • throughout theentire test. The prediction of myocardial viability is based on the recovery of regional left ventricular function following coronary revascularization. The sensitivities and specificities of dobutamine stress echocardiography for the detection of myocardial viability are approximately 80-85%, respectively. Retrospective data from a number of studies suggest that in patients with coronary artery disease and resting left ventricular dysfunction, the demonstration of significant myocardial viability (>25% of the myocardium) is associated with better outcomes if treated with coronary revascularisation rather than medical therapy. Conversely, patients who do not have evidence of significant myocardial viability do not seem to derive any prognostic benefit from revascularization, even though many of these patients may have multivessel disease and poor left ventricular function
  • 65.
    • in allstudies. Strain rate imaging was performed from the • apical long-axis, two- and four-chamber views. This allowed • the determination of a baso-apical velocity gradient • within each segment. During SRI, the image sector was • kept as narrow as possible to achieve the highest possible • frame rates. For this purpose, only one wall (septal, lateral, • posterior, anterior, inferior and anteroseptal) was imaged at • a time. This allowed achievement of frame rates 140/min • with real-time display of SR color images and also maintenance • of the angle between the Doppler beam and the • longitudinal shortening direction of the wall at 30°.
  • 66.
    • Digital datawere transferred to customized, dedicated • research software (GE Vingmed). This made it possible to • determine the SR at any instant during one cardiac cycle. • The peak systolic SR was determined as the maximal • negative SR within 350 ms after the QRS complex. It was • determined for each segment at rest and with dobutamine. • Positioning of the sample volume and autocorrection of • sample volume location were done as described for TDI. • The SR data were averaged from three consecutive beats. • Cardiac cycles with disturbance of the rhythm were excluded