University of Alexandria

                                                Faculty of Nursing

                                              Doctorate programme

                                            Curriculum development

                                                      2012




Supervised by:

                 PROF. DR. Zinate EL-Hawashy

                           Dr. Azza Fathy

Prepared by:

                 Walaa Elleithy   Mervat Abd Elmonem


                                  1
Outline

 Introduction
 Curriculum implementation
 The successful curriculum implementation activities include:
    o Preparation activities:
           • Developing teaching and learning activities.
           • Conducting learning contract.
           • Orientation of student to learning situation.
    o Implementation (conduction) activities.
           • Management of curriculum elements
           • Management of learning environment
               Aspects of class room management
                        1. Creating a Learning Environment
                        2. Setting Expectations
                        3. Motivational Climate
                        4. Maintaining a Constructive Learning Environment.
                        5. When Problems Occur
           • Implementation of teaching learning activities
    o   Post implementation activities.
           • Monitoring
           • Purpose of Monitoring


 References




                                           2
Objectives

       General Objective:

        By the end of this discussion doctorate students will be able to: implement
       teaching learning activities and manage learning environment in three phases
       of preparation, conduction and feedback for their lectures

INTENDED LEARNING OUTCOMES (ILOs)

 1- Knowledge and understanding:
           o   Clarify to Students the Learning Contracts
           o   Explain to their students the Advantages of Learning Contracts
           o   Describe the Importance of teaching learning activities

           o List the Strategies to keep students engaged in learning activities

           o   Clarify the curriculum elements

        Intellectual skills:

           o   Discuss how to design Teaching and Learning Activities (TLAs) to
               align to Intended Learning Outcomes for program orally.
           o   Summarize the Strategies to keep students engaged in learning
               activities .
           o Attain students intentions during their lectures as mentioned in lecture.
 2- Professional and practical skills:

   o     Design Teaching and Learning Activities (TLAs) to align to Intended
        Learning Outcomes of their courses as strategy mentioned to keep students
        engaged in learning activities




                                           3
o Apply Aspects of class room management as lecture outlined in their
       lectures.
    o Design effective learning Environment as mentioned in lecture.



3- General and transferable skills:
o   Integrate the skills acquired from Teaching/Learning activities& Designing
    effective learning Environment to improve their specialty curriculum designs.
o   Participate in ongoing activities to develop a Teaching/Learning activities for
    other programs as mentioned in the lecture.




                                          4
5
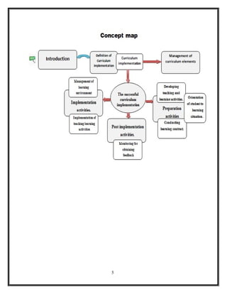
Introduction
   Teachers' perceptions of learning will affect how they teach. Therefore before
teachers explore how to teach, they must be understood how people learn. In the
information society era, the art and science of redesigning the process of teaching
and learning is important. We need to empower our students in the learning
activities and not depended on a single source (teacher) for learning. Students are
in need of learning-while-doing with multiple options of learning resources.
Students must be self-directed and life-long learners in order to survive tough
expectations of job markets. The change from process-oriented to outcome-
oriented and change from teacher-centered to student-teacher-centered curriculum
are wish of every higher education institutions.


                                          6
           Curriculum implementation (1)
                     Curriculum implementation entails putting into practice the officially
            prescribed courses of study, syllabuses and subjects. The process involves
            helping the learner to acquire knowledge or experience. It is important to note
            that curriculum implementation cannot take place without the learner.
                  The learner is therefore the central figure in the curriculum implementation
            process. Implementation takes place as the learner acquires the planned or
            intended experiences, knowledge, skills, ideas and attitudes that are aimed at
            enabling the same learner to function effectively in a society.
          The successful curriculum implementation activities include:
             o     Preparation of activities
             o     Implementation (Conduction) of activities.
             o     Post implementation activities.



I. Preparation activities

             1. Developing teaching and learning activities.
             2. Conducting learning contract.
             3.    Orientation of student to learning situation.
       1. Developing teaching and learning activities.
          Teaching/Learning activities (3,5)
              Are those activities in which actual student learning occurs, it include tasks
          designed specifically to improve student learning. It should clarify each student and
          teacher role in each teaching and learning situation.

          Importance of teaching learning activities (3,4)
          Well designed teaching learning activities are useful because they:
                                                       7
o Encourage active learning, rather than passive learning.
    o Promote deep learning, rather than surface learning.
    o Enable students to internalize their new knowledge.
    o Provide opportunities for students to reflect on the content of the course.

    o Reinforce, revise and improve learning.
    o Help students make links between learning outcomes, content and
       assessment.
    o Integrate content across different areas of the course.
    o Keep motivation and interest levels high.
    o Suggest alternative ways of learning (that is, besides reading, researching
       and collecting information).




       Example: teaching learning activities to specific ILOs
  Typical                             Possible TLAs
  Describe                            set reading, lecture, field trip
  Explain                             tutorial, written essay
  Integrate                           project, assignment
  Apply                               project, case study, laboratory
  Solve problem                       case study, peer discussion
  Design, create                      project, creative writing
  Reflect                             reflective diary

2. Conducting learning contract.


                                            8
Learning Contracts (2)
                    Learning contracts are written agreements between teachers and students that
                    outline: What students will learn? How they will learn it? The time for each
                    learning experience, and how they will be evaluated?
         3.   Orientation of student to learning situation.(2,6)
                The teachers should…..
              o Meet with student(s) or group(s) of students to explain contract procedures
              o Discuss timeline and when student will be required to participate in whole
                class instruction
              o Explain that student may choose from the alternate enrichment activities during
                instruction of skills he/she has previously mastered
              o Demonstrate any new enrichment activities for the unit
              o Share due dates with students and model how to keep track of completed work
                using the log
              o Explain the working conditions and expectations of final product
              o Explain how and when students should seek teacher assistance
II. implementation of activities.

               1. Management of curriculum elements
               2.   Management of learning environment
               3.   Implementation of teaching learning activities


          Administration is the act of managing duties, responsibilities, or rules.
          Management is the process of getting things done through the efforts of other
          people in order to achieve the predetermined objectives of organization
          1-Management of curriculum elements


                                                      9
•   Aim: one sentence describe of overall purpose of curriculum, including audience
    and the topic.

•   Rationale: paragraph describing why aim is worth achieving. This would include
    assessment of needs.

•   Goals and objectives: list of the learning outcomes expected from participation in
    the curriculum. Includes how the curriculum supports national, state, and local
    standards.

•   Audience and pre-requisites: for whom and the prior knowledge, skills, and
    attitudes of those learners likely to be successful with the curriculum.

•   Description of subject-matter: designation of what area of content, facts, that the
    curriculum deals with. (This is elaboration of the "topic" description in the Aim.)

•   Instructional plan: describes the activities the learners are going to engage in, and
    the sequence of those activities. Also describes what the Teacher is to do in order
    to facilitate those activities.

•   Materials: lists materials necessary for successful teaching of the curriculum.
    Includes a list of web pages, books, tables, paper, chalkboards, dolls, and other
    tools.

•   Assessment and evaluation: assessing learning and evaluating the curriculum as a
    whole. May include description of a model project, sample exam questions, or
    other elements of assessment. Also should include plan for evaluating the
    curriculum as a whole, including feedback from learners.




                                              10
2-Management of learning environment
 The Learning Environment: (8)
      Entails "When will the event take place, with whom and where and with
   what resources ?"
       The environment might be complex, such as several learners with many
   resources in a classroom, library, media centre, or café. Another type of
   environment might be a synchronous virtual meeting place, such as when
   several students collaborate online with many resources in different locations.
   The faculty member's involvement and presence can vary in any of these
   environments.




Managing Effective Learning Environment (8)
  oFaculty   members provide a richly textured environment that can accommodate
  a full range of student needs and learning styles.
  o   Whatever the specific environment, a well-planned course provides a variety
      of interaction choices for students. E.g., a well-planned course balances
      three levels of interaction: faculty-to-student, student-to-student, and
      student-to-resources.

                                         11
oA   well-planned course balances three types of activities: individual activities,
             small group activities, and large group activities. By ensuring multiple
             channels of communication, engagement, and collaboration within the
             design of a course.


Classroom Management (9,10)
o   Teacher must facilitate learning of two cognitive demands at all times:
    o    Academic task demands (understanding and working with content)
    o    Social task demands (interacting with others concerning that content).
            The teacher must facilitate the learning of these academic and social tasks.
         Everything a teacher does has implications for classroom management,
         including creating the setting, decorating the room, arranging the chairs,
         speaking to learners and handling their responses, putting routines in place
         (and then executing, modifying, and reinstituting them), developing rules, and
         communicating those rules to the students.


Aspects of classroom management.
1. Creating Learning Environment
            The learning environment must be envisioned in both a physical space and a
        cognitive space.
        o    The physical space: the teacher prepares the classroom for the students. Is
             the space warm and inviting? Does the room arrangement match the
             teacher's philosophy of learning? Do the students have access to necessary
             materials? Are the distracting features of a room eliminated?
        o    Cognitive space: the expectations teachers set for students in the classroom
             and the process of creating a motivational climate. Two specific areas of


                                               12
cognitive space that teachers include in their plans are setting expectations
         (i.e., rules and procedures) and creating a motivational climate.
2. Setting Expectations
   Expressed through rules and procedures.
     o    Rules: indicate the expectations for behavior in the classroom, and how
          one interacts with one's peers and the teacher.
     o     Procedures have to do with how things get done. Rules can be, and
          frequently are, developed with the students' help, which increases the
          likelihood of compliance.
           Both must be taught, practiced, and enforced consistently.
3. Motivational Climate
         Teachers encourage students to do their best and to be excited about what
         they are learning under two factors:
     o    Value shows students how their work is worthwhile and is connected to
          things that are important for them interests.
     o    Effort ties the time, energy, and creativity a student uses to develop the
          "work," to the value that the work holds. One way that teachers encourage
          effort is through specific praise, telling students specifically what it is that
          they are doing that is worthwhile and good.




4. Maintaining a Constructive Learning Environment. Through.....
     o Conscientious decision-making concerning students and the classroom.
     o Teachers focus on group processes.
     o With-it-ness (communicating awareness of student behavior),
     o Avoid overlapping (doing more than one thing at once),

                                            13
o smoothness and momentum (moving in and out of activities smoothly,
          with appropriately paced and sequenced instruction),
        o Group alerting (keeping all students attentive in a whole-group focus).
  5. When Problems Occur
        o Handle it promptly to keep it from continuing and spreading. E.g.
          misbehavior unobtrusively with techniques such as physical proximity or
          eye contact, more serious misbehavior requires more direct intervention.
        o Misunderstandings about academic content or instruction, effective
          managers look for ways to re teach content and to improve the clarity of
          their communication.
        o Classroom       communication,   teachers'   clarity   of   instructions   and
          understanding of students' needs, is particularly important in maintaining
          the interconnectedness of management and instruction.
        o Students must value the contributions of others, value the diversity within
          the classroom, and give their best effort because they see it as the right
          thing to do or something that they want to do.


Attract students' attention during teaching /learning process:

     1. Smile, and signal with your greeting and body language that you are pleased
        to be there: claim the student’s attention before you launch into the subject
        of the lecture.

     2. Focus on your audience. Maintain eye contact, begin in the middle of the
        lecture space, then move about from time to time.

     3. Address students (or some of them) by name whenever possible.



                                           14
4. Let them know at the outset what the learning goal of the lecture is, how you
   propose to structure the session, and how the material relates to the
   assignment, exam or course outline.

5. Have students work in small groups to discuss the topic at hand, solve
   problems or develop questions for you. They can also use this time to read a
   hand-out, review their notes or compare their notes with others.

6. Experiment with a combination of AV aids. Prepared PowerPoint slides are
   great for the main body of your lecture, but use chalkboards and flipcharts to
   add spontaneity. Make use of images to convey information, not just words.

7. Don’t dim the lights and put all the focus on your slides. Make sure that
   students can see you—move around in the lighted areas of the room. A
   remote slide-changer can be helpful if you are using PowerPoint.

8. Use images, models, objects, anecdotes and examples from your own
   experience to support your points as often as possible.

9. Try not to read directly from your notes or slides. Be spontaneous and
   encourage questions.

10.Wait calmly when you invite questions – for up to a minute! If there are
   none, suggest some points they might like to ask about. Welcome all
   questions – even if you choose not to respond to some of them.




                                     15
2-Implementation of teaching learning activities (TLA)
  Implementation of TLA here is more like a situation in which the learner engages
in learning activities requiring the ILO verbs, which makes it more likely the
intended learning outcomes will be achieved.


    Samples of TLAs for subject ILOs on written communicative strategies
TLA                Teaching activities                 Learning activities
                          (teacher)                     (student)
    1. Explain different (writing) communicative strategies.
a. Plenary session Describe, explain, pre-reading,     ask    questions,          group
(‘lectures’)       elaborate,    clarify, discussion, explain to peers, listen, take
                   and talk.          notes, accept, query, one-minute paper
b. Write               set topics and search information, select, organize ideas,
assignment         guidelines, provide explain, describe, integrate, apply what
                   feedback               has been learned, write the assignment,
                                          revise and edit, may be discuss with peers

    2. Apply appropriate (writing) communicative strategies
a. Case study     select case study select piece of writing for case study,
                   material (may be), discuss          with peers in small groups,
                   provide                analyze, comment,             suggest ways of
                   comments         and improvement, present own               ideas or
                   feedback               discussion     results   in    an   individual
                                          written assignment




TLA               Teaching activities  Learning activities
b.  Write      an set topic (may be), Write the assignment using appropriate

                                         16
assignment or a give       guideline     of strategies,     revise,     edit,    and        self-
  group discussion requirements               assessment.
  report
                      of the assignment
                      (relate requirements
                      to relevant ILOs),
                      provide feedback
  b. Project          Set brief, provide      Apply,        integrate,      create,      design,
                      Feedback                experiment, write report, self- monitor,
                                        communicate, and work in a team.
  3 -Reflect and improve own writing communicative strategies.
  a.Self-assessment Coach, guide and self-evaluate a piece of own writing, e.g.
                      provide feedback        an earlier assignment in relation to
                                              theories on         writing communicative
                                              strategies, identify strengths and areas for
                                              improvement,       revise       writing     using
                                              appropriate      strategies     in      light     of
                                            evaluation.
   The point is not how teachers are going to teach (teaching activities) but how and
  what teachers want they students to learn (learning activities).
Strategies to keep students engaged in learning activities

     • Have specific activities every day
     • Have materials organized, set up before class
     • Have activities that assure all students’ involvement & participation
     • Keep a brisk pace
     • Keep student comments on-track & don’t allow some students to
       monopolize
     • Spend only short bits of time with individuals, unless other students are
       working productively


                                             17
• Have a system for students who finish projects quickly- class journal,
             reading a book, drawing, computer program.
       Strategies to keep tasks at an appropriate level

          • Students are more likely to stay on-task when assignments are appropriate
             for their ability levels.
          • Begin the year with relatively easy tasks to give students high self-efficacy.
             Give clear structure.
          • As students learn procedures, introduce more challenging assignments.
          • Introduce new procedures like cooperative learning, with simpler material so
             students master the interaction skills.

III. Post implementation activities.

       Monitoring for obtaining feedback. (11)

       Monitoring is the regular observation and recording of activities taking place in a
       teaching learning process. It is a process of routinely gathering information on all
       aspects of the teaching learning process.

       Purpose of Monitoring:

          • Check on how teaching learning process activities are progressing.
          • Giving feedback about the progress.

          • Determining whether the inputs in the teaching learning process are well
            utilized.

          • Identifying problems facing the teaching learning process and finding
            solutions.

          • Ensuring all activities are carried out properly by the right people and in
            time.

          • Using lessons from one teaching learning process experience on to another.

                                                 18
• Determining whether the way the project was planned is the most
     appropriate way of solving the problem at hand.

     References

1.   The Southern African Development community, (2000). General Education
     Modules for Upper Primary and Junior secondary school teachers of science,
     technology and mathematics by distance in the south African development
     community, pp:50.
2.   Tomlinson, C.A. (2003). Instructional Strategies for the Differentiated Classroom:
     Video and Facilitator’s Guide for Learning Contracts., VA: Association for
     Supervision and Curriculum Development. Pp 800-812
3.   Wasserman,     J.,   (2009)   Overview     of   Learning    Activities,   Intellectual
     Development: Instructional Design. Pp 277-280.
4.   Angelo, T. A., & Cross, K. P. (1993). Classroom assessment techniques: A
     handbook for college teachers. San Francisco: Jossey-Bass.
5.   Felder, R. M., & Silverman, L. K. (1998). Learning and teaching styles in
     engineering education. Engineering Education, 78, (7), 674-681.
6.   Brophy, J. (1987). Synthesis of research on strategies for motivating students to
     learn. Educational Leadership 45: 40-48.
7.   Ornstein, A. and Hunkins, F. (1998): Curriculum: Foundations, principle and
     issues.Boston, MA: Allyn & Bacon. Chapter 8: Curriculum design. pp. 232-267.
8.   Sowell, E. (2000): Curriculum: An integrative introduction. Upper Saddle River,
     NJ: Prentice-Hall. Chapter 3: Curriculum organization. pp. 41-64.
9.   Evertson, Carolyn M., and Harris, A., H. (1992): What we know about
     managing class room. Educational leadership, 49(7):74-78.
10. Doyle w. and Carter, K. (1984): Academic tasks in class room. Curriculum

     inquiry, 14(2): 129-149.



                                         19
11. The nature of monitoring and evaluation, definition and purpose by phil

   bartle, phd, (2012). available at http://cec.vcn.bc.ca/cmp/modules/mon-wht.htm




                                      20

The final implementation 7 4-2012

  • 1.
    University of Alexandria Faculty of Nursing Doctorate programme Curriculum development 2012 Supervised by: PROF. DR. Zinate EL-Hawashy Dr. Azza Fathy Prepared by: Walaa Elleithy Mervat Abd Elmonem 1
  • 2.
    Outline  Introduction  Curriculumimplementation The successful curriculum implementation activities include: o Preparation activities: • Developing teaching and learning activities. • Conducting learning contract. • Orientation of student to learning situation. o Implementation (conduction) activities. • Management of curriculum elements • Management of learning environment Aspects of class room management 1. Creating a Learning Environment 2. Setting Expectations 3. Motivational Climate 4. Maintaining a Constructive Learning Environment. 5. When Problems Occur • Implementation of teaching learning activities o Post implementation activities. • Monitoring • Purpose of Monitoring  References 2
  • 3.
    Objectives General Objective: By the end of this discussion doctorate students will be able to: implement teaching learning activities and manage learning environment in three phases of preparation, conduction and feedback for their lectures INTENDED LEARNING OUTCOMES (ILOs) 1- Knowledge and understanding: o Clarify to Students the Learning Contracts o Explain to their students the Advantages of Learning Contracts o Describe the Importance of teaching learning activities o List the Strategies to keep students engaged in learning activities o Clarify the curriculum elements  Intellectual skills: o Discuss how to design Teaching and Learning Activities (TLAs) to align to Intended Learning Outcomes for program orally. o Summarize the Strategies to keep students engaged in learning activities . o Attain students intentions during their lectures as mentioned in lecture. 2- Professional and practical skills: o Design Teaching and Learning Activities (TLAs) to align to Intended Learning Outcomes of their courses as strategy mentioned to keep students engaged in learning activities 3
  • 4.
    o Apply Aspectsof class room management as lecture outlined in their lectures. o Design effective learning Environment as mentioned in lecture. 3- General and transferable skills: o Integrate the skills acquired from Teaching/Learning activities& Designing effective learning Environment to improve their specialty curriculum designs. o Participate in ongoing activities to develop a Teaching/Learning activities for other programs as mentioned in the lecture. 4
  • 5.
  • 6.
    Introduction Teachers' perceptions of learning will affect how they teach. Therefore before teachers explore how to teach, they must be understood how people learn. In the information society era, the art and science of redesigning the process of teaching and learning is important. We need to empower our students in the learning activities and not depended on a single source (teacher) for learning. Students are in need of learning-while-doing with multiple options of learning resources. Students must be self-directed and life-long learners in order to survive tough expectations of job markets. The change from process-oriented to outcome- oriented and change from teacher-centered to student-teacher-centered curriculum are wish of every higher education institutions. 6
  • 7.
    Curriculum implementation (1) Curriculum implementation entails putting into practice the officially prescribed courses of study, syllabuses and subjects. The process involves helping the learner to acquire knowledge or experience. It is important to note that curriculum implementation cannot take place without the learner. The learner is therefore the central figure in the curriculum implementation process. Implementation takes place as the learner acquires the planned or intended experiences, knowledge, skills, ideas and attitudes that are aimed at enabling the same learner to function effectively in a society. The successful curriculum implementation activities include: o Preparation of activities o Implementation (Conduction) of activities. o Post implementation activities. I. Preparation activities 1. Developing teaching and learning activities. 2. Conducting learning contract. 3. Orientation of student to learning situation. 1. Developing teaching and learning activities. Teaching/Learning activities (3,5) Are those activities in which actual student learning occurs, it include tasks designed specifically to improve student learning. It should clarify each student and teacher role in each teaching and learning situation. Importance of teaching learning activities (3,4) Well designed teaching learning activities are useful because they: 7
  • 8.
    o Encourage activelearning, rather than passive learning. o Promote deep learning, rather than surface learning. o Enable students to internalize their new knowledge. o Provide opportunities for students to reflect on the content of the course. o Reinforce, revise and improve learning. o Help students make links between learning outcomes, content and assessment. o Integrate content across different areas of the course. o Keep motivation and interest levels high. o Suggest alternative ways of learning (that is, besides reading, researching and collecting information). Example: teaching learning activities to specific ILOs Typical Possible TLAs Describe set reading, lecture, field trip Explain tutorial, written essay Integrate project, assignment Apply project, case study, laboratory Solve problem case study, peer discussion Design, create project, creative writing Reflect reflective diary 2. Conducting learning contract. 8
  • 9.
    Learning Contracts (2) Learning contracts are written agreements between teachers and students that outline: What students will learn? How they will learn it? The time for each learning experience, and how they will be evaluated? 3. Orientation of student to learning situation.(2,6) The teachers should….. o Meet with student(s) or group(s) of students to explain contract procedures o Discuss timeline and when student will be required to participate in whole class instruction o Explain that student may choose from the alternate enrichment activities during instruction of skills he/she has previously mastered o Demonstrate any new enrichment activities for the unit o Share due dates with students and model how to keep track of completed work using the log o Explain the working conditions and expectations of final product o Explain how and when students should seek teacher assistance II. implementation of activities. 1. Management of curriculum elements 2. Management of learning environment 3. Implementation of teaching learning activities Administration is the act of managing duties, responsibilities, or rules. Management is the process of getting things done through the efforts of other people in order to achieve the predetermined objectives of organization 1-Management of curriculum elements 9
  • 10.
    Aim: one sentence describe of overall purpose of curriculum, including audience and the topic. • Rationale: paragraph describing why aim is worth achieving. This would include assessment of needs. • Goals and objectives: list of the learning outcomes expected from participation in the curriculum. Includes how the curriculum supports national, state, and local standards. • Audience and pre-requisites: for whom and the prior knowledge, skills, and attitudes of those learners likely to be successful with the curriculum. • Description of subject-matter: designation of what area of content, facts, that the curriculum deals with. (This is elaboration of the "topic" description in the Aim.) • Instructional plan: describes the activities the learners are going to engage in, and the sequence of those activities. Also describes what the Teacher is to do in order to facilitate those activities. • Materials: lists materials necessary for successful teaching of the curriculum. Includes a list of web pages, books, tables, paper, chalkboards, dolls, and other tools. • Assessment and evaluation: assessing learning and evaluating the curriculum as a whole. May include description of a model project, sample exam questions, or other elements of assessment. Also should include plan for evaluating the curriculum as a whole, including feedback from learners. 10
  • 11.
    2-Management of learningenvironment The Learning Environment: (8) Entails "When will the event take place, with whom and where and with what resources ?" The environment might be complex, such as several learners with many resources in a classroom, library, media centre, or café. Another type of environment might be a synchronous virtual meeting place, such as when several students collaborate online with many resources in different locations. The faculty member's involvement and presence can vary in any of these environments. Managing Effective Learning Environment (8) oFaculty members provide a richly textured environment that can accommodate a full range of student needs and learning styles. o Whatever the specific environment, a well-planned course provides a variety of interaction choices for students. E.g., a well-planned course balances three levels of interaction: faculty-to-student, student-to-student, and student-to-resources. 11
  • 12.
    oA well-planned course balances three types of activities: individual activities, small group activities, and large group activities. By ensuring multiple channels of communication, engagement, and collaboration within the design of a course. Classroom Management (9,10) o Teacher must facilitate learning of two cognitive demands at all times: o Academic task demands (understanding and working with content) o Social task demands (interacting with others concerning that content). The teacher must facilitate the learning of these academic and social tasks. Everything a teacher does has implications for classroom management, including creating the setting, decorating the room, arranging the chairs, speaking to learners and handling their responses, putting routines in place (and then executing, modifying, and reinstituting them), developing rules, and communicating those rules to the students. Aspects of classroom management. 1. Creating Learning Environment The learning environment must be envisioned in both a physical space and a cognitive space. o The physical space: the teacher prepares the classroom for the students. Is the space warm and inviting? Does the room arrangement match the teacher's philosophy of learning? Do the students have access to necessary materials? Are the distracting features of a room eliminated? o Cognitive space: the expectations teachers set for students in the classroom and the process of creating a motivational climate. Two specific areas of 12
  • 13.
    cognitive space thatteachers include in their plans are setting expectations (i.e., rules and procedures) and creating a motivational climate. 2. Setting Expectations Expressed through rules and procedures. o Rules: indicate the expectations for behavior in the classroom, and how one interacts with one's peers and the teacher. o Procedures have to do with how things get done. Rules can be, and frequently are, developed with the students' help, which increases the likelihood of compliance. Both must be taught, practiced, and enforced consistently. 3. Motivational Climate Teachers encourage students to do their best and to be excited about what they are learning under two factors: o Value shows students how their work is worthwhile and is connected to things that are important for them interests. o Effort ties the time, energy, and creativity a student uses to develop the "work," to the value that the work holds. One way that teachers encourage effort is through specific praise, telling students specifically what it is that they are doing that is worthwhile and good. 4. Maintaining a Constructive Learning Environment. Through..... o Conscientious decision-making concerning students and the classroom. o Teachers focus on group processes. o With-it-ness (communicating awareness of student behavior), o Avoid overlapping (doing more than one thing at once), 13
  • 14.
    o smoothness andmomentum (moving in and out of activities smoothly, with appropriately paced and sequenced instruction), o Group alerting (keeping all students attentive in a whole-group focus). 5. When Problems Occur o Handle it promptly to keep it from continuing and spreading. E.g. misbehavior unobtrusively with techniques such as physical proximity or eye contact, more serious misbehavior requires more direct intervention. o Misunderstandings about academic content or instruction, effective managers look for ways to re teach content and to improve the clarity of their communication. o Classroom communication, teachers' clarity of instructions and understanding of students' needs, is particularly important in maintaining the interconnectedness of management and instruction. o Students must value the contributions of others, value the diversity within the classroom, and give their best effort because they see it as the right thing to do or something that they want to do. Attract students' attention during teaching /learning process: 1. Smile, and signal with your greeting and body language that you are pleased to be there: claim the student’s attention before you launch into the subject of the lecture. 2. Focus on your audience. Maintain eye contact, begin in the middle of the lecture space, then move about from time to time. 3. Address students (or some of them) by name whenever possible. 14
  • 15.
    4. Let themknow at the outset what the learning goal of the lecture is, how you propose to structure the session, and how the material relates to the assignment, exam or course outline. 5. Have students work in small groups to discuss the topic at hand, solve problems or develop questions for you. They can also use this time to read a hand-out, review their notes or compare their notes with others. 6. Experiment with a combination of AV aids. Prepared PowerPoint slides are great for the main body of your lecture, but use chalkboards and flipcharts to add spontaneity. Make use of images to convey information, not just words. 7. Don’t dim the lights and put all the focus on your slides. Make sure that students can see you—move around in the lighted areas of the room. A remote slide-changer can be helpful if you are using PowerPoint. 8. Use images, models, objects, anecdotes and examples from your own experience to support your points as often as possible. 9. Try not to read directly from your notes or slides. Be spontaneous and encourage questions. 10.Wait calmly when you invite questions – for up to a minute! If there are none, suggest some points they might like to ask about. Welcome all questions – even if you choose not to respond to some of them. 15
  • 16.
    2-Implementation of teachinglearning activities (TLA) Implementation of TLA here is more like a situation in which the learner engages in learning activities requiring the ILO verbs, which makes it more likely the intended learning outcomes will be achieved. Samples of TLAs for subject ILOs on written communicative strategies TLA Teaching activities Learning activities (teacher) (student) 1. Explain different (writing) communicative strategies. a. Plenary session Describe, explain, pre-reading, ask questions, group (‘lectures’) elaborate, clarify, discussion, explain to peers, listen, take and talk. notes, accept, query, one-minute paper b. Write set topics and search information, select, organize ideas, assignment guidelines, provide explain, describe, integrate, apply what feedback has been learned, write the assignment, revise and edit, may be discuss with peers 2. Apply appropriate (writing) communicative strategies a. Case study select case study select piece of writing for case study, material (may be), discuss with peers in small groups, provide analyze, comment, suggest ways of comments and improvement, present own ideas or feedback discussion results in an individual written assignment TLA Teaching activities Learning activities b. Write an set topic (may be), Write the assignment using appropriate 16
  • 17.
    assignment or agive guideline of strategies, revise, edit, and self- group discussion requirements assessment. report of the assignment (relate requirements to relevant ILOs), provide feedback b. Project Set brief, provide Apply, integrate, create, design, Feedback experiment, write report, self- monitor, communicate, and work in a team. 3 -Reflect and improve own writing communicative strategies. a.Self-assessment Coach, guide and self-evaluate a piece of own writing, e.g. provide feedback an earlier assignment in relation to theories on writing communicative strategies, identify strengths and areas for improvement, revise writing using appropriate strategies in light of evaluation. The point is not how teachers are going to teach (teaching activities) but how and what teachers want they students to learn (learning activities). Strategies to keep students engaged in learning activities • Have specific activities every day • Have materials organized, set up before class • Have activities that assure all students’ involvement & participation • Keep a brisk pace • Keep student comments on-track & don’t allow some students to monopolize • Spend only short bits of time with individuals, unless other students are working productively 17
  • 18.
    • Have asystem for students who finish projects quickly- class journal, reading a book, drawing, computer program. Strategies to keep tasks at an appropriate level • Students are more likely to stay on-task when assignments are appropriate for their ability levels. • Begin the year with relatively easy tasks to give students high self-efficacy. Give clear structure. • As students learn procedures, introduce more challenging assignments. • Introduce new procedures like cooperative learning, with simpler material so students master the interaction skills. III. Post implementation activities. Monitoring for obtaining feedback. (11) Monitoring is the regular observation and recording of activities taking place in a teaching learning process. It is a process of routinely gathering information on all aspects of the teaching learning process. Purpose of Monitoring: • Check on how teaching learning process activities are progressing. • Giving feedback about the progress. • Determining whether the inputs in the teaching learning process are well utilized. • Identifying problems facing the teaching learning process and finding solutions. • Ensuring all activities are carried out properly by the right people and in time. • Using lessons from one teaching learning process experience on to another. 18
  • 19.
    • Determining whetherthe way the project was planned is the most appropriate way of solving the problem at hand. References 1. The Southern African Development community, (2000). General Education Modules for Upper Primary and Junior secondary school teachers of science, technology and mathematics by distance in the south African development community, pp:50. 2. Tomlinson, C.A. (2003). Instructional Strategies for the Differentiated Classroom: Video and Facilitator’s Guide for Learning Contracts., VA: Association for Supervision and Curriculum Development. Pp 800-812 3. Wasserman, J., (2009) Overview of Learning Activities, Intellectual Development: Instructional Design. Pp 277-280. 4. Angelo, T. A., & Cross, K. P. (1993). Classroom assessment techniques: A handbook for college teachers. San Francisco: Jossey-Bass. 5. Felder, R. M., & Silverman, L. K. (1998). Learning and teaching styles in engineering education. Engineering Education, 78, (7), 674-681. 6. Brophy, J. (1987). Synthesis of research on strategies for motivating students to learn. Educational Leadership 45: 40-48. 7. Ornstein, A. and Hunkins, F. (1998): Curriculum: Foundations, principle and issues.Boston, MA: Allyn & Bacon. Chapter 8: Curriculum design. pp. 232-267. 8. Sowell, E. (2000): Curriculum: An integrative introduction. Upper Saddle River, NJ: Prentice-Hall. Chapter 3: Curriculum organization. pp. 41-64. 9. Evertson, Carolyn M., and Harris, A., H. (1992): What we know about managing class room. Educational leadership, 49(7):74-78. 10. Doyle w. and Carter, K. (1984): Academic tasks in class room. Curriculum inquiry, 14(2): 129-149. 19
  • 20.
    11. The natureof monitoring and evaluation, definition and purpose by phil bartle, phd, (2012). available at http://cec.vcn.bc.ca/cmp/modules/mon-wht.htm 20