THE CHILD
WITH A FEVER
Dr Sayed Ismail
Professor of pediatrics
LEARNING
OBJECTIVES
• Recognise ‘red flags’ in the history or examination
that indicate serious bacterial infection (SBI)
•
• List the differential causes of acute, chronic and
recurrent fever
• The initial investigations required in child presenting
with fever
• Understand the management of common causes of
fever in childhood
• Recognise when referral and hospital admission
BACKGROUND
• Fever is by far the commonest presenting
complaint in childhood and a cause of parental
anxiety
• Practitioners need the ability to distinguish the
acutely unwell child with a potential SBI from the
well child with a common viral illness.
• SBIs include
• Meningitis , sepsis,
• Osteomyelitis ,septic arthritis,
• Cellulitis,
• Urinary tract infections
• Pneumonia
• Enteritis.
Patients at high
risk of SBI
• Infants under 2 months of age
• Transplant recipients
• Immunosuppressed children
• Asplenic patients
ACUTE PHARYNGITIS
• Children with viral pharyngitis are non- toxic and may
present with a fever, sore throat and refusal to feed.
• Examination reveals an erythematous pharynx with
cervical lymphadenopathy.
• The commonest causative agent is a common virus.
• Viral infection may be associated coryzal symptoms,
diarrhoea or non- specifi c generalised rash.
• Splenomegaly, palatal petechiae and generalised
lymphadenopathy suggest Epstein–Barr virus
infection.
Group A beta- haemolytic
streptococcus
• accounts for 15%–30% of cases.
• It has a rapid onset. No coryzal signs . There
may be associated headache, abdominal pain,
palatal petechiae, swollen and erythematous
uvula and tonsillar exudates with tender cervical
lymphadenopathy.
• Complications of GABS
• Suppurative :
• otitis media
• sinusitis
• peritonsillar and retropharyngeal abscesses
• suppurative cervical lymphadenitis.
• Non- suppurative complications :
• acute rheumatic fever
• acute glomerulonephritis.
ACUTE OTITIS MEDIA
• Children may present with fever, ear pain (non- verbal
infant may pull at his or her ears), anorexia and irritability.
There may be associated coryzal symptoms or vomiting or
diarrhoea.
• With AOM, examination reveals a bulging, diffusely
erythematous eardrum with loss of the light reflex and
anatomical landmark.
• AOM is often over diagnosed. A red tympanic membrane
is a common finding in children with viral upper
respiratory tract infections (URTIs) and in the crying child
• Younger age, because of an immature, short and horizontal
eustachian tube
• Immunodeficiency
• Recurrent URTIS
• Trisomy 21
• Craniofacial abnormalities including cleft palate
• Attendance at day care or smoking in the home.
• Viral agents are implicated in up to 50% of cases.
• Common bacterial causes include Streptococcus pneumoniae,
Haemophilus infl uenzae and Moraxella catarrhalis.
• If associated with pharyngotonsillitis it is likely to be secondary to
S. pneumoniae and if associated with purulent conjunctivitis it is likely to be
secondary to H. influenzae
Risk factors for otitis media include
Complications of otitis media include
• Following an episode of AOM, 70% of patients will still have
an effusion at 2 weeks, 40% at 1 month, 20% at 2 months
and 5%–10% at 3 months.
• Perforation resulting in ear discharge, which
often relieves the pain
• Conductive hearing loss
• Acute suppurative labyrinthitis
• Facial nerve palsies
• Acute mastoiditis
• Intracranial spread of infection: venous sinus
thrombosis, meningitis, subdural or extradural
abscess.
PNEUMONIA • Viruses are the most common causes of pneumonia in children
< 2 years of age.
• In school- age children S. pneumoniae and Mycoplasma
pneumoniae are most common, but in 50% of children no clear
aetiology can be discerned.
• Typically, the child presents with fever (sometimes rigors) that
is associated with a new- onset cough, which may not be
productive in the early stages.
• Chest pain reflects the pleural involvement and abdominal pain
may reflect lower lobe disease.
• The typical child has difficulty in breathing and systemic
symptoms of anorexia, lethargy and headache.
• Physical examination reveals fever, tachypnoea and chest
retractions
• The presence of consolidation is suggested if auscultation
reveals diminished air entry, localised crackles, bronchial
breathing and occasionally a pleural rub.
• The finding of wheeze is suggestive of mycoplasma infections
• Pulse oximetry is recommended for those children with an
elevated respiratory rate, to assess the need for supplemental
oxygen.
• Pneumonia is assessed as mild to moderate in infants if:
• temperature is <38.5°C
• respiratory rate is <50
• recession is mild , the infant is taking full feeds.
• Pneumonia is assessed as severe in infants if the following are
present:
• temperature is >38.5°C
• respiratory rate >70 breaths/min
• moderate to severe recession ● nasal flaring ● cyanosis ●
intermittent apnoea ● grunting respiration ● not feeding ●
tachycardia
• capillary refill time ≥2 seconds.
The commonest causative organism is Escherichia coli.
Infants present with non- specific symptoms including fever,
irritability, lethargy, poor feeding or febrile convulsions.
Children present with more classical symptoms of cystitis with
dysuria, and urgency and frequency or a reluctance to void.
There may be a return of enuresis. Fever is often absent or low
grade.
Children with pyelonephritis present with systemic symptoms
including fever, vomiting and abdominal or fl ank pain.
Predisposing factors include:
● congenital structural abnormalities
● incomplete bladder emptying or infrequent voiding
● constipation.
• In 30% of children with UTI,
vesicoureteric refl ux (VUR) is present.
VUR is a developmental anomaly of the
vesicoureteric junction.
• There is often a positive family history. There are five
described grades of VUR.
• Grade I: reflux without dilatation into distal ureter
• Grade II: reflux with dilatation into proximal ureter
• Grade III: reflux into renal pelvis with dilatation
• Grade IV: further dilatation and distortion of calyces
Grade
• V: hydronephrosis
MENINGOCOCCAL DISEASE
• Meningococcal disease has two main clinical presentations:
meningitis and septicaemia, which often occur together.
• Septicaemia is more common and more dangerous. It is
more likely to be fatal when it occurs without meningitis.
• Not all children with meningococcal disease present with a
fever.
• The presentation of early meningococcal disease can be
difficult to differentiate from common viral illnesses.
• 50% of children presenting to their primary care physician
with meningococcal disease are sent home on their first
visit. These children are more likely to die
• Meningitis can present with severe
headache, neck stiffness, photophobia,
decreased level of consciousness or
seizures.
• Positive Kernig and Brudziniski signs
• Septicaemia can present with a rash,
tachycardia, tachypnoea, cool
peripheries, prolonged capillary refi ll
time, hypovolaemia, limb or joint pain,
abdominal pain or decreased level of
consciousness.
• The presentation in infants is very non- specific
• There may be a history of poor feeding, irritability, a high-
pitched cry, abnormal tone, lethargy, a tense and bulging
fontanelle and/or cyanosis. Some children may complain of
painful feet and be reluctant to walk
• The onset of the rash in meningococcal disease occurs at a
median of 8 hours after the start of the illness in infants.
• The presence of purpura is highly predictive of
meningococcal disease and should be considered an
emergency requiring prompt evaluation and treatment.
• Purpura fulminans is a severe complication of meningococcal
disease occurring in approximately 15%–25% of those with
meningococcemia. It is characterised by the acute onset of
cutaneous haemorrhage and necrosis due to vascular
thrombosis and disseminated intravascular coagulopathy.
Long- term complications of
meningococcal disease include:
● Hearing loss
● Neurological impairment
including learning, motor and
neurodevelopment defi - cits
and epilepsy
● orthopaedic damage
including amputation, growth
plate damage and arthritis
● post- necrotic tissue/skin loss
● renal impairment
● psychiatric and behavioural
problems.
• EXAMINATION
• Assess the overall appearance of child by
observation: toxic or well looking?
• Assess for signs of meningism
• Vital signs including temperature should be
recorded
• Expose the child fully and perform a head-
to- toe examination
• Ear, nose and throat: otitis media,
pharyngitis, stomatitis, cervical
lymphadenopathy
• Joint exam: swelling, erythema, paresis
• Skin exam: rash, erythema, tenderness
• Respiratory exam: signs of respiratory
distress, wheeze, crepitations
• Gastrointestinal exam: abdominal
tenderness, masses
Recognising the sick child (Toxicity)
• The ABCD can also be used to assess toxicity where
• ‘A’ is for arousal, alertness or decreased activity,
• ‘B’ is for breathing difficulties (tachypnoea, increased work of
breathing),
• ‘C’ is for poor colour (pale or mottled), poor circulation (cold
peripheries, increased capilliary refill time) or cry (weak or
high pitched),
• ‘D’ is for decreased fluid intake (less than half normal) and/or decreased
urine output (fewer than four wet nappies per day).
• The presence of any of these signs places the child at high risk for serious
illness
• Red flags ABCDE
• A Alerness
• B Respiratory distress
• C Signs of impending shock
• D Seizures , Altered level of consciousness ,
Meningism
• E Petechiae rash
DIFFERENTIAL DIAGNOSIS
• Common causes
• Viral URTIs: Cough, runny nose
• Pharyngitis : Sore throat, refusal to feed, erythematous pharynx, cervical
lymphadenopathy
• Otitis media : Irritable, vomiting or diarrhoea, pulling at ear, may present without
fever, otorrhoea, associated coryzal symptoms
• Viral exanthems : Coryzal symptoms, rash, lymphadenopathy
• Viral pneumonia : Temperature usually <38 Gradual onset ,bilateral crepitation ,
wheezing
• Viral gastroenteritis: Vomiting, watery diarrhoea, dehydration, absence of blood per
rectum
• Serious bacterial infections
• UTIs Very non- specifi c presentations, may present without fever, failure to thrive, malodorous urine,
poor feeding, vomiting, jaundice, family history of VUR
• Bacterial pneumonia :Tachypnoea, signs of respiratory distress, localised crepitations
• Meningococcal disease :Toxic, poor perfusion, lethargy, apnoea, bulging fontanelle, high- pitched cry,
hypotonia, listlessness, poor feeding, seizures, fever or hypothermia, vomiting, cool peripheries
• Encephalitis :Altered level of consciousness, seizures, headaches, irritability Septic arthritis and
osteomyelitis Paresis, abnormal position of limb, pain elicited on passive movement, swelling
• Cellulitis Localised erythema, increased temperature
• Bacterial gastroenteritis Vomiting, bloody diarrhoea Septicaemia Toxic, poor perfusion, hypotension,
altered level of consciousness
• Orbital cellulitis Erythema of eyelids, pain on eye movement, reduction in visual acuity, proptosis
Prolonged fever
• Infections Epstein–Barr virus, malaria, Lyme disease, Rocky Mountain spotted fever,
bacterial endocarditis, tuberculosis, rheumatic fever, cat scratch disease, HIV,
abscesses, systemic fungal infection
• Inflammation Systemic juvenile idiopathic arthritis, systemic lupus erythematosus,
Kawasaki’s disease
• Neoplasia Leukaemias, lymphomas, metastases, solid organ tumours
Recurrent fever (occurring at regular intervals)
• PFAPA syndrome (periodic fever, aphthous ulcers, pharyngitis, cervical lymphadenopathy)
Fevers occur every 21–28 days
• Cyclic neutropenia Fevers occur every 21–28 days
• Relapsing fever Fevers occur every 14–21 days
• Familial Mediterranean fever Fevers occur every 7–21 days
• Hyperimmunoglobulinaemia D syndrome Fevers occur every 14–28 days
• Epstein–Barr virus Fevers occur every 6–8 weeks
INVESTIGATIONS
In an unwell infant under 2 months of age with a fever, A full septic
workup should be performed.
Decisions to treat for presumed sepsis should not be based on
laboratory investigations alone. Decisions should be based on the
clinical picture, i.e. a child who is clinically unwell and toxic should be
commenced on antibiotics for presumed SBI, irrespective of whether
the white cells or inflammatory markers are raised.
Sepsis work up
FBC: a child with a WCC of less than 15 × 109 is
considered to have a lower risk of SBI
A neutrophil count of >10 000 is considered high- risk
for SBI
Urea and electrolytes: may show signs of dehydration
C- reactive protein: may be raised
Blood cultures may show growth of bacteria
Lumbar puncture
Clean- catch urinalysis and culture
Chest X- ray: may show signs of consolidation or
collapse
Notes :
• Automated blood culture systems can now
identify most bacterial pathogens in <24
hours.
• Most recently, nested multiplex polymerase
chain reaction (PCR) testing of positive blood
cultures can identify bacterial pathogens and
antimicrobial resistance genes in
approximately 1 hour
• Similarly, multiplex meningoencephalitis
panels can provide results on CSF for 14
potential CSF pathogens in 1 hour,
• rapid viral PCR and multiplex respiratory viral
testing
Notes
• Tepid sponging should be discouraged. Parents often use cool water and cause peripheral
vasoconstriction of the skin, thus preventing heat loss through the skin
• Anxious parents may present early to their family doctors with their febrile child. If no
cause is apparent, explain that symptoms may evolve over the following hours.
• Some children with sepsis will present with a normal or even low temperature therefore
do not assume that all septic children will be febrile.
• not all fever is reflective of infection. Clinical conditions such as Kawasaki’s disease and
collagen vascular disease present with fever and symptoms evolve over time
• Fever and rash
• Do not assume that all rashes are part of a viral syndrome.
• Doctors need to be familiar with specific rashes inclusive of erythema
multiforme, erythema nodosum and those that reflect bacterial infections
• Fever in the child with incidental neutropenia.
• Pitfall: the finding of neutropenia in the child with fever may reflect severe sepsis;
however, if the child is not clinically septic, careful follow- up is advised, as a
percentage of these children will present with leukaemia within a few months.
• Fever in the child diagnosed with a malignancy who is neutropenic.
• Treat this child with intravenous antibiotics promptly while awaiting culture reports
(follow clinical protocol for antibiotic regimens). Th is is a clinical emergency.
Treatment
of fever
• Parents often focus on fever reduction as the sole
goal of addressing the needs of the febrile child;
however, for the doctor, fever most often reflects
the presence of an illness, so the aetiology is the
primary focus, and subsequently the focus is on
fever treatment.
• The two most common medications used to
reduce fever are paracetamol and ibuprofen. Both
are effective in fever reduction, and combined
treatment or alternating treatment is more eff
ective than single treatment
Treatment of
specific
conditions
• Sick infant less than 2 months of age
• Full sepsis work up
• Low threshold for hospital admission
• See last slides
Pharyngitis
Viral pharyngitis requires adequate hydration
and temperature control.
Group A beta- haemolytic streptococcal
infection should be treated to minimise the
risk of complication, reduce the duration of
symptoms and shorten the infectious period.
Acute otitis
media
• Most cases of otitis media are viral in origin and will
resolve spontaneously in 10–14 days .
• Antibiotic is giver for infant less than 6 month and
severe cases
• watchful waiting is a more prudent approach for
older children (offer antibiotic treatment if no
improvement after 3 days).
• A percentage of children will develop persistent
otitis media with effusion, which may impair their
speech development because of associated hearing
deficit, and these children require referral to ENT
specialist.
• Ventilation tubes (VTs) offer a temporary solution
for these children
• Patients who have VTs inserted should not be
restricted from swimming.
Pneumonia
Confirmed by chest X- ray
Admission to hospital is determined by the clinical
state of the child.
Oral amoxicillin is effective for most children admitted
to hospital and is not inferior to intravenous
antibiotics
For those with suspected mycoplasma infection,
erythromycin should be administered.
Cough suppressant and decongestants are not
warranted, but analgesia should be provided for fever
and pain
Urinary
Tract
Infections
In a child with a UTI, ensure that there is a positive urine culture
to guide antibiotic treatment.
Ensure: high fluid intake
Avoidance of constipation
Regular voiding: at least five times a day
Complete bladder emptying
Recommend good perineal hygiene: girls should wipe from front
to back, avoid soap, bubble bath, and shampoo in the perineal
area and wear cotton panties.
Cranberry juice has been shown to have a modest effect in the
reduction of UTI frequency
.
If the child is toxic give intravenous antibiotics such as
cefotaxime or ceftriaxone for 2–4 days followed by oral
antibiotics for a total duration of 10 days
For infants and children 3 months or older with cystitis/lower
urinary tract infection:Treat with oral antibiotics for 3 days.
Trimethoprim, nitrofurantoin, cephalosporin or amoxicillin
may be suitable.
In children with VUR the aim is to reduce UTI occurrence
through the use of prophylactic antibiotics, to prevent further
damage of renal function
Antibiotics for UTI
FOLLOW- UP
Encourage parents to seek medical help
again if the illness gets worse, even if this
is shortly after the patient was seen.
It may be necessary to suggest follow- up
within a specified period (usually within
4–6 hours).
Ensure that the parents understand how
to get medical help after normal working
hour
• Under 2 months of age with a
fever, there should be a very low
threshold for referral to hospital
• Fever with petechiae
WHEN TO REFER?
Clinical Practice Guideline:
Evaluation and Management of Well-Appearing Febrile
Infants 8 to 60 Days Old
References
• Paul IM, Sturgis SA, Yang C, et al. Effi cacy of standard doses of ibuprofen alone, alternating, and combined with acetaminophen for the treatment of febrile children. Clin Ther. 2010; 32(14): 2433–
40
• Baker MD, Bell LM, Avner JR. The effi cacy of routine outpatient management without antibiotics of fever in selec
• Garra G, Cunningham SJ, Crain EF. Reappraisal of criteria used to predict serious bacterial illness in febrile infants less than 8 weeks of age. Acad Emerg Med. 2005; 12(10): 921–5.
• Le Saux N, Gaboury I, Baird M, et al. A randomized, double- blind, placebo- controlled noninferiority trial of amoxicillin for clinically diagnosed acute otitis media in children 6 months to 5 years of
age. CMAJ. 2005; 172(3): 335
• Rovers MM, Straatman H, Ingels K, et al. The effect of short- term ventilation tubes versus watchful waiting on hearing in young children with persistent otitis media with effusion: a randomized
trial. Ear Hear. 2001; 22(3): 191–9
• Hammarén- Malmi S, Saxen S, Tarkkanen, et al. Adenoidectomy does not signifi - cantly reduce the incidence of otitis media in conjunction with the insertion of tympanostomy tubes in children
who are younger than 4 years: a randomized trial. Pediatrics. 2005; 116(1): 185–9.
• Atkinson M, Lakhanpaul M, Smyth A, et al. Comparison of oral amoxicillin and intravenous benzyl penicillin for community acquired pneumonia in children (PIVOT trial): a multicentre pragmatic
randomised controlled equivalence trial. Thorax. 2007; 62(12): 1102–6.
• Lukrafka JL, Fuchs SC, Fischer GB, et al. Chest physiotherapy in paediatric patients hospitalised with community- acquired pneumonia: a randomised clinical trial. Arch Dis Child. 2012; 97(11): 967–
71.
• Neuhaus TJ, Berger C, Buechner K, et al. Randomised trial of oral versus sequential intravenous/oral cephalosporins in children with pyelonephritis. Eur J Pediatr. 2008; 167(9): 1037–47
• Salo j, Uhari M, Helminen M, et al. Cranberry juice for the prevention of recurrences of urinary tract infections in children: a randomized placebo- controlled trial. Clin Infect Dis. 2012; 54(3): 340–6
• Craig JC, Simpson JM, Williams GJ, et al.; PRIVENT investigators. Antibiotic prophylaxis and recurrent urinary tract infection in children. N Eng J Med. 2009; 361(18): 1748–59.
• McCarthy PL, Lembo RM, Fink HD, et al. Observation, history, and physical examination in diagnosis of serious illnesses in febrile children less than 24 months. J Pediatr. 1987; 110: 26–30

The child with a fever.pptx

  • 1.
    THE CHILD WITH AFEVER Dr Sayed Ismail Professor of pediatrics
  • 2.
    LEARNING OBJECTIVES • Recognise ‘redflags’ in the history or examination that indicate serious bacterial infection (SBI) • • List the differential causes of acute, chronic and recurrent fever • The initial investigations required in child presenting with fever • Understand the management of common causes of fever in childhood • Recognise when referral and hospital admission
  • 3.
    BACKGROUND • Fever isby far the commonest presenting complaint in childhood and a cause of parental anxiety • Practitioners need the ability to distinguish the acutely unwell child with a potential SBI from the well child with a common viral illness. • SBIs include • Meningitis , sepsis, • Osteomyelitis ,septic arthritis, • Cellulitis, • Urinary tract infections • Pneumonia • Enteritis.
  • 4.
    Patients at high riskof SBI • Infants under 2 months of age • Transplant recipients • Immunosuppressed children • Asplenic patients
  • 5.
    ACUTE PHARYNGITIS • Childrenwith viral pharyngitis are non- toxic and may present with a fever, sore throat and refusal to feed. • Examination reveals an erythematous pharynx with cervical lymphadenopathy. • The commonest causative agent is a common virus. • Viral infection may be associated coryzal symptoms, diarrhoea or non- specifi c generalised rash. • Splenomegaly, palatal petechiae and generalised lymphadenopathy suggest Epstein–Barr virus infection.
  • 6.
    Group A beta-haemolytic streptococcus • accounts for 15%–30% of cases. • It has a rapid onset. No coryzal signs . There may be associated headache, abdominal pain, palatal petechiae, swollen and erythematous uvula and tonsillar exudates with tender cervical lymphadenopathy. • Complications of GABS • Suppurative : • otitis media • sinusitis • peritonsillar and retropharyngeal abscesses • suppurative cervical lymphadenitis. • Non- suppurative complications : • acute rheumatic fever • acute glomerulonephritis.
  • 7.
    ACUTE OTITIS MEDIA •Children may present with fever, ear pain (non- verbal infant may pull at his or her ears), anorexia and irritability. There may be associated coryzal symptoms or vomiting or diarrhoea. • With AOM, examination reveals a bulging, diffusely erythematous eardrum with loss of the light reflex and anatomical landmark. • AOM is often over diagnosed. A red tympanic membrane is a common finding in children with viral upper respiratory tract infections (URTIs) and in the crying child
  • 8.
    • Younger age,because of an immature, short and horizontal eustachian tube • Immunodeficiency • Recurrent URTIS • Trisomy 21 • Craniofacial abnormalities including cleft palate • Attendance at day care or smoking in the home. • Viral agents are implicated in up to 50% of cases. • Common bacterial causes include Streptococcus pneumoniae, Haemophilus infl uenzae and Moraxella catarrhalis. • If associated with pharyngotonsillitis it is likely to be secondary to S. pneumoniae and if associated with purulent conjunctivitis it is likely to be secondary to H. influenzae Risk factors for otitis media include
  • 9.
    Complications of otitismedia include • Following an episode of AOM, 70% of patients will still have an effusion at 2 weeks, 40% at 1 month, 20% at 2 months and 5%–10% at 3 months. • Perforation resulting in ear discharge, which often relieves the pain • Conductive hearing loss • Acute suppurative labyrinthitis • Facial nerve palsies • Acute mastoiditis • Intracranial spread of infection: venous sinus thrombosis, meningitis, subdural or extradural abscess.
  • 10.
    PNEUMONIA • Virusesare the most common causes of pneumonia in children < 2 years of age. • In school- age children S. pneumoniae and Mycoplasma pneumoniae are most common, but in 50% of children no clear aetiology can be discerned. • Typically, the child presents with fever (sometimes rigors) that is associated with a new- onset cough, which may not be productive in the early stages. • Chest pain reflects the pleural involvement and abdominal pain may reflect lower lobe disease. • The typical child has difficulty in breathing and systemic symptoms of anorexia, lethargy and headache. • Physical examination reveals fever, tachypnoea and chest retractions • The presence of consolidation is suggested if auscultation reveals diminished air entry, localised crackles, bronchial breathing and occasionally a pleural rub. • The finding of wheeze is suggestive of mycoplasma infections
  • 11.
    • Pulse oximetryis recommended for those children with an elevated respiratory rate, to assess the need for supplemental oxygen. • Pneumonia is assessed as mild to moderate in infants if: • temperature is <38.5°C • respiratory rate is <50 • recession is mild , the infant is taking full feeds. • Pneumonia is assessed as severe in infants if the following are present: • temperature is >38.5°C • respiratory rate >70 breaths/min • moderate to severe recession ● nasal flaring ● cyanosis ● intermittent apnoea ● grunting respiration ● not feeding ● tachycardia • capillary refill time ≥2 seconds.
  • 12.
    The commonest causativeorganism is Escherichia coli. Infants present with non- specific symptoms including fever, irritability, lethargy, poor feeding or febrile convulsions. Children present with more classical symptoms of cystitis with dysuria, and urgency and frequency or a reluctance to void. There may be a return of enuresis. Fever is often absent or low grade. Children with pyelonephritis present with systemic symptoms including fever, vomiting and abdominal or fl ank pain. Predisposing factors include: ● congenital structural abnormalities ● incomplete bladder emptying or infrequent voiding ● constipation.
  • 13.
    • In 30%of children with UTI, vesicoureteric refl ux (VUR) is present. VUR is a developmental anomaly of the vesicoureteric junction. • There is often a positive family history. There are five described grades of VUR. • Grade I: reflux without dilatation into distal ureter • Grade II: reflux with dilatation into proximal ureter • Grade III: reflux into renal pelvis with dilatation • Grade IV: further dilatation and distortion of calyces Grade • V: hydronephrosis
  • 14.
    MENINGOCOCCAL DISEASE • Meningococcaldisease has two main clinical presentations: meningitis and septicaemia, which often occur together. • Septicaemia is more common and more dangerous. It is more likely to be fatal when it occurs without meningitis. • Not all children with meningococcal disease present with a fever. • The presentation of early meningococcal disease can be difficult to differentiate from common viral illnesses. • 50% of children presenting to their primary care physician with meningococcal disease are sent home on their first visit. These children are more likely to die
  • 15.
    • Meningitis canpresent with severe headache, neck stiffness, photophobia, decreased level of consciousness or seizures. • Positive Kernig and Brudziniski signs • Septicaemia can present with a rash, tachycardia, tachypnoea, cool peripheries, prolonged capillary refi ll time, hypovolaemia, limb or joint pain, abdominal pain or decreased level of consciousness.
  • 16.
    • The presentationin infants is very non- specific • There may be a history of poor feeding, irritability, a high- pitched cry, abnormal tone, lethargy, a tense and bulging fontanelle and/or cyanosis. Some children may complain of painful feet and be reluctant to walk • The onset of the rash in meningococcal disease occurs at a median of 8 hours after the start of the illness in infants. • The presence of purpura is highly predictive of meningococcal disease and should be considered an emergency requiring prompt evaluation and treatment. • Purpura fulminans is a severe complication of meningococcal disease occurring in approximately 15%–25% of those with meningococcemia. It is characterised by the acute onset of cutaneous haemorrhage and necrosis due to vascular thrombosis and disseminated intravascular coagulopathy.
  • 17.
    Long- term complicationsof meningococcal disease include: ● Hearing loss ● Neurological impairment including learning, motor and neurodevelopment defi - cits and epilepsy ● orthopaedic damage including amputation, growth plate damage and arthritis ● post- necrotic tissue/skin loss ● renal impairment ● psychiatric and behavioural problems.
  • 18.
    • EXAMINATION • Assessthe overall appearance of child by observation: toxic or well looking? • Assess for signs of meningism • Vital signs including temperature should be recorded • Expose the child fully and perform a head- to- toe examination • Ear, nose and throat: otitis media, pharyngitis, stomatitis, cervical lymphadenopathy • Joint exam: swelling, erythema, paresis • Skin exam: rash, erythema, tenderness • Respiratory exam: signs of respiratory distress, wheeze, crepitations • Gastrointestinal exam: abdominal tenderness, masses
  • 19.
    Recognising the sickchild (Toxicity) • The ABCD can also be used to assess toxicity where • ‘A’ is for arousal, alertness or decreased activity, • ‘B’ is for breathing difficulties (tachypnoea, increased work of breathing), • ‘C’ is for poor colour (pale or mottled), poor circulation (cold peripheries, increased capilliary refill time) or cry (weak or high pitched), • ‘D’ is for decreased fluid intake (less than half normal) and/or decreased urine output (fewer than four wet nappies per day). • The presence of any of these signs places the child at high risk for serious illness
  • 20.
    • Red flagsABCDE • A Alerness • B Respiratory distress • C Signs of impending shock • D Seizures , Altered level of consciousness , Meningism • E Petechiae rash
  • 21.
    DIFFERENTIAL DIAGNOSIS • Commoncauses • Viral URTIs: Cough, runny nose • Pharyngitis : Sore throat, refusal to feed, erythematous pharynx, cervical lymphadenopathy • Otitis media : Irritable, vomiting or diarrhoea, pulling at ear, may present without fever, otorrhoea, associated coryzal symptoms • Viral exanthems : Coryzal symptoms, rash, lymphadenopathy • Viral pneumonia : Temperature usually <38 Gradual onset ,bilateral crepitation , wheezing • Viral gastroenteritis: Vomiting, watery diarrhoea, dehydration, absence of blood per rectum
  • 22.
    • Serious bacterialinfections • UTIs Very non- specifi c presentations, may present without fever, failure to thrive, malodorous urine, poor feeding, vomiting, jaundice, family history of VUR • Bacterial pneumonia :Tachypnoea, signs of respiratory distress, localised crepitations • Meningococcal disease :Toxic, poor perfusion, lethargy, apnoea, bulging fontanelle, high- pitched cry, hypotonia, listlessness, poor feeding, seizures, fever or hypothermia, vomiting, cool peripheries • Encephalitis :Altered level of consciousness, seizures, headaches, irritability Septic arthritis and osteomyelitis Paresis, abnormal position of limb, pain elicited on passive movement, swelling • Cellulitis Localised erythema, increased temperature • Bacterial gastroenteritis Vomiting, bloody diarrhoea Septicaemia Toxic, poor perfusion, hypotension, altered level of consciousness • Orbital cellulitis Erythema of eyelids, pain on eye movement, reduction in visual acuity, proptosis
  • 23.
    Prolonged fever • InfectionsEpstein–Barr virus, malaria, Lyme disease, Rocky Mountain spotted fever, bacterial endocarditis, tuberculosis, rheumatic fever, cat scratch disease, HIV, abscesses, systemic fungal infection • Inflammation Systemic juvenile idiopathic arthritis, systemic lupus erythematosus, Kawasaki’s disease • Neoplasia Leukaemias, lymphomas, metastases, solid organ tumours
  • 24.
    Recurrent fever (occurringat regular intervals) • PFAPA syndrome (periodic fever, aphthous ulcers, pharyngitis, cervical lymphadenopathy) Fevers occur every 21–28 days • Cyclic neutropenia Fevers occur every 21–28 days • Relapsing fever Fevers occur every 14–21 days • Familial Mediterranean fever Fevers occur every 7–21 days • Hyperimmunoglobulinaemia D syndrome Fevers occur every 14–28 days • Epstein–Barr virus Fevers occur every 6–8 weeks
  • 25.
    INVESTIGATIONS In an unwellinfant under 2 months of age with a fever, A full septic workup should be performed. Decisions to treat for presumed sepsis should not be based on laboratory investigations alone. Decisions should be based on the clinical picture, i.e. a child who is clinically unwell and toxic should be commenced on antibiotics for presumed SBI, irrespective of whether the white cells or inflammatory markers are raised.
  • 26.
    Sepsis work up FBC:a child with a WCC of less than 15 × 109 is considered to have a lower risk of SBI A neutrophil count of >10 000 is considered high- risk for SBI Urea and electrolytes: may show signs of dehydration C- reactive protein: may be raised Blood cultures may show growth of bacteria Lumbar puncture Clean- catch urinalysis and culture Chest X- ray: may show signs of consolidation or collapse Notes : • Automated blood culture systems can now identify most bacterial pathogens in <24 hours. • Most recently, nested multiplex polymerase chain reaction (PCR) testing of positive blood cultures can identify bacterial pathogens and antimicrobial resistance genes in approximately 1 hour • Similarly, multiplex meningoencephalitis panels can provide results on CSF for 14 potential CSF pathogens in 1 hour, • rapid viral PCR and multiplex respiratory viral testing
  • 27.
    Notes • Tepid spongingshould be discouraged. Parents often use cool water and cause peripheral vasoconstriction of the skin, thus preventing heat loss through the skin • Anxious parents may present early to their family doctors with their febrile child. If no cause is apparent, explain that symptoms may evolve over the following hours. • Some children with sepsis will present with a normal or even low temperature therefore do not assume that all septic children will be febrile. • not all fever is reflective of infection. Clinical conditions such as Kawasaki’s disease and collagen vascular disease present with fever and symptoms evolve over time
  • 28.
    • Fever andrash • Do not assume that all rashes are part of a viral syndrome. • Doctors need to be familiar with specific rashes inclusive of erythema multiforme, erythema nodosum and those that reflect bacterial infections
  • 29.
    • Fever inthe child with incidental neutropenia. • Pitfall: the finding of neutropenia in the child with fever may reflect severe sepsis; however, if the child is not clinically septic, careful follow- up is advised, as a percentage of these children will present with leukaemia within a few months. • Fever in the child diagnosed with a malignancy who is neutropenic. • Treat this child with intravenous antibiotics promptly while awaiting culture reports (follow clinical protocol for antibiotic regimens). Th is is a clinical emergency.
  • 30.
    Treatment of fever • Parentsoften focus on fever reduction as the sole goal of addressing the needs of the febrile child; however, for the doctor, fever most often reflects the presence of an illness, so the aetiology is the primary focus, and subsequently the focus is on fever treatment. • The two most common medications used to reduce fever are paracetamol and ibuprofen. Both are effective in fever reduction, and combined treatment or alternating treatment is more eff ective than single treatment
  • 31.
    Treatment of specific conditions • Sickinfant less than 2 months of age • Full sepsis work up • Low threshold for hospital admission • See last slides
  • 32.
    Pharyngitis Viral pharyngitis requiresadequate hydration and temperature control. Group A beta- haemolytic streptococcal infection should be treated to minimise the risk of complication, reduce the duration of symptoms and shorten the infectious period.
  • 33.
    Acute otitis media • Mostcases of otitis media are viral in origin and will resolve spontaneously in 10–14 days . • Antibiotic is giver for infant less than 6 month and severe cases • watchful waiting is a more prudent approach for older children (offer antibiotic treatment if no improvement after 3 days). • A percentage of children will develop persistent otitis media with effusion, which may impair their speech development because of associated hearing deficit, and these children require referral to ENT specialist. • Ventilation tubes (VTs) offer a temporary solution for these children • Patients who have VTs inserted should not be restricted from swimming.
  • 34.
    Pneumonia Confirmed by chestX- ray Admission to hospital is determined by the clinical state of the child. Oral amoxicillin is effective for most children admitted to hospital and is not inferior to intravenous antibiotics For those with suspected mycoplasma infection, erythromycin should be administered. Cough suppressant and decongestants are not warranted, but analgesia should be provided for fever and pain
  • 35.
    Urinary Tract Infections In a childwith a UTI, ensure that there is a positive urine culture to guide antibiotic treatment. Ensure: high fluid intake Avoidance of constipation Regular voiding: at least five times a day Complete bladder emptying Recommend good perineal hygiene: girls should wipe from front to back, avoid soap, bubble bath, and shampoo in the perineal area and wear cotton panties. Cranberry juice has been shown to have a modest effect in the reduction of UTI frequency .
  • 36.
    If the childis toxic give intravenous antibiotics such as cefotaxime or ceftriaxone for 2–4 days followed by oral antibiotics for a total duration of 10 days For infants and children 3 months or older with cystitis/lower urinary tract infection:Treat with oral antibiotics for 3 days. Trimethoprim, nitrofurantoin, cephalosporin or amoxicillin may be suitable. In children with VUR the aim is to reduce UTI occurrence through the use of prophylactic antibiotics, to prevent further damage of renal function Antibiotics for UTI
  • 37.
    FOLLOW- UP Encourage parentsto seek medical help again if the illness gets worse, even if this is shortly after the patient was seen. It may be necessary to suggest follow- up within a specified period (usually within 4–6 hours). Ensure that the parents understand how to get medical help after normal working hour
  • 38.
    • Under 2months of age with a fever, there should be a very low threshold for referral to hospital • Fever with petechiae WHEN TO REFER?
  • 39.
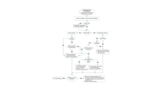
    Clinical Practice Guideline: Evaluationand Management of Well-Appearing Febrile Infants 8 to 60 Days Old
  • 43.
    References • Paul IM,Sturgis SA, Yang C, et al. Effi cacy of standard doses of ibuprofen alone, alternating, and combined with acetaminophen for the treatment of febrile children. Clin Ther. 2010; 32(14): 2433– 40 • Baker MD, Bell LM, Avner JR. The effi cacy of routine outpatient management without antibiotics of fever in selec • Garra G, Cunningham SJ, Crain EF. Reappraisal of criteria used to predict serious bacterial illness in febrile infants less than 8 weeks of age. Acad Emerg Med. 2005; 12(10): 921–5. • Le Saux N, Gaboury I, Baird M, et al. A randomized, double- blind, placebo- controlled noninferiority trial of amoxicillin for clinically diagnosed acute otitis media in children 6 months to 5 years of age. CMAJ. 2005; 172(3): 335 • Rovers MM, Straatman H, Ingels K, et al. The effect of short- term ventilation tubes versus watchful waiting on hearing in young children with persistent otitis media with effusion: a randomized trial. Ear Hear. 2001; 22(3): 191–9 • Hammarén- Malmi S, Saxen S, Tarkkanen, et al. Adenoidectomy does not signifi - cantly reduce the incidence of otitis media in conjunction with the insertion of tympanostomy tubes in children who are younger than 4 years: a randomized trial. Pediatrics. 2005; 116(1): 185–9. • Atkinson M, Lakhanpaul M, Smyth A, et al. Comparison of oral amoxicillin and intravenous benzyl penicillin for community acquired pneumonia in children (PIVOT trial): a multicentre pragmatic randomised controlled equivalence trial. Thorax. 2007; 62(12): 1102–6. • Lukrafka JL, Fuchs SC, Fischer GB, et al. Chest physiotherapy in paediatric patients hospitalised with community- acquired pneumonia: a randomised clinical trial. Arch Dis Child. 2012; 97(11): 967– 71. • Neuhaus TJ, Berger C, Buechner K, et al. Randomised trial of oral versus sequential intravenous/oral cephalosporins in children with pyelonephritis. Eur J Pediatr. 2008; 167(9): 1037–47 • Salo j, Uhari M, Helminen M, et al. Cranberry juice for the prevention of recurrences of urinary tract infections in children: a randomized placebo- controlled trial. Clin Infect Dis. 2012; 54(3): 340–6 • Craig JC, Simpson JM, Williams GJ, et al.; PRIVENT investigators. Antibiotic prophylaxis and recurrent urinary tract infection in children. N Eng J Med. 2009; 361(18): 1748–59. • McCarthy PL, Lembo RM, Fink HD, et al. Observation, history, and physical examination in diagnosis of serious illnesses in febrile children less than 24 months. J Pediatr. 1987; 110: 26–30