MBA Entrepreneurship Program
Strategic SMEs Management
BSC, KPI ของธุรกิจ “บานใรกาแฟ”
Present to: ดร.พงษสรรค ลีลาหงสจุฑา
โดย นาย ภวินท พรหมวิริยโกศล
รหัส : 5090031001
สารบัญ

ขอมูลสรุป

1

Organization Chart

2

Vision

3

Mission

3

Objective

3

7s Model

4

Pest Model

5

5 Forces Model

6

SWOT Analysis

8

Construct an Internal Factor Evaluation (IFE) Matrix

10

External Factor Evaluation Matrix For Best Buy (EFE)

11

Strengths-Weaknesses-Opportunities-Threats (SWOT) Matrix

12

The Internal-External (IE) Matrix

13

กลยุทธ (Strategies)

14

กลยุทธระดับบริษัท (Corporate Strategies)
กลยุทธระดับธุรกิจ (Business Strategies)
กลยุทธระดับหนาที่ (Functional Strategies)

Strategic Objective KPI

16

Strategic Map

17

แผนปฏิบัตการ
ิ

18

Blue Ocean Strategy

21
คํานํา

รายงานนี้เปนสวนหนึ่งของการศึกษา คนควา วิชาการจัดการวิสาหกิจขนาดยอม ของนักศึกษาปริญญาโท สาขาการ
เปนผูประกอบการ มหาวิทาลัยฟารอีสเทอรน จังหวัดเชียงใหม เกี่ยวกับ ธุรกิจ SMEs

โดยทางผูจัดทํามุงจะนําเสนอในรูปกรณีศึกษา (Case Study ) โดยการศึกษา จากธุรกิจจริง จํานวน 1 ราย และสรุป
ใหเห็นถึงลักษณะการจัดทํากลยุทธในรูปแบบตาง ๆพรอมทั้งการวิเคราะหโดยใช BSC & KPI และ BLUE OCEAN ซึ่งเปน
ปจจัยที่สําคัญในเชิงกลยุทธ ที่มีผลตอความสําเร็จในการทําธุรกิจไมแกะสลัก
ทางผูจัดหวังเปนอยางยิ่งวารายงานฉบับนี้จะมีประโยชนตอผูที่ไดศึกษากระบวนการในรายงานเลมนี้ ไมมากก็นอย

ผูจัดทํา
นาย ภวินท พรหมวิริยโกศล
บริษัท ออกแบบไรนา (ประเทศไทย) จํากัด
บทสรุปสําหรับผูบริหาร
แนวคิดธุรกิจที่ดําเนินการ
ในปจจุบน ตลาดของคนดื่มกาแฟมีการขยายตัวมากขึ้น ซึ่งสามารถสังเกตไดจาก ผลิตภัณฑ
ั
กาแฟในทองตลาดไมวาจะกาแฟซอง กาแฟกระปอง กาแฟสดคั่ว หลายยี่หอ ตั้งแตราคาแกวละ 10 บาท
จนถึงแกว 100 บาท ธุรกิจรานกาแฟเกิดขึนมากมายในทุกแหง และแนวโนมของคนดืมกาแฟ จะหันมา
้
่
นิยมรสชาติของกาแฟคัวบด ที่มีรสชาติเขมขนหอมมันมากขึ้น ไดมีการขยายตัวจากตางประเทศเขามา
่
เปดสาขาทําธุรกิจประเภทนีในไทยมากขึนดวยการเปลียนแปลง และรสนิยมของผูบริโภคดังกลาว
้
้
่

บริษัทฯ จึงเห็นชองทางที่จะสามารถทําธุรกิจกาแฟไดจากวิถีชีวิตของคนไทยในปจจุบันที่นิยมการเดิน
ทางทองเที่ยวดวยการขับรถยนตไปเองเปนหมูคณะ หรือครอบครัว ในวันสุดสัปดาห หรือเทศกาลวัน
หยุดตางๆ โดยนําเสนอแนวคิดวา ”กาแฟคัวบด สดเสมอสําหรับผูเดินทาง” ซึ่งมีลักษณะหาซื้อไดสะดวก
่
เหมือนเปนเพือนเดินทาง ดวยการเปดเปนรานกาแฟลักษณะ to go ในปมน้ํามันตามเสนทางตางๆ เพื่อ
่
ใหกลุมลูกคาที่ชอบดื่มกาแฟสด ไดมโอกาสดื่มไดแม ขณะเดินทางไปทําธุรกิจหรือทองเที่ยว แทนการ
ี
ดื่มกาแฟชงสําเร็จ หรือกระปอง ตามรานมินิมารทตางๆ ในปมโดยใชตวอาคารเล็กกระทัดรัด เนนรูป
ั
ลักษณของความเปนกาแฟไทยคุณภาพสดจากไร ใชแนวความคิดดานสถาปตยกรรมไทยมาพัฒนาออก
แบบใหกลมกลืนกับตัวสินคาของบริษัทคือ กาแฟไทยสดจากไร
บริษัทฯ ไดเริมดําเนินธุรกิจกาแฟภายใตชอ “บานใรกาแฟ” ตั้งแตป 2541 โดยทดลองดําเนิน
่
ื่
การ 3 สาขาใน 10 เดือน (ในป 2541) และขยายเปน 25 สาขา ในป 2542 จนปจจุบนในป 2550 มีสาขา
ั
รวม 109 สาขา โดยกระจายอยูในสถานีบริการน้ํามัน JET หรือ ปตท ตามเสนทางจากกรุงเทพฯ ไปสู
จังหวัดภาคเหนือ และภาคตะวันออก
ในป 2551 บริษัทตั้งเปาหมายจะขยายสาขาแฟรนไชสไปยังตางประเทศ ซึ่งขณะนี้มีความคืบหนาไป
มาก และที่เห็นชัดเจนคาดวาจะสามารถสรุปไดภายในสินป 2550 ใน 6 ประเทศ ไดแก ซาอุดิอาระเบีย โอมาน
้
่
คูเวต บาเรนห การตา ยูเออี ซึงเปนนักธุรกิจจากซาอุดิอาระเบียสนใจโมเดลธุรกิจบานไรทั้งในสวนของแฟรน
ไชสและสินคาเพื่อนําไปจําหนาย
Organization Chart

บริษัท ออกแบบไรนา (ประเทศไทย) จํากัด

บานใรกาแฟ

คอฟฟ เอฟ บอรก

กาแฟหนองควายโซ บอรก เบลนด

ไทยชง บอรก
วิสัยทัศน (Vision)
เปนกาแฟไทยที่ไดรับการยอมรับ และเปนที่รูจกไปทั่วโลก เทียบเทามาตรฐานสากล
ั
" สรางธุรกิจไทยใหกองโลก "

พันธกิจ (Mission Statement)
ขยายสาขาสูภมิภาคของโลกและสรางมาตรฐานใหเปนทียอมรับ
ู
่
วัตถุประสงค (Objective)
๑.

ขยายสาขาของบานใรกาแฟ ไปในหลายภูมิภาคทั่วโลก

๒.

สรางมาตรฐานดานกาแฟ ทีมีความแตกตางในหลายๆดาน จนเปนที่ประจักษและยอมรับ ตอสากล
่

๓.

สรางผลิตภัณฑ และสินคา ใหเปนที่ยอมรับกันโดยทัวไป
่

๔.

มุงพัฒนาและรักษาคุณภาพของผลิตภัณฑและการบริการ เพื่อดํารงไวซึ่งสวนแบงการตลาดในประเทศ
7s Model
1. กลยุทธขององคกร (Strategy)
มีการกําหนดกลยุทธขององคกรไวเปนลายลักษณที่แนชัด จึงอาจทําใหบุคลากรภายในองคกรเขาใจ
จุดมุงหมายขององคกรไดอยางชัดเจน ถือเปน จุดแข็ง

2. โครงสรางองคกร (Structure)
มีการจัดระเบียบงาน และกิจกรรม โดยการมอบหมายหนาที่และความรับผิดชอบอยางชัดเจน ซึ่งถือวา
เปน จุดแข็ง ของทางบริษัท

3. ระบบการปฏิบัติงาน (System)
การปฏิบัติงานมีความเปนระบบ ทั้งทางดานการจัดทําบัญชี จัดซื้อวัตถุดิบ การโฆษณาประชาสัมพันธ
ซึ่งงายตอการตรวจสอบถือเปน จุดแข็ง ของทางราน
4. รูปแบบการบริหารจัดการ
รูปแบบของการบริหารของผูบริหารเปนแบบมีสวนรวม (Participative Leader) คือ ยอมใหผูอยูใต
บังคับบัญชามีสวนรวมในการตัดสินใจ แตอยางไรก็ตามอาจจะรักษาอํานาจหนาที่ของการตัดสินใจที่สําคัญ
เอาไว เปนการระดมความคิดจากบุคลากรภายในองคกร เพื่อวิสัยทัศนที่กวางขึ้นในมุมมองที่ตางกัน เปน จุดแข็ง

5. บุคลากร (Staff)
การจัดหาบุคลากรเปนไปอยางมีระบบ มีการฝกอบรมใหกับพนักงาน อีกทั้งยังมีเสนอคาตอบแทนที่
เปนที่นาพอใจกับพนักงาน โดยรวมบุคลากรมีประสิทธิภาพและเพียงพอตอความตองการของธุรกิจ ถือเปน จุด
แข็ง

6. ทักษะ ความรู ความสามารถ (Skill)
บุคลากรมีความรูและทักษะ อีกทั้งยังไดรับการอบรมฝกฝนเพื่อเพิ่มทักษะและความชํานาญกอนการเริ่ม
ปฏิบัติงานจริง ถือเปน จุดแข็ง

7. คานิยมรวม (Shared values)
มีการสรางคานิยมรวมภายในองคกรทําใหบุคลกรรูสึกวาทุกคน เปนสวนหนึ่งของกิจการ จึงทําให
บุคลากรมีความตั้งใจมากขึน รวมถึงความภาคภูมใจที่เปนสวนหนึ่งขององคกรอีกดวย ซึ่งถือเปน จุดแข็ง อีกขอ
้
ิ
ของทางบริษทฯ
ั
การวิเคราะหปจจัยภายนอก PEST Model
โอกาส Opportunities
การเมือง (Political Component = P)
- นโยบายของรัฐบาลที่สนับสนุนใหใชอุดหนุนสินคาไทย
เศรษฐกิจ (Economic Component = E)
สังคมและวัฒนธรรม (Sociocultural Component = S)
แนวโนมการบริโภคกาแฟที่เพิ่มขึ้น
การดําเนินชีวิตและพฤติกรรมที่นิยมการดื่มกาแฟสดที่เพิ่มมากขึ้น
เทคโนโลยี (Technological Component = T)
อุปสรรด Threats
การเมือง (Political Component = P)
- ความคุมเครือของรัฐบาล สงผลใหเกิดความไมมั่นใจในการจับจายใชสอย
เศรษฐกิจ (Economic Component = E)
- เศรษฐกิจของประเทศโดยรวมเกิดการชะลอตัว
อัตราการวางงานที่เพิ่มสูงขึ้นทําใหประชากรขาดรายได
สังคมและวัฒนธรรม (Sociocultural Component = S)
ระดับการศึกษาที่สูงขึ้นของประชากรสงผลใหคานิยมในการบริโภคเปลี่ยนไป หันไปบริโภคกาแฟ
จากตางประเทศมากขึ้น
เทคโนโลยี (Technological Component = T)
เทคโนโลยีไมสงผลกระทบอยางชัดเจน ตอธุรกิจรานกาแฟเทาใด
Industry and Competitive Analysis
5 Forces Model
1. การแขงขันในอุตสาหกรรม
การแขงขันในธุรกิจรานกาแฟ ถือไดวามีการแขงขันที่คอนขางสูง ไมวาจะเปนในกลุมเปาหมาย
การตลาดทีวางไวหรือกลุมใกลเคียง
่
2. ขอจํากัดในการเขาสูอุตสาหกรรมของคูแขงขันใหม

การเขารวมแขงขันในธุรกิจรานกาแฟ สําหรับคูแขงรายใหมๆ ถือไดวาอยูในระดับต่ําถึงปานกลาง
เนื่องจากธุรกิจรานกาแฟ ใชเงินลงทุนในการเริ่มกิจการไมมากนัก อยางไรก็ตามผูประกอบการจําเปนตองมี
ความรูในเรื่องการทํากาแฟ รวมถึงการมีประสบการณและชื่อเสียงถือไดวาสําคัญอยางยิ่งตอความเชือมั่นของ

่
ลูกคา ดังนั้นตามที่ไดกลาวไวขางตนจะเห็นไดวาการเขารวมแขงขันในธุรกิจนี้ไมยากนัก สําหรับคูแขงราย
ใหมๆ
3. อํานาจตอรองของผูขายวัตถุดิบ
อํานาจการตอรองของผูขายวัตถุดิบตางๆ ถือวาอยูในระดับต่ํา เนื่องจากวัตถุดิบตางๆ สามารถหาได
ทั่วไป และมีจานวนผูขายวัตถุดิบอยูเปนจํานวนมาก จึงถือไดวาทางรานมีอํานาจการตอรองสูงกวาผูขายวัตถุดิบ
ํ
4. อํานาจตอรองของผูซื้อ/ผูบริโภค

อํานาจการตอรองของผูบริโภคมีคอนขางสูง เนื่องจากจํานวนรานกาแฟมีคอนขางมาก ทําใหผูบริโภคมี
ทางเลือกมาก
5. สินคา/บริการทดแทน
เนื่องจากจํานวนรานกาแฟมีมากมายหลากหลายชนิด จํานวนของสินคาทดแทนจึงมีมาก
เครื่องดื่มที่มีคณสมบัติใกลเคียงกับกาแฟมีเปนจํานวนมากอีกดวย
ุ

อีกทั้ง
จุดแข็ง จุดออน โอกาสและอุปสรรค (SWOT)
จุดแข็ง (Strength)
บริษัทฯ มีความชํานาญดานการคัวกาแฟ และมีสูตรกาแฟเฉพาะไดเปนเอกลักษณประจําราน
่
บริษัทฯ ไดสทธิบัตรการปรุงกาแฟและลิขสิทธิ์ รูปแบบอาคารและสวนกาแฟไวแลว
ิ
ไดเปนรายเดียวในการดําเนินธุรกิจกาแฟสดในสถานีบริการน้ํามัน JET
ตราสินคาเปนที่รูจกอยางแพรหลาย
ั
ทําเลที่ตั้งและจุดกระจายสินคา ตั้งอยูในทําเลที่ดี ปมน้ํามัน JET และบนสถานีรถไฟฟา BTS เปนตน
มีประสบการณในธุรกิจกาแฟกวา 10 ป
มีลีลาขันตอนการชงและเตรียมกาแฟที่มีเอกลักษณเฉพาะตัว
้

จุดออน (Weakness)
ไมไดผลิตวัตถุดิบเอง ตองพึ่งพาจากภายนอก ยากตอการควบคุมคุณภาพ
ธุรกิจกาแฟเปนธุรกิจที่สามารถลอกเลียนแบบไดงาย
ี
ภาพลักษณในดานลบของบริษัทฯ เชน วิธการบริหารของผูบริหารคนเกา และราคาตอคุณภาพ
ขาดการโฆษณาประชาสัมพันธถึงคุณสมบัติของผลิตภัณฑ

โอกาส (Opportunity)
แนวโนมการรณรงคใหประชาชนหันมาสนับสนุนผูประกอบการไทย ซื้อของไทย ใชของไทย
กาแฟไทยเริ่มเปนที่รูจักและตองการในตลาดตางประเทศ และตลาดประเทศเพื่อนบาน
แนวโนมการบริโภคกาแฟในประเทศเพิ่มขึ้น
ผูคนจํานวนมากอยากมีธรกิจเปนของตัวเอง
ุ
พฤติกรรมผูบริโภคเปลี่ยนไปมีการเดินทางทองเที่ยวตางจังหวัดมากขึน
้

อุปสรรค (Threat)
ผูบริโภคสวนใหญนยมบริโภคกาแฟนําเขาจากตางประเทศ
ิ
ภาวะเศรษฐกิจที่ผันผวนสงผลใหเกิดการชะลอการจับจายใชสอย
ความไมแนนอนทางการเมืองสงผลตอกําลังซื้อของผูบริโภค
มีสินคาทดแทนเปนจํานวนมาก
มีจํานวนคูแขงในตลาดคอยขางมาก
Construct an Internal Factor Evaluation (IFE) Matrix
ปจจัยภายในทีสําคัญ
่
น้ําหนัก การประเมิน คะแนนถวงน้าหนัก
ํ
Critical External Factor
(weight) (Rating)
(Weighted Score)
จุดแข็ง (Strength)
มีความชํานาญดานการคั่วกาแฟ มีสูตรกาแฟเฉพาะที่เปน
0.08
4
0.32
เอกลักษณ
ไดสิทธิบัตรการปรุงกาแฟและลิขสิทธิ์ รูปแบบอาคาร
0.08
3
0.24
ไดเปนรายเดียวในการดําเนินธุรกิจกาแฟสดในสถานีบริการ
0.10
4
0.4
น้ํามัน JET
ตราสินคาเปนที่รูจกอยางแพรหลาย
ั
0.10
4
0.4
ทําเลที่ตั้งและจุดกระจายสินคา ตั้งอยูในทําเลที่ดี
0.12
4
0.48
มีประสบการณในธุรกิจกาแฟกวา 10 ป
0.05
3
0.15
มีลีลาขันตอนการชงและเตรียมกาแฟที่มีเอกลักษณเฉพาะตัว
้
0.20
4
0.8
จุดออน (Weaknesses)
ไมไดผลิตวัตถุดิบเอง
0.05
1
0.5
ธุรกิจกาแฟเปนธุรกิจที่สามารถลอกเลียนแบบไดงาย
0.05
1
0.5
ภาพลักษณในดานลบของบริษัทฯ เชน วิธการบริหารของ
ี
0.10
1
0.1
ผูบริหารคนเกา และราคาตอคุณภาพ
ขาดการโฆษณาประชาสัมพันธถึงคุณสมบัติของผลิตภัณฑ
0.07
1
0.7
รวม
1.00
3.06
หมายเหตุ: 1 = จุดออนหลัก, 2 = จุดออนรอง, 3 = จุดแข็งรอง, 4 = จุด แข็งหลัก
External Factor Evaluation Matrix For Best Buy (EFE)
ปจจัยภายในทีสําคัญ
่

น้ําหนัก

การประเมิน คะแนนถวง
น้ําหนัก
(weight) (Rating)
(Weighted Score)

Key External Factor
โอกาส (Opportunities)
แนวโนมการรณรงคใหประชาชนหันมาสนับสนุน
0.05
3
0.15
ผูประกอบการไทย
กาแฟไทยเริ่มเปนที่รจักและตองการในตลาดตางประเทศ
ู
0.20
4
0.8
แนวโนมการบริโภคกาแฟในประเทศเพิ่มขึ้น
0.15
3
0.45
ผูคนจํานวนมากอยากมีธุรกิจเปนของตัวเอง
0.07
3
0.21
พฤติกรรมผูบริโภคเปลี่ยนไปมีการเดินทางทองเที่ยว
0.05
3
0.15
ตางจังหวัดมากขึ้น
อุปสรรค (Threats)
ผูบริโภคสวนใหญนยมบริโภคกาแฟนําเขาจากตางประเทศ
ิ
0.20
1
0.20
ภาวะเศรษฐกิจที่ผันผวนสงผลใหเกิดการชะลอการจับจายใช
0.10
2
0.20
สอย
ความไมแนนอนทางการเมืองสงผลตอกําลังซื้อของผูบริโภค
0.07
2
0.14
มีสินคาทดแทนเปนจํานวนมาก
0.05
2
0.10
มีจํานวนคูแขงในตลาดที่เพิ่มขึ้น
0.06
2
0.12
รวม
1.00
2.52
หมายเหตุ: 1 = โอกาสนอยหรืออุปสรรคมาก, 2 = โอกาสเทากับคาเฉลีย, 3 = โอกาสดีกวาคาเฉลี่ย, 4 = โอกาสดี
่
Strengths-Weaknesses-Opportunities-Threats (SWOT) Matrix
1. กลยุทธ SO (SO Strategy) จากการที่บริษัทฯ มีจดแข็งคือเปนกาแฟไทยที่ใชเมล็ดกาแฟที่มีอยูใน
ุ

ประเทศ มีเอกลักษณเปนของตนเองไมซ้ําใคร อีกทั้งยังมีประสบการณในการดําเนินงานมานานกวา 10 ป มี
ภาพพจนและชื่อเสียงที่ดี และมีจํานวนสาขากวารอยสาขา จึงมีโอกาสที่จะขยายไปสูตลาดตางประเทศ

2. กลยุทธ WO (WO Strategy) จากจุดออนในดานการขาดการประชาสัมพันธในผลิตภัณฑ และ
ภาพลักษณในดานลบของบริษัทฯ สามารถแกไขไดโดยการใชโอกาสที่กาแฟไทยเริมเปนที่รจักและตองการใน
่
ู
ตลาดตางประเทศ และตลาดประเทศเพื่อนบาน เพื่อพัฒนาภาพลักษณของบริษัทฯและผลิตภัณฑวาได
มาตรฐานสากล และยังเปนการประชาสัมพันธไปในตัวอีกดวย
3. กลยุทธ ST (ST Strategy) จากจุดแข็งตามขอ 1 แมจะสรางโอกาส แตก็มีอุปสรรค จากสภาวะ
เศรษฐกิจทําใหการจับจายใชสอยของผูบริโภคลดนอยลง อีกทั้งยังทําใหผูบริโภคหันมาบริโภคหันมาบริโภค
่
่
ของที่มีราคาต่า ดังนั้นการเพิมจํานวนสาขาของ Sub-brand อยาเชน ไทยชง บอรก ทีมีราคาต่ําเนนกลุมลูกคา
ํ
ระดับกลาง-ลาง จึงอาจรองรับความตองการของผูบริโภค ในชวงภาวะเศรษฐกิจตกต่าได อีกทั้ง ยังสามารถทําให
ํ
ตราบานใรกาแฟ โดยรวมเปนที่รจักมากขึนดวย
ู
้
4. กลยุทธ WT (WT Strategy) จากการที่มจุดออนทางดานการขาดการประชาสัมพันธในผลิตภัณฑ
ี
และภาพลักษณในดานลบของบริษัทฯ รวมทั้งอุปสรรคจากสภาวะเศรษฐกิจทําใหการจับจายใชสอยของ
ผูบริโภคลดนอยลง ดังนั้นการประชาสัมพันธและขยายฐานลูกคาผาน แบรนด ไทยชง บอรก ที่เนนลูกคา
ระดับกลาง-ลาง อาจชวยเพิมสวนแบงการตลาดใหครอบคลุมมากขึ้น
่
The Internal-External (IE) Matrix
The IFE total weighted scores
Strong 3.0-4.0
High 3.0-4.0
Medium 2.0-2.99
Low 1.0-1.99

Average 2.0-2.99

Weak 1.0-1.99

X

ธุรกิจอยูในชวงที่จะใชกลยุทธ เจริญเติบโต โดยใชกลยุทธการขยายตัวใหมากขึ้น เนนการเขาถึงลูกคา
โดยการเพิ่มจํานวนแหลงกระจายสินคา โดยอาศัยการขาย Franchise นอกจากนี้ยังใชกลยุทธการประชาสัมพันธ
ใหทราบถึงความแตกตางของตัวผลิตภัณฑที่มีเอกลักษณเฉพาะตัวไมเหมือนใคร ทั้งในดานรสชาติและกรรมวิธี
การผลิต รวมถึงสถาปตยกรรมที่ทั้งหมดนีถือเปนจุดแข็งของบริษัทฯ เพื่อการบุกตลาดตางประเทศที่ถือเปน
้
ตลาดใหม
Strategies (กลยุทธ)
บริษัทฯ มีการวางกลยุทธในดานตางๆดังนี้
กลยุทธระดับบริษัท (Corporate Strategies)
บริษัทฯใชกลยุทธการขยายตัวแบบเขมขน (Intensive Growth Strategy) โดยมุงเนนการพัฒนาตลาด
โดยใชผลิตภัณฑเดิม ในตลาดใหม โดยบริษัทฯ มุงเนนการขยายสาขาแฟรนไชสไปยังจังหวัดใหมๆ รวมถึง
ตางประเทศ 6 ประเทศ ไดแก ซาอุดิอาระเบีย โอมาน คูเวต บาเรนห การตา ยูเออี
บริษัทฯ ทําการเพิ่มสวนแบงทางการตลาดโดยผานทาง Sub-brand ซึ่มมีกลุมลูกคาที่ตางจากแบรนด
หลัก โดยมีลายละเอียดดังนี้
คอฟฟเอฟ บอรก - เนนกลุมลูกคาระดับลาง เลือกทําเลตามหางสรรพสินคา เชน เทสโกโลตัส เปนตน
กาแฟไทยชง บอรก - เนนกลุมลูกคาระดับกลาง-ลาง เลือกทําเลตามสถานีรถไฟฟา หางสรรพสินคา
เปนตน
กาแฟหนองควายโซ – อยูในระหวางการศึกษาและพัฒนาสายพันธุเพื่อรองรับกลุมลูกคาระดับสูง
ปจจุบันมีสาขาเดียวซึ่งตั้งอยูหนาทางเขาโรงงานคั่วกาแฟที่จังหวัดสระบุรี


กลยุทธระดับธุรกิจ (Business Strategy)
เพื่อการบุกตลาดโลก บริษัทฯใชกลยุทธการสรางความแตกตาง (Differentiation Strategy) โดยใช
Concept ความเปนไทย โดยการสราง บุคลิกของสินคา (Brand Personality) ที่มีลักษณะเฉพาะตัว และไมเหมือน
ใครเชน รูปแบบ และ สถาปตยกรรม
กลยุทธระดับหนาที่ (Functional Strategy)
1. กลยุทธการตลาด (Marketing Strategy)
กลยุทธผลิตภัณฑ (Product)
มีผลิตภัณฑทหลากหลาย และมีคณภาพสูง โดยเนนวัตถุดิบภายในประเทศ
ี่
ุ
กลยุทธราคา (Price)
กําหนดราคาอยูในระดับปานกลาง-สูง ตามคุณภาพของผลิตภัณฑ อยางไรก็ตามบานใรกาแฟยังมี
ผลิตภัณฑสําหรับตลาดกลาง-ลาง โดยจัดจําหนายภายใต sub-brand ของกาแฟบานไร เพื่อใหคลอบคลุมตลาด
โดยรวม
กลยุทธชองทางการจัดจําหนาย


จําหนายในสถานีบริการน้ํามัน ปจจุบันเปนชองทางจัดจําหนายหลัก โดยตั้งอยูในสถานี
บริการน้ํามัน ปตท. และ JET และบนสถานีรถไฟฟา BTS
กลยุทธการประชาสัมพันธ
ผานสื่อ สิ่งพิมพ โทรทัศน และวิทยุ โดยผานทางสื่อในลักษณะขาวและขอมูล รวมถึงการเพิ่มจํานวนจุด
ขายสินคาในทําเลที่มผูคนผานไปมาสม่ําเสมอ เชน บนสถานีรถไฟฟา BTS เปนตน
ี
กลยุทธการโฆษณา
เปนการรวมมือกับปมน้ํามัน JET ในลักษณะการตั้งปายนีออนกลองไปหนาสถานีบริการน้ํามัน
รวมกับรานอาหารในราน Jiffy เพื่อใหผูขับขี่ยานพาหนะเห็นขัดเจน
กลยุทธสงเสริมการขาย
มีการจัดการสงเสริมการขายรวมกับสถานีบริการน้ํามัน (Joint Promotion) ไดแก
1. การแจกคูปองลดราคาเครืองดื่มทุกชนิด 20% เมื่อเติมน้ามันครบ 300 บาท
่
ํ
2. แจกคูปองแกลูกคาราน Jiffy เพื่อแลกซื้อแกวและสินคาที่ระลึกของรานในราคาพิเศษ
Strategic Objective KPIs
กลยุทธ

เพิ่มยอดขาย
เพิ่มความสามารถในการ
ทํากําไร

ลูกคา

เพิ่มความประทับใจ

การเขาถึง
ลูกคา
การจัดการ
ดานเวลา
ควบคุม
ตนทุน

อัตราการเติบโตของรายได

>10%

EBITDA

>10%
>10%

ROE
อัตราความพึงพอใจของลูกคาจาก
แบบสอบถาม

>10%
>10%
>10%

อัตราการใชบริหารซ้ํา

เพิ่มผลตอบแทนตอทุน

CRM

กระบวนการ

เปาหมาย

อัตราการเพิมขึ้นของจํานวนลูกคา
่

ใหประโยชน
ผูถือหุน

การเรียนรู

ตัวชี้วัด

สัดสวนกําไรตอยอดขาย

การเงิน

เติบโต

วัตถุประสงคเชิงกลยุทธ

>5%

เพิ่มความสัมพันธกับลูกคา อัตราการเพิมของ Franchisee
่

>20 สาขา

เพิ่มความตรงตรงตอเวลา
เพิ่มประสิทธิภาพดาน
บุคลากร

อัตราการเขางานสายของพนักงาน

<20%

ระยะเวลาในการผลิต

= 3นาที/แกว

ควบคุมดานตนทุนผันแปร

อัตราการเพิมขึ้น/ลดลงของคาใชจาย
่

<10%

สัดสวนมูลคาความเสียหายตอรายได

<10%

อัตราการเขาออกพนักงาน

<5%

จัดการความ เพิ่มประสิทธิภาพการ
เสี่ยง
จัดการ
พนักงานที่มี
คุณภาพ
Royaltyของพนักงาน
เพิ่มทักษะพนักงาน

อัตราการเพิมขึ้น/ลดลงของวัตถุดิบตอยอดขาย <10%
่
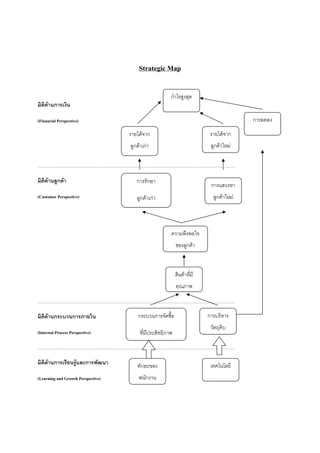
Strategic Map
กําไรสูงสุด
มิติดานการเงิน
การลดลง

(Financial Perspective)

รายไดจาก

รายไดจาก

ลูกคาเกา

ลูกคาใหม

…………………………………………………………………………………………………………………………….

มิติดานลูกคา

การรักษา

(Customer Perspective)

ลูกคาเกา

การแสวงหา
ลูกคาใหม

ความพึงพอใจ
ของลูกคา

สินคาทีมี
่
คุณภาพ
…………………………………………………………………………………………………………………………….

มิติดานกระบวนการภายใน

กระบวนการจัดซื้อ

(Internal Process Perspective)

ที่มีประสิทธิภาพ

การบริหาร
วัตถุดิบ

…………………………………………………………………………………………………………………………….

มิติดานการเรียนรูและการพัฒนา

ทักษะของ

(Learning and Growth Perspective)

พนักงาน

เทคโนโลยี
่
แผนปฏิบัติการ
กลยุทธและแผนปฏิบัตการของฝายการตลาด
ิ
เลือก กลยุทธการการเพิ่มชองทางการจัดจําหนายผลิตภัณฑเพื่อเพิ่มสวนแบงตลาด
โครงการที่ 1 : การเพิ่มชองทางการจัดจําหนายใหม

กิจกรรม

เปาหมาย

ผูรับผิดชอบ งบประมาณ

ระยะเวลา

1. การพัฒนาแนวความคิด

1. เพื่อใหไดผลิตภัณฑใหมๆ

-

-

-

2. กําหนดกลุมเปาหมาย

2. ทราบวัย และภูมิภาคของลูกคา

-

-

-

-

-

-

-

-

-

-

-

-

เปาหมาย
่ ู
3. กําหนดตําแหนงสินคาในใจลูกคา วา ตองการ 3. ทราบราคาทีผซื้อตองการ
ระดับ Premium หรือ ระดับทั่วไป หรือตองการ
ขาย Mass Production หรือ Specific กับ
ประเภทลูกคา

4. สํารวจความเปนไปไดทางการตลาด และทํา

4. เพื่อใหทราบวาสินคาเปนที่ตองการ


แบบสอบถาม

ของตลาดหรือไม

5. ติดตามผลการจัดจําหนาย

5. เพื่อใหไดรายไดเพิ่มขึ้น และเปนที่
ตองการของลูกคา
แผนปฏิบติการของฝายจัดซือ
ั
้
โครงการที่ 1 : การเพิ่มชองทางการจัดจําหนายใหม
ผูรบผิดชอบโครงการ : นาย ข.
ั
วัตถุประสงคโครงการ : ผลิตสินคาใหมๆทีมีคุณภาพ
่
เปาหมายของโครงการ : รักษาสวนแบงตลาดและลูกคาไดรับความพึงพอใจ

ขั้นตอน

ผูรับผิดชอบ

งบประมาณ

ระยะเวลา

1. ตรวจสอบจํานวนวัตถุดิบ และ ปริมาณระดับสตอกที่เหมาะสม

-

-

-

2. พิจารณาวาระดับสตอกของปที่ผานมาเปนอยางไร มีปญหาอะไรบาง และ ถาตอง

-

-

-

-

-

-

รองรับแผนการตลาดใหมตองปรับระดับสตอก อยางไรจึงจะเหมาะสม
3. จัดทําแผนการจัดซื้อใหเหมาะสมกับระดับสตอกและสอดคลองกับยอดประมาณ
การณของแผนการตลาด

แผนปฏิบัติการของฝายบุคคล
แนวทางการจัดทําแผนปฏิบติการของฝายบุคคลควรทําดังนี้
ั
1. ตรวจสอบจํานวนบุคลากรที่ตองสรรหาเพิ่มเติมเพื่อรองรับแผนปฏิบติการของหนวยงานอื่น ๆ
ั
วาตองการพนักงานในชวงเดือนไหนบาง จํานวนเทาไร คุณสมบัติเปนอยางไร และแหลงของ
แรงงานดังกลาวจะอยูที่ใดบาง วิธการประชาสัมพันธประกาศรับสมัครงาน การปรับปรุง
ี
แนวทางในการทดสอบและคัดเลือกผูสมัคร ตองทําอยางไรแลวจัดทําเปนแผนปฏิบติการสรร
ั
หาบุคลากรเพือสนับสนุนฝายตาง ๆ
่
2. ตรวจสอบกลยุทธทฝายอื่นๆ ตองการใชวามีอะไรบาง กลยุทธบางตัวที่เปนนวัตกรรมใหมของ
ี่
องคกร อยางเชน TPM, TQA ตองมีการวางแผนการจัดอบรมใหสอดคลองกับแผนงานของ
ฝายอืน ๆ
่

จัดทําเปนแผนปฏิบัติการปรับปรุงประสิทธิภาพของฝายบุคคล เชน ปรับปรุงในเรื่องดังตอไปนี้
•

การวางแผนกําลังคน

•

การสรรหา

•

การพัฒนาความสามารถ การฝกอบรม การเรียนรู

•

ผลตอบแทน สวัสดิการ

•

แรงงานสัมพันธ

•

โครงสรางองคกร

•

การปรับปรุงสภาพแวดลอมในการทํางาน คุณภาพชีวต
ิ

•

คุณวัดคาของงาน ความกาวหนาในงาน

•

การประยุกตระบบการประเมินผลเชิงวัดสมรรถนะบุคลากร (Competency

กลยุทธ กาแฟบ้านใร่

  • 1.
    MBA Entrepreneurship Program StrategicSMEs Management BSC, KPI ของธุรกิจ “บานใรกาแฟ” Present to: ดร.พงษสรรค ลีลาหงสจุฑา โดย นาย ภวินท พรหมวิริยโกศล รหัส : 5090031001
  • 2.
    สารบัญ ขอมูลสรุป 1 Organization Chart 2 Vision 3 Mission 3 Objective 3 7s Model 4 PestModel 5 5 Forces Model 6 SWOT Analysis 8 Construct an Internal Factor Evaluation (IFE) Matrix 10 External Factor Evaluation Matrix For Best Buy (EFE) 11 Strengths-Weaknesses-Opportunities-Threats (SWOT) Matrix 12 The Internal-External (IE) Matrix 13 กลยุทธ (Strategies) 14 กลยุทธระดับบริษัท (Corporate Strategies)
  • 3.
    กลยุทธระดับธุรกิจ (Business Strategies) กลยุทธระดับหนาที่(Functional Strategies) Strategic Objective KPI 16 Strategic Map 17 แผนปฏิบัตการ ิ 18 Blue Ocean Strategy 21
  • 4.
    คํานํา รายงานนี้เปนสวนหนึ่งของการศึกษา คนควา วิชาการจัดการวิสาหกิจขนาดยอมของนักศึกษาปริญญาโท สาขาการ เปนผูประกอบการ มหาวิทาลัยฟารอีสเทอรน จังหวัดเชียงใหม เกี่ยวกับ ธุรกิจ SMEs โดยทางผูจัดทํามุงจะนําเสนอในรูปกรณีศึกษา (Case Study ) โดยการศึกษา จากธุรกิจจริง จํานวน 1 ราย และสรุป ใหเห็นถึงลักษณะการจัดทํากลยุทธในรูปแบบตาง ๆพรอมทั้งการวิเคราะหโดยใช BSC & KPI และ BLUE OCEAN ซึ่งเปน ปจจัยที่สําคัญในเชิงกลยุทธ ที่มีผลตอความสําเร็จในการทําธุรกิจไมแกะสลัก ทางผูจัดหวังเปนอยางยิ่งวารายงานฉบับนี้จะมีประโยชนตอผูที่ไดศึกษากระบวนการในรายงานเลมนี้ ไมมากก็นอย ผูจัดทํา นาย ภวินท พรหมวิริยโกศล
  • 5.
    บริษัท ออกแบบไรนา (ประเทศไทย)จํากัด บทสรุปสําหรับผูบริหาร แนวคิดธุรกิจที่ดําเนินการ ในปจจุบน ตลาดของคนดื่มกาแฟมีการขยายตัวมากขึ้น ซึ่งสามารถสังเกตไดจาก ผลิตภัณฑ ั กาแฟในทองตลาดไมวาจะกาแฟซอง กาแฟกระปอง กาแฟสดคั่ว หลายยี่หอ ตั้งแตราคาแกวละ 10 บาท จนถึงแกว 100 บาท ธุรกิจรานกาแฟเกิดขึนมากมายในทุกแหง และแนวโนมของคนดืมกาแฟ จะหันมา ้ ่ นิยมรสชาติของกาแฟคัวบด ที่มีรสชาติเขมขนหอมมันมากขึ้น ไดมีการขยายตัวจากตางประเทศเขามา ่ เปดสาขาทําธุรกิจประเภทนีในไทยมากขึนดวยการเปลียนแปลง และรสนิยมของผูบริโภคดังกลาว ้ ้ ่  บริษัทฯ จึงเห็นชองทางที่จะสามารถทําธุรกิจกาแฟไดจากวิถีชีวิตของคนไทยในปจจุบันที่นิยมการเดิน ทางทองเที่ยวดวยการขับรถยนตไปเองเปนหมูคณะ หรือครอบครัว ในวันสุดสัปดาห หรือเทศกาลวัน หยุดตางๆ โดยนําเสนอแนวคิดวา ”กาแฟคัวบด สดเสมอสําหรับผูเดินทาง” ซึ่งมีลักษณะหาซื้อไดสะดวก ่ เหมือนเปนเพือนเดินทาง ดวยการเปดเปนรานกาแฟลักษณะ to go ในปมน้ํามันตามเสนทางตางๆ เพื่อ ่ ใหกลุมลูกคาที่ชอบดื่มกาแฟสด ไดมโอกาสดื่มไดแม ขณะเดินทางไปทําธุรกิจหรือทองเที่ยว แทนการ ี ดื่มกาแฟชงสําเร็จ หรือกระปอง ตามรานมินิมารทตางๆ ในปมโดยใชตวอาคารเล็กกระทัดรัด เนนรูป ั ลักษณของความเปนกาแฟไทยคุณภาพสดจากไร ใชแนวความคิดดานสถาปตยกรรมไทยมาพัฒนาออก แบบใหกลมกลืนกับตัวสินคาของบริษัทคือ กาแฟไทยสดจากไร บริษัทฯ ไดเริมดําเนินธุรกิจกาแฟภายใตชอ “บานใรกาแฟ” ตั้งแตป 2541 โดยทดลองดําเนิน ่ ื่ การ 3 สาขาใน 10 เดือน (ในป 2541) และขยายเปน 25 สาขา ในป 2542 จนปจจุบนในป 2550 มีสาขา ั รวม 109 สาขา โดยกระจายอยูในสถานีบริการน้ํามัน JET หรือ ปตท ตามเสนทางจากกรุงเทพฯ ไปสู จังหวัดภาคเหนือ และภาคตะวันออก ในป 2551 บริษัทตั้งเปาหมายจะขยายสาขาแฟรนไชสไปยังตางประเทศ ซึ่งขณะนี้มีความคืบหนาไป มาก และที่เห็นชัดเจนคาดวาจะสามารถสรุปไดภายในสินป 2550 ใน 6 ประเทศ ไดแก ซาอุดิอาระเบีย โอมาน ้ ่ คูเวต บาเรนห การตา ยูเออี ซึงเปนนักธุรกิจจากซาอุดิอาระเบียสนใจโมเดลธุรกิจบานไรทั้งในสวนของแฟรน ไชสและสินคาเพื่อนําไปจําหนาย
  • 6.
    Organization Chart บริษัท ออกแบบไรนา(ประเทศไทย) จํากัด บานใรกาแฟ คอฟฟ เอฟ บอรก กาแฟหนองควายโซ บอรก เบลนด ไทยชง บอรก
  • 7.
    วิสัยทัศน (Vision) เปนกาแฟไทยที่ไดรับการยอมรับ และเปนที่รูจกไปทั่วโลกเทียบเทามาตรฐานสากล ั " สรางธุรกิจไทยใหกองโลก " พันธกิจ (Mission Statement) ขยายสาขาสูภมิภาคของโลกและสรางมาตรฐานใหเปนทียอมรับ ู ่ วัตถุประสงค (Objective) ๑. ขยายสาขาของบานใรกาแฟ ไปในหลายภูมิภาคทั่วโลก ๒. สรางมาตรฐานดานกาแฟ ทีมีความแตกตางในหลายๆดาน จนเปนที่ประจักษและยอมรับ ตอสากล ่ ๓. สรางผลิตภัณฑ และสินคา ใหเปนที่ยอมรับกันโดยทัวไป ่ ๔. มุงพัฒนาและรักษาคุณภาพของผลิตภัณฑและการบริการ เพื่อดํารงไวซึ่งสวนแบงการตลาดในประเทศ
  • 8.
    7s Model 1. กลยุทธขององคกร(Strategy) มีการกําหนดกลยุทธขององคกรไวเปนลายลักษณที่แนชัด จึงอาจทําใหบุคลากรภายในองคกรเขาใจ จุดมุงหมายขององคกรไดอยางชัดเจน ถือเปน จุดแข็ง 2. โครงสรางองคกร (Structure) มีการจัดระเบียบงาน และกิจกรรม โดยการมอบหมายหนาที่และความรับผิดชอบอยางชัดเจน ซึ่งถือวา เปน จุดแข็ง ของทางบริษัท 3. ระบบการปฏิบัติงาน (System) การปฏิบัติงานมีความเปนระบบ ทั้งทางดานการจัดทําบัญชี จัดซื้อวัตถุดิบ การโฆษณาประชาสัมพันธ ซึ่งงายตอการตรวจสอบถือเปน จุดแข็ง ของทางราน
  • 9.
    4. รูปแบบการบริหารจัดการ รูปแบบของการบริหารของผูบริหารเปนแบบมีสวนรวม (ParticipativeLeader) คือ ยอมใหผูอยูใต บังคับบัญชามีสวนรวมในการตัดสินใจ แตอยางไรก็ตามอาจจะรักษาอํานาจหนาที่ของการตัดสินใจที่สําคัญ เอาไว เปนการระดมความคิดจากบุคลากรภายในองคกร เพื่อวิสัยทัศนที่กวางขึ้นในมุมมองที่ตางกัน เปน จุดแข็ง 5. บุคลากร (Staff) การจัดหาบุคลากรเปนไปอยางมีระบบ มีการฝกอบรมใหกับพนักงาน อีกทั้งยังมีเสนอคาตอบแทนที่ เปนที่นาพอใจกับพนักงาน โดยรวมบุคลากรมีประสิทธิภาพและเพียงพอตอความตองการของธุรกิจ ถือเปน จุด แข็ง 6. ทักษะ ความรู ความสามารถ (Skill) บุคลากรมีความรูและทักษะ อีกทั้งยังไดรับการอบรมฝกฝนเพื่อเพิ่มทักษะและความชํานาญกอนการเริ่ม ปฏิบัติงานจริง ถือเปน จุดแข็ง 7. คานิยมรวม (Shared values) มีการสรางคานิยมรวมภายในองคกรทําใหบุคลกรรูสึกวาทุกคน เปนสวนหนึ่งของกิจการ จึงทําให บุคลากรมีความตั้งใจมากขึน รวมถึงความภาคภูมใจที่เปนสวนหนึ่งขององคกรอีกดวย ซึ่งถือเปน จุดแข็ง อีกขอ ้ ิ ของทางบริษทฯ ั
  • 10.
    การวิเคราะหปจจัยภายนอก PEST Model โอกาสOpportunities การเมือง (Political Component = P) - นโยบายของรัฐบาลที่สนับสนุนใหใชอุดหนุนสินคาไทย เศรษฐกิจ (Economic Component = E) สังคมและวัฒนธรรม (Sociocultural Component = S) แนวโนมการบริโภคกาแฟที่เพิ่มขึ้น การดําเนินชีวิตและพฤติกรรมที่นิยมการดื่มกาแฟสดที่เพิ่มมากขึ้น เทคโนโลยี (Technological Component = T) อุปสรรด Threats การเมือง (Political Component = P) - ความคุมเครือของรัฐบาล สงผลใหเกิดความไมมั่นใจในการจับจายใชสอย เศรษฐกิจ (Economic Component = E) - เศรษฐกิจของประเทศโดยรวมเกิดการชะลอตัว อัตราการวางงานที่เพิ่มสูงขึ้นทําใหประชากรขาดรายได สังคมและวัฒนธรรม (Sociocultural Component = S) ระดับการศึกษาที่สูงขึ้นของประชากรสงผลใหคานิยมในการบริโภคเปลี่ยนไป หันไปบริโภคกาแฟ จากตางประเทศมากขึ้น เทคโนโลยี (Technological Component = T) เทคโนโลยีไมสงผลกระทบอยางชัดเจน ตอธุรกิจรานกาแฟเทาใด
  • 11.
    Industry and CompetitiveAnalysis 5 Forces Model 1. การแขงขันในอุตสาหกรรม การแขงขันในธุรกิจรานกาแฟ ถือไดวามีการแขงขันที่คอนขางสูง ไมวาจะเปนในกลุมเปาหมาย การตลาดทีวางไวหรือกลุมใกลเคียง ่ 2. ขอจํากัดในการเขาสูอุตสาหกรรมของคูแขงขันใหม  การเขารวมแขงขันในธุรกิจรานกาแฟ สําหรับคูแขงรายใหมๆ ถือไดวาอยูในระดับต่ําถึงปานกลาง เนื่องจากธุรกิจรานกาแฟ ใชเงินลงทุนในการเริ่มกิจการไมมากนัก อยางไรก็ตามผูประกอบการจําเปนตองมี ความรูในเรื่องการทํากาแฟ รวมถึงการมีประสบการณและชื่อเสียงถือไดวาสําคัญอยางยิ่งตอความเชือมั่นของ  ่ ลูกคา ดังนั้นตามที่ไดกลาวไวขางตนจะเห็นไดวาการเขารวมแขงขันในธุรกิจนี้ไมยากนัก สําหรับคูแขงราย ใหมๆ 3. อํานาจตอรองของผูขายวัตถุดิบ อํานาจการตอรองของผูขายวัตถุดิบตางๆ ถือวาอยูในระดับต่ํา เนื่องจากวัตถุดิบตางๆ สามารถหาได ทั่วไป และมีจานวนผูขายวัตถุดิบอยูเปนจํานวนมาก จึงถือไดวาทางรานมีอํานาจการตอรองสูงกวาผูขายวัตถุดิบ ํ 4. อํานาจตอรองของผูซื้อ/ผูบริโภค  อํานาจการตอรองของผูบริโภคมีคอนขางสูง เนื่องจากจํานวนรานกาแฟมีคอนขางมาก ทําใหผูบริโภคมี ทางเลือกมาก 5. สินคา/บริการทดแทน เนื่องจากจํานวนรานกาแฟมีมากมายหลากหลายชนิด จํานวนของสินคาทดแทนจึงมีมาก เครื่องดื่มที่มีคณสมบัติใกลเคียงกับกาแฟมีเปนจํานวนมากอีกดวย ุ อีกทั้ง
  • 12.
    จุดแข็ง จุดออน โอกาสและอุปสรรค(SWOT) จุดแข็ง (Strength) บริษัทฯ มีความชํานาญดานการคัวกาแฟ และมีสูตรกาแฟเฉพาะไดเปนเอกลักษณประจําราน ่ บริษัทฯ ไดสทธิบัตรการปรุงกาแฟและลิขสิทธิ์ รูปแบบอาคารและสวนกาแฟไวแลว ิ ไดเปนรายเดียวในการดําเนินธุรกิจกาแฟสดในสถานีบริการน้ํามัน JET ตราสินคาเปนที่รูจกอยางแพรหลาย ั ทําเลที่ตั้งและจุดกระจายสินคา ตั้งอยูในทําเลที่ดี ปมน้ํามัน JET และบนสถานีรถไฟฟา BTS เปนตน มีประสบการณในธุรกิจกาแฟกวา 10 ป มีลีลาขันตอนการชงและเตรียมกาแฟที่มีเอกลักษณเฉพาะตัว ้ จุดออน (Weakness) ไมไดผลิตวัตถุดิบเอง ตองพึ่งพาจากภายนอก ยากตอการควบคุมคุณภาพ ธุรกิจกาแฟเปนธุรกิจที่สามารถลอกเลียนแบบไดงาย ี ภาพลักษณในดานลบของบริษัทฯ เชน วิธการบริหารของผูบริหารคนเกา และราคาตอคุณภาพ ขาดการโฆษณาประชาสัมพันธถึงคุณสมบัติของผลิตภัณฑ โอกาส (Opportunity) แนวโนมการรณรงคใหประชาชนหันมาสนับสนุนผูประกอบการไทย ซื้อของไทย ใชของไทย
  • 13.
    กาแฟไทยเริ่มเปนที่รูจักและตองการในตลาดตางประเทศ และตลาดประเทศเพื่อนบาน แนวโนมการบริโภคกาแฟในประเทศเพิ่มขึ้น ผูคนจํานวนมากอยากมีธรกิจเปนของตัวเอง ุ พฤติกรรมผูบริโภคเปลี่ยนไปมีการเดินทางทองเที่ยวตางจังหวัดมากขึน ้ อุปสรรค (Threat) ผูบริโภคสวนใหญนยมบริโภคกาแฟนําเขาจากตางประเทศ ิ ภาวะเศรษฐกิจที่ผันผวนสงผลใหเกิดการชะลอการจับจายใชสอย ความไมแนนอนทางการเมืองสงผลตอกําลังซื้อของผูบริโภค มีสินคาทดแทนเปนจํานวนมาก มีจํานวนคูแขงในตลาดคอยขางมาก
  • 14.
    Construct an InternalFactor Evaluation (IFE) Matrix ปจจัยภายในทีสําคัญ ่ น้ําหนัก การประเมิน คะแนนถวงน้าหนัก ํ Critical External Factor (weight) (Rating) (Weighted Score) จุดแข็ง (Strength) มีความชํานาญดานการคั่วกาแฟ มีสูตรกาแฟเฉพาะที่เปน 0.08 4 0.32 เอกลักษณ ไดสิทธิบัตรการปรุงกาแฟและลิขสิทธิ์ รูปแบบอาคาร 0.08 3 0.24 ไดเปนรายเดียวในการดําเนินธุรกิจกาแฟสดในสถานีบริการ 0.10 4 0.4 น้ํามัน JET ตราสินคาเปนที่รูจกอยางแพรหลาย ั 0.10 4 0.4 ทําเลที่ตั้งและจุดกระจายสินคา ตั้งอยูในทําเลที่ดี 0.12 4 0.48 มีประสบการณในธุรกิจกาแฟกวา 10 ป 0.05 3 0.15 มีลีลาขันตอนการชงและเตรียมกาแฟที่มีเอกลักษณเฉพาะตัว ้ 0.20 4 0.8 จุดออน (Weaknesses) ไมไดผลิตวัตถุดิบเอง 0.05 1 0.5 ธุรกิจกาแฟเปนธุรกิจที่สามารถลอกเลียนแบบไดงาย 0.05 1 0.5 ภาพลักษณในดานลบของบริษัทฯ เชน วิธการบริหารของ ี 0.10 1 0.1 ผูบริหารคนเกา และราคาตอคุณภาพ ขาดการโฆษณาประชาสัมพันธถึงคุณสมบัติของผลิตภัณฑ 0.07 1 0.7 รวม 1.00 3.06 หมายเหตุ: 1 = จุดออนหลัก, 2 = จุดออนรอง, 3 = จุดแข็งรอง, 4 = จุด แข็งหลัก
  • 15.
    External Factor EvaluationMatrix For Best Buy (EFE) ปจจัยภายในทีสําคัญ ่ น้ําหนัก การประเมิน คะแนนถวง น้ําหนัก (weight) (Rating) (Weighted Score) Key External Factor โอกาส (Opportunities) แนวโนมการรณรงคใหประชาชนหันมาสนับสนุน 0.05 3 0.15 ผูประกอบการไทย กาแฟไทยเริ่มเปนที่รจักและตองการในตลาดตางประเทศ ู 0.20 4 0.8 แนวโนมการบริโภคกาแฟในประเทศเพิ่มขึ้น 0.15 3 0.45 ผูคนจํานวนมากอยากมีธุรกิจเปนของตัวเอง 0.07 3 0.21 พฤติกรรมผูบริโภคเปลี่ยนไปมีการเดินทางทองเที่ยว 0.05 3 0.15 ตางจังหวัดมากขึ้น อุปสรรค (Threats) ผูบริโภคสวนใหญนยมบริโภคกาแฟนําเขาจากตางประเทศ ิ 0.20 1 0.20 ภาวะเศรษฐกิจที่ผันผวนสงผลใหเกิดการชะลอการจับจายใช 0.10 2 0.20 สอย ความไมแนนอนทางการเมืองสงผลตอกําลังซื้อของผูบริโภค 0.07 2 0.14 มีสินคาทดแทนเปนจํานวนมาก 0.05 2 0.10 มีจํานวนคูแขงในตลาดที่เพิ่มขึ้น 0.06 2 0.12 รวม 1.00 2.52 หมายเหตุ: 1 = โอกาสนอยหรืออุปสรรคมาก, 2 = โอกาสเทากับคาเฉลีย, 3 = โอกาสดีกวาคาเฉลี่ย, 4 = โอกาสดี ่
  • 16.
    Strengths-Weaknesses-Opportunities-Threats (SWOT) Matrix 1.กลยุทธ SO (SO Strategy) จากการที่บริษัทฯ มีจดแข็งคือเปนกาแฟไทยที่ใชเมล็ดกาแฟที่มีอยูใน ุ  ประเทศ มีเอกลักษณเปนของตนเองไมซ้ําใคร อีกทั้งยังมีประสบการณในการดําเนินงานมานานกวา 10 ป มี ภาพพจนและชื่อเสียงที่ดี และมีจํานวนสาขากวารอยสาขา จึงมีโอกาสที่จะขยายไปสูตลาดตางประเทศ  2. กลยุทธ WO (WO Strategy) จากจุดออนในดานการขาดการประชาสัมพันธในผลิตภัณฑ และ ภาพลักษณในดานลบของบริษัทฯ สามารถแกไขไดโดยการใชโอกาสที่กาแฟไทยเริมเปนที่รจักและตองการใน ่ ู ตลาดตางประเทศ และตลาดประเทศเพื่อนบาน เพื่อพัฒนาภาพลักษณของบริษัทฯและผลิตภัณฑวาได มาตรฐานสากล และยังเปนการประชาสัมพันธไปในตัวอีกดวย 3. กลยุทธ ST (ST Strategy) จากจุดแข็งตามขอ 1 แมจะสรางโอกาส แตก็มีอุปสรรค จากสภาวะ เศรษฐกิจทําใหการจับจายใชสอยของผูบริโภคลดนอยลง อีกทั้งยังทําใหผูบริโภคหันมาบริโภคหันมาบริโภค ่ ่ ของที่มีราคาต่า ดังนั้นการเพิมจํานวนสาขาของ Sub-brand อยาเชน ไทยชง บอรก ทีมีราคาต่ําเนนกลุมลูกคา ํ ระดับกลาง-ลาง จึงอาจรองรับความตองการของผูบริโภค ในชวงภาวะเศรษฐกิจตกต่าได อีกทั้ง ยังสามารถทําให ํ ตราบานใรกาแฟ โดยรวมเปนที่รจักมากขึนดวย ู ้ 4. กลยุทธ WT (WT Strategy) จากการที่มจุดออนทางดานการขาดการประชาสัมพันธในผลิตภัณฑ ี และภาพลักษณในดานลบของบริษัทฯ รวมทั้งอุปสรรคจากสภาวะเศรษฐกิจทําใหการจับจายใชสอยของ ผูบริโภคลดนอยลง ดังนั้นการประชาสัมพันธและขยายฐานลูกคาผาน แบรนด ไทยชง บอรก ที่เนนลูกคา ระดับกลาง-ลาง อาจชวยเพิมสวนแบงการตลาดใหครอบคลุมมากขึ้น ่
  • 17.
    The Internal-External (IE)Matrix The IFE total weighted scores Strong 3.0-4.0 High 3.0-4.0 Medium 2.0-2.99 Low 1.0-1.99 Average 2.0-2.99 Weak 1.0-1.99 X ธุรกิจอยูในชวงที่จะใชกลยุทธ เจริญเติบโต โดยใชกลยุทธการขยายตัวใหมากขึ้น เนนการเขาถึงลูกคา โดยการเพิ่มจํานวนแหลงกระจายสินคา โดยอาศัยการขาย Franchise นอกจากนี้ยังใชกลยุทธการประชาสัมพันธ ใหทราบถึงความแตกตางของตัวผลิตภัณฑที่มีเอกลักษณเฉพาะตัวไมเหมือนใคร ทั้งในดานรสชาติและกรรมวิธี การผลิต รวมถึงสถาปตยกรรมที่ทั้งหมดนีถือเปนจุดแข็งของบริษัทฯ เพื่อการบุกตลาดตางประเทศที่ถือเปน ้ ตลาดใหม
  • 18.
    Strategies (กลยุทธ) บริษัทฯ มีการวางกลยุทธในดานตางๆดังนี้ กลยุทธระดับบริษัท(Corporate Strategies) บริษัทฯใชกลยุทธการขยายตัวแบบเขมขน (Intensive Growth Strategy) โดยมุงเนนการพัฒนาตลาด โดยใชผลิตภัณฑเดิม ในตลาดใหม โดยบริษัทฯ มุงเนนการขยายสาขาแฟรนไชสไปยังจังหวัดใหมๆ รวมถึง ตางประเทศ 6 ประเทศ ไดแก ซาอุดิอาระเบีย โอมาน คูเวต บาเรนห การตา ยูเออี บริษัทฯ ทําการเพิ่มสวนแบงทางการตลาดโดยผานทาง Sub-brand ซึ่มมีกลุมลูกคาที่ตางจากแบรนด หลัก โดยมีลายละเอียดดังนี้ คอฟฟเอฟ บอรก - เนนกลุมลูกคาระดับลาง เลือกทําเลตามหางสรรพสินคา เชน เทสโกโลตัส เปนตน กาแฟไทยชง บอรก - เนนกลุมลูกคาระดับกลาง-ลาง เลือกทําเลตามสถานีรถไฟฟา หางสรรพสินคา เปนตน กาแฟหนองควายโซ – อยูในระหวางการศึกษาและพัฒนาสายพันธุเพื่อรองรับกลุมลูกคาระดับสูง ปจจุบันมีสาขาเดียวซึ่งตั้งอยูหนาทางเขาโรงงานคั่วกาแฟที่จังหวัดสระบุรี  กลยุทธระดับธุรกิจ (Business Strategy) เพื่อการบุกตลาดโลก บริษัทฯใชกลยุทธการสรางความแตกตาง (Differentiation Strategy) โดยใช Concept ความเปนไทย โดยการสราง บุคลิกของสินคา (Brand Personality) ที่มีลักษณะเฉพาะตัว และไมเหมือน ใครเชน รูปแบบ และ สถาปตยกรรม
  • 19.
    กลยุทธระดับหนาที่ (Functional Strategy) 1.กลยุทธการตลาด (Marketing Strategy) กลยุทธผลิตภัณฑ (Product) มีผลิตภัณฑทหลากหลาย และมีคณภาพสูง โดยเนนวัตถุดิบภายในประเทศ ี่ ุ กลยุทธราคา (Price) กําหนดราคาอยูในระดับปานกลาง-สูง ตามคุณภาพของผลิตภัณฑ อยางไรก็ตามบานใรกาแฟยังมี ผลิตภัณฑสําหรับตลาดกลาง-ลาง โดยจัดจําหนายภายใต sub-brand ของกาแฟบานไร เพื่อใหคลอบคลุมตลาด โดยรวม กลยุทธชองทางการจัดจําหนาย   จําหนายในสถานีบริการน้ํามัน ปจจุบันเปนชองทางจัดจําหนายหลัก โดยตั้งอยูในสถานี บริการน้ํามัน ปตท. และ JET และบนสถานีรถไฟฟา BTS กลยุทธการประชาสัมพันธ ผานสื่อ สิ่งพิมพ โทรทัศน และวิทยุ โดยผานทางสื่อในลักษณะขาวและขอมูล รวมถึงการเพิ่มจํานวนจุด ขายสินคาในทําเลที่มผูคนผานไปมาสม่ําเสมอ เชน บนสถานีรถไฟฟา BTS เปนตน ี กลยุทธการโฆษณา เปนการรวมมือกับปมน้ํามัน JET ในลักษณะการตั้งปายนีออนกลองไปหนาสถานีบริการน้ํามัน รวมกับรานอาหารในราน Jiffy เพื่อใหผูขับขี่ยานพาหนะเห็นขัดเจน กลยุทธสงเสริมการขาย มีการจัดการสงเสริมการขายรวมกับสถานีบริการน้ํามัน (Joint Promotion) ไดแก 1. การแจกคูปองลดราคาเครืองดื่มทุกชนิด 20% เมื่อเติมน้ามันครบ 300 บาท ่ ํ 2. แจกคูปองแกลูกคาราน Jiffy เพื่อแลกซื้อแกวและสินคาที่ระลึกของรานในราคาพิเศษ
  • 20.
    Strategic Objective KPIs กลยุทธ เพิ่มยอดขาย เพิ่มความสามารถในการ ทํากําไร ลูกคา เพิ่มความประทับใจ การเขาถึง ลูกคา การจัดการ ดานเวลา ควบคุม ตนทุน อัตราการเติบโตของรายได >10% EBITDA >10% >10% ROE อัตราความพึงพอใจของลูกคาจาก แบบสอบถาม >10% >10% >10% อัตราการใชบริหารซ้ํา เพิ่มผลตอบแทนตอทุน CRM กระบวนการ เปาหมาย อัตราการเพิมขึ้นของจํานวนลูกคา ่ ใหประโยชน ผูถือหุน การเรียนรู ตัวชี้วัด สัดสวนกําไรตอยอดขาย การเงิน เติบโต วัตถุประสงคเชิงกลยุทธ >5% เพิ่มความสัมพันธกับลูกคาอัตราการเพิมของ Franchisee ่ >20 สาขา เพิ่มความตรงตรงตอเวลา เพิ่มประสิทธิภาพดาน บุคลากร อัตราการเขางานสายของพนักงาน <20% ระยะเวลาในการผลิต = 3นาที/แกว ควบคุมดานตนทุนผันแปร อัตราการเพิมขึ้น/ลดลงของคาใชจาย ่ <10% สัดสวนมูลคาความเสียหายตอรายได <10% อัตราการเขาออกพนักงาน <5% จัดการความ เพิ่มประสิทธิภาพการ เสี่ยง จัดการ พนักงานที่มี คุณภาพ Royaltyของพนักงาน เพิ่มทักษะพนักงาน อัตราการเพิมขึ้น/ลดลงของวัตถุดิบตอยอดขาย <10% ่
  • 21.
    Strategic Map กําไรสูงสุด มิติดานการเงิน การลดลง (Financial Perspective) รายไดจาก รายไดจาก ลูกคาเกา ลูกคาใหม ……………………………………………………………………………………………………………………………. มิติดานลูกคา การรักษา (CustomerPerspective) ลูกคาเกา การแสวงหา ลูกคาใหม ความพึงพอใจ ของลูกคา สินคาทีมี ่ คุณภาพ ……………………………………………………………………………………………………………………………. มิติดานกระบวนการภายใน กระบวนการจัดซื้อ (Internal Process Perspective) ที่มีประสิทธิภาพ การบริหาร วัตถุดิบ ……………………………………………………………………………………………………………………………. มิติดานการเรียนรูและการพัฒนา ทักษะของ (Learning and Growth Perspective) พนักงาน เทคโนโลยี ่
  • 22.
    แผนปฏิบัติการ กลยุทธและแผนปฏิบัตการของฝายการตลาด ิ เลือก กลยุทธการการเพิ่มชองทางการจัดจําหนายผลิตภัณฑเพื่อเพิ่มสวนแบงตลาด โครงการที่ 1: การเพิ่มชองทางการจัดจําหนายใหม กิจกรรม เปาหมาย ผูรับผิดชอบ งบประมาณ ระยะเวลา 1. การพัฒนาแนวความคิด 1. เพื่อใหไดผลิตภัณฑใหมๆ - - - 2. กําหนดกลุมเปาหมาย 2. ทราบวัย และภูมิภาคของลูกคา - - - - - - - - - - - - เปาหมาย ่ ู 3. กําหนดตําแหนงสินคาในใจลูกคา วา ตองการ 3. ทราบราคาทีผซื้อตองการ ระดับ Premium หรือ ระดับทั่วไป หรือตองการ ขาย Mass Production หรือ Specific กับ ประเภทลูกคา 4. สํารวจความเปนไปไดทางการตลาด และทํา 4. เพื่อใหทราบวาสินคาเปนที่ตองการ  แบบสอบถาม ของตลาดหรือไม 5. ติดตามผลการจัดจําหนาย 5. เพื่อใหไดรายไดเพิ่มขึ้น และเปนที่ ตองการของลูกคา
  • 23.
    แผนปฏิบติการของฝายจัดซือ ั ้ โครงการที่ 1 :การเพิ่มชองทางการจัดจําหนายใหม ผูรบผิดชอบโครงการ : นาย ข. ั วัตถุประสงคโครงการ : ผลิตสินคาใหมๆทีมีคุณภาพ ่ เปาหมายของโครงการ : รักษาสวนแบงตลาดและลูกคาไดรับความพึงพอใจ ขั้นตอน ผูรับผิดชอบ งบประมาณ ระยะเวลา 1. ตรวจสอบจํานวนวัตถุดิบ และ ปริมาณระดับสตอกที่เหมาะสม - - - 2. พิจารณาวาระดับสตอกของปที่ผานมาเปนอยางไร มีปญหาอะไรบาง และ ถาตอง - - - - - - รองรับแผนการตลาดใหมตองปรับระดับสตอก อยางไรจึงจะเหมาะสม 3. จัดทําแผนการจัดซื้อใหเหมาะสมกับระดับสตอกและสอดคลองกับยอดประมาณ การณของแผนการตลาด แผนปฏิบัติการของฝายบุคคล แนวทางการจัดทําแผนปฏิบติการของฝายบุคคลควรทําดังนี้ ั 1. ตรวจสอบจํานวนบุคลากรที่ตองสรรหาเพิ่มเติมเพื่อรองรับแผนปฏิบติการของหนวยงานอื่น ๆ ั วาตองการพนักงานในชวงเดือนไหนบาง จํานวนเทาไร คุณสมบัติเปนอยางไร และแหลงของ แรงงานดังกลาวจะอยูที่ใดบาง วิธการประชาสัมพันธประกาศรับสมัครงาน การปรับปรุง ี
  • 24.
    แนวทางในการทดสอบและคัดเลือกผูสมัคร ตองทําอยางไรแลวจัดทําเปนแผนปฏิบติการสรร ั หาบุคลากรเพือสนับสนุนฝายตาง ๆ ่ 2.ตรวจสอบกลยุทธทฝายอื่นๆ ตองการใชวามีอะไรบาง กลยุทธบางตัวที่เปนนวัตกรรมใหมของ ี่ องคกร อยางเชน TPM, TQA ตองมีการวางแผนการจัดอบรมใหสอดคลองกับแผนงานของ ฝายอืน ๆ ่ จัดทําเปนแผนปฏิบัติการปรับปรุงประสิทธิภาพของฝายบุคคล เชน ปรับปรุงในเรื่องดังตอไปนี้ • การวางแผนกําลังคน • การสรรหา • การพัฒนาความสามารถ การฝกอบรม การเรียนรู • ผลตอบแทน สวัสดิการ • แรงงานสัมพันธ • โครงสรางองคกร • การปรับปรุงสภาพแวดลอมในการทํางาน คุณภาพชีวต ิ • คุณวัดคาของงาน ความกาวหนาในงาน • การประยุกตระบบการประเมินผลเชิงวัดสมรรถนะบุคลากร (Competency