3FIGURE 6.2Copyright © 2003 John Wiley & Sons, Inc. Sekaran/RESEARCH 4E
The Various Issues involved in the Research Design
Purpose of the
study
Exploration
Description
Hypothesis testing
Measurement
and measures
Operational
definition
Items (measure)
Scaling
Categorizing
Coding
Study
setting
Contrived
Noncontrived
Extent of researcher
interference
Minimal: Studying
events as they normally
occur Manipulation
and/or control and/or
simulation
Types of
investigation
Establishing:
Causal relationships
Correlations
Group differences,
ranks, etc.
MEASUREMENTDETAILS OF STUDY
Data
collection
method
Observation
Interview
Questionnaire
Physical
measurement
Unobtrusive
Time
Horizon
One-shot
(cross-sectional)
Longitudinal
Sampling
Design
Probability/
nonprobability
Sample
size (n)
Unit of analysis
(population to be
studied)
Individuals
Dyads
Groups
Organizations
Machines
etc.
1. Feel for
data
2. Goodness
of data
3. Hypotheses
testing
DATA
ANALYSIS
PROBLEMSTATEMENT
Diagram 6.2: The research design.
Ch- 5 THE RESEARCH PROCESS
Step 6: Elements of Research Design
5
Measurement of Variables:
Operational Definition
CHAPTER 6
6
MEASUREMENT OF VARIABLES
• OPERATIONAL DEFINITION
– Dimensions and Elements of Concepts
– What an Operational Definition is Not?
Measurement
7
Easily measured variables: using appropriate measuring
instruments
 Blood pressure, pulse rates, body temperature, height or
weight.
 But people’s subjective feelings, attitudes, and perceptions,
the measurement of these factors or variables becomes
difficult.
 Reduce the abstract notions, or concepts such as motivation,
involvement, satisfaction, buyer behavior, and the like, to
observable behavior and characteristics.
 Reduction of abstract concepts to render them measureable in a
tangible way is called operationalizing the concepts.
Measurement of Variables:
8
• MEASUREMENT
 The assignment of numbers or other symbols to
characteristics of objects according to a pre-
specified set of rules.
Measurement
10
• CHARACTERISTICS OF OBJECTS
• Objects;
– Include persons, strategic business units,
companies, countries, kitchen appliances,
restaurants, shampoo, yogurt and so on.
• Examples of characteristics of objects
– Achievement motivation, organizational
effectiveness, shopping enjoyment, length, weight,
service quality, taste.
Objects
11
• MEASUREMENT OF VARIABLES
– In the theoretical framework MoV is an
important part and aspect of research design.
– Unless the variables are measured in some
way, we will not be able to test our hypotheses
and find answers to complex research issues.
Measurement
12
MEASUREMENT OF VARIABLES
• Two types of variables:
– Objective nature: could be measured
– Subjective nature: hard to be measured
• Objects that can be physically measured:
– The length and width of an office table
– The office floor area
– The demographic characteristics of the
employees: →
Measurement
13
– The demographic characteristics of the employees:
1. How long have you been working in this
organization.
2. What is your job title.
3. What is your marital status?
4. The number of your children.
• The absenteeism of employees.
• The number of products produced.
Measurement
14
MEASUREMENT OF VARIABLES
• Objects that can’t be measured physically :
– The perceptions of individuals.
– Extent of authority given to the individual.
– How the supervisor treats the workers.
– Promotional opportunities.
– The degree of understanding.
Measurement
15
MEASUREMENT OF VARIABLES
• Technique to measure these variables
– Reduce the abstract notion (theoretical view) to
observable behavior and characteristics.
– For instance, the concept of thirst is abstract;
we cannot see thirst.
– We expect a thirsty person to drink water.
– We determine the thirst levels by measuring
the quantity of water that a person drinks.
Measurement
16
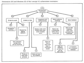
DIMENSIONS AND ELEMENTS
– Operational definition
– A statement of the specific dimensions (the main characteristics)
and elements (representative behavior) through which a concept
will become measurable.
– Operationalizing
– Is done by looking at the behavioral dimensions, or
properties denoted by the concept. These are then
translated into observable and measurable elements.
– Operationally defining a concept involves a series of
steps.
Operational Definition
17
Example: Operationalizing
The Concept of Achievement Motivation
• What behavioral dimensions or characteristics
would we expect to find in people with high
achievement motivation?
• The people who have high achievement motivation
would probably have the following five typical broad
characteristics, which we will call dimensions:
Operational Definition
18
Example (Cont.)
1. They would be driven by work
2. No mood to relax
3. Prefer to work on their own rather with others
4. They engage in challenging jobs rather than
easy ones.
5. They like to get feedback from their superiors,
colleagues, to know how they are progressing.
Operational Definition
19
Example (Cont.)
• Although, breaking the concept of Achievement
Motivation into the five dimensions has reduced its
level of abstraction, we have still not
operationalized the concept into measurable
elements of behavior.
• This could be done by breaking each dimension
into its elements, in order to distinguish those who
have high motivation from those with less.
Operational Definition
20
ELEMENTS OF DIMENSION NO. 1:
(They would be driven by work will)
1. Be at work all the time (hours per week)
2. Be reluctant to take time off from work (reasons)
3. Persevere even in the face of some setbacks
– These behaviors can be measured?
• All the above elements could be counted by asking
a direct questions to the respondents through a
questioners or an interviews.
Operational Definition
21
ELEMENTS OF DIMENSION NO. 2:
(No mood to relax)
• The degree of unwillingness to relax can be
measured by asking such questions as:
1. How often do you think about work while you are
away from the workplace?
2. What are your hobbies?
3. How do you spend your time when you are away
from workplace?
– Who relax very well = ? Who relax very little = ?
Operational Definition
22
ELEMENTS OF DIMENSION NO. 3:
(Prefer to work on their own rather with others)
1. Individuals with high achievement motivation
have no patience with ineffective people and
does not like to work with others.
Operational Definition
23
ELEMENTS OF DIMENSION NO. 4:
(They engage in challenging jobs rather than easy
ones)
1. They don’t like routine jobs
2. They like to take moderate, rather than
overwhelming challenges
– Who prefer fairly routine jobs = ?
– Who prefer progressive challenging jobs = ?
Operational Definition
24
ELEMENTS OF DIMENSION NO. 5:
(They like to get feedback from their superiors,
colleagues, to know how they are progressing)
1. Ask for feedback on how the job has been
done, both negative and positive.
– Who seeks extensive feedback from all sources = ?
– Who never seek any feedback from any one any time = ?
– ( see Figure 1)
Operational Definition
25
26
DIMENSIONS AND ELEMENTS
• Operationally defining the concept is the best
way to measure it.
• We measure it by ask the respondents to report
their own behavior patterns by asking them
appropriate questions, which they can respond
to on some scale that we provide.
Operational Definition
27
Example: Answers to the following questions (about the
elements of the concept) would be one way of tapping the
level of achievement motivation
 To what extent would you push yourself to get
the job done on time?
 How difficult do you find it to continue to do
your work in the face of initial failures?
 How often do you neglect personal matters
because you are preoccupied with your job?
 How frequently do you think of your work when
you are at home?
28
 To what extent do you engage yourself in
hobbies?
 How disappointed would you feel if you did not
reach the goals you had set for yourself?
 How much do you concentrate on achieving
your goals?
 How annoyed do you get when you make
mistakes?
 To what extent would you prefer to work by
yourself rather than with others?
Example: Answers to the following questions (about the
elements of the concept) would be one way of tapping the
level of achievement motivation
29
 To what extent would you prefer a job that is
difficult but challenging, to one that is easy and
routine?
 During the past 3 months, how often have you
sought feedback from your superiors on how
well you are performing your job?
 How often have you tried to obtain feedback on
your performance from your co-workers during
the past 3 months?
 To what extent would it frustrate you if people
did not give you feedback on how you are
progressing?
Example: Answers to the following questions
(about the elements of the concept)
30
What an Operational Definition Is Not?
• Important to understand what an operational
definition is, equally important is to remember
what it is not.
• An operational definition does not describe the
correlates of the concept.
• The operational definition does not consist of;
– Delineating the reasons, antecedents and
consequences
• It describes its observable characteristics in order
to measure the concept.
What an Operational Definition Is Not?
31
Example;
• Achievement motivation and performance and/or
success may be highly correlated.
• But we cannot measure an individual’s level of
motivation through success and/or performance.
• Performance and success could have been made
possible as a consequence of achievement
motivation, but in themselves, the two are not
measures of it.
• For instance, a person with high achievement
motivation may have failed for some reason,
perhaps beyond his control, to perform the job
successfully.
What an Operational Definition Is Not?
32
 If we judge the achievement motivation of this
person with performance as the yardstick, we
would have measured the wrong concept.
 Instead of measuring achievement motivation
our variable of interest, we would have
measured performance, another variable we had
not intended to measure nor were interested in.
What an Operational Definition Is Not?
33
Example;
Operationalizing the Concept of Learning
LEARNING;
 An important concept in the educational
setting.
 How could we measure the abstract concept
called learning?
 First, we need to define the concept
operationally the (dimensions).
 Second, break it down to observable and
measurable behaviors the (elements).
34
The Dimensions of learning are: a student is “learning”
when the individual;
1. Understanding
 Understands what is taught in the class room
2. Retention
 Retains and remembers what is understood
3. Application
 Applies whatever has been understood and
remembered
Example;
Operationalizing the Concept of Learning
35
• These terms still abstract, it is necessary to break
these three dimensions into elements so we can
measure the concept of learning.
• A schematic diagram of the operational definition
of the concept of learning is shown in Figure 2.
• The diagram will facilitate our understanding of
the discussion.
Example;
Operationalizing the Concept of Learning
36
37
What Is Not
an Operational Definition of Learning?
• Important to remember that learning is no
measure of the effort the teacher expends in
explaining, nor that put in by the student to
understand, though both of these naturally tend
to enhance understanding.
• Efforts of the teacher and the students, may be
correlated to learning they do not actually
measure it.
38
A Measure of Student Learning
• An exam that measures learning in students
would include the following questions (the
particular dimensions tapped are shown in
parentheses):
1. Define the concept of motivation (recall).
2. State the various theories of motivation and
explain them, giving examples
(understanding and recall).
3. What is your viewpoint of the manager’s role
as motivator? (understanding and analysis).
39
4. Describe three different situations in which a
manager of a work organization would use
equity theory, the expectancy theory, and job
designs to motivate employees (application).
5. How does motivation relate to leadership? How
are these concepts related to a manager’s job?
(understanding, retention, application).
A Measure of Student Learning
40
EXERCISE NO. 1
• Schematically depict the operational definition of the
concept of stress and develop 10 questions that
would measure stress.
41
Solution to Exercise 1
42
Thanks
43
Thank you
Research Method for Business chapter  6

Research Method for Business chapter 6

  • 3.
    3FIGURE 6.2Copyright ©2003 John Wiley & Sons, Inc. Sekaran/RESEARCH 4E The Various Issues involved in the Research Design
  • 4.
    Purpose of the study Exploration Description Hypothesistesting Measurement and measures Operational definition Items (measure) Scaling Categorizing Coding Study setting Contrived Noncontrived Extent of researcher interference Minimal: Studying events as they normally occur Manipulation and/or control and/or simulation Types of investigation Establishing: Causal relationships Correlations Group differences, ranks, etc. MEASUREMENTDETAILS OF STUDY Data collection method Observation Interview Questionnaire Physical measurement Unobtrusive Time Horizon One-shot (cross-sectional) Longitudinal Sampling Design Probability/ nonprobability Sample size (n) Unit of analysis (population to be studied) Individuals Dyads Groups Organizations Machines etc. 1. Feel for data 2. Goodness of data 3. Hypotheses testing DATA ANALYSIS PROBLEMSTATEMENT Diagram 6.2: The research design. Ch- 5 THE RESEARCH PROCESS Step 6: Elements of Research Design
  • 5.
  • 6.
    6 MEASUREMENT OF VARIABLES •OPERATIONAL DEFINITION – Dimensions and Elements of Concepts – What an Operational Definition is Not? Measurement
  • 7.
    7 Easily measured variables:using appropriate measuring instruments  Blood pressure, pulse rates, body temperature, height or weight.  But people’s subjective feelings, attitudes, and perceptions, the measurement of these factors or variables becomes difficult.  Reduce the abstract notions, or concepts such as motivation, involvement, satisfaction, buyer behavior, and the like, to observable behavior and characteristics.  Reduction of abstract concepts to render them measureable in a tangible way is called operationalizing the concepts. Measurement of Variables:
  • 8.
    8 • MEASUREMENT  Theassignment of numbers or other symbols to characteristics of objects according to a pre- specified set of rules. Measurement
  • 10.
    10 • CHARACTERISTICS OFOBJECTS • Objects; – Include persons, strategic business units, companies, countries, kitchen appliances, restaurants, shampoo, yogurt and so on. • Examples of characteristics of objects – Achievement motivation, organizational effectiveness, shopping enjoyment, length, weight, service quality, taste. Objects
  • 11.
    11 • MEASUREMENT OFVARIABLES – In the theoretical framework MoV is an important part and aspect of research design. – Unless the variables are measured in some way, we will not be able to test our hypotheses and find answers to complex research issues. Measurement
  • 12.
    12 MEASUREMENT OF VARIABLES •Two types of variables: – Objective nature: could be measured – Subjective nature: hard to be measured • Objects that can be physically measured: – The length and width of an office table – The office floor area – The demographic characteristics of the employees: → Measurement
  • 13.
    13 – The demographiccharacteristics of the employees: 1. How long have you been working in this organization. 2. What is your job title. 3. What is your marital status? 4. The number of your children. • The absenteeism of employees. • The number of products produced. Measurement
  • 14.
    14 MEASUREMENT OF VARIABLES •Objects that can’t be measured physically : – The perceptions of individuals. – Extent of authority given to the individual. – How the supervisor treats the workers. – Promotional opportunities. – The degree of understanding. Measurement
  • 15.
    15 MEASUREMENT OF VARIABLES •Technique to measure these variables – Reduce the abstract notion (theoretical view) to observable behavior and characteristics. – For instance, the concept of thirst is abstract; we cannot see thirst. – We expect a thirsty person to drink water. – We determine the thirst levels by measuring the quantity of water that a person drinks. Measurement
  • 16.
    16 DIMENSIONS AND ELEMENTS –Operational definition – A statement of the specific dimensions (the main characteristics) and elements (representative behavior) through which a concept will become measurable. – Operationalizing – Is done by looking at the behavioral dimensions, or properties denoted by the concept. These are then translated into observable and measurable elements. – Operationally defining a concept involves a series of steps. Operational Definition
  • 17.
    17 Example: Operationalizing The Conceptof Achievement Motivation • What behavioral dimensions or characteristics would we expect to find in people with high achievement motivation? • The people who have high achievement motivation would probably have the following five typical broad characteristics, which we will call dimensions: Operational Definition
  • 18.
    18 Example (Cont.) 1. Theywould be driven by work 2. No mood to relax 3. Prefer to work on their own rather with others 4. They engage in challenging jobs rather than easy ones. 5. They like to get feedback from their superiors, colleagues, to know how they are progressing. Operational Definition
  • 19.
    19 Example (Cont.) • Although,breaking the concept of Achievement Motivation into the five dimensions has reduced its level of abstraction, we have still not operationalized the concept into measurable elements of behavior. • This could be done by breaking each dimension into its elements, in order to distinguish those who have high motivation from those with less. Operational Definition
  • 20.
    20 ELEMENTS OF DIMENSIONNO. 1: (They would be driven by work will) 1. Be at work all the time (hours per week) 2. Be reluctant to take time off from work (reasons) 3. Persevere even in the face of some setbacks – These behaviors can be measured? • All the above elements could be counted by asking a direct questions to the respondents through a questioners or an interviews. Operational Definition
  • 21.
    21 ELEMENTS OF DIMENSIONNO. 2: (No mood to relax) • The degree of unwillingness to relax can be measured by asking such questions as: 1. How often do you think about work while you are away from the workplace? 2. What are your hobbies? 3. How do you spend your time when you are away from workplace? – Who relax very well = ? Who relax very little = ? Operational Definition
  • 22.
    22 ELEMENTS OF DIMENSIONNO. 3: (Prefer to work on their own rather with others) 1. Individuals with high achievement motivation have no patience with ineffective people and does not like to work with others. Operational Definition
  • 23.
    23 ELEMENTS OF DIMENSIONNO. 4: (They engage in challenging jobs rather than easy ones) 1. They don’t like routine jobs 2. They like to take moderate, rather than overwhelming challenges – Who prefer fairly routine jobs = ? – Who prefer progressive challenging jobs = ? Operational Definition
  • 24.
    24 ELEMENTS OF DIMENSIONNO. 5: (They like to get feedback from their superiors, colleagues, to know how they are progressing) 1. Ask for feedback on how the job has been done, both negative and positive. – Who seeks extensive feedback from all sources = ? – Who never seek any feedback from any one any time = ? – ( see Figure 1) Operational Definition
  • 25.
  • 26.
    26 DIMENSIONS AND ELEMENTS •Operationally defining the concept is the best way to measure it. • We measure it by ask the respondents to report their own behavior patterns by asking them appropriate questions, which they can respond to on some scale that we provide. Operational Definition
  • 27.
    27 Example: Answers tothe following questions (about the elements of the concept) would be one way of tapping the level of achievement motivation  To what extent would you push yourself to get the job done on time?  How difficult do you find it to continue to do your work in the face of initial failures?  How often do you neglect personal matters because you are preoccupied with your job?  How frequently do you think of your work when you are at home?
  • 28.
    28  To whatextent do you engage yourself in hobbies?  How disappointed would you feel if you did not reach the goals you had set for yourself?  How much do you concentrate on achieving your goals?  How annoyed do you get when you make mistakes?  To what extent would you prefer to work by yourself rather than with others? Example: Answers to the following questions (about the elements of the concept) would be one way of tapping the level of achievement motivation
  • 29.
    29  To whatextent would you prefer a job that is difficult but challenging, to one that is easy and routine?  During the past 3 months, how often have you sought feedback from your superiors on how well you are performing your job?  How often have you tried to obtain feedback on your performance from your co-workers during the past 3 months?  To what extent would it frustrate you if people did not give you feedback on how you are progressing? Example: Answers to the following questions (about the elements of the concept)
  • 30.
    30 What an OperationalDefinition Is Not? • Important to understand what an operational definition is, equally important is to remember what it is not. • An operational definition does not describe the correlates of the concept. • The operational definition does not consist of; – Delineating the reasons, antecedents and consequences • It describes its observable characteristics in order to measure the concept. What an Operational Definition Is Not?
  • 31.
    31 Example; • Achievement motivationand performance and/or success may be highly correlated. • But we cannot measure an individual’s level of motivation through success and/or performance. • Performance and success could have been made possible as a consequence of achievement motivation, but in themselves, the two are not measures of it. • For instance, a person with high achievement motivation may have failed for some reason, perhaps beyond his control, to perform the job successfully. What an Operational Definition Is Not?
  • 32.
    32  If wejudge the achievement motivation of this person with performance as the yardstick, we would have measured the wrong concept.  Instead of measuring achievement motivation our variable of interest, we would have measured performance, another variable we had not intended to measure nor were interested in. What an Operational Definition Is Not?
  • 33.
    33 Example; Operationalizing the Conceptof Learning LEARNING;  An important concept in the educational setting.  How could we measure the abstract concept called learning?  First, we need to define the concept operationally the (dimensions).  Second, break it down to observable and measurable behaviors the (elements).
  • 34.
    34 The Dimensions oflearning are: a student is “learning” when the individual; 1. Understanding  Understands what is taught in the class room 2. Retention  Retains and remembers what is understood 3. Application  Applies whatever has been understood and remembered Example; Operationalizing the Concept of Learning
  • 35.
    35 • These termsstill abstract, it is necessary to break these three dimensions into elements so we can measure the concept of learning. • A schematic diagram of the operational definition of the concept of learning is shown in Figure 2. • The diagram will facilitate our understanding of the discussion. Example; Operationalizing the Concept of Learning
  • 36.
  • 37.
    37 What Is Not anOperational Definition of Learning? • Important to remember that learning is no measure of the effort the teacher expends in explaining, nor that put in by the student to understand, though both of these naturally tend to enhance understanding. • Efforts of the teacher and the students, may be correlated to learning they do not actually measure it.
  • 38.
    38 A Measure ofStudent Learning • An exam that measures learning in students would include the following questions (the particular dimensions tapped are shown in parentheses): 1. Define the concept of motivation (recall). 2. State the various theories of motivation and explain them, giving examples (understanding and recall). 3. What is your viewpoint of the manager’s role as motivator? (understanding and analysis).
  • 39.
    39 4. Describe threedifferent situations in which a manager of a work organization would use equity theory, the expectancy theory, and job designs to motivate employees (application). 5. How does motivation relate to leadership? How are these concepts related to a manager’s job? (understanding, retention, application). A Measure of Student Learning
  • 40.
    40 EXERCISE NO. 1 •Schematically depict the operational definition of the concept of stress and develop 10 questions that would measure stress.
  • 41.
  • 42.
  • 43.