Obstructive Sleep Apnea
Dr. Rikin Hasnani
History
• An entity constituting obesity and extreme somnolence
were highlighted in the character of the “fat boy” in
Charles Dickens’ series, Posthumous Papers of the
Pickwick Club, first published in 1837.
• He described Joe, the fat boy, as a loud snorer who was
obese and excessively somnolent—the classical
description of Pickwickian syndrome.
• Gastaut et al. in 1965 showed that cessation of
respiration was due to obstruction of the upper airway,
and obstructive sleep apnea (OSA) was recognized.
• Guilleminault et al. coined the terms sleep apnea
syndrome and obstructive sleep apnea syndrome
(OSAS) in 1976.
Definition
• Slep Disordered Breathing (SDB) is present when repetitive apneas
and hypopneas occur during sleep, usually associated with sleep
fragmentation, arousals, and reductions in oxygen saturation.
• Apneas are defined as an episode of breathing cessation lasting at
least 10 seconds in duration, and can be classified as obstructive,
central, or mixed.
• Hypopnea is defined as a decrement in airflow of 50 percent or
more associated with a 4 percent fall in oxygen saturation and/or
arousal.
• Hypopneas have been shown to produce identical clinical
consequences as apneas.
• A respiratory effort-related arousal event (RERA) is a sequence of
breaths characterized by increasing effort leading to an arousal
from sleep that does not fulfill criteria for apnea or hypopnea.
• It should last for at least 10 seconds and is terminated by an arousal
• The apnea–hypopnea index (AHI, number of
apneas and hypopneas per hour of sleep)
• Respiratory disturbance index, number of apneas,
hypopneas, and RERAs per hour of sleep.
• In the past, the term upper airway resistance
syndrome (UARS) has been used to describe
symptoms of sleepiness and fatigue in the setting
of milder SDB not meeting criteria for apneas and
hypopneas
• OSA is defined by the presence of repetitive episodes
of upper airway obstruction during sleep. An AHI ≥ 5
events/h is commonly used to define OSA, with
obstructive or mixed events comprising more than 50%
of the total.
• The OSA Syndrome is usually defined by an AHI equal
to or greater than 5 events/h and persistent complaints
of excessive daytime somnolence, unrefreshing sleep,
or fatigue.
• Central sleep Apnea is defined as repeated episodes of
apnea in the absence of respiratory muscle effort and
is observed on the polysomnogram as an absence of
both nasal–oral airflow and thoracoabdominal
excursion.
• Obesity hypoventilation syndrome (OHS), or the
Pickwickian syndrome, is defined by obesity, SDB, and
hypoventilation with daytime hypercapnia in the
absence of other causes for hypoventilation. Thus, OHS
should be regarded as a diagnosis of exclusion.
Pathogenesis of OSA
• The pathogenesis of OSA involves both
anatomic and neurologic components.
Anatomic factors
• The extrathoracic upper airway lacks a robust support framework of
cartilaginous rings and therefore is at risk for collapse due to
extraluminal tissue pressure exerted by circumferential craniofacial
and soft tissue structures and negative pressure associated with
inspiration.
• Changes in pharyngeal transmural pressure, defined as the
difference between the pressure in the airway lumen and the
pressure exerted by tissues surrounding the site of collapse,
modulate upper airway size.
• Activity of the pharyngeal dilator muscles balances extraluminal
tissue pressure to help maintain upper airway patency.
• If transmural pressure decreases, the cross-sectional area of the
pharynx decreases. If this pressure passes a critical point,
pharyngeal closing pressure is reached. Exceeding pharyngeal
critical pressure (Pcrit) causes tissues collapsing inward
Anatomic factors
Neural Modulation of Upper Airway
• Diminished Genioglossus Reflex – negative
pressure detected by mechanoreceptor activates
genioglissus via hypoglossal nerve , this reflex is
decreased during sleep.
• Instability of control of ventilation – due to
instability of neuronal control respiratory drive
waxes and wanes , resulting in decreased
respiratory muscle activity . It can precipitate
upper airway collapse.
• Compulsory arousals-
EPIDEMIOLOGY AND RISK FACTORS
FOR OSA
• The prevalence of symptomatic OSA to be between 3%
and 8% in men and 1% and 5% in women.
• Risk Factors
• Age - prevalence of OSA increases through midlife, but
then plateaus after age 60 to 65.
• Gender –male more than female. Effect of menopause,
pregnancy
• Ethnicity - In Hong Kong, India, and Korea, the
prevalence of OSA is similar to Caucasian.
• OSA severity is highest in Asians due to craniofacial
charecteristics.
• 1. Obesity – strongest risk factor
• due to large neck , more soft tissue, large tongue
• Leptin – a hormone produced by Adipocyte
• Deficiency of Leptin increases airway
collapsibility. Obese are leptin resisitant.
• 2. Genetic factors – many gene variants are being
studied for association with OSA , Only one gene
variont TNFArs 1800629 remains significantly
associated with OSA.
• 3. craniofacial Anatomy - Retroposed
mandible, Micrognathia, Narrowing of hard
palate . These are heritable.
• 4. Endocrine – hypothyroidism – macroglossia,
myxedema, goitre
• Acromegaly , PCOD
• 5. Others – Alcohol, Sedative
Clinical Features
Screening for obstructive sleep apnea
• it is important to appreciate that the presence of
excessive daytime somnolence is neither a
necessary nor a sufficient condition to make the
diagnosis of OSA:
• Many individuals with an elevated AHI do not
report daytime sleepiness and others report
sleepiness in the absence of sleep apnea (often
due to insufficient sleep).
• Other apnea scales Multivariable Apne Prediction
, Berlin Questionaire, STOP BANG ,
Nocturnal oximetry
DIAGNOSIS OF OBSTRUCTIVE SLEEP APNEA
• While questionnaires and prediction models (i.e.,
Epworth Sleepiness Scale, MAP) can assist in OSA risk
stratification, objective sleep testing is required to
confirm the diagnosis and determine disease severity.
• Polysomnography (PSG), is the gold standard sleep
study,
• Electroencephalogram (EEG),
• electrooculogram (EOG),
• electromyogram (EMG),
• oronasal thermistor and nasal pressure,
• chest and waist bands
• Pulse oximeter .
• These measurements are integrated to provide sleep
staging and to indicate apneas, hypopneas, and
arousals.
Central apnea
Mixed apnea
Type of Sleep Studies
• Type I – In Laboratory PSG , includes all the
parameter , video recording and usually
performed in presence of sleep professional.
• Type II also known as out-of-center sleep testing ,
portable or unattended sleep testing- is a
complete unattended home study and measures
the same parameters as a Type I study (PSG).
• Type III - includes measurement of airflow,
respiratory effort, pulse, and sleep position.
• Type IV studies are limited to only one or two
parameters, such as pulse rate and oximetry.
Indications for out of center sleep
study
• Guidelines for portable sleep testing were updated in 2007.
• out-of-center sleep testing with a portable monitor be
performed only in patients: with high pretest probability of
moderate-to-severe OSA without significant comorbidities
including CHF, severe COPD, and neuromuscular disease,
risk of CSA, or other sleep disorders such as parasomnias or
narcolepsy;
• in whom in-laboratory PSG is not feasible due to
immobility, safety, or critical illness; or who need
noncontinuous positive airway pressure (non-CPAP)
treatment (i.e., oral appliance, upper airway surgery,
weight loss) response monitoring.
CONSEQUENCES OF OBSTRUCTIVE
SLEEP APNEA
Neurocognitive consequences of OSA
• hypoxia/reperfusion injury
• Neurovascular endothelial dysfunction
• Excessive daytime sleepiness and sleep
fragmentation
• Depression
Cardiovascular consequences of OSA
• Hypertension
• MI & Stroke
• Others – CCF, Arrythmia , pulm. Hypertension
• Metabolic consequences of OSA
Treatment of OSA
• The decision to treat OSA should be based on its
severity, related symptoms, and medical comorbidities.
• Treatment options available are
1. Positive Airway Pressure Therapy
2. General measures and Weight Loss
3. Intraoral Devices
4. Position Therapy
5. Nasal expiratory positive airway pressure (EPAP)
6. Pharyngeal muscle stimulation
7. Surgery
8. Oxygen
• Positive airway pressure therapy
• Colin Sullivan et al first described the use of
nasal CPAP to treat OSA in 1981.
• It provides a pneumatic splint.
• Indication
• Titration of pressure
• Complications
• 1.All potential PAP titration candidates should receive adequate PAP
education, hands-on demonstration, careful mask fitting, and
acclimatization prior to titration.
• (2) CPAP should be increased until the following obstructive respiratory
events are eliminated or the recommended maximum is reached: apneas,
hypopneas, respiratory effort-related arousals (RERAs), and snoring.
• (3) The recommended minimum starting CPAP should be 4 cm H2O for
pediatric and adult patients, and the recommended minimum starting
IPAP and EPAP should be 8 cm H2O and 4 cm H2O, respectively, for
pediatric and adult patients on BIPAP
• The recommended maximum CPAP should be 15 cm H2O (or
recommended maximum IPAP of 20 cm H2O if on BPAP) for patients <12
years, and 20 cm H2O (or recommended maximum IPAP of 30 cm H2O if
on BPAP) for patients ≥12 years.
• (5) The recommended minimum IPAP-EPAP differential is 4 cm H2O and
the recommended maximum IPAP-EPAP differential is 10 cm H2O
• (6) CPAP (IPAP and/or EPAP for patients on BPAP depending on the type of event)
should be increased by at least 1 cm H2O with an interval no shorter than 5 min ,
with the goal of eliminating obstructive respiratory events.
• (7) CPAP (IPAP and EPAP for patients on BPAP) should be increased from any CPAP
(or IPAP) level if at least 1 obstructive apnea is observed for patients <12 years, or
if at least 2 obstructive apneas are observed for patients ≥12 years.
• (8) CPAP (IPAP for patients on BPAP) should be increased from any CPAP (or IPAP)
level if at least 1 hypopnea is observed for patients <12 years, or if at least 3
hypopneas are observed for patients ≥12 years.
• (9) CPAP (IPAP for patients on BPAP) should be increased from any CPAP (or IPAP)
level if at least 3 RERAs are observed for patients <12 years, or if at least 5 RERAs
are observed for patients ≥12 years.
• (10) CPAP (IPAP for patients on BPAP) may be increased from any CPAP (or IPAP)
level if at least 1 min of loud or unambiguous snoring is observed for patients <12
years, or if at least 3 min of loud or unambiguous snoring are observed for patients
≥12 years.
• (11) The titration algorithm for split-night CPAP or BPAP titration studies should be
identical to that of full-night CPAP or BPAP titration studies, respectively. (12) If the
patient is uncomfortable or intolerant of high pressures on CPAP, the patient may
be tried on BPAP. If there are continued obstructive respiratory events at 15 cm
H2O of CPAP during the titration study, the patient may be switched to BPAP
Is the Titration achieved ?
• 14. An optimal titration reduces RDI <5 for at least a 15- min
duration and should include supine REM sleep at the selected
pressure that is not continually interrupted by spontaneous
arousals or awakenings.
• (15) A good titration reduces RDI ≤10 or by 50% if the baseline RDI
<15 and should include supine REM sleep that is not continually
interrupted by spontaneous arousals or awakenings at the selected
pressure.
• (16) An adequate titration does not reduce the RDI ≤10 but reduces
the RDI by 75% from baseline (especially in severe OSA patients), or
one in which the titration grading criteria for optimal or good are
met with the exception that supine REM sleep did not occur at the
selected pressure.
• (17) An unacceptable titration is one that does not meet any one of
the above grades
Complication
General measures and Weight Loss
• Patients with sleep apnea should avoid alcohol, sedative hypnotics,
and opioids.
• Adherence to good sleep hygiene practices.
• It has been shown on average that a 1% change in weight is
associated with a 3% change in AHI.
• More specifically, weight loss in obese patients with type 2 diabetes
mellitus is associated with a significant reduction in the AHI.
• Role of bariatic surgery - laparoscopic adjustable gastric bypass,
Roux-en-Y gastric bypass.
• The Morbid Obesity treatment, Bariatric surgery versus Intensive
Lifestyle intervention Study (MOBIL-study) demonstrated that
patients undergoing Roux-en-Y gastric bypass had a greater
reduction in the prevalence and severity of SDB compared to
intensive lifestyle intervention.
• Reassess need of CPAP
Intraoral Devices
• Oral devices aim to alter the position of the
upper airway structures, thereby enlarging
airway caliber or reducing airway collapsibility
during sleep.
• Tongue retaining device
• Palatal lifting device
• Mandibular Advancement device
Mandibular repositioning device
Palatal lifting device
Indications
• with primary snoring,
• mild-to-moderate OSA
1. Who prefer them to CPAP
2. Who do not respond to CPAP,
3. Who are not appropriate candidates for CPAP
4. Who fail treatment attempts with CPAP
• Complications - excessive salivation, dry mouth,
tooth or jaw discomfort, and temporomandibular
joint pain
Position Therapy
• It is indicated in position dependent sleep apnea
• It is defined as SDB in which the AHI while asleep in the
supine position is at least twice as high as in the lateral
position.
• The prevalence of position-dependent sleep apnea
may be as high as 50% to 70% in pt with OSA.
• The lateral position is associated with increased
maximum cross sectional upper airway area and lower
closing pressure.
• Lateral positioning can be attained by Tennis ball,
backpack, thorasic antisupine band, zzoma positional
sleeper.
Nasal expiratory positive airway
pressure
• Nasal expiratory positive airway pressure is
delivered via a novel device with a one-way
mechanical valve that provides high expiratory
resistance in the setting of very low
inspiratory resistance.
• The nasal EPAP device is applied to each
nostril using adhesive and is designed for
onetime use.
• It is approved by FDA in 2008
Nasal EPAP
Pharyngeal muscle stimulation
• The genioglossus muscle is the largest airway
dilator muscle.
• Electrical stimulation causes tongue protusion
and stiffening of the anterior pharyngeal wall.
• Stimulation of hypoglossal nerve preferred.
• Several recent open-label studies have
demonstrated efficacy, including improved
airflow, reduced AHI, and improved symptoms, as
well as safety and compliance with the use of
newer implantable hypoglossal nerve stimulators
Implantable hypoglossal nerve
stimulation
Surgical Treatment for OSA
• A variety of surgical options are available, However, the
success of these treatments, aside from tracheostomy, is less
well established and generally less effective than CPAP
therapy.
• Fiberoptic laryngoscopy, drug-induced sleep endoscopy, or
MRI imaging can be used to classify the obstruction of the
airway at the nasal, oropharyngeal, and/or hypopharyngeal
level.
• Surgeries aimed at reducing obstruction at the nasal, palatal,
and lingual levels are referred to as Phase 1 surgeries.
• They are typically performed first with subsequent use of a
Phase 2 surgery such as maxillomandibular advancement
(MMA) if needed.
Surgical Treatment for OSA
• Tracheostomy is virtually 100% effective in
eliminating obstructive .
• It is generally reserved for patients with severe
OSA who have failed medical or surgical therapy
and who manifest severe complications such as
malignant arrhythmias without treatment.
• Laser-assisted uvulopalatoplasty (LAUP) is not
recommended as a treatment option for OSA by
the AASM.
Sleep nasoendoscopy
Identifies the level of and the degree of obstruction when
the patient is asleep.
Obstructions are classified as
palatal, multilevel, or tonguebased with a grading
system:
Grade 1—palatal snoring;
Grade 2—palatal level obstruction;
Grade3—multisegmental involvement with intermittent
oro- and hypopharyngeal collapse;
Grade4—sustained multilevel collapse
Grade5—tongue base obstruction.
UPPP
Oxygen Therapy
• Chronic hypoxemia is associated with reduced
hypoxic and hypercapnic ventilatory drives.
• Although oxygen desaturation may be mitigated
by the delivery of oxygen, there is some evidence
that administration of supplemental oxygen may
delay the arousal threshold and thereby prolong
apneic events.
• Subsequent study showed use of supplemental
oxygen reduced the degree of oxyhemoglobin
desaturation and improved or did not worsen
apnea frequency or duration
Medications
• Specifically, selective serotonergic reuptake
inhibitors, protriptyline, methylxanthine
derivatives (e.g., theophylline), and estrogen
therapy are NOT recommended.
• patients with hypothyroidism and acromegaly
should be treated with thyroid replacement and
somatostatin analogs, respectively, as such
treatment can improve AHI.
• Topical nasal steroids if rhinitis is present
• Modafinil , Armodafinil can be used .
Obstructive sleep Apnea

Obstructive sleep Apnea

  • 1.
  • 2.
    History • An entityconstituting obesity and extreme somnolence were highlighted in the character of the “fat boy” in Charles Dickens’ series, Posthumous Papers of the Pickwick Club, first published in 1837. • He described Joe, the fat boy, as a loud snorer who was obese and excessively somnolent—the classical description of Pickwickian syndrome. • Gastaut et al. in 1965 showed that cessation of respiration was due to obstruction of the upper airway, and obstructive sleep apnea (OSA) was recognized. • Guilleminault et al. coined the terms sleep apnea syndrome and obstructive sleep apnea syndrome (OSAS) in 1976.
  • 3.
    Definition • Slep DisorderedBreathing (SDB) is present when repetitive apneas and hypopneas occur during sleep, usually associated with sleep fragmentation, arousals, and reductions in oxygen saturation. • Apneas are defined as an episode of breathing cessation lasting at least 10 seconds in duration, and can be classified as obstructive, central, or mixed. • Hypopnea is defined as a decrement in airflow of 50 percent or more associated with a 4 percent fall in oxygen saturation and/or arousal. • Hypopneas have been shown to produce identical clinical consequences as apneas. • A respiratory effort-related arousal event (RERA) is a sequence of breaths characterized by increasing effort leading to an arousal from sleep that does not fulfill criteria for apnea or hypopnea. • It should last for at least 10 seconds and is terminated by an arousal
  • 4.
    • The apnea–hypopneaindex (AHI, number of apneas and hypopneas per hour of sleep) • Respiratory disturbance index, number of apneas, hypopneas, and RERAs per hour of sleep. • In the past, the term upper airway resistance syndrome (UARS) has been used to describe symptoms of sleepiness and fatigue in the setting of milder SDB not meeting criteria for apneas and hypopneas
  • 5.
    • OSA isdefined by the presence of repetitive episodes of upper airway obstruction during sleep. An AHI ≥ 5 events/h is commonly used to define OSA, with obstructive or mixed events comprising more than 50% of the total. • The OSA Syndrome is usually defined by an AHI equal to or greater than 5 events/h and persistent complaints of excessive daytime somnolence, unrefreshing sleep, or fatigue. • Central sleep Apnea is defined as repeated episodes of apnea in the absence of respiratory muscle effort and is observed on the polysomnogram as an absence of both nasal–oral airflow and thoracoabdominal excursion. • Obesity hypoventilation syndrome (OHS), or the Pickwickian syndrome, is defined by obesity, SDB, and hypoventilation with daytime hypercapnia in the absence of other causes for hypoventilation. Thus, OHS should be regarded as a diagnosis of exclusion.
  • 6.
    Pathogenesis of OSA •The pathogenesis of OSA involves both anatomic and neurologic components.
  • 7.
    Anatomic factors • Theextrathoracic upper airway lacks a robust support framework of cartilaginous rings and therefore is at risk for collapse due to extraluminal tissue pressure exerted by circumferential craniofacial and soft tissue structures and negative pressure associated with inspiration. • Changes in pharyngeal transmural pressure, defined as the difference between the pressure in the airway lumen and the pressure exerted by tissues surrounding the site of collapse, modulate upper airway size. • Activity of the pharyngeal dilator muscles balances extraluminal tissue pressure to help maintain upper airway patency. • If transmural pressure decreases, the cross-sectional area of the pharynx decreases. If this pressure passes a critical point, pharyngeal closing pressure is reached. Exceeding pharyngeal critical pressure (Pcrit) causes tissues collapsing inward
  • 8.
  • 9.
    Neural Modulation ofUpper Airway • Diminished Genioglossus Reflex – negative pressure detected by mechanoreceptor activates genioglissus via hypoglossal nerve , this reflex is decreased during sleep. • Instability of control of ventilation – due to instability of neuronal control respiratory drive waxes and wanes , resulting in decreased respiratory muscle activity . It can precipitate upper airway collapse. • Compulsory arousals-
  • 12.
    EPIDEMIOLOGY AND RISKFACTORS FOR OSA • The prevalence of symptomatic OSA to be between 3% and 8% in men and 1% and 5% in women. • Risk Factors • Age - prevalence of OSA increases through midlife, but then plateaus after age 60 to 65. • Gender –male more than female. Effect of menopause, pregnancy • Ethnicity - In Hong Kong, India, and Korea, the prevalence of OSA is similar to Caucasian. • OSA severity is highest in Asians due to craniofacial charecteristics.
  • 14.
    • 1. Obesity– strongest risk factor • due to large neck , more soft tissue, large tongue • Leptin – a hormone produced by Adipocyte • Deficiency of Leptin increases airway collapsibility. Obese are leptin resisitant. • 2. Genetic factors – many gene variants are being studied for association with OSA , Only one gene variont TNFArs 1800629 remains significantly associated with OSA.
  • 15.
    • 3. craniofacialAnatomy - Retroposed mandible, Micrognathia, Narrowing of hard palate . These are heritable. • 4. Endocrine – hypothyroidism – macroglossia, myxedema, goitre • Acromegaly , PCOD • 5. Others – Alcohol, Sedative
  • 16.
  • 17.
  • 18.
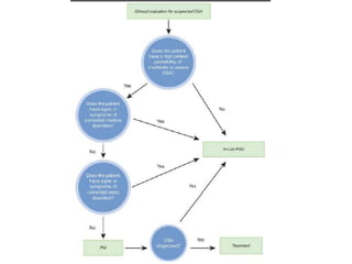
    • it isimportant to appreciate that the presence of excessive daytime somnolence is neither a necessary nor a sufficient condition to make the diagnosis of OSA: • Many individuals with an elevated AHI do not report daytime sleepiness and others report sleepiness in the absence of sleep apnea (often due to insufficient sleep). • Other apnea scales Multivariable Apne Prediction , Berlin Questionaire, STOP BANG ,
  • 19.
  • 20.
    DIAGNOSIS OF OBSTRUCTIVESLEEP APNEA • While questionnaires and prediction models (i.e., Epworth Sleepiness Scale, MAP) can assist in OSA risk stratification, objective sleep testing is required to confirm the diagnosis and determine disease severity. • Polysomnography (PSG), is the gold standard sleep study, • Electroencephalogram (EEG), • electrooculogram (EOG), • electromyogram (EMG), • oronasal thermistor and nasal pressure, • chest and waist bands • Pulse oximeter . • These measurements are integrated to provide sleep staging and to indicate apneas, hypopneas, and arousals.
  • 22.
  • 23.
  • 24.
    Type of SleepStudies • Type I – In Laboratory PSG , includes all the parameter , video recording and usually performed in presence of sleep professional. • Type II also known as out-of-center sleep testing , portable or unattended sleep testing- is a complete unattended home study and measures the same parameters as a Type I study (PSG). • Type III - includes measurement of airflow, respiratory effort, pulse, and sleep position. • Type IV studies are limited to only one or two parameters, such as pulse rate and oximetry.
  • 25.
    Indications for outof center sleep study • Guidelines for portable sleep testing were updated in 2007. • out-of-center sleep testing with a portable monitor be performed only in patients: with high pretest probability of moderate-to-severe OSA without significant comorbidities including CHF, severe COPD, and neuromuscular disease, risk of CSA, or other sleep disorders such as parasomnias or narcolepsy; • in whom in-laboratory PSG is not feasible due to immobility, safety, or critical illness; or who need noncontinuous positive airway pressure (non-CPAP) treatment (i.e., oral appliance, upper airway surgery, weight loss) response monitoring.
  • 27.
  • 28.
    Neurocognitive consequences ofOSA • hypoxia/reperfusion injury • Neurovascular endothelial dysfunction • Excessive daytime sleepiness and sleep fragmentation • Depression Cardiovascular consequences of OSA • Hypertension • MI & Stroke • Others – CCF, Arrythmia , pulm. Hypertension • Metabolic consequences of OSA
  • 29.
    Treatment of OSA •The decision to treat OSA should be based on its severity, related symptoms, and medical comorbidities. • Treatment options available are 1. Positive Airway Pressure Therapy 2. General measures and Weight Loss 3. Intraoral Devices 4. Position Therapy 5. Nasal expiratory positive airway pressure (EPAP) 6. Pharyngeal muscle stimulation 7. Surgery 8. Oxygen
  • 30.
    • Positive airwaypressure therapy • Colin Sullivan et al first described the use of nasal CPAP to treat OSA in 1981. • It provides a pneumatic splint. • Indication • Titration of pressure • Complications
  • 33.
    • 1.All potentialPAP titration candidates should receive adequate PAP education, hands-on demonstration, careful mask fitting, and acclimatization prior to titration. • (2) CPAP should be increased until the following obstructive respiratory events are eliminated or the recommended maximum is reached: apneas, hypopneas, respiratory effort-related arousals (RERAs), and snoring. • (3) The recommended minimum starting CPAP should be 4 cm H2O for pediatric and adult patients, and the recommended minimum starting IPAP and EPAP should be 8 cm H2O and 4 cm H2O, respectively, for pediatric and adult patients on BIPAP • The recommended maximum CPAP should be 15 cm H2O (or recommended maximum IPAP of 20 cm H2O if on BPAP) for patients <12 years, and 20 cm H2O (or recommended maximum IPAP of 30 cm H2O if on BPAP) for patients ≥12 years. • (5) The recommended minimum IPAP-EPAP differential is 4 cm H2O and the recommended maximum IPAP-EPAP differential is 10 cm H2O
  • 34.
    • (6) CPAP(IPAP and/or EPAP for patients on BPAP depending on the type of event) should be increased by at least 1 cm H2O with an interval no shorter than 5 min , with the goal of eliminating obstructive respiratory events. • (7) CPAP (IPAP and EPAP for patients on BPAP) should be increased from any CPAP (or IPAP) level if at least 1 obstructive apnea is observed for patients <12 years, or if at least 2 obstructive apneas are observed for patients ≥12 years. • (8) CPAP (IPAP for patients on BPAP) should be increased from any CPAP (or IPAP) level if at least 1 hypopnea is observed for patients <12 years, or if at least 3 hypopneas are observed for patients ≥12 years. • (9) CPAP (IPAP for patients on BPAP) should be increased from any CPAP (or IPAP) level if at least 3 RERAs are observed for patients <12 years, or if at least 5 RERAs are observed for patients ≥12 years. • (10) CPAP (IPAP for patients on BPAP) may be increased from any CPAP (or IPAP) level if at least 1 min of loud or unambiguous snoring is observed for patients <12 years, or if at least 3 min of loud or unambiguous snoring are observed for patients ≥12 years. • (11) The titration algorithm for split-night CPAP or BPAP titration studies should be identical to that of full-night CPAP or BPAP titration studies, respectively. (12) If the patient is uncomfortable or intolerant of high pressures on CPAP, the patient may be tried on BPAP. If there are continued obstructive respiratory events at 15 cm H2O of CPAP during the titration study, the patient may be switched to BPAP
  • 35.
    Is the Titrationachieved ? • 14. An optimal titration reduces RDI <5 for at least a 15- min duration and should include supine REM sleep at the selected pressure that is not continually interrupted by spontaneous arousals or awakenings. • (15) A good titration reduces RDI ≤10 or by 50% if the baseline RDI <15 and should include supine REM sleep that is not continually interrupted by spontaneous arousals or awakenings at the selected pressure. • (16) An adequate titration does not reduce the RDI ≤10 but reduces the RDI by 75% from baseline (especially in severe OSA patients), or one in which the titration grading criteria for optimal or good are met with the exception that supine REM sleep did not occur at the selected pressure. • (17) An unacceptable titration is one that does not meet any one of the above grades
  • 38.
  • 39.
    General measures andWeight Loss • Patients with sleep apnea should avoid alcohol, sedative hypnotics, and opioids. • Adherence to good sleep hygiene practices. • It has been shown on average that a 1% change in weight is associated with a 3% change in AHI. • More specifically, weight loss in obese patients with type 2 diabetes mellitus is associated with a significant reduction in the AHI. • Role of bariatic surgery - laparoscopic adjustable gastric bypass, Roux-en-Y gastric bypass. • The Morbid Obesity treatment, Bariatric surgery versus Intensive Lifestyle intervention Study (MOBIL-study) demonstrated that patients undergoing Roux-en-Y gastric bypass had a greater reduction in the prevalence and severity of SDB compared to intensive lifestyle intervention. • Reassess need of CPAP
  • 40.
    Intraoral Devices • Oraldevices aim to alter the position of the upper airway structures, thereby enlarging airway caliber or reducing airway collapsibility during sleep. • Tongue retaining device • Palatal lifting device • Mandibular Advancement device
  • 41.
  • 42.
  • 43.
    Indications • with primarysnoring, • mild-to-moderate OSA 1. Who prefer them to CPAP 2. Who do not respond to CPAP, 3. Who are not appropriate candidates for CPAP 4. Who fail treatment attempts with CPAP • Complications - excessive salivation, dry mouth, tooth or jaw discomfort, and temporomandibular joint pain
  • 44.
    Position Therapy • Itis indicated in position dependent sleep apnea • It is defined as SDB in which the AHI while asleep in the supine position is at least twice as high as in the lateral position. • The prevalence of position-dependent sleep apnea may be as high as 50% to 70% in pt with OSA. • The lateral position is associated with increased maximum cross sectional upper airway area and lower closing pressure. • Lateral positioning can be attained by Tennis ball, backpack, thorasic antisupine band, zzoma positional sleeper.
  • 45.
    Nasal expiratory positiveairway pressure • Nasal expiratory positive airway pressure is delivered via a novel device with a one-way mechanical valve that provides high expiratory resistance in the setting of very low inspiratory resistance. • The nasal EPAP device is applied to each nostril using adhesive and is designed for onetime use. • It is approved by FDA in 2008
  • 46.
  • 48.
    Pharyngeal muscle stimulation •The genioglossus muscle is the largest airway dilator muscle. • Electrical stimulation causes tongue protusion and stiffening of the anterior pharyngeal wall. • Stimulation of hypoglossal nerve preferred. • Several recent open-label studies have demonstrated efficacy, including improved airflow, reduced AHI, and improved symptoms, as well as safety and compliance with the use of newer implantable hypoglossal nerve stimulators
  • 49.
  • 50.
    Surgical Treatment forOSA • A variety of surgical options are available, However, the success of these treatments, aside from tracheostomy, is less well established and generally less effective than CPAP therapy. • Fiberoptic laryngoscopy, drug-induced sleep endoscopy, or MRI imaging can be used to classify the obstruction of the airway at the nasal, oropharyngeal, and/or hypopharyngeal level. • Surgeries aimed at reducing obstruction at the nasal, palatal, and lingual levels are referred to as Phase 1 surgeries. • They are typically performed first with subsequent use of a Phase 2 surgery such as maxillomandibular advancement (MMA) if needed.
  • 51.
  • 52.
    • Tracheostomy isvirtually 100% effective in eliminating obstructive . • It is generally reserved for patients with severe OSA who have failed medical or surgical therapy and who manifest severe complications such as malignant arrhythmias without treatment. • Laser-assisted uvulopalatoplasty (LAUP) is not recommended as a treatment option for OSA by the AASM.
  • 53.
    Sleep nasoendoscopy Identifies thelevel of and the degree of obstruction when the patient is asleep. Obstructions are classified as palatal, multilevel, or tonguebased with a grading system: Grade 1—palatal snoring; Grade 2—palatal level obstruction; Grade3—multisegmental involvement with intermittent oro- and hypopharyngeal collapse; Grade4—sustained multilevel collapse Grade5—tongue base obstruction.
  • 54.
  • 55.
    Oxygen Therapy • Chronichypoxemia is associated with reduced hypoxic and hypercapnic ventilatory drives. • Although oxygen desaturation may be mitigated by the delivery of oxygen, there is some evidence that administration of supplemental oxygen may delay the arousal threshold and thereby prolong apneic events. • Subsequent study showed use of supplemental oxygen reduced the degree of oxyhemoglobin desaturation and improved or did not worsen apnea frequency or duration
  • 56.
    Medications • Specifically, selectiveserotonergic reuptake inhibitors, protriptyline, methylxanthine derivatives (e.g., theophylline), and estrogen therapy are NOT recommended. • patients with hypothyroidism and acromegaly should be treated with thyroid replacement and somatostatin analogs, respectively, as such treatment can improve AHI. • Topical nasal steroids if rhinitis is present • Modafinil , Armodafinil can be used .