DR DINANATH KUMAR
DM SENIOR RESIDENT, SMS MEDICAL COLLEGE, INDIA
SLEEP DISORDERED BREATHING
AND
CARDIOVASCULAR DISEASES
• Sleep usually comprises up to one third of our lifetime.
• Two types of sleep:
1. Rapid eye movement (REM) sleep makes up about 25% of a night of sleep.
2. Non rapid eye movement (NREM)- Rest of the sleep.
NREM vs. REM Sleep?
Sleep Duration and Death (Patel SR, Sleep 2004, n=82,969)
Definition of terms
 Snoring: upper airway noise not associated with apneas and hypopneas
 Sleep apnea: repetitive episodes of decreased or total cessation of respiratory
airflow during sleep, leading to a fall in SaO2 of >=4% and sleep fragmentation.
 Apnea: Cessation of breathing for >=10 sec. (Obstructive/Central/Complex)
 Obstructive apnea: >= 10-second pause in airflow associated with ongoing
ventilatory effort(normal thoracoabdominal movement).
 Central apnea: >=10-sec pause in airflow with no associated respiratory effort.
 Mixed sleep apnea:consists of both central and obstructive components.
 Complex sleep apnea: consists of all or predominantly obstructive apneas which
convert to all or predominantly central apneas when treated with a CPAP or BPAP.
Definition of terms
 Hypopnea : >=4% decrement in SaO2 with 50% thoracoabdominal movement.
 Sleep Related Breathing Disorder: Any or all of the above.
 AHI (Apnea Hypopnea Index): The frequency of apneas and hypopneas per hour of
sleep; a measure of the severity of sleep apnea.
• <5 =normal;
• 5–14= mild;
• 15–30= moderate;
• > 30 =severe.
 Arousal: Transient awakening from sleep lasting <10 s
Progression of Sleep disordered Breathing
Snoring
Flow Limitation
Hypopneas
Apneas
Sleep Apnea Hypopnea Syndrome
Sleep Disordered Breathing Has Effects On…
•Quality of Life
1. Work performance
2. Relationships (divorce)
3. Intimacy and Sexual performance
•Safety accidents
•Cardiovascular Disease
•Diabetes
•Health care utilization
Specific questions are….
Q1 whether sleep apnea is imp in initiating development of cardiovascular(CV) disease
Q2 whether sleep apnea in patients with established CV disease accelerates disease
progression, and
Q3 whether treatment of sleep apnea results in clinical improvement, fewer
cardiovascular events, and reduced mortality.
Obstructive Sleep Apnea
 Male > females
 2-3 times higher in CV patients
 Prevalence: 24% and 9% of middle aged men and women(Young T et al. NEJM1993)
 85-90% undiagnosed and untreated
 Strongly associated with obesity- Direct relationship between BMI and the AHI.
OSA is present in more than 40% of those with a BMI of >30
Normal Subjects
• Patency of upper airway is by pharyngeal dilator and abductor muscle tone.
• In supine position-posterior displacement of tongue, soft palate, mandible.
• REM sleep -decreased diaphragmatic activity (decreased ventilatory drive) and
pharyngeal muscle tone.
Pathogenesis of OSA
 Pharyngeal collapse posterior to the
tongue, uvula, and soft palate(from the
posterior nasal septum to the epiglottis).
This area has little bony support and
depends on muscle activity to maintain
patency.
 Primary abnormality in OSA is
anatomically small pharyngeal airway
resulting from obesity, bone and soft
tissue structures, or, in children, tonsils
and adenoids
 At sleep onset, there is loss of pharyngeal
dilator muscle tone which causes
complete or partial pharyngeal collapse
causing apneas and hypopneas.
 Also, during sleep loss of lung volume
causes reduced longitudinal traction on
the upper airway, rendering it more
collapsible.
Upper Airway in OSA in children
Normal Patient
Pathophysiology of OSA
Upper airway occlusionhypoxia and strenuous ventilatory effortstransient arousal and
airway patency restoration.
 OSA generate intrathoracic pressures of −30 cm H2O or lower(normal upto −8 cm H2O)
increased venous return to right heart ventricular interdependencedecreased LV
compliance and fillingdecreased cardiac output.
 Acute diastolic dysfunction increased atrial volumeincrease in ANP nocturia
 Chronic LV diastolic dysfunction due to intrathoracic pressure fluctuationLAE A Fib
 Increased endothelin production and impaired endothelial function
 Increased levels of leptin
 Chronically elevated sympathetic activity results in increased resting HR, decreased
HRV, and increased BP variability.
C
Kasai et al. JACC 2011
Effects of OSA
Estimated Prevalence of Obstructive Sleep Apnea in Patients
with Cardiovascular Diseases
Cardiovascular
Outcomes
Confounding?
Central Obesity
-Hypertension
-Diabetes
-Lipids
With the exception of hypertension, evidence implicating OSA in these disease conditions is
presently circumstantial, and cause-effect relationships remain to be proven.
Risk factors common to both OSA and cardiovascular disease are male sex, age, overweight,
central body fat deposition, alcohol, smoking, and lack of exercise
Risk Factors for OSA
• Male> female
• Obesity
• Neck circumference
– > 17 inch males
– > 16 inch females
• Craniofacial predisposition
– Inferiorly positioned hyoid bone– narrows airway.
– Mandibular insufficiency
– Increased mid-facial height -- has narrow pharynx
• Heart failure
Symptoms of OSA
– Disruptive Snoring
– Hypersomnolence = Excessive daytime sleepiness
– Episodes of choking or gasping during sleep
– Unrefreshing sleep
– Witnessed apneas
– Recurrent awakenings
– Daytime fatigue
– Impaired concentration or memory
– Other: Dry throat, morning headache, and nocturia
• Physical examination is usually notable for an overweight or obese body habitus.
However, about 40% of obese people do not have OSA and
about 30% of people with OSA are not obese.
• Increased neck circumference more specific than the BMI for predicting OSA.
Screening for OSA
1) Epworth Sleepiness Scale-
• 0–9 range =normal
• 10-15=possibility of mild to moderate sleep apnea, where as
• 16 -24=possibility of severe sleep apnea or narcolepsy
2) Berlin questionnaire
• High Risk: if 2 or more Categories positive
• Low Risk: if only 1 or no Categories positive
3) High Mallampati score (3 or 4)- Higher incidence of sleep
apnea
4) Overnight oximetry – most often used in clinical practice. By demonstrating
recurrent episode of desaturation (at least 10 to 15 events per hour).
• The sensitivity and specificity of these have not been well documented, particularly in
cardiovascular patients.
Diagnosis of OSA
• History and physical examination alone has diagnostic accuracy of only 50%
• Consider OSA
 in refractory HTN, particularly in obese, non-dippers;
 in CHF patients poorly responsive to conventional Rx ;
 in patients with nocturnal ischemia, nocturnal arrhythmias, and stroke
• Polysomnography is the current gold standard test for the diagnosis of sleep
disordered breathing, including OSA and CSA.
 Multichannel electrophysiological recording of ECG, EEG, electroculogram(EOG),
electromyogram(EMG), respiratory activity (flow, effort, oxygen saturation), and
snoring during sleep.
 Provides comprehensive information about sleep efficiency, sleep architecture,
arousals , disordered breathing events, oscillations in SaO2, and cardiac
arrhythmias.
 The American Thoracic Society (ATS 1994) and the American Academy of Sleep
Medicine (AASM 1997) recommend supervised PSG in the sleep laboratory over 2
nights for the diagnosis of OSA and the initiation of CPAP.
Polysomnography – our set up….
Home-based/ambulatory unattended polysomnography
 Controversy as to whether SDB can be adequately assessed using fewer signals
recorded at home.
 Most systems are limited to monitoring respiratory channels (flow, effort, oxygen
saturation) and do not include sleep staging or other non-respiratory signals.
 After careful assessment, the American Academy of Sleep Medicine concluded that
“certain home diagnostic methodologies probably do have a role in the diagnosis of
obstructive sleep apnea if used by an experienced clinician”.
CENTRAL SLEEP APNEA
• CSA is considered SDB, even though it can present subtly during wakefulness.
• Prevalence of CSA in the general population:
1. Sleep Heart Health Study: prevalence of CSA with CAI>= 1 was 9%.
2. Southern Pennsylvania cohort: for CAI> 20, CSA is not seen in men <=65 yrs or
women of any age. In men >65 , prevalence was 5%.
• CSA in heart failure has prevalence of 30% to 40%.
• Primarily seen in patients with congestive heart failure (CHF),
Occasionally may occur
1. in healthy normal subjects, in
2. people at high altitudes, and
3. in association with central neural lesions- stroke
Pathophysiology of CSA
• Instability of ventilatory control  oscillations in PaCO2 above and below the
apneic threshold  periodic hyperpnea and apnea.
• Control of ventilation becomes unstable due to
1. phase delay (long circulation time)- delay exists between the inputs
(chemosensors) and responses (ventilatory muscles) and
2. high loop gain - heightened chemosensitivity to PaCO2 so that small inputs
produce exaggerated responses.
• Not all patients with severe heart failure have CSA because the key elements that
cause unstable ventilatory control are not always present.
Types of CSA
1. Cheyne-Stokes respiration (CSR)
• Crescendo-decrescendo pattern of breathing with central apnea or hypopnea at the nadir of
ventilatory effort.
• Result from high-gain(increased hypercapnic responsiveness) and phase delay.
2. Idiopathic CSA : unstable ventilation due to high loop gain.
Symptoms of CSA
• Not very specific, particularly in those with symptomatic heart failure.
1.PND and frequent nocturnal arousals and awakenings
2.crescendo/decrescendo pattern of CSR; periodic breathing during exercise
3.snoring, excessive daytime sleepiness, and obesity- less common than OSA
CARDIOVASCULAR DISEASES
Sleep apnea and Hypertension
• 50% of OSA patients are hypertensive
• 30% of hypertensive patients also have OSA, often undiagnosed
• Non-dippers(attenuated nocturnal BP decline) more likely to have OSA
• The evidence supporting the causal association between OSA and hypertension is
compelling.
Longitudinal study Demonstrated a dose-response association between SDB at baseline and the
presence of hypertension 4 years later in 709 participants of the Wisconsin Sleep Cohort
Peppard PE et al. NEJM 2000
Peppard PE et al. NEJM 2000
AHI is marker of severity of OSA
High prevalence of unrecognized sleep apnoea in drug-resistant hypertension
Logan et al ;Journal of Hypertension: 2001
• Cross sectional study To determine the prevalence of OSA in adult patients with
drug-resistant hypertension, a common problem in a tertiary care facility.
• Patients and methods : Adults with drug-resistant hypertension, defined as clinic
BP ≥ 140/90 mmHg, while taking 3 or more antihypertensive drugs, titrated to
maximally recommended doses. Each of the 41 participants completed an
overnight PSG study and all but two had a 24 h ambulatory blood pressure
measurement.
• Results : Prevalence of OSA at AHI≥ 10/hr of sleep, was 83% in the 24 men and 17
women studied.
OSA was more prevalent in men than in women (96 versus 65%, P = 0.014) and
more severe (mean apnoea–hypopnoea index of 32.2 ± 4.5 versus 14.0 ± 3.1
events/h, P = 0.004). There was no gender difference in body mass index or age.
Women with OSA were significantly older and had a higher systolic blood pressure,
lower diastolic blood pressure, wider pulse pressure and slower heart rate than
women without OSA.
• Conclusions : Extraordinarily high prevalence of OSA in these patients supports its
potential role in the pathogenesis of drug-resistant hypertension, and justifies the
undertaking of a randomized controlled trial to corroborate this hypothesis.
Mechanisms for hypertensive effects of OSA
• Multifactorial-
1. Nocturnal chemoreflex activation by hypoxia and hypercapnia sympathetic
activation and increased BP,
2. Chemoreceptor resetting and tonic chemoreceptor activation  contribute to
daytime increases in sympathetic activity and BP.
3. Endothelial dysfunction (increased endothelin, and lower NO levels) 
potentiate vasoconstriction.
Sleep apnea and Heart Failure
• 11% - 37% patients with systolic dysfunction has OSA on PSG.
• Men > Women (38% vs. 31%)
• Coexistence of CHF and OSA create a vicious cycle of progressing CHF
• Wang et al did a prospective study where PSG was performed on all consenting
patients newly referred to a tertiary hospital heart failure clinic for assessment .
– Overall, 26% had OSA with an AHI > 15
– > 50% had significant OSA in HFnEF
• OSA predisposes to HF by-
1. Raising BP - Most direct mechanism.
2. Impaired ventricular relaxation during diastole- due to nocturnal O2 desaturation.
3. ventricular hypertrophy independently of hypertension  due to increased
cytokines, catecholamines, endothelin
4. Acute LV dysfunction by increasing transmural pressure and ventricular wall stress.
• OSA contribute to progression of HF through :
1. Increased sympathetic outflow to heart, kidney and resistance vessels;
2. Increasing LV afterload both acutely and chronically;
3. Secondary increases in RV afterload due to hypoxia ; and
4. Increasing risk of MI.
HF might also contribute to causation of OSA.
• Soft tissue edema of upper airway and consequent increased airway resistance
• Fluid displacement from legs to neck when recumbentcauses pharyngeal soft
tissue edema at nightOSA
Studies showed that with displacement of approx 300-350 cc fluid from both legs,
the neck circumference increases leading to increased resistance to airflow .
Yumino et al. Circulation 2010
Sleep apnea and Diabetes
• Upto 40% of patients with OSA will have diabetes as per cross-sectional studies,
• But the incidence of new diabetes in patients with OSA is not known.
• In diabetics, the prevalence of OSA may be up to 23% .
Adjusted mean value of the homeostasis model assessment (HOMA) index as
a function of the respiratory disturbance index (RDI), Sleep Heart Health
Study, 1994–1999. Data were adjusted for age, gender, smoking
status, BMI, waist circumference, and self-reported sleep duration.
Cross sectional study showed a significant association between oxygen desaturation during
sleep and elevated fasting and 2-h plasma glucose concentrations during OGTT. HOMA index
was used to assess insulin resistance. The severity of the OSA was associated with the degree of
insulin resistance after adjustment for BMI, age, gender, smoking.
Punjabi et al; 2004
Am J Respir Crit Care Med , 2005 Longitudinal study
1. The Wisconsin Sleep Study (n = 1387) showed a significant cross-sectional association
between OSA and type 2 diabetes for all degrees of OSA,
2. BUT The odds ratio for developing DM within 4 yr with an AHI of >=15 compared with AHI
<5 was 1.62 (p =0.24) when adjusting for age, sex, and body habitus.
• RECOMMENDATIONS
1. Health professionals working in both type2 DM and OSA should adopt clinical
practices to ensure that a patient presenting with one condition is considered for
the other.
2. OSA patients should be routinely screened for markers of metabolic disturbance
and cardiovascular risk. Minimum testing should include measurement of:
 waist circumference;
 blood pressure;
 fasting lipids;
 fasting glucose.
3. The possibility of OSA should be considered in the assessment of all patients
with type2 DM and the metabolic syndrome.
D i a b e t e s r e s e a r c h and c l i n i c a l p r a c t i c e 8 1 ( 2 0 0 8 ) 2 – 1 2
Sleep apnea and End-Stage Renal Disease
• Prevalence of OSA in ESRD ranged from 40% to 60%
• ESRD patients exhibit a mixed SDB pattern.
• Mechanism: Hypertension.
• Whether treatment of OSA affects the progression of renal disease is not known.
Sleep apnea and Atherosclerosis
Oxidative stress(hypoxia & reoxygenation)  reactive oxygen species  inflammation
Minoguchi et al. Am J Respir Crit Care Med 2005
Cross sectional study looked at 36 OSA patients and 16 obese control subjects and evaluated
whether carotid IMT is associated with inflammatory markers in OSA. This figure shows that as
OSA is getting worse, CIMT is increased (a marker for early atherosclerosis)
Sleep apnea and Myocardial Ischemia & Infarction
• Ischemia
– Severe intermittent
hypoxemia
– Acidosis
– Increased BP
– Sympathetic vasoconstriction
– Changes in intra thoracic and
cardiac trans mural pressures
• CAD
– Endothelial dysfunction
– Systemic inflammation
•Prevalence of SDB is up to 2-fold greater in CAD patients than in non-CAD.
Mechanisms :
Sleep-disordered Breathing and Cardiovascular Disease
Cross-sectional Results of the Sleep Heart Health Study
EYAL SHAHAR, CORALYN W. WHITNEY, SUSAN REDLINE, ELISA T. LEE, ANNE B. NEWMAN, F. JAVIER NIETO, GEORGE T.
O’CONNOR, LORI L. BOLAND, JOSEPH E. SCHWARTZ, and JONATHAN M. SAMET for the Sleep Heart Health Study Research
Group Am J RespirCrit Care Med – 2000
Cross-sectional study for association between SDB and self-reported CVD in 6,424 free-living individuals
who underwent overnight PSG at home.
AHI calculated and divided four equal quartiles using its percentile distribution in the sample.
AHI values of 0.2 (5th percentile), 1.3 (25th percentile), 4.4 (50th percentile), 11.0 (75th percentile), and
33.7 (95th percentile). Mild to moderate disordered breathing during sleep was highly prevalent in the
sample (median AHI: 4.4). A total of 1,023 participants (16%) reported at least one manifestation of CVD
(myocardial infarction, angina, coronary revascularization procedure, heart failure, or stroke). The
multivariable-adjusted relative odds (95% CI) of prevalent CVD for the second, third, and fourth quartiles of
the AHI (versus the first) were 0.98 (0.77–1.24), 1.28 (1.02–1.61), and 1.42 (1.13–1.78), respectively.
Adjusted* Relative Odds for Prevalence of Coronary Heart Disease, Heart Failure, or Stroke, According to
Quartile of AHI (Am J RespirCrit Care Med – 2000)
I II III IV P Value*
Coronary heart disease 1.0 1.01
(0.77–1.32)
1.20
(0.92–1.57)
1.22
(0.93–1.59)
0.08
Heart Failure 1.0 1.19
(0.56–2.53)
1.96
(0.99–3.90)
2.20
(1.11–4.37)
0.008
Stroke 1.0 1.24
(0.76–2.01)
1.38
(0.86–2.83)
1.55
(0.96–2.50)
0.06
Quartile
Sleep apnea and SCD
SCD in general population
Muller JE et al. Circulation 1987
Cross sectional study reviewed PSG and death certificates of 112 Minnesota residents who had SCD
between July 1987 and July 2003
Results: From midnight to 6 a.m., SCD occured in 46% people with OSA, as compared to 21% without
OSA (P=0.01), 16% of general population (P<0.001), and 25% expected by chance (P<0.001).
 People with SCD from midnight to 6 a.m. had a significantly higher AHI
 For people with OSA, the RR of SCD from midnight to 6 a.m. was 2.57.
Conclusions
• People with OSA have a peak in SCD during the sleeping hours, which contrasts strikingly with the
nadir of SCD during this period in people without OSA and in the general population.
Gami et al; NEJM 2005
OSA patients are different……
Relative Risk of Sudden Death from Cardiac Causes from Midnight to 6 a.m. for Persons with Mild-to-Moderate Obstructive Sleep Apnea and
for Persons with Severe Obstructive Sleep Apnea
Reference group consists of 34 persons without OSA. There are 39 persons in the group with the apnea–hypopnea index of 5 to 39, and 39 persons in the
group with the apnea–hypopnea index of 40 or more. The squares represent the relative risk point estimates, and the I bars the 95 % CI
Severity of OSA correlates with risk of SCD during Midnight to 6 a.m
• Longitudinal study : Studied SDB and life-threatening ventricular arrhythmias in
patients with heart failure with an ICD.
• 71 patients with HF and an ICD were followed for 180 days after a sleep study.
• All patients had EF <= 35%. SDB was diagnosed in 66%. There were no statistical
differences between patients with and without SDB in baseline cardiac function.
• Appropriate ICD therapies occurred more frequently in patients with (43%) than
without SDB (17%; p 0.029).
• On multivariate analysis, the presence of SDB was an independent predictor for
appropriate ICD therapy (hazard ratio 4.05, 95% confidence interval 1.20 to 13.65,
p =0.015). Moreover, the rate of total ICD therapy from midnight to 6 A.M. was
significantly higher in patients with (34%) than without SDB (13%; p = 0.046).
Serizawa N et al. Am J Cardiol 2008
Serizawa N et al. Am J Cardiol 2008
Day-night pattern of ICD therapy in patients with HF with and without SDB.
• The frequency distribution of ICD therapy for the four 6-hour intervals was
compared between patients with and without SDB.
• The rate of total ICD therapy from midnight to 6 A.M. was significantly higher in
patients with (34%) than without SDB (13%; p =0.046).
• Conclusion: In patients with HF with an ICD, the presence of SDB was an
independent predictor of life-threatening ventricular arrhythmias that were more
likely to occur during sleep.
Serizawa N et al. Am J Cardiol 2008
Day-Night pattern of ICD therapy
Serizawa N et al. Am J Cardiol 2008
Sleep apnea and Stroke
• Prevalence of OSA increased in stroke.
• Bassetti and Aldrich found an AHI>10 in 62% of TIA patients compared with 12% in controls
• CSA more common immediately after acute stroke, whereas OSA predominates in post-
acute recovery phase and during rehabilitation
• Body position is important in interpreting PSG findings because post-stroke AHI within first
24 hours of stroke is highest when patients are maintained in the recumbent position
• The factors that increase the risk of stroke in OSA include –
1. Blood flow reduction with individual apnea episodes (caused by negative
intrathoracic pressures and increased ICP.
2. Altered cerebral autoregulation
3. Prothrombotic state,
4. Accelerated atherosclerosis, and
5. BP swings.
Articles
Investigating the Relationship Between
Stroke and Obstructive Sleep Apnea
Mark E. Dyken, MD; Virend K. Somers, MD, DPhil;
Thoru Yamada, MD; Zong-Ying Ren, MD
M. Bridget Zimmerman, PhD
Cross sectional study
%withOSA
All Subjects Men Women
19%
71%
23%
77%
14%
64%
Dyken et al Stroke 1996
Copyright ©1996 American Heart Association
Stroke
Non- Stroke
Stroke
H. KlarYaggi, M.C., M.P.H., John Concato, M.D., M.P.H.,
Walter N. Kernan, M.D., Judith H. Lichtman, Ph.D., M.P.H.,
Lawrence M. Brass, M.D., and VahidMohsenin, M.D. 2005;353:2034-41.
Longitudinal study
Methods
1022 patients underwent PSG, and subsequent strokes and deaths were verified.
Independent effect of OSA on the composite outcome of stroke or death from any
cause was determined
Results
Median duration of follow-up of 3.4 years ,
In unadjusted analysis, OSA was significantly associated with stroke or death from any
cause (hazard ratio, 2.24; P=0.004).
After adjustment for age, sex, race, smoking, alcohol, BMI, DM, hyperlipidemia, atrial
fibrillation, and hypertension, OSA syndrome retained a statistically significant
association with stroke or death (hazard ratio, 1.97; P=0.01).
In a trend analysis, increased severity of sleep apnea at baseline was associated with
an increased risk of the development of the composite end point (P=0.005).
Conclusions
The obstructive sleep apnea syndrome significantly increases the risk of stroke or
death from any cause, and the increase is independent of other risk factors,
including hypertension.
OSA syndrome retained a statistically significant association with stroke or death with decreased
event free survival.
Increased severity of OSA at baseline was associated with an increased risk of the development
of stroke or death from any cause (P=0.005).
Sleep apnea and Arrhythmias
• Normal individuals in NREM sleep can have sinus bradycardia, marked sinus arrhythmia,
sinus pauses, or first-degree and type I 2nd degree AV block during sleep because of the
predominance of vagal tone.
• Nocturnal arrhythmias have been shown to occur in up to 50% of OSA patients.
• The most common arrhythmias during sleep include NSVT, sinus arrest, 2nd degree AV
block, and frequent (>2 bpm) PVC.
• Mechanism of bradyarrhythmias: Diving reflex-
Prolonged apnea and hypoxemia (as in immersion) in OSA
sympathetic activation to peripheral vessels(including muscle, renal, and
splanchnic; resulting in preferential perfusion of the brain and heart)
simultaneous reflex cardiac vagal activation.
This CVS alterations conserves oxygen for the heart and brain.
• 10% of OSA patients develop high grade AV block and asystole even in the absence
of cardiac conduction disease.
• Therefore, before pacemaker therapy for nocturnal bradyarrhythmias, the
diagnosis of OSA should first be considered and, if present, CPAP therapy should be
tried.
Mehra R et al. Am J Respir Crit Care Med 2006
Cross sectional Study looked at 338 subjects without SDB and 228 with SDB.
Results: After adjusting for age, sex, BMI, and prevalent CAD, individuals with SDB had
4 times the odds of atrial fibrillation , 3 times the odds of NSVT , and almost twice
the odds of complex ventricular ectopy.
Conclusion: Individuals with severe SDB have two- to fourfold higher risk of nocturnal
complex arrhythmias than those without SDB even after adjustment for potential
confounders.
This graph shows arrhythmia prevalence (%) according to sleep-disordered breathing (SDB)
status. Shaded bars, SDB; open bars, non-SDB. AF, atrial fibrillation; CVE, complex ventricular
ectopy; NSVT, nonsustained ventricular tachycardia. n=228 with SDB and n=338 without SDB.
Mehra R et al. Am J Respir Crit Care Med
2006
Gami et al ,2007
Longitudinal study To identify whether obesity and OSA independently predict
incident atrial fib/flutter (AF).
Methods: Conducted a study from 1987 to 2003 in 3,542 adults without past or
current AF
: New-onset AF was assessed by ECG during a mean follow-up of 4.7 years.
Conclusions:
 Obesity and OSA are independent risk factors for incident AF .
 OSA was associated with A Fib independently of other atrial fibrillation risk factors,
including obesity, hypertension, and heart failure.
Incidence of AF Based on Presence or Absence of OSA
Cumulative frequency curves for incident atrial fibrillation (AF) for subjects <65 years of age with
and without obstructive sleep apnea (OSA) during an average 4.7 years of follow-up. p = 0.002.
Incidence of AF Based on the Severity of OSA and Obesity
Cumulative frequency of incident atrial fibrillation (AF) during an average 4.7 yrs of follow-up, based on interactions between BMI
and AHI. An AHI <5 represents no OSA, an AHI 5 to 40 represents mild to moderate OSA, and an AHI >40 represents severe OSA. A
BMI <25 represents normal weight, a BMI 25 to 30 kg/m2 represents overweight, and a BMI >30 kg/m2 represents obesity.
Gami et al ,2007
• Mechanisms that predispose to atrial fibrillation
1. Hypoxemia,
2. Sympathetic activation,
3. BP surges,
4. Transmural pressure changes,
5. Systemic inflammation
• OSA may be present in up to 50% of patients requiring cardioversion for atrial
fibrillation, and untreated OSA may increase the likelihood of recurrence of atrial
fibrillation after cardioversion.
• Result :Recurrence of AF at 12 months in 27 untreated OSA patients was 82%, higher than
the 42% recurrence in the treated OSA group (P=0.013) and the 53% recurrence in the 79
control patients(P=0.009) .
• Of the 25 OSA patients who had not been treated at all, the nocturnal fall in oxygen
saturation was greater (P=0.034) in those who had recurrence of AF (n=20) than in those
without recurrence (n=5).
Kanagala et al;Circulation. 2003
Sleep apnea and Pulmonary Hypertension
 16% - 42% of patients with OSA have PH
 PH in OSA patients is associated with:
1. Degree and duration of hypoxemia- most likely mechanism. Hypoxemia-
induced pulmonary vasoconstriction leads to vascular remodeling
2. Hypercapnea
3. Obesity
4. Poor lung function
 Typically mean PAP is only mildly elevated unless there is underlying lung or heart
disease .
Aims :
• To test if OSA by itself originates pulmonary hypertension (PH); and
• the application of CPAP can reduce pulmonary pressure.
Methods and results :
• 23 middle-aged OSA (AHI=44.1) and otherwise healthy patients and 10 control
subjects were included.
• OSA patients randomly received either sham or effective CPAP for 12 weeks.
• At baseline, OSA patients had higher PASP than control subjects (29.8 vs. 23.4
mmHg, P =0.036).
• Effective CPAP induced a significant reduction in the values for PASP(from 28.9 to
24.0 mmHg, P <0.0001).
Conclusion: Severe OSA is independently associated with PH in direct relationship with
disease severity and presence of diastolic dysfunction. Application of CPAP reduces
pulmonary systolic pressure levels.
Arias et al. Eur Heart Journal 2006
Individual values for the PASP after both sham and effective CPAP treatment in OSA patients.
Arias M A et al. Eur Heart J 2006;27:1106-1113
© The European Society of Cardiology 2006. All rights reserved. For Permissions, please e-mail:
journals.permissions@oxfordjournals.org
Sleep apnea and Mortality
Sleep Disordered Breathing and Mortality:
Eighteen-Year Follow-up of the Wisconsin Sleep
Cohort
Terry Young, PhD1; Laurel Finn, MS1; Paul E. Peppard, PhD1; Mariana Szklo-Coxe, PhD1; Diane
Austin, MS1; F. Javier Nieto, PhD1; Robin Stubbs1, BS; K. Mae Hla, MD2 Sleep 2008;31(8):1071-1078.
• Methods : An 18-year mortality follow-up was conducted on Wisconsin Sleep
Cohort sample (n = 1522), assessed at baseline for SDB.
• Results:
 All-cause mortality risk, adjusted for age, sex, BMI, and other factors was
significantly increased with SDB severity.
 The adjusted hazard ratio (HR) for all-cause mortality with severe versus no SDB
was 3.0 (1.4,6.3).
 After excluding persons who had used CPAP treatment (n = 126), the adjusted HR
for all-cause mortality with severe versus no SDB was 3.8 (1.6,9.0); the adjusted HR
for cardiovascular mortality was 5.2 (1.4,19.2).
Young T et al; Sleep 2008
Table 3—Mortality Risk with Sleep-Disordered Breathing
(n = 1522): Adjusted Hazard Ratios*
*adjusted for age, age2, sex, body mass index, and body mass index2
Baseline AHI
Category
All-cause mortality
Hazard Ratio
(95% CI)
Cardiovascular mortality
Hazard Ratio
(95% CI)
None: 0 -< 5 Reference Reference
Mild: 5 - < 15 1.6 (0.9, 2.8) 1.8 (0.7, 4.9)
Moderate: 15 - < 30 1.4 (0.6, 3.3) 1.2 (0.3, 5.8)
Severe: > 30 3.0 (1.4, 6.3) 2.9 (0.8, 10.0)
P trend = 0.008 P trend = 0.12
**126 persons who reported usual use of continuous positive air pressure
(CPAP) ≥ 4 nights per week were excluded from sample.
Young T et al; Sleep 2008
Sleep-Disordered Breathing and Mortality: A
Prospective Cohort Study
Naresh M. Punjabi1*, Brian S. Caffo1, James L. Goodwin2, Daniel J. Gottlieb3, Anne B.
Newman4, George T.O’Connor5, David M. Rapoport6, Susan Redline7, Helaine E. Resnick8, John
A. Robbins9, Eyal Shahar2,Mark L. Unruh4, Jonathan M. Samet10 PLoS Medicine 2009
Studied 6,441 men and women participating in the Sleep Heart Health Study
Follow-up period for the cohort was 8.2 y during which 1,047 participants (587 men and 460
women) died.
Adjusted hazard ratios for all-cause mortality in mild, moderate and severe SBD were 0.93 , 1.17
and 1.46 respectively.
Kaplan-Meier survival curves across categories of the apnea–hypopnea index (AHI).
Punjabiet al;PLoSMedicine 2009
Treatment of OSA
1. Weight loss: The most dramatic results have been reported with surgical weight loss.
• Weight loss leads to
– Decrease in AHI
– Improved sleep efficiency
– Decreased snoring
– Improved oxygenation
2. Avoidance of sedatives and alcohol.
3. Positional apnea- Apnea often is worse in the supine posture. For these patients,
behavioral techniques aimed to keep the patient in lateral posture during sleep may
benefit (Like putting an uncomfortab object sewn into the back of nightshirt or
positional alarms).
4. CPAP (via nasal mask)- Primary therapy for patients with OSA: acting as a pneumatic
splint for the pharyngeal airway. The prescribed CPAP pressure is generally determined
in the sleep laboratory as that pressure required to eliminate all snoring, apneas, and
hypopneas during all sleep stages and in all body positions.
5. Oral appliances- If CPAP is intolerable then try oral appliances, they lead to
anterior mandibular repositioning, pushes the lower jaw and tongue forward and
enlarges the pharyngeal airway.
Recent analysis showed oral appliances are preferred over CPAP and were
successful in improving snoring, but only 52% were successful at relieving OSA
(AHI < 10).
6. Surgery-Surgery to enlarge the pharyngeal airway or bypass the obstruction.
a) Tracheostomy : First surgical procedure used. Curative but not done frequently.
b) Uvulopalatopharyngoplasty: First procedure introduced to enlarge the posterior
pharyngeal airspace,has limited efficacy. A modified uvulopalatopharyngoplasty
procedure using a CO2 laser in the outpatient setting, called laser- assisted
uvuloplasty, appears also to be of limited efficacy in the treatment of apnea.
c) Bariatric surgery : cures OSA in most morbidly obese patients; however, OSA
returns if weight is regained.
d) Adenotonsillar hypertrophy in chidren: Adenotonsillectomy often is an effective
treatment
Treatment of OSA contd..
1. CPAP
• Indications for CPAP for Obstructive Sleep Apnea Treatment
1. AHI greater than or equal to 15 events per hour, or
2. AHI greater than or equal to 5 and less than or equal to 14 events per hour
with
 documented symptoms of excessive daytime sleepiness,
 impaired cognition,
 mood disorders or insomnia, or
 documented hypertension, ischemic heart disease, or history of stroke.
• 80% patients are prescribed CPAP therapy.
• Adherence to therapy continues to be a major problem . This relates primarily to
the mask and the pressure required to prevent airway collapse.
• Measures to improve adherance
1. Proper introduction and education
2. Proper humidification
3. Careful selection of appropriate mask
4. Pressure ramp- : Because of discomfort due to higher levels of CPAP just
before sleep onset, ramp allows a slow build up of pressure after sleep onset.
5. Bilevel or autotitrating device
• Relative contraindications : patients with bullous lung disease and recurrent sinus
or ear infections. There are no absolute contraindications.
PAP Devices
Traditional CPAP
•Fixed pressure
Auto-Titrating (APAP)
1. •Self-regulates pressure - Deliver optimized pressure throughout sleep making Rx more tolerable.
2. •More expensive
Bilevel Therapy (BPAP)
 Independent adjustment of the expiratory and inspiratory airway pressures (EPAP and IPAP).
 BPAP is an optional therapy in some cases where high pressure is needed and the patient
experiences difficulty exhaling against a fixed pressure.
Adaptive-Servo Ventilation (ASV)
 Uses an automatic, minute ventilation-targeted device (VPAP Adapt; ResMed; Poway, CA) that
performs breath to- breath analysis and adjusts its settings accordingly.
 Depending on breathing effort, the device will automatically adjust the amount of airflow it delivers
in order to maintain a steady minute ventilation.
• Continuous PAP is the principal therapy used.
• APAP , ASV and BPAP machines are sometimes used for patients who do not tolerate standard
continuous PAP.
No Headgear nasal pillow CPAP mask system
CPAP Mask with Optional Headgear
Philips Respironics System One REMstar Plus w/ Heated Tube Humidifier
CPAP effect on HTN
• The largest of all the studies (118 patients) reported a reduction of 3.4/3.3 mm Hg
(slightly larger during the day than during the night).
Ambulatory blood pressure after therapeutic and subtherapeutic nasal continuous
positive airway pressure for obstructive sleep apnoea: a randomised parallel trial
(Pepperell et al, Lancet 359:204, 2002)
Methods
• 118 men with OSA were assigned to either therapeutic (n=59) or subtherapeutic
(n=59) nCPAP for 1 month.
• The primary outcome was the change in 24-h mean BP.
• Secondary outcomes were changes in systolic, diastolic, sleep, and wake BP, and
relations between BP changes, baseline BP, and severity of sleep apnoea.
Findings
• Therapeutic nCPAP reduced mean arterial ambulatory BP by 2·5 mm Hg , whereas
subtherapeutic nCPAP increased BP by 0·8 mm Hg(difference −3·3 ; p=0·0013, ).
• Benefit was larger in patients with more severe OSA.
• Benefit was especially large in patients taking drug treatment for BP.
Interpretation
• In patients with most severe sleep apnoea, nCPAP reduces blood pressure,
providing significant vascular risk benefits, and substantially improving excessive
daytime sleepiness and quality of life.
24 Hour BP Before and After 1 Month of CPAP, Therapeutic Versus Sub-therapeutic
(Pepperell et al, Lancet 359:204, 2002)
Meanbloodpressure(mmHg)
Time from wake and sleep onset (hours)
Meanbloodpressure(mmHg)
Time from wake and sleep onset (hours)
Before Treatment AfterTreatment
Methods and Results—
 60 consecutive patients with moderate to severe OSA were randomly
assigned to either effective or subtherapeutic nCPAP for 9 weeks
 Mean arterial BP decreased by 9.9 mm Hg (P=0.01) with effective nCPAP
treatment versus no relevant change with subtherapeutic nCPAP.
 Mean, diastolic, and systolic BP all decreased significantly by 10 mm Hg,
both at night and during the day.
Conclusions—Effective nCPAP treatment in patients with moderate to severe
OSA leads to a substantial reduction in both day and night arterial blood
pressure. The fact that a 50% reduction in the apnea-hypopnea index did
not result in a decrease in blood pressure emphasizes the importance of
highly effective treatment. The drop in mean blood pressure by 10 mm Hg
would be predicted to reduce coronary heart disease event risk by 37% and
stroke risk by 56%. (Circulation. 2003;107:68-73.)
Figure 2. Changes in blood pressure with effective (closed bars) and subtherapeutic (open bars)
nCPAP. *Significant difference. MAP indicates mean arterial blood pressure; systolic, systolic blood
pressure; and diastolic, diastolic blood pressure. MAP, P=0.01: systolic blood pressure, P=0.04;
diastolic blood pressure, P<0.005. (Becker et al, 2003)
Impact of continuous positive airway pressure therapy on blood pressure in patients
with obstructive sleep apnea hypopnea: a meta-analysis of randomized controlled
trials. (Alajmi et al; Lung. 2007)
• Aim : To assess the impact of CPAP therapy on BP in patients with OSAH.
• Methods : Studies were included if they (1) were RCT with an appropriate control group, (2) included
systolic and diastolic BP measurements before and after CPAP/control in patients with OSAH, and (3)
contained adequate data to perform a meta-analysis.
• Results :
 Ten studies met inclusion criteria (587 patients)
 Overall, the effects of CPAP were modest and not statistically significant;
 CPAP (compared to control) reduced SBP by 1.38 mmHg (p = 0.23) and DBP by 1.52 mmHg (p = 0.06).
 Six of the trials studied more severe OSAH (mean AHI > 30/h, 313 patients); in these six trials, CPAP
reduced SBP by 3.03 mmHg ( p = 0.10) and DBP by 2.03 mmHg ( p = 0.05).
• Conclusion :
 In unselected patients with sleep apnea, CPAP has very modest effects on BP.
 However, we cannot exclude the possibility that certain subgroups of patients may have more robust
responses-this may include patients with more severe OSAH or difficult-to-control hypertension.
 Future randomized controlled trials in this area should potentially concentrate on these subgroups of
patients.
Results: Pooled Analysis Systolic Blood Pressure
-50 -40 -30 -20 -10 0 10
Overall
Barnes 2004
Kaneko 2003
Becker 2002
Barnes 2002
Usui 2005
Pepperell 2002
Barbe 2001
Monasterio 2001
Point estimates and 95% confidence intervals of each study are shown.
A negative value indicates that CPAP reduced blood pressure compared to control.
Lung 2007
Results: Pooled Analysis Diastolic Blood Pressure
-30 -20 -10 0 10
Overall
Barnes 2004
Kaneko 2003
Becker 2002
Barnes 2002
Usui 2005
Pepperell 2002
Barbe 2001
Monasterio 2001
Point estimates and 95% confidence intervals of each study are shown.
A negative value indicates that CPAP reduced blood pressure compared to control.
Lung 2007
• Considered together, these studies suggest that there are moderate and
variable effects of CPAP on BP in patients with OSA.
• Patients with more severe OSA, difficult-to-control hypertension, and
better CPAP compliance may have more substantial BP reduction with
CPAP.
CPAP effects on Heart Failure
• To date, RCT in heart failure have evaluated the impact of treating OSA on
surrogate cardiovascular end points such as LVEF rather than on hospitalization
rates and mortality.
• Recent observational data suggest a trend (P=0.07) to a lower mortality rate in
heart failure patients with CPAP-treated OSA compared with untreated OSA.
However, mortality benefit has yet to be tested in a RCT.
CPAP effects on systolic Heart Failure contd..
Patients randomized to 3mo on
sham nCPAP and effective nCPAP.
Suboptimal CPAP (sham) did not
improve diastolic dysfxn by echo
Circulation. 2005;112:375-383;
CPAP on Atherosclerosis
They randomly assigned 24 patients with severe OSA who were free of comorbidities to receive no treatment or CPAP for
4months, found a significant difference in CIMT. (Drager et al. Am J Respir Crit Care Med 2007)
CPAP and inflammation
Study looked at 30 patients with OSA and 14 obese control subjects and looked at effect of nasal CPAP on
levels of CRP and IL-6. Patients received 1 month of nasal CPAP and had significant decrease in levels of CRP.
(Yokoe et al. Circulation 2003)
CPAP and CAD
• Benefits from intervention have been inferred from the available observational
data.
• However, there are no randomized trials of the effects of treatment of OSA on risk
of developing coronary artery disease, risk of myocardial infarction, or risk of
cardiovascular death.
Long-term cardiovascular outcomes in men with obstructive
sleep apnoea-hypopnoea with or without treatment with
continuous positive airway pressure: an observational study
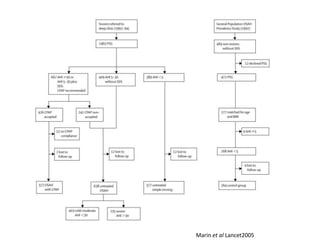
Jose M Marin, Santiago J Carrizo, Eugenio Vicente, Alvar G N Agusti
Lancet 2005; 365: 1046–53
Marin et al Lancet2005
Participants were followed for a mean of 10·1 years.
Endpoints: a) fatal cardiovascular events (death from MI or stroke) and
b)non-fatal cardiovascular events (non-fatal MI, non-fatal stroke, CABG, and PTCA).
Result:
 After adjustment for potential confounders, untreated severe OSA has
significantly increased the risk of fatal (odds ratio 2·87) and non-fatal (3·17)
cardiovascular events compared with healthy participants.
 Odds ratios were not increased in treated patients.
Interpretation: In men, severe OSA significantly increases the risk of fatal and non-fatal
cardiovascular events. CPAP treatment reduces this risk.
2.87 times
increased risk
Risk reduced
with CPAP
Risk
reduced
by CPAP
CPAP and Arrhythmias
• For bradyarrhythmias, apneic events may be a primary cause if the underlying
cardiac conduction system is normal.
• Therefore, before pacemaker therapy for nocturnal bradyarrhythmias, the
diagnosis of OSA should first be considered and, if present, CPAP therapy should be
tried.
• The role of atrial fibrillation in any increased risk of stroke in patients with OSA
remains to be determined.
Treatment of CSA
• Because no randomized trials of therapy for CSA in heart failure have established a
significant benefit with respect to hospitalization or mortality, there is no
consensus as to whether CSA should be treated and, if so, what the optimal
therapeutic strategy may be.
• Pharmacological therapy of CHF is often associated with significant decrease in
CSA.
• Persistent CSA despite optimal pharmacological therapy (especially if accompanied
by severe oxygen desaturation and refractory CHF) should be treated with CPAP.
• Other therapies, such as theophylline or nocturnal oxygen supplementation, have
been shown to decrease the severity of CSA, but their effects on long-term
prognosis are not known.
Treatment of CSA
• In largest controlled trial (CANPAP) performed to clarify the potential benefits of
CPAP in this population, 258 patients with NYHA Class II to IV heart failure and CSA
were randomized to effective therapy with CPAP or no therapy.
N Engl J Med 2005 CANPAP trial
Results : The trial was stopped early because an early divergence in survival rates without heart
transplantation favored the control group, yet the overall event rates (death and heart transplantation)
did not differ (32 vs. 32 events, respectively; P=0.54).
Conclusions: CPAP attenuated CSA, improved nocturnal SaO2, increased LVEF.
 CPAP did not affect survival.
 Trial do not support the use of CPAP to extend life in patients who have CSA and heart failure.
• CANPAP patients were divided post hoc into AHI< or>15 (CPAP-CSA suppressed, n57, and CPAP-CSA
unsuppressed, n43).
• CPAP-CSA– suppressed subjects experienced a greater increase in LVEF at 3 months (P=0.001) and significantly
better transplant-free survival (HR 0.371 , P=0.043) than control subjects, whereas the CPAP-CSA–unsuppressed
group did not.
• Conclusions— These results suggest that in heart failure patients, CPAP might improve both LVEF and heart
transplant–free survival if CSA is suppressed soon after its initiation.
Kaplan-Meier survival plots demonstrating that
compared with the control group, the CPAP-CSA–
suppressed group had significantly improved heart
transplant–free survival (*unadjusted P=0.043),
whereas the CPAPCSA– unsuppressed group did not
(unadjustedP=0.260). Circulation. 2007
CHEST 2007; 132:1839–1846
Background: Complex sleep apnea syndrome (CompSAS) is recognized by the concurrence of mixed or
obstructive events with central apneas, the latter predominating on exposure to CPAP. Treatment of
CompSAS or CSA syndrome with adaptive servoventilation (ASV) is now an option, but no large series
exist describing the application and effectiveness of ASV.
Methods: Retrospective review of first 100 pts who underwent PSG using ASV at Mayo Clinic Sleep Center.
Results:
 ASV titration was performed for CompSAS (63%), CSA (22%), or Cheyne Stokes breathing patterns (15%).
The median diagnostic AHI was 48/hr.
 With CPAP, OSA decreased, but the appearance of central apneas maintained the AHI at 31/hr [p=0.02].
 Use of ASV dramatically improved the AHI to a mean of 5/hr vs baseline and vs CPAP (p < 0.0001).
Conclusion: The ASV device appears to be an effective treatment of both CompSAS and CSA syndromes that
are resistant to CPAP.
Sleep Apnea CardioVascularEnd Points
Continuous Positive Airway Pressure Treatment of Obstructive Sleep Apnea to
Prevent Cardiovascular Disease (SAVE)
 SAVE is a multi-centre, randomised controlled trial of CPAP treatment plus standard
care versus standard care alone, in 5000 patients With Co-existing CV Disease with
moderate-severe OSA.
 The trial will determine the effects of CPAP treatment over a 3-5 year follow-up
period on new cardiovascular events, including myocardial infarction, stroke and
cardiovascular death.
 Recruitment Status -Recruiting. First Received Date -August 19, 2008
 Average patient follow up- 4.5 years
 Inclusion Criteria:
1.Males and females, any race, and aged between 45 and 75 years
2.Evidence of established coronary or cerebrovascular disease as evident by:
 Coronary artery disease: a)Previous MI (equal to or greater than 90 days prior to ApneaLinkTM assessment), b)Stable angina or unstable angina (Clinical
event equal to or greater than 30 days and confirmatory test equal to or greater than 7 days prior to ApneaLinkTM assessment) defined as either ≥70%
diameter stenosis of at least one major epicardial artery segment, or ≥50% diameter stenosis of the left main coronary artery, or >50% stenosis in at
least two major epicardial arteries.; or positive stress test (ST depression equal to or greater than 2 mm or a positive nuclear perfusion scintigram),
c)Multi-vessel percutaneous angioplasty (PTCA) and/or stent equal to or greater than 90 days prior to ApneaLinkTM assessment, d)Multi-vessel
CABG)>1 year prior to ApneaLinkTM assessment
 Cerebrovascular disease: a)Previous stroke (includes definite or presumed cerebral ischaemia/infarction and intracerebral but not SAH) equal to or
greater than 90 days prior to ApneaLinkTM assessment or minor disabling stroke with minimal residual neurological disability (modified Rankin Score of
'0 = no symptoms' or '1 = No significant disability despite symptoms, able to carry out all usual duties and activities' within 7 days of stroke onset) ≥7
days prior to ApneaLinkTM assessment. b) Previous TIA of the brain or retina (symptoms <24 hours) but not of presumed vertebrobasilar system
ischemia. The TIA diagnosis must be confirmed by a suitably qualified clinician (≥7 days but <1year prior to ApneaLinkTM assessment)
3.Patients have moderate-severe OSA (equivalent to apnea plus hypopneas index [AHI] >30 per hour of sleep) as determined by a ≥ 4% oxygen dip rate > 12/
h on overnight testing using the ApneaLinkTM device and confirmed by the SAVE core lab in Adelaide upon receipt of the ApneaLinkTM data
 Exclusion Criteria:
1.Any condition that in the opinion of the responsible physician or investigator makes the potential participant unsuitable for the study. For example,
a)co-morbid disease with severe disability or likelihood of death, b)significant memory, perceptual, or behavioural disorder, c)neurological deficit (e.g.
limb paresis) preventing self administration of the CPAP mask d)contraindication to CPAP use e.g. pneumothorax ,e)residence sufficiently remote from
the clinic to preclude follow-up clinic visits
2.Any planned coronary or carotid revascularisation procedure in the next 6 months
3.Severe respiratory disease defined as a)severe chronic obstructive pulmonary disease (FEV1/FVC < 70% and FEV1 < 50% predicted), orResting, awake SaO2
< 90% by ApneaLinkTM device
4.New York Heart Association (NYHA) categories III-IV of heart failure
5.Other household member enrolled in SAVE trial or using CPAP
6.Prior use of CPAP treatment for OSA
7.Increased risk of a sleep-related accident and/or excessive daytime sleepiness, defined by any one of the following: a)driver occupation (eg truck, taxi),
b)'fall-asleep' accident or 'near miss' accident in previous 12 months, c)high (> 15) score on the Epworth Sleepiness Scale
8.Severe nocturnal desaturation documented on the ApneaLinkTM device as > 10% overnight recording time with arterial oxygen saturation of < 80%
9.Cheyne-Stokes Respiration (CSResp)
CSResp identified on ApneaLinkTM nasal pressure recording by typical crescendo-decrescendo pattern of respiration with associated apneas and/or
hypopneas in the absence of inspiratory flow limitation. Patients excluded if > 50% of nasal pressure - defined apneas and hypopneas judged to be due
to CSResp.
 Ages: 45 Years to 75 Years
 Location Countries :Australia, Brazil, China, India, Spain
 Estimated Completion Date- December 2015
SDB in Children
• Childhood SDB encompasses children with OSA syndrome, the syndromes of central
hypoventilation, and disorders of respiratory muscles.
• Estimated prevalence of 1 to 4 per cent.
• AHI greater than 1 is considered abnormal in a child.
• Apnoea is defined as cessation of airflow over two or more respiratory cycles. A specific time in
seconds is not applicable as normal respirations vary from 12/min in adolescent upto 60/min in
newborn
• Definitive treatment in children involves tonsillectomy and adenoidectomy. Rapid maxillary
expansion, allergy treatment and continuous positive airway pressure (CPAP) are other options.
• In a recent longitudinal study of serial PSG in children after adenotonsillectomy, BMI and rapidity
of increase in BMI conferred increased risk of recurrence of SDB. The epidemic of childhood
obesity may change the epidemiology of OSA in children.
PRESENT STATUS
 Whereas OSA has been implicated in cardiovascular disease generally and
hypertension in particular, whether it is an independent risk factor for conditions
such as myocardial infarction, stroke, and atrial fibrillation remains to be
definitively established.
 Whether CSA is a marker of the severity of the underlying heart disease rather
than a mediator of risk and whether it is a worthwhile target for intervention to
improve cardiovascular prognosis also remain to be determined.
In general, therapies that improve heart failure also improve CSA.
 In the context of the current epidemics of obesity, hypertension, atrial fibrillation,
and heart failure, the prevalence and consequences of both OSA and CSA are likely
to increase.
 Cardiovascular community faces numerous hurdles in the development of
consensus regarding best practice for SDB
THANK U…
 CPAP system :
(1) Mask: connected to positive pressure device; Other approach has been the use of nasal prongs
(2) Device: generate PAP with circuitry that allows adequate venting of dead space and expired gas;
pressures of 2 up to 20 cm H20.
(3) Provision for adjunctive therapy: supplemental oxygen and/or humidication of inspired gas
• Pressure ramping: Because of discomfort due to higher levels of CPAP just before sleep onset, several
manufacturers have developed this feature that allows a slow build up of pressure after sleep onset.
• Compliance : It is estimated that 80% are prescribed CPAP therapy. After initial CPAP titration, about 80
% accept CPAP as continuing therapy. Average use is about 5 to 6 h per night in most compliant patients.
By 3 mo, the level of compliance will be relatively established and if patients are noncompliant at this
stage, alternative forms of therapy should be considered.
• COMPLICATIONS: Local skin irritation, drying of nasal and pharyngeal membranes (50%), nasal
congestion and rhinorrhea (25%), and eye irritation (25%) are the most common. Rare case reports of
major complications include pneumocephalus, bacterial meningitis, conjunctivitis, massive epistaxis, and
atrial arrhythmia. There are no reports of pneumothorax.
 BlPAP (bi-level positive airway pressure) : Permits independent adjustment of the expiratory and
inspiratory airway pressures (EPAP and IPAP). Although the IPAP is essentially identical between BIPAP
and CPAP, during expiration the BlPAP pressure can be substantially lowered. There are no data to
confirm the clinical impression that BIPAP is better tolerated than CPAP.
 APAP (Auto-adjustable positive airway pressure): Deliver optimized pressure throughout sleep
and making therapy more tolerable. The level of fixed pressure required for effective treatment of
OSAS decreases during the first 8 months of Rx, presumably due to resolution of upper airway
oedema . Therefore, prescription of a fixed single pressure, as employed in CPAP, will result in
excessive pressures for parts of the night. APAP devices can automatically detect changes . In
general, the mean treatment pressure with APAP is lower than conventional CPAP.
The current AASM practice parameters state that “certain APAP devices may be initiated and
used in the self-adjusting mode for unattended treatment of patients with moderate to severe
OSA without significant comorbidities.
 C-Flex : an advanced option to CPAP RX where PAP is reduced in initial phase of expiration on a
breath-by-breath basis in proportion to patient’s expiratory flow rate. Max pressure drop is approx
3cm H20.
 A-Flex : Further modification of C-Flex technology. During the expiratory phase of respiratory
cycle, A-Flex works in exactly the same way as C-Flex. However, A-Flex also softens the pressure
transition from inhalation to exhalation to better mirror the normal breathing rhythm of the CPAP
user.
 Adaptive servoventilation (ASV)
 Uses an automatic, minute ventilation-targeted device (VPAP Adapt; ResMed; Poway, CA) that
performs breath to- breath analysis and adjusts its settings accordingly.
 Depending on breathing effort, the device will automatically adjust the amount of airflow it
delivers in order to maintain a steady minute ventilation.
 ASV has been shown to be more effective than CPAP in treating patients with CSA both in the
short term and over several months. ASV has also been shown to be effective in resolving sleep-
disordered breathing in patients with CompSAS.
 ASV in the form of the VPAP Adapt device has only recently been available for use in the United
States, and is indicated for CSA, CompSAS, mixed apnea, and Cheyne-Stokes respiration (CSR).
• Pharynx –
 adductor=sup, mid, inf constrictors
 abductor= stylopharyngeus; palatoglossus and palatopharyngeus
(nasopharynx); genioglossus( at oropharynx); suprahyoid and infrahyoid
(laryngopharynx)
Anatomically , 2 category of pharyngeal dilating muscle
 Those affecting the tongue=genio,stylo,hyoglossus
 Those related to hyoid=genio,mylo,stylo,thyro,sternohyoid.

Sleep disordered breathing and cardiovascular diseases

  • 1.
    DR DINANATH KUMAR DMSENIOR RESIDENT, SMS MEDICAL COLLEGE, INDIA SLEEP DISORDERED BREATHING AND CARDIOVASCULAR DISEASES
  • 2.
    • Sleep usuallycomprises up to one third of our lifetime. • Two types of sleep: 1. Rapid eye movement (REM) sleep makes up about 25% of a night of sleep. 2. Non rapid eye movement (NREM)- Rest of the sleep.
  • 3.
  • 4.
    Sleep Duration andDeath (Patel SR, Sleep 2004, n=82,969)
  • 5.
    Definition of terms Snoring: upper airway noise not associated with apneas and hypopneas  Sleep apnea: repetitive episodes of decreased or total cessation of respiratory airflow during sleep, leading to a fall in SaO2 of >=4% and sleep fragmentation.  Apnea: Cessation of breathing for >=10 sec. (Obstructive/Central/Complex)  Obstructive apnea: >= 10-second pause in airflow associated with ongoing ventilatory effort(normal thoracoabdominal movement).  Central apnea: >=10-sec pause in airflow with no associated respiratory effort.  Mixed sleep apnea:consists of both central and obstructive components.  Complex sleep apnea: consists of all or predominantly obstructive apneas which convert to all or predominantly central apneas when treated with a CPAP or BPAP.
  • 6.
    Definition of terms Hypopnea : >=4% decrement in SaO2 with 50% thoracoabdominal movement.  Sleep Related Breathing Disorder: Any or all of the above.  AHI (Apnea Hypopnea Index): The frequency of apneas and hypopneas per hour of sleep; a measure of the severity of sleep apnea. • <5 =normal; • 5–14= mild; • 15–30= moderate; • > 30 =severe.  Arousal: Transient awakening from sleep lasting <10 s
  • 7.
    Progression of Sleepdisordered Breathing Snoring Flow Limitation Hypopneas Apneas Sleep Apnea Hypopnea Syndrome
  • 8.
    Sleep Disordered BreathingHas Effects On… •Quality of Life 1. Work performance 2. Relationships (divorce) 3. Intimacy and Sexual performance •Safety accidents •Cardiovascular Disease •Diabetes •Health care utilization Specific questions are…. Q1 whether sleep apnea is imp in initiating development of cardiovascular(CV) disease Q2 whether sleep apnea in patients with established CV disease accelerates disease progression, and Q3 whether treatment of sleep apnea results in clinical improvement, fewer cardiovascular events, and reduced mortality.
  • 9.
    Obstructive Sleep Apnea Male > females  2-3 times higher in CV patients  Prevalence: 24% and 9% of middle aged men and women(Young T et al. NEJM1993)  85-90% undiagnosed and untreated  Strongly associated with obesity- Direct relationship between BMI and the AHI. OSA is present in more than 40% of those with a BMI of >30
  • 10.
    Normal Subjects • Patencyof upper airway is by pharyngeal dilator and abductor muscle tone. • In supine position-posterior displacement of tongue, soft palate, mandible. • REM sleep -decreased diaphragmatic activity (decreased ventilatory drive) and pharyngeal muscle tone.
  • 11.
    Pathogenesis of OSA Pharyngeal collapse posterior to the tongue, uvula, and soft palate(from the posterior nasal septum to the epiglottis). This area has little bony support and depends on muscle activity to maintain patency.  Primary abnormality in OSA is anatomically small pharyngeal airway resulting from obesity, bone and soft tissue structures, or, in children, tonsils and adenoids  At sleep onset, there is loss of pharyngeal dilator muscle tone which causes complete or partial pharyngeal collapse causing apneas and hypopneas.  Also, during sleep loss of lung volume causes reduced longitudinal traction on the upper airway, rendering it more collapsible.
  • 12.
    Upper Airway inOSA in children Normal Patient
  • 13.
    Pathophysiology of OSA Upperairway occlusionhypoxia and strenuous ventilatory effortstransient arousal and airway patency restoration.  OSA generate intrathoracic pressures of −30 cm H2O or lower(normal upto −8 cm H2O) increased venous return to right heart ventricular interdependencedecreased LV compliance and fillingdecreased cardiac output.  Acute diastolic dysfunction increased atrial volumeincrease in ANP nocturia  Chronic LV diastolic dysfunction due to intrathoracic pressure fluctuationLAE A Fib  Increased endothelin production and impaired endothelial function  Increased levels of leptin  Chronically elevated sympathetic activity results in increased resting HR, decreased HRV, and increased BP variability.
  • 14.
    C Kasai et al.JACC 2011
  • 15.
  • 17.
    Estimated Prevalence ofObstructive Sleep Apnea in Patients with Cardiovascular Diseases
  • 18.
    Cardiovascular Outcomes Confounding? Central Obesity -Hypertension -Diabetes -Lipids With theexception of hypertension, evidence implicating OSA in these disease conditions is presently circumstantial, and cause-effect relationships remain to be proven. Risk factors common to both OSA and cardiovascular disease are male sex, age, overweight, central body fat deposition, alcohol, smoking, and lack of exercise
  • 19.
    Risk Factors forOSA • Male> female • Obesity • Neck circumference – > 17 inch males – > 16 inch females • Craniofacial predisposition – Inferiorly positioned hyoid bone– narrows airway. – Mandibular insufficiency – Increased mid-facial height -- has narrow pharynx • Heart failure
  • 20.
    Symptoms of OSA –Disruptive Snoring – Hypersomnolence = Excessive daytime sleepiness – Episodes of choking or gasping during sleep – Unrefreshing sleep – Witnessed apneas – Recurrent awakenings – Daytime fatigue – Impaired concentration or memory – Other: Dry throat, morning headache, and nocturia
  • 21.
    • Physical examinationis usually notable for an overweight or obese body habitus. However, about 40% of obese people do not have OSA and about 30% of people with OSA are not obese. • Increased neck circumference more specific than the BMI for predicting OSA.
  • 22.
    Screening for OSA 1)Epworth Sleepiness Scale- • 0–9 range =normal • 10-15=possibility of mild to moderate sleep apnea, where as • 16 -24=possibility of severe sleep apnea or narcolepsy 2) Berlin questionnaire • High Risk: if 2 or more Categories positive • Low Risk: if only 1 or no Categories positive 3) High Mallampati score (3 or 4)- Higher incidence of sleep apnea 4) Overnight oximetry – most often used in clinical practice. By demonstrating recurrent episode of desaturation (at least 10 to 15 events per hour). • The sensitivity and specificity of these have not been well documented, particularly in cardiovascular patients.
  • 23.
    Diagnosis of OSA •History and physical examination alone has diagnostic accuracy of only 50% • Consider OSA  in refractory HTN, particularly in obese, non-dippers;  in CHF patients poorly responsive to conventional Rx ;  in patients with nocturnal ischemia, nocturnal arrhythmias, and stroke • Polysomnography is the current gold standard test for the diagnosis of sleep disordered breathing, including OSA and CSA.  Multichannel electrophysiological recording of ECG, EEG, electroculogram(EOG), electromyogram(EMG), respiratory activity (flow, effort, oxygen saturation), and snoring during sleep.  Provides comprehensive information about sleep efficiency, sleep architecture, arousals , disordered breathing events, oscillations in SaO2, and cardiac arrhythmias.  The American Thoracic Society (ATS 1994) and the American Academy of Sleep Medicine (AASM 1997) recommend supervised PSG in the sleep laboratory over 2 nights for the diagnosis of OSA and the initiation of CPAP.
  • 24.
  • 25.
    Home-based/ambulatory unattended polysomnography Controversy as to whether SDB can be adequately assessed using fewer signals recorded at home.  Most systems are limited to monitoring respiratory channels (flow, effort, oxygen saturation) and do not include sleep staging or other non-respiratory signals.  After careful assessment, the American Academy of Sleep Medicine concluded that “certain home diagnostic methodologies probably do have a role in the diagnosis of obstructive sleep apnea if used by an experienced clinician”.
  • 26.
    CENTRAL SLEEP APNEA •CSA is considered SDB, even though it can present subtly during wakefulness. • Prevalence of CSA in the general population: 1. Sleep Heart Health Study: prevalence of CSA with CAI>= 1 was 9%. 2. Southern Pennsylvania cohort: for CAI> 20, CSA is not seen in men <=65 yrs or women of any age. In men >65 , prevalence was 5%. • CSA in heart failure has prevalence of 30% to 40%. • Primarily seen in patients with congestive heart failure (CHF), Occasionally may occur 1. in healthy normal subjects, in 2. people at high altitudes, and 3. in association with central neural lesions- stroke
  • 27.
    Pathophysiology of CSA •Instability of ventilatory control  oscillations in PaCO2 above and below the apneic threshold  periodic hyperpnea and apnea. • Control of ventilation becomes unstable due to 1. phase delay (long circulation time)- delay exists between the inputs (chemosensors) and responses (ventilatory muscles) and 2. high loop gain - heightened chemosensitivity to PaCO2 so that small inputs produce exaggerated responses. • Not all patients with severe heart failure have CSA because the key elements that cause unstable ventilatory control are not always present.
  • 28.
    Types of CSA 1.Cheyne-Stokes respiration (CSR) • Crescendo-decrescendo pattern of breathing with central apnea or hypopnea at the nadir of ventilatory effort. • Result from high-gain(increased hypercapnic responsiveness) and phase delay. 2. Idiopathic CSA : unstable ventilation due to high loop gain.
  • 29.
    Symptoms of CSA •Not very specific, particularly in those with symptomatic heart failure. 1.PND and frequent nocturnal arousals and awakenings 2.crescendo/decrescendo pattern of CSR; periodic breathing during exercise 3.snoring, excessive daytime sleepiness, and obesity- less common than OSA
  • 30.
  • 31.
    Sleep apnea andHypertension • 50% of OSA patients are hypertensive • 30% of hypertensive patients also have OSA, often undiagnosed • Non-dippers(attenuated nocturnal BP decline) more likely to have OSA • The evidence supporting the causal association between OSA and hypertension is compelling.
  • 32.
    Longitudinal study Demonstrateda dose-response association between SDB at baseline and the presence of hypertension 4 years later in 709 participants of the Wisconsin Sleep Cohort
  • 33.
    Peppard PE etal. NEJM 2000
  • 34.
    Peppard PE etal. NEJM 2000 AHI is marker of severity of OSA
  • 35.
    High prevalence ofunrecognized sleep apnoea in drug-resistant hypertension Logan et al ;Journal of Hypertension: 2001 • Cross sectional study To determine the prevalence of OSA in adult patients with drug-resistant hypertension, a common problem in a tertiary care facility. • Patients and methods : Adults with drug-resistant hypertension, defined as clinic BP ≥ 140/90 mmHg, while taking 3 or more antihypertensive drugs, titrated to maximally recommended doses. Each of the 41 participants completed an overnight PSG study and all but two had a 24 h ambulatory blood pressure measurement. • Results : Prevalence of OSA at AHI≥ 10/hr of sleep, was 83% in the 24 men and 17 women studied. OSA was more prevalent in men than in women (96 versus 65%, P = 0.014) and more severe (mean apnoea–hypopnoea index of 32.2 ± 4.5 versus 14.0 ± 3.1 events/h, P = 0.004). There was no gender difference in body mass index or age. Women with OSA were significantly older and had a higher systolic blood pressure, lower diastolic blood pressure, wider pulse pressure and slower heart rate than women without OSA. • Conclusions : Extraordinarily high prevalence of OSA in these patients supports its potential role in the pathogenesis of drug-resistant hypertension, and justifies the undertaking of a randomized controlled trial to corroborate this hypothesis.
  • 36.
    Mechanisms for hypertensiveeffects of OSA • Multifactorial- 1. Nocturnal chemoreflex activation by hypoxia and hypercapnia sympathetic activation and increased BP, 2. Chemoreceptor resetting and tonic chemoreceptor activation  contribute to daytime increases in sympathetic activity and BP. 3. Endothelial dysfunction (increased endothelin, and lower NO levels)  potentiate vasoconstriction.
  • 37.
    Sleep apnea andHeart Failure • 11% - 37% patients with systolic dysfunction has OSA on PSG. • Men > Women (38% vs. 31%) • Coexistence of CHF and OSA create a vicious cycle of progressing CHF • Wang et al did a prospective study where PSG was performed on all consenting patients newly referred to a tertiary hospital heart failure clinic for assessment . – Overall, 26% had OSA with an AHI > 15 – > 50% had significant OSA in HFnEF
  • 38.
    • OSA predisposesto HF by- 1. Raising BP - Most direct mechanism. 2. Impaired ventricular relaxation during diastole- due to nocturnal O2 desaturation. 3. ventricular hypertrophy independently of hypertension  due to increased cytokines, catecholamines, endothelin 4. Acute LV dysfunction by increasing transmural pressure and ventricular wall stress. • OSA contribute to progression of HF through : 1. Increased sympathetic outflow to heart, kidney and resistance vessels; 2. Increasing LV afterload both acutely and chronically; 3. Secondary increases in RV afterload due to hypoxia ; and 4. Increasing risk of MI.
  • 39.
    HF might alsocontribute to causation of OSA. • Soft tissue edema of upper airway and consequent increased airway resistance • Fluid displacement from legs to neck when recumbentcauses pharyngeal soft tissue edema at nightOSA Studies showed that with displacement of approx 300-350 cc fluid from both legs, the neck circumference increases leading to increased resistance to airflow . Yumino et al. Circulation 2010
  • 40.
    Sleep apnea andDiabetes • Upto 40% of patients with OSA will have diabetes as per cross-sectional studies, • But the incidence of new diabetes in patients with OSA is not known. • In diabetics, the prevalence of OSA may be up to 23% .
  • 41.
    Adjusted mean valueof the homeostasis model assessment (HOMA) index as a function of the respiratory disturbance index (RDI), Sleep Heart Health Study, 1994–1999. Data were adjusted for age, gender, smoking status, BMI, waist circumference, and self-reported sleep duration. Cross sectional study showed a significant association between oxygen desaturation during sleep and elevated fasting and 2-h plasma glucose concentrations during OGTT. HOMA index was used to assess insulin resistance. The severity of the OSA was associated with the degree of insulin resistance after adjustment for BMI, age, gender, smoking. Punjabi et al; 2004
  • 42.
    Am J RespirCrit Care Med , 2005 Longitudinal study 1. The Wisconsin Sleep Study (n = 1387) showed a significant cross-sectional association between OSA and type 2 diabetes for all degrees of OSA, 2. BUT The odds ratio for developing DM within 4 yr with an AHI of >=15 compared with AHI <5 was 1.62 (p =0.24) when adjusting for age, sex, and body habitus.
  • 43.
    • RECOMMENDATIONS 1. Healthprofessionals working in both type2 DM and OSA should adopt clinical practices to ensure that a patient presenting with one condition is considered for the other. 2. OSA patients should be routinely screened for markers of metabolic disturbance and cardiovascular risk. Minimum testing should include measurement of:  waist circumference;  blood pressure;  fasting lipids;  fasting glucose. 3. The possibility of OSA should be considered in the assessment of all patients with type2 DM and the metabolic syndrome. D i a b e t e s r e s e a r c h and c l i n i c a l p r a c t i c e 8 1 ( 2 0 0 8 ) 2 – 1 2
  • 44.
    Sleep apnea andEnd-Stage Renal Disease • Prevalence of OSA in ESRD ranged from 40% to 60% • ESRD patients exhibit a mixed SDB pattern. • Mechanism: Hypertension. • Whether treatment of OSA affects the progression of renal disease is not known.
  • 45.
    Sleep apnea andAtherosclerosis Oxidative stress(hypoxia & reoxygenation)  reactive oxygen species  inflammation Minoguchi et al. Am J Respir Crit Care Med 2005 Cross sectional study looked at 36 OSA patients and 16 obese control subjects and evaluated whether carotid IMT is associated with inflammatory markers in OSA. This figure shows that as OSA is getting worse, CIMT is increased (a marker for early atherosclerosis)
  • 46.
    Sleep apnea andMyocardial Ischemia & Infarction • Ischemia – Severe intermittent hypoxemia – Acidosis – Increased BP – Sympathetic vasoconstriction – Changes in intra thoracic and cardiac trans mural pressures • CAD – Endothelial dysfunction – Systemic inflammation •Prevalence of SDB is up to 2-fold greater in CAD patients than in non-CAD. Mechanisms :
  • 47.
    Sleep-disordered Breathing andCardiovascular Disease Cross-sectional Results of the Sleep Heart Health Study EYAL SHAHAR, CORALYN W. WHITNEY, SUSAN REDLINE, ELISA T. LEE, ANNE B. NEWMAN, F. JAVIER NIETO, GEORGE T. O’CONNOR, LORI L. BOLAND, JOSEPH E. SCHWARTZ, and JONATHAN M. SAMET for the Sleep Heart Health Study Research Group Am J RespirCrit Care Med – 2000 Cross-sectional study for association between SDB and self-reported CVD in 6,424 free-living individuals who underwent overnight PSG at home. AHI calculated and divided four equal quartiles using its percentile distribution in the sample. AHI values of 0.2 (5th percentile), 1.3 (25th percentile), 4.4 (50th percentile), 11.0 (75th percentile), and 33.7 (95th percentile). Mild to moderate disordered breathing during sleep was highly prevalent in the sample (median AHI: 4.4). A total of 1,023 participants (16%) reported at least one manifestation of CVD (myocardial infarction, angina, coronary revascularization procedure, heart failure, or stroke). The multivariable-adjusted relative odds (95% CI) of prevalent CVD for the second, third, and fourth quartiles of the AHI (versus the first) were 0.98 (0.77–1.24), 1.28 (1.02–1.61), and 1.42 (1.13–1.78), respectively.
  • 48.
    Adjusted* Relative Oddsfor Prevalence of Coronary Heart Disease, Heart Failure, or Stroke, According to Quartile of AHI (Am J RespirCrit Care Med – 2000) I II III IV P Value* Coronary heart disease 1.0 1.01 (0.77–1.32) 1.20 (0.92–1.57) 1.22 (0.93–1.59) 0.08 Heart Failure 1.0 1.19 (0.56–2.53) 1.96 (0.99–3.90) 2.20 (1.11–4.37) 0.008 Stroke 1.0 1.24 (0.76–2.01) 1.38 (0.86–2.83) 1.55 (0.96–2.50) 0.06 Quartile
  • 49.
    Sleep apnea andSCD SCD in general population Muller JE et al. Circulation 1987
  • 50.
    Cross sectional studyreviewed PSG and death certificates of 112 Minnesota residents who had SCD between July 1987 and July 2003 Results: From midnight to 6 a.m., SCD occured in 46% people with OSA, as compared to 21% without OSA (P=0.01), 16% of general population (P<0.001), and 25% expected by chance (P<0.001).  People with SCD from midnight to 6 a.m. had a significantly higher AHI  For people with OSA, the RR of SCD from midnight to 6 a.m. was 2.57. Conclusions • People with OSA have a peak in SCD during the sleeping hours, which contrasts strikingly with the nadir of SCD during this period in people without OSA and in the general population. Gami et al; NEJM 2005 OSA patients are different……
  • 53.
    Relative Risk ofSudden Death from Cardiac Causes from Midnight to 6 a.m. for Persons with Mild-to-Moderate Obstructive Sleep Apnea and for Persons with Severe Obstructive Sleep Apnea Reference group consists of 34 persons without OSA. There are 39 persons in the group with the apnea–hypopnea index of 5 to 39, and 39 persons in the group with the apnea–hypopnea index of 40 or more. The squares represent the relative risk point estimates, and the I bars the 95 % CI Severity of OSA correlates with risk of SCD during Midnight to 6 a.m
  • 54.
    • Longitudinal study: Studied SDB and life-threatening ventricular arrhythmias in patients with heart failure with an ICD. • 71 patients with HF and an ICD were followed for 180 days after a sleep study. • All patients had EF <= 35%. SDB was diagnosed in 66%. There were no statistical differences between patients with and without SDB in baseline cardiac function. • Appropriate ICD therapies occurred more frequently in patients with (43%) than without SDB (17%; p 0.029). • On multivariate analysis, the presence of SDB was an independent predictor for appropriate ICD therapy (hazard ratio 4.05, 95% confidence interval 1.20 to 13.65, p =0.015). Moreover, the rate of total ICD therapy from midnight to 6 A.M. was significantly higher in patients with (34%) than without SDB (13%; p = 0.046). Serizawa N et al. Am J Cardiol 2008
  • 55.
    Serizawa N etal. Am J Cardiol 2008
  • 56.
    Day-night pattern ofICD therapy in patients with HF with and without SDB. • The frequency distribution of ICD therapy for the four 6-hour intervals was compared between patients with and without SDB. • The rate of total ICD therapy from midnight to 6 A.M. was significantly higher in patients with (34%) than without SDB (13%; p =0.046). • Conclusion: In patients with HF with an ICD, the presence of SDB was an independent predictor of life-threatening ventricular arrhythmias that were more likely to occur during sleep. Serizawa N et al. Am J Cardiol 2008
  • 57.
    Day-Night pattern ofICD therapy Serizawa N et al. Am J Cardiol 2008
  • 58.
    Sleep apnea andStroke • Prevalence of OSA increased in stroke. • Bassetti and Aldrich found an AHI>10 in 62% of TIA patients compared with 12% in controls • CSA more common immediately after acute stroke, whereas OSA predominates in post- acute recovery phase and during rehabilitation • Body position is important in interpreting PSG findings because post-stroke AHI within first 24 hours of stroke is highest when patients are maintained in the recumbent position
  • 59.
    • The factorsthat increase the risk of stroke in OSA include – 1. Blood flow reduction with individual apnea episodes (caused by negative intrathoracic pressures and increased ICP. 2. Altered cerebral autoregulation 3. Prothrombotic state, 4. Accelerated atherosclerosis, and 5. BP swings.
  • 60.
    Articles Investigating the RelationshipBetween Stroke and Obstructive Sleep Apnea Mark E. Dyken, MD; Virend K. Somers, MD, DPhil; Thoru Yamada, MD; Zong-Ying Ren, MD M. Bridget Zimmerman, PhD Cross sectional study
  • 61.
    %withOSA All Subjects MenWomen 19% 71% 23% 77% 14% 64% Dyken et al Stroke 1996 Copyright ©1996 American Heart Association Stroke Non- Stroke Stroke
  • 62.
    H. KlarYaggi, M.C.,M.P.H., John Concato, M.D., M.P.H., Walter N. Kernan, M.D., Judith H. Lichtman, Ph.D., M.P.H., Lawrence M. Brass, M.D., and VahidMohsenin, M.D. 2005;353:2034-41. Longitudinal study
  • 63.
    Methods 1022 patients underwentPSG, and subsequent strokes and deaths were verified. Independent effect of OSA on the composite outcome of stroke or death from any cause was determined Results Median duration of follow-up of 3.4 years , In unadjusted analysis, OSA was significantly associated with stroke or death from any cause (hazard ratio, 2.24; P=0.004). After adjustment for age, sex, race, smoking, alcohol, BMI, DM, hyperlipidemia, atrial fibrillation, and hypertension, OSA syndrome retained a statistically significant association with stroke or death (hazard ratio, 1.97; P=0.01). In a trend analysis, increased severity of sleep apnea at baseline was associated with an increased risk of the development of the composite end point (P=0.005). Conclusions The obstructive sleep apnea syndrome significantly increases the risk of stroke or death from any cause, and the increase is independent of other risk factors, including hypertension.
  • 64.
    OSA syndrome retaineda statistically significant association with stroke or death with decreased event free survival.
  • 65.
    Increased severity ofOSA at baseline was associated with an increased risk of the development of stroke or death from any cause (P=0.005).
  • 66.
    Sleep apnea andArrhythmias • Normal individuals in NREM sleep can have sinus bradycardia, marked sinus arrhythmia, sinus pauses, or first-degree and type I 2nd degree AV block during sleep because of the predominance of vagal tone. • Nocturnal arrhythmias have been shown to occur in up to 50% of OSA patients. • The most common arrhythmias during sleep include NSVT, sinus arrest, 2nd degree AV block, and frequent (>2 bpm) PVC. • Mechanism of bradyarrhythmias: Diving reflex- Prolonged apnea and hypoxemia (as in immersion) in OSA sympathetic activation to peripheral vessels(including muscle, renal, and splanchnic; resulting in preferential perfusion of the brain and heart) simultaneous reflex cardiac vagal activation. This CVS alterations conserves oxygen for the heart and brain.
  • 67.
    • 10% ofOSA patients develop high grade AV block and asystole even in the absence of cardiac conduction disease. • Therefore, before pacemaker therapy for nocturnal bradyarrhythmias, the diagnosis of OSA should first be considered and, if present, CPAP therapy should be tried.
  • 68.
    Mehra R etal. Am J Respir Crit Care Med 2006 Cross sectional Study looked at 338 subjects without SDB and 228 with SDB. Results: After adjusting for age, sex, BMI, and prevalent CAD, individuals with SDB had 4 times the odds of atrial fibrillation , 3 times the odds of NSVT , and almost twice the odds of complex ventricular ectopy. Conclusion: Individuals with severe SDB have two- to fourfold higher risk of nocturnal complex arrhythmias than those without SDB even after adjustment for potential confounders.
  • 69.
    This graph showsarrhythmia prevalence (%) according to sleep-disordered breathing (SDB) status. Shaded bars, SDB; open bars, non-SDB. AF, atrial fibrillation; CVE, complex ventricular ectopy; NSVT, nonsustained ventricular tachycardia. n=228 with SDB and n=338 without SDB. Mehra R et al. Am J Respir Crit Care Med 2006
  • 70.
    Gami et al,2007 Longitudinal study To identify whether obesity and OSA independently predict incident atrial fib/flutter (AF). Methods: Conducted a study from 1987 to 2003 in 3,542 adults without past or current AF : New-onset AF was assessed by ECG during a mean follow-up of 4.7 years. Conclusions:  Obesity and OSA are independent risk factors for incident AF .  OSA was associated with A Fib independently of other atrial fibrillation risk factors, including obesity, hypertension, and heart failure.
  • 71.
    Incidence of AFBased on Presence or Absence of OSA Cumulative frequency curves for incident atrial fibrillation (AF) for subjects <65 years of age with and without obstructive sleep apnea (OSA) during an average 4.7 years of follow-up. p = 0.002.
  • 72.
    Incidence of AFBased on the Severity of OSA and Obesity Cumulative frequency of incident atrial fibrillation (AF) during an average 4.7 yrs of follow-up, based on interactions between BMI and AHI. An AHI <5 represents no OSA, an AHI 5 to 40 represents mild to moderate OSA, and an AHI >40 represents severe OSA. A BMI <25 represents normal weight, a BMI 25 to 30 kg/m2 represents overweight, and a BMI >30 kg/m2 represents obesity. Gami et al ,2007
  • 73.
    • Mechanisms thatpredispose to atrial fibrillation 1. Hypoxemia, 2. Sympathetic activation, 3. BP surges, 4. Transmural pressure changes, 5. Systemic inflammation • OSA may be present in up to 50% of patients requiring cardioversion for atrial fibrillation, and untreated OSA may increase the likelihood of recurrence of atrial fibrillation after cardioversion.
  • 74.
    • Result :Recurrenceof AF at 12 months in 27 untreated OSA patients was 82%, higher than the 42% recurrence in the treated OSA group (P=0.013) and the 53% recurrence in the 79 control patients(P=0.009) . • Of the 25 OSA patients who had not been treated at all, the nocturnal fall in oxygen saturation was greater (P=0.034) in those who had recurrence of AF (n=20) than in those without recurrence (n=5). Kanagala et al;Circulation. 2003
  • 75.
    Sleep apnea andPulmonary Hypertension  16% - 42% of patients with OSA have PH  PH in OSA patients is associated with: 1. Degree and duration of hypoxemia- most likely mechanism. Hypoxemia- induced pulmonary vasoconstriction leads to vascular remodeling 2. Hypercapnea 3. Obesity 4. Poor lung function  Typically mean PAP is only mildly elevated unless there is underlying lung or heart disease .
  • 76.
    Aims : • Totest if OSA by itself originates pulmonary hypertension (PH); and • the application of CPAP can reduce pulmonary pressure. Methods and results : • 23 middle-aged OSA (AHI=44.1) and otherwise healthy patients and 10 control subjects were included. • OSA patients randomly received either sham or effective CPAP for 12 weeks. • At baseline, OSA patients had higher PASP than control subjects (29.8 vs. 23.4 mmHg, P =0.036). • Effective CPAP induced a significant reduction in the values for PASP(from 28.9 to 24.0 mmHg, P <0.0001). Conclusion: Severe OSA is independently associated with PH in direct relationship with disease severity and presence of diastolic dysfunction. Application of CPAP reduces pulmonary systolic pressure levels. Arias et al. Eur Heart Journal 2006
  • 77.
    Individual values forthe PASP after both sham and effective CPAP treatment in OSA patients. Arias M A et al. Eur Heart J 2006;27:1106-1113 © The European Society of Cardiology 2006. All rights reserved. For Permissions, please e-mail: journals.permissions@oxfordjournals.org
  • 78.
    Sleep apnea andMortality Sleep Disordered Breathing and Mortality: Eighteen-Year Follow-up of the Wisconsin Sleep Cohort Terry Young, PhD1; Laurel Finn, MS1; Paul E. Peppard, PhD1; Mariana Szklo-Coxe, PhD1; Diane Austin, MS1; F. Javier Nieto, PhD1; Robin Stubbs1, BS; K. Mae Hla, MD2 Sleep 2008;31(8):1071-1078.
  • 79.
    • Methods :An 18-year mortality follow-up was conducted on Wisconsin Sleep Cohort sample (n = 1522), assessed at baseline for SDB. • Results:  All-cause mortality risk, adjusted for age, sex, BMI, and other factors was significantly increased with SDB severity.  The adjusted hazard ratio (HR) for all-cause mortality with severe versus no SDB was 3.0 (1.4,6.3).  After excluding persons who had used CPAP treatment (n = 126), the adjusted HR for all-cause mortality with severe versus no SDB was 3.8 (1.6,9.0); the adjusted HR for cardiovascular mortality was 5.2 (1.4,19.2).
  • 80.
    Young T etal; Sleep 2008 Table 3—Mortality Risk with Sleep-Disordered Breathing (n = 1522): Adjusted Hazard Ratios* *adjusted for age, age2, sex, body mass index, and body mass index2 Baseline AHI Category All-cause mortality Hazard Ratio (95% CI) Cardiovascular mortality Hazard Ratio (95% CI) None: 0 -< 5 Reference Reference Mild: 5 - < 15 1.6 (0.9, 2.8) 1.8 (0.7, 4.9) Moderate: 15 - < 30 1.4 (0.6, 3.3) 1.2 (0.3, 5.8) Severe: > 30 3.0 (1.4, 6.3) 2.9 (0.8, 10.0) P trend = 0.008 P trend = 0.12
  • 81.
    **126 persons whoreported usual use of continuous positive air pressure (CPAP) ≥ 4 nights per week were excluded from sample. Young T et al; Sleep 2008
  • 82.
    Sleep-Disordered Breathing andMortality: A Prospective Cohort Study Naresh M. Punjabi1*, Brian S. Caffo1, James L. Goodwin2, Daniel J. Gottlieb3, Anne B. Newman4, George T.O’Connor5, David M. Rapoport6, Susan Redline7, Helaine E. Resnick8, John A. Robbins9, Eyal Shahar2,Mark L. Unruh4, Jonathan M. Samet10 PLoS Medicine 2009 Studied 6,441 men and women participating in the Sleep Heart Health Study Follow-up period for the cohort was 8.2 y during which 1,047 participants (587 men and 460 women) died. Adjusted hazard ratios for all-cause mortality in mild, moderate and severe SBD were 0.93 , 1.17 and 1.46 respectively.
  • 83.
    Kaplan-Meier survival curvesacross categories of the apnea–hypopnea index (AHI). Punjabiet al;PLoSMedicine 2009
  • 84.
    Treatment of OSA 1.Weight loss: The most dramatic results have been reported with surgical weight loss. • Weight loss leads to – Decrease in AHI – Improved sleep efficiency – Decreased snoring – Improved oxygenation 2. Avoidance of sedatives and alcohol. 3. Positional apnea- Apnea often is worse in the supine posture. For these patients, behavioral techniques aimed to keep the patient in lateral posture during sleep may benefit (Like putting an uncomfortab object sewn into the back of nightshirt or positional alarms). 4. CPAP (via nasal mask)- Primary therapy for patients with OSA: acting as a pneumatic splint for the pharyngeal airway. The prescribed CPAP pressure is generally determined in the sleep laboratory as that pressure required to eliminate all snoring, apneas, and hypopneas during all sleep stages and in all body positions.
  • 85.
    5. Oral appliances-If CPAP is intolerable then try oral appliances, they lead to anterior mandibular repositioning, pushes the lower jaw and tongue forward and enlarges the pharyngeal airway. Recent analysis showed oral appliances are preferred over CPAP and were successful in improving snoring, but only 52% were successful at relieving OSA (AHI < 10).
  • 86.
    6. Surgery-Surgery toenlarge the pharyngeal airway or bypass the obstruction. a) Tracheostomy : First surgical procedure used. Curative but not done frequently. b) Uvulopalatopharyngoplasty: First procedure introduced to enlarge the posterior pharyngeal airspace,has limited efficacy. A modified uvulopalatopharyngoplasty procedure using a CO2 laser in the outpatient setting, called laser- assisted uvuloplasty, appears also to be of limited efficacy in the treatment of apnea. c) Bariatric surgery : cures OSA in most morbidly obese patients; however, OSA returns if weight is regained. d) Adenotonsillar hypertrophy in chidren: Adenotonsillectomy often is an effective treatment
  • 87.
    Treatment of OSAcontd.. 1. CPAP • Indications for CPAP for Obstructive Sleep Apnea Treatment 1. AHI greater than or equal to 15 events per hour, or 2. AHI greater than or equal to 5 and less than or equal to 14 events per hour with  documented symptoms of excessive daytime sleepiness,  impaired cognition,  mood disorders or insomnia, or  documented hypertension, ischemic heart disease, or history of stroke. • 80% patients are prescribed CPAP therapy. • Adherence to therapy continues to be a major problem . This relates primarily to the mask and the pressure required to prevent airway collapse.
  • 88.
    • Measures toimprove adherance 1. Proper introduction and education 2. Proper humidification 3. Careful selection of appropriate mask 4. Pressure ramp- : Because of discomfort due to higher levels of CPAP just before sleep onset, ramp allows a slow build up of pressure after sleep onset. 5. Bilevel or autotitrating device • Relative contraindications : patients with bullous lung disease and recurrent sinus or ear infections. There are no absolute contraindications.
  • 89.
    PAP Devices Traditional CPAP •Fixedpressure Auto-Titrating (APAP) 1. •Self-regulates pressure - Deliver optimized pressure throughout sleep making Rx more tolerable. 2. •More expensive Bilevel Therapy (BPAP)  Independent adjustment of the expiratory and inspiratory airway pressures (EPAP and IPAP).  BPAP is an optional therapy in some cases where high pressure is needed and the patient experiences difficulty exhaling against a fixed pressure. Adaptive-Servo Ventilation (ASV)  Uses an automatic, minute ventilation-targeted device (VPAP Adapt; ResMed; Poway, CA) that performs breath to- breath analysis and adjusts its settings accordingly.  Depending on breathing effort, the device will automatically adjust the amount of airflow it delivers in order to maintain a steady minute ventilation. • Continuous PAP is the principal therapy used. • APAP , ASV and BPAP machines are sometimes used for patients who do not tolerate standard continuous PAP.
  • 90.
    No Headgear nasalpillow CPAP mask system CPAP Mask with Optional Headgear Philips Respironics System One REMstar Plus w/ Heated Tube Humidifier
  • 91.
    CPAP effect onHTN • The largest of all the studies (118 patients) reported a reduction of 3.4/3.3 mm Hg (slightly larger during the day than during the night).
  • 92.
    Ambulatory blood pressureafter therapeutic and subtherapeutic nasal continuous positive airway pressure for obstructive sleep apnoea: a randomised parallel trial (Pepperell et al, Lancet 359:204, 2002) Methods • 118 men with OSA were assigned to either therapeutic (n=59) or subtherapeutic (n=59) nCPAP for 1 month. • The primary outcome was the change in 24-h mean BP. • Secondary outcomes were changes in systolic, diastolic, sleep, and wake BP, and relations between BP changes, baseline BP, and severity of sleep apnoea. Findings • Therapeutic nCPAP reduced mean arterial ambulatory BP by 2·5 mm Hg , whereas subtherapeutic nCPAP increased BP by 0·8 mm Hg(difference −3·3 ; p=0·0013, ). • Benefit was larger in patients with more severe OSA. • Benefit was especially large in patients taking drug treatment for BP. Interpretation • In patients with most severe sleep apnoea, nCPAP reduces blood pressure, providing significant vascular risk benefits, and substantially improving excessive daytime sleepiness and quality of life.
  • 93.
    24 Hour BPBefore and After 1 Month of CPAP, Therapeutic Versus Sub-therapeutic (Pepperell et al, Lancet 359:204, 2002) Meanbloodpressure(mmHg) Time from wake and sleep onset (hours) Meanbloodpressure(mmHg) Time from wake and sleep onset (hours) Before Treatment AfterTreatment
  • 94.
    Methods and Results— 60 consecutive patients with moderate to severe OSA were randomly assigned to either effective or subtherapeutic nCPAP for 9 weeks  Mean arterial BP decreased by 9.9 mm Hg (P=0.01) with effective nCPAP treatment versus no relevant change with subtherapeutic nCPAP.  Mean, diastolic, and systolic BP all decreased significantly by 10 mm Hg, both at night and during the day. Conclusions—Effective nCPAP treatment in patients with moderate to severe OSA leads to a substantial reduction in both day and night arterial blood pressure. The fact that a 50% reduction in the apnea-hypopnea index did not result in a decrease in blood pressure emphasizes the importance of highly effective treatment. The drop in mean blood pressure by 10 mm Hg would be predicted to reduce coronary heart disease event risk by 37% and stroke risk by 56%. (Circulation. 2003;107:68-73.)
  • 95.
    Figure 2. Changesin blood pressure with effective (closed bars) and subtherapeutic (open bars) nCPAP. *Significant difference. MAP indicates mean arterial blood pressure; systolic, systolic blood pressure; and diastolic, diastolic blood pressure. MAP, P=0.01: systolic blood pressure, P=0.04; diastolic blood pressure, P<0.005. (Becker et al, 2003)
  • 96.
    Impact of continuouspositive airway pressure therapy on blood pressure in patients with obstructive sleep apnea hypopnea: a meta-analysis of randomized controlled trials. (Alajmi et al; Lung. 2007) • Aim : To assess the impact of CPAP therapy on BP in patients with OSAH. • Methods : Studies were included if they (1) were RCT with an appropriate control group, (2) included systolic and diastolic BP measurements before and after CPAP/control in patients with OSAH, and (3) contained adequate data to perform a meta-analysis. • Results :  Ten studies met inclusion criteria (587 patients)  Overall, the effects of CPAP were modest and not statistically significant;  CPAP (compared to control) reduced SBP by 1.38 mmHg (p = 0.23) and DBP by 1.52 mmHg (p = 0.06).  Six of the trials studied more severe OSAH (mean AHI > 30/h, 313 patients); in these six trials, CPAP reduced SBP by 3.03 mmHg ( p = 0.10) and DBP by 2.03 mmHg ( p = 0.05). • Conclusion :  In unselected patients with sleep apnea, CPAP has very modest effects on BP.  However, we cannot exclude the possibility that certain subgroups of patients may have more robust responses-this may include patients with more severe OSAH or difficult-to-control hypertension.  Future randomized controlled trials in this area should potentially concentrate on these subgroups of patients.
  • 97.
    Results: Pooled AnalysisSystolic Blood Pressure -50 -40 -30 -20 -10 0 10 Overall Barnes 2004 Kaneko 2003 Becker 2002 Barnes 2002 Usui 2005 Pepperell 2002 Barbe 2001 Monasterio 2001 Point estimates and 95% confidence intervals of each study are shown. A negative value indicates that CPAP reduced blood pressure compared to control. Lung 2007
  • 98.
    Results: Pooled AnalysisDiastolic Blood Pressure -30 -20 -10 0 10 Overall Barnes 2004 Kaneko 2003 Becker 2002 Barnes 2002 Usui 2005 Pepperell 2002 Barbe 2001 Monasterio 2001 Point estimates and 95% confidence intervals of each study are shown. A negative value indicates that CPAP reduced blood pressure compared to control. Lung 2007
  • 99.
    • Considered together,these studies suggest that there are moderate and variable effects of CPAP on BP in patients with OSA. • Patients with more severe OSA, difficult-to-control hypertension, and better CPAP compliance may have more substantial BP reduction with CPAP.
  • 100.
    CPAP effects onHeart Failure • To date, RCT in heart failure have evaluated the impact of treating OSA on surrogate cardiovascular end points such as LVEF rather than on hospitalization rates and mortality. • Recent observational data suggest a trend (P=0.07) to a lower mortality rate in heart failure patients with CPAP-treated OSA compared with untreated OSA. However, mortality benefit has yet to be tested in a RCT.
  • 101.
    CPAP effects onsystolic Heart Failure contd..
  • 102.
    Patients randomized to3mo on sham nCPAP and effective nCPAP. Suboptimal CPAP (sham) did not improve diastolic dysfxn by echo Circulation. 2005;112:375-383;
  • 103.
    CPAP on Atherosclerosis Theyrandomly assigned 24 patients with severe OSA who were free of comorbidities to receive no treatment or CPAP for 4months, found a significant difference in CIMT. (Drager et al. Am J Respir Crit Care Med 2007)
  • 104.
    CPAP and inflammation Studylooked at 30 patients with OSA and 14 obese control subjects and looked at effect of nasal CPAP on levels of CRP and IL-6. Patients received 1 month of nasal CPAP and had significant decrease in levels of CRP. (Yokoe et al. Circulation 2003)
  • 105.
    CPAP and CAD •Benefits from intervention have been inferred from the available observational data. • However, there are no randomized trials of the effects of treatment of OSA on risk of developing coronary artery disease, risk of myocardial infarction, or risk of cardiovascular death.
  • 106.
    Long-term cardiovascular outcomesin men with obstructive sleep apnoea-hypopnoea with or without treatment with continuous positive airway pressure: an observational study Jose M Marin, Santiago J Carrizo, Eugenio Vicente, Alvar G N Agusti Lancet 2005; 365: 1046–53
  • 107.
    Marin et alLancet2005
  • 108.
    Participants were followedfor a mean of 10·1 years. Endpoints: a) fatal cardiovascular events (death from MI or stroke) and b)non-fatal cardiovascular events (non-fatal MI, non-fatal stroke, CABG, and PTCA). Result:  After adjustment for potential confounders, untreated severe OSA has significantly increased the risk of fatal (odds ratio 2·87) and non-fatal (3·17) cardiovascular events compared with healthy participants.  Odds ratios were not increased in treated patients. Interpretation: In men, severe OSA significantly increases the risk of fatal and non-fatal cardiovascular events. CPAP treatment reduces this risk.
  • 109.
  • 110.
  • 111.
    CPAP and Arrhythmias •For bradyarrhythmias, apneic events may be a primary cause if the underlying cardiac conduction system is normal. • Therefore, before pacemaker therapy for nocturnal bradyarrhythmias, the diagnosis of OSA should first be considered and, if present, CPAP therapy should be tried. • The role of atrial fibrillation in any increased risk of stroke in patients with OSA remains to be determined.
  • 112.
    Treatment of CSA •Because no randomized trials of therapy for CSA in heart failure have established a significant benefit with respect to hospitalization or mortality, there is no consensus as to whether CSA should be treated and, if so, what the optimal therapeutic strategy may be. • Pharmacological therapy of CHF is often associated with significant decrease in CSA. • Persistent CSA despite optimal pharmacological therapy (especially if accompanied by severe oxygen desaturation and refractory CHF) should be treated with CPAP. • Other therapies, such as theophylline or nocturnal oxygen supplementation, have been shown to decrease the severity of CSA, but their effects on long-term prognosis are not known.
  • 113.
    Treatment of CSA •In largest controlled trial (CANPAP) performed to clarify the potential benefits of CPAP in this population, 258 patients with NYHA Class II to IV heart failure and CSA were randomized to effective therapy with CPAP or no therapy.
  • 114.
    N Engl JMed 2005 CANPAP trial Results : The trial was stopped early because an early divergence in survival rates without heart transplantation favored the control group, yet the overall event rates (death and heart transplantation) did not differ (32 vs. 32 events, respectively; P=0.54). Conclusions: CPAP attenuated CSA, improved nocturnal SaO2, increased LVEF.  CPAP did not affect survival.  Trial do not support the use of CPAP to extend life in patients who have CSA and heart failure.
  • 115.
    • CANPAP patientswere divided post hoc into AHI< or>15 (CPAP-CSA suppressed, n57, and CPAP-CSA unsuppressed, n43). • CPAP-CSA– suppressed subjects experienced a greater increase in LVEF at 3 months (P=0.001) and significantly better transplant-free survival (HR 0.371 , P=0.043) than control subjects, whereas the CPAP-CSA–unsuppressed group did not. • Conclusions— These results suggest that in heart failure patients, CPAP might improve both LVEF and heart transplant–free survival if CSA is suppressed soon after its initiation. Kaplan-Meier survival plots demonstrating that compared with the control group, the CPAP-CSA– suppressed group had significantly improved heart transplant–free survival (*unadjusted P=0.043), whereas the CPAPCSA– unsuppressed group did not (unadjustedP=0.260). Circulation. 2007
  • 116.
    CHEST 2007; 132:1839–1846 Background:Complex sleep apnea syndrome (CompSAS) is recognized by the concurrence of mixed or obstructive events with central apneas, the latter predominating on exposure to CPAP. Treatment of CompSAS or CSA syndrome with adaptive servoventilation (ASV) is now an option, but no large series exist describing the application and effectiveness of ASV. Methods: Retrospective review of first 100 pts who underwent PSG using ASV at Mayo Clinic Sleep Center. Results:  ASV titration was performed for CompSAS (63%), CSA (22%), or Cheyne Stokes breathing patterns (15%). The median diagnostic AHI was 48/hr.  With CPAP, OSA decreased, but the appearance of central apneas maintained the AHI at 31/hr [p=0.02].  Use of ASV dramatically improved the AHI to a mean of 5/hr vs baseline and vs CPAP (p < 0.0001). Conclusion: The ASV device appears to be an effective treatment of both CompSAS and CSA syndromes that are resistant to CPAP.
  • 117.
    Sleep Apnea CardioVascularEndPoints Continuous Positive Airway Pressure Treatment of Obstructive Sleep Apnea to Prevent Cardiovascular Disease (SAVE)  SAVE is a multi-centre, randomised controlled trial of CPAP treatment plus standard care versus standard care alone, in 5000 patients With Co-existing CV Disease with moderate-severe OSA.  The trial will determine the effects of CPAP treatment over a 3-5 year follow-up period on new cardiovascular events, including myocardial infarction, stroke and cardiovascular death.  Recruitment Status -Recruiting. First Received Date -August 19, 2008  Average patient follow up- 4.5 years  Inclusion Criteria: 1.Males and females, any race, and aged between 45 and 75 years 2.Evidence of established coronary or cerebrovascular disease as evident by:  Coronary artery disease: a)Previous MI (equal to or greater than 90 days prior to ApneaLinkTM assessment), b)Stable angina or unstable angina (Clinical event equal to or greater than 30 days and confirmatory test equal to or greater than 7 days prior to ApneaLinkTM assessment) defined as either ≥70% diameter stenosis of at least one major epicardial artery segment, or ≥50% diameter stenosis of the left main coronary artery, or >50% stenosis in at least two major epicardial arteries.; or positive stress test (ST depression equal to or greater than 2 mm or a positive nuclear perfusion scintigram), c)Multi-vessel percutaneous angioplasty (PTCA) and/or stent equal to or greater than 90 days prior to ApneaLinkTM assessment, d)Multi-vessel CABG)>1 year prior to ApneaLinkTM assessment  Cerebrovascular disease: a)Previous stroke (includes definite or presumed cerebral ischaemia/infarction and intracerebral but not SAH) equal to or greater than 90 days prior to ApneaLinkTM assessment or minor disabling stroke with minimal residual neurological disability (modified Rankin Score of '0 = no symptoms' or '1 = No significant disability despite symptoms, able to carry out all usual duties and activities' within 7 days of stroke onset) ≥7 days prior to ApneaLinkTM assessment. b) Previous TIA of the brain or retina (symptoms <24 hours) but not of presumed vertebrobasilar system ischemia. The TIA diagnosis must be confirmed by a suitably qualified clinician (≥7 days but <1year prior to ApneaLinkTM assessment) 3.Patients have moderate-severe OSA (equivalent to apnea plus hypopneas index [AHI] >30 per hour of sleep) as determined by a ≥ 4% oxygen dip rate > 12/ h on overnight testing using the ApneaLinkTM device and confirmed by the SAVE core lab in Adelaide upon receipt of the ApneaLinkTM data
  • 118.
     Exclusion Criteria: 1.Anycondition that in the opinion of the responsible physician or investigator makes the potential participant unsuitable for the study. For example, a)co-morbid disease with severe disability or likelihood of death, b)significant memory, perceptual, or behavioural disorder, c)neurological deficit (e.g. limb paresis) preventing self administration of the CPAP mask d)contraindication to CPAP use e.g. pneumothorax ,e)residence sufficiently remote from the clinic to preclude follow-up clinic visits 2.Any planned coronary or carotid revascularisation procedure in the next 6 months 3.Severe respiratory disease defined as a)severe chronic obstructive pulmonary disease (FEV1/FVC < 70% and FEV1 < 50% predicted), orResting, awake SaO2 < 90% by ApneaLinkTM device 4.New York Heart Association (NYHA) categories III-IV of heart failure 5.Other household member enrolled in SAVE trial or using CPAP 6.Prior use of CPAP treatment for OSA 7.Increased risk of a sleep-related accident and/or excessive daytime sleepiness, defined by any one of the following: a)driver occupation (eg truck, taxi), b)'fall-asleep' accident or 'near miss' accident in previous 12 months, c)high (> 15) score on the Epworth Sleepiness Scale 8.Severe nocturnal desaturation documented on the ApneaLinkTM device as > 10% overnight recording time with arterial oxygen saturation of < 80% 9.Cheyne-Stokes Respiration (CSResp) CSResp identified on ApneaLinkTM nasal pressure recording by typical crescendo-decrescendo pattern of respiration with associated apneas and/or hypopneas in the absence of inspiratory flow limitation. Patients excluded if > 50% of nasal pressure - defined apneas and hypopneas judged to be due to CSResp.  Ages: 45 Years to 75 Years  Location Countries :Australia, Brazil, China, India, Spain  Estimated Completion Date- December 2015
  • 119.
    SDB in Children •Childhood SDB encompasses children with OSA syndrome, the syndromes of central hypoventilation, and disorders of respiratory muscles. • Estimated prevalence of 1 to 4 per cent. • AHI greater than 1 is considered abnormal in a child. • Apnoea is defined as cessation of airflow over two or more respiratory cycles. A specific time in seconds is not applicable as normal respirations vary from 12/min in adolescent upto 60/min in newborn • Definitive treatment in children involves tonsillectomy and adenoidectomy. Rapid maxillary expansion, allergy treatment and continuous positive airway pressure (CPAP) are other options. • In a recent longitudinal study of serial PSG in children after adenotonsillectomy, BMI and rapidity of increase in BMI conferred increased risk of recurrence of SDB. The epidemic of childhood obesity may change the epidemiology of OSA in children.
  • 120.
    PRESENT STATUS  WhereasOSA has been implicated in cardiovascular disease generally and hypertension in particular, whether it is an independent risk factor for conditions such as myocardial infarction, stroke, and atrial fibrillation remains to be definitively established.  Whether CSA is a marker of the severity of the underlying heart disease rather than a mediator of risk and whether it is a worthwhile target for intervention to improve cardiovascular prognosis also remain to be determined. In general, therapies that improve heart failure also improve CSA.  In the context of the current epidemics of obesity, hypertension, atrial fibrillation, and heart failure, the prevalence and consequences of both OSA and CSA are likely to increase.  Cardiovascular community faces numerous hurdles in the development of consensus regarding best practice for SDB
  • 121.
  • 122.
     CPAP system: (1) Mask: connected to positive pressure device; Other approach has been the use of nasal prongs (2) Device: generate PAP with circuitry that allows adequate venting of dead space and expired gas; pressures of 2 up to 20 cm H20. (3) Provision for adjunctive therapy: supplemental oxygen and/or humidication of inspired gas • Pressure ramping: Because of discomfort due to higher levels of CPAP just before sleep onset, several manufacturers have developed this feature that allows a slow build up of pressure after sleep onset. • Compliance : It is estimated that 80% are prescribed CPAP therapy. After initial CPAP titration, about 80 % accept CPAP as continuing therapy. Average use is about 5 to 6 h per night in most compliant patients. By 3 mo, the level of compliance will be relatively established and if patients are noncompliant at this stage, alternative forms of therapy should be considered. • COMPLICATIONS: Local skin irritation, drying of nasal and pharyngeal membranes (50%), nasal congestion and rhinorrhea (25%), and eye irritation (25%) are the most common. Rare case reports of major complications include pneumocephalus, bacterial meningitis, conjunctivitis, massive epistaxis, and atrial arrhythmia. There are no reports of pneumothorax.  BlPAP (bi-level positive airway pressure) : Permits independent adjustment of the expiratory and inspiratory airway pressures (EPAP and IPAP). Although the IPAP is essentially identical between BIPAP and CPAP, during expiration the BlPAP pressure can be substantially lowered. There are no data to confirm the clinical impression that BIPAP is better tolerated than CPAP.
  • 123.
     APAP (Auto-adjustablepositive airway pressure): Deliver optimized pressure throughout sleep and making therapy more tolerable. The level of fixed pressure required for effective treatment of OSAS decreases during the first 8 months of Rx, presumably due to resolution of upper airway oedema . Therefore, prescription of a fixed single pressure, as employed in CPAP, will result in excessive pressures for parts of the night. APAP devices can automatically detect changes . In general, the mean treatment pressure with APAP is lower than conventional CPAP. The current AASM practice parameters state that “certain APAP devices may be initiated and used in the self-adjusting mode for unattended treatment of patients with moderate to severe OSA without significant comorbidities.  C-Flex : an advanced option to CPAP RX where PAP is reduced in initial phase of expiration on a breath-by-breath basis in proportion to patient’s expiratory flow rate. Max pressure drop is approx 3cm H20.  A-Flex : Further modification of C-Flex technology. During the expiratory phase of respiratory cycle, A-Flex works in exactly the same way as C-Flex. However, A-Flex also softens the pressure transition from inhalation to exhalation to better mirror the normal breathing rhythm of the CPAP user.  Adaptive servoventilation (ASV)  Uses an automatic, minute ventilation-targeted device (VPAP Adapt; ResMed; Poway, CA) that performs breath to- breath analysis and adjusts its settings accordingly.  Depending on breathing effort, the device will automatically adjust the amount of airflow it delivers in order to maintain a steady minute ventilation.  ASV has been shown to be more effective than CPAP in treating patients with CSA both in the short term and over several months. ASV has also been shown to be effective in resolving sleep- disordered breathing in patients with CompSAS.  ASV in the form of the VPAP Adapt device has only recently been available for use in the United States, and is indicated for CSA, CompSAS, mixed apnea, and Cheyne-Stokes respiration (CSR).
  • 124.
    • Pharynx – adductor=sup, mid, inf constrictors  abductor= stylopharyngeus; palatoglossus and palatopharyngeus (nasopharynx); genioglossus( at oropharynx); suprahyoid and infrahyoid (laryngopharynx) Anatomically , 2 category of pharyngeal dilating muscle  Those affecting the tongue=genio,stylo,hyoglossus  Those related to hyoid=genio,mylo,stylo,thyro,sternohyoid.