Delivery Room Management
&
Newborn Resuscitation
• Dr.C.S.N.Vittal
• The International Liaison Committee on Resuscitation
(ILCOR) reflected in their Consensus on Science and Treatment
Recommendations (CoSTR) guidelines published in Oct 2015 and AAP
launched 7th edition of NRP in May 2016
Principles
• Birth asphyxia accounts for about 1/4th of neonatal deaths
occur each year worldwide
• 90% of newborns make smooth transition from
intrauterine to extrauterine life requiring little assistance
• 10% of newborns need some assistance
• Only 1% require extensive resuscitation
How does a baby receive oxygen before birth?
Fetal Circulation
Transitional Circulation
Air replaces
fluid in the
alveoli
How does a baby receive oxygen before birth?
• All the oxygen used by a fetus diffuses across the
placental membrane from the mother’s blood to
the baby’s blood.
• Only a small fraction of fetal blood passes
through the fetal lungs.
• Most of the blood from the right side of the
heart cannot enter the lungs because of the
increased resistance to flow in the constricted
blood vessels in the fetal lungs
How does a baby receive oxygen before birth?
• Most of this blood takes the
lower resistance path through
the ductus arteriosus into the
aorta
What happens normally at birth?
1. fluid in the alveoli is absorbed into
pulmonary lymphatics and replaced
by air
2. Umbilical arteries constrict and then
the umbilical arteries and vein are
closed when the umbilical cord is
clamped.
3. Blood vessels in the lung tissue relax,
decreasing resistance to blood flow
What can go wrong?
• Compromise of uterine or placental blood flow > deceleration of
FHR
• Weak cry > inadequate ventilation to push alveolar fluid
• In utero hypoxia > Meconium passage > may block airways
• Fetal blood loss (abruption) > Systemic hypotension
• Fetal hypoxia / ischemia > poor cardiac contractility and fetal
bradycardia > systemic hypotension
• Pulmonary arterioles remain constricted > PPHN
Consequences
Compromised baby
• Depression of respiratory drive - apnea, tachypnoea
• Poor muscle tone
• Bradycardia
• Low blood pressure
• Persistent cyanosis or low SpO2
• These outcomes can be improved with timely and effective resuscitation
How can you tell if a newborn had in utero
or perinatal compromise?
• Perinatal stress results in an initial period
of rapid breathing followed by a period of
primary apnea (no breathing or gasping)
• During this period of primary apnea,
stimulation, such as drying the newborn or
slapping the feet, will cause a resumption of
breathing.
How can you tell if a newborn had in utero
or perinatal compromise?
• If cardiorespiratory compromise continues during primary apnea, the
baby will have an additional brief period of gasping breaths and then
will enter a period of secondary apnea
• During secondary apnea, stimulation will not restart the baby’s breathing.
• Assisted ventilation must be provided to reverse the process.
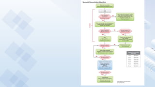
Sequence of Events
Readiness for neonatal resuscitation requires:
1. Introduction
2. Anticipation of Resuscitation Need
3. Umbilical Cord Management
4. Initial Steps
5. Assessment of Heart Rate
6. Assessment of need / Administration of O2
7. Positive Pressure Ventilation (PPV)
8. Advanced Assisted Ventilation
9. Chest Compressions
10. Medications and Volume Administration
1. Introduction
answers to the following 3 questions:
• Term gestation?
• Good tone?
• Breathing or crying?
• If the answer to all 3 questions is “yes,” the newly born infant may stay
with the mother for routine care.
• Routine care means the infant is dried, placed skin to skin with the
mother, and covered with dry linen to maintain a normal temperature.
Observation of breathing, activity, and color must be ongoing.
Answers to the following 3 questions:
• Term gestation?
• Good tone?
• Breathing or crying?
• If the answer to any of the three assessment questions is “No,” the infant should be moved
to a radiant warmer to receive one or more of the following 4 actions in sequence:
A. Initial steps in stabilization (warm and maintain normal temperature,
position, clear secretions only if copious and/or obstructing the airway,
dry, stimulate)
B. Ventilate and oxygenate
C. Initiate chest compressions
D. Administer epinephrine and/or volume.
Approximately 60 seconds (“the Golden Minute”) are allotted for completing the initial steps,
re-evaluating, and beginning ventilation if required
2. Anticipation of resuscitation need
• Assessment of perinatal risk,
• A system to assemble the appropriate personnel based on
perinatal risk,
• An organized method for ensuring immediate access to supplies
and equipment,
• Standardization of behavioral skills that help assure effective
teamwork and communication
3. Umbilical cord management
• Delayed cord clamping for longer
than 30 seconds is reasonable for
both term and preterm infants who
do not require resuscitation at
birth.
• Routine use of cord milking for
infants born at less than 29 weeks
of gestation outside of a research
setting, NOT RECOMMENDED
4. Initial steps of newborn resuscitation
Routine care
• Maintain normal temperature
• Position the infant in a “sniffing” position to open the airway
• Clear secretions if needed with a bulb syringe or suction
catheter
• Dry the infant
• Ongoing evaluation
Birth
30 sec
60 sec
Term gestation?
Breathing or crying?
Good tone?
Yes, stay
with the mother
4. Initial steps of newborn resuscitation
Routine care
• Maintain normal temperature
• Position the infant in a “sniffing” position to open the
airway
• Clear secretions if needed with a bulb syringe or
suction catheter
• Dry the infant
• Stimulate
Birth
30 sec
60 sec
Term gestation?
Breathing or crying?
Good tone?
Yes, stay
with the mother
No
• Clear
secretions
• Dry the infant
• Stimulate
4.1 Importance of maintaining normal temperature
• Hypothermia is associated with serious morbidities, such as increased
risk of intraventricular hemorrhage, respiratory issues, hypoglycemia
and late-onset sepsis.
• It is recommended that the temperature of newly born
nonasphyxiated infants be maintained between 36.5°C and 37.5°C
after birth through admission and stabilization.
• The goal is an axillary temperature between 36.5°C and 37.5°C.
Interventions to Maintain Newborn
Temperature in the Delivery Room
• The use of radiant warmers and plastic wrap with a cap
• has improved but not eliminated the risk of hypothermia in preterm
infants in the delivery room.
• To prevent hypothermia in infants born at less than 32 weeks of
gestation.
• Increased room temperature,
• Thermal mattresses, and
• Use of warmed humidified resuscitation gases.
• All resuscitation procedures, including endotracheal intubation,
chest compression, and insertion of intravenous lines, can be
performed with these temperature-controlling interventions in
place
• Hyperthermia (greater than 38.0°C) should be avoided due to the
potential associated risks.
Provide warmth
Vigorous, term
newborn. Initial
steps are
performed skin-
to-skin with
mother.
Maintaining Normothermia
in Resource-Limited Settings
• In resource-limited settings, to
maintain body temperature or
prevent hypothermia during
transition (birth until 1 to 2 hours
of life) in well newborn infants, it
may be reasonable to put them in
a clean food- grade plastic bag
up to the level of the neck and
swaddle them after drying.
Maintaining Normothermia
in Resource-Limited Settings
• Another option that may be
reasonable is to nurse such
newborns with skin-to-skin
contact or kangaroo mother
care.
Stimulate
4.2 Clearing the airway
When amniotic fluid is clear:
• Avoiding unnecessary suctioning helps prevent the
risk of induced bradycardia that can be associated
with suctioning of the nasopharynx.
• It is recommended that suctioning immediately
following birth (including suctioning with a bulb
syringe) should be reserved for babies who have
obvious obstruction to spontaneous breathing or
who require positive-pressure ventilation (PPV)
Clearing the airway - When meconium is present:
• If the infant born through meconium-stained amniotic fluid presents with
poor muscle tone and inadequate breathing efforts, the initial steps of
resuscitation should be completed under the radiant warmer.
• PPV should be initiated
• if the infant is not breathing or
• the heart rate is less than 100/min after the initial steps are completed.
• Routine intubation for tracheal suction in this setting is not suggested
• Emphasis should be made on initiating ventilation within the first minute
of life in nonbreathing or ineffectively breathing infants.
5. Assessment of hart rate
• The use of 3-lead ECG for the rapid
and accurate measurement of the
newborn’s heart rate may be
reasonable.
• Pulse oximeter tended to
underestimate the newborn’s heart
rate (potentially leading to
unnecessary interventions)
6. Assessment of oxygen need and adm
• Clinical assessment of skin color is a very
poor indicator of oxyhemoglobin
saturation during the immediate
neonatal period and lack of cyanosis
appears to be a very poor indicator of
the state of oxygenation of an
uncompromised baby following birth.
• There is evidence that either insufficient
or excessive oxygenation can be harmful
to the newborn infant.
6.1 Use of Pulse Oximetry
• It is recommended that oximetry be used when resuscitation can
be anticipated, when PPV is administered, when central cyanosis
persists beyond the first 5 to 10 minutes of life, or when
supplementary oxygen is administered.
• The probe should be attached to a preductal location (ie, the right
upper extremity, usually the wrist or medial surface of the palm).
6.2 Administration of oxygen
• In term and late-preterm newborns (≥35 weeks
of gestation) receiving respiratory support at
birth, the initial use of 21% oxygen is
reasonable.
• One hundred percent oxygen should not be
used to initiate resuscitation because it is
associated with excess mortality.
• Oxygen concentration should be titrated to
achieve a preductal oxygen saturation
approximating the interquartile range (see table)
measured in healthy term babies following
vaginal birth at sea level.
Targeted Preductal
SpO2 after birth
1 min 60-65%
2 min 65-70%
3 min 70-75%
4 min 75-80%
5 min 80-85%
10 min 85-95%
6.2 Administration of oxygen
• In preterm newborns (<35 weeks of gestation) receiving respiratory
support at birth, it may be reasonable to begin with 21% to 30% oxygen
with subsequent oxygen titration based on pulse oximetry.
• Oxygen concentration should be titrated to achieve a preductal oxygen
saturation approximating the interquartile range (see table) measured
in healthy term babies following vaginal birth at sea level.
7. Positive Pressure Ventilation (PPV)
• If the infant remains apneic or gasping, or
• If the heart rate remains <100 per minute after performing
the initial steps,
begin positive pressure ventilation.
Different Types of Resuscitation Devices
Flow inflating bags
Fills only when oxygen
from a compressed source
flows in to it
Self inflating bags
Fills spontaneously after
it is squeezed, pulling
oxygen or air in to the
bag
T-piece resuscitator
Also works when gas from compressed
source flows into it. The gas is directed into
the baby by occluding the opening on T-piece
Flow Inflating Bags
Self Inflating Bags
T-Piece Resuscitator
Frequency of PPV
7.1 Initial Breaths
• An initial inflation pressure of 20 cm H2O may be effective, but ≥30
to 40 cm H2O may be required in some term babies without
spontaneous ventilation
• The minimal inflation required to achieve an increase in heart rate
should be used.
• Assisted ventilation should be delivered at a rate of 40 to 60 breaths
per minute to promptly achieve or maintain a heart rate >100 per
minute.
7.2 End-Expiratory pressure
• When positive pressure ventilation is administered to preterm
newborns, approximately 5 cm H2O positive end-expiatory
pressure is suggested.
• When self-inflating resuscitation bags are used, the addition of a
positive end-expiratory pressure (PEEP) valve will be required.
Improving Efficacy of PPV
8. Assisted ventilation Devices and Advanced Airways
• A laryngeal mask may be
considered as an
alternative to tracheal
intubation I
• If face-mask ventilation
is unsuccessful in
achieving effective
ventilation.
• IF tracheal intubation is
unsuccessful or is not
feasible.
8.1 Assisted ventilation Devices and Advanced Airways
• Endotracheal intubation may be indicated
• when bag-mask ventilation is ineffective or prolonged,
• when chest compressions are performed, or
• for special circumstances such as congenital diaphragmatic
hernia
• Confirmation of endotracheal tube placement in
infants, including very low-birth-weight infants.
• Exhaled CO2 detection
• Failure to detect exhaled CO2 in neonates with adequate
cardiac output strongly suggests esophageal intubation.
8.1 Assisted ventilation Devices and Advanced Airways
• Other clinical indicators of correct endotracheal tube
placement
• condensation in the endotracheal tube,
• chest movement, and
• presence of equal breath sounds bilaterally,
• CPAP
• Spontaneously breathing preterm infants with respiratory
distress may be supported with CPAP initially rather than
routine intubation for administering PPV.
Signs of Effective Positive-pressure Ventilation
• Rapid rise in heart rate
• Improvement in
oxygenation
• Improving muscle tone
• Audible breath sound
• Chest movement
9. Chest Compressions
• If the heart rate is less than 60/min despite adequate ventilation
(via endotracheal tube if possible), chest compressions are
indicated.
• Ensure that assisted ventilation is being delivered optimally
before starting chest compressions.
• Compressions are delivered on the lower third of the sternum to
a depth of approximately one third of the anterior-posterior
diameter of the chest.
9. Chest Compressions - Two techniques
1. 2 thumbs with the fingers encircling the chest and supporting the back
2. 2 fingers with a second hand supporting the back
2 thumb–encircling hands technique is suggested as the preferred method.
9. Chest Compressions
• The chest should be allowed to re-expand fully during relaxation [after each
compression], but the rescuer’s thumbs should not leave the chest.
• A 3:1 ratio of compressions to ventilation, with 90 compressions and 30 breaths
to achieve approximately 120 events per minute to maximize ventilation at an
achievable rate is recommended.
• 3:1 compression-to-ventilation ratio is used for neonatal resuscitation where
compromise of gas exchange is nearly always the primary cause of cardiovascular
collapse, but rescuers may consider using higher ratios (eg, 15:2) if the arrest is
believed to be of cardiac origin
• Respirations, heart rate, and oxygenation should be reassessed periodically, and
coordinated chest compressions and ventilations should continue until the
spontaneous heart rate is ≥ 60 per minute.
Rhythm of Chest Compression
• Coordinate with IPPR
• One ventilation interposed after every 3rd compression
• Total of 120 events (30 breaths + 90 compressions)
10. Medications and Volume Administration
• Bradycardia in the newborn infant is usually the result of inadequate
lung inflation or profound hypoxemia, and establishing adequate
ventilation is the most important step to correct it.
• if the heart rate remains less than 60/min despite adequate
ventilation with 100% oxygen (preferably through an endotracheal
tube) and chest compressions, administration of epinephrine or
volume, or both, is indicated.
10.1 Epinephrine
• IV administration of 0.01 to 0.03 mg/kg per dose
is the preferred route [for epinephrine
administration].
• While access is being obtained, administration of a
higher dose (0.05 to 0.1 mg/kg) through the
endotracheal tube may be considered, but the
safety and efficacy of this practice have not been
evaluated.
• Concentration of epinephrine for either route
should be 1:10 000 (0.1 mg/mL).
10.2 Volume Expansion
• Considered when blood loss is known or suspected
• pale skin,
• poor perfusion,
• weak pulse and
• The infant’s heart rate has not responded adequately to other resuscitative
measures.
• An isotonic crystalloid solution or blood may be considered for volume
expansion in the delivery room.
• When resuscitating premature infants, care should be taken to avoid giving
volume expanders rapidly, because rapid infusions of large volumes have been
associated with intraventricular hemorrhage.
• Dr.C.S.N.Vittal

Newborn Resuscitation

  • 1.
    Delivery Room Management & NewbornResuscitation • Dr.C.S.N.Vittal
  • 2.
    • The InternationalLiaison Committee on Resuscitation (ILCOR) reflected in their Consensus on Science and Treatment Recommendations (CoSTR) guidelines published in Oct 2015 and AAP launched 7th edition of NRP in May 2016
  • 3.
    Principles • Birth asphyxiaaccounts for about 1/4th of neonatal deaths occur each year worldwide • 90% of newborns make smooth transition from intrauterine to extrauterine life requiring little assistance • 10% of newborns need some assistance • Only 1% require extensive resuscitation
  • 5.
    How does ababy receive oxygen before birth? Fetal Circulation Transitional Circulation
  • 6.
  • 7.
    How does ababy receive oxygen before birth? • All the oxygen used by a fetus diffuses across the placental membrane from the mother’s blood to the baby’s blood. • Only a small fraction of fetal blood passes through the fetal lungs. • Most of the blood from the right side of the heart cannot enter the lungs because of the increased resistance to flow in the constricted blood vessels in the fetal lungs
  • 8.
    How does ababy receive oxygen before birth? • Most of this blood takes the lower resistance path through the ductus arteriosus into the aorta
  • 9.
    What happens normallyat birth? 1. fluid in the alveoli is absorbed into pulmonary lymphatics and replaced by air 2. Umbilical arteries constrict and then the umbilical arteries and vein are closed when the umbilical cord is clamped. 3. Blood vessels in the lung tissue relax, decreasing resistance to blood flow
  • 10.
    What can gowrong? • Compromise of uterine or placental blood flow > deceleration of FHR • Weak cry > inadequate ventilation to push alveolar fluid • In utero hypoxia > Meconium passage > may block airways • Fetal blood loss (abruption) > Systemic hypotension • Fetal hypoxia / ischemia > poor cardiac contractility and fetal bradycardia > systemic hypotension • Pulmonary arterioles remain constricted > PPHN
  • 11.
    Consequences Compromised baby • Depressionof respiratory drive - apnea, tachypnoea • Poor muscle tone • Bradycardia • Low blood pressure • Persistent cyanosis or low SpO2 • These outcomes can be improved with timely and effective resuscitation
  • 12.
    How can youtell if a newborn had in utero or perinatal compromise? • Perinatal stress results in an initial period of rapid breathing followed by a period of primary apnea (no breathing or gasping) • During this period of primary apnea, stimulation, such as drying the newborn or slapping the feet, will cause a resumption of breathing.
  • 13.
    How can youtell if a newborn had in utero or perinatal compromise? • If cardiorespiratory compromise continues during primary apnea, the baby will have an additional brief period of gasping breaths and then will enter a period of secondary apnea • During secondary apnea, stimulation will not restart the baby’s breathing. • Assisted ventilation must be provided to reverse the process.
  • 15.
    Sequence of Events Readinessfor neonatal resuscitation requires: 1. Introduction 2. Anticipation of Resuscitation Need 3. Umbilical Cord Management 4. Initial Steps 5. Assessment of Heart Rate 6. Assessment of need / Administration of O2 7. Positive Pressure Ventilation (PPV) 8. Advanced Assisted Ventilation 9. Chest Compressions 10. Medications and Volume Administration
  • 16.
    1. Introduction answers tothe following 3 questions: • Term gestation? • Good tone? • Breathing or crying? • If the answer to all 3 questions is “yes,” the newly born infant may stay with the mother for routine care. • Routine care means the infant is dried, placed skin to skin with the mother, and covered with dry linen to maintain a normal temperature. Observation of breathing, activity, and color must be ongoing.
  • 17.
    Answers to thefollowing 3 questions: • Term gestation? • Good tone? • Breathing or crying? • If the answer to any of the three assessment questions is “No,” the infant should be moved to a radiant warmer to receive one or more of the following 4 actions in sequence: A. Initial steps in stabilization (warm and maintain normal temperature, position, clear secretions only if copious and/or obstructing the airway, dry, stimulate) B. Ventilate and oxygenate C. Initiate chest compressions D. Administer epinephrine and/or volume. Approximately 60 seconds (“the Golden Minute”) are allotted for completing the initial steps, re-evaluating, and beginning ventilation if required
  • 18.
    2. Anticipation ofresuscitation need • Assessment of perinatal risk, • A system to assemble the appropriate personnel based on perinatal risk, • An organized method for ensuring immediate access to supplies and equipment, • Standardization of behavioral skills that help assure effective teamwork and communication
  • 19.
    3. Umbilical cordmanagement • Delayed cord clamping for longer than 30 seconds is reasonable for both term and preterm infants who do not require resuscitation at birth. • Routine use of cord milking for infants born at less than 29 weeks of gestation outside of a research setting, NOT RECOMMENDED
  • 20.
    4. Initial stepsof newborn resuscitation Routine care • Maintain normal temperature • Position the infant in a “sniffing” position to open the airway • Clear secretions if needed with a bulb syringe or suction catheter • Dry the infant • Ongoing evaluation Birth 30 sec 60 sec Term gestation? Breathing or crying? Good tone? Yes, stay with the mother
  • 21.
    4. Initial stepsof newborn resuscitation Routine care • Maintain normal temperature • Position the infant in a “sniffing” position to open the airway • Clear secretions if needed with a bulb syringe or suction catheter • Dry the infant • Stimulate Birth 30 sec 60 sec Term gestation? Breathing or crying? Good tone? Yes, stay with the mother No • Clear secretions • Dry the infant • Stimulate
  • 22.
    4.1 Importance ofmaintaining normal temperature • Hypothermia is associated with serious morbidities, such as increased risk of intraventricular hemorrhage, respiratory issues, hypoglycemia and late-onset sepsis. • It is recommended that the temperature of newly born nonasphyxiated infants be maintained between 36.5°C and 37.5°C after birth through admission and stabilization. • The goal is an axillary temperature between 36.5°C and 37.5°C.
  • 23.
    Interventions to MaintainNewborn Temperature in the Delivery Room • The use of radiant warmers and plastic wrap with a cap • has improved but not eliminated the risk of hypothermia in preterm infants in the delivery room. • To prevent hypothermia in infants born at less than 32 weeks of gestation. • Increased room temperature, • Thermal mattresses, and • Use of warmed humidified resuscitation gases. • All resuscitation procedures, including endotracheal intubation, chest compression, and insertion of intravenous lines, can be performed with these temperature-controlling interventions in place • Hyperthermia (greater than 38.0°C) should be avoided due to the potential associated risks.
  • 24.
    Provide warmth Vigorous, term newborn.Initial steps are performed skin- to-skin with mother.
  • 25.
    Maintaining Normothermia in Resource-LimitedSettings • In resource-limited settings, to maintain body temperature or prevent hypothermia during transition (birth until 1 to 2 hours of life) in well newborn infants, it may be reasonable to put them in a clean food- grade plastic bag up to the level of the neck and swaddle them after drying.
  • 26.
    Maintaining Normothermia in Resource-LimitedSettings • Another option that may be reasonable is to nurse such newborns with skin-to-skin contact or kangaroo mother care.
  • 27.
  • 28.
    4.2 Clearing theairway When amniotic fluid is clear: • Avoiding unnecessary suctioning helps prevent the risk of induced bradycardia that can be associated with suctioning of the nasopharynx. • It is recommended that suctioning immediately following birth (including suctioning with a bulb syringe) should be reserved for babies who have obvious obstruction to spontaneous breathing or who require positive-pressure ventilation (PPV)
  • 29.
    Clearing the airway- When meconium is present: • If the infant born through meconium-stained amniotic fluid presents with poor muscle tone and inadequate breathing efforts, the initial steps of resuscitation should be completed under the radiant warmer. • PPV should be initiated • if the infant is not breathing or • the heart rate is less than 100/min after the initial steps are completed. • Routine intubation for tracheal suction in this setting is not suggested • Emphasis should be made on initiating ventilation within the first minute of life in nonbreathing or ineffectively breathing infants.
  • 30.
    5. Assessment ofhart rate • The use of 3-lead ECG for the rapid and accurate measurement of the newborn’s heart rate may be reasonable. • Pulse oximeter tended to underestimate the newborn’s heart rate (potentially leading to unnecessary interventions)
  • 31.
    6. Assessment ofoxygen need and adm • Clinical assessment of skin color is a very poor indicator of oxyhemoglobin saturation during the immediate neonatal period and lack of cyanosis appears to be a very poor indicator of the state of oxygenation of an uncompromised baby following birth. • There is evidence that either insufficient or excessive oxygenation can be harmful to the newborn infant.
  • 32.
    6.1 Use ofPulse Oximetry • It is recommended that oximetry be used when resuscitation can be anticipated, when PPV is administered, when central cyanosis persists beyond the first 5 to 10 minutes of life, or when supplementary oxygen is administered. • The probe should be attached to a preductal location (ie, the right upper extremity, usually the wrist or medial surface of the palm).
  • 33.
    6.2 Administration ofoxygen • In term and late-preterm newborns (≥35 weeks of gestation) receiving respiratory support at birth, the initial use of 21% oxygen is reasonable. • One hundred percent oxygen should not be used to initiate resuscitation because it is associated with excess mortality. • Oxygen concentration should be titrated to achieve a preductal oxygen saturation approximating the interquartile range (see table) measured in healthy term babies following vaginal birth at sea level. Targeted Preductal SpO2 after birth 1 min 60-65% 2 min 65-70% 3 min 70-75% 4 min 75-80% 5 min 80-85% 10 min 85-95%
  • 34.
    6.2 Administration ofoxygen • In preterm newborns (<35 weeks of gestation) receiving respiratory support at birth, it may be reasonable to begin with 21% to 30% oxygen with subsequent oxygen titration based on pulse oximetry. • Oxygen concentration should be titrated to achieve a preductal oxygen saturation approximating the interquartile range (see table) measured in healthy term babies following vaginal birth at sea level.
  • 35.
    7. Positive PressureVentilation (PPV) • If the infant remains apneic or gasping, or • If the heart rate remains <100 per minute after performing the initial steps, begin positive pressure ventilation.
  • 36.
    Different Types ofResuscitation Devices Flow inflating bags Fills only when oxygen from a compressed source flows in to it Self inflating bags Fills spontaneously after it is squeezed, pulling oxygen or air in to the bag T-piece resuscitator Also works when gas from compressed source flows into it. The gas is directed into the baby by occluding the opening on T-piece
  • 37.
  • 38.
  • 39.
  • 40.
  • 41.
    7.1 Initial Breaths •An initial inflation pressure of 20 cm H2O may be effective, but ≥30 to 40 cm H2O may be required in some term babies without spontaneous ventilation • The minimal inflation required to achieve an increase in heart rate should be used. • Assisted ventilation should be delivered at a rate of 40 to 60 breaths per minute to promptly achieve or maintain a heart rate >100 per minute.
  • 42.
    7.2 End-Expiratory pressure •When positive pressure ventilation is administered to preterm newborns, approximately 5 cm H2O positive end-expiatory pressure is suggested. • When self-inflating resuscitation bags are used, the addition of a positive end-expiratory pressure (PEEP) valve will be required.
  • 43.
  • 44.
    8. Assisted ventilationDevices and Advanced Airways • A laryngeal mask may be considered as an alternative to tracheal intubation I • If face-mask ventilation is unsuccessful in achieving effective ventilation. • IF tracheal intubation is unsuccessful or is not feasible.
  • 45.
    8.1 Assisted ventilationDevices and Advanced Airways • Endotracheal intubation may be indicated • when bag-mask ventilation is ineffective or prolonged, • when chest compressions are performed, or • for special circumstances such as congenital diaphragmatic hernia • Confirmation of endotracheal tube placement in infants, including very low-birth-weight infants. • Exhaled CO2 detection • Failure to detect exhaled CO2 in neonates with adequate cardiac output strongly suggests esophageal intubation.
  • 46.
    8.1 Assisted ventilationDevices and Advanced Airways • Other clinical indicators of correct endotracheal tube placement • condensation in the endotracheal tube, • chest movement, and • presence of equal breath sounds bilaterally, • CPAP • Spontaneously breathing preterm infants with respiratory distress may be supported with CPAP initially rather than routine intubation for administering PPV.
  • 47.
    Signs of EffectivePositive-pressure Ventilation • Rapid rise in heart rate • Improvement in oxygenation • Improving muscle tone • Audible breath sound • Chest movement
  • 48.
    9. Chest Compressions •If the heart rate is less than 60/min despite adequate ventilation (via endotracheal tube if possible), chest compressions are indicated. • Ensure that assisted ventilation is being delivered optimally before starting chest compressions. • Compressions are delivered on the lower third of the sternum to a depth of approximately one third of the anterior-posterior diameter of the chest.
  • 49.
    9. Chest Compressions- Two techniques 1. 2 thumbs with the fingers encircling the chest and supporting the back 2. 2 fingers with a second hand supporting the back 2 thumb–encircling hands technique is suggested as the preferred method.
  • 50.
    9. Chest Compressions •The chest should be allowed to re-expand fully during relaxation [after each compression], but the rescuer’s thumbs should not leave the chest. • A 3:1 ratio of compressions to ventilation, with 90 compressions and 30 breaths to achieve approximately 120 events per minute to maximize ventilation at an achievable rate is recommended. • 3:1 compression-to-ventilation ratio is used for neonatal resuscitation where compromise of gas exchange is nearly always the primary cause of cardiovascular collapse, but rescuers may consider using higher ratios (eg, 15:2) if the arrest is believed to be of cardiac origin • Respirations, heart rate, and oxygenation should be reassessed periodically, and coordinated chest compressions and ventilations should continue until the spontaneous heart rate is ≥ 60 per minute.
  • 51.
    Rhythm of ChestCompression • Coordinate with IPPR • One ventilation interposed after every 3rd compression • Total of 120 events (30 breaths + 90 compressions)
  • 52.
    10. Medications andVolume Administration • Bradycardia in the newborn infant is usually the result of inadequate lung inflation or profound hypoxemia, and establishing adequate ventilation is the most important step to correct it. • if the heart rate remains less than 60/min despite adequate ventilation with 100% oxygen (preferably through an endotracheal tube) and chest compressions, administration of epinephrine or volume, or both, is indicated.
  • 53.
    10.1 Epinephrine • IVadministration of 0.01 to 0.03 mg/kg per dose is the preferred route [for epinephrine administration]. • While access is being obtained, administration of a higher dose (0.05 to 0.1 mg/kg) through the endotracheal tube may be considered, but the safety and efficacy of this practice have not been evaluated. • Concentration of epinephrine for either route should be 1:10 000 (0.1 mg/mL).
  • 54.
    10.2 Volume Expansion •Considered when blood loss is known or suspected • pale skin, • poor perfusion, • weak pulse and • The infant’s heart rate has not responded adequately to other resuscitative measures. • An isotonic crystalloid solution or blood may be considered for volume expansion in the delivery room. • When resuscitating premature infants, care should be taken to avoid giving volume expanders rapidly, because rapid infusions of large volumes have been associated with intraventricular hemorrhage.
  • 56.