Dr Prachi Pampattiwar Junior Resident  Dept of Paediatrics, RGMC & CSMH KALWA
Newborn resuscitation 130 million infants are born every year  10% require some kind of intervention 3% (~4 mill) develop birth asphyxia requiring resuscitation 900,000 of these die each year ~1million develop sequela  WHO 1998,  AHA 2000 The need for resuscitation is higher in preterm than in term infants 27/09/11
Goals of resuscitation Minimizing immediate heat loss Establishing normal respiration and lung expansion Increasing arterial po 2 Supporting adequate cardiac output. 27/09/11
INDICATIONS Maternal Indication Neonatal Indication Labor & Delivery conditions 27/09/11
MATERNAL CONDITION Maternal fever Membranes ruptured for >24 h Foul smelling amniotic fluid History of sexually transmitted disease Precious delivery. Antenatal diagnosed congenital anamolies Oligohydromnia,polyhydromnias. Maternal illness  1.D.M. 2.Rh or other isoimmunization without evidence of hydrops  fetalis. 3.hypertention. 4.Renal ,Endocrino, cardiac diseases. 5.Alcohol and other substance abuse. 27/09/11
NEONATAL CONDITIONS 1.Maternal  illness  8.Traumatic delivery 2.STD  9.Prolapsed cord 3.Malaria  10.Mec stained liquor 4.Eclampsia  11.Congenital anomaly 5.Maternal  bleeding  12.Prolonged labour 6.Maternal sedation  13.Breech/abn  presentation 7.Fever during labour  14.PROM 15 low birth weight. 27/09/11
OTHER CONDITIONS Significant vaginal bleeding . Pronged unusual or difficult labor Abnormal fetal presentation. Shoulder dystocia. 27/09/11
Apnoea Primary Apnoea Secondary Apnoea   Because after delivery of an infant it is impossible to differentiate between   primary apnoea and secondary apnoea, assume the infant is in secondary apnoea and begin resuscitation immediately .  27/09/11
WHO Guidelines Anticipate Be prepared for every birth by having skill to resuscitate and by knowing the institutions policy on resuscitation Review the risk factors for birth asphyxia Clearly decide on the responsibilities of each health care provider during  resuscitation Remember that the mother is also at risk of complications 27/09/11
Neonatal Resuscitation Four Categories Basic steps including rapid assessments and initial steps of stabilisation Ventilation, including bag-mask or bag -tube ventilation Chest compression Administration of medications or fluids 27/09/11
NECESSARY EQUIPMENT Radiant warmer. Oxygen source. Anesthesia bag with adjustable pop off valve (250 ml) Face mask. Suctioning instrument.{low presure suction maschine,doli’bulb suction} Infant feeding tube. Stethoscope Equiped emergency bag 1.Laryngoscop 2.Extra batteries 3.ET tubes 4.Drugs a.epineprin b.sodium bicarbonate, c. NaCl. 5.Transport incubater. 6.End tidal co2 moniter to check et tube position. 27/09/11
27/09/11
Preparation of Equipment Ensure that radiant warmer on ,warm towel available, Turn on oxygen soarce, Test the aneasthesia bag for popoff control &adequate flow. Laryngoscop light and an appropriate blade. Apropriate ET tube Emergency drugs. 27/09/11
APGAR SCORE 27/09/11 SIGN 0 1 2 Heart rate ABSENT <100 bpm >100bpm Respiratary effort ABSENT Slow irregular Good crying  Muscle Tone LIMP Some flexion extremities Active motion Reflex Irritability NO RESPONSE grimace Cough or sneeze Color BLUE,PALE Pink body blue extremities All pink
27/09/11
DURING DELIVERY 27/09/11
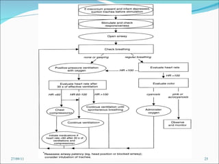
Initial Steps for Neonatal Resuscitation in Delivery Room A.  Warm & Dry infant Place infant under radiant heat warmer bed and dry infant (tactile stimuli) .This helps prevent cold stress.   B.  Initiate ABC A= Establish airway: position head in neutral position and bulb sx mouth and nose.  B= Breathing : Bag & Mask Ventilation or Bag & Et tube always with 100% FI02.  C= Circulation: Assess heart rate by listening to Apical pulse with  stethoscope, pulse in umbilicus, or brachial pulse.   C.  Evaluate infant for : 1. Colour: central vs. acrocyanosis. If centrally cyanotic give infant facial oxygen.  2. Signs of Respiratory distress:  a. Increased WOB b. Nasal flaring c. Tachypnoea d. Grunting 27/09/11
Bag and Mask Ventilation in the Newborn Indications for bag mask ventilation   a. Apnoea  b. Heart rate less than 100  Pressure used  a. Initial breath after delivery = 30-40 cm H20  b. Normal delivery = 15-20 cm H20  c. Diseased Lungs = 20-40 cm H20  5. Technique/Troubleshooting problems of Bag mask ventilation  a. Check for a good seal  b. Check for a patent airway  c. Are you using enough pressure ?  27/09/11
Chest Compressions Indications : If after 15-30 seconds of positive pressure ventilation with 100% FI02 the heart rate is  a. below 60  b. between 60-80 and not increasing  Technique :  a. 1 fingers breadth below nipple line, using 2 fingers  b. 1/2 to 3/4 compression depth  c. accompanied by ventilations, ratio is 3:1   27/09/11
..\rescusitation_in_neonate.flv 27/09/11
Intubation of the Neonate Indications for intubation   a. Prolonged bag and mask ventilation  b. Bag and mask is ineffective  c. Tracheal suctioning  ET tube sizes and correct suction catheter sizes :  Weight of Infant   ET tube Size   Suction catheter size   < 1000 gms    2.5 Et tube   5-6 french suction catheter 1000-2000 gms  3.0 Et tube    6 french suction catheter 2000-3000 gms  3.5 Et tube   8 french suction catheter >3000 gms    4.0 Et tube 8 french suction catheter 27/09/11
DEMONSTRATION ..\Intubation.3gp 27/09/11
Medications 27/09/11
Naloxone Hydrochloride (Narcan) 0.4mg/ml : given if there is severe respiratory depression and a history of maternal narcotic administration within the past 4 hours.method iv push,im,sq,it{ 0.1-0.2mg/kg} Sodium Bicarbonate 0.5 : helps correct metabolic acidosis, indicated when there is a prolonged arrest that does no respond to other therapy.  Because it is a hyperosmotic solution, give slowly in order to minimize the risk of intraventricular haemorrhage.method iv{2mEq/kg iv}  27/09/11
27/09/11
WHO Guidelines Resuscitation practises not effective or even harmful routine aspiration of babies mouth and nose routine aspiration of stomach stimulation by slapping or flicking the soles of its feet postural drainage or slapping the back squeezing the chest to remove secretions routine giving sodium bicarbonate to newborns who are not breathing 27/09/11
WHO Guidelines Care after successful resuscitation do not  separate mother and newborn- skin-to skin examine the newborn (body temp, count breaths, observe indrawing and grunting, malformations, etc) record the  resuscitation and the problems. 27/09/11
Newborn Resuscitation AHA/AAP Guidelines Meconium stained amniotic fluid: Endotracheal suctioning of the depressed - not the vigorous child Hyperthermia should be avoided Chest compression: Initiated if heart rate is absent or remains < 60 bpm despite adequate ventilation for 30 sec Medications: Epinephrine 0.01-0.03 mg/kg if heart rate < 60 bpm in spite of 30 seconds adequate ventilation and chest compression Volume: Isotonic crystalloid solution or 0-neg blood 27/09/11 Summary of changes from 1992
DEMONSTRATION ..\baby_not_breathing_.flv 27/09/11
27/09/11

neonatal rescusitation-Dr.Prachi Pampattiwar-Chakkarwar

  • 1.
    Dr Prachi PampattiwarJunior Resident Dept of Paediatrics, RGMC & CSMH KALWA
  • 2.
    Newborn resuscitation 130million infants are born every year 10% require some kind of intervention 3% (~4 mill) develop birth asphyxia requiring resuscitation 900,000 of these die each year ~1million develop sequela WHO 1998, AHA 2000 The need for resuscitation is higher in preterm than in term infants 27/09/11
  • 3.
    Goals of resuscitationMinimizing immediate heat loss Establishing normal respiration and lung expansion Increasing arterial po 2 Supporting adequate cardiac output. 27/09/11
  • 4.
    INDICATIONS Maternal IndicationNeonatal Indication Labor & Delivery conditions 27/09/11
  • 5.
    MATERNAL CONDITION Maternalfever Membranes ruptured for >24 h Foul smelling amniotic fluid History of sexually transmitted disease Precious delivery. Antenatal diagnosed congenital anamolies Oligohydromnia,polyhydromnias. Maternal illness 1.D.M. 2.Rh or other isoimmunization without evidence of hydrops fetalis. 3.hypertention. 4.Renal ,Endocrino, cardiac diseases. 5.Alcohol and other substance abuse. 27/09/11
  • 6.
    NEONATAL CONDITIONS 1.Maternal illness 8.Traumatic delivery 2.STD 9.Prolapsed cord 3.Malaria 10.Mec stained liquor 4.Eclampsia 11.Congenital anomaly 5.Maternal bleeding 12.Prolonged labour 6.Maternal sedation 13.Breech/abn presentation 7.Fever during labour 14.PROM 15 low birth weight. 27/09/11
  • 7.
    OTHER CONDITIONS Significantvaginal bleeding . Pronged unusual or difficult labor Abnormal fetal presentation. Shoulder dystocia. 27/09/11
  • 8.
    Apnoea Primary ApnoeaSecondary Apnoea Because after delivery of an infant it is impossible to differentiate between primary apnoea and secondary apnoea, assume the infant is in secondary apnoea and begin resuscitation immediately . 27/09/11
  • 9.
    WHO Guidelines AnticipateBe prepared for every birth by having skill to resuscitate and by knowing the institutions policy on resuscitation Review the risk factors for birth asphyxia Clearly decide on the responsibilities of each health care provider during resuscitation Remember that the mother is also at risk of complications 27/09/11
  • 10.
    Neonatal Resuscitation FourCategories Basic steps including rapid assessments and initial steps of stabilisation Ventilation, including bag-mask or bag -tube ventilation Chest compression Administration of medications or fluids 27/09/11
  • 11.
    NECESSARY EQUIPMENT Radiantwarmer. Oxygen source. Anesthesia bag with adjustable pop off valve (250 ml) Face mask. Suctioning instrument.{low presure suction maschine,doli’bulb suction} Infant feeding tube. Stethoscope Equiped emergency bag 1.Laryngoscop 2.Extra batteries 3.ET tubes 4.Drugs a.epineprin b.sodium bicarbonate, c. NaCl. 5.Transport incubater. 6.End tidal co2 moniter to check et tube position. 27/09/11
  • 12.
  • 13.
    Preparation of EquipmentEnsure that radiant warmer on ,warm towel available, Turn on oxygen soarce, Test the aneasthesia bag for popoff control &adequate flow. Laryngoscop light and an appropriate blade. Apropriate ET tube Emergency drugs. 27/09/11
  • 14.
    APGAR SCORE 27/09/11SIGN 0 1 2 Heart rate ABSENT <100 bpm >100bpm Respiratary effort ABSENT Slow irregular Good crying Muscle Tone LIMP Some flexion extremities Active motion Reflex Irritability NO RESPONSE grimace Cough or sneeze Color BLUE,PALE Pink body blue extremities All pink
  • 15.
  • 16.
  • 17.
    Initial Steps forNeonatal Resuscitation in Delivery Room A. Warm & Dry infant Place infant under radiant heat warmer bed and dry infant (tactile stimuli) .This helps prevent cold stress. B. Initiate ABC A= Establish airway: position head in neutral position and bulb sx mouth and nose. B= Breathing : Bag & Mask Ventilation or Bag & Et tube always with 100% FI02. C= Circulation: Assess heart rate by listening to Apical pulse with stethoscope, pulse in umbilicus, or brachial pulse. C. Evaluate infant for : 1. Colour: central vs. acrocyanosis. If centrally cyanotic give infant facial oxygen. 2. Signs of Respiratory distress: a. Increased WOB b. Nasal flaring c. Tachypnoea d. Grunting 27/09/11
  • 18.
    Bag and MaskVentilation in the Newborn Indications for bag mask ventilation a. Apnoea b. Heart rate less than 100 Pressure used a. Initial breath after delivery = 30-40 cm H20 b. Normal delivery = 15-20 cm H20 c. Diseased Lungs = 20-40 cm H20 5. Technique/Troubleshooting problems of Bag mask ventilation a. Check for a good seal b. Check for a patent airway c. Are you using enough pressure ? 27/09/11
  • 19.
    Chest Compressions Indications: If after 15-30 seconds of positive pressure ventilation with 100% FI02 the heart rate is a. below 60 b. between 60-80 and not increasing Technique : a. 1 fingers breadth below nipple line, using 2 fingers b. 1/2 to 3/4 compression depth c. accompanied by ventilations, ratio is 3:1 27/09/11
  • 20.
  • 21.
    Intubation of theNeonate Indications for intubation a. Prolonged bag and mask ventilation b. Bag and mask is ineffective c. Tracheal suctioning ET tube sizes and correct suction catheter sizes : Weight of Infant ET tube Size Suction catheter size < 1000 gms 2.5 Et tube 5-6 french suction catheter 1000-2000 gms 3.0 Et tube 6 french suction catheter 2000-3000 gms 3.5 Et tube 8 french suction catheter >3000 gms 4.0 Et tube 8 french suction catheter 27/09/11
  • 22.
  • 23.
  • 24.
    Naloxone Hydrochloride (Narcan)0.4mg/ml : given if there is severe respiratory depression and a history of maternal narcotic administration within the past 4 hours.method iv push,im,sq,it{ 0.1-0.2mg/kg} Sodium Bicarbonate 0.5 : helps correct metabolic acidosis, indicated when there is a prolonged arrest that does no respond to other therapy. Because it is a hyperosmotic solution, give slowly in order to minimize the risk of intraventricular haemorrhage.method iv{2mEq/kg iv} 27/09/11
  • 25.
  • 26.
    WHO Guidelines Resuscitationpractises not effective or even harmful routine aspiration of babies mouth and nose routine aspiration of stomach stimulation by slapping or flicking the soles of its feet postural drainage or slapping the back squeezing the chest to remove secretions routine giving sodium bicarbonate to newborns who are not breathing 27/09/11
  • 27.
    WHO Guidelines Careafter successful resuscitation do not separate mother and newborn- skin-to skin examine the newborn (body temp, count breaths, observe indrawing and grunting, malformations, etc) record the resuscitation and the problems. 27/09/11
  • 28.
    Newborn Resuscitation AHA/AAPGuidelines Meconium stained amniotic fluid: Endotracheal suctioning of the depressed - not the vigorous child Hyperthermia should be avoided Chest compression: Initiated if heart rate is absent or remains < 60 bpm despite adequate ventilation for 30 sec Medications: Epinephrine 0.01-0.03 mg/kg if heart rate < 60 bpm in spite of 30 seconds adequate ventilation and chest compression Volume: Isotonic crystalloid solution or 0-neg blood 27/09/11 Summary of changes from 1992
  • 29.
  • 30.