NEUROLOGICAL DISORDERS
Convulsions Disorders (or) Seizure Disorders or Epilepsy
It is a condition of recurrent episodes, primary of cerebral origin in
which there is disturbance of movement, sensation, behaviour and consciousness.
Causes:
 Perinatal Condition:
 Cerebral malformation
 Intrauterine infection
 Hypoxic- ischemic state
 Trauma and haemorrhage
Infection-Encephalitis:
 Meningitis
 Brain abscess
Metabolic Condition:
 Hypoglycemia, hypocalcemia, hypomag nesemia, hyponatremia,
hypernatremia, storage diseases, reye syndrome, porphyria.
Poisoning:
 Lead, cocaine drug toxicity,
 Drug with drawal
Neurocutaneous Syndromes:
 Tuberous sclerosis
 Neurofibromatosis
 Sturge-weber syndrome
 Klippel-trenaumay-weber syndrome
Systemic Disorders:
 Vasculitis (CNS or systemic)
 SLE
 Hypertensive encephalopathy
 Renal failure
 Hepatic encephalopathy
Other:
 Trauma
 Tumor
 Febrile
 Idiopathic
 Familial
Classification of Epilepsy:
Clinically epilepsy can be broadly classified in two groups i.e. generalized or
partial
1.Generalized Seizures:
2. Tonic — &No seizures (Grand ma])
3. Absence seizures:- i) Typical (petit ma]) ii) Atypical
4. Atopic seizures (Dropattacks) Myoclonic seizures
2. Partial Seizures:
a) Simple partial seizures: (with elementary symptoms and or impaired
consciousness)
I. With motor signs (Jacksonians or Focal motor).
II. With somato-sensory or special sensory i.c visual or auditory
III. With autonomic manifestations (Abdominal epilepsy)
b) Complex partial seizures: manifested with impaired consciousness and with
Automatism it include psychomotor or temporal lobe seizures.
Clinical Features:
 Generalized tonic-clonic seizures (grand ma! type)
 The classical form has five phases, i.e an aura, tonic spasm, cionio phase and
postectal phase.
 Aura-dizziness tonic spasm phase-body becomes stiff, face, may become
pale and distorted, eyes fixed in one position, back may be arched.
 Head turned to backward in one side,
 Arms are equally flexed and hands are clenched.
 Due to spasm of respiratory muscles, there is ineffective breathing and cyanosis.
 The clonic phase- the child may pass stool and urine involuntarily in the
postectal patient become confused or exhassted or perform automatic actions
 Headache
3. Absence Seizures (Petitmal):
The child may loss contact with the environment for a few seconds.
Day dreaming
The child may discontinues the activity suddenly (e.g. reading, writing)and
may resume the same activity when the seizures occur.
A typical absence seizure may present as redding of the eyes, nodding of the
head, slight hand movements and smacking of lips.
4. Status Epilepticus:
 Cerebral damage may occur due to prolonged cerebra] hypoxia or
hypoglycemia
 In postectal state the child may have cardio respiratory arrest or aspiration
of vomitus.
5. Partial Seizures:
 Motor, sensory, psych], or autonomic abnormalities, but consciousness
is preserved
6. Myoclonic Seizures (Infantile spasms):
 Cerebral abnormalities
 Mental retardation
 The child presents with sudden forceful myoclonic contractions
involving the muscles of trunk, neck and extremities
7. Neonatal Seizures:
 Eye blinking
 Flutering and buccolingual movements
Diagnostic Evaluation:
 Careful history taking
 Physical and neurological examination
 Laboratory tests.
 EEG:- It may confirm type of abnormality and may detect facility, extent of
affection
 C.T scan of head
 Blood studies:-Blood glucose, calcium and lead and amino acid in serum,
to exclude metabolic causes.
 Cranial imaging like x-ray of skull, PET or SPECT scan and MRI are also
very useful,
Parital seizure
Tonic clonis
simple
Complex
Involves both
Hemispheres
seizure activity Epilepsy
(idiopathic/secondary) Migrane,
uremia, allergies
Hypoglycemic disorders,
Brain damage congenital
anarnalies
P henylketonuri a, retarded
Psychomotor development
Recurrent seizure activity
Pathophysiology:
Non recurrent
Febrile episode
tumor or edema, toxins
intra cranial
Infection/hemorrhage,
metabolic disorders
Spontaneous paroxysmal electrical
discharge from cortical centers
Neuronal exitation in
s t e m
Centre cephalic (or) focal
Area of the brain
Spread of neuronal excitation to brain
Generalized seizure
Infantile spasms Absence
Jack nife
Posture eyes
Roll up ward
Brief loss of
contact with
environment
may have loss
of
consciousness
Flaush, pallor
or cyanosis
Un conscious
Involve one
tonic Heriphere
contractive
Of muscle
local motor
rigidity
movement
related falls to
To involved
area of grocind
Brain
incontinent
Sensory muscle
craving
r e l axat i o n
Related to
involved deep
respiration
Area of brain
deep sleeps.
(Numbness, haggling,
Crawling sensation focal
Taste in mouth)
autonomic
Manifestation
(tachycardia
Diaphoresis, blood pressure
( o r )
Papillary changes),
Unfamiliarity with
Events (or) environment
Loss of
conscious
Hallucination
auto matism
Unusually
sensation
Blank start
Unresponsive
change in
postural tone
Lip smacking
Drowsiness
or sleep
High ling
Management of epilepsy/convulsive disorders:
Managements of convulsive disorders depend upon the identified course. The
management mainly done with drug therapy diet therapy and surgery if indicated
 Emotional support, psychosocial rehabilitation and vocational guidance are
also important aspect of management.
 Drug therapy:-the selection of anti epileptic drugs depends upon age type of
seizure and economic status.
1. Phenobarbital-3-50 mg/kg/day in 1 or 2 divided doses and indicated in
tonic-clonic partial, allmetic and febrile convulsion.
2. Diphanghy dantion -5 to 8mg/kg/day in 2 dicided doses indicated in tonic-
clonic atomic, alanetic and partial seizures
3. Carbamazepine -10 to 20mg/kg/days-in 2 to 3 divided doses and indicated in
tonicclonic, atonic, almetic, and partial seizures.
4. Diazepam -0.2 mg/kg/dose IV or per rectal is indicated in status eoilepsies
5. Sodium valproate -15 to 20mg/kg/day 3 to 4 divided doses in indicated has
braod spectrum anticonvuisive agent.
6. Ethosuximide -10 to 20 mg/kg/day in 2 devided doses in indicated in absence
seizures.
Diet Therapy:
 Ketogenic diet may be given to raise the seizures threshold with
calculated amount of proteins and fats without carbohydrates
 The child should not be given 11/ fluid with dextrose and strict fluid
restriction to be maintained
 Dose observation and frequent monitorining of child's conditions for vital
signs airways breathing patterns preseizures events persevere of aura
etc.
 Administering prescribed medications IV/IM or per rectal or oral as indicated
 Following special instruction about diet and activities.
Preventing Respiratory Arrest and Aspiration:
 Loosen the clothing around neck and placing the child flat.
 Avoid restraining the child and not to give anything in between teeth or in
the mouth when the teeth are clenched during convulsions
 Clear airways, remove secreations turn on, turn head one side during
seizures.
Promoting Socialization:
Some restricted activities like, not to climb high place, or to avoid smoking
and recreational activities.
Strengthening Self Esteem:
Promoting independence in self care and family counseling.
Surgical Management:
 Neurosurgery is indicated in some cases of convulsive disorders
 Possible surgical interventions include corpus colostomy, focal resection of
parts of cerebral cortex such as temporal lobe, extra-temporal regions
involved as epileptogenic foci.
Nursing Management:
Nursing assessment involve subjective and objective data to be collected.
Nursing Interventions are as Follows:
1. Ensuring safety during seizures
 Providepreventive measures to protect the child from injury by removal of
hand objects sharp things or toys from the child.
 Side rails of the bed or crib to be padded.
 Removing of pharyngeal secreations by suctioning and turning head to one
side
 Oxygen therapy to be given and all emergency
Providing Health Teaching:
 Continuation of medications
 Care during convulsion
 Diet therapy, restricted activities, misconception regarding the
disease and follow up.
2. Meningitis
Infection of the central nervous system is fairly common in paediatric
period.
Acute bacterial meningitis, a major cause of morbidity and mortality in
young children, occurs both in epidemic and sporadic pattern.
Meningitis is an acute or chronic inflammation of the meningeal membrane and
Cerebrospinal fluid.
Incidence:
Acute bacterial meningitis is common in neonate and infants than the older
children.
Causes:
The common organisms implicated in the neonatal Period are:
 Escherichia coli
 Streptococcus pneumonia
 Salmonella species
 Staphylococcus auras
From the age of three months onwards i2-3 years the infection is due to:-
 Hemophilic influenza
 Streptococcus pneumonia
 Meningococcal (Neisseria meningitides)
Others Causes:
 Septicemia
 Brain and spinal cord surgeries
 Pilonidal sinus
 Fracture in base of skull
 Inresidual with compromised immune system.
Risk Factors:
 Prematurity
 Low birth weight
 Complicated labour
 Prolonged rupture of membranes
 Maternal sepsis
 Babies given artificial respiration
Pathogenesis:
The infection casually haematogenously to meninges from the distant foci
of sepsis such as pneumonia, purulent meningitis may follow head injury.
Recurrent meningitis may be associated with pilonidal sinus, traumatic
lesions, besides immune deficiency disorder.
Classification:
1. A septic-it is due to virus
2. Septic-it is due to bacteria
3. Tuberculosis-It is caused by mycobacterium tuberculi meningitis
Pathophysiology:
MENINGITIS
Haemophilus influenza
Neissaeria meningitis
(meningococcal)
Streptococcus Pneumonia
Over 1 month of age
Nasopharyngeal
Nasopharyngeal
Enters cerebral
blood stream from
ruptured vessels
From wounds, skull
fracture procedure
Spina bifida
Inflammation of brain parenchyma
Escheriachia coli
Streptococcus group B
Neonate
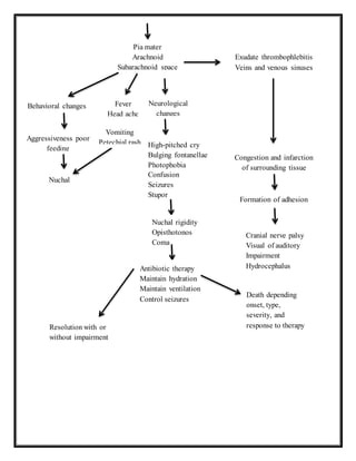
Nuchal
Pia mater
Arachnoid
Subarachnoid space
Behavioral changes
Aggressiveness poor
feeding
Fever
Head ache
Neurological
changes
Vomiting
Petechial rash
Exudate thrombophlebitis
Veins and venous sinuses
High-pitched cry
Bulging fontanellae
Photophobia
Confusion
Seizures
Stupor
Nuchal rigidity
Opisthotonos
Coma
Congestion and infarction
of surrounding tissue
Formation of adhesion
Cranial nerve palsy
Visual of auditory
Impairment
HydrocephalusAntibiotic therapy
Maintain hydration
Maintain ventilation
Control seizures
Resolution with or
without impairment
Death depending
onset, type,
severity, and
response to therapy
1. Bacterial Meningitis:
Acute bacterial meningitis is a major cause of morbidity and mortality in
children.
Causes:
 Neisseria meningitides
 Streptococcus pneumonia
 Haemophilus influenza
 Prolong hospital stay
 Immunocompromised hosts
 Post lumbar puncture or post trauma patients.
Clinical Features:
 Irritability, excessive crying, vomiting, head acheineck pain or stiffness in older
children
 Alteration in sensorium
 Altered repudiation
 A full anterior fontanellae
 Optic disc congestion or papillederna
 Seizure
 Cranial nerve palsy
 Focal deficit
 Apanea
 Cyanosis
 Fever
 Photophobia
 Drowsiness
 Stupor
 Coma
 Kernigis Sign
 Brudzinski sign
 Clinical features of meningitis may remain masked in certain situations
 Like severe protein energy malnutrition, immune compromised states
malignancies,
 Prolonged corticosteroid therapy etc.
Diagnostic Evaluation:
 History collection
 Physical or neurological examination
 Lumbar puncture
 Cerebrospinal fluid examination
 Protein
 Sugar
 Polymorphonucleas cells
 CST pressure
 CT Scan —To exclude the pressure of subdural effusion, brain
abscess, hydrocephalus,
 Exudates and vascular complications.
 Polymerase chain reaction —To diagnose the infection with herpes simplex,
entero viruses,
 Meningococci and tuberculosis
 Blood culture
 BUN
 Serum and urine electrolyte level
Treatment of Bacterial Meningitis
Initial therapy should begin with third generation cephalosporin’s such as
ceftriaxone or cefotxime. A combination of Ampicillin (200 mg/ kg) and
chloramphenicol (100 mg/kg/24 hours) for 10-14 days.Specific Antimicrobial
therapy
2. Meningococcal or Pneumococcal Meningitis:
Pencillin — 4-5 lac units /kg/day 4 hourly
Cefotaxime — 150-200 mg/kg/day 8 hourly
Cefriaxone - 100-150 mg/kg/day 12 hourly
3. H. Influenza Meningitis:
Ceftriaxone or cefotaxime —IV
Alternatively, combination of ampioillin (300mg /kg/day 6 hourly)and
chloramphenical (100 mg / kg/day)
4. Staphylococcal Meningitis:
Vancomycin
5. Pyogenic Meningitis:
Dexamethazone- 0.15 mg/kg 16 hourly for 4 days
6. Viral Meningitis:
Acute Aseptic meningitis is a relatively common illness caused by a large
variety factors
Clinical Features:
 Fever of variable degree
 Irritability
 Head ache
 Vomiting
 Pain in neck and back
 Photophobia
 Sensorial loss
 Nuchal rigidity
 Seizures
 Raised iCP
 Focal deficit
Diagnostic Evaluation:
Lumbar puncture:
 CST analysis
 Blood culture
 Complete blood count
 Serological examination
 MRT
 CT scan
 EEG
Treatment:
It include management of symptoms, fluid therapy and control of ICP
Non specific therapy is available trials with
7. Tubercular Meningitis:
Meningitis is a serious complication of childhood tuberculosis it is most
common 4 between 6 to 12 months of age.
Clinical Features:
It include 3 stages
1. Predromal stage or stage of invasion
2. Stage of meningitis
3. Stage of coma
1. Predromal stage or stage of invasion:
 Low grade fever loss of appetite and disturbed sleep
 irritable and restless
 Vomiting
 Head ache
 Photophobia
 Constipation
2. Stage of meningitis:
 Neck rigidity and kerning’s sign
 Elevated temperature (390c)
 Pulse slow and disturbed breathing
 Increased Muscle tone
 Convulsion and drowsiness
 Neurological deficit like monoplegia, hemiplegia
3. Stage of coma:
 Loss of consciousness and increased temperature
 Altered respiration cheyne stroke respiration
 Pupils are dilated and nystagmus, squint, ptosis opthalmoplegia
 Bradycardia
Diagnostic Evaluation:
 Lumbar puncture
 CSF analysis
 CT scan
 Serological test
 X ray
Complications:
 Emphysema, Brain abscess, hydrocephalus
 Deafness, learning difficulties, cranial nerve disorders.
 Long term neurological deficits
 Seizure
 Increased intra craneal pressure (fCP).
Treatment:
a. Anti-tubercular therapy
 Isoniazid -5 mg/kg/day
 Rifampicin -10mg/kg/orally
 Ethambutal -15-20 mg/kg/day
 Pyracinamide -30mg/kg/day
b. Steroids:
Parenteral corticosteroids (Dexamethasone for 1-2 weeks)
c. Symptomatic Therapy:
Nursing Management
 Isolation
 Proper hand washing
 Vital signs monitored frequently
 Administer medications
 Bright light should be avoided
 The child level of consciousness and neurologic signs are monitor
 Elevate the head end.
 Monitor the head circumference
 When moving holding the infant and the neck should be supported
 Maintain intake and out put chart and weigh the patient
 Parents and their child need ongoing support during the course of illness.
 Bed sore should be prevented
Prognosis
Prognosis related to the age of the patient. Stage at which diagnosis is made
Early diagnosis and adequate and prolonged therapy improves prognosis
3 Encephalitis
Encephalitis is defined as an inflammatory process of the central nervous System
with dysfunction of brain.lt is an acute inflammation that is caused by viral
Infection.
Causes:
I. Viral
a. RNA virus
b. DNA virus
c. Arthropod borne
d. Rabies and lymphocytic choriomeningitis
e. Dengue fever
II. Non-viral
a. Richettsia
b. Fungi
c. Protozoa
d. Bacteria
III. Post infections
Typhoid, measles, mumps, Rubella, Pertusis
Pathophysiology:
Virus entering into the body
Enter into lymphatic system
Goes into blood
Enter into central nervous system
Antigen produce
Demyelination, vascular and perivascular destruction
Local vasculitic lesions with thrombus formation in brain tissue
Clinical Features:
 High fever
 Head ache —Vomitting
 Mental confusion irritability
 Apathy or loss of consciousness often associate with seizures
 Sudden rise of intracranial pressure
 Disturbance of speech
 Neurological deficit such as ocular palsy,
 hemiplegia and cerebellar syndromes ,coma
 Papilledema with brain stem dysfunction
 Pupillary abnormalities ,ptosis, sixth nerve palsy, opthalmoplegia
 Cheyne-stoke breathing
 Hyperventilation and bradycardia
Diagnostic Evaluation:
 History collection
 Neurological examination
 Lumbar puncture
 CSF analysis
 Polymerase chain reaction (PCR) on CSF
 Stool, blood examination
 ELISA
 Brain biopsy
 MRI
 CT scan
 EEG
Complications:
 Temporal lobe swelling which can result in compression of the brain stem.
 Aphasia, major motor and sensory deficits
 Mortality and morbidity rate depend on the infectious agents, host status and
other considerations.
Treatment:
Symptomatic and supportive therapy:
 To reduce intra cranial pressure
 Mannitol /IV -1g/kg as a 20 percent solution administration should be rapid.
Within 20 minutes, every 4-6 hours not beyond 24- 48hours
 To reduce cerebral oedema eg: Acyclovir on suspicion of herpes
 For treatment on suspicion of herpes eg: Acyclovir-10mg/kg/dose Iv every 8
hourly for 10 days.
Nursing Management:
 Providing a quiet environment
 Aspiration of nasopharyngeal secretions
 Gavage or intravenous feeding
 Oxygen administration
 Oral hygiene
 Provide skin care
 catheterization and enemas
 Administration of medications
 Parents must be helped to understand the needed of children
 Adequate nutrition provision
 Control the convulsions.
4. Hydrocephalus:
The Greek term "hydrocephalus" literally meaning water logging of the head,
refers to the enlargement of the head as a result of abnormally high accumulation of
cerebrospinal fluid in the intracranial spaces.
Incidence:
Incidence of congenital hydrocephalus is not precisely known where as
acquired hydrocephalus occurs 1 in 1000 children.
Causes:
 Excessive secretion of CSF
 Abstraction of the path way of the CSF circulation
eg: Inflammatory adhesions
 Interfere in absorption
 Thrombosis
 Space occupying lesions
 Intracranial infection
 Neoplasm's,
 Hemorrhage
 Pre-exiting developmental defects
Types:
1. Congenital hydrocephalus
 Intracranial infection such as rubella, toxoplasmosis etc. It may cause
inflammation on the lining of ventricles and meninges. This will leads to
occlusion in the pathway of CSF.
 Malformation at birth
a) Stenosis and mai development of the aqueduct
b) Mal development of arachnoids villi
c) Spinabifeda
2. Acquired hydrocephalus:
 Inflammatory lesions:
 Meningitis, Encephalitis.
 Traumatic:
 Birth trauma, head injury, intracranial hemorrhage
 Neoplastic:
 Space-occupying lesions like subdural hematoma or abscess.
 Connective tissue disorders
Pathophysiology
Non communicating hydrocephalus
Due to any one cause, blockage between the
ventricular and subarachnoid systems
Interference with the circulation of CSF
Stenosis of the aqueduct of sylyius
Inflammation and compression of adequate
Lesions can occur in brain stem
Resulting in an
 Aneurysm
 Subdural hemorrhage
 Atresia of the foramina
Obstructive hydrocephalus
Communicating hydrocephalus
Communication between the ventricular
subarachnoid space
Interference with absorption of CSF
Occlusion of the subarachnoid cisterns around
the brain stem
May due to
 Subarachnoid haemorrhage
 Meningitis
 Toxoplasmosis
 Cytomegalo virus infection
Communicating hydrocephalus
Atrophy & convulsions can occur
Clinical features:
 Progressive pathological enlargement of head.
 Scalp becomes shiny and scalp veins will be dilated, fontanellae may be
evidenced
 Precession of the skull reveals typical cracked-pot sound
 Sun setting phenomenon of eyes,
 Lethargy.
 Poor feeding
 High pitched cry
 Hemiplegia with steady rise in intra cranial pressure.
 Hydrocephalus children's are get normal intelligence in the period of late in
child hood dose not accompanying by big head.
 Other feature will be presence such as
 Papilloedema
 Spasticity
 Ataxia
 Urinary incontinence
 Seizures
 Irritability
 Headaches
 Vomiting
 In coordination
 Confusion
Diagnostic Evaluation:
 X ray of skull: shows sutural separation and enlarged cranium.
 MRl scan: shows Arnold chiari malformation (down ward displacement of lower
brain stem, cerebellum and fourth ventricle in to foramen magnum.
 Ventriculography
 Pneumoencephalography
 CT Scan : used in identifying
 Site of blockage
 Enlargement of ventricles
 Chronic subdural effusion
 Cerebral atrophy
Complications:
 Infection
 Obstruction or malfunction of shunt
 Subdural hematoma
 Infection or perforation of abdominal contents after placement
 Death will occur if not diagnosed increased intracranial pressure.
Medical management:
 Administer isosorbide pre operatively
 postoperatively administer acetazolamicle, frusamide, antibiotics,
anticonvulsant
Surgical treatment:
1. Ventriculo-peritoneal shunt (VP shunt)
A ventricular catheter is inserted into the anterior portion of a lateral
ventricle through a burr hole in the skull. The valve unit is tested and attached to
the catheter. An incision is made in the abdomen and through the rectus muscle
into the peritoneum. The end of the catheter is slipped beneath the skin of the
anterior abdominal and chest wall of the neck. After the surgery CSF flow will be
normal and it is absorbed by abdominal tissues.
2. Ventriculo atrial shunt (V.A shunt)
A silicone catheter is passed from dilated ventricles through burr hole and down
through the internal jugular vein into the right atrium of the heart. The CSF
drains into the circulating blood.
Nursing management
Pre operative:
 Be alert to sign and symptoms that indicates
 Monitor for Sign of increasing intra cranial pressure.
 Record the behavior of the infant.
 The infant's position is changed frequently.
 Prepare the child for operation
Post operative:
 Monitor vital signs
 Follow sterile aseptic technique
 Monitor respiratory and neurostalus
 Fluid restriction should be done for 24 hours
 Maintain adequate hydration and nutrition
 Measure intake and output carefully
 Assess for signs indicating potential complication
 Promote growth and development
 Provide support to family and child
 Observe for complication
5. Spina Bifida:
Spina bifida is one of the most common congenital enamels, occurring in 1-2
/1000 live births, the defects involves spinal cord, meninges vertebra and
the brain, the cones auences of the problem can affect several functions.
Spina bifida is one of the most common structural congenital anomalies
and imply a failure of proper closures of neural tube and mesoderm and ectoderm.
Incidence:
This congital anomalies occurs in about 1.5 per 1000 live births and risk in
second sibling is 5 per 100 births the incidence in north India is as high 3.9-9
per 1000 live births.
Classification:
It is classified into meningocele and meningomyelocele.
i. Spina bifida occulta
Thire is no spinal cord and meninges involement. it is the mild type of spina
bifida.
Clinical Feature:
 Tufts of hair will arise above the depressed area.
ii. Meningocele:
When the herniation from the vertebral column consist of meninges only and
forming a CSF filled sac, the condition is called meningocele.
Meningomylocele:
A congenital defect of central nervous system of infants in which membranesly
and the spinal cord protruded through an opening or defect in the vei/ibral
column.
Pathophysiology
 Maternal folic acid deficiency is an environment-factor strongly
associated with neural tube defects. Serum from women with pregnancy
complicated receptors and block the cellular uptake of folate. Further study is
warranted to assess whether the observed association between maternal
antibodies against folate receptors and neural tube defects reflects a causal
relationship.
 The ultimate cause of spinal dysraphism is unclear.
 Dysraphic malformations probably occur when environmental agents affect
underlying hereditary risk factors.
Clinical Features:
 The affected children usually have an anomaly of the brainstem an
Arnold-chiari malformation that may result in hydrocephalus and
sensory disturbances usually parallel motor dysfunction face below second
lumbar vertebrae.
 Flaccid, facial paralysis of lower extremities
 Varying degree of sensory deficit.
 Outflow incontinence with constant dribbling of urine
 Defect of bowel control
 Skin depression or dimple
 Some seens rectal prolapse
 Progressive disturbances of gait Bladder and anal sphineter paralysis. Joint
deformity
 Talipes vagus or yaws contrafuges Kyphosis
 Lumbosacral scoliosis
 Hip dislocation
Meningocele
 The sac is covered only by skin and there is .np neurologic defect.
 Lower body paralysis.
 Bladder and bowel dysfunction
 Learning disability
Causes:
 Exact cause unknown
 Drugs
 Radiation
 Maternal malnutrition
 Chemicals
 Genetic mutation
 Maternal obesity
 Previous NTD pregnancy
Diagnostic Evaluation:
 MRI
 Ultrasound
 CT
 Complete blood test are used primarily to determine causative organisms for the
major complications mylomeninancele-meningitis
Clinical Features:
Meningo myocele deficit includes varying degrees of flaccid, are flexic
paraparesis and sensory deficit in the trunk and legs correspond to the inolved
segments of the dysplastic cord.
 Fecal and urine icontinence
 Hydrocephalus may be present
 impend tongue movement
 Laryngeal stridor
Management:
Prenatal Diagnosis:-
 Estimation of alpha-fetoprotien level in maternal blood between 14 and 16
weeks of gestation, or in the aminiotic fluid early pregnancy.
 Ultra sound
 Amniocentesis for alpha feta protein & acetyl choline esterale
Diagnostic Evaluation:
 Ultrasound of head and sac
 CRP and X-ray of spine
 Culture from lesions and draning CSF Complete blood count
 Serum electrolytes and blood for cross matching
Treatment
Management requires a firm approach with cooperation of paediatrician,
neurologist, neuro urologist and orthopedic surgeon with assistant,
physiotherapist, social worker and psychiatrits.
Surgery:
 It include surgery of the defect and a associated with hydrocephalus
 Early closure present neurological defects
 Open lesion draining CSF should be closed within 24 hours.
 Closed lesion should be operated
 In case, the lesion is infected, the child begin anomalies, (90%) whould die in
the neonatal period.
Prevention:
Primary prevention folic acid supplementation to all mother including first
pregnancy. Food purfication is another possible approach Counselling of
family with a previous child with NTD is essential. Advise perceptional folate and
offer prenatal diagnosis in subsequent pregnancy.
Secondary prevention is imperative after an index care. Precaution of
supplementation is 2 month, before and 3 months after conception.
6. Cerebral patsy
A chronic impairment of motor control and muscle tone resulting from a non-
progressive abnormality in the pyramidal motor system. It is often associated with
perinatal brain ischemia, prematurity, low birth weight and birth trauma.
Incidence:
1-2/1000 population.
Causes:
1. From the onset of conception to the onset of labour 80 percent:
 Disturbances of placental circulation,
 Cord impairment.
 Intrauterine infection.
 Maternal drugs or alcohol abuse,
 Rh incompatibility
 Post maturity
 Radiation
2. During labour and delivery
 Premature separation of placenta
 Maternal or fetal anoxia
 Premature birth
 Difficult or prolonged labour.
 Arrested labour progress (CPD-Cephalo
 pelvic disproportion) Intracranial bleeding
 Anesthetic complication
 Toxemia
 Precipitous delivery Use of high forceps
3. Immediate post-partum:
 Hypoglycemia
 Jaundice
 RDS (Resp: distress syndrome)
 Bleeding diathesis
4. later in childhood (incidence rate is low)
 Accidental head injury
 Lead poisoning
 Child abuse
 Hydrocephalous
 Meningitis
There are three major types:
1. Spastic
2. Athertoid
3. Ataxic
Clinical features:
 Depend upon type
 General findings includes delays and abnormalities in development especially
motor control and performance
 Increased or decreased muscle tone
 Persistent ADD
 Mental retardation
 Deficits in vision or hearing
Diagnostic evaluation:
 Usually difficult to diagnose until child is 2-4 months or older when
neurological exam reveals abnormalities
 Including impairment of voluntary muscle movement and posturing
Complications:
 Delayed growth and development.
 Skin break down.
 Contractures.
 Seizures.
 Difficulty with vision.
 Various degree of mental retardation.
Medical management:
 Administer Anticonvulsant drugs and muscle relaxants eg. Diazepam,
dantrolene, baclofen.
 Provide physiotherapy, braces, casts, corrective appliances, glasses,
hearing aids, technical aids (computer voice synthesizer)
Surgery:
 May necessary to correction of spastioity and contraction, tenotomy of
Achilles tendon.

Neurological disorders

  • 1.
    NEUROLOGICAL DISORDERS Convulsions Disorders(or) Seizure Disorders or Epilepsy It is a condition of recurrent episodes, primary of cerebral origin in which there is disturbance of movement, sensation, behaviour and consciousness. Causes:  Perinatal Condition:  Cerebral malformation  Intrauterine infection  Hypoxic- ischemic state  Trauma and haemorrhage Infection-Encephalitis:  Meningitis  Brain abscess Metabolic Condition:  Hypoglycemia, hypocalcemia, hypomag nesemia, hyponatremia, hypernatremia, storage diseases, reye syndrome, porphyria. Poisoning:  Lead, cocaine drug toxicity,  Drug with drawal Neurocutaneous Syndromes:  Tuberous sclerosis  Neurofibromatosis  Sturge-weber syndrome  Klippel-trenaumay-weber syndrome
  • 2.
    Systemic Disorders:  Vasculitis(CNS or systemic)  SLE  Hypertensive encephalopathy  Renal failure  Hepatic encephalopathy Other:  Trauma  Tumor  Febrile  Idiopathic  Familial Classification of Epilepsy: Clinically epilepsy can be broadly classified in two groups i.e. generalized or partial 1.Generalized Seizures: 2. Tonic — &No seizures (Grand ma]) 3. Absence seizures:- i) Typical (petit ma]) ii) Atypical 4. Atopic seizures (Dropattacks) Myoclonic seizures 2. Partial Seizures: a) Simple partial seizures: (with elementary symptoms and or impaired consciousness) I. With motor signs (Jacksonians or Focal motor). II. With somato-sensory or special sensory i.c visual or auditory
  • 3.
    III. With autonomicmanifestations (Abdominal epilepsy) b) Complex partial seizures: manifested with impaired consciousness and with Automatism it include psychomotor or temporal lobe seizures. Clinical Features:  Generalized tonic-clonic seizures (grand ma! type)  The classical form has five phases, i.e an aura, tonic spasm, cionio phase and postectal phase.  Aura-dizziness tonic spasm phase-body becomes stiff, face, may become pale and distorted, eyes fixed in one position, back may be arched.  Head turned to backward in one side,  Arms are equally flexed and hands are clenched.  Due to spasm of respiratory muscles, there is ineffective breathing and cyanosis.  The clonic phase- the child may pass stool and urine involuntarily in the postectal patient become confused or exhassted or perform automatic actions  Headache 3. Absence Seizures (Petitmal): The child may loss contact with the environment for a few seconds. Day dreaming The child may discontinues the activity suddenly (e.g. reading, writing)and may resume the same activity when the seizures occur. A typical absence seizure may present as redding of the eyes, nodding of the head, slight hand movements and smacking of lips. 4. Status Epilepticus:  Cerebral damage may occur due to prolonged cerebra] hypoxia or
  • 4.
    hypoglycemia  In postectalstate the child may have cardio respiratory arrest or aspiration of vomitus. 5. Partial Seizures:  Motor, sensory, psych], or autonomic abnormalities, but consciousness is preserved 6. Myoclonic Seizures (Infantile spasms):  Cerebral abnormalities  Mental retardation  The child presents with sudden forceful myoclonic contractions involving the muscles of trunk, neck and extremities 7. Neonatal Seizures:  Eye blinking  Flutering and buccolingual movements Diagnostic Evaluation:  Careful history taking  Physical and neurological examination  Laboratory tests.  EEG:- It may confirm type of abnormality and may detect facility, extent of affection  C.T scan of head  Blood studies:-Blood glucose, calcium and lead and amino acid in serum,
  • 5.
    to exclude metaboliccauses.  Cranial imaging like x-ray of skull, PET or SPECT scan and MRI are also very useful, Parital seizure Tonic clonis simple Complex Involves both Hemispheres seizure activity Epilepsy (idiopathic/secondary) Migrane, uremia, allergies Hypoglycemic disorders, Brain damage congenital anarnalies P henylketonuri a, retarded Psychomotor development Recurrent seizure activity Pathophysiology: Non recurrent Febrile episode tumor or edema, toxins intra cranial Infection/hemorrhage, metabolic disorders Spontaneous paroxysmal electrical discharge from cortical centers Neuronal exitation in s t e m Centre cephalic (or) focal Area of the brain Spread of neuronal excitation to brain Generalized seizure Infantile spasms Absence
  • 6.
    Jack nife Posture eyes Rollup ward Brief loss of contact with environment may have loss of consciousness Flaush, pallor or cyanosis Un conscious Involve one tonic Heriphere contractive Of muscle local motor rigidity movement related falls to To involved area of grocind Brain incontinent Sensory muscle craving r e l axat i o n Related to involved deep respiration Area of brain deep sleeps. (Numbness, haggling, Crawling sensation focal Taste in mouth) autonomic Manifestation (tachycardia Diaphoresis, blood pressure ( o r ) Papillary changes), Unfamiliarity with Events (or) environment Loss of conscious Hallucination auto matism Unusually sensation Blank start Unresponsive change in postural tone Lip smacking Drowsiness or sleep High ling
  • 7.
    Management of epilepsy/convulsivedisorders: Managements of convulsive disorders depend upon the identified course. The management mainly done with drug therapy diet therapy and surgery if indicated  Emotional support, psychosocial rehabilitation and vocational guidance are also important aspect of management.  Drug therapy:-the selection of anti epileptic drugs depends upon age type of seizure and economic status. 1. Phenobarbital-3-50 mg/kg/day in 1 or 2 divided doses and indicated in tonic-clonic partial, allmetic and febrile convulsion. 2. Diphanghy dantion -5 to 8mg/kg/day in 2 dicided doses indicated in tonic- clonic atomic, alanetic and partial seizures 3. Carbamazepine -10 to 20mg/kg/days-in 2 to 3 divided doses and indicated in tonicclonic, atonic, almetic, and partial seizures. 4. Diazepam -0.2 mg/kg/dose IV or per rectal is indicated in status eoilepsies 5. Sodium valproate -15 to 20mg/kg/day 3 to 4 divided doses in indicated has braod spectrum anticonvuisive agent. 6. Ethosuximide -10 to 20 mg/kg/day in 2 devided doses in indicated in absence seizures. Diet Therapy:  Ketogenic diet may be given to raise the seizures threshold with calculated amount of proteins and fats without carbohydrates  The child should not be given 11/ fluid with dextrose and strict fluid restriction to be maintained  Dose observation and frequent monitorining of child's conditions for vital signs airways breathing patterns preseizures events persevere of aura
  • 8.
    etc.  Administering prescribedmedications IV/IM or per rectal or oral as indicated  Following special instruction about diet and activities. Preventing Respiratory Arrest and Aspiration:  Loosen the clothing around neck and placing the child flat.  Avoid restraining the child and not to give anything in between teeth or in the mouth when the teeth are clenched during convulsions  Clear airways, remove secreations turn on, turn head one side during seizures. Promoting Socialization: Some restricted activities like, not to climb high place, or to avoid smoking and recreational activities. Strengthening Self Esteem: Promoting independence in self care and family counseling. Surgical Management:  Neurosurgery is indicated in some cases of convulsive disorders  Possible surgical interventions include corpus colostomy, focal resection of parts of cerebral cortex such as temporal lobe, extra-temporal regions involved as epileptogenic foci. Nursing Management: Nursing assessment involve subjective and objective data to be collected.
  • 9.
    Nursing Interventions areas Follows: 1. Ensuring safety during seizures  Providepreventive measures to protect the child from injury by removal of hand objects sharp things or toys from the child.  Side rails of the bed or crib to be padded.  Removing of pharyngeal secreations by suctioning and turning head to one side  Oxygen therapy to be given and all emergency Providing Health Teaching:  Continuation of medications  Care during convulsion  Diet therapy, restricted activities, misconception regarding the disease and follow up. 2. Meningitis Infection of the central nervous system is fairly common in paediatric period. Acute bacterial meningitis, a major cause of morbidity and mortality in young children, occurs both in epidemic and sporadic pattern. Meningitis is an acute or chronic inflammation of the meningeal membrane and Cerebrospinal fluid. Incidence: Acute bacterial meningitis is common in neonate and infants than the older children.
  • 10.
    Causes: The common organismsimplicated in the neonatal Period are:  Escherichia coli  Streptococcus pneumonia  Salmonella species  Staphylococcus auras From the age of three months onwards i2-3 years the infection is due to:-  Hemophilic influenza  Streptococcus pneumonia  Meningococcal (Neisseria meningitides) Others Causes:  Septicemia  Brain and spinal cord surgeries  Pilonidal sinus  Fracture in base of skull  Inresidual with compromised immune system. Risk Factors:  Prematurity  Low birth weight  Complicated labour  Prolonged rupture of membranes  Maternal sepsis  Babies given artificial respiration
  • 11.
    Pathogenesis: The infection casuallyhaematogenously to meninges from the distant foci of sepsis such as pneumonia, purulent meningitis may follow head injury. Recurrent meningitis may be associated with pilonidal sinus, traumatic lesions, besides immune deficiency disorder. Classification: 1. A septic-it is due to virus 2. Septic-it is due to bacteria 3. Tuberculosis-It is caused by mycobacterium tuberculi meningitis Pathophysiology: MENINGITIS Haemophilus influenza Neissaeria meningitis (meningococcal) Streptococcus Pneumonia Over 1 month of age Nasopharyngeal Nasopharyngeal Enters cerebral blood stream from ruptured vessels From wounds, skull fracture procedure Spina bifida Inflammation of brain parenchyma Escheriachia coli Streptococcus group B Neonate
  • 12.
    Nuchal Pia mater Arachnoid Subarachnoid space Behavioralchanges Aggressiveness poor feeding Fever Head ache Neurological changes Vomiting Petechial rash Exudate thrombophlebitis Veins and venous sinuses High-pitched cry Bulging fontanellae Photophobia Confusion Seizures Stupor Nuchal rigidity Opisthotonos Coma Congestion and infarction of surrounding tissue Formation of adhesion Cranial nerve palsy Visual of auditory Impairment HydrocephalusAntibiotic therapy Maintain hydration Maintain ventilation Control seizures Resolution with or without impairment Death depending onset, type, severity, and response to therapy
  • 13.
    1. Bacterial Meningitis: Acutebacterial meningitis is a major cause of morbidity and mortality in children. Causes:  Neisseria meningitides  Streptococcus pneumonia  Haemophilus influenza  Prolong hospital stay  Immunocompromised hosts  Post lumbar puncture or post trauma patients. Clinical Features:  Irritability, excessive crying, vomiting, head acheineck pain or stiffness in older children  Alteration in sensorium  Altered repudiation  A full anterior fontanellae  Optic disc congestion or papillederna  Seizure  Cranial nerve palsy  Focal deficit  Apanea  Cyanosis  Fever  Photophobia  Drowsiness
  • 14.
     Stupor  Coma Kernigis Sign  Brudzinski sign  Clinical features of meningitis may remain masked in certain situations  Like severe protein energy malnutrition, immune compromised states malignancies,  Prolonged corticosteroid therapy etc. Diagnostic Evaluation:  History collection  Physical or neurological examination  Lumbar puncture  Cerebrospinal fluid examination  Protein  Sugar  Polymorphonucleas cells  CST pressure  CT Scan —To exclude the pressure of subdural effusion, brain abscess, hydrocephalus,  Exudates and vascular complications.  Polymerase chain reaction —To diagnose the infection with herpes simplex, entero viruses,  Meningococci and tuberculosis  Blood culture  BUN
  • 15.
     Serum andurine electrolyte level Treatment of Bacterial Meningitis Initial therapy should begin with third generation cephalosporin’s such as ceftriaxone or cefotxime. A combination of Ampicillin (200 mg/ kg) and chloramphenicol (100 mg/kg/24 hours) for 10-14 days.Specific Antimicrobial therapy 2. Meningococcal or Pneumococcal Meningitis: Pencillin — 4-5 lac units /kg/day 4 hourly Cefotaxime — 150-200 mg/kg/day 8 hourly Cefriaxone - 100-150 mg/kg/day 12 hourly 3. H. Influenza Meningitis: Ceftriaxone or cefotaxime —IV Alternatively, combination of ampioillin (300mg /kg/day 6 hourly)and chloramphenical (100 mg / kg/day) 4. Staphylococcal Meningitis: Vancomycin 5. Pyogenic Meningitis: Dexamethazone- 0.15 mg/kg 16 hourly for 4 days 6. Viral Meningitis: Acute Aseptic meningitis is a relatively common illness caused by a large variety factors
  • 16.
    Clinical Features:  Feverof variable degree  Irritability  Head ache  Vomiting  Pain in neck and back  Photophobia  Sensorial loss  Nuchal rigidity  Seizures  Raised iCP  Focal deficit Diagnostic Evaluation: Lumbar puncture:  CST analysis  Blood culture  Complete blood count  Serological examination  MRT  CT scan  EEG Treatment: It include management of symptoms, fluid therapy and control of ICP Non specific therapy is available trials with
  • 17.
    7. Tubercular Meningitis: Meningitisis a serious complication of childhood tuberculosis it is most common 4 between 6 to 12 months of age. Clinical Features: It include 3 stages 1. Predromal stage or stage of invasion 2. Stage of meningitis 3. Stage of coma 1. Predromal stage or stage of invasion:  Low grade fever loss of appetite and disturbed sleep  irritable and restless  Vomiting  Head ache  Photophobia  Constipation 2. Stage of meningitis:  Neck rigidity and kerning’s sign  Elevated temperature (390c)  Pulse slow and disturbed breathing  Increased Muscle tone  Convulsion and drowsiness  Neurological deficit like monoplegia, hemiplegia
  • 18.
    3. Stage ofcoma:  Loss of consciousness and increased temperature  Altered respiration cheyne stroke respiration  Pupils are dilated and nystagmus, squint, ptosis opthalmoplegia  Bradycardia Diagnostic Evaluation:  Lumbar puncture  CSF analysis  CT scan  Serological test  X ray Complications:  Emphysema, Brain abscess, hydrocephalus  Deafness, learning difficulties, cranial nerve disorders.  Long term neurological deficits  Seizure  Increased intra craneal pressure (fCP). Treatment: a. Anti-tubercular therapy  Isoniazid -5 mg/kg/day  Rifampicin -10mg/kg/orally  Ethambutal -15-20 mg/kg/day  Pyracinamide -30mg/kg/day
  • 19.
    b. Steroids: Parenteral corticosteroids(Dexamethasone for 1-2 weeks) c. Symptomatic Therapy: Nursing Management  Isolation  Proper hand washing  Vital signs monitored frequently  Administer medications  Bright light should be avoided  The child level of consciousness and neurologic signs are monitor  Elevate the head end.  Monitor the head circumference  When moving holding the infant and the neck should be supported  Maintain intake and out put chart and weigh the patient  Parents and their child need ongoing support during the course of illness.  Bed sore should be prevented Prognosis Prognosis related to the age of the patient. Stage at which diagnosis is made Early diagnosis and adequate and prolonged therapy improves prognosis 3 Encephalitis Encephalitis is defined as an inflammatory process of the central nervous System with dysfunction of brain.lt is an acute inflammation that is caused by viral Infection.
  • 20.
    Causes: I. Viral a. RNAvirus b. DNA virus c. Arthropod borne d. Rabies and lymphocytic choriomeningitis e. Dengue fever II. Non-viral a. Richettsia b. Fungi c. Protozoa d. Bacteria III. Post infections Typhoid, measles, mumps, Rubella, Pertusis Pathophysiology: Virus entering into the body Enter into lymphatic system Goes into blood Enter into central nervous system Antigen produce Demyelination, vascular and perivascular destruction Local vasculitic lesions with thrombus formation in brain tissue
  • 21.
    Clinical Features:  Highfever  Head ache —Vomitting  Mental confusion irritability  Apathy or loss of consciousness often associate with seizures  Sudden rise of intracranial pressure  Disturbance of speech  Neurological deficit such as ocular palsy,  hemiplegia and cerebellar syndromes ,coma  Papilledema with brain stem dysfunction  Pupillary abnormalities ,ptosis, sixth nerve palsy, opthalmoplegia  Cheyne-stoke breathing  Hyperventilation and bradycardia Diagnostic Evaluation:  History collection  Neurological examination  Lumbar puncture  CSF analysis  Polymerase chain reaction (PCR) on CSF  Stool, blood examination  ELISA  Brain biopsy  MRI  CT scan  EEG
  • 22.
    Complications:  Temporal lobeswelling which can result in compression of the brain stem.  Aphasia, major motor and sensory deficits  Mortality and morbidity rate depend on the infectious agents, host status and other considerations. Treatment: Symptomatic and supportive therapy:  To reduce intra cranial pressure  Mannitol /IV -1g/kg as a 20 percent solution administration should be rapid. Within 20 minutes, every 4-6 hours not beyond 24- 48hours  To reduce cerebral oedema eg: Acyclovir on suspicion of herpes  For treatment on suspicion of herpes eg: Acyclovir-10mg/kg/dose Iv every 8 hourly for 10 days. Nursing Management:  Providing a quiet environment  Aspiration of nasopharyngeal secretions  Gavage or intravenous feeding  Oxygen administration  Oral hygiene  Provide skin care  catheterization and enemas  Administration of medications  Parents must be helped to understand the needed of children  Adequate nutrition provision
  • 23.
     Control theconvulsions. 4. Hydrocephalus: The Greek term "hydrocephalus" literally meaning water logging of the head, refers to the enlargement of the head as a result of abnormally high accumulation of cerebrospinal fluid in the intracranial spaces. Incidence: Incidence of congenital hydrocephalus is not precisely known where as acquired hydrocephalus occurs 1 in 1000 children. Causes:  Excessive secretion of CSF  Abstraction of the path way of the CSF circulation eg: Inflammatory adhesions  Interfere in absorption  Thrombosis  Space occupying lesions  Intracranial infection  Neoplasm's,  Hemorrhage  Pre-exiting developmental defects Types: 1. Congenital hydrocephalus  Intracranial infection such as rubella, toxoplasmosis etc. It may cause inflammation on the lining of ventricles and meninges. This will leads to
  • 24.
    occlusion in thepathway of CSF.  Malformation at birth a) Stenosis and mai development of the aqueduct b) Mal development of arachnoids villi c) Spinabifeda 2. Acquired hydrocephalus:  Inflammatory lesions:  Meningitis, Encephalitis.  Traumatic:  Birth trauma, head injury, intracranial hemorrhage  Neoplastic:  Space-occupying lesions like subdural hematoma or abscess.  Connective tissue disorders Pathophysiology Non communicating hydrocephalus Due to any one cause, blockage between the ventricular and subarachnoid systems Interference with the circulation of CSF Stenosis of the aqueduct of sylyius Inflammation and compression of adequate Lesions can occur in brain stem Resulting in an  Aneurysm  Subdural hemorrhage  Atresia of the foramina Obstructive hydrocephalus Communicating hydrocephalus Communication between the ventricular subarachnoid space Interference with absorption of CSF Occlusion of the subarachnoid cisterns around the brain stem May due to  Subarachnoid haemorrhage  Meningitis  Toxoplasmosis  Cytomegalo virus infection Communicating hydrocephalus Atrophy & convulsions can occur
  • 25.
    Clinical features:  Progressivepathological enlargement of head.  Scalp becomes shiny and scalp veins will be dilated, fontanellae may be evidenced  Precession of the skull reveals typical cracked-pot sound  Sun setting phenomenon of eyes,  Lethargy.  Poor feeding  High pitched cry  Hemiplegia with steady rise in intra cranial pressure.  Hydrocephalus children's are get normal intelligence in the period of late in child hood dose not accompanying by big head.  Other feature will be presence such as  Papilloedema  Spasticity  Ataxia  Urinary incontinence  Seizures  Irritability  Headaches  Vomiting  In coordination  Confusion Diagnostic Evaluation:  X ray of skull: shows sutural separation and enlarged cranium.  MRl scan: shows Arnold chiari malformation (down ward displacement of lower
  • 26.
    brain stem, cerebellumand fourth ventricle in to foramen magnum.  Ventriculography  Pneumoencephalography  CT Scan : used in identifying  Site of blockage  Enlargement of ventricles  Chronic subdural effusion  Cerebral atrophy Complications:  Infection  Obstruction or malfunction of shunt  Subdural hematoma  Infection or perforation of abdominal contents after placement  Death will occur if not diagnosed increased intracranial pressure. Medical management:  Administer isosorbide pre operatively  postoperatively administer acetazolamicle, frusamide, antibiotics, anticonvulsant Surgical treatment: 1. Ventriculo-peritoneal shunt (VP shunt) A ventricular catheter is inserted into the anterior portion of a lateral ventricle through a burr hole in the skull. The valve unit is tested and attached to the catheter. An incision is made in the abdomen and through the rectus muscle into the peritoneum. The end of the catheter is slipped beneath the skin of the
  • 27.
    anterior abdominal andchest wall of the neck. After the surgery CSF flow will be normal and it is absorbed by abdominal tissues. 2. Ventriculo atrial shunt (V.A shunt) A silicone catheter is passed from dilated ventricles through burr hole and down through the internal jugular vein into the right atrium of the heart. The CSF drains into the circulating blood. Nursing management Pre operative:  Be alert to sign and symptoms that indicates  Monitor for Sign of increasing intra cranial pressure.  Record the behavior of the infant.  The infant's position is changed frequently.  Prepare the child for operation Post operative:  Monitor vital signs  Follow sterile aseptic technique  Monitor respiratory and neurostalus  Fluid restriction should be done for 24 hours  Maintain adequate hydration and nutrition  Measure intake and output carefully  Assess for signs indicating potential complication  Promote growth and development  Provide support to family and child  Observe for complication
  • 28.
    5. Spina Bifida: Spinabifida is one of the most common congenital enamels, occurring in 1-2 /1000 live births, the defects involves spinal cord, meninges vertebra and the brain, the cones auences of the problem can affect several functions. Spina bifida is one of the most common structural congenital anomalies and imply a failure of proper closures of neural tube and mesoderm and ectoderm. Incidence: This congital anomalies occurs in about 1.5 per 1000 live births and risk in second sibling is 5 per 100 births the incidence in north India is as high 3.9-9 per 1000 live births. Classification: It is classified into meningocele and meningomyelocele. i. Spina bifida occulta Thire is no spinal cord and meninges involement. it is the mild type of spina bifida. Clinical Feature:  Tufts of hair will arise above the depressed area. ii. Meningocele: When the herniation from the vertebral column consist of meninges only and forming a CSF filled sac, the condition is called meningocele. Meningomylocele: A congenital defect of central nervous system of infants in which membranesly and the spinal cord protruded through an opening or defect in the vei/ibral
  • 29.
    column. Pathophysiology  Maternal folicacid deficiency is an environment-factor strongly associated with neural tube defects. Serum from women with pregnancy complicated receptors and block the cellular uptake of folate. Further study is warranted to assess whether the observed association between maternal antibodies against folate receptors and neural tube defects reflects a causal relationship.  The ultimate cause of spinal dysraphism is unclear.  Dysraphic malformations probably occur when environmental agents affect underlying hereditary risk factors. Clinical Features:  The affected children usually have an anomaly of the brainstem an Arnold-chiari malformation that may result in hydrocephalus and sensory disturbances usually parallel motor dysfunction face below second lumbar vertebrae.  Flaccid, facial paralysis of lower extremities  Varying degree of sensory deficit.  Outflow incontinence with constant dribbling of urine  Defect of bowel control  Skin depression or dimple  Some seens rectal prolapse  Progressive disturbances of gait Bladder and anal sphineter paralysis. Joint deformity  Talipes vagus or yaws contrafuges Kyphosis
  • 30.
     Lumbosacral scoliosis Hip dislocation Meningocele  The sac is covered only by skin and there is .np neurologic defect.  Lower body paralysis.  Bladder and bowel dysfunction  Learning disability Causes:  Exact cause unknown  Drugs  Radiation  Maternal malnutrition  Chemicals  Genetic mutation  Maternal obesity  Previous NTD pregnancy Diagnostic Evaluation:  MRI  Ultrasound  CT  Complete blood test are used primarily to determine causative organisms for the major complications mylomeninancele-meningitis
  • 31.
    Clinical Features: Meningo myoceledeficit includes varying degrees of flaccid, are flexic paraparesis and sensory deficit in the trunk and legs correspond to the inolved segments of the dysplastic cord.  Fecal and urine icontinence  Hydrocephalus may be present  impend tongue movement  Laryngeal stridor Management: Prenatal Diagnosis:-  Estimation of alpha-fetoprotien level in maternal blood between 14 and 16 weeks of gestation, or in the aminiotic fluid early pregnancy.  Ultra sound  Amniocentesis for alpha feta protein & acetyl choline esterale Diagnostic Evaluation:  Ultrasound of head and sac  CRP and X-ray of spine  Culture from lesions and draning CSF Complete blood count  Serum electrolytes and blood for cross matching Treatment Management requires a firm approach with cooperation of paediatrician, neurologist, neuro urologist and orthopedic surgeon with assistant, physiotherapist, social worker and psychiatrits.
  • 32.
    Surgery:  It includesurgery of the defect and a associated with hydrocephalus  Early closure present neurological defects  Open lesion draining CSF should be closed within 24 hours.  Closed lesion should be operated  In case, the lesion is infected, the child begin anomalies, (90%) whould die in the neonatal period. Prevention: Primary prevention folic acid supplementation to all mother including first pregnancy. Food purfication is another possible approach Counselling of family with a previous child with NTD is essential. Advise perceptional folate and offer prenatal diagnosis in subsequent pregnancy. Secondary prevention is imperative after an index care. Precaution of supplementation is 2 month, before and 3 months after conception. 6. Cerebral patsy A chronic impairment of motor control and muscle tone resulting from a non- progressive abnormality in the pyramidal motor system. It is often associated with perinatal brain ischemia, prematurity, low birth weight and birth trauma. Incidence: 1-2/1000 population. Causes: 1. From the onset of conception to the onset of labour 80 percent:  Disturbances of placental circulation,
  • 33.
     Cord impairment. Intrauterine infection.  Maternal drugs or alcohol abuse,  Rh incompatibility  Post maturity  Radiation 2. During labour and delivery  Premature separation of placenta  Maternal or fetal anoxia  Premature birth  Difficult or prolonged labour.  Arrested labour progress (CPD-Cephalo  pelvic disproportion) Intracranial bleeding  Anesthetic complication  Toxemia  Precipitous delivery Use of high forceps 3. Immediate post-partum:  Hypoglycemia  Jaundice  RDS (Resp: distress syndrome)  Bleeding diathesis 4. later in childhood (incidence rate is low)  Accidental head injury  Lead poisoning
  • 34.
     Child abuse Hydrocephalous  Meningitis There are three major types: 1. Spastic 2. Athertoid 3. Ataxic Clinical features:  Depend upon type  General findings includes delays and abnormalities in development especially motor control and performance  Increased or decreased muscle tone  Persistent ADD  Mental retardation  Deficits in vision or hearing Diagnostic evaluation:  Usually difficult to diagnose until child is 2-4 months or older when neurological exam reveals abnormalities  Including impairment of voluntary muscle movement and posturing Complications:  Delayed growth and development.  Skin break down.  Contractures.
  • 35.
     Seizures.  Difficultywith vision.  Various degree of mental retardation. Medical management:  Administer Anticonvulsant drugs and muscle relaxants eg. Diazepam, dantrolene, baclofen.  Provide physiotherapy, braces, casts, corrective appliances, glasses, hearing aids, technical aids (computer voice synthesizer) Surgery:  May necessary to correction of spastioity and contraction, tenotomy of Achilles tendon.