Electronic Devices and
Circuits
UNIT-II
MOSFET& its DC Analysis
By
Asst.Prof.Ms M B Mulik
SITCOE
1
Teaching Methodology Detailing
Lecture
No.
Topic Books Page No.
1. Basics of MOS Transistor Operation,
Construction of n-channel E-MOSFET
T2:
Donald Neaman,
“Electronic Circuit
Analysis and
Design”,3rd Edition,
Tata Mc Graw Hill.
120-123
2. E-MOSFET characteristics & parameters 124-128
3.
4.
Non-ideal voltage current characteristics
viz.
1. Finite output resistance,
2. Body effect
3. Sub-threshold conduction
4. Breakdown effects
5. Temperature effects.
136-139
5. Common source circuit, Load Line &
Modes of operation
140-142
149-150
6.
7.
Common MOSFET configurations: DC
Analysis
151-153
8. Constant current source biasing 704-706
and 708
Transistor
BJ
T
IGBTFE
T
JFET MOSFET
DMOSFET EMOSFET
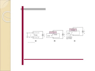
Basics of MOS Transistor Operation, Construction
of n-channel E-MOSFET
Before electron inversion layer
formed
After electron inversion lay
formed
Equivalent circuit
Basic Transistor Operation
6/10/2016
Current Versus Voltage Characteristics: Enhancement-Mode n MOSFET
Symbols for n-Channel Enhancement-Mode
MOSFET
Neamen Microelectronics, 4e Chapter 3-12
McGraw-Hill
Symbols for P-Channel Enhancement-Mode
MOSFET
Symbols
E-MOSFET characteristics & parameters
MOSFET
Non saturation region VDS<VDS(sat)
saturation region VDS>VDS(sat)
 Non Saturation or triode region:
VDS< VDS(sat)
 Saturation or triode region:
VDS> VDS (sat)
E-MOSFET characteristics & parameters
MOSFET
 2
2
TNgs
oxn
D VV
C
L
W
i 







   22
'' TNgsnTNgsnD VVKVVk
L
W
i 
])(2[
2
DSGSTNGSnD VVVVKi 
L
Wk
ParameterConductionK
n
n 
2
,
ox
ox
ox
t
C


Non-ideal voltage current characteristics
1. Finite output resistance ( in Saturation Region)
2. Body effect
3.Sub-threshold conduction
4. Breakdown effects
5.Temperature effects.
Non-ideal voltage current characteristics
1. Finite output resistance ( in Saturation Region):
Non-ideal voltage current characteristics
1. Finite output resistance ( in Saturation Region):
  )1...().........1(
2
DSTNGSQnD VVVKi 
 = Channel Length Modulation Parameter
From above graph the : For ID=0; 0)1(  DSV
VDS= - 1/
VDS=-VA
tConsVDS
V
i
ro
DS
D
tan|)( 1



 
  12
][ 
 TNGSQn VVKro 
By diff. of equation 1 w.r.to VDS
)2.......(..........
1
][ 1
DQ
A
DQ
DQ
I
V
I
Iro  


2. Body Effect
When two transistors are conducting, None zero drain-to- source voltage on M1
 Source M2 is not at same potential as the substrate
These bias condition means that a reverse – bias voltage exits across source –
Substrate PN junction
 Change in Source –Substrate junction voltage that change in Threshold voltage
 This is called the body effect.
3. Subthreshold Condition
 2
TNgsnD VVKi 
Taking Square root on both side
)( TNGS VVKnid 
id Is linear function of VGS
As VGS< VTN : Id is not zero which is
called
sub threshold conduction
Significant power dissipation may take
place for non conduction of more no. of
MOSFET on IC.
4. Break down Effects
 Drain to Substrate PN junction may break down if applied voltage is
too High.( Avalanche Breakdown)
 Punch Through Effect – When drain voltage is large enough for the
depletion region.
 Near Avalanche or Snapback Break down – These are due to second
order effects within the MOSFET.
5. Temperature Effects
 VTN and KN are function of temperature
 Magnitude of VTN decreases as Temperature increases and ID increases for the
applied VGS
 Kn is directly preoperational with Mobility of charge carrier in an inversion layer.
 As temp. increase the charge carrier starts vibrating which reduces their mobility.
 Kn reduces and drain current reduces
 Temp. depends of Kn is more as compared to VTN and overall ID reduces for
applied VGS
 The above action produces the negative feedback condition in MOSFET.
Common source circuit, Load Line & Modes of
operation
Common MOSFET configurations: DC
Analysis

Mosfet unit 2

  • 1.
    Electronic Devices and Circuits UNIT-II MOSFET&its DC Analysis By Asst.Prof.Ms M B Mulik SITCOE 1
  • 2.
    Teaching Methodology Detailing Lecture No. TopicBooks Page No. 1. Basics of MOS Transistor Operation, Construction of n-channel E-MOSFET T2: Donald Neaman, “Electronic Circuit Analysis and Design”,3rd Edition, Tata Mc Graw Hill. 120-123 2. E-MOSFET characteristics & parameters 124-128 3. 4. Non-ideal voltage current characteristics viz. 1. Finite output resistance, 2. Body effect 3. Sub-threshold conduction 4. Breakdown effects 5. Temperature effects. 136-139 5. Common source circuit, Load Line & Modes of operation 140-142 149-150 6. 7. Common MOSFET configurations: DC Analysis 151-153 8. Constant current source biasing 704-706 and 708
  • 3.
  • 4.
    Basics of MOSTransistor Operation, Construction of n-channel E-MOSFET
  • 7.
    Before electron inversionlayer formed After electron inversion lay formed Equivalent circuit
  • 8.
  • 9.
    Current Versus VoltageCharacteristics: Enhancement-Mode n MOSFET
  • 10.
    Symbols for n-ChannelEnhancement-Mode MOSFET
  • 11.
    Neamen Microelectronics, 4eChapter 3-12 McGraw-Hill Symbols for P-Channel Enhancement-Mode MOSFET
  • 12.
    Symbols E-MOSFET characteristics &parameters MOSFET Non saturation region VDS<VDS(sat) saturation region VDS>VDS(sat)
  • 13.
     Non Saturationor triode region: VDS< VDS(sat)  Saturation or triode region: VDS> VDS (sat) E-MOSFET characteristics & parameters MOSFET  2 2 TNgs oxn D VV C L W i            22 '' TNgsnTNgsnD VVKVVk L W i  ])(2[ 2 DSGSTNGSnD VVVVKi  L Wk ParameterConductionK n n  2 , ox ox ox t C  
  • 14.
    Non-ideal voltage currentcharacteristics 1. Finite output resistance ( in Saturation Region) 2. Body effect 3.Sub-threshold conduction 4. Breakdown effects 5.Temperature effects.
  • 15.
    Non-ideal voltage currentcharacteristics 1. Finite output resistance ( in Saturation Region):
  • 16.
    Non-ideal voltage currentcharacteristics 1. Finite output resistance ( in Saturation Region):   )1...().........1( 2 DSTNGSQnD VVVKi   = Channel Length Modulation Parameter From above graph the : For ID=0; 0)1(  DSV VDS= - 1/ VDS=-VA tConsVDS V i ro DS D tan|)( 1        12 ][   TNGSQn VVKro  By diff. of equation 1 w.r.to VDS )2.......(.......... 1 ][ 1 DQ A DQ DQ I V I Iro    
  • 17.
    2. Body Effect Whentwo transistors are conducting, None zero drain-to- source voltage on M1  Source M2 is not at same potential as the substrate These bias condition means that a reverse – bias voltage exits across source – Substrate PN junction  Change in Source –Substrate junction voltage that change in Threshold voltage  This is called the body effect.
  • 18.
    3. Subthreshold Condition 2 TNgsnD VVKi  Taking Square root on both side )( TNGS VVKnid  id Is linear function of VGS As VGS< VTN : Id is not zero which is called sub threshold conduction Significant power dissipation may take place for non conduction of more no. of MOSFET on IC.
  • 19.
    4. Break downEffects  Drain to Substrate PN junction may break down if applied voltage is too High.( Avalanche Breakdown)  Punch Through Effect – When drain voltage is large enough for the depletion region.  Near Avalanche or Snapback Break down – These are due to second order effects within the MOSFET.
  • 20.
    5. Temperature Effects VTN and KN are function of temperature  Magnitude of VTN decreases as Temperature increases and ID increases for the applied VGS  Kn is directly preoperational with Mobility of charge carrier in an inversion layer.  As temp. increase the charge carrier starts vibrating which reduces their mobility.  Kn reduces and drain current reduces  Temp. depends of Kn is more as compared to VTN and overall ID reduces for applied VGS  The above action produces the negative feedback condition in MOSFET.
  • 21.
    Common source circuit,Load Line & Modes of operation
  • 22.