MANAGEMENT OF HCM
Dr Mohd Iqbal Dar
BROAD HEADINGS
• NATURAL HISTORY
• RISK STRATIFICATION & ROLE OF ICD
• PHARMACOLOGICAL RX , INCLUDING
AF TREATMENT , PREGNANCY ISSUES
• INVASIVE TREATMENT
ALCOHLIC SEPTAL ABLATION
Sx MYOMECTOMY
ROLE OF PACING
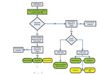
NATURAL HISTORY
• Clinical presentation
All phases of life effected –from birth to >90 yrs age.
• Overall HCM-related mortality rates of about 1%/yr ,
• Somewhat higher in children -2%/yr.
• Older literature.-Annual mortality rates of 4% to 6%
MANY PATIENTS DESERVE LARGE
MEASURE OF REASSURANCE …….
BUT SUBGROUPS AT HIGH RISK OF
PREMATURE DEATH & DISEASE
COMPLICATIONS DOES EXIST
• With history of Sudden & unexpected death in
family
• Progressive heart failure –LVOTO, ,Diastolic &
micro vascular dysfunction, LVEF<50%
• Atrial fibrillation, with risk for embolic stroke
DEFINITION - LVOTO
Probability of hypertrophic cardiomyopathy (HCM)–related death among 273 patients
with a left ventricular outflow gradient of at least 30 mm Hg under basal conditions and
828 patients without obstruction at entry. (Effect of Left Ventricular Outflow Tract
Obstruction on Clinical Outcome in Hypertrophic Cardiomyopathy N Engl J Med
2003;348:295-303).
Risk Stratification and Sudden
Death
Risk Stratification and Sudden
Death
ICD RECOMONDATIOS IN HCM
ACC Recommendations
Class I
1. The decision to place an ICD in patients with HCM
should include application of individual clinical
judgment, as well as a thorough discussion of
strength of evidence, benefits,& risks to allow
informed patient’s active participation in decision
making Level of Evidence: C)
2. ICD placement is recommended for patients with
HCM with prior documented cardiac arrest,
ventricular fibrillation, or hemodynamically significant
VT(Level of Evidence: B)
Selection of ICD Device
Type—Recommendations
Class IIa
1. In patients with HCM who meet indications for ICD ,
single-chamber devices are reasonable in younger
patients without a need for atrial or ventricular pacing.
2. In patients with HCM who meet indications for ICD,
dual-chamber ICDs are reasonable for patients with
sinus bradycardia and/or paroxysma AF.
3. In patients with HCM who meet indications for ICD ,
dual-chamber ICDs are reasonable for patients with
elevated resting outflow gradients greater than 50 mm
Hg & significant heart failure symptoms who may
benefit from RV pacing (most commonly, but not
limited to, patients >65 years of age).
ICD IN HCM……2 INTERNATIONAL
MULTICENTRE REGISTRY…..
• Among patients who received a device for secondary
prevention , annualized rate of subsequent appropriate
ICD discharge was 10% per yr.
• Patients with primary prevention ICDs placed on basis
of 1 or more of conventional risk markers experienced
appropriate ICD therapy at a rate of 4% per yr.
• Number of risk markers present did not predict
subsequent device discharge
Maron BJ, Spirito P, Shen WK, et al. Implantable cardioverterdefibrillators and prevention of sudden cardiac
death in hypertrophic cardiomyopathy. JAMA. 2007;298:405–12.
Maron BJ, Shen WK, Link MS, et al. Efficacy of ICDfor the prevention of sudden death in patientswith hypertrophic
cardiomyopathy. N Engl J Med. 2000;342:365–73.
Risks of ICD implantation
Risks of ICD implantation may be thought of,
& communicated to patients, as 4 ‘‘I’s,’’
• Implantation risk,
• Infection,
• Inappropriate shock,
• Insurance risk & never using device (you
buy the policy but don’t die).
Asymptomatic Patients
• Large proportion are asymptomatic, &
most will achieve a normal life
expectancy.
• Educate patient
• Screening of 1st -degree relatives
• Avoiding strenuous activity .
• Risk stratification for SCD
Watchful waiting is often appropriate
SCREENING ….
Symptomatic Patients
Major goal is to alleviate exertional dyspnea,
palpitations & chest discomfort, which may
reflect pathophysiologic mechanisms such as
LVOT obstruction, reduced supply of
myocardial O2 , MR and impaired LV
diastolic relaxation & compliance
Pharmacologic therapy of symptoms in
obstructive HCM is successful in more
than two-thirds of patients
Pharmacologic therapy…
Beta blockers first choice(Class I)
• Negative inotropic effect
↓ejection accleration , ↓flow velocity in early systole
, ↓ early drag forces on mitral valve , ↓ mitral septal
contact ,↓SAM & gradient ,decreased adrenegic
induced tachycardia,increased diastolic filling period .
• If low dose ineffective then increases dose to maintain
resting HR <60-65 , generally max
recommended/tolerable doses can be used
Titration of beta blockers
Verapamil (class I)
• Add on therapy to beta blockers if high doses of beta
blockers are not tolerated
• First choice when beta blockers are contraindicated
• Maximal doses of 280 mg/day
• AVOID in NYHA class IV dyspnoea and hypotension
• When used as add-on therapyto look for high grade
AV block
Diltiazem
• improves diastolic performance .
• Cautiously to be used in those with severe LVOTO,
increased PCWP, low BP
MANAGEMENT OF HCM
DISOPYRAMIDE (class II A)
• NOT USED AS A SOLO THERAPY
• ALWAYS AS AN ADD ON THERAPY TO BB AND
VERAPAMIL
• INCREASED AV CONDUCTION, PROLONG QT
INTERVAL, ANTICHOLINERGIC SIDE EFFECTS
ROLE OF DIURETICS
• USEFUL DRUGS WHEN WE KNOW
WHEN TO USE
• AVOIDED IN HOCM WITH PRESERVED
SYSTOLIC FUNCTION (class II B)
• CAN BE USED IN HOCM WITH
SYSTOLIC DYSFUNCTION (class II B),
NONOBSTRUCTIVE HCM (ONLY AS
ADD ON THERAPY-class II A)
MANAGEMENT OF ACUTE HYPOTENSION
IN HOCM
• IV FLUIDS (class I)
• PHENYLEPHRINE (class I)-vasopressor
• Positive inotropes can cause harm (class III)
• MANAGEMENT OF HOCM WITH
“DEPRESSED SYSTOLIC FUNCTION” IS A
SEPERATE ENTITY
MANAGEMENT OF HCM WITH LV SYSTOLIC
DYSFUNCTION
• ACEi/ARBs, Diuretics-STANDARD HF TREATMENT
(class I)
• DISCONTINUE VERAPAMIL, DILTIAZEM,
DISOPYRAMIDE (class III)
• CAD, VALVULAR HEART DISEASE, METABOLIC
DISORDERS TO BE RULED OUT
• ICDs TO BE CONSIDERED (class IIB)
• ANTICOAGULATION IN PRESENCE OF AF/LV APICAL
ANEURYSMS
• HEART TRANSPLANTATION FOR REFRACTORY NYHA
CLASS III/IV SYMPTOMS
ACC Recommendations…
Class III(HARM)
• Nifedipine or other dihydropyridine CCB in
patients with LVOT obstruction.
• Verapamil -obstructive HCM in setting of
systemic hypotension or severe dyspnea at rest.
• Digitalis in the absence of AF.
• Disopyramide alone without beta blockers or
verapamil in patients with HCM with AF .
• Dopamine, dobutamine, norepinephrine, & other
intravenous positive inotropic drugs in acute
hypotension in patients with obstructive HCM
Pharmacotherapy in Non
Obstructive HCM
• Limited options
• Verapramil, beta blockers may be used ,
not that helpful as in Obstructive cases
• Disopyramide not recommended
• Diuretics if HF +
INVASIVE THERAPIES
Alcohol Septal Ablation (ASA)
Alcohol Septal Ablation (ASA)
• A 68-year-old lady, unresponsive to DDD pacemaker & optimal medical
therapy for HOCM, agreed to become first patient for ASA for Dr
Sigwart 1994 who initially noticed that significant reduction in LVOT
gradient when angioplasty balloon was inflated in 1st septal artery,
• This was further supported by disappearance of typical auscultatory
findings, & echo manifestations of obstruction of HOCM following MI
• However it took a decade for ethical clearance for this revolutionary
idea of instilling alcohol & producing a controlled infarction.
Patient selection ….
• Clinical: NYHA III or IV DOE , AOE or occasionally
other exertional symptoms (such as syncope or near
syncope) that interfere with everyday activity or quality of
life despite optimal medical therapy.
• Hemodynamic: Dynamic LVOT gradient at rest or with
physiologic provocation 50 mm Hg associated with
septal hypertrophy & SAM of mitral valve.
• Anatomic: Targeted anterior septal thickness sufficient
to perform the procedure safely and effectively in the
judgment of individual operator.,Avoided if septal
thickness <18 mm
ASA…..Experienced operators
• Individual operator with a cumulative case
volume of at least 20 procedures
• Individual operator who is working in a
dedicated HCM program with a cumulative
total of at least 50 procedures
Alcohol Septal Ablation (ASA)…Technique
• Contrast angiography of septal perforator through
balloon central lumen with simultaneous echo Guidance
confirms delivery to only target myocardium.
• A short (∼10mm) OTW balloon is advanced into septal
artery, balloon material should not disintegrate on
exposure, should be at least equal or slightly bigger than
septal artery (2- 2.5 mm)
• About 1 -3mL of alcohol is infused in controlled fashion.
• It is important that balloon be inflated & that a contrast
injection also show that there is no extravasation of dye
into distal LAD.
• Contrast enhancement of other regions (papillary
muscles, free wall) indicates collateral circulation from
septal perforator artery, & alcohol should not be infused .
LVOTO gradient shows a triphasic response
following ASA.
• Stage 1: Stunning phase: There is immediate
decrease in gradient following ASA. stunning of
septum.
• Stage 2: Edema phase: There might be some
increase in LVOTO due to peri-infarction edema. This
is reason for recurrence of gradient during
discharge time. Lasts for 5–10 days after procedure .
• Stage 3: Scar phase:LVOTO gradually decreases, as
scar forms over weeks -months & septum becomes
thinner gradually. This stage lasts for 3–12 months
after ASA. Thus, accurate success of ASA can only be
determined after 3 months.
Alcohol septal ablation :
Advantages
Greater patient satisfaction :
• Absence of a surgical incision & GA
• Less overall discomfort
• Much shorter recovery time.
Selective advantage in older patients.
Complications
• Temporary CHB 50% occurs during
procedure.
• Persistent CHB prompting permanent
pacemaker occurs in 10% - 20%
Complications
• 5% of patients have sustained VT during
hospitalization.
• In-hospital mortality rate is up to 2%.(0-
4%)
• Because of potential for creating a VSD ,
septal ablation should not be performed if
target septal thickness is < 18 mm.
• LAD dissection, remote infarction,
ventricular fibrillation, stroke, pericardial
effusion, are relatively uncommon
complications
FABERS SCORING SYSTEM TO PREDICT
PPI NEED
• Upto 8, Low risk, discharge from monitoring;
• 8–12, intermediate risk,prolonged monitoring;
• >12, high risk, prepare for early pacemaker implantation.
PREDICTORS OF CHB AFTER
ASA…CHANG etal
ACC……..Class II a
• When surgery is contraindicated or risk is
considered unacceptable because of
serious comorbidities or advanced
age,ASA, when performed in experienced
centers, can be beneficial in eligible adult
patients with HCM with LVOT obstruction
& severe drug-refractory symptoms
(usually NYHA functional classes III or IV).
(Level of Evidence: B)
ACC……..Class II b
• ASA, when performed in experienced centers, may be
considered as an alternative to surgical myectomy for
eligible adult patients with HCM with severe drug-
refractory symptoms & LVOT obstruction when, after
a balanced and thorough discussion, the patient
expresses a preference for septal ablation. (Level of
Evidence: B)
• Effectiveness of ASA is uncertain in patients with
HCM with marked (i.e., >30 mm) septal hypertrophy,
and therefore the procedure is generally discouraged
in such patients. (Level of Evidence: C)
Class III : HARM
• Adult patients with HCM who are asymptomatic with normal
exercise tolerance or whose symptoms are controlled or
minimized on optimal medical therapy. (Level of evidence: C)
• Septal reduction therapy should not be done unless
performed as part of a program dedicated to the longitudinal
and multidisciplinary care of patients with HCM. (Level of
Evidence: C)
• Mitral valve replacement for relief of LVOT obstruction should
not be performed in patients with HCM in whom septal
reduction therapy is an option. (Level of Evidence: C)
• Alcohol septal ablation should not be done in patients with
HCM with concomitant disease that independently warrants
surgical correction , in whom surgical myectomy can be
performed as part of the operation. (Level of Evidence: C)
Clinical outcome of ASA……
• In a pooled analysis of 42 published studies between 1996
and 2005, Alam et al. have analyzed the outcome of ASA in
2959 patients. After a mean follow-up of 12.7 months,
• LVOTO gradients Resting from 65.3 to 15.8 mmHg
• Provocable from 125.4 to 31.5 mmHg,
• Basal septal diameter decreased from 20.9 to 13.9 mm.
• Mean NYHA functional class from 2.9 to 1.2.
• Mean exercise capacity ↑34%
• Peak oxygen consumption ↑ 33%,
• Procedural success rate was 89%.
• 6.6% of patients required multiple ablations
• 1.9% went on to septal myectomy.
• Mean 30-day mortality was 1.5%.
• Late all-cause mortality was 0.5%.
Surgical Therapy
Surgical Therapy
• Transaortic septal myectomy is currently
considered most appropriate treatment for
majority of patients with obstructive HCM & severe
symptoms unresponsive to medical therapy .
• Traditional myectomy (Morrow procedure) with
about a 3-cm long resection(Tips of MV)
• Extended myectomy (a resection of about 7 cm)(
upto apex) are currently used.
• RPRrepair- (R) resection of septum, (P) plication
of anterior leaflet of mitral valve, & (R) release of
abnormal papillary muscle attachments.
Mechanism…
• LVOT gradient reduction with myectomy
results from basal septal thinning with
resultant enlargement of LVOT area (and
redirection of forward flow with loss of
the drag & Venturi effects on mitral
valve)& consequently abolition of SAM &
mitral-septal contact.
• MR is also usually eliminated without need
for additional MV surgery.
• With myectomy, LA size,risk for AF is
reduced, & LV pressures & wall stress are
normalized.
Complications
• Complications following myectomy are rare
when performed in experienced centers.
• The risk of CHB is approximately 2% with
myectomy (higher with preexisting RBBB),
but in myectomy patients who have had
previous ASA, risk is much higher (50% to
85%)
• Iatrogenic VSD occurs in 1% of patients
• Aortic valve or mitral valve injury - 1%
• Operative mortality - < 1%
ACC …… Class II a
• Surgical septal myectomy, when
performed in experienced centers, can be
beneficial and is the first consideration for
majority of eligible patients with HCM with
severe drug-refractory symptoms and
LVOT obstruction. (Level of Evidence: B)
ROLE OF MYOMECTOMY
• Surgery is clearly indicated for the relief of
symptoms in medically refractory obstructive
HCM.
• However, till date, there is no evidence to
suggest that septal myectomy improves survival
in patients who achieve relief of gradient and
symptoms through pharmacologic therapy or
those who have only mild symptoms.
DDD Pacing
• Implantation of a dual-chamber pacemaker with short
AV delay was proposed as alternative treatment for
patients with severe symptomatic HOCM.
Mechanism ??
• Paradoxical septal movement widening LVOT
• Dyssynchrony—RV pacing, Short AV delay,
decreased LV ejection acceleration &decreases early
forces on mitral valve
• However, 3 randomized crossover trials showed
that although symptomatic improvement was reported
by majority of patients following continuous DDD
pacing, a similar frequency of improvement was
reported by patients during AAI mode (control mode
without pacing).Suggesting a placebo effect
DDD Pacing
• There are no data that dual-chamber pacing
either reduces the risk of SCD in patients with
HCM, alters the underlying progression of
disease, or is of benefit to patients with non
obstructive HCM.
• A trial of dual chamber pacing may be
considered for symptomatic patients with
obstruction in whom an ICD has already been
implanted for high-risk status. (Class IIa )
ACC …. Recommendations .
Class IIb:
• Permanent pacing may be considered in
medically refractory symptomatic patients
with obstructive HCM who are suboptimal
candidates for septal reduction therapy.
Class III:
• Asymptomatic, medically controlled & as
first line therapy for those eligible for septal
reduction .
ACC…. AF GUIDELINES
CLASS I :
• Anticoagulation , INR 2-3 …
• Rate control with Beta blockers, Non DiHydropyridine CCBs
Class IIa :
• Disopyramide( with rate controlling drugs), Amidarone ----
Antiarrythmics..
• RFA ---Refractory, unable to take medicines
• Maze procedure—during myomectomy or in selected patients
Class IIb
• Sotalol, Dofetilide, Dronaderone
ACC…..Pregnancy/Delivery—
Recommendations
Class I
In women with HCM who are asymptomatic or whose
symptoms are controlled with beta-blocking drugs, the
drugs should be continued during pregnancy, but
increased surveillance for fetal bradycardia or other
complications is warranted.
For patients (mother or father) with HCM, genetic
counseling is indicated before planned conception.
ACC…..Pregnancy/Delivery—
Recommendations
• In women with HCM & resting or provocable LVOT
obstruction greater than or equal to 50 mm Hg and/or
cardiac symptoms not controlled by medical therapy
alone, pregnancy is associated with increased risk, and
these patients should be referred to a high-risk
obstetrician. (Level of Evidence: C)
• The diagnosis of HCM among asymptomatic women is
not considered a contraindication for pregnancy, but
patients should be carefully evaluated in regarding to
the risk of pregnancy.
ACC…..Pregnancy/Delivery—
Recommendations
Class IIa
• For women with HCM whose symptoms are
controlled (mild to moderate), pregnancy is
reasonable but expert maternal/fetal medical
specialist care including cardiovascular and
prenatal monitoring, is advised. (Level of
Evidence: C)
Class III
• Harm For women with advanced heart failure
symptoms and HCM, pregnancy is associated with
excess morbidity/ mortality. (Level of Evidence: C)
HCM & ATHELETES
Recommendation to Avoid Competition
• HCM is most common structural heart disease
found at autopsy in those young atheletes who
have SCD in playing field.
It is recommended
• Patients with HCM should avoid competition &
extremes of exertion.
• To avoid activities where syncope would have
disastrous effect such as scuba diving or surfing.
• Patients not lift more than 40 lb.
ACC …. Guidelines
Class III
Patients with HCM should not participate in
intense competitive sports regardless of age,
sex, race, presence or absence of LVOT
obstruction, prior septal reduction therapy,
or implantation of a cardioverter-defibrillator
for high-risk status
CONCLUSION
• There is a need for basic understanding of
mechanisms that transform a genotype-positive
individual into a patient with HCM.
• If these were understood, means to prevent or
modify pathologic hypertrophy might be found
• More medications are needed for this condition for
both palliation of symptoms & preventing disease
progression. In particular, to prevent fibrosis
and improve chamber compliance.
• For obstruction, long-term study of benefits &
risks of alcohol ablation must be compiled &
compared to myectomy.
• Current paradigms for sudden death risk
stratification lack predictive accuracy
THANK YOU

Management of HCM

  • 1.
    MANAGEMENT OF HCM DrMohd Iqbal Dar
  • 2.
    BROAD HEADINGS • NATURALHISTORY • RISK STRATIFICATION & ROLE OF ICD • PHARMACOLOGICAL RX , INCLUDING AF TREATMENT , PREGNANCY ISSUES • INVASIVE TREATMENT ALCOHLIC SEPTAL ABLATION Sx MYOMECTOMY ROLE OF PACING
  • 3.
    NATURAL HISTORY • Clinicalpresentation All phases of life effected –from birth to >90 yrs age. • Overall HCM-related mortality rates of about 1%/yr , • Somewhat higher in children -2%/yr. • Older literature.-Annual mortality rates of 4% to 6%
  • 4.
    MANY PATIENTS DESERVELARGE MEASURE OF REASSURANCE …….
  • 5.
    BUT SUBGROUPS ATHIGH RISK OF PREMATURE DEATH & DISEASE COMPLICATIONS DOES EXIST • With history of Sudden & unexpected death in family • Progressive heart failure –LVOTO, ,Diastolic & micro vascular dysfunction, LVEF<50% • Atrial fibrillation, with risk for embolic stroke
  • 7.
  • 8.
    Probability of hypertrophiccardiomyopathy (HCM)–related death among 273 patients with a left ventricular outflow gradient of at least 30 mm Hg under basal conditions and 828 patients without obstruction at entry. (Effect of Left Ventricular Outflow Tract Obstruction on Clinical Outcome in Hypertrophic Cardiomyopathy N Engl J Med 2003;348:295-303).
  • 9.
  • 10.
  • 11.
  • 12.
    ACC Recommendations Class I 1.The decision to place an ICD in patients with HCM should include application of individual clinical judgment, as well as a thorough discussion of strength of evidence, benefits,& risks to allow informed patient’s active participation in decision making Level of Evidence: C) 2. ICD placement is recommended for patients with HCM with prior documented cardiac arrest, ventricular fibrillation, or hemodynamically significant VT(Level of Evidence: B)
  • 13.
    Selection of ICDDevice Type—Recommendations Class IIa 1. In patients with HCM who meet indications for ICD , single-chamber devices are reasonable in younger patients without a need for atrial or ventricular pacing. 2. In patients with HCM who meet indications for ICD, dual-chamber ICDs are reasonable for patients with sinus bradycardia and/or paroxysma AF. 3. In patients with HCM who meet indications for ICD , dual-chamber ICDs are reasonable for patients with elevated resting outflow gradients greater than 50 mm Hg & significant heart failure symptoms who may benefit from RV pacing (most commonly, but not limited to, patients >65 years of age).
  • 14.
    ICD IN HCM……2INTERNATIONAL MULTICENTRE REGISTRY….. • Among patients who received a device for secondary prevention , annualized rate of subsequent appropriate ICD discharge was 10% per yr. • Patients with primary prevention ICDs placed on basis of 1 or more of conventional risk markers experienced appropriate ICD therapy at a rate of 4% per yr. • Number of risk markers present did not predict subsequent device discharge Maron BJ, Spirito P, Shen WK, et al. Implantable cardioverterdefibrillators and prevention of sudden cardiac death in hypertrophic cardiomyopathy. JAMA. 2007;298:405–12. Maron BJ, Shen WK, Link MS, et al. Efficacy of ICDfor the prevention of sudden death in patientswith hypertrophic cardiomyopathy. N Engl J Med. 2000;342:365–73.
  • 15.
    Risks of ICDimplantation Risks of ICD implantation may be thought of, & communicated to patients, as 4 ‘‘I’s,’’ • Implantation risk, • Infection, • Inappropriate shock, • Insurance risk & never using device (you buy the policy but don’t die).
  • 16.
    Asymptomatic Patients • Largeproportion are asymptomatic, & most will achieve a normal life expectancy. • Educate patient • Screening of 1st -degree relatives • Avoiding strenuous activity . • Risk stratification for SCD Watchful waiting is often appropriate
  • 17.
  • 18.
    Symptomatic Patients Major goalis to alleviate exertional dyspnea, palpitations & chest discomfort, which may reflect pathophysiologic mechanisms such as LVOT obstruction, reduced supply of myocardial O2 , MR and impaired LV diastolic relaxation & compliance Pharmacologic therapy of symptoms in obstructive HCM is successful in more than two-thirds of patients
  • 19.
    Pharmacologic therapy… Beta blockersfirst choice(Class I) • Negative inotropic effect ↓ejection accleration , ↓flow velocity in early systole , ↓ early drag forces on mitral valve , ↓ mitral septal contact ,↓SAM & gradient ,decreased adrenegic induced tachycardia,increased diastolic filling period . • If low dose ineffective then increases dose to maintain resting HR <60-65 , generally max recommended/tolerable doses can be used
  • 20.
  • 21.
    Verapamil (class I) •Add on therapy to beta blockers if high doses of beta blockers are not tolerated • First choice when beta blockers are contraindicated • Maximal doses of 280 mg/day • AVOID in NYHA class IV dyspnoea and hypotension • When used as add-on therapyto look for high grade AV block Diltiazem • improves diastolic performance . • Cautiously to be used in those with severe LVOTO, increased PCWP, low BP
  • 22.
    MANAGEMENT OF HCM DISOPYRAMIDE(class II A) • NOT USED AS A SOLO THERAPY • ALWAYS AS AN ADD ON THERAPY TO BB AND VERAPAMIL • INCREASED AV CONDUCTION, PROLONG QT INTERVAL, ANTICHOLINERGIC SIDE EFFECTS
  • 23.
    ROLE OF DIURETICS •USEFUL DRUGS WHEN WE KNOW WHEN TO USE • AVOIDED IN HOCM WITH PRESERVED SYSTOLIC FUNCTION (class II B) • CAN BE USED IN HOCM WITH SYSTOLIC DYSFUNCTION (class II B), NONOBSTRUCTIVE HCM (ONLY AS ADD ON THERAPY-class II A)
  • 24.
    MANAGEMENT OF ACUTEHYPOTENSION IN HOCM • IV FLUIDS (class I) • PHENYLEPHRINE (class I)-vasopressor • Positive inotropes can cause harm (class III) • MANAGEMENT OF HOCM WITH “DEPRESSED SYSTOLIC FUNCTION” IS A SEPERATE ENTITY
  • 25.
    MANAGEMENT OF HCMWITH LV SYSTOLIC DYSFUNCTION • ACEi/ARBs, Diuretics-STANDARD HF TREATMENT (class I) • DISCONTINUE VERAPAMIL, DILTIAZEM, DISOPYRAMIDE (class III) • CAD, VALVULAR HEART DISEASE, METABOLIC DISORDERS TO BE RULED OUT • ICDs TO BE CONSIDERED (class IIB) • ANTICOAGULATION IN PRESENCE OF AF/LV APICAL ANEURYSMS • HEART TRANSPLANTATION FOR REFRACTORY NYHA CLASS III/IV SYMPTOMS
  • 27.
    ACC Recommendations… Class III(HARM) •Nifedipine or other dihydropyridine CCB in patients with LVOT obstruction. • Verapamil -obstructive HCM in setting of systemic hypotension or severe dyspnea at rest. • Digitalis in the absence of AF. • Disopyramide alone without beta blockers or verapamil in patients with HCM with AF . • Dopamine, dobutamine, norepinephrine, & other intravenous positive inotropic drugs in acute hypotension in patients with obstructive HCM
  • 28.
    Pharmacotherapy in Non ObstructiveHCM • Limited options • Verapramil, beta blockers may be used , not that helpful as in Obstructive cases • Disopyramide not recommended • Diuretics if HF +
  • 30.
  • 31.
  • 32.
    Alcohol Septal Ablation(ASA) • A 68-year-old lady, unresponsive to DDD pacemaker & optimal medical therapy for HOCM, agreed to become first patient for ASA for Dr Sigwart 1994 who initially noticed that significant reduction in LVOT gradient when angioplasty balloon was inflated in 1st septal artery, • This was further supported by disappearance of typical auscultatory findings, & echo manifestations of obstruction of HOCM following MI • However it took a decade for ethical clearance for this revolutionary idea of instilling alcohol & producing a controlled infarction.
  • 33.
    Patient selection …. •Clinical: NYHA III or IV DOE , AOE or occasionally other exertional symptoms (such as syncope or near syncope) that interfere with everyday activity or quality of life despite optimal medical therapy. • Hemodynamic: Dynamic LVOT gradient at rest or with physiologic provocation 50 mm Hg associated with septal hypertrophy & SAM of mitral valve. • Anatomic: Targeted anterior septal thickness sufficient to perform the procedure safely and effectively in the judgment of individual operator.,Avoided if septal thickness <18 mm
  • 34.
    ASA…..Experienced operators • Individualoperator with a cumulative case volume of at least 20 procedures • Individual operator who is working in a dedicated HCM program with a cumulative total of at least 50 procedures
  • 35.
    Alcohol Septal Ablation(ASA)…Technique • Contrast angiography of septal perforator through balloon central lumen with simultaneous echo Guidance confirms delivery to only target myocardium. • A short (∼10mm) OTW balloon is advanced into septal artery, balloon material should not disintegrate on exposure, should be at least equal or slightly bigger than septal artery (2- 2.5 mm) • About 1 -3mL of alcohol is infused in controlled fashion. • It is important that balloon be inflated & that a contrast injection also show that there is no extravasation of dye into distal LAD. • Contrast enhancement of other regions (papillary muscles, free wall) indicates collateral circulation from septal perforator artery, & alcohol should not be infused .
  • 36.
    LVOTO gradient showsa triphasic response following ASA. • Stage 1: Stunning phase: There is immediate decrease in gradient following ASA. stunning of septum. • Stage 2: Edema phase: There might be some increase in LVOTO due to peri-infarction edema. This is reason for recurrence of gradient during discharge time. Lasts for 5–10 days after procedure . • Stage 3: Scar phase:LVOTO gradually decreases, as scar forms over weeks -months & septum becomes thinner gradually. This stage lasts for 3–12 months after ASA. Thus, accurate success of ASA can only be determined after 3 months.
  • 37.
    Alcohol septal ablation: Advantages Greater patient satisfaction : • Absence of a surgical incision & GA • Less overall discomfort • Much shorter recovery time. Selective advantage in older patients.
  • 38.
    Complications • Temporary CHB50% occurs during procedure. • Persistent CHB prompting permanent pacemaker occurs in 10% - 20%
  • 39.
    Complications • 5% ofpatients have sustained VT during hospitalization. • In-hospital mortality rate is up to 2%.(0- 4%) • Because of potential for creating a VSD , septal ablation should not be performed if target septal thickness is < 18 mm. • LAD dissection, remote infarction, ventricular fibrillation, stroke, pericardial effusion, are relatively uncommon complications
  • 40.
    FABERS SCORING SYSTEMTO PREDICT PPI NEED • Upto 8, Low risk, discharge from monitoring; • 8–12, intermediate risk,prolonged monitoring; • >12, high risk, prepare for early pacemaker implantation.
  • 41.
    PREDICTORS OF CHBAFTER ASA…CHANG etal
  • 42.
    ACC……..Class II a •When surgery is contraindicated or risk is considered unacceptable because of serious comorbidities or advanced age,ASA, when performed in experienced centers, can be beneficial in eligible adult patients with HCM with LVOT obstruction & severe drug-refractory symptoms (usually NYHA functional classes III or IV). (Level of Evidence: B)
  • 43.
    ACC……..Class II b •ASA, when performed in experienced centers, may be considered as an alternative to surgical myectomy for eligible adult patients with HCM with severe drug- refractory symptoms & LVOT obstruction when, after a balanced and thorough discussion, the patient expresses a preference for septal ablation. (Level of Evidence: B) • Effectiveness of ASA is uncertain in patients with HCM with marked (i.e., >30 mm) septal hypertrophy, and therefore the procedure is generally discouraged in such patients. (Level of Evidence: C)
  • 44.
    Class III :HARM • Adult patients with HCM who are asymptomatic with normal exercise tolerance or whose symptoms are controlled or minimized on optimal medical therapy. (Level of evidence: C) • Septal reduction therapy should not be done unless performed as part of a program dedicated to the longitudinal and multidisciplinary care of patients with HCM. (Level of Evidence: C) • Mitral valve replacement for relief of LVOT obstruction should not be performed in patients with HCM in whom septal reduction therapy is an option. (Level of Evidence: C) • Alcohol septal ablation should not be done in patients with HCM with concomitant disease that independently warrants surgical correction , in whom surgical myectomy can be performed as part of the operation. (Level of Evidence: C)
  • 45.
    Clinical outcome ofASA…… • In a pooled analysis of 42 published studies between 1996 and 2005, Alam et al. have analyzed the outcome of ASA in 2959 patients. After a mean follow-up of 12.7 months, • LVOTO gradients Resting from 65.3 to 15.8 mmHg • Provocable from 125.4 to 31.5 mmHg, • Basal septal diameter decreased from 20.9 to 13.9 mm. • Mean NYHA functional class from 2.9 to 1.2. • Mean exercise capacity ↑34% • Peak oxygen consumption ↑ 33%, • Procedural success rate was 89%. • 6.6% of patients required multiple ablations • 1.9% went on to septal myectomy. • Mean 30-day mortality was 1.5%. • Late all-cause mortality was 0.5%.
  • 46.
  • 47.
    Surgical Therapy • Transaorticseptal myectomy is currently considered most appropriate treatment for majority of patients with obstructive HCM & severe symptoms unresponsive to medical therapy . • Traditional myectomy (Morrow procedure) with about a 3-cm long resection(Tips of MV) • Extended myectomy (a resection of about 7 cm)( upto apex) are currently used. • RPRrepair- (R) resection of septum, (P) plication of anterior leaflet of mitral valve, & (R) release of abnormal papillary muscle attachments.
  • 48.
    Mechanism… • LVOT gradientreduction with myectomy results from basal septal thinning with resultant enlargement of LVOT area (and redirection of forward flow with loss of the drag & Venturi effects on mitral valve)& consequently abolition of SAM & mitral-septal contact. • MR is also usually eliminated without need for additional MV surgery. • With myectomy, LA size,risk for AF is reduced, & LV pressures & wall stress are normalized.
  • 50.
    Complications • Complications followingmyectomy are rare when performed in experienced centers. • The risk of CHB is approximately 2% with myectomy (higher with preexisting RBBB), but in myectomy patients who have had previous ASA, risk is much higher (50% to 85%) • Iatrogenic VSD occurs in 1% of patients • Aortic valve or mitral valve injury - 1% • Operative mortality - < 1%
  • 51.
    ACC …… ClassII a • Surgical septal myectomy, when performed in experienced centers, can be beneficial and is the first consideration for majority of eligible patients with HCM with severe drug-refractory symptoms and LVOT obstruction. (Level of Evidence: B)
  • 54.
    ROLE OF MYOMECTOMY •Surgery is clearly indicated for the relief of symptoms in medically refractory obstructive HCM. • However, till date, there is no evidence to suggest that septal myectomy improves survival in patients who achieve relief of gradient and symptoms through pharmacologic therapy or those who have only mild symptoms.
  • 57.
    DDD Pacing • Implantationof a dual-chamber pacemaker with short AV delay was proposed as alternative treatment for patients with severe symptomatic HOCM. Mechanism ?? • Paradoxical septal movement widening LVOT • Dyssynchrony—RV pacing, Short AV delay, decreased LV ejection acceleration &decreases early forces on mitral valve • However, 3 randomized crossover trials showed that although symptomatic improvement was reported by majority of patients following continuous DDD pacing, a similar frequency of improvement was reported by patients during AAI mode (control mode without pacing).Suggesting a placebo effect
  • 58.
    DDD Pacing • Thereare no data that dual-chamber pacing either reduces the risk of SCD in patients with HCM, alters the underlying progression of disease, or is of benefit to patients with non obstructive HCM. • A trial of dual chamber pacing may be considered for symptomatic patients with obstruction in whom an ICD has already been implanted for high-risk status. (Class IIa )
  • 59.
    ACC …. Recommendations. Class IIb: • Permanent pacing may be considered in medically refractory symptomatic patients with obstructive HCM who are suboptimal candidates for septal reduction therapy. Class III: • Asymptomatic, medically controlled & as first line therapy for those eligible for septal reduction .
  • 60.
    ACC…. AF GUIDELINES CLASSI : • Anticoagulation , INR 2-3 … • Rate control with Beta blockers, Non DiHydropyridine CCBs Class IIa : • Disopyramide( with rate controlling drugs), Amidarone ---- Antiarrythmics.. • RFA ---Refractory, unable to take medicines • Maze procedure—during myomectomy or in selected patients Class IIb • Sotalol, Dofetilide, Dronaderone
  • 61.
    ACC…..Pregnancy/Delivery— Recommendations Class I In womenwith HCM who are asymptomatic or whose symptoms are controlled with beta-blocking drugs, the drugs should be continued during pregnancy, but increased surveillance for fetal bradycardia or other complications is warranted. For patients (mother or father) with HCM, genetic counseling is indicated before planned conception.
  • 62.
    ACC…..Pregnancy/Delivery— Recommendations • In womenwith HCM & resting or provocable LVOT obstruction greater than or equal to 50 mm Hg and/or cardiac symptoms not controlled by medical therapy alone, pregnancy is associated with increased risk, and these patients should be referred to a high-risk obstetrician. (Level of Evidence: C) • The diagnosis of HCM among asymptomatic women is not considered a contraindication for pregnancy, but patients should be carefully evaluated in regarding to the risk of pregnancy.
  • 63.
    ACC…..Pregnancy/Delivery— Recommendations Class IIa • Forwomen with HCM whose symptoms are controlled (mild to moderate), pregnancy is reasonable but expert maternal/fetal medical specialist care including cardiovascular and prenatal monitoring, is advised. (Level of Evidence: C) Class III • Harm For women with advanced heart failure symptoms and HCM, pregnancy is associated with excess morbidity/ mortality. (Level of Evidence: C)
  • 64.
    HCM & ATHELETES Recommendationto Avoid Competition • HCM is most common structural heart disease found at autopsy in those young atheletes who have SCD in playing field. It is recommended • Patients with HCM should avoid competition & extremes of exertion. • To avoid activities where syncope would have disastrous effect such as scuba diving or surfing. • Patients not lift more than 40 lb.
  • 65.
    ACC …. Guidelines ClassIII Patients with HCM should not participate in intense competitive sports regardless of age, sex, race, presence or absence of LVOT obstruction, prior septal reduction therapy, or implantation of a cardioverter-defibrillator for high-risk status
  • 66.
    CONCLUSION • There isa need for basic understanding of mechanisms that transform a genotype-positive individual into a patient with HCM. • If these were understood, means to prevent or modify pathologic hypertrophy might be found • More medications are needed for this condition for both palliation of symptoms & preventing disease progression. In particular, to prevent fibrosis and improve chamber compliance. • For obstruction, long-term study of benefits & risks of alcohol ablation must be compiled & compared to myectomy. • Current paradigms for sudden death risk stratification lack predictive accuracy
  • 67.

Editor's Notes

  • #6 CONSIDER DETAILS
  • #8 Patients who have no resting gradient but who have gradients greater than 30 mm Hg after maneuvers have latent obstruction, and patients with mild obstruction that rises above 30 mm Hg after maneuvers have provocable obstruction.
  • #15 There have been 2 reports from an international, multicenter registry of patients with HCM who have undergone ICD placement on the basis of the clinical perception of SCD sufficient to justify device therapy.150,153 Among patients who received a device as a result of a prior personal history of cardiac arrest or sustained ventricular arrhythmia (secondary prevention ICD), the annualized rate of subsequent appropriate ICD discharge was 10% per year. Patients with primary prevention ICDs placed on the basis of 1 or more of the conventional risk markers experienced appropriate ICD therapy at a rate of 4% per year.150,153 The number of risk markers present did not predict subsequent device discharge
  • #17 Large proportion of patients are asymptomatic, & most will achieve a normal life expectancy. Educate patients & their families about disease process, including screening of 1st -degree relatives & avoiding particularly strenuous activity or competitive athletics. Risk stratification for SCD should also be performed in all patients, irrespective of whether symptoms are present.
  • #23 COS HCM WITH AFINCREASED AV CONDUCTION, PROLONG QT INTERVAL, ANTICHOLINERGIC SIDE EFFECTS…WHEN WE ARE EXHAUSTED WITH THE MAXIMUM DOSES OF BB AND VERAPAMIL AND PT STILL NOT RESPONDING….
  • #24 FOR THIS WE NEED TO UNDERSTAND THE PATHOPHYSIOLOGY OF HCM THOROUGHLY
  • #28 Disopyramide alone without beta blockers or verapamil in patients with HCM with AF because disopyramide may enhance atrioventricular conduction and increase the ventricula rate during episodes of AF.
  • #32 First reported in 1995, by Sigwart ASA uses transcoronary administration of absolute ethanol via a percutaneous approach to induce a localized infarction of basal septum at point of contact of anterior mitral valve leaflet, thereby reducing LVOTO & MR .
  • #33 First reported in 1995, by Sigwart ASA uses transcoronary administration of absolute ethanol via a percutaneous approach to induce a localized infarction of basal septum at point of contact of anterior mitral valve leaflet, thereby reducing LVOTO & MR .
  • #39 The target septal branch may occasionally originate from the left main coronary artery, an intermediate or diagonal branch or the posterior descending coronary artery.
  • #41 b8, Low risk, discharge from monitoring; 8–12, intermediate risk, prolonged monitoring; N12, high risk, prepare for early pacemaker implantation.
  • #50 Fig 11. Surgical separation of left ventricular inflow from outflow in obstructive HCM: extended myectomy and papillary muscle mobilization. Top: Line drawing of outflow relative to the mitral valve in early systole. Note the anterior position of the mitral valve coaptation. The prominent mid-septal bulge redirects outflow so that it comes from a relatively posterior direction, catching the anteriorly positioned mitral valve and pushing it into the septum. Second: After subaortic septal resection. The subaortic septum has been resected, but only down to the tips of the mitral leaflets. Flow is still redirected by the remaining septal bulge so that it comes from a posterior direction. It still catches the mitral valve; SAM persists, as does obstruction. Third: The septal bulge below the mitral leaflet tips has been resected, an extended myectomy. Now, flow tracks more anteriorly and medially, away from the mitral leaflets Bottom: Mobilization and partial excision of the papillary muscles is added to extended myectomy. The mitral coaptation plane is now more posterior, explicitly out of the flow stream. Reprinted wit
  • #51 As surgery usaually gives a LBBBB reeverse with ash