MODULE 3
Management and Information & Decision
Support Systems – Management
Information Systems – Expert systems –
Examples, Executive Information Systems,
Artificial Intelligence Technologies .
Management and Information
Management
 It describes What managers do in the operation of
their organization: Plan, organize, initiate and
control operations
 They plan by setting strategies and goals and
selecting the best course of action to achieve the
plan.
 They organize the tasks necessary for the
operational plan.
 They Control the performance of work by setting
performance standards and avoiding deviations
from standard.
 The most important task of managers is decision
making.
Management
comprises planning, organizing, staffing, leading or
directing, and controlling an organization (a group
of one or more people or entities) or effort for the
purpose of accomplishing a goal.
Information
Information consists of data that have been
retrieved , processed or otherwise used
for informative or inference purposes of
decision making.
Information improves the quality of decision
making.
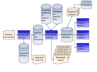
Sources of Management Information
Schematic
Corporate
databases
of
internal
data
Databases
of
external
data
Databases
of
valid
transactions
Operational
databases
Transaction
processing
systems
Management
information
systems
Decision
support
systems
Executive
support
systems
Expert
systems
Business
transactions
Input and
error list
Drill-down reports
Exception reports
Demand reports
Key-indicator reports
Scheduled
reports
Employees
Corporate
intranet
Application
databases
Concept of Information
• Information, in its most restricted technical
sense, is a sequence of symbols that can be
interpreted as a message.
• Information can be recorded as signs, or
transmitted as signals.
• The information has a value in decision making
while data does not have.
• Information brings clarity and creates an
intelligent human response in the mind.
• information is the message (utterance or
expression) being conveyed.
Features or Characteristics of
Information
• Improves representation of an entity
• Updates the level of knowledge
• Has a surprise value
• Reduces uncertainty
• Aids in decision making
Types of information:
1. Primary (Think of this as Firsthand)
Primary information is comprised of original materials that were created first
hand. This type of information is from the time period involved and has not been
filtered through interpretation.
Examples are:
• Diaries
• Interviews (legal proceedings, personal, telephone, email)
• Letters
• Original Documents (i.e. birth certificate or a trial transcript)
• Patents
• Photographs
• Proceedings of Meetings, Conferences and Symposia.
• Survey Research (such as market surveys and public opinion polls)
• Works of Literature
Types of information (Contd….):
2. Secondary (Think of this as Second Hand)
Secondary information is made up of accounts written after the fact with the
benefit of hindsight. It is comprised of interpretations and evaluations of
primary information. Secondary information is not evidence, but rather
commentary on and discussion of evidence.
Examples are:
• Biographies
• Books
• Commentaries
• Dissertations
• Indexes, Abstracts, Bibliographies (used to locate primary & secondary
sources)
• Journal Articles
Types of information(Contd….):
3. Tertiary (Think of this as Third Hand)
Tertiary information is a distillation and collection of
primary and secondary information.
Examples are:
• Almanacs
• Encyclopedias
• Fact books
ROLE OF INFORMATION IN DECISION
MAKING
• The decision making process includes the
following stages:
• Identification and structuring of problem: One
needs information to identify a problem and put
it in a structured manner.
• Putting the problem in a context: Without
information about the context in which the
problem has occurred, one cannot take any
decision on it. In a way , the context defines the
problem.
• Generation of alternatives: Information is
a key ingredient in the generation of
alternatives for decision-making.
• Choice of the best alternative: Based on the
information about he suitability of the
alternatives, a choice is made to select the
best alternative.
PROCESS OF GENERATION AND
COMMUNICATION
Data processing can be defined as the
processing of data to make it more usable and
meaningful and thus converting into
information. It covers all activities required for
generating information from data.
Steps in the process of generation and
communication of information:
1. Origination:
2. Input:
3. Processing:
4. Storing:
5. Data retrieval:
6. Production of documents:
7. Data communication:
Steps in the process of generation and
communication of information:
1. Origination:
2. Input:
3. Processing:
4. Storing:
5. Data retrieval:
6. Production of documents:
7. Data communication:
The main source of records used in data
processing is sales orders, purchase orders or
employee time cards stored in magnetic tapes,
disks and terminals.
Steps in the process of generation and
communication of information:
1. Origination:
2. Input:
3. Processing:
4. Storing:
5. Data retrieval:
6. Production of documents:
7. Data communication:
The input of data stored on these
source documents into the data
processing system. The data
records stored in secondary
devices is now fed into the
computer for processing.
Steps in the process of generation and
communication of information:
1. Origination:
2. Input:
3. Processing:
4. Storing:
5. Data retrieval:
6. Production of documents:
7. Data communication:
Computer and other electronic
devices are used for processing
data. Data should be sorted and
verified before processing.
Processing involves calculation,
comparison, filtering and
modification of data according to
user’s requirements.
Steps in the process of generation and
communication of information:
1. Origination:
2. Input:
3. Processing:
4. Storing:
5. Data retrieval:
6. Production of documents:
7. Data communication:
The result of processing of
data must be kept for
future reference. This
function is called storage.
Steps in the process of generation and
communication of information:
1. Origination:
2. Input:
3. Processing:
4. Storing:
5. Data retrieval:
6. Production of documents:
7. Data communication:
With the introduction of
information technology users
will be able to search and
retrieve files records on-line
with direct access devices.
Steps in the process of generation and
communication of information:
1. Origination:
2. Input:
3. Processing:
4. Storing:
5. Data retrieval:
6. Production of documents:
7. Data communication:
Copies of documents and
reports are prepared as
an output of the
information system.
Steps in the process of generation and
communication of information:
1. Origination:
2. Input:
3. Processing:
4. Storing:
5. Data retrieval:
6. Production of documents:
7. Data communication:
On-line transmission of
information is possible in
electronic data processing
system.
Quality and Value of information
• The quality and value of information can be
described as how it contributes for effective
decision making.
• The quality of information is high, if it creates
managerial impact leading to attention,
decision and action.
Quality and Value of information (Contd……)
Value of Information:
• Timeliness
• Presentation
• Accuracy
• Context
• Expectation
Quality and Value of information (Contd……)
The quality of information can be measured on
the four dimensions:
utility,
satisfaction,
error,
bias.
Quality and Value of information (Contd……)
1)The utility Dimension:-
 The utility dimension has four components namely the
form, the time, the access and the procession.
 If the information is presented in the form of manager
requires, then its utility increases.
 If it is available(time) when needed, the utility is optimized.
 If the information is easily and quickly accessible through
the online access system, its utility gets an additional boost.
 If the information is processed by the manager who needs
it, then its utility is the highest.
Quality and Value of information (Contd……)
2)Satisfaction Dimension:-
The degree of satisfaction would determine the
quality of the information.
 If the organization has a high degree of
satisfaction, then one can be safe in saying that
information systems are designed properly to
meet the information needs of the managers at
all the levels.
Quality and Value of information (Contd……)
3)Error Dimension:-
 The error creep in on account of various reasons, namely:
• An incorrect data measurement
• An incorrect collection method.
• Failure to follow the prescribed data processing procedure.
• Loss of data or incomplete data.
• Poor application of data validation and control systems.
• A deliberate falsification.
 The data should be avoided of errors, care should be taken that the
information is processed after ensuring the correctness of the data
in terms of time and the number of document, and the transactions
in the period.
Quality and Value of information (Contd……)
4. Bias Dimension:-
The procedure of communicating the
information should be such that the system is
able to detect the degree and the nature of
the bias and correct the information
accordingly.
Sources of Management Information
Schematic
Corporate
databases
of
internal
data
Databases
of
external
data
Databases
of
valid
transactions
Operational
databases
Transaction
processing
systems
Management
information
systems
Decision
support
systems
Executive
support
systems
Expert
systems
Business
transactions
Input and
error list
Drill-down reports
Exception reports
Demand reports
Key-indicator reports
Scheduled
reports
Employees
Corporate
intranet
Application
databases
Organization and
Management
Technique of Management
Function of
Management
1. Behavioral Science Technique
2. Quantitative Technique
3. Decision Technique
4. Experience Rule
Planning Organization Directing Staffing Controlling
Man Power
Resource Flows
Money, Material
M/c Facilities
MIS
Structure of MIS
Structure of MIS::
MIS structure be described by following a variety of
different approaches:
• Physical components,
• Information system processing functions,
• Decision support
• Levels of management activities
• Organizational functions
MIS Structure Based on Physical
components:
Structure of MIS may be understood by looking at the physical components
of the information system in an organization.
• Hardware: Hardware refers the physical data processing equipment and
peripheral devices.
• Software: software is broad term given to the instruction or program that
direct the operation of the hardware.
• Database: the data base consist of all data utilized by application software.
• Input and output: various physical input and output from the information
system, existing in the form like printout, report etc.
Information system processing
functions:
Information system structure can also be understood in term of its processing
functions. The main processing functions of information system are
described below:
• To Process Transactions: Information systems process transaction may be
defined as an activity taking place in an organization.
• To Maintain Master files: Information systems create and maintain master
files in the organization. A master file stores the historical data about
the organization.
• To Produce Reports: Reports are significant products of an information
system. Many reports are produces on a regular basis, which are called
scheduled reports.
• To Process Interactive Support Applications
Decision Support:
Decision vary with respect to the structure that
can be provided for making them. A highly
structured decision can be pre-planned. A
structured decision, because of its well
defined nature can be said to be
programmable.
Level of management activities:
• The structure of an information system can be categorized
in terms of level of the management activities.
• Strategic planning deals with long-range considerations.
The decisions include the choice of business directions,
market strategy, product etc.
• Management control level includes acquisition and
organization of resource, structuring of work and training of
personnel.
• Operational control is related to short-term decision
for current operations. Pricing, ,inventory level etc
Organizational functions:
• The structure of management information system can also be
described in terms of the organizational functions.

management information system module3

  • 1.
    MODULE 3 Management andInformation & Decision Support Systems – Management Information Systems – Expert systems – Examples, Executive Information Systems, Artificial Intelligence Technologies .
  • 2.
  • 3.
    Management  It describesWhat managers do in the operation of their organization: Plan, organize, initiate and control operations  They plan by setting strategies and goals and selecting the best course of action to achieve the plan.  They organize the tasks necessary for the operational plan.  They Control the performance of work by setting performance standards and avoiding deviations from standard.  The most important task of managers is decision making.
  • 4.
    Management comprises planning, organizing,staffing, leading or directing, and controlling an organization (a group of one or more people or entities) or effort for the purpose of accomplishing a goal.
  • 5.
    Information Information consists ofdata that have been retrieved , processed or otherwise used for informative or inference purposes of decision making. Information improves the quality of decision making.
  • 6.
    Sources of ManagementInformation Schematic
  • 7.
  • 8.
    Concept of Information •Information, in its most restricted technical sense, is a sequence of symbols that can be interpreted as a message. • Information can be recorded as signs, or transmitted as signals. • The information has a value in decision making while data does not have. • Information brings clarity and creates an intelligent human response in the mind. • information is the message (utterance or expression) being conveyed.
  • 9.
    Features or Characteristicsof Information • Improves representation of an entity • Updates the level of knowledge • Has a surprise value • Reduces uncertainty • Aids in decision making
  • 10.
    Types of information: 1.Primary (Think of this as Firsthand) Primary information is comprised of original materials that were created first hand. This type of information is from the time period involved and has not been filtered through interpretation. Examples are: • Diaries • Interviews (legal proceedings, personal, telephone, email) • Letters • Original Documents (i.e. birth certificate or a trial transcript) • Patents • Photographs • Proceedings of Meetings, Conferences and Symposia. • Survey Research (such as market surveys and public opinion polls) • Works of Literature
  • 11.
    Types of information(Contd….): 2. Secondary (Think of this as Second Hand) Secondary information is made up of accounts written after the fact with the benefit of hindsight. It is comprised of interpretations and evaluations of primary information. Secondary information is not evidence, but rather commentary on and discussion of evidence. Examples are: • Biographies • Books • Commentaries • Dissertations • Indexes, Abstracts, Bibliographies (used to locate primary & secondary sources) • Journal Articles
  • 12.
    Types of information(Contd….): 3.Tertiary (Think of this as Third Hand) Tertiary information is a distillation and collection of primary and secondary information. Examples are: • Almanacs • Encyclopedias • Fact books
  • 13.
    ROLE OF INFORMATIONIN DECISION MAKING • The decision making process includes the following stages: • Identification and structuring of problem: One needs information to identify a problem and put it in a structured manner. • Putting the problem in a context: Without information about the context in which the problem has occurred, one cannot take any decision on it. In a way , the context defines the problem.
  • 14.
    • Generation ofalternatives: Information is a key ingredient in the generation of alternatives for decision-making. • Choice of the best alternative: Based on the information about he suitability of the alternatives, a choice is made to select the best alternative.
  • 15.
    PROCESS OF GENERATIONAND COMMUNICATION Data processing can be defined as the processing of data to make it more usable and meaningful and thus converting into information. It covers all activities required for generating information from data.
  • 16.
    Steps in theprocess of generation and communication of information: 1. Origination: 2. Input: 3. Processing: 4. Storing: 5. Data retrieval: 6. Production of documents: 7. Data communication:
  • 17.
    Steps in theprocess of generation and communication of information: 1. Origination: 2. Input: 3. Processing: 4. Storing: 5. Data retrieval: 6. Production of documents: 7. Data communication: The main source of records used in data processing is sales orders, purchase orders or employee time cards stored in magnetic tapes, disks and terminals.
  • 18.
    Steps in theprocess of generation and communication of information: 1. Origination: 2. Input: 3. Processing: 4. Storing: 5. Data retrieval: 6. Production of documents: 7. Data communication: The input of data stored on these source documents into the data processing system. The data records stored in secondary devices is now fed into the computer for processing.
  • 19.
    Steps in theprocess of generation and communication of information: 1. Origination: 2. Input: 3. Processing: 4. Storing: 5. Data retrieval: 6. Production of documents: 7. Data communication: Computer and other electronic devices are used for processing data. Data should be sorted and verified before processing. Processing involves calculation, comparison, filtering and modification of data according to user’s requirements.
  • 20.
    Steps in theprocess of generation and communication of information: 1. Origination: 2. Input: 3. Processing: 4. Storing: 5. Data retrieval: 6. Production of documents: 7. Data communication: The result of processing of data must be kept for future reference. This function is called storage.
  • 21.
    Steps in theprocess of generation and communication of information: 1. Origination: 2. Input: 3. Processing: 4. Storing: 5. Data retrieval: 6. Production of documents: 7. Data communication: With the introduction of information technology users will be able to search and retrieve files records on-line with direct access devices.
  • 22.
    Steps in theprocess of generation and communication of information: 1. Origination: 2. Input: 3. Processing: 4. Storing: 5. Data retrieval: 6. Production of documents: 7. Data communication: Copies of documents and reports are prepared as an output of the information system.
  • 23.
    Steps in theprocess of generation and communication of information: 1. Origination: 2. Input: 3. Processing: 4. Storing: 5. Data retrieval: 6. Production of documents: 7. Data communication: On-line transmission of information is possible in electronic data processing system.
  • 24.
    Quality and Valueof information • The quality and value of information can be described as how it contributes for effective decision making. • The quality of information is high, if it creates managerial impact leading to attention, decision and action.
  • 25.
    Quality and Valueof information (Contd……) Value of Information: • Timeliness • Presentation • Accuracy • Context • Expectation
  • 26.
    Quality and Valueof information (Contd……) The quality of information can be measured on the four dimensions: utility, satisfaction, error, bias.
  • 27.
    Quality and Valueof information (Contd……) 1)The utility Dimension:-  The utility dimension has four components namely the form, the time, the access and the procession.  If the information is presented in the form of manager requires, then its utility increases.  If it is available(time) when needed, the utility is optimized.  If the information is easily and quickly accessible through the online access system, its utility gets an additional boost.  If the information is processed by the manager who needs it, then its utility is the highest.
  • 28.
    Quality and Valueof information (Contd……) 2)Satisfaction Dimension:- The degree of satisfaction would determine the quality of the information.  If the organization has a high degree of satisfaction, then one can be safe in saying that information systems are designed properly to meet the information needs of the managers at all the levels.
  • 29.
    Quality and Valueof information (Contd……) 3)Error Dimension:-  The error creep in on account of various reasons, namely: • An incorrect data measurement • An incorrect collection method. • Failure to follow the prescribed data processing procedure. • Loss of data or incomplete data. • Poor application of data validation and control systems. • A deliberate falsification.  The data should be avoided of errors, care should be taken that the information is processed after ensuring the correctness of the data in terms of time and the number of document, and the transactions in the period.
  • 30.
    Quality and Valueof information (Contd……) 4. Bias Dimension:- The procedure of communicating the information should be such that the system is able to detect the degree and the nature of the bias and correct the information accordingly.
  • 31.
    Sources of ManagementInformation Schematic
  • 32.
  • 33.
    Organization and Management Technique ofManagement Function of Management 1. Behavioral Science Technique 2. Quantitative Technique 3. Decision Technique 4. Experience Rule Planning Organization Directing Staffing Controlling Man Power Resource Flows Money, Material M/c Facilities MIS Structure of MIS
  • 34.
    Structure of MIS:: MISstructure be described by following a variety of different approaches: • Physical components, • Information system processing functions, • Decision support • Levels of management activities • Organizational functions
  • 35.
    MIS Structure Basedon Physical components: Structure of MIS may be understood by looking at the physical components of the information system in an organization. • Hardware: Hardware refers the physical data processing equipment and peripheral devices. • Software: software is broad term given to the instruction or program that direct the operation of the hardware. • Database: the data base consist of all data utilized by application software. • Input and output: various physical input and output from the information system, existing in the form like printout, report etc.
  • 36.
    Information system processing functions: Informationsystem structure can also be understood in term of its processing functions. The main processing functions of information system are described below: • To Process Transactions: Information systems process transaction may be defined as an activity taking place in an organization. • To Maintain Master files: Information systems create and maintain master files in the organization. A master file stores the historical data about the organization. • To Produce Reports: Reports are significant products of an information system. Many reports are produces on a regular basis, which are called scheduled reports. • To Process Interactive Support Applications
  • 37.
    Decision Support: Decision varywith respect to the structure that can be provided for making them. A highly structured decision can be pre-planned. A structured decision, because of its well defined nature can be said to be programmable.
  • 38.
    Level of managementactivities: • The structure of an information system can be categorized in terms of level of the management activities. • Strategic planning deals with long-range considerations. The decisions include the choice of business directions, market strategy, product etc. • Management control level includes acquisition and organization of resource, structuring of work and training of personnel. • Operational control is related to short-term decision for current operations. Pricing, ,inventory level etc
  • 39.
    Organizational functions: • Thestructure of management information system can also be described in terms of the organizational functions.