LUMBAR SPINAL STENOSIS
Dr A. E. Bassey
Outline
• Introduction
• Anatomy
• Classification
• Pathophysiology
• Differential diagnoses
• Clinical features
• Investigation
• Treatment
• Post-operative care
• Outcome factors
• Complications
• Current trends
• Conclusion
• References
Introduction
• Lumbar spinal stenosis is a clinical syndrome of buttock or lower extremity
pain, with or without low back pain, resulting from diminished space for
neurovascular elements in the spinal canal
• It is one the commonest conditions for which patients see a physician, or
lose days from work, causing a heavy burden to the healthcare system as
the economy by way of productivity losses
• Prompt diagnosis and appropriate treatment are essential to obtaining
outcomes that are satisfactory to both patient and attending surgeon
Introduction
• Age-associated condition
• Population-based study in Japan:
• 40-49yrs – 1.7-2.2%
• 70-79yrs – 10.3-11.2%
• Commonest indication for spine surgery in >65yrs
• Commoner in women
Anatomy
• Five lumbar vertebrae
• Consecutive vertebrae articulate anteriorly via a primary cartilaginous
joint, and posteriorly via 2 synovial joints (facet joints)
• Each vertebra has broadly, a vertebral body and vertebral arch
Anatomy
• Supporting ligaments:
• Supraspinous ligament
• Interspinous ligament
• Ligamentum flavum
Anatomy
• IV disc
• Has central gel-like nucleus pulposus
• 85% water
• Mostly Type II collagen
• Surrounded by concentric rings of fibrocartilage
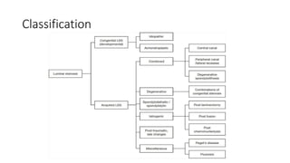
Classification
Classification
• Anatomically, classified into:
• Central stenosis
• Lateral recess stenosis
• Foraminal stenosis
Pathophysiology
• Intervertebral disc changes
• Changes in nucleus pulposus
• Dehydration
• Reduced chondroitin sulfate:Keratin sulfate ratio
• Changes in Annulus fibrosus
• Facet joint changes
• Degeneration, capsular hypertrophy, osteophyte formation
• Intervertebral foramen changes
• Ligamentum flavum changes
• Spinal instability
Pathophysiology
• Factors causing symptoms are
• Neural compression
• Vascular compromise
• Inflammatory mediators
• ? Demyelination
Differential diagnosis
• Mechanical low back pain
• Lower limb arthritis
• Vascular claudication
• Peripheral neuropathy
Clinical features
• History
• Neurogenic claudication is the hallmark feature of LSS – present in 90% of those with
symptomatic LSS
• Low back pain
• Severe neurologic deficits are uncommon
• Medical co-morbidities
• Examination
• Observation – sit, stand, ambulate with trunk flexed forward
• Lumbar extension provokes symptoms
• Neurologic exam is most times normal – mostly due to recess stenosis
• Assymetric DTRs
• Sensorimotor deficits in L5
• Nerve root tension signs are usually not present
• Remember to
• Screen hip and knee
• Check for stocking-type hypoaesthesia
• Check for vascular insufficiency
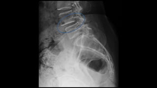
Investigation
• Xray
• MRI
• CT myelogram
• EMG, SSEPs, NCS
MRI
MRI
Treatment
• Non-operative
• Operative
Treatment
• Rationale for non-operative treatment
• In terms of natural history, most cases of LSS run a benign course with rapid
or catastrophic neurologic deterioration occurring rarely
• Non-operative gives acceptable outcomes in the long term – measuring
walking distance, pain control etc
• Early vs delayed surgery yielded similar outcomes
• Findings from the SPORT Trial
• Largest Level I study comparing non-operative therapy and decompressive laminectomy
for LSS
• Outcome measures - bodily pain and physical function on the SF-36 health status
questionnaire and the modified Oswestry Disability Index
• At 2yrs, surgical treatment had significantly better outcomes that non-op
• At 5yrs, the surgery group still had better parameters, but the difference was no longer
statistically significant, except for indices such as SF-36 bodily pain and physical function,
ODI
Treatment
• Based on these, some experts recommend attempting non-operative
treatment first, for mild to moderate stenosis.
• Despite all of these, open decompressive laminectomy is currently
considered the GOLD standard treatment modality for lumbar spinal
stenosis
• The factors guiding treatment choice should include
• Severity of pain
• Patient’s functional status
• Presence of co-morbidities
• Patient’s preference
Treatment
• Non-operative treatment
• Drug therapy
• PCM is ineffective compared to placebo (Williams et al – 2014, Machado et al
- 2015)
• NSAID use should be discouraged due to
• Inflammation is not core pathophysiology
• Age-related comorbidities can be aggravated
• Pure analgesics, eg opioids, are useful (remember sedation and risk of falls)
• Gabapentin has been shown to be useful – improved walking distance,
decreased pain scores, recovery of sensory deficits (Yaksi et al – 2007, Kaye et
al - 2014)
• Other drugs – pregabalin, TCAs, duloxetine – have not been studied in LSS
• Recommendation – Start gabapentin. If low back pain is present add opioid
Treatment
• Physical therapy
• Aim of PT
• Reduce lordosis
• Reduce extension forces on spine
• Increase abdominal core strength
• Other benefits – improve mood, mutual support, weight control
• Flexion-based lumbar stabilization exercises
• Stationary cycle
• Elliptical trainers
• Aquatic exercises
• Use of lumbar corset in slight flexion also beneficial
Treatment
• Epidural corticosteroid injection
• This is presumed to quell the inflammatory reaction resulting from stenosis
• It may be caudal, interlaminar or transforaminal
• Evidence in support of benefits of single injection is lacking,
• Multiple reports abound extolling the benefits of a multiple injection
regimen, with effects lasting up to 2 years (Hoogmartens et al – 1987, Botwin
et al – 2002, Delport et al – 2004)
Surgical treatment
• Ultimately, the main indications for surgical therapy are the patient’s desire and
failed non-operative management.
• Surgical treatment being current gold standard is reinforced by
• A recent Cochrane review stating “moderate and high quality evidence for non-operative
treatment is lacking and thus prohibits recommendations for guiding clinical practice.”
(Ammendolia et al – 2013)
• Non-operative treatment is therefore currently based on experience and training guided by
limited clinical outcome data
• Proper patient selection is critical to achieving a good outcome. The ideal patient
has features of neurogenic claudication, which are relieved by lumbar flexion
activities. This was echoed by Deen and colleagues
• Surgical decompression is usually done on an elective basis, except there’s rapidly
progressing neurologic deficit
Surgical treatment
• Techniques of surgical decompression
• Laminectomy +/- Arthrodesis
• Laminotomy
• Fenestration
• Laminoplasty
• MicroEndoscopic Decompressive Laminotomy
• InterSpinous Process devices
• Even though open Decompressive laminectomy is considered to gold
standard for treatment of LSS, current evidence is still insufficient to decide
which technique is most effective (Cochrane reviews – Gibson et al – 2005,
Overdevest et al - 2015).
Surgical treatment
• Open decompressive laminectomy
• Involves removal of posterior osseoligamentous structures
• Where symptoms are predominantly radicular, laminectomy alone is done
• Indications for laminectomy and fusion are:
• Neurogenic claudication with significant LBP component
• Neurogenic claudication + instability/spondylolisthesis
• LSS with degenerative scoliosis
• Revision decompressive laminectomy
Surgical treatment
• Open laminotomy
• Done in those with primarily lateral recess stenosis
• Aims to preserve much of the posterior structures with advocates claiming
improved stability and lower complication rates
• Approaches
• Unilateral laminotomy
• Bilateral laminotomy
• Unilateral laminotomy for bilateral decompression
• Thome & colleagues (2005) prospectively compared unilateral laminotomy for
bilateral decompression, bilateral laminotomy and open laminectomy
• Walking distance, pain control, pt satisfaction all similar
• Dural tear commonest complication
• BL had lowest complication rate
Surgical treatment
• Celik & colleagues (2010) went further to compare bilateral laminotomy and
open laminectomy
• Adequate decompression achieved in both groups on CT/MRI
• BL – much lower complication rate
• BL – nonsignificant trend to superior walking distance, pain control, ODI
• Fenestration
• Decompression is done through a 5mm hole in subjacent pars
• No outcome reports yet
Surgical treatment
• Laminoplasty
• Distraction laminoplasty – used to decompress central and lateral recess
stenosis
• Expansive lumbar laminoplasty – Sangwan & colleagues (2008) reviewed 25
patients who had ELL. There was an average of 124% increase in AP spinal
canal diameter. Some experts however feel it fails to properly address lateral
recess stenosis
Surgical treatment
• MicroEndoscopic Decompressive Laminotomy
• Minimally invasive approach to decompressive laminotomy
• Unilateral approach permits bilateral decompression
• Yagi et al (2009) & Mobbs et al (2014) prospectively compared MEDL
and open laminectomy
• Similar outcomes
• MEDL had significantly lower perioperative morbidity – intraop blood loss,
muscle damage, opioid requirement for pain, time to mobilization, length of
stay
• MEDL had lower complication rate
Post-operative care
• Ambulate all patients ASAP, if possible on same day as surgery. If there was
a dural tear that was repaired then ambulate after 48hrs
• If fusion done apply LS orthotic for 6wks. If fusion involves sacrum and
bone quality is questionable, apply LS orthotic with thigh extension
• The patient should avoid bending and twisting movements, and lifting
heavy objects for 6-12 weeks
• First post op visit is at 2-3 weeks, if decom alone was done, subsequent
visits would be at 3 moths and 1 year
• If fusion was done subsequent visits are at 6wks, 3 months, 6 months, 1
year and annually till 5 years
Outcome factors
• Good outcome factors
• Predominant leg pain
• Higher disability
• Neuroforaminal stenosis
• Neurologic deficit
• Poor outcome factors
• Smoking
• Occupational lifting
• Symptoms lasting >12 months
Complications
• Lumbar spinal stenosis
• LL muscle weakness
• Bladder/dysfunction
• Depression
• Decompressive surgery
• Dural tear
• Infection
• Instability
• DVT/PE
Current trends
• Use Interspinous Process spacers
• Principle – they are inserted into interspinous space and used to distract
adjacent interspinous processes, thus increasing spinal canal and foraminal
capacity.
• The patient likely to benefit is one who has neurologic claudication that is
relieved within 5 minutes of sitting down, and no more than grade I
spondylolisthesis
• It should not be used in poor bone due to risk of fractures
• Wu et al (2014) & Hong et al (2015) in their metanalyses compared ISP and
open decompression – outcomes were similar, but the ISP group had
significantly higher reoperation rates
Conclusion
• As populations age, incidence of LSS is likely to rise.
• Our healthcare system needs to be empowered via capacity-building and
infrastructural development to care for victims of this ubiquitous, disabling
and costly disease.
• Surgical decompression still remains the gold standard of care.
• A thorough history and physical examination, as well as use of appropriate
imaging are indispensable to determining those who stand to benefit from
invasive procedures.
THANK YOU
References
• Apley’s System of Orthopaedics and Fractures, 10th Ed (2018), pp524 – 527
• Rothman-Simeone and Herkowitz The Spine, 7th Ed (2018), pp1019 – 1057
• Weinstein JN, Tosteson TD et al Surgical versus nonsurgical therapy for lumbar
spinal stenosis. N Engl J Med. 2008 Feb 21;358(8):794-810.
• Watters WC, Baisden J, Gilbert TJ, et al. Degenerative lumbar spinal stenosis: an
evidence-based clinical guideline for the diagnosis and treatment of degenerative
spinal stenosis. Spine J. 2008;8:305-310.
• Williams CM, Maher CG, Latimer J, et al. Efficacy of paracetamol for acute low-
back pain: a double-blind, randomized controlled trial. Lancet. 2014;384:1586-
1596.
• Machado GC, Maher CG, Ferreira PH, et al. Eicacy and safety of paracetamol for
spinal pain and osteoarthritis: systematic review and meta-analysis of
randomized placebo controlled trials. BMJ. 2015;350h:1225.
• Thomé C, Zevgaridis D, Leheta O, et al. Outcome after less-invasive
decompression of lumbar spinal stenosis: a randomized comparison of unilateral
laminotomy, bilateral laminotomy, and laminectomy. J Neurosurg Spine.
2005;3(2):129-141.
References
• Yaksi A, Ozgonenel L, Ozgonenel B. he eicacy of gabapentin therapy in patients with
lumbar canal stenosis. Spine. 2007;32:939-942.
• Kaye AD, Rivera Bueno F, Katalenich B, et al. The effects of gastroretentive gabapentin
(Gralise) on spinal stenosis patients with radicular pain. Pain Physician. 2014;17:169-178.
• Hoogmartens M, Morelle P. Epidural injection in the treatment of spinal stenosis. Acta
Orthop Belg. 1987;53:409-411.
• Delport EG, Cucuzzella AR, Marley JK, et al. Treatment of lumbar spinal stenosis with
epidural steroid injections: a retrospective outcome study. Arch Phys Med Rehabil.
2004;85:479-484.
• Ammendolia C, Sturber KJ, Rok E, et al. Nonoperative treatment for lumbar spinal
stenosis with neurogenic claudication. Cochrane Database Syst Rev. 2013;(8):CD010712.
• Gibson JN, Waddell G. Surgery for degenerative lumbar spondylosis: updated Cochrane
Review. Spine. 2005;30:2312-2320.
• Overdevest GM, Jacobs W, Vleggeert-Lankamp C, et al. Effectiveness of posterior
decompression techniques compared with conventional laminectomy for lumbar
stenosis. Cochrane Database Syst Rev. 2015;(3):CD010036.
References
• Celik SE, Celik S, Göksu K, Kara A, Ince I. Microdecompressive laminotomy with a 5-year
follow-up period for severe lumbar spinal stenosis. J Spinal Disord Tech. 2010;23(4):229-
235.
• Sangwan SS, Kundu ZS, Walecha P, et al. Degenerative lumbar spinal stenosis—results of
expansive laminoplasty. Int Orthop. 2008;32(6):805-808
• Yagi M, Okada E, Ninomiya K, Kihara M. Postoperative outcome after modified unilateral-
approach microendoscopic midline decompression for degenerative spinal stenosis. J
Neurosurg Spine. 2009;10(4):293-299.
• Mobbs RJ, Li J, Sivabalan P, Raley D, Rao PJ. Outcomes after decompressive laminectomy
for lumbar spinal stenosis: comparison between minimally invasive unilateral
laminectomy for bilateral decompression and open laminectomy. J Neurosurg Spine.
2014;21(2):179-186
• Wu AM, Zhou Y, Li QL, et al. Interspinous spacer versus traditional decompressive surgery
for lumbar spinal stenosis: a systematic review and meta-analysis. PLoS One.
2014;9(5):e97142.
• Hong P, Liu Y, Li H. Comparison of the eicacy and safety between interspinous process
distraction device and open decompression surgery in treating lumbar spinal stenosis: a
meta-analysis. J Invest Surg. 2015;28(1):40-49.

Lumbar spinal stenosis

  • 1.
  • 2.
    Outline • Introduction • Anatomy •Classification • Pathophysiology • Differential diagnoses • Clinical features • Investigation • Treatment • Post-operative care • Outcome factors • Complications • Current trends • Conclusion • References
  • 3.
    Introduction • Lumbar spinalstenosis is a clinical syndrome of buttock or lower extremity pain, with or without low back pain, resulting from diminished space for neurovascular elements in the spinal canal • It is one the commonest conditions for which patients see a physician, or lose days from work, causing a heavy burden to the healthcare system as the economy by way of productivity losses • Prompt diagnosis and appropriate treatment are essential to obtaining outcomes that are satisfactory to both patient and attending surgeon
  • 4.
    Introduction • Age-associated condition •Population-based study in Japan: • 40-49yrs – 1.7-2.2% • 70-79yrs – 10.3-11.2% • Commonest indication for spine surgery in >65yrs • Commoner in women
  • 5.
    Anatomy • Five lumbarvertebrae • Consecutive vertebrae articulate anteriorly via a primary cartilaginous joint, and posteriorly via 2 synovial joints (facet joints) • Each vertebra has broadly, a vertebral body and vertebral arch
  • 9.
    Anatomy • Supporting ligaments: •Supraspinous ligament • Interspinous ligament • Ligamentum flavum
  • 12.
    Anatomy • IV disc •Has central gel-like nucleus pulposus • 85% water • Mostly Type II collagen • Surrounded by concentric rings of fibrocartilage
  • 13.
  • 14.
    Classification • Anatomically, classifiedinto: • Central stenosis • Lateral recess stenosis • Foraminal stenosis
  • 15.
    Pathophysiology • Intervertebral discchanges • Changes in nucleus pulposus • Dehydration • Reduced chondroitin sulfate:Keratin sulfate ratio • Changes in Annulus fibrosus • Facet joint changes • Degeneration, capsular hypertrophy, osteophyte formation • Intervertebral foramen changes • Ligamentum flavum changes • Spinal instability
  • 16.
    Pathophysiology • Factors causingsymptoms are • Neural compression • Vascular compromise • Inflammatory mediators • ? Demyelination
  • 17.
    Differential diagnosis • Mechanicallow back pain • Lower limb arthritis • Vascular claudication • Peripheral neuropathy
  • 18.
    Clinical features • History •Neurogenic claudication is the hallmark feature of LSS – present in 90% of those with symptomatic LSS • Low back pain • Severe neurologic deficits are uncommon • Medical co-morbidities • Examination • Observation – sit, stand, ambulate with trunk flexed forward • Lumbar extension provokes symptoms • Neurologic exam is most times normal – mostly due to recess stenosis • Assymetric DTRs • Sensorimotor deficits in L5 • Nerve root tension signs are usually not present • Remember to • Screen hip and knee • Check for stocking-type hypoaesthesia • Check for vascular insufficiency
  • 19.
    Investigation • Xray • MRI •CT myelogram • EMG, SSEPs, NCS
  • 22.
  • 23.
  • 24.
  • 25.
    Treatment • Rationale fornon-operative treatment • In terms of natural history, most cases of LSS run a benign course with rapid or catastrophic neurologic deterioration occurring rarely • Non-operative gives acceptable outcomes in the long term – measuring walking distance, pain control etc • Early vs delayed surgery yielded similar outcomes • Findings from the SPORT Trial • Largest Level I study comparing non-operative therapy and decompressive laminectomy for LSS • Outcome measures - bodily pain and physical function on the SF-36 health status questionnaire and the modified Oswestry Disability Index • At 2yrs, surgical treatment had significantly better outcomes that non-op • At 5yrs, the surgery group still had better parameters, but the difference was no longer statistically significant, except for indices such as SF-36 bodily pain and physical function, ODI
  • 26.
    Treatment • Based onthese, some experts recommend attempting non-operative treatment first, for mild to moderate stenosis. • Despite all of these, open decompressive laminectomy is currently considered the GOLD standard treatment modality for lumbar spinal stenosis • The factors guiding treatment choice should include • Severity of pain • Patient’s functional status • Presence of co-morbidities • Patient’s preference
  • 27.
    Treatment • Non-operative treatment •Drug therapy • PCM is ineffective compared to placebo (Williams et al – 2014, Machado et al - 2015) • NSAID use should be discouraged due to • Inflammation is not core pathophysiology • Age-related comorbidities can be aggravated • Pure analgesics, eg opioids, are useful (remember sedation and risk of falls) • Gabapentin has been shown to be useful – improved walking distance, decreased pain scores, recovery of sensory deficits (Yaksi et al – 2007, Kaye et al - 2014) • Other drugs – pregabalin, TCAs, duloxetine – have not been studied in LSS • Recommendation – Start gabapentin. If low back pain is present add opioid
  • 28.
    Treatment • Physical therapy •Aim of PT • Reduce lordosis • Reduce extension forces on spine • Increase abdominal core strength • Other benefits – improve mood, mutual support, weight control • Flexion-based lumbar stabilization exercises • Stationary cycle • Elliptical trainers • Aquatic exercises • Use of lumbar corset in slight flexion also beneficial
  • 29.
    Treatment • Epidural corticosteroidinjection • This is presumed to quell the inflammatory reaction resulting from stenosis • It may be caudal, interlaminar or transforaminal • Evidence in support of benefits of single injection is lacking, • Multiple reports abound extolling the benefits of a multiple injection regimen, with effects lasting up to 2 years (Hoogmartens et al – 1987, Botwin et al – 2002, Delport et al – 2004)
  • 30.
    Surgical treatment • Ultimately,the main indications for surgical therapy are the patient’s desire and failed non-operative management. • Surgical treatment being current gold standard is reinforced by • A recent Cochrane review stating “moderate and high quality evidence for non-operative treatment is lacking and thus prohibits recommendations for guiding clinical practice.” (Ammendolia et al – 2013) • Non-operative treatment is therefore currently based on experience and training guided by limited clinical outcome data • Proper patient selection is critical to achieving a good outcome. The ideal patient has features of neurogenic claudication, which are relieved by lumbar flexion activities. This was echoed by Deen and colleagues • Surgical decompression is usually done on an elective basis, except there’s rapidly progressing neurologic deficit
  • 31.
    Surgical treatment • Techniquesof surgical decompression • Laminectomy +/- Arthrodesis • Laminotomy • Fenestration • Laminoplasty • MicroEndoscopic Decompressive Laminotomy • InterSpinous Process devices • Even though open Decompressive laminectomy is considered to gold standard for treatment of LSS, current evidence is still insufficient to decide which technique is most effective (Cochrane reviews – Gibson et al – 2005, Overdevest et al - 2015).
  • 32.
    Surgical treatment • Opendecompressive laminectomy • Involves removal of posterior osseoligamentous structures • Where symptoms are predominantly radicular, laminectomy alone is done • Indications for laminectomy and fusion are: • Neurogenic claudication with significant LBP component • Neurogenic claudication + instability/spondylolisthesis • LSS with degenerative scoliosis • Revision decompressive laminectomy
  • 34.
    Surgical treatment • Openlaminotomy • Done in those with primarily lateral recess stenosis • Aims to preserve much of the posterior structures with advocates claiming improved stability and lower complication rates • Approaches • Unilateral laminotomy • Bilateral laminotomy • Unilateral laminotomy for bilateral decompression • Thome & colleagues (2005) prospectively compared unilateral laminotomy for bilateral decompression, bilateral laminotomy and open laminectomy • Walking distance, pain control, pt satisfaction all similar • Dural tear commonest complication • BL had lowest complication rate
  • 36.
    Surgical treatment • Celik& colleagues (2010) went further to compare bilateral laminotomy and open laminectomy • Adequate decompression achieved in both groups on CT/MRI • BL – much lower complication rate • BL – nonsignificant trend to superior walking distance, pain control, ODI • Fenestration • Decompression is done through a 5mm hole in subjacent pars • No outcome reports yet
  • 38.
    Surgical treatment • Laminoplasty •Distraction laminoplasty – used to decompress central and lateral recess stenosis • Expansive lumbar laminoplasty – Sangwan & colleagues (2008) reviewed 25 patients who had ELL. There was an average of 124% increase in AP spinal canal diameter. Some experts however feel it fails to properly address lateral recess stenosis
  • 41.
    Surgical treatment • MicroEndoscopicDecompressive Laminotomy • Minimally invasive approach to decompressive laminotomy • Unilateral approach permits bilateral decompression • Yagi et al (2009) & Mobbs et al (2014) prospectively compared MEDL and open laminectomy • Similar outcomes • MEDL had significantly lower perioperative morbidity – intraop blood loss, muscle damage, opioid requirement for pain, time to mobilization, length of stay • MEDL had lower complication rate
  • 43.
    Post-operative care • Ambulateall patients ASAP, if possible on same day as surgery. If there was a dural tear that was repaired then ambulate after 48hrs • If fusion done apply LS orthotic for 6wks. If fusion involves sacrum and bone quality is questionable, apply LS orthotic with thigh extension • The patient should avoid bending and twisting movements, and lifting heavy objects for 6-12 weeks • First post op visit is at 2-3 weeks, if decom alone was done, subsequent visits would be at 3 moths and 1 year • If fusion was done subsequent visits are at 6wks, 3 months, 6 months, 1 year and annually till 5 years
  • 44.
    Outcome factors • Goodoutcome factors • Predominant leg pain • Higher disability • Neuroforaminal stenosis • Neurologic deficit • Poor outcome factors • Smoking • Occupational lifting • Symptoms lasting >12 months
  • 45.
    Complications • Lumbar spinalstenosis • LL muscle weakness • Bladder/dysfunction • Depression • Decompressive surgery • Dural tear • Infection • Instability • DVT/PE
  • 46.
    Current trends • UseInterspinous Process spacers • Principle – they are inserted into interspinous space and used to distract adjacent interspinous processes, thus increasing spinal canal and foraminal capacity. • The patient likely to benefit is one who has neurologic claudication that is relieved within 5 minutes of sitting down, and no more than grade I spondylolisthesis • It should not be used in poor bone due to risk of fractures • Wu et al (2014) & Hong et al (2015) in their metanalyses compared ISP and open decompression – outcomes were similar, but the ISP group had significantly higher reoperation rates
  • 47.
    Conclusion • As populationsage, incidence of LSS is likely to rise. • Our healthcare system needs to be empowered via capacity-building and infrastructural development to care for victims of this ubiquitous, disabling and costly disease. • Surgical decompression still remains the gold standard of care. • A thorough history and physical examination, as well as use of appropriate imaging are indispensable to determining those who stand to benefit from invasive procedures.
  • 48.
  • 49.
    References • Apley’s Systemof Orthopaedics and Fractures, 10th Ed (2018), pp524 – 527 • Rothman-Simeone and Herkowitz The Spine, 7th Ed (2018), pp1019 – 1057 • Weinstein JN, Tosteson TD et al Surgical versus nonsurgical therapy for lumbar spinal stenosis. N Engl J Med. 2008 Feb 21;358(8):794-810. • Watters WC, Baisden J, Gilbert TJ, et al. Degenerative lumbar spinal stenosis: an evidence-based clinical guideline for the diagnosis and treatment of degenerative spinal stenosis. Spine J. 2008;8:305-310. • Williams CM, Maher CG, Latimer J, et al. Efficacy of paracetamol for acute low- back pain: a double-blind, randomized controlled trial. Lancet. 2014;384:1586- 1596. • Machado GC, Maher CG, Ferreira PH, et al. Eicacy and safety of paracetamol for spinal pain and osteoarthritis: systematic review and meta-analysis of randomized placebo controlled trials. BMJ. 2015;350h:1225. • Thomé C, Zevgaridis D, Leheta O, et al. Outcome after less-invasive decompression of lumbar spinal stenosis: a randomized comparison of unilateral laminotomy, bilateral laminotomy, and laminectomy. J Neurosurg Spine. 2005;3(2):129-141.
  • 50.
    References • Yaksi A,Ozgonenel L, Ozgonenel B. he eicacy of gabapentin therapy in patients with lumbar canal stenosis. Spine. 2007;32:939-942. • Kaye AD, Rivera Bueno F, Katalenich B, et al. The effects of gastroretentive gabapentin (Gralise) on spinal stenosis patients with radicular pain. Pain Physician. 2014;17:169-178. • Hoogmartens M, Morelle P. Epidural injection in the treatment of spinal stenosis. Acta Orthop Belg. 1987;53:409-411. • Delport EG, Cucuzzella AR, Marley JK, et al. Treatment of lumbar spinal stenosis with epidural steroid injections: a retrospective outcome study. Arch Phys Med Rehabil. 2004;85:479-484. • Ammendolia C, Sturber KJ, Rok E, et al. Nonoperative treatment for lumbar spinal stenosis with neurogenic claudication. Cochrane Database Syst Rev. 2013;(8):CD010712. • Gibson JN, Waddell G. Surgery for degenerative lumbar spondylosis: updated Cochrane Review. Spine. 2005;30:2312-2320. • Overdevest GM, Jacobs W, Vleggeert-Lankamp C, et al. Effectiveness of posterior decompression techniques compared with conventional laminectomy for lumbar stenosis. Cochrane Database Syst Rev. 2015;(3):CD010036.
  • 51.
    References • Celik SE,Celik S, Göksu K, Kara A, Ince I. Microdecompressive laminotomy with a 5-year follow-up period for severe lumbar spinal stenosis. J Spinal Disord Tech. 2010;23(4):229- 235. • Sangwan SS, Kundu ZS, Walecha P, et al. Degenerative lumbar spinal stenosis—results of expansive laminoplasty. Int Orthop. 2008;32(6):805-808 • Yagi M, Okada E, Ninomiya K, Kihara M. Postoperative outcome after modified unilateral- approach microendoscopic midline decompression for degenerative spinal stenosis. J Neurosurg Spine. 2009;10(4):293-299. • Mobbs RJ, Li J, Sivabalan P, Raley D, Rao PJ. Outcomes after decompressive laminectomy for lumbar spinal stenosis: comparison between minimally invasive unilateral laminectomy for bilateral decompression and open laminectomy. J Neurosurg Spine. 2014;21(2):179-186 • Wu AM, Zhou Y, Li QL, et al. Interspinous spacer versus traditional decompressive surgery for lumbar spinal stenosis: a systematic review and meta-analysis. PLoS One. 2014;9(5):e97142. • Hong P, Liu Y, Li H. Comparison of the eicacy and safety between interspinous process distraction device and open decompression surgery in treating lumbar spinal stenosis: a meta-analysis. J Invest Surg. 2015;28(1):40-49.