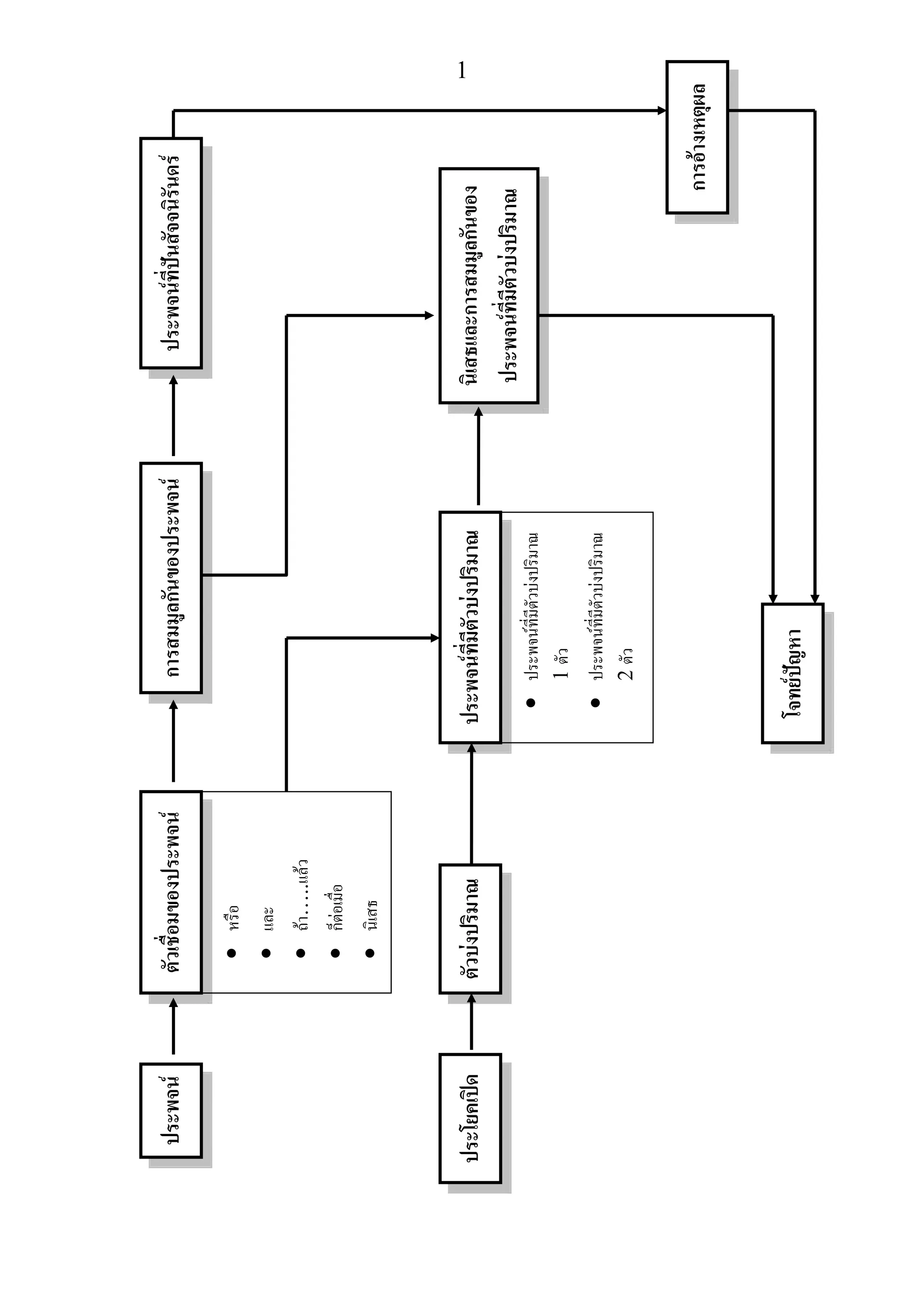
1
ประพจนตัวเชื่อมของประพจน
•หรือ
•และ
•ถา…..แลว
•ก็ตอเมื่อ
•นิเสธ
การสมมูลกันของประพจนประพจนที่ปนสัจจนิรันดร
ประโยคเปดตัวบงปริมาณประพจนที่มีตัวบงปริมาณ
•ประพจนที่มีตัวบงปริมาณ
1ตัว
•ประพจนที่มีตัวบงปริมาณ
2ตัว
นิเสธและการสมมูลกันของ
ประพจนที่มีตัวบงปริมาณ
การอางเหตุผล
โจทยปญหา
2
ตรรกศาสตรเบื้องตน
1.ประพจน
ประโยคบอกเลาหรือปฏิเสธ ที่สามารถบอกคาความจริงเปนจริง(T)
หรือเท็จ(F) อยางใดอยางหนึ่งเทานั้น
ตัวอยางเชน
1. เดือนเมษายน มี 30 วัน
ประโยคดังกลาวเปนประโยคบอกเลาที่สามารถบอกคาความจริงไดวาเปน จริง
∴ประโยคดังกลาวเปนประพจน
2. ในหนึ่งสัปดาหมีทั้งหมด 8 วัน
ประโยคดังกลาวเปนประโยคบอกเลาที่สามารถบอกคาความจริงไดวาเปน เท็จ
∴ประโยคดังกลาวเปนประพจน
3. x มีคานอยกวา 3
ประโยคดังกลาวเปนประโยคบอกเลา แตไมสามารถบอกคาความจริงไดวาเปน จริง หรือ เท็จ
อยางใดอยางหนึ่ง เพราะขึ้นอยูกับคา x วาจะเปนจํานวนใด เชน
ถา x = 2 ประโยคดังกลาวจะมีคาความจริงเปนจริง
ถา x = 4 ประโยคดังกลาวจะมีคาความจริงเปนเท็จ
∴ประโยคดังกลาวไมเปนประพจน
4. ขอความกรุณาอยาเดินลัดสนาม
ประโยคดังกลาวเปนประโยคขอรอง ไมใชประโยคบอกเลาหรือปฏิเสธ
∴ประโยคดังกลาวไมเปนประพจน
3
5. ประเทศเวียดนามไมไดมีอาณาเขตติดตอกับประเทศไทย
ประโยคดังกลาวเปนประโยคปฏิเสธ ทีสามารถบอกคาความจริงไดวาเปน จริง
∴ประโยคดังกลาวเปนประพจน
2.ตัวเชื่อมของประพจน
ถามีประพจนยอยตั้งแต 2 ประพจนเปนตนไป เราสามารถเชื่อมประพจนยอยนั้นเปนประพจน
เดียวที่สามารถบอกคาความจริงไดวาเปนจริงหรือเท็จ โดยใชตัวเชื่อมประพจน 5 แบบดังนี้
2.1 หรือ ( )∨ -สามารถยกตัวอยางในกรณีมีประพจนยอย 2 ประพจนคือ p และ q และสราง
ตารางแสดงคาความจริงไดดังนี้
2.2 และ ( )∧ -สามารถยกตัวอยางในกรณีมีประพจนยอย 2 ประพจนคือ p และ q และสราง
ตารางแสดงคาความจริงไดดังนี้
2.3 ถา….แลว ( )→ -สามารถยกตัวอยางในกรณีมีประพจนยอย 2 ประพจนคือ p และ q
และสรางตารางแสดงคาความจริงไดดังนี้
p q p∨ q
T T T
T F T
F T T
F F F
p q p ∧ q
T T T
T F F
F T F
F F F
เปนจริงหมดยกเวนกรณี
p เปนเท็จ และ q เปน
เท็จ
เปนจริงกรณีเดียวคือ p
เปนจริง และ q เปนจริง
4
2.4 ก็ตอเมื่อ( )↔ -สามารถยกตัวอยางในกรณีมีประพจนยอย 2 ประพจนคือ p และ q และ
สรางตารางแสดงคาความจริงไดดังนี้
2.4 นิเสธ( )∼ -สามารถสรางตารางแสดงคาความจริงไดดังนี้
p p∼
T F
F T
ตัวอยางเชน
1) ถาให p,q และ r เปนประพจนที่มีคาความจริงเปน จริง , จริง และ เท็จ ตามลําดับ จงหา
คาความจริงของ ( ) ( )p q r p→ ∧ ∨ ∼
วิธีทํา p,q และ r มีคาความจริงดังนี้…………p-T , q-T และ r-F
( ) ( )p q r p→ ∧ ∨ ∼
T T F T
F
T F
F
p q p→q
T T T
T F F
F T T
F F T
p q p ↔ q
T T T
T F F
F T F
F F T
เปนเท็จกรณีเดียวคือ p
เปนจริง และ q เปนเท็จ
นอกนั้นเปนจริงหมด
เปนจริงกรณี p และ q มีคา
ความจริงเหมือนกัน
เปนเท็จกรณี p และ q มีคา
ความจริงตางกัน
คาความจริงจะตรงขามกับ
ของเดิม
5
2) ถาให p,q และ r เปนประพจนที่มีคาความจริงเปน จริง , จริง และ จริง ตามลําดับ จงหา
คาความจริงของ [( ) ]p q r q∧ → ∨
วิธีทํา p,q และ r มีคาความจริงดังนี้…………p-T , q-T และ r-T
[( ) ]p q r q∧ → ∨
T T T T
T
T
T
3) ถาให p,q และ r มีคาความจริงเปน เท็จ , จริง และ เท็จ ตามลําดับ จงหาคาความจริงของ
[( ) ] [ ]p q r p r↔ → ∨ →
วิธีทํา p,q และ r มีคาความจริงดังนี้…………p-F , q-T และ r-F
[( ) ] [ ]p q r p r↔ → ∨ →
F T F F F
F
T T
T
4) กําหนดใหคาความจริงของ ( ) ( )p q r s∧ → ∨ เปน เท็จ จงหาคาความจริงของ
p,q,r และ s
วิธีทํา
( ) ( )p q r s∧ → ∨
T T F F
T F
F
6
∴p,q,r และ s มีคาความจริงดังนี้……. p-T , q-T , r-F และ s-F
5) กําหนดใหคาความจริงของประพจน [ ( )] ( )p q r s∧ ∨ →∼ มีคาความจริงเปน
เท็จ จงหาคาความจริงของ p,q,r และ s
วิธีทํา
[ ( )] ( )p q r s∧ ∨ →∼
T T T F
F T F
F
∴p,q,r และ s มีคาความจริงดังนี้……. p-T , q-T , r-T และ s-F
แบบฝกหัด
1. ขอความตอไปนี้ ขอใดเปนประพจน เพราะเหตุใด
1.1) 5 มากกวา 2 อยูเทาไร
1.2) 0 เปนจํานวนคู
1.3) จํานวนตรรกยะทุกตัวเปนจํานวนเต็ม
1.4) กราฟของสมการ x+y=0 เปนเสนตรง
1.5) โปรดชวยกันประหยัดไฟฟา
7
1.6) จงหาเซตคําตอบของสมการ
2
4 5 0x x+ − =
1.7) (3,4)π ∈
1.8) 23 เปนจํานวนเฉพาะ
1.9) ไกงามเพราะขน คนงามเพราะแตง
1.10)
2 2
1x y+ = มีกราฟเปนวงกลม 1 หนวย
2. จงเขียนประโยคตอไปนี้ในรูปสัญลักษณ โดยให p แทนประพจนแรก และ q แทนประพจน
หลัง
2.1) 6 เปนจํานวนคู และ 3 เปนจํานวนคี่
2.2) ถาปลาบินไดแลว นกจะเปนสัตวน้ํา
2.3) 2 เทากับ 4 หรือ 5 เทากับ 0
2.4) ถา 7 เปนจํานวนคู แลว 9 เปนจํานวนคี่
2.5) 2 หาร a ลงตัวก็ตอเมื่อ 2 เปนตัวประกอบของ a
8
3. จงหาวาประพจนตอไปนี้มีคาความจริงเปน จริง หรือ เท็จ
3.1) 1+1=2 และ 1+3=5
3.2) 4 และ 6 เปนสมาชิกของ {2,4}
3.3) ถา 7+8=9 แลว 9+2=4
3.4) อยุธยาเปนเมืองหลวงของไทยในปจจุบันหรือกรุงเทพฯอยูทางภาคใต
3.5) π เปนจํานวนตรรกยะหรือจํานวนอตรรกยะ
3.6) 1+4=9 ก็ตอเมื่อ 4 > -3
3.7) ถา 5 > -6 แลว
2 2
5 ( 6)> −
3.8) แมวเปนสัตวน้ํา แตปลาเปนสัตวปก
3.9) 0 เปนจํานวนคู หรือ 0 เปนจํานวนคี่
3.10) ถา 3 ไมใชสมาชิกของเซตจํานวนคี่ แลว 3 ไมใชจํานวนคี่
4. ถา p,q และ r เปนประพจน โดยที่ r มีคาความจริงเปน จริง จงหาคาความจริงของ
ประพจนตอไปนี้
4.1) ( )p q r→ ∨
4.2) p r∧ ∼
9
4.3) ( )p q r∧ →
4.4) ( )r p q→ ∨∼ ∼
4.5) ( ) ( )p r q r∨ ↔ ∧∼ ∼
5. กําหนดคาความจริงของประพจนเชิงประกอบ จงหาคาความจริงของประพจนยอยตอไปนี้
5.1) ( ) ( )p q r s→ ∧ ∨∼ ∼ เปน จริง จงหาคาความจริงของ p,q,r และ s
5.2) ( )p q r∧ →∼ เปน เท็จ จงหาคาความจริงของ p,q และ r
10
5.3) ( ) ( )p q p r↔ → ∨∼ เปน เท็จ จงหาคาความจริงของ p,q และ r
5.4) ( ) ( )p q p r→ ∨ ↔ เปน เท็จ จงหาคาความจริงของ p,q และ r
5.5) ( ) ( )p q r s∧ → ↔ เปน เท็จ จงหาคาความจริงของ p,q,r และ s
11
5.6) ( ) ( )p q r s∨ ↔ →∼ เปน เท็จ จงหาคาความจริงของ p,q,r และ s
5.7) [( ) ] ( )p q r p s∧ ∧ → ∧ เปน เท็จ จงหาคาความจริงของ p,q,r และ s
5.8) [( ) ( )]q q r r s∨ ↔ ∨ → เปน เท็จ จงหาคาความจริงของ q,r และ s
12
6. กําหนดให A แทนประพจน ( ) ( )p q r s∧ → →
และ B แทนประพจน (( ) )p r s q∨ → →
ถาประพจน ( ( ))p q r s→ → ∨ มีคาความจริงเปน เท็จ แลว จงหาคาความจริง
ของประพจน A และ B
7. กําหนดให p,q,r,s และ t เปนประพจน ซึ่งประพจน ( )p q r∧ → มีคาความจริง
เปน เท็จ ถา A แทนประพจน [ ( )] ( )s t q r p→ → ↔ ∧ จงหาคาความจริง
ของประพจน A
13
8. กําหนดใหประพจน ,p p q→ และ ( )p q r→ ∨∼ เปนประพจนที่มีคาความ
จริงเปน จริง จงหาคาความจริงของประพจนตอไปนี้
8.1) ( )q r p∧ →∼
8.2) ( )r p q→ ∨∼ ∼
8.3) ( )p q r∧ ∨∼
14
8.4) ( ) ( )p q r∧ ∨∼ ∼
9. กําหนดให p และ q เปนประพจน ถา [( ) ( )]p q p q→ → ∨ ∼ มีคาความจริง
เปน เท็จ แลว จงหาคาความจริงของประพจนตอไปนี้
9.1) p q∨∼
9.2) p q∧∼
15
9.3) p q↔
9.4) p q→∼
16
3.การสมมูลกันของประพจน
ประพจน 2 ประพจนจะสมมูลกัน เมื่อเราสรางตารางแสดงคาความจริงแลว มีคาความจริง
ออกมาเหมือนกันทุกกรณี เราเขียนสัญลักษณ ≡ แสดงวาประพจน 2 ประพจนสมมูลกัน เชน
( )p q p q→ ≡ ∨∼ หมายความวา ประพจน p q→ สมมูลกับประพจน
p q∨∼ และสามารถสรางตารางแสดงคาความจริงของการสมมูลกันของ 2 ประพจนไดดังนี้
p q p q→ p∼ p q∨∼
T T T F T
T F F F F
F T T T T
F F T T T
วิธีตรวจสอบวาประพจน 2 ประพจนสมมูลกันหรือไม ทําได 3 วิธี ดังนี้
จะเห็นวาคาความจริงของ p q→
และ p q∨∼ เหมือนกันทุกกรณี
17
วิธีที่ 1 – การสรางตารางแสดงคาความจริงของประพจน 2 ประพจนที่ตองการจะตรวจสอบวา
สมมูลกัน คาความจริงตองเหมือนกันทุกกรณี จึงจะสามารถบอกไดวาประพจน 2 ประพจนสมมูล
กัน ตัวอยางเชน
1. จงตรวจสอบวาประพจน ( )p q∧∼ กับ p q∨∼ ∼ สมมูลกันหรือไม
วิธีทํา สรางตารางแสดงคาความจริงไดดังนี้
p q p∼ q∼ p q∧ ( )p q∧∼ p q∨∼ ∼
T T F F T F F
T F F T F T T
F T T F F T T
F F T T F T T
∴ ( )p q p q∧ ≡ ∨∼ ∼ ∼
วิธีตรวจสอบประพจน 2 ประพจนสมมูลกันหรือไม
สรางตารางแสดงคาความจริง
การแปลงคาประพจนใหเหมือนกัน
การตรวจสอบแบบสัจจนิรันดร
จะเห็นวาคาความจริงของ ( )p q∧∼
และ p q∨∼ ∼ เหมือนกันทุกกรณี
18
2. จงตรวจสอบวาประพจน ( )p q r→ → สมมูลกับ ( )p q r∧ → หรือไม
วิธีทํา - สามารถสรางตารางแสดงคาความจริงไดดังนี้
จากโจทยมีประพจนยอย 3 ประพจนคือ p,q และ r เพราะฉะนั้นสามารถแยกกรณีความจริงได
ทั้งหมด
3
2 8= กรณี ดังนี้
p q r q r→ p q∧ ( )p q r→ → ( )p q r∧ →
T T T T T T T
T T F F T F F
T F T T F T T
T F F T F T T
F T T T F T T
F T F F F T T
F F T T F T T
F F F T F T T
∴ ( ) ( )p q r p q r→ → ≡ ∧ →
3. จงตรวจสอบวาประพจน p q↔ สมมูลกับ ( ) ( )p q q p→ ∧ →
หรือไม
วิธีทํา - สามารถสรางตารางแสดงคาความจริงไดดังนี้
p q p q→ q p→ p q↔ ( ) ( )p q q p→ ∧ →
T T T T T T
T F F T F F
F T T F F F
F F T T T T
จะเห็นวาคาความจริงของ ( )p q r→ →
และ ( )p q r∧ → เหมือนกันทุกกรณี
19
∴ ( ) ( )p q p q q p↔ ≡ → ∧ →
วิธีที่ 2 –ตรวจสอบประพจน 2 ประพจน วาสมมูลกันหรือไม โดยวิธีการแปลงคาประพจนให
เหมือนกัน ตัวอยาง เชน
1. จากตัวอยางกอนหนานี้ จงตรวจสอบวาประพจน ( )p q r→ → สมมูลกับ
( )p q r∧ → หรือไม โดยวิธีการแปลงคาประพจนใหเหมือนกัน
วิธีทํา
( )
( )
( )
( )
( )
( )
p q r
p q r
p q r
p q r
p q r
p q r
→ →
≡ → ∨
≡ ∨ ∨
≡ ∨ ∨
≡ ∧ ∨
≡ ∧ →
∼
∼ ∼
∼ ∼
∼
( )p q r∧ →
∴ ( ) ( )p q r p q r→ → ≡ ∧ →
2. จงตรวจสอบประพจน ( )p q r→ → สมมูลกับ ( )r p q→ ∧∼ ∼
หรือไม
วิธีทํา
( )
( )
( )
( )
p q r
r p q
r p q
r p q
→ →
≡ → →
≡ → ∨
≡ → ∧
∼ ∼
∼ ∼ ∼
∼ ∼
( )r p q→ ∧∼ ∼
∴ ( ) ( )p q r r p q→ → ≡ → ∧∼ ∼
จะเห็นวาคาความจริงของ p q↔ และ
( ) ( )p q q p→ ∧ → เหมือนกันทุกกรณี
เหมือนกัน
เหมือนกัน
20
3. จงตรวจสอบประพจน p q↔ สมมูลกับ ( ) ( )q p q p→ ∧ ∨∼ ∼ ∼
หรือไม
วิธีทํา
( ) ( )
( ) ( )
p q
p q q p
q p q p
↔
≡ → ∧ →
≡ → ∧ ∨∼ ∼ ∼
( ) ( )q p q p→ ∧ ∨∼ ∼ ∼
∴ ( ) ( )p q q p q p↔ ≡ → ∧ ∨∼ ∼ ∼
สรุปสูตรพื้นฐานของการแปลงคาประพจนที่ตองนําไปใชบอยๆ
1. p q p q q p→ ≡ ∨ ≡ →∼ ∼ ∼
2. ( ) ( )p q p q q p↔ ≡ → ∧ →
3. ( )p q p q∧ ≡ ∨∼ ∼ ∼
4. ( )p q p q∨ ≡ ∧∼ ∼ ∼
5. ( ) ( ) ( )p q r p q p r∧ ∨ ≡ ∧ ∨ ∧
6. ( ) ( ) ( )p q r p q p r∨ ∧ ≡ ∨ ∧ ∨
4. จงตรวจสอบประพจน ( )p q r→ ∨ สมมูลกับ ( ) ( )p q p r→ ∨ →
หรือไม
วิธีทํา
( )
( )
p q r
p q r
p q r
→ ∨
≡ ∨ ∨
≡ ∨ ∨
∼
∼
( ) ( )
( ) ( )
( )
p q p r
p q p r
p q p r
p p q r
p q r
→ ∨ →
≡ ∨ ∨ ∨
≡ ∨ ∨ ∨
≡ ∨ ∨ ∨
≡ ∨ ∨
∼ ∼
∼ ∼
∼ ∼
∼
เหมือนกัน
เหมือนกัน
21
∴ ( ) ( ) ( )p q r p q p r→ ∨ ≡ → ∨ →
ขอสังเกต – จากตัวอยางที่ผานๆมา การแปลงคาประพจนใหเหมือนกันเปนการแปลงคาจาก
ประพจนทาง ซาย ใหเหมือนกับประพจนทาง ขวา แตจากตัวอยางขางบนเปนการแปลงคา
ประพจนจาก ทั้งประพจนซายและขวา ใหเหมือนกัน ทั้งคู
5. จงตรวจสอบประพจน ( )p q r∨ → สมมูลกับ ( ) ( )p r q r→ ∧ →
หรือไม
วิธีทํา
( )
( )
( )
( ) ( )
( ) ( )
p q r
p q r
p q r
p r q r
p r q r
∨ →
≡ ∨ ∨
≡ ∧ ∨
≡ ∨ ∧ ∨
≡ → ∧ →
∼
∼ ∼
∼ ∼
( ) ( )p r q r→ ∧ →
∴ ( ) ( ) ( )p q r p r q r∨ → ≡ → ∧ →
วิธีที่ 3 –วิธีสัจจนิรันดร ตรวจสอบวาประพจน 2 ประพจน สมมูลกันหรือไม โดยการเชื่อม
ประพจนทั้งสองดวยตัวเชื่อม “ก็ตอเมื่อ” ( )↔ แลวตรวจสอบวาเปนสัจจนิรันดรหรือไม โดย
การตรวจสอบความเปนสัจจนิรันดรของประพจนรวมคือ ประพจนรวมตองมีคาความจริงเปนจริง
เสมอ ไมวาประพจนยอยจะมีคาความจริงเปนกรณีใดก็ตาม ตัวอยาง เชน
1. จงตรวจสอบวาประพจน ( )p q r→ → สมมูลกับประพจน
[ ( )]r p q→ ∧∼ ∼ หรือไม โดยวิธีทดสอบแบบสัจจนิรันดร
วิธีทํา ทําการตรวจสอบการสมมูลกันของประพจนโดย สรางประพจนรวม
[( ) ] [ ( )]p q r r p q→ → ↔ → ∧∼ ∼ (เชื่อมตอประพจน
( )p q r→ → และ [ ( )]r p q→ ∧∼ ∼ ดวยตัวเชื่อม “ก็ตอเมื่อ” ( )↔ )
แลวทดสอบความเปนสัจจนิรันดรของประพจน
[( ) ] [ ( )]p q r r p q→ → ↔ → ∧∼ ∼ วามีคาความจริงเปน จริง ทุกกรณีหรือ
เสมอหรือไม โดยการสรางตารางแจกแจงแสดงคาความจริงออกมา ตองเปน จริง ทุกกรณี
เหมือนกัน
22
p q r q∼ r∼ p q→ p q∧ ∼ ( )p q r→ → ( )r p q→ ∧∼ ∼ [( ) ] [ ( )]p q r r p q→ → ↔ → ∧∼ ∼
T T T F F T F T T T
T T F F T T F F F T
T F T T F F T T T T
T F F T T F T T T T
F T T F F T F T T T
F T F F T T F F F T
F F T T F T F T T T
F F F T T T F F F T
∴ ( ) [ ( )]p q r r p q→ → ≡ → ∧∼ ∼
2. จงตรวจสอบวาประพจน ( )p q∨∼ ∼ สมมูลกับประพจน ( )q p→∼
หรือไม โดยวิธีทดสอบแบบสัจจนิรันดร
วิธีทํา
ทําการทดสอบวาประพจน ( ) [ ( )]p q q p∨ ↔ →∼ ∼ ∼
จะเห็นวาคาความจริงของ
[( ) ] [ ( )]p q r r p q→ → ↔ → ∧∼ ∼
เปนจริงทุกกรณีคาความจริงของ p,q และ r
สัจจนิรันดร
แสดงวา ( ) [ ( )]p q q p∨ ≡ →∼ ∼ ∼
แสดงวา ( )p q∨∼ ∼ ไมสมมูลกับ ( )q p→∼ใช
ไมใช
23
……………….ทําการสรางตารางแสดงคาความจริง
p q q∼ ( )p q∨ ∼ ( )q p→ ( )p q∨∼ ∼ ( )q p→∼ ( ) [ ( )]p q q p∨ ↔ →∼ ∼ ∼
T T F T T F F T
T F T T T F F T
F T F F F T T T
F F T T T F F T
∴ ( ) ( )p q q p∨ ≡ →∼ ∼ ∼
4.ประพจนที่เปนสัจจนิรันดร
ประพจนที่เปนสัจจนิรันดรตองมีคาความจริงของประพจนนั้นเปน จริง ทุกกรณีคาความจริงของ
ประพจนยอยที่ประกอบเปนประพจนนั้น การตรวจสอบวาประพจนใดเปนสัจจนิรันดรสามารถ
กระทําได 2 วิธี
วิธีที่ 1 – การสรางตารางแสดงคาความจริงของประพจนนั้นตองเปน จริง ทุกกรณีของคาความจริง
ของประพจนยอยที่ประกอบเปนประพจนนั้น
จะเห็นวาคาความจริงของ
( ) [ ( )]p q q p∨ ↔ →∼ ∼ ∼
เปนจริงทุกกรณีคาความจริงของ p และ q
การตรวจสอบประพจนวาเปนสัจจนิรันดรหรือไม
สรางตารางแสดงคาความจริง การสมมติใหเปน เท็จ แลวหาขอขัดแยง
24
1. จงตรวจสอบประพจน ( ) [( ) ( )]p q p r q r→ → ∨ → ∨ วาเปนสัจจนิ
รันดรหรือไม โดยการสรางตารางแสดงคาความจริง
วิธีทํา ………… ตรวจสอบความเปน สัจจนิรันดร โดยการสรางตารางแจกแจงคาความจริง
p q r p q→ p r∨ q r∨ ( ) ( )p r q r∨ → ∨ ( ) [( ) ( )]p q p r q r→ → ∨ → ∨
T T T T T T T T
T T F T T T T T
T F T F T T T T
T F F F T F F T
F T T T T T T T
F T F T F T T T
F F T T T T T T
F F F T F F T T
∴ ( ) [( ) ( )]p q p r q r→ → ∨ → ∨ เปนสัจจนิรันดร
2. จงตรวจสอบประพจน [( ) ] ( )p q p p q∨ ∧ ↔ ∧∼ ∼ วาเปนสัจจนิรันดร
หรือไม โดยการสรางตารางแสดงคาความจริง
วิธีทํา ………… ตรวจสอบความเปน สัจจนิรันดร โดยการสรางตารางแจกแจงคาความจริง
p q p∼ p q∨ p q∧∼ ( )p q p∨ ∧ ∼ [( ) ] ( )p q p p q∨ ∧ ↔ ∧∼ ∼
T T F T F F T
T F F T F F T
F T T T T T T
F F T F F F T
จะเห็นวาคาความจริงของ
( ) [( ) ( )]p q p r q r→ → ∨ → ∨
เปนจริงทุกกรณีคาความจริงของ p ,q และ r
25
∴ [( ) ] ( )p q p p q∨ ∧ ↔ ∧∼ ∼ เปนสัจจนิรันดร
วิธีที่ 2 – ตรวจสอบประพจนที่เปนสัจจนิรันดร โดยการสมมติใหประพจนนั้นมีคาความจริงเปน
เท็จ แลวหาคาความจริงของประพจนยอยที่ประกอบเปนประพจนนั้น วามีขอขัดแยงหรือไม
(ประพจนยอยมีคาความจริงเปน จริงและเท็จ ในเวลาเดียวกัน) ถาประพจนยอยพบขอขัดแยง
แสดงวา ประพจนที่ตองการตรวจสอบสัจจนิรันดรนั้นเปน สัจจนิรันดร แตถาประพจนยอยไมพบ
ขอขัดแยง แสดงวา ประพจนที่ตองการตรวจสอบสัจจนิรันดรนั้น ไมเปนสัจจนิรันดร ดังแผนภาพ
ตอไปนี้
……….ดัง ตัวอยาง เชน
จะเห็นวาคาความจริงของ
[( ) ] ( )p q p p q∨ ∧ ↔ ∧∼ ∼
เปนจริงทุกกรณีคาความจริงของ p และ q
ตรวจสอบความเปนสัจจนิรันดร
สมมติใหประพจนนั้นมีคาความจริงเปน เท็จ
หา ขอขัดแยง ของ
ประพจนยอย
เปนสัจจนิรันดร ไมเปนสัจจนิรันดร
มี
ไมมี
26
1. จงตรวจสอบประพจน [( ) ] ( )x y x x y∧ ∧ → →∼ ∼ วาเปนสัจจนิรันดร
หรือไม
วิธีทํา ………….ตรวจสอบความเปน สัจจนิรันดร โดยการหาขอขัดแยง
[( ) ] ( )x y x x y∧ ∧ → →∼ ∼
T F F T F
T
T T
T F
F
∴ [( ) ] ( )x y x x y∧ ∧ → →∼ ∼ เปนสัจจนิรันดร
2. จงตรวจสอบประพจน [( ) ] ( )x y x x y∧ → → →∼ ∼ วาเปนสัจจนิรันดร
หรือไม
วิธีทํา ………….ตรวจสอบความเปน สัจจนิรันดร โดยการหาขอขัดแยง
[( ) ] ( )x y x x y∧ → → →∼ ∼
T F T T F
T
T F
T F
F
∴ [( ) ] ( )x y x x y∧ → → →∼ ∼ เปนสัจจนิรันดร
ขอขัดแยง
T F T→ =
27
3. จงตรวจสอบประพจน [( )] ( )p q p q∨ → →∼ ∼ วาเปนสัจจนิรันดร
หรือไม
วิธีทํา ………….ตรวจสอบความเปน สัจจนิรันดร โดยการหาขอขัดแยง
[( )] ( )p q p q∨ → →∼ ∼
T F T F
F T
T F
F
……ไมพบขอขัดแยง แสดงวาประพจน [( )] ( )p q p q∨ → →∼ ∼ เปน เท็จ ได
∴ [( )] ( )p q p q∨ → →∼ ∼ ไมเปนสัจจนิรันดร
4. จงตรวจสอบประพจน [( ) ]p q q p→ ∧ →∼ ∼ วาเปนสัจจนิรันดรหรือไม
วิธีทํา ………….ตรวจสอบความเปน สัจจนิรันดร โดยการหาขอขัดแยง
[( ) ]p q q p→ ∧ →∼ ∼
T F F T
T T
T F
F
∴ [( ) ]p q q p→ ∧ →∼ ∼ เปนสัจจนิรันดร
ขอขัดแยง
T F T→ =
28
5. จงตรวจสอบประพจน [( ) ( )] [( ) ]p r q r p q r→ ∧ → ↔ ∧ → วา
เปนสัจจนิรันดรหรือไม
วิธีทํา ………….ตรวจสอบความเปน สัจจนิรันดร โดยการหาขอขัดแยง
[( ) ( )] [( ) ]p r q r p q r→ ∧ → ↔ ∧ →
T F T F T T F
T T T
T F
F
…………….กรณีที่ 1 พบขอขัดแยง
[( ) ( )] [( ) ]p r q r p q r→ ∧ → ↔ ∧ →
F F T F F T F
T F F
F T
F
…………….กรณีที่ 2.1 ไมพบขอขัดแยง
ขอขัดแยง
T F T→ =
กรณีที่ 1
กรณีที่ 2
กรณีที่ 2.1
29
[( ) ( )] [( ) ]p r q r p q r→ ∧ → ↔ ∧ →
T F F F T F F
F T F
F T
F
…………….กรณีที่ 2.2 ไมพบขอขัดแยง
……….สรุปวาประพจน [( ) ( )] [( ) ]p r q r p q r→ ∧ → ↔ ∧ → เปน
เท็จ ไดจากกรณีที่ 2.1 และ 2.2 คือ p-F , q-T และ r-F หรือ p-T , q-F และ r-F
∴ [( ) ( )] [( ) ]p r q r p q r→ ∧ → ↔ ∧ → ไมเปนสัจจนิรันดร
6. จงตรวจสอบประพจน [ ( )] [( ) ]p q r p q r→ ∨ → ∧ →∼ วาเปนสัจจ
นิรันดรหรือไม
วิธีทํา ………….ตรวจสอบความเปน สัจจนิรันดร โดยการหาขอขัดแยง
[ ( )] [( ) ]p q r p q r→ ∨ → ∧ →∼
T F F T F F
T
F T
T F
F
กรณีที่ 2
กรณีที่ 2.2
ขอขัดแยง
T F T→ =
30
∴ [ ( )] [( ) ]p q r p q r→ ∨ → ∧ →∼ เปนสัจจนิรันดร
แบบฝกหัด
1. จงตรวจสอบวา ขอความ A และ B ในขอตอไปนี้สมมูลกันหรือไม
1) A : ถาอองดื่มนมแลวอองจะแข็งแรง
B : อองไมดื่มนมหรืออองแข็งแรง
2) A : ถาฝนตกแลวน้ําทวมกรุงเทพฯ
B : ถาน้ําไมทวมกรุงเทพฯแลวฝนไมตก
3) A : ไมเปนความจริงที่วา 2 หาร 2 และ 5 ลงตัว
B : 2 หาร 2 และ 5 ไมลงตัว
31
4) A : หนิงเปนนักแสดงหรือนักรอง
B : ถาหนิงเปนนักรองแลวหนิงตองเปนนักแสดง
5) A : ถา a เปนจํานวนเต็ม และ
2
a เปนจํานวนคูแลว a เปนจํานวนคูดวย
B : ถา a เปนจํานวนเต็ม และ a เปนจํานวนคี่แลว
2
a เปนจํานวนคี่
2. จงหานิเสธของขอความตอไปนี้
1) ฝนตกหรือแดดออก
2) ถา 2+3=5 แลว 2
2 4=
3) p q∧∼
4) ( )p q r∧ ∨∼
32
5) p q↔∼
6) ( ) ( )p q p q∧ → ∨∼
3. จงตรวจสอบวาประพจนในแตละขอตอไปนี้สมมูลกันหรือไม โดยใชตารางคาความจริง
1) ( )p p q∨ ∧∼ กับ p q∨
2) ( )p q p→ →∼ กับ p q∨ ∼
33
3) ( )p q r→ → กับ ( )q p r→ →
4) ( )p q r→ →∼ กับ ( )r p q→ ∨∼
34
5) [ ( )] [( ) ( )]p q q q r p p∧ ∨ → ∨ ∨ ∧∼ ∼ กับ( )q r p∨ →∼ ∼ ∼
4. จงพิจารณาวาประโยคตอไปนี้เปนจริงหรือไม
1) ( ( )) ( )p q r p p q r→ → ∨ ≡ ∨ ∨∼ ∼
2) ( ) ( )p q p p p q→ → ≡ ∨ ∧∼ ∼ ∼ ∼
35
3) ( ) ( )p q p p p q→ → ≡ ∨ ∧∼ ∼ ∼ ∼
4) [ ( ( )) ( )] [( ) ]p q r q p r q∨ ∨ → ≡ ∧ →∼ ∼ ∼ ∼ ∼
5) ( ) ( ) ( )p q q r r q q p→ ∨ → ∨ → ≡ →
36
6) ( ) ( ) ( ) ( )p r r p r p p r↔ ∧ → ≡ ∨ ∧ ∨∼ ∼
7) ( ) ( ) ( )p q r p p q r∨ ∧ ∧ ≡ ∨ ∧∼ ∼ ∼
5. จงตรวจสอบวาประพจนตอไปนี้เปนสัจจนิรันดรหรือไม
1) ( ) ( )p q p q∧ → ∨
37
2) ( ) ( )p q q p→ ∨ →∼ ∼
3) ( ) ( )p q p q∨ ∨ ↔∼ ∼
4) [ ( )]p p q q∧ → →
38
5) [( ) ]p q q p→ ∧ →∼ ∼
6) [ ( )]p p q q∧ ∨ →∼
7) [ ( )] [( ) ]p q r p q r→ ∨ → ∧ →∼
39
8) [ ( )] [ ( )]p q r q p r→ ∨ ∨ ↔ ∧
9) [ ( )] [ ( )]p q r q r p→ → ↔ → →
40
10) [ ( )] [( ) ]p q r p q r→ → → → →
11) [( ) ( )] ( )p q q r p r→ ∧ → → →
12) [( ) ( )] ( )p q p r q r r∨ ∧ → ∧ → →
41
13) ( ) ( ) ( )p q p q p q→ ↔ ∧ ∨ ∧∼ ∼
14) [( ) ( ) ( )]p q p r q r r∨ ∧ → ∧ → →
42
15) [ ( )] [( ) ]p r s r s p→ → ↔ → →∼ ∼
5.ประโยคเปด
ประโยคที่ประกอบไปดวยตัวแปรที่ไมทราบคาอยางนอย 1 ตัว
ทําใหไมสามารถบอกคาความจริงของประโยคนั้นไดวาเปน จริง หรือ เท็จ
ตัวอยาง เชน
1. x+3 < 5 เปนประโยคเปด เพราะ ไมสามารถบอกไดวา ประโยคดังกลาวเปน จริง หรือ
เท็จ ขึ้นกับวา คา x มีคาเปนอะไร เชน
ถา x = 2 แลว x+3 < 5 มีคาความจริงเปน เท็จ
ถา x = 1 แลว x+3 < 5 มีคาความจริงเปน จริง …………… เปนตน
2. “เขาคนนั้นเปนผูชาย”……ประโยคนี้เปนประโยคเปด เพราะ ไมทราบวา เขาคนนั้น คือ
ใคร ทําใหไมสามารถบอกไดวาประโยคดังกลาวมีคาความจริงเปน จริงหรือ เท็จ
43
6.ตัวบงปริมาณ
ใชรวมกับประโยคเปด แลวทําใหประโยคเปดดังกลาวสามารถระบุคาความจริงไดแนนอนวา
มีคาความจริงเปน จริง หรือ เท็จ ซึ่งก็หมายความวา ประโยคเปดนั้นจะเรียกวาเปน “ประพจน” ได
ตัวบงปริมาณประกอบไปดวย 2 ตัว คือ [ ]For All∀ และ [ ]For Some∃
∀ และ ∃ เปนตัวบงปริมาณที่ใชคูกับตัวแปร เชน ตัวแปร x เราจะเขียนคูกันวา x∀ และ x∃
โดย x∀ ……….มีความหมายวา……. “สําหรับ x ทุกตัว” และ
x∃ ……….มีความหมายวา……. “มี x บางตัว”
นอกจากตัวบงปริมาณ ∀ และ ∃จะตองใชคูกับตัวแปรเชน x เปนตนแลว เราตองกําหนด
ขอบเขตของตัวแปรตองมีคาอยูในเซตที่เรียกวาเอกภพสัมพัทธ เทานั้นดวย ตัวอยาง เชน
1. [ 2 0]x x∀ + = เมื่อ = { 2, 1,0}− − มีความหมายวา
“สําหรับ x ทุกตัวที่อยูในเอกภพสัมพัทธ = { 2, 1,0}− − แลวทําให 2 0x + = ”
ถามวาประพจนดังกลาวมีคาความจริงเปนอะไร? จะเห็นวา x สามารถมีคาไดดังนี้
……กรณี 2x = − ประโยคเปด 2 0x + = จะมีคาความจริงเปน จริง [( 2) 2 0]− + =
1x = − ประโยคเปด 2 0x + = จะมีคาความจริงเปน เท็จ [( 1) 2 0]− + ≠
0x = ประโยคเปด 2 0x + = จะมีคาความจริงเปน เท็จ [0 2 0]+ ≠
……จะเห็นวา จากคา x ที่เปนไปไดทั้งหมด มีคา x=(-1) และ x=0 ที่ทําใหประโยคเปด
2 0x + = มีคาความจริงเปน เท็จ ซึ่งก็หมายความวาคา x ที่เปนไปไดทั้งหมด ไมไดทําให
ประโยคเปด 2 0x + = มีคาความจริงเปน จริง ทั้งหมดทุกกรณีคา x ……..เพราะฉะนั้นจึง
สรุปวาประพจน [ 2 0]x x∀ + = เมื่อ = { 2, 1,0}− − นั้นมีคาความจริงเปน
เท็จ
2. [ 2 0]x x∃ + = เมื่อ = { 2, 1,0}− − มีความหมายวา
“มี x บางตัวที่อยูในเอกภพสัมพัทธ = { 2, 1,0}− − แลวทําให 2 0x + = ”
ถามวาประพจนดังกลาวมีคาความจริงเปนอะไร? จะเห็นวา x สามารถมีคาไดดังนี้
……กรณี 2x = − ประโยคเปด 2 0x + = จะมีคาความจริงเปน จริง [( 2) 2 0]− + =
1x = − ประโยคเปด 2 0x + = จะมีคาความจริงเปน เท็จ [( 1) 2 0]− + ≠
0x = ประโยคเปด 2 0x + = จะมีคาความจริงเปน เท็จ [0 2 0]+ ≠
……จะเห็นวา ถาคา x = (-2) แลวจะทําใหประโยคเปด 2 0x + = มีคาความจริงเปน
จริง ซึ่งก็หมายความวา มีคา x ซึ่งอยูในเอกภพสัมพัทธ ที่ทําให 2 0x + = จริง……..
เพราะฉะนั้นจึงสรุปวาประพจน [ 2 0]x x∃ + = เมื่อ = { 2, 1,0}− − นั้นมีคา
ความจริงเปน จริง
44
7.คาความจริงของประพจนที่มีตัวบงปริมาณ
7.1 คาความจริงของประพจนที่มีตัวบงปริมาณ 1 ตัว
ประพจนที่มีตัวบงปริมาณ 1 ตัว คือ ประพจนที่มีประโยคเปด ประกอบไปดวยตัวแปรแค 1
ตัวแปร เชน ตัวแปร x เปนตน ตัวอยาง เชน
[ ( )]
[ ( )]
x P x
x P x
∀
∃
……สามารถเขียนแผนภาพกระบวนการหาคาความจริงของประพจน [ ( )]x P x∀ ไดดังนี้
= {.......}
…และสามารถเขียนแผนภาพกระบวนการหาคาความจริงของประพจน [ ( )]x P x∃ ไดดังนี้
เมื่อ P(x) แทนประโยคเปดที่มีตัวแปร 1 ตัว คือ x
ตรวจสอบคาความจริงของ
[ ( )]x P x∀
มีคา x ในเอกภพสัมพัทธที่
ทําให P(x)
[ ( )]x P x∀ มีคาความจริงเปน เท็จ [ ( )]x P x∀ มีคาความจริงเปน จริง
พิจารณาคา x ใน
เอกภพสัมพัทธ
เท็จ
จริง
ครบ
ยังไมครบ
45
= {.....}
ตัวอยาง เชน
1. กําหนดให = { | (0,2)}x x∈ จงหาวา
2
[ 2 0]x x x∀ − < มีคา
ความจริงเปน จริงหรือเท็จ
วิธีทํา 1) หาเซตคําตอบของ…….…
2
2 0
( 2) 0
x x
x x
− <
− <
(0,2)x∴ ∈
2) พิจารณาคาความจริงของ
2
[ 2 0]x x x∀ − < เมื่อ = { | (0,2)}x x∈
……..จะเห็นวา เมื่อแทนคา (0,2)x∈ ทุกๆคา ทําใหประโยคเปด 2
2 0x x− < มี
คาความจริงเปน จริง เพราะวาเซตคําตอบของอสมการ 2
2 0x x− < ก็คือ (0,2)x∈
นั่นเอง
ตรวจสอบคาความจริงของ
[ ( )]x P x∃
มีคา x ในเอกภพสัมพัทธที่
ทําให P(x)
[ ( )]x P x∃ มีคาความจริงเปน จริง [ ( )]x P x∃ มีคาความจริงเปน เท็จ
พิจารณาคา x ใน
เอกภพสัมพัทธ
จริง
เท็จ
ครบ
ยังไมครบ
0 2
+ − +
46
∴ประพจน
2
[ 2 0]x x x∀ − < เมื่อ (0,2)= มีคาความจริงเปน จริง
2. กําหนดให = { | 1 2}x R x∈ − ≤ จงหาคาความจริงของ
2
[ 3 6]x x∀ − <
วิธีทํา 1) หาเซต แบบแจกแจงสมาชิก ซึ่งก็คือหาเซตคําตอบของ
1 2
2 1 2
2 1 2 1
1 3
x
x
x
x
− ≤
− ≤ − ≤
− + ≤ ≤ +
− ≤ ≤
…….ซึ่งก็คือไดเซต [ ]1,3= −
2) หาคาความจริงของ
2
[ 3 6]x x∀ − < เมื่อ [ ]1,3= − โดยเริ่มจากการหาเซต
คําตอบของอสมการ
2
2
3 6
9 0
( 3)( 3) 0
x
x
x x
− <
− <
− + <
( 3,3)x∴ ∈ −
พิจารณาคา x ที่อยุในเอกภพสัมพัทธ ซึ่งก็คือที่ [ ]1,3x∈ − สามารถหาคา x ที่ทําใหอสมการ
2
3 6x − < มีคาความจริงเปน เท็จ ได………ซึ่งก็คือที่ x=3 เมื่อแทนคา x ลงในอสมการ
2
3 6x − < แลว ทําใหอสมการเปน เท็จ เพราะ 3 ( 3,3)∉ − หรือสามารถเขียนเปน
แผนภาพไดดังนี้
-3 3
+ − +
47
เมื่อ [ ]1,3= −
3. กําหนดให U R= จงหาคาความจริงของ
2
[ 3 2 0]x x x∃ − + =
วิธีทํา 1) พิจารณาคาความจริงของ
2
[ 3 2 0]x x x∃ − + = เมื่อ U R= โดยหาเซต
คําตอบของสมการ ……………….
2
3 2 0x x− + =
( 2)( 1) 0
2,1
x x
x
− − =
=
2) มีคา x ที่ x=1,2 ซึ่ง x U∈ …….ทําใหสมการ 2
3 2 0x x− + = เปน จริง
∴ประพจน
2
[ 3 2 0]x x x∃ − + = เมื่อ U R= มีคาความจริงเปน จริง
7.2 คาความจริงของประพจนที่มีตัวบงปริมาณ 2 ตัว
ประพจนที่มีตัวบงปริมาณ 2 ตัว คือ ประพจนที่มีประโยคเปด ประกอบไปดวยตัวแปรจํานวน
2 ตัวแปร เชน ตัวแปร x และ y เปนตน แยกเปนรูปแบบไดดังนี้
[ ( , )]
[ ( , )]
[ ( , )]
[ ( , )]
x y P x y
x y P x y
x y P x y
x y P x y
∀ ∀
∃ ∃
∀ ∃
∃ ∀
ตรวจสอบคาความจริงของ
2
[ 3 6]x x∀ − <
มีคา x U∈ ที่ทําใหอสมการ
2
3 6x − < เปน เท็จ
คาความจริงของ
2
[ 3 6]x x∀ − < เปน เท็จ
3x =
เมื่อ P(x,y) แทนประโยคเปดที่มีตัวแปร 2 ตัว คือ x และ y
48
ตัวอยาง เชน
1.
2 2
[ 1]x y x y∀ ∀ + = เมื่อ U R= สามารถตีความหมายของประพจนที่มีตัวบง
ปริมาณดังกลาวไดดังนี้ คือมีความหมายวา “สําหรับ x และ y ทุกตัวที่เปนจํานวนจริง
แลวจะทําให
2 2
1x y+ = ”……….ซึ่งจะเห็นวา ขอความดังกลาวเปน เท็จ
เพราะวา คา x และ y ที่เปนจํานวนจริง ไมจําเปนที่ กําลังสองบวกกันแลวตองเทากับ 1
เชน ถา x=1 และ y=1 เมื่อแทนคาลงในสมการ
2 2
1x y+ = จะใหคาเปน เท็จ
2 2
[1 1 1]+ ≠
สรุปวาประพจนที่มีตัวบงปริมาณ 2 ตัว สามารถเขียนแผนภาพการหาคาความจริงไดแยกเปนกรณี
ดังนี้
กรณี 1 [ ( , )]x y P x y∀ ∀
ตรวจสอบคาความจริงของ [ ( , )]x y P x y∀ ∀
มีคา x และ y อยางนอย 1 คูในเอก-
ภพสัมพัทธที่ทําให P(x,y) เปน เท็จ
มี
ไมมี
[ ( , )]x y P x y∀ ∀ เปน เท็จ [ ( , )]x y P x y∀ ∀ เปน จริง
49
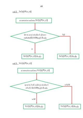
กรณี 2 [ ( , )]x y P x y∃ ∃
กรณี 3 [ ( , )]x y P x y∀ ∃
ตรวจสอบคาความจริงของ [ ( , )]x y P x y∃ ∃
มีคา x และ y อยางนอย 1 คูในเอก-
ภพสัมพัทธที่ทําให P(x,y) เปน จริง
มี
ไมมี
[ ( , )]x y P x y∃ ∃ เปน จริง [ ( , )]x y P x y∃ ∃ เปน เท็จ
ตรวจสอบคาความจริงของ [ ( , )]x y P x y∀ ∃
ทุกๆคา x ใน U จะมีคา y อยางนอย 1
คาใน U ที่ทําให P(x,y) เปน จริง
หาได
หาไมได
[ ( , )]x y P x y∀ ∃ เปน จริง [ ( , )]x y P x y∀ ∃ เปน จริง
50
กรณี 4 [ ( , )]x y P x y∃ ∀
2. ถา { 1, 2, 3}U = − − − แลวประพจน
2
[( ) ( )]x y x y x y∀ ∃ ≤ ∧ > มีคา
ความจริงเปนอะไร
วิธีทํา 1) ตีความหมายของประพจน
2
[( ) ( )]x y x y x y∀ ∃ ≤ ∧ > ……ไดคือ
“สําหรับคา x ทุกคา จะมีคา y ที่ทําให x y≤ และ
2
x y> ” …..แปลความไดวา
1. ถา x=-1 ก็สามารถหาคา { 1, 2 3}y ∈ − − − ไดอยางนอย 1 คา ที่ทําให
1y ≥ − และ
2
( 1)y < −
2. ถา x=-2 ก็สามารถหาคา { 1, 2 3}y ∈ − − − ไดอยางนอย 1 คา ที่ทําให
2y ≥ − และ
2
( 2)y < −
3. ถา x=-3 ก็สามารถหาคา { 1, 2 3}y ∈ − − − ไดอยางนอย 1 คา ที่ทําให
3y ≥ − และ
2
( 3)y < −
2) จากขอ 1) กรณี x=-1 สามารถหาคา y=-1 ซึ่งจะทําให 1y ≥ − และ
2
( 1)y < −
[ 1 1− ≥ − และ 1 1− < ]
กรณี x=-2 สามารถหาคา y=-1 ซึ่งจะทําให 2y ≥ − และ
2
( 2)y < −
[ 1 2− ≥ − และ 1 4− < ]
ตรวจสอบคาความจริงของ [ ( , )]x y P x y∃ ∀
มีคา x อยางนอย 1 คา สําหรับคา y ทุก
คาใน U ที่ทําให P(x,y) เปน จริง
มี
ไมมี
[ ( , )]x y P x y∃ ∀ เปน จริง [ ( , )]x y P x y∃ ∀ เปน เท็จ
51
กรณี x=-3 สามารถหาคา y=-1 ซึ่งจะทําให 3y ≥ − และ
2
( 3)y < −
[ 1 3− ≥ − และ 1 9− < ]
3) สามารถสรุปไดวา
2
[( ) ( )]x y x y x y∀ ∃ ≤ ∧ > เมื่อ { 1, 2, 3}U = − − − มีคา
ความจริงเปน จริง
3. จงหาคาความจริงของ [ 5]x y x y∀ ∃ + > เมื่อ {2,3,4}U =
วิธีทํา
1) [ 5]x y x y∀ ∃ + > ……หมายความวา “สําหรับทุกคา x จะมี y ซึ่งทําให
5x y+ >
2)
3) [ 5]x y x y∀ ∃ + > เมื่อ {2,3,4}U = มีคาความจริงเปน จริง
4. จงหาคาความจริงของ [ ]x y x y y∃ ∀ + = เมื่อ {0,1,2}U =
วิธีทํา
1) [ ]x y x y y∃ ∀ + = ……หมายความวา “จะมีคา x อยางนอย 1 คา สําหรับทุกๆ
คา y ซึ่งทําให 5x y+ > ”
2)
2x =
3x =
4x =
4y =
3y =
2y =
5.......x y T+ >
0x =
0y =
1y =
2y =
.......x y y T+ =
52
3) [ ]x y x y y∃ ∀ + = เมื่อ {0,1,2}U = มีคาความจริงเปน จริง
5. จงหาคาความจริงของ
2 2
[ ]x y x x y y∃ ∀ + = + เมื่อ { 1,0,1}U = −
วิธีทํา
1)
2 2
[ ]x y x x y y∃ ∀ + = + ……หมายความวา “จะมีคา x อยางนอย 1 คา
สําหรับทุกๆคา y ซึ่งทําให
2 2
x x y y+ = + ”
2)
3)
2 2
[ ]x y x x y y∃ ∀ + = + เมื่อ { 1,0,1}U = − มีคาความจริงเปน เท็จ
6. จงหาคาความจริงของ [5 7 1]x y x y∃ ∃ + = เมื่อ U I=
วิธีทํา
1) [5 7 1]x y x y∃ ∃ + = ……หมายความวา “จะมีคา x และ y อยางนอย 1 คู ที่ทํา
ให 5 7 1x y+ = ”
2)
3) [5 7 1]x y x y∃ ∃ + = เมื่อ U I= มีคาความจริงเปน จริง
?x = 0y =
1y =
2 2
.......x x y y T+ = +
1y = −
หาคา x ที่มีคุณสมบัตินี้ ไมได
3x = 2y = − 5 7 1.......x y T+ =
53
8.นิเสธของประพจนที่มีตัวบงปริมาณ
8.1 นิเสธของประพจนที่มีตัวบงปริมาณ 1 ตัว
นิเสธของประพจน [ ( )]x P x∃ เขียนแทนดวยสัญลักษณ [ ( )]x P x∃∼
[ ( )] [ ( )]x P x x P x∃ ≡ ∀∼ ∼
นิเสธของประพจน [ ( )]x P x∀ เขียนแทนดวยสัญลักษณ [ ( )]x P x∀∼
[ ( )] [ ( )]x P x x P x∀ ≡ ∃∼ ∼
8.2 นิเสธของประพจนที่มีตัวบงปริมาณมากกวา 1 ตัว
ตัวอยาง เชน
นิเสธของประพจน [ ( , )]x y P x y∃ ∃ เขียนแทนดวยสัญลักษณ [ ( , )]x y P x y∃ ∃∼
นิเสธของประพจน [ ( , )]x y P x y∀ ∀ เขียนแทนดวยสัญลักษณ [ ( , )]x y P x y∀ ∀∼
นิเสธของประพจน [ ( , )]x y P x y∃ ∀ เขียนแทนดวยสัญลักษณ [ ( , )]x y P x y∃ ∀∼
นิเสธของประพจน [ ( , )]x y P x y∀ ∃ เขียนแทนดวยสัญลักษณ [ ( , )]x y P x y∀ ∃∼
[ ( , )] [ ( , )]
[ ( , )] [ ( , )]
[ ( , )] [ ( , )]
[ ( , )] [ ( , )]
x y P x y x y P x y
x y P x y x y P x y
x y P x y x y P x y
x y P x y x y P x y
∃ ∃ ≡ ∀ ∀
∀ ∀ ≡ ∃ ∃
∃ ∀ ≡ ∀ ∃
∀ ∃ ≡ ∃ ∀
∼ ∼
∼ ∼
∼ ∼
∼ ∼
สรุปคือการเปลี่ยนนิเสธของประพจนที่มีตัวบงปริมาณ สามารถกระทําไดดังนี้
1) เปลี่ยนตัวบงปริมาณเปนตรงกันขาม x x∀ → ∃ และ x x∃ → ∀
2) ใสนิเสธไปที่ประโยคเปดเชน ( ) ( )P x P x→∼ เปนตน
54
......[ ( , , ,...)]x y z P x y z∀ ∃ ∀∼
......[ ( , , ,...)]x y z P x y z∃ ∀ ∃ ∼
ตัวอยาง เชน
1. นิเสธของประโยค “คนทุกคนรักพอและแม” มีความหมายตรงกับประโยคใด
1.1) คนบางคนรักพอและแม
1.2) คนบางคนไมรักพอและไมรักแม
1.3) คนบางคนไมรักพอแตรักแม
1.4) คนบางคนไมรักพอหรือไมรักแม
วิธีทํา
1) แทนประโยค “คนทุกคนรักพอและแม” ใหเปนภาษาสัญลักษณดังนี้
ให…………….P(x) แทนประโยคเปด………….x รักพอ
และ……………Q(x) แทนประโยคเปด…………x รักแม
เพราะฉะนั้นประโยค “คนทุกคนรักพอและแม” แทนดวยประพจนที่มีตัวบงปริมาณดังนี้
[ ( ) ( )]x P x Q x∀ ∧
2) หานิเสธของประพจน [ ( ) ( )]x P x Q x∀ ∧ คือ [ ( ) ( )]x P x Q x∀ ∧∼ ซึ่งก็
คือ
[ ( ) ( )]
[ ( ( ) ( ))]
[ ( ) ( )]
x P x Q x
x P x Q x
x P x Q x
∀ ∧
≡ ∃ ∧
≡ ∃ ∨
∼
∼
∼ ∼
ซึ่งประพจน [ ( ) ( )]x P x Q x∃ ∨∼ ∼ ตีความไดวา “คนบางคนไมรักพอหรือไมรักแม”
ตอบ ขอ 1.4)
2. จงหานิเสธของขอความ
2
[( 2 2) ( sin )]x y x x y y x∀ ∃ − ≥ − ∧ ≥
วิธีทํา
55
1) นิเสธของ
2
[( 2 2) ( sin )]x y x x y y x∀ ∃ − ≥ − ∧ ≥ คือ
2
[( 2 2) ( sin )]x y x x y y x∀ ∃ − ≥ − ∧ ≥∼ ซึ่งสามารถหาไดดังนี้
2
2
2
2
[( 2 2) ( sin )]
[ (( 2 2) ( sin ))]
[( ( 2 2) ( sin )]
[( 2 2) ( sin )]
x y x x y y x
x y x x y y x
x y x x y y x
x y x x y y x
∀ ∃ − ≥ − ∧ ≥
≡ ∃ ∀ − ≥ − ∧ ≥
≡ ∃ ∀ − ≥ − ∨ ≥
≡ ∃ ∀ − < − ∨ <
∼
∼
∼ ∼
2) 2 2
[( 2 2) ( sin )] [( ( 2 2) ( sin )]x y x x y y x x y x x y y x∴ ∀ ∃ − ≥ − ∧ ≥ ≡ ∃ ∀ − ≥ − ∨ ≥∼ ∼ ∼
3. นิเสธของ
2
[( 5) ( 2 4)]x y z x y z y z x∀ ∃ ∃ = + ∨ + > + คือ?
วิธีทํา
1) นิเสธของ
2
[( 5) ( 2 4)]x y z x y z y z x∀ ∃ ∃ = + ∨ + > + คือ
2
[( 5) ( 2 4)]x y z x y z y z x∀ ∃ ∃ = + ∨ + > +∼ ซึ่งสามารถหาไดดังนี้
2
2
2
2
[( 5) ( 2 4)]
[ (( 5) ( 2 4))]
[( ( 5) ( 2 4)]
[( 5) ( 2 4)]
x y z x y z y z x
x y z x y z y z x
x y z x y z y z x
x y z x y z y z x
∀ ∃ ∃ = + ∨ + > +
≡ ∃ ∀ ∀ = + ∨ + > +
≡ ∃ ∀ ∀ = + ∧ + > +
≡ ∃ ∀ ∀ ≠ + ∧ + ≤ +
∼
∼
∼ ∼
2) 2 2
[( 5) ( 2 4)] [( 5) ( 2 4)]x y z x y z y z x x y z x y z y z x∴ ∀ ∃ ∃ = + ∨ + > + ≡ ∃ ∀ ∀ ≠ + ∧ + ≤ +∼
9.การสมมูลกันของประพจนที่มีตัวบงปริมาณ
มีหลักการพิจารณาเหมือนการพิจารณาการสมมูลกันของประพจน ดังนี้
9.1 การสมมูลกันของประพจนที่มีตัวบงปริมาณชุดเดียว เชน ประพจนดังตอไปนี้
2
2
[ 5]
[( 5) ( 2 4)]
x x
x y z x y z y z x
∀ =
∀ ∀ ∀ = + ∨ + > +
เปนตน
มีหลักการใหการพิจารณาการสมมูลดังนี้
56
[ ( )] [ ( )]
[ ( )] [ ( )]
x P x x Q x
x P x x Q x
∀ ≡ ∀
∃ ≡ ∃
[ ( , )] [ ( , )]
[ ( , )] [ ( , )]
[ ( , )] [ ( , )]
[ ( , )] [ ( , )]
x y P x y x y Q x y
x y P x y x y Q x y
x y P x y x y Q x y
x y P x y x y Q x y
∀ ∀ ≡ ∀ ∀
∃ ∃ ≡ ∃ ∃
∃ ∀ ≡ ∃ ∀
∀ ∃ ≡ ∀ ∃
ตัวอยาง เชน
1. จงพิจารณาวาประพจน
2
[ 2 4]x x x∀ = → = สมมูลกับประพจน
2
[ 4 2]x x x∀ ≠ → ≠ หรือไม
วิธีทํา
1) ประโยค
2 2
[ 2 4] [ 4 2]x x x x x x∀ = → = ≡ ∀ ≠ → ≠ จะเปน จริง
เมื่อ ประโยคเปด
2 2
( 2) ( 4) ( 4) ( 2)x x x x= → = ≡ ≠ → ≠
พิจารณาประโยคเปด
2
2
( 2) ( 4)
( 4) ( 2)....[ ]
x x
x x p q q p
= → =
≡ ≠ → ≠ → ≡ →∼ ∼
2)
2 2
[ 2 4] [ 4 2]x x x x x x∴∀ = → = ≡ ∀ ≠ → ≠ ….จริง
2. จงพิจารณาวาประพจน
2
[ 2 4]x x x∃ = ↔ = สมมูลกับประพจน
2
[ 2 4]x x x∃ ≠ ↔ ≠ หรือไม
วิธีทํา
1) ประโยค
2 2
[ 2 4] [ 2 4]x x x x x x∃ = ↔ = ≡ ∃ ≠ ↔ ≠ จะเปน จริง
เมื่อ ประโยคเปด
2 2
2 4 2 4x x x x= ↔ = ≡ ≠ ↔ ≠
พิจารณาประโยคเปด
2
2
2 4
2 4....[ ]
x x
x x p q p q
= ↔ =
≡ ≠ ↔ ≠ ↔ ≡ ↔∼ ∼
ประพจนทั้งสองจะสมมูลกันเมื่อประโยคเปด ( ) ( )P x Q x≡
ประพจนทั้งสองจะสมมูลกันเมื่อประโยคเปด
( , ) ( , )P x y Q x y≡
57
2)
2 2
[ 2 4] [ 2 4]x x x x x x∃ = ↔ = ≡ ∃ ≠ ↔ ≠ ….จริง
9.2 การสมมูลกันของประพจนที่มีตัวบงปริมาณหลายชุด เชน ประพจนดังตอไปนี้
2
2
[ 4] [ 1 5]
[ 1] [ 4]
[ ( , )] [ ( , )]
x x x x
x x x x
x y P x y x y P x y
∀ = → ∃ + =
∃ > ∧ ∃ =
∀ ∃ ↔ ∃ ∀
เปนตน
มีหลักในการพิจารณาการสมมูลกันตามตัวอยาง เชน
1) ประพจน
2
[ 4] [ 1 5]x x x x∀ = → ∃ + = สมมูลกับประพจน
2
[ 4] [ 1 5]x x x x∃ ≠ ∨ ∃ + = หรือไม
วิธีทํา
1) แทนประพจน
2
[ 4]x x∀ = ……………… ดวย p
แทนประพจน [ 1 5]x x∃ + = …………….. ดวย q
2
[ 4] [ 1 5]x x x x∴∀ = → ∃ + = แทนดวย………….. p q→
p q p q→ ≡ ∨∼
2) ประพจน p q∨∼ คือ
2
[ 4] [ 1 5]x x x x∀ = ∨ ∃ + =∼
2
2
[ ( 4)] [ 1 5]
[ 4] [ 1 5]
x x x x
x x x x
≡ ∃ = ∨ ∃ + =
≡ ∃ ≠ ∨ ∃ + =
∼
3)
2 2
[ 4] [ 1 5] [ 4] [ 1 5]x x x x x x x x∴∀ = → ∃ + = ≡ ∃ ≠ ∨ ∃ + =
…………จริง
2) ประพจน
2
( [ 0] [ 2 ])x x x x x∀ ≥ ∧ ∃ =∼ สมมูลกับประพจน
2
[ 0] [ 2 ]x x x x x∃ < ∨ ∀ = หรือไม
วิธีทํา
1) แทนประพจน [ 0]x x∀ ≥ ……………… ดวย p
แทนประพจน
2
[ 2 ]x x x∃ = …………….. ดวย q
58
2
( [ 0] [ 2 ])x x x x x∴ ∀ ≥ ∧ ∃ =∼ แทนดวย………….. ( )p q∧∼
( )p q p q∧ ≡ ∨∼ ∼ ∼
2) ประพจน p q∨∼ ∼ คือ
2
[ 0] [ 2 ]x x x x x∀ ≥ ∨ ∃ =∼ ∼
2
2
[ ( 0)] [ 2 ]
[ 0] [ 2 ]
x x x x x
x x x x x
≡ ∃ ≥ ∨ ∀ =
≡ ∃ < ∨ ∀ =
∼
3)
2 2
( [ 0] [ 2 ]) [ 0] [ 2 ]x x x x x x x x x x∴ ∀ ≥ ∧ ∃ = ≡ ∃ < ∨ ∀ =∼
…………จริง
แบบฝกหัด
1. จงเขียนขอความตอไปนี้ใหอยูในรูปสัญลักษณทางตรรกศาสตรเมี่อเอกภพสัมพัทธคือเซต
ของจํานวนจริง
1.1) สําหรับ x ทุกตัว
2
9 ( 3)( 3)x x x− = − +
1.2) สําหรับ x บางตัว 2
x x>
1.3) สําหรับ x บางตัว ถา 0x ≠ แลว 2
0x >
59
1.4) สําหรับ x ทุกตัว x x= − ก็ตอเมื่อ 0x <
1.5) มี x และ y ซึ่ง
2 2
x y=
1.6) สําหรับ x และ y ทุกตัว ถา 0x < และ 0y < แลว 0xy <
1.7) สําหรับ x ทุกตัว จะมี y บางตัว ซึ่ง xy y=
1.8) มี x บางตัว สําหรับ y ทุกตัว ถา x y> แลว
2 2
x y>
1.9) ไมมีจํานวนจริง x ใดๆที่ทําให 2 3x x+ = +
1.10) จํานวนจริงทุกตัวเปนจํานวนจริง
2. จงเขียนขอความแทนประโยคตอไปนี้
2.1) [ 0 0]x x x∀ ≥ ∨ <
2.2)
1 1
[ 0]x x x
x
−
∀ = ↔ ≠
2.3)
2
[ 25 5]x x x∀ = → =
60
2.4)
2
[ 3]x x I x∃ ∈ ∧ =
2.5)
2 2
[ ]x y x y y x∀ ∃ − = −
2.6) [ 0]x y x y x∃ ∀ > → >
2.7)
2
[ 5]x y x y∃ ∃ = +
2.8) [ ]x y x y y x y∀ ∃ < ↔ − < <
3. กําหนดเอกภพสัมพัทธ U ในแตละขอตอไปนี้ จงหาคาความจริงของประพจนที่มีตัวบง
ปริมาณตอไปนี้
3.1) [ 3 ] , {1,2,3}x x x x U∃ + = =
61
3.2)
2
[ ] , {1,2,3}x x x U∀ = =
3.3)
2
[ 1 0] , {0,1,2,3}x x U∃ − = =
3.4)
2
[ 1 0] , {0,1,2,3}x x U∀ − = =
3.5) [ 2 3] , { 3, 2, 1,0,1,2,3}x x x U∃ + = + = − − −
62
3.6) 2
[ 2 1 0] ,x x x U I∀ + − > =
3.7) 2 2
[ 1 1x x x x∀ − = − → เปนจํานวนคี่] , { 1,0,1}U = −
3.8) [ 0] ,x x U N∃ < =
3.9) [ 0] [ 1 0], { 1,0,1}x x x x U∃ < ∧ ∃ − = = −
63
3.10)
2
[ ] [ 1 ], { 2, 1,0}
1
x x
x x x x x U
x
−
∀ = → ∃ − + = = − −
−
3.11) [8(4 ) 16 ] , [ 10,10)x x
x U∀ ≥ = −
3.12) 2
[2 5 0] , (0,3)x x x U∀ − ≤ =
64
3.13) 6 3
[ 2 1] ,x x x U R∀ − ≥ − =
3.14) 2
4
[log (log ) 1] ,xx
x x U R∃ = − =
4. ชวงในขอใดตอไปนี้ที่เปนเอกภพสัมพัทธที่ทําใหขอความ 2
[ 2 8]x x x∃ − ≤ และ
3
[ 9 0]x x x∀ − ≠ มีคาความจริงเปน จริง
4.1) ( 3, 2)− −
4.2) ( 3,0)−
4.3) (0,4)
4.4) ( 2,3)−
65
5. ให R เปนเซตของจํานวนจริง และเอกภพสัมพัทธ { / 0 1}U x R x= ∈ ≤ ≤ ขอใด
ตอไปนี้มีคาความจริงเปน เท็จ
4.1) 2
[ ]x x x∃ =
4.2) 2
[ ]x x x∀ ≤
4.3)
21 1
[( ) ( )]
2 2
x x x∃ > ∧ >
4.4) 2
[ 2 2 0]x x x∀ − + <
6. จงหาคาความจริงของประพจนดังตอไปนี้
6.1) [ 4] , { 2, 1,0,1,2}x y xy U∀ ∀ < = − −
66
6.2) [ 4] , { 2, 1,0,1,2}x y x y U∀ ∀ + < = − −
6.3) 2 2
[ 4] , { 1,0,1}x y x y U∀ ∀ + ≥ = −
6.4) [ 4] , { 2, 1,0,1,2}x y xy U∀ ∀ < = − −
67
6.5) 2 2
[ 12] , {1,2,3}x y x y U∀ ∃ + < =
6.6)
1 1 1
[ ] , {0,1,2,3, , }
2 3
x y y U
x
∀ ∃ = =
6.7) [ 5 2] , {0,1,2}x y x y U∃ ∃ + = + =
68
6.8)
2 2
[( ) ( )] ,x y x y x y U R∀ ∀ < → < =
7. จงหานิเสธของประโยคตอไปนี้
7.1) [2 0]x
x∀ >
7.2) 2
[ 0 0]x x x∀ > → >
7.3) 2
[ 0] [ 0]x x x x∀ > → ∀ >
7.4) 2
[( 1 1) 4]x x x x∃ = ∨ = − → =
7.5) [ 0] [ 0]x x x x∃ ≠ ∨ ∀ ≠
69
7.6) ( [ ( )] [ ( )]) [ ( )]x P x x Q x x P x∀ ∧ ∃ → ∀
7.7) [ 2 ]x y x y x∀ ∀ + =
7.8) [ ]x y x y xy∀ ∃ + ≠
7.9) [ ] [ ]x y xy yx x y xy y∀ ∀ = ∧ ∃ ∃ =
7.10) [ 5] [ ]x y x y x y x y∃ ∃ + > → ∀ ∀ >
7.11) ฝนตกหนักยอมทําใหบางจังหวัดน้ําทวม
7.12) คนทุกคนทํางานหนักหรือคนบางคนพูดไมได
70
8. จงตรวจสอบวาประโยคแตละคูตอไปนี้สมมูลกันหรือไม
8.1) 2
[ 0]x x∀ ≥∼ กับ 2
[ 0]x x∀ <
8.2) 2
[ 0]x x x x∀ = → ≥ กับ 2
[ 0]x x x x∃ = ∧ <∼
8.3) 2
[ 2 8]x x x∃ = ↔ = กับ 3 3
[( 2 8) ( 8 2)]x x x x x∃ = → = ∧ = → =
8.4) [ ( 2 5)]x x I x∀ ∈ ∧ + = กับ [( 2 5) ]x x x I∀ + = ∧ ∈
71
8.5) [ 1 2 3]x x x∃ ≤ → + ≠ กับ [ 2 3 1]x x x∃ + = → >
8.6) 2
[ 0 0]x x x∃ ≥ ∨ ≥ กับ 2
[ 0 0]x x x∀ ≥ → ≥∼
8.7) 2 2
[( ) ( )]x y x y x y∃ ∃ ≥ → ≥ กับ 2 2
[( ) ( )]x y x y x y∃ ∃ < ∨ ≥
72
8.8) 2
[( 2 2) ( sin )]x y x x y y x∀ ∃ − ≥ − ∧ ≥∼ กับ
2
[( 2 2) ( sin )]x y x x y y x∃ ∀ − < − ∨ <
73
10.การอางเหตุผล
เหตุผล ประกอบไปดวยขอความซึ่งเรียกวา “เหตุ” และ ขอความซึ่งเรียกวา “ผล”
ถาการอางเหตุผล เปนไปในกรณีที่เหตุนําไปสูผลที่เปนจริง เราเรียกการอางเหตุผลนั้นวา
“สมเหตุสมผล”
ถาการอางเหตุผล เปนไปในกรณีที่เหตุนําไปสูผลที่ไมเปนจริง เราเรียกการอางเหตุผลนั้น
วา “ไมสมเหตุสมผล”
การอางเหตุผล มีรูปแบบดังตัวอยาง เชน
เหตุ : 1. A
2. B
3. C
ผล : D
การอางเหตุผลขางตนจะ สมเหตุสมผล ก็ตอเมื่อ “เหตุ A , B และ C นําไปสูผลที่เปน D จริง”
คือ มีความหมายวา “ถาเกิดเหตุการณ A และ B และ C แลว ตองเกิดเหตุการณ D จริง”
สามารถเขียนเปนประพจนไดดังนี้
( )A B C D∧ ∧ →
ถาเราสามารถพิสูจนไดวาประพจน ( )A B C D∧ ∧ → มีคาความจริงเปน จริง เสมอ หรือ
วาเปน สัจจนิรันดร เราสามารถกลาวอางไดวา การอางเหตุผลนี้ “สมเหตุสมผล” แตถาประพจน
( )A B C D∧ ∧ → ไมเปนสัจจนิรันดร การอางเหตุผลนี้ “ไมสมเหตุสมผล”
ตัวอยาง เชน
1. จงพิจารณาวาการกลาวอางเหตุผลตอไปนี้สมเหตุสมผลหรือไม
74
เหตุ : 1) p q→
2) r p∨
3) q∼
ผล : r p→∼
วิธีทํา
1) จากการกลาวอางเหตุผล แปลงเปน ประพจน
[( ) ( ) ( )] ( )p q r p q r p→ ∧ ∨ ∧ → →∼ ∼
2) พิสูจนประพจนดังกลาววาเปน สัจจนิรันดร หรือไม
[( ) ( ) ( )] ( )p q r p q r p→ ∧ ∨ ∧ → →∼ ∼
T F T T F T T
F
T T T F
F
พบขอขัดแยง แสดงวา ประพจน [( ) ( ) ( )] ( )p q r p q r p→ ∧ ∨ ∧ → →∼ ∼
เปน สัจจนิรันดร
3) การอางเหตุผลดังกลาว สมเหตุสมผล
2. จงพิจารณาการอางเหตุผลตอไปนี้วาสมเหตุสมผลหรือไม
เหตุ : 1) ( )p q s∨ →
2) s r→
3) ( )r q∨∼
ผล : p s→
วิธีทํา
1) จากการกลาวอางเหตุผล แปลงเปน ประพจน
ขอขัดแยง
T F T→ =
75
[ ][( ) ] ( ) [ ( )] ( )p q s s r r q p s∨ → ∧ → ∧ ∨ → →∼
2) พิสูจนประพจนดังกลาววาเปน สัจจนิรันดร หรือไม
[ ][( ) ] ( ) [ ( )] ( )p q s s r r q p s∨ → ∧ → ∧ ∨ → →∼
T F F F F F F T F
T F
T T T F
F
พบขอขัดแยง แสดงวา ประพจน
[ ][( ) ] ( ) [ ( )] ( )p q s s r r q p s∨ → ∧ → ∧ ∨ → →∼ เปน สัจจนิรันดร
3) การอางเหตุผลดังกลาว สมเหตุสมผล
3. จงพิจารณาการอางเหตุผลตอไปนี้วาสมเหตุสมผลหรือไม
เหตุ : 1) ( )p q r→ →∼
2) q
3) r
ผล : p
วิธีทํา
1) จากการกลาวอางเหตุผล แปลงเปน ประพจน
[ ][ ( )]p q r q r p→ → ∧ ∧ →∼
2) พิสูจนประพจนดังกลาววาเปน สัจจนิรันดร หรือไม
ขอขัดแยง
T F T→ =
76
[ ][ ( )]p q r q r p→ → ∧ ∧ →∼
F T T T T F
F
F
T
F
ไมพบขอขัดแยง แสดงวา ประพจน [ ][ ( )]p q r q r p→ → ∧ ∧ →∼ ไมเปน
สัจจนิรันดร
3) การอางเหตุผลดังกลาว ไมสมเหตุสมผล
4. จงพิจารณาการอางเหตุผลตอไปนี้วาสมเหตุสมผลหรือไม
เหตุ : 1) ( )p q r∧ →
2) ( )r s∨∼
3) p
ผล : q∼
วิธีทํา
1) จากการกลาวอางเหตุผล แปลงเปน ประพจน
[ ][( ) ] [ ( )]p q r r s p q∧ → ∧ ∨ ∧ →∼ ∼
2) พิสูจนประพจนดังกลาววาเปน สัจจนิรันดร หรือไม
[ ][( ) ] [ ( )]p q r r s p q∧ → ∧ ∨ ∧ →∼ ∼
T T F F F T T
T F
T T F
F
ขอขัดแยง
T F T→ =
77
พบขอขัดแยง แสดงวา ประพจน [ ][( ) ] [ ( )]p q r r s p q∧ → ∧ ∨ ∧ →∼ ∼
เปน สัจจนิรันดร
3) การอางเหตุผลดังกลาว สมเหตุสมผล
แบบฝกหัด
พิจารณาการกลาวอางเหตุผลตอไปนี้วาสมเหตุสมผลหรือไม
1.
เหตุ : 1) p q∧ ∼
2) q r∨
ผล : p r∧
78
2.
เหตุ : 1) ( )p q r→ →
2) p s∧ ∼
3) r s→
ผล : q∼
3.
เหตุ : 1) p q∨
2) p∼
3) r q→∼
4) s r→
ผล : s∼
79
4.
เหตุ : 1) p q→
2) q r→
3) p
ผล : r s∨
5.
เหตุ : 1) p q→
2) r p→
3) s r→
4) q∼
ผล : s∼
80
6.
เหตุ : 1) q p→∼ ∼
2) r∼
3) q r→
4) p s∨
ผล : s
7.
เหตุ : 1) ถาฝนตกแลวอากาศจะเย็นลง
2) ถาอากาศเย็นลงแลวจะเกิดหมอก
3) ไมเกิดหมอก
ผล : ฝนไมตก
81
8.
เหตุ : 1) ฉันตั้งใจเรียนและฉันขยัน
2) ถาฉันขยันแลวฉันจะสอบไดที่หนึ่ง
3) ถาฉันไมทองหนังสือแลวจะไมสอบไดที่หนึ่ง
ผล : ฉันตองทองหนังสือ
9.
เหตุ : 1) ถา ก ไมเรียนหมอแลว ข จะไมเรียนวิศวะ
2) ข เรียนวิศวะ หรือ ค เรียนบัญชี
3) ค ไมเรียนบัญชี
ผล : ก ไมเรียนหมอ
82
10.
เหตุ : 1) ถาเขาขยันเรียนแลวเขาจะสอบผาน
2) เขาสอบผานหรือเขาเรียนเกง
3) เขาไมขยันเรียน
ผล : เขาเรียนไมเกง

Logic

  • 1.
    1 ประพจนตัวเชื่อมของประพจน •หรือ •และ •ถา…..แลว •ก็ตอเมื่อ •นิเสธ การสมมูลกันของประพจนประพจนที่ปนสัจจนิรันดร ประโยคเปดตัวบงปริมาณประพจนที่มีตัวบงปริมาณ •ประพจนที่มีตัวบงปริมาณ 1ตัว •ประพจนที่มีตัวบงปริมาณ 2ตัว นิเสธและการสมมูลกันของ ประพจนที่มีตัวบงปริมาณ การอางเหตุผล โจทยปญหา
  • 2.
    2 ตรรกศาสตรเบื้องตน 1.ประพจน ประโยคบอกเลาหรือปฏิเสธ ที่สามารถบอกคาความจริงเปนจริง(T) หรือเท็จ(F) อยางใดอยางหนึ่งเทานั้น ตัวอยางเชน 1.เดือนเมษายน มี 30 วัน ประโยคดังกลาวเปนประโยคบอกเลาที่สามารถบอกคาความจริงไดวาเปน จริง ∴ประโยคดังกลาวเปนประพจน 2. ในหนึ่งสัปดาหมีทั้งหมด 8 วัน ประโยคดังกลาวเปนประโยคบอกเลาที่สามารถบอกคาความจริงไดวาเปน เท็จ ∴ประโยคดังกลาวเปนประพจน 3. x มีคานอยกวา 3 ประโยคดังกลาวเปนประโยคบอกเลา แตไมสามารถบอกคาความจริงไดวาเปน จริง หรือ เท็จ อยางใดอยางหนึ่ง เพราะขึ้นอยูกับคา x วาจะเปนจํานวนใด เชน ถา x = 2 ประโยคดังกลาวจะมีคาความจริงเปนจริง ถา x = 4 ประโยคดังกลาวจะมีคาความจริงเปนเท็จ ∴ประโยคดังกลาวไมเปนประพจน 4. ขอความกรุณาอยาเดินลัดสนาม ประโยคดังกลาวเปนประโยคขอรอง ไมใชประโยคบอกเลาหรือปฏิเสธ ∴ประโยคดังกลาวไมเปนประพจน
  • 3.
    3 5. ประเทศเวียดนามไมไดมีอาณาเขตติดตอกับประเทศไทย ประโยคดังกลาวเปนประโยคปฏิเสธ ทีสามารถบอกคาความจริงไดวาเปนจริง ∴ประโยคดังกลาวเปนประพจน 2.ตัวเชื่อมของประพจน ถามีประพจนยอยตั้งแต 2 ประพจนเปนตนไป เราสามารถเชื่อมประพจนยอยนั้นเปนประพจน เดียวที่สามารถบอกคาความจริงไดวาเปนจริงหรือเท็จ โดยใชตัวเชื่อมประพจน 5 แบบดังนี้ 2.1 หรือ ( )∨ -สามารถยกตัวอยางในกรณีมีประพจนยอย 2 ประพจนคือ p และ q และสราง ตารางแสดงคาความจริงไดดังนี้ 2.2 และ ( )∧ -สามารถยกตัวอยางในกรณีมีประพจนยอย 2 ประพจนคือ p และ q และสราง ตารางแสดงคาความจริงไดดังนี้ 2.3 ถา….แลว ( )→ -สามารถยกตัวอยางในกรณีมีประพจนยอย 2 ประพจนคือ p และ q และสรางตารางแสดงคาความจริงไดดังนี้ p q p∨ q T T T T F T F T T F F F p q p ∧ q T T T T F F F T F F F F เปนจริงหมดยกเวนกรณี p เปนเท็จ และ q เปน เท็จ เปนจริงกรณีเดียวคือ p เปนจริง และ q เปนจริง
  • 4.
    4 2.4 ก็ตอเมื่อ( )↔-สามารถยกตัวอยางในกรณีมีประพจนยอย 2 ประพจนคือ p และ q และ สรางตารางแสดงคาความจริงไดดังนี้ 2.4 นิเสธ( )∼ -สามารถสรางตารางแสดงคาความจริงไดดังนี้ p p∼ T F F T ตัวอยางเชน 1) ถาให p,q และ r เปนประพจนที่มีคาความจริงเปน จริง , จริง และ เท็จ ตามลําดับ จงหา คาความจริงของ ( ) ( )p q r p→ ∧ ∨ ∼ วิธีทํา p,q และ r มีคาความจริงดังนี้…………p-T , q-T และ r-F ( ) ( )p q r p→ ∧ ∨ ∼ T T F T F T F F p q p→q T T T T F F F T T F F T p q p ↔ q T T T T F F F T F F F T เปนเท็จกรณีเดียวคือ p เปนจริง และ q เปนเท็จ นอกนั้นเปนจริงหมด เปนจริงกรณี p และ q มีคา ความจริงเหมือนกัน เปนเท็จกรณี p และ q มีคา ความจริงตางกัน คาความจริงจะตรงขามกับ ของเดิม
  • 5.
    5 2) ถาให p,qและ r เปนประพจนที่มีคาความจริงเปน จริง , จริง และ จริง ตามลําดับ จงหา คาความจริงของ [( ) ]p q r q∧ → ∨ วิธีทํา p,q และ r มีคาความจริงดังนี้…………p-T , q-T และ r-T [( ) ]p q r q∧ → ∨ T T T T T T T 3) ถาให p,q และ r มีคาความจริงเปน เท็จ , จริง และ เท็จ ตามลําดับ จงหาคาความจริงของ [( ) ] [ ]p q r p r↔ → ∨ → วิธีทํา p,q และ r มีคาความจริงดังนี้…………p-F , q-T และ r-F [( ) ] [ ]p q r p r↔ → ∨ → F T F F F F T T T 4) กําหนดใหคาความจริงของ ( ) ( )p q r s∧ → ∨ เปน เท็จ จงหาคาความจริงของ p,q,r และ s วิธีทํา ( ) ( )p q r s∧ → ∨ T T F F T F F
  • 6.
    6 ∴p,q,r และ sมีคาความจริงดังนี้……. p-T , q-T , r-F และ s-F 5) กําหนดใหคาความจริงของประพจน [ ( )] ( )p q r s∧ ∨ →∼ มีคาความจริงเปน เท็จ จงหาคาความจริงของ p,q,r และ s วิธีทํา [ ( )] ( )p q r s∧ ∨ →∼ T T T F F T F F ∴p,q,r และ s มีคาความจริงดังนี้……. p-T , q-T , r-T และ s-F แบบฝกหัด 1. ขอความตอไปนี้ ขอใดเปนประพจน เพราะเหตุใด 1.1) 5 มากกวา 2 อยูเทาไร 1.2) 0 เปนจํานวนคู 1.3) จํานวนตรรกยะทุกตัวเปนจํานวนเต็ม 1.4) กราฟของสมการ x+y=0 เปนเสนตรง 1.5) โปรดชวยกันประหยัดไฟฟา
  • 7.
    7 1.6) จงหาเซตคําตอบของสมการ 2 4 50x x+ − = 1.7) (3,4)π ∈ 1.8) 23 เปนจํานวนเฉพาะ 1.9) ไกงามเพราะขน คนงามเพราะแตง 1.10) 2 2 1x y+ = มีกราฟเปนวงกลม 1 หนวย 2. จงเขียนประโยคตอไปนี้ในรูปสัญลักษณ โดยให p แทนประพจนแรก และ q แทนประพจน หลัง 2.1) 6 เปนจํานวนคู และ 3 เปนจํานวนคี่ 2.2) ถาปลาบินไดแลว นกจะเปนสัตวน้ํา 2.3) 2 เทากับ 4 หรือ 5 เทากับ 0 2.4) ถา 7 เปนจํานวนคู แลว 9 เปนจํานวนคี่ 2.5) 2 หาร a ลงตัวก็ตอเมื่อ 2 เปนตัวประกอบของ a
  • 8.
    8 3. จงหาวาประพจนตอไปนี้มีคาความจริงเปน จริงหรือ เท็จ 3.1) 1+1=2 และ 1+3=5 3.2) 4 และ 6 เปนสมาชิกของ {2,4} 3.3) ถา 7+8=9 แลว 9+2=4 3.4) อยุธยาเปนเมืองหลวงของไทยในปจจุบันหรือกรุงเทพฯอยูทางภาคใต 3.5) π เปนจํานวนตรรกยะหรือจํานวนอตรรกยะ 3.6) 1+4=9 ก็ตอเมื่อ 4 > -3 3.7) ถา 5 > -6 แลว 2 2 5 ( 6)> − 3.8) แมวเปนสัตวน้ํา แตปลาเปนสัตวปก 3.9) 0 เปนจํานวนคู หรือ 0 เปนจํานวนคี่ 3.10) ถา 3 ไมใชสมาชิกของเซตจํานวนคี่ แลว 3 ไมใชจํานวนคี่ 4. ถา p,q และ r เปนประพจน โดยที่ r มีคาความจริงเปน จริง จงหาคาความจริงของ ประพจนตอไปนี้ 4.1) ( )p q r→ ∨ 4.2) p r∧ ∼
  • 9.
    9 4.3) ( )pq r∧ → 4.4) ( )r p q→ ∨∼ ∼ 4.5) ( ) ( )p r q r∨ ↔ ∧∼ ∼ 5. กําหนดคาความจริงของประพจนเชิงประกอบ จงหาคาความจริงของประพจนยอยตอไปนี้ 5.1) ( ) ( )p q r s→ ∧ ∨∼ ∼ เปน จริง จงหาคาความจริงของ p,q,r และ s 5.2) ( )p q r∧ →∼ เปน เท็จ จงหาคาความจริงของ p,q และ r
  • 10.
    10 5.3) ( )( )p q p r↔ → ∨∼ เปน เท็จ จงหาคาความจริงของ p,q และ r 5.4) ( ) ( )p q p r→ ∨ ↔ เปน เท็จ จงหาคาความจริงของ p,q และ r 5.5) ( ) ( )p q r s∧ → ↔ เปน เท็จ จงหาคาความจริงของ p,q,r และ s
  • 11.
    11 5.6) ( )( )p q r s∨ ↔ →∼ เปน เท็จ จงหาคาความจริงของ p,q,r และ s 5.7) [( ) ] ( )p q r p s∧ ∧ → ∧ เปน เท็จ จงหาคาความจริงของ p,q,r และ s 5.8) [( ) ( )]q q r r s∨ ↔ ∨ → เปน เท็จ จงหาคาความจริงของ q,r และ s
  • 12.
    12 6. กําหนดให Aแทนประพจน ( ) ( )p q r s∧ → → และ B แทนประพจน (( ) )p r s q∨ → → ถาประพจน ( ( ))p q r s→ → ∨ มีคาความจริงเปน เท็จ แลว จงหาคาความจริง ของประพจน A และ B 7. กําหนดให p,q,r,s และ t เปนประพจน ซึ่งประพจน ( )p q r∧ → มีคาความจริง เปน เท็จ ถา A แทนประพจน [ ( )] ( )s t q r p→ → ↔ ∧ จงหาคาความจริง ของประพจน A
  • 13.
    13 8. กําหนดใหประพจน ,pp q→ และ ( )p q r→ ∨∼ เปนประพจนที่มีคาความ จริงเปน จริง จงหาคาความจริงของประพจนตอไปนี้ 8.1) ( )q r p∧ →∼ 8.2) ( )r p q→ ∨∼ ∼ 8.3) ( )p q r∧ ∨∼
  • 14.
    14 8.4) ( )( )p q r∧ ∨∼ ∼ 9. กําหนดให p และ q เปนประพจน ถา [( ) ( )]p q p q→ → ∨ ∼ มีคาความจริง เปน เท็จ แลว จงหาคาความจริงของประพจนตอไปนี้ 9.1) p q∨∼ 9.2) p q∧∼
  • 15.
  • 16.
    16 3.การสมมูลกันของประพจน ประพจน 2 ประพจนจะสมมูลกันเมื่อเราสรางตารางแสดงคาความจริงแลว มีคาความจริง ออกมาเหมือนกันทุกกรณี เราเขียนสัญลักษณ ≡ แสดงวาประพจน 2 ประพจนสมมูลกัน เชน ( )p q p q→ ≡ ∨∼ หมายความวา ประพจน p q→ สมมูลกับประพจน p q∨∼ และสามารถสรางตารางแสดงคาความจริงของการสมมูลกันของ 2 ประพจนไดดังนี้ p q p q→ p∼ p q∨∼ T T T F T T F F F F F T T T T F F T T T วิธีตรวจสอบวาประพจน 2 ประพจนสมมูลกันหรือไม ทําได 3 วิธี ดังนี้ จะเห็นวาคาความจริงของ p q→ และ p q∨∼ เหมือนกันทุกกรณี
  • 17.
    17 วิธีที่ 1 –การสรางตารางแสดงคาความจริงของประพจน 2 ประพจนที่ตองการจะตรวจสอบวา สมมูลกัน คาความจริงตองเหมือนกันทุกกรณี จึงจะสามารถบอกไดวาประพจน 2 ประพจนสมมูล กัน ตัวอยางเชน 1. จงตรวจสอบวาประพจน ( )p q∧∼ กับ p q∨∼ ∼ สมมูลกันหรือไม วิธีทํา สรางตารางแสดงคาความจริงไดดังนี้ p q p∼ q∼ p q∧ ( )p q∧∼ p q∨∼ ∼ T T F F T F F T F F T F T T F T T F F T T F F T T F T T ∴ ( )p q p q∧ ≡ ∨∼ ∼ ∼ วิธีตรวจสอบประพจน 2 ประพจนสมมูลกันหรือไม สรางตารางแสดงคาความจริง การแปลงคาประพจนใหเหมือนกัน การตรวจสอบแบบสัจจนิรันดร จะเห็นวาคาความจริงของ ( )p q∧∼ และ p q∨∼ ∼ เหมือนกันทุกกรณี
  • 18.
    18 2. จงตรวจสอบวาประพจน ()p q r→ → สมมูลกับ ( )p q r∧ → หรือไม วิธีทํา - สามารถสรางตารางแสดงคาความจริงไดดังนี้ จากโจทยมีประพจนยอย 3 ประพจนคือ p,q และ r เพราะฉะนั้นสามารถแยกกรณีความจริงได ทั้งหมด 3 2 8= กรณี ดังนี้ p q r q r→ p q∧ ( )p q r→ → ( )p q r∧ → T T T T T T T T T F F T F F T F T T F T T T F F T F T T F T T T F T T F T F F F T T F F T T F T T F F F T F T T ∴ ( ) ( )p q r p q r→ → ≡ ∧ → 3. จงตรวจสอบวาประพจน p q↔ สมมูลกับ ( ) ( )p q q p→ ∧ → หรือไม วิธีทํา - สามารถสรางตารางแสดงคาความจริงไดดังนี้ p q p q→ q p→ p q↔ ( ) ( )p q q p→ ∧ → T T T T T T T F F T F F F T T F F F F F T T T T จะเห็นวาคาความจริงของ ( )p q r→ → และ ( )p q r∧ → เหมือนกันทุกกรณี
  • 19.
    19 ∴ ( )( )p q p q q p↔ ≡ → ∧ → วิธีที่ 2 –ตรวจสอบประพจน 2 ประพจน วาสมมูลกันหรือไม โดยวิธีการแปลงคาประพจนให เหมือนกัน ตัวอยาง เชน 1. จากตัวอยางกอนหนานี้ จงตรวจสอบวาประพจน ( )p q r→ → สมมูลกับ ( )p q r∧ → หรือไม โดยวิธีการแปลงคาประพจนใหเหมือนกัน วิธีทํา ( ) ( ) ( ) ( ) ( ) ( ) p q r p q r p q r p q r p q r p q r → → ≡ → ∨ ≡ ∨ ∨ ≡ ∨ ∨ ≡ ∧ ∨ ≡ ∧ → ∼ ∼ ∼ ∼ ∼ ∼ ( )p q r∧ → ∴ ( ) ( )p q r p q r→ → ≡ ∧ → 2. จงตรวจสอบประพจน ( )p q r→ → สมมูลกับ ( )r p q→ ∧∼ ∼ หรือไม วิธีทํา ( ) ( ) ( ) ( ) p q r r p q r p q r p q → → ≡ → → ≡ → ∨ ≡ → ∧ ∼ ∼ ∼ ∼ ∼ ∼ ∼ ( )r p q→ ∧∼ ∼ ∴ ( ) ( )p q r r p q→ → ≡ → ∧∼ ∼ จะเห็นวาคาความจริงของ p q↔ และ ( ) ( )p q q p→ ∧ → เหมือนกันทุกกรณี เหมือนกัน เหมือนกัน
  • 20.
    20 3. จงตรวจสอบประพจน pq↔ สมมูลกับ ( ) ( )q p q p→ ∧ ∨∼ ∼ ∼ หรือไม วิธีทํา ( ) ( ) ( ) ( ) p q p q q p q p q p ↔ ≡ → ∧ → ≡ → ∧ ∨∼ ∼ ∼ ( ) ( )q p q p→ ∧ ∨∼ ∼ ∼ ∴ ( ) ( )p q q p q p↔ ≡ → ∧ ∨∼ ∼ ∼ สรุปสูตรพื้นฐานของการแปลงคาประพจนที่ตองนําไปใชบอยๆ 1. p q p q q p→ ≡ ∨ ≡ →∼ ∼ ∼ 2. ( ) ( )p q p q q p↔ ≡ → ∧ → 3. ( )p q p q∧ ≡ ∨∼ ∼ ∼ 4. ( )p q p q∨ ≡ ∧∼ ∼ ∼ 5. ( ) ( ) ( )p q r p q p r∧ ∨ ≡ ∧ ∨ ∧ 6. ( ) ( ) ( )p q r p q p r∨ ∧ ≡ ∨ ∧ ∨ 4. จงตรวจสอบประพจน ( )p q r→ ∨ สมมูลกับ ( ) ( )p q p r→ ∨ → หรือไม วิธีทํา ( ) ( ) p q r p q r p q r → ∨ ≡ ∨ ∨ ≡ ∨ ∨ ∼ ∼ ( ) ( ) ( ) ( ) ( ) p q p r p q p r p q p r p p q r p q r → ∨ → ≡ ∨ ∨ ∨ ≡ ∨ ∨ ∨ ≡ ∨ ∨ ∨ ≡ ∨ ∨ ∼ ∼ ∼ ∼ ∼ ∼ ∼ เหมือนกัน เหมือนกัน
  • 21.
    21 ∴ ( )( ) ( )p q r p q p r→ ∨ ≡ → ∨ → ขอสังเกต – จากตัวอยางที่ผานๆมา การแปลงคาประพจนใหเหมือนกันเปนการแปลงคาจาก ประพจนทาง ซาย ใหเหมือนกับประพจนทาง ขวา แตจากตัวอยางขางบนเปนการแปลงคา ประพจนจาก ทั้งประพจนซายและขวา ใหเหมือนกัน ทั้งคู 5. จงตรวจสอบประพจน ( )p q r∨ → สมมูลกับ ( ) ( )p r q r→ ∧ → หรือไม วิธีทํา ( ) ( ) ( ) ( ) ( ) ( ) ( ) p q r p q r p q r p r q r p r q r ∨ → ≡ ∨ ∨ ≡ ∧ ∨ ≡ ∨ ∧ ∨ ≡ → ∧ → ∼ ∼ ∼ ∼ ∼ ( ) ( )p r q r→ ∧ → ∴ ( ) ( ) ( )p q r p r q r∨ → ≡ → ∧ → วิธีที่ 3 –วิธีสัจจนิรันดร ตรวจสอบวาประพจน 2 ประพจน สมมูลกันหรือไม โดยการเชื่อม ประพจนทั้งสองดวยตัวเชื่อม “ก็ตอเมื่อ” ( )↔ แลวตรวจสอบวาเปนสัจจนิรันดรหรือไม โดย การตรวจสอบความเปนสัจจนิรันดรของประพจนรวมคือ ประพจนรวมตองมีคาความจริงเปนจริง เสมอ ไมวาประพจนยอยจะมีคาความจริงเปนกรณีใดก็ตาม ตัวอยาง เชน 1. จงตรวจสอบวาประพจน ( )p q r→ → สมมูลกับประพจน [ ( )]r p q→ ∧∼ ∼ หรือไม โดยวิธีทดสอบแบบสัจจนิรันดร วิธีทํา ทําการตรวจสอบการสมมูลกันของประพจนโดย สรางประพจนรวม [( ) ] [ ( )]p q r r p q→ → ↔ → ∧∼ ∼ (เชื่อมตอประพจน ( )p q r→ → และ [ ( )]r p q→ ∧∼ ∼ ดวยตัวเชื่อม “ก็ตอเมื่อ” ( )↔ ) แลวทดสอบความเปนสัจจนิรันดรของประพจน [( ) ] [ ( )]p q r r p q→ → ↔ → ∧∼ ∼ วามีคาความจริงเปน จริง ทุกกรณีหรือ เสมอหรือไม โดยการสรางตารางแจกแจงแสดงคาความจริงออกมา ตองเปน จริง ทุกกรณี เหมือนกัน
  • 22.
    22 p q rq∼ r∼ p q→ p q∧ ∼ ( )p q r→ → ( )r p q→ ∧∼ ∼ [( ) ] [ ( )]p q r r p q→ → ↔ → ∧∼ ∼ T T T F F T F T T T T T F F T T F F F T T F T T F F T T T T T F F T T F T T T T F T T F F T F T T T F T F F T T F F F T F F T T F T F T T T F F F T T T F F F T ∴ ( ) [ ( )]p q r r p q→ → ≡ → ∧∼ ∼ 2. จงตรวจสอบวาประพจน ( )p q∨∼ ∼ สมมูลกับประพจน ( )q p→∼ หรือไม โดยวิธีทดสอบแบบสัจจนิรันดร วิธีทํา ทําการทดสอบวาประพจน ( ) [ ( )]p q q p∨ ↔ →∼ ∼ ∼ จะเห็นวาคาความจริงของ [( ) ] [ ( )]p q r r p q→ → ↔ → ∧∼ ∼ เปนจริงทุกกรณีคาความจริงของ p,q และ r สัจจนิรันดร แสดงวา ( ) [ ( )]p q q p∨ ≡ →∼ ∼ ∼ แสดงวา ( )p q∨∼ ∼ ไมสมมูลกับ ( )q p→∼ใช ไมใช
  • 23.
    23 ……………….ทําการสรางตารางแสดงคาความจริง p q q∼( )p q∨ ∼ ( )q p→ ( )p q∨∼ ∼ ( )q p→∼ ( ) [ ( )]p q q p∨ ↔ →∼ ∼ ∼ T T F T T F F T T F T T T F F T F T F F F T T T F F T T T F F T ∴ ( ) ( )p q q p∨ ≡ →∼ ∼ ∼ 4.ประพจนที่เปนสัจจนิรันดร ประพจนที่เปนสัจจนิรันดรตองมีคาความจริงของประพจนนั้นเปน จริง ทุกกรณีคาความจริงของ ประพจนยอยที่ประกอบเปนประพจนนั้น การตรวจสอบวาประพจนใดเปนสัจจนิรันดรสามารถ กระทําได 2 วิธี วิธีที่ 1 – การสรางตารางแสดงคาความจริงของประพจนนั้นตองเปน จริง ทุกกรณีของคาความจริง ของประพจนยอยที่ประกอบเปนประพจนนั้น จะเห็นวาคาความจริงของ ( ) [ ( )]p q q p∨ ↔ →∼ ∼ ∼ เปนจริงทุกกรณีคาความจริงของ p และ q การตรวจสอบประพจนวาเปนสัจจนิรันดรหรือไม สรางตารางแสดงคาความจริง การสมมติใหเปน เท็จ แลวหาขอขัดแยง
  • 24.
    24 1. จงตรวจสอบประพจน () [( ) ( )]p q p r q r→ → ∨ → ∨ วาเปนสัจจนิ รันดรหรือไม โดยการสรางตารางแสดงคาความจริง วิธีทํา ………… ตรวจสอบความเปน สัจจนิรันดร โดยการสรางตารางแจกแจงคาความจริง p q r p q→ p r∨ q r∨ ( ) ( )p r q r∨ → ∨ ( ) [( ) ( )]p q p r q r→ → ∨ → ∨ T T T T T T T T T T F T T T T T T F T F T T T T T F F F T F F T F T T T T T T T F T F T F T T T F F T T T T T T F F F T F F T T ∴ ( ) [( ) ( )]p q p r q r→ → ∨ → ∨ เปนสัจจนิรันดร 2. จงตรวจสอบประพจน [( ) ] ( )p q p p q∨ ∧ ↔ ∧∼ ∼ วาเปนสัจจนิรันดร หรือไม โดยการสรางตารางแสดงคาความจริง วิธีทํา ………… ตรวจสอบความเปน สัจจนิรันดร โดยการสรางตารางแจกแจงคาความจริง p q p∼ p q∨ p q∧∼ ( )p q p∨ ∧ ∼ [( ) ] ( )p q p p q∨ ∧ ↔ ∧∼ ∼ T T F T F F T T F F T F F T F T T T T T T F F T F F F T จะเห็นวาคาความจริงของ ( ) [( ) ( )]p q p r q r→ → ∨ → ∨ เปนจริงทุกกรณีคาความจริงของ p ,q และ r
  • 25.
    25 ∴ [( )] ( )p q p p q∨ ∧ ↔ ∧∼ ∼ เปนสัจจนิรันดร วิธีที่ 2 – ตรวจสอบประพจนที่เปนสัจจนิรันดร โดยการสมมติใหประพจนนั้นมีคาความจริงเปน เท็จ แลวหาคาความจริงของประพจนยอยที่ประกอบเปนประพจนนั้น วามีขอขัดแยงหรือไม (ประพจนยอยมีคาความจริงเปน จริงและเท็จ ในเวลาเดียวกัน) ถาประพจนยอยพบขอขัดแยง แสดงวา ประพจนที่ตองการตรวจสอบสัจจนิรันดรนั้นเปน สัจจนิรันดร แตถาประพจนยอยไมพบ ขอขัดแยง แสดงวา ประพจนที่ตองการตรวจสอบสัจจนิรันดรนั้น ไมเปนสัจจนิรันดร ดังแผนภาพ ตอไปนี้ ……….ดัง ตัวอยาง เชน จะเห็นวาคาความจริงของ [( ) ] ( )p q p p q∨ ∧ ↔ ∧∼ ∼ เปนจริงทุกกรณีคาความจริงของ p และ q ตรวจสอบความเปนสัจจนิรันดร สมมติใหประพจนนั้นมีคาความจริงเปน เท็จ หา ขอขัดแยง ของ ประพจนยอย เปนสัจจนิรันดร ไมเปนสัจจนิรันดร มี ไมมี
  • 26.
    26 1. จงตรวจสอบประพจน [() ] ( )x y x x y∧ ∧ → →∼ ∼ วาเปนสัจจนิรันดร หรือไม วิธีทํา ………….ตรวจสอบความเปน สัจจนิรันดร โดยการหาขอขัดแยง [( ) ] ( )x y x x y∧ ∧ → →∼ ∼ T F F T F T T T T F F ∴ [( ) ] ( )x y x x y∧ ∧ → →∼ ∼ เปนสัจจนิรันดร 2. จงตรวจสอบประพจน [( ) ] ( )x y x x y∧ → → →∼ ∼ วาเปนสัจจนิรันดร หรือไม วิธีทํา ………….ตรวจสอบความเปน สัจจนิรันดร โดยการหาขอขัดแยง [( ) ] ( )x y x x y∧ → → →∼ ∼ T F T T F T T F T F F ∴ [( ) ] ( )x y x x y∧ → → →∼ ∼ เปนสัจจนิรันดร ขอขัดแยง T F T→ =
  • 27.
    27 3. จงตรวจสอบประพจน [()] ( )p q p q∨ → →∼ ∼ วาเปนสัจจนิรันดร หรือไม วิธีทํา ………….ตรวจสอบความเปน สัจจนิรันดร โดยการหาขอขัดแยง [( )] ( )p q p q∨ → →∼ ∼ T F T F F T T F F ……ไมพบขอขัดแยง แสดงวาประพจน [( )] ( )p q p q∨ → →∼ ∼ เปน เท็จ ได ∴ [( )] ( )p q p q∨ → →∼ ∼ ไมเปนสัจจนิรันดร 4. จงตรวจสอบประพจน [( ) ]p q q p→ ∧ →∼ ∼ วาเปนสัจจนิรันดรหรือไม วิธีทํา ………….ตรวจสอบความเปน สัจจนิรันดร โดยการหาขอขัดแยง [( ) ]p q q p→ ∧ →∼ ∼ T F F T T T T F F ∴ [( ) ]p q q p→ ∧ →∼ ∼ เปนสัจจนิรันดร ขอขัดแยง T F T→ =
  • 28.
    28 5. จงตรวจสอบประพจน [() ( )] [( ) ]p r q r p q r→ ∧ → ↔ ∧ → วา เปนสัจจนิรันดรหรือไม วิธีทํา ………….ตรวจสอบความเปน สัจจนิรันดร โดยการหาขอขัดแยง [( ) ( )] [( ) ]p r q r p q r→ ∧ → ↔ ∧ → T F T F T T F T T T T F F …………….กรณีที่ 1 พบขอขัดแยง [( ) ( )] [( ) ]p r q r p q r→ ∧ → ↔ ∧ → F F T F F T F T F F F T F …………….กรณีที่ 2.1 ไมพบขอขัดแยง ขอขัดแยง T F T→ = กรณีที่ 1 กรณีที่ 2 กรณีที่ 2.1
  • 29.
    29 [( ) ()] [( ) ]p r q r p q r→ ∧ → ↔ ∧ → T F F F T F F F T F F T F …………….กรณีที่ 2.2 ไมพบขอขัดแยง ……….สรุปวาประพจน [( ) ( )] [( ) ]p r q r p q r→ ∧ → ↔ ∧ → เปน เท็จ ไดจากกรณีที่ 2.1 และ 2.2 คือ p-F , q-T และ r-F หรือ p-T , q-F และ r-F ∴ [( ) ( )] [( ) ]p r q r p q r→ ∧ → ↔ ∧ → ไมเปนสัจจนิรันดร 6. จงตรวจสอบประพจน [ ( )] [( ) ]p q r p q r→ ∨ → ∧ →∼ วาเปนสัจจ นิรันดรหรือไม วิธีทํา ………….ตรวจสอบความเปน สัจจนิรันดร โดยการหาขอขัดแยง [ ( )] [( ) ]p q r p q r→ ∨ → ∧ →∼ T F F T F F T F T T F F กรณีที่ 2 กรณีที่ 2.2 ขอขัดแยง T F T→ =
  • 30.
    30 ∴ [ ()] [( ) ]p q r p q r→ ∨ → ∧ →∼ เปนสัจจนิรันดร แบบฝกหัด 1. จงตรวจสอบวา ขอความ A และ B ในขอตอไปนี้สมมูลกันหรือไม 1) A : ถาอองดื่มนมแลวอองจะแข็งแรง B : อองไมดื่มนมหรืออองแข็งแรง 2) A : ถาฝนตกแลวน้ําทวมกรุงเทพฯ B : ถาน้ําไมทวมกรุงเทพฯแลวฝนไมตก 3) A : ไมเปนความจริงที่วา 2 หาร 2 และ 5 ลงตัว B : 2 หาร 2 และ 5 ไมลงตัว
  • 31.
    31 4) A :หนิงเปนนักแสดงหรือนักรอง B : ถาหนิงเปนนักรองแลวหนิงตองเปนนักแสดง 5) A : ถา a เปนจํานวนเต็ม และ 2 a เปนจํานวนคูแลว a เปนจํานวนคูดวย B : ถา a เปนจํานวนเต็ม และ a เปนจํานวนคี่แลว 2 a เปนจํานวนคี่ 2. จงหานิเสธของขอความตอไปนี้ 1) ฝนตกหรือแดดออก 2) ถา 2+3=5 แลว 2 2 4= 3) p q∧∼ 4) ( )p q r∧ ∨∼
  • 32.
    32 5) p q↔∼ 6)( ) ( )p q p q∧ → ∨∼ 3. จงตรวจสอบวาประพจนในแตละขอตอไปนี้สมมูลกันหรือไม โดยใชตารางคาความจริง 1) ( )p p q∨ ∧∼ กับ p q∨ 2) ( )p q p→ →∼ กับ p q∨ ∼
  • 33.
    33 3) ( )pq r→ → กับ ( )q p r→ → 4) ( )p q r→ →∼ กับ ( )r p q→ ∨∼
  • 34.
    34 5) [ ()] [( ) ( )]p q q q r p p∧ ∨ → ∨ ∨ ∧∼ ∼ กับ( )q r p∨ →∼ ∼ ∼ 4. จงพิจารณาวาประโยคตอไปนี้เปนจริงหรือไม 1) ( ( )) ( )p q r p p q r→ → ∨ ≡ ∨ ∨∼ ∼ 2) ( ) ( )p q p p p q→ → ≡ ∨ ∧∼ ∼ ∼ ∼
  • 35.
    35 3) ( )( )p q p p p q→ → ≡ ∨ ∧∼ ∼ ∼ ∼ 4) [ ( ( )) ( )] [( ) ]p q r q p r q∨ ∨ → ≡ ∧ →∼ ∼ ∼ ∼ ∼ 5) ( ) ( ) ( )p q q r r q q p→ ∨ → ∨ → ≡ →
  • 36.
    36 6) ( )( ) ( ) ( )p r r p r p p r↔ ∧ → ≡ ∨ ∧ ∨∼ ∼ 7) ( ) ( ) ( )p q r p p q r∨ ∧ ∧ ≡ ∨ ∧∼ ∼ ∼ 5. จงตรวจสอบวาประพจนตอไปนี้เปนสัจจนิรันดรหรือไม 1) ( ) ( )p q p q∧ → ∨
  • 37.
    37 2) ( )( )p q q p→ ∨ →∼ ∼ 3) ( ) ( )p q p q∨ ∨ ↔∼ ∼ 4) [ ( )]p p q q∧ → →
  • 38.
    38 5) [( )]p q q p→ ∧ →∼ ∼ 6) [ ( )]p p q q∧ ∨ →∼ 7) [ ( )] [( ) ]p q r p q r→ ∨ → ∧ →∼
  • 39.
    39 8) [ ()] [ ( )]p q r q p r→ ∨ ∨ ↔ ∧ 9) [ ( )] [ ( )]p q r q r p→ → ↔ → →
  • 40.
    40 10) [ ()] [( ) ]p q r p q r→ → → → → 11) [( ) ( )] ( )p q q r p r→ ∧ → → → 12) [( ) ( )] ( )p q p r q r r∨ ∧ → ∧ → →
  • 41.
    41 13) ( )( ) ( )p q p q p q→ ↔ ∧ ∨ ∧∼ ∼ 14) [( ) ( ) ( )]p q p r q r r∨ ∧ → ∧ → →
  • 42.
    42 15) [ ()] [( ) ]p r s r s p→ → ↔ → →∼ ∼ 5.ประโยคเปด ประโยคที่ประกอบไปดวยตัวแปรที่ไมทราบคาอยางนอย 1 ตัว ทําใหไมสามารถบอกคาความจริงของประโยคนั้นไดวาเปน จริง หรือ เท็จ ตัวอยาง เชน 1. x+3 < 5 เปนประโยคเปด เพราะ ไมสามารถบอกไดวา ประโยคดังกลาวเปน จริง หรือ เท็จ ขึ้นกับวา คา x มีคาเปนอะไร เชน ถา x = 2 แลว x+3 < 5 มีคาความจริงเปน เท็จ ถา x = 1 แลว x+3 < 5 มีคาความจริงเปน จริง …………… เปนตน 2. “เขาคนนั้นเปนผูชาย”……ประโยคนี้เปนประโยคเปด เพราะ ไมทราบวา เขาคนนั้น คือ ใคร ทําใหไมสามารถบอกไดวาประโยคดังกลาวมีคาความจริงเปน จริงหรือ เท็จ
  • 43.
    43 6.ตัวบงปริมาณ ใชรวมกับประโยคเปด แลวทําใหประโยคเปดดังกลาวสามารถระบุคาความจริงไดแนนอนวา มีคาความจริงเปน จริงหรือ เท็จ ซึ่งก็หมายความวา ประโยคเปดนั้นจะเรียกวาเปน “ประพจน” ได ตัวบงปริมาณประกอบไปดวย 2 ตัว คือ [ ]For All∀ และ [ ]For Some∃ ∀ และ ∃ เปนตัวบงปริมาณที่ใชคูกับตัวแปร เชน ตัวแปร x เราจะเขียนคูกันวา x∀ และ x∃ โดย x∀ ……….มีความหมายวา……. “สําหรับ x ทุกตัว” และ x∃ ……….มีความหมายวา……. “มี x บางตัว” นอกจากตัวบงปริมาณ ∀ และ ∃จะตองใชคูกับตัวแปรเชน x เปนตนแลว เราตองกําหนด ขอบเขตของตัวแปรตองมีคาอยูในเซตที่เรียกวาเอกภพสัมพัทธ เทานั้นดวย ตัวอยาง เชน 1. [ 2 0]x x∀ + = เมื่อ = { 2, 1,0}− − มีความหมายวา “สําหรับ x ทุกตัวที่อยูในเอกภพสัมพัทธ = { 2, 1,0}− − แลวทําให 2 0x + = ” ถามวาประพจนดังกลาวมีคาความจริงเปนอะไร? จะเห็นวา x สามารถมีคาไดดังนี้ ……กรณี 2x = − ประโยคเปด 2 0x + = จะมีคาความจริงเปน จริง [( 2) 2 0]− + = 1x = − ประโยคเปด 2 0x + = จะมีคาความจริงเปน เท็จ [( 1) 2 0]− + ≠ 0x = ประโยคเปด 2 0x + = จะมีคาความจริงเปน เท็จ [0 2 0]+ ≠ ……จะเห็นวา จากคา x ที่เปนไปไดทั้งหมด มีคา x=(-1) และ x=0 ที่ทําใหประโยคเปด 2 0x + = มีคาความจริงเปน เท็จ ซึ่งก็หมายความวาคา x ที่เปนไปไดทั้งหมด ไมไดทําให ประโยคเปด 2 0x + = มีคาความจริงเปน จริง ทั้งหมดทุกกรณีคา x ……..เพราะฉะนั้นจึง สรุปวาประพจน [ 2 0]x x∀ + = เมื่อ = { 2, 1,0}− − นั้นมีคาความจริงเปน เท็จ 2. [ 2 0]x x∃ + = เมื่อ = { 2, 1,0}− − มีความหมายวา “มี x บางตัวที่อยูในเอกภพสัมพัทธ = { 2, 1,0}− − แลวทําให 2 0x + = ” ถามวาประพจนดังกลาวมีคาความจริงเปนอะไร? จะเห็นวา x สามารถมีคาไดดังนี้ ……กรณี 2x = − ประโยคเปด 2 0x + = จะมีคาความจริงเปน จริง [( 2) 2 0]− + = 1x = − ประโยคเปด 2 0x + = จะมีคาความจริงเปน เท็จ [( 1) 2 0]− + ≠ 0x = ประโยคเปด 2 0x + = จะมีคาความจริงเปน เท็จ [0 2 0]+ ≠ ……จะเห็นวา ถาคา x = (-2) แลวจะทําใหประโยคเปด 2 0x + = มีคาความจริงเปน จริง ซึ่งก็หมายความวา มีคา x ซึ่งอยูในเอกภพสัมพัทธ ที่ทําให 2 0x + = จริง…….. เพราะฉะนั้นจึงสรุปวาประพจน [ 2 0]x x∃ + = เมื่อ = { 2, 1,0}− − นั้นมีคา ความจริงเปน จริง
  • 44.
    44 7.คาความจริงของประพจนที่มีตัวบงปริมาณ 7.1 คาความจริงของประพจนที่มีตัวบงปริมาณ 1ตัว ประพจนที่มีตัวบงปริมาณ 1 ตัว คือ ประพจนที่มีประโยคเปด ประกอบไปดวยตัวแปรแค 1 ตัวแปร เชน ตัวแปร x เปนตน ตัวอยาง เชน [ ( )] [ ( )] x P x x P x ∀ ∃ ……สามารถเขียนแผนภาพกระบวนการหาคาความจริงของประพจน [ ( )]x P x∀ ไดดังนี้ = {.......} …และสามารถเขียนแผนภาพกระบวนการหาคาความจริงของประพจน [ ( )]x P x∃ ไดดังนี้ เมื่อ P(x) แทนประโยคเปดที่มีตัวแปร 1 ตัว คือ x ตรวจสอบคาความจริงของ [ ( )]x P x∀ มีคา x ในเอกภพสัมพัทธที่ ทําให P(x) [ ( )]x P x∀ มีคาความจริงเปน เท็จ [ ( )]x P x∀ มีคาความจริงเปน จริง พิจารณาคา x ใน เอกภพสัมพัทธ เท็จ จริง ครบ ยังไมครบ
  • 45.
    45 = {.....} ตัวอยาง เชน 1.กําหนดให = { | (0,2)}x x∈ จงหาวา 2 [ 2 0]x x x∀ − < มีคา ความจริงเปน จริงหรือเท็จ วิธีทํา 1) หาเซตคําตอบของ…….… 2 2 0 ( 2) 0 x x x x − < − < (0,2)x∴ ∈ 2) พิจารณาคาความจริงของ 2 [ 2 0]x x x∀ − < เมื่อ = { | (0,2)}x x∈ ……..จะเห็นวา เมื่อแทนคา (0,2)x∈ ทุกๆคา ทําใหประโยคเปด 2 2 0x x− < มี คาความจริงเปน จริง เพราะวาเซตคําตอบของอสมการ 2 2 0x x− < ก็คือ (0,2)x∈ นั่นเอง ตรวจสอบคาความจริงของ [ ( )]x P x∃ มีคา x ในเอกภพสัมพัทธที่ ทําให P(x) [ ( )]x P x∃ มีคาความจริงเปน จริง [ ( )]x P x∃ มีคาความจริงเปน เท็จ พิจารณาคา x ใน เอกภพสัมพัทธ จริง เท็จ ครบ ยังไมครบ 0 2 + − +
  • 46.
    46 ∴ประพจน 2 [ 2 0]xx x∀ − < เมื่อ (0,2)= มีคาความจริงเปน จริง 2. กําหนดให = { | 1 2}x R x∈ − ≤ จงหาคาความจริงของ 2 [ 3 6]x x∀ − < วิธีทํา 1) หาเซต แบบแจกแจงสมาชิก ซึ่งก็คือหาเซตคําตอบของ 1 2 2 1 2 2 1 2 1 1 3 x x x x − ≤ − ≤ − ≤ − + ≤ ≤ + − ≤ ≤ …….ซึ่งก็คือไดเซต [ ]1,3= − 2) หาคาความจริงของ 2 [ 3 6]x x∀ − < เมื่อ [ ]1,3= − โดยเริ่มจากการหาเซต คําตอบของอสมการ 2 2 3 6 9 0 ( 3)( 3) 0 x x x x − < − < − + < ( 3,3)x∴ ∈ − พิจารณาคา x ที่อยุในเอกภพสัมพัทธ ซึ่งก็คือที่ [ ]1,3x∈ − สามารถหาคา x ที่ทําใหอสมการ 2 3 6x − < มีคาความจริงเปน เท็จ ได………ซึ่งก็คือที่ x=3 เมื่อแทนคา x ลงในอสมการ 2 3 6x − < แลว ทําใหอสมการเปน เท็จ เพราะ 3 ( 3,3)∉ − หรือสามารถเขียนเปน แผนภาพไดดังนี้ -3 3 + − +
  • 47.
    47 เมื่อ [ ]1,3=− 3. กําหนดให U R= จงหาคาความจริงของ 2 [ 3 2 0]x x x∃ − + = วิธีทํา 1) พิจารณาคาความจริงของ 2 [ 3 2 0]x x x∃ − + = เมื่อ U R= โดยหาเซต คําตอบของสมการ ………………. 2 3 2 0x x− + = ( 2)( 1) 0 2,1 x x x − − = = 2) มีคา x ที่ x=1,2 ซึ่ง x U∈ …….ทําใหสมการ 2 3 2 0x x− + = เปน จริง ∴ประพจน 2 [ 3 2 0]x x x∃ − + = เมื่อ U R= มีคาความจริงเปน จริง 7.2 คาความจริงของประพจนที่มีตัวบงปริมาณ 2 ตัว ประพจนที่มีตัวบงปริมาณ 2 ตัว คือ ประพจนที่มีประโยคเปด ประกอบไปดวยตัวแปรจํานวน 2 ตัวแปร เชน ตัวแปร x และ y เปนตน แยกเปนรูปแบบไดดังนี้ [ ( , )] [ ( , )] [ ( , )] [ ( , )] x y P x y x y P x y x y P x y x y P x y ∀ ∀ ∃ ∃ ∀ ∃ ∃ ∀ ตรวจสอบคาความจริงของ 2 [ 3 6]x x∀ − < มีคา x U∈ ที่ทําใหอสมการ 2 3 6x − < เปน เท็จ คาความจริงของ 2 [ 3 6]x x∀ − < เปน เท็จ 3x = เมื่อ P(x,y) แทนประโยคเปดที่มีตัวแปร 2 ตัว คือ x และ y
  • 48.
    48 ตัวอยาง เชน 1. 2 2 [1]x y x y∀ ∀ + = เมื่อ U R= สามารถตีความหมายของประพจนที่มีตัวบง ปริมาณดังกลาวไดดังนี้ คือมีความหมายวา “สําหรับ x และ y ทุกตัวที่เปนจํานวนจริง แลวจะทําให 2 2 1x y+ = ”……….ซึ่งจะเห็นวา ขอความดังกลาวเปน เท็จ เพราะวา คา x และ y ที่เปนจํานวนจริง ไมจําเปนที่ กําลังสองบวกกันแลวตองเทากับ 1 เชน ถา x=1 และ y=1 เมื่อแทนคาลงในสมการ 2 2 1x y+ = จะใหคาเปน เท็จ 2 2 [1 1 1]+ ≠ สรุปวาประพจนที่มีตัวบงปริมาณ 2 ตัว สามารถเขียนแผนภาพการหาคาความจริงไดแยกเปนกรณี ดังนี้ กรณี 1 [ ( , )]x y P x y∀ ∀ ตรวจสอบคาความจริงของ [ ( , )]x y P x y∀ ∀ มีคา x และ y อยางนอย 1 คูในเอก- ภพสัมพัทธที่ทําให P(x,y) เปน เท็จ มี ไมมี [ ( , )]x y P x y∀ ∀ เปน เท็จ [ ( , )]x y P x y∀ ∀ เปน จริง
  • 49.
    49 กรณี 2 [( , )]x y P x y∃ ∃ กรณี 3 [ ( , )]x y P x y∀ ∃ ตรวจสอบคาความจริงของ [ ( , )]x y P x y∃ ∃ มีคา x และ y อยางนอย 1 คูในเอก- ภพสัมพัทธที่ทําให P(x,y) เปน จริง มี ไมมี [ ( , )]x y P x y∃ ∃ เปน จริง [ ( , )]x y P x y∃ ∃ เปน เท็จ ตรวจสอบคาความจริงของ [ ( , )]x y P x y∀ ∃ ทุกๆคา x ใน U จะมีคา y อยางนอย 1 คาใน U ที่ทําให P(x,y) เปน จริง หาได หาไมได [ ( , )]x y P x y∀ ∃ เปน จริง [ ( , )]x y P x y∀ ∃ เปน จริง
  • 50.
    50 กรณี 4 [( , )]x y P x y∃ ∀ 2. ถา { 1, 2, 3}U = − − − แลวประพจน 2 [( ) ( )]x y x y x y∀ ∃ ≤ ∧ > มีคา ความจริงเปนอะไร วิธีทํา 1) ตีความหมายของประพจน 2 [( ) ( )]x y x y x y∀ ∃ ≤ ∧ > ……ไดคือ “สําหรับคา x ทุกคา จะมีคา y ที่ทําให x y≤ และ 2 x y> ” …..แปลความไดวา 1. ถา x=-1 ก็สามารถหาคา { 1, 2 3}y ∈ − − − ไดอยางนอย 1 คา ที่ทําให 1y ≥ − และ 2 ( 1)y < − 2. ถา x=-2 ก็สามารถหาคา { 1, 2 3}y ∈ − − − ไดอยางนอย 1 คา ที่ทําให 2y ≥ − และ 2 ( 2)y < − 3. ถา x=-3 ก็สามารถหาคา { 1, 2 3}y ∈ − − − ไดอยางนอย 1 คา ที่ทําให 3y ≥ − และ 2 ( 3)y < − 2) จากขอ 1) กรณี x=-1 สามารถหาคา y=-1 ซึ่งจะทําให 1y ≥ − และ 2 ( 1)y < − [ 1 1− ≥ − และ 1 1− < ] กรณี x=-2 สามารถหาคา y=-1 ซึ่งจะทําให 2y ≥ − และ 2 ( 2)y < − [ 1 2− ≥ − และ 1 4− < ] ตรวจสอบคาความจริงของ [ ( , )]x y P x y∃ ∀ มีคา x อยางนอย 1 คา สําหรับคา y ทุก คาใน U ที่ทําให P(x,y) เปน จริง มี ไมมี [ ( , )]x y P x y∃ ∀ เปน จริง [ ( , )]x y P x y∃ ∀ เปน เท็จ
  • 51.
    51 กรณี x=-3 สามารถหาคาy=-1 ซึ่งจะทําให 3y ≥ − และ 2 ( 3)y < − [ 1 3− ≥ − และ 1 9− < ] 3) สามารถสรุปไดวา 2 [( ) ( )]x y x y x y∀ ∃ ≤ ∧ > เมื่อ { 1, 2, 3}U = − − − มีคา ความจริงเปน จริง 3. จงหาคาความจริงของ [ 5]x y x y∀ ∃ + > เมื่อ {2,3,4}U = วิธีทํา 1) [ 5]x y x y∀ ∃ + > ……หมายความวา “สําหรับทุกคา x จะมี y ซึ่งทําให 5x y+ > 2) 3) [ 5]x y x y∀ ∃ + > เมื่อ {2,3,4}U = มีคาความจริงเปน จริง 4. จงหาคาความจริงของ [ ]x y x y y∃ ∀ + = เมื่อ {0,1,2}U = วิธีทํา 1) [ ]x y x y y∃ ∀ + = ……หมายความวา “จะมีคา x อยางนอย 1 คา สําหรับทุกๆ คา y ซึ่งทําให 5x y+ > ” 2) 2x = 3x = 4x = 4y = 3y = 2y = 5.......x y T+ > 0x = 0y = 1y = 2y = .......x y y T+ =
  • 52.
    52 3) [ ]xy x y y∃ ∀ + = เมื่อ {0,1,2}U = มีคาความจริงเปน จริง 5. จงหาคาความจริงของ 2 2 [ ]x y x x y y∃ ∀ + = + เมื่อ { 1,0,1}U = − วิธีทํา 1) 2 2 [ ]x y x x y y∃ ∀ + = + ……หมายความวา “จะมีคา x อยางนอย 1 คา สําหรับทุกๆคา y ซึ่งทําให 2 2 x x y y+ = + ” 2) 3) 2 2 [ ]x y x x y y∃ ∀ + = + เมื่อ { 1,0,1}U = − มีคาความจริงเปน เท็จ 6. จงหาคาความจริงของ [5 7 1]x y x y∃ ∃ + = เมื่อ U I= วิธีทํา 1) [5 7 1]x y x y∃ ∃ + = ……หมายความวา “จะมีคา x และ y อยางนอย 1 คู ที่ทํา ให 5 7 1x y+ = ” 2) 3) [5 7 1]x y x y∃ ∃ + = เมื่อ U I= มีคาความจริงเปน จริง ?x = 0y = 1y = 2 2 .......x x y y T+ = + 1y = − หาคา x ที่มีคุณสมบัตินี้ ไมได 3x = 2y = − 5 7 1.......x y T+ =
  • 53.
    53 8.นิเสธของประพจนที่มีตัวบงปริมาณ 8.1 นิเสธของประพจนที่มีตัวบงปริมาณ 1ตัว นิเสธของประพจน [ ( )]x P x∃ เขียนแทนดวยสัญลักษณ [ ( )]x P x∃∼ [ ( )] [ ( )]x P x x P x∃ ≡ ∀∼ ∼ นิเสธของประพจน [ ( )]x P x∀ เขียนแทนดวยสัญลักษณ [ ( )]x P x∀∼ [ ( )] [ ( )]x P x x P x∀ ≡ ∃∼ ∼ 8.2 นิเสธของประพจนที่มีตัวบงปริมาณมากกวา 1 ตัว ตัวอยาง เชน นิเสธของประพจน [ ( , )]x y P x y∃ ∃ เขียนแทนดวยสัญลักษณ [ ( , )]x y P x y∃ ∃∼ นิเสธของประพจน [ ( , )]x y P x y∀ ∀ เขียนแทนดวยสัญลักษณ [ ( , )]x y P x y∀ ∀∼ นิเสธของประพจน [ ( , )]x y P x y∃ ∀ เขียนแทนดวยสัญลักษณ [ ( , )]x y P x y∃ ∀∼ นิเสธของประพจน [ ( , )]x y P x y∀ ∃ เขียนแทนดวยสัญลักษณ [ ( , )]x y P x y∀ ∃∼ [ ( , )] [ ( , )] [ ( , )] [ ( , )] [ ( , )] [ ( , )] [ ( , )] [ ( , )] x y P x y x y P x y x y P x y x y P x y x y P x y x y P x y x y P x y x y P x y ∃ ∃ ≡ ∀ ∀ ∀ ∀ ≡ ∃ ∃ ∃ ∀ ≡ ∀ ∃ ∀ ∃ ≡ ∃ ∀ ∼ ∼ ∼ ∼ ∼ ∼ ∼ ∼ สรุปคือการเปลี่ยนนิเสธของประพจนที่มีตัวบงปริมาณ สามารถกระทําไดดังนี้ 1) เปลี่ยนตัวบงปริมาณเปนตรงกันขาม x x∀ → ∃ และ x x∃ → ∀ 2) ใสนิเสธไปที่ประโยคเปดเชน ( ) ( )P x P x→∼ เปนตน
  • 54.
    54 ......[ ( ,, ,...)]x y z P x y z∀ ∃ ∀∼ ......[ ( , , ,...)]x y z P x y z∃ ∀ ∃ ∼ ตัวอยาง เชน 1. นิเสธของประโยค “คนทุกคนรักพอและแม” มีความหมายตรงกับประโยคใด 1.1) คนบางคนรักพอและแม 1.2) คนบางคนไมรักพอและไมรักแม 1.3) คนบางคนไมรักพอแตรักแม 1.4) คนบางคนไมรักพอหรือไมรักแม วิธีทํา 1) แทนประโยค “คนทุกคนรักพอและแม” ใหเปนภาษาสัญลักษณดังนี้ ให…………….P(x) แทนประโยคเปด………….x รักพอ และ……………Q(x) แทนประโยคเปด…………x รักแม เพราะฉะนั้นประโยค “คนทุกคนรักพอและแม” แทนดวยประพจนที่มีตัวบงปริมาณดังนี้ [ ( ) ( )]x P x Q x∀ ∧ 2) หานิเสธของประพจน [ ( ) ( )]x P x Q x∀ ∧ คือ [ ( ) ( )]x P x Q x∀ ∧∼ ซึ่งก็ คือ [ ( ) ( )] [ ( ( ) ( ))] [ ( ) ( )] x P x Q x x P x Q x x P x Q x ∀ ∧ ≡ ∃ ∧ ≡ ∃ ∨ ∼ ∼ ∼ ∼ ซึ่งประพจน [ ( ) ( )]x P x Q x∃ ∨∼ ∼ ตีความไดวา “คนบางคนไมรักพอหรือไมรักแม” ตอบ ขอ 1.4) 2. จงหานิเสธของขอความ 2 [( 2 2) ( sin )]x y x x y y x∀ ∃ − ≥ − ∧ ≥ วิธีทํา
  • 55.
    55 1) นิเสธของ 2 [( 22) ( sin )]x y x x y y x∀ ∃ − ≥ − ∧ ≥ คือ 2 [( 2 2) ( sin )]x y x x y y x∀ ∃ − ≥ − ∧ ≥∼ ซึ่งสามารถหาไดดังนี้ 2 2 2 2 [( 2 2) ( sin )] [ (( 2 2) ( sin ))] [( ( 2 2) ( sin )] [( 2 2) ( sin )] x y x x y y x x y x x y y x x y x x y y x x y x x y y x ∀ ∃ − ≥ − ∧ ≥ ≡ ∃ ∀ − ≥ − ∧ ≥ ≡ ∃ ∀ − ≥ − ∨ ≥ ≡ ∃ ∀ − < − ∨ < ∼ ∼ ∼ ∼ 2) 2 2 [( 2 2) ( sin )] [( ( 2 2) ( sin )]x y x x y y x x y x x y y x∴ ∀ ∃ − ≥ − ∧ ≥ ≡ ∃ ∀ − ≥ − ∨ ≥∼ ∼ ∼ 3. นิเสธของ 2 [( 5) ( 2 4)]x y z x y z y z x∀ ∃ ∃ = + ∨ + > + คือ? วิธีทํา 1) นิเสธของ 2 [( 5) ( 2 4)]x y z x y z y z x∀ ∃ ∃ = + ∨ + > + คือ 2 [( 5) ( 2 4)]x y z x y z y z x∀ ∃ ∃ = + ∨ + > +∼ ซึ่งสามารถหาไดดังนี้ 2 2 2 2 [( 5) ( 2 4)] [ (( 5) ( 2 4))] [( ( 5) ( 2 4)] [( 5) ( 2 4)] x y z x y z y z x x y z x y z y z x x y z x y z y z x x y z x y z y z x ∀ ∃ ∃ = + ∨ + > + ≡ ∃ ∀ ∀ = + ∨ + > + ≡ ∃ ∀ ∀ = + ∧ + > + ≡ ∃ ∀ ∀ ≠ + ∧ + ≤ + ∼ ∼ ∼ ∼ 2) 2 2 [( 5) ( 2 4)] [( 5) ( 2 4)]x y z x y z y z x x y z x y z y z x∴ ∀ ∃ ∃ = + ∨ + > + ≡ ∃ ∀ ∀ ≠ + ∧ + ≤ +∼ 9.การสมมูลกันของประพจนที่มีตัวบงปริมาณ มีหลักการพิจารณาเหมือนการพิจารณาการสมมูลกันของประพจน ดังนี้ 9.1 การสมมูลกันของประพจนที่มีตัวบงปริมาณชุดเดียว เชน ประพจนดังตอไปนี้ 2 2 [ 5] [( 5) ( 2 4)] x x x y z x y z y z x ∀ = ∀ ∀ ∀ = + ∨ + > + เปนตน มีหลักการใหการพิจารณาการสมมูลดังนี้
  • 56.
    56 [ ( )][ ( )] [ ( )] [ ( )] x P x x Q x x P x x Q x ∀ ≡ ∀ ∃ ≡ ∃ [ ( , )] [ ( , )] [ ( , )] [ ( , )] [ ( , )] [ ( , )] [ ( , )] [ ( , )] x y P x y x y Q x y x y P x y x y Q x y x y P x y x y Q x y x y P x y x y Q x y ∀ ∀ ≡ ∀ ∀ ∃ ∃ ≡ ∃ ∃ ∃ ∀ ≡ ∃ ∀ ∀ ∃ ≡ ∀ ∃ ตัวอยาง เชน 1. จงพิจารณาวาประพจน 2 [ 2 4]x x x∀ = → = สมมูลกับประพจน 2 [ 4 2]x x x∀ ≠ → ≠ หรือไม วิธีทํา 1) ประโยค 2 2 [ 2 4] [ 4 2]x x x x x x∀ = → = ≡ ∀ ≠ → ≠ จะเปน จริง เมื่อ ประโยคเปด 2 2 ( 2) ( 4) ( 4) ( 2)x x x x= → = ≡ ≠ → ≠ พิจารณาประโยคเปด 2 2 ( 2) ( 4) ( 4) ( 2)....[ ] x x x x p q q p = → = ≡ ≠ → ≠ → ≡ →∼ ∼ 2) 2 2 [ 2 4] [ 4 2]x x x x x x∴∀ = → = ≡ ∀ ≠ → ≠ ….จริง 2. จงพิจารณาวาประพจน 2 [ 2 4]x x x∃ = ↔ = สมมูลกับประพจน 2 [ 2 4]x x x∃ ≠ ↔ ≠ หรือไม วิธีทํา 1) ประโยค 2 2 [ 2 4] [ 2 4]x x x x x x∃ = ↔ = ≡ ∃ ≠ ↔ ≠ จะเปน จริง เมื่อ ประโยคเปด 2 2 2 4 2 4x x x x= ↔ = ≡ ≠ ↔ ≠ พิจารณาประโยคเปด 2 2 2 4 2 4....[ ] x x x x p q p q = ↔ = ≡ ≠ ↔ ≠ ↔ ≡ ↔∼ ∼ ประพจนทั้งสองจะสมมูลกันเมื่อประโยคเปด ( ) ( )P x Q x≡ ประพจนทั้งสองจะสมมูลกันเมื่อประโยคเปด ( , ) ( , )P x y Q x y≡
  • 57.
    57 2) 2 2 [ 24] [ 2 4]x x x x x x∃ = ↔ = ≡ ∃ ≠ ↔ ≠ ….จริง 9.2 การสมมูลกันของประพจนที่มีตัวบงปริมาณหลายชุด เชน ประพจนดังตอไปนี้ 2 2 [ 4] [ 1 5] [ 1] [ 4] [ ( , )] [ ( , )] x x x x x x x x x y P x y x y P x y ∀ = → ∃ + = ∃ > ∧ ∃ = ∀ ∃ ↔ ∃ ∀ เปนตน มีหลักในการพิจารณาการสมมูลกันตามตัวอยาง เชน 1) ประพจน 2 [ 4] [ 1 5]x x x x∀ = → ∃ + = สมมูลกับประพจน 2 [ 4] [ 1 5]x x x x∃ ≠ ∨ ∃ + = หรือไม วิธีทํา 1) แทนประพจน 2 [ 4]x x∀ = ……………… ดวย p แทนประพจน [ 1 5]x x∃ + = …………….. ดวย q 2 [ 4] [ 1 5]x x x x∴∀ = → ∃ + = แทนดวย………….. p q→ p q p q→ ≡ ∨∼ 2) ประพจน p q∨∼ คือ 2 [ 4] [ 1 5]x x x x∀ = ∨ ∃ + =∼ 2 2 [ ( 4)] [ 1 5] [ 4] [ 1 5] x x x x x x x x ≡ ∃ = ∨ ∃ + = ≡ ∃ ≠ ∨ ∃ + = ∼ 3) 2 2 [ 4] [ 1 5] [ 4] [ 1 5]x x x x x x x x∴∀ = → ∃ + = ≡ ∃ ≠ ∨ ∃ + = …………จริง 2) ประพจน 2 ( [ 0] [ 2 ])x x x x x∀ ≥ ∧ ∃ =∼ สมมูลกับประพจน 2 [ 0] [ 2 ]x x x x x∃ < ∨ ∀ = หรือไม วิธีทํา 1) แทนประพจน [ 0]x x∀ ≥ ……………… ดวย p แทนประพจน 2 [ 2 ]x x x∃ = …………….. ดวย q
  • 58.
    58 2 ( [ 0][ 2 ])x x x x x∴ ∀ ≥ ∧ ∃ =∼ แทนดวย………….. ( )p q∧∼ ( )p q p q∧ ≡ ∨∼ ∼ ∼ 2) ประพจน p q∨∼ ∼ คือ 2 [ 0] [ 2 ]x x x x x∀ ≥ ∨ ∃ =∼ ∼ 2 2 [ ( 0)] [ 2 ] [ 0] [ 2 ] x x x x x x x x x x ≡ ∃ ≥ ∨ ∀ = ≡ ∃ < ∨ ∀ = ∼ 3) 2 2 ( [ 0] [ 2 ]) [ 0] [ 2 ]x x x x x x x x x x∴ ∀ ≥ ∧ ∃ = ≡ ∃ < ∨ ∀ =∼ …………จริง แบบฝกหัด 1. จงเขียนขอความตอไปนี้ใหอยูในรูปสัญลักษณทางตรรกศาสตรเมี่อเอกภพสัมพัทธคือเซต ของจํานวนจริง 1.1) สําหรับ x ทุกตัว 2 9 ( 3)( 3)x x x− = − + 1.2) สําหรับ x บางตัว 2 x x> 1.3) สําหรับ x บางตัว ถา 0x ≠ แลว 2 0x >
  • 59.
    59 1.4) สําหรับ xทุกตัว x x= − ก็ตอเมื่อ 0x < 1.5) มี x และ y ซึ่ง 2 2 x y= 1.6) สําหรับ x และ y ทุกตัว ถา 0x < และ 0y < แลว 0xy < 1.7) สําหรับ x ทุกตัว จะมี y บางตัว ซึ่ง xy y= 1.8) มี x บางตัว สําหรับ y ทุกตัว ถา x y> แลว 2 2 x y> 1.9) ไมมีจํานวนจริง x ใดๆที่ทําให 2 3x x+ = + 1.10) จํานวนจริงทุกตัวเปนจํานวนจริง 2. จงเขียนขอความแทนประโยคตอไปนี้ 2.1) [ 0 0]x x x∀ ≥ ∨ < 2.2) 1 1 [ 0]x x x x − ∀ = ↔ ≠ 2.3) 2 [ 25 5]x x x∀ = → =
  • 60.
    60 2.4) 2 [ 3]x xI x∃ ∈ ∧ = 2.5) 2 2 [ ]x y x y y x∀ ∃ − = − 2.6) [ 0]x y x y x∃ ∀ > → > 2.7) 2 [ 5]x y x y∃ ∃ = + 2.8) [ ]x y x y y x y∀ ∃ < ↔ − < < 3. กําหนดเอกภพสัมพัทธ U ในแตละขอตอไปนี้ จงหาคาความจริงของประพจนที่มีตัวบง ปริมาณตอไปนี้ 3.1) [ 3 ] , {1,2,3}x x x x U∃ + = =
  • 61.
    61 3.2) 2 [ ] ,{1,2,3}x x x U∀ = = 3.3) 2 [ 1 0] , {0,1,2,3}x x U∃ − = = 3.4) 2 [ 1 0] , {0,1,2,3}x x U∀ − = = 3.5) [ 2 3] , { 3, 2, 1,0,1,2,3}x x x U∃ + = + = − − −
  • 62.
    62 3.6) 2 [ 21 0] ,x x x U I∀ + − > = 3.7) 2 2 [ 1 1x x x x∀ − = − → เปนจํานวนคี่] , { 1,0,1}U = − 3.8) [ 0] ,x x U N∃ < = 3.9) [ 0] [ 1 0], { 1,0,1}x x x x U∃ < ∧ ∃ − = = −
  • 63.
    63 3.10) 2 [ ] [1 ], { 2, 1,0} 1 x x x x x x x U x − ∀ = → ∃ − + = = − − − 3.11) [8(4 ) 16 ] , [ 10,10)x x x U∀ ≥ = − 3.12) 2 [2 5 0] , (0,3)x x x U∀ − ≤ =
  • 64.
    64 3.13) 6 3 [2 1] ,x x x U R∀ − ≥ − = 3.14) 2 4 [log (log ) 1] ,xx x x U R∃ = − = 4. ชวงในขอใดตอไปนี้ที่เปนเอกภพสัมพัทธที่ทําใหขอความ 2 [ 2 8]x x x∃ − ≤ และ 3 [ 9 0]x x x∀ − ≠ มีคาความจริงเปน จริง 4.1) ( 3, 2)− − 4.2) ( 3,0)− 4.3) (0,4) 4.4) ( 2,3)−
  • 65.
    65 5. ให Rเปนเซตของจํานวนจริง และเอกภพสัมพัทธ { / 0 1}U x R x= ∈ ≤ ≤ ขอใด ตอไปนี้มีคาความจริงเปน เท็จ 4.1) 2 [ ]x x x∃ = 4.2) 2 [ ]x x x∀ ≤ 4.3) 21 1 [( ) ( )] 2 2 x x x∃ > ∧ > 4.4) 2 [ 2 2 0]x x x∀ − + < 6. จงหาคาความจริงของประพจนดังตอไปนี้ 6.1) [ 4] , { 2, 1,0,1,2}x y xy U∀ ∀ < = − −
  • 66.
    66 6.2) [ 4], { 2, 1,0,1,2}x y x y U∀ ∀ + < = − − 6.3) 2 2 [ 4] , { 1,0,1}x y x y U∀ ∀ + ≥ = − 6.4) [ 4] , { 2, 1,0,1,2}x y xy U∀ ∀ < = − −
  • 67.
    67 6.5) 2 2 [12] , {1,2,3}x y x y U∀ ∃ + < = 6.6) 1 1 1 [ ] , {0,1,2,3, , } 2 3 x y y U x ∀ ∃ = = 6.7) [ 5 2] , {0,1,2}x y x y U∃ ∃ + = + =
  • 68.
    68 6.8) 2 2 [( )( )] ,x y x y x y U R∀ ∀ < → < = 7. จงหานิเสธของประโยคตอไปนี้ 7.1) [2 0]x x∀ > 7.2) 2 [ 0 0]x x x∀ > → > 7.3) 2 [ 0] [ 0]x x x x∀ > → ∀ > 7.4) 2 [( 1 1) 4]x x x x∃ = ∨ = − → = 7.5) [ 0] [ 0]x x x x∃ ≠ ∨ ∀ ≠
  • 69.
    69 7.6) ( [( )] [ ( )]) [ ( )]x P x x Q x x P x∀ ∧ ∃ → ∀ 7.7) [ 2 ]x y x y x∀ ∀ + = 7.8) [ ]x y x y xy∀ ∃ + ≠ 7.9) [ ] [ ]x y xy yx x y xy y∀ ∀ = ∧ ∃ ∃ = 7.10) [ 5] [ ]x y x y x y x y∃ ∃ + > → ∀ ∀ > 7.11) ฝนตกหนักยอมทําใหบางจังหวัดน้ําทวม 7.12) คนทุกคนทํางานหนักหรือคนบางคนพูดไมได
  • 70.
    70 8. จงตรวจสอบวาประโยคแตละคูตอไปนี้สมมูลกันหรือไม 8.1) 2 [0]x x∀ ≥∼ กับ 2 [ 0]x x∀ < 8.2) 2 [ 0]x x x x∀ = → ≥ กับ 2 [ 0]x x x x∃ = ∧ <∼ 8.3) 2 [ 2 8]x x x∃ = ↔ = กับ 3 3 [( 2 8) ( 8 2)]x x x x x∃ = → = ∧ = → = 8.4) [ ( 2 5)]x x I x∀ ∈ ∧ + = กับ [( 2 5) ]x x x I∀ + = ∧ ∈
  • 71.
    71 8.5) [ 12 3]x x x∃ ≤ → + ≠ กับ [ 2 3 1]x x x∃ + = → > 8.6) 2 [ 0 0]x x x∃ ≥ ∨ ≥ กับ 2 [ 0 0]x x x∀ ≥ → ≥∼ 8.7) 2 2 [( ) ( )]x y x y x y∃ ∃ ≥ → ≥ กับ 2 2 [( ) ( )]x y x y x y∃ ∃ < ∨ ≥
  • 72.
    72 8.8) 2 [( 22) ( sin )]x y x x y y x∀ ∃ − ≥ − ∧ ≥∼ กับ 2 [( 2 2) ( sin )]x y x x y y x∃ ∀ − < − ∨ <
  • 73.
    73 10.การอางเหตุผล เหตุผล ประกอบไปดวยขอความซึ่งเรียกวา “เหตุ”และ ขอความซึ่งเรียกวา “ผล” ถาการอางเหตุผล เปนไปในกรณีที่เหตุนําไปสูผลที่เปนจริง เราเรียกการอางเหตุผลนั้นวา “สมเหตุสมผล” ถาการอางเหตุผล เปนไปในกรณีที่เหตุนําไปสูผลที่ไมเปนจริง เราเรียกการอางเหตุผลนั้น วา “ไมสมเหตุสมผล” การอางเหตุผล มีรูปแบบดังตัวอยาง เชน เหตุ : 1. A 2. B 3. C ผล : D การอางเหตุผลขางตนจะ สมเหตุสมผล ก็ตอเมื่อ “เหตุ A , B และ C นําไปสูผลที่เปน D จริง” คือ มีความหมายวา “ถาเกิดเหตุการณ A และ B และ C แลว ตองเกิดเหตุการณ D จริง” สามารถเขียนเปนประพจนไดดังนี้ ( )A B C D∧ ∧ → ถาเราสามารถพิสูจนไดวาประพจน ( )A B C D∧ ∧ → มีคาความจริงเปน จริง เสมอ หรือ วาเปน สัจจนิรันดร เราสามารถกลาวอางไดวา การอางเหตุผลนี้ “สมเหตุสมผล” แตถาประพจน ( )A B C D∧ ∧ → ไมเปนสัจจนิรันดร การอางเหตุผลนี้ “ไมสมเหตุสมผล” ตัวอยาง เชน 1. จงพิจารณาวาการกลาวอางเหตุผลตอไปนี้สมเหตุสมผลหรือไม
  • 74.
    74 เหตุ : 1)p q→ 2) r p∨ 3) q∼ ผล : r p→∼ วิธีทํา 1) จากการกลาวอางเหตุผล แปลงเปน ประพจน [( ) ( ) ( )] ( )p q r p q r p→ ∧ ∨ ∧ → →∼ ∼ 2) พิสูจนประพจนดังกลาววาเปน สัจจนิรันดร หรือไม [( ) ( ) ( )] ( )p q r p q r p→ ∧ ∨ ∧ → →∼ ∼ T F T T F T T F T T T F F พบขอขัดแยง แสดงวา ประพจน [( ) ( ) ( )] ( )p q r p q r p→ ∧ ∨ ∧ → →∼ ∼ เปน สัจจนิรันดร 3) การอางเหตุผลดังกลาว สมเหตุสมผล 2. จงพิจารณาการอางเหตุผลตอไปนี้วาสมเหตุสมผลหรือไม เหตุ : 1) ( )p q s∨ → 2) s r→ 3) ( )r q∨∼ ผล : p s→ วิธีทํา 1) จากการกลาวอางเหตุผล แปลงเปน ประพจน ขอขัดแยง T F T→ =
  • 75.
    75 [ ][( )] ( ) [ ( )] ( )p q s s r r q p s∨ → ∧ → ∧ ∨ → →∼ 2) พิสูจนประพจนดังกลาววาเปน สัจจนิรันดร หรือไม [ ][( ) ] ( ) [ ( )] ( )p q s s r r q p s∨ → ∧ → ∧ ∨ → →∼ T F F F F F F T F T F T T T F F พบขอขัดแยง แสดงวา ประพจน [ ][( ) ] ( ) [ ( )] ( )p q s s r r q p s∨ → ∧ → ∧ ∨ → →∼ เปน สัจจนิรันดร 3) การอางเหตุผลดังกลาว สมเหตุสมผล 3. จงพิจารณาการอางเหตุผลตอไปนี้วาสมเหตุสมผลหรือไม เหตุ : 1) ( )p q r→ →∼ 2) q 3) r ผล : p วิธีทํา 1) จากการกลาวอางเหตุผล แปลงเปน ประพจน [ ][ ( )]p q r q r p→ → ∧ ∧ →∼ 2) พิสูจนประพจนดังกลาววาเปน สัจจนิรันดร หรือไม ขอขัดแยง T F T→ =
  • 76.
    76 [ ][ ()]p q r q r p→ → ∧ ∧ →∼ F T T T T F F F T F ไมพบขอขัดแยง แสดงวา ประพจน [ ][ ( )]p q r q r p→ → ∧ ∧ →∼ ไมเปน สัจจนิรันดร 3) การอางเหตุผลดังกลาว ไมสมเหตุสมผล 4. จงพิจารณาการอางเหตุผลตอไปนี้วาสมเหตุสมผลหรือไม เหตุ : 1) ( )p q r∧ → 2) ( )r s∨∼ 3) p ผล : q∼ วิธีทํา 1) จากการกลาวอางเหตุผล แปลงเปน ประพจน [ ][( ) ] [ ( )]p q r r s p q∧ → ∧ ∨ ∧ →∼ ∼ 2) พิสูจนประพจนดังกลาววาเปน สัจจนิรันดร หรือไม [ ][( ) ] [ ( )]p q r r s p q∧ → ∧ ∨ ∧ →∼ ∼ T T F F F T T T F T T F F ขอขัดแยง T F T→ =
  • 77.
    77 พบขอขัดแยง แสดงวา ประพจน[ ][( ) ] [ ( )]p q r r s p q∧ → ∧ ∨ ∧ →∼ ∼ เปน สัจจนิรันดร 3) การอางเหตุผลดังกลาว สมเหตุสมผล แบบฝกหัด พิจารณาการกลาวอางเหตุผลตอไปนี้วาสมเหตุสมผลหรือไม 1. เหตุ : 1) p q∧ ∼ 2) q r∨ ผล : p r∧
  • 78.
    78 2. เหตุ : 1)( )p q r→ → 2) p s∧ ∼ 3) r s→ ผล : q∼ 3. เหตุ : 1) p q∨ 2) p∼ 3) r q→∼ 4) s r→ ผล : s∼
  • 79.
    79 4. เหตุ : 1)p q→ 2) q r→ 3) p ผล : r s∨ 5. เหตุ : 1) p q→ 2) r p→ 3) s r→ 4) q∼ ผล : s∼
  • 80.
    80 6. เหตุ : 1)q p→∼ ∼ 2) r∼ 3) q r→ 4) p s∨ ผล : s 7. เหตุ : 1) ถาฝนตกแลวอากาศจะเย็นลง 2) ถาอากาศเย็นลงแลวจะเกิดหมอก 3) ไมเกิดหมอก ผล : ฝนไมตก
  • 81.
    81 8. เหตุ : 1)ฉันตั้งใจเรียนและฉันขยัน 2) ถาฉันขยันแลวฉันจะสอบไดที่หนึ่ง 3) ถาฉันไมทองหนังสือแลวจะไมสอบไดที่หนึ่ง ผล : ฉันตองทองหนังสือ 9. เหตุ : 1) ถา ก ไมเรียนหมอแลว ข จะไมเรียนวิศวะ 2) ข เรียนวิศวะ หรือ ค เรียนบัญชี 3) ค ไมเรียนบัญชี ผล : ก ไมเรียนหมอ
  • 82.
    82 10. เหตุ : 1)ถาเขาขยันเรียนแลวเขาจะสอบผาน 2) เขาสอบผานหรือเขาเรียนเกง 3) เขาไมขยันเรียน ผล : เขาเรียนไมเกง