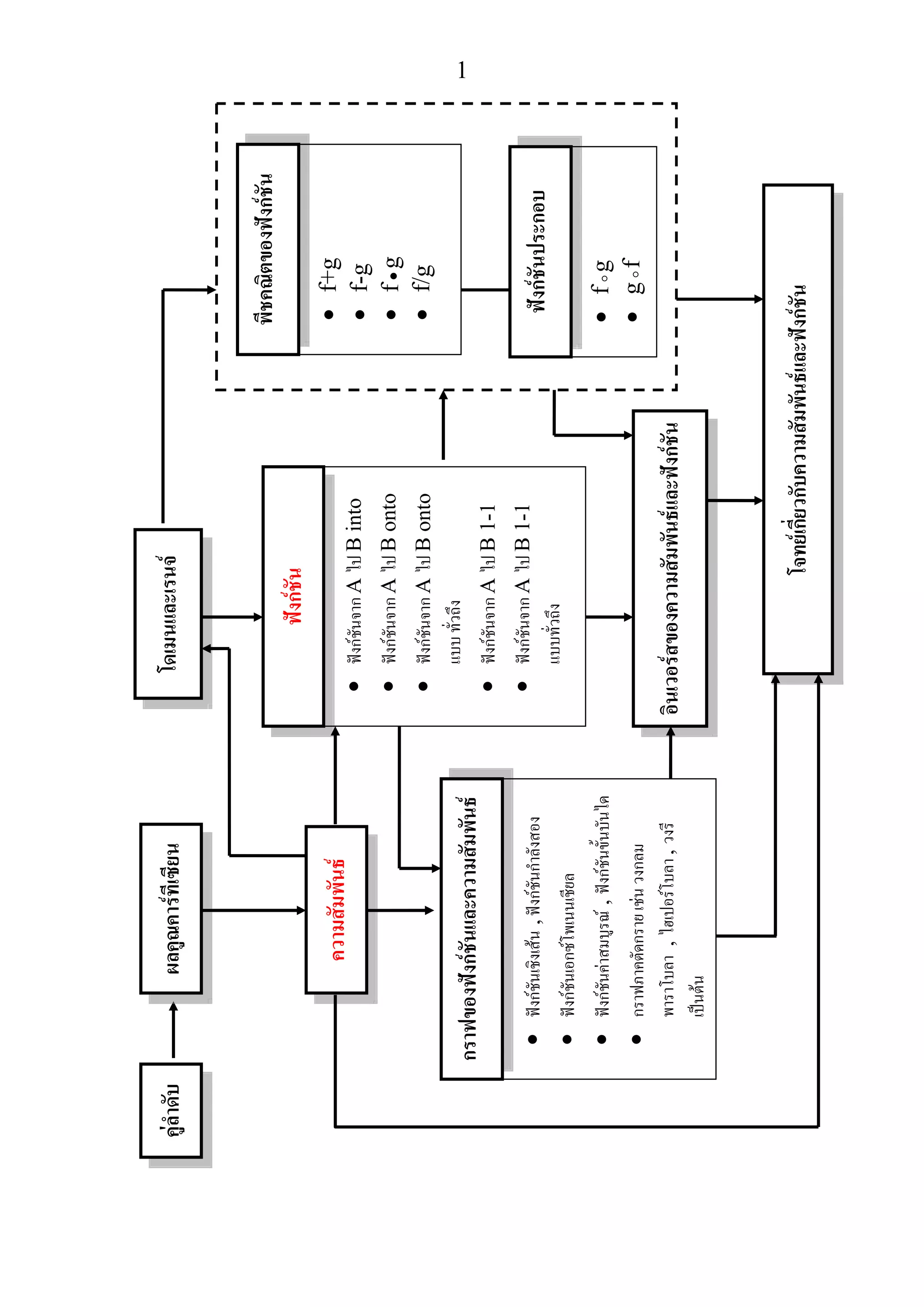
1
คูลําดับผลคูณคารทีเซียน
ความสัมพันธ
ฟงกชัน
โจทยเกี่ยวกับความสัมพันธและฟงกชัน
โดเมนและเรนจ
พีชคณิตของฟงกชัน
•f+g
•f-g
•f
•
g
•f/g
ฟงกชันประกอบ
•fg
•gf
กราฟของฟงกชันและความสัมพันธ
•ฟงกชันเชิงเสน,ฟงกชันกําลังสอง
•ฟงกชันเอกซโพเนนเชียล
•ฟงกชันคาสมบูรณ,ฟงกชันขั้นบันได
•กราฟภาคตัดกรายเชนวงกลม
พาราโบลา,ไฮเปอรโบลา,วงรี
เปนตน
•ฟงกชันจากAไปBinto
•ฟงกชันจากAไปBonto
•ฟงกชันจากAไปBonto
แบบทั่วถึง
•ฟงกชันจากAไปB1-1
•ฟงกชันจากAไปB1-1
แบบทั่วถึง
อินเวอรสของความสัมพันธและฟงกชัน
2
ความสัมพันธและฟงกชัน
1. คูลําดับหรือคูอันดับ
คูอันดับ คือสัญลักษณที่แสดงการจับคูกันระหวางสิ่ง 2 สิ่ง แลวแทนสัญลักษณดวย (a,b)
เมื่อ a แทนสมาชิกตัวที่หนึ่งหรือสมาชิกตัวหนา และ b แทนสมาชิกตัวที่สองหรือสมาชิกตัวหลัง
เชน การจับคูระหวางจํานวนเกาอี้และจํานวนโตะในหองหองหนึ่ง ถาในหองนั้นมีจํานวนเกาอี้อยู
14 ตัว และมีจํานวนโตะอยู 2 ตัว จะเขียนแทนดวยคูอันดับ (14,2) เปนตน
1.1 ความเทากันของคูอันดับ
คูอันดับ (a,b) = (c,d) ก็ตอเมื่อ a = c และ b = d
เมื่อ a,bc,d เปนจํานวนจริงใดๆ
ตัวอยางเชน จงหาคาตัวแปรจากคูอันดับตอไปนี้
1. จงหาคาตัวแปรจากคูอันดับตอไปนี้ (4,a) = (b,7)
จะสรุปไดวา 4=b และ a=7
2. คูอันดับ (3,4)≠ (2,1) , (2,0) ≠ (0,2)
3. จงหาคาของ x และ y ที่ทําให (2x + y, 24) = (6, 3x – y)
จะสรุปไดวา 2x + y = 6 ………. และ 3x – y = 24…………
+ ………………..(2x+y+3x-y) = 6+24
5x = 30
x = 6
1 2
1 2
3
แทนคา x=6 ลงในสมการ
2(6) + y = 6
12 + y = 6
y = 6-12
y = -6
4. กําหนดให (2x,y-2) = (x+3,1) จงหา (x+y,x-y)
จะสรุปไดวา 2x = x+3 และ y-2 = 1
2x-x = 3 y = 1+2
x = 3 y = 3
∴(x+y,x-y) = (3+3,3-3)
= (6,0)
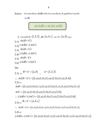
2. ผลคูณคารทีเชียน
ผลคูณคารทีเชียนของเซต A และเซต B คือ เซตของคูอันดับที่มีสมาชิกตัวหนาเปนสมาชิกใน
เซต A และมีสมาชิกตัวหลังเปนสมาชิกในเซต B เขียนแทนดวย AxB อานวา เอคูณบี หรือ
เอครอสบี
{ }( , ) / ,AxB a b a A b B= ∈ ∈
ตัวอยางเชน
1. กําหนด A={ }1,2,3 , B={ }4,5 จงหา AxB
วิธีทํา เปนการจับคูคูอันดับระหวางสมาชิกตัวหนาที่อยูในเซต A และสมาชิกตัวหลังที่อยูในเซต
B
4 4 4
1 2 3
5 5 5
∴AxB ={ }(1,4),(1,5),(2,4),(2,5),(3,4),(3,5)
1
4
ขอสังเกต – จํานวนสมาชิกของ AxB เทากับ จํานวนสมาชิกของ A คูณดวยจํานวนสมาชิก
ของ B
( ) ( ) ( )n AxB n A x n B=
2. กําหนดให A={ }1,2,3 , B={ }, ,a b c และ C={ },a b จงหา
2.1) ( )Ax B C∩
2.2) ( ) ( )AxB AxC∩
2.3) ( )Ax B C∪
2.4) ( ) ( )AxB AxC∪
2.5) ( )Ax B C−
2.6) ( ) ( )AxB AxC−
วิธีทํา
2.1) หา
{ },B C a b∩ =
,
{ }1,2,3A =
∴ { }( ) (1, ),(1, ),(2, ),(2, ),(3, ),(3, )Ax B C a b a b a b∩ =
2.2) หา
{ }(1, ),(1, ),(1, ),(2, ),(2, ),(2, ),(3, ),(3, ),(3, )AxB a b c a b c a b c=
{ }(1, ),(1, ),(2, ),(2, ),(3, ),(3, )AxC a b a b a b=
∴ { }( ) ( ) (1, ),(1, ),(2, ),(2, ),(3, ),(3, )AxB AxC a b a b a b∩ =
2.3) หา
{ }, ,B C a b c∪ =
∴ { }( ) (1, ),(1, ),(1, ),(2, ),(2, ),(2, ),(3, ),(3, ),(3, )Ax B C a b c a b c a b c∪ =
2.4) หา
{ }( ) ( ) (1, ),(1, ),(1, ),(2, ),(2, ),(2, ),(3, ),(3, ),(3, )AxB AxC a b c a b c a b c∪ =
5
2.5) หา { }B C c− =
∴ { }( ) (1, ),(2, ),(3, )Ax B C c c c− =
2.6) { }( ) ( ) (1, ),(2, ),(3, )AxB AxC c c c− =
ขอสังเกต-
( ) ( ) ( )
( ) ( ) ( )
( ) ( ) ( )
Ax B C AxB AxC
Ax B C AxB AxC
Ax B C AxB AxC
∩ = ∩
∪ = ∪
− = −
( ) ( ) ( )
( ) ( ) ( )
( ) ( ) ( )
B C xA BxA CxA
B C xA BxA CxA
B C xA BxA CxA
∩ = ∩
∪ = ∪
− = −
3. ให A={ }2,4,8 และ B={ },a c จงหา AxB , BxA
วิธีทํา
a a a
2 4 8
c c c
∴AxB = { }(2, ),(2, ),(4, ),(4, ),(8, ),(8, )a c a c a c
2 2
a 4 c 4
8 8
6
∴BxA = { }( ,2),( ,4),( ,8),( ,2),( ,4),( ,8)a a a c c c
ขอสังเกต- โดยทั่วไป AxB ≠ BxA
Ax∅ = xA∅ = ∅
4. กําหนดให A={ }3,5,7 และ n(AxB)=15 จงหา n(B)
วิธีทํา จาก n(AxB) = n(A) x n(B)
จากโจทย n(A) = 3 แทนคา
15 3 ( )n B= ×
15
( )
3
n B =
( ) 5n B∴ =
5. กําหนดให A={ }5,7 จงหา AxA
วิธีทํา
5 5
5 7
7 7
∴AxA = { }(5,5),(5,7),(7,5),(7,7)
3. ความสัมพันธ
ความสัมพันธ คือ เซตของคูอันดับที่เปนตามเงื่อนไขของความสัมพันธ โดยที่เปนสับเซตของ
ผลคูณคารทีเซียน คือ ให A และ B เปนเซต ความสัมพันธจาก A ไป B คือ สับเซตของ AxB
r เปนความสัมพันธจาก A ไป B ก็ตอเมื่อ r AxB⊂
r เปนความสัมพันธจาก A ไป A หรือใน A ก็ตอเมื่อ r AxA⊂
7
ขอสังเกต- เนื่องจาก AxB∅ ⊂ , ∅ จึงเปนความสัมพันธจาก A ไป B
เนื่องจาก AxB AxB⊂ , AxB จึงเปนความสัมพันธจาก A ไป B
เนื่องจาก r AxB⊂ , จํานวนความสัมพันธทั้งหมดจาก A ไป B เทากับ
จํานวนสับเซตทั้งหมดของเซต AxB =
( )
2n AxB
ตัวอยางเชน
1. กําหนดให A={ }1,2,3 และ B={ }1,3,4 จงหาความสัมพันธ r “นอยกวา”
จาก A ไป B และ ความสัมพันธ r “เทากัน” จาก A ไป A
วิธีทํา
-หาความสัมพันธจาก A ไป B ที่มีเงื่อนไข สมาชิกตัวหนานอยกวาสมาชิกตัวหลัง
{ }(1,1),(1,3),(1,4),(2,1),(2,3),(2,4),(3,1),(3,3),(3,4)AxB =
-จากเซต AxB เลือกคูอันดับที่มีความสัมพันธสมาชิกตัวหนานอยกวาสมาชิกตัวหลัง
∴r = { }(1,3),(1,4),(2,3),(2,4),(3,4)
‐หาความสัมพันธจาก A ไป A ที่มีเงื่อนไข สมาชิกตัวหนาเทากับสมาชิกตัวหลัง 
{ }(1,1),(1,2),(1,3),(2,1),(2,2),(2,3),(3,1),(3,2),(3,3)AxA =
∴r = { }(1,1),(2,2),(3,3)
2. กําหนดให A={ }2,3,25 , B={ }4,5,7 จงหาความสัมพันธแบบแจกแจง
สมาชิกและแบบบอกเงื่อนไข
2.1 1r เปนความสัมพันธ “กําลังสอง” จาก A ไป B
2.2 2r เปนความสัมพันธ “รากที่สอง” จาก A ไป B
2.3 3r เปนความสัมพันธ “กําลังสอง” จาก B ไป A
2.4 4r เปนความสัมพันธ “รากที่สอง” จาก B ไป A
วิธีทํา
8
2.1 หา
{ }(2,4),(2,5),(2,7),(3,4),(3,5),(3,7),(25,4),(25,5),(25,7)AxB =
จาก AxB หาคูอันดับที่สมาชิกตัวหนาเปนกําลังสองของสมาชิกตัวหลัง
∴ { }1 (25,5)r = หรือเขียนแบบบอกเงื่อนไขได คือ
{ }2
1 ( , ) /r x y AxB x y= ∈ =
2.2 จาก AxB หาคูอันดับที่สมาชิกตัวหนาเปนรากที่สองของสมาชิกตัวหลัง
∴ { }2 (2,4)r = หรือเขียนแบบบอกเงื่อนไขได คือ
{ }2 ( , ) /r x y AxB x y= ∈ = ±
2.3 หา
{ }(4,2),(4,3),(4,25),(5,2),(5,3),(5,25),(7,2),(7,3),(7,25)BxA =
จาก BxA หาคูอันดับที่สมาชิกตัวหนาเปนกําลังสองสองของสมาชิกตัวหลัง
∴ { }3 (4,2)r = หรือเขียนแบบบอกเงื่อนไขได คือ
{ }2
3 ( , ) /r x y BxA x y= ∈ =
2.4 จาก BxA หาคูอันดับที่สมาชิกตัวหนาเปนรากที่สองของสมาชิกตัวหลัง
∴ { }4 (5,25)r = หรือเขียนแบบบอกเงื่อนไขได คือ
{ }4 ( , ) /r x y BxA x y= ∈ = ±
9
แบบฝกหัด
1. คูอันดับนี้
2 2
( , )x y กับ ( , )x y เมื่อ x,y เปนจํานวนจริง เปนคูอันดับที่
เทากันหรือไม เพราะเหตุใด
2. จงหาคา x และ y จากคูอันดับที่เทากันตอไปนี้
2.1) (2x-6,2y+x) = (3y+2,-3)
2.2) (3x,3y+x) = (2y+1,4y+3)
2.3) (x-1,y+2) = (y-2,2x+1)
2.4) (3x-y,0) = (0,3x+y)
10
3. กําหนดให ={ }1,2,3,4,5 , { }1,2A = และ { }2,3,4B = จงหา
3.1) AxA′
3.2) ( )B A xB′−
3.3) ( ) ( )A B x A B∪ ∩
3.4) ( ) ( )A B x A B′ ′− −
11
4. กําหนดใหเซต A มีสมาชิก 5 ตัว เซต B มีสมาชิก 6 ตัว เซต A และเซต B มีสมาชิก
รวมกัน 3 ตัว จงหาจํานวนสมาชิกของเซต ( )A B xB∪
5. กําหนดให ={ }1,2,3,4 และ { }1,2A =
5.1) ถา n(AxB) = 4 จงหาเซต B ที่เปนไปไดทั้งหมด
5.2) ถา n(AxB) = 6 จงหาเซต B ที่เปนไปไดทั้งหมด
6. กําหนดให ={ }, , , ,a b c d e และ { },A a b= เซต B เปนเซตที่ไมมีสมาชิก
รวมกับเซต A เลย
6.1) ถา n(AxB) = 4 จงหาเซต B ที่เปนไปไดทั้งหมด
12
6.2) ถา n(AxB) = 6 จงหาเซต B ที่เปนไปไดทั้งหมด
6.3) ถา n(AxB) = 8 จงหาเซต B ที่เปนไปไดทั้งหมด
7. กําหนดให { }1,2,3A = และ { }2,3,4B = จงเขียนความสัมพันธในรูปแบบแจก
แจงสมาชิก
7.1) { }1 ( , ) / 0r x y AxB x y= ∈ − >
7.2) { }2
2 ( , ) /r x y AxB x y= ∈ >
7.3) { }3 ( , ) / 0r x y BxA x y= ∈ − >
7.4) { }2
4 ( , ) /r x y BxA x y= ∈ >
13
8. กําหนดให { }1,2,3A = และ { }2,3,4B = ความสัมพันธใดเปนความสัมพันธ
จาก A ไป B , จาก B ไป A , ภายใน A หรือ ภายใน B
8.1) { }1 (1,2),(2,3),(3,4)r =
8.2) { }2 (2,2),(3,1)r =
8.3) { }3 (4,1),(4,2),(4,3)r =
8.4) { }4 (2,2),(3,3)r =
8.5) { }5 (1,4),(2,3),(3,3)r =
9. กําหนดให { }2,4,6M = และ { }1,3,5,7P = จงเขียนความสัมพันธตอไปนี้ใน
รูปแจกแจงสมาชิก
9.1) { }1 ( , ) / 2 1 0r x y MxP x y= ∈ + − =
9.2) { }2
2 ( , ) / 1r x y MxP y x= ∈ = −
9.3) { }3 ( , ) / 2 1 0r x y PxM x y= ∈ + − =
14
9.4) { }4 ( , ) / 2 1r x y PxM y x= ∈ ≤ +
4. โดเมนและเรนจของความสัมพันธ
โดเมนของความสัมพันธ คือ เซตของสมาชิกตัวหนาของคูอันดับทั้งหมดในความสัมพันธนั้น
เขียนแทนดวยสัญลักษณ rD
{ }/ ( , )rD x x y r= ∈
เรนจของความสัมพันธ คือ เซตของสมาชิกตัวหลังของคูอันดับทั้งหมดในความสัมพันธนั้น
เขียนแทนดวยสัญลักษณ rR
{ }/ ( , )rR y x y r= ∈
ตัวอยางเชน
1. กําหนดความสัมพันธ { }(1, ),(2, ),(3, ),(4, )r p q r s= จงหาโดเมนและเรนจ
ของความสัมพันธ r
วิธีทํา โดเมน คือสมาชิกตัวหนาทั้งหมด ∴ { }1,2,3,4rD = และ
15
เรนจ คือสมาชิกตัวหลังทั้งหมด ∴ { }, , ,rR p q r s=
อาจเขียนเปนแผนภาพความสัมพันธไดดังนี้
โดเมน เรนจ
2. จงหาโดเมนและเรนจจากความสัมพันธ { }( , ) / 2 5r x y IxI y x= ∈ = +
วิธีทํา
1. หา rD จากการพิจารณาคา x I∈ จากสมการ วา x เปนจํานวนเต็มที่มีคาใดไดบาง
ซึ่งจะเห็นวา x เปนจํานวนเต็มไดทุกคา เพราะสามารถแทนคา x เปนจํานวนเต็มใดก็ได เชน
…,-3,-2,-1,0,1,2,3,… ลงในสมการ 2 5y x= + แลวสามารถหาคา y ได
∴ { }/rD x x I= ∈
2. หา rR จากการแทนคา x เปนจํานวนเต็มลงในสมการ 2 5y x= + แลวหาคา y
ดังนี้
……….…….. x = -2 y = 2(-2)+5 y = 1
x = -1 y = 2(-1)+5 y = 3
x = 0 y = 2(0)+5 y = 5
x = 1 y = 2(1)+5 y = 7
x = 2 y = 2(2)+5 y = 9………….
∴ { }...,1,3,5,7,9,...rR =
หรือสามารถเขียนแผนภาพของความสัมพันธไดดังนี้
16
x y
โดเมน เรนจ
4.1 การหาโดเมนและเรนจจากความสัมพันธของตัวแปร x และ y
ในกรณีที่ใหความสัมพันธเปนสมการระหวาง x และ y มา แลวใหหาโดเมนและเรนจของ
ความสัมพันธนั้น ใหทําการจัดกลุมตัวแปรดังนี้ คือ ถาจะหาโดเมนใหจัดกลุมตัวแปรจากสมการที่
โจทยใหมาใหอยูในรูปดังนี้
rD ---------- y = กลุมของตัวแปร x
และถาจะหาเรนจใหจัดกลุมตัวแปรจากสมการใหอยูในรูปดังนี้
rR ---------- x = กลุมของตัวแปร y
แลวพิจารณาวากลุมของตัวแปรนั้นมีขอหาม หรือขอกําหนดเปนเงื่อนไขใดบาง เชนในการหา
โดเมนและเรนจ ถากลุมของตัวแปร x หรือกลุมของตัวแปร y อยูในรูป
4.1.1 เศษสวน ………
มีขอหามหรือเงื่อนไข คือ ตัวหาร ≠ 0
-2
-1
0
1
2
1
3
5
7
9
ตัวตั้ง
ตัวหาร
17
4.1.2 รากที่สองหรือรากที่เปนจํานวนคู …………… ( ), ( )f x f y
เมื่อ f(x) และ f(y) แทนกลุมของตัวแปร x และ y ตามลําดับ
มีขอหามหรือเงื่อนไข คือ ตัวแปรภายในรากที่ 2 หรือรากที่เปนจํานวนคู ≥ 0
หรือ ( ) 0, ( ) 0f x f y≥ ≥
4.1.3 กําลังสองหรือกําลังที่เปนจํานวนคู …………
2 2
( ), ( )y f x x f y= =
เมื่อ f(x) และ f(y) แทนกลุมของตัวแปร x และ y ตามลําดับ
มีขอหามหรือเงื่อนไข คือ ( ) 0, ( ) 0f x f y≥ ≥
4.1.4 คาสมบูรณ …………… ( ), ( )y f x x f y= =
เมื่อ f(x) และ f(y) แทนกลุมของตัวแปร x และ y ตามลําดับ
มีขอหามหรือเงื่อนไข คือ ( ) 0, ( ) 0f x f y≥ ≥
สรุปแผนผังการหาโดเมนและเรนจของความสัมพันธ 
18
ตัวอยางการหาโดเมนและเรนจของความสัมพันธแบบตางๆเชน
ตัวอยาง 1 กําหนดให { }1,2,3,4,5S = กําหนดความสัมพันธ 1r , 2r และ 3r ใน S
ดังตอไปนี้ { }1 ( , ) / 6r x y SxS x y= ∈ + =
{ }2 ( , ) / 2 3r x y SxS x and y= ∈ > =
{ }3 ( , ) / 6r x y SxS x y= ∈ − =
จงหาโดเมนและเรนจของแตละความสัมพันธ
การหาโดเมนและเรนจของความสัมพันธ
ความสัมพันธที่สามารถแจกแจงเปนคูอันดับ (x,y) ความสัมพันธที่เปนสมการระหวาง xและy
-โดเมนคือสมาชิกตัวหนา
-เรนจคือสมาชิกตัวหลัง
เศษสวน รากที่เปนจํานวนคู กําลังที่เปนจํานวนคู
ตัวหาร ≠ 0
จัดกลุมตัวแปร y=f(x) จัดกลุมตัวแปร x=f(y)
หาโดเมน หาเรนจ
ภายในรากหามติดลบ กําลังคูมากกวาหรือ
เทากับศูนยเสมอ
แกอสมการหาเซตคําตอบของโดเมนและเรนจตามเงื่อนไขในแตละกรณี
คาสมบูรณ
คาสมบูรณตองมากกวา
หรือเทากับศูนยเสมอ
19
วิธีทํา
หาโดเมนและเรนจของความสัมพันธ { }1 ( , ) / 6r x y SxS x y= ∈ + =
1) สามารถแจกแจงสมาชิกของความสัมพันธ 1r เปนคูลําดับได ทําการแจกแจงสมาชิกของ
ความสัมพันธ 1r
2) ตรวจสอบคาของ x และ y ตามสมการ x+y = 6 , เพราะวา x S∈ แทนคา
x =1,2,3,4,5 แลวหาคา y โดย y = 6-x
x = 1…..... y = 6-1 = 5 ….. 5 S∈ …. 1(1,5) r∈
x = 2…..... y = 6-2 = 4 ….. 4 S∈ …. 1(2,4) r∈
x = 3…..... y = 6-3 = 3 ….. 3 S∈ …. 1(3,3) r∈
x = 4…..... y = 6-4 = 2 ….. 2 S∈ …. 1(4,2) r∈
x = 5…..... y = 6-5 = 1 ….. 1 S∈ …. 1(5,1) r∈
3) ∴ { }1 (1,5),(2,4),(3,3),(4,2),(5,1)r =
4) ∴ { }1
1,2,3,4,5rD = และ { }1
1,2,3,4,5rR =
หาโดเมนและเรนจของความสัมพันธ { }2 ( , ) / 2 3r x y SxS x and y= ∈ > =
1) สามารถแจกแจงสมาชิกของความสัมพันธ 2r เปนคูลําดับได ทําการแจกแจงสมาชิกของ
ความสัมพันธ 2r
2) ตรวจสอบคาของ x และ y เพราะวา x S∈ และ x>2 ∴ 3,4,5x =
เพราะวา y S∈ และ y=3 ∴ 3y =
3) จับคูคา x และ y หาคูอันดับ 2( , )x y r∈
โดเมน เรนจ
3
4
5
3
20
4) ∴ { }2 (3,3),(4,3),(5,3)r =
5) ∴ { }2
3,4,5rD = และ { }2
3rR =
หาโดเมนและเรนจของความสัมพันธ { }3 ( , ) / 6r x y SxS x y= ∈ − =
1) สามารถแจกแจงสมาชิกของความสัมพันธ 3r เปนคูลําดับได ทําการแจกแจงสมาชิกของ
ความสัมพันธ 3r
2) ตรวจสอบคาของ x และ y ตามสมการ x-y = 6 , เพราะวา x S∈ แทนคา
x =1,2,3,4,5 แลวหาคา y โดย y = x-6
x = 1…..... y = 1-6 = -5 ….. 5 S− ∉ …. 3(1, 5) r− ∉
x = 2…..... y = 2-6 = -4 ….. 4 S− ∉ …. 3(2, 4) r− ∉
x = 3…..... y = 3-6 = -3 ….. 3 S− ∉ …. 3(3, 3) r− ∉
x = 4…..... y = 4-6 = -2 ….. 2 S− ∉ …. 3(4, 2) r− ∉
x = 5…..... y = 5-6 = -1 ….. 1 S− ∉ …. 3(5, 1) r− ∉
3) ∴ { }3r = = ∅
4) ∴ 3rD = ∅ และ 3rR = ∅
ตัวอยาง 2 จงหาโดเมนและเรนจของความสัมพันธ
1
( , ) /
2
r x y RxR y
x
⎧ ⎫
= ∈ =⎨ ⎬
−⎩ ⎭
วิธีทํา
หาโดเมน rD
1) เลือกวิธีการหาโดเมนจากการพิจารณาความสัมพันธระหวาง x และ y จากสมการ
1
2
y
x
=
−
2) หาโดเมนจากการจัดกลุมตัวแปรจากสมการใหอยูในรูป y=f(x) เมื่อ f(x) คือกลุม
ของตัวแปร x ซึ่งได
1
2
y
x
=
−
3) จาก y=f(x) อยูในรูปของ เศษสวน ซึ่งมีขอหามคือ ตัวสวน ≠ 0
21
∴ 2 0x − ≠
2x ≠
4) { }/ 2rD x R x∴ = ∈ ≠
หาเรนจ rR
1) หาเรนจจากการจัดกลุมตัวแปรจากสมการ
1
2
y
x
=
−
ใหอยูในรูป x=f(y) เมื่อ
f(y) คือกลุมของตัวแปร y ดังนี้
1
2
y
x
=
−
2) จาก x=f(y) ที่ได………… อยูในรูป เศษสวน …………ตัวสวน ≠ 0
∴ 0y ≠
3) { }/ 0rR y R y∴ = ∈ ≠
ตัวอยาง 3  จงหาโดเมนและเรนจของความสัมพันธ     
3 1
( , ) /
2 5
x
r x y RxR y
x
−⎧ ⎫
= ∈ =⎨ ⎬
+⎩ ⎭
วิธีทํา
1
2
1
2
1 2
x
y
x
y
y
x
y
− =
= +
+
= *
22
จัดกลุมตัวแปรในรูป...y=f(x)
………
3 1
2 5
x
y
x
−
=
+
3 1
2 5
x
y
x
−
=
+
….. เศษสวน
ตัวสวน ≠ 0
2 5 0
5
2
x
x
∴ + ≠
−
≠
5
/
2
rD x R x
−⎧ ⎫
∴ = ∈ ≠⎨ ⎬
⎩ ⎭
3 1
( , ) /
2 5
x
r x y RxR y
x
−⎧ ⎫
= ∈ =⎨ ⎬
+⎩ ⎭
rD rR
จัดกลุมตัวแปรในรูป...x=f(y)
3 1
......
2 5
(2 5) 3 1
2 5 3 1
5 1 3 2
5 1 (3 2 )
5 1
3 2
x
y
x
y x x
yx y x
y x yx
y x y
y
x
y
−
=
+
+ = −
+ = −
+ = −
+ = −
+
∴ =
−
5 1
3 2
y
x
y
+
=
−
….. เศษสวน
ตัวสวน ≠ 0
3 2 0
2 3
3
2
y
y
y
∴ − ≠
≠
≠
3
/
2
rR y R y
⎧ ⎫
∴ = ∈ ≠⎨ ⎬
⎩ ⎭
23
ขอสังเกต- ความสัมพันธที่มีสมการอยูในรูป เศษสวน
Ax C
y
Bx D
+
=
+
โดยที่ A,B,C และ
D เปนจํานวนจริงใดๆและ 0B ≠ สามารถสรุปโดเมนและเรนจของความสัมพันธไดดังนี้
/r
D
D x R x
B
−⎧ ⎫
= ∈ ≠⎨ ⎬
⎩ ⎭
/r
A
R y R y
B
⎧ ⎫
= ∈ ≠⎨ ⎬
⎩ ⎭
ตัวอยาง 4  จงหาโดเมนและเรนจของความสัมพันธ    
{ }( , ) / 3 4r x y RxR y x= ∈ = −
วิธีทํา
{ }( , ) / 3 4r x y RxR y x= ∈ = −
rD rR
จัดกลุมตัวแปรในรูป...y=f(x)
……… 3 4y x= −
3 4y x= − ….. ภายใน
รากที่2 ≥0
3 4 0
4
3
x
x
∴ − ≥
≥
4
/
3
rD x R x
⎧ ⎫
∴ = ∈ ≥⎨ ⎬
⎩ ⎭
จัดกลุมตัวแปรในรูป...x=f(y)
…….. 3 4y x= −
2
2
2
3 4
4 3
( 4)
3
y x
y x
y
x
= −
+ =
+
∴ =
0y ≥
y R∈ 0y R y∈ ∩ ≥
0y ≥
{ }/ 0rR y R y∴ = ∈ ≥
24
ตัวอยาง 5  จงหาโดเมนและเรนจของความสัมพันธ    
{ }2
( , ) / 9r x y RxR y x= ∈ = −
วิธีทํา
{ }2
( , ) / 9r x y RxR y x= ∈ = −
rD rR
จัดกลุมตัวแปรในรูป...y=f(x)
………
2
9y x= −
2
9y x= − ….. ภายใน
รากที่2 ≥0
2
9 0
( 3)( 3) 0
3 3
x
x x
x x
∴ − ≥
− + ≥
≤ − ∪ ≥
{ }/ 3 3rD x R x x∴ = ∈ ≤ − ∪ ≥
จัดกลุมตัวแปรในรูป...x=f(y)
……..
2
9y x= −
2 2
2 2
2
9
9
9
y x
y x
x y
= −
+ =
∴ = ± +
0y ≥
2
2
9 0
9
y
y
+ ≥
≥ −
ซึ่งเปนจริงเสมอไมวา y จะเปนจํานวนใดๆ
0y R y∈ ∩ ≥
0y ≥
{ }/ 0rR y R y∴ = ∈ ≥
y R∈
25
ตัวอยาง 6  จงหาโดเมนและเรนจของความสัมพันธ    
{ }( , ) / 3 1r x y RxR y x= ∈ = + +
วิธีทํา
{ }( , ) / 3 1r x y RxR y x= ∈ = + +
rD rR
จัดกลุมตัวแปรในรูป...y=f(x)
……… 3 1y x= + +
3 1y x= + + …..
ภายในรากที่2 ≥0
1 0
1
x
x
∴ + ≥
≥ −
{ }/ 1rD x R x∴ = ∈ ≥ −
จัดกลุมตัวแปรในรูป...x=f(y)
…….. 3 1y x= + +
3 1y x− = +
2
2
( 3) 1
( 3) 1
y x
x y
− = +
∴ = − −
3 0
3
y
y
− ≥
∴ ≥
แทนคา y เปนจํานวนใดๆก็ได หาคา x ได เสมอ
3y R y∈ ∩ ≥
3y ≥
{ }/ 3rR y R y∴ = ∈ ≥
y R∈
26
ตัวอยาง 7  จงหาโดเมนและเรนจของความสัมพันธ    
{ }2
( , ) / 16r x y RxR y x= ∈ = −
วิธีทํา
{ }2
( , ) / 16r x y RxR y x= ∈ = −
rD rR
จัดกลุมตัวแปรในรูป...y=f(x)
………
2
16y x= −
2
16y x= − …..
ภายในรากที่2 ≥0
2
2
16 0
16 0
( 4)( 4) 0
4 4
x
x
x x
x
∴ − ≥
− ≤
− + ≤
− ≤ ≤
{ }/ 4 4rD x R x∴ = ∈ − ≤ ≤
จัดกลุมตัวแปรในรูป...x=f(y)
……..
2
16y x= −
2 2
2 2
2
16
16
16
y x
x y
x y
= −
= −
∴ = ± −
0y ≥
4 4 0y y− ≤ ≤ ∩ ≥
0 4y≤ ≤
{ }/ 0 4rR y R y∴ = ∈ ≤ ≤
4 4y− ≤ ≤
2
16x y= ± − …..
ภายในรากที่2 ≥0
2
2
16 0
16 0
( 4)( 4) 0
4 4
y
y
y y
y
∴ − ≥
− ≤
− + ≤
∴− ≤ ≤
27
ตัวอยาง 8  จงหาโดเมนและเรนจของความสัมพันธ    
{ }2
( , ) / 2 3r x y RxR y x x= ∈ = − −
วิธีทํา
{ }2
( , ) / 2 3r x y RxR y x x= ∈ = − −
rD rR
จัดกลุมตัวแปรในรูป...y=f(x)
………
2
2 3y x x= − −
…….
2
2 3y x x= − −
แทนคา x เปนจํานวนจริงใดๆก็
ไดสามารถหาคา y ไดเสมอ
{ }rD x R∴ = ∈
x R∈
จัดกลุมตัวแปรในรูป...x=f(y)
……..
2
2 3y x x= − −
2
2
2
( 2 1) 3 1
( 1) 4
4 ( 1)
4 1
4 1
y x x
y x
y x
y x
x y
= − + − −
= − −
+ = −
± + = −
∴ = ± + +
4 1x y= ± + + …..
ภายในรากที่2 ≥0
4 0
4
y
y
∴ + ≥
≥ −
4y ≥ −
{ }/ 4rR y R y∴ = ∈ ≥ −
28
ขอสังเกต- ความสัมพันธที่มีสมการอยูในรูปพหุนามกําลัง 2…..
2
y ax bx c= + + ….
โดยที่ a,b และ c เปนจํานวนจริงใดๆและ 0a ≠ สามารถสรุปคําตอบของโดเมนและเรนจของ
ความสัมพันธไดดังนี้
{ }rD x R= ∈
2
4
/
4
r
ac b
R y R y
a
⎧ ⎫−
= ∈ ≥⎨ ⎬
⎩ ⎭
เมื่อ 0a >
2
4
/
4
r
ac b
R y R y
a
⎧ ⎫−
= ∈ ≤⎨ ⎬
⎩ ⎭
เมื่อ 0a <
เชนจากตัวอยางที่แลว
2
2 3y x x= − − …… 1, 2, 3a b c= = − = −
{ }rD x R∴ = ∈ และเนื่องจาก 0a > ……..
2
2
4
4
4(1)( 3) ( 2)
4(1)
12 4
4
4
ac b
y
a
y
y
y
−
≥
− − −
≥
− −
≥
≥ −
……….
{ }/ 4rR y R y∴ = ∈ ≥ −
29
ตัวอยาง 9  จงหาโดเมนและเรนจของความสัมพันธ    
{ }2 2
( , ) / 2 1 0r x y RxR y xy x= ∈ − − + =
วิธีทํา
{ }2 2
( , ) / 2 1 0r x y RxR y xy x= ∈ − − + =
rD rR
จัดกลุมตัวแปรในรูป...y=f(x)
2 2
2
2
2 1 0
(1 2 ) 1
1
1 2
y xy x
y x x
x
y
x
− − + =
− = −
−
∴ =
−
…….
2 1
1 2
x
y
x
−
=
−
เนื่องจาก
2
0y ≥ เสมอ
1
0
1 2
( 1)(1 2 ) 0 , 1 2 0
( 1)(2 1) 0 , 2 1
1 1
1 ,
2 2
x
x
x x x
x x x
x x
−
∴ ≥
−
− − ≥ − ≠
− − ≤ ≠
≤ ≤ ≠
1
/ 1
2
rD x R x
⎧ ⎫
∴ = ∈ < ≤⎨ ⎬
⎩ ⎭
1
1
2
x< ≤ ตรวจสอบวา 1
2
x = ไมไดจริง
โดยการแทนคา x ลงใน
2 2
2 2
2 2
2 1 0
1 1
2( ) 1 0
2 2
1
0
2
1 1
0...... ....
2 2
y xy x
y y
y y
false x
− − + =
− − + =
− + =
= ≠
จัดกลุมตัวแปรในรูป...x=f(y)
2 2
2 2
2 2
2
2
2 1 0
1 2
1 (2 1)
1
2 1
y xy x
y xy x
y x y
y
x
y
− − + =
+ = +
+ = +
+
∴ =
+
…….
2
2
1
2 1
y
x
y
+
=
+
เปน เศษสวน….ตัวหาร≠ 0
2
2
2 1 0
1
2
y
y
+ ≠
−
≠
ซึ่ง
2 2 1
0
2
y y
−
≥ ∴ ≠ จริงเสมอ
ไมวา y จะเปนจํานวนใดๆ
y R∈
{ }rR y R∴ = ∈
30
ตัวอยาง 10  จงหาโดเมนและเรนจของความสัมพันธ    
{ }( , ) / 3 7r x y RxR y x= ∈ = − +
วิธีทํา
{ }( , ) / 3 7r x y RxR y x= ∈ = − +
rD rR
จัดกลุมตัวแปรในรูป...y=f(x)
3 7y x= − +
……. 3 7y x= − +
แทนคา x เปนจํานวนจริงใดๆก็ได
สามารถหาคา y ไดเสมอ
{ }rD x R∴ = ∈
x R∈
จัดกลุมตัวแปรในรูป...x=f(y)
3 7
3 7
y x
x y
= − +
∴ − = −
……. 3 7x y− = −
เพราะวาคา 3 0x − ≥ เสมอ
7 0
7
y
y
∴ − ≥
≥
{ }/ 7rR y R y∴ = ∈ ≥
7y ≥
31
แบบฝกหัด
1. จงหาโดเมนและเรนจของความสัมพันธตอไปนี้
1.1) { }1 ( 1,2),(3,4),( 5, 1),(4,0)r = − − −
1.2) { }2 (1,2),(2,1),(3,1),(4,1),(5,2)r =
1.3) { }3 ( , ) / 3r x y IxI y x= ∈ = −
1.4) { }2
4 ( , ) /r x y NxN y x= ∈ =
32
1.5) { }2 2
5 ( , ) / 4r x y IxI x y+
= ∈ + =
2. กําหนด { }0,1,9A = , { }0,1,3B = และ { }2,7,10C = หาโดเมนและเรนจ
ของความสัมพันธตอไปนี้
2.1) { }1 ( , ) / ,r x y x A y B and x y= ∈ ∈ >
2.2) { }2 ( , ) / , 5r x y x B y C and x y= ∈ ∈ + ≥
2.3) { }3 ( , ) / ,r x y x A y B and y x= ∈ ∈ =
33
2.4) { }2
4 ( , ) / ,r x y x C y A and y x= ∈ ∈ =
3. จงหาโดเมนและเรนจของความสัมพันธตอไปนี้
3.1)
2
1
2
( , ) /
1
x
r x y RxR y
x
+⎧ ⎫
= ∈ =⎨ ⎬
+⎩ ⎭
3.2) { }2 ( , ) / 1r x y RxR x y= ∈ + =
34
3.3) 3 2
1
( , ) /
9
r x y RxR y
x
⎧ ⎫
= ∈ =⎨ ⎬
−⎩ ⎭
3.4) 4
2 5
( , ) /
x
r x y RxR y
x
⎧ ⎫+⎪ ⎪
= ∈ =⎨ ⎬
⎪ ⎪⎩ ⎭
35
3.5) { }2
5 ( , ) / 3 8r x y RxR y x x= ∈ = + +
3.6) 6 2
1
( , ) /
2 3
r x y RxR y
x x
⎧ ⎫
= ∈ =⎨ ⎬
− −⎩ ⎭
36
3.7) 7
3
( , ) /
3 4
r x y RxR y
x
⎧ ⎫⎪ ⎪
= ∈ =⎨ ⎬
+ −⎪ ⎪⎩ ⎭
3.8) { }2
8 ( , ) / 4r x y RxR y x= ∈ = −
37
3.9) { }2 2
9 ( , ) / 2 2 1 0r x y RxR x y xy x= ∈ + − + + =
3.10) { }2
10 ( , ) / 4 5 2r x y RxR y x and x= ∈ = − − < <
38
3.11) { }2 2
11 ( , ) / 2 3r x y RxR y x x= ∈ = + −
3.12) 12 2
4
( , ) / 2
( 1) 4
r x y RxR y
x
⎧ ⎫
= ∈ = −⎨ ⎬
− −⎩ ⎭
39
3.13)
2 2
13
( 1) ( 2)
( , ) / 1
25 16
x y
r x y RxR
⎧ ⎫− −
= ∈ + =⎨ ⎬
⎩ ⎭
3.14)
2
14 2
1
( , ) /
1
x
r x y RxR y
x
⎧ ⎫−⎪ ⎪
= ∈ =⎨ ⎬
+⎪ ⎪⎩ ⎭
40
3.15) 15 2
3
( , ) /
2 1
x
r x y RxR y
x x
−⎧ ⎫
= ∈ =⎨ ⎬
− +⎩ ⎭
3.16) 16
2
( , ) /
4
r x y RxR y
x
⎧ ⎫⎪ ⎪
= ∈ =⎨ ⎬
−⎪ ⎪⎩ ⎭
41
5. ฟงกชัน
5.1 ลักษณะของฟงกชัน
ฟงกชัน คือ ความสัมพันธที่สมาชิกในโดเมนแตละตัวจับคูกับสมาชิกในเรนจของ
ความสัมพันธเพียงตัวเดียวเทานั้น ความสัมพันธที่เปนฟงกชันเราเขียนแทนความสัมพันธนั้นวา
f และเขียน ( )y f x= แทน ( , )x y f∈ และเรียก ( )f x วาคาของฟงกชัน f ที่ x
โดยอานวา “เอฟของเอ็กซ” หรือ “เอฟเอ็กซ”
{ }1 1 1 2 1 2( , ) / ( , ) ( , )f x y if x y f and x y f then y y= ∈ ∈ =
ตัวอยางเชน
1. จงพิจารณาวาความสัมพันธใดตอไปนี้เปนฟงกชัน
1.1) { }1 (1,2),(2,3),(3,4),(4,5)r =
วิธีทํา พิจารณาคูอันดับ (x,y) ทุกคูอันดับในความสัมพันธ 1r วามีคูอันดับใดที่มีสมาชิกตัว
หนาซ้ํากันบาง -----ถาไมมีคูอันดับใดที่มีสมาชิกตัวหนาซ้ํากันเลย หรือ
-----ถามีคูอันดับที่มีสมาชิกตัวหนาซ้ํากันแลว สมาชิกตัวหลังตองเหมือนกันดวย
จะถือวาความสัมพันธนั้นเปน f
1r∴ เปน f เพราะไมมีสมาชิกตัวหนาซ้ํากันเลย 
1.2) { }2 (1,2),(1,3),(3,4),(4,5)r =
วิธีทํา 2r ไมเปน f เพราะวามีคูอันดับที่มีสมาชิกตัวหนาซ้ํากันแลวสมาชิกตัวหลังไมเหมือนกัน
คือ (1,2) กับ (1,3)
42
1.3) { }3 (1,2),(3,4),(4,5),(1,2)r =
วิธีทํา 3r เปน f เพราะวามีคูอันดับที่มีสมาชิกตัวหนาซ้ํากันแลวสมาชิกตัวหลังเหมือนกันคือ
(1,2)
ขอสังเกต สามารถสรุปเปนแผนภาพการพิจารณาวาความสัมพันธทีมีลักษณะแจกแจงเปนคู
อันดับ ความสัมพันธใดเปนฟงกชันดังนี้
{ }( , )r x y=
มีคูอันดับที่มีสมาชิกตัวหนา
ซ้ํากันหรือไม
ไมซ้ํา
r f=
ซ้ํา
คูอันดับนั้นสมาชิกตัวหลัง
เหมือนกันหรือไม
r f≠
ไมเหมือน
เหมือน
43
หรืออาจพิจารณาเปนตัวอยางแผนภาพการจับคูระหวาง x และ y ในความสัมพันธตางๆไดดังนี้ 
-------------ไมเปน f เพราะ 3 จับคูกับ a และ b
(คา x ซ้ํากันไมได)
------------ เปน f เพราะ คา x ไมซ้ํากัน
(คา y ซ้ํากันได)
5.2 การพิจารณาความสัมพันธในรูปสมการ x และ y วาเปนฟงกชัน
จากลักษณะของฟงกชัน คา x 1 คาตองจับคูกับคา y เพียงคาเดียวเทานั้น เพราะฉะนั้นถาเรา
สามารถแทนคา x เทากับจํานวนจริงใดๆในสมการระหวาง x และ y แลวใหคา y มากกวาตั้งแต
2 คาขึ้นไป ก็จะสรุปไดวาความสัมพันธนั้นไมเปนฟงกชัน โดยมีขอสังเกตวาถาสมการระหวาง x
และ y นั้นสามารถจัดกลุมใหอยูในรูปของ y = (กลุมของตัวแปร x) ,
2
y = (กลุม
ของตัวแปร x) หรือ y = (กลุมของตัวแปร x) ได ความสัมพันธนั้น จะไมเปนฟงกชัน
เพราะวาเทอม y ,
2
y หรือ y สามารถแทนคา y ไดถึง 2 คาคือคา y ที่เปน + 1
คา และคา y ที่เปน – อีก 1 คา แลวใหคาออกมาเทาเดิม
แตถาสมการสามารถจัดกลุมใหอยูในรูป y = (กลุมของตัวแปร x) แลวความสัมพันธ
ดังกลาวจะเปนฟงกชันเพราะคา x 1 คาสามารถหาคา y ได 1 คาเทานั้น
y = (กลุมของตัวแปร x) f
2
, ,y y y = (กลุมของตัวแปร x) ไมใช f
3
5
a
b
c
3
5
a
b
c
(กําลังคู)
(กําลังคู)
(กําลังคู)
44
ตัวอยางเชน
1. พิจารณาความสัมพันธ { }2 2
( , ) / 4r x y RxR x y= ∈ + = วาเปนฟงกชันหรือไม
วิธีทํา ใหพิจารณาที่คา y วาให y ออกมามากกวาตั้งแต 2 คาหรือไม…… จากสมการ
2 2
4x y+ = มีเทอม
2
y ซึ่งใหคา y ออกมา 2 คา
{ }2 2
( , ) / 4r x y RxR x y∴ = ∈ + = ……………. ไมเปน f  
2. พิจารณาความสัมพันธ { }2
( , ) / ; 0r x y RxR x y y= ∈ = ≥ วาเปนฟงกชัน
หรือไม
วิธีทํา ใหพิจารณาที่คา y วาให y ออกมามากกวาตั้งแต 2 คาหรือไม…… จากสมการ
2
; 0x y y= ≥ มีเทอม
2
y ซึ่งจะใหคา y ออกมา 2 คาคือคา +และคา - แตเงื่อนไขที่วา
0y ≥ ทําใหจํากัดคา y เปน + หรือ 0 ไดคาเดียว
{ }2
( , ) / ; 0r x y RxR x y y∴ = ∈ = ≥ คา x 1 คา ใหคา y เพียงคาเดียว
เทานั้น………เปน f
3. พิจารณาความสัมพันธ { }2
( , ) / 3 1r x y RxR y x= ∈ + = − วาเปนฟงกชัน
หรือไม
วิธีทํา ใหพิจารณาที่คา y วาให y ออกมามากกวาตั้งแต 2 คาหรือไม…… จากสมการ
2
3 1y x+ = − มีเทอม 3y + ซึ่งจะมีคา y 2 คาที่แทนลงใน 3y + แลวใหคา
ออกมาเทากัน เชน ถาคา y=1 แทนคาลงใน 3 1 3 4y + = + =
คา  y=‐7 แทนคาลงใน 3 7 3 4y + = − + =
{ }2
( , ) / 3 1r x y RxR y x∴ = ∈ + = − …………… ไมเปน f
5.3 การใชกราฟมาพิจารณาวาความสัมพันธนั้นเปนฟงกชัน
ถาเราสามารถวาดกราฟของความสัมพันธใดๆได เราสามารถทดสอบไดวาความสัมพันธนั้น
เปน f หรือไม ไดโดยการวาดเสนตรงใดๆที่ขนานกับแกน ( , )y c c R= ∈ แลวถา
คา y 2คาใหคา
ออกมาเทากัน
45
เสนตรงนั้นตัดกราฟของความสัมพันธมากกวาตั้งแต 2 จุดขึ้นไป แสดงวาความสัมพันธนั้นไมเปน
f ตัวอยาง เชน
1. พิจารณากราฟของความสัมพันธ { }2
( , ) /r x y RxR y x∴ = ∈ =
2
y x=
2. พิจารณากราฟของความสัมพันธ { }( , ) /r x y RxR y x∴ = ∈ =
3. พิจารณากราฟของความสัมพันธ { }2
( , ) /r x y RxR y x∴ = ∈ =
•
•
1 1( , )x y
1 2( , )x y
y
x
เสนตรง y c= ตัดกับกราฟของ
ความสัมพันธ r 2 จุด……ไมเปน f
y c=
y
x
y x=
•
•
1 1( , )x y
1 2( , )x y
เสนตรง y c= ตัดกับกราฟของ
ความสัมพันธ r 2 จุด……ไมเปน f
y
x
y c=
•
1 1( , )x y
y c=
เสนตรง y c= ตัดกับกราฟของ
ความสัมพันธ r เพียง 1 จุด……เปน f
2
y x=
46
4. พิจารณากราฟของความสัมพันธ { }2 2
( , ) / 9r x y RxR x y∴ = ∈ + =
5.4 ฟงกชันจาก A ไป B
ฟงกชัน f เปนฟงกชันจาก A ไป B ก็ตอเมื่อ โดเมนของ f เทากับเซต A
และเรนจของ f เปนสับเซตของเซต B เขียนแทนดวย :f A B→
( : ) ( )f ff A B D A R B→ ↔ = ∧ ⊂
ตัวอยาง เชน
1. กําหนด { } { }1,2,3,4 , , ,A B a b c= = ฟงกชัน
{ }1 (1, ),(2, ),(3, ),(4, )f a a b c= ,
{ }2 (1, ),(2, ),(3, ),(4, )f a a a c=
และ
{ }3 (1, ),(2, ),(4, )f a a c= เปนฟงกชันจาก A B→ หรือไม
วิธีทํา
{ }1 (1, ),(2, ),(3, ),(4, )f a a b c=
1) 1f เปนฟงกชัน หา 1fD และ 1fR จาก { }1 (1, ),(2, ),(3, ),(4, )f a a b c=
y
x
1 1( , )x y
y c=
2 2
9x y+ =
•
•
1 2( , )x y
เสนตรง y c= ตัดกับกราฟของ
ความสัมพันธ r 2 จุด……ไมเปน f
47
{ }1 1,2,3,4fD = { }1 , ,fR a b c=
2) จาก { }1,2,3,4A = และ { }1 1,2,3,4fD = 1fD A∴ =
และ
{ }, ,B a b c=
,
{ }1 , ,fR a b c= 1fR B∴ ⊂
3) 1 :f A B→
สามารถเขียนเปนแผนภาพไดดังนี้
A B
1f 1 :f A B→
1fD A= 1fR B⊂
{ }2 (1, ),(2, ),(3, ),(4, )f a a a c=
สามารถเขียนเปนแผนภาพไดดังนี้ 
1
2
3
4
a
b
c
48
A B
{ }
{ }
2
2
1,2,3,4
,
f
f
D
R a c
=
=
2
2
f
f
D A
R B
=
⊂
{ }3 (1, ),(2, ),(4, )f a a c=
สามารถเขียนเปนแผนภาพไดดังนี้ 
1
2
3
4
a
b
c
2f
2 :f A B→
49
A B
{ }
{ }
3
3
1,2,4
,
f
f
D
R a c
=
=
3fD A≠
5.5 ฟงกชันจาก A ไปทั่วถึง B
ฟงกชัน f เปนฟงกชันจาก A ไปทั่วถึง B ก็ตอเมื่อ โดเมนของ f เทากับเซต A  
และเรนจของ f เทากับเซต B เขียนแทนดวย : onto
f A B⎯⎯⎯→
( : ) ( )onto
f ff A B D A R B⎯⎯⎯→ ↔ = ∧ =
ตัวอยาง เชน
1. กําหนด { } { }, , , , 1,2,3A a b c d B= = ฟงกชัน
{ }1 ( ,1),( ,2),( ,3),( ,1)f a b c d= ,
{ }2 ( ,1),( ,1),( ,1),( ,1)f a b c d=
และ
{ }3 ( ,1),( ,2),( ,3)f a b d= เปนฟงกชันจาก A ไปทั่วถึง B หรือไม
1
2
3
4
a
b
c
3f
3f ไมเปนฟงกชันจาก A ไป B
50
วิธีทํา
{ }1 ( ,1),( ,2),( ,3),( ,1)f a b c d=
สามารถเขียนเปนแผนภาพไดดังนี้ 
A B
1
1
f
f
D A
R B
=
=
1 : onto
f A B⎯⎯⎯→
{ }2 ( ,1),( ,1),( ,1),( ,1)f a b c d=
สามารถเขียนเปนแผนภาพไดดังนี้ 
a
b
c
d
1
2
3
1f { }
{ }
1
1
, , ,
1,2,3
f
f
D a b c d
R
=
=
51
A B
{ }
{ }
2
2
, , ,
1
f
f
D a b c d
R
=
=
2
2
f
f
D A
R B
=
≠
{ }3 ( ,1),( ,2),( ,3)f a b d=
สามารถเขียนเปนแผนภาพไดดังนี้ 
a
b
c
d
1
2
3
2f
2f ไมเปนฟงกชันจาก A ไปทั่วถึง B
52
A B
{ }
{ }
3
3
, ,
1,2,3
f
f
D a b d
R
=
=
3fD A≠
5.6 ฟงกชันหนึ่งตอหนึ่งจาก A ไป B
ฟงกชัน f เปนฟงกชันหนึ่งตอหนึ่งจาก A ไป B ก็ตอเมื่อ f เปนฟงกชันจาก A ไป
B โดยที่ถา 1 1( , )x y f∈ และ 2 1( , )x y f∈ แลว 1 2x x= เขียนแทน
ดวย
1:1
:f A B⎯⎯→
[ ]1:1
1 2 1 2( : ) ( : ) [( ) ( )]f A B f A B y y x x⎯⎯→ ↔ → ∧ = → =
ตัวอยาง เชน
1. กําหนด { } { }, , , , 1,2,3,4A a b c d B= = ฟงกชัน
{ }1 ( ,1),( ,3),( ,2),( ,4)f a b c d= ,
{ }2 ( ,1),( ,1),( ,2),( ,4)f a b c d=
และ
{ }3 ( ,1),( ,2),( ,3)f a b d= เปนฟงกชันหนึ่งตอหนึ่งจาก A ไป B หรือไม
a
b
c
d
1
2
3
3f
3f ไมเปนฟงกชันจาก A ไปทั่วถึง B
53
วิธีทํา
{ }1 ( ,1),( ,3),( ,2),( ,4)f a b c d=
สามารถเขียนเปนแผนภาพไดดังนี้ 
A B
{ }2 ( ,1),( ,1),( ,2),( ,4)f a b c d=
สามารถเขียนเปนแผนภาพไดดังนี้ 
1
2
3
4
a
b
c
d
1f 1 :f A B→
1f ไมมีการจับคูที่สมาชิกตัวหลังซ้ํากัน
1:1
1 :f A B⎯⎯→
54
A B
{ }3 ( ,1),( ,2),( ,3)f a b d=
สามารถเขียนเปนแผนภาพไดดังนี้ 
A B
1
2
3
4
a
b
c
d
2f 2 :f A B→
2f มีการจับคูที่สมาชิกตัวหลังซ้ํากัน
คือ (a,1) กับ (b,1)
ไมเปน
1:1
2 :f A B⎯⎯→
1
2
3
4
a
b
c
d
3f ไมเปน 3 :f A B→
เพราะ 3fD A≠
ไมเปน
1:1
3 :f A B⎯⎯→
55
5.7 ฟงกชันหนึ่งตอหนึ่งจาก A ไปทั่วถึง B
ฟงกชัน f เปนฟงกชันหนึ่งตอหนึ่งจาก A ไปทั่วถึง B ก็ตอเมื่อ f เปนฟงกชันหนึ่ง
ตอหนึ่งจาก A ไป B และ f เปนฟงกชันจาก A ไปทั่วถึง B เขียนแทนดวย
1:1
: onto
f A B⎯⎯⎯→
1:1 1:1
( : ) ( : ) ( : )onto
onto
f A B f A B f A B⎡ ⎤⎯⎯⎯→ ↔ ⎯⎯→ ∧ ⎯⎯⎯→⎣ ⎦
ตัวอยาง เชน
1. กําหนด { } { }, , , , , 1,2,3,4,5A a b c d e B= = ฟงกชัน
{ }( ,1),( ,3),( ,2),( ,4),( ,5)f a b c d e=
เปนฟงกชันหนึ่งตอหนึ่งจาก A ไปทั่วถึง B หรือไม
วิธีทํา
สามารถเขียนเปนแผนภาพไดดังนี้ 
A B
1
2
3
4
5
a
b
c
d
e
f
1:1
:f A B⎯⎯→
เพราะ ไมมีสมาชิกตัวหลังซ้ํากัน
1:1
2 : onto
f A B⎯⎯⎯→
: onto
f A B⎯⎯⎯→
เพราะ fR B=
56
2. กําหนด { } { }, , , , 1,2,3,4,5A a b c d B= = ฟงกชัน
{ }( ,1),( ,2),( ,3),( ,5)f a b c d= เปนฟงกชันหนึ่งตอหนึ่งจาก A ไปทั่วถึง
B หรือไม
วิธีทํา
สามารถเขียนเปนแผนภาพไดดังนี้ 
A B
สามารถสรุปความสัมพันธของฟงกชันชนิดตางๆ เปนแผนภาพของเซตไดดังนี้ 
1
2
3
4
5
a
b
c
d
f
1:1
:f A B⎯⎯→
เพราะ ไมมีสมาชิกตัวหลังซ้ํากัน
ไมเปน
1:1
: onto
f A B⎯⎯⎯→
ไมเปน : onto
f A B⎯⎯⎯→
เพราะ fR B≠
M=เซตของ :f A B⎯⎯→
N=เซตของ
1:1
:f A B⎯⎯→
Q=เซตของ : onto
f A B⎯⎯⎯→
=เซตของความสัมพันธที่เปนฟงกชัน
P=เซตของฟงกชันที่ไมใช
ฟงกชันจาก Aไป B
S=เซตของ 1:1
: onto
f A B⎯⎯⎯→
M
N Q
S
P
57
ตอไปนี้เปนตัวอยางเกี่ยวกับความสัมพันธที่เปนฟงกชัน และฟงกชันในรูปแบบตางๆดังนี้
ตัวอยางที่ 1 ความสัมพันธตอไปนี้เปน :f R R⎯⎯→ หรือไม ถาใชเปนฟงกชันประเภท
ใดบาง
1.1) { }3
1 ( , ) /r x y y x= =
1.2) { }2
2 ( , ) / 1r x y y x= = −
1.3) 3
1
( , ) /
8
x
r x y y
x
−⎧ ⎫
= =⎨ ⎬
+⎩ ⎭
1.4) { }4 ( , ) / 1 1r x y y x x= = + − −
1.5) { }5 ( , ) /r x y x y x y= + ≥ +
วิธีทํา
1.1)
1r f=
เพราะวาสามารถเขียนใหอยูในรูป
y = (กลุมของตัวแปร x)
1 1,r rD R R R= =
3
y x= , สามารถแทนคา x เปนจํานวนใดๆก็ได
1rx R D R∈ →∴ =
1
3
x y= , สามารถแทนคา y เปนจํานวนใดๆก็ได
1ry R R R∈ →∴ =
1r เปน :f R R→
เพราะวา 1 1r rD R R R= ∧ ⊂
1r เปน : onto
f R R⎯⎯⎯→ 1r เปน 1:1
:f R R⎯⎯→ 1r เปน 1:1
: onto
f R R⎯⎯⎯→
เพราะวา 1rR R= เพราะวาสามารถเขียนสมการใหอยูในรูป
x=(กลุมของตัวแปร y) คือ
1
3
x y= ได
{ }3
1 ( , ) /r x y y x= =
เพราะวา 1r เปนทั้ง : onto
f R R⎯⎯⎯→
และ 1r เปน 1:1
:f R R⎯⎯→
58
1.2)
1.3)
2r f=
[ ] [ ]2 21,1 , 0,1r rD R= − =
หา 2rD ; 2
1y x= − , ในรากหามติดลบ
[ ]
2 2
2
1 0; 1 0; ( 1)( 1) 0;
1 1 1,1r
x x x x
x D
∴ − ≥ − ≤ − + ≤
− ≤ ≤ → ∴ = −
หา 2rR ; 2
1 ; 0y x y= − ≥
[ ]
2 2 2 2 2
2
2
1 ; 1 ; 1
1 0 0 0 1
0,1r
y x x y x y
y y y
R
= − = − = ± −
− ≥ ∧ ≥ → ≤ ≤
∴ =
2r ไมเปน :f R R→
เพราะวา 2rD R≠
{ }2
2 ( , ) / 1r x y y x= = −
3r f=
เพราะวาสามารถเขียนใหอยูในรูป
y = (กลุมของตัวแปร x)
{ } { }3 38 , 1r rD R R R= − − = −
หา 2rD ;
1
8
x
y
x
−
=
+
, ตัวสวนหาม=0
{ }3
8 0; 8
8r
x x
D R
∴ + ≠ ≠ −
∴ = − −
หา 3rR ; จัดรูป x = (กลุมของตัวแปร y)
{ }3
1
; ( 8) ( 1); 8 1;
8
8 1
8 1; (1 ) 8 1;
1
1 0; 1 1r
x
y y x x yx y x
x
y
x yx y x y y x
y
y y R R
−
= + = − + = −
+
+
− = + − = + =
−
− ≠ ≠ →∴ = −
3r ไมเปน :f R R→
เพราะวา 3rD R≠
3
1
( , ) /
8
x
r x y y
x
−⎧ ⎫
= =⎨ ⎬
+⎩ ⎭
เพราะวาสามารถเขียนใหอยูในรูป
y = (กลุมของตัวแปร x)
59
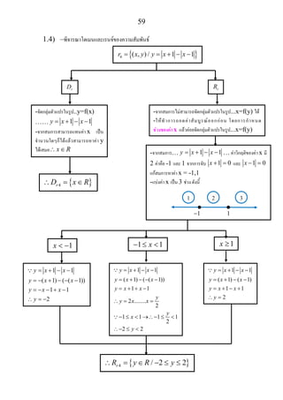
1.4) –พิจารณาโดเมนและเรนจของความสัมพันธ
-จัดกลุมตัวแปรในรูป..y=f(x)
…… 1 1y x x= + − −
-จากสมการสามารถแทนคา x เปน
จํานวนใดๆก็ไดแลวสามารถหาคา y
ไดเสมอ x R∴ ∈
{ }4 ( , ) / 1 1r x y y x x= = + − −
rD rR
-จากสมการไมสามารถจัดกลุมตัวแปรในรูป...x=f(y) ได
-ใหทําการถอดคาสัมบูรณออกกอน โดยการกําหนด
ชวงของคา x แลวคอยจัดกลุมตัวแปรในรูป...x=f(y)
{ }4rD x R∴ = ∈
-จากสมการ… 1 1y x x= + − − … คาวิกฤติของคา x มี
2 คาคือ -1 และ 1 จากการจับ 1 0x + = และ 1 0x − =
แกสมการหาคา x = -1,1
-แบงคา x เปน 3 ชวง ดังนี้
• •
1−
1 2 3
1x < − 1 1x− ≤ < 1x ≥
1 1
( 1) ( ( 1))
1 1
2
y x x
y x x
y x x
y
= + − −
= − + − − −
= − − + −
∴ = −
∵ 1 1
( 1) ( ( 1))
1 1
2 ........
2
1 1 1 1
2
2 2
y x x
y x x
y x x
y
y x x
y
x
y
= + − −
= + − − −
= + + −
∴ = =
− ≤ < →∴− ≤ <
∴− ≤ <
∵
∵
1
1 1
( 1) ( 1)
1 1
2
y x x
y x x
y x x
y
= + − −
= + − −
= + − +
∴ =
∵
{ }4 / 2 2rR y R y∴ = ∈ − ≤ ≤
60
• พิจารณาวาเปนฟงกชันอะไรบาง
4r f=
เพราะวาสามารถเขียนใหอยูในรูป
y = (กลุมของตัวแปร x)
{ }4 ( , ) / 1 1r x y y x x= = + − −
[ ]4 4, 2,2r rD R R= = −
4r เปน :f R R→
เพราะวา 4 4r rD R R R= ∧ ⊂
4r ไมเปน : onto
f R R⎯⎯⎯→ 4r ไมเปน 1:1
:f R R⎯⎯→ 4r ไมเปน 1:1
: onto
f R R⎯⎯⎯→
เพราะวา 4rR R≠ เพราะวาสามารถหาคา x อยางนอย 2 คา
แทนในสมการ 1 1y x x= + − − แลว
ไดคา y เทากัน เชน ที่ x=-3 แทนคาได
y=-2 และที่ x=-2 ก็แทนคาได y=-2
เชนกัน
เพราะวา 4r ไมเปน : onto
f R R⎯⎯⎯→
61
1.5) พิจารณาวา { }5 ( , ) /r x y x y x y= + ≥ + เปนฟงกชันหรือไม
• โดยการหาคา x จํานวน 1 คา แทนลงไปในสมการ แลวไดคา y ออกมาอยางนอย 2 คาจะ
ทําใหความสัมพันธนั้นไมเปนฟงกชัน เชนที่ x=2 , y=1 และที่ x=2 , y=2 แทนลง
ในสมการ x y x y+ ≥ + ทําใหสมการเปนจริงทั้งคู
5...r not function∴
5.8 การหาคาของฟงกชัน
ในกรณีที่ f เปนฟงกชันเราสามารถแทน ( , )x y f∈ ดวย ( )y f x= การหา
คาของฟงกชันเปนการหาคาของ ( )f x ที่ x เปนคาใดๆนั้นเอง
ตัวอยางเชน
1. ให { }(1,2),(3,4),(2,7),(8,5)f = จงหาคาของ
1.1) (3)f
1.2) (8)f
1.3) ( (1))f f
1.4) (4)f
1.5) ถา ( ) 5f x = จงหาคา x
วิธีทํา
1.1) (3) ?f = …….พิจารณาคูอันดับของฟงกชัน f ที่มีคา x=3……..(3,4)
(3) 4f∴ =
.... 2, 1
2 1 2 1
3 3
3 3..........
at x y
x y x y
true
= =
+ ≥ +
+ ≥ +
≥
≥
..... 2, 2
2 2 2 2
4 4
4 4..........
at x y
x y x y
true
= =
+ ≥ +
+ ≥ +
≥
≥
62
1.2) (8) ?f = …….พิจารณาคูอันดับของฟงกชัน f ที่มีคา x=8……..(8,5)
(8) 5f∴ =
1.3) ( (1)) ?f f = ………หาคาของ (1)f กอน ได (1) 2f =
( (1)) (2) 7f f f∴ = =
1.4) (4) ?f = ………..เนื่องจากคูอันดับของฟงกชัน f ไมมีคูอันดับใดที่มีคา x=4
(4)f∴   หาคาไมได 
1.5) ( ) 5f x =∵ ………พิจารณาคูอันดับที่มีคา y=5 ซึ่งก็คือคูอันดับ (8,5)
8x∴ =
2. ให ( ) 3 1f x x= − จงหาคาของ
2.1) (2)f
2.2)
2
( 1)f x −
วิธีทํา
2.1) (2) ?f = ………ทําการแทนคา x=2
( ) 3 1
(2) 3(2) 1
(2) 6 1
(2) 5
f x x
f
f
f
= −
= −
= −
∴ =
2.2)
2
( 1) ?f x − = ……….ทําการแทนคา x ดวย
2
( 1)x −
2 2
2 2
2 2
( ) 3 1
( 1) 3( 1) 1
( 1) 3 3 1
( 1) 3 4
f x x
f x x
f x x
f x x
= −
− = − −
− = − −
∴ − = −
63
3. กําหนดให (3 4) 4 3f x x− = + จงหาคาของ (8), (2)f f
วิธีทํา
3.1) (8) ?f = ……….หาคา x ที่แทนใน 3x-4 แลวทําใหมีคาเทากับ 8
3 4 8
3 12
4
x
x
x
− =
=
∴ =
…….แทนคา x=4 ลงใน (3 4) 4 3f x x− = +
(3 4) 4 3
(3(4) 4) 4(4) 3
(8) 16 3
(8) 19
f x x
f
f
f
− = +
− = +
= +
∴ =
3.2) (2) ?f = ……….หาคา x ที่แทนใน 3x-4 แลวทําใหมีคาเทากับ 2
3 4 2
3 6
2
x
x
x
− =
=
∴ =
…….แทนคา x=2 ลงใน (3 4) 4 3f x x− = +
(3 4) 4 3
(3(2) 4) 4(2) 3
(2) 8 3
(2) 11
f x x
f
f
f
− = +
− = +
= +
∴ =
64
แบบฝกหัด
1. ความสัมพันธตอไปนี้เปนฟงกชันหรือไม
1.1) { }1 (2,0),(3,1),(7,6)r =
1.2) { }2 (2,4),(2,6),(5,6),(9,6)r =
1.3) { }3 (3,2),(3,4),(3,5)r =
1.4) { }4 (0,4),( 3,5),(1,8)r = −
2. พิจารณาความเปนฟงกชันจากความสัมพันธตอไปนี้
2.1) { }1 ( , ) / 3 9r x y RxR y x= ∈ = +
2.2) { }2
2 ( , ) /r x y RxR y x= ∈ =
65
2.3) { }2
3 ( , ) /r x y RxR x y= ∈ =
2.4) { }2
4 ( , ) / , 0r x y RxR x y y= ∈ = ≤
2.5) { }2 2
5 ( , ) / 4r x y RxR x y= ∈ + =
2.6) { }2 2
6 ( , ) / 4,0 2r x y RxR x y y= ∈ + = ≤ ≤
2.7) { }2 2
7 ( , ) / 4,0 2 0 2r x y RxR x y x and y= ∈ + = ≤ ≤ ≤ ≤
2.8) { }2
8 ( , ) / 2 8r x y RxR y x x= ∈ = − −
2.9) { }2
9 ( , ) / 2 8r x y RxR x y y= ∈ = − −
66
2.10) { }2
10 ( , ) / 2 8, 1r x y RxR x y y y= ∈ = − − ≥
3. กราฟจากความสัมพันธดังตอไปนี้ความสัมพันธใดเปนฟงกชัน
3.1)
3.2)
3.3)
y
x
y
x
y
x
67
3.4)
3.5)
3.6)
3.7)
y
x
y
x
y
x
y
x
68
3.8)
3.9)
3.10)
4. กําหนด { }1,2A = และ { }3,4B = จงหา
4.1) ฟงกชันจาก A ไป B ไดแก
y
x
y
x
y
x
69
4.2) ฟงกชันจาก B ไป A ไดแก
5. กําหนด { }1,2,3A = และ { },B a b= จงหา
5.1) ฟงกชันจาก A ไป B ไดแก
5.2) ฟงกชันจาก B ไป A ไดแก
6. กําหนด { }1,2,3A = และ { }, ,B a b c= จงหา
6.1) ฟงกชัน 1-1 จาก A ไป B ไดแก
6.2) ฟงกชัน 1-1 จาก B ไป A ไดแก
70
6.3) ฟงกชันจาก A ไปทั่วถึง B ไดแก
7. ให { }2,6,9A = และ { }4,0,1,7B = − บอกชนิดของฟงกชันตอไปนี้
7.1) { }1( ) (2, 4),(6,1),(2,1)f x = −
7.2) { }2 ( ) ( 4,2),(0,2),(1,2),(7,2)f x = −
7.3) { }3 ( ) ( 4,0),(0,0),(1,7),(7,7)f x = −
7.4) { }4 ( ) ( 4,2),(0,6),(1,6),(7,9)f x = −
7.5) { }5 ( ) (2,0),(6,1),(9, 4)f x = −
8. จงพิจารณาหาฟงกชัน 1-1 จากกราฟตอไปนี้
8.1) y
x
71
8.2)
8.3)
8.4)
8.5)
y
x
y
x
y
x
y
x
72
8.6)
9. จงพิจารณาวาฟงกชันที่กําหนดใหตอไปนี้ ฟงกชันใดเปนฟงกชัน 1-1
9.1) ( ) 3 2f x x= +
9.2)
2
( ) 7f x x= −
9.3) ( ) 4 5f x x= +
9.4) ( ) 7f x x= −
9.5)
2
( ) 14 50f x x x= − +
y
x
73
10. กําหนด ( ) 3 2f x x= − และ 2 2x− ≤ ≤ จงหา fR
11. กําหนด
2
( ) 1f x x= + และ 4 2x− ≤ ≤ จงหา fR
12. กําหนด
2
( ) 2 8f x x x= − − และ 2 2x− ≤ ≤ จงหา fR
13. กําหนดให
2
( ) 2 5 2f x x x= − + เมื่อ 2 2x− ≤ ≤ จงหา
13.1) (0)f
13.2) ( 1)f −
13.3) (1)f
13.4) ( 2)f −
74
13.5) ( 3)f −
13.6) (3)f
14. กําหนด
2
( )
2
f x x
−
= จงหา
14.1) ( 2)f −
14.2) (0)f
14.3) (1)f
14.4) ( 3)f
14.5) (2)f
14.6) (3)f
เมื่อ 0x <
เมื่อ 0 2x≤ ≤
เมื่อ 2x >
75
15. กําหนด { }2
( , ) / 4 5f x y RxR y x x= ∈ = − + จงหา fD และ fR
16. กําหนด
1
( , ) /
2
f x y RxR y
x
⎧ ⎫⎪ ⎪
= ∈ =⎨ ⎬
+⎪ ⎪⎩ ⎭
จงหา fD และ fR
76
6. กราฟของความสัมพันธและฟงกชัน
ในระบบแกนมุมฉากเราสามารถกําหนดจุดพิกัด (x,y) แทนคูอันดับของจํานวนจริงของ 
ความสัมพันธ r ใดๆได และจากการกําหนดพิกัดแทนคูอันดับนี้เอง เราจะไดกราฟของ
ความสัมพันธ r ซึ่งจากกราฟนี้เองทําใหเราสามารถระบุโดเมนและเรนจของความสัมพันธได แทน
การพิจารณาโดเมนและเรนจจากสมการของตัวแปร x และ y รวมทั้งการพิจารณาวาความสัมพันธ
ใดเปนฟงกชัน และฟงกชันใดเปนฟงกชัน 1-1 บาง เปนตน
ให R เปนเซตของจํานวนจริง และ r RxR⊂ กราฟของความสัมพันธ r
คือ เซตของจุดบนระนาบ โดยที่แตละจุดแทนสมาชิกของความสัมพันธ r
อาจสรุปประเภทของกราฟไดดังแผนภาพตอไปนี้ 
กราฟของความสัมพันธและฟงกชัน
กราฟของจุด
กราฟเสนตรง
กราฟพาราโบลา
กราฟวงกลม กราฟฟงกชันเอกโปเนนเชียล
กราฟฟงกชันคาบันได
กราฟฟงกชันกําลังสอง
กราฟฟงกชันเชิงเสน
กราฟฟงกชันคาสมบูรณ
กราฟของอสมการ
77
6.1 กราฟของจุด
เปนกราฟของความสัมพันธหรือฟงกชันที่ประกอบไปดวยจุดที่ไมมีความตอเนื่องกันเปนเสน
ตัวอยางเชน
1. จงเขียนกราฟของความสัมพันธ { }(0,2),( 1, 1),(3,1),(2,2)r = − −
2. จงเขียนกราฟของความสัมพันธ { }( , ) / 4r x y AxA x y= ∈ + = โดยที่
{ }0,1,2,3,4A =
วิธีทํา แจกแจงสมาชิกของ r ไดดังนี้ { }(0,4),(1,3),(2,2),(3,1),(4,0)r =
1 2 31−
1−
1
2 •
•
•
•
(2,2)
(3,1)
( 1, 1)− −
(0,2)
y
x
y
x
1 2 3 4
1
2
3
4
0
•
•
•
•
•
(0,4)
(1,3)
(2,2)
(3,1)
(4,0)
78
6.2 กราฟเสนตรง
ความสัมพันธที่สมการ x และ y มีกําลังเปน 1 และมีรูปแบบของสมการอยูในรูป
y mx c= + โดยที่ m เปนคาความชันหรือความลาดเอียงของกราฟเสนตรง และ c คือระยะ
ตัดแกน y ตัวอยางเชน กราฟของสมการ y=2x+1 จะเปนกราฟเสนตรงที่มีความลาดเอียงของ
กราฟเทากับ 2 และมีระยะตัดแกน y เปน 1 ซึ่งสามารถวาดเปนกราฟไดดังนี้
ถาความลาดเอียงของกราฟเปน + จะไดกราฟเสนตรงที่เอียงทํามุมแหลมกับแกน x แตถา
ความลาดเอียงเปน – จะไดกราฟเสนตรงที่เอียงทํามุมปานกับแกน x และถาความลาดเอียงมีคา
เปน 0 กราฟจะเปนเสนตรงที่วางตัวตามแนวนอน สวนกราฟเสนตรงที่ทํามุมฉากกับแกน x คา
ความชันของกราฟจะหาคาไมได โดยอาจสรุปลักษณะความลาดเอียงของกราฟไดดังนี้
y
x
1 2 3
1
2
3
•(0,1)
y
x
y
x
y
x
y
x
ความลาดเอียงเปน +
ความลาดเอียงเปน -
ความลาดเอียงเปน 0 ความลาดเอียงหาคาไมได
79
ตัวอยางที่ 1 จงวาดกราฟของความสัมพันธ { }( , ) / 3 1r x y y x= = +
วิธีทํา จากสมการ y=3x+1 เมื่อเทียบกับรูปแบบสมการ y=mx+c จะไดคาความชันหรือ
ความลาดเอียงเทากับ 3 และระยะตัดแกน y เทากับ 1 เพราะฉะนั้นจะไดวากราฟผานจุด (0,1)
ในการวาดกราฟเสนตรงตองทราบจุด 2 จุด จุดที่ 1 คือ (0,1) ซึ่งเปนจุดตัดแกน y ทําการหาจุด
ที่ 2 โดยการแทนคา y=0 แลวหาคา x จากสมการ y=3x+1
และ
ตัวอยางที่ 2 จงวาดกราฟของความสัมพันธ { }( , ) / 3 4 2r x y x y= + =
วิธีทํา หาจุดตัดแกน x และ y โดย
1) จุดตัดแกน x หาไดโดยแทนคา y=0 แลวหาคา x
3 4 2
3 4(0) 2
3 2
2
3
x y
x
x
x
+ =
+ =
=
∴ =
จุดตัดแกน x เปน
1
( ,0)
3
−
จุดตัดแกน y เปน (0,1)
y
x•
•
1
( ,0)
3
−
(0,1)
จุดตัดแกน x เปน
2
( ,0)
3
3 1
3(0) 1
1
y x
y
y
= +
= +
∴ =
3 1
0 3 1
3 1
1
3
y x
x
x
x
= +
= +
= −
−⎛ ⎞
∴ = ⎜ ⎟
⎝ ⎠
80
2) จุดตัดแกน y หาไดโดยแทนคา x=0 แลวหาคา y
3 4 2
3(0) 4 2
4 2
1
2
x y
y
y
x
+ =
+ =
=
∴ =
3) สามารถวาดกราฟไดดังนี้
6.3 กราฟพาราโบลา
ความสัมพันธที่มีสมการ x,y อยูในรูปกําลังสอง โดยมีรูปแบบอยูในรูป 2
y ax bx c= + +
หรือ 2
x ay by c= + + โดยที่ a,b และ c คือคาคงที่ที่เปนจํานวนจริงใดๆ โดยแบงประเภท
และชนิดของพาราโบลาไดดังนี้
                                           ถา a >0 เปนกราฟพาราโบลาหงาย 
2
y ax bx c= + +
ถา a <0 เปนกราฟพาราโบลาคว่ํา
จุดตัดแกน y เปน
1
(0, )
2
y
x•
•
2
( ,0)
3
1
(0, )
2
81
ถา a >0 เปนกราฟพาราโบลาตะแคงขวา
2
x ay by c= + +
ถา a <0 เปนกราฟพาราโบลาตะแคงซาย
จากกราฟ 2
y ax bx c= + + พาราโบลาจะมีจุดยอดที่
จากกราฟ 2
x ay by c= + + พาราโบลาจะมีจุดยอดที่
2
4
( , )
4 2
ac b b
a a
− −
y
x
y
x
2
y ax bx c= + +
0a <
0a >
y
x
y
x
2
x ay by c= + +
0a <
0a >
2
4
( , )
2 4
b ac b
a a
− −
82
ตัวอยางที่ 1 จงวาดกราฟของความสัมพันธ 2
3 5 10y x x= + +  
วิธีทํา หาคา a ,b และ c จากการเทียบสมการ 2
3 5 10y x x= + + กับ 2
y ax bx c= + +
จะไดคา 3, 5, 10a b c= = = พิจารณาที่คา a=3 มีคาเปนบวก และกําลัง 2 อยูที่ x กราฟจะ
เปนพาราโบลาหงาย มีจุดยอดอยูที่
2
4
( , )
2 4
b ac b
a a
− −
=
2
5 4(3)(10) 5
( , )
2(3) 4(3)
5 120 25
( , )
6 12
5 95
( , )
6 12
− −
=
− −
=
−
=
ตัวอยางที่ 2 จงวาดกราฟของความสัมพันธ 2
3 5 10x y y= + +  
วิธีทํา จากสมการเทียบส.ป.ส.หาคา a,b,c ได a=3,b=5,c=10 คา a เปนบวกและกําลัง
สองอยูที่ y จะไดกราฟพาราโบลาตะแคงขวา มีจุดยอดอยูที่
5 95
( , )
6 12
−
เหมือนตัวอยางที่แลว
เพราะคา a,b,c เหมือนกัน
y
x
•
5 95
( , )
6 12
−
y
x
•
5 95
( , )
6 12
−
83
ตัวอยางที่ 3 จงวาดกราฟของความสัมพันธ 2
3 8 10x y y= − + +
วิธีทํา จากสมการเทียบส.ป.ส.หาคา a,b,c ได a=-3,b=8,c=10 คา a เปนลบและกําลัง
สองอยูที่ y จะไดกราฟพาราโบลาตะแคงซาย มีจุดยอดอยูที่
2
2
4
( , )
4 2
4( 3)(10) 8 8
( , )
4( 3) 2( 3)
120 64 8
( , )
12 6
184 4
( , )
12 3
46 4
( , )
3 3
ac b b
a a
− −
=
− − −
=
− −
− − −
=
− −
=
=
ตัวอยางที่ 4 จงวาดกราฟของความสัมพันธ 2
8 10y x x= − + +
วิธีทํา จากสมการเทียบส.ป.ส. หาคา a,b,c ได a=-1 , b=8 และ c=10 คา a เปนลบและ
กําลังสองอยูที่ x จะไดกราฟพาราโบลาคว่ํา มีจุดยอดอยูที่
2
4
( , )
2 4
b ac b
a a
− −
=
2
8 4( 1)(10) 8
( , )
2( 1) 4( 1)
40 64
(4, )
4
104
(4, )
4
(4,26)
− − −
=
− −
− −
=
−
−
=
−
=
y
x
•
46 4
( , )
3 3
84
6.4 กราฟของวงกลม
ความสัมพันธที่มีสมการทั่วไปอยูในรูป 2 2 2
( ) ( )x h y k r− + − = โดยที่ ( , )h k คือจุด
ศูนยกลางของวงกลม และ r คือรัศมีของวงกลม
ตัวอยางที่ 1 จงวาดกราฟของความสัมพันธ 2 2
( 3) ( 1) 9x y− + − =
วิธีทํา จัดสมการใหอยูในรูปแบบ 2 2 2
( ) ( )x h y k r− + − = ได 2 2 2
( 3) ( 1) 3x y− + − =
เทียบคา h,k และ r ไดคา h=3,k=1 และ r=3 ไดกราฟวงกลมที่มีจุดศูนยกลางที่ (3,1)
และมีรัศมีเทากับ 3 สามารถวาดกราฟไดดังนี้
y
x
(4,26)
x
( , )h k
•
• r
y
• 3r =
y
x
(3,1)
85
ตัวอยางที่ 2 จงวาดกราฟของความสัมพันธ 2 2
( 2) ( 1) 4x y− + + =
วิธีทํา จัดสมการใหอยูในรูปทั่วไป คือ 2 2 2
( 2) ( 1) 2x y− + + = จะไดคา h=2,k=-1 และ
r=2 สามารถวาดกราฟไดดังนี้
6.4 กราฟของอสมการ
เมื่อเราเรียนรูกราฟเสนตรง กราฟพาราโบลา และกราฟวงกลม แลว กราฟของอสมการก็จะ
กลาวถึงกราฟอสมการของกราฟเสนตรง พาราโบลา และวงกลม ดังจะยกตัวอยางตอไปนี้
ตัวอยางที่ 1 จงเขียนกราฟของ 3 4y x≤ +
วิธีทํา วาดกราฟของ 3 4y x= + กอน ซึ่งเปนกราฟเสนตรง แลวเลือกคา y ที่นอยกวาหรือ
เทากับเสนกราฟ ดังรูป
y
x
(2, 1)−
•
2r =
y
x
3 4y x≤ +
86
ตัวอยางที่ 2 จงเขียนกราฟของ 3 4y x> +
วิธีทํา วาดกราฟของ 3 4y x= + กอน แลวเลือกคา y ที่มากกวาเสนกราฟ ดังรูป
ตัวอยางที่ 3 จงเขียนกราฟของ 2
2 1y x x> + +
วิธีทํา วาดกราฟของ 2
2 1y x x= + + กอน ซึ่งเปนกราฟพาราโบลาแลวเลือกคา y ที่
มากกวาเสนกราฟ ดังรูป
ตัวอยางที่ 4 จงเขียนกราฟของ 2 2
1x y+ >
วิธีทํา วาดกราฟของ 2 2
1x y+ = กอน ซึ่งเปนกราฟวงกลมแลวเลือกพื้นที่ของกราฟอยู
ในชวงนอกวงกลม ดังรูป
x
3 4y x> +
y
y
x
2
2 1y x x> + +
87
7. พีชคณิตของฟงกชัน
คือการดําเนินการของฟงกชัน เชน การนําฟงกชันมาบก ลบ คูณ หรือหารกัน โดยมีลักษณะ
ดังนี้
กําหนดให f และ g เปนฟงกชัน
1) การนําฟงกชันมาบวกกัน-ฟงกชัน f บวกฟงกชัน g เขียนแทนดวย f+g โดยมี
ความหมายดังนี้
( )( ) ( ) ( ) f g f gf g x f x g x D D D++ = + ⇒ = ∩
2) การนําฟงกชันมาลบกัน-ฟงกชัน f ลบฟงกชัน g เขียนแทนดวย f-g โดยมีความหมาย
ดังนี้
( )( ) ( ) ( ) f g f gf g x f x g x D D D+− = − ⇒ = ∩
3) การนําฟงกชันมาคูณกัน-ฟงกชัน f คูณฟงกชัน g เขียนแทนดวย f g⋅ โดยมี
ความหมายดังนี้
( )( ) ( ) ( ) f g f gf g x f x g x D D D+⋅ = ⋅ ⇒ = ∩
y
x
2 2
1x y+ >
88
4) การนําฟงกชันมาหารกัน-ฟงกชัน f หารฟงกชัน g เขียนแทนดวย
f
g
โดยมีความหมาย
ดังนี้
( )
( )( ) , ( ) 0 ( ) { | ( ) 0}
( )
f g f g
f f x
x g x D D D x g x
g g x
+= ≠ ⇒ = ∩ − =
ตัวอยาง เชน
1. ถา
2
( ) 3 2 1f x x x= − + และ ( ) 2 1g x x= −
จงหา ( )( ) , ( )( ) , ( )( )f g x f g x f g x+ − ⋅ และ ( )
f
x
g
⎛ ⎞
⎜ ⎟
⎝ ⎠
วิธีทํา
1) หา ( )( )f g x+
จาก ( )( ) ( ) ( ) , f g f gf g x f x g x D D D++ = + = ∩
2
2
2
( )( ) (3 2 1) (2 1) ,
( )( ) 3 2 1 2 1 ,
( )( ) 3 ,
f g
f g
f g x x x x D R R
f g x x x x D R
f g x x x R
+
+
+ = − + + − = ∩
+ = − + + − =
+ = ∈
2) หา ( )( )f g x−
จาก ( )( ) ( ) ( ) , f g f gf g x f x g x D D D−− = − = ∩
2
2
2
( )( ) (3 2 1) (2 1) ,
( )( ) 3 2 1 2 1 ,
( )( ) 3 2 ,
f g
f g
f g x x x x D R R
f g x x x x D R
f g x x x x R
−
−
− = − + − − = ∩
− = − + − + =
− = − 4 + ∈
89
3) หา ( )( )f g x⋅
จาก ( )( ) ( ) ( ) , f g f gf g x f x g x D D D⋅⋅ = ⋅ = ∩
2
2 2
( )( ) (3 2 1)(2 1) ,
( )( ) (3 2 1)(2 ) (3 2 1) ,
f g
f g
f g x x x x D R R
f g x x x x x x D R
⋅
⋅
⋅ = − + − = ∩
⋅ = − + − − + =
3 2 2
3 2
( )( ) (6 2 ) (3 2 1) ,
( )( ) 6 7 4 1 ,
f gf g x x x x x x D R
f g x x x x x R
⋅⋅ = − 4 + − − + =
⋅ = − + − ∈
4) หา ( )( )
f
x
g
จาก
( )
( )( ) , ( ) { | ( ) 0}
( )
f f g
g
f f x
x D D D x g x
g g x
= = ∩ − =
2
2
2
3 2 1 1
( )( ) , ( ) { | }
2 1 2
3 2 1 1
( )( ) , { | }
2 1 2
3 2 1 1
( )( ) ,
2 1 2
f
g
f g
f x x
x D R R x x
g x
f x x
x D R x x
g x
f x x
x x
g x
+
− +
= = ∩ − =
−
− +
= = − =
−
− +
= ≠
−
2. ถา
2
( ) 3 2 1f x x x= − + โดยที่ 3 3x− ≤ ≤ และ
( ) 2 1g x x= − โดยที่ 0 5x≤ ≤ จงหา ( )( )f g x+ และ ( )( )
f
x
g
วิธีทํา
1) หา ( )( )f g x+
จาก ( )( ) ( ) ( ) , f g f gf g x f x g x D D D++ = + = ∩
2
2
2
( )( ) (3 2 1) (2 1) , [3, 3] [0,5]
( )( ) 3 2 1 2 1 , [0,3]
( )( ) 3 , 3
f g
f g
f g x x x x D
f g x x x x D
f g x x x
+
+
+ = − + + − = − ∩
+ = − + + − =
+ = 0 ≤ ≤
90
2) หา ( )( )
f
x
g
จาก
( )
( )( ) , ( ) { | ( ) 0}
( )
f f g
g
f f x
x D D D x g x
g g x
= = ∩ − =
2
2
2
2
3 2 1 1
( )( ) , ([ 3,3] [0,5]) { | }
2 1 2
3 2 1 1
( )( ) , [0,3] { | }
2 1 2
3 2 1 1 1
( )( ) , [0, ) ( ,3]
2 1 2 2
3 2 1 1
( )( ) , 0
2 1 2
f
g
f
g
f
g
f x x
x D x x
g x
f x x
x D x x
g x
f x x
x D
g x
f x x
x x
g x
− +
= = − ∩ − =
−
− +
= = − =
−
− +
= = ∪
−
− +
= ≤ <
−
8. ฟงกชันประกอบ
คือ การซอนหรือเชื่อมโยงกันของฟงกชันอยางนอย 2 ฟงกชัน อาจอธิบายโดยภาพการ
เชื่อมโยงไดดังตัวอยางตอไปนี้
หรือ
1
3
2
x< ≤
1
2
4
3
6
5
0
2
8
A B
f g
C
ฟงกชัน f และ g เชื่อมโยงกันโดยเซต B
เราสามารถหาคาของฟงกชันประกอบ f และ g ได เชน
( )(1)g f ⇒ มีคาหรือความหมายเปน ( (1)) (3) 0g f g= =
91
ตัวอยาง เชน
1. ให ( ) 2 1f x x= + และ
2
( ) 4g x x= + จงหา g f และ f g
วิธีทํา
1) ( )( ) ( ( ))g f x g f x=
2
2
2
(2 1)
(2 1) 4
(4 4 1) 4
4 4 5
g x
x
x x
x x
= +
= + +
= + + +
= + +
2) ( )( ) ( ( ))f g x f g x=
2
2 2
2
2
( 4)
2( 4) 1
2 8 1
2 9
f x
x
x
x
= +
= + +
= + +
= +
ขอสังเกต
1) ถา f gR D∩ ≠ ∅ แสดงวาสามารถหา g f ได
ถา g fR D∩ ≠ ∅ แสดงวาสามารถหา f g ได
2) ( )( )f g x ไมจําเปนตองเทากับ ( )( )g f x
2. ให ( ) 4f x x= + และ ( ) 3 9g x x= + จงหา ( )( )g f x และ
( )( )f g x
วิธีทํา
1) ตรวจสอบวาสามารถหา ( )( )g f x และ ( )( )f g x ไดหรือไม
⇒ถา ( )( )g f x หาได แลว [f g fR D R R∩ ≠ ∅ = และ ]gD R=
R R∩ ≠ ∅
R ≠ ∅ จริง
( )( )g f x∴ สามารถหาคาได
92
⇒ถา ( )( )f g x หาได แลว [g f gR D R R∩ ≠ ∅ = และ ]fD R=
R R∩ ≠ ∅
R ≠ ∅ จริง
( )( )f g x∴ สามารถหาคาได
2) หาคาของ ( )( )g f x และ ( )( )f g x
( )( ) ( ( ))g f x g f x⇒ =
( 4)
3( 4) 9
3 12 9
3 21
g x
x
x
x
= +
= + +
= + +
= +
( )( ) 3 21g f x x∴ = +
( )( ) ( ( ))f g x f g x⇒ =
(3 9)
(3 9) 4
3 13
f x
x
x
= +
= + +
= +
( )( ) 3 13f g x x∴ = +
3. กําหนดให ( )f x = และ ( ) 2 5g x x= +
จงหาคาของ ( )(3)f g และ ( )( 2)g f −
วิธีทํา
1) หาคา ( )(3)f g
( )(3) ( (3))f g f g=
(2(3) 5)
(11)
f
f
= +
=
จาก ( )f x =
2x
7x −
เมื่อ 1x ≥
เมื่อ 1x <
2x
7x −
เมื่อ 1x ≥
เมื่อ 1x <
11x = (11)f
93
(11) 2(11) 22f⇒ = =
( )(3) 22f g∴ =
2) หาคา ( )( 2)g f −
( )( 2) ( ( 2))g f g f− = −
จาก ( )f x =
( ( 2)) ( 2 7)g f g⇒ − = − −
( 9)
2( 9) 5
18 5
13
g= −
= − +
= − +
= −
( )( 2) 13g f∴ − = −
9. ความสัมพันธผกผันและฟงกชันผกผัน
เมื่อกําหนดให r เปนความสัมพันธใดๆจาก A ไป B
{( , ) }r x y A B= ∈ ×
ความสัมพันธผกผันของ r เราเขียนแทนดวย 1
r−
มีความหมายดังนี้
1
{( , ) | ( , ) }r y x x y r−
= ∈
ในกรณีของฟงกชันผกผันก็เชนเดียวกันกับความสัมพันธผกผันคือ ถาให f เปนฟงกชันจาก
A ไป B แลว ฟงกชันผกผันของ f เขียนแทนดวย
1
f −
มีความหมายคือ
1
{( , ) | ( , ) }f y x x y f−
= ∈
ตัวอยาง เชน
2x
7x − เมื่อ 1x ≥
2x = − ( 2)f −
เมื่อ 1x <
94
1. ให {1,2,3,4}A = และ { , , , }B a b c d= และ {(1, ),(2, ),(3, )}r a c d=
จงหา 1
r−
วิธีทํา
หา 1
r−
ไดโดยการสลับ (x,y) เปน (y,x) ดังนี้
1
{( ,1),( ,2),( ,3)}r a c d−
=
2. กําหนด
2
{( , ) | 2 1}r x y A B y x= ∈ × = + จงหา 1
r−
วิธีทํา
หา 1
r−
ไดโดยการสลับ (x,y) เปน (y,x)
3. กําหนดให
3 1
{( , ) | }
2 1
x
r x y R R y
x
+
= ∈ × =
+
จงหา 1
r−
วิธีทํา
1 3 1
{( , ) | }
2 1
y
r x y R R x
y
− +
= ∈ × =
+
พิจารณา
3 1
2 1
y
x
y
+
=
+
(2 1) 3 1
2 3 1
1 3 2
1 (3 2 )
x y y
xy x y
x y xy
x y x
+ = +
+ = +
− = −
− = −
2
{( , ) | 2 1}r x y A B y x= ∈ × = +
1 2
{( , ) | 2 1}r y x B A y x−
= ∈ × = +
1 2
{( , ) | 2 1}r x y B A x y−
= ∈ × = +
95
1
3 2
x
y
x
−
=
−
1 1
{( , ) | }
3 2
x
r x y R R y
x
− −
∴ = ∈ × =
−
4. ให {( , ) | ( ) 2 5}f x y R R f x x= ∈ × = + จงหา
1
f −
วิธีทํา
พิจารณา………. 2 5x y= + ………คา 0x ≥
2
2 5x y= + ………คา 0x ≥
2
5 2x y− = ………คา 0x ≥
2
5
2
x
y
−
= ………คา 0x ≥
2
1 5
{( , ) | , 0}
2
x
f x y R R y x− −
∴ = ∈ × = ≥
5. กําหนดให (3 1) 2 8f x x− = + แลว
1
(10)f −
เทากับเทาใด
วิธีทํา
1) สมมติให ……..
2) จาก (3 1) 2 8f x x− = + นํามาเทียบกับ ( ) 10f a =
จะไดวา……..
3)
1
(10) 2f −
=
{( , ) | 2 5}f x y R R y x= ∈ × = +
1
{( , ) | 2 5}f x y R R x y−
= ∈ × = +
1
(10)f a−
= ( ) 10f a =
2 8 10
2 2
1
x
x
x
+ =
=
=
3 1
3(1) 1
3 1
2
x a
a
a
a
− =
− =
− =
∴ =
96
6. กําหนดให
1 1
( 1) 1
2 2
f x x+ = − แลว
1
(2)f −
เทากับเทาใด
วิธีทํา
1) สมมติให ……..
2) จาก
1 1
( 1) 1
2 2
f x x+ = − นํามาเทียบกับ ( ) 2f a =
จะไดวา……..
3)
1
(2) 4f −
=
7. กําหนดฟงกชัน f และ g ดังนี้
3
( ) ,
2
x
f x x R
+
= ∈ และ ( ) ,g x x x R= ∈
เมื่อ 3x = คาของ
1 1
[( )( ) ( )(2)]
2
f g x f g
x
− −
−
−
เทากับเทาใด
วิธีทํา
1) หาคาของ
1 1
1 1[( )(3) ( )(2)]
( )(3) ( )(2)
3 2
f g f g
f g f g
− −
− −−
= −
−
2) หาคาของ
1
( )(3)f g−
1 1
( )(3) ( (3))f g f g− −
=
1
1
(3)
(3)
f
f
−
−
=
=
สมมติให
1
1 2
2
1
3
2
6
x
x
x
− =
=
=
1
1
2
1
(6) 1
2
3 1
4
x a
a
a
a
+ =
+ =
+ =
∴ =
1
(2)f a−
= ( ) 2f a =
1
(3)f a−
= ( ) 3f a =
97
นํา ( ) 3f a = มาเทียบกับ
3
( )
2
x
f x
+
=
1
( )(3) 3f g−
∴ =
3) หาคาของ
1
( )(2)f g−
1 1
( )(2) ( (2))f g f g− −
=
1
1
( 2 )
(2)
f
f
−
−
=
=
สมมติให
นํา ( ) 2f a = มาเทียบกับ
3
( )
2
x
f x
+
=
1
( )(2) 1f g−
∴ =
4) หาคา
1 1
( )(3) ( )(2)f g f g− −
−
1 1
( )(3) ( )(2) 3 1 2f g f g− −
− = − =
∴เมื่อ 3x = คาของ
1 1
[( )( ) ( )(2)]
2
2
f g x f g
x
− −
−
=
−
3
3
2
3 6
3
x
x
x
+
=
+ =
=
3
3
x a
a
a
=
=
∴ =
1
(2)f a−
= ( ) 2f a =
3
2
2
3 4
1
x
x
x
+
=
+ =
=
1
1
x a
a
a
=
=
∴ =
98
แบบฝกหัด
1. จงเขียนกราฟของความสัมพันธหรือฟงกชันตอไปนี้
1) 1 {(1,2),(3,4),(5,6)}r =
2) 2 {( , ) | 1}r x y I I y x+ +
= ∈ × = +
99
3) 3 {( , ) | 1}r x y y x= = +
4) 4 {( , ) | 1}r x y y x= > +
100
5) 5 {( , ) | }r x y y x= =
6) 6 {( , ) | 2}r x y y x= + =
101
7) 7 {( , ) |r x y y x= ≥ และ 10 0}x y− ≤
8)
2
8 {( , ) | 2 3}r x y y x x= = − +
102
9)
2
9 {( , ) | 2 3,0 3}r x y y x x x= = − + ≤ ≤
10)
2
10 {( , ) | 2 3}r x y y x x= = − +
103
11) ( )f x =
12) ( ) 4f x x= −
4 ; 2x x− ≥
; 2x x− <
104
13) ( ) 3 4f x x= − +
14) ( )f x =
2
; 0x x >
2 ; 0x x− ≤
105
15)
2 2
11 {( , ) | 4}r x y R R x y= ∈ × + ≥
16)
2
12 {( , ) | ( 1) }r x y R R x y= ∈ × ≥ +
106
17)
2
13 {( , ) | ( 1) }r x y R R x y= ∈ × < − −
18)
2
14 {( , ) | 1 2 }r x y R R x y y= ∈ × − ≥ +
107
19) 15 {( , ) | 3}r x y R R x y= ∈ × ≥ −
20) 16 {( , ) | 1 1}r x y R R y x= ∈ × < − + +
108
2. ให {(0,2),(2,3),(3,4),(4,5)}f = และ {(0,1),(1,2),(2,0)}g = จงหา
1) f g+
2) f g−
3) f g⋅
4)
f
g
109
3. ให {(1,3),(2,7),(3,9),(5,10)}f = และ {(1,3),(2,5),(3,0),(4,2)}g =
จงหา
1) f g+
2) f g−
3) f g⋅
4)
f
g
110
4. ให ( ) 3 , ( ) 4 2f x x g x x= = + จงหาพีชคณิตของฟงกชันตอไปนี้
1) f g+
2) f g−
3) f g⋅
4)
f
g
111
5. ถา ( ) (3 )(2 )f x x x= + − และ
1
( )
3
g x
x
=
+
แลวจงหาโดเมนของ
f g−
112
6. ให
2
( ) 1f x x= − เมื่อ 2 2x− ≤ ≤ และ ( ) 2 2g x x= − เมื่อ
1 5x− ≤ ≤
จงหา ,f g f gD R− − และ f g−
113
7. ให
2
( ) 5 2, ( )f x x g x x= + = จงหาพีชคณิตของฟงกชันตอไปนี้
1) f g+
2) f g−
3) f g⋅
4)
f
g
114
8. ให
2
6 1
( ) , ( )
2
x x
f x g x
x x
− −
= =
−
จงหาพีชคณิตของฟงกชันตอไปนี้
1) f g+
2) f g−
3) f g⋅
4)
f
g
115
9. ให {(1,2),(3,4),(5,6)}f =
{(2,10),(4,20),(6,30)}g =
จงหา g f
10. ให {(1,7),(2,8),(3,9),(7,1),(8,2),(9,3)}f =
{(1,1),(2,2),(3,3),(7,7),(8,8),(9,9)}g =
จงหา , ,g f f g g g
116
11. ให ( ) 6, ( ) 2 3f x x g x x= + = − ใหหา ( )(2)g f และ
( )(3)f g
12. ให
2
( ) 2 , ( ) 5f x x x g x x= − = − ใหหา ( )(3)g f และ
( )(9)f g
117
13. กําหนด ( ) 3f x x= และ ( )g x =
จงหา
1
( )( )
5
g f −
14. กําหนดให ( ) 3f x x=
( )h x =
2
( ) 1g x x= +
จงหาวา ( )(1)f h g มีคาเทากับเทาใด
2
; 1x x ≥ −
2
; 1
3
x
x
−
≤ −
2 2 ; 0x x− <
2 3 ; 0x x− ≥
118
15.กําหนด ( ) 2 1f x x= + และ ( )( ) 2 4g f x x= + จงหา ( )g x
16.กําหนด ( ) 2f x x= − และ
2
( )( ) 4 4g f x x x= − − จงหา ( 1)g −
119
17. จงหา ( )f x จาก ( )g x และ ( )( )g f x ที่กําหนดใหตอไปนี้
17.1) ( )g x x= และ
2
( )( ) 1g f x x= −
17.2) ( ) 2g x x= + และ
3
( )( ) 2g f x x= +
120
18. กําหนด ( )( ) 4 5g f x x= − และ ( ) 2 1g x x= + จงหา ( )f x
19. กําหนด ( ) 5f x x= − และ
2
( )g x x= จงหา ,g fD g f
121
20. กําหนด
2
( )
x
f x
x
−
= และ
1
( )g x
x
= จงหา ,g fD g f
21. กําหนด
2
( )f x x= และ ( ) 5g x x= + จงหา ,g fD g f
122
22. กําหนด
1
( )
x
f x
x
+
= และ ( ) 2 3g x x= − จงหา , ,g f f g f f
พรอมหาโดเมนของทุกฟงกชัน
123
23. กําหนด
1
( )f x
x
= และ
2
( ) 4g x x x= + จงหา ,g f f g พรอมหา
โดเมนของทุกฟงกชัน
124
24. กําหนด
2
( )f x
x
= และ
2
( )
x
g x
x
−
= จงหา ,g f f g พรอมหาโดเมน
ของทุกฟงกชัน
125
25. กําหนดให {1,2,3,4}A = , { , , , , }B a b c d e= ,
1 {(1, ),(2, ),(3, ),(4, )}f a b c d= และ 2 {(1, ),(2, ),(3, ),(4, )}f a c e a=
จงหา
1 1
1 2,f f− −
และพิจารณาวา
1 1
1 2,f f− −
เปนฟงกชันหรือไม
26. กําหนดให
1
( )
3
x
f x
−
= จงหา
1
(3)f −
126
27. กําหนดให
1
( )
2
x
f x
x
−
=
−
จงหา ( )f x
28. กําหนดให ( ) 3 1f x x= + จงหา
1
( )f x−
127
29. จงหาอินเวอรสของความสัมพันธตอไปนี้
29.1) 1 {(0,2),(1,3),( 4,2),(1,0),( 3, 3)}r = − − −
29.2) 2 {( , ) |3 2 5}r x y x y= + =
29.3) 3
1
{( , ) | }
2 3
x
r x y y
x
−
= =
−
128
29.4)
2 2
4 {( , ) | 1; (0,1)}r x y x y x= + = ∈
29.5) 5 2
1
{( , ) | }
1
r x y y
x
= =
−
129
30. กําหนดให
2
( ) 5 7f x x x= − + จงหา
1
(1)f −
31. ถา f เปนฟงกชัน ซึ่ง ( 3) 2 1f x x+ = − จงหา
1
(1)f −
130
32. กําหนด
2
( ) 9f x x= − เมื่อ [0,3]x∈ จงหา
1
( )f x−
33. กําหนด ( ) 6 4f x x= + เมื่อ [0,10]x∈ จงหา
1
( )f x−
131
34. กําหนด
2
( ) 4f x x= − เมื่อ 0 2x≤ ≤ จงหา
1
( )f x−
35. กําหนด ( ) 4f x x= + และ 3
( )g x x= จงหา
1
( ) ( )g f x−
132
36. ให {( , ) | 2 5}g x y R R y x= ∈ × = + และ
{( , ) | 4 3}h x y R R y x= ∈ × = −
จงหาคาของ
1 1
( )(3)h g− −
133
37. กําหนด
1 1
( )( ) 4 5f g x x− −
= − และ ( ) 2 1g x x= + จงหา ( )f x
134
38. กําหนด
1 1
( ) ( ) 2 6f g x x− −
= − และ ( ) 3g x x= + จงหา
1
( )f x−

Relation and function

  • 1.
    1 คูลําดับผลคูณคารทีเซียน ความสัมพันธ ฟงกชัน โจทยเกี่ยวกับความสัมพันธและฟงกชัน โดเมนและเรนจ พีชคณิตของฟงกชัน •f+g •f-g •f • g •f/g ฟงกชันประกอบ •fg •gf กราฟของฟงกชันและความสัมพันธ •ฟงกชันเชิงเสน,ฟงกชันกําลังสอง •ฟงกชันเอกซโพเนนเชียล •ฟงกชันคาสมบูรณ,ฟงกชันขั้นบันได •กราฟภาคตัดกรายเชนวงกลม พาราโบลา,ไฮเปอรโบลา,วงรี เปนตน •ฟงกชันจากAไปBinto •ฟงกชันจากAไปBonto •ฟงกชันจากAไปBonto แบบทั่วถึง •ฟงกชันจากAไปB1-1 •ฟงกชันจากAไปB1-1 แบบทั่วถึง อินเวอรสของความสัมพันธและฟงกชัน
  • 2.
    2 ความสัมพันธและฟงกชัน 1. คูลําดับหรือคูอันดับ คูอันดับ คือสัญลักษณที่แสดงการจับคูกันระหวางสิ่ง2 สิ่ง แลวแทนสัญลักษณดวย (a,b) เมื่อ a แทนสมาชิกตัวที่หนึ่งหรือสมาชิกตัวหนา และ b แทนสมาชิกตัวที่สองหรือสมาชิกตัวหลัง เชน การจับคูระหวางจํานวนเกาอี้และจํานวนโตะในหองหองหนึ่ง ถาในหองนั้นมีจํานวนเกาอี้อยู 14 ตัว และมีจํานวนโตะอยู 2 ตัว จะเขียนแทนดวยคูอันดับ (14,2) เปนตน 1.1 ความเทากันของคูอันดับ คูอันดับ (a,b) = (c,d) ก็ตอเมื่อ a = c และ b = d เมื่อ a,bc,d เปนจํานวนจริงใดๆ ตัวอยางเชน จงหาคาตัวแปรจากคูอันดับตอไปนี้ 1. จงหาคาตัวแปรจากคูอันดับตอไปนี้ (4,a) = (b,7) จะสรุปไดวา 4=b และ a=7 2. คูอันดับ (3,4)≠ (2,1) , (2,0) ≠ (0,2) 3. จงหาคาของ x และ y ที่ทําให (2x + y, 24) = (6, 3x – y) จะสรุปไดวา 2x + y = 6 ………. และ 3x – y = 24………… + ………………..(2x+y+3x-y) = 6+24 5x = 30 x = 6 1 2 1 2
  • 3.
    3 แทนคา x=6 ลงในสมการ 2(6)+ y = 6 12 + y = 6 y = 6-12 y = -6 4. กําหนดให (2x,y-2) = (x+3,1) จงหา (x+y,x-y) จะสรุปไดวา 2x = x+3 และ y-2 = 1 2x-x = 3 y = 1+2 x = 3 y = 3 ∴(x+y,x-y) = (3+3,3-3) = (6,0) 2. ผลคูณคารทีเชียน ผลคูณคารทีเชียนของเซต A และเซต B คือ เซตของคูอันดับที่มีสมาชิกตัวหนาเปนสมาชิกใน เซต A และมีสมาชิกตัวหลังเปนสมาชิกในเซต B เขียนแทนดวย AxB อานวา เอคูณบี หรือ เอครอสบี { }( , ) / ,AxB a b a A b B= ∈ ∈ ตัวอยางเชน 1. กําหนด A={ }1,2,3 , B={ }4,5 จงหา AxB วิธีทํา เปนการจับคูคูอันดับระหวางสมาชิกตัวหนาที่อยูในเซต A และสมาชิกตัวหลังที่อยูในเซต B 4 4 4 1 2 3 5 5 5 ∴AxB ={ }(1,4),(1,5),(2,4),(2,5),(3,4),(3,5) 1
  • 4.
    4 ขอสังเกต – จํานวนสมาชิกของAxB เทากับ จํานวนสมาชิกของ A คูณดวยจํานวนสมาชิก ของ B ( ) ( ) ( )n AxB n A x n B= 2. กําหนดให A={ }1,2,3 , B={ }, ,a b c และ C={ },a b จงหา 2.1) ( )Ax B C∩ 2.2) ( ) ( )AxB AxC∩ 2.3) ( )Ax B C∪ 2.4) ( ) ( )AxB AxC∪ 2.5) ( )Ax B C− 2.6) ( ) ( )AxB AxC− วิธีทํา 2.1) หา { },B C a b∩ = , { }1,2,3A = ∴ { }( ) (1, ),(1, ),(2, ),(2, ),(3, ),(3, )Ax B C a b a b a b∩ = 2.2) หา { }(1, ),(1, ),(1, ),(2, ),(2, ),(2, ),(3, ),(3, ),(3, )AxB a b c a b c a b c= { }(1, ),(1, ),(2, ),(2, ),(3, ),(3, )AxC a b a b a b= ∴ { }( ) ( ) (1, ),(1, ),(2, ),(2, ),(3, ),(3, )AxB AxC a b a b a b∩ = 2.3) หา { }, ,B C a b c∪ = ∴ { }( ) (1, ),(1, ),(1, ),(2, ),(2, ),(2, ),(3, ),(3, ),(3, )Ax B C a b c a b c a b c∪ = 2.4) หา { }( ) ( ) (1, ),(1, ),(1, ),(2, ),(2, ),(2, ),(3, ),(3, ),(3, )AxB AxC a b c a b c a b c∪ =
  • 5.
    5 2.5) หา {}B C c− = ∴ { }( ) (1, ),(2, ),(3, )Ax B C c c c− = 2.6) { }( ) ( ) (1, ),(2, ),(3, )AxB AxC c c c− = ขอสังเกต- ( ) ( ) ( ) ( ) ( ) ( ) ( ) ( ) ( ) Ax B C AxB AxC Ax B C AxB AxC Ax B C AxB AxC ∩ = ∩ ∪ = ∪ − = − ( ) ( ) ( ) ( ) ( ) ( ) ( ) ( ) ( ) B C xA BxA CxA B C xA BxA CxA B C xA BxA CxA ∩ = ∩ ∪ = ∪ − = − 3. ให A={ }2,4,8 และ B={ },a c จงหา AxB , BxA วิธีทํา a a a 2 4 8 c c c ∴AxB = { }(2, ),(2, ),(4, ),(4, ),(8, ),(8, )a c a c a c 2 2 a 4 c 4 8 8
  • 6.
    6 ∴BxA = {}( ,2),( ,4),( ,8),( ,2),( ,4),( ,8)a a a c c c ขอสังเกต- โดยทั่วไป AxB ≠ BxA Ax∅ = xA∅ = ∅ 4. กําหนดให A={ }3,5,7 และ n(AxB)=15 จงหา n(B) วิธีทํา จาก n(AxB) = n(A) x n(B) จากโจทย n(A) = 3 แทนคา 15 3 ( )n B= × 15 ( ) 3 n B = ( ) 5n B∴ = 5. กําหนดให A={ }5,7 จงหา AxA วิธีทํา 5 5 5 7 7 7 ∴AxA = { }(5,5),(5,7),(7,5),(7,7) 3. ความสัมพันธ ความสัมพันธ คือ เซตของคูอันดับที่เปนตามเงื่อนไขของความสัมพันธ โดยที่เปนสับเซตของ ผลคูณคารทีเซียน คือ ให A และ B เปนเซต ความสัมพันธจาก A ไป B คือ สับเซตของ AxB r เปนความสัมพันธจาก A ไป B ก็ตอเมื่อ r AxB⊂ r เปนความสัมพันธจาก A ไป A หรือใน A ก็ตอเมื่อ r AxA⊂
  • 7.
    7 ขอสังเกต- เนื่องจาก AxB∅⊂ , ∅ จึงเปนความสัมพันธจาก A ไป B เนื่องจาก AxB AxB⊂ , AxB จึงเปนความสัมพันธจาก A ไป B เนื่องจาก r AxB⊂ , จํานวนความสัมพันธทั้งหมดจาก A ไป B เทากับ จํานวนสับเซตทั้งหมดของเซต AxB = ( ) 2n AxB ตัวอยางเชน 1. กําหนดให A={ }1,2,3 และ B={ }1,3,4 จงหาความสัมพันธ r “นอยกวา” จาก A ไป B และ ความสัมพันธ r “เทากัน” จาก A ไป A วิธีทํา -หาความสัมพันธจาก A ไป B ที่มีเงื่อนไข สมาชิกตัวหนานอยกวาสมาชิกตัวหลัง { }(1,1),(1,3),(1,4),(2,1),(2,3),(2,4),(3,1),(3,3),(3,4)AxB = -จากเซต AxB เลือกคูอันดับที่มีความสัมพันธสมาชิกตัวหนานอยกวาสมาชิกตัวหลัง ∴r = { }(1,3),(1,4),(2,3),(2,4),(3,4) ‐หาความสัมพันธจาก A ไป A ที่มีเงื่อนไข สมาชิกตัวหนาเทากับสมาชิกตัวหลัง  { }(1,1),(1,2),(1,3),(2,1),(2,2),(2,3),(3,1),(3,2),(3,3)AxA = ∴r = { }(1,1),(2,2),(3,3) 2. กําหนดให A={ }2,3,25 , B={ }4,5,7 จงหาความสัมพันธแบบแจกแจง สมาชิกและแบบบอกเงื่อนไข 2.1 1r เปนความสัมพันธ “กําลังสอง” จาก A ไป B 2.2 2r เปนความสัมพันธ “รากที่สอง” จาก A ไป B 2.3 3r เปนความสัมพันธ “กําลังสอง” จาก B ไป A 2.4 4r เปนความสัมพันธ “รากที่สอง” จาก B ไป A วิธีทํา
  • 8.
    8 2.1 หา { }(2,4),(2,5),(2,7),(3,4),(3,5),(3,7),(25,4),(25,5),(25,7)AxB= จาก AxB หาคูอันดับที่สมาชิกตัวหนาเปนกําลังสองของสมาชิกตัวหลัง ∴ { }1 (25,5)r = หรือเขียนแบบบอกเงื่อนไขได คือ { }2 1 ( , ) /r x y AxB x y= ∈ = 2.2 จาก AxB หาคูอันดับที่สมาชิกตัวหนาเปนรากที่สองของสมาชิกตัวหลัง ∴ { }2 (2,4)r = หรือเขียนแบบบอกเงื่อนไขได คือ { }2 ( , ) /r x y AxB x y= ∈ = ± 2.3 หา { }(4,2),(4,3),(4,25),(5,2),(5,3),(5,25),(7,2),(7,3),(7,25)BxA = จาก BxA หาคูอันดับที่สมาชิกตัวหนาเปนกําลังสองสองของสมาชิกตัวหลัง ∴ { }3 (4,2)r = หรือเขียนแบบบอกเงื่อนไขได คือ { }2 3 ( , ) /r x y BxA x y= ∈ = 2.4 จาก BxA หาคูอันดับที่สมาชิกตัวหนาเปนรากที่สองของสมาชิกตัวหลัง ∴ { }4 (5,25)r = หรือเขียนแบบบอกเงื่อนไขได คือ { }4 ( , ) /r x y BxA x y= ∈ = ±
  • 9.
    9 แบบฝกหัด 1. คูอันดับนี้ 2 2 (, )x y กับ ( , )x y เมื่อ x,y เปนจํานวนจริง เปนคูอันดับที่ เทากันหรือไม เพราะเหตุใด 2. จงหาคา x และ y จากคูอันดับที่เทากันตอไปนี้ 2.1) (2x-6,2y+x) = (3y+2,-3) 2.2) (3x,3y+x) = (2y+1,4y+3) 2.3) (x-1,y+2) = (y-2,2x+1) 2.4) (3x-y,0) = (0,3x+y)
  • 10.
    10 3. กําหนดให ={}1,2,3,4,5 , { }1,2A = และ { }2,3,4B = จงหา 3.1) AxA′ 3.2) ( )B A xB′− 3.3) ( ) ( )A B x A B∪ ∩ 3.4) ( ) ( )A B x A B′ ′− −
  • 11.
    11 4. กําหนดใหเซต Aมีสมาชิก 5 ตัว เซต B มีสมาชิก 6 ตัว เซต A และเซต B มีสมาชิก รวมกัน 3 ตัว จงหาจํานวนสมาชิกของเซต ( )A B xB∪ 5. กําหนดให ={ }1,2,3,4 และ { }1,2A = 5.1) ถา n(AxB) = 4 จงหาเซต B ที่เปนไปไดทั้งหมด 5.2) ถา n(AxB) = 6 จงหาเซต B ที่เปนไปไดทั้งหมด 6. กําหนดให ={ }, , , ,a b c d e และ { },A a b= เซต B เปนเซตที่ไมมีสมาชิก รวมกับเซต A เลย 6.1) ถา n(AxB) = 4 จงหาเซต B ที่เปนไปไดทั้งหมด
  • 12.
    12 6.2) ถา n(AxB)= 6 จงหาเซต B ที่เปนไปไดทั้งหมด 6.3) ถา n(AxB) = 8 จงหาเซต B ที่เปนไปไดทั้งหมด 7. กําหนดให { }1,2,3A = และ { }2,3,4B = จงเขียนความสัมพันธในรูปแบบแจก แจงสมาชิก 7.1) { }1 ( , ) / 0r x y AxB x y= ∈ − > 7.2) { }2 2 ( , ) /r x y AxB x y= ∈ > 7.3) { }3 ( , ) / 0r x y BxA x y= ∈ − > 7.4) { }2 4 ( , ) /r x y BxA x y= ∈ >
  • 13.
    13 8. กําหนดให {}1,2,3A = และ { }2,3,4B = ความสัมพันธใดเปนความสัมพันธ จาก A ไป B , จาก B ไป A , ภายใน A หรือ ภายใน B 8.1) { }1 (1,2),(2,3),(3,4)r = 8.2) { }2 (2,2),(3,1)r = 8.3) { }3 (4,1),(4,2),(4,3)r = 8.4) { }4 (2,2),(3,3)r = 8.5) { }5 (1,4),(2,3),(3,3)r = 9. กําหนดให { }2,4,6M = และ { }1,3,5,7P = จงเขียนความสัมพันธตอไปนี้ใน รูปแจกแจงสมาชิก 9.1) { }1 ( , ) / 2 1 0r x y MxP x y= ∈ + − = 9.2) { }2 2 ( , ) / 1r x y MxP y x= ∈ = − 9.3) { }3 ( , ) / 2 1 0r x y PxM x y= ∈ + − =
  • 14.
    14 9.4) { }4( , ) / 2 1r x y PxM y x= ∈ ≤ + 4. โดเมนและเรนจของความสัมพันธ โดเมนของความสัมพันธ คือ เซตของสมาชิกตัวหนาของคูอันดับทั้งหมดในความสัมพันธนั้น เขียนแทนดวยสัญลักษณ rD { }/ ( , )rD x x y r= ∈ เรนจของความสัมพันธ คือ เซตของสมาชิกตัวหลังของคูอันดับทั้งหมดในความสัมพันธนั้น เขียนแทนดวยสัญลักษณ rR { }/ ( , )rR y x y r= ∈ ตัวอยางเชน 1. กําหนดความสัมพันธ { }(1, ),(2, ),(3, ),(4, )r p q r s= จงหาโดเมนและเรนจ ของความสัมพันธ r วิธีทํา โดเมน คือสมาชิกตัวหนาทั้งหมด ∴ { }1,2,3,4rD = และ
  • 15.
    15 เรนจ คือสมาชิกตัวหลังทั้งหมด ∴{ }, , ,rR p q r s= อาจเขียนเปนแผนภาพความสัมพันธไดดังนี้ โดเมน เรนจ 2. จงหาโดเมนและเรนจจากความสัมพันธ { }( , ) / 2 5r x y IxI y x= ∈ = + วิธีทํา 1. หา rD จากการพิจารณาคา x I∈ จากสมการ วา x เปนจํานวนเต็มที่มีคาใดไดบาง ซึ่งจะเห็นวา x เปนจํานวนเต็มไดทุกคา เพราะสามารถแทนคา x เปนจํานวนเต็มใดก็ได เชน …,-3,-2,-1,0,1,2,3,… ลงในสมการ 2 5y x= + แลวสามารถหาคา y ได ∴ { }/rD x x I= ∈ 2. หา rR จากการแทนคา x เปนจํานวนเต็มลงในสมการ 2 5y x= + แลวหาคา y ดังนี้ ……….…….. x = -2 y = 2(-2)+5 y = 1 x = -1 y = 2(-1)+5 y = 3 x = 0 y = 2(0)+5 y = 5 x = 1 y = 2(1)+5 y = 7 x = 2 y = 2(2)+5 y = 9…………. ∴ { }...,1,3,5,7,9,...rR = หรือสามารถเขียนแผนภาพของความสัมพันธไดดังนี้
  • 16.
    16 x y โดเมน เรนจ 4.1การหาโดเมนและเรนจจากความสัมพันธของตัวแปร x และ y ในกรณีที่ใหความสัมพันธเปนสมการระหวาง x และ y มา แลวใหหาโดเมนและเรนจของ ความสัมพันธนั้น ใหทําการจัดกลุมตัวแปรดังนี้ คือ ถาจะหาโดเมนใหจัดกลุมตัวแปรจากสมการที่ โจทยใหมาใหอยูในรูปดังนี้ rD ---------- y = กลุมของตัวแปร x และถาจะหาเรนจใหจัดกลุมตัวแปรจากสมการใหอยูในรูปดังนี้ rR ---------- x = กลุมของตัวแปร y แลวพิจารณาวากลุมของตัวแปรนั้นมีขอหาม หรือขอกําหนดเปนเงื่อนไขใดบาง เชนในการหา โดเมนและเรนจ ถากลุมของตัวแปร x หรือกลุมของตัวแปร y อยูในรูป 4.1.1 เศษสวน ……… มีขอหามหรือเงื่อนไข คือ ตัวหาร ≠ 0 -2 -1 0 1 2 1 3 5 7 9 ตัวตั้ง ตัวหาร
  • 17.
    17 4.1.2 รากที่สองหรือรากที่เปนจํานวนคู ……………( ), ( )f x f y เมื่อ f(x) และ f(y) แทนกลุมของตัวแปร x และ y ตามลําดับ มีขอหามหรือเงื่อนไข คือ ตัวแปรภายในรากที่ 2 หรือรากที่เปนจํานวนคู ≥ 0 หรือ ( ) 0, ( ) 0f x f y≥ ≥ 4.1.3 กําลังสองหรือกําลังที่เปนจํานวนคู ………… 2 2 ( ), ( )y f x x f y= = เมื่อ f(x) และ f(y) แทนกลุมของตัวแปร x และ y ตามลําดับ มีขอหามหรือเงื่อนไข คือ ( ) 0, ( ) 0f x f y≥ ≥ 4.1.4 คาสมบูรณ …………… ( ), ( )y f x x f y= = เมื่อ f(x) และ f(y) แทนกลุมของตัวแปร x และ y ตามลําดับ มีขอหามหรือเงื่อนไข คือ ( ) 0, ( ) 0f x f y≥ ≥ สรุปแผนผังการหาโดเมนและเรนจของความสัมพันธ 
  • 18.
    18 ตัวอยางการหาโดเมนและเรนจของความสัมพันธแบบตางๆเชน ตัวอยาง 1 กําหนดให{ }1,2,3,4,5S = กําหนดความสัมพันธ 1r , 2r และ 3r ใน S ดังตอไปนี้ { }1 ( , ) / 6r x y SxS x y= ∈ + = { }2 ( , ) / 2 3r x y SxS x and y= ∈ > = { }3 ( , ) / 6r x y SxS x y= ∈ − = จงหาโดเมนและเรนจของแตละความสัมพันธ การหาโดเมนและเรนจของความสัมพันธ ความสัมพันธที่สามารถแจกแจงเปนคูอันดับ (x,y) ความสัมพันธที่เปนสมการระหวาง xและy -โดเมนคือสมาชิกตัวหนา -เรนจคือสมาชิกตัวหลัง เศษสวน รากที่เปนจํานวนคู กําลังที่เปนจํานวนคู ตัวหาร ≠ 0 จัดกลุมตัวแปร y=f(x) จัดกลุมตัวแปร x=f(y) หาโดเมน หาเรนจ ภายในรากหามติดลบ กําลังคูมากกวาหรือ เทากับศูนยเสมอ แกอสมการหาเซตคําตอบของโดเมนและเรนจตามเงื่อนไขในแตละกรณี คาสมบูรณ คาสมบูรณตองมากกวา หรือเทากับศูนยเสมอ
  • 19.
    19 วิธีทํา หาโดเมนและเรนจของความสัมพันธ { }1( , ) / 6r x y SxS x y= ∈ + = 1) สามารถแจกแจงสมาชิกของความสัมพันธ 1r เปนคูลําดับได ทําการแจกแจงสมาชิกของ ความสัมพันธ 1r 2) ตรวจสอบคาของ x และ y ตามสมการ x+y = 6 , เพราะวา x S∈ แทนคา x =1,2,3,4,5 แลวหาคา y โดย y = 6-x x = 1…..... y = 6-1 = 5 ….. 5 S∈ …. 1(1,5) r∈ x = 2…..... y = 6-2 = 4 ….. 4 S∈ …. 1(2,4) r∈ x = 3…..... y = 6-3 = 3 ….. 3 S∈ …. 1(3,3) r∈ x = 4…..... y = 6-4 = 2 ….. 2 S∈ …. 1(4,2) r∈ x = 5…..... y = 6-5 = 1 ….. 1 S∈ …. 1(5,1) r∈ 3) ∴ { }1 (1,5),(2,4),(3,3),(4,2),(5,1)r = 4) ∴ { }1 1,2,3,4,5rD = และ { }1 1,2,3,4,5rR = หาโดเมนและเรนจของความสัมพันธ { }2 ( , ) / 2 3r x y SxS x and y= ∈ > = 1) สามารถแจกแจงสมาชิกของความสัมพันธ 2r เปนคูลําดับได ทําการแจกแจงสมาชิกของ ความสัมพันธ 2r 2) ตรวจสอบคาของ x และ y เพราะวา x S∈ และ x>2 ∴ 3,4,5x = เพราะวา y S∈ และ y=3 ∴ 3y = 3) จับคูคา x และ y หาคูอันดับ 2( , )x y r∈ โดเมน เรนจ 3 4 5 3
  • 20.
    20 4) ∴ {}2 (3,3),(4,3),(5,3)r = 5) ∴ { }2 3,4,5rD = และ { }2 3rR = หาโดเมนและเรนจของความสัมพันธ { }3 ( , ) / 6r x y SxS x y= ∈ − = 1) สามารถแจกแจงสมาชิกของความสัมพันธ 3r เปนคูลําดับได ทําการแจกแจงสมาชิกของ ความสัมพันธ 3r 2) ตรวจสอบคาของ x และ y ตามสมการ x-y = 6 , เพราะวา x S∈ แทนคา x =1,2,3,4,5 แลวหาคา y โดย y = x-6 x = 1…..... y = 1-6 = -5 ….. 5 S− ∉ …. 3(1, 5) r− ∉ x = 2…..... y = 2-6 = -4 ….. 4 S− ∉ …. 3(2, 4) r− ∉ x = 3…..... y = 3-6 = -3 ….. 3 S− ∉ …. 3(3, 3) r− ∉ x = 4…..... y = 4-6 = -2 ….. 2 S− ∉ …. 3(4, 2) r− ∉ x = 5…..... y = 5-6 = -1 ….. 1 S− ∉ …. 3(5, 1) r− ∉ 3) ∴ { }3r = = ∅ 4) ∴ 3rD = ∅ และ 3rR = ∅ ตัวอยาง 2 จงหาโดเมนและเรนจของความสัมพันธ 1 ( , ) / 2 r x y RxR y x ⎧ ⎫ = ∈ =⎨ ⎬ −⎩ ⎭ วิธีทํา หาโดเมน rD 1) เลือกวิธีการหาโดเมนจากการพิจารณาความสัมพันธระหวาง x และ y จากสมการ 1 2 y x = − 2) หาโดเมนจากการจัดกลุมตัวแปรจากสมการใหอยูในรูป y=f(x) เมื่อ f(x) คือกลุม ของตัวแปร x ซึ่งได 1 2 y x = − 3) จาก y=f(x) อยูในรูปของ เศษสวน ซึ่งมีขอหามคือ ตัวสวน ≠ 0
  • 21.
    21 ∴ 2 0x− ≠ 2x ≠ 4) { }/ 2rD x R x∴ = ∈ ≠ หาเรนจ rR 1) หาเรนจจากการจัดกลุมตัวแปรจากสมการ 1 2 y x = − ใหอยูในรูป x=f(y) เมื่อ f(y) คือกลุมของตัวแปร y ดังนี้ 1 2 y x = − 2) จาก x=f(y) ที่ได………… อยูในรูป เศษสวน …………ตัวสวน ≠ 0 ∴ 0y ≠ 3) { }/ 0rR y R y∴ = ∈ ≠ ตัวอยาง 3  จงหาโดเมนและเรนจของความสัมพันธ      3 1 ( , ) / 2 5 x r x y RxR y x −⎧ ⎫ = ∈ =⎨ ⎬ +⎩ ⎭ วิธีทํา 1 2 1 2 1 2 x y x y y x y − = = + + = *
  • 22.
    22 จัดกลุมตัวแปรในรูป...y=f(x) ……… 3 1 2 5 x y x − = + 31 2 5 x y x − = + ….. เศษสวน ตัวสวน ≠ 0 2 5 0 5 2 x x ∴ + ≠ − ≠ 5 / 2 rD x R x −⎧ ⎫ ∴ = ∈ ≠⎨ ⎬ ⎩ ⎭ 3 1 ( , ) / 2 5 x r x y RxR y x −⎧ ⎫ = ∈ =⎨ ⎬ +⎩ ⎭ rD rR จัดกลุมตัวแปรในรูป...x=f(y) 3 1 ...... 2 5 (2 5) 3 1 2 5 3 1 5 1 3 2 5 1 (3 2 ) 5 1 3 2 x y x y x x yx y x y x yx y x y y x y − = + + = − + = − + = − + = − + ∴ = − 5 1 3 2 y x y + = − ….. เศษสวน ตัวสวน ≠ 0 3 2 0 2 3 3 2 y y y ∴ − ≠ ≠ ≠ 3 / 2 rR y R y ⎧ ⎫ ∴ = ∈ ≠⎨ ⎬ ⎩ ⎭
  • 23.
    23 ขอสังเกต- ความสัมพันธที่มีสมการอยูในรูป เศษสวน AxC y Bx D + = + โดยที่ A,B,C และ D เปนจํานวนจริงใดๆและ 0B ≠ สามารถสรุปโดเมนและเรนจของความสัมพันธไดดังนี้ /r D D x R x B −⎧ ⎫ = ∈ ≠⎨ ⎬ ⎩ ⎭ /r A R y R y B ⎧ ⎫ = ∈ ≠⎨ ⎬ ⎩ ⎭ ตัวอยาง 4  จงหาโดเมนและเรนจของความสัมพันธ     { }( , ) / 3 4r x y RxR y x= ∈ = − วิธีทํา { }( , ) / 3 4r x y RxR y x= ∈ = − rD rR จัดกลุมตัวแปรในรูป...y=f(x) ……… 3 4y x= − 3 4y x= − ….. ภายใน รากที่2 ≥0 3 4 0 4 3 x x ∴ − ≥ ≥ 4 / 3 rD x R x ⎧ ⎫ ∴ = ∈ ≥⎨ ⎬ ⎩ ⎭ จัดกลุมตัวแปรในรูป...x=f(y) …….. 3 4y x= − 2 2 2 3 4 4 3 ( 4) 3 y x y x y x = − + = + ∴ = 0y ≥ y R∈ 0y R y∈ ∩ ≥ 0y ≥ { }/ 0rR y R y∴ = ∈ ≥
  • 24.
    24 ตัวอยาง 5  จงหาโดเมนและเรนจของความสัมพันธ     {}2 ( , ) / 9r x y RxR y x= ∈ = − วิธีทํา { }2 ( , ) / 9r x y RxR y x= ∈ = − rD rR จัดกลุมตัวแปรในรูป...y=f(x) ……… 2 9y x= − 2 9y x= − ….. ภายใน รากที่2 ≥0 2 9 0 ( 3)( 3) 0 3 3 x x x x x ∴ − ≥ − + ≥ ≤ − ∪ ≥ { }/ 3 3rD x R x x∴ = ∈ ≤ − ∪ ≥ จัดกลุมตัวแปรในรูป...x=f(y) …….. 2 9y x= − 2 2 2 2 2 9 9 9 y x y x x y = − + = ∴ = ± + 0y ≥ 2 2 9 0 9 y y + ≥ ≥ − ซึ่งเปนจริงเสมอไมวา y จะเปนจํานวนใดๆ 0y R y∈ ∩ ≥ 0y ≥ { }/ 0rR y R y∴ = ∈ ≥ y R∈
  • 25.
    25 ตัวอยาง 6  จงหาโดเมนและเรนจของความสัมพันธ     {}( , ) / 3 1r x y RxR y x= ∈ = + + วิธีทํา { }( , ) / 3 1r x y RxR y x= ∈ = + + rD rR จัดกลุมตัวแปรในรูป...y=f(x) ……… 3 1y x= + + 3 1y x= + + ….. ภายในรากที่2 ≥0 1 0 1 x x ∴ + ≥ ≥ − { }/ 1rD x R x∴ = ∈ ≥ − จัดกลุมตัวแปรในรูป...x=f(y) …….. 3 1y x= + + 3 1y x− = + 2 2 ( 3) 1 ( 3) 1 y x x y − = + ∴ = − − 3 0 3 y y − ≥ ∴ ≥ แทนคา y เปนจํานวนใดๆก็ได หาคา x ได เสมอ 3y R y∈ ∩ ≥ 3y ≥ { }/ 3rR y R y∴ = ∈ ≥ y R∈
  • 26.
    26 ตัวอยาง 7  จงหาโดเมนและเรนจของความสัมพันธ     {}2 ( , ) / 16r x y RxR y x= ∈ = − วิธีทํา { }2 ( , ) / 16r x y RxR y x= ∈ = − rD rR จัดกลุมตัวแปรในรูป...y=f(x) ……… 2 16y x= − 2 16y x= − ….. ภายในรากที่2 ≥0 2 2 16 0 16 0 ( 4)( 4) 0 4 4 x x x x x ∴ − ≥ − ≤ − + ≤ − ≤ ≤ { }/ 4 4rD x R x∴ = ∈ − ≤ ≤ จัดกลุมตัวแปรในรูป...x=f(y) …….. 2 16y x= − 2 2 2 2 2 16 16 16 y x x y x y = − = − ∴ = ± − 0y ≥ 4 4 0y y− ≤ ≤ ∩ ≥ 0 4y≤ ≤ { }/ 0 4rR y R y∴ = ∈ ≤ ≤ 4 4y− ≤ ≤ 2 16x y= ± − ….. ภายในรากที่2 ≥0 2 2 16 0 16 0 ( 4)( 4) 0 4 4 y y y y y ∴ − ≥ − ≤ − + ≤ ∴− ≤ ≤
  • 27.
    27 ตัวอยาง 8  จงหาโดเมนและเรนจของความสัมพันธ     {}2 ( , ) / 2 3r x y RxR y x x= ∈ = − − วิธีทํา { }2 ( , ) / 2 3r x y RxR y x x= ∈ = − − rD rR จัดกลุมตัวแปรในรูป...y=f(x) ……… 2 2 3y x x= − − ……. 2 2 3y x x= − − แทนคา x เปนจํานวนจริงใดๆก็ ไดสามารถหาคา y ไดเสมอ { }rD x R∴ = ∈ x R∈ จัดกลุมตัวแปรในรูป...x=f(y) …….. 2 2 3y x x= − − 2 2 2 ( 2 1) 3 1 ( 1) 4 4 ( 1) 4 1 4 1 y x x y x y x y x x y = − + − − = − − + = − ± + = − ∴ = ± + + 4 1x y= ± + + ….. ภายในรากที่2 ≥0 4 0 4 y y ∴ + ≥ ≥ − 4y ≥ − { }/ 4rR y R y∴ = ∈ ≥ −
  • 28.
    28 ขอสังเกต- ความสัมพันธที่มีสมการอยูในรูปพหุนามกําลัง 2….. 2 yax bx c= + + …. โดยที่ a,b และ c เปนจํานวนจริงใดๆและ 0a ≠ สามารถสรุปคําตอบของโดเมนและเรนจของ ความสัมพันธไดดังนี้ { }rD x R= ∈ 2 4 / 4 r ac b R y R y a ⎧ ⎫− = ∈ ≥⎨ ⎬ ⎩ ⎭ เมื่อ 0a > 2 4 / 4 r ac b R y R y a ⎧ ⎫− = ∈ ≤⎨ ⎬ ⎩ ⎭ เมื่อ 0a < เชนจากตัวอยางที่แลว 2 2 3y x x= − − …… 1, 2, 3a b c= = − = − { }rD x R∴ = ∈ และเนื่องจาก 0a > …….. 2 2 4 4 4(1)( 3) ( 2) 4(1) 12 4 4 4 ac b y a y y y − ≥ − − − ≥ − − ≥ ≥ − ………. { }/ 4rR y R y∴ = ∈ ≥ −
  • 29.
    29 ตัวอยาง 9  จงหาโดเมนและเรนจของความสัมพันธ     {}2 2 ( , ) / 2 1 0r x y RxR y xy x= ∈ − − + = วิธีทํา { }2 2 ( , ) / 2 1 0r x y RxR y xy x= ∈ − − + = rD rR จัดกลุมตัวแปรในรูป...y=f(x) 2 2 2 2 2 1 0 (1 2 ) 1 1 1 2 y xy x y x x x y x − − + = − = − − ∴ = − ……. 2 1 1 2 x y x − = − เนื่องจาก 2 0y ≥ เสมอ 1 0 1 2 ( 1)(1 2 ) 0 , 1 2 0 ( 1)(2 1) 0 , 2 1 1 1 1 , 2 2 x x x x x x x x x x − ∴ ≥ − − − ≥ − ≠ − − ≤ ≠ ≤ ≤ ≠ 1 / 1 2 rD x R x ⎧ ⎫ ∴ = ∈ < ≤⎨ ⎬ ⎩ ⎭ 1 1 2 x< ≤ ตรวจสอบวา 1 2 x = ไมไดจริง โดยการแทนคา x ลงใน 2 2 2 2 2 2 2 1 0 1 1 2( ) 1 0 2 2 1 0 2 1 1 0...... .... 2 2 y xy x y y y y false x − − + = − − + = − + = = ≠ จัดกลุมตัวแปรในรูป...x=f(y) 2 2 2 2 2 2 2 2 2 1 0 1 2 1 (2 1) 1 2 1 y xy x y xy x y x y y x y − − + = + = + + = + + ∴ = + ……. 2 2 1 2 1 y x y + = + เปน เศษสวน….ตัวหาร≠ 0 2 2 2 1 0 1 2 y y + ≠ − ≠ ซึ่ง 2 2 1 0 2 y y − ≥ ∴ ≠ จริงเสมอ ไมวา y จะเปนจํานวนใดๆ y R∈ { }rR y R∴ = ∈
  • 30.
    30 ตัวอยาง 10  จงหาโดเมนและเรนจของความสัมพันธ     {}( , ) / 3 7r x y RxR y x= ∈ = − + วิธีทํา { }( , ) / 3 7r x y RxR y x= ∈ = − + rD rR จัดกลุมตัวแปรในรูป...y=f(x) 3 7y x= − + ……. 3 7y x= − + แทนคา x เปนจํานวนจริงใดๆก็ได สามารถหาคา y ไดเสมอ { }rD x R∴ = ∈ x R∈ จัดกลุมตัวแปรในรูป...x=f(y) 3 7 3 7 y x x y = − + ∴ − = − ……. 3 7x y− = − เพราะวาคา 3 0x − ≥ เสมอ 7 0 7 y y ∴ − ≥ ≥ { }/ 7rR y R y∴ = ∈ ≥ 7y ≥
  • 31.
    31 แบบฝกหัด 1. จงหาโดเมนและเรนจของความสัมพันธตอไปนี้ 1.1) {}1 ( 1,2),(3,4),( 5, 1),(4,0)r = − − − 1.2) { }2 (1,2),(2,1),(3,1),(4,1),(5,2)r = 1.3) { }3 ( , ) / 3r x y IxI y x= ∈ = − 1.4) { }2 4 ( , ) /r x y NxN y x= ∈ =
  • 32.
    32 1.5) { }22 5 ( , ) / 4r x y IxI x y+ = ∈ + = 2. กําหนด { }0,1,9A = , { }0,1,3B = และ { }2,7,10C = หาโดเมนและเรนจ ของความสัมพันธตอไปนี้ 2.1) { }1 ( , ) / ,r x y x A y B and x y= ∈ ∈ > 2.2) { }2 ( , ) / , 5r x y x B y C and x y= ∈ ∈ + ≥ 2.3) { }3 ( , ) / ,r x y x A y B and y x= ∈ ∈ =
  • 33.
    33 2.4) { }2 4( , ) / ,r x y x C y A and y x= ∈ ∈ = 3. จงหาโดเมนและเรนจของความสัมพันธตอไปนี้ 3.1) 2 1 2 ( , ) / 1 x r x y RxR y x +⎧ ⎫ = ∈ =⎨ ⎬ +⎩ ⎭ 3.2) { }2 ( , ) / 1r x y RxR x y= ∈ + =
  • 34.
    34 3.3) 3 2 1 (, ) / 9 r x y RxR y x ⎧ ⎫ = ∈ =⎨ ⎬ −⎩ ⎭ 3.4) 4 2 5 ( , ) / x r x y RxR y x ⎧ ⎫+⎪ ⎪ = ∈ =⎨ ⎬ ⎪ ⎪⎩ ⎭
  • 35.
    35 3.5) { }2 5( , ) / 3 8r x y RxR y x x= ∈ = + + 3.6) 6 2 1 ( , ) / 2 3 r x y RxR y x x ⎧ ⎫ = ∈ =⎨ ⎬ − −⎩ ⎭
  • 36.
    36 3.7) 7 3 ( ,) / 3 4 r x y RxR y x ⎧ ⎫⎪ ⎪ = ∈ =⎨ ⎬ + −⎪ ⎪⎩ ⎭ 3.8) { }2 8 ( , ) / 4r x y RxR y x= ∈ = −
  • 37.
    37 3.9) { }22 9 ( , ) / 2 2 1 0r x y RxR x y xy x= ∈ + − + + = 3.10) { }2 10 ( , ) / 4 5 2r x y RxR y x and x= ∈ = − − < <
  • 38.
    38 3.11) { }22 11 ( , ) / 2 3r x y RxR y x x= ∈ = + − 3.12) 12 2 4 ( , ) / 2 ( 1) 4 r x y RxR y x ⎧ ⎫ = ∈ = −⎨ ⎬ − −⎩ ⎭
  • 39.
    39 3.13) 2 2 13 ( 1)( 2) ( , ) / 1 25 16 x y r x y RxR ⎧ ⎫− − = ∈ + =⎨ ⎬ ⎩ ⎭ 3.14) 2 14 2 1 ( , ) / 1 x r x y RxR y x ⎧ ⎫−⎪ ⎪ = ∈ =⎨ ⎬ +⎪ ⎪⎩ ⎭
  • 40.
    40 3.15) 15 2 3 (, ) / 2 1 x r x y RxR y x x −⎧ ⎫ = ∈ =⎨ ⎬ − +⎩ ⎭ 3.16) 16 2 ( , ) / 4 r x y RxR y x ⎧ ⎫⎪ ⎪ = ∈ =⎨ ⎬ −⎪ ⎪⎩ ⎭
  • 41.
    41 5. ฟงกชัน 5.1 ลักษณะของฟงกชัน ฟงกชันคือ ความสัมพันธที่สมาชิกในโดเมนแตละตัวจับคูกับสมาชิกในเรนจของ ความสัมพันธเพียงตัวเดียวเทานั้น ความสัมพันธที่เปนฟงกชันเราเขียนแทนความสัมพันธนั้นวา f และเขียน ( )y f x= แทน ( , )x y f∈ และเรียก ( )f x วาคาของฟงกชัน f ที่ x โดยอานวา “เอฟของเอ็กซ” หรือ “เอฟเอ็กซ” { }1 1 1 2 1 2( , ) / ( , ) ( , )f x y if x y f and x y f then y y= ∈ ∈ = ตัวอยางเชน 1. จงพิจารณาวาความสัมพันธใดตอไปนี้เปนฟงกชัน 1.1) { }1 (1,2),(2,3),(3,4),(4,5)r = วิธีทํา พิจารณาคูอันดับ (x,y) ทุกคูอันดับในความสัมพันธ 1r วามีคูอันดับใดที่มีสมาชิกตัว หนาซ้ํากันบาง -----ถาไมมีคูอันดับใดที่มีสมาชิกตัวหนาซ้ํากันเลย หรือ -----ถามีคูอันดับที่มีสมาชิกตัวหนาซ้ํากันแลว สมาชิกตัวหลังตองเหมือนกันดวย จะถือวาความสัมพันธนั้นเปน f 1r∴ เปน f เพราะไมมีสมาชิกตัวหนาซ้ํากันเลย  1.2) { }2 (1,2),(1,3),(3,4),(4,5)r = วิธีทํา 2r ไมเปน f เพราะวามีคูอันดับที่มีสมาชิกตัวหนาซ้ํากันแลวสมาชิกตัวหลังไมเหมือนกัน คือ (1,2) กับ (1,3)
  • 42.
    42 1.3) { }3(1,2),(3,4),(4,5),(1,2)r = วิธีทํา 3r เปน f เพราะวามีคูอันดับที่มีสมาชิกตัวหนาซ้ํากันแลวสมาชิกตัวหลังเหมือนกันคือ (1,2) ขอสังเกต สามารถสรุปเปนแผนภาพการพิจารณาวาความสัมพันธทีมีลักษณะแจกแจงเปนคู อันดับ ความสัมพันธใดเปนฟงกชันดังนี้ { }( , )r x y= มีคูอันดับที่มีสมาชิกตัวหนา ซ้ํากันหรือไม ไมซ้ํา r f= ซ้ํา คูอันดับนั้นสมาชิกตัวหลัง เหมือนกันหรือไม r f≠ ไมเหมือน เหมือน
  • 43.
    43 หรืออาจพิจารณาเปนตัวอยางแผนภาพการจับคูระหวาง x และ y ในความสัมพันธตางๆไดดังนี้  -------------ไมเปนf เพราะ 3 จับคูกับ a และ b (คา x ซ้ํากันไมได) ------------ เปน f เพราะ คา x ไมซ้ํากัน (คา y ซ้ํากันได) 5.2 การพิจารณาความสัมพันธในรูปสมการ x และ y วาเปนฟงกชัน จากลักษณะของฟงกชัน คา x 1 คาตองจับคูกับคา y เพียงคาเดียวเทานั้น เพราะฉะนั้นถาเรา สามารถแทนคา x เทากับจํานวนจริงใดๆในสมการระหวาง x และ y แลวใหคา y มากกวาตั้งแต 2 คาขึ้นไป ก็จะสรุปไดวาความสัมพันธนั้นไมเปนฟงกชัน โดยมีขอสังเกตวาถาสมการระหวาง x และ y นั้นสามารถจัดกลุมใหอยูในรูปของ y = (กลุมของตัวแปร x) , 2 y = (กลุม ของตัวแปร x) หรือ y = (กลุมของตัวแปร x) ได ความสัมพันธนั้น จะไมเปนฟงกชัน เพราะวาเทอม y , 2 y หรือ y สามารถแทนคา y ไดถึง 2 คาคือคา y ที่เปน + 1 คา และคา y ที่เปน – อีก 1 คา แลวใหคาออกมาเทาเดิม แตถาสมการสามารถจัดกลุมใหอยูในรูป y = (กลุมของตัวแปร x) แลวความสัมพันธ ดังกลาวจะเปนฟงกชันเพราะคา x 1 คาสามารถหาคา y ได 1 คาเทานั้น y = (กลุมของตัวแปร x) f 2 , ,y y y = (กลุมของตัวแปร x) ไมใช f 3 5 a b c 3 5 a b c (กําลังคู) (กําลังคู) (กําลังคู)
  • 44.
    44 ตัวอยางเชน 1. พิจารณาความสัมพันธ {}2 2 ( , ) / 4r x y RxR x y= ∈ + = วาเปนฟงกชันหรือไม วิธีทํา ใหพิจารณาที่คา y วาให y ออกมามากกวาตั้งแต 2 คาหรือไม…… จากสมการ 2 2 4x y+ = มีเทอม 2 y ซึ่งใหคา y ออกมา 2 คา { }2 2 ( , ) / 4r x y RxR x y∴ = ∈ + = ……………. ไมเปน f   2. พิจารณาความสัมพันธ { }2 ( , ) / ; 0r x y RxR x y y= ∈ = ≥ วาเปนฟงกชัน หรือไม วิธีทํา ใหพิจารณาที่คา y วาให y ออกมามากกวาตั้งแต 2 คาหรือไม…… จากสมการ 2 ; 0x y y= ≥ มีเทอม 2 y ซึ่งจะใหคา y ออกมา 2 คาคือคา +และคา - แตเงื่อนไขที่วา 0y ≥ ทําใหจํากัดคา y เปน + หรือ 0 ไดคาเดียว { }2 ( , ) / ; 0r x y RxR x y y∴ = ∈ = ≥ คา x 1 คา ใหคา y เพียงคาเดียว เทานั้น………เปน f 3. พิจารณาความสัมพันธ { }2 ( , ) / 3 1r x y RxR y x= ∈ + = − วาเปนฟงกชัน หรือไม วิธีทํา ใหพิจารณาที่คา y วาให y ออกมามากกวาตั้งแต 2 คาหรือไม…… จากสมการ 2 3 1y x+ = − มีเทอม 3y + ซึ่งจะมีคา y 2 คาที่แทนลงใน 3y + แลวใหคา ออกมาเทากัน เชน ถาคา y=1 แทนคาลงใน 3 1 3 4y + = + = คา  y=‐7 แทนคาลงใน 3 7 3 4y + = − + = { }2 ( , ) / 3 1r x y RxR y x∴ = ∈ + = − …………… ไมเปน f 5.3 การใชกราฟมาพิจารณาวาความสัมพันธนั้นเปนฟงกชัน ถาเราสามารถวาดกราฟของความสัมพันธใดๆได เราสามารถทดสอบไดวาความสัมพันธนั้น เปน f หรือไม ไดโดยการวาดเสนตรงใดๆที่ขนานกับแกน ( , )y c c R= ∈ แลวถา คา y 2คาใหคา ออกมาเทากัน
  • 45.
    45 เสนตรงนั้นตัดกราฟของความสัมพันธมากกวาตั้งแต 2 จุดขึ้นไปแสดงวาความสัมพันธนั้นไมเปน f ตัวอยาง เชน 1. พิจารณากราฟของความสัมพันธ { }2 ( , ) /r x y RxR y x∴ = ∈ = 2 y x= 2. พิจารณากราฟของความสัมพันธ { }( , ) /r x y RxR y x∴ = ∈ = 3. พิจารณากราฟของความสัมพันธ { }2 ( , ) /r x y RxR y x∴ = ∈ = • • 1 1( , )x y 1 2( , )x y y x เสนตรง y c= ตัดกับกราฟของ ความสัมพันธ r 2 จุด……ไมเปน f y c= y x y x= • • 1 1( , )x y 1 2( , )x y เสนตรง y c= ตัดกับกราฟของ ความสัมพันธ r 2 จุด……ไมเปน f y x y c= • 1 1( , )x y y c= เสนตรง y c= ตัดกับกราฟของ ความสัมพันธ r เพียง 1 จุด……เปน f 2 y x=
  • 46.
    46 4. พิจารณากราฟของความสัมพันธ {}2 2 ( , ) / 9r x y RxR x y∴ = ∈ + = 5.4 ฟงกชันจาก A ไป B ฟงกชัน f เปนฟงกชันจาก A ไป B ก็ตอเมื่อ โดเมนของ f เทากับเซต A และเรนจของ f เปนสับเซตของเซต B เขียนแทนดวย :f A B→ ( : ) ( )f ff A B D A R B→ ↔ = ∧ ⊂ ตัวอยาง เชน 1. กําหนด { } { }1,2,3,4 , , ,A B a b c= = ฟงกชัน { }1 (1, ),(2, ),(3, ),(4, )f a a b c= , { }2 (1, ),(2, ),(3, ),(4, )f a a a c= และ { }3 (1, ),(2, ),(4, )f a a c= เปนฟงกชันจาก A B→ หรือไม วิธีทํา { }1 (1, ),(2, ),(3, ),(4, )f a a b c= 1) 1f เปนฟงกชัน หา 1fD และ 1fR จาก { }1 (1, ),(2, ),(3, ),(4, )f a a b c= y x 1 1( , )x y y c= 2 2 9x y+ = • • 1 2( , )x y เสนตรง y c= ตัดกับกราฟของ ความสัมพันธ r 2 จุด……ไมเปน f
  • 47.
    47 { }1 1,2,3,4fD= { }1 , ,fR a b c= 2) จาก { }1,2,3,4A = และ { }1 1,2,3,4fD = 1fD A∴ = และ { }, ,B a b c= , { }1 , ,fR a b c= 1fR B∴ ⊂ 3) 1 :f A B→ สามารถเขียนเปนแผนภาพไดดังนี้ A B 1f 1 :f A B→ 1fD A= 1fR B⊂ { }2 (1, ),(2, ),(3, ),(4, )f a a a c= สามารถเขียนเปนแผนภาพไดดังนี้  1 2 3 4 a b c
  • 48.
    48 A B { } {} 2 2 1,2,3,4 , f f D R a c = = 2 2 f f D A R B = ⊂ { }3 (1, ),(2, ),(4, )f a a c= สามารถเขียนเปนแผนภาพไดดังนี้  1 2 3 4 a b c 2f 2 :f A B→
  • 49.
    49 A B { } {} 3 3 1,2,4 , f f D R a c = = 3fD A≠ 5.5 ฟงกชันจาก A ไปทั่วถึง B ฟงกชัน f เปนฟงกชันจาก A ไปทั่วถึง B ก็ตอเมื่อ โดเมนของ f เทากับเซต A   และเรนจของ f เทากับเซต B เขียนแทนดวย : onto f A B⎯⎯⎯→ ( : ) ( )onto f ff A B D A R B⎯⎯⎯→ ↔ = ∧ = ตัวอยาง เชน 1. กําหนด { } { }, , , , 1,2,3A a b c d B= = ฟงกชัน { }1 ( ,1),( ,2),( ,3),( ,1)f a b c d= , { }2 ( ,1),( ,1),( ,1),( ,1)f a b c d= และ { }3 ( ,1),( ,2),( ,3)f a b d= เปนฟงกชันจาก A ไปทั่วถึง B หรือไม 1 2 3 4 a b c 3f 3f ไมเปนฟงกชันจาก A ไป B
  • 50.
    50 วิธีทํา { }1 (,1),( ,2),( ,3),( ,1)f a b c d= สามารถเขียนเปนแผนภาพไดดังนี้  A B 1 1 f f D A R B = = 1 : onto f A B⎯⎯⎯→ { }2 ( ,1),( ,1),( ,1),( ,1)f a b c d= สามารถเขียนเปนแผนภาพไดดังนี้  a b c d 1 2 3 1f { } { } 1 1 , , , 1,2,3 f f D a b c d R = =
  • 51.
    51 A B { } {} 2 2 , , , 1 f f D a b c d R = = 2 2 f f D A R B = ≠ { }3 ( ,1),( ,2),( ,3)f a b d= สามารถเขียนเปนแผนภาพไดดังนี้  a b c d 1 2 3 2f 2f ไมเปนฟงกชันจาก A ไปทั่วถึง B
  • 52.
    52 A B { } {} 3 3 , , 1,2,3 f f D a b d R = = 3fD A≠ 5.6 ฟงกชันหนึ่งตอหนึ่งจาก A ไป B ฟงกชัน f เปนฟงกชันหนึ่งตอหนึ่งจาก A ไป B ก็ตอเมื่อ f เปนฟงกชันจาก A ไป B โดยที่ถา 1 1( , )x y f∈ และ 2 1( , )x y f∈ แลว 1 2x x= เขียนแทน ดวย 1:1 :f A B⎯⎯→ [ ]1:1 1 2 1 2( : ) ( : ) [( ) ( )]f A B f A B y y x x⎯⎯→ ↔ → ∧ = → = ตัวอยาง เชน 1. กําหนด { } { }, , , , 1,2,3,4A a b c d B= = ฟงกชัน { }1 ( ,1),( ,3),( ,2),( ,4)f a b c d= , { }2 ( ,1),( ,1),( ,2),( ,4)f a b c d= และ { }3 ( ,1),( ,2),( ,3)f a b d= เปนฟงกชันหนึ่งตอหนึ่งจาก A ไป B หรือไม a b c d 1 2 3 3f 3f ไมเปนฟงกชันจาก A ไปทั่วถึง B
  • 53.
    53 วิธีทํา { }1 (,1),( ,3),( ,2),( ,4)f a b c d= สามารถเขียนเปนแผนภาพไดดังนี้  A B { }2 ( ,1),( ,1),( ,2),( ,4)f a b c d= สามารถเขียนเปนแผนภาพไดดังนี้  1 2 3 4 a b c d 1f 1 :f A B→ 1f ไมมีการจับคูที่สมาชิกตัวหลังซ้ํากัน 1:1 1 :f A B⎯⎯→
  • 54.
    54 A B { }3( ,1),( ,2),( ,3)f a b d= สามารถเขียนเปนแผนภาพไดดังนี้  A B 1 2 3 4 a b c d 2f 2 :f A B→ 2f มีการจับคูที่สมาชิกตัวหลังซ้ํากัน คือ (a,1) กับ (b,1) ไมเปน 1:1 2 :f A B⎯⎯→ 1 2 3 4 a b c d 3f ไมเปน 3 :f A B→ เพราะ 3fD A≠ ไมเปน 1:1 3 :f A B⎯⎯→
  • 55.
    55 5.7 ฟงกชันหนึ่งตอหนึ่งจาก Aไปทั่วถึง B ฟงกชัน f เปนฟงกชันหนึ่งตอหนึ่งจาก A ไปทั่วถึง B ก็ตอเมื่อ f เปนฟงกชันหนึ่ง ตอหนึ่งจาก A ไป B และ f เปนฟงกชันจาก A ไปทั่วถึง B เขียนแทนดวย 1:1 : onto f A B⎯⎯⎯→ 1:1 1:1 ( : ) ( : ) ( : )onto onto f A B f A B f A B⎡ ⎤⎯⎯⎯→ ↔ ⎯⎯→ ∧ ⎯⎯⎯→⎣ ⎦ ตัวอยาง เชน 1. กําหนด { } { }, , , , , 1,2,3,4,5A a b c d e B= = ฟงกชัน { }( ,1),( ,3),( ,2),( ,4),( ,5)f a b c d e= เปนฟงกชันหนึ่งตอหนึ่งจาก A ไปทั่วถึง B หรือไม วิธีทํา สามารถเขียนเปนแผนภาพไดดังนี้  A B 1 2 3 4 5 a b c d e f 1:1 :f A B⎯⎯→ เพราะ ไมมีสมาชิกตัวหลังซ้ํากัน 1:1 2 : onto f A B⎯⎯⎯→ : onto f A B⎯⎯⎯→ เพราะ fR B=
  • 56.
    56 2. กําหนด {} { }, , , , 1,2,3,4,5A a b c d B= = ฟงกชัน { }( ,1),( ,2),( ,3),( ,5)f a b c d= เปนฟงกชันหนึ่งตอหนึ่งจาก A ไปทั่วถึง B หรือไม วิธีทํา สามารถเขียนเปนแผนภาพไดดังนี้  A B สามารถสรุปความสัมพันธของฟงกชันชนิดตางๆ เปนแผนภาพของเซตไดดังนี้  1 2 3 4 5 a b c d f 1:1 :f A B⎯⎯→ เพราะ ไมมีสมาชิกตัวหลังซ้ํากัน ไมเปน 1:1 : onto f A B⎯⎯⎯→ ไมเปน : onto f A B⎯⎯⎯→ เพราะ fR B≠ M=เซตของ :f A B⎯⎯→ N=เซตของ 1:1 :f A B⎯⎯→ Q=เซตของ : onto f A B⎯⎯⎯→ =เซตของความสัมพันธที่เปนฟงกชัน P=เซตของฟงกชันที่ไมใช ฟงกชันจาก Aไป B S=เซตของ 1:1 : onto f A B⎯⎯⎯→ M N Q S P
  • 57.
    57 ตอไปนี้เปนตัวอยางเกี่ยวกับความสัมพันธที่เปนฟงกชัน และฟงกชันในรูปแบบตางๆดังนี้ ตัวอยางที่ 1ความสัมพันธตอไปนี้เปน :f R R⎯⎯→ หรือไม ถาใชเปนฟงกชันประเภท ใดบาง 1.1) { }3 1 ( , ) /r x y y x= = 1.2) { }2 2 ( , ) / 1r x y y x= = − 1.3) 3 1 ( , ) / 8 x r x y y x −⎧ ⎫ = =⎨ ⎬ +⎩ ⎭ 1.4) { }4 ( , ) / 1 1r x y y x x= = + − − 1.5) { }5 ( , ) /r x y x y x y= + ≥ + วิธีทํา 1.1) 1r f= เพราะวาสามารถเขียนใหอยูในรูป y = (กลุมของตัวแปร x) 1 1,r rD R R R= = 3 y x= , สามารถแทนคา x เปนจํานวนใดๆก็ได 1rx R D R∈ →∴ = 1 3 x y= , สามารถแทนคา y เปนจํานวนใดๆก็ได 1ry R R R∈ →∴ = 1r เปน :f R R→ เพราะวา 1 1r rD R R R= ∧ ⊂ 1r เปน : onto f R R⎯⎯⎯→ 1r เปน 1:1 :f R R⎯⎯→ 1r เปน 1:1 : onto f R R⎯⎯⎯→ เพราะวา 1rR R= เพราะวาสามารถเขียนสมการใหอยูในรูป x=(กลุมของตัวแปร y) คือ 1 3 x y= ได { }3 1 ( , ) /r x y y x= = เพราะวา 1r เปนทั้ง : onto f R R⎯⎯⎯→ และ 1r เปน 1:1 :f R R⎯⎯→
  • 58.
    58 1.2) 1.3) 2r f= [ ][ ]2 21,1 , 0,1r rD R= − = หา 2rD ; 2 1y x= − , ในรากหามติดลบ [ ] 2 2 2 1 0; 1 0; ( 1)( 1) 0; 1 1 1,1r x x x x x D ∴ − ≥ − ≤ − + ≤ − ≤ ≤ → ∴ = − หา 2rR ; 2 1 ; 0y x y= − ≥ [ ] 2 2 2 2 2 2 2 1 ; 1 ; 1 1 0 0 0 1 0,1r y x x y x y y y y R = − = − = ± − − ≥ ∧ ≥ → ≤ ≤ ∴ = 2r ไมเปน :f R R→ เพราะวา 2rD R≠ { }2 2 ( , ) / 1r x y y x= = − 3r f= เพราะวาสามารถเขียนใหอยูในรูป y = (กลุมของตัวแปร x) { } { }3 38 , 1r rD R R R= − − = − หา 2rD ; 1 8 x y x − = + , ตัวสวนหาม=0 { }3 8 0; 8 8r x x D R ∴ + ≠ ≠ − ∴ = − − หา 3rR ; จัดรูป x = (กลุมของตัวแปร y) { }3 1 ; ( 8) ( 1); 8 1; 8 8 1 8 1; (1 ) 8 1; 1 1 0; 1 1r x y y x x yx y x x y x yx y x y y x y y y R R − = + = − + = − + + − = + − = + = − − ≠ ≠ →∴ = − 3r ไมเปน :f R R→ เพราะวา 3rD R≠ 3 1 ( , ) / 8 x r x y y x −⎧ ⎫ = =⎨ ⎬ +⎩ ⎭ เพราะวาสามารถเขียนใหอยูในรูป y = (กลุมของตัวแปร x)
  • 59.
    59 1.4) –พิจารณาโดเมนและเรนจของความสัมพันธ -จัดกลุมตัวแปรในรูป..y=f(x) …… 11y x x= + − − -จากสมการสามารถแทนคา x เปน จํานวนใดๆก็ไดแลวสามารถหาคา y ไดเสมอ x R∴ ∈ { }4 ( , ) / 1 1r x y y x x= = + − − rD rR -จากสมการไมสามารถจัดกลุมตัวแปรในรูป...x=f(y) ได -ใหทําการถอดคาสัมบูรณออกกอน โดยการกําหนด ชวงของคา x แลวคอยจัดกลุมตัวแปรในรูป...x=f(y) { }4rD x R∴ = ∈ -จากสมการ… 1 1y x x= + − − … คาวิกฤติของคา x มี 2 คาคือ -1 และ 1 จากการจับ 1 0x + = และ 1 0x − = แกสมการหาคา x = -1,1 -แบงคา x เปน 3 ชวง ดังนี้ • • 1− 1 2 3 1x < − 1 1x− ≤ < 1x ≥ 1 1 ( 1) ( ( 1)) 1 1 2 y x x y x x y x x y = + − − = − + − − − = − − + − ∴ = − ∵ 1 1 ( 1) ( ( 1)) 1 1 2 ........ 2 1 1 1 1 2 2 2 y x x y x x y x x y y x x y x y = + − − = + − − − = + + − ∴ = = − ≤ < →∴− ≤ < ∴− ≤ < ∵ ∵ 1 1 1 ( 1) ( 1) 1 1 2 y x x y x x y x x y = + − − = + − − = + − + ∴ = ∵ { }4 / 2 2rR y R y∴ = ∈ − ≤ ≤
  • 60.
    60 • พิจารณาวาเปนฟงกชันอะไรบาง 4r f= เพราะวาสามารถเขียนใหอยูในรูป y= (กลุมของตัวแปร x) { }4 ( , ) / 1 1r x y y x x= = + − − [ ]4 4, 2,2r rD R R= = − 4r เปน :f R R→ เพราะวา 4 4r rD R R R= ∧ ⊂ 4r ไมเปน : onto f R R⎯⎯⎯→ 4r ไมเปน 1:1 :f R R⎯⎯→ 4r ไมเปน 1:1 : onto f R R⎯⎯⎯→ เพราะวา 4rR R≠ เพราะวาสามารถหาคา x อยางนอย 2 คา แทนในสมการ 1 1y x x= + − − แลว ไดคา y เทากัน เชน ที่ x=-3 แทนคาได y=-2 และที่ x=-2 ก็แทนคาได y=-2 เชนกัน เพราะวา 4r ไมเปน : onto f R R⎯⎯⎯→
  • 61.
    61 1.5) พิจารณาวา {}5 ( , ) /r x y x y x y= + ≥ + เปนฟงกชันหรือไม • โดยการหาคา x จํานวน 1 คา แทนลงไปในสมการ แลวไดคา y ออกมาอยางนอย 2 คาจะ ทําใหความสัมพันธนั้นไมเปนฟงกชัน เชนที่ x=2 , y=1 และที่ x=2 , y=2 แทนลง ในสมการ x y x y+ ≥ + ทําใหสมการเปนจริงทั้งคู 5...r not function∴ 5.8 การหาคาของฟงกชัน ในกรณีที่ f เปนฟงกชันเราสามารถแทน ( , )x y f∈ ดวย ( )y f x= การหา คาของฟงกชันเปนการหาคาของ ( )f x ที่ x เปนคาใดๆนั้นเอง ตัวอยางเชน 1. ให { }(1,2),(3,4),(2,7),(8,5)f = จงหาคาของ 1.1) (3)f 1.2) (8)f 1.3) ( (1))f f 1.4) (4)f 1.5) ถา ( ) 5f x = จงหาคา x วิธีทํา 1.1) (3) ?f = …….พิจารณาคูอันดับของฟงกชัน f ที่มีคา x=3……..(3,4) (3) 4f∴ = .... 2, 1 2 1 2 1 3 3 3 3.......... at x y x y x y true = = + ≥ + + ≥ + ≥ ≥ ..... 2, 2 2 2 2 2 4 4 4 4.......... at x y x y x y true = = + ≥ + + ≥ + ≥ ≥
  • 62.
    62 1.2) (8) ?f= …….พิจารณาคูอันดับของฟงกชัน f ที่มีคา x=8……..(8,5) (8) 5f∴ = 1.3) ( (1)) ?f f = ………หาคาของ (1)f กอน ได (1) 2f = ( (1)) (2) 7f f f∴ = = 1.4) (4) ?f = ………..เนื่องจากคูอันดับของฟงกชัน f ไมมีคูอันดับใดที่มีคา x=4 (4)f∴   หาคาไมได  1.5) ( ) 5f x =∵ ………พิจารณาคูอันดับที่มีคา y=5 ซึ่งก็คือคูอันดับ (8,5) 8x∴ = 2. ให ( ) 3 1f x x= − จงหาคาของ 2.1) (2)f 2.2) 2 ( 1)f x − วิธีทํา 2.1) (2) ?f = ………ทําการแทนคา x=2 ( ) 3 1 (2) 3(2) 1 (2) 6 1 (2) 5 f x x f f f = − = − = − ∴ = 2.2) 2 ( 1) ?f x − = ……….ทําการแทนคา x ดวย 2 ( 1)x − 2 2 2 2 2 2 ( ) 3 1 ( 1) 3( 1) 1 ( 1) 3 3 1 ( 1) 3 4 f x x f x x f x x f x x = − − = − − − = − − ∴ − = −
  • 63.
    63 3. กําหนดให (34) 4 3f x x− = + จงหาคาของ (8), (2)f f วิธีทํา 3.1) (8) ?f = ……….หาคา x ที่แทนใน 3x-4 แลวทําใหมีคาเทากับ 8 3 4 8 3 12 4 x x x − = = ∴ = …….แทนคา x=4 ลงใน (3 4) 4 3f x x− = + (3 4) 4 3 (3(4) 4) 4(4) 3 (8) 16 3 (8) 19 f x x f f f − = + − = + = + ∴ = 3.2) (2) ?f = ……….หาคา x ที่แทนใน 3x-4 แลวทําใหมีคาเทากับ 2 3 4 2 3 6 2 x x x − = = ∴ = …….แทนคา x=2 ลงใน (3 4) 4 3f x x− = + (3 4) 4 3 (3(2) 4) 4(2) 3 (2) 8 3 (2) 11 f x x f f f − = + − = + = + ∴ =
  • 64.
    64 แบบฝกหัด 1. ความสัมพันธตอไปนี้เปนฟงกชันหรือไม 1.1) {}1 (2,0),(3,1),(7,6)r = 1.2) { }2 (2,4),(2,6),(5,6),(9,6)r = 1.3) { }3 (3,2),(3,4),(3,5)r = 1.4) { }4 (0,4),( 3,5),(1,8)r = − 2. พิจารณาความเปนฟงกชันจากความสัมพันธตอไปนี้ 2.1) { }1 ( , ) / 3 9r x y RxR y x= ∈ = + 2.2) { }2 2 ( , ) /r x y RxR y x= ∈ =
  • 65.
    65 2.3) { }2 3( , ) /r x y RxR x y= ∈ = 2.4) { }2 4 ( , ) / , 0r x y RxR x y y= ∈ = ≤ 2.5) { }2 2 5 ( , ) / 4r x y RxR x y= ∈ + = 2.6) { }2 2 6 ( , ) / 4,0 2r x y RxR x y y= ∈ + = ≤ ≤ 2.7) { }2 2 7 ( , ) / 4,0 2 0 2r x y RxR x y x and y= ∈ + = ≤ ≤ ≤ ≤ 2.8) { }2 8 ( , ) / 2 8r x y RxR y x x= ∈ = − − 2.9) { }2 9 ( , ) / 2 8r x y RxR x y y= ∈ = − −
  • 66.
    66 2.10) { }2 10( , ) / 2 8, 1r x y RxR x y y y= ∈ = − − ≥ 3. กราฟจากความสัมพันธดังตอไปนี้ความสัมพันธใดเปนฟงกชัน 3.1) 3.2) 3.3) y x y x y x
  • 67.
  • 68.
    68 3.8) 3.9) 3.10) 4. กําหนด {}1,2A = และ { }3,4B = จงหา 4.1) ฟงกชันจาก A ไป B ไดแก y x y x y x
  • 69.
    69 4.2) ฟงกชันจาก Bไป A ไดแก 5. กําหนด { }1,2,3A = และ { },B a b= จงหา 5.1) ฟงกชันจาก A ไป B ไดแก 5.2) ฟงกชันจาก B ไป A ไดแก 6. กําหนด { }1,2,3A = และ { }, ,B a b c= จงหา 6.1) ฟงกชัน 1-1 จาก A ไป B ไดแก 6.2) ฟงกชัน 1-1 จาก B ไป A ไดแก
  • 70.
    70 6.3) ฟงกชันจาก Aไปทั่วถึง B ไดแก 7. ให { }2,6,9A = และ { }4,0,1,7B = − บอกชนิดของฟงกชันตอไปนี้ 7.1) { }1( ) (2, 4),(6,1),(2,1)f x = − 7.2) { }2 ( ) ( 4,2),(0,2),(1,2),(7,2)f x = − 7.3) { }3 ( ) ( 4,0),(0,0),(1,7),(7,7)f x = − 7.4) { }4 ( ) ( 4,2),(0,6),(1,6),(7,9)f x = − 7.5) { }5 ( ) (2,0),(6,1),(9, 4)f x = − 8. จงพิจารณาหาฟงกชัน 1-1 จากกราฟตอไปนี้ 8.1) y x
  • 71.
  • 72.
  • 73.
    73 10. กําหนด () 3 2f x x= − และ 2 2x− ≤ ≤ จงหา fR 11. กําหนด 2 ( ) 1f x x= + และ 4 2x− ≤ ≤ จงหา fR 12. กําหนด 2 ( ) 2 8f x x x= − − และ 2 2x− ≤ ≤ จงหา fR 13. กําหนดให 2 ( ) 2 5 2f x x x= − + เมื่อ 2 2x− ≤ ≤ จงหา 13.1) (0)f 13.2) ( 1)f − 13.3) (1)f 13.4) ( 2)f −
  • 74.
    74 13.5) ( 3)f− 13.6) (3)f 14. กําหนด 2 ( ) 2 f x x − = จงหา 14.1) ( 2)f − 14.2) (0)f 14.3) (1)f 14.4) ( 3)f 14.5) (2)f 14.6) (3)f เมื่อ 0x < เมื่อ 0 2x≤ ≤ เมื่อ 2x >
  • 75.
    75 15. กําหนด {}2 ( , ) / 4 5f x y RxR y x x= ∈ = − + จงหา fD และ fR 16. กําหนด 1 ( , ) / 2 f x y RxR y x ⎧ ⎫⎪ ⎪ = ∈ =⎨ ⎬ +⎪ ⎪⎩ ⎭ จงหา fD และ fR
  • 76.
    76 6. กราฟของความสัมพันธและฟงกชัน ในระบบแกนมุมฉากเราสามารถกําหนดจุดพิกัด (x,y) แทนคูอันดับของจํานวนจริงของ  ความสัมพันธr ใดๆได และจากการกําหนดพิกัดแทนคูอันดับนี้เอง เราจะไดกราฟของ ความสัมพันธ r ซึ่งจากกราฟนี้เองทําใหเราสามารถระบุโดเมนและเรนจของความสัมพันธได แทน การพิจารณาโดเมนและเรนจจากสมการของตัวแปร x และ y รวมทั้งการพิจารณาวาความสัมพันธ ใดเปนฟงกชัน และฟงกชันใดเปนฟงกชัน 1-1 บาง เปนตน ให R เปนเซตของจํานวนจริง และ r RxR⊂ กราฟของความสัมพันธ r คือ เซตของจุดบนระนาบ โดยที่แตละจุดแทนสมาชิกของความสัมพันธ r อาจสรุปประเภทของกราฟไดดังแผนภาพตอไปนี้  กราฟของความสัมพันธและฟงกชัน กราฟของจุด กราฟเสนตรง กราฟพาราโบลา กราฟวงกลม กราฟฟงกชันเอกโปเนนเชียล กราฟฟงกชันคาบันได กราฟฟงกชันกําลังสอง กราฟฟงกชันเชิงเสน กราฟฟงกชันคาสมบูรณ กราฟของอสมการ
  • 77.
    77 6.1 กราฟของจุด เปนกราฟของความสัมพันธหรือฟงกชันที่ประกอบไปดวยจุดที่ไมมีความตอเนื่องกันเปนเสน ตัวอยางเชน 1. จงเขียนกราฟของความสัมพันธ{ }(0,2),( 1, 1),(3,1),(2,2)r = − − 2. จงเขียนกราฟของความสัมพันธ { }( , ) / 4r x y AxA x y= ∈ + = โดยที่ { }0,1,2,3,4A = วิธีทํา แจกแจงสมาชิกของ r ไดดังนี้ { }(0,4),(1,3),(2,2),(3,1),(4,0)r = 1 2 31− 1− 1 2 • • • • (2,2) (3,1) ( 1, 1)− − (0,2) y x y x 1 2 3 4 1 2 3 4 0 • • • • • (0,4) (1,3) (2,2) (3,1) (4,0)
  • 78.
    78 6.2 กราฟเสนตรง ความสัมพันธที่สมการ xและ y มีกําลังเปน 1 และมีรูปแบบของสมการอยูในรูป y mx c= + โดยที่ m เปนคาความชันหรือความลาดเอียงของกราฟเสนตรง และ c คือระยะ ตัดแกน y ตัวอยางเชน กราฟของสมการ y=2x+1 จะเปนกราฟเสนตรงที่มีความลาดเอียงของ กราฟเทากับ 2 และมีระยะตัดแกน y เปน 1 ซึ่งสามารถวาดเปนกราฟไดดังนี้ ถาความลาดเอียงของกราฟเปน + จะไดกราฟเสนตรงที่เอียงทํามุมแหลมกับแกน x แตถา ความลาดเอียงเปน – จะไดกราฟเสนตรงที่เอียงทํามุมปานกับแกน x และถาความลาดเอียงมีคา เปน 0 กราฟจะเปนเสนตรงที่วางตัวตามแนวนอน สวนกราฟเสนตรงที่ทํามุมฉากกับแกน x คา ความชันของกราฟจะหาคาไมได โดยอาจสรุปลักษณะความลาดเอียงของกราฟไดดังนี้ y x 1 2 3 1 2 3 •(0,1) y x y x y x y x ความลาดเอียงเปน + ความลาดเอียงเปน - ความลาดเอียงเปน 0 ความลาดเอียงหาคาไมได
  • 79.
    79 ตัวอยางที่ 1 จงวาดกราฟของความสัมพันธ{ }( , ) / 3 1r x y y x= = + วิธีทํา จากสมการ y=3x+1 เมื่อเทียบกับรูปแบบสมการ y=mx+c จะไดคาความชันหรือ ความลาดเอียงเทากับ 3 และระยะตัดแกน y เทากับ 1 เพราะฉะนั้นจะไดวากราฟผานจุด (0,1) ในการวาดกราฟเสนตรงตองทราบจุด 2 จุด จุดที่ 1 คือ (0,1) ซึ่งเปนจุดตัดแกน y ทําการหาจุด ที่ 2 โดยการแทนคา y=0 แลวหาคา x จากสมการ y=3x+1 และ ตัวอยางที่ 2 จงวาดกราฟของความสัมพันธ { }( , ) / 3 4 2r x y x y= + = วิธีทํา หาจุดตัดแกน x และ y โดย 1) จุดตัดแกน x หาไดโดยแทนคา y=0 แลวหาคา x 3 4 2 3 4(0) 2 3 2 2 3 x y x x x + = + = = ∴ = จุดตัดแกน x เปน 1 ( ,0) 3 − จุดตัดแกน y เปน (0,1) y x• • 1 ( ,0) 3 − (0,1) จุดตัดแกน x เปน 2 ( ,0) 3 3 1 3(0) 1 1 y x y y = + = + ∴ = 3 1 0 3 1 3 1 1 3 y x x x x = + = + = − −⎛ ⎞ ∴ = ⎜ ⎟ ⎝ ⎠
  • 80.
    80 2) จุดตัดแกน yหาไดโดยแทนคา x=0 แลวหาคา y 3 4 2 3(0) 4 2 4 2 1 2 x y y y x + = + = = ∴ = 3) สามารถวาดกราฟไดดังนี้ 6.3 กราฟพาราโบลา ความสัมพันธที่มีสมการ x,y อยูในรูปกําลังสอง โดยมีรูปแบบอยูในรูป 2 y ax bx c= + + หรือ 2 x ay by c= + + โดยที่ a,b และ c คือคาคงที่ที่เปนจํานวนจริงใดๆ โดยแบงประเภท และชนิดของพาราโบลาไดดังนี้                                            ถา a >0 เปนกราฟพาราโบลาหงาย  2 y ax bx c= + + ถา a <0 เปนกราฟพาราโบลาคว่ํา จุดตัดแกน y เปน 1 (0, ) 2 y x• • 2 ( ,0) 3 1 (0, ) 2
  • 81.
    81 ถา a >0เปนกราฟพาราโบลาตะแคงขวา 2 x ay by c= + + ถา a <0 เปนกราฟพาราโบลาตะแคงซาย จากกราฟ 2 y ax bx c= + + พาราโบลาจะมีจุดยอดที่ จากกราฟ 2 x ay by c= + + พาราโบลาจะมีจุดยอดที่ 2 4 ( , ) 4 2 ac b b a a − − y x y x 2 y ax bx c= + + 0a < 0a > y x y x 2 x ay by c= + + 0a < 0a > 2 4 ( , ) 2 4 b ac b a a − −
  • 82.
    82 ตัวอยางที่ 1 จงวาดกราฟของความสัมพันธ 2 35 10y x x= + +   วิธีทํา หาคา a ,b และ c จากการเทียบสมการ 2 3 5 10y x x= + + กับ 2 y ax bx c= + + จะไดคา 3, 5, 10a b c= = = พิจารณาที่คา a=3 มีคาเปนบวก และกําลัง 2 อยูที่ x กราฟจะ เปนพาราโบลาหงาย มีจุดยอดอยูที่ 2 4 ( , ) 2 4 b ac b a a − − = 2 5 4(3)(10) 5 ( , ) 2(3) 4(3) 5 120 25 ( , ) 6 12 5 95 ( , ) 6 12 − − = − − = − = ตัวอยางที่ 2 จงวาดกราฟของความสัมพันธ 2 3 5 10x y y= + +   วิธีทํา จากสมการเทียบส.ป.ส.หาคา a,b,c ได a=3,b=5,c=10 คา a เปนบวกและกําลัง สองอยูที่ y จะไดกราฟพาราโบลาตะแคงขวา มีจุดยอดอยูที่ 5 95 ( , ) 6 12 − เหมือนตัวอยางที่แลว เพราะคา a,b,c เหมือนกัน y x • 5 95 ( , ) 6 12 − y x • 5 95 ( , ) 6 12 −
  • 83.
    83 ตัวอยางที่ 3 จงวาดกราฟของความสัมพันธ 2 38 10x y y= − + + วิธีทํา จากสมการเทียบส.ป.ส.หาคา a,b,c ได a=-3,b=8,c=10 คา a เปนลบและกําลัง สองอยูที่ y จะไดกราฟพาราโบลาตะแคงซาย มีจุดยอดอยูที่ 2 2 4 ( , ) 4 2 4( 3)(10) 8 8 ( , ) 4( 3) 2( 3) 120 64 8 ( , ) 12 6 184 4 ( , ) 12 3 46 4 ( , ) 3 3 ac b b a a − − = − − − = − − − − − = − − = = ตัวอยางที่ 4 จงวาดกราฟของความสัมพันธ 2 8 10y x x= − + + วิธีทํา จากสมการเทียบส.ป.ส. หาคา a,b,c ได a=-1 , b=8 และ c=10 คา a เปนลบและ กําลังสองอยูที่ x จะไดกราฟพาราโบลาคว่ํา มีจุดยอดอยูที่ 2 4 ( , ) 2 4 b ac b a a − − = 2 8 4( 1)(10) 8 ( , ) 2( 1) 4( 1) 40 64 (4, ) 4 104 (4, ) 4 (4,26) − − − = − − − − = − − = − = y x • 46 4 ( , ) 3 3
  • 84.
    84 6.4 กราฟของวงกลม ความสัมพันธที่มีสมการทั่วไปอยูในรูป 22 2 ( ) ( )x h y k r− + − = โดยที่ ( , )h k คือจุด ศูนยกลางของวงกลม และ r คือรัศมีของวงกลม ตัวอยางที่ 1 จงวาดกราฟของความสัมพันธ 2 2 ( 3) ( 1) 9x y− + − = วิธีทํา จัดสมการใหอยูในรูปแบบ 2 2 2 ( ) ( )x h y k r− + − = ได 2 2 2 ( 3) ( 1) 3x y− + − = เทียบคา h,k และ r ไดคา h=3,k=1 และ r=3 ไดกราฟวงกลมที่มีจุดศูนยกลางที่ (3,1) และมีรัศมีเทากับ 3 สามารถวาดกราฟไดดังนี้ y x (4,26) x ( , )h k • • r y • 3r = y x (3,1)
  • 85.
    85 ตัวอยางที่ 2 จงวาดกราฟของความสัมพันธ 22 ( 2) ( 1) 4x y− + + = วิธีทํา จัดสมการใหอยูในรูปทั่วไป คือ 2 2 2 ( 2) ( 1) 2x y− + + = จะไดคา h=2,k=-1 และ r=2 สามารถวาดกราฟไดดังนี้ 6.4 กราฟของอสมการ เมื่อเราเรียนรูกราฟเสนตรง กราฟพาราโบลา และกราฟวงกลม แลว กราฟของอสมการก็จะ กลาวถึงกราฟอสมการของกราฟเสนตรง พาราโบลา และวงกลม ดังจะยกตัวอยางตอไปนี้ ตัวอยางที่ 1 จงเขียนกราฟของ 3 4y x≤ + วิธีทํา วาดกราฟของ 3 4y x= + กอน ซึ่งเปนกราฟเสนตรง แลวเลือกคา y ที่นอยกวาหรือ เทากับเสนกราฟ ดังรูป y x (2, 1)− • 2r = y x 3 4y x≤ +
  • 86.
    86 ตัวอยางที่ 2 จงเขียนกราฟของ3 4y x> + วิธีทํา วาดกราฟของ 3 4y x= + กอน แลวเลือกคา y ที่มากกวาเสนกราฟ ดังรูป ตัวอยางที่ 3 จงเขียนกราฟของ 2 2 1y x x> + + วิธีทํา วาดกราฟของ 2 2 1y x x= + + กอน ซึ่งเปนกราฟพาราโบลาแลวเลือกคา y ที่ มากกวาเสนกราฟ ดังรูป ตัวอยางที่ 4 จงเขียนกราฟของ 2 2 1x y+ > วิธีทํา วาดกราฟของ 2 2 1x y+ = กอน ซึ่งเปนกราฟวงกลมแลวเลือกพื้นที่ของกราฟอยู ในชวงนอกวงกลม ดังรูป x 3 4y x> + y y x 2 2 1y x x> + +
  • 87.
    87 7. พีชคณิตของฟงกชัน คือการดําเนินการของฟงกชัน เชนการนําฟงกชันมาบก ลบ คูณ หรือหารกัน โดยมีลักษณะ ดังนี้ กําหนดให f และ g เปนฟงกชัน 1) การนําฟงกชันมาบวกกัน-ฟงกชัน f บวกฟงกชัน g เขียนแทนดวย f+g โดยมี ความหมายดังนี้ ( )( ) ( ) ( ) f g f gf g x f x g x D D D++ = + ⇒ = ∩ 2) การนําฟงกชันมาลบกัน-ฟงกชัน f ลบฟงกชัน g เขียนแทนดวย f-g โดยมีความหมาย ดังนี้ ( )( ) ( ) ( ) f g f gf g x f x g x D D D+− = − ⇒ = ∩ 3) การนําฟงกชันมาคูณกัน-ฟงกชัน f คูณฟงกชัน g เขียนแทนดวย f g⋅ โดยมี ความหมายดังนี้ ( )( ) ( ) ( ) f g f gf g x f x g x D D D+⋅ = ⋅ ⇒ = ∩ y x 2 2 1x y+ >
  • 88.
    88 4) การนําฟงกชันมาหารกัน-ฟงกชัน fหารฟงกชัน g เขียนแทนดวย f g โดยมีความหมาย ดังนี้ ( ) ( )( ) , ( ) 0 ( ) { | ( ) 0} ( ) f g f g f f x x g x D D D x g x g g x += ≠ ⇒ = ∩ − = ตัวอยาง เชน 1. ถา 2 ( ) 3 2 1f x x x= − + และ ( ) 2 1g x x= − จงหา ( )( ) , ( )( ) , ( )( )f g x f g x f g x+ − ⋅ และ ( ) f x g ⎛ ⎞ ⎜ ⎟ ⎝ ⎠ วิธีทํา 1) หา ( )( )f g x+ จาก ( )( ) ( ) ( ) , f g f gf g x f x g x D D D++ = + = ∩ 2 2 2 ( )( ) (3 2 1) (2 1) , ( )( ) 3 2 1 2 1 , ( )( ) 3 , f g f g f g x x x x D R R f g x x x x D R f g x x x R + + + = − + + − = ∩ + = − + + − = + = ∈ 2) หา ( )( )f g x− จาก ( )( ) ( ) ( ) , f g f gf g x f x g x D D D−− = − = ∩ 2 2 2 ( )( ) (3 2 1) (2 1) , ( )( ) 3 2 1 2 1 , ( )( ) 3 2 , f g f g f g x x x x D R R f g x x x x D R f g x x x x R − − − = − + − − = ∩ − = − + − + = − = − 4 + ∈
  • 89.
    89 3) หา ()( )f g x⋅ จาก ( )( ) ( ) ( ) , f g f gf g x f x g x D D D⋅⋅ = ⋅ = ∩ 2 2 2 ( )( ) (3 2 1)(2 1) , ( )( ) (3 2 1)(2 ) (3 2 1) , f g f g f g x x x x D R R f g x x x x x x D R ⋅ ⋅ ⋅ = − + − = ∩ ⋅ = − + − − + = 3 2 2 3 2 ( )( ) (6 2 ) (3 2 1) , ( )( ) 6 7 4 1 , f gf g x x x x x x D R f g x x x x x R ⋅⋅ = − 4 + − − + = ⋅ = − + − ∈ 4) หา ( )( ) f x g จาก ( ) ( )( ) , ( ) { | ( ) 0} ( ) f f g g f f x x D D D x g x g g x = = ∩ − = 2 2 2 3 2 1 1 ( )( ) , ( ) { | } 2 1 2 3 2 1 1 ( )( ) , { | } 2 1 2 3 2 1 1 ( )( ) , 2 1 2 f g f g f x x x D R R x x g x f x x x D R x x g x f x x x x g x + − + = = ∩ − = − − + = = − = − − + = ≠ − 2. ถา 2 ( ) 3 2 1f x x x= − + โดยที่ 3 3x− ≤ ≤ และ ( ) 2 1g x x= − โดยที่ 0 5x≤ ≤ จงหา ( )( )f g x+ และ ( )( ) f x g วิธีทํา 1) หา ( )( )f g x+ จาก ( )( ) ( ) ( ) , f g f gf g x f x g x D D D++ = + = ∩ 2 2 2 ( )( ) (3 2 1) (2 1) , [3, 3] [0,5] ( )( ) 3 2 1 2 1 , [0,3] ( )( ) 3 , 3 f g f g f g x x x x D f g x x x x D f g x x x + + + = − + + − = − ∩ + = − + + − = + = 0 ≤ ≤
  • 90.
    90 2) หา ()( ) f x g จาก ( ) ( )( ) , ( ) { | ( ) 0} ( ) f f g g f f x x D D D x g x g g x = = ∩ − = 2 2 2 2 3 2 1 1 ( )( ) , ([ 3,3] [0,5]) { | } 2 1 2 3 2 1 1 ( )( ) , [0,3] { | } 2 1 2 3 2 1 1 1 ( )( ) , [0, ) ( ,3] 2 1 2 2 3 2 1 1 ( )( ) , 0 2 1 2 f g f g f g f x x x D x x g x f x x x D x x g x f x x x D g x f x x x x g x − + = = − ∩ − = − − + = = − = − − + = = ∪ − − + = ≤ < − 8. ฟงกชันประกอบ คือ การซอนหรือเชื่อมโยงกันของฟงกชันอยางนอย 2 ฟงกชัน อาจอธิบายโดยภาพการ เชื่อมโยงไดดังตัวอยางตอไปนี้ หรือ 1 3 2 x< ≤ 1 2 4 3 6 5 0 2 8 A B f g C ฟงกชัน f และ g เชื่อมโยงกันโดยเซต B เราสามารถหาคาของฟงกชันประกอบ f และ g ได เชน ( )(1)g f ⇒ มีคาหรือความหมายเปน ( (1)) (3) 0g f g= =
  • 91.
    91 ตัวอยาง เชน 1. ให( ) 2 1f x x= + และ 2 ( ) 4g x x= + จงหา g f และ f g วิธีทํา 1) ( )( ) ( ( ))g f x g f x= 2 2 2 (2 1) (2 1) 4 (4 4 1) 4 4 4 5 g x x x x x x = + = + + = + + + = + + 2) ( )( ) ( ( ))f g x f g x= 2 2 2 2 2 ( 4) 2( 4) 1 2 8 1 2 9 f x x x x = + = + + = + + = + ขอสังเกต 1) ถา f gR D∩ ≠ ∅ แสดงวาสามารถหา g f ได ถา g fR D∩ ≠ ∅ แสดงวาสามารถหา f g ได 2) ( )( )f g x ไมจําเปนตองเทากับ ( )( )g f x 2. ให ( ) 4f x x= + และ ( ) 3 9g x x= + จงหา ( )( )g f x และ ( )( )f g x วิธีทํา 1) ตรวจสอบวาสามารถหา ( )( )g f x และ ( )( )f g x ไดหรือไม ⇒ถา ( )( )g f x หาได แลว [f g fR D R R∩ ≠ ∅ = และ ]gD R= R R∩ ≠ ∅ R ≠ ∅ จริง ( )( )g f x∴ สามารถหาคาได
  • 92.
    92 ⇒ถา ( )()f g x หาได แลว [g f gR D R R∩ ≠ ∅ = และ ]fD R= R R∩ ≠ ∅ R ≠ ∅ จริง ( )( )f g x∴ สามารถหาคาได 2) หาคาของ ( )( )g f x และ ( )( )f g x ( )( ) ( ( ))g f x g f x⇒ = ( 4) 3( 4) 9 3 12 9 3 21 g x x x x = + = + + = + + = + ( )( ) 3 21g f x x∴ = + ( )( ) ( ( ))f g x f g x⇒ = (3 9) (3 9) 4 3 13 f x x x = + = + + = + ( )( ) 3 13f g x x∴ = + 3. กําหนดให ( )f x = และ ( ) 2 5g x x= + จงหาคาของ ( )(3)f g และ ( )( 2)g f − วิธีทํา 1) หาคา ( )(3)f g ( )(3) ( (3))f g f g= (2(3) 5) (11) f f = + = จาก ( )f x = 2x 7x − เมื่อ 1x ≥ เมื่อ 1x < 2x 7x − เมื่อ 1x ≥ เมื่อ 1x < 11x = (11)f
  • 93.
    93 (11) 2(11) 22f⇒= = ( )(3) 22f g∴ = 2) หาคา ( )( 2)g f − ( )( 2) ( ( 2))g f g f− = − จาก ( )f x = ( ( 2)) ( 2 7)g f g⇒ − = − − ( 9) 2( 9) 5 18 5 13 g= − = − + = − + = − ( )( 2) 13g f∴ − = − 9. ความสัมพันธผกผันและฟงกชันผกผัน เมื่อกําหนดให r เปนความสัมพันธใดๆจาก A ไป B {( , ) }r x y A B= ∈ × ความสัมพันธผกผันของ r เราเขียนแทนดวย 1 r− มีความหมายดังนี้ 1 {( , ) | ( , ) }r y x x y r− = ∈ ในกรณีของฟงกชันผกผันก็เชนเดียวกันกับความสัมพันธผกผันคือ ถาให f เปนฟงกชันจาก A ไป B แลว ฟงกชันผกผันของ f เขียนแทนดวย 1 f − มีความหมายคือ 1 {( , ) | ( , ) }f y x x y f− = ∈ ตัวอยาง เชน 2x 7x − เมื่อ 1x ≥ 2x = − ( 2)f − เมื่อ 1x <
  • 94.
    94 1. ให {1,2,3,4}A= และ { , , , }B a b c d= และ {(1, ),(2, ),(3, )}r a c d= จงหา 1 r− วิธีทํา หา 1 r− ไดโดยการสลับ (x,y) เปน (y,x) ดังนี้ 1 {( ,1),( ,2),( ,3)}r a c d− = 2. กําหนด 2 {( , ) | 2 1}r x y A B y x= ∈ × = + จงหา 1 r− วิธีทํา หา 1 r− ไดโดยการสลับ (x,y) เปน (y,x) 3. กําหนดให 3 1 {( , ) | } 2 1 x r x y R R y x + = ∈ × = + จงหา 1 r− วิธีทํา 1 3 1 {( , ) | } 2 1 y r x y R R x y − + = ∈ × = + พิจารณา 3 1 2 1 y x y + = + (2 1) 3 1 2 3 1 1 3 2 1 (3 2 ) x y y xy x y x y xy x y x + = + + = + − = − − = − 2 {( , ) | 2 1}r x y A B y x= ∈ × = + 1 2 {( , ) | 2 1}r y x B A y x− = ∈ × = + 1 2 {( , ) | 2 1}r x y B A x y− = ∈ × = +
  • 95.
    95 1 3 2 x y x − = − 1 1 {(, ) | } 3 2 x r x y R R y x − − ∴ = ∈ × = − 4. ให {( , ) | ( ) 2 5}f x y R R f x x= ∈ × = + จงหา 1 f − วิธีทํา พิจารณา………. 2 5x y= + ………คา 0x ≥ 2 2 5x y= + ………คา 0x ≥ 2 5 2x y− = ………คา 0x ≥ 2 5 2 x y − = ………คา 0x ≥ 2 1 5 {( , ) | , 0} 2 x f x y R R y x− − ∴ = ∈ × = ≥ 5. กําหนดให (3 1) 2 8f x x− = + แลว 1 (10)f − เทากับเทาใด วิธีทํา 1) สมมติให …….. 2) จาก (3 1) 2 8f x x− = + นํามาเทียบกับ ( ) 10f a = จะไดวา…….. 3) 1 (10) 2f − = {( , ) | 2 5}f x y R R y x= ∈ × = + 1 {( , ) | 2 5}f x y R R x y− = ∈ × = + 1 (10)f a− = ( ) 10f a = 2 8 10 2 2 1 x x x + = = = 3 1 3(1) 1 3 1 2 x a a a a − = − = − = ∴ =
  • 96.
    96 6. กําหนดให 1 1 (1) 1 2 2 f x x+ = − แลว 1 (2)f − เทากับเทาใด วิธีทํา 1) สมมติให …….. 2) จาก 1 1 ( 1) 1 2 2 f x x+ = − นํามาเทียบกับ ( ) 2f a = จะไดวา…….. 3) 1 (2) 4f − = 7. กําหนดฟงกชัน f และ g ดังนี้ 3 ( ) , 2 x f x x R + = ∈ และ ( ) ,g x x x R= ∈ เมื่อ 3x = คาของ 1 1 [( )( ) ( )(2)] 2 f g x f g x − − − − เทากับเทาใด วิธีทํา 1) หาคาของ 1 1 1 1[( )(3) ( )(2)] ( )(3) ( )(2) 3 2 f g f g f g f g − − − −− = − − 2) หาคาของ 1 ( )(3)f g− 1 1 ( )(3) ( (3))f g f g− − = 1 1 (3) (3) f f − − = = สมมติให 1 1 2 2 1 3 2 6 x x x − = = = 1 1 2 1 (6) 1 2 3 1 4 x a a a a + = + = + = ∴ = 1 (2)f a− = ( ) 2f a = 1 (3)f a− = ( ) 3f a =
  • 97.
    97 นํา ( )3f a = มาเทียบกับ 3 ( ) 2 x f x + = 1 ( )(3) 3f g− ∴ = 3) หาคาของ 1 ( )(2)f g− 1 1 ( )(2) ( (2))f g f g− − = 1 1 ( 2 ) (2) f f − − = = สมมติให นํา ( ) 2f a = มาเทียบกับ 3 ( ) 2 x f x + = 1 ( )(2) 1f g− ∴ = 4) หาคา 1 1 ( )(3) ( )(2)f g f g− − − 1 1 ( )(3) ( )(2) 3 1 2f g f g− − − = − = ∴เมื่อ 3x = คาของ 1 1 [( )( ) ( )(2)] 2 2 f g x f g x − − − = − 3 3 2 3 6 3 x x x + = + = = 3 3 x a a a = = ∴ = 1 (2)f a− = ( ) 2f a = 3 2 2 3 4 1 x x x + = + = = 1 1 x a a a = = ∴ =
  • 98.
  • 99.
    99 3) 3 {(, ) | 1}r x y y x= = + 4) 4 {( , ) | 1}r x y y x= > +
  • 100.
    100 5) 5 {(, ) | }r x y y x= = 6) 6 {( , ) | 2}r x y y x= + =
  • 101.
    101 7) 7 {(, ) |r x y y x= ≥ และ 10 0}x y− ≤ 8) 2 8 {( , ) | 2 3}r x y y x x= = − +
  • 102.
    102 9) 2 9 {( ,) | 2 3,0 3}r x y y x x x= = − + ≤ ≤ 10) 2 10 {( , ) | 2 3}r x y y x x= = − +
  • 103.
    103 11) ( )fx = 12) ( ) 4f x x= − 4 ; 2x x− ≥ ; 2x x− <
  • 104.
    104 13) ( )3 4f x x= − + 14) ( )f x = 2 ; 0x x > 2 ; 0x x− ≤
  • 105.
    105 15) 2 2 11 {(, ) | 4}r x y R R x y= ∈ × + ≥ 16) 2 12 {( , ) | ( 1) }r x y R R x y= ∈ × ≥ +
  • 106.
    106 17) 2 13 {( ,) | ( 1) }r x y R R x y= ∈ × < − − 18) 2 14 {( , ) | 1 2 }r x y R R x y y= ∈ × − ≥ +
  • 107.
    107 19) 15 {(, ) | 3}r x y R R x y= ∈ × ≥ − 20) 16 {( , ) | 1 1}r x y R R y x= ∈ × < − + +
  • 108.
    108 2. ให {(0,2),(2,3),(3,4),(4,5)}f= และ {(0,1),(1,2),(2,0)}g = จงหา 1) f g+ 2) f g− 3) f g⋅ 4) f g
  • 109.
    109 3. ให {(1,3),(2,7),(3,9),(5,10)}f= และ {(1,3),(2,5),(3,0),(4,2)}g = จงหา 1) f g+ 2) f g− 3) f g⋅ 4) f g
  • 110.
    110 4. ให () 3 , ( ) 4 2f x x g x x= = + จงหาพีชคณิตของฟงกชันตอไปนี้ 1) f g+ 2) f g− 3) f g⋅ 4) f g
  • 111.
    111 5. ถา () (3 )(2 )f x x x= + − และ 1 ( ) 3 g x x = + แลวจงหาโดเมนของ f g−
  • 112.
    112 6. ให 2 ( )1f x x= − เมื่อ 2 2x− ≤ ≤ และ ( ) 2 2g x x= − เมื่อ 1 5x− ≤ ≤ จงหา ,f g f gD R− − และ f g−
  • 113.
    113 7. ให 2 ( )5 2, ( )f x x g x x= + = จงหาพีชคณิตของฟงกชันตอไปนี้ 1) f g+ 2) f g− 3) f g⋅ 4) f g
  • 114.
    114 8. ให 2 6 1 () , ( ) 2 x x f x g x x x − − = = − จงหาพีชคณิตของฟงกชันตอไปนี้ 1) f g+ 2) f g− 3) f g⋅ 4) f g
  • 115.
    115 9. ให {(1,2),(3,4),(5,6)}f= {(2,10),(4,20),(6,30)}g = จงหา g f 10. ให {(1,7),(2,8),(3,9),(7,1),(8,2),(9,3)}f = {(1,1),(2,2),(3,3),(7,7),(8,8),(9,9)}g = จงหา , ,g f f g g g
  • 116.
    116 11. ให () 6, ( ) 2 3f x x g x x= + = − ใหหา ( )(2)g f และ ( )(3)f g 12. ให 2 ( ) 2 , ( ) 5f x x x g x x= − = − ใหหา ( )(3)g f และ ( )(9)f g
  • 117.
    117 13. กําหนด () 3f x x= และ ( )g x = จงหา 1 ( )( ) 5 g f − 14. กําหนดให ( ) 3f x x= ( )h x = 2 ( ) 1g x x= + จงหาวา ( )(1)f h g มีคาเทากับเทาใด 2 ; 1x x ≥ − 2 ; 1 3 x x − ≤ − 2 2 ; 0x x− < 2 3 ; 0x x− ≥
  • 118.
    118 15.กําหนด ( )2 1f x x= + และ ( )( ) 2 4g f x x= + จงหา ( )g x 16.กําหนด ( ) 2f x x= − และ 2 ( )( ) 4 4g f x x x= − − จงหา ( 1)g −
  • 119.
    119 17. จงหา ()f x จาก ( )g x และ ( )( )g f x ที่กําหนดใหตอไปนี้ 17.1) ( )g x x= และ 2 ( )( ) 1g f x x= − 17.2) ( ) 2g x x= + และ 3 ( )( ) 2g f x x= +
  • 120.
    120 18. กําหนด ()( ) 4 5g f x x= − และ ( ) 2 1g x x= + จงหา ( )f x 19. กําหนด ( ) 5f x x= − และ 2 ( )g x x= จงหา ,g fD g f
  • 121.
    121 20. กําหนด 2 ( ) x fx x − = และ 1 ( )g x x = จงหา ,g fD g f 21. กําหนด 2 ( )f x x= และ ( ) 5g x x= + จงหา ,g fD g f
  • 122.
    122 22. กําหนด 1 ( ) x fx x + = และ ( ) 2 3g x x= − จงหา , ,g f f g f f พรอมหาโดเมนของทุกฟงกชัน
  • 123.
    123 23. กําหนด 1 ( )fx x = และ 2 ( ) 4g x x x= + จงหา ,g f f g พรอมหา โดเมนของทุกฟงกชัน
  • 124.
    124 24. กําหนด 2 ( )fx x = และ 2 ( ) x g x x − = จงหา ,g f f g พรอมหาโดเมน ของทุกฟงกชัน
  • 125.
    125 25. กําหนดให {1,2,3,4}A= , { , , , , }B a b c d e= , 1 {(1, ),(2, ),(3, ),(4, )}f a b c d= และ 2 {(1, ),(2, ),(3, ),(4, )}f a c e a= จงหา 1 1 1 2,f f− − และพิจารณาวา 1 1 1 2,f f− − เปนฟงกชันหรือไม 26. กําหนดให 1 ( ) 3 x f x − = จงหา 1 (3)f −
  • 126.
    126 27. กําหนดให 1 ( ) 2 x fx x − = − จงหา ( )f x 28. กําหนดให ( ) 3 1f x x= + จงหา 1 ( )f x−
  • 127.
    127 29. จงหาอินเวอรสของความสัมพันธตอไปนี้ 29.1) 1{(0,2),(1,3),( 4,2),(1,0),( 3, 3)}r = − − − 29.2) 2 {( , ) |3 2 5}r x y x y= + = 29.3) 3 1 {( , ) | } 2 3 x r x y y x − = = −
  • 128.
    128 29.4) 2 2 4 {(, ) | 1; (0,1)}r x y x y x= + = ∈ 29.5) 5 2 1 {( , ) | } 1 r x y y x = = −
  • 129.
    129 30. กําหนดให 2 ( )5 7f x x x= − + จงหา 1 (1)f − 31. ถา f เปนฟงกชัน ซึ่ง ( 3) 2 1f x x+ = − จงหา 1 (1)f −
  • 130.
    130 32. กําหนด 2 ( )9f x x= − เมื่อ [0,3]x∈ จงหา 1 ( )f x− 33. กําหนด ( ) 6 4f x x= + เมื่อ [0,10]x∈ จงหา 1 ( )f x−
  • 131.
    131 34. กําหนด 2 ( )4f x x= − เมื่อ 0 2x≤ ≤ จงหา 1 ( )f x− 35. กําหนด ( ) 4f x x= + และ 3 ( )g x x= จงหา 1 ( ) ( )g f x−
  • 132.
    132 36. ให {(, ) | 2 5}g x y R R y x= ∈ × = + และ {( , ) | 4 3}h x y R R y x= ∈ × = − จงหาคาของ 1 1 ( )(3)h g− −
  • 133.
    133 37. กําหนด 1 1 ()( ) 4 5f g x x− − = − และ ( ) 2 1g x x= + จงหา ( )f x
  • 134.
    134 38. กําหนด 1 1 () ( ) 2 6f g x x− − = − และ ( ) 3g x x= + จงหา 1 ( )f x−