АШИГ
1. Ашиг, түүнийг бүрдүүлэгч хүчин зүйлс
2. Ашиг хамгийн их байх нөхцөл, үндсэн тэнцвэр
1.Ашиг, түүнийг бүрдүүлэгч хүчин зүйлс
Ашиг бол пүүсийн санхүүгийн хараат бус
байдлын болон эдийн засгийн тогтвортой хөгжлийг
хангах чухал хүчин зүйл мөн .
Ийм учраас үйлдвэрлэгч бүр ямар хэмжээний
бүтээгдэхүүнийг яаж үйлдвэрлэн ,ямар үнээр зах
зээлд борлуулвал хамгийн үр ашигтай байх вэ
гэдгийг зүй ёсоор сонирхдог.
XX зуунд эдийн засгийн онолд ашгийн талаар янз
бүрийн үзэл баримтлал гарсан билээ.
Тухайлбал:
 Ашиг бол бүтээлч капиталыг ашигласны үр дүн
 Ашиг бол хөрөнгийн эзний рисктэй үйл
ажиллагааны шагнал,
 Ашиг бол хөдөлмөрийн орлого,
 Ашиг бол нэмүү өртгийн хувирсан хэлбэр
 Ашиг бол монололь оршин тогтнож буйн үр дүн
гэх мэт янз бүрийн тодорхойлолт байна.
Ашгийн талаарх янз бүрийн үзэл баримтлалыг 3
ангилалд хувааж авч үзэж болно.
1. Нөхөлт, урамшууллын тухай ашгийн онол.
Хэвийн ашиг нь аж ахуй эрхлэгчийн зүгээс аж
ахуйгаа удирдан чиглүүлэх, зохион байгуулах,
зохицуулах, хяналт тавьсаны төлөө болон эрсдэлтэй
үйл ажиллагаа явуулсаны төлөө авч буй төлбөр,
шагнал гэж үздэг.
Өөрөөр хэлбэл, орлогоороо бүх зардлаа нөхөөд
бизнесээ амжилттай эрхэлсэний төлөө авч буй шагнал
хэмээн үздэг.
2. Монопольт ашгийн тухай онол.
Зах зээлд өрсөлдөөн сул хөгжсөн тул тухайн аж
ахуйн нэгж ноёрхолоо тогтоож, илүү таатай нөхцөлөөс
олж буй нэмэгдэл орлого гэж үздэг.
3.Хөрөнгө оруулалтын үр дүнгийн тухай ашгийн онол.
Үйлдвэрлэлд шинэ техник, технологи нэвтрүүлэхэд
зориулж хөрөнгө оруулсаны үр дүнд олсон нэмэгдэл
орлого хэмээн үзнэ.
Аль ч онолын дагуу ашигт нөлөөлөх хүчин
зүйлсийг зөв танин мэдэж байж тэдгээрийн талаар
микро эдийн засгийн үүднээс үндэслэлтэй шийдвэр
гаргана
Ашгийг бүрдүүлэгч хүчин зүйлст дараах асуудлууд
хамрагдана. Үүнд:
- Зах зээлд нийлүүлэх бүтээгдэхүүний тоо хэмжээ (Q);
- Эрхлэх салбарын хослол (Q1, Q2, Q3, …, Qn);
- Зах зээлд борлуулах бүтээгдэхүүний үнэ (P);
- Нийт орлого (TR);
- Хэрэглэх түүхий эд, нөөц буюу орцын хэмжээ (X)
- Түүхий эд, нөөцүүд буюу орцуудын хослол,
орлуулалт (X1, X2, X3, …, Xn)
- Хэрэглэх түүхий эд нөөц буюу орцын үнэ (r);
- Нийт зардал (TC)
- Татвар, төлбөр, хураамж (Т)
- Бусад
2.Ашиг хамгийн их байх нөхцөл, үндсэн тэнцвэр
Пүүсүүд зардлыг хамгийн бага байлгах
нөхцлийг тодорхойлж байгаа нь үйлдвэрлэлийн
технологийн сонголт хийж байгаа хэрэг бөгөөд
зардал хамгийн бага байх нь ашиг хамгийн их байх
нөхцлийн үндэс болно.
Пүүсийн гол зорилго болох ашгийг хамгийн их
байлгах нөхцлүүдийг тодорхойлох юм.
Хамгийн их ашиг олох шийдвэр гаргахдаа
үйлдвэрлэгч бүрийн өмнө хоорондоо харилцан
холбоотой үндсэн 3 асуудал тавигдана. Үүнд:
1. Эхний асуултын хувьд хариулт нь тодорхой.
Хэрэв ашигтай л бол үйлдвэрлэх шаардлагатай.
Богино хугацаанд пүүсийн нийт зардлын нэг хэсэг
нь хувьсах, зарим нь тогтмол байна.
Пүүс явуулаагүй ч тогтмол зардал гарна. Иймд
пүүс огт үйлдвэрлэл явуулаагүй нөхцөлд түүний
алдагдал нь тогтмол зардалтай тэнцэнэ.
Тэгвэл эхний асуултад хэрэв пүүсийн алдагдал нь
тогтмол зардлаас бага эсвэл ашиг олохоор байвал
тухайн бүтээгдэхүүнийг үйлдвэрлэж болно гэж
хариулах ёстой
Хоёр дахь асуулт буюу "хичнээн хэмжээтэй
бүтээгдэхүүн үйлдвэрлэх вэ?" гэдэг асуултад пүүс
богино хугацаанд хамгийн их ашиг олох эсвэл
алдагдлаа хамгийн бага байлгах тийм хэмжээний
бүтээгдэхүүн үйлдвэрлэх хэрэгтэй гэж хариулж
болно.
Үйлдвэрлэх бүтээгдэхүүн, үйлчилгээний хэмжээ
зөвхөн зардлаас хамаарах тул энэ хамаарлыг Q = f(x)
хэлбэрийн үйлдвэрлэлийн функцээр тодорхойлж
болно.
Үүний урвуу функц буюу бүтээгдэхүүний тоо
хэмжээнээс хамаарсан орцын (зардлын) функц нь х
= f(q) хэлбэртэй байна.
Үүнийг үндэслэн үйлдвэрлэгчийн ашгийг үндсэн
3 аргаар судалж болно.
1.Пүүсийн ашгийг олоход нийт орлогоос нийт
зардлыг хасаж тооцдог.
π =
y 1, y2,…yn – пүүсийн үйлдвэрлэх бүтээгдэхүүнүүд
p1, p2, … pn – бүтээгдэхүүний харгалзах үнэ
x1, x2,…xn – бүтээгдэхүүн үйлдвэрлэхэд ашиглах
орцууд
w1, w2,… wn – орцуудын харгалзах үнэ
Пүүсийн ашгийг хамгийн их байлгах бүтээгдэхүүний
хэмжээг тодорхойлж үзье.
Пүүс их бүтээгдэхүүн үйлдвэрлэх тусам их ашиг
олдог гэвэл энэ нь утгагүй. Өөрөөр хэлбэл ашгийг
хамгийн их байлгах тодорхой бүтээгдэхүүний хэмжээ
гэж байх ёстой. / Зураг 1/
Зураг 1. Нийт орлого ба нийт зардалын зөрүүний арга
Графикт дүрсэлснээр нийт орлого, нийт зардлын
зөрүүгийн хамгийн их төвшинд Q* хэмжээний
бүтээгдэхүүн харгалзаж байна.
Энэ цэг дээр 2 муруйн налалтын өнцөг тэнцүү
байна.
Нийт орлогын муруйн налалтын өнцгийн тангенс
ахиуц ороготой, харин нийт зардлын муруйн налалтын
өнцгийн тангенс ахиуц зардалтай тэнцүү байна.
Тэгвэл ашиг хамгийн ихбайх нөхцөл нь MR=MC
байна.
2.Ахиу орлого ба ахиу зардлыг харьцуулах замаар
тодорхойлох арга
Төгс өрсөлдөөний үед пүүс үнийг зохицуулж чадахгүй
тул зөвхөн бүтээгдэхүүн ба орц хоёрын хэмжээг
өөрчлөх замаар ашгаа нэмэгдүүлж болно.
Иймд ашиг бүтээгдэхүүн болон орцын хэмжээнээс
хамаарсан функц байна.
Харин бүтээгдэхүүн болон орцын нэгжийн үнийг (p ба
r) тогтмол хэмжигдэхүүн гэж үзнэ.
Үүнийг иш үндэс болгон ашгийг бүтээгдэхүүний
хэмжээнээс хамаарсан функцээр илэрхийлж болно.
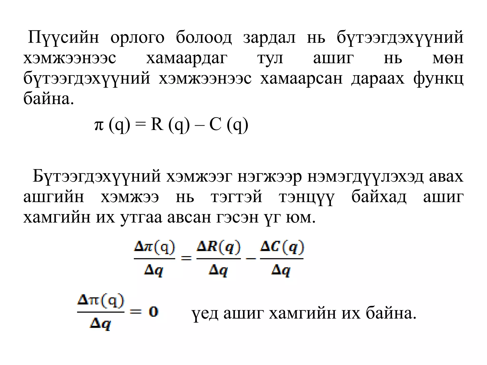
Пүүсийн орлого болоод зардал нь бүтээгдэхүүний
хэмжээнээс хамаардаг тул ашиг нь мөн
бүтээгдэхүүний хэмжээнээс хамаарсан дараах функц
байна.
π (q) = R (q) – C (q)
Бүтээгдэхүүний хэмжээг нэгжээр нэмэгдүүлэхэд авах
ашгийн хэмжээ нь тэгтэй тэнцүү байхад ашиг
хамгийн их утгаа авсан гэсэн үг юм.
үед ашиг хамгийн их байна.
Бүтээгдэхүүний хэмжээг нэгжээр нэмэгдүүлэхэд
авах ашгийн хэмжээ нь тэгтэй тэнцүү байхад ашиг
хамгийн их утгаа авсан гэсэн үг юм.
Энэ нь ашгийг хамгийн их байлгах бүтээгдэхүүний
хэмжээг тодорхойлох нөхцөл юм.
тул MR =MC
Пүүс бүтээгдэхүүнийг нэмж үйлдвэрлэснээс орох
орлого нь түүнийг нэмж үйлдвэрлэх эд гарсан
зардалтай тэнцүү байхад ашиг хамгийн их байна
гэсэн үг.
Хэрэв МR>МС үед пүүс бүтээгдэхүүнийхээ хэмжээг
нэмэгдүүлнэ.
МR<МС үед пүүс бүтээгдэхүүнийхээ
үйлдвэрлэлийг бууруулах шаардлагатай гэсэн үг
Үүнээс MR=MC гэсэн үндэсэн тэнцвэр гарна.
Өөрөөр хэлбэл үйлдвэрлэх бүтээгдэхүүний
хэмжээний талаас нь авч үзвэл, тухайн
бүтээгдэхүүний ахиу орлого ахиу зардалтай тэнцүү
байх (MR=MC) тийм хэмжээний бүтээгдэхүүн
үйлдвэрлэсэн үед олох ашгийн хэмжээ хамгийн их
байна.
Хамгийн их ашиг олох бүтээгдэхүүний тоо хэмжээ
(Q*) болон ахиу орлого, ахиу зардлын муруйг
графикаар дүрслэн харуулбал: / Зураг 2/
Зураг 2. MR = MC – ийн арга
3. Одоо ашгийг хамгийн их байлгах хүчин зүйлсийн
хэмжээг тодорхойлж үзье.
Үүнийг үйлдвэрлэлийн урт ба богино хугацаанд
тус бүрд нь авч үздэг.
Үйлдвэрлэлийн богино хугацаанд зарим орцууд нь
хувьсах, зарим орцууд нь тогтмол байдаг.
Харин урт хугацаанд бүх орцууд нь хувьсах
байдаг. Тогтмол орц нь үйлдвэрлэлийн хэмжээтэй
холбоогүй, харин хувьсах орц нь үйлдвэрлэлийн
хэмжээтэй холбоотой өөрчлөгддөг.
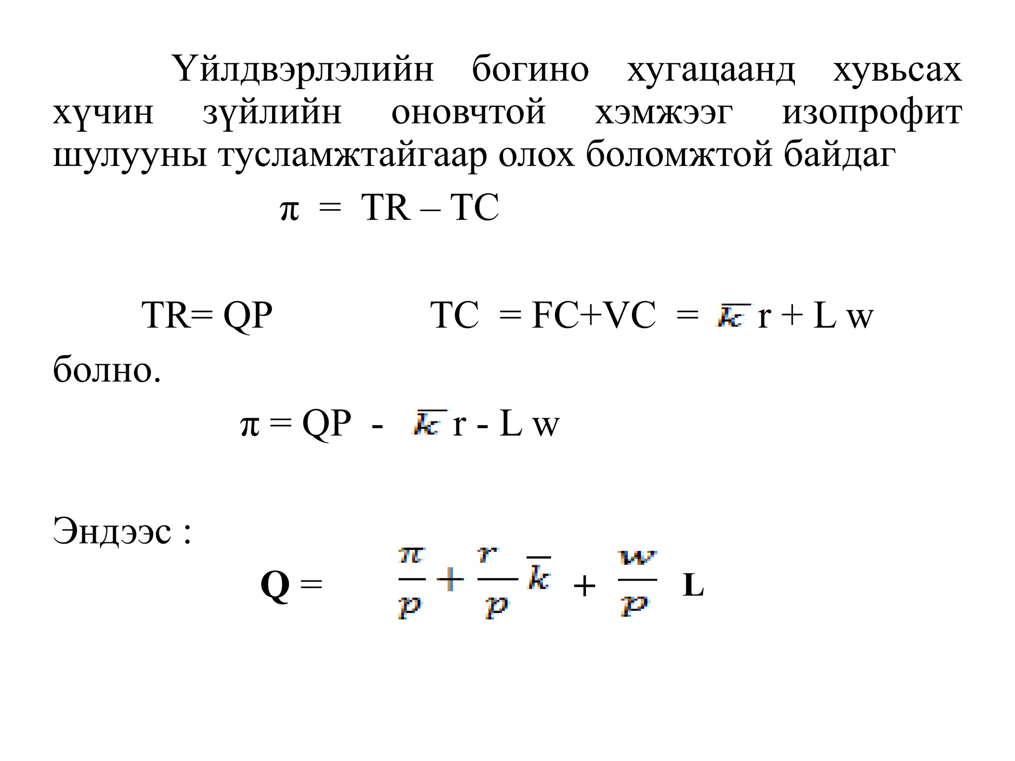
Үйлдвэрлэлийн богино хугацаанд хувьсах
хүчин зүйлийн оновчтой хэмжээг изопрофит
шулууны тусламжтайгаар олох боломжтой байдаг
π = TR – TC
TR= QP TC = FC+VC = r + L w
болно.
π = QP - r - L w
Эндээс :
Q = + L
Дээрх тэгшитгэлийг изопрофит шулууны тэгшитгэл
гэнэ.
Энэ нь үйлдвэрлэлийн богино хугацаанд ашгийн
тодорхой түвшин дэх бүтээгдэхүүний хэмжээ ба
хөдөлмөр гэсэн хувьсах хүчин зүйлийн хоорондын
хамаарлыг харуулдаг
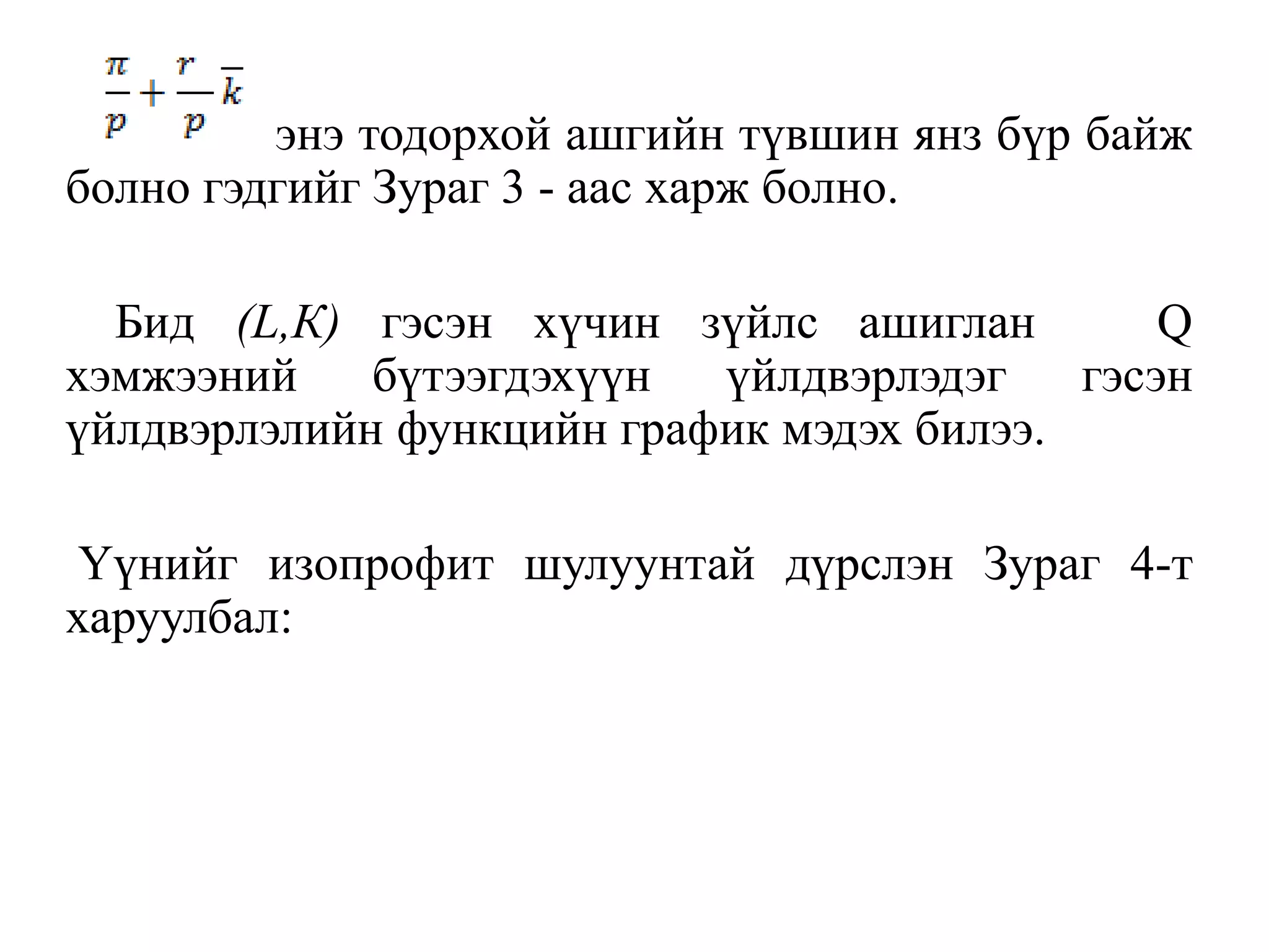
Изопрофит шулуун нь гэсэн тодорхой
ашиггай бүтээгдэхүүний хэмжээ ба хөдөлмөрийн
хоорондын хамаарлыг гэсэн налалттайгаар
харуулж байгаа гэсэн үг.
Графикаар дүрслэн үзүүлбэл: Зураг 3 .
Зураг 1. Изопрофит шулуун
Q
L
энэ тодорхой ашгийн түвшин янз бүр байж
болно гэдгийг Зураг 3 - аас харж болно.
Бид (L,К) гэсэн хүчин зүйлс ашиглан Q
хэмжээний бүтээгдэхүүн үйлдвэрлэдэг гэсэн
үйлдвэрлэлийн функцийн график мэдэх билээ.
Үүнийг изопрофит шулуунтай дүрслэн Зураг 4-т
харуулбал:
Зураг 4.Богино хугацаанд хүчин зүйлийн оновчтой
хэмжээ
Q
L
L*
Q*
F(K,L)
Шүргэгчийн нөхцлөөр үйлдвэрлэлийн функцийн
налалт нь изопрофит шулууны налалттай тэнцүү
байх тэр цэг дээр ашиг хамгийн их байх
бүтээгдэхүүний хэмжээ ба хөдөлмөрийн хослол
олдоно гэсэн үг.
Үйлдвэрлэлийн функцийн налалт нь MPL нь
изопрофит шулууны налалттай w/P тэнцүү байх
энэ нөхцөл нь богино хугацаанд хамгийн их
байлгах хөдөлмөрийн хэмжээг тодорхойлох нөхцөл
болно.
Дээрх нөхцлийг дараах байдлаар бичиж болно.
MPL= W/P эндээс MPLP= W
Хэрэв пүүсийн ашиг хамгийн их бол хүчин зүйлс
тус бүрийн ахиу бүтээгдэхүүний орлого нь үнэтэйгээ
тэнцэж байх ёстой.
Үйлдвэрлэлийн богино хугацаанд: MRPL = W
Энэ нь нэг хувьсах орцын хувьд хүчин зүйлийн
ахиу бүтээгдэхүүний орлого нь хүчин зүйлийнхээ
үнэтэй тэнцүү байна.
Хэрэв хөдөлмөрийн үнэ болон бүтээгдэхүүний үнэ
өөрчлөгдвөл оновчтой сонголт өөрчлөгдөнө.
Урт хугацаанд пүүс бүх орцын хэмжээг чөлөөтэй
сонгох болно.
Урт хугацааны ашгийг хамгийн их байлгах асуудлыг
max
гэж тодорхойлно.
Энэ нь богино хугацааныхтай ижил нөхцөл боловч
энд 2 хүчин зүйлс хоёулаа чөлөөтэй хувьсах болно.
Ашгийг хамгийн их байлгах оновчтой нөхцлийг
тодорхойлох нөхцөл нь үндсэндээ өмнөхтэйгээ ижил
боловч хүчин зүйлс тус бүр дээр авч үзэх болно.
Иймд : P*MPL = w эндээс MRPL = w
P*MPK = r эндээс MRPk = r
Пүүс хөдөлмөр капитал гэсэн хүчин зүйлийн
оновчтой сонголтыг хийхдээ эдгээр хүчин зүйл тус
бүрийн ахиу бүтээгдэхүүний орлого нь үнэтэйгээ
тэнцэж байх нөхцлийг харгалзана.
Энэ үед орцууд өөрчлөгдөх нь пүүсийн
өргөжилтийн үр өгөөж гэсэн ойлголттой холбоотой.
Хэрэв пүүс нь тогтмол үр өгөөжтэй бол урт
хугацаанд ашиг нь тэг байх ёстой.
АНХААРАЛ ТАВЬСАНД
БАЯРЛАЛАА

Lecture 9

  • 1.
    АШИГ 1. Ашиг, түүнийгбүрдүүлэгч хүчин зүйлс 2. Ашиг хамгийн их байх нөхцөл, үндсэн тэнцвэр
  • 2.
    1.Ашиг, түүнийг бүрдүүлэгчхүчин зүйлс Ашиг бол пүүсийн санхүүгийн хараат бус байдлын болон эдийн засгийн тогтвортой хөгжлийг хангах чухал хүчин зүйл мөн . Ийм учраас үйлдвэрлэгч бүр ямар хэмжээний бүтээгдэхүүнийг яаж үйлдвэрлэн ,ямар үнээр зах зээлд борлуулвал хамгийн үр ашигтай байх вэ гэдгийг зүй ёсоор сонирхдог.
  • 3.
    XX зуунд эдийнзасгийн онолд ашгийн талаар янз бүрийн үзэл баримтлал гарсан билээ. Тухайлбал:  Ашиг бол бүтээлч капиталыг ашигласны үр дүн  Ашиг бол хөрөнгийн эзний рисктэй үйл ажиллагааны шагнал,  Ашиг бол хөдөлмөрийн орлого,  Ашиг бол нэмүү өртгийн хувирсан хэлбэр  Ашиг бол монололь оршин тогтнож буйн үр дүн гэх мэт янз бүрийн тодорхойлолт байна.
  • 4.
    Ашгийн талаарх янзбүрийн үзэл баримтлалыг 3 ангилалд хувааж авч үзэж болно. 1. Нөхөлт, урамшууллын тухай ашгийн онол. Хэвийн ашиг нь аж ахуй эрхлэгчийн зүгээс аж ахуйгаа удирдан чиглүүлэх, зохион байгуулах, зохицуулах, хяналт тавьсаны төлөө болон эрсдэлтэй үйл ажиллагаа явуулсаны төлөө авч буй төлбөр, шагнал гэж үздэг. Өөрөөр хэлбэл, орлогоороо бүх зардлаа нөхөөд бизнесээ амжилттай эрхэлсэний төлөө авч буй шагнал хэмээн үздэг.
  • 5.
    2. Монопольт ашгийнтухай онол. Зах зээлд өрсөлдөөн сул хөгжсөн тул тухайн аж ахуйн нэгж ноёрхолоо тогтоож, илүү таатай нөхцөлөөс олж буй нэмэгдэл орлого гэж үздэг. 3.Хөрөнгө оруулалтын үр дүнгийн тухай ашгийн онол. Үйлдвэрлэлд шинэ техник, технологи нэвтрүүлэхэд зориулж хөрөнгө оруулсаны үр дүнд олсон нэмэгдэл орлого хэмээн үзнэ. Аль ч онолын дагуу ашигт нөлөөлөх хүчин зүйлсийг зөв танин мэдэж байж тэдгээрийн талаар микро эдийн засгийн үүднээс үндэслэлтэй шийдвэр гаргана
  • 6.
    Ашгийг бүрдүүлэгч хүчинзүйлст дараах асуудлууд хамрагдана. Үүнд: - Зах зээлд нийлүүлэх бүтээгдэхүүний тоо хэмжээ (Q); - Эрхлэх салбарын хослол (Q1, Q2, Q3, …, Qn); - Зах зээлд борлуулах бүтээгдэхүүний үнэ (P); - Нийт орлого (TR); - Хэрэглэх түүхий эд, нөөц буюу орцын хэмжээ (X) - Түүхий эд, нөөцүүд буюу орцуудын хослол, орлуулалт (X1, X2, X3, …, Xn) - Хэрэглэх түүхий эд нөөц буюу орцын үнэ (r); - Нийт зардал (TC) - Татвар, төлбөр, хураамж (Т) - Бусад
  • 7.
    2.Ашиг хамгийн ихбайх нөхцөл, үндсэн тэнцвэр Пүүсүүд зардлыг хамгийн бага байлгах нөхцлийг тодорхойлж байгаа нь үйлдвэрлэлийн технологийн сонголт хийж байгаа хэрэг бөгөөд зардал хамгийн бага байх нь ашиг хамгийн их байх нөхцлийн үндэс болно. Пүүсийн гол зорилго болох ашгийг хамгийн их байлгах нөхцлүүдийг тодорхойлох юм. Хамгийн их ашиг олох шийдвэр гаргахдаа үйлдвэрлэгч бүрийн өмнө хоорондоо харилцан холбоотой үндсэн 3 асуудал тавигдана. Үүнд:
  • 8.
    1. Эхний асуултынхувьд хариулт нь тодорхой. Хэрэв ашигтай л бол үйлдвэрлэх шаардлагатай. Богино хугацаанд пүүсийн нийт зардлын нэг хэсэг нь хувьсах, зарим нь тогтмол байна. Пүүс явуулаагүй ч тогтмол зардал гарна. Иймд пүүс огт үйлдвэрлэл явуулаагүй нөхцөлд түүний алдагдал нь тогтмол зардалтай тэнцэнэ. Тэгвэл эхний асуултад хэрэв пүүсийн алдагдал нь тогтмол зардлаас бага эсвэл ашиг олохоор байвал тухайн бүтээгдэхүүнийг үйлдвэрлэж болно гэж хариулах ёстой
  • 9.
    Хоёр дахь асуултбуюу "хичнээн хэмжээтэй бүтээгдэхүүн үйлдвэрлэх вэ?" гэдэг асуултад пүүс богино хугацаанд хамгийн их ашиг олох эсвэл алдагдлаа хамгийн бага байлгах тийм хэмжээний бүтээгдэхүүн үйлдвэрлэх хэрэгтэй гэж хариулж болно. Үйлдвэрлэх бүтээгдэхүүн, үйлчилгээний хэмжээ зөвхөн зардлаас хамаарах тул энэ хамаарлыг Q = f(x) хэлбэрийн үйлдвэрлэлийн функцээр тодорхойлж болно.
  • 10.
    Үүний урвуу функцбуюу бүтээгдэхүүний тоо хэмжээнээс хамаарсан орцын (зардлын) функц нь х = f(q) хэлбэртэй байна. Үүнийг үндэслэн үйлдвэрлэгчийн ашгийг үндсэн 3 аргаар судалж болно. 1.Пүүсийн ашгийг олоход нийт орлогоос нийт зардлыг хасаж тооцдог. π =
  • 11.
    y 1, y2,…yn– пүүсийн үйлдвэрлэх бүтээгдэхүүнүүд p1, p2, … pn – бүтээгдэхүүний харгалзах үнэ x1, x2,…xn – бүтээгдэхүүн үйлдвэрлэхэд ашиглах орцууд w1, w2,… wn – орцуудын харгалзах үнэ Пүүсийн ашгийг хамгийн их байлгах бүтээгдэхүүний хэмжээг тодорхойлж үзье. Пүүс их бүтээгдэхүүн үйлдвэрлэх тусам их ашиг олдог гэвэл энэ нь утгагүй. Өөрөөр хэлбэл ашгийг хамгийн их байлгах тодорхой бүтээгдэхүүний хэмжээ гэж байх ёстой. / Зураг 1/
  • 12.
    Зураг 1. Нийторлого ба нийт зардалын зөрүүний арга
  • 13.
    Графикт дүрсэлснээр нийторлого, нийт зардлын зөрүүгийн хамгийн их төвшинд Q* хэмжээний бүтээгдэхүүн харгалзаж байна. Энэ цэг дээр 2 муруйн налалтын өнцөг тэнцүү байна. Нийт орлогын муруйн налалтын өнцгийн тангенс ахиуц ороготой, харин нийт зардлын муруйн налалтын өнцгийн тангенс ахиуц зардалтай тэнцүү байна. Тэгвэл ашиг хамгийн ихбайх нөхцөл нь MR=MC байна.
  • 14.
    2.Ахиу орлого баахиу зардлыг харьцуулах замаар тодорхойлох арга Төгс өрсөлдөөний үед пүүс үнийг зохицуулж чадахгүй тул зөвхөн бүтээгдэхүүн ба орц хоёрын хэмжээг өөрчлөх замаар ашгаа нэмэгдүүлж болно. Иймд ашиг бүтээгдэхүүн болон орцын хэмжээнээс хамаарсан функц байна. Харин бүтээгдэхүүн болон орцын нэгжийн үнийг (p ба r) тогтмол хэмжигдэхүүн гэж үзнэ. Үүнийг иш үндэс болгон ашгийг бүтээгдэхүүний хэмжээнээс хамаарсан функцээр илэрхийлж болно.
  • 15.
    Пүүсийн орлого болоодзардал нь бүтээгдэхүүний хэмжээнээс хамаардаг тул ашиг нь мөн бүтээгдэхүүний хэмжээнээс хамаарсан дараах функц байна. π (q) = R (q) – C (q) Бүтээгдэхүүний хэмжээг нэгжээр нэмэгдүүлэхэд авах ашгийн хэмжээ нь тэгтэй тэнцүү байхад ашиг хамгийн их утгаа авсан гэсэн үг юм. үед ашиг хамгийн их байна.
  • 16.
    Бүтээгдэхүүний хэмжээг нэгжээрнэмэгдүүлэхэд авах ашгийн хэмжээ нь тэгтэй тэнцүү байхад ашиг хамгийн их утгаа авсан гэсэн үг юм. Энэ нь ашгийг хамгийн их байлгах бүтээгдэхүүний хэмжээг тодорхойлох нөхцөл юм. тул MR =MC
  • 17.
    Пүүс бүтээгдэхүүнийг нэмжүйлдвэрлэснээс орох орлого нь түүнийг нэмж үйлдвэрлэх эд гарсан зардалтай тэнцүү байхад ашиг хамгийн их байна гэсэн үг. Хэрэв МR>МС үед пүүс бүтээгдэхүүнийхээ хэмжээг нэмэгдүүлнэ. МR<МС үед пүүс бүтээгдэхүүнийхээ үйлдвэрлэлийг бууруулах шаардлагатай гэсэн үг Үүнээс MR=MC гэсэн үндэсэн тэнцвэр гарна.
  • 18.
    Өөрөөр хэлбэл үйлдвэрлэхбүтээгдэхүүний хэмжээний талаас нь авч үзвэл, тухайн бүтээгдэхүүний ахиу орлого ахиу зардалтай тэнцүү байх (MR=MC) тийм хэмжээний бүтээгдэхүүн үйлдвэрлэсэн үед олох ашгийн хэмжээ хамгийн их байна. Хамгийн их ашиг олох бүтээгдэхүүний тоо хэмжээ (Q*) болон ахиу орлого, ахиу зардлын муруйг графикаар дүрслэн харуулбал: / Зураг 2/
  • 19.
    Зураг 2. MR= MC – ийн арга
  • 20.
    3. Одоо ашгийгхамгийн их байлгах хүчин зүйлсийн хэмжээг тодорхойлж үзье. Үүнийг үйлдвэрлэлийн урт ба богино хугацаанд тус бүрд нь авч үздэг. Үйлдвэрлэлийн богино хугацаанд зарим орцууд нь хувьсах, зарим орцууд нь тогтмол байдаг. Харин урт хугацаанд бүх орцууд нь хувьсах байдаг. Тогтмол орц нь үйлдвэрлэлийн хэмжээтэй холбоогүй, харин хувьсах орц нь үйлдвэрлэлийн хэмжээтэй холбоотой өөрчлөгддөг.
  • 21.
    Үйлдвэрлэлийн богино хугацаандхувьсах хүчин зүйлийн оновчтой хэмжээг изопрофит шулууны тусламжтайгаар олох боломжтой байдаг π = TR – TC TR= QP TC = FC+VC = r + L w болно. π = QP - r - L w Эндээс : Q = + L
  • 22.
    Дээрх тэгшитгэлийг изопрофитшулууны тэгшитгэл гэнэ. Энэ нь үйлдвэрлэлийн богино хугацаанд ашгийн тодорхой түвшин дэх бүтээгдэхүүний хэмжээ ба хөдөлмөр гэсэн хувьсах хүчин зүйлийн хоорондын хамаарлыг харуулдаг Изопрофит шулуун нь гэсэн тодорхой ашиггай бүтээгдэхүүний хэмжээ ба хөдөлмөрийн хоорондын хамаарлыг гэсэн налалттайгаар харуулж байгаа гэсэн үг. Графикаар дүрслэн үзүүлбэл: Зураг 3 .
  • 23.
  • 24.
    энэ тодорхой ашгийнтүвшин янз бүр байж болно гэдгийг Зураг 3 - аас харж болно. Бид (L,К) гэсэн хүчин зүйлс ашиглан Q хэмжээний бүтээгдэхүүн үйлдвэрлэдэг гэсэн үйлдвэрлэлийн функцийн график мэдэх билээ. Үүнийг изопрофит шулуунтай дүрслэн Зураг 4-т харуулбал:
  • 25.
    Зураг 4.Богино хугацаандхүчин зүйлийн оновчтой хэмжээ Q L L* Q* F(K,L)
  • 26.
    Шүргэгчийн нөхцлөөр үйлдвэрлэлийнфункцийн налалт нь изопрофит шулууны налалттай тэнцүү байх тэр цэг дээр ашиг хамгийн их байх бүтээгдэхүүний хэмжээ ба хөдөлмөрийн хослол олдоно гэсэн үг. Үйлдвэрлэлийн функцийн налалт нь MPL нь изопрофит шулууны налалттай w/P тэнцүү байх энэ нөхцөл нь богино хугацаанд хамгийн их байлгах хөдөлмөрийн хэмжээг тодорхойлох нөхцөл болно.
  • 27.
    Дээрх нөхцлийг дараахбайдлаар бичиж болно. MPL= W/P эндээс MPLP= W Хэрэв пүүсийн ашиг хамгийн их бол хүчин зүйлс тус бүрийн ахиу бүтээгдэхүүний орлого нь үнэтэйгээ тэнцэж байх ёстой. Үйлдвэрлэлийн богино хугацаанд: MRPL = W Энэ нь нэг хувьсах орцын хувьд хүчин зүйлийн ахиу бүтээгдэхүүний орлого нь хүчин зүйлийнхээ үнэтэй тэнцүү байна.
  • 28.
    Хэрэв хөдөлмөрийн үнэболон бүтээгдэхүүний үнэ өөрчлөгдвөл оновчтой сонголт өөрчлөгдөнө. Урт хугацаанд пүүс бүх орцын хэмжээг чөлөөтэй сонгох болно. Урт хугацааны ашгийг хамгийн их байлгах асуудлыг max гэж тодорхойлно.
  • 29.
    Энэ нь богинохугацааныхтай ижил нөхцөл боловч энд 2 хүчин зүйлс хоёулаа чөлөөтэй хувьсах болно. Ашгийг хамгийн их байлгах оновчтой нөхцлийг тодорхойлох нөхцөл нь үндсэндээ өмнөхтэйгээ ижил боловч хүчин зүйлс тус бүр дээр авч үзэх болно. Иймд : P*MPL = w эндээс MRPL = w P*MPK = r эндээс MRPk = r
  • 30.
    Пүүс хөдөлмөр капиталгэсэн хүчин зүйлийн оновчтой сонголтыг хийхдээ эдгээр хүчин зүйл тус бүрийн ахиу бүтээгдэхүүний орлого нь үнэтэйгээ тэнцэж байх нөхцлийг харгалзана. Энэ үед орцууд өөрчлөгдөх нь пүүсийн өргөжилтийн үр өгөөж гэсэн ойлголттой холбоотой. Хэрэв пүүс нь тогтмол үр өгөөжтэй бол урт хугацаанд ашиг нь тэг байх ёстой.
  • 31.