ТӨГС ӨРСӨЛДӨӨНИЙ ЗАХ ЗЭЭЛ
1. Зах зээл ба өрсөлдөөн
2. Төгс өрсөлдөөнт зах зээлийн үндсэн шинж
3.ТӨЗЗ –ийн пүүсийн эрэлт, ахиу болон нийт муруй
4. Богино хугацаанд ТӨЗЗ –ийн пүүсийн ашгийн
шинжилгээ
5.Урт хугацааны ТӨЗЗ – ийн үеийн пүүсийн тэнцвэр
1.Зах зээл ба өрсөлдөөн
Бүтээгдэхүүний зах зээлийн ангилал
• Бүтээгдэхүүн бүхэн өөрийн зах зээлтэй
• Эдгээр зах зээлүүдийг өрсөлдөөний хэм хэмжээгээр
нь 2 ангилж болно
Өрсөлдөөн, түүний ач холбогдол
• Пүүсүүд өөр хоорондоо үнээр болон үнийн бус
хүчин зүйлсээрээ өрсөлдөж болно
• Үнийн бус өрсөлдөөний жишээ нь барааны
чанар, өнгө үзэмж, сав баглаа, зар сурталчилгаа,
байршил, борлуулалтын дараах урамшуулал зэрэг
байж болно
• Өрсөлдөөний дүнд хэрэглэгчид хямд үнэтэй
чанартай бүтээгдэхүүн худалдаж авах байдлаар
хождог
Бүтээгдэхүүний зах зээлийн өрсөлдөөний хэлбэрүүд
Төгс өрсөлдөөнт
зах зээл
Монопольт
өрсөлдөөнт
зах зээл
Олигополь
зах зээл
Монополь
зах зээл
Өрсөлдөөн  ∞
Монoполь  0 Өрсөлдөөн >
Монополь
Өрсөлдөөн <
Монополь
Өрсөлдөөн  0
Монополь  ∞
Монопольжилтын
түвшин
Өрсөлдөөний түвшин
Зах зээлийг таних нь
Тухайн бүтээгдэхүүний зах зээлийг өрсөлдөөний хэм
хэмжээгээрээ аль нь болохыг таньдаг дараах шалгуур
үзүүлэлтүүд байдаг.
Үүнд:
• Зах зээл дээрх пүүсийн тоо
• Бүтээгдэхүүний төрөл : ижил ба ялгаатай
• Үнийн бус өрсөлдөөн байдаг эсэх
• Тухайн нэг пүүс зах зээлд тогтсон үнэд хяналт
тавих чадвартай эсэх
• Зах зээлд нэвтрэх боломж
• Өрсөлдөгчдийн хоорондох хамаарал
Шалгуур үзүүлэлтүүд
Төгс
өрсөлдөөнт
зах зээл
ТӨГС БУС ӨРСӨЛДӨӨНТ ЗАХ ЗЭЭЛ
Монополь
өрсөлдөөнт
зах зээл
Олигополь
зах зээл
Монополь
зах зээл
1. Үйлдвэрлэгчдийн
тоо
Маш олон
Харьцангуй
олон
Цөөн Цорын ганц
2. Бүтээгдэхүүний
төрөл
Ижил Ялгаатай
Ижил
болон
ялгаатай
Ойрын
орлуулагчгүй
онцгой
3. Үнэд тавих хяналт Байхгүй Бага Нэлээд их Бүрэн
4.Салбарт ороход
учрах хориг саад
Байхгүй Байхгүй Нэлээд их Маш их
5.Өрсөлдөгчдийн
хоорондох хамаарал
Байхгүй Бага Асар их
Өрсөлдөгч
байхгүй
6. Үнийн бус
өрсөлдөөн
Байхгүй Маш их Нэлээд их Бага
ЗАХ ЗЭЭЛИЙН ХЭВ ШИНЖ, ШАЛГУУР ҮЗҮҮЛЭЛТҮҮД
Зах зээлүүдийн жишээ
• Монополь: Монголын төмөр зам
• Олигополь: Монголын үүрэн телефоны зах зээл
• Монопольт өрсөлдөөний: Нийтийн хоолны зах зээл
• Төгс өрсөлдөөнт: Нэг дорын ижил бараа зардаг
худалдаачдын зах зээл
12
Зах зээлд дээр үйл ажиллагаагаа явуулж буй пүүс
нь дараах үндсэн асуудлуудыг шийдвэрлэдэг.
Үүнд:
1.Үйлдвэрлэлээ явуулах уу? эсвэл зогсоох уу?
2. Хэрвээ үйлдвэрлэл явуулах шийдвэр гаргасан
бол ямар хэмжээний бүтээгдэхүүн үйлдвэрлэх вэ?
3.Тухайн үйл ажиллагааны эцэст ямар хэмжээний ашиг
олох вэ? ( Алдагдал хүлээх вэ ? )
Дээрх асуудлуудаас хамгийн чухал нь
бүтээгдэхүүн, үйлчилгээний хувьд үйлдвэрлэлийн
оновчтой хэмжээг тодорхойлох юм.
Пүүсийн оновчтой үйлдвэрлэлийн хэмжээ буюу
ашиг хамгийн их байх, алдагдал хамгийн бага байх
бүтээгдэхүүн, үйлчилгээний үйлдвэрлэлийн хэмжээг
ерөнхийдөө дараах хоёр хандлагаар тодорхойлдог.
Үүнд:
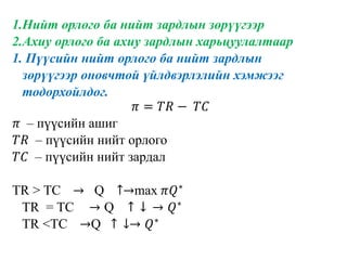
1.Нийт орлого ба нийт зардлын зөрүүгээр
2.Ахиу орлого ба ахиу зардлын харьцуулалтаар
1. Пүүсийн нийт орлого ба нийт зардлын
зөрүүгээр оновчтой үйлдвэрлэлийн хэмжээг
тодорхойлдог.
𝜋 = 𝑇𝑅 − 𝑇𝐶
𝜋 – пүүсийн ашиг
𝑇𝑅 – пүүсийн нийт орлого
𝑇𝐶 – пүүсийн нийт зардал
TR > TC → Q ↑→max 𝜋𝑄∗
TR = TC → Q ↑ ↓ → 𝑄∗
TR <TC →Q ↑ ↓→ 𝑄∗
2. Оновчтой үйлдвэрлэлийн хэмжээг ахиу орлого ба
ахиу зардлыг харьцуулах замаар тодорхойлж
болно.
MR=
∆𝑇𝑅
∆ 𝑞
; MC =
∆𝑇𝐶
∆𝑞
MR > MC → Q ↑
MR <MC → Q ↓
max 𝜋 = 𝑇𝑅 − 𝑇𝐶
𝜕𝜋
𝜕𝑞
=
𝜕𝑇𝑅
𝜕𝑞
−
𝜕𝑇𝐶
𝜕𝑞
=
∆𝑇𝑅
∆ 𝑞
−
∆𝑇𝐶
∆𝑞
= 0 →
MR - MC = 0→MR = MC → 𝑄∗
2.Төгс өрсөлдөөнт зах зээлийн үндсэн шинж
3.ТӨЗЗ –ийн пүүсийн эрэлт, ахиу болон нийт
орлогын муруй
Пүүсийн нийт орлогын муруй ерөнхий тохиолдолд
өсөөд буурах хандлагатай байдаг.
Хэрвээ ахиу орлого буурахгүй бол нийт орлого
буурдаггүй мөн хандаггүй муруй байна.
Мөн ахиу орлого нь тогтмол бол нийт орлого шулуун
байна. Үүнийг зургаар харуулъя. /Зураг 2/
ТӨЗЗ үеийн пүүсийн нийт орлого Зураг 2 -ээс
харж болно.
4.Богино хугацаанд ТӨЗЗ –ийн пүүсийнашгийн
шинжилгээ
Богино хугацаанд ТӨЗЗ дээр үйл ажиллагаа явуулж
буй пүүсийн ашгийн тэгшитгэлийг бичье.
𝝅 = 𝑻𝑹 − 𝑻𝑪 = 𝑷 ∗ 𝑸 − 𝑨𝑻𝑪 ∗ 𝑸
Нийт орлого:TR =P∗Q
Нийт зардал: TC=ATC∗Q
1. Нийт орлого ба нийт зардлын зөрүүгээр
оновчтой үйлдвэрлэлийн хэмжээг ольё
/ 𝛑 = 𝐓𝐑 − 𝐓𝐂 /
𝜋= TR– TC
1. Q үйлдвэрлэх үед
𝜋 <0 буюу алдагдал хүлээх үе
2. Q үйлдвэрлэх үед
𝜋 = 0 буюу хугарлын цэг
3. Q үйлдвэрлэх үед
𝜋 >0 буюу ашиг олох үе
4. Q∗
- үйлдвэрлэх үед
𝜋 - max
2.Ахиу орлого ба ахиу зардлын харьцуулалтаар
( MR = MC )
Пүүсийн ашгийн шинжилгээг нэгж бүтээгдэхүүн,
үйлчилгээнд харгалзах үзүүлэлтүүдийг нэг
координатын хавтгайд нэгтэх замаар хийх болно.
Үүнд : P, MR,MC,ATC, AVC гэх мэт үзүүлэлтүүд
багтана.
Богино хугацаанд пүүс ашигтай, алдагдалтай
ажиллахын аль нэгнийг нь сонгох шаардлагатай
тулгардаг .
ТӨЗЗ дээр ажиллаж буй пүүс оновчтой үйлдвэрлэлийн
хэмжээгээ дараах нөхцлөөр тодорхойлно.
MR= MC
P = MC
P= MR
𝝅 = 𝑻𝑹 − 𝑻𝑪 = 𝑷 ∗ 𝑸 − 𝑨𝑻𝑪 ∗ 𝑸 = 𝑷 − 𝑨𝑻𝑪 ∗ 𝑸 =
= (𝑷 − 𝑨𝑭𝑪 − 𝑨𝑽𝑪) ∗Q
5.Урт хугацааны ТӨЗЗ – ийн үеийн пүүсийн
тэнцвэр
ТӨЗЗ-ийн үр ашиг.
ТӨЗЗ нь эдийн засгийн хязгаарлагдмал нөөцийг
хамгийн үр ашигтай ашиглалтыг бий болгодог
Нөөцийн үр ашигтай ашиглалт нь дараах хоёр үр
ашгийг шаардах бөгөөд үүнийг үйлдвэрлэлийн ба
хуваарилалтын үр ашиг гэж ангилдаг.
ТӨЗЗ –ийн урт хугацаанд ашгийг хамгийн их байлгах
бүтээгдэхүүний хэмжээ
P = MC = ATC цэгт тогтоно.
a.Үйлдвэрлэлийн үр ашиг
Үйлдвэрлэлийн үр ашиг нь тухайн бүтээгдэхүүн,
үйлчилгээг хамгийн бага зардлаар үйлдвэрлэж буй
эсэхээр тодорхойлогдоно.
P = ATC бол үйлдвэрлэлийн үр ашиг
b.Хуваарилалтын үр ашиг
Хуваарилалтын үр ашиг нь эдийн засгийн
хязгаарлагдмал нөөцүүдийг тухайн нийгэмд
зайлшгүй хэрэгцээтэй бүтээгдэхүүн, үйлчилгээний
үйлдвэрлэлд , салбарт хуваарилаж чадаж байна уу ,
үгүй гэдгээр тодорхойлогдоно.
P = MC бол хуваарилалтын үр ашиг
АНХААРАЛ ТАВЬСАНД БАЯРЛАЛАА

Econ l10.2020

  • 1.
    ТӨГС ӨРСӨЛДӨӨНИЙ ЗАХЗЭЭЛ 1. Зах зээл ба өрсөлдөөн 2. Төгс өрсөлдөөнт зах зээлийн үндсэн шинж 3.ТӨЗЗ –ийн пүүсийн эрэлт, ахиу болон нийт муруй 4. Богино хугацаанд ТӨЗЗ –ийн пүүсийн ашгийн шинжилгээ 5.Урт хугацааны ТӨЗЗ – ийн үеийн пүүсийн тэнцвэр
  • 2.
    1.Зах зээл баөрсөлдөөн Бүтээгдэхүүний зах зээлийн ангилал • Бүтээгдэхүүн бүхэн өөрийн зах зээлтэй • Эдгээр зах зээлүүдийг өрсөлдөөний хэм хэмжээгээр нь 2 ангилж болно
  • 3.
    Өрсөлдөөн, түүний ачхолбогдол • Пүүсүүд өөр хоорондоо үнээр болон үнийн бус хүчин зүйлсээрээ өрсөлдөж болно • Үнийн бус өрсөлдөөний жишээ нь барааны чанар, өнгө үзэмж, сав баглаа, зар сурталчилгаа, байршил, борлуулалтын дараах урамшуулал зэрэг байж болно • Өрсөлдөөний дүнд хэрэглэгчид хямд үнэтэй чанартай бүтээгдэхүүн худалдаж авах байдлаар хождог
  • 4.
    Бүтээгдэхүүний зах зээлийнөрсөлдөөний хэлбэрүүд Төгс өрсөлдөөнт зах зээл Монопольт өрсөлдөөнт зах зээл Олигополь зах зээл Монополь зах зээл Өрсөлдөөн  ∞ Монoполь  0 Өрсөлдөөн > Монополь Өрсөлдөөн < Монополь Өрсөлдөөн  0 Монополь  ∞ Монопольжилтын түвшин Өрсөлдөөний түвшин
  • 5.
    Зах зээлийг танихнь Тухайн бүтээгдэхүүний зах зээлийг өрсөлдөөний хэм хэмжээгээрээ аль нь болохыг таньдаг дараах шалгуур үзүүлэлтүүд байдаг. Үүнд: • Зах зээл дээрх пүүсийн тоо • Бүтээгдэхүүний төрөл : ижил ба ялгаатай • Үнийн бус өрсөлдөөн байдаг эсэх • Тухайн нэг пүүс зах зээлд тогтсон үнэд хяналт тавих чадвартай эсэх • Зах зээлд нэвтрэх боломж • Өрсөлдөгчдийн хоорондох хамаарал
  • 6.
    Шалгуур үзүүлэлтүүд Төгс өрсөлдөөнт зах зээл ТӨГСБУС ӨРСӨЛДӨӨНТ ЗАХ ЗЭЭЛ Монополь өрсөлдөөнт зах зээл Олигополь зах зээл Монополь зах зээл 1. Үйлдвэрлэгчдийн тоо Маш олон Харьцангуй олон Цөөн Цорын ганц 2. Бүтээгдэхүүний төрөл Ижил Ялгаатай Ижил болон ялгаатай Ойрын орлуулагчгүй онцгой 3. Үнэд тавих хяналт Байхгүй Бага Нэлээд их Бүрэн 4.Салбарт ороход учрах хориг саад Байхгүй Байхгүй Нэлээд их Маш их 5.Өрсөлдөгчдийн хоорондох хамаарал Байхгүй Бага Асар их Өрсөлдөгч байхгүй 6. Үнийн бус өрсөлдөөн Байхгүй Маш их Нэлээд их Бага ЗАХ ЗЭЭЛИЙН ХЭВ ШИНЖ, ШАЛГУУР ҮЗҮҮЛЭЛТҮҮД
  • 8.
    Зах зээлүүдийн жишээ •Монополь: Монголын төмөр зам • Олигополь: Монголын үүрэн телефоны зах зээл • Монопольт өрсөлдөөний: Нийтийн хоолны зах зээл • Төгс өрсөлдөөнт: Нэг дорын ижил бараа зардаг худалдаачдын зах зээл 12
  • 9.
    Зах зээлд дээрүйл ажиллагаагаа явуулж буй пүүс нь дараах үндсэн асуудлуудыг шийдвэрлэдэг. Үүнд: 1.Үйлдвэрлэлээ явуулах уу? эсвэл зогсоох уу? 2. Хэрвээ үйлдвэрлэл явуулах шийдвэр гаргасан бол ямар хэмжээний бүтээгдэхүүн үйлдвэрлэх вэ? 3.Тухайн үйл ажиллагааны эцэст ямар хэмжээний ашиг олох вэ? ( Алдагдал хүлээх вэ ? )
  • 10.
    Дээрх асуудлуудаас хамгийнчухал нь бүтээгдэхүүн, үйлчилгээний хувьд үйлдвэрлэлийн оновчтой хэмжээг тодорхойлох юм. Пүүсийн оновчтой үйлдвэрлэлийн хэмжээ буюу ашиг хамгийн их байх, алдагдал хамгийн бага байх бүтээгдэхүүн, үйлчилгээний үйлдвэрлэлийн хэмжээг ерөнхийдөө дараах хоёр хандлагаар тодорхойлдог. Үүнд:
  • 11.
    1.Нийт орлого банийт зардлын зөрүүгээр 2.Ахиу орлого ба ахиу зардлын харьцуулалтаар 1. Пүүсийн нийт орлого ба нийт зардлын зөрүүгээр оновчтой үйлдвэрлэлийн хэмжээг тодорхойлдог. 𝜋 = 𝑇𝑅 − 𝑇𝐶 𝜋 – пүүсийн ашиг 𝑇𝑅 – пүүсийн нийт орлого 𝑇𝐶 – пүүсийн нийт зардал TR > TC → Q ↑→max 𝜋𝑄∗ TR = TC → Q ↑ ↓ → 𝑄∗ TR <TC →Q ↑ ↓→ 𝑄∗
  • 12.
    2. Оновчтой үйлдвэрлэлийнхэмжээг ахиу орлого ба ахиу зардлыг харьцуулах замаар тодорхойлж болно. MR= ∆𝑇𝑅 ∆ 𝑞 ; MC = ∆𝑇𝐶 ∆𝑞 MR > MC → Q ↑ MR <MC → Q ↓ max 𝜋 = 𝑇𝑅 − 𝑇𝐶 𝜕𝜋 𝜕𝑞 = 𝜕𝑇𝑅 𝜕𝑞 − 𝜕𝑇𝐶 𝜕𝑞 = ∆𝑇𝑅 ∆ 𝑞 − ∆𝑇𝐶 ∆𝑞 = 0 → MR - MC = 0→MR = MC → 𝑄∗
  • 13.
    2.Төгс өрсөлдөөнт захзээлийн үндсэн шинж
  • 21.
    3.ТӨЗЗ –ийн пүүсийнэрэлт, ахиу болон нийт орлогын муруй
  • 24.
    Пүүсийн нийт орлогынмуруй ерөнхий тохиолдолд өсөөд буурах хандлагатай байдаг. Хэрвээ ахиу орлого буурахгүй бол нийт орлого буурдаггүй мөн хандаггүй муруй байна. Мөн ахиу орлого нь тогтмол бол нийт орлого шулуун байна. Үүнийг зургаар харуулъя. /Зураг 2/
  • 25.
    ТӨЗЗ үеийн пүүсийннийт орлого Зураг 2 -ээс харж болно.
  • 26.
    4.Богино хугацаанд ТӨЗЗ–ийн пүүсийнашгийн шинжилгээ Богино хугацаанд ТӨЗЗ дээр үйл ажиллагаа явуулж буй пүүсийн ашгийн тэгшитгэлийг бичье. 𝝅 = 𝑻𝑹 − 𝑻𝑪 = 𝑷 ∗ 𝑸 − 𝑨𝑻𝑪 ∗ 𝑸 Нийт орлого:TR =P∗Q Нийт зардал: TC=ATC∗Q 1. Нийт орлого ба нийт зардлын зөрүүгээр оновчтой үйлдвэрлэлийн хэмжээг ольё / 𝛑 = 𝐓𝐑 − 𝐓𝐂 /
  • 28.
    𝜋= TR– TC 1.Q үйлдвэрлэх үед 𝜋 <0 буюу алдагдал хүлээх үе 2. Q үйлдвэрлэх үед 𝜋 = 0 буюу хугарлын цэг 3. Q үйлдвэрлэх үед 𝜋 >0 буюу ашиг олох үе 4. Q∗ - үйлдвэрлэх үед 𝜋 - max
  • 29.
    2.Ахиу орлого баахиу зардлын харьцуулалтаар ( MR = MC ) Пүүсийн ашгийн шинжилгээг нэгж бүтээгдэхүүн, үйлчилгээнд харгалзах үзүүлэлтүүдийг нэг координатын хавтгайд нэгтэх замаар хийх болно. Үүнд : P, MR,MC,ATC, AVC гэх мэт үзүүлэлтүүд багтана. Богино хугацаанд пүүс ашигтай, алдагдалтай ажиллахын аль нэгнийг нь сонгох шаардлагатай тулгардаг .
  • 30.
    ТӨЗЗ дээр ажиллажбуй пүүс оновчтой үйлдвэрлэлийн хэмжээгээ дараах нөхцлөөр тодорхойлно. MR= MC P = MC P= MR 𝝅 = 𝑻𝑹 − 𝑻𝑪 = 𝑷 ∗ 𝑸 − 𝑨𝑻𝑪 ∗ 𝑸 = 𝑷 − 𝑨𝑻𝑪 ∗ 𝑸 = = (𝑷 − 𝑨𝑭𝑪 − 𝑨𝑽𝑪) ∗Q
  • 53.
    5.Урт хугацааны ТӨЗЗ– ийн үеийн пүүсийн тэнцвэр
  • 59.
    ТӨЗЗ-ийн үр ашиг. ТӨЗЗнь эдийн засгийн хязгаарлагдмал нөөцийг хамгийн үр ашигтай ашиглалтыг бий болгодог Нөөцийн үр ашигтай ашиглалт нь дараах хоёр үр ашгийг шаардах бөгөөд үүнийг үйлдвэрлэлийн ба хуваарилалтын үр ашиг гэж ангилдаг. ТӨЗЗ –ийн урт хугацаанд ашгийг хамгийн их байлгах бүтээгдэхүүний хэмжээ P = MC = ATC цэгт тогтоно.
  • 60.
    a.Үйлдвэрлэлийн үр ашиг Үйлдвэрлэлийнүр ашиг нь тухайн бүтээгдэхүүн, үйлчилгээг хамгийн бага зардлаар үйлдвэрлэж буй эсэхээр тодорхойлогдоно. P = ATC бол үйлдвэрлэлийн үр ашиг
  • 61.
    b.Хуваарилалтын үр ашиг Хуваарилалтынүр ашиг нь эдийн засгийн хязгаарлагдмал нөөцүүдийг тухайн нийгэмд зайлшгүй хэрэгцээтэй бүтээгдэхүүн, үйлчилгээний үйлдвэрлэлд , салбарт хуваарилаж чадаж байна уу , үгүй гэдгээр тодорхойлогдоно. P = MC бол хуваарилалтын үр ашиг
  • 62.