SISTEMI CONSERVAZIONE ALIMENTI 
Masseria Pascale 
0088//0077//22001144
Il problema della conservazione 
degli alimenti 
La conservazione dei prodotti alimentari è 
legata al mantenimento da parte 
dell’alimento stesso delle caratteristiche 
proprie di qualità igienico-sanitaria, 
commerciale e organolettica. 
Il problema è di grande importanza per ragioni 
economiche, geografiche, politiche, climatiche, per 
l'incremento demografico e per il continuo aumento 
dell'urbanizzazione.
Conservazione degli alimenti: 
storia e cronaca 
La conservazione degli alimenti, cioè il complesso 
di tecniche che permettono di ottenere 
l'inibizione delle cause di alterazione, precede 
l'individuazione delle cause stesse 
(microrganismi, enzimi e agenti chimici e fisici)
Il deterioramento degli 
alimenti 
Con questo termine si intende qualunque 
modifica dell’aspetto, dell’’odore o del 
sapore di un prodotto alimentare che 
lo renda inaccettabile al consumatore.
L’alterazione degli alimenti è 
dovuta a diversi fattori: 
la moltiplicazione di batteri , funghi e lieviti 
l’attività spontanea di enzimi presenti naturalmente 
negli alimenti 
fattori fisici: luce, temperatura 
fattori chimici: umidità, ossigeno 
Tutto ciò determina la comparsa di irrancidimento, di fenomeni 
putrefattivi, sviluppo di gas e di odori anomali, modificazione 
della consistenza ed inacidimento.
Il cibo deteriorato non è sempre 
cibo pericoloso per il consumo, ma 
in alcuni casi la deperibilità degli 
alimenti può essere causata da 
microrganismi patogeni. 
Le muffe buone Penicillium glaucum 
Penicillium roqueforti 
Penicillium camembert
Le muffe cattive 
Rhizopus: muffa del pane 
Penicillium spp.
Le muffe cattive 
La Botrytis cinerea è un fungo parassita che attacca molte varietà di 
piante, anche se fra i diversi ospiti quello economicamente più rilevante è 
la vite (in particolare aggredisce i grappoli d'uva). 
In viticoltura è comunemente nota come muffa grigia. 
A l centro la stessa muffa sulle fragole.
Penicillium italicum and Penicillium 
digitatum growing on an orange. 
by George Barron 
Le muffe cattive 
The name Penicillium comes from 
penicillus = brush, and this is based on 
the brush-like appearance of the fruiting 
structures (above right) under the 
microscope.
Le caratteristiche fisico-chimiche 
degli alimenti determinano 
il loro grado di suscettibilità 
all’’attività microbica.
Classificazione degli alimenti rispetto 
alla loro durata di conservazione 
Alimenti deperibili, che comprendono molti 
cibi freschi (carne, pesce, frutta e verdura) 
D.M. 16/12/93 aW=0,95 pH>5,2 
Alimenti semideperibili (patate e frutta 
secca) 
Alimenti non deperibili o stabili (farina, 
zucchero, riso, legumi secchi) aW < 0,85
Deterioramento microbico di 
alimenti freschi 
I cibi freschi sono deteriorati da numerosi 
tipi di batteri e funghi 
Dal momento che le proprietà chimiche variano 
ampiamente, i diversi alimenti sono colonizzati dagli 
organismi indigeni più idonei a utilizzare i 
nutrienti disponibili
Deterioramento microbico di alimenti freschi 
Prodotto alimentare Tipo di 
microrganismo 
Principali agenti deterioranti 
Frutta e verdura Batteri Pseudomonas, Corynebacterium 
(principalmente patogeno per la verdura) 
Funghi Aspergillus, Botrytis, Geotrichium, 
Rhizopus, Penicilllum, vari lieviti 
Carni fresche, frutti 
di mare 
Batteri Acinetobacter, Aeromonas , Micrococcus, 
Pseudomonas, Proteus, Salmonella, 
Escherichia, Campylobacter, 
Listeria 
Funghi Sporotrichium, Candida, Geotrichium, 
Rhizopus, Penicilllum, Morula. 
Latte Batteri Streptococcus, Pseudomonas, 
Leuconostoc, Lactobacillus, Lactococcus, 
Proteus, Clostridium, Bacillus, 
Flavobacterium 
Alimenti con alto 
contenuto zuccherino 
Batteri Clostridium, Bacillus, Flavobacterium 
Funghi Saccharomyces, Torula, Penicillum
ORIGINE DEI BATTERI 
CAUSA DI MALATTIE ALIMENTARI 
Ambiente Animali Uomo 
Aeromonas X 
B. cereus X 
Cl. botulinum X X 
Cl. perfringens X X X 
S. typhi X 
S. non typhi X X 
Stafilococci X X 
L. monocitogenes X X 
E. coli X X 
Y. enterocolitica X X 
C. jejuni X 
Shigella X 
Vibrio X
COME SI CONTAMINANO GLI ALIMENTI? 
1. ALL’ORIGINE 
2. DURANTE L’IMMAGAZZIMENTO: 
 Depositi non idonei 
 Scarsa pulizia delle celle frigo con promiscuità degli alimenti 
 Temperature inadeguate 
3. DURANTE LA MANIPOLAZIONE: 
 Inosservanza delle norme igieniche personali 
 Attrezzature e superfici di lavoro contaminate 
 Tempi e temperature di cottura inadeguati 
 Promiscuità cotto/crudo, sporco/pulito 
4. DOPO LA PREPARAZIONE: 
 Conservazione a temperatura non idonea 
 Promiscuità cotto/crudo 
 Confezionamento in condizioni igieniche inadeguate 
IN TUTTE LE FASI E’ POSSIBILE LA CONTAMINAZIONE DA PARTE DI INSETTI, 
RODITORI, ECC.
La crescita microbica negli alimenti 
Lo sviluppo dei microrganismi negli alimenti segue il 
modello standard della crescita microbica. 
o La fase di latenza può essere di durata variabile 
o La velocità di crescita durante la fase esponenziale dipende dalla 
temperatura, dal valore nutritivo dell’alimento e da altre condizioni 
di crescita. 
Il tempo necessario affinché la popolazione raggiunga una 
densità significativa per determinare il deterioramento 
del prodotto alimentare dipende: 
dall’inoculo iniziale 
dalla velocità di crescita durante la fase 
esponenziale.
FATTORI CHE INFLUENZANO LA CRESCITA 
DEI MICRORGANISMI 
• Composizione chimica: (presenza di nutrienti come proteine, zuccheri, grassi, 
vitamine, etc.) 
• Contenuto in acqua: (Aw: attività dell’acqua) (la maggior parte ha bisogno di una 
disponibilità di acqua superiore al 95%) 
• pH: neutro e comunque superiore a 4.5 e inferiore a 9 
• Atmosfera: gli aerobi hanno bisogno di ossigeno, gli anaerobi sono inattivati 
dall’ossigeno (Eh) 
• Temperatura: 
1. 0-4°C FRIGO (i microrganismi non si riproducono ma rimangono vitali) 
2. 15-45°C Temperatura IDEALE per la moltiplicazione dei microrganismi 
3. > 60-100°C i microrganismi vengono uccisi ma le spore (Clostridi del botulismo) e alcune 
tossine (Staphilococcus aureus) sono termoresistenti e conservano la loro attività 
• Tempo trascorso tra preparazione e consumo: (alla temperatura 
ottimale 20-40°C si dividono ogni 20 minuti circa)
La temperatura 
In generale, una bassa temperatura di 
conservazione riduce la velocità di deterioramento 
Tuttavia, un certo numero di microrganismi psicrotollerati 
possono sopravvivere e crescere anche alle temperature di 
refrigerazione. 
Per tanto è possibile conservare cibi deperibili per lungo tempo 
solo a temperature inferiori a 0°C: 
-20°C 
-80°C (ghiaccio secco)
TEMPERATURA 
La maggior parte dei microrganismi tossici che attaccano 
gli alimenti appartiene al gruppo dei microrganismi mesofili 
la cui temperatura ottimale di sviluppo è di 35-37°C (Salmonella, 
Cl. botulinum tipo A e B, Cl. perfringens, S. aureus, ecc.). 
Anche altre Enterobacteriaceae e la maggior parte dei batteri 
Gram+, per es. Bacillus e Clostridium, Micrococcus e batteri lattici, 
crescono nell’intervallo mesofilo. 
Solo pochi microrganismi appartengono al gruppo dei termofili 
perché possiedono una temperatura minima di sviluppo >40°C. Vi 
appartengono soprattutto le specie di Bacillus e Clostridium 
Alcune muffe sono termotolleranti: possiedono l’optimum di 
temperatura nell’intervallo mesofilo, ma possono ugualmente 
tollerare temperature di sviluppo elevate.
Il pH 
La maggior parte dei cibi ha un pH neutro o acido 
• Un pH pari o inferiore a 5 inibisce la crescita della maggior parte 
dei microrganismi in grado di alterare gli alimenti 
Pertanto l’acido viene spesso usato nella conservazione degli 
alimenti
Cibo fermentato 
Nel cibo, in alcuni casi si può sviluppare acido per effetto 
dell’attività microbica: il prodotto in al caso viene 
definito cibo fermentato 
Esempi: crauti, yogurt, panna acida, formaggi. 
I microrganismi coinvolti nella fermentazione degli 
alimenti sono: 
i batteri lattici, acetici e propionici. 
Questi batteri non crescono ad un pH inferiore a 4, 
pertanto il processo è autolimitante
Valori minimi e massimi di pH per lo sviluppo dei microrganismi 
Microrganismi Minimo pH Massimo pH Acidoresistenza 
Micrococcus sp. 
Pseudomonas aeruginosa 
Bacillus stearothermophilus 
5,6 
5,6 
5,2 
8,1 
8,0 
9,2 
Bassa acidoresistenza 
pH min > 5,0 
Clostridium botulinum Tipo E 
Clostridium sporogens 
Bacillus cereus 
Vibrio Parahaemolyticus 
Clostridium botulinum Tipo A,B 
Stafilococcus aureus 
Salmonelle 
Escherichia coli 
Proteus vulgaris 
Streptococcus lactis 
Becillus cereus 
5,0-5,2 
5,0 
4,9 
4,8 
4,5 
4,0 
4,0-4,5 
4,4 
4,4 
4,3-4,8 
4,3-4,9 
9,0 
9,3 
11,0 
8,5 
9,8 
8-9,6 
9,0 
9,2 
9,2 
Media acidoresistenza 
pH min 5,0-4,0 
Batteri lattici 
Lactobacillus spp. 
Batteri acetici 
Acetobacter acidophilus 
Lieviti 
Saccharomyes cerevisiae 
Funghi 
Penicillium italicum 
Aspergillus oryzae 
3,8-4,4 
2,6 
2,3 
1,9 
1,6 
7,2 
4,3 
8,6 
9,3 
9,3 
Forte acidoresistenza 
pH min 4,0
Attività dell’acqua 
L’aw è definita come la disponibilità di acqua per i 
processi metabolici dei microrganismi. 
Poiché i microrganismi non crescono in condizioni di bassa 
attività dell’acqua (scarsa disponibilità idrica) 
La crescita microbica può essere controllata 
abbassando il contenuto idrico disponibile negli 
alimenti: 
 Essiccando 
 Aggiungendo un soluto a concentrazione elevata come 
sale o zucchero
Aw 
Valori medi approssimativi di Aw per alcuni alimenti 
Carni 0.95 – 0.97 
Formaggi 0.87 – 0.93 
Marmellate 0.82 – 0.93 
Latte concentrato 
zuccherato 
0.80 – 0.87 
Frutta secca 0.72 
Uova in polvere 0.40 
Biscotti 0.30 
Latte in polvere 0.20
Aw 
Valori minimi approssimativi di Aw per 
la crescita dei microrganismi 
Batteri 
Lieviti 
Muffe 
Batteri alofili 
Muffe xerofile 
Lieviti osmofili 
0.91 
0.88 
0.80 
0.75 
0.65 
0.60 
Xerofilo: capace di vivere a basse Aw e ad alte concentrazioni saline 
Alofilo: capace di vivere ad alte concentrazioni saline 
Osmofilo: capace di crescere su ampi intervalli di valori di Aw o di 
pressione osmotica; (Staphylococcus, Saccharomyces)
CATEGORIE DI ALIMENTI 
in relazione ad Aw , pH e Temperatura di conservazione 
Categoria pH Aw Temperatura °C 
Altamente 
>5.2 >0.95 <5 
deteriorabile 
Deteriorabile 5.2 - 5 - <10 
Deteriorabile - 0.95-0.90 <10 
Stabile <5.2 <0.95 T.A 
Stabile <5 - T.A. 
Stabile - <0.90 T.A
POTENZIALE DI OSSIDO-RIDUZIONE (Eh) 
Rappresenta il grado di ossidazione di un alimento 
E’ funzione: 
• del pH 
• della composizione dell’alimento (presenza di sostanze riducenti come cisteina, acido 
ascorbico, ecc.) 
• della concentrazione di ossigeno 
Sistemi in uso: 
• atmosfera controllata: aggiunta CO2 e CO2 + NO2 
• “sottovuoto”: eliminazione dell’aria dell’alimento con riduzione della concentrazione di O2 
Eh (mV) MICRORGANISMI 
+100 + 500 Aerobi obbligati 
+200 -200 Anaerobi 
facoltativi 
N.B. 
-300 + 125 Anaerobi obbligati 
Il “sottovuoto”: 
• non elimina i patogeni 
• non ne inibisce totalmente la moltiplicazione (per es. le Salmonelle crescono 
bene se la temperatura di conservazione è di 15 – 18°C e gli anaerobi sono 
addirittura favoriti).
La conservazione degli alimenti 
E’ l'insieme delle tecniche che servono a rallentare i 
processi di alterazione a cui vanno incontro gli 
alimenti sia per l'effetto del tempo che dell'ambiente 
esterno (luce e calore) mantenendone inalterate le 
proprietà nutritive ed organolettiche e la qualità 
igienico-sanitaria.
Metodi di conservazione degli 
alimenti 
Sono disponibili vari metodi per la conservazione degli 
alimenti e la loro scelta dipende sia dal tipo di alimento 
da fattori ambientali, economici ed igienici. 
A livello industriale si usano diverse tecniche di 
conservazione. 
I metodi di conservazione degli alimenti 
tendono ad evitare le alterazioni 
rendendoli più stabili.
PROCEDIMENTI DI CONSERVAZIONE DELI ALIMENTI 
CONSERVAZIONE 
Procedimenti 
chimici 
Procedimenti 
fisici 
Procedimenti 
biologici 
Atmosfera 
gassosa 
Abbassamento 
del valore aw 
Riscaldamento 
Raffreddamento 
Irradiazione 
•Aggiunta di 
conservanti 
•Salamoia 
•Affumicatura 
•Sottrazione di acqua: 
•Essiccamento 
•Affumicatura 
•Congelamento 
•Salatura 
•Aggiunta di zucchero 
•Salamoia 
Gas protettivo (CO2, N2) 
Confezionamento sotto vuoto 
•Pastorizzazione 
•Cottura 
•Sterilizzazione 
•Congelamento 
•Refrigerazione Radiazioni UV β e γ 
Fermentazione lattica
Stabilizzazione 
Operazioni in cui si ha la distruzione o l’inibizione di fattori di 
degradazione quali microrganismi e/o enzimi. Si possono avere 
contemporaneamente modifiche delle caratteristiche chimiche, 
strutturali, nutrizionali e sensoriali dei prodotti ottenuti. 
Operazioni uunniittaarriiee 
Pastorizzazione e Sterilizzazione termica 
Surgelazione 
Essiccamento in corrente d’aria 
Essiccamento per ebollizione a pressione atmosferica e 
sotto vuoto 
Liofilizzazione 
Irraggiamento UV e g 
Operazioni complesse 
Deidrosurgelazione
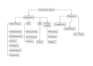
Processi con calore 
Applicazione 
Rimozione 
Vapore/Acqua Aria Olio Energia 
radiante 
Congelamento 
Sterilizzazione Essiccamento Microonde 
Liofilizzazione 
Evaporazione 
Arrostimento Infrarossi 
Cottura 
Raggi Y 
Pastorizzazione 
Cottura 
Estrusione 
Conc. freddo 
Frittura 
Scottatura
Trattamento termico  ha lo scopo di cuocere e conservare gli alimenti 
Effetti positivi Effetti negativi 
Aumento tempo di 
conservazione 
Sicurezza microbiologica 
Riduzione o eliminazione fattori 
antinutrizionali 
Perdita nutrienti 
Formazione artefatti antinutrizionali o 
molecole potenzialmente tossiche 
Formazione aromi e/o sapori sgraditi 
Maggiore appetibilità 
Disponibilità costante (tempo e 
luogo) 
Ampliamento varietà 
Possibili interazioni 
contenitore/alimento 
Qualità alimento
Cambiamenti indotti dal trattamento termico 
Proprietà Cambiamenti 
Consistenza, stato fisico Riduzione della solubilità 
Riduzione del potere di ritenzione di acqua 
Aumento di consistenza 
Agglomerazione di particelle 
Aroma, sapore Formazione di rancidità 
Formazione di odore di caramello, di cotto 
PPeerrddiittaa ddii aarroommii 
Formazione odori e/o aromi e/o sapori 
estranei 
Colore Imbrunimento enzimatico e non 
Formazione di off-colors 
Perdita di colore 
Valore nutrizionale Vitamine 
Proteine 
Lipidi 
Componenti minerali 
Carboidrati
Sterilizzazione 
Si definisce come la eliminazione “completa” dei microrganismi (MO) e degli 
enzimi (E) di una matrice 
Si può ottenere con calore (vapore, fiamma ecc.); mezzi fisici (eliminazione 
cellule); radiazioni; agenti chimici 
Il calore è in genere il più utilizzato 
Si può ottenere una “distruzione” più contenuta con trattamenti più “delicati” 
come la pastorizzazione, la scottatura (blanching) e la termizzazione che operano 
a T più basse
Sterilizzazione termica 
• Definizione : trattamento termico (a temperature e tempi sufficienti) atto a distruggere i 
microrganismi ed inattivare gli enzimi in grado di danneggiare la salute dei consumatori e/o 
alterare i prodotti confezionati 
• Si ha con una riduzione statistica di un microrganismo test  la sterilizzazione non è mai 
una distruzione totale ma una riduzione della probabilità di sopravvivenza 
• Si può ottenere con calore secco o umido 
• Calore secco usato per vetreria, metallo ed oggetti che non fondono; 160 °C per 60 min 
– 180 °C per 30 min; si ottiene all’interno di stufe a secco con aria calda; poco usata perché 
lenta 
• Calore umido  si usa vapore che penetra anche tra le fibre e nei corpi porosi; poco 
costosa e non tossica
1°legge di Bigelow (cinetica con T cost) 
log (N0 / N) = t / D 
N0 - carica iniziale 
N - carica finale 
t - tempo trattamento 
D – tempo di riduzione decimale ossia durata del trattamento 
termico a T cost per ridurre una popolazione microbica ad 1/10 
del suo valore 
Infatti se N0 = 10N  log N0/N = 1  t = D 
L’equazione rappresenta una retta in un grafico log(N) = f(t) 
log (N0 / N) = t / D 
log N0 – log N = t / D 
log N = log N0 – (1/D)t
12 
10 
8 
6 
4 
log N 
100 °C 
80 °C 
2 
0 
0 5 10 15 
sec
11 
10 
9 
8 
7 
6 
5 
4 
3 
2 
1 
0 
log N 
D 
0 2 4 6 8 10 12 14 16 
sec 
Si ricava che: 
• il numero di MO finale dipende da quello iniziale 
• i MO si possono distruggere completamente teoricamente per t=¥ 
• a Tcost  [MO] ,  deve essere t di trattamento 
• D  resistenza termica
• Per le conserve sterilizzate a pH4.5 si ammette che il trattamento è sicuro se 
consente di ottenere dodici riduzioni decimali di Cl. botulinum o cinque 
riduzioni decimali del Cl. sporogenes PA n. 3679 (è più termoresistente del Cl. 
botulinum) 
• D misura la resistenza termica di un microrganismo e dipende da 
 specie e ceppo (i lieviti e le muffe sono – resistenti dei batteri; i bacilli 
sono + resistenti dei cocchi) 
 forma (le spore sono + resistenti) 
 pH  massima resistenza alla neutralità; diminuisce con pH acidi 
 umidità relativa  se diminuisce UR o aumenta la pressione osmotica 
aumenta la resistenza termica (il calore secco è meno attivo del calore 
umido) 
 composizione del mezzo (grassi, zuccheri e sali aumentano la resistenza)
Temperatura 
(°C) 
D (min) 
Bacillus cereus (s) 100 5.5 
Bacillus coagulans (s) 121 0.01-0.07 
Bacillus subtilis (s) 121 0.3-0.7 
Clostridium butiricum (s) 85 12-23 
Clostridium sporogenes (s) 121 0.2-1.5 
Clostridium perfringens (s) 100 0.3-17.6 
Bacillus stearothermophilus (s) 121 4-5 
Clostridium botulinum (s) 121 0.13-0.25 
Escherichia coli (m) 70 0.006-0.04 
Listeria monocytogenes (m) 70 0.15-0.27 
Salmonella typhimurium (m) 70 0.03-815 
Staphylococcus aureus (m) 70 0.3 
Streptococcus faecium (m) 74 0.015-2.57
Modalità di riscaldamento 
• Conduzione : il trasferimento del calore avviene tra due superfici solide o 
all’interno di un solido passando dal corpo più caldo a quello più freddo per 
effetto dei movimenti oscillatori delle molecole; 
• Convezione : il calore passa da una zona all’altra di un fluido per effetto dei 
moti delle molecole che si spostano dalle zone più calde a quelle più fredde 
(naturale o forzata); 
• Irraggiamento : i corpi riscaldati emettono radiazioni elettromagnetiche che 
possono venire assorbite da altri corpi ed essere convertite in calore. La 
trasmissione può avvenire anche in assenza di materiale (vuoto). Le più 
assorbite sono le infrarosse, le micro-onde sono efficaci in sostanze con acqua o 
altre molecole polari
Il trattamento termico si può effettuare 
• sul prodotto solido o liquido già in contenitori  sterilizzazione classica 
(appertizzazione) 
 discontinui - richiedono operazioni di carico e scarico manuali od automatiche 
 bagni aperti : sono grandi recipienti dove gli inscatolati vengono riscaldati 
completamente immersi; ovviamente la temperatura non può essere superiore a 
100 °C 
 autoclavi 
 continui - autoclavi in cui i recipienti da sterilizzare sono trasportati da dispositivi 
automatici; regolando la velocità e la lunghezza del percorso è possibile variare il 
tempo di sterilizzazione 
• sul prodotto liquido sfuso che in seguito viene confezionato sterilmente caldo o freddo 
(metodi continui) 
 con scambiatore (metodo indiretto) 
 iniezione di vapore (uperizzazione) 
 infusione nel vapore
Sterilizzazione classica o discontinua (appertizzazione) 
• Nacque agli inizi del secolo XIX grazie ad un cuoco francese Francois Appert 
che scaldava gli alimenti racchiusi in contenitori di vetro per evitarne il 
deterioramento 
• Il metodo venne poi perfezionato con l’introduzione dell’autoclave che 
consente di raggiungere temperature superiori ai 100 °C e quindi la 
sterilizzazione 
• Attualmente molto utilizzato per la conservazione di alimenti vegetali, animali 
e pietanze 
• La buona riuscita dipende da: 
 qualità delle materie prime 
 igiene delle materie 
 igiene degli impianti 
 corretti trattamenti delle materie prime 
 perfetta sterilizzazione
Sterilizzazione classica o discontinua (appertizzazione) 
preparazione prodotto 
pretrattamento 
varie operazioni per i vegetali 
(lavaggio, cernita, sbucciatura, 
denocciolatura, calibratura, 
cubettatura, taglio ecc.) e per le 
carni (disossamento, eviscerazione, 
confezionamento 
trattamento termico 
stoccaggio 
sfilettatura ecc.)
Sterilizzazione classica o discontinua (appertizzazione) 
preparazione prodotto 
pretrattamento 
Prima dell’inscatolamento gli alimenti 
subiscono un pretrattamento termico 
• precottura – se la sterilizzazione non 
è sufficiente alla cottura completa 
(carne, legumi) 
• concentrazione – per i prodotti troppo 
confezionamento 
trattamento termico 
stoccaggio 
acquosi 
• scottatura o blanching – viene 
utilizzato anche per il congelamento o 
l’essiccamento 
 riduce la contaminazione 
microbica ed inattiva gli enzimi 
 intenerisce i tessuti facilitando il 
riempimento 
allontana l’aria evitando 
ossidazioni dopo la chiusura 
 attenua odori e sapori forti 
 fissa il colore
Sterilizzazione classica o discontinua (appertizzazione) 
preparazione prodotto 
pretrattamento 
Blanching 
Il tipo di trattamento dipende da 
• tipo di alimento 
• dimensioni 
• metodo di riscaldamento 
confezionamento 
trattamento termico 
stoccaggio 
Importante: 
• se troppo spinto si ha rammollimento e 
perdita di aroma 
• se troppo debole si può avere rottura 
delle cellule con liberazione di enzimi 
che non vengono disattivati
Sterilizzazione classica o discontinua (appertizzazione) 
preparazione prodotto 
pretrattamento 
Blanching 
Si può effettuare con 
• vapore 
 minori perdite di componenti 
idrosolubili 
 minori scarichi 
confezionamento 
trattamento termico 
stoccaggio 
 facile pulizia 
 pulizia limitata dell’alimento 
 maggiori costi di investimento 
 minore efficienza termica 
• acqua calda 
 minori costi di investimento 
 maggiore efficienza termica 
 maggiore perdita di componenti 
idrosolubili 
 maggiori costi in acqua 
 maggiori costi di depurazione 
 maggiori possibilità di 
inquinamenti batterici
Sterilizzazione classica o discontinua (appertizzazione) 
preparazione prodotto 
pretrattamento 
Blanching 
Effetti 
• si perdono minerali, vitamine e 
componenti idrosolubili in relazione a 
 tipologia di vegetale, varietà 
maturità 
confezionamento 
trattamento termico 
stoccaggio 
 tipo di preparazione 
 dimensione 
 metodo di blanching e di 
raffreddamento 
 umidità alimento 
• varia il colore per reazioni di Maillard, 
caramellizazione e scissione della 
emoglobina 
• varia il flavour 
• varia la struttura per solubilizzazione 
pectine e collagene, fluidificazione 
gelatina
Sterilizzazione classica o discontinua (appertizzazione) 
preparazione prodotto 
pretrattamento 
Si deve ottenere un vuoto parziale nel 
confezionamento 
trattamento termico 
stoccaggio 
contenitore 
• si inseriscono prodotti caldi 
• si scaldano aperti a 65-70 °C per 10- 
15 min
Sterilizzazione classica o discontinua (appertizzazione) 
preparazione prodotto 
pretrattamento 
confezionamento 
trattamento termico 
stoccaggio 
Le condizioni dipendono da molti fattori: 
• per alimenti con pH  4.5 (frutta, pelati, 
passato ecc.) si usano 90-100 °C per 
tempi variabili in funzione delle 
dimensioni e dell’impianto 
• per alimenti con pH  4.5 (ortaggi, 
carne, pesce ecc.) si usano 100-120 °C 
per tempi variabili in funzione delle 
dimensioni e dell’impianto
Impianti di sterilizzazione 
discontinui – richiedono operazioni di carico e scarico manuali od automatiche 
 bagni aperti : sono grandi recipienti dove gli inscatolati vengono riscaldati 
completamente immersi; ovviamene la temperatura non può essere superiore a 
100 °C 
 autoclavi 
continui – autoclavi in cui i recipienti da sterilizzare sono trasportati da 
dispositivi automatici; regolando la velocità e la lunghezza del percorso è possibile 
variare il tempo di sterilizzazione
Bacinelle 
Autoclavi
“Retort pouch”  busta flessibile sterilizzabile 
• Il prodotto è posto in una busta flessibile con tre strati 
 polipropilene interno  inerte e termostabile 
 alluminio  barriera a luce, aria ed umidità 
 poliestere esterno  resistenza meccanica e stampabile 
• Riempimento, sigillatura sottovuoto, sterilizzazione 
• Tempi di sterilizzazione di 1/3 o 1/2 rispetto alla banda stagnata di uguale volume
Vantaggi 
• riduzione peso e volume  minimo 
ingombro, riduzione spese di trasporto e 
confezioni più maneggevoli 
• ampio numero di formati 
• facilità apertura ed esposizione sui banchi di 
vendita 
Svantaggi 
• lo spessore della busta influenza i tempi di 
sterilizzazione 
• possibile presenza di gas residui nello spazio 
di testa  imbrunimento 
• dimensionamento della busta fondamentale 
• eliminazione liquido di governo  ridotta 
diffusione dei nutrienti nel liquido 
• possibilità di riscaldamento diretto del 
prodotto da parte del consumatore (piatti 
pronti, precotti) 
• utilizzabile per grandi formati 
 rottura busta se eccessivo
Sterilizzazione classica o discontinua (appertizzazione) 
preparazione prodotto 
pretrattamento 
confezionamento 
trattamento termico 
stoccaggio 
Le scatole vengono etichettate ed 
imballate. 
Può essere necessario un periodo di 
maturazione prima della 
commercializzazione (es. pesce sott’olio 
in cui sale ed olio devono penetrare nei 
tessuti) 
Gli alimenti così prodotti hanno una 
lunga shelf-life (sino a 5 anni)
Sterilizzazione su prodotto sfuso Confezionamento asettico 
Il prodotto liquido sfuso viene sterilizzato ed in seguito viene confezionato 
sterilmente caldo o freddo (metodi continui) 
 con scambiatore (metodo indiretto) 
 iniezione di vapore (uperizzazione) 
 infusione nel vapore 
 sistema ATAD
Concentrazione 
La concentrazione è definita come la parziale eliminazione del solvente (acqua 
in genere) da una soluzione 
Aumenta la conservabilità del prodotto e consente di preparare i prodotti per 
altri trattamenti (essiccamento, liofilizzazione o cristallizzazione) 
E’ una tecnica molto utilizzata nelle IA (succhi concentrati, latte in polvere, 
zucchero ) 
I vantaggi sono la riduzione del volume dei prodotti e quindi i minori costi di 
stoccaggio e trasporto 
Gli svantaggi sono l’utilizzo di elevate temperature con perdita delle 
componenti volatili e delle componenti termolabili  utilizzo di basse pressioni 
Tecniche di concentrazione sono: 
evaporazione 
crioconcentrazione 
osmosi inversa
Evaporazione 
E’ un sistema molto antico, utilizzato forse ancora prima della scoperta del fuoco 
e basato sul sole 
Un sistema di evaporazione è formato da 
scambiatore  sistema di riscaldamento del prodotto 
separatore  area dove avviene la separazione del liquido concentrato dal 
vapore 
condensatore  scambiatore per la condensazione del vapore sia diretto (il 
vapore è mescolato con l’acqua di raffreddamento) o indiretto (scambiatore a 
superficie) 
Molto importate l’evaporatore il cui funzionamento dipende dalla sua struttura 
fisica, dal tipo di prodotto, dalle incrostazioni eventuali di superficie, dal movimento 
del prodotto ecc. 
Esistono evaporatori senza riciclo (il prodotto passa un volta sola 
nell’evaporatore e nel separatore uscendo alla concentrazione voluta) o con riciclo 
(il prodotto passa più volte nell’evaporatore e nel separatore e riceve altro prodotto 
da trattare) 
Un sistema di evaporazione può essere a singolo effetto od a multiplo effetto. 
Quest’ultimo può essere in equicorrente od in controcorrente
Evaporatore senza riciclo condense 
vapore 
acqua 
fredda 
prodotto concentrato 
prodotto da 
concentrare 
scambiatore evaporatore condensatore
Evaporatore con riciclo condense 
prodotto concentrato 
prodotto da 
concentrare
Evaporatore triplice effetto, equicorrente, senza riciclo condense 
prodotto 
concentrato 
condense 
prodotto da 
concentrare 
condense
Evaporatore triplice effetto, equicorrente, con riciclo condense 
prodotto 
concentrato 
condense 
prodotto da 
concentrare 
condense
Evaporatore triplice effetto, controcorrente, con riciclo condense 
condense 
prodotto 
concentrato 
prodotto da 
concentrare 
condense
Poco utilizzati se non in situazioni artigianali 
Evaporatori 
A fuoco diretto 
Incamiciati 
A tubi 
Corti 
Sommersi 
Lunghi a film ascendente 
Lunghi a film discendente 
A piastre 
A film agitato 
Centrifughi 
Wurling 
A bolla 
A pompa di calore
Poco utilizzati se non per liquidi molto 
viscosi. Richiedono sempre un agitatore. Si 
utilizzano per piccole produzioni 
Evaporatori 
A fuoco diretto 
Incamiciati 
A tubi 
Corti 
Sommersi 
Lunghi a film ascendente 
Lunghi a film discendente 
A piastre 
A film agitato 
Centrifughi 
Wurling 
A bolla 
A pompa di calore
I tubi sono corti (circa 2 m) con diametro 
grande (circa 10 cm). L’evaporazione si ha 
nei tubi con circolazione naturale attraverso 
il canale centrale di grande diametro. E’ 
poco costoso, molto resistente e può essere 
utilizzato anche per soluzioni che lasciano 
incrostazioni o per soluzioni con 
concentrazioni alquanto elevate 
Evaporatori 
A fuoco diretto 
Incamiciati 
A tubi 
Corti 
Sommersi 
Lunghi a film ascendente 
Lunghi a film discendente 
A piastre 
A film agitato 
Centrifughi 
Wurling 
A bolla 
A pompa di calore
Evaporatori 
A fuoco diretto 
Incamiciati 
A tubi 
Corti 
Sommersi 
Lunghi a film ascendente 
Lunghi a film discendente 
A piastre 
Si presentano in genere come cilindri verticali. 
Nella parte inferiore vi è una serie di tubi 
orizzontali nei quali passa il vapore di 
riscaldamento, il fascio tubiero è completamente 
immerso nella soluzione. Questo tipo di 
evaporatori si rivela adatto per soluzioni non 
troppo viscose che non depositano cristalli. 
Presentano costi di produzione inferiori rispetto ad 
altri tipi. 
A film agitato 
Centrifughi 
Wurling 
A bolla 
A pompa di calore
Evaporatori 
A fuoco diretto 
Incamiciati 
A tubi 
Corti 
Sommersi 
Lunghi a film ascendente 
Lunghi a film discendente 
A piastre 
Negli evaporatori sommersi a circolazione forzata 
il movimento della soluzione evaporante avviene 
grazie ad una pompa. Si utilizza se la viscosità è 
alta e, di conseguenza, la velocità di passaggio ed 
il coefficiente di scambio risulterebbero troppo 
bassi con una semplice convezione naturale. Lo 
scambiatore di calore può essere posto all'intero 
del corpo evaporante, o all'esterno con maggiore 
semplicità di pulizia e sostituzione dei tubi 
danneggiati, nonché un minor ingombro. 
A film agitato 
Centrifughi 
Wurling 
A bolla 
A pompa di calore
Evaporatori 
A fuoco diretto 
Incamiciati 
A tubi 
Corti 
Sommersi 
Lunghi a film ascendente 
Lunghi a film discendente 
A piastre 
Gli evaporatori a tubi verticali lunghi, detti anche 
tipo Kestner, presentano un numero ridotto di tubi 
lunghi (circa 6 ÷ 7 metri e circa 2 cm di φ ) nei 
quali circola la soluzione da concentrare. Il 
movimento del liquido all'interno dello scambiatore 
è dovuto alla gravità, se discendente o cadente 
od al trascinamento dovuto all'ebollizione, se 
ascendente. All'esterno dei tubi, nel contenitore 
cilindrico che li racchiude, viene inviato vapore. La 
soluzione, alimentata dalla parte inferiore, viene 
mantenuta nei tubi a un livello piuttosto basso, 
circa un terzo della loro lunghezza. 
A film agitato 
Centrifughi 
Wurling 
A bolla 
A pompa di calore 
In genere questi modelli consentono coefficienti di 
scambio molto elevati grazie alla velocità del 
liquido a contatto dei tubi, piuttosto alta, ma sono 
molto sensibili alla formazione di sporco dovuto 
alla precipitazione di solidi sulla superficie di 
scambio, che diventa il punto di massima 
temperatura e concentrazione. Sono 
particolarmente usati nell'industria del pomodoro, 
del siero e dei vini grazie al breve tempo di 
stazionamento.
Evaporatori 
A fuoco diretto 
Incamiciati 
A tubi 
Corti 
Sommersi 
Lunghi a film ascendente 
Lunghi a film discendente 
A piastre 
Compatto ed economicamente efficiente, 
l'evaporatore/condensatore a piastre 
sostituisce le unità a strato sottili, grandi e 
costose. I canali profondi e le grandi bocche 
consentono l'evaporazione e la 
condensazione sotto vuoto e a bassa 
pressione di sistemi a fasi acquose e 
organiche. Questi evaporatori hanno 
caratteristiche di funzionamento analoghe a 
quelle dei verticali a tubi lunghi verticali. 
Diffusi nell’industria alimentare anche per 
concentrazioni elevate su prodotti 
A film agitato 
Centrifughi 
Wurling 
A bolla 
A pompa di calore 
termosensibili (latte, succhi di frutta e di 
vegetali)
Evaporatori 
A fuoco diretto 
Incamiciati 
A tubi 
Corti 
Sommersi 
Lunghi a film ascendente 
Lunghi a film discendente 
A piastre 
A film agitato 
Centrifughi 
Wurling 
A bolla 
A pompa di calore 
Usati per liquidi molto viscosi. La turbolenza viene 
garantita dall’agitazione meccanica. E’ simile ad un 
evaporatore a film cadente con un solo tubo incamiciato di 
grande diametro con un agitatore interno. IL liquido entra 
dall’alto e viene distribuito dal moto turbolento delle lame 
verticali dell’agitatore. Il concentrato viene scaricato dal 
basso.
Evaporatori 
A fuoco diretto 
Incamiciati 
A tubi 
Corti 
Sommersi 
Lunghi a film ascendente 
Lunghi a film discendente 
A piastre 
A film agitato 
Centrifughi 
L’evaporatore centrifugo (Centritherm) è un 
evaporatore a singolo effetto che opera sotto 
vuoto e utilizza vapore per il riscaldamento. La 
superficie riscaldante è posta sotto a dei coni 
rotanti. Il prodotto da concentrare entra 
nell’evaporatore attraverso un tubo di 
alimentazione e degli iniettori (uno per ogni cono) 
e viene distribuito sulle superfici riscaldate. La 
forza centrifuga distribuisce istantaneamente il 
prodotto su di una superficie molto sottile (circa 
0.1 mm) ed il prodotto attraversa la superficie 
Wurling 
A bolla 
A pompa di calore 
riscaldata in meno di 1 secondo. Il prodotto 
concentrato viene raccolto alla fine dei coni e 
trasferito all’esterno da tubazioni. 
I vapori vengono raccolti al centro dei coni e 
trasferiti ad un condensatore esterno. Il 
Centritherm è un evaporatore di facile 
utilizzo e pulizia mediante un sistema CIP.
Evaporatori 
A fuoco diretto 
Incamiciati 
A tubi 
Corti 
Sommersi 
Lunghi a film ascendente 
Lunghi a film discendente 
A piastre 
Si tratta di un evaporatore con un serpentino 
riscaldante rotante. 
Vi è un serpentino sul fondo riscaldato a 
vapore, rotante nella vasca dove si trova il 
prodotto sotto vuoto in ebollizione. Efficienza 
elevata anche con prodotti viscosi ed 
incrostanti. Semplice da costruire viene 
usato per concentrazioni spinte di prodotti 
quali la purea di pomodoro 
A film agitato 
Centrifughi 
Wurling 
A bolla 
A pompa di calore 
vapore 
alimentazione 
vapore
Le bolle sono degli evaporatori incamiciati 
chiusi, operanti sotto vuoto, molto utilizzate 
nelle industri alimentari. Un agitatore interno 
serve a evitare incrostazioni sulla superficie 
interna della bolla e a facilitare la trasmissione 
del calore. Sono generalmente utilizzate nelle 
industrie di pomodoro, confetture e 
saccarifera. 
Evaporatori 
A fuoco diretto 
Incamiciati 
A tubi 
Corti 
Sommersi 
Lunghi a film 
ascendente 
Lunghi a film 
discendente 
A piastre 
A film agitato 
Centrifughi 
Wurling 
A bolla 
A pompa di 
calore
Evaporatori 
A fuoco diretto 
Incamiciati 
A tubi 
Corti 
Sommersi 
Lunghi a film ascendente 
Lunghi a film discendente 
A piastre 
Evaporatori che utilizzano una pompa di calore 
per generare l'energia termica necessaria ad 
evaporare ed utilizzano lo stesso gas frigotecnico 
per condensare i vapori. Dal punto di vista 
energetico equivalgono ai sistemi a 3-4 effetti ma 
consentono una riduzione dei costi di 
investimento in quanto l'evaporazione avviene in 
un unico effetto. La tecnica è più efficiente delle 
tradizionali ad acqua calda / vapore a singolo 
effetto, essendo competitivi con gli schemi a 
multiplo effetto; hanno comunque costi energetici 
2 - 5 volte più alti di uno schema a 
A film agitato 
Centrifughi 
Wurling 
A bolla 
A pompa di calore 
ricompressione meccanica del vapore
La pompa di calore è una macchina in grado 
di trasferire calore da un ambiente a 
temperatura più bassa ad un altro a 
temperatura più alta. Il loro ciclo 
termodinamico è assolutamente uguale a 
quello dei frigoriferi. La sostanziale differenza 
consiste nel fatto che nei frigoriferi ci 
interessa il calore sottratto alla sorgente 
fredda, mentre nelle pompe di calore 
interessa il calore ceduto alla sorgente calda. 
La pompa di calore è costituita da un circuito 
chiuso, percorso da uno speciale fluido 
(frigorigeno) che, a seconda delle condizioni 
di temperatura e di pressione in cui si trova, 
assume lo stato di liquido o di vapore. 
Il circuito chiuso è costituito da: 
- un compressore; 
- un condensatore; 
- una valvola di espansione; 
- un evaporatore.
Il condensatore e l'evaporatore sono costituiti 
da scambiatori di calore, cioè tubi che sono a 
contatto con un fluido di servizio (acqua o 
aria) e nei quali scorre il fluido frigorigeno. Il 
fluido cede calore al condensatore e lo 
sottrae all'evaporatore. 
I componenti del circuito possono essere 
raggruppati in un unico blocco oppure divisi 
in due parti (sistemi SPLIT) raccordate dai 
tubi nei quali circola il fluido frigorigeno
Essa si compone essenzialmente di un circuito sigillato 
all'interno, nel quale un gas, normalmente Freon R22, 
compie un intero ciclo termodinamico, detto di Carnot, 
che consiste in pratica in una compressione quasi 
adiabatica (a volume praticamente costante) 
avvenendo in un compressore volumetrico di tipo 
ermetico. 
Durante la prima fase del ciclo, detta compressione, il 
freon aumenta di pressione e di temperatura con un 
incremento del proprio contenuto entalpico; 
nella seconda fase il freon attraversa uno scambiatore, 
detto condensatore, nel quale viene a contatto con 
l'acqua o l'aria, cedendo loro in contro corrente il calore 
immagazzinato nelle due fasi precedenti. 
Nella terza fase del ciclo termodinamico, il freon 
attraversa una valvola di espansione ove subisce un 
processo di laminazione e una conseguente riduzione 
di pressione e quindi un calo della temperatura. Questo 
cambiamento di stato da gas a liquido è utilizzato 
nell'evaporazione (quarta fase) dove il freon si troverà a 
temperature molto basse, tali da permettergli di 
assorbire calore dal fluido vettore esterno apportatore 
di energia.
Crioconcentrazione 
Si congela una parte dell’acqua presente in un alimento, quindi si separano i cristalli 
dalla soluzione concentrata. 
E’ molto adatto per i prodotti termolabili e non si perdono sostanze volatili. 
TA 
T1A 
soluzione 
temperatura 
concentrazione 
soluz+gh soluz+crist soluto 
CA 
CB 
ghiaccio 
TB 
PE 
TE 
CE 
TE – temperatura eutettica 
CE – concentrazione eutettica 
PE – punto eutettico  la composizione del ghiaccio che si separa è uguale a quella del liquido che rimane
Un eutettico, o miscela eutettica o azeotropo eterogeneo, (dal greco eu = buono, facile; tettico = da 
fondere) è una miscela di sostanze il cui punto di fusione è più basso di quello delle singole sostanze 
che la compongono (da cui il nome facile da fondere). Nel diagramma di fase viene identificato da 
un punto che corrisponde ad un equilibrio invariante. Una miscela eutettica, ad un determinato valore 
di pressione costante, è caratterizzata da un ben determinato rapporto in peso tra i suoi costituenti e 
da un ben determinato valore di temperatura eutettica. 
Un esempio è una miscela di ghiaccio e sale (H2O allo stato solido e NaCl), il ghiaccio fonde a 0 °C, il 
sale a 804 °C, mentre la loro miscela eutettica fon de a -21,3 °C. Al punto eutettico sono 
contemporaneamente presenti le due fasi solide (ghiaccio e NaCl) e la fase liquida (la soluzione) in 
contemporaneo equilibrio. 
Composizione 
Soluto 
dell'eutettico 
(soluto per 100 g 
di solvente) 
Temperatura 
eutettica(°C) 
KCl 24,5 -10,7 
NH4NO3 60 -13,6 
NH4Cl 20 -15,4 
NaCl 35 -21,3 
MgCl2 21 -33 
CaCl2 48 -51
Cristallizzatori 
A refrigerazione diretta  operano sotto vuoto, quindi si perdono aromi 
A refrigerazione indiretta  la refrigerazione viene effettuata in uno 
scambiatore esterno 
Separatori 
Presse 
Filtri centrifughi 
Colonne di lavaggio
Osmosi inversa 
L’osmosi è quel fenomeno per cui si assiste al movimento di acqua da una soluzione 
meno concentrata a una soluzione più concentrata, attraverso una membrana 
semipermeabile. 
Per semipermeabile si intende una membrana che permette il passaggio del solvente (per 
esempio l’acqua) ma non di determinati soluti (per esempio zuccheri e proteine). 
Applicando nel comparto della 
soluzione a maggior concentrazione 
una pressione superiore a quella 
osmotica, il processo si inverte dando 
luogo al fenomeno dell’ osmosi 
inversa. In questo caso le molecole di 
acqua passano attraverso la 
membrana, mentre le molecole dei sali 
vengono respinte. Vengono altresì 
respinte le molecole organiche e nella 
quasi totalità le cariche microbiche.
Liofilizzazione 
E’ un processo in cui si ha la disidratazione del prodotto 
per sublimazione dell’acqua in condizioni di alto vuoto 
A 0 °C e 4.58 Torr si ha il punto triplo dove sono in 
equilibrio sol, liq e vap [1 Atm=760 Torr] 
Le applicazioni sono numerose : caffè, the, succhi di 
frutta, frutta esotica, prodotti dietetici e per l’infanzia, 
minestroni vari, prodotti vari di ristorazione 
I liofilizzati hanno qualità simili a quelle dei prodotti 
trattati, si riduce molto il peso (stoccaggio e trasporto 
facilitati), si conservano per tempi molto lunghi (Aw bassa), 
reidratazione rapida ed ottimale che porta a prodotti simili a 
quelli freschi, è una mild technology 
Costo però molto elevato !
Liofilizzazione 
Preparazione materiale 
Congelamento 
Vengono applicate tecniche analoghe a quelle 
utilizzate per l’essiccamento e la surgelazione. I 
prodotti liquidi vengono inizialmente concentrati e, 
a volte, pastorizzati. I prodotti solidi devono essere 
frantumati. 
Si ha una raffreddamento rapido con 
congelamento centripeto dell’acqua. 
Liofilizzazione 
Confezionamento
Liofilizzazione 
Preparazione materiale 
Congelamento 
Liofilizzazione 
Confezionamento 
Si hanno in genere tre fasi: 
sublimazione sotto vuoto: si determina un vuoto 
(sino a 10 -13 torr) a cui si ha la sublimazione 
dell’acqua 
evaporazione sotto vuoto: per eliminare l’acqua 
legata si provoca un leggero riscaldamento (30 
°C) sino ad una UR  5% 
ripristino pressione: si riporta con attenzione la 
pressione ai valori normali
Liofilizzazione 
Preparazione materiale 
Congelamento 
Liofilizzazione 
Confezionamento
Liofilizzazione 
Preparazione materiale 
Congelamento 
Liofilizzazione 
Confezionamento 
Importante evitare la reidratazione sia durante il 
confezionamento che in seguito. 
Il riempimento viene fatto sotto vuoto o con N2
Essiccato Liofilizzato 
UR  15% UR  5% 
aspetto fibroso e grinzoso con 
forma modificata per i solidi 
aspetto spugnoso, fragile, forma 
originaria 
i caratteri organolettici dopo 
reidratazione possono essere 
alterati 
i caratteri organolettici dopo 
reidratazione sono simili ai 
naturali 
perdita componenti possibile nessun cambiamento 
possibile formazione di croste 
con reidratazione lenta 
nessuna crosta, facile 
reidratazione 
contenitori anche non ermetici contenitori ermetici 
impianti semplici, di costi 
contenuti 
impianti complessi, di costi 
elevati
Irradiazione 
Sono definite ionizzanti quelle radiazioni, elettromagnetiche e corpuscolate, che 
possiedono energia sufficiente per ionizzare, in modo diretto o indiretto, gli atomi del 
materiale irradiato che incontrano, impartendo agli elettroni energia cinetica sufficiente a farli 
allontanare, con formazione di ioni e radicali liberi 
Si tratta di un trattamento ipotizzato già negli anni ’20 ed usato dagli anni ’40 
Vengono utilizzate radiazione elettromagnetiche (raggi X, raggi γ) che forniscono una 
elevata shelf-life ed una elevata sicurezza 
La FAO/WHO ha evidenziato (1977, 1981) che “La dose media di irraggiamento di 10 kGy 
non presenta effetti tossici ne problemi particolari negli alimenti dal punto di vista nutrizionale 
o microbiologico” 
Attualmente in Europa il trattamento con radiazioni ionizzanti è disciplinato dalle direttive 
quadro 1999/2/CE e 1999/3/CE recepite nel nostro Paese dal DL.vo 30 gennaio 2001, n. 94. 
Tali direttive stabiliscono, a maggior tutela della libera scelta del consumatore, che tutti gli 
alimenti e/o ingredienti che vengono sottoposti al trattamento con radiazioni ionizzanti, 
debbano riportare in etichetta la dicitura irradiato e che ogni stato membro debba effettuare 
controlli sugli alimenti presenti sul mercato al fine di individuare la correttezza 
dell'etichettatura.
I controlli sugli alimenti e, laddove esistenti, sugli impianti di irraggiamento, 
devono essere effettuati dalle Autorità sanitarie e assicurare la conformità dei 
prodotti alle disposizioni vigenti. L’Istituto Superiore della Sanità ha il compito di 
individuare i metodi di identificazione e fornire supporto tecnico scientifico ai 
laboratori. 
I prodotti attualmente ammessi al trattamento nella UE sono la categoria erbe 
aromatiche essiccate, spezie e condimenti vegetali, ad una dose massima di 10 
kGy; in via transitoria ciascuno Stato membro può mantenere i trattamenti 
precedentemente autorizzati. 
In Italia è previsto un uso come antigermoglio per patate, aglio e cipolla, mentre 
in altri Paesi (Francia, Belgio, Olanda, Regno Unito) esistono anche usi su: frutta, 
cereali, carni di pollo, prodotti ittici.
In Europa nel 2010 presenti 26 impianti in 13 Stati  trattate circa 9200 t di prodotto 
Attualmente in Italia esiste solo un impianto in Emilia Romagna  Gammarad Italia SpA 
che utilizza Cobalto-60  da 6 anni non vengono effettuati trattamenti sugli alimenti 
Il prodotto trattato deve riportare in etichetta, anche qualora presente come ingrediente, la 
dicitura irradiato.
Il Rad (Radiation Absorbed Dose) è un'unità di misura della dose di radiazione assorbita, 
pari a 100 erg per grammo. Il rad è stato sostituito dal Gray nel Sistema Internazionale di 
unità di misura.1 Rad = 0,01 gray = 0,01 joule di energia assorbiti da un chilogrammo di 
tessuto 
Un erg è pari a 1 g·cm2·s-2 = 1 dyn·cm = 10-7 W·s. 
6,24150975·1011 eV 
10-7joule 
10-7 N·m 
2,39·10-8 calorie 
9,48·10-11 British thermal unit 
2,78·10-14 chilowattora
Dose (kGy) Alimenti 
Sterilizzazione 7 - 10 (sino a 50) Erbe, spezie 
Materiali di confezionamento 10 25 Tappi enologici 
Distruzione patogeni 2.5 - 10 Spezie, carne 
Controllo funghi 2 - 5 Frutta 
Controllo parassiti 0.1 - 6 Carne 
Disinfezione 0.1 - 2 Frutta, cereali, farina 
Inibizione germogliazione 0.1 - 0.2 Patata, aglio, cipolla 
L’utilizzo delle radiazioni ha alcuni svantaggi 
Impianti molto costosi 
Problemi di sicurezza per gli operatori 
La possibilità di sanitizzare alimenti altrimenti non utilizzabili 
Se i batteri patogeni sopravvivono non esistono indicazioni 
Possibile sviluppo di resistenza nei microrganismi 
Perdite di valore nutrizionale 
Scarsi metodi analitici per valutare i prodotti trattati 
Resistenza psicologica dei consumatori verso l’industria nucleare
Le radiazioni possono rompere i legami intra-molecolari 
In alimenti ricchi di acqua l’acqua è ionizzata e gli elettroni liberati vanno a formare 
molecole radicaliche 
H20  H2O+ + e- e- + H2O  H2O° 
I radicali si ricombinano in nuove molecole disattivando il materiale genetico dei 
microrganismi 
I radicali hanno vita molto breve ma sufficiente per distruggere le cellule batteriche 
I radicali hanno azione sugli enzimi, sui grassi e su vari composti  su alcuni alimenti 
quindi non può essere utilizzata (latte) 
La produzione di O2 reattivo da vari enzimi (perossidasi, xantina ossidasi) accelera le 
ossidazioni  necessario l’irradiazione sotto vuoto (carne)
Il generatore di raggi γ è costituito da una sorgente ad alta energia con cobalto-60 o cesio- 
137 
Il Co-60 emette raggi γ con 1.17 MeV e 1.33 MeV 
Il tempo di trattamento dipende dalla dose necessaria e dalla potenza del generatore 
Una dose di 5 Gy è sufficiente per uccidere un operatore e quindi è necessario operare 
alle dosi più basse (0.1 KGy) ed utilizzare tecniche accurate di sicurezza 
La penetrazione di raggi γ dipende dalla densità dell’alimento e dall’energia dei raggi 
La radiazione è assorbita con l’attraversamento dell’alimento quindi la parte esterna riceve 
una dose superiore di quella interna  è necessario definire per ogni alimento 
la massima dose consentita per l’esterno del prodotto e legata a modificazioni 
sensoriali 
la dose minima che abbia attività antimicrobica
La dose può essere controllata definendo lo spessore della confezione ed irradiando 
entrambi i lati 
Gli elettroni ad elevata energia hanno una minore penetrazione rispetto ai raggi γ e 
vengono usati per confezioni fini o per trattamenti superficiali 
La sensibilità dei microrganismi viene valutata con il D in analogia alla distruzione 
termica 
In genere i microrganismi piccoli e semplici sono più resistenti 
I virus sono molto resistenti (non vengono disattivati con i trattamenti commerciali) 
I batteri sporificanti e quelli in gradi di riparare il DNA (es Deinococcus radiodurans) sono 
più resistenti degli altri 
Insetti e parassiti sono più sensibili
Il tipo di processo di irradiazione può essere 
sterilizzazione  la dose necessaria supera i 10 kGy (servono 48 KGy per 12 di Cl. 
Botulinum) quindi si hanno modificazioni inaccettabili  poco interessante la 
sterilizzazione  usata solo per le erbe e le spezie con 8-10 kGy senza importanti perdite 
 il principale vantaggio è la sostituzione della sterilizzazione chimica con ossido di 
etilene 
riduzione patogeni  i patogeni (S. typhimurium) sono meno resistenti del Cl. 
Botulinum  bastano 3-10 kGy per distruggerli  carcasse di pollo irradiate con 2.5 kGy 
risultano prive di Salmonella spp e la shelf-life è raddoppiata  dosi più elevate possono 
essere applicate a carni congelate per Campilobacter, E. coli, vibrio ecc. 
prolungare shelf-life  basse dosi distruggono funghi, batteri non sporigeni  quelli 
che sopravvivono sono più sensibili ai trattamenti termici  aumenta la conservabilità 
controllare la stagionatura  alcuni vegetali (mirtilli, pomodori) possono essere trattati 
per allungare la shelf-life  devono essere maturi poiché il trattamento blocca la 
maturazione  il trattamento blocca i processi biochimici  ottimo usare MAP in 
abbinamento 
disinfezione  cereali e frutti tropicali possono essere infestati da insetti e larve  
basse dosi, 1 kGy sono sufficienti  non si utilizzano bromuri 
blocco germogliamento  utile per le patate, aglio, cipolla  150 Gy sono sufficienti
Conservazione con il freddo 
Il freddo non ha azione risanante  prodotti perfetti 
Refrigerati ( -1 ≤ T ≤ 10 °C) acqua allo stato liquido  usata in combinazione con altre 
tecniche 
Congelati 
Congelati 
Surgelati 
Le basse temperature rallentano 
le reazioni chimiche 
le reazioni enzimatiche  gli enzimi però non si disattivano ! 
le reazioni metaboliche 
lo sviluppo microbico  la resistenza dipende da : 
tipologia microrganismo 
fase di sviluppo 
temperatura e tempo trattamento 
temperatura e tempi di conservazione 
mezzo 
Aw
I fattori principali che determinano la conservazione di un alimento 
refrigerato/congelato: 
tipo di alimento 
parte della pianta/animale considerata 
maturità e modalità di raccolta/taglio 
modalità di conservazione preliminare 
trattamento termico preliminare 
trattamento di raffreddamento 
tipo di confezionamento 
temperature e tempi di conservazione e distribuzione 
contaminazioni crociate 
condizioni ambiente di conservazione
Refrigerazione 
Ortaggi : 0 °C / 95% UR 
Patate : 4-10 °C / 85-90% UR 
Frutta : 1-15 °C / 80-90% UR  climaterici (maturano anche dopo la raccolta  
banane, pesche, mele, kiwi, pere, meloni, pomodori, kaki, albicocche) e non 
climaterici (non maturano dopo la raccolta  agrumi, uva) 
La refrigerazione migliora modificando l’atmosfera della cella. In particolare 
aumentando al CO2 e riducendo l’O2 si una riduzione delle crescita microbica, 
della respirazione e delle reazioni enzimatiche 
Tipologie di atmosfera modificata 
Controlled-atmosphere storage (CAS)  le concentrazioni di O2, CO2 ed 
etilene sono mantenute costanti in modo automatico; l’O2 è in genere 
inferiore al 4% 
Modified-atmosphere storage (MAS)  si modifica l’atmosfere all’inizio, poi 
si lascia che cambi naturalmente  diminuisce O2 ed aumenta CO2 
Modified-atmosphere packaging (MAP)  si modifica l’atmosfera a 
contatto con l’alimento in fase di conservazione
Congelamento 
Si porta l’alimento a temperature molto basse che determinano cristallizzazione 
dell’acqua e solidificazione del prodotto 
Il punto di congelamento (punto di gelo o punto crioscopico) negli alimenti è 
compreso fra -0.5 / -4°C per i diversi soluti 
Acqua legata  legata a vari composti costituisce il 2-5% 
Acqua libera  è liquida con soluti disciolti la cui concentrazione ne determina il 
punto di congelamento 
Consente lunghe conservazioni ma si hanno perdite per la bassa velocità di 
penetrazione del freddo ( 1 cm/h) che determina spaccature dei tessuti
Abbassando la temperatura, si separano il ghiaccio e le sostanze insolubili 
dall’acqua liquida e dai sali in soluzione aumenta la concentrazione, diminuisce 
il punto di congelamento 
Il totale congelamento in genere NON si verifica poiché l’acqua legata ha un 
punto di congelamento molto inferiore a quello dell’acqua libera (-40 °C) 
quindi negli alimenti congelata una parte dell’acqua (2-15%) è ancora liquida  
deterioramento anche se rallentato  un prodotto congelato ha una sua shelf-life 
Si hanno due fasi  nucleazione (comparsa di nuclei di cristallizzazione) e 
accrescimento (i nuclei crescono formando dei macrocristalli) 
Congelamento lento  T  -20 °C  prevale la fase di accrescimento  
pochi cristalli di grandi dimensioni che distruggono le pareti cellulari con 
danneggiamenti alla struttura, perdita di liquidi  congelazione casalinga 
Congelamento rapido  T  -30 °C  prevale la fase di nucleazione  molti 
cristalli di piccole dimensioni che non danneggiano l’alimento
Tecniche di congelamento 
Per contatto con piastre  prodotto posto fra due piastre fredde  usato per prodotti 
regolari (cubi di spinaci) 
Ad aria forzata  prodotto sfuso in un tunnel o in una cella con aria a -40 °C circa. In 
alcuni casi per alimenti molti piccoli il getto d’aria tiene in sospensione il prodotto 
(congelatori a letto fluido) 
Immersione in liquidi incongelabili  il prodotto è sigillato ed immerso in liquidi 
congelanti 
Con uso diretto di agenti congelanti  il prodotto viene cosparso con azoto liquido 
(-196 °C) o ghiaccio secco (-80 °C) che evaporano dopo il trattamento
Effetti del congelamento 
Variazioni di volume  congelando il volume dell’acqua aumenta del 9%  rottura 
delle cellule ed aumento della alterazione con lo csongelamento 
Cristallizzazione extra-intra cellulare con il congelamento lento si cristallizza 
prima l’acqua extra-cellulare in quanto meno ricca di soluti  si ha disidratazione 
osmotica delle cellule a cui segue plasmolisi  con il congelamento rapido si forma 
ghiaccio sia extra che intra-cellulare  nessun danneggiamento 
Concentrazione dei soluti  variazioni di pH, forza ionica, pressione osmotica, 
insolubilizzazione proteica ( aumento della consistenza), insolubilizzazione di gel, 
amidi, pectine ( aumenta la viscosità), precipitazioni di sali e zuccheri 
Danni meccanici rottura delle cellule e liberazione di enzimi
Surgelazione 
E’ un congelamento molto rapido  velocità di penetrazione del freddo  1 cm/h 
Prodotto confezionato in piccole porzioni 
Vantaggi 
Struttura stabile 
Processi biologici inattivati 
Poche perdite di liquido allo scongelamento 
Conservato, trasportato e distribuito a T-18 °C 
Preparazione prodotto 
Surgelazione 
Confezionamento 
Conservazione 
Scongelamento
Preparazione prodotto 
• Prodotti perfetti 
• Varie fasi di lavaggio, sbucciatura, taglio, porzionatura ecc. 
• Sui vegetali anche blanching per inattivare gli enzimi 
• No conservanti, si additivi 
Surgelazione 
• Contatto con piastre 
• Con aria forzata  a letto fluido 
• Immersione in liquidi incongelabili 
• Trattamento con agenti criogenici
Confezionamento 
• In alluminio, banda stagnata, materiali plastici vari 
Conservazione 
• Catena del freddo 
Scongelamento 
• Evitare la perdita di liquidi 
• Industrialmente  celle a T 2÷10 °C; microonde 
• A casa  T ambiente; in frigo; in forno a microonde 
• Mai acqua calda o acqua fredda 
• Completo per pesce, carne, piatti precucinati, frutta e verdura da consumo 
crudo; parziale per ortaggi e frutta da cuocere; assente per prodotti impanati da 
friggere 
• Mai ricongelare un prodotto scongelato
Testi di riferimento 
Pompei C. – Operazioni unitarie delle tecnologia alimentare – Ed. Casa Editrice 
Ambrosiana, 2009 
Spagna G. – Operazioni Unitarie nell’industria alimentare – Ed. CULC, 2008 
Peri C., Zanoni B. – Manuale di tecnologie alimentari – Ed. CUSL, Milano, 2008 
Peri C. – Le operazioni fondamentali della tecnologia alimentare – Ed. CUSL, 1991 
Sicheri G. – Tecnologie agrarie – Ed. Hoepli, 1999 
Lerici C. R., Lercker G. – Principi di tecnologie alimentari – Ed. Clueb, Bologna, 1983 
Porretta S., Porretta A. – L’industria delle conserve alimentari – Ed. Chiriotti, Pinerolo 
(TO), 1999

Ldb agroecologia2 netti_01

  • 1.
    SISTEMI CONSERVAZIONE ALIMENTI Masseria Pascale 0088//0077//22001144
  • 2.
    Il problema dellaconservazione degli alimenti La conservazione dei prodotti alimentari è legata al mantenimento da parte dell’alimento stesso delle caratteristiche proprie di qualità igienico-sanitaria, commerciale e organolettica. Il problema è di grande importanza per ragioni economiche, geografiche, politiche, climatiche, per l'incremento demografico e per il continuo aumento dell'urbanizzazione.
  • 3.
    Conservazione degli alimenti: storia e cronaca La conservazione degli alimenti, cioè il complesso di tecniche che permettono di ottenere l'inibizione delle cause di alterazione, precede l'individuazione delle cause stesse (microrganismi, enzimi e agenti chimici e fisici)
  • 4.
    Il deterioramento degli alimenti Con questo termine si intende qualunque modifica dell’aspetto, dell’’odore o del sapore di un prodotto alimentare che lo renda inaccettabile al consumatore.
  • 5.
    L’alterazione degli alimentiè dovuta a diversi fattori: la moltiplicazione di batteri , funghi e lieviti l’attività spontanea di enzimi presenti naturalmente negli alimenti fattori fisici: luce, temperatura fattori chimici: umidità, ossigeno Tutto ciò determina la comparsa di irrancidimento, di fenomeni putrefattivi, sviluppo di gas e di odori anomali, modificazione della consistenza ed inacidimento.
  • 6.
    Il cibo deterioratonon è sempre cibo pericoloso per il consumo, ma in alcuni casi la deperibilità degli alimenti può essere causata da microrganismi patogeni. Le muffe buone Penicillium glaucum Penicillium roqueforti Penicillium camembert
  • 7.
    Le muffe cattive Rhizopus: muffa del pane Penicillium spp.
  • 8.
    Le muffe cattive La Botrytis cinerea è un fungo parassita che attacca molte varietà di piante, anche se fra i diversi ospiti quello economicamente più rilevante è la vite (in particolare aggredisce i grappoli d'uva). In viticoltura è comunemente nota come muffa grigia. A l centro la stessa muffa sulle fragole.
  • 9.
    Penicillium italicum andPenicillium digitatum growing on an orange. by George Barron Le muffe cattive The name Penicillium comes from penicillus = brush, and this is based on the brush-like appearance of the fruiting structures (above right) under the microscope.
  • 10.
    Le caratteristiche fisico-chimiche degli alimenti determinano il loro grado di suscettibilità all’’attività microbica.
  • 11.
    Classificazione degli alimentirispetto alla loro durata di conservazione Alimenti deperibili, che comprendono molti cibi freschi (carne, pesce, frutta e verdura) D.M. 16/12/93 aW=0,95 pH>5,2 Alimenti semideperibili (patate e frutta secca) Alimenti non deperibili o stabili (farina, zucchero, riso, legumi secchi) aW < 0,85
  • 12.
    Deterioramento microbico di alimenti freschi I cibi freschi sono deteriorati da numerosi tipi di batteri e funghi Dal momento che le proprietà chimiche variano ampiamente, i diversi alimenti sono colonizzati dagli organismi indigeni più idonei a utilizzare i nutrienti disponibili
  • 13.
    Deterioramento microbico dialimenti freschi Prodotto alimentare Tipo di microrganismo Principali agenti deterioranti Frutta e verdura Batteri Pseudomonas, Corynebacterium (principalmente patogeno per la verdura) Funghi Aspergillus, Botrytis, Geotrichium, Rhizopus, Penicilllum, vari lieviti Carni fresche, frutti di mare Batteri Acinetobacter, Aeromonas , Micrococcus, Pseudomonas, Proteus, Salmonella, Escherichia, Campylobacter, Listeria Funghi Sporotrichium, Candida, Geotrichium, Rhizopus, Penicilllum, Morula. Latte Batteri Streptococcus, Pseudomonas, Leuconostoc, Lactobacillus, Lactococcus, Proteus, Clostridium, Bacillus, Flavobacterium Alimenti con alto contenuto zuccherino Batteri Clostridium, Bacillus, Flavobacterium Funghi Saccharomyces, Torula, Penicillum
  • 14.
    ORIGINE DEI BATTERI CAUSA DI MALATTIE ALIMENTARI Ambiente Animali Uomo Aeromonas X B. cereus X Cl. botulinum X X Cl. perfringens X X X S. typhi X S. non typhi X X Stafilococci X X L. monocitogenes X X E. coli X X Y. enterocolitica X X C. jejuni X Shigella X Vibrio X
  • 15.
    COME SI CONTAMINANOGLI ALIMENTI? 1. ALL’ORIGINE 2. DURANTE L’IMMAGAZZIMENTO:  Depositi non idonei  Scarsa pulizia delle celle frigo con promiscuità degli alimenti  Temperature inadeguate 3. DURANTE LA MANIPOLAZIONE:  Inosservanza delle norme igieniche personali  Attrezzature e superfici di lavoro contaminate  Tempi e temperature di cottura inadeguati  Promiscuità cotto/crudo, sporco/pulito 4. DOPO LA PREPARAZIONE:  Conservazione a temperatura non idonea  Promiscuità cotto/crudo  Confezionamento in condizioni igieniche inadeguate IN TUTTE LE FASI E’ POSSIBILE LA CONTAMINAZIONE DA PARTE DI INSETTI, RODITORI, ECC.
  • 16.
    La crescita microbicanegli alimenti Lo sviluppo dei microrganismi negli alimenti segue il modello standard della crescita microbica. o La fase di latenza può essere di durata variabile o La velocità di crescita durante la fase esponenziale dipende dalla temperatura, dal valore nutritivo dell’alimento e da altre condizioni di crescita. Il tempo necessario affinché la popolazione raggiunga una densità significativa per determinare il deterioramento del prodotto alimentare dipende: dall’inoculo iniziale dalla velocità di crescita durante la fase esponenziale.
  • 17.
    FATTORI CHE INFLUENZANOLA CRESCITA DEI MICRORGANISMI • Composizione chimica: (presenza di nutrienti come proteine, zuccheri, grassi, vitamine, etc.) • Contenuto in acqua: (Aw: attività dell’acqua) (la maggior parte ha bisogno di una disponibilità di acqua superiore al 95%) • pH: neutro e comunque superiore a 4.5 e inferiore a 9 • Atmosfera: gli aerobi hanno bisogno di ossigeno, gli anaerobi sono inattivati dall’ossigeno (Eh) • Temperatura: 1. 0-4°C FRIGO (i microrganismi non si riproducono ma rimangono vitali) 2. 15-45°C Temperatura IDEALE per la moltiplicazione dei microrganismi 3. > 60-100°C i microrganismi vengono uccisi ma le spore (Clostridi del botulismo) e alcune tossine (Staphilococcus aureus) sono termoresistenti e conservano la loro attività • Tempo trascorso tra preparazione e consumo: (alla temperatura ottimale 20-40°C si dividono ogni 20 minuti circa)
  • 18.
    La temperatura Ingenerale, una bassa temperatura di conservazione riduce la velocità di deterioramento Tuttavia, un certo numero di microrganismi psicrotollerati possono sopravvivere e crescere anche alle temperature di refrigerazione. Per tanto è possibile conservare cibi deperibili per lungo tempo solo a temperature inferiori a 0°C: -20°C -80°C (ghiaccio secco)
  • 19.
    TEMPERATURA La maggiorparte dei microrganismi tossici che attaccano gli alimenti appartiene al gruppo dei microrganismi mesofili la cui temperatura ottimale di sviluppo è di 35-37°C (Salmonella, Cl. botulinum tipo A e B, Cl. perfringens, S. aureus, ecc.). Anche altre Enterobacteriaceae e la maggior parte dei batteri Gram+, per es. Bacillus e Clostridium, Micrococcus e batteri lattici, crescono nell’intervallo mesofilo. Solo pochi microrganismi appartengono al gruppo dei termofili perché possiedono una temperatura minima di sviluppo >40°C. Vi appartengono soprattutto le specie di Bacillus e Clostridium Alcune muffe sono termotolleranti: possiedono l’optimum di temperatura nell’intervallo mesofilo, ma possono ugualmente tollerare temperature di sviluppo elevate.
  • 20.
    Il pH Lamaggior parte dei cibi ha un pH neutro o acido • Un pH pari o inferiore a 5 inibisce la crescita della maggior parte dei microrganismi in grado di alterare gli alimenti Pertanto l’acido viene spesso usato nella conservazione degli alimenti
  • 21.
    Cibo fermentato Nelcibo, in alcuni casi si può sviluppare acido per effetto dell’attività microbica: il prodotto in al caso viene definito cibo fermentato Esempi: crauti, yogurt, panna acida, formaggi. I microrganismi coinvolti nella fermentazione degli alimenti sono: i batteri lattici, acetici e propionici. Questi batteri non crescono ad un pH inferiore a 4, pertanto il processo è autolimitante
  • 22.
    Valori minimi emassimi di pH per lo sviluppo dei microrganismi Microrganismi Minimo pH Massimo pH Acidoresistenza Micrococcus sp. Pseudomonas aeruginosa Bacillus stearothermophilus 5,6 5,6 5,2 8,1 8,0 9,2 Bassa acidoresistenza pH min > 5,0 Clostridium botulinum Tipo E Clostridium sporogens Bacillus cereus Vibrio Parahaemolyticus Clostridium botulinum Tipo A,B Stafilococcus aureus Salmonelle Escherichia coli Proteus vulgaris Streptococcus lactis Becillus cereus 5,0-5,2 5,0 4,9 4,8 4,5 4,0 4,0-4,5 4,4 4,4 4,3-4,8 4,3-4,9 9,0 9,3 11,0 8,5 9,8 8-9,6 9,0 9,2 9,2 Media acidoresistenza pH min 5,0-4,0 Batteri lattici Lactobacillus spp. Batteri acetici Acetobacter acidophilus Lieviti Saccharomyes cerevisiae Funghi Penicillium italicum Aspergillus oryzae 3,8-4,4 2,6 2,3 1,9 1,6 7,2 4,3 8,6 9,3 9,3 Forte acidoresistenza pH min 4,0
  • 23.
    Attività dell’acqua L’awè definita come la disponibilità di acqua per i processi metabolici dei microrganismi. Poiché i microrganismi non crescono in condizioni di bassa attività dell’acqua (scarsa disponibilità idrica) La crescita microbica può essere controllata abbassando il contenuto idrico disponibile negli alimenti:  Essiccando  Aggiungendo un soluto a concentrazione elevata come sale o zucchero
  • 24.
    Aw Valori mediapprossimativi di Aw per alcuni alimenti Carni 0.95 – 0.97 Formaggi 0.87 – 0.93 Marmellate 0.82 – 0.93 Latte concentrato zuccherato 0.80 – 0.87 Frutta secca 0.72 Uova in polvere 0.40 Biscotti 0.30 Latte in polvere 0.20
  • 25.
    Aw Valori minimiapprossimativi di Aw per la crescita dei microrganismi Batteri Lieviti Muffe Batteri alofili Muffe xerofile Lieviti osmofili 0.91 0.88 0.80 0.75 0.65 0.60 Xerofilo: capace di vivere a basse Aw e ad alte concentrazioni saline Alofilo: capace di vivere ad alte concentrazioni saline Osmofilo: capace di crescere su ampi intervalli di valori di Aw o di pressione osmotica; (Staphylococcus, Saccharomyces)
  • 26.
    CATEGORIE DI ALIMENTI in relazione ad Aw , pH e Temperatura di conservazione Categoria pH Aw Temperatura °C Altamente >5.2 >0.95 <5 deteriorabile Deteriorabile 5.2 - 5 - <10 Deteriorabile - 0.95-0.90 <10 Stabile <5.2 <0.95 T.A Stabile <5 - T.A. Stabile - <0.90 T.A
  • 27.
    POTENZIALE DI OSSIDO-RIDUZIONE(Eh) Rappresenta il grado di ossidazione di un alimento E’ funzione: • del pH • della composizione dell’alimento (presenza di sostanze riducenti come cisteina, acido ascorbico, ecc.) • della concentrazione di ossigeno Sistemi in uso: • atmosfera controllata: aggiunta CO2 e CO2 + NO2 • “sottovuoto”: eliminazione dell’aria dell’alimento con riduzione della concentrazione di O2 Eh (mV) MICRORGANISMI +100 + 500 Aerobi obbligati +200 -200 Anaerobi facoltativi N.B. -300 + 125 Anaerobi obbligati Il “sottovuoto”: • non elimina i patogeni • non ne inibisce totalmente la moltiplicazione (per es. le Salmonelle crescono bene se la temperatura di conservazione è di 15 – 18°C e gli anaerobi sono addirittura favoriti).
  • 28.
    La conservazione deglialimenti E’ l'insieme delle tecniche che servono a rallentare i processi di alterazione a cui vanno incontro gli alimenti sia per l'effetto del tempo che dell'ambiente esterno (luce e calore) mantenendone inalterate le proprietà nutritive ed organolettiche e la qualità igienico-sanitaria.
  • 29.
    Metodi di conservazionedegli alimenti Sono disponibili vari metodi per la conservazione degli alimenti e la loro scelta dipende sia dal tipo di alimento da fattori ambientali, economici ed igienici. A livello industriale si usano diverse tecniche di conservazione. I metodi di conservazione degli alimenti tendono ad evitare le alterazioni rendendoli più stabili.
  • 30.
    PROCEDIMENTI DI CONSERVAZIONEDELI ALIMENTI CONSERVAZIONE Procedimenti chimici Procedimenti fisici Procedimenti biologici Atmosfera gassosa Abbassamento del valore aw Riscaldamento Raffreddamento Irradiazione •Aggiunta di conservanti •Salamoia •Affumicatura •Sottrazione di acqua: •Essiccamento •Affumicatura •Congelamento •Salatura •Aggiunta di zucchero •Salamoia Gas protettivo (CO2, N2) Confezionamento sotto vuoto •Pastorizzazione •Cottura •Sterilizzazione •Congelamento •Refrigerazione Radiazioni UV β e γ Fermentazione lattica
  • 33.
    Stabilizzazione Operazioni incui si ha la distruzione o l’inibizione di fattori di degradazione quali microrganismi e/o enzimi. Si possono avere contemporaneamente modifiche delle caratteristiche chimiche, strutturali, nutrizionali e sensoriali dei prodotti ottenuti. Operazioni uunniittaarriiee Pastorizzazione e Sterilizzazione termica Surgelazione Essiccamento in corrente d’aria Essiccamento per ebollizione a pressione atmosferica e sotto vuoto Liofilizzazione Irraggiamento UV e g Operazioni complesse Deidrosurgelazione
  • 34.
    Processi con calore Applicazione Rimozione Vapore/Acqua Aria Olio Energia radiante Congelamento Sterilizzazione Essiccamento Microonde Liofilizzazione Evaporazione Arrostimento Infrarossi Cottura Raggi Y Pastorizzazione Cottura Estrusione Conc. freddo Frittura Scottatura
  • 35.
    Trattamento termico ha lo scopo di cuocere e conservare gli alimenti Effetti positivi Effetti negativi Aumento tempo di conservazione Sicurezza microbiologica Riduzione o eliminazione fattori antinutrizionali Perdita nutrienti Formazione artefatti antinutrizionali o molecole potenzialmente tossiche Formazione aromi e/o sapori sgraditi Maggiore appetibilità Disponibilità costante (tempo e luogo) Ampliamento varietà Possibili interazioni contenitore/alimento Qualità alimento
  • 36.
    Cambiamenti indotti daltrattamento termico Proprietà Cambiamenti Consistenza, stato fisico Riduzione della solubilità Riduzione del potere di ritenzione di acqua Aumento di consistenza Agglomerazione di particelle Aroma, sapore Formazione di rancidità Formazione di odore di caramello, di cotto PPeerrddiittaa ddii aarroommii Formazione odori e/o aromi e/o sapori estranei Colore Imbrunimento enzimatico e non Formazione di off-colors Perdita di colore Valore nutrizionale Vitamine Proteine Lipidi Componenti minerali Carboidrati
  • 37.
    Sterilizzazione Si definiscecome la eliminazione “completa” dei microrganismi (MO) e degli enzimi (E) di una matrice Si può ottenere con calore (vapore, fiamma ecc.); mezzi fisici (eliminazione cellule); radiazioni; agenti chimici Il calore è in genere il più utilizzato Si può ottenere una “distruzione” più contenuta con trattamenti più “delicati” come la pastorizzazione, la scottatura (blanching) e la termizzazione che operano a T più basse
  • 38.
    Sterilizzazione termica •Definizione : trattamento termico (a temperature e tempi sufficienti) atto a distruggere i microrganismi ed inattivare gli enzimi in grado di danneggiare la salute dei consumatori e/o alterare i prodotti confezionati • Si ha con una riduzione statistica di un microrganismo test la sterilizzazione non è mai una distruzione totale ma una riduzione della probabilità di sopravvivenza • Si può ottenere con calore secco o umido • Calore secco usato per vetreria, metallo ed oggetti che non fondono; 160 °C per 60 min – 180 °C per 30 min; si ottiene all’interno di stufe a secco con aria calda; poco usata perché lenta • Calore umido si usa vapore che penetra anche tra le fibre e nei corpi porosi; poco costosa e non tossica
  • 39.
    1°legge di Bigelow(cinetica con T cost) log (N0 / N) = t / D N0 - carica iniziale N - carica finale t - tempo trattamento D – tempo di riduzione decimale ossia durata del trattamento termico a T cost per ridurre una popolazione microbica ad 1/10 del suo valore Infatti se N0 = 10N log N0/N = 1 t = D L’equazione rappresenta una retta in un grafico log(N) = f(t) log (N0 / N) = t / D log N0 – log N = t / D log N = log N0 – (1/D)t
  • 40.
    12 10 8 6 4 log N 100 °C 80 °C 2 0 0 5 10 15 sec
  • 41.
    11 10 9 8 7 6 5 4 3 2 1 0 log N D 0 2 4 6 8 10 12 14 16 sec Si ricava che: • il numero di MO finale dipende da quello iniziale • i MO si possono distruggere completamente teoricamente per t=¥ • a Tcost [MO] , deve essere t di trattamento • D resistenza termica
  • 42.
    • Per leconserve sterilizzate a pH4.5 si ammette che il trattamento è sicuro se consente di ottenere dodici riduzioni decimali di Cl. botulinum o cinque riduzioni decimali del Cl. sporogenes PA n. 3679 (è più termoresistente del Cl. botulinum) • D misura la resistenza termica di un microrganismo e dipende da specie e ceppo (i lieviti e le muffe sono – resistenti dei batteri; i bacilli sono + resistenti dei cocchi) forma (le spore sono + resistenti) pH massima resistenza alla neutralità; diminuisce con pH acidi umidità relativa se diminuisce UR o aumenta la pressione osmotica aumenta la resistenza termica (il calore secco è meno attivo del calore umido) composizione del mezzo (grassi, zuccheri e sali aumentano la resistenza)
  • 43.
    Temperatura (°C) D(min) Bacillus cereus (s) 100 5.5 Bacillus coagulans (s) 121 0.01-0.07 Bacillus subtilis (s) 121 0.3-0.7 Clostridium butiricum (s) 85 12-23 Clostridium sporogenes (s) 121 0.2-1.5 Clostridium perfringens (s) 100 0.3-17.6 Bacillus stearothermophilus (s) 121 4-5 Clostridium botulinum (s) 121 0.13-0.25 Escherichia coli (m) 70 0.006-0.04 Listeria monocytogenes (m) 70 0.15-0.27 Salmonella typhimurium (m) 70 0.03-815 Staphylococcus aureus (m) 70 0.3 Streptococcus faecium (m) 74 0.015-2.57
  • 44.
    Modalità di riscaldamento • Conduzione : il trasferimento del calore avviene tra due superfici solide o all’interno di un solido passando dal corpo più caldo a quello più freddo per effetto dei movimenti oscillatori delle molecole; • Convezione : il calore passa da una zona all’altra di un fluido per effetto dei moti delle molecole che si spostano dalle zone più calde a quelle più fredde (naturale o forzata); • Irraggiamento : i corpi riscaldati emettono radiazioni elettromagnetiche che possono venire assorbite da altri corpi ed essere convertite in calore. La trasmissione può avvenire anche in assenza di materiale (vuoto). Le più assorbite sono le infrarosse, le micro-onde sono efficaci in sostanze con acqua o altre molecole polari
  • 45.
    Il trattamento termicosi può effettuare • sul prodotto solido o liquido già in contenitori sterilizzazione classica (appertizzazione) discontinui - richiedono operazioni di carico e scarico manuali od automatiche bagni aperti : sono grandi recipienti dove gli inscatolati vengono riscaldati completamente immersi; ovviamente la temperatura non può essere superiore a 100 °C autoclavi continui - autoclavi in cui i recipienti da sterilizzare sono trasportati da dispositivi automatici; regolando la velocità e la lunghezza del percorso è possibile variare il tempo di sterilizzazione • sul prodotto liquido sfuso che in seguito viene confezionato sterilmente caldo o freddo (metodi continui) con scambiatore (metodo indiretto) iniezione di vapore (uperizzazione) infusione nel vapore
  • 46.
    Sterilizzazione classica odiscontinua (appertizzazione) • Nacque agli inizi del secolo XIX grazie ad un cuoco francese Francois Appert che scaldava gli alimenti racchiusi in contenitori di vetro per evitarne il deterioramento • Il metodo venne poi perfezionato con l’introduzione dell’autoclave che consente di raggiungere temperature superiori ai 100 °C e quindi la sterilizzazione • Attualmente molto utilizzato per la conservazione di alimenti vegetali, animali e pietanze • La buona riuscita dipende da: qualità delle materie prime igiene delle materie igiene degli impianti corretti trattamenti delle materie prime perfetta sterilizzazione
  • 47.
    Sterilizzazione classica odiscontinua (appertizzazione) preparazione prodotto pretrattamento varie operazioni per i vegetali (lavaggio, cernita, sbucciatura, denocciolatura, calibratura, cubettatura, taglio ecc.) e per le carni (disossamento, eviscerazione, confezionamento trattamento termico stoccaggio sfilettatura ecc.)
  • 48.
    Sterilizzazione classica odiscontinua (appertizzazione) preparazione prodotto pretrattamento Prima dell’inscatolamento gli alimenti subiscono un pretrattamento termico • precottura – se la sterilizzazione non è sufficiente alla cottura completa (carne, legumi) • concentrazione – per i prodotti troppo confezionamento trattamento termico stoccaggio acquosi • scottatura o blanching – viene utilizzato anche per il congelamento o l’essiccamento riduce la contaminazione microbica ed inattiva gli enzimi intenerisce i tessuti facilitando il riempimento allontana l’aria evitando ossidazioni dopo la chiusura attenua odori e sapori forti fissa il colore
  • 49.
    Sterilizzazione classica odiscontinua (appertizzazione) preparazione prodotto pretrattamento Blanching Il tipo di trattamento dipende da • tipo di alimento • dimensioni • metodo di riscaldamento confezionamento trattamento termico stoccaggio Importante: • se troppo spinto si ha rammollimento e perdita di aroma • se troppo debole si può avere rottura delle cellule con liberazione di enzimi che non vengono disattivati
  • 50.
    Sterilizzazione classica odiscontinua (appertizzazione) preparazione prodotto pretrattamento Blanching Si può effettuare con • vapore minori perdite di componenti idrosolubili minori scarichi confezionamento trattamento termico stoccaggio facile pulizia pulizia limitata dell’alimento maggiori costi di investimento minore efficienza termica • acqua calda minori costi di investimento maggiore efficienza termica maggiore perdita di componenti idrosolubili maggiori costi in acqua maggiori costi di depurazione maggiori possibilità di inquinamenti batterici
  • 51.
    Sterilizzazione classica odiscontinua (appertizzazione) preparazione prodotto pretrattamento Blanching Effetti • si perdono minerali, vitamine e componenti idrosolubili in relazione a tipologia di vegetale, varietà maturità confezionamento trattamento termico stoccaggio tipo di preparazione dimensione metodo di blanching e di raffreddamento umidità alimento • varia il colore per reazioni di Maillard, caramellizazione e scissione della emoglobina • varia il flavour • varia la struttura per solubilizzazione pectine e collagene, fluidificazione gelatina
  • 52.
    Sterilizzazione classica odiscontinua (appertizzazione) preparazione prodotto pretrattamento Si deve ottenere un vuoto parziale nel confezionamento trattamento termico stoccaggio contenitore • si inseriscono prodotti caldi • si scaldano aperti a 65-70 °C per 10- 15 min
  • 53.
    Sterilizzazione classica odiscontinua (appertizzazione) preparazione prodotto pretrattamento confezionamento trattamento termico stoccaggio Le condizioni dipendono da molti fattori: • per alimenti con pH 4.5 (frutta, pelati, passato ecc.) si usano 90-100 °C per tempi variabili in funzione delle dimensioni e dell’impianto • per alimenti con pH 4.5 (ortaggi, carne, pesce ecc.) si usano 100-120 °C per tempi variabili in funzione delle dimensioni e dell’impianto
  • 54.
    Impianti di sterilizzazione discontinui – richiedono operazioni di carico e scarico manuali od automatiche bagni aperti : sono grandi recipienti dove gli inscatolati vengono riscaldati completamente immersi; ovviamene la temperatura non può essere superiore a 100 °C autoclavi continui – autoclavi in cui i recipienti da sterilizzare sono trasportati da dispositivi automatici; regolando la velocità e la lunghezza del percorso è possibile variare il tempo di sterilizzazione
  • 55.
  • 61.
    “Retort pouch” busta flessibile sterilizzabile • Il prodotto è posto in una busta flessibile con tre strati polipropilene interno inerte e termostabile alluminio barriera a luce, aria ed umidità poliestere esterno resistenza meccanica e stampabile • Riempimento, sigillatura sottovuoto, sterilizzazione • Tempi di sterilizzazione di 1/3 o 1/2 rispetto alla banda stagnata di uguale volume
  • 62.
    Vantaggi • riduzionepeso e volume minimo ingombro, riduzione spese di trasporto e confezioni più maneggevoli • ampio numero di formati • facilità apertura ed esposizione sui banchi di vendita Svantaggi • lo spessore della busta influenza i tempi di sterilizzazione • possibile presenza di gas residui nello spazio di testa imbrunimento • dimensionamento della busta fondamentale • eliminazione liquido di governo ridotta diffusione dei nutrienti nel liquido • possibilità di riscaldamento diretto del prodotto da parte del consumatore (piatti pronti, precotti) • utilizzabile per grandi formati rottura busta se eccessivo
  • 63.
    Sterilizzazione classica odiscontinua (appertizzazione) preparazione prodotto pretrattamento confezionamento trattamento termico stoccaggio Le scatole vengono etichettate ed imballate. Può essere necessario un periodo di maturazione prima della commercializzazione (es. pesce sott’olio in cui sale ed olio devono penetrare nei tessuti) Gli alimenti così prodotti hanno una lunga shelf-life (sino a 5 anni)
  • 64.
    Sterilizzazione su prodottosfuso Confezionamento asettico Il prodotto liquido sfuso viene sterilizzato ed in seguito viene confezionato sterilmente caldo o freddo (metodi continui) con scambiatore (metodo indiretto) iniezione di vapore (uperizzazione) infusione nel vapore sistema ATAD
  • 65.
    Concentrazione La concentrazioneè definita come la parziale eliminazione del solvente (acqua in genere) da una soluzione Aumenta la conservabilità del prodotto e consente di preparare i prodotti per altri trattamenti (essiccamento, liofilizzazione o cristallizzazione) E’ una tecnica molto utilizzata nelle IA (succhi concentrati, latte in polvere, zucchero ) I vantaggi sono la riduzione del volume dei prodotti e quindi i minori costi di stoccaggio e trasporto Gli svantaggi sono l’utilizzo di elevate temperature con perdita delle componenti volatili e delle componenti termolabili utilizzo di basse pressioni Tecniche di concentrazione sono: evaporazione crioconcentrazione osmosi inversa
  • 66.
    Evaporazione E’ unsistema molto antico, utilizzato forse ancora prima della scoperta del fuoco e basato sul sole Un sistema di evaporazione è formato da scambiatore sistema di riscaldamento del prodotto separatore area dove avviene la separazione del liquido concentrato dal vapore condensatore scambiatore per la condensazione del vapore sia diretto (il vapore è mescolato con l’acqua di raffreddamento) o indiretto (scambiatore a superficie) Molto importate l’evaporatore il cui funzionamento dipende dalla sua struttura fisica, dal tipo di prodotto, dalle incrostazioni eventuali di superficie, dal movimento del prodotto ecc. Esistono evaporatori senza riciclo (il prodotto passa un volta sola nell’evaporatore e nel separatore uscendo alla concentrazione voluta) o con riciclo (il prodotto passa più volte nell’evaporatore e nel separatore e riceve altro prodotto da trattare) Un sistema di evaporazione può essere a singolo effetto od a multiplo effetto. Quest’ultimo può essere in equicorrente od in controcorrente
  • 67.
    Evaporatore senza riciclocondense vapore acqua fredda prodotto concentrato prodotto da concentrare scambiatore evaporatore condensatore
  • 68.
    Evaporatore con riciclocondense prodotto concentrato prodotto da concentrare
  • 69.
    Evaporatore triplice effetto,equicorrente, senza riciclo condense prodotto concentrato condense prodotto da concentrare condense
  • 70.
    Evaporatore triplice effetto,equicorrente, con riciclo condense prodotto concentrato condense prodotto da concentrare condense
  • 71.
    Evaporatore triplice effetto,controcorrente, con riciclo condense condense prodotto concentrato prodotto da concentrare condense
  • 72.
    Poco utilizzati senon in situazioni artigianali Evaporatori A fuoco diretto Incamiciati A tubi Corti Sommersi Lunghi a film ascendente Lunghi a film discendente A piastre A film agitato Centrifughi Wurling A bolla A pompa di calore
  • 73.
    Poco utilizzati senon per liquidi molto viscosi. Richiedono sempre un agitatore. Si utilizzano per piccole produzioni Evaporatori A fuoco diretto Incamiciati A tubi Corti Sommersi Lunghi a film ascendente Lunghi a film discendente A piastre A film agitato Centrifughi Wurling A bolla A pompa di calore
  • 74.
    I tubi sonocorti (circa 2 m) con diametro grande (circa 10 cm). L’evaporazione si ha nei tubi con circolazione naturale attraverso il canale centrale di grande diametro. E’ poco costoso, molto resistente e può essere utilizzato anche per soluzioni che lasciano incrostazioni o per soluzioni con concentrazioni alquanto elevate Evaporatori A fuoco diretto Incamiciati A tubi Corti Sommersi Lunghi a film ascendente Lunghi a film discendente A piastre A film agitato Centrifughi Wurling A bolla A pompa di calore
  • 76.
    Evaporatori A fuocodiretto Incamiciati A tubi Corti Sommersi Lunghi a film ascendente Lunghi a film discendente A piastre Si presentano in genere come cilindri verticali. Nella parte inferiore vi è una serie di tubi orizzontali nei quali passa il vapore di riscaldamento, il fascio tubiero è completamente immerso nella soluzione. Questo tipo di evaporatori si rivela adatto per soluzioni non troppo viscose che non depositano cristalli. Presentano costi di produzione inferiori rispetto ad altri tipi. A film agitato Centrifughi Wurling A bolla A pompa di calore
  • 77.
    Evaporatori A fuocodiretto Incamiciati A tubi Corti Sommersi Lunghi a film ascendente Lunghi a film discendente A piastre Negli evaporatori sommersi a circolazione forzata il movimento della soluzione evaporante avviene grazie ad una pompa. Si utilizza se la viscosità è alta e, di conseguenza, la velocità di passaggio ed il coefficiente di scambio risulterebbero troppo bassi con una semplice convezione naturale. Lo scambiatore di calore può essere posto all'intero del corpo evaporante, o all'esterno con maggiore semplicità di pulizia e sostituzione dei tubi danneggiati, nonché un minor ingombro. A film agitato Centrifughi Wurling A bolla A pompa di calore
  • 79.
    Evaporatori A fuocodiretto Incamiciati A tubi Corti Sommersi Lunghi a film ascendente Lunghi a film discendente A piastre Gli evaporatori a tubi verticali lunghi, detti anche tipo Kestner, presentano un numero ridotto di tubi lunghi (circa 6 ÷ 7 metri e circa 2 cm di φ ) nei quali circola la soluzione da concentrare. Il movimento del liquido all'interno dello scambiatore è dovuto alla gravità, se discendente o cadente od al trascinamento dovuto all'ebollizione, se ascendente. All'esterno dei tubi, nel contenitore cilindrico che li racchiude, viene inviato vapore. La soluzione, alimentata dalla parte inferiore, viene mantenuta nei tubi a un livello piuttosto basso, circa un terzo della loro lunghezza. A film agitato Centrifughi Wurling A bolla A pompa di calore In genere questi modelli consentono coefficienti di scambio molto elevati grazie alla velocità del liquido a contatto dei tubi, piuttosto alta, ma sono molto sensibili alla formazione di sporco dovuto alla precipitazione di solidi sulla superficie di scambio, che diventa il punto di massima temperatura e concentrazione. Sono particolarmente usati nell'industria del pomodoro, del siero e dei vini grazie al breve tempo di stazionamento.
  • 85.
    Evaporatori A fuocodiretto Incamiciati A tubi Corti Sommersi Lunghi a film ascendente Lunghi a film discendente A piastre Compatto ed economicamente efficiente, l'evaporatore/condensatore a piastre sostituisce le unità a strato sottili, grandi e costose. I canali profondi e le grandi bocche consentono l'evaporazione e la condensazione sotto vuoto e a bassa pressione di sistemi a fasi acquose e organiche. Questi evaporatori hanno caratteristiche di funzionamento analoghe a quelle dei verticali a tubi lunghi verticali. Diffusi nell’industria alimentare anche per concentrazioni elevate su prodotti A film agitato Centrifughi Wurling A bolla A pompa di calore termosensibili (latte, succhi di frutta e di vegetali)
  • 87.
    Evaporatori A fuocodiretto Incamiciati A tubi Corti Sommersi Lunghi a film ascendente Lunghi a film discendente A piastre A film agitato Centrifughi Wurling A bolla A pompa di calore Usati per liquidi molto viscosi. La turbolenza viene garantita dall’agitazione meccanica. E’ simile ad un evaporatore a film cadente con un solo tubo incamiciato di grande diametro con un agitatore interno. IL liquido entra dall’alto e viene distribuito dal moto turbolento delle lame verticali dell’agitatore. Il concentrato viene scaricato dal basso.
  • 88.
    Evaporatori A fuocodiretto Incamiciati A tubi Corti Sommersi Lunghi a film ascendente Lunghi a film discendente A piastre A film agitato Centrifughi L’evaporatore centrifugo (Centritherm) è un evaporatore a singolo effetto che opera sotto vuoto e utilizza vapore per il riscaldamento. La superficie riscaldante è posta sotto a dei coni rotanti. Il prodotto da concentrare entra nell’evaporatore attraverso un tubo di alimentazione e degli iniettori (uno per ogni cono) e viene distribuito sulle superfici riscaldate. La forza centrifuga distribuisce istantaneamente il prodotto su di una superficie molto sottile (circa 0.1 mm) ed il prodotto attraversa la superficie Wurling A bolla A pompa di calore riscaldata in meno di 1 secondo. Il prodotto concentrato viene raccolto alla fine dei coni e trasferito all’esterno da tubazioni. I vapori vengono raccolti al centro dei coni e trasferiti ad un condensatore esterno. Il Centritherm è un evaporatore di facile utilizzo e pulizia mediante un sistema CIP.
  • 90.
    Evaporatori A fuocodiretto Incamiciati A tubi Corti Sommersi Lunghi a film ascendente Lunghi a film discendente A piastre Si tratta di un evaporatore con un serpentino riscaldante rotante. Vi è un serpentino sul fondo riscaldato a vapore, rotante nella vasca dove si trova il prodotto sotto vuoto in ebollizione. Efficienza elevata anche con prodotti viscosi ed incrostanti. Semplice da costruire viene usato per concentrazioni spinte di prodotti quali la purea di pomodoro A film agitato Centrifughi Wurling A bolla A pompa di calore vapore alimentazione vapore
  • 91.
    Le bolle sonodegli evaporatori incamiciati chiusi, operanti sotto vuoto, molto utilizzate nelle industri alimentari. Un agitatore interno serve a evitare incrostazioni sulla superficie interna della bolla e a facilitare la trasmissione del calore. Sono generalmente utilizzate nelle industrie di pomodoro, confetture e saccarifera. Evaporatori A fuoco diretto Incamiciati A tubi Corti Sommersi Lunghi a film ascendente Lunghi a film discendente A piastre A film agitato Centrifughi Wurling A bolla A pompa di calore
  • 92.
    Evaporatori A fuocodiretto Incamiciati A tubi Corti Sommersi Lunghi a film ascendente Lunghi a film discendente A piastre Evaporatori che utilizzano una pompa di calore per generare l'energia termica necessaria ad evaporare ed utilizzano lo stesso gas frigotecnico per condensare i vapori. Dal punto di vista energetico equivalgono ai sistemi a 3-4 effetti ma consentono una riduzione dei costi di investimento in quanto l'evaporazione avviene in un unico effetto. La tecnica è più efficiente delle tradizionali ad acqua calda / vapore a singolo effetto, essendo competitivi con gli schemi a multiplo effetto; hanno comunque costi energetici 2 - 5 volte più alti di uno schema a A film agitato Centrifughi Wurling A bolla A pompa di calore ricompressione meccanica del vapore
  • 94.
    La pompa dicalore è una macchina in grado di trasferire calore da un ambiente a temperatura più bassa ad un altro a temperatura più alta. Il loro ciclo termodinamico è assolutamente uguale a quello dei frigoriferi. La sostanziale differenza consiste nel fatto che nei frigoriferi ci interessa il calore sottratto alla sorgente fredda, mentre nelle pompe di calore interessa il calore ceduto alla sorgente calda. La pompa di calore è costituita da un circuito chiuso, percorso da uno speciale fluido (frigorigeno) che, a seconda delle condizioni di temperatura e di pressione in cui si trova, assume lo stato di liquido o di vapore. Il circuito chiuso è costituito da: - un compressore; - un condensatore; - una valvola di espansione; - un evaporatore.
  • 95.
    Il condensatore el'evaporatore sono costituiti da scambiatori di calore, cioè tubi che sono a contatto con un fluido di servizio (acqua o aria) e nei quali scorre il fluido frigorigeno. Il fluido cede calore al condensatore e lo sottrae all'evaporatore. I componenti del circuito possono essere raggruppati in un unico blocco oppure divisi in due parti (sistemi SPLIT) raccordate dai tubi nei quali circola il fluido frigorigeno
  • 96.
    Essa si componeessenzialmente di un circuito sigillato all'interno, nel quale un gas, normalmente Freon R22, compie un intero ciclo termodinamico, detto di Carnot, che consiste in pratica in una compressione quasi adiabatica (a volume praticamente costante) avvenendo in un compressore volumetrico di tipo ermetico. Durante la prima fase del ciclo, detta compressione, il freon aumenta di pressione e di temperatura con un incremento del proprio contenuto entalpico; nella seconda fase il freon attraversa uno scambiatore, detto condensatore, nel quale viene a contatto con l'acqua o l'aria, cedendo loro in contro corrente il calore immagazzinato nelle due fasi precedenti. Nella terza fase del ciclo termodinamico, il freon attraversa una valvola di espansione ove subisce un processo di laminazione e una conseguente riduzione di pressione e quindi un calo della temperatura. Questo cambiamento di stato da gas a liquido è utilizzato nell'evaporazione (quarta fase) dove il freon si troverà a temperature molto basse, tali da permettergli di assorbire calore dal fluido vettore esterno apportatore di energia.
  • 97.
    Crioconcentrazione Si congelauna parte dell’acqua presente in un alimento, quindi si separano i cristalli dalla soluzione concentrata. E’ molto adatto per i prodotti termolabili e non si perdono sostanze volatili. TA T1A soluzione temperatura concentrazione soluz+gh soluz+crist soluto CA CB ghiaccio TB PE TE CE TE – temperatura eutettica CE – concentrazione eutettica PE – punto eutettico la composizione del ghiaccio che si separa è uguale a quella del liquido che rimane
  • 98.
    Un eutettico, omiscela eutettica o azeotropo eterogeneo, (dal greco eu = buono, facile; tettico = da fondere) è una miscela di sostanze il cui punto di fusione è più basso di quello delle singole sostanze che la compongono (da cui il nome facile da fondere). Nel diagramma di fase viene identificato da un punto che corrisponde ad un equilibrio invariante. Una miscela eutettica, ad un determinato valore di pressione costante, è caratterizzata da un ben determinato rapporto in peso tra i suoi costituenti e da un ben determinato valore di temperatura eutettica. Un esempio è una miscela di ghiaccio e sale (H2O allo stato solido e NaCl), il ghiaccio fonde a 0 °C, il sale a 804 °C, mentre la loro miscela eutettica fon de a -21,3 °C. Al punto eutettico sono contemporaneamente presenti le due fasi solide (ghiaccio e NaCl) e la fase liquida (la soluzione) in contemporaneo equilibrio. Composizione Soluto dell'eutettico (soluto per 100 g di solvente) Temperatura eutettica(°C) KCl 24,5 -10,7 NH4NO3 60 -13,6 NH4Cl 20 -15,4 NaCl 35 -21,3 MgCl2 21 -33 CaCl2 48 -51
  • 100.
    Cristallizzatori A refrigerazionediretta operano sotto vuoto, quindi si perdono aromi A refrigerazione indiretta la refrigerazione viene effettuata in uno scambiatore esterno Separatori Presse Filtri centrifughi Colonne di lavaggio
  • 101.
    Osmosi inversa L’osmosiè quel fenomeno per cui si assiste al movimento di acqua da una soluzione meno concentrata a una soluzione più concentrata, attraverso una membrana semipermeabile. Per semipermeabile si intende una membrana che permette il passaggio del solvente (per esempio l’acqua) ma non di determinati soluti (per esempio zuccheri e proteine). Applicando nel comparto della soluzione a maggior concentrazione una pressione superiore a quella osmotica, il processo si inverte dando luogo al fenomeno dell’ osmosi inversa. In questo caso le molecole di acqua passano attraverso la membrana, mentre le molecole dei sali vengono respinte. Vengono altresì respinte le molecole organiche e nella quasi totalità le cariche microbiche.
  • 104.
    Liofilizzazione E’ unprocesso in cui si ha la disidratazione del prodotto per sublimazione dell’acqua in condizioni di alto vuoto A 0 °C e 4.58 Torr si ha il punto triplo dove sono in equilibrio sol, liq e vap [1 Atm=760 Torr] Le applicazioni sono numerose : caffè, the, succhi di frutta, frutta esotica, prodotti dietetici e per l’infanzia, minestroni vari, prodotti vari di ristorazione I liofilizzati hanno qualità simili a quelle dei prodotti trattati, si riduce molto il peso (stoccaggio e trasporto facilitati), si conservano per tempi molto lunghi (Aw bassa), reidratazione rapida ed ottimale che porta a prodotti simili a quelli freschi, è una mild technology Costo però molto elevato !
  • 105.
    Liofilizzazione Preparazione materiale Congelamento Vengono applicate tecniche analoghe a quelle utilizzate per l’essiccamento e la surgelazione. I prodotti liquidi vengono inizialmente concentrati e, a volte, pastorizzati. I prodotti solidi devono essere frantumati. Si ha una raffreddamento rapido con congelamento centripeto dell’acqua. Liofilizzazione Confezionamento
  • 106.
    Liofilizzazione Preparazione materiale Congelamento Liofilizzazione Confezionamento Si hanno in genere tre fasi: sublimazione sotto vuoto: si determina un vuoto (sino a 10 -13 torr) a cui si ha la sublimazione dell’acqua evaporazione sotto vuoto: per eliminare l’acqua legata si provoca un leggero riscaldamento (30 °C) sino ad una UR 5% ripristino pressione: si riporta con attenzione la pressione ai valori normali
  • 107.
    Liofilizzazione Preparazione materiale Congelamento Liofilizzazione Confezionamento
  • 108.
    Liofilizzazione Preparazione materiale Congelamento Liofilizzazione Confezionamento Importante evitare la reidratazione sia durante il confezionamento che in seguito. Il riempimento viene fatto sotto vuoto o con N2
  • 109.
    Essiccato Liofilizzato UR 15% UR 5% aspetto fibroso e grinzoso con forma modificata per i solidi aspetto spugnoso, fragile, forma originaria i caratteri organolettici dopo reidratazione possono essere alterati i caratteri organolettici dopo reidratazione sono simili ai naturali perdita componenti possibile nessun cambiamento possibile formazione di croste con reidratazione lenta nessuna crosta, facile reidratazione contenitori anche non ermetici contenitori ermetici impianti semplici, di costi contenuti impianti complessi, di costi elevati
  • 110.
    Irradiazione Sono definiteionizzanti quelle radiazioni, elettromagnetiche e corpuscolate, che possiedono energia sufficiente per ionizzare, in modo diretto o indiretto, gli atomi del materiale irradiato che incontrano, impartendo agli elettroni energia cinetica sufficiente a farli allontanare, con formazione di ioni e radicali liberi Si tratta di un trattamento ipotizzato già negli anni ’20 ed usato dagli anni ’40 Vengono utilizzate radiazione elettromagnetiche (raggi X, raggi γ) che forniscono una elevata shelf-life ed una elevata sicurezza La FAO/WHO ha evidenziato (1977, 1981) che “La dose media di irraggiamento di 10 kGy non presenta effetti tossici ne problemi particolari negli alimenti dal punto di vista nutrizionale o microbiologico” Attualmente in Europa il trattamento con radiazioni ionizzanti è disciplinato dalle direttive quadro 1999/2/CE e 1999/3/CE recepite nel nostro Paese dal DL.vo 30 gennaio 2001, n. 94. Tali direttive stabiliscono, a maggior tutela della libera scelta del consumatore, che tutti gli alimenti e/o ingredienti che vengono sottoposti al trattamento con radiazioni ionizzanti, debbano riportare in etichetta la dicitura irradiato e che ogni stato membro debba effettuare controlli sugli alimenti presenti sul mercato al fine di individuare la correttezza dell'etichettatura.
  • 111.
    I controlli suglialimenti e, laddove esistenti, sugli impianti di irraggiamento, devono essere effettuati dalle Autorità sanitarie e assicurare la conformità dei prodotti alle disposizioni vigenti. L’Istituto Superiore della Sanità ha il compito di individuare i metodi di identificazione e fornire supporto tecnico scientifico ai laboratori. I prodotti attualmente ammessi al trattamento nella UE sono la categoria erbe aromatiche essiccate, spezie e condimenti vegetali, ad una dose massima di 10 kGy; in via transitoria ciascuno Stato membro può mantenere i trattamenti precedentemente autorizzati. In Italia è previsto un uso come antigermoglio per patate, aglio e cipolla, mentre in altri Paesi (Francia, Belgio, Olanda, Regno Unito) esistono anche usi su: frutta, cereali, carni di pollo, prodotti ittici.
  • 112.
    In Europa nel2010 presenti 26 impianti in 13 Stati trattate circa 9200 t di prodotto Attualmente in Italia esiste solo un impianto in Emilia Romagna Gammarad Italia SpA che utilizza Cobalto-60 da 6 anni non vengono effettuati trattamenti sugli alimenti Il prodotto trattato deve riportare in etichetta, anche qualora presente come ingrediente, la dicitura irradiato.
  • 113.
    Il Rad (RadiationAbsorbed Dose) è un'unità di misura della dose di radiazione assorbita, pari a 100 erg per grammo. Il rad è stato sostituito dal Gray nel Sistema Internazionale di unità di misura.1 Rad = 0,01 gray = 0,01 joule di energia assorbiti da un chilogrammo di tessuto Un erg è pari a 1 g·cm2·s-2 = 1 dyn·cm = 10-7 W·s. 6,24150975·1011 eV 10-7joule 10-7 N·m 2,39·10-8 calorie 9,48·10-11 British thermal unit 2,78·10-14 chilowattora
  • 114.
    Dose (kGy) Alimenti Sterilizzazione 7 - 10 (sino a 50) Erbe, spezie Materiali di confezionamento 10 25 Tappi enologici Distruzione patogeni 2.5 - 10 Spezie, carne Controllo funghi 2 - 5 Frutta Controllo parassiti 0.1 - 6 Carne Disinfezione 0.1 - 2 Frutta, cereali, farina Inibizione germogliazione 0.1 - 0.2 Patata, aglio, cipolla L’utilizzo delle radiazioni ha alcuni svantaggi Impianti molto costosi Problemi di sicurezza per gli operatori La possibilità di sanitizzare alimenti altrimenti non utilizzabili Se i batteri patogeni sopravvivono non esistono indicazioni Possibile sviluppo di resistenza nei microrganismi Perdite di valore nutrizionale Scarsi metodi analitici per valutare i prodotti trattati Resistenza psicologica dei consumatori verso l’industria nucleare
  • 115.
    Le radiazioni possonorompere i legami intra-molecolari In alimenti ricchi di acqua l’acqua è ionizzata e gli elettroni liberati vanno a formare molecole radicaliche H20 H2O+ + e- e- + H2O H2O° I radicali si ricombinano in nuove molecole disattivando il materiale genetico dei microrganismi I radicali hanno vita molto breve ma sufficiente per distruggere le cellule batteriche I radicali hanno azione sugli enzimi, sui grassi e su vari composti su alcuni alimenti quindi non può essere utilizzata (latte) La produzione di O2 reattivo da vari enzimi (perossidasi, xantina ossidasi) accelera le ossidazioni necessario l’irradiazione sotto vuoto (carne)
  • 116.
    Il generatore diraggi γ è costituito da una sorgente ad alta energia con cobalto-60 o cesio- 137 Il Co-60 emette raggi γ con 1.17 MeV e 1.33 MeV Il tempo di trattamento dipende dalla dose necessaria e dalla potenza del generatore Una dose di 5 Gy è sufficiente per uccidere un operatore e quindi è necessario operare alle dosi più basse (0.1 KGy) ed utilizzare tecniche accurate di sicurezza La penetrazione di raggi γ dipende dalla densità dell’alimento e dall’energia dei raggi La radiazione è assorbita con l’attraversamento dell’alimento quindi la parte esterna riceve una dose superiore di quella interna è necessario definire per ogni alimento la massima dose consentita per l’esterno del prodotto e legata a modificazioni sensoriali la dose minima che abbia attività antimicrobica
  • 117.
    La dose puòessere controllata definendo lo spessore della confezione ed irradiando entrambi i lati Gli elettroni ad elevata energia hanno una minore penetrazione rispetto ai raggi γ e vengono usati per confezioni fini o per trattamenti superficiali La sensibilità dei microrganismi viene valutata con il D in analogia alla distruzione termica In genere i microrganismi piccoli e semplici sono più resistenti I virus sono molto resistenti (non vengono disattivati con i trattamenti commerciali) I batteri sporificanti e quelli in gradi di riparare il DNA (es Deinococcus radiodurans) sono più resistenti degli altri Insetti e parassiti sono più sensibili
  • 118.
    Il tipo diprocesso di irradiazione può essere sterilizzazione la dose necessaria supera i 10 kGy (servono 48 KGy per 12 di Cl. Botulinum) quindi si hanno modificazioni inaccettabili poco interessante la sterilizzazione usata solo per le erbe e le spezie con 8-10 kGy senza importanti perdite il principale vantaggio è la sostituzione della sterilizzazione chimica con ossido di etilene riduzione patogeni i patogeni (S. typhimurium) sono meno resistenti del Cl. Botulinum bastano 3-10 kGy per distruggerli carcasse di pollo irradiate con 2.5 kGy risultano prive di Salmonella spp e la shelf-life è raddoppiata dosi più elevate possono essere applicate a carni congelate per Campilobacter, E. coli, vibrio ecc. prolungare shelf-life basse dosi distruggono funghi, batteri non sporigeni quelli che sopravvivono sono più sensibili ai trattamenti termici aumenta la conservabilità controllare la stagionatura alcuni vegetali (mirtilli, pomodori) possono essere trattati per allungare la shelf-life devono essere maturi poiché il trattamento blocca la maturazione il trattamento blocca i processi biochimici ottimo usare MAP in abbinamento disinfezione cereali e frutti tropicali possono essere infestati da insetti e larve basse dosi, 1 kGy sono sufficienti non si utilizzano bromuri blocco germogliamento utile per le patate, aglio, cipolla 150 Gy sono sufficienti
  • 119.
    Conservazione con ilfreddo Il freddo non ha azione risanante prodotti perfetti Refrigerati ( -1 ≤ T ≤ 10 °C) acqua allo stato liquido usata in combinazione con altre tecniche Congelati Congelati Surgelati Le basse temperature rallentano le reazioni chimiche le reazioni enzimatiche gli enzimi però non si disattivano ! le reazioni metaboliche lo sviluppo microbico la resistenza dipende da : tipologia microrganismo fase di sviluppo temperatura e tempo trattamento temperatura e tempi di conservazione mezzo Aw
  • 120.
    I fattori principaliche determinano la conservazione di un alimento refrigerato/congelato: tipo di alimento parte della pianta/animale considerata maturità e modalità di raccolta/taglio modalità di conservazione preliminare trattamento termico preliminare trattamento di raffreddamento tipo di confezionamento temperature e tempi di conservazione e distribuzione contaminazioni crociate condizioni ambiente di conservazione
  • 121.
    Refrigerazione Ortaggi :0 °C / 95% UR Patate : 4-10 °C / 85-90% UR Frutta : 1-15 °C / 80-90% UR climaterici (maturano anche dopo la raccolta banane, pesche, mele, kiwi, pere, meloni, pomodori, kaki, albicocche) e non climaterici (non maturano dopo la raccolta agrumi, uva) La refrigerazione migliora modificando l’atmosfera della cella. In particolare aumentando al CO2 e riducendo l’O2 si una riduzione delle crescita microbica, della respirazione e delle reazioni enzimatiche Tipologie di atmosfera modificata Controlled-atmosphere storage (CAS) le concentrazioni di O2, CO2 ed etilene sono mantenute costanti in modo automatico; l’O2 è in genere inferiore al 4% Modified-atmosphere storage (MAS) si modifica l’atmosfere all’inizio, poi si lascia che cambi naturalmente diminuisce O2 ed aumenta CO2 Modified-atmosphere packaging (MAP) si modifica l’atmosfera a contatto con l’alimento in fase di conservazione
  • 122.
    Congelamento Si portal’alimento a temperature molto basse che determinano cristallizzazione dell’acqua e solidificazione del prodotto Il punto di congelamento (punto di gelo o punto crioscopico) negli alimenti è compreso fra -0.5 / -4°C per i diversi soluti Acqua legata legata a vari composti costituisce il 2-5% Acqua libera è liquida con soluti disciolti la cui concentrazione ne determina il punto di congelamento Consente lunghe conservazioni ma si hanno perdite per la bassa velocità di penetrazione del freddo ( 1 cm/h) che determina spaccature dei tessuti
  • 123.
    Abbassando la temperatura,si separano il ghiaccio e le sostanze insolubili dall’acqua liquida e dai sali in soluzione aumenta la concentrazione, diminuisce il punto di congelamento Il totale congelamento in genere NON si verifica poiché l’acqua legata ha un punto di congelamento molto inferiore a quello dell’acqua libera (-40 °C) quindi negli alimenti congelata una parte dell’acqua (2-15%) è ancora liquida deterioramento anche se rallentato un prodotto congelato ha una sua shelf-life Si hanno due fasi nucleazione (comparsa di nuclei di cristallizzazione) e accrescimento (i nuclei crescono formando dei macrocristalli) Congelamento lento T -20 °C prevale la fase di accrescimento pochi cristalli di grandi dimensioni che distruggono le pareti cellulari con danneggiamenti alla struttura, perdita di liquidi congelazione casalinga Congelamento rapido T -30 °C prevale la fase di nucleazione molti cristalli di piccole dimensioni che non danneggiano l’alimento
  • 124.
    Tecniche di congelamento Per contatto con piastre prodotto posto fra due piastre fredde usato per prodotti regolari (cubi di spinaci) Ad aria forzata prodotto sfuso in un tunnel o in una cella con aria a -40 °C circa. In alcuni casi per alimenti molti piccoli il getto d’aria tiene in sospensione il prodotto (congelatori a letto fluido) Immersione in liquidi incongelabili il prodotto è sigillato ed immerso in liquidi congelanti Con uso diretto di agenti congelanti il prodotto viene cosparso con azoto liquido (-196 °C) o ghiaccio secco (-80 °C) che evaporano dopo il trattamento
  • 125.
    Effetti del congelamento Variazioni di volume congelando il volume dell’acqua aumenta del 9% rottura delle cellule ed aumento della alterazione con lo csongelamento Cristallizzazione extra-intra cellulare con il congelamento lento si cristallizza prima l’acqua extra-cellulare in quanto meno ricca di soluti si ha disidratazione osmotica delle cellule a cui segue plasmolisi con il congelamento rapido si forma ghiaccio sia extra che intra-cellulare nessun danneggiamento Concentrazione dei soluti variazioni di pH, forza ionica, pressione osmotica, insolubilizzazione proteica ( aumento della consistenza), insolubilizzazione di gel, amidi, pectine ( aumenta la viscosità), precipitazioni di sali e zuccheri Danni meccanici rottura delle cellule e liberazione di enzimi
  • 126.
    Surgelazione E’ uncongelamento molto rapido velocità di penetrazione del freddo 1 cm/h Prodotto confezionato in piccole porzioni Vantaggi Struttura stabile Processi biologici inattivati Poche perdite di liquido allo scongelamento Conservato, trasportato e distribuito a T-18 °C Preparazione prodotto Surgelazione Confezionamento Conservazione Scongelamento
  • 127.
    Preparazione prodotto •Prodotti perfetti • Varie fasi di lavaggio, sbucciatura, taglio, porzionatura ecc. • Sui vegetali anche blanching per inattivare gli enzimi • No conservanti, si additivi Surgelazione • Contatto con piastre • Con aria forzata a letto fluido • Immersione in liquidi incongelabili • Trattamento con agenti criogenici
  • 128.
    Confezionamento • Inalluminio, banda stagnata, materiali plastici vari Conservazione • Catena del freddo Scongelamento • Evitare la perdita di liquidi • Industrialmente celle a T 2÷10 °C; microonde • A casa T ambiente; in frigo; in forno a microonde • Mai acqua calda o acqua fredda • Completo per pesce, carne, piatti precucinati, frutta e verdura da consumo crudo; parziale per ortaggi e frutta da cuocere; assente per prodotti impanati da friggere • Mai ricongelare un prodotto scongelato
  • 129.
    Testi di riferimento Pompei C. – Operazioni unitarie delle tecnologia alimentare – Ed. Casa Editrice Ambrosiana, 2009 Spagna G. – Operazioni Unitarie nell’industria alimentare – Ed. CULC, 2008 Peri C., Zanoni B. – Manuale di tecnologie alimentari – Ed. CUSL, Milano, 2008 Peri C. – Le operazioni fondamentali della tecnologia alimentare – Ed. CUSL, 1991 Sicheri G. – Tecnologie agrarie – Ed. Hoepli, 1999 Lerici C. R., Lercker G. – Principi di tecnologie alimentari – Ed. Clueb, Bologna, 1983 Porretta S., Porretta A. – L’industria delle conserve alimentari – Ed. Chiriotti, Pinerolo (TO), 1999