© 2016 Jackman Reinvention Inc.1
Design Thinking Workshop.
Humber Launch Startup Shop.
Tuesday, April 5
th
, 2016
PART 1 - TUESDAY, APRIL 5TH
• Design Thinking
• Research and Insights
• Creative Ideation
Homework
PART 2 - TUESDAY, APRIL 12TH
• Business viability & Audience
• Prototyping principles
• Team exercise
• Team Presentations
Workshop
Agenda
PART 1 - TUESDAY, APRIL 5TH
Today’s
Agenda 1. Introductions
2. About Jackman
3. Design Thinking + Q&A – Andres Ospina
4. Research and Insights + Q&A – Amye Parker
5. Creative Ideation + Q&A – Mike Magnacca
6. Exercise
7. Homework
8. Mingle and snacks
05 mins
10 mins
20 mins
20 mins
20 mins
30 mins
05 mins
10 mins
4
Reinvent verb:



To become the most powerful and
relevant version of yourself – in the
least amount of time.
5
Jackman



Conviction 

We believe there is a more 

powerful you.



Purpose

We exist to discover and 

rapidly realize untapped value.
6
RESEARCH
& INSIGHTS
MANAGEMENT
CONSULTING
BRAND STRATEGY
& MARKETING
360° CUSTOMER
EXPERIENCE DESIGN
ACTIVATION
ABOUT US.
We are a customer experience 

reinvention company.
Jackman is unique in combining the disciplines essential to business reinvention and activation:
We have helped shape hundreds of billions of dollars in annual sales for our engagement partners.
7
Design Thinking.

Andres Ospina
• Principles
• Components & Process
• Attributes of a Design Thinker
• The Journey
• Where you can apply Design Thinking?
Design
Thinking
• Principles
• Components & Process
• Attributes of a Design Thinker
• The Journey
• Where you can apply Design Thinking?
Design
Thinking
10
Flashback to 1998
Yes, not everyone who speaks
Spanish is from Mexico.
21
3
Listen & Observe Create Empathy Meaningful Service
• Principles
• Components & Process
• Attributes of a Design Thinker
• The Journey
• Where you can apply Design Thinking?
Design
Thinking
15
EMPATHIZE
Research techniques 

to create empathy 

with the user.
IDEATE
Use the customer
experience insights 

to discover value
creation moments.
DEFINE
Filter ideas using
business criteria.
PROTOTYPE
Build something 

quick that represent
your hypothesis.
Components & Process.
PROTOTYPE
OBSERVE
DEFINE
IDEATE
Design 

Thinking

Cycle.
(Repeat)
Problem SolvingDesirability
Viability
Design 

Thinking

Theorem.
Innovation
Business
Rationality
Ideation
Creativity
Human
Empathy
18
Design Thinking:



The essential ability to combine empathy,
creativity and rationality to meet user
needs and drive business success.
• Principles
• Components & Process
• Attributes of a Design Thinker
• The Journey
• Where you can apply Design Thinking?
Design
Thinking
Design Thinking is a mindset.
21
Pride is the worse enemy of Design Thinking
22
Humility is
key to success
- Jeff Gothelf
IhavenoideawhatI’mdoing
Sometimes you just
start as the shirtless
guy dancing alone
Design thinking is like karaoke, you just need
to get out, take a chance... it doesn’t matter
how good it is really, that’s not the point. Is
there anything dangerous in karaoke?…
- David Kelley
25
Welcome chaos

Complex Theory
“The life of a
designer is a life of
fight: fight against
the ugliness.”
- Massimo Vignelli
PERSEVERANCE
“It doesn’t matter
how you hit back, it’s
about how much you
can take and keep
fighting.”
- Anderson Silva
• Principles
• Components & Process
• Attributes of a Design Thinker
• The Journey
• Where you can apply Design Thinking?
Design
Thinking
Are you creating the
right paths?
“You have to start
with the customer
experience and work
backwards to
technology.”
- Steve Jobs
Customer Experience Design Journey.
Design
Thinking
Lean
Startup
Agile /
Lean UX
Delightful
Experience
I have no idea
what I'm doing.
TECHNOLOGYHUMANS
Customer Experience Design Journey.
Design
Thinking
Lean
Startup
Agile /
Lean UX
Delightful
Experience
We have a couple of
ideas, let’s test them.
TECHNOLOGYHUMANS
Customer Experience Design Journey.
Design
Thinking
Lean
Startup
Agile /
Lean UX
Delightful
Experience
We choose the best
idea, let’s build it.
TECHNOLOGYHUMANS
Customer Experience Design Journey.
Design
Thinking
Lean
Startup
Agile /
Lean UX
Delightful
Experience
Make
customers
happy.
TECHNOLOGYHUMANS
Customer Experience Design Journey.
Design
Thinking
Lean
Startup
Agile /
Lean UX
Delightful
Experience
Business
Results
TECHNOLOGYHUMANS
Structure the product design
process from the WHY to
the WHAT.
Simon Sinek
Golden Circle Approach
Design Thinking makes your storytelling
better because it’s your customers’ story.
• Principles
• Components & Process
• Attributes of a Design Thinker
• The Journey
• Where you can apply Design Thinking?
Design
Thinking
39
Design Thinking

In education.
40
Collect
Feedback
and Ideas.
We want to
do it because
it is fun!
Find the why
Prototype and test your
ideas quickly and see how
your audience reacts to it.
It doesn’t matter if you
have negative feedback,
what’s most important is
what you do with it.
One on One Time +
On the road calls
Tuesdays: 10:30am - 11:30am
You make the call 999 999 9999
Create services for your audience
44
“Dabbling in freelance work I can take everything
that I’ve learned and apply it to working with
clients big or small. Definitely my favourite class
and most impactful topic this entire two year
course.”  —  Casy

46
User results:
• Students learning without fear of making mistakes.
• Jobs in the field.
Business results:
• Interactive Production class redesign.
• Web Design & Interactive media program redesign.
47
Design Thinking

in interaction design.
Pay attention to small
details. Little things can
make a big impact for the
user and the business
49
Design Thinking

in yourself.
You can apply Design Thinking to
anything or anyone, even yourself!
Q&A
52
Research & Insights.

Amye Parker
Humber Design Thinking - Research Section53
Ace Hotel.
Research Methodologies.
54
Behavioural
What people do
Attitudinal
What people say
Qualitative
Few
Quantitative
Many
Ethnography
Online Surveys
Digital Analytics
Focus Groups
Shop-alongs
In-Depth Interviews
Observation
55
Method Benefit
Eye tracking Identify visual hotspots of the CX (in-store or online) or marketing material.
Online communities Gather deep emotional insight / feedback from target consumers over time.
Video ethnographies Absence of researchers enables video to capture truer consumer behaviors.
Mobile recruiting Richer feedback from customers when visiting stores with objectives in mind.
Virtual reality Measure accurate impact or and reactions to a reinvented CX (vs. pictures).
Geo-fencing / beacons Capture in-the-moment feedback with precise consumer survey targeting.
Foot traffic sensors Additional in-store behavior metrics (e.g. flow, hotspots, time spent, demos).
Facial coding Capture true emotional reactions within the current or reinvented CX.
PassiveActiveNew technologies
56
1. Exploration
2. Deep Dive
3. Assessment
4. Refinement
Get smart on available research, develop an initial customer experience journey and identify
other knowledge gaps.
Provide a deeper understanding of consumers and the competitive landscape to help validate any
early hypotheses, quantify critical moments of the customer experience and support customer
targeting decisions and other strategic choices.
Measure the impact and effectiveness of product/service offerings, marketing touchpoints,
creative concepts, and other initiatives.
Continue to identify other potential opportunities for strengthening the strategy and customer
experience.
4 Phases of Research
57
1 2 3 4
Questions Answered
• What trends and changes are happening in this category?
• What are consumer perceptions of our brand?
• What do the current brand users look like?
• What is the current state customer journey?
• What information gaps exist?
Content & Deliverables
• Current State Customer Journey Map
• Support Case for Change development.
• Develop initial research plan based on current hypotheses, knowledge gaps.
Methods Used
• Primary Qualitative: focus groups, in-depth interviews, and shop-alongs.
• Secondary: existing loyalty databases, cross-tabulation resources.
• Digital Analytics: foot traffic analytics.
Exploration
58
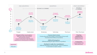
What is a Customer Journey?
A Customer Journey is a visual map of the
interactions a user has with a brand that leads to
purchase.
1 2 3 4
Rotman Design Thinking Workshop59
What is a Customer Journey?
Key Tips:
• The map is written from the users’ perspective
to understand the intersection between
their expectations and the business
services to satisfy those expectations
• By building user journey maps, we’re able to
identify key Pain Points within the
existing customer experience. We then
look to transform these pain points into
opportunities that reinvent the customer
experience
1 2 3 4
Rotman Design Thinking Workshop60
Identifying pain points and opportunities from the journey.
• Highlights the low points of the journey to identify opportunities from the perspective of the user and
the provider
• Pain points and opportunities will offer a chance for us to elevate the experience for the most significant
and valuable shift in the experience.
• These opportunities will help us focus the next step, the Creative Ideation, to tackle the challenges and
capitalize on opportunities to reinvent the Customer Experience
Key Tips:
• Look for moments where the customer feel frustrated or confused.
• Empathy is the key principle that allows you to discover customer pain points.
1 2 3 4
Rotman Design Thinking Workshop61
Customer Journey Example. 1 2 3 4
62
Questions Answered
• Who are the different types of consumers?
• What does the competitive landscape look like?
• Who is winning with consumers and how?
• Where is there whitespace?
Content & Deliverables
• Develop consumer segments.
• Identify brand positioning.
Methods Used
• Quantitative: online surveys, communities and bulletin boards.
• Secondary: Investing in published research articles or whitepapers.
Deep Dive 1 2 3 4
JAC_Segmentation_Primer_20150407v263
What is Consumer Segmentation?
What is it?
• The concept of categorizing consumers into subgroups based on their 

needs, attitudes, and/or behaviors.

Why does it matter?
• Helps businesses focus the strategy in order to amplify their brand and 

win with target customers.
Brand Purpose
What we stand for,
to whom.
Product
Price
Promotion
People
Clarity
Alignment
Engagement
Power
Core concept:
Narrow the focus to
amplify differences
and broaden reach
and relevance.
1 2 3 4
Humber Design Thinking - Research Section64
Customer Segmentation Example. 1 2 3 4
65
Creative Ideation.

Mike Magnacca
“If I had asked
people what they
wanted, they would
have said faster
horses.”
- Henry Ford
68
Marketing research identifies
gaps, but true innovation comes
from the visionaries.
69
Three step process to 

create innovative ideas:
70
Tip #1:
“Do” the Pig.
73
Tip #2:
Reframe the Question.
75
“If I have an hour to solve a
problem and my life
depended on the solution, I
would spend the first fifty-five
minutes determining the
proper question to ask, for
once I know the proper
question, I could solve the
problem in less than five
minutes.”
- Albert Einstein
76
I love the GhosterCoaster at
Canada’s Wonderland, but I am
too tall/old to ride.
• Are there similar rides that I am not
too tall/old for?
• What do I like most about this ride?
Problem Question
Why do I always get bad grades
on my projects?
• How can I improve?
• What help can I seek?
• What strengths can I bring to my 

next project?
77
Tip #3:
No bad ideas.
78
7980
McDonald’s Theorem
Exercise
JAC_Design Thinking Workshop_040416aw.pptx81
Imagine you are the owner of a local sit-down restaurant based in Toronto. In 2002, you
opened your first restaurant and since then have created a chain of 14 restaurants. However,
over the last few years the number of customers eating at your restaurants and sales have
started to decline. You have overheard customers complain about the food, service, and
atmosphere. If you do not change, you have calculated you will go bankrupt within the next
five years.
How are you going to innovate the customer experience of the restaurant to grow your
customers and sales?
Case Introduction.
JAC_Design Thinking Workshop_040416aw.pptx82
After forming groups of three to four:
1. Step one: Create empathy (know your audience).
• Review the research materials provided.
• Create a customer journey map, highlighting the emotions of a customer throughout
the process. (Use empathy )
2. Step two: Ideate.
• Reframing the problem to create a single purposeful problem statement on the low
emotional points of the customer journey map you, the owner, should aim to solve.
• Writing down as many ideas as you can (one idea per sticky note)
• Categorize your ideas based on value creation moments.
Steps of Innovation.
83
Homework
JAC_Design Thinking Workshop_040416aw.pptx85
1. Choose any type of problem that your team wants to solve.
2. Observe, interview and obtain analytics from the users affected by the problem selected.
3. Identify your target audience.
4. Create a customer journey.
5. Identify opportunities to improve the customer or user experience.
6. Have a creative ideation session with your team.
7. Generate as many ideas as possible.
8. Categorize your ideas based on value creation moments.
Homework
Bring homework
PART 2 - TUESDAY, APRIL 12TH
• Business viability & Audience
• Prototyping principles
• Team exercise
• Team Presentations
Coming up on
workshop two

Jackman Reinvents: Design Thinking Workshop at HumberLaunch

  • 1.
    © 2016 JackmanReinvention Inc.1 Design Thinking Workshop. Humber Launch Startup Shop. Tuesday, April 5 th , 2016
  • 2.
    PART 1 -TUESDAY, APRIL 5TH • Design Thinking • Research and Insights • Creative Ideation Homework PART 2 - TUESDAY, APRIL 12TH • Business viability & Audience • Prototyping principles • Team exercise • Team Presentations Workshop Agenda
  • 3.
    PART 1 -TUESDAY, APRIL 5TH Today’s Agenda 1. Introductions 2. About Jackman 3. Design Thinking + Q&A – Andres Ospina 4. Research and Insights + Q&A – Amye Parker 5. Creative Ideation + Q&A – Mike Magnacca 6. Exercise 7. Homework 8. Mingle and snacks 05 mins 10 mins 20 mins 20 mins 20 mins 30 mins 05 mins 10 mins
  • 4.
    4 Reinvent verb:
 
 To becomethe most powerful and relevant version of yourself – in the least amount of time.
  • 5.
    5 Jackman
 
 Conviction 
 We believethere is a more 
 powerful you.
 
 Purpose
 We exist to discover and 
 rapidly realize untapped value.
  • 6.
    6 RESEARCH & INSIGHTS MANAGEMENT CONSULTING BRAND STRATEGY &MARKETING 360° CUSTOMER EXPERIENCE DESIGN ACTIVATION ABOUT US. We are a customer experience 
 reinvention company. Jackman is unique in combining the disciplines essential to business reinvention and activation: We have helped shape hundreds of billions of dollars in annual sales for our engagement partners.
  • 7.
  • 8.
    • Principles • Components& Process • Attributes of a Design Thinker • The Journey • Where you can apply Design Thinking? Design Thinking
  • 9.
    • Principles • Components& Process • Attributes of a Design Thinker • The Journey • Where you can apply Design Thinking? Design Thinking
  • 10.
  • 12.
    Yes, not everyonewho speaks Spanish is from Mexico.
  • 13.
    21 3 Listen & ObserveCreate Empathy Meaningful Service
  • 14.
    • Principles • Components& Process • Attributes of a Design Thinker • The Journey • Where you can apply Design Thinking? Design Thinking
  • 15.
    15 EMPATHIZE Research techniques 
 tocreate empathy 
 with the user. IDEATE Use the customer experience insights 
 to discover value creation moments. DEFINE Filter ideas using business criteria. PROTOTYPE Build something 
 quick that represent your hypothesis. Components & Process.
  • 16.
  • 17.
  • 18.
    18 Design Thinking:
 
 The essentialability to combine empathy, creativity and rationality to meet user needs and drive business success.
  • 19.
    • Principles • Components& Process • Attributes of a Design Thinker • The Journey • Where you can apply Design Thinking? Design Thinking
  • 20.
  • 21.
    21 Pride is theworse enemy of Design Thinking
  • 22.
    22 Humility is key tosuccess - Jeff Gothelf IhavenoideawhatI’mdoing
  • 23.
    Sometimes you just startas the shirtless guy dancing alone
  • 24.
    Design thinking islike karaoke, you just need to get out, take a chance... it doesn’t matter how good it is really, that’s not the point. Is there anything dangerous in karaoke?… - David Kelley
  • 25.
  • 26.
    “The life ofa designer is a life of fight: fight against the ugliness.” - Massimo Vignelli
  • 27.
    PERSEVERANCE “It doesn’t matter howyou hit back, it’s about how much you can take and keep fighting.” - Anderson Silva
  • 28.
    • Principles • Components& Process • Attributes of a Design Thinker • The Journey • Where you can apply Design Thinking? Design Thinking
  • 29.
    Are you creatingthe right paths?
  • 30.
    “You have tostart with the customer experience and work backwards to technology.” - Steve Jobs
  • 31.
    Customer Experience DesignJourney. Design Thinking Lean Startup Agile / Lean UX Delightful Experience I have no idea what I'm doing. TECHNOLOGYHUMANS
  • 32.
    Customer Experience DesignJourney. Design Thinking Lean Startup Agile / Lean UX Delightful Experience We have a couple of ideas, let’s test them. TECHNOLOGYHUMANS
  • 33.
    Customer Experience DesignJourney. Design Thinking Lean Startup Agile / Lean UX Delightful Experience We choose the best idea, let’s build it. TECHNOLOGYHUMANS
  • 34.
    Customer Experience DesignJourney. Design Thinking Lean Startup Agile / Lean UX Delightful Experience Make customers happy. TECHNOLOGYHUMANS
  • 35.
    Customer Experience DesignJourney. Design Thinking Lean Startup Agile / Lean UX Delightful Experience Business Results TECHNOLOGYHUMANS
  • 36.
    Structure the productdesign process from the WHY to the WHAT. Simon Sinek Golden Circle Approach
  • 37.
    Design Thinking makesyour storytelling better because it’s your customers’ story.
  • 38.
    • Principles • Components& Process • Attributes of a Design Thinker • The Journey • Where you can apply Design Thinking? Design Thinking
  • 39.
  • 40.
  • 41.
    We want to doit because it is fun! Find the why
  • 42.
    Prototype and testyour ideas quickly and see how your audience reacts to it. It doesn’t matter if you have negative feedback, what’s most important is what you do with it.
  • 43.
    One on OneTime + On the road calls Tuesdays: 10:30am - 11:30am You make the call 999 999 9999 Create services for your audience
  • 44.
    44 “Dabbling in freelancework I can take everything that I’ve learned and apply it to working with clients big or small. Definitely my favourite class and most impactful topic this entire two year course.”  —  Casy

  • 46.
    46 User results: • Studentslearning without fear of making mistakes. • Jobs in the field. Business results: • Interactive Production class redesign. • Web Design & Interactive media program redesign.
  • 47.
  • 48.
    Pay attention tosmall details. Little things can make a big impact for the user and the business
  • 49.
  • 50.
    You can applyDesign Thinking to anything or anyone, even yourself!
  • 51.
  • 52.
  • 53.
    Humber Design Thinking- Research Section53 Ace Hotel.
  • 54.
    Research Methodologies. 54 Behavioural What peopledo Attitudinal What people say Qualitative Few Quantitative Many Ethnography Online Surveys Digital Analytics Focus Groups Shop-alongs In-Depth Interviews Observation
  • 55.
    55 Method Benefit Eye trackingIdentify visual hotspots of the CX (in-store or online) or marketing material. Online communities Gather deep emotional insight / feedback from target consumers over time. Video ethnographies Absence of researchers enables video to capture truer consumer behaviors. Mobile recruiting Richer feedback from customers when visiting stores with objectives in mind. Virtual reality Measure accurate impact or and reactions to a reinvented CX (vs. pictures). Geo-fencing / beacons Capture in-the-moment feedback with precise consumer survey targeting. Foot traffic sensors Additional in-store behavior metrics (e.g. flow, hotspots, time spent, demos). Facial coding Capture true emotional reactions within the current or reinvented CX. PassiveActiveNew technologies
  • 56.
    56 1. Exploration 2. DeepDive 3. Assessment 4. Refinement Get smart on available research, develop an initial customer experience journey and identify other knowledge gaps. Provide a deeper understanding of consumers and the competitive landscape to help validate any early hypotheses, quantify critical moments of the customer experience and support customer targeting decisions and other strategic choices. Measure the impact and effectiveness of product/service offerings, marketing touchpoints, creative concepts, and other initiatives. Continue to identify other potential opportunities for strengthening the strategy and customer experience. 4 Phases of Research
  • 57.
    57 1 2 34 Questions Answered • What trends and changes are happening in this category? • What are consumer perceptions of our brand? • What do the current brand users look like? • What is the current state customer journey? • What information gaps exist? Content & Deliverables • Current State Customer Journey Map • Support Case for Change development. • Develop initial research plan based on current hypotheses, knowledge gaps. Methods Used • Primary Qualitative: focus groups, in-depth interviews, and shop-alongs. • Secondary: existing loyalty databases, cross-tabulation resources. • Digital Analytics: foot traffic analytics. Exploration
  • 58.
    58 What is aCustomer Journey? A Customer Journey is a visual map of the interactions a user has with a brand that leads to purchase. 1 2 3 4
  • 59.
    Rotman Design ThinkingWorkshop59 What is a Customer Journey? Key Tips: • The map is written from the users’ perspective to understand the intersection between their expectations and the business services to satisfy those expectations • By building user journey maps, we’re able to identify key Pain Points within the existing customer experience. We then look to transform these pain points into opportunities that reinvent the customer experience 1 2 3 4
  • 60.
    Rotman Design ThinkingWorkshop60 Identifying pain points and opportunities from the journey. • Highlights the low points of the journey to identify opportunities from the perspective of the user and the provider • Pain points and opportunities will offer a chance for us to elevate the experience for the most significant and valuable shift in the experience. • These opportunities will help us focus the next step, the Creative Ideation, to tackle the challenges and capitalize on opportunities to reinvent the Customer Experience Key Tips: • Look for moments where the customer feel frustrated or confused. • Empathy is the key principle that allows you to discover customer pain points. 1 2 3 4
  • 61.
    Rotman Design ThinkingWorkshop61 Customer Journey Example. 1 2 3 4
  • 62.
    62 Questions Answered • Whoare the different types of consumers? • What does the competitive landscape look like? • Who is winning with consumers and how? • Where is there whitespace? Content & Deliverables • Develop consumer segments. • Identify brand positioning. Methods Used • Quantitative: online surveys, communities and bulletin boards. • Secondary: Investing in published research articles or whitepapers. Deep Dive 1 2 3 4
  • 63.
    JAC_Segmentation_Primer_20150407v263 What is ConsumerSegmentation? What is it? • The concept of categorizing consumers into subgroups based on their 
 needs, attitudes, and/or behaviors.
 Why does it matter? • Helps businesses focus the strategy in order to amplify their brand and 
 win with target customers. Brand Purpose What we stand for, to whom. Product Price Promotion People Clarity Alignment Engagement Power Core concept: Narrow the focus to amplify differences and broaden reach and relevance. 1 2 3 4
  • 64.
    Humber Design Thinking- Research Section64 Customer Segmentation Example. 1 2 3 4
  • 65.
  • 67.
    “If I hadasked people what they wanted, they would have said faster horses.” - Henry Ford
  • 68.
    68 Marketing research identifies gaps,but true innovation comes from the visionaries.
  • 69.
    69 Three step processto 
 create innovative ideas:
  • 70.
  • 73.
  • 75.
    75 “If I havean hour to solve a problem and my life depended on the solution, I would spend the first fifty-five minutes determining the proper question to ask, for once I know the proper question, I could solve the problem in less than five minutes.” - Albert Einstein
  • 76.
    76 I love theGhosterCoaster at Canada’s Wonderland, but I am too tall/old to ride. • Are there similar rides that I am not too tall/old for? • What do I like most about this ride? Problem Question Why do I always get bad grades on my projects? • How can I improve? • What help can I seek? • What strengths can I bring to my 
 next project?
  • 77.
  • 78.
  • 79.
  • 80.
  • 81.
    JAC_Design Thinking Workshop_040416aw.pptx81 Imagineyou are the owner of a local sit-down restaurant based in Toronto. In 2002, you opened your first restaurant and since then have created a chain of 14 restaurants. However, over the last few years the number of customers eating at your restaurants and sales have started to decline. You have overheard customers complain about the food, service, and atmosphere. If you do not change, you have calculated you will go bankrupt within the next five years. How are you going to innovate the customer experience of the restaurant to grow your customers and sales? Case Introduction.
  • 82.
    JAC_Design Thinking Workshop_040416aw.pptx82 Afterforming groups of three to four: 1. Step one: Create empathy (know your audience). • Review the research materials provided. • Create a customer journey map, highlighting the emotions of a customer throughout the process. (Use empathy ) 2. Step two: Ideate. • Reframing the problem to create a single purposeful problem statement on the low emotional points of the customer journey map you, the owner, should aim to solve. • Writing down as many ideas as you can (one idea per sticky note) • Categorize your ideas based on value creation moments. Steps of Innovation.
  • 83.
  • 84.
  • 85.
    JAC_Design Thinking Workshop_040416aw.pptx85 1.Choose any type of problem that your team wants to solve. 2. Observe, interview and obtain analytics from the users affected by the problem selected. 3. Identify your target audience. 4. Create a customer journey. 5. Identify opportunities to improve the customer or user experience. 6. Have a creative ideation session with your team. 7. Generate as many ideas as possible. 8. Categorize your ideas based on value creation moments. Homework
  • 86.
    Bring homework PART 2- TUESDAY, APRIL 12TH • Business viability & Audience • Prototyping principles • Team exercise • Team Presentations Coming up on workshop two