Investigational New Drug
Application(IND)
Investigational New Drug Application
(IND)
• An Investigation New Drug Application (IND) is a
submission to Food & Drug Administration (FDA)
requesting permission to initiate the study of New
drug product
• In many ways, the investigational new drug (IND)
application is the result of a successful preclinical
development program.
• The IND is also the vehicle through which a sponsor
advances to the next stage of drug development
known as clinical trials (human trials).
• During a new drug's early preclinical development, the
sponsor's primary goal is to determine if the product is
reasonably safe for initial use in humans, and if the
compound exhibits pharmacological activity that
justifies commercial development.
• When a product is identified as a viable candidate for
further development, the sponsor then focuses on
collecting the data and information necessary to
establish that the product will not expose humans to
unreasonable risks when used in limited, early-stage
clinical studies.
Drug-Discovery, Development
Production
&
Marketing
• IND - Investigational New Drug Application
• NDA - New Drug Application
Drug-Discovery, Development & Approval Process
It takes 12-15 years on an average for an experimental drug to travel from the lab to the patients.
Only 5 in 5000 compounds that enter the pre-clinical testing stage, make it to the human-testing stage.
One of these 5 tested on people is approved.
Discovery/
Pre-Clinical
Testing
Phase I Phase II Phase III FDA Phase IV
Years 5 - 6.5
File
IND
at FDA
1.5 2 2.5
File
NDA
at FDA
1.5- 2
Test
Population
Laboratory &
Animal Studies
20 to 100
healthy
volunteers
100 to 500
patient
volunteers
1000 to 5000
patient
volunteers
Review &
Proposal
Process
Additional
Post-
Marketing
testing
required by
FDA
Purpose
Assess safety,
biological
activity &
formulation
Determine
safety &
dosage
Evaluate
effectiveness,
look for side-
effects
Confirm
effectiveness
monitor
adverse
effects from
long-time use
Success
Rate
5000
compounds
evaluated
5 Enter Trials
1
Approve
d
Pharmaceuticals may move across state lines
during two stages of human use
• Research prior to “approval”
– Requires research permit: e.g., Investigational
New Drug Exemption (IND)
• Marketing after “approval”
– Requires marketing permit: e.g., New Drug
Application (NDA)
Who can apply for IND????
• Applicant (Drug Sponsor)
• An applicant, or drug sponsor, is the person or
entity who assumes responsibility for the
marketing of a new drug, including responsibility
for compliance with applicable provisions of the
Federal Food, Drug, and Cosmetic Act and
related regulations.
• The "sponsor" is usually an individual,
partnership, corporation, government agency,
manufacturer or scientific institution.
• The IND application provides FDA with data
necessary to decide whether the new drug &
the proposed Clinical trial pose a reasonable
risk to human subjects participating in the
study.
• The IND application allows the company to
initiate & conduct the clinical studies of their
new drug Product.
• The safety of the Clinical trial Subjects is always
the primary concern of FDA.
• When preparing the IND & throughout the Drug
development process the primary goal of the
Sponsor should be to demonstrate to the FDA that
the
- new drug
- proposed trial
- entire clinical development plan described in
the IND is designed to minimize the risk to the
trial subjects.
When do I need an IND?
• An IND would be required to conduct a Clinical trial if
the drug is –
- a new chemical entity not approved for the indication
under Investigation in the new dosage form.
- being administered at the new dosage level.
- In combination with anther drug & the combination is
not approved.
• All clinical studies where the new drug is administered
to human subjects , regardless of whether the new drug
will be commercially developed, required an IND
• The content & format of IND application is
laid out in 21CFR part 312.
As per 21CFR part 312
IND
SUBPART A
GENERAL PROVISIONS
SUBPART B INVESTIGATIONAL
NEW DRUG APPLICATION
SUBPART C ADMINISTRATIVE
ACTIONS
SUBPART D
RESPONSIBILITIES OF
SPONSORS & INVESTIGATORS
SUBPART E
DRUGS INTENDED TO
TREAT LIFE THREATENING
AND SEVERLY
DEBILITATING ILLNESS
SUBPART F
MISCELLANEOUS
PROVISIONS
SUBPART G
DRUGS INTENDED FOR
INVESTIGATIONAL USE IN
LABORATORY RESEARCH
ANIMALS OR INVITRO TESTS
SUBPART B INVESTIGATIONAL NEW
DRUG APPLICATION
• 312.20 REQUIREMENTS OF AN IND
• A sponsor shall submit an IND to FDA who intends to
conduct a clinical investigation.
• Investigation is not supposed to begin without prior
written authorization of FDA
• 312.21 PHASES OF INVESTIGATION
• Phase 1 - ADME (20- 80) healthy subjects
• Phase 2 – effectiveness in particular indication (several
hundred patients)
• Phase 3 – safety andeffectiveness ( 100- 1000) subjects.
• 312.22 GENERAL PRINCILPLE OF IND
• To assure safety and rights of the subject.
• To assure the scientific quality of
investigation will yield data capable of
meeting statutory standards for marketing
approval
• The central focus should be on general
investigational plan & protocol which should
be supported by additional information
including animal toxicological studies
312.23 IND CONTENT & FORMAT
1. Cover sheet (FORM FDA 1571)
2. Table of contents
3. Introductory statement and a general investigational plan
4. Investigators brochure
5. Protocols
6. Chemistry , manufacturing and control information
7. Pharmacology and Toxicology information
8. Previous human experience with the investigational drug
9. Other relevant information like no of IND submissions,
No of copies to be submitted (1 + 2)
10. Protocol amendments, any changes in the protocol.
• Animal Pharmacology and Toxicology Studies
• Preclinical data to permit an assessment as to whether the
product is reasonably safe for initial testing in humans.
• Manufacturing Information(CMC)
• Information pertaining to the composition, manufacture,
stability, and controls used for manufacturing the drug
substance and the drug product.
• This information is assessed as to ensure the company can
adequately produce and supply consistent batches of the drug.
• Clinical Protocols and Investigator Information
• Detailed protocols for proposed clinical studies to
assess whether the initial-phase trials will expose
subjects to unnecessary risks. Also, information on
the qualifications of clinical investigators--
professionals (generally physicians) who oversee
the administration of the experimental compound--
to assess whether they are qualified to fulfill their
clinical trial duties
2. Table of contents
• TABLE OF CONTENTS –
- Comprehensive listing of contents of IND
application broken in volumes & page number.
- TOC should include details of -
sections, appendices, attachments, reports &
other reference material
- A well drafted TOC will facilitate the task of
review & decrease the review time.
3. GENERAL INVESTIGATIONAL
PLAN –
a brief 3 to 4 pages note on –
- the investigational product
- Sponsors’ Investigational plan
- Goal of the section is to –
- to provide brief description of the drug
- layout development plan of the drug
4.Investigators brochure
- key document provided to each Investigator &
IRB at each of the Clinical site.
- includes-
ALLABOUT THE INVESTIGATIONAL
DRUG
- IB is a living document & must be updated
by the Sponsor.
5. Protocols
describes how the Clinical trial would be
conducted.
- It describes – the objective of the study
- the trial design
- how subjects would be selected
- how the trail is to be conducted.
- ALL ABOUT THE HOW THE STUDY
WOULD BE CONDUCTED??
6. Chemistry , manufacturing and
control information
• CMC information-
- sufficient detail on QUALITY, IDENITY, PURITY &
POTENCY of the drug product.
- manufactured in conformance with cGMP.
- CMC section includes the following –
1. Introduction CMC
2. Summary
3. information of Placebo, if any
4. Proposed clinical label
5. categorical exclusion of any environmental assessment
7. Pharmacology and Toxicology
information
• PHARMACOLOGY & TOXICOLOGY DATA
–
-non-clinical safety data that sponsor generated
to prove that the IP is safe for clinical study.
- the amount & type of data depends on-
class of new drug
duration of proposed clinical trial
patient population that will be exposed during
the trial
8. Previous human experience with
the investigational drug
integrated summary report of any human studies
conducted on the investigational drug
Relevant to the safety of the investigations to be
done – Pk studies, Pd studies
observed adverse event profile
9. Other relevant information like no of IND
submissions,
No of copies to be submitted (1 + 2)
• ADDITIONAL INFORMATION – special
topics
drug dependence & abuse potential
Radioactive drugs
pediatric population & other information
OTHER RELEVANT INFORMATION –
Information specifically requested by FDA
• Financial disclosure information from each
Investigator & sub Investigator.
• Drug master File ( DMF)
• Reports or journal articles
• The IND application is always submitted in 1+ 2
format i.e. 1 original & 2 additional copies of
each application.
312.34 Treatment use of an investigational new drug
 The purpose of this section is to facilitate the availability of
promising new drugs to desperately ill patients as early in the drug
development process as possible, before general marketing begins,
and to obtain additional data on the drug's safety and effectiveness
 In the case of an immediately life-threatening disease, a drug may
be made available for treatment use under this section earlier than
Phase 3, but ordinarily not earlier than Phase 2.
 The “treatment use” of a drug includes the use of a drug for
diagnostic purposes.
 If a protocol for an investigational drug meets the criteria of this
section, the protocol is to be submitted as a treatment protocol
312.35 Submissions for treatment use.
• Treatment protocol submitted by IND sponsor
A treatment protocol is required to contain the following:
• The intended use of the drug.
• An explanation of the rationale for use of the drug,
• A brief description of the criteria for patient selection, The
method of administration of the drug and the dosages.
• A description of clinical procedures, laboratory tests, or other
measures.
312.36 Emergency use of an
investigational new drug (IND)
• Need for an investigational drug may arise in an emergency
situation that does not allow time for submission of an IND in
accordance with content & format .
• A request for such authorization may be transmitted to FDA by
telephone or other rapid communication means.
For all other investigational drugs, the request for
authorization should be directed to the Division of Drug
Information , Center for Drug Evaluation and Research.
 After normal working hours, eastern standard time, the
request should be directed to the FDA Office of Emergency
Operations.
 Except in extraordinary circumstances, such authorization
will be conditioned on the sponsor making an appropriate IND
submission as soon as practicable after receiving the
authorization.
312.38 Withdrawal of an IND.
• At any time a sponsor may withdraw an effective IND without
prejudice.
• If an IND is withdrawn, FDA shall be so notified, all clinical
investigations conducted under the IND shall be ended, all current
investigators notified, and all stocks of the drug returned to the
sponsor or otherwise disposed of at the request of the sponsor.
• If an IND is withdrawn because of a safety reason, the sponsor shall
promptly so inform FDA, all participating investigators, and all
reviewing Institutional Review Boards, together with the reasons for
such withdrawal.
The FDA Form “1572”
STATEMENT OF INVESTIGATOR
• IND sponsors are required to obtain a signed FDA
Form “1572” from each clinical investigator,
containing:
– Name and address of CI
– Name and code number of any protocol(s)
– Name and address of research facility and any
clinical labs
– Name and address of responsible IRB
– Names of sub investigators
– Signed commitment by the investigator
• The form 1571 is the required part of the initial IND and
every subsequent submission related to the IND
application.
• Form 1571 forms the cover sheet of the application &
provides FDA information on –
-name of the sponsor
-IND Number
-name of the Investigational drug
-type of submission
-serial number
-contents of application
• Form 1571 provides a section for the sponsor
to state whether a Contract Research
organization ( CRO) will conduct any parts of
the study & if any of the Sponsors’ obligation
would be transferred to CRO.
• If sponsor responsibilities will be transferred,
the name of the Obligation with the name &
the address of the CRO should be mentioned in
the form 1571
• When signing the Form 1571, Sponsor makes
• 3 important commitments to the FDA –
1. The Sponsor is committing not to initiate the clinical
trial until 30 days after the FDA receives the IND
unless otherwise notified by FDA & not to begin or
continue clinical studies covered by IND if they are
placed on Clinical hold.
2. The sponsor is committing to ensure that IRB would be
responsible for initial & continuing review & approval
of each study.
3. The Sponsor is committing to conduct each study is
accordance to other Regulatory Requirement
IND application process
• Early consultation
sponsors may request to meet with FDA reviewing
officials early in the drug development process to
review and reach agreement on the design of
necessary preclinical and clinical studies.
• Pre-investigational new drug (IND) meetings
• Prior to the submission of the initial IND, the sponsor
may request a meeting with FDA-reviewing officials.
• The primary purpose of this meeting is to review
and reach agreement on the design of animal
studies needed to initiate human testing.
• The meeting may also provide an opportunity for
discussing the scope and design of phase 1 testing,
plans for studying the drug product in pediatric
populations, and the best approach for presentation
and formatting of data in the IND
• End-of-phase 1 meetings
• When data from phase 1 clinical testing are available, the
sponsor may again request a meeting with FDA-
reviewing officials.
• The primary purpose of this meeting is to review and
reach agreement on the design of phase 2 controlled
clinical trials, with the goal that such testing will be
adequate to provide sufficient data on the drug’s
safety and effectiveness to support a decision on its
approvability for marketing, and to discuss and
timing of, studies of the drug in pediatric the need for,
as well as the design patients.
• End of Phase 2 meetings is to determine the safety of
proceedings to Phase-III
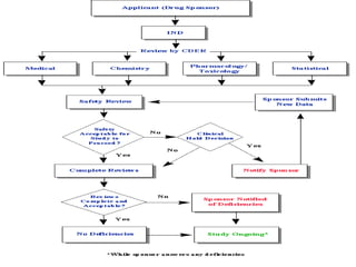
FDA’s IND REVIEW PROCESS
• Once the IND is stamped as received , it is sent
to CDER for review.
• It is further categorically divided into different
sections –
 Medical
 Chemistry
 Pharmacology / Toxicology
 Statistics
FDA’s IND REVIEW PROCESS
• Safety Review:
• Following review of an initial IND submission,
CDER has 30 calendar days in which to decide if a
clinical hold is necessary (i.e., if patients would be at
an unacceptable risk or if CDER doesn't have the data
to make such a determination).
• Generally, drug review divisions do not contact the
sponsor if no concerns arise with drug safety and the
proposed clinical trials.
• If the sponsor hears nothing from CDER, then on day
31 after submission of the IND, the study may
proceed as submitted.
Clinical Hold Decision
• A clinical hold is the mechanism that CDER uses when it
does not believe, or cannot confirm, that the study can be
conducted without unreasonable risk to the
subjects/patients.
• If this occurs, the Center will contact the sponsor within
the 30-day initial review period to stop the clinical trial.
CDER may either delay the start of an early-phase trial on
the basis of information submitted in the IND, or stop an
ongoing study based on a review of newly submitted
clinical protocols, safety reports, protocol amendments, or
other information.
• When a clinical hold is issued, a sponsor must address the
issue that is the basis of the hold before the order is
removed
FDA’s IND REVIEW PROCESS
• CLINICAL HOLD
a clinical hold can be –
- “complete clinical hold” - a delay or
suspension of all clinical work requested
under IND submission
- “partial clinical hold”- a delay or
suspension of only part of clinical work e.g.
part of protocol.
Notify Sponsor
• Once a clinical hold is placed on a commercial IND, the
sponsor will be notified immediately by telephone by the
division director.
• the division is required to send a letter within five
working days following the telephone call.
• The letter should describe the reasons for the clinical
hold, and must bear the signature of the division director
(or acting division director).
• The sponsor may then respond to CDER by sending an
"IND CLINICAL HOLD RESPONSE" letter to the
division. To expedite processing, the letter must be
clearly identified as an "IND CLINICAL HOLD
RESPONSE" letter.
• The division then reviews the sponsor's response and
decides within 30 days as to whether the hold should be
lifted.
• If the division does not reply to the clinical hold
response within 30 calendar days, the division director
will telephone the sponsor and discuss what is being
done to facilitate completion of the review.
• If it is decided that the hold will not be lifted, the hold
decision is automatically sent to the office director for
review.
• The office director must decide within 14
calendar days whether or not to sustain the
division's decision to maintain the clinical hold.
• If the decision is made to lift the hold, the
division telephones the sponsor, informs them of
the decision, and sends a letter confirming that
the hold has been lifted.
• The letter will be sent within 5 working days of
the telephone call. However, the trial may begin
once the decision has been relayed to the sponsor
by telephone.
Sponsor Notified of Deficiencies
• If other deficiencies are found in an IND that the review
division determines are not serious enough to justify
delaying clinical studies, the division may either
telephone or forward a DEFICIENCY LETTER to the
sponsor.
• In either case, the division informs the sponsor that it
may proceed with the planned clinical trials, but that
additional information is necessary to complete or correct
the IND file, or that there are issues that need to be
addressed prior to a marketing application (NDA)
submission.
Study Ongoing
• Once CDER's 30-day initial review period expires, clinical
studies can be initiated, unless a clinical hold has been
placed.
ind

ind

  • 1.
  • 2.
    Investigational New DrugApplication (IND) • An Investigation New Drug Application (IND) is a submission to Food & Drug Administration (FDA) requesting permission to initiate the study of New drug product • In many ways, the investigational new drug (IND) application is the result of a successful preclinical development program. • The IND is also the vehicle through which a sponsor advances to the next stage of drug development known as clinical trials (human trials).
  • 3.
    • During anew drug's early preclinical development, the sponsor's primary goal is to determine if the product is reasonably safe for initial use in humans, and if the compound exhibits pharmacological activity that justifies commercial development. • When a product is identified as a viable candidate for further development, the sponsor then focuses on collecting the data and information necessary to establish that the product will not expose humans to unreasonable risks when used in limited, early-stage clinical studies.
  • 4.
    Drug-Discovery, Development Production & Marketing • IND- Investigational New Drug Application • NDA - New Drug Application
  • 5.
    Drug-Discovery, Development &Approval Process It takes 12-15 years on an average for an experimental drug to travel from the lab to the patients. Only 5 in 5000 compounds that enter the pre-clinical testing stage, make it to the human-testing stage. One of these 5 tested on people is approved. Discovery/ Pre-Clinical Testing Phase I Phase II Phase III FDA Phase IV Years 5 - 6.5 File IND at FDA 1.5 2 2.5 File NDA at FDA 1.5- 2 Test Population Laboratory & Animal Studies 20 to 100 healthy volunteers 100 to 500 patient volunteers 1000 to 5000 patient volunteers Review & Proposal Process Additional Post- Marketing testing required by FDA Purpose Assess safety, biological activity & formulation Determine safety & dosage Evaluate effectiveness, look for side- effects Confirm effectiveness monitor adverse effects from long-time use Success Rate 5000 compounds evaluated 5 Enter Trials 1 Approve d
  • 6.
    Pharmaceuticals may moveacross state lines during two stages of human use • Research prior to “approval” – Requires research permit: e.g., Investigational New Drug Exemption (IND) • Marketing after “approval” – Requires marketing permit: e.g., New Drug Application (NDA)
  • 7.
    Who can applyfor IND???? • Applicant (Drug Sponsor) • An applicant, or drug sponsor, is the person or entity who assumes responsibility for the marketing of a new drug, including responsibility for compliance with applicable provisions of the Federal Food, Drug, and Cosmetic Act and related regulations. • The "sponsor" is usually an individual, partnership, corporation, government agency, manufacturer or scientific institution.
  • 8.
    • The INDapplication provides FDA with data necessary to decide whether the new drug & the proposed Clinical trial pose a reasonable risk to human subjects participating in the study. • The IND application allows the company to initiate & conduct the clinical studies of their new drug Product.
  • 9.
    • The safetyof the Clinical trial Subjects is always the primary concern of FDA. • When preparing the IND & throughout the Drug development process the primary goal of the Sponsor should be to demonstrate to the FDA that the - new drug - proposed trial - entire clinical development plan described in the IND is designed to minimize the risk to the trial subjects.
  • 10.
    When do Ineed an IND? • An IND would be required to conduct a Clinical trial if the drug is – - a new chemical entity not approved for the indication under Investigation in the new dosage form. - being administered at the new dosage level. - In combination with anther drug & the combination is not approved. • All clinical studies where the new drug is administered to human subjects , regardless of whether the new drug will be commercially developed, required an IND
  • 11.
    • The content& format of IND application is laid out in 21CFR part 312.
  • 12.
    As per 21CFRpart 312 IND SUBPART A GENERAL PROVISIONS SUBPART B INVESTIGATIONAL NEW DRUG APPLICATION SUBPART C ADMINISTRATIVE ACTIONS SUBPART D RESPONSIBILITIES OF SPONSORS & INVESTIGATORS SUBPART E DRUGS INTENDED TO TREAT LIFE THREATENING AND SEVERLY DEBILITATING ILLNESS SUBPART F MISCELLANEOUS PROVISIONS SUBPART G DRUGS INTENDED FOR INVESTIGATIONAL USE IN LABORATORY RESEARCH ANIMALS OR INVITRO TESTS
  • 13.
    SUBPART B INVESTIGATIONALNEW DRUG APPLICATION • 312.20 REQUIREMENTS OF AN IND • A sponsor shall submit an IND to FDA who intends to conduct a clinical investigation. • Investigation is not supposed to begin without prior written authorization of FDA • 312.21 PHASES OF INVESTIGATION • Phase 1 - ADME (20- 80) healthy subjects • Phase 2 – effectiveness in particular indication (several hundred patients) • Phase 3 – safety andeffectiveness ( 100- 1000) subjects.
  • 14.
    • 312.22 GENERALPRINCILPLE OF IND • To assure safety and rights of the subject. • To assure the scientific quality of investigation will yield data capable of meeting statutory standards for marketing approval • The central focus should be on general investigational plan & protocol which should be supported by additional information including animal toxicological studies
  • 15.
    312.23 IND CONTENT& FORMAT 1. Cover sheet (FORM FDA 1571) 2. Table of contents 3. Introductory statement and a general investigational plan 4. Investigators brochure 5. Protocols 6. Chemistry , manufacturing and control information 7. Pharmacology and Toxicology information 8. Previous human experience with the investigational drug 9. Other relevant information like no of IND submissions, No of copies to be submitted (1 + 2) 10. Protocol amendments, any changes in the protocol.
  • 16.
    • Animal Pharmacologyand Toxicology Studies • Preclinical data to permit an assessment as to whether the product is reasonably safe for initial testing in humans. • Manufacturing Information(CMC) • Information pertaining to the composition, manufacture, stability, and controls used for manufacturing the drug substance and the drug product. • This information is assessed as to ensure the company can adequately produce and supply consistent batches of the drug.
  • 17.
    • Clinical Protocolsand Investigator Information • Detailed protocols for proposed clinical studies to assess whether the initial-phase trials will expose subjects to unnecessary risks. Also, information on the qualifications of clinical investigators-- professionals (generally physicians) who oversee the administration of the experimental compound-- to assess whether they are qualified to fulfill their clinical trial duties
  • 18.
    2. Table ofcontents • TABLE OF CONTENTS – - Comprehensive listing of contents of IND application broken in volumes & page number. - TOC should include details of - sections, appendices, attachments, reports & other reference material - A well drafted TOC will facilitate the task of review & decrease the review time.
  • 19.
    3. GENERAL INVESTIGATIONAL PLAN– a brief 3 to 4 pages note on – - the investigational product - Sponsors’ Investigational plan - Goal of the section is to – - to provide brief description of the drug - layout development plan of the drug
  • 20.
    4.Investigators brochure - keydocument provided to each Investigator & IRB at each of the Clinical site. - includes- ALLABOUT THE INVESTIGATIONAL DRUG - IB is a living document & must be updated by the Sponsor.
  • 21.
    5. Protocols describes howthe Clinical trial would be conducted. - It describes – the objective of the study - the trial design - how subjects would be selected - how the trail is to be conducted. - ALL ABOUT THE HOW THE STUDY WOULD BE CONDUCTED??
  • 22.
    6. Chemistry ,manufacturing and control information • CMC information- - sufficient detail on QUALITY, IDENITY, PURITY & POTENCY of the drug product. - manufactured in conformance with cGMP. - CMC section includes the following – 1. Introduction CMC 2. Summary 3. information of Placebo, if any 4. Proposed clinical label 5. categorical exclusion of any environmental assessment
  • 23.
    7. Pharmacology andToxicology information • PHARMACOLOGY & TOXICOLOGY DATA – -non-clinical safety data that sponsor generated to prove that the IP is safe for clinical study. - the amount & type of data depends on- class of new drug duration of proposed clinical trial patient population that will be exposed during the trial
  • 24.
    8. Previous humanexperience with the investigational drug integrated summary report of any human studies conducted on the investigational drug Relevant to the safety of the investigations to be done – Pk studies, Pd studies observed adverse event profile
  • 25.
    9. Other relevantinformation like no of IND submissions, No of copies to be submitted (1 + 2) • ADDITIONAL INFORMATION – special topics drug dependence & abuse potential Radioactive drugs pediatric population & other information OTHER RELEVANT INFORMATION – Information specifically requested by FDA
  • 26.
    • Financial disclosureinformation from each Investigator & sub Investigator. • Drug master File ( DMF) • Reports or journal articles • The IND application is always submitted in 1+ 2 format i.e. 1 original & 2 additional copies of each application.
  • 27.
    312.34 Treatment useof an investigational new drug  The purpose of this section is to facilitate the availability of promising new drugs to desperately ill patients as early in the drug development process as possible, before general marketing begins, and to obtain additional data on the drug's safety and effectiveness  In the case of an immediately life-threatening disease, a drug may be made available for treatment use under this section earlier than Phase 3, but ordinarily not earlier than Phase 2.  The “treatment use” of a drug includes the use of a drug for diagnostic purposes.  If a protocol for an investigational drug meets the criteria of this section, the protocol is to be submitted as a treatment protocol
  • 28.
    312.35 Submissions fortreatment use. • Treatment protocol submitted by IND sponsor A treatment protocol is required to contain the following: • The intended use of the drug. • An explanation of the rationale for use of the drug, • A brief description of the criteria for patient selection, The method of administration of the drug and the dosages. • A description of clinical procedures, laboratory tests, or other measures.
  • 29.
    312.36 Emergency useof an investigational new drug (IND) • Need for an investigational drug may arise in an emergency situation that does not allow time for submission of an IND in accordance with content & format . • A request for such authorization may be transmitted to FDA by telephone or other rapid communication means.
  • 30.
    For all otherinvestigational drugs, the request for authorization should be directed to the Division of Drug Information , Center for Drug Evaluation and Research.  After normal working hours, eastern standard time, the request should be directed to the FDA Office of Emergency Operations.  Except in extraordinary circumstances, such authorization will be conditioned on the sponsor making an appropriate IND submission as soon as practicable after receiving the authorization.
  • 31.
    312.38 Withdrawal ofan IND. • At any time a sponsor may withdraw an effective IND without prejudice. • If an IND is withdrawn, FDA shall be so notified, all clinical investigations conducted under the IND shall be ended, all current investigators notified, and all stocks of the drug returned to the sponsor or otherwise disposed of at the request of the sponsor. • If an IND is withdrawn because of a safety reason, the sponsor shall promptly so inform FDA, all participating investigators, and all reviewing Institutional Review Boards, together with the reasons for such withdrawal.
  • 32.
    The FDA Form“1572” STATEMENT OF INVESTIGATOR • IND sponsors are required to obtain a signed FDA Form “1572” from each clinical investigator, containing: – Name and address of CI – Name and code number of any protocol(s) – Name and address of research facility and any clinical labs – Name and address of responsible IRB – Names of sub investigators – Signed commitment by the investigator
  • 33.
    • The form1571 is the required part of the initial IND and every subsequent submission related to the IND application. • Form 1571 forms the cover sheet of the application & provides FDA information on – -name of the sponsor -IND Number -name of the Investigational drug -type of submission -serial number -contents of application
  • 34.
    • Form 1571provides a section for the sponsor to state whether a Contract Research organization ( CRO) will conduct any parts of the study & if any of the Sponsors’ obligation would be transferred to CRO. • If sponsor responsibilities will be transferred, the name of the Obligation with the name & the address of the CRO should be mentioned in the form 1571
  • 35.
    • When signingthe Form 1571, Sponsor makes • 3 important commitments to the FDA – 1. The Sponsor is committing not to initiate the clinical trial until 30 days after the FDA receives the IND unless otherwise notified by FDA & not to begin or continue clinical studies covered by IND if they are placed on Clinical hold. 2. The sponsor is committing to ensure that IRB would be responsible for initial & continuing review & approval of each study. 3. The Sponsor is committing to conduct each study is accordance to other Regulatory Requirement
  • 36.
    IND application process •Early consultation sponsors may request to meet with FDA reviewing officials early in the drug development process to review and reach agreement on the design of necessary preclinical and clinical studies.
  • 37.
    • Pre-investigational newdrug (IND) meetings • Prior to the submission of the initial IND, the sponsor may request a meeting with FDA-reviewing officials. • The primary purpose of this meeting is to review and reach agreement on the design of animal studies needed to initiate human testing. • The meeting may also provide an opportunity for discussing the scope and design of phase 1 testing, plans for studying the drug product in pediatric populations, and the best approach for presentation and formatting of data in the IND
  • 38.
    • End-of-phase 1meetings • When data from phase 1 clinical testing are available, the sponsor may again request a meeting with FDA- reviewing officials. • The primary purpose of this meeting is to review and reach agreement on the design of phase 2 controlled clinical trials, with the goal that such testing will be adequate to provide sufficient data on the drug’s safety and effectiveness to support a decision on its approvability for marketing, and to discuss and timing of, studies of the drug in pediatric the need for, as well as the design patients. • End of Phase 2 meetings is to determine the safety of proceedings to Phase-III
  • 39.
    FDA’s IND REVIEWPROCESS • Once the IND is stamped as received , it is sent to CDER for review. • It is further categorically divided into different sections –  Medical  Chemistry  Pharmacology / Toxicology  Statistics
  • 40.
    FDA’s IND REVIEWPROCESS • Safety Review: • Following review of an initial IND submission, CDER has 30 calendar days in which to decide if a clinical hold is necessary (i.e., if patients would be at an unacceptable risk or if CDER doesn't have the data to make such a determination). • Generally, drug review divisions do not contact the sponsor if no concerns arise with drug safety and the proposed clinical trials. • If the sponsor hears nothing from CDER, then on day 31 after submission of the IND, the study may proceed as submitted.
  • 41.
    Clinical Hold Decision •A clinical hold is the mechanism that CDER uses when it does not believe, or cannot confirm, that the study can be conducted without unreasonable risk to the subjects/patients. • If this occurs, the Center will contact the sponsor within the 30-day initial review period to stop the clinical trial. CDER may either delay the start of an early-phase trial on the basis of information submitted in the IND, or stop an ongoing study based on a review of newly submitted clinical protocols, safety reports, protocol amendments, or other information. • When a clinical hold is issued, a sponsor must address the issue that is the basis of the hold before the order is removed
  • 42.
    FDA’s IND REVIEWPROCESS • CLINICAL HOLD a clinical hold can be – - “complete clinical hold” - a delay or suspension of all clinical work requested under IND submission - “partial clinical hold”- a delay or suspension of only part of clinical work e.g. part of protocol.
  • 43.
    Notify Sponsor • Oncea clinical hold is placed on a commercial IND, the sponsor will be notified immediately by telephone by the division director. • the division is required to send a letter within five working days following the telephone call. • The letter should describe the reasons for the clinical hold, and must bear the signature of the division director (or acting division director). • The sponsor may then respond to CDER by sending an "IND CLINICAL HOLD RESPONSE" letter to the division. To expedite processing, the letter must be clearly identified as an "IND CLINICAL HOLD RESPONSE" letter.
  • 44.
    • The divisionthen reviews the sponsor's response and decides within 30 days as to whether the hold should be lifted. • If the division does not reply to the clinical hold response within 30 calendar days, the division director will telephone the sponsor and discuss what is being done to facilitate completion of the review. • If it is decided that the hold will not be lifted, the hold decision is automatically sent to the office director for review.
  • 45.
    • The officedirector must decide within 14 calendar days whether or not to sustain the division's decision to maintain the clinical hold. • If the decision is made to lift the hold, the division telephones the sponsor, informs them of the decision, and sends a letter confirming that the hold has been lifted. • The letter will be sent within 5 working days of the telephone call. However, the trial may begin once the decision has been relayed to the sponsor by telephone.
  • 46.
    Sponsor Notified ofDeficiencies • If other deficiencies are found in an IND that the review division determines are not serious enough to justify delaying clinical studies, the division may either telephone or forward a DEFICIENCY LETTER to the sponsor. • In either case, the division informs the sponsor that it may proceed with the planned clinical trials, but that additional information is necessary to complete or correct the IND file, or that there are issues that need to be addressed prior to a marketing application (NDA) submission.
  • 47.
    Study Ongoing • OnceCDER's 30-day initial review period expires, clinical studies can be initiated, unless a clinical hold has been placed.