TIMER IC-555
a fact about why 555 timer is called so, the timer got its name
from the three 5 kilo-ohm resistor in series employed in the
internal circuit of the IC
IMAGINATION OF TIMER CIRCUIT ON PCB
TIMMER IN IC FORM
Basics Concepts:
· Comparator: The Comparator are the basic electronic
component which compares the two input voltages i.e. between
the inverting (-) and the non-inverting (+) input and if the non-
inverting input is more than the inverting input then the output of
the comparator is high. Also the input resistance of an ideal
comparator is infinite.
· Voltage Divider: As we know that the input resistance of the
comparators is infinite hence the input voltage is divided equally
between the three resistors. The value being Vin/3 across each
resistor.
· Flip/Flop: Flip/Flop is a memory element of Digital-electronics.
The output (Q) of the flip/flop is ‘high’ if the input at ‘S’ terminal is
‘high’ and ‘R’ is at ‘Low’ and the output (Q) is ‘low’ when the input
at ‘S’ is ‘low’ and at ‘R’ is high.
what is inside 555?
A functional block diagram of 555 timer is given below. The device consists of two
comparators ,2 transistors, a flip-flop and buffered outputs stage. The reference
voltages for the two comparators inside the 555 are produced across a voltage
divider consisting of three equal resistors of 5K ohms each. Look at the given
block diagram of the IC, to see that there are three resistors of 5kohm each
connected in series. These three resistors produce 1/3 and 2/3 voltage levels for
controlling the action of trigger and threshold comparators inside the IC. Due to
this arrangement of the three resistors, the IC has a typical code
number as IC555.
The threshold comparator is referenced at 2/3 Vcc and the trigger comparator is
referenced at 1/3Vcc. The two comparators
control the flip-flop which, in turn, controls
the state of the output i.e. either ON or OFF
states.
Pin configuration of IC 555 :
Pin-1, GROUND: It is the GROUND PIN of the IC. The negative terminal of DC
power supply or battery is connected to this pin. Note that this pin should be connected
directly to ground and NOT through any resistor or capacitor. If done so, the IC will
not function properly and may heat up and get damaged. This happens because all the
semiconductor blocks inside the IC will be raised by certain amount of stray voltage
and will damage the IC.IC 555
Pin-2, TRIGGER It is known as TRIGGER PIN. As the name suggests in triggers i.e.
starts the timing cycle of the IC. It is connected to the inverting input terminal of trigger
comparator inside the IC. It triggers when the voltage at this pin LESS THAN 1/3 of
the supply voltage (Vcc). The triggering circuit inside the IC is very sensitive and may
be accidently activated due to surrounding noise. To avoid this, the pin is always
connected to a pull-up resistor (10k-ohm), if this pin is used separately.
Pin-3, OUTPUT This is the OUTPUT PIN of the IC. It can SINK or SOURCE a
maximum current of 200mA. Sinking the current means, when the output of the IC is at
logic-0 state i.e. LOW and so it can absorb current into its output. Similarly sourcing
the current means, when the output of the IC is at logic-1 i.e. HIGH and so it can give
out current from its output.
Pin-4, RESET It is the RESET PIN of the IC. When it is connected to positive terminal
of battery, the IC works normally. However, when it is grounded (either directly or
through a maximum of 100k-ohm resistor), the IC stops its working completely and its
timing cycle stops .However in general applications, this pin is always connected to
positive terminal so that the IC works normally.
Pin-5, C. VOLTAGE This is known as the CONTROL VOLTAGE pin. The 2/3 of
supply voltage point on the terminal voltage divider is brought out to pin-5, known as
the control terminal of the IC. The timing cycle can be modified by applying external
DC control voltageto this pin. This allows manual or electronic remote controlling of
the time interval of the IC. But if you are NOT using this pin for any such purpose, then
this pin MUST BE GROUNDED THROUGH A CAPACITOR OF 0.01uF. This
prevents the time interval from being affected by picking up of stray AC or RF noise
from the surrounding.
Pin-6, THRESHOLD This is known as the THRESHOLD PIN. It finalizes the timing
cycle of the IC, when its voltage is equal to or greater than 2/3Vcc, the output is at
logic-0 state.Note that the typical value of threshold current is 0.1mA, just like the
RESET PIN. The time width of this pulse should be greater than or equal to 0.1uS.
Pin configuration of IC 555 :
Pin-7, DISCHARGE It is known as DISCHARGE PIN. It discharges the external
capacitor into itself, but when fully charged…! It is connected to the collector of an
NPN transistor inside the IC. Due to this, the discharging current going into this pin
MUST NOT EXCEED 50mA, otherwise the internal transistor may get damaged.
Pin-8, +Vcc It is known as the +ve supply terminal of the IC. The battery voltage
connected across this pin and ground pin SHOULD NOT EXCEED 18V. Generally the
range of operating voltage of the IC is 3V to18V.
Pin configuration of IC 555 :
Different Modes Of Operation
Generally, the 555 timer can be operated in three modes: Astable, Monostable (or
one-shot) and Bistable.
Astable Mode:
In this mode, the 555 work as a free running mode. The output of
astable multivibrator will continuously toggle between low and
high, there by generating a train of pulse, which is why it is
known as pulse generator.
It is a best example for a perfect square wave generator. They
are used as an inverter and also used in many of the internal part
of the radio. Selecting a Thermistor as a timing resistor allows the
use of the 555 in a temperature sensor.
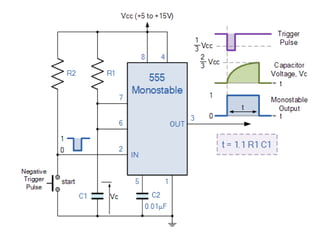
Monostable Mode:
In the monostable mode, as the name suggests, it stays in its
stable state until and unless an external trigger is applied. In this
mode, the 555 functions as a “one-shot” pulse generator. The
best application of a monostable is to introduce a time delay in to
a system.
Applications comprise many things viz., timers, missing pulse
detection also included bounce free switches, touch switches as
well as frequency divider, capacitance measurement and pulse-
width modulation (PWM) and many more.
Applications
• Precision Timing
• Pulse Generation
• Time Delay Generation
• Sequential Timing

Ic555

  • 1.
  • 2.
    a fact aboutwhy 555 timer is called so, the timer got its name from the three 5 kilo-ohm resistor in series employed in the internal circuit of the IC
  • 3.
    IMAGINATION OF TIMERCIRCUIT ON PCB
  • 4.
  • 10.
    Basics Concepts: · Comparator:The Comparator are the basic electronic component which compares the two input voltages i.e. between the inverting (-) and the non-inverting (+) input and if the non- inverting input is more than the inverting input then the output of the comparator is high. Also the input resistance of an ideal comparator is infinite. · Voltage Divider: As we know that the input resistance of the comparators is infinite hence the input voltage is divided equally between the three resistors. The value being Vin/3 across each resistor. · Flip/Flop: Flip/Flop is a memory element of Digital-electronics. The output (Q) of the flip/flop is ‘high’ if the input at ‘S’ terminal is ‘high’ and ‘R’ is at ‘Low’ and the output (Q) is ‘low’ when the input at ‘S’ is ‘low’ and at ‘R’ is high.
  • 12.
    what is inside555? A functional block diagram of 555 timer is given below. The device consists of two comparators ,2 transistors, a flip-flop and buffered outputs stage. The reference voltages for the two comparators inside the 555 are produced across a voltage divider consisting of three equal resistors of 5K ohms each. Look at the given block diagram of the IC, to see that there are three resistors of 5kohm each connected in series. These three resistors produce 1/3 and 2/3 voltage levels for controlling the action of trigger and threshold comparators inside the IC. Due to this arrangement of the three resistors, the IC has a typical code number as IC555. The threshold comparator is referenced at 2/3 Vcc and the trigger comparator is referenced at 1/3Vcc. The two comparators control the flip-flop which, in turn, controls the state of the output i.e. either ON or OFF states.
  • 13.
    Pin configuration ofIC 555 : Pin-1, GROUND: It is the GROUND PIN of the IC. The negative terminal of DC power supply or battery is connected to this pin. Note that this pin should be connected directly to ground and NOT through any resistor or capacitor. If done so, the IC will not function properly and may heat up and get damaged. This happens because all the semiconductor blocks inside the IC will be raised by certain amount of stray voltage and will damage the IC.IC 555 Pin-2, TRIGGER It is known as TRIGGER PIN. As the name suggests in triggers i.e. starts the timing cycle of the IC. It is connected to the inverting input terminal of trigger comparator inside the IC. It triggers when the voltage at this pin LESS THAN 1/3 of the supply voltage (Vcc). The triggering circuit inside the IC is very sensitive and may be accidently activated due to surrounding noise. To avoid this, the pin is always connected to a pull-up resistor (10k-ohm), if this pin is used separately. Pin-3, OUTPUT This is the OUTPUT PIN of the IC. It can SINK or SOURCE a maximum current of 200mA. Sinking the current means, when the output of the IC is at logic-0 state i.e. LOW and so it can absorb current into its output. Similarly sourcing the current means, when the output of the IC is at logic-1 i.e. HIGH and so it can give out current from its output.
  • 14.
    Pin-4, RESET Itis the RESET PIN of the IC. When it is connected to positive terminal of battery, the IC works normally. However, when it is grounded (either directly or through a maximum of 100k-ohm resistor), the IC stops its working completely and its timing cycle stops .However in general applications, this pin is always connected to positive terminal so that the IC works normally. Pin-5, C. VOLTAGE This is known as the CONTROL VOLTAGE pin. The 2/3 of supply voltage point on the terminal voltage divider is brought out to pin-5, known as the control terminal of the IC. The timing cycle can be modified by applying external DC control voltageto this pin. This allows manual or electronic remote controlling of the time interval of the IC. But if you are NOT using this pin for any such purpose, then this pin MUST BE GROUNDED THROUGH A CAPACITOR OF 0.01uF. This prevents the time interval from being affected by picking up of stray AC or RF noise from the surrounding. Pin-6, THRESHOLD This is known as the THRESHOLD PIN. It finalizes the timing cycle of the IC, when its voltage is equal to or greater than 2/3Vcc, the output is at logic-0 state.Note that the typical value of threshold current is 0.1mA, just like the RESET PIN. The time width of this pulse should be greater than or equal to 0.1uS. Pin configuration of IC 555 :
  • 15.
    Pin-7, DISCHARGE Itis known as DISCHARGE PIN. It discharges the external capacitor into itself, but when fully charged…! It is connected to the collector of an NPN transistor inside the IC. Due to this, the discharging current going into this pin MUST NOT EXCEED 50mA, otherwise the internal transistor may get damaged. Pin-8, +Vcc It is known as the +ve supply terminal of the IC. The battery voltage connected across this pin and ground pin SHOULD NOT EXCEED 18V. Generally the range of operating voltage of the IC is 3V to18V. Pin configuration of IC 555 :
  • 16.
    Different Modes OfOperation Generally, the 555 timer can be operated in three modes: Astable, Monostable (or one-shot) and Bistable. Astable Mode: In this mode, the 555 work as a free running mode. The output of astable multivibrator will continuously toggle between low and high, there by generating a train of pulse, which is why it is known as pulse generator. It is a best example for a perfect square wave generator. They are used as an inverter and also used in many of the internal part of the radio. Selecting a Thermistor as a timing resistor allows the use of the 555 in a temperature sensor.
  • 17.
    Monostable Mode: In themonostable mode, as the name suggests, it stays in its stable state until and unless an external trigger is applied. In this mode, the 555 functions as a “one-shot” pulse generator. The best application of a monostable is to introduce a time delay in to a system. Applications comprise many things viz., timers, missing pulse detection also included bounce free switches, touch switches as well as frequency divider, capacitance measurement and pulse- width modulation (PWM) and many more.
  • 22.
    Applications • Precision Timing •Pulse Generation • Time Delay Generation • Sequential Timing