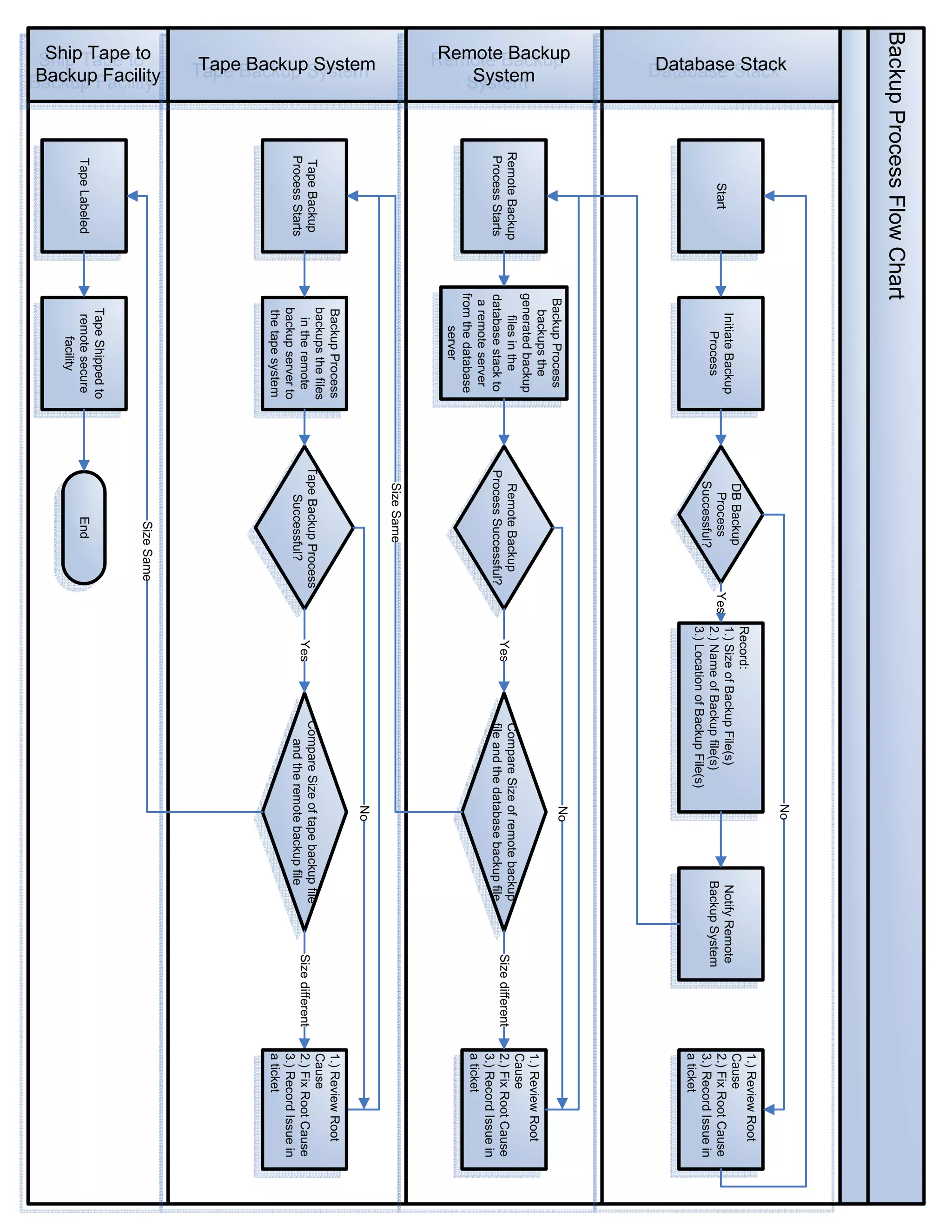
Backup Process Flow Chart
                                                                                                                            No
     Database Stack




                                                                                                                                                                      1.) Review Root
                                                                                           Record:
                                                                   DB Backup                                                                                          Cause
                                              Initiate Backup                              1.) Size of Backup File(s)                     Notify Remote
                              Start                                 Process            Yes                                                                            2.) Fix Root Cause
                                                   Process                                 2.) Name of Backup file(s)                     Backup System
                                                                   Successful?                                                                                        3.) Record Issue in
                                                                                           3.) Location of Backup File(s)
                                                                                                                                                                      a ticket
 Remote Backup




                                            Backup Process                                                                  No
                                               backups the
                                                                                                                                                                      1.) Review Root
    System




                                           generated backup
                                                                                                                                                                      Cause
                          Remote Backup         files in the       Remote Backup                             Compare Size of remote backup
                                                                                               Yes                                                   Size different   2.) Fix Root Cause
                          Process Starts   database stack to     Process Successful?                         file and the database backup file
                                                                                                                                                                      3.) Record Issue in
                                             a remote server
                                                                                                                                                                      a ticket
                                           from the database
                                                   server
                                                                   Size Same
     Tape Backup System




                                                                                                                            No
                                             Backup Process                                                                                                           1.) Review Root
                                             backups the files                                                                                                        Cause
                          Tape Backup                            Tape Backup Process                         Compare Size of tape backup file
                                               in the remote                                   Yes                                                   Size different   2.) Fix Root Cause
                          Process Starts                             Successful?                               and the remote backup file
                                             backup server to                                                                                                         3.) Record Issue in
                                             the tape system                                                                                                          a ticket
 Backup Facility


                                                                         Size Same
  Ship Tape to
                                             Tape Shipped to
                          Tape Labeled        remote secure             End
                                                 facility
Restore Test Process
     Retrieve Tape




                                           Request Tapes for
                                                                        First day picked at random
                                             5 days from                                                   Receive Tape from
                           Start                                        and next 4 days from that
                                            Remote Secure                                                 Remote Secure Facility
                                                                                    day
                                               Facility
 Load Tape into




                                                                          1.) Review Root
    Server




                     Restore Files from                                   Cause                              Report Issue To
                                               Restore                                                                                     Follow-up and
                     Tape onto Server                              No     2.) Fix Root Cause                Management and
                                              Successful?                                                                                 Implement Plan
                        for Day 1-5                                       3.) Record Issue in               proposed solution
                                                                          a ticket
                                     Yes
 Restore Database




                                                                                                           1.) Review Root
                                             Roll Forward the
    from Files




                     Restore Database                                                                      Cause                          Report Issue To
                                              database from                      Restore                                                                     Record Successful
                      from Files from                                                                No    2.) Fix Root Cause            Management and
                                           logs in the file from               Successful?                                                                   Restore in a ticket
                        Day 1 Tape                                                                         3.) Record Issue in           proposed solution
                                              Day 1 – Day 5
                                                                                                           a ticket
                                                                                                                                   Yes

Generic Backup and Restore Process

  • 1.
    Backup Process FlowChart No Database Stack 1.) Review Root Record: DB Backup Cause Initiate Backup 1.) Size of Backup File(s) Notify Remote Start Process Yes 2.) Fix Root Cause Process 2.) Name of Backup file(s) Backup System Successful? 3.) Record Issue in 3.) Location of Backup File(s) a ticket Remote Backup Backup Process No backups the 1.) Review Root System generated backup Cause Remote Backup files in the Remote Backup Compare Size of remote backup Yes Size different 2.) Fix Root Cause Process Starts database stack to Process Successful? file and the database backup file 3.) Record Issue in a remote server a ticket from the database server Size Same Tape Backup System No Backup Process 1.) Review Root backups the files Cause Tape Backup Tape Backup Process Compare Size of tape backup file in the remote Yes Size different 2.) Fix Root Cause Process Starts Successful? and the remote backup file backup server to 3.) Record Issue in the tape system a ticket Backup Facility Size Same Ship Tape to Tape Shipped to Tape Labeled remote secure End facility
  • 2.
    Restore Test Process Retrieve Tape Request Tapes for First day picked at random 5 days from Receive Tape from Start and next 4 days from that Remote Secure Remote Secure Facility day Facility Load Tape into 1.) Review Root Server Restore Files from Cause Report Issue To Restore Follow-up and Tape onto Server No 2.) Fix Root Cause Management and Successful? Implement Plan for Day 1-5 3.) Record Issue in proposed solution a ticket Yes Restore Database 1.) Review Root Roll Forward the from Files Restore Database Cause Report Issue To database from Restore Record Successful from Files from No 2.) Fix Root Cause Management and logs in the file from Successful? Restore in a ticket Day 1 Tape 3.) Record Issue in proposed solution Day 1 – Day 5 a ticket Yes