BY SURAJ DHARA, MMCH
INTRODUCTION
 Bleeding from inside the nose is called
epistaxis
 Fairly common and is seen in all age
groups.
BLOOD SUPPLY OF NOSE
Nasal septum
• Internal carotid system
 Anterior ethmoidal artery
 Posterior ethmoidal artery
• External carotid system
 Sphenopalatine artery (branch of maxillary
artery) gives nasopalatine and posterior medial
nasal branches
 Septal branch of greater palatine artery (branch
of maxillary artery)
 Septal branch of superior labial artery (branch of
facial artery)
Little’s area




It is situated in the anterior part of nasal septum, just
above the vestibule.
Four arteries- anterior ethmoidal, septal branch of
superior labial, septal branch of sphenopalatine and the
greater palatine, anastomose here to form a vascular
plexus called “Kiesselbach’s plexus”.
Usual site for epistaxis in children and young adults.
Retrocolumellar vein runs vertically downwards just
behind the columella, crosses the floor of nose and joins
venous plexus on the lateral nasal wall. This is a common
site of venous bleeding in young people.
Lateral wall
• Internal carotid system
 Anterior ethmoidal artery
 Posterior ethmoidal artery
• External carotid system
 Posterior lateral nasal branches- from
Sphenopalatine artery
 Greater palatine artery- from maxillary artery
 Nasal branch of anterior superior dental- from
infraorbital branch of maxillary artery
 Branches of facial artery to nasal vestibule
Woodruff’s area
 This vascular area is situated under the
posterior end of inferior turbinate where
sphenopalatine artery anastomoses with
posterior pharyngeal artery.
 Posterior epistaxis may occur in this area.
CAUSES OF EPISTAXIS
 Local, in the nose or nasopharynx
 General
 Idiopathic
Local causes
Nose
1. Trauma- Finger nail trauma, injuries of nose, intranasal
surgery, fractures of middle third of face and base of
skull, hard-blowing of nose, violent sneeze.
2. Infections
Acute: viral rhinitis, nasal diphtheria, acute sinusitis.
Chronic: all crust-forming diseases, e.g. atrophic rhinitis,
rhinitis sicca, tuberculosis, syphilis septal perforation,
granulomatous lesion of the nose, e.g. rhinosporidosis.
Local causes…
3. Foreign bodies
Non-living: any neglected foreign body,
rhinolith.
Living: maggots, leeches.
4. Neoplasm of nose and paranasal sinuses.
Benign: haemangioma, papilloma.
Malignant: carcinoma or sarcoma.
5.Atmospheric changes. High altitudes, sudden
decompression (Caisson’s disease).
6. Deviated nasal septum.
Local causes…
Nasopharynx
2. Adenoiditis
3. Juvenile angiofibroma
4. Malignant tumours
General causes
1. Cardiovascular system- hypertension,
arteriosclerosis, mitral stenosis,
pregnancy (hypertension and hormonal).
2. Disorders of blood and blood vessels-
Aplastic anaemia, leukemia,
thrombocytopenic and vascular purpura,
haemophilia, Christmas disease, scurvy,
vitamin K deficiency, hereditary
haemorrhagic telangectasia.
3. Liver disease- hepatic cirrhosis
(deficiency of factor
General causes…
4.Kidney disease- chronic nephritis
5.Drugs- excessive use of salicylates and
other analgesics, anticoagulant therapy.
6.Mediastinal compression
7.Acute general infection- influenza,
measles, chickenpox, whooping cough,
rheumatic fever, infectious mononucleosis,
typhoid, pneumonia, malaria, dengue
fever.
8.Vicarious menstruation.
Sites of epistaxis
 Little’s area
 Above the level of middle turbinate
 Below the level of middle turbinate
 Posterior part of nasal cavity
 Diffuse- both from septum and
lateral nasal wall.
 Nasopharynx
Classification
 Anterior epistaxis
 More common
 Mostly from Little’s area or
anterior part of lateral wall
 Mostly occurs in children
or young adults
 Mostly trauma
 Usually mild, can be easily
controlled by local
pressure or anterior pack
 Posterior epistaxis
 Less common
 Mostly from
posterosuperior part of
nasal cavity
 After 40 years of age
 Spontaneous; often due
to hypertension or
arteriosclerosis
 Bleeding is severe,
requires hospitalization;
postnasal pack often
required
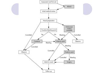
Management
In any case of epistaxis, it is important to know:








Mode of onset. Spontaneous or finger nail trauma.
Duration and frequency of bleeding.
Amount of blood loss.
Side of nose from where bleeding is occurring.
Whether bleeding is of anterior or posterior type.
Any known bleeding tendency in the patient or family.
History of known medical ailment (hypertension,
leukemias, mitral valve disease, cirrhosis, nephritis).
History of drug intake (analgesics, anticoagulants,
etc.).
First aid
 Little’s area- pinching the nose with thumb
and index finger for about 5 minutes-
compression of vessels.
 Trotter’s method- patient is made to sit,
leaning a little forward over a basin to spit
any blood, and breathe quietly from
mouth- cold compresses should be
applied to nose to cause reflex
vasoconstriction.
Cauterisation
 Useful in anterior epistaxis.
 The area is first anaesthetised and the
bleeding point cauterised with a bead of
silver nitrate or coagulated with
electrocautery.
Anterior nasal packing
 If bleeding is profuse and/or the site of bleeding
is difficult to localise, anterior packing is done.
 For this, a ribbon gauze soaked with liquid
paraffin is used.
 About 1 metre gauze (2.5 cm wide in adults and
12 mm in children) is required for each nasal
cavity.
 Pack can be removed after 24 hours if bleeding
has stopped.
Posterior nasal packing
 It is required for patients bleeding
posteriorly into the throat.
 A postnasal pack is first prepared by tying
three silk ties to a piece of gauze rolled
into the shape of a cone.
Endoscopic cautery
 Posterior bleeding point can sometimes be
better located with an endoscope.
 It can be coagulated with suction cautery.
 Local anaesthesia with sedation may be
required.
Elevation of Mucoperichondrial flap and
SMR operation
 In case of persistent or recurrent bleeds
from the septum, just elevation of
mucoperichondrial flap and then
repositioning it back helps to cause
fibrosis and constrict blood vessels.
 SMR operation can be done to achieve
the same result or remove any septal spur
which is sometimes the cause of epistaxis.
Ligation of vessels
a) External carotid- above the origin of
superior thyroid artery.
b) Maxillary artery- approach is via
Caldwell-Luc operation.
c) Ethmoidal arteries- in anterosuperior
bleeding above the middle turbinate.
d) Sphenopalatine artery- TESPAL
(Transnasal Endoscopic
Sphenopalatine Artery Ligation)
General measures in epistaxis






Make the patient sit up with a back rest and record any
blood loss taking place through spitting or vomiting.
Reassure the patient. Mild sedation should be given.
Keep check on pulse, BP and respiration.
Antibiotics may be given to prevent sinusitis, if pack is to
be kept beyond 24 hours.
Intermittent oxygen may be required in patients with
bilateral packs because of increased pulmonary
resistance from nasopulmonary reflex.
Investigate and treat the patient for any underlying local
or general cause.
Hereditary Haemorrhagic Telangectasia
 It occurs on the anterior part of nasal
septum and is the cause of recurrent
bleeding.
 It can be treated by using Argon, KTP or
Nd: YAG laser.
 Some cases require septodermoplasty
where anterior part of septal mucosa is
excised and replaced by a split skin graft.
EPISTAXIS

EPISTAXIS

  • 1.
  • 2.
    INTRODUCTION  Bleeding frominside the nose is called epistaxis  Fairly common and is seen in all age groups.
  • 3.
  • 4.
    Nasal septum • Internalcarotid system  Anterior ethmoidal artery  Posterior ethmoidal artery • External carotid system  Sphenopalatine artery (branch of maxillary artery) gives nasopalatine and posterior medial nasal branches  Septal branch of greater palatine artery (branch of maxillary artery)  Septal branch of superior labial artery (branch of facial artery)
  • 6.
    Little’s area     It issituated in the anterior part of nasal septum, just above the vestibule. Four arteries- anterior ethmoidal, septal branch of superior labial, septal branch of sphenopalatine and the greater palatine, anastomose here to form a vascular plexus called “Kiesselbach’s plexus”. Usual site for epistaxis in children and young adults. Retrocolumellar vein runs vertically downwards just behind the columella, crosses the floor of nose and joins venous plexus on the lateral nasal wall. This is a common site of venous bleeding in young people.
  • 7.
    Lateral wall • Internalcarotid system  Anterior ethmoidal artery  Posterior ethmoidal artery • External carotid system  Posterior lateral nasal branches- from Sphenopalatine artery  Greater palatine artery- from maxillary artery  Nasal branch of anterior superior dental- from infraorbital branch of maxillary artery  Branches of facial artery to nasal vestibule
  • 10.
    Woodruff’s area  Thisvascular area is situated under the posterior end of inferior turbinate where sphenopalatine artery anastomoses with posterior pharyngeal artery.  Posterior epistaxis may occur in this area.
  • 11.
    CAUSES OF EPISTAXIS Local, in the nose or nasopharynx  General  Idiopathic
  • 12.
    Local causes Nose 1. Trauma-Finger nail trauma, injuries of nose, intranasal surgery, fractures of middle third of face and base of skull, hard-blowing of nose, violent sneeze. 2. Infections Acute: viral rhinitis, nasal diphtheria, acute sinusitis. Chronic: all crust-forming diseases, e.g. atrophic rhinitis, rhinitis sicca, tuberculosis, syphilis septal perforation, granulomatous lesion of the nose, e.g. rhinosporidosis.
  • 13.
    Local causes… 3. Foreignbodies Non-living: any neglected foreign body, rhinolith. Living: maggots, leeches. 4. Neoplasm of nose and paranasal sinuses. Benign: haemangioma, papilloma. Malignant: carcinoma or sarcoma. 5.Atmospheric changes. High altitudes, sudden decompression (Caisson’s disease). 6. Deviated nasal septum.
  • 14.
    Local causes… Nasopharynx 2. Adenoiditis 3.Juvenile angiofibroma 4. Malignant tumours
  • 15.
    General causes 1. Cardiovascularsystem- hypertension, arteriosclerosis, mitral stenosis, pregnancy (hypertension and hormonal). 2. Disorders of blood and blood vessels- Aplastic anaemia, leukemia, thrombocytopenic and vascular purpura, haemophilia, Christmas disease, scurvy, vitamin K deficiency, hereditary haemorrhagic telangectasia. 3. Liver disease- hepatic cirrhosis (deficiency of factor
  • 16.
    General causes… 4.Kidney disease-chronic nephritis 5.Drugs- excessive use of salicylates and other analgesics, anticoagulant therapy. 6.Mediastinal compression 7.Acute general infection- influenza, measles, chickenpox, whooping cough, rheumatic fever, infectious mononucleosis, typhoid, pneumonia, malaria, dengue fever. 8.Vicarious menstruation.
  • 17.
    Sites of epistaxis Little’s area  Above the level of middle turbinate  Below the level of middle turbinate  Posterior part of nasal cavity  Diffuse- both from septum and lateral nasal wall.  Nasopharynx
  • 18.
    Classification  Anterior epistaxis More common  Mostly from Little’s area or anterior part of lateral wall  Mostly occurs in children or young adults  Mostly trauma  Usually mild, can be easily controlled by local pressure or anterior pack  Posterior epistaxis  Less common  Mostly from posterosuperior part of nasal cavity  After 40 years of age  Spontaneous; often due to hypertension or arteriosclerosis  Bleeding is severe, requires hospitalization; postnasal pack often required
  • 19.
    Management In any caseof epistaxis, it is important to know:         Mode of onset. Spontaneous or finger nail trauma. Duration and frequency of bleeding. Amount of blood loss. Side of nose from where bleeding is occurring. Whether bleeding is of anterior or posterior type. Any known bleeding tendency in the patient or family. History of known medical ailment (hypertension, leukemias, mitral valve disease, cirrhosis, nephritis). History of drug intake (analgesics, anticoagulants, etc.).
  • 20.
    First aid  Little’sarea- pinching the nose with thumb and index finger for about 5 minutes- compression of vessels.  Trotter’s method- patient is made to sit, leaning a little forward over a basin to spit any blood, and breathe quietly from mouth- cold compresses should be applied to nose to cause reflex vasoconstriction.
  • 21.
    Cauterisation  Useful inanterior epistaxis.  The area is first anaesthetised and the bleeding point cauterised with a bead of silver nitrate or coagulated with electrocautery.
  • 22.
    Anterior nasal packing If bleeding is profuse and/or the site of bleeding is difficult to localise, anterior packing is done.  For this, a ribbon gauze soaked with liquid paraffin is used.  About 1 metre gauze (2.5 cm wide in adults and 12 mm in children) is required for each nasal cavity.  Pack can be removed after 24 hours if bleeding has stopped.
  • 23.
    Posterior nasal packing It is required for patients bleeding posteriorly into the throat.  A postnasal pack is first prepared by tying three silk ties to a piece of gauze rolled into the shape of a cone.
  • 24.
    Endoscopic cautery  Posteriorbleeding point can sometimes be better located with an endoscope.  It can be coagulated with suction cautery.  Local anaesthesia with sedation may be required.
  • 25.
    Elevation of Mucoperichondrialflap and SMR operation  In case of persistent or recurrent bleeds from the septum, just elevation of mucoperichondrial flap and then repositioning it back helps to cause fibrosis and constrict blood vessels.  SMR operation can be done to achieve the same result or remove any septal spur which is sometimes the cause of epistaxis.
  • 26.
    Ligation of vessels a)External carotid- above the origin of superior thyroid artery. b) Maxillary artery- approach is via Caldwell-Luc operation. c) Ethmoidal arteries- in anterosuperior bleeding above the middle turbinate. d) Sphenopalatine artery- TESPAL (Transnasal Endoscopic Sphenopalatine Artery Ligation)
  • 28.
    General measures inepistaxis       Make the patient sit up with a back rest and record any blood loss taking place through spitting or vomiting. Reassure the patient. Mild sedation should be given. Keep check on pulse, BP and respiration. Antibiotics may be given to prevent sinusitis, if pack is to be kept beyond 24 hours. Intermittent oxygen may be required in patients with bilateral packs because of increased pulmonary resistance from nasopulmonary reflex. Investigate and treat the patient for any underlying local or general cause.
  • 29.
    Hereditary Haemorrhagic Telangectasia It occurs on the anterior part of nasal septum and is the cause of recurrent bleeding.  It can be treated by using Argon, KTP or Nd: YAG laser.  Some cases require septodermoplasty where anterior part of septal mucosa is excised and replaced by a split skin graft.