ENHANCED ADAPTIVE
ACKNOWLEDGMENT (EAACK)
S. Aakash, B.Tech-IT
SYSTEM
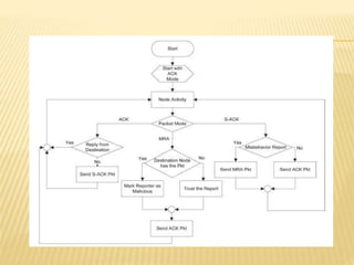
 EAACK is consisted of three major parts,
namely, ACK, secure ACK (S-ACK), and
misbehavior report authentication (MRA).
 All acknowledgment packets described in
this
research are required to be digitally signed
by its sender and verified by its receiver.
PROBLEMS TO TACKLE- RECEIVER COLLISION
LIMITED TRANSMISSION POWER
FALSE MISBEHAVIOR REPORT
EAACK SCHEME
MODULES
 ACK Mode
 SACK Mode
 MRA
 SEAACK
 CNDA
ACK
 ACK is basically an end-to-end
acknowledgment scheme. It acts as a part of
the hybrid scheme in EAACK, aiming to
reduce network overhead when no network
misbehavior is detected.
S-ACK
 The S-ACK scheme is an improved version of the
TWOACK scheme.
 Every three consecutive nodes work in a group to detect
misbehaving nodes. For every three consecutive nodes in
the route, the third node is required to send an S-ACK
acknowledgment packet to the first node.
 The intention of introducing S-ACKmode is to detect
misbehaving nodes in the presence of receiver collision or
limited transmission power.
 source node immediately trusts the misbehavior report,
EAACK requires the source node to switch to MRA mode
and confirm this misbehavior report. This is a vital step to
detect false misbehavior report.
MRA SCHEME
 The MRA scheme is designed to resolve the
weakness of Watchdog when it fails to detect
misbehaving nodes with the presence of false
misbehavior report.
 The false misbehavior report can be generated by
malicious attackers to falsely report innocent nodes
as malicious.
 This attack can be lethal to the entire network when
the attackers break down sufficient nodes and thus
cause a network division.
 The core of MRA scheme is to authenticate whether
the destination node has received the reported
missing packet through a different route
 EAACK requires all acknowledgment packets
to be digitally signed before they are sent out
and verified until they are accepted.
DISADVANTAGES
 It tackles only 3 problems of watch dog
concept.
PROPOSED SYSTEM’S DESCRIPTION
 SEAACK – A Secure Enhanced Adaptive
Acknowledgement Scheme.
It resolves the remaining two
problems of watch dog such as Partial
dropping and Ambiguous collisions by
monitoring the Energy of all nodes which are
in the network.
 Energy is the main problem in networks. The
threshold value is fixed to each and every
sensor. The sensor will be reconfigured when
the energy touch its threshold value.
CNDA
 For detecting colluding misbehaving nodes without the use of
cryptography,
 The (Leak Detector) mechanism to detect colluding malicious
nodes. It can be used in combination with any proactive,
multipath, non-broadcasting, secure routing algorithm.
 A simulation study using the contemporary IEEE 802.16 Mesh
mode to quantify the effects of colluding misbehaving nodes in
WMNs.
 The Leak Detector is able to efficiently tackle this problem and
presents good detection results, as seen from the evaluation. The
Leak Detector is one of the first mechanisms for addressing the
problem of malicious colluding nodes in WMNs.
 To detect colluding misbehavior and to identify malicious nodes.
This information can be used to adapt routing strategies and to
enable more dependable routing in MANETs.

Enhanced Adaptive ACKnowledgment (EAACK)

  • 1.
  • 2.
    SYSTEM  EAACK isconsisted of three major parts, namely, ACK, secure ACK (S-ACK), and misbehavior report authentication (MRA).  All acknowledgment packets described in this research are required to be digitally signed by its sender and verified by its receiver.
  • 3.
    PROBLEMS TO TACKLE-RECEIVER COLLISION
  • 4.
  • 5.
  • 6.
  • 7.
    MODULES  ACK Mode SACK Mode  MRA  SEAACK  CNDA
  • 8.
    ACK  ACK isbasically an end-to-end acknowledgment scheme. It acts as a part of the hybrid scheme in EAACK, aiming to reduce network overhead when no network misbehavior is detected.
  • 10.
    S-ACK  The S-ACKscheme is an improved version of the TWOACK scheme.  Every three consecutive nodes work in a group to detect misbehaving nodes. For every three consecutive nodes in the route, the third node is required to send an S-ACK acknowledgment packet to the first node.  The intention of introducing S-ACKmode is to detect misbehaving nodes in the presence of receiver collision or limited transmission power.  source node immediately trusts the misbehavior report, EAACK requires the source node to switch to MRA mode and confirm this misbehavior report. This is a vital step to detect false misbehavior report.
  • 11.
    MRA SCHEME  TheMRA scheme is designed to resolve the weakness of Watchdog when it fails to detect misbehaving nodes with the presence of false misbehavior report.  The false misbehavior report can be generated by malicious attackers to falsely report innocent nodes as malicious.  This attack can be lethal to the entire network when the attackers break down sufficient nodes and thus cause a network division.  The core of MRA scheme is to authenticate whether the destination node has received the reported missing packet through a different route
  • 13.
     EAACK requiresall acknowledgment packets to be digitally signed before they are sent out and verified until they are accepted.
  • 14.
    DISADVANTAGES  It tacklesonly 3 problems of watch dog concept.
  • 15.
    PROPOSED SYSTEM’S DESCRIPTION SEAACK – A Secure Enhanced Adaptive Acknowledgement Scheme. It resolves the remaining two problems of watch dog such as Partial dropping and Ambiguous collisions by monitoring the Energy of all nodes which are in the network.
  • 16.
     Energy isthe main problem in networks. The threshold value is fixed to each and every sensor. The sensor will be reconfigured when the energy touch its threshold value.
  • 17.
    CNDA  For detectingcolluding misbehaving nodes without the use of cryptography,  The (Leak Detector) mechanism to detect colluding malicious nodes. It can be used in combination with any proactive, multipath, non-broadcasting, secure routing algorithm.  A simulation study using the contemporary IEEE 802.16 Mesh mode to quantify the effects of colluding misbehaving nodes in WMNs.  The Leak Detector is able to efficiently tackle this problem and presents good detection results, as seen from the evaluation. The Leak Detector is one of the first mechanisms for addressing the problem of malicious colluding nodes in WMNs.  To detect colluding misbehavior and to identify malicious nodes. This information can be used to adapt routing strategies and to enable more dependable routing in MANETs.